Formulación y Evaluación de
        Proyectos


   Instituto de Educación Superior
            Norbert Wiener
                               Prof. D-Noriega A.
Aspectos
generales
Capacidad terminal :

• Comprender del proceso integral de
  elaboración de proyectos.
Proyecto

• Es la búsqueda de una solución
  inteligente al planteamiento de
  un problema, tendente a
  resolver una necesidad humana.
                  (Nassir Sapag)
La Pirámide de Abraham Maslow
             (1908-1970)
Abraham Maslow, psicólogo
norteamericano, estudió las
necesidades humanas. Las
necesidades explican el
comportamiento humano ya
que la única razón por la que
una persona hace algo es para
satisfacer sus necesidades.
Estas necesidades motivan
hasta que se satisfacen.
La Pirámide de Abraham Maslow
          (1908-1970)
Proyecto

• Es el conjunto de antecedentes
  que permite estimar las ventajas
  y desventajas económicas que se
  derivan de asignar ciertos
  recursos de un país para la
  producción de determinados
  bienes o servicios.
                 (Naciones Unidas).
Formulación del Proyecto

• Se     refiere    a   la
  presentación de la idea
  de negocio y al estudio
  pormenorizado de la
  viabilidad comercial,
  técnica y legal, como
  pasos       previos    a
  evaluar la rentabilidad
  del proyecto.
                                  10
Evaluación del Proyecto

• Se centra en la
  viabilidad financiera,
  mediante            la
  determinación      del
  flujo de caja para
  llegar a medir la
  rentabilidad.

                                  11
Proyecto

     ¿Qué se va a hacer?
Definición – Identificación - producto.
Proyecto

       ¿Por qué?
Fundamentación - propósito.
Proyecto
¿Para qué?
Objetivo - fin.
Proyecto
¿Cuánto?
  Metas.
Proyecto
¿Dónde?
Localización.
Proyecto
¿Cómo?
Actividades.
Proyecto
¿Cuándo?
Cronograma.
Proyecto
¿Con qué y con quiénes?
Recursos - responsabilidades.
Proyecto
¿Bajo qué condiciones?
       Supuestos.
Importancia de los Proyectos
Se elaboran los proyectos porque a
través de ellos podemos establecer en
el presente si nuestras ideas son
rentables         económica         y
financieramente,        si        son
implementadas.
Definición de Inversión
Es la aplicación de recursos
financieros destinados a incrementar los
activos fijos o financieros de una
entidad. Ejemplo: maquinaria, equipo,
obras públicas, bonos, títulos, valores,
etc
Proyecto de inversión
• Es un plan que, si se le asigna determinado
  monto de capital e insumos, podrá
  producir un bien o un servicio útil al ser
  humano o a la sociedad.
Proyecto de inversión
• Es un documento por escrito formado por
  una serie de estudios que permiten al
  emprendedor que tiene la idea y a las
  instituciones que lo apoyan saber si la idea
  es viable, se puede realizar y dará
  ganancias.
Clases de Proyectos de
          inversión
• Proyectos de Inversión Privada

• Proyectos de Inversión Pública
Evaluación de un proyecto de
          inversión
• La evaluación de un proyecto de
  Inversión, tiene por objetivo conocer su
  rentabilidad económica y social, de tal
  manera que asegure resolver una
  necesidad, en forma eficiente, segura y
  rentable.
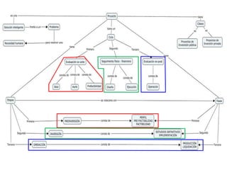
CICLO DEL PROYECTO
                   IDEA
             (IDENTIFICACIÓN)



               PERFIL
     (PREPARACIÓN/EVALUACIÓN)
                                            EVALUACIÓN EX-ANTE


   ¿Es                   Pre-Factibilidad
suficiente
el Perfil?
                          (Factibilidad)



           DISEÑO
 ((PROGRAMACIÓN/ACTIVIDADES)
                                             SEGUIMIENTO
                                                FISICO-
                                              FINANCIERO
          EJECUCIÓN
(CONSTRUCCIÓN/IMPLEMENTACIÓN)

                                             SEGUIMIENTO DE
          OPERACIÓN                            LA OPERACIÒN
   (GENERACIÓN DE RECURSOS)                 EVALUACIÓN EX-POST
                                                            27
CICLO DEL PROYECTO

   ETAPAS                    FASES

PRE-INVERSIÓN O        • PERFIL
    ESTUDIOS           • PRE-FACTIBILIDAD
                       • FACTIBILIDAD




 INVERSIÓN O           • ESTUDIOS DEFINITIVOS
  EJECUCIÒN            • IMPLEMENTACIÓN




                       • PRODUCCIÓN
  OPERACIÓN O          • LIQUIDACIÓN
FUNCIONAMIENTO


                                                28
Etapa de un Proyecto

 Todo proyecto de Inversión consta
 de tres etapas:

 PREINVERSIÓN
 INVERSIÓN
 OPERACIÓN

                               29
I.-Etapa de Pre – Inversión:
 En esta etapa se desarrolla el estudio del
 proyecto, en el cual se formula y evalúa
 la idea de negocio…




                                        30
I.-Etapa de Pre – Inversión:
En esta etapa se determina la viabilidad
del proyecto y por consiguiente si se
invierte o no en él.




                                     31
I.-Etapa de Pre – Inversión:
           I.1-      Nivel idea:

• Es la primera etapa y la
  más importante, pues
  identifica el problema a
  solucionar       o      la
  oportunidad de negocio
  a desarrollar, planteando
  las alternativas básicas
  de solución.
                                   32
I.-Etapa de Pre – Inversión:
       I.2-      Nivel perfil

• A nivel perfil, más allá de
  calcular la rentabilidad del
  proyecto, se intenta sustentar
  su viabilidad comercial,
  basada en la información
  existente     (INEI,    Banco
  Central de Reserva, Cámara
  Peruana de Comercio, etc.).
                                   33
I.-Etapa de Pre – Inversión:
       I.2-      Nivel perfil

• En     los    aspectos
  financieros,      sólo
  presenta estimaciones
  muy globales de las
  inversiones, costos e
  ingresos.

                                34
I.-Etapa de Pre – Inversión:
         I.3-      Nivel Pre-factibilidad

• En este nivel se profundiza la
  investigación,      se    busca
  definir,       con        cierta
  aproximación, las principales
  variables referidas al mercado
  (precio, producto, distribució
  n,     promoción)      y,    las
  alternativas     técnicas    de
  producción.                           35
I.-Etapa de Pre – Inversión:
        I.3-     Nivel Pre-factibilidad

• Asimismo, se estiman en
  términos generales las
  inversiones probables, la
  capacidad financiera de
  los inversionistas, los
  costos de operación y los
  ingresos que generará el
  proyecto.
                                      36
I.-Etapa de Pre – Inversión:
      I.3-     Nivel Pre-factibilidad

Como resultado, surge
la recomendación de
su     ejecución,  la
continuación a nivel
factibilidad,      su
abandono            o
postergación.

                                        37
I.-Etapa de Pre – Inversión:
        I.4-      Nivel Factibilidad
• Esta etapa constituye el
  paso final del estudio de
  pre-inversión, se elabora
  sobre    la    base    de
  información      obtenida
  mayoritariamente        a
  través     de     fuentes
  primarias (por ejemplo
  encuestas)                           38
I.-Etapa de Pre – Inversión:
        I.4-     Nivel Factibilidad

• El análisis financiero
  debe basarse en un
  cálculo minucioso de la
  inversión, los ingresos
  y los egresos, que
  sustente la estimación
  de la rentabilidad del
  proyecto.
                                      39
II.-      Etapa de Inversión

* Diseño: En esta etapa se
  realizan los estudios de
  ingeniería    definitivos
  (disposición de planta,
  planos de instalaciones
  complementarias, etc.)



                                 40
II.-       Etapa de Inversión
* Ejecución: Es la etapa
  de     ejecución    del
  proyecto, durante esta
  se adquieren los
  activos      fijos     e
  intangibles      y    se
  contratan            los
  servicios necesarios
  para que quede listo e
  inicien operaciones.
                                  41
III.- Etapa de Operación
En esta etapa la
empresa        inicia
operaciones         e
ingresa a competir
en el mercado.




                           42
• Ejercicio:

• Relacionar las
  actividades con las
  etapas de un
  Proyecto, mediante
  flechas.
ETAPAS               Actividades

PRE-INVERSIÓN O   •Contratación del personal
    ESTUDIOS      •Adquisición de equipos
                  •Proyección de Estados financieros
                  •Investigación de mercados
                  •Estudios de Ingeniería definitivos
                  •Comercialización de artículos
 INVERSIÓN O
  EJECUCIÒN       •Supervisión de la producción
                  •Constitución de la Empresa
                  •Estudio de impacto ambiental
                  •Cálculo del VAN y la TIR
                  •Desarrollo de nuevos productos
  OPERACIÓN O     •Control de Calidad
FUNCIONAMIENTO


                                                45
Formulación y Evaluación
                       de Proyectos

                              Definición de
                               Objetivos


Análisis de       Análisis técnico    Análisis Económico   Análisis Socio
 mercado            operativo             financiero        económico

                                 Resumen y
          Retroalimentación
                                 Conclusiones
                                Decisión sobre
                                 el proyecto
¿Cómo generar ideas de
      negocios?
La Idea de Negocios
El Plan de Negocios nace en torno a una idea.
Una idea más o menos precisa, más cuantificada
o más intuitiva. Puede ser la idea de un
producto, servicio o de un modo de elaborar un
producto o servicio.




                                             48
La Idea de Negocios
Para crear una empresa no es necesario ser un
inventor. La mayoría de las ideas de las que
surgen los nuevos negocios no parten
directamente de grandes descubrimientos
técnicos sino de la observación atenta de los
cambios y nuevas necesidades que se producen
en la economía y en la sociedad.


                                                49
La Clasificación de Kuriloff
Kuriloff y Hemphill resaltan el hecho que las
oportunidades se muestran a menudo cerca del
propio emprendedor.
Las principales fuentes de ideas para nuevos
negocios son:




                                                50
La Clasificación de Kuriloff

La invención




                                  51
La Clasificación de Kuriloff
El interés personal o los hobbies




                                    52
La Clasificación de Kuriloff
La observación de tendencias sociales




                                    53
La Clasificación de Kuriloff
La observación de las deficiencias de los demás




                                                  54
La Clasificación de Kuriloff
La observación de una ausencia




                                     55
La Clasificación de Kuriloff
El descubrimiento de nuevos usos para cosas ordinarias




                                                         56
La Clasificación de Kuriloff
La deserción del empleo actual




                                      57
La Clasificación de Drucker
Peter Drucker pone el acento en la importancia
de partir de la propia experiencia, en la empresa
o el sector de que se trate, a la hora de pensar en
fuentes de nuevas ideas.




                                                  58
La Clasificación de Drucker
Lo inesperado




                                    59
La Clasificación de Drucker
La incongruencia




                                    60
La Clasificación de Drucker
Una necesidad de proceso




                                    61
La Clasificación de Drucker
Los cambios en la estructura de la industria o del mercado




                                                         62
La Clasificación de Drucker
La demografía




                                    63
La Clasificación de Drucker
Los cambios en la percepción de la gente




                                           64

1 aspectos generales

  • 1.
    Formulación y Evaluaciónde Proyectos Instituto de Educación Superior Norbert Wiener Prof. D-Noriega A.
  • 2.
  • 3.
    Capacidad terminal : •Comprender del proceso integral de elaboración de proyectos.
  • 6.
    Proyecto • Es labúsqueda de una solución inteligente al planteamiento de un problema, tendente a resolver una necesidad humana. (Nassir Sapag)
  • 7.
    La Pirámide deAbraham Maslow (1908-1970) Abraham Maslow, psicólogo norteamericano, estudió las necesidades humanas. Las necesidades explican el comportamiento humano ya que la única razón por la que una persona hace algo es para satisfacer sus necesidades. Estas necesidades motivan hasta que se satisfacen.
  • 8.
    La Pirámide deAbraham Maslow (1908-1970)
  • 9.
    Proyecto • Es elconjunto de antecedentes que permite estimar las ventajas y desventajas económicas que se derivan de asignar ciertos recursos de un país para la producción de determinados bienes o servicios. (Naciones Unidas).
  • 10.
    Formulación del Proyecto •Se refiere a la presentación de la idea de negocio y al estudio pormenorizado de la viabilidad comercial, técnica y legal, como pasos previos a evaluar la rentabilidad del proyecto. 10
  • 11.
    Evaluación del Proyecto •Se centra en la viabilidad financiera, mediante la determinación del flujo de caja para llegar a medir la rentabilidad. 11
  • 12.
    Proyecto ¿Qué se va a hacer? Definición – Identificación - producto.
  • 13.
    Proyecto ¿Por qué? Fundamentación - propósito.
  • 14.
  • 15.
  • 16.
  • 17.
  • 18.
  • 19.
    Proyecto ¿Con qué ycon quiénes? Recursos - responsabilidades.
  • 20.
  • 21.
    Importancia de losProyectos Se elaboran los proyectos porque a través de ellos podemos establecer en el presente si nuestras ideas son rentables económica y financieramente, si son implementadas.
  • 22.
    Definición de Inversión Esla aplicación de recursos financieros destinados a incrementar los activos fijos o financieros de una entidad. Ejemplo: maquinaria, equipo, obras públicas, bonos, títulos, valores, etc
  • 23.
    Proyecto de inversión •Es un plan que, si se le asigna determinado monto de capital e insumos, podrá producir un bien o un servicio útil al ser humano o a la sociedad.
  • 24.
    Proyecto de inversión •Es un documento por escrito formado por una serie de estudios que permiten al emprendedor que tiene la idea y a las instituciones que lo apoyan saber si la idea es viable, se puede realizar y dará ganancias.
  • 25.
    Clases de Proyectosde inversión • Proyectos de Inversión Privada • Proyectos de Inversión Pública
  • 26.
    Evaluación de unproyecto de inversión • La evaluación de un proyecto de Inversión, tiene por objetivo conocer su rentabilidad económica y social, de tal manera que asegure resolver una necesidad, en forma eficiente, segura y rentable.
  • 27.
    CICLO DEL PROYECTO IDEA (IDENTIFICACIÓN) PERFIL (PREPARACIÓN/EVALUACIÓN) EVALUACIÓN EX-ANTE ¿Es Pre-Factibilidad suficiente el Perfil? (Factibilidad) DISEÑO ((PROGRAMACIÓN/ACTIVIDADES) SEGUIMIENTO FISICO- FINANCIERO EJECUCIÓN (CONSTRUCCIÓN/IMPLEMENTACIÓN) SEGUIMIENTO DE OPERACIÓN LA OPERACIÒN (GENERACIÓN DE RECURSOS) EVALUACIÓN EX-POST 27
  • 28.
    CICLO DEL PROYECTO ETAPAS FASES PRE-INVERSIÓN O • PERFIL ESTUDIOS • PRE-FACTIBILIDAD • FACTIBILIDAD INVERSIÓN O • ESTUDIOS DEFINITIVOS EJECUCIÒN • IMPLEMENTACIÓN • PRODUCCIÓN OPERACIÓN O • LIQUIDACIÓN FUNCIONAMIENTO 28
  • 29.
    Etapa de unProyecto Todo proyecto de Inversión consta de tres etapas:  PREINVERSIÓN  INVERSIÓN  OPERACIÓN 29
  • 30.
    I.-Etapa de Pre– Inversión: En esta etapa se desarrolla el estudio del proyecto, en el cual se formula y evalúa la idea de negocio… 30
  • 31.
    I.-Etapa de Pre– Inversión: En esta etapa se determina la viabilidad del proyecto y por consiguiente si se invierte o no en él. 31
  • 32.
    I.-Etapa de Pre– Inversión: I.1- Nivel idea: • Es la primera etapa y la más importante, pues identifica el problema a solucionar o la oportunidad de negocio a desarrollar, planteando las alternativas básicas de solución. 32
  • 33.
    I.-Etapa de Pre– Inversión: I.2- Nivel perfil • A nivel perfil, más allá de calcular la rentabilidad del proyecto, se intenta sustentar su viabilidad comercial, basada en la información existente (INEI, Banco Central de Reserva, Cámara Peruana de Comercio, etc.). 33
  • 34.
    I.-Etapa de Pre– Inversión: I.2- Nivel perfil • En los aspectos financieros, sólo presenta estimaciones muy globales de las inversiones, costos e ingresos. 34
  • 35.
    I.-Etapa de Pre– Inversión: I.3- Nivel Pre-factibilidad • En este nivel se profundiza la investigación, se busca definir, con cierta aproximación, las principales variables referidas al mercado (precio, producto, distribució n, promoción) y, las alternativas técnicas de producción. 35
  • 36.
    I.-Etapa de Pre– Inversión: I.3- Nivel Pre-factibilidad • Asimismo, se estiman en términos generales las inversiones probables, la capacidad financiera de los inversionistas, los costos de operación y los ingresos que generará el proyecto. 36
  • 37.
    I.-Etapa de Pre– Inversión: I.3- Nivel Pre-factibilidad Como resultado, surge la recomendación de su ejecución, la continuación a nivel factibilidad, su abandono o postergación. 37
  • 38.
    I.-Etapa de Pre– Inversión: I.4- Nivel Factibilidad • Esta etapa constituye el paso final del estudio de pre-inversión, se elabora sobre la base de información obtenida mayoritariamente a través de fuentes primarias (por ejemplo encuestas) 38
  • 39.
    I.-Etapa de Pre– Inversión: I.4- Nivel Factibilidad • El análisis financiero debe basarse en un cálculo minucioso de la inversión, los ingresos y los egresos, que sustente la estimación de la rentabilidad del proyecto. 39
  • 40.
    II.- Etapa de Inversión * Diseño: En esta etapa se realizan los estudios de ingeniería definitivos (disposición de planta, planos de instalaciones complementarias, etc.) 40
  • 41.
    II.- Etapa de Inversión * Ejecución: Es la etapa de ejecución del proyecto, durante esta se adquieren los activos fijos e intangibles y se contratan los servicios necesarios para que quede listo e inicien operaciones. 41
  • 42.
    III.- Etapa deOperación En esta etapa la empresa inicia operaciones e ingresa a competir en el mercado. 42
  • 44.
    • Ejercicio: • Relacionarlas actividades con las etapas de un Proyecto, mediante flechas.
  • 45.
    ETAPAS Actividades PRE-INVERSIÓN O •Contratación del personal ESTUDIOS •Adquisición de equipos •Proyección de Estados financieros •Investigación de mercados •Estudios de Ingeniería definitivos •Comercialización de artículos INVERSIÓN O EJECUCIÒN •Supervisión de la producción •Constitución de la Empresa •Estudio de impacto ambiental •Cálculo del VAN y la TIR •Desarrollo de nuevos productos OPERACIÓN O •Control de Calidad FUNCIONAMIENTO 45
  • 46.
    Formulación y Evaluación de Proyectos Definición de Objetivos Análisis de Análisis técnico Análisis Económico Análisis Socio mercado operativo financiero económico Resumen y Retroalimentación Conclusiones Decisión sobre el proyecto
  • 47.
  • 48.
    La Idea deNegocios El Plan de Negocios nace en torno a una idea. Una idea más o menos precisa, más cuantificada o más intuitiva. Puede ser la idea de un producto, servicio o de un modo de elaborar un producto o servicio. 48
  • 49.
    La Idea deNegocios Para crear una empresa no es necesario ser un inventor. La mayoría de las ideas de las que surgen los nuevos negocios no parten directamente de grandes descubrimientos técnicos sino de la observación atenta de los cambios y nuevas necesidades que se producen en la economía y en la sociedad. 49
  • 50.
    La Clasificación deKuriloff Kuriloff y Hemphill resaltan el hecho que las oportunidades se muestran a menudo cerca del propio emprendedor. Las principales fuentes de ideas para nuevos negocios son: 50
  • 51.
    La Clasificación deKuriloff La invención 51
  • 52.
    La Clasificación deKuriloff El interés personal o los hobbies 52
  • 53.
    La Clasificación deKuriloff La observación de tendencias sociales 53
  • 54.
    La Clasificación deKuriloff La observación de las deficiencias de los demás 54
  • 55.
    La Clasificación deKuriloff La observación de una ausencia 55
  • 56.
    La Clasificación deKuriloff El descubrimiento de nuevos usos para cosas ordinarias 56
  • 57.
    La Clasificación deKuriloff La deserción del empleo actual 57
  • 58.
    La Clasificación deDrucker Peter Drucker pone el acento en la importancia de partir de la propia experiencia, en la empresa o el sector de que se trate, a la hora de pensar en fuentes de nuevas ideas. 58
  • 59.
    La Clasificación deDrucker Lo inesperado 59
  • 60.
    La Clasificación deDrucker La incongruencia 60
  • 61.
    La Clasificación deDrucker Una necesidad de proceso 61
  • 62.
    La Clasificación deDrucker Los cambios en la estructura de la industria o del mercado 62
  • 63.
    La Clasificación deDrucker La demografía 63
  • 64.
    La Clasificación deDrucker Los cambios en la percepción de la gente 64