1
SERVICIO NACIONAL DE ADIESTRAMIENTO EN TRABAJO INDUSTRIAL
DIRECCIÓN ZONAL CUSCO – APURÍMAC – MADRE DE DIOS
Proyecto de Innovación y/o Mejora en el Proceso de Producción o Servicios en
la Empresa
Nivel Profesional Técnico
CFP CUSCO
ESTUDIANTES : Franklin Hancco Cutipa
Camilo Arqque Merma
ID : 001338499
001318260
ASESOR : Valencia Vera Luis César.
CARRERA : Mecánico automotriz.
EMPRESA : GUTIERREZ CORDOVA CLIBERT
MONITOR : Clibert Gutiérrez Córdova
Cusco, Perú 2023
“HERRAMIENTA PARA COMPRIMIR RESORTES DE TIPO
MACPHERSON”
2
INDICE
1.1. AGRADECIMIENTO......................................................................................... 5
1.2. CAPITULO I....................................................................................................... 6
1.2.1. PRESENTACIÓN ....................................................................................... 6
1.3. DENOMINACIÓN DEL PROYECTO ............................................................... 7
1.4. MISIÓN, VISIÓN Y VALORES DE LA EMPRESA .......................................... 8
1.5. ESTRUCTURA DE LA ORGANIZACIÓN........................................................... 9
1.6. ANTECEDENTES............................................................................................10
1.7. OBJETIVOS.......................................................................................................11
1.7.1. OBJETIVO GENERAL. ............................................................................11
1.8. JUSTIFICACION................................................................................................12
2.1. CAPITULO II.....................................................................................................13
2.2. MARCO TEÓRICO CONCEPTOS TECNOLOGICOS...................................13
2.3. SUSPENSIÓN AUTOMOTRIZ: .....................................................................13
2.4. COMPONENTES ELÁSTICOS DE LA SUSPENSIÓN......................................14
2.4.1. BALLESTAS...............................................................................................14
2.4.2. MUELLE HELICOIDAL...............................................................................14
2.4.3. BARRA DE TORSIÓN................................................................................15
2.4.4. BARRA ESTABILIZADORA........................................................................16
2.5. TIPOS DE SUSPENSIÓN.................................................................................16
2.5.1 SUSPENSIÓN DE EJE RÍGIDA ...................................................................16
2.5.2. SUSPENSIÓN SEMIRÍGIDA ......................................................................17
2.5.3. SUSPENSIÓN INDEPENDIENTE ..............................................................18
3
2.5.4. SUSPENSIÓN MAC PHERSON.................................................................18
2.6. COMPONENTES DE LA SUSPENSIÓN MAC PHERSON ................................19
2.6.1. RESORTE ESPIRAL: ................................................................................19
2.6.2. AMORTIGUADORES ................................................................................20
2.6.3. RÓTULAS .................................................................................................21
2.6.4. TOPES DE GOMA ....................................................................................21
2.6.5. BRAZO OSCILANTE INFERIOR...............................................................22
2.7. LIMPIEZA Y ORDEN EN EL TRABAJO ........................................................22
2.7.2. (REDUCIR RECICLAR Y REUTILIZAR)....................................................23
2.7.3. CUIDADO DEL MEDIO AMBIENTE:.......................................................23
2.7.4. SEGURIDAD Y SALUD EN EL TRABAJO .................................................23
2.8. EQUIPOS DE PROTECCIÓN PERSONAL (EPP) ................................24
2.9. MATEMATICA APLICADA...........................................................................27
3.1. DESCRIPCIÓN DEL PROYECTO DE INNOVACIÓN Y/O MEJORA.................35
3.1.2. MATERIALES PARA EL PROYECTO. ......................................................35
3.1.3. HERRAMIENTAS PARA EL PROYECTO. .................................................35
4.1. PROCESO DE LA FABRICACIÓN..................................................................42
5.1 PASOS PARA LA CONSTRUCCIÓN DELCOMPRESOR DE RESORTES .......44
6.1. UBICACIÓN DEL TALLER..............................................................................61
7.1. PLANOS DEL TALLER.....................................................................................62
7.1.2. DIAGRAMA DE ANALISIS SIN EL PROYECTO ACTUAL..........................63
7.1.3 DIAGRAMADE ANALISIS CON EL PROYECTO ACTUAL .....................64
8.1. CAPITULO III: ASPECTOS ADMINISTRATIVOS .............................................65
4
8.1.2. CRONOGRAMA DE ACTIVIDADES:..........................................................65
9.1. RECOMENDACIONES: ................................................................................66
10.1. MANUAL DE USO: .........................................................................................66
11.1. PLAN DE MANTENIMIENTO: .....................................................................66
12.1. COSTO DE MATERIALES NUEVOS..............................................................67
13.1. CONCLUSIONES:.......................................................................................68
BIBLIOGRAFÍA.........................................................................................................69
5
1.1. AGRADECIMIENTO
Yo, FRANKLIN HANCCO CUTIPA, con el afecto y cariño merecidos, quiero
agradecer las múltiples aportaciones y sugerencias recibidas para el desarrollo del
siguiente proyecto de mejora.
En primer lugar, quiero agradecer a Dios por haberme permitido llegar hasta
aquí, a mis padres LUIS y PETRONILA por el apoyo incondicional que me brindaron
todo este tiempo, a mis hermanos por su apoyo moral, a SENATI y a sus instructores
que gracias a su enseñanzas y conocimientos que me brindaron, pude culminar
satisfactoriamente mi carrera profesional.
Yo CAMILO ARQQUE MERMA, en primer lugar, quiero agradecer a mis padres
por el apoyo económico y moral que me dieron para poder lograr mi sueño más
preciado de ser un mecánico automotriz. A SENATI y sus instructores con el
conocimiento y apoyo que me brindaron me guiaron a través de cada una de las
etapas de este proyecto para alcanzar los resultados que buscaba.
6
1.2. CAPITULO I
1.2.1. PRESENTACIÓN
Señor Director del Zonal Cusco – Apurímac – Madre de Dios, Señor jefe del
CFP- CUSCO, Señores Instructores, Señores Empresarios y Miembros del Jurado
Calificador, en cumplimiento a lo establecido en la directiva del SENATI, cuyo objetivo
es la elaboración de un proyecto de Innovación y/o Mejora de los procesos de
producción y/o servicios en las instalaciones de la empresa donde realizamos
nuestras prácticas, Nosotros Franklin Hancco Cutipa con Nro. de ID: 001338499, Y
Camilo Arqque Merma con Nro. de ID: 001318260. Estudiantes del sexto semestre del
Ciclo de Profesionalización del Programa de Formación Profesional Dual de la carrera
Mecánico Automotriz, tenemos el agrado de presentarnos con el objetivo de poner a
disposición de los Señores miembros de jurado calificador nuestro Proyecto de
innovación en el proceso de servicios, al que titulamos:
“COMPRESOR DE RESORTES HIDRAULICO”
Este trabajo monográfico realizado es un símbolo de agradecimiento por los
años de formación que nos ha brindado esta institución, en los cuales “nosotros” los
aprendices adquirimos los conocimientos tecnológicos suficientes para el competitivo
mundo laboral actual. Este presente proyecto tiene como finalidad de dar a conocer
una forma de trabajo más adecuada y fácil para el operario, disponiendo así eficiencia
y seguridad en el trabajo; que te ayudará a cambiar un amortiguador de forma más
segura y rápida. Así contribuyendo a la implementación, desarrollo y mejoramiento del
servicio de nuestra empresa, cumpliendo el objetivo establecido por SENATI.
Los egresantes.
7
1.3. DENOMINACIÓN DEL PROYECTO
La empresa GUTIERREZ CORDOVA CLIBERT se dedica a hacer
diagnósticos, mantenimiento general de vehículos, como reparación de motores, caja
de cambios y diferenciales de los vehículos, mantenimiento a la suspensión y
dirección. Brinda trabajos de mecánica en general en vehículos.
NOMBRE COMERCIAL : GUTIERREZ CORDOVA CLIBERT
RUC : 10420702545
DIRECCIÓN : Calle Bolognesi 1008 4 San Sebastián
GERENTE : Gutiérrez Córdova Clibert
ESTUDIANTES : Franklin Hancco Cutipa
Camilo Arqque Merma
ID : 001338499
001318260
8
1.4. MISIÓN, VISIÓN Y VALORES DE LA EMPRESA
MISIÓN
VISIÓN
VALORES DE LA EMPRESA
Proporciona la reparación y el mantenimiento preventivo
automotriz en general conservando los vehículos de nuestros
clientes en un estado de operación eficiente y segura.
Convertirse en una empresa líder y confiable a nivel regional
superar las expectativas de los clientes así lograr ser una
empresa moderna e innovadora.
➢ Honestidad: No simular trabajar y cumplir los
compromisos y actividades acordados con el cliente.
➢ Puntualidad: En la entrega de nuestro servicio en el
tiempo estimado.
➢ Pasión: Nuestro personal realiza sus servicios por
vocación.
➢ Calidad: Ofreciendo un servicio de calidad en el taller y
buen asesoramiento en la compra de sus repuestos.
➢ Empatía: Se le brinda un buen asesoramiento y trato al
cliente.
9
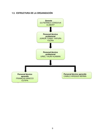
1.5. ESTRUCTURA DE LA ORGANIZACIÓN
}
Gerente
Personal técnico aprendiz
CAMILO ARQQUE MERMA
Personal técnico
aprendiz
FRANKLIN HANCCO
CUTIPA
Personal técnico
profesional
JUNIOR TONNY YAPURA
YUCRA
Personal técnico
profesional
URIEL YAURI HUAMAN
10
1.6. ANTECEDENTES
Al momento de realizar el armado y desarmado del Mac pherson, estas pueden
ocasionar incidentes o accidentes y causar daños al operador, ya que al momento de
comprimir los resortes corremos el riesgo de que su fuerza haga que salgan
impulsados sobre el cuerpo del operario o alguien en el rango de trabajo del taller y/o
vehículo o sistema de diagnóstico causando daños y gastos innecesarios.
❖ Al realizar el desarmado y armado de la suspensión McPherson estamos
expuestos a peligros, ya que siempre utilizamos alambres y/o palancas para
comprimir el resorte, corremos el riesgo de golpes o lesiones en el cuerpo.
❖ Esta tarea requiere de dos operarios para comprimir el resorte de la
suspensión. Al comprimir los resortes estas tienen mucha resistencia, por lo
que no pueden ser comprimidos de un solo operario, se necesita de uno a más.
Lo cual es perjudicial para la empresa.
❖ A falta de una herramienta para comprimir el resorte de la suspensión Mac
Pherson, el operador realiza un sobreesfuerzo físico, ya que siempre está en
una mala posición lo que ocasiona un daño físico, mental y eso conlleva a
generar estrés.
❖ Cuando se realiza la operación de cambio de amortiguadores de la suspensión
Mac pherson se utiliza alambres y estos son de un solo uso por lo cual ya no
se puede reutilizar, esto genera que los residuos al quedar en el suelo
reaccionen químicamente con la humedad del suelo provocando que el suelo
erosione por los contaminantes que se presentan.
11
1.7. OBJETIVOS
1.7.1. OBJETIVO GENERAL.
Implementar un equipo de innovación para la empresa, cuyo objetivo general
es brindar la comodidad, seguridad y eficiencia al operario a la hora de realizar el
armado y desarmado de la suspensión Mac pherson.
1.7.2. OBJETIVOS ESPECÍFICOS.
❖ Reducir el tiempo que se emplea para cambiar los amortiguadores.
El proyecto que llevaremos a cabo nos ayudará a reducir el esfuerzo que hace
el operario al cambiar los amortiguadores, lo que permitirá realizar el trabajo de
manera eficiente, segura y en menor tiempo posible.
❖ Cuidado al medio ambiente
El cambio de los amortiguadores del Mac pherson con el proyecto que
realizaremos, ya no se realizará en el suelo con alambres, ya que estas solo
tienen un solo uso y al ser desechados generan residuos de chatarra y
desperdicios, de esta manera reduciremos la contaminación al medio ambiente.
❖ Seguridad en el cambio de amortiguadores
Este proyecto brindará seguridad para que el operario no tenga que hacer un
sobreesfuerzo físico al realizar el cambio de los amortiguadores de la
suspensión Mac pherson y también evitara que ocurra accidentes dentro de la
empresa.
❖ Comodidad del operario al manipular el compresor.
Aportará más ergonomía al operario a la hora de realizar su trabajo y facilitará
el armado y desarmado de la suspensión Mac pherson de manera rápida,
eficiente y segura.
12
1.8. JUSTIFICACION
La empresa “AUTOMOTRIZ CLEBER GUTIÉRREZ” carece de algunas
herramientas para realizar trabajos de armado y desarmado de la suspensión Mac
pherson, es por ello que a partir de lo mencionado surge este siguiente proyecto de
un “COMPRESOR DE RESORTES HIDRÁULICO “.
❖ La finalidad de este proyecto es mejorar la calidad de trabajo en nuestra
empresa, implementando nuevos equipos para realizar el cambio de
amortiguadores de la suspensión Mac pherson, dando así mismo la seguridad
y facilidad hacia el operador que realizara dicho trabajo.
❖ El motivo por el cual decidimos realizar dicho proyecto es porque la actividad
de cambio de amortiguador del Mac pherson requiere de dos operarios y el
tiempo invertido en dicho trabajo es mayor y con las herramientas que tenemos
es inseguro realizar el trabajo, ya que no brindaban la seguridad ni la
comodidad al operario al manipularlos.
❖ Por lo tanto, los problemas que solucionamos es que en dicha tarea solo tenga
que ser manejada por un único operario y así evitar que otro operario pierda
tiempo ayudándole, también reduciendo posibles accidentes que se puedan
producir, además aportará comodidad al operario reduciendo el sobreesfuerzo
que este realizaba y ayudará a la reducción de contaminantes al medio
ambiente al momento de cambiar el amortiguador.
13
2.1. CAPITULO II.
2.2. MARCO TEÓRICO CONCEPTOS TECNOLOGICOS
Debido al constante trabajo de armado y desarmado de la suspensión Mac
pherson que se está realizando en nuestra empresa, decidimos implementar una
herramienta para que ayude a realizar de manera más rápida, segura, eficiente y en
menor tiempo posible dicha tarea. A continuación daremos a conocer las partes y tipos
de suspensión.
2.3. SUSPENSIÓN AUTOMOTRIZ:
La función principal de la suspensión automotriz es absorber todos los
movimientos bruscos que se producen en la carrocería por efecto de las
irregularidades que se presentan en el camino, de esta manera proporciona una
marcha suave, estable y segura en el vehículo.
Como refiere (Tixce, 2016) la suspensión mantiene la altura adecuada del coche,
mantiene los neumáticos correctamente alineados, soportan el peso del auto y
controla la dirección del viaje. No obstante, para que este sistema funcione, es vital
que todos los componentes de la suspensión se mantengan en buen estado ya que,
si alguno de ellos falla o se avería, afectará el funcionamiento de todo el conjunto.
De esta manera se coloca un conjunto de elementos elásticos entre las partes
suspendidas (chasis, motor, carrocería) y las partes no suspendidas (ruedas y ejes).
La función de estas piezas es la de estabilizar el comportamiento del coche al circular
por superficies irregulares, asegurando así el confort y la ergonomía de los pasajeros,
así como la estabilidad del propio coche.
14
2.4. COMPONENTES ELÁSTICOS DE LA SUSPENSIÓN
2.4.1. BALLESTAS
Una ballesta es un sistema de suspensión de vehículos que se usa ampliamente
en vehículos pesados como camiones y furgonetas.
Las suspensiones por ballestas cumplen una función elástica a partir de un muelle de
acero que se flexiona sobre una viga de resistencia uniforme según (Finders, 2010)
Consiste en una serie de láminas de metal, también llamadas hojas, todas unidas por
un orificio en su parte central.
Ilustración 1 Ballesta
Fuente (TG, 2021)
2.4.2. MUELLE HELICOIDAL
Los resortes helicoidales almacenan energía, que se liberará para absorber los
golpes y soportar el peso del automóvil y mantener todas las ruedas en el suelo.
Reducir los impactos y las tensiones en una superficie, ya que ofrecen una mayor
elasticidad. Cambian de forma cuando se les aplica una fuerza externa, pero vuelven
a su estado original cuando esta se retira. (Mitsubishi, 2023)
son una parte esencial del sistema de suspensión ya que absorben el impacto para
permitir, una conducción suave, dirección precisa y un frenado seguro.
15
Ilustración 2 Muelle helicoidal
Fuente (siaguanta, 2018)
2.4.3. BARRA DE TORSIÓN
La función principal de este elemento es la de mantener la estabilidad del
vehículo también controlar la vibración y el balanceo que se produce durante las
maniobras o giros con un automóvil.
La barra de torsión es un componente de la suspensión de automóvil, normalmente
hecha de acero, que sirve para reducir el desplazamiento del chasis en las maniobras
de giro y conservar la geometría del vehículo. De esta manera, se consigue una mayor
estabilidad. (AUTODOC, 2021)
La barra de torsión, se encarga de reducir las irregularidades que hay en el
terreno o carreteras favoreciendo en el confort al conductor.
Ilustración 3 Barra de torsión
Fuente (ingemecanica, 2023)
16
2.4.4. BARRA ESTABILIZADORA
Barra estabilizadora es una pieza diseñada para la suspensión de todo tipo de
vehículos, especialmente en la parte delantera del vehículo para reducir la inclinación
lateral de la carrocería.
Según (Luis, 2022) Su elasticidad va a determinar la efectividad para cancelar
las fuerzas de inclinación del automotor al realizar un movimiento de giro. Asimismo,
esta elasticidad depende del diámetro de dicha barra: A mayor elasticidad, menor
impedimento a la inclinación, y a menor elasticidad mayor es la transferencia de
fuerza, logrando amortiguar la fuerza del giro.
La barra estabilizadora reduce la rotación de la carrocería del vehículo cuando gira.
Esta barra resiste la inclinación natural causada por la inestabilidad debido a su
rigidez.
Ilustración 4 Barra estabilizadora
Fuente (Luis, 2022)
2.5. TIPOS DE SUSPENSIÓN
2.5.1 SUSPENSIÓN DE EJE RÍGIDA
Este tipo de suspensión es muy utilizada por su sencillez. En una sola
configuración, el resorte y el amortiguador se pueden instalar como una unidad para
ahorrar espacio.
Como refiere (Blancarte, 2013) Esta suspensión trasera dependiente o de eje rígido,
ésta consta de una barra sólida que conecta las dos ruedas traseras –similar a la
frontal dependiente. En un diseño tradicional el resorte está conectado al eje, mientras
que la otra parte está adjunta al cuadro, al mismo tiempo el amortiguador está atado
a la abrazadera que sostiene el resorte al eje.
17
Este tipo de suspensión fue la primera que existió y, hoy en día, prácticamente ya no
se usa, excepto en algunos vehículos 4x4 y en camiones de trabajo pesado.
Ilustración 5 Suspensión rígida
Fuente (Blancarte, 2013)
2.5.2. SUSPENSIÓN SEMIRÍGIDA
Esto implica que no es tan rígida, pero tampoco es independiente. Suele ser el
más habitual, pues está presente en la mayoría de los coches básicos que
encontramos por la calle.
Está formado por unos muelles anclados a unos soportes articulados que van
atornillados al diferencial y a una barra que atraviesa toda la parte del puente. Suele
ser el más habitual, pues está presente en la mayoría de los coches básicos que
encontramos por la calle. (MOYA, 2014)
Reducir las inclinaciones y vibraciones del coche, gracias a que el sistema limita la
independencia debido a los muelles atornillados al diferencial y a una barra que se
integra a todo el puente.
Ilustración 6 Suspensión semirrígida
Fuente (sites, 2022)
18
2.5.3. SUSPENSIÓN INDEPENDIENTE
La suspensión independiente es una suspensión que no está conectada entre
las ruedas izquierda y derecha de cada eje. Cada pata está definida por el automóvil
de una manera muy compleja, lo que permite distinguir entre la unión a la carrocería
y la separación de la suspensión.
Como refiere (G.Artés, 2013) La suspensión independiente es mucho más refinada
mejorando el confort, el comportamiento en carretera y genera una menor masa no
suspendida que hace más fácil que las ruedas estén siempre pegadas a la carretera y en el
ángulo correcto. esta suspensión es más frágil en general, al contar con muchas más piezas
y muchas más articulaciones entre las cuales se tiene lo siguiente.
❖ Suspensión de eje oscilante
❖ Suspensión de brazos tirados
❖ Suspensión de triángulos superpuestos
❖ Suspensión MAC PHERSON
Entre ellos, debemos destacar la suspensión independiente de Mac Pherson, que se
menciona en nuestro proyecto.
2.5.4. SUSPENSIÓN MAC PHERSON
La Mac pherson Se caracteriza por una conexión integral entre el amortiguador
y el cubo de la rueda. Esto alinea el movimiento del marco con respecto a la rueda en
la misma dirección que el eje vertical del amortiguador. Se ha convertido en uno de
los sistemas más utilizados para el tren delantero. También disponible en el tren
posterior. Sus ventajas incluyen bajos costos de producción, tamaño reducido, bajo
consumo de combustible y facilidad de fabricación y mantenimiento.
Todo comenzó en 1951, donde un ingeniero estadounidense de nombre Earle S
McPherson lleno de ideas tomo lo que ya se había inventado y existía y lo que hizo
fue mejorarla con cálculos matemáticos mucho más exactos, implementándolo
primero en su propio coche el cual era un Ford Cónsul y posteriormente en un Zephyr.
(Aranguren, 2018)
19
La suspensión McPherson tiene muchas ventajas. La más importante es
su simplicidad y bajo coste de fabricación. Pero es que además su aparición supuso
la reducción de la masa suspendida del coche, una mejora en cuanto al apoyo de la
rueda en el suelo y la reducción de volumen y peso del sistema. También actúa como
eje de giro de la rueda cuando movemos la dirección del coche. Es decir, que la rueda
pivota alrededor del eje vertical de la suspensión. (Donaire, 2021)
Ilustración 7 suspensión independiente Mac pherson
Fuente (Published, 2010)
2.6. COMPONENTES DE LA SUSPENSIÓN MAC PHERSON
2.6.1. RESORTE ESPIRAL:
Su función principal es estabilizar la dirección actuando como eje en la rueda.
Su diseño de suspensión es ajustable para las ruedas delanteras y traseras.
Estos tipos de muelles son los más utilizados Trabajan a torsión, retorciéndose
proporcionalmente al esfuerzo que tienen que soportar, acortando su longitud y
volviendo a su posición de reposo cuando cesa el efecto que produce la deformación.
(Tixce, 2016).
Su función principal es compensar las diversas condiciones de la carretera y, por lo
tanto, proporciona un alto nivel de comodidad en la conducción.
20
Ilustración 8 resorte espiral
Fuente (Romero, 2009)
2.6.2. AMORTIGUADORES
Las principales funciones de los amortiguadores son controlar las vibraciones
provocadas por las condiciones de la carretera, aumentar la movilidad, mejorar la
estabilidad, acortar las distancias de salto y mejorar la conducción.
Como refiere (Tixce, 2016) los amortiguadores son elementos que se encargan de
absorber las vibraciones de los muelles, ballestas o barras de torsión son los
amortiguadores. Cuando la rueda encuentra un obstáculo o bache, el muelle se
comprime o se estira. Este rebote crea una forma de vibración que rebotaría en la
carrocería.
La función es controlar la vibración de la suspensión provocada por la aspereza de la
carretera, mejorar el rendimiento, aumentar la estabilidad, acortar las distancias de
frenado y mejorar el confort de conducción.
Ilustración 9 Amortiguadores
Fuente (Tixce, 2016)
21
2.6.3. RÓTULAS
Las rótulas son las que conectan todas las partes del automóvil y las mantienen
unidas, sin importar dónde se encuentren. Podemos decir que son las articulaciones
del coche.
Es una junta esférica que permite el movimiento vertical y de rotación de las ruedas
directrices de la suspensión delantera. Gracias a todo este sistema se obtiene una
conducción suave y confortable. (Tixce, 2016)
rótulas o tirantes de suspensión permiten el movimiento de la carrocería durante la
circulación, eliminando vibraciones y ruidos para conseguir una experiencia de viaje
cómoda.
Fuente (Tixce, 2016)
2.6.4. TOPES DE GOMA
Son aquellos componentes hechos de goma, los cuales tienen como única
finalidad evitar los golpes directos de metal con metal, cuando la oscilación pasa de
los rangos normales.
Ilustración 11 topes de goma
Fuente (Tixce, 2016)
Ilustración 10 Rotula
22
2.6.5. BRAZO OSCILANTE INFERIOR
El trapecio es parte de la suspensión consta de dos esquinas o brazos
trapezoidales conectados al cuerpo y la base. Cada brazo tiene rótulas incorporadas.
El deseo es una parte importante de cada sistema de suspensión; si no es suficiente,
puede significar la pérdida de control del vehículo. Mediante su funcionamiento, el
trapezoide absorbe los movimientos verticales del vehículo, manteniendo las llantas
en contacto con el suelo.
Ilustración 12 Trapecio
Fuente (Acosta, 2020)
2.7. LIMPIEZA Y ORDEN EN EL TRABAJO
El orden y limpieza en los lugares de trabajo es muy importante ya que ayuda
a evitar los accidentes. y trabajar de forma más eficiente. En la empresa Gutiérrez
Córdova Clibert tenemos un régimen de control y tenemos un tiempo establecido para
la limpieza y mantenimiento de nuestras herramientas de trabajo.
2.7.1. REGLA DE LAS (3R)
Cuidar el medio ambiente es una norma, sobre todo para reducir la cantidad de
residuos o desechos producidos. Esta política es incluida en la empresa.
Ilustración 13 Regla de las 3 R
Fuente (Tavares., 2023)
23
2.7.2. (REDUCIR RECICLAR Y REUTILIZAR)
Tres (3R) es el principio de cuidar el medio ambiente, en particular, reducir la
cantidad de residuos. En resumen, las 3R te ayudan a tirar menos basura, ahorrar
dinero y ser un consumidor responsable. Lo mejor de todo es que es muy fácil de
seguir: (Reduce, reúsa y recicla)
Al finalizar el trabajo realizado, inspeccionamos el área de trabajo, ya que muchas
veces hay desechos sólidos u otras cosas que pueden dañar el medio ambiente.
2.7.3. CUIDADO DEL MEDIO AMBIENTE:
Cuidar el medio ambiente no es un capricho, sino una necesidad. Se trata de
un conjunto de acciones que debemos realizar entre todos para evitar la destrucción
de nuestro planeta, a pesar de que en los últimos años parece que contribuimos más
en deteriorarlo. Con la colaboración conjunta podemos conseguir grandes objetivos,
pero para eso es imprescindible aportar millones de granitos de arena. (Sandra
Sotoca, 2022)
Al momento de armar y desarmar el compresor de resortes Mac pherson puede
generar residuos de alambres en el piso, y que serían causantes de la
contaminación, es porello que nuestra empresa promueve la limpieza, orden y un
adecuado uso de los elementos y agentes químicos que puedan dañar el medio
ambiente, cumpliendo los protocolos para el cuidado del medio ambiente.
2.7.4. SEGURIDAD Y SALUD EN EL TRABAJO
La Seguridad y Salud en el Trabajo (SST) es una disciplina relacionada con la
prevención accidentes de trabajo y enfermedades profesionales, así como la
prevención y promoción salud de los trabajadores. Su finalidad es mejorar las
condiciones y el medio ambiente del trabajo.
Para realizar las operaciones generales del taller es necesario el uso de los equipos
de protección personal y al culminar el tiempo de trabajo, es necesario dejar el área
bien limpia. Es indispensable que los operadores usen su equipo de protección.
24
2.8. EQUIPOS DE PROTECCIÓN PERSONAL (EPP)
En otras palabras: evitar riesgos que atenten contra su salud, integridad y
seguridad. Entre estos equipamientos se encuentran casco, guantes, gafas y
máscaras. Cada uno ofrece un tipo de protección y está dirigido a diferentes
actividades.
Ilustración 14 Equipos de protección personal
Fuente (CESE, 2014)
2.8.1 CASCO DE SEGURIDAD
El casco de seguridad es parte del equipo de protección personal cuyo objetivo
principal es proteger la cabeza ante posibles peligros como caída de objetos pesados
y riesgos tanto mecánicos, térmicos e incluso eléctricos.
Ilustración 15 Casco de seguridad
Fuente (ABELLANEDA, 2019)
2.8.2. LENTES DE SEGURIDAD
Las gafas de protección ofrecen seguridad a los trabajadores, es importante
recordar que la protección facial y también la protección ocular es muy
relevante porque preservan las partes más vulnerables del cuerpo humano y que más
exponemos durante nuestro día a día.
25
Ilustración 16 Lentes de seguridad
Fuente (MAVERICK, s.f.)
2.8.3. GUANTES DE SEGURIDAD
son diseñados y utilizados para reducir los riesgos mecánicos a los que se
exponen los trabajadores durante la manipulación de piezas o herramientas que
pueden generar algún tipo de corte, abrasión, rasgado o punción en manos.
Ilustración 17 Guantes de seguridad
Fuente (Rueda, 2022)
2.8.4. ZAPATOS DE SEGURIDAD
El calzado de seguridad es aquel que cubre el pie por completo con un tope o
puntera de seguridad que protege contra los impactos. Se encarga de proteger los
pies de los trabajadores ante cualquier peligro o accidente, además de brindar
comodidad para desempeñar cualquier trabajo con normalidad.
Ilustración 18 Calzado de seguridad
Fuente (Minera, 2019)
26
2.8.5. OVEROL
El overol para mecánico automotriz cumple la función de ayudar a resistir el
contacto contra los productos químicos, herramientas y elementos que pueden llegar
a desgastarla. Por lo tanto, no llevar la indumentaria para taller mecánico adecuada,
aumenta el riesgo de sufrir.
Ilustración 19 Overol
Fuente (pinterest, s.f.)
27
2.9. MATEMATICA APLICADA
Para realizar el proyecto se realizó un estudio de cálculo fuerzas, presiones,
potencia y resistencia para lo cual se aplicaron diferentes leyes y principios los cuales
nos ayudan a calcular el trabajo de la herramienta en sus condiciones de
funcionamiento.
• datos del resorte
2.9.1. LEY DE HOOKE
Primero aplicamos la ley de Hooke para identificar la fuerza requerida para vencer la
resistencia del resorte.
𝐹 = 𝐾 × 𝑋
F = fuerza
K = constante elástica
X = elasticidad o compresión del resorte
DATOS DEL RESORTE
d = 12 mm
D = 107 mm
N<t =5,5
d = Diámetro de cada espira
D = diámetro del medio del resorte
N<T = número de espiras totales
N = número de espiras activas
28
Buscamos los datos faltantes para aplicar la siguiente formula con sus unidades
correspondientes.
𝐾 =
𝐹
𝑌
=
𝐺 × 𝑑4
8 × 𝑁 × 𝐷3
Para poder hallar la fuerza primero encontraremos la constante
elástica la cual aplicaremos la siguiente formula
F = fuerza aplicada (N)
G = módulo de rigidez
N = número de espiras activas
D = diámetro del medio del resorte
d = diámetro de las espiras
G =
𝑁
𝑚𝑚
d = 12mm
D = 107mm
En la siguiente tabla se muestran Propiedades mecánicas de algunos alambres
para resortes lo cual identificamos el módulo de rigidez de nuestro resorte
𝐾 =
𝐹
𝑌
=
𝐺 × 𝑑4
8 × 𝑁 × 𝐷3
1𝑀𝑃𝑎 =
1𝑁
𝑚𝑚2
1𝐺𝑃𝑎 =
1000𝑁
𝑚𝑚2
29
Para hallar el número de espigas activas verificamos la siguiente tabla y aplicamos las
siguientes fórmulas para poder hallar el número de espigas activas (N).
𝐾 =
𝑓
𝑦
=
𝐺 𝑑4
8𝑁 𝐷3
𝐾 =
𝑓
𝑦
=
79300
𝑁
𝑚𝑚2× (124𝑚𝑚)
8×4.5× (1073𝑚𝑚)
Después de haber identificado los datos podemos aplicar la fórmula para hallar
la constante elástica
Datos del resorte helicoidal
d = 12 mm
D = 107 mm
N<t =5,5
G = 79300N/mm2
N = 4,5
𝐾 =
𝑁
𝑚𝑚2 𝑥 (𝑚𝑚)4
(𝑚𝑚)3
𝐾 =
𝑁
𝑚𝑚2
𝑥 (𝑚𝑚)4−3
𝐾 =
𝑁
𝑚𝑚
SIMPLIFICAMOS PARA EVALUAR
𝐾 =
19825 × 20736
2 × 4,5 × 1073
Calculamos
𝐾 =
19825 × 20736
9 × 1073
Simplifica la fracción
𝐾 =
19825 × 2304
1073
Multiplicamos
𝐾 =
45676800
1073
Dividimos
𝐾 = 37,28587
30
Después de haber hallado la constante elástica aplicamos la ley de Hooke para hallar
la fuerza resultante.
2.9.2. TERCERA LEY DE NEWTON
luego consideramos el principio de acción y reacción que cumple que toda acción
genera una reacción de igual intensidad, pero en sentido opuesto. Es decir que
siempre que un objeto ejerza una fuerza sobre otro, este último devolverá una fuerza
de igual magnitud, pero en sentido opuesto al primero Esto quiere decir que la fuerza
que se ejerce sobre el resorte genera una reacción de este.
𝑓 = 𝑘 × 𝑥
Datos
K =37,28587 N/mm
X = 10 cm = 100 mm
𝑓 = 37,28587
𝑁
𝑚𝑚
× 100𝑚𝑚
F= 3728,587 N
3728,587 N
Ilustración 20 Tercera ley de Newton
31
2.9.3. PRINCIPIO DE PASCAL
Aplicamos este principio de pascal para calcular la reacción que genera la gata al
aplicar la fuerza en ella.
Ilustración 21 Principio de pascal
𝑝1 = 𝑝2 𝐹1
𝐴1
=
𝐹2
𝐴2 𝐹2 =
𝐹1
𝐴1
𝑋 𝐴2
El principio de Pascal afirma que
cuando se ejerce presión sobre un
fluido incompresible, la presión se
transmite con igual intensidad a
todos los puntos del fluido y a las
paredes que lo contienen.
32
Aplicando el principio de Pascal hallaremos la reacción de la gata hidráulica en el
punto F1.
Datos
F =3728,587 N
Fórmula para hallar el área de circulo
𝐴 =
𝜋 × 𝐷2
4
𝐴 = 𝜋 × 𝑟2
Aplicando la formula hallamos las dos áreas tomando en cuenta que 𝜋 sea 3.14
𝐴2 =
3,14 × 382
4
= 1133,54𝑚𝑚2
𝐴1 =
3,14 × 10,12
4
= 80,08𝑚𝑚2
Diámetro 2 = 38mm
Diámetro 1 = 10.1
A2 A1
33
Aplicamos la siguiente fórmula para hallar la fuerza 1
𝐹1 = 263,40954
𝐹2
𝐴2
=
𝐹1
𝐴1
3728.587
1133,54𝑚𝑚2
=
𝐹1
80,08𝑚𝑚2
3,28933 =
𝐹1
80,08𝑚𝑚2
3,28933 × 80,08 = 𝐹1
𝐹1 = 263,40954
F2 = 3728.587 N
34
2.9.4. LEY DE LA PALANCA
Aplicamos palanca de segundo grado para calcular la fuerza requerida para vencer la
reacción que realiza la gata para lo cual aplicamos la siguiente formula
- Reacción “R”:
263,40954N
- Distancia 1 “D1”:
28mm
- Distancia 2 “D2”:
500mm
- Fuerza 1 “P1”: ¿?
𝑃1 × 𝐷2 = 𝑅 × 𝐷1
𝑃1 × 500𝑚𝑚 = 263.40954𝑁 × 28𝑚𝑚
𝑃1 × 500 = 7375,46712
𝑃1 = 7375,46712/500
𝑃1 = 14, 7509
𝑃1 = 14,7509N
Datos para aplicar la formula
𝑃1 × 𝐷2 = 𝑅 × 𝐷1
35
3.1. DESCRIPCIÓN DEL PROYECTO DE INNOVACIÓN Y/O MEJORA
3.1.2. MATERIALES PARA EL PROYECTO.
N° Descripción cantidad
A1 TUBOS CUADRADOS LAC ASTM A500 01
A2 PLATINA DE ACERO ASTM A36 01
A3 VARILLA DE ACERO LISA A36
01
A4 ANGULAR METALICO LAC ASTM A36
01
A5 PLANCHA REDONDA LAC A-36
01
A6 TUBO REDONDO LAC A36
01
A7 TUBO RECTANGULO LAC ASTM A 500
01
3.1.3. HERRAMIENTAS PARA EL PROYECTO.
N° Descripción Medidas/Espesor Cantidad
B1 Broca de metal diámetro 12.7 mm 01
B2 Electrodo E 7018. 350 mm x 2.38 mm D 01
B3 Electrodo E 6011 355 mmx3.25 mm D 01
B4 Pintura litros 01
B5 Disco de metal (desbaste) 115 mm D x 1.5 mm 01
B6 Amoladora 01
B7 Máquina para soldar 01
B8 N Taladro percutor 01
36
3.2.1. TUBOS CUADRADOS DE ACERO TUBO LAC ASTM A500
El tubo cuadrado de acero estructural laminado al caliente (LAC)
Especificaciones: ASTM A500 Sociedad Estadounidense para Pruebas y Materiales.
es una aleación de hierro (mínimo 98 %), con contenidos de carbono de máximo 0.29
% y otras pequeñas cantidades de minerales como manganeso y silicio, para mejorar
su resistencia a la tracción y buena influencia en la soldadura.
TUBOS CUADRADOS
Ilustración 22 tubos cuadrados
3.2.2. PLATINA DE ACERO ASTM A36
Platinas de acero laminado al caliente (LAC).
Especificaciones: ASTM A36, AISI A36.
PLATINA DE ACERO
Ilustración 23 Platina de acero
37
3.2.3. PLANCHAS DE ACERO ASTM A36
Planchas de acero, también conocido como laminado en caliente (LAC) de acero en
calidad A36. Especificaciones: ASTM A36
PLANCHAS DE ACERO
Ilustración 24 plancha de acero
3.2.4. TUBO REDONDO GALVANIZADO LAC A36 GR A
Son tubos fabricados a partir de planchas laminados en caliente bajo la norma
ASTM A36, en grado A mediante soldadura por resistencia eléctrica por inducción de
alta frecuencia y superficie recubierta de zinc NORMA TECNICA ASTM A GRADO
A 36.
TUBO REDONDO GALVANIZADO
Ilustración 25 tubo redondo galvanizado
38
3.2.5. ANGULAR METALICO 1/8 6MTS
Este angular metálico de alta calidad cuenta con una medida de 1-1/4 pulgadas
de ala por 1/8 pulgadas de espesor y una longitud de 6 metros. Fabricado con
materiales resistentes y duraderos.
ANGULAR METALICO
Ilustración 26 plancha angular metálico
3.2.6. TUBO RECTANGULO LAC ASTM A 500
Son tubos fabricados a partir de planchas laminados en caliente mediante soldadura
por resistencia eléctrica por inducción de alta frecuencia (ERW).
TUBO RECTANGULO
Ilustración 27 Tubo Rectangular
39
3.2.7. VARILLA DE ACERO LISA A36
Barra de acero laminada en caliente de sección circular de superficie lisa.
VARILLA DE ACERO LISA
Ilustración 28 Varilla de Acero
3.2.8. AMOLADORA
Gracias a su gran versatilidad, una amoladora permite cortar una gran variedad de
materiales como pueden ser el mármol o la cerámica. Es importante utilizar el disco
adecuado, y esto dependerá del material con el que vayamos a trabajar los cortes.
AMOLADORA
Disco
115 mm
Potencia adsorbida
670 W
Velocidad de giro en
vacío
12.000 rpm
Peso:
1.5 kg
Voltaje/Frecuencia
220V - 50-60Hz
Tipo de aislación Clase II
Ilustración 29 Amoladora
3.2.9. ELECTRODOS
Los electrodos para soldadura, están en el grupo de los consumibles de soldadura y
sirven para transportar la electricidad y como metal de aporte; se dividen en núcleo y
revestimiento. Se instalan en la porta electrodo y son los encargados de cerrar el
circuito y producir el arco eléctrico. DESCRIPCION DEL ELECTRODO 7018 y 6011.
40
ELECTRODO
Características
Para aceros de mediano a alto
contenido de carbono, alta
resistencia y baja aleación.
Diámetro
3.25 mm
Largo
355 mm
Rango de corriente
120 a 150 A
Tipo de corriente
Corriente alterna
Tipo de electrodo Positivo DCEP
Ilustración 30 Electrodo
3.2.10. DISCO DE CORTE
El disco de corte nos permitirá realizar cortes a nuestros tubos redondos a la medida
deseada.
Disco de corte
Dimensiones
115 x 1.2 x22.2 mm
Abrasivo
Oxido de aluminio
Velocidad máxima
80 m/s
RPM máximo
133000 rpm
Ilustración 31 Disco de corte
3.2.11. BROCAS
Las brocas de metal son aptas para aluminio, cobre, latón, zinc, hierro y acero no
aleado. Para taladrar acero inoxidable, se necesita un taladro de acero de alta
velocidad con aleación de cobalto (HSS-E) o brocas con revestimiento de titanio.
Broca
Especificaciones:
Marca: Stanley
Diámetro:
13 mm
Longitud útil:
75 mm
Dimensiones: Ø 8 x 117 mm
Ilustración 32 Broca
41
3.2.12. GATA HIDRAULICA DE BOTELLA
“La gata” es una herramienta empleada por elevación de cargas. con el fin de
proporcionar una elevación de pesos pequeños y/o grandes tales como automóviles.
GATA HIDRAULICA:
Capacidad
4 toneladas.
Altura mínima:
23cm
Altura máxima:
47cm
Altura de
elevación:
Peso:
Longitud de
palanca X mm
Ilustración 33 Gata hidráulica
10cm
5,93kg
42
4.1. PROCESO DE LA FABRICACIÓN
En esta parte de la monografía realizaremos los pasos necesarios para la
construcción de la herramienta que facilitara al operario al momento de cambiar
los amortiguadores y comprimir los resortes helicoidales de una suspensión tipo
Mac Pherson.
N° DESCRIPCIÓN MEDIDAS CANT
A1 TUBO CUADRADO LAC ASTM A 500 600mm x 50mm x 50mm x 2mm 4
A2 TUBO CUADRADO LAC ASTM A 500 285mm x 50mm x 50 mm x 2mm 4
A3 TUBO CUADRADO LAC ASTM A 500 980mm x 50mm x 50mm x 2 mm 1
A4 TUBO CUADRADO LAC ASTM A 500 80mm x 64mm x 64mm x 7mm 1
A5 TUBO CUADRADO LAC ASTM A 500 75mm x 60mm x 60 mm x 5mm 1
A6 TUBO CUADRADO LAC ASTM A 500 150mm x 50mm x 50mm x 2mm 1
A7 TUBO CUADRADO LAC ASTM A 500 105mm x 50mm x 50mm x 2mm 1
A8 TUBO CUADRADO LAC ASTM A 500 280mm x 75mm x 75mm x 2mm 1
A9 TUBO CUADRADO LAC ASTM A 500 385mm x 75mm x 75mm x 3mm 1
G1 ANGULAR ACERO ASTM A36 285mm x 37mm x 37mm x 2mm 1
P1 PLATINA DE ACERO ASTM A36 108mm x 50mm x 6mm 2
P2 PLATINA DE ACERO ASTM A36 34mm x 30mm x 3 mm 4
P3 PLATINA DE ACERO ASTM A36 51mm x 30mm x 4mm 4
P4 PLATINA DE ACERO ASTM A36 165mm x 50mm x 10mm 2
P5 PLATINA DE ACERO ASTM A36 126mm x 20mm x 2mm 2
P6 PLATINA DE ACERO ASTM A36 135mm x 50mm x 6mm 1
P7 PLATINA DE ACERO ASTM A36 109mm x 50mm x 3mm 1
P8 PLATINA DE ACERO ASTM A36 16mm x 15mm x 2mm 2
P9 PLATINA DE ACERO ASTM A36 85mm x 13mm x 2mm 1
P10
PLATINA DE ACERO ASTM A36 23mm x 13mm x 2mm 2
43
P11 PLATINA DE ACERO ASTM A36 170mm x 11mm x 2mm 1
P12 PLATINA DE ACERO ASTM A36 72mm x 11mm x 2mm 2
P13
PLATINA DE ACERO ASTM A36 110mm x 20mm x 3mm 1
P14 PLATINA DE ACERO ASTM A36 80mm x 80mm x 2mm 4
P15 PLATINA DE ACERO ASTM A36 50mm x 28mm x 2mm 1
P16 PLATINA DE ACERO ASTM A36 34.54mm x 9mm x 3mm 1
P17 PLATINA DE ACERO ASTM A36 34,54mm x 5mm x 3mm 1
T1 TUBO REDONDO LAC A36 60mm x 54mm D x 4mm 1
T2 TUBO REDONDO LAC A36 60mm x 46mm D x 4mm 1
T3 TUBO REDONDO LAC A36 30mm x 38mm D x 3mm 1
T4 TUBO REDONDO LAC A36 10mm x 58mm D X 5mm 1
T5 TUBO REDONDO LAC A36 82mm x 19mm D x 2mm 1
T6 TUBO REDONDO LAC A36 43mm x 19mm D x 2mm 1
T7 TUBO REDONDO LAC A36 72mm x 19mm D x 2mm 1
T8 TUBO REDONDO LAC A36 96mm x 19mm D x 2mm 1
T9 TUBO REDONDO LAC A36 159mm x 19mm D x 2mm 1
T10 TUBO REDONDO LAC A36 41mm x 19mm D x 2mm 1
T11 TUBO REDONDO LAC A36 25mm x 28mmD x2 mm 1
R1 PLANCHA LAC ASTM A 36 550mmD x 9mm 1
R2 PLANCHA LAC ASTM A 36 165mmD x 5mm 1
R3 PLANCHA LAC ASTM A 36 168mmD x 6mm 1
B1 TUBO RECTANGULO LAC ASTM A 500 245mm x 26mm x 52mm x 2mm 1
V1 VARILLA LAC A 36 55mm x 8mmD 2
V2 VARILLA LAC A 36 196mm x 8mmD 1
V3 VARILLA LAC A 36 105mm x 19mmD 1
44
5.1 PASOS PARA LA CONSTRUCCIÓN DELCOMPRESOR DE RESORTES
HIDRÁULICO
Atención: el ensamblaje de la herramienta requiere de conocimientos y
herramientas especiales por lo que debería ser realizado sólo por un personal
certificado así contando con los implementos de seguridad personal requeridos
Se realizará la construcción de partes de la herramienta en manera progresiva
como se mostrará a continuación.
5.1.2: ESTRUCTURA SOPORTE METÁLICO
La estructura es la parte que tiene como función portar a los componentes como
son la columna del compresor el pedal de accionamiento y a la vez dar una
estabilidad a toda la herramienta lo cual ser realizara siguiendo los siguientes
pasos
5.1.3. Las platinas P14 se unirán mediante soldadura a uno de los cantos de los
tubos cuadrados A1 encajando en el centro de la platina y ala ves sobrado una
distancia así afuera de 2 mm en cada lado, estos serán la base de los tubos
cuadrados A1 así la platina evitará que entren residuos y dará una mayor
estabilidad a estos.
5.1.4. Los tubos cuadrados A2 se unirá entre dos tubos cuadrados A1 así
formado una estructura cuadrada con una distancia de 200mm hacia la plancha
P14 dando una vista lateral de un H como se muestra en la siguiente figura.
45
5.1.5. Al angular G1 se realiza una perforación circular de 14 mm de diámetro a
una distancia de cualquier canto de 143 mm como se muestra en la imagen.
5.1.6. El angular G1 será unido con soldadura a una distancia de 212mm del
tubo cuadrado A2 en su parte superior encajado entre los 2 tubos cuadrados A1
y así quedando al ras con los tubos cuadrados A1 y A2 en la parte exterior de la
estructura como se muestra en la imagen.
46
5.2.1. COLUMNA DEL COMPRESOR
La columna del compresor servirá para portar los agarres del compresor así a
la vez servirá como mesa para aportar herramientas o partes del Mac pherson lo
cual beneficiará de no ponerlos al suelo y así no ensuciarlos.
A continuación, vemos el paso a paso del armado de la columna del compresor.
5.2.2 A la plancha redonda R1 se le realiza una perforación de 80 mm de
diámetro a una distancia del ras de 156 mm como se muestra en la imagen.
5.2.3. Al tubo cuadrado A3 se le realizará perforaciones de 13 mm de diámetro,
la primera perforación se le realizará a una distancia de 275 mm de uno de los
cantos del tubo cuadrado y posteriormente se continuará con una distancia de
55 mm hasta quedar con 4 perforaciones en el tubo cuadrado A3.
El tubo cuadrado A3 se unirá con soldadura a la parte superior de la plancha
redonda R1 y este debe quedar en la parte delantera de la perforación de 79 mm
con una distancia del ras de 285 mm de la plancha R1 y que los las perforaciones
de 13 mm del tubo cuadrado deben estar en la parte superior de éste como se
puede mostrar en la siguiente imagen.
47
5.2.4. La platina P1 se le cortará una de las esquinas de lado de la medida de
108mm para que este quede con una media de 66mm como se puede mostrar
en la imagen.
5.2.5. La platina P1 se unirá mediante soldadura a dos de las esquinas del tubo
cuadrado A3 con el lado de 108 mm y a la vez se unirá a la plancha redonda R1
con el lado de 50mm y que estos formen un ángulo de 90°entre ambas platinas
dejando un espacio para la perforación de 80 mm de plancha redonda R1.
48
5.2.6. La estructura formada por los componentes A3, R1 y P1 se unirán
mediante soldadura a la estructura formada A1, A2, G1, P14 ya que estos
coincidan con los tubos cuadrados A1 y la plancha redonda R1 y que el angular
G1 no coincida con la perforación de 80mm de la plancha R1 y que el tubo
cuadrado A3 este en la parte superior de toda la estructura formada como se
muestra en la siguiente imagen.
5.3. SOPORTE INFERIOR
esta parte tendrá la función de deslizarse en el tubo cuadrado A3 así poder
comprimir el resorte y soportar la fuerza ejercida por la gata y ala ves portar el
amortiguador para poder comprimir el resorte.
5.3.1. Al tubo cuadrado A6 se le realizará una perforación de 13 mm de diámetro
a una distancia de uno de los cantos de 56 mm y de la parte superior una
distancia de 25 mm y en su inversa de orificios de este se realizará la unión con
soldadura con tuerca de 19 mm como se muestra en la imagen.
49
5.3.2. El tubo cuadrado A6 se unirá con soldadura con el tubo cuadrado A5 con
la observación que la perforación el tubo cuadrado A6 de 13 mm quede lo más
lejos posible del tubo cuadrado A5 posteriormente el tubo cuadrado A7 se unirá
en el otro lado el tubo cuadrado A5 este de cualquier modo, como se puede
mostrar en la siguiente imagen.
5.3.3. la plancha R3 será cortada una parte rectangular de 107 mm por 58 mm
en la parte media de la plancha como se muestra en la imagen.
5.3.4. unimos la plancha R3 ya cortada con la estructura formada por los
componentes A 5, A7 y A6 con tal que esta plancha quede alineada con su parte
rectangular cortada con la con el tubo cuadrado A6 y la plancha R3 este a una
distancia de 104mm del tubo cuadrado A5 como se puede mostrar en la siguiente
imagen.
50
5.3.5. unimos con soldadura el tubo redondo T3 con el tubo redondo T4 cómo se
puede mostrar en la siguiente imagen con tal que un uno quede al ras del otro.
5.3.6. La estructura formada por el tubo redondo T3, T4 serán unidas mediante
soldadura a la parte inferior del tubo cuadrado A7 a una distancia de 54 mm del
tubo cuadrado A5 cómo se puede mostrar en la siguiente imagen.
5.4. SEGURO PARA EL AMORTIGUADOR
esta parte servirá para asegurar el amortiguador y no permitir que este se incline
a algún lado y asegurando que le amortiguador no se caiga así la parte delantera
al cual manipula el operario.
5.4.1. Ala platina P6 se le realiza un corte rectangular de 13 mm de ancho y 93
mm de largo ubicado a una distancia de uno de los cantos de 25 mm como se
puede mostrar en la siguiente imagen.
51
5.4.2. Ala platina p7 se le deforma a una media circunferencia con un radio en el
canto de 34.9 mm y en el otro de 37.4 mm como se puede mostrar en la siguiente
imagen.
5.4.3. la platina p7 se unirá con la platina P6 por uno de sus cantos mediante
soldadura como se muestra en la imagen.
5.5. AGARRE SUPERIOR
La función que cumple esta parte es que solo permite que el resorte se comprima
y los demás componentes no queden afectadas y ala ves soportara toda la
fuerza trasmitida de la gata hacia el resorte.
5.5.1. al tubo cuadrado A4 se le realiza una perforación de 13 mm de diámetro
con una distancia de 40 mm de su parte superior y en la parte lateral de 25,5 mm
cómo se puede mostrar en la siguiente imagen.
52
5.5.2. Al tubo redondo T1 se realiza 2 perforaciones de 13 mm de diámetro con
una distancia entre ellos de 17 mm y una distancia al ras del tubo de 31 mm la
primera perforación como se puede mostrar en la siguiente imagen.
5.5.3. El tubo cuadrado A4 se unirá mediante soldadura al tubo redondo T1 a
una distancia de 13.5mm de su canto considerando que las perforaciones del
tubo redondo T1 esté en lo más lejos posible al tubo cuadrado A4 como se puede
mostrar en la siguiente imagen.
5.5.4. Al tubo redondo T2 se le realiza una perforación de 13 mm de diámetro a
una distancia del canto de 31 mm como se muestra en la siguiente imagen.
53
5.5.5. el tubo rectángulo B1 se unirá mediante soldadura tubo redondo T2 a una
distancia de los cantos de 122.5 mm cómo se puede mostrar en la siguiente
imagen.
5.5.6 Dos platinas P3 se unirán mediante soldadura con 2 platinas P2 en un
ángulo de 90° así formando una estructura rectangular como se muestra en la
siguiente imagen.
5.5.7 Ahora a la platina P4 se le realizará una perforación rectangular de 72 mm
de largo y 13 de ancho con unos acabados circulares con una distancia hacia los
cantos de 42.5 mm como se puede mostrar en la siguiente imagen.
54
5.5.8. Ahora la estructura formada por P2 y P3 se unirá con soldadura con la
platina P4 a una distancia de los cantos de 10 mm y con un ángulo hacia los
lados de 90° como se puede mostrar en la siguiente imagen.
5.6. BASE PARA LA TORRETA
Esta parte de la herramienta tiene como función contener las torretas para evitar
que esta se salga y a la vez soportar la carga que ejerce la gata hacia todo el
componente y poder comprimir los resortes.
5.6.1. Ahora a la plancha circular R2 se le realizará una perforación de 70 mm
de diámetro a una distancia hacia los cantos de 47.5 mm como se puede mostrar
en la siguiente imagen.
5.6.2. Ahora la plancha circular R2 con su perforación será cortada por la mitad
como se puede mostrar en la siguiente imagen.
55
5.6.3. La platina P5 se deformará a media Luna luego se unirá mediante
soldadura a los cantos de la plancha circular R2 como se muestra en la siguiente
imagen.
5.6.4. La estructura formada por P5 y R2 se le unirá mediante soldadura con un
perno de 13 mm de diámetro al medio del exterior de la estructura como se
muestra en la siguiente imagen.
5.7. ESTRUCTURA METÁLICA PARA EL SOPORTE DE LA GATA
HIDRÁULICA
Este componente servirá como base para la gata y a la vez transferirá toda la
fuerza hacia la estructura metálica.
5.7.1. Los tubos cuadrados A8 y A9 se unirán mediante soldadura uno encima
de otro, con tal que tubo cuadrado A9 este como base del otro y el tubo cuadrado
A8 este a una distancia de 53 mm de los laterales de A9 y en la parte superior
del tubo cuadrado A8 a una distancia de 194mm de sus laterales se unirá con
soldadura con la platina P8 em forma vertical como se puede mostrar en la
siguiente imagen.
56
5.7.2. MECANISMO PARA GATA
Los siguientes componentes servirán para el accionamiento de la gata y así
facilitar la maniobra al comprimir los resortes.
ahora formaremos una V con las 2 varillas V1 y en su parte superior se unirá
con soldadura la platina P9 y luego en su parte inferior se unirá la varilla V2 como
se puede observar en la siguiente imagen (este componente servirá para abrir la
válvula de alivio o cerrarla).
5.7.3. El tubo redondo T5 se ha unirá con soldadura con un ángulo de 145° con
el tubo redondo T6 y a la vez la platina P10 se unirá a uno de los costados del
tubo redondo T5 como se puede mostrar en la siguiente imagen.
57
5.7.4. Las platinas P12 se doblarán en forma de U luego estas se unirán con una
rosca M4X0.75 a la platina P11 como se puede mostrar en la siguiente imagen.
5.7.5. La platina P15 se unirá con soldadura al tubo redondo T10 en un ángulo
90° posterior mente este se unirá con él tuvo redondo T9 formando un ángulo
con este de 139° después este se unirá con el tubo redondo T8 formando con
este un ángulo de 131° luego lo unimos con el tubo redondo T7 y este se unirá
con el tubo redondo T11 en forma vertical.
58
5.7.6. Ahora ala platina P13 se le realizaran diferentes cortes de tal manera que
en uno de los lados el ancho de la platina tiene que ser de 14 mm y el otro tiene
que ser de 28 mm formando un ángulo entre ellos de 168 mm y entre ellos
uniendo con soldadura una platina P8 cómo se puede mostrar en la siguiente
imagen.
5.7.7. La estructura formada por los tubos redondos T11, T10, T9, T8, T7 y la
platina P15 se unirá con la estructura formada por la platina P13 y P8 formando
la platina P13 un ángulo de 1200° con el tubo redondo T7 cómo se puede mostrar
en la siguiente imagen.
5.7.8. La platina P16 será soldada encima de la varilla V3 a una distancia de su
canto de 65 mm y posteriormente será soldada la platina P17 a una distancia de
59
la platina P16 de 26 mm esta estructura será unirá al tubo cuadrado A2 a uno
del costado del angular G1.
5.7.9. Una vez teniendo los componentes correspondientes en su lugar la
estructura debería corresponder con las siguientes imágenes
60
PLANOS
DEL
PROYECTO
DIBUJADO
REVISADO
NOMBRES Y APELLIDOS FECHA
JUNIO 2023
DIMENSION: mm
ESCALA: 1:6
PROYECTO:
Nro DE DIBUJO: 1/24
MEC NICA AUTOMOTRIZ
FRANKLIN HANCCO CUTIPA
CAMILO ARQQUE MERMA
LUIS CESAR VALENCIA VERA
HERRAMIENTA PARA COMPRIMIR
RESORTES MACPHERSON
PIEZA:
VISTA ISOMETRICA
1
2
3
4
5
LEYENDA
1.- COLUMNA DEL COMPRESOR.
2.- SOPORTE SUPERIOR.
3.- SOPORTE INFERIOR.
4.- ESTRUCTURA SOPORTE.
5.- PEDAL DE ACCIONAMIENTO
DIBUJADO
REVISADO
NOMBRES Y APELLIDOS FECHA
JUNIO 2023
DIMENSION: mm
ESCALA: 1:8
PROYECTO:
Nro DE DIBUJO: 2/24
MEC NICA AUTOMOTRIZ
FRANKLIN HANCCO CUTIPA
CAMILO ARQQUE MERMA
LUIS CESAR VALENCIA VERA
HERRAMIENTA PARA COMPRIMIR
RESORTES MACPHERSON
PIEZA:
VISTA FRONTAL Y POSTERIOR
VISTA FRONTAL VISTA POSTERIOR
1591
982
611
DIBUJADO
REVISADO
NOMBRES Y APELLIDOS FECHA
JUNIO 2023
DIMENSION: mm
ESCALA: 1:8
PROYECTO:
Nro DE DIBUJO: 3/24
MEC NICA AUTOMOTRIZ
FRANKLIN HANCCO CUTIPA
CAMILO ARQQUE MERMA
LUIS CESAR VALENCIA VERA
HERRAMIENTA PARA COMPRIMIR
RESORTES MACPHERSON
PIEZA:
VISTA LATERAL DERECHO E
IZQUIERDO
VISTA LATERAL DERECHO VISTA LATERAL IZQUIERDO
579
432
DIBUJADO
REVISADO
NOMBRES Y APELLIDOS FECHA
JUNIO 2023
DIMENSION: mm
ESCALA: 1:6
PROYECTO:
Nro DE DIBUJO: 4/24
MEC NICA AUTOMOTRIZ
FRANKLIN HANCCO CUTIPA
CAMILO ARQQUE MERMA
LUIS CESAR VALENCIA VERA
HERRAMIENTA PARA COMPRIMIR
RESORTES MACPHERSON
PIEZA:
VISTA SUPERIOR E INFERIOR
VISTA SUPERIOR
VISTA INFERIOR
DIBUJADO
REVISADO
NOMBRES Y APELLIDOS FECHA
JUNIO 2023
DIMENSION: mm
ESCALA: 1:10
PROYECTO:
Nro DE DIBUJO: 5/24
MEC NICA AUTOMOTRIZ
FRANKLIN HANCCO CUTIPA
CAMILO ARQQUE MERMA
LUIS CESAR VALENCIA VERA
HERRAMIENTA PARA COMPRIMIR
RESORTES MACPHERSON
PIEZA:
ESTRUCTURA SOPORTE
VISTA FRONTAL VISTA LATERAL
VISTA INFERIOR
VISTA ISOMETRICA
385 385
602
600
200
350
2
37
14
285
143
80
80
415
415
50
50
2
37
2
DIBUJADO
REVISADO
NOMBRES Y APELLIDOS FECHA
JUNIO 2023
DIMENSION: mm
ESCALA: 1:9
PROYECTO:
Nro DE DIBUJO: 6/24
MEC NICA AUTOMOTRIZ
FRANKLIN HANCCO CUTIPA
CAMILO ARQQUE MERMA
LUIS CESAR VALENCIA VERA
HERRAMIENTA PARA COMPRIMIR
RESORTES MACPHERSON
PIEZA:
COLUMNA DEL COMPRESOR
VISTA FRONTAL VISTA LATERAL
VISTA SUPERIOR
VISTA ISOMETRICA
989
980
9
108
66
13
275
55
55
55
550
546
7
84
80
50
50
6
90
285
156
DIBUJADO
REVISADO
NOMBRES Y APELLIDOS FECHA
JUNIO 2023
DIMENSION: mm
ESCALA: 1:2
PROYECTO:
Nro DE DIBUJO: 7/24
MEC NICA AUTOMOTRIZ
FRANKLIN HANCCO CUTIPA
CAMILO ARQQUE MERMA
LUIS CESAR VALENCIA VERA
HERRAMIENTA PARA COMPRIMIR
RESORTES MACPHERSON
PIEZA:
SOPORTE SUPERIOR
VISTA FRONTAL VISTA LATERAL
VISTA SUPERIOR
VISTA ISOMETRICA
64 64
80
54
40 60
13
40
44
64
64
7
R6.5
R6.5
31
17
DIBUJADO
REVISADO
NOMBRES Y APELLIDOS FECHA
JUNIO 2023
DIMENSION: mm
ESCALA: 1:3
PROYECTO:
Nro DE DIBUJO: 8/24
MEC NICA AUTOMOTRIZ
FRANKLIN HANCCO CUTIPA
CAMILO ARQQUE MERMA
LUIS CESAR VALENCIA VERA
HERRAMIENTA PARA COMPRIMIR
RESORTES MACPHERSON
PIEZA:
SOPORTE SUPERIOR EN T
VISTA FRONTAL VISTA LATERAL
VISTA SUPERIOR
VISTA ISOMETRICA
26
2 2
245
R6.5
31
60
52
26
2
245
38
48
46
122.5
DIBUJADO
REVISADO
NOMBRES Y APELLIDOS FECHA
JUNIO 2023
DIMENSION: mm
ESCALA: 1:2.5
PROYECTO:
Nro DE DIBUJO: 9/24
MEC NICA AUTOMOTRIZ
FRANKLIN HANCCO CUTIPA
CAMILO ARQQUE MERMA
LUIS CESAR VALENCIA VERA
HERRAMIENTA PARA COMPRIMIR
RESORTES MACPHERSON
PIEZA:
SOPORTE DESLIZANTE
VISTA FRONTAL VISTA LATERAL
VISTA SUPERIOR
VISTA ISOMETRICA
57
34
165
72
R6.5
4
3
10
50
199
10
82.5
DIBUJADO
REVISADO
NOMBRES Y APELLIDOS FECHA
JUNIO 2023
DIMENSION: mm
ESCALA: 1:2
PROYECTO:
Nro DE DIBUJO: 10/24
MEC NICA AUTOMOTRIZ
FRANKLIN HANCCO CUTIPA
CAMILO ARQQUE MERMA
LUIS CESAR VALENCIA VERA
HERRAMIENTA PARA COMPRIMIR
RESORTES MACPHERSON
PIEZA:
BASE SUPERIOR PARA TORRETA
VISTA SUPERIOR
VISTA FRONTAL VISTA LATERAL
VISTA INFERIOR
VISTA ISOMETRICA
R82.5
R81.5
R35
24 5
R6.5 18.5
82.5
1
1
1
R57.5
R80.5
R82.5
DIBUJADO
REVISADO
NOMBRES Y APELLIDOS FECHA
JUNIO 2023
DIMENSION: mm
ESCALA: 1:4
PROYECTO:
Nro DE DIBUJO: 11/24
MEC NICA AUTOMOTRIZ
FRANKLIN HANCCO CUTIPA
CAMILO ARQQUE MERMA
LUIS CESAR VALENCIA VERA
HERRAMIENTA PARA COMPRIMIR
RESORTES MACPHERSON
PIEZA:
SOPORTE INFERIOR
VISTA FRONTAL VISTA LATERAL
VISTA SUPERIOR
VISTA ISOMETRICA
150
60
105
13
56
25
50
75
50
60
12.5
60
60
2
180
5
DIBUJADO
REVISADO
NOMBRES Y APELLIDOS FECHA
JUNIO 2023
DIMENSION: mm
ESCALA: 1:2.5
PROYECTO:
Nro DE DIBUJO: 12/24
MEC NICA AUTOMOTRIZ
FRANKLIN HANCCO CUTIPA
CAMILO ARQQUE MERMA
LUIS CESAR VALENCIA VERA
HERRAMIENTA PARA COMPRIMIR
RESORTES MACPHERSON
PIEZA:
BASE SOPORTE INFERIOR
VISTA FRONTAL VISTA LATERAL
VISTA SUPERIOR
VISTA ISOMETRICA
163
10
6
4
R76
137
R84
58
84
107
DIBUJADO
REVISADO
NOMBRES Y APELLIDOS FECHA
JUNIO 2023
DIMENSION: mm
ESCALA: 1:2.5
PROYECTO:
Nro DE DIBUJO: 13/24
MEC NICA AUTOMOTRIZ
FRANKLIN HANCCO CUTIPA
CAMILO ARQQUE MERMA
LUIS CESAR VALENCIA VERA
HERRAMIENTA PARA COMPRIMIR
RESORTES MACPHERSON
PIEZA:
ABRAZADERA DE AMORTIGUADOR
VISTA FRONTAL VISTA LATERAL
VISTA SUPERIOR
VISTA ISOMETRICA
182
80
R6.5
25
67.5
75
135 6
R34.9
R37.4
3
DIBUJADO
REVISADO
NOMBRES Y APELLIDOS FECHA
JUNIO 2023
DIMENSION: mm
ESCALA: 1:2
PROYECTO:
Nro DE DIBUJO: 14/24
MEC NICA AUTOMOTRIZ
FRANKLIN HANCCO CUTIPA
CAMILO ARQQUE MERMA
LUIS CESAR VALENCIA VERA
HERRAMIENTA PARA COMPRIMIR
RESORTES MACPHERSON
PIEZA:
PERNO DE FIJACION EN T
VISTA FRONTAL VISTA LATERAL
VISTA SUPERIOR
VISTA ISOMETRICA
37
13
74
2
12
53.5
95
13
29
ROSCA M13X29X1
13
22
PIEZAS DEL EQUIPO
DIBUJADO
REVISADO
NOMBRES Y APELLIDOS FECHA
JUNIO 2023
DIMENSION: mm
ESCALA: 1:1
PROYECTO:
Nro DE DIBUJO: 15/24
MEC NICA AUTOMOTRIZ
FRANKLIN HANCCO CUTIPA
CAMILO ARQQUE MERMA
LUIS CESAR VALENCIA VERA
HERRAMIENTA PARA COMPRIMIR
RESORTES MACPHERSON
PIEZA:
ASIENTO DE EMPUJE DE LA GATA
HDRAULICA
VISTA SUPERIOR
VISTA FRONTAL
VISTA INFERIOR
VISTA ISOMETRICA
30
10
15.5
R4.5
53
44
38
38
53
DIBUJADO
REVISADO
NOMBRES Y APELLIDOS FECHA
JUNIO 2023
DIMENSION: mm
ESCALA: 1:4
PROYECTO:
Nro DE DIBUJO: 16/24
MEC NICA AUTOMOTRIZ
FRANKLIN HANCCO CUTIPA
CAMILO ARQQUE MERMA
LUIS CESAR VALENCIA VERA
HERRAMIENTA PARA COMPRIMIR
RESORTES MACPHERSON
PIEZA:
ENSAMBLE DE SOPORTE INFERIOR
VISTA SUPERIOR
VISTA FRONTAL
VISTA INFERIOR
VISTA ISOMETRICA
104
54
10
432
DIBUJADO
REVISADO
NOMBRES Y APELLIDOS FECHA
JUNIO 2023
DIMENSION: mm
ESCALA: 1/4
PROYECTO:
Nro DE DIBUJO: 17/24
MEC NICA AUTOMOTRIZ
FRANKLIN HANCCO CUTIPA
CAMILO ARQQUE MERMA
LUIS CESAR VALENCIA VERA
HERRAMIENTA PARA COMPRIMIR
RESORTES MACPHERSON
PIEZA:
BASE SOPORTE DE GATA HIDRAULICA
VISTA FRONTAL VISTA LATERAL
VISTA SUPERIOR
VISTA ISOMETRICA
280
385
16
150
75
R8
4
75
194
2
2
3
53 53
16
DIBUJADO
REVISADO
NOMBRES Y APELLIDOS FECHA
JUNIO 2023
DIMENSION: mm
ESCALA: 1:3
PROYECTO:
Nro DE DIBUJO: 18/24
MEC NICA AUTOMOTRIZ
FRANKLIN HANCCO CUTIPA
CAMILO ARQQUE MERMA
LUIS CESAR VALENCIA VERA
HERRAMIENTA PARA COMPRIMIR
RESORTES MACPHERSON
PIEZA:
GATA HIDRAULICA
362
225
CAPACIDAD DE CARGA DE LA GATA HIDRAULICA.
4 TONELADAS.
ALTURA MAXIMA CON VASTAGO EXTENDIDO = 362 mm.
ALTURA MINIMA = 255mm.
EXTENSION MAXIMA DE EJE ROSCADO = 147 mm .
147
VALVULA DE BLOQUEO
VISTA FRONTAL
VISTA ISOMETRICA
DIBUJADO
REVISADO
NOMBRES Y APELLIDOS FECHA
JUNIO 2023
DIMENSION: mm
ESCALA: 1:3
PROYECTO:
Nro DE DIBUJO: 19/24
MEC NICA AUTOMOTRIZ
FRANKLIN HANCCO CUTIPA
CAMILO ARQQUE MERMA
LUIS CESAR VALENCIA VERA
HERRAMIENTA PARA COMPRIMIR
RESORTES MACPHERSON
PIEZA:
VALVULA DE BLOQUEO DE GATA
HIDRAULICA
VISTA FRONTAL VISTA LATERAL
VISTA ISOMETRICA
VISTA SUPERIOR
354
58
R6
39
8
25
13
8
85
47
2
ROSCA M8X0.75X25
DIBUJADO
REVISADO
NOMBRES Y APELLIDOS FECHA
JUNIO 2023
DIMENSION: mm
ESCALA: 1:1.5
PROYECTO:
Nro DE DIBUJO: 20/24
MEC NICA AUTOMOTRIZ
FRANKLIN HANCCO CUTIPA
CAMILO ARQQUE MERMA
LUIS CESAR VALENCIA VERA
HERRAMIENTA PARA COMPRIMIR
RESORTES MACPHERSON
PIEZA:
PALANCA DE ACCIONAMIENTO
82
43
145
23
13
R5
6
19
16
2
3
VISTA FRONTAL VISTA LATERAL
VISTA ISOMETRICA
VISTA SUPERIOR
DETAIL A
SCALE 2 : 1
A
DIBUJADO
REVISADO
NOMBRES Y APELLIDOS FECHA
JUNIO 2023
DIMENSION: mm
ESCALA: 1:2
PROYECTO:
Nro DE DIBUJO: 21/24
MEC NICA AUTOMOTRIZ
FRANKLIN HANCCO CUTIPA
CAMILO ARQQUE MERMA
LUIS CESAR VALENCIA VERA
HERRAMIENTA PARA COMPRIMIR
RESORTES MACPHERSON
PIEZA:
TENSOR DEL PEDAL
VISTA FRONTAL VISTA LATERAL
VISTA SUPERIOR
VISTA ISOMETRICA
252
170
36
5
11
6 R6.5
3
ROSCA M4X0.75
4
3
3
2
9
30
DIBUJADO
REVISADO
NOMBRES Y APELLIDOS FECHA
JUNIO 2023
DIMENSION: mm
ESCALA: 1:2.5
PROYECTO:
Nro DE DIBUJO: 22/24
MEC NICA AUTOMOTRIZ
FRANKLIN HANCCO CUTIPA
CAMILO ARQQUE MERMA
LUIS CESAR VALENCIA VERA
HERRAMIENTA PARA COMPRIMIR
RESORTES MACPHERSON
PIEZA:
PEDAL DE ACCIONAMIENTO
VISTA FRONTAL
VISTA SUPERIOR
VISTA ISOMETRICA
139
131
41
1
5
9
96
72
R7 6
R8
4
R14
19
59
51
168
120
28 3
R10
50
290
25
3
19
TUBO REDONDO 19mm
DIBUJADO
REVISADO
NOMBRES Y APELLIDOS FECHA
JUNIO 2023
DIMENSION: mm
ESCALA: 1:1
PROYECTO:
Nro DE DIBUJO: 23/24
MEC NICA AUTOMOTRIZ
FRANKLIN HANCCO CUTIPA
CAMILO ARQQUE MERMA
LUIS CESAR VALENCIA VERA
HERRAMIENTA PARA COMPRIMIR
RESORTES MACPHERSON
PIEZA:
EJE DE PEDAL
VIST FRONTAL VISTA LATERAL
VISTA SUPERIOR
VISTA ISOMETRICA
5 9
26 65
22
19
105
DIBUJADO
REVISADO
NOMBRES Y APELLIDOS FECHA
JUNIO 2023
DIMENSION: mm
ESCALA: 1:2
PROYECTO:
Nro DE DIBUJO: 24/24
MEC NICA AUTOMOTRIZ
FRANKLIN HANCCO CUTIPA
CAMILO ARQQUE MERMA
LUIS CESAR VALENCIA VERA
HERRAMIENTA PARA COMPRIMIR
RESORTES MACPHERSON
PIEZA:
PERNOS, TUERCAS, ARANDELAS Y
RESORTE
13
84
34
13
74
24
45
35
13
6
19
6
11.5
13
152
12
PERNO M13X1X34
PERNO M13X1X24
PERNOM13X1X35
PERNO M6X1X11
11
TUERCA M6X1
TUERCA M13X1
ARANDELA M13
RESORTE DE EXPANSION
61
6.1. UBICACIÓN DEL TALLER
Francisco Bolognesi 1008, Cusco 08004 - 4to Paradero san
Sebastián
Ubicación de taller
de Gutiérrez
Córdoba cliberth
62
7.1. PLANOS DEL TALLER
ZONA DE
HERRAMIENTAS EQUIPOS DEL TALLER
ZONA DE VESTUARIO
OFICINA
SS. HH
ZONA DE TRABAJO
Entrada
de
vehículos
PROYECTO
ZONA DE
PARQUEO
TIENDA DE
REPUESTOS
63
7.1.2. DIAGRAMA DE ANALISIS SIN EL PROYECTO ACTUAL
Diagrama N°:1
Actual
13
2
1
0
40 m
104
min
Estacionar el vehículo en la zona de trabajo 20 5 X
Suspender el vehiculo sobre caballetes 5 X
Traer las herramientas 10 8 X
Desmontar ruedas 3 X
Aflojar y extraer los pernos inferiores que
sujetan el conjunto mac pherson
4 X
Aflojar y extraer el perno superior que sujeta al
mac pherson .
3 X
Desmontar el conjunto mac pherson 2 X
Llevar el mac pherson ala zona de trabajo 10 3 X
Comprimir los resortes con alambres 20 X
Desajustar y extraer tuerca de sujecion que se
encuentra encima de la varilla del amortiguador
5 X
Extraer resorte helicoidal 3 X
Cambiar el amortiguador con uno nuevo 3 X
Volver a comprimir el resorte con la ayuda de
una palanca
20 X
Montar el amortiguador nuevo y poner tuerca
de sujecion en la parte superior del amortiguador
5 X
Montar el conjunto mac pherson armado 4 X
Ajustar tuercas de sujecion inferior y superior
del mac pherson
5 X
Presentar rueda y ajustar tuercas de sujecion 3 X
Verificar la operación 3 X
TOTAL 40 104 18 0
Observacion
Aprobado por: luis Cesar Valencia Vera FECHA: 17/05/2023
actividad: Cambio del amortiguadores de la suspencion MAC PHERSON
compuesto: ESTUDIANTE FECHA: 13/05/2023
Metodo: Actual, Mejorado Distancia
lugar : AUTOMOTRIZ CLEBER GUTIERREZ Tiempo
Almacenaje
Costo M Obra
Material
Total
operario / material / equipo
Hoja N°: 1 RESUMEN
Objetivo: Armado y desarmado del MAC PHERSON de un Hyundai Accent
Actividad
Operación
Transporte
Espera
Inspeccion
Prop Ecom
0
0
0
0
se nesecita 2 op.
X
DESCRIPCION d (m) t(min)
se necesita 2
operarios
X
0
0
0
0
0
0
X
2 1
0
operario: FRANKLIN HANCCO CUTIPA y CAMILO ARQQUE MERMA
0
64
7.1.3 DIAGRAMADE ANALISIS CON EL PROYECTO PROPUESTO
NOTA:
Cuando comparamos los cuadros DAP, concluimos que obtenemos
mejoras con el tiempo, reduciremos la cantidad de trabajadores que realizará el
trabajo y le daremos seguridad y confianza al operario.
Diagrama N°:2
Actual
18
2
0
1
0
40 m
104
min
Estacionar el vehículo en la zona de trabajo 20 5 X
Suspender el vehiculo sobre caballetes 5 X
Traer herramientas 10 8 X
Desmontar ruedas 3 X
Aflojar y extraer los pernos inferiores que
sujetan el conjunto mac pherson.
4 X
Aflojar y extraer el perno superior que sujeta al
mac pherson .
3 X
Desmontar el conjunto mac pherson 2 X
Trasladar el mac pherson al compresor
hidraulico
5 3 X
Colocar el mac pherson al compresor de
resortes hidraulico
2 X
Comprimir el resorte con el equipo y extraer la
tuerca de sujecion que se encuentra encima de la
varilla del amortiguador
5 X
Extraer resorte helicoidal 3 X
Cambiar el amortiguador con uno nuevo 3 X
Volver a comprimir el resorte con el compresor
hidraulico
5 X
Montar el amortiguador nuevo y poner tuerca de
sujecion en la parte superior del amortiguador
5 X
Montar el mac pherson armado 4 X
Ajustar los pernos de sujecion inferior y superior
del conjunto mac pherson
5 X
Presentar rueda a ajustar pernos de sujecion 3 X
Verificar operación 3 X
TOTAL 35 71 18 0
Observacion
X
actividad: Cambio de amortiguadores de la suspensión MAC PHERSON
compuesto: ESTUDIANTE FECHA:13/05/2023
Metodo: Actual, Mejorado Distancia
lugar : AUTOMOTRIZ CLEBER GUTIERREZ Tiempo
Almacenaje
Material
0
Aprobado por: luis Cesar Valencia Vera FECHA:17/05/2023 Total
operario / material / equipo
Hoja N°: 2 RESUMEN
Objetivo: Armado y desarmado del conjunto MAC PHERSON de un Hyundai
Accent
Actividad
Operación
Transporte
Espera
Inspeccion
Prop Ecom
18
2
0
1
0
0
0
0
X
d (m) t(min)
0
0
X
1 operario
2 1
5m
operario: FRANKLIN HANCCO CUTIPA y CAMILO ARQQUE MERMA
35m
1 operario
71 min 33 min
Costo Mano de
Obra
DESCRIPCION
65
8.1. CAPITULO III: ASPECTOS ADMINISTRATIVOS
8.1.2. CRONOGRAMA DE ACTIVIDADES:
Desarrollo del
Proyecto
Febrero Marzo Abril Mayo Junio
Inicio Del
Desarrollo Del
Anteproyecto De
Innovación Y / O
Mejora
X
Caratula, Índice,
presentación,
denominación
del proyecto
X
Antecedentes,
Objetivos,
Descripción de la
innovación,
X
Marco Teórico,
Referencias
Bibliográficas
X
Tiempo empleado
o estimado para la
aplicación
X
Conclusiones
finales,
innovación y / o
mejora
X
Bibliografía
X
SUSTENTACION
DEL PROYECTOS
DE INNOVACION
Y /O MEJORA x
66
9.1. RECOMENDACIONES:
❖ Antes de usar el compresor de resortes se debe tener en cuenta las medidas
de seguridad, usar los implementos adecuados para el manejo de la
herramienta.
❖ Antes de usar el equipo, asegúrese de que todos los pernos estén ajustados,
así se podrá manipular la herramienta con mayor seguridad y eficacia.
❖ El compresor de resortes de tipo Mac pherson se tiene que usar en una
superficie plana para que no haya balanceos o sacudidas.
❖ El área de trabajo debe ser amplio para el correcto funcionamiento del
equipo.
10.1. MANUAL DE USO:
❖ Ubicar el resorte Mac pherson en el compresor y acomodar los agarres.
❖ Regular la altura del vástago de acuerdo al amortiguador.
❖ Ajustar la válvula de alivio de la gata tipo botella para empezar a comprimir el
resorte del amortiguador.
❖ Accionar manualmente la gata con el pedal de accionamiento hasta comprimir
el resorte del amortiguador.
❖ Luego retirar las tuercas de sujeción del vástago del amortiguador para
desarmarlo.
❖ Después aflojar suavemente la válvula de alivio de la gata hidráulica de tipo
botella.
❖ Cambiamos el amortiguador.
❖ Este equipo es ideal para los vehículos que utilizan amortiguadores de tipo
Mac pherson.
11.1. PLAN DE MANTENIMIENTO:
❖ Verificar cada mes el funcionamiento correcto de la gata hidráulica porque con
un mantenimiento periódico se evitan problemas innecesarios.
❖ Revisar sistema de accionamiento cada mes.
❖ Verificar los pernos de sujeción de la base de la gata.
❖ Revisar periódicamente los agarres superiores del equipo.
❖ Limpiar el equipo cada seis meses para mantenerlo limpio y en buen estado
de funcionamiento.
67
12.1. COSTO DE MATERIALES NUEVOS
N.-
DESCRIPCION MATERIAL CANT
PRECIO
UNI.
PRECIO
TOTAL
1 TUBOCUADRADO 50MM x 50mm x
6000mm x 2mm ACERO
1
S/.80.00 S/.80.00
2 TUBO CUADRADO 75mm x 75mm x
1000mm x 2mm ACERO
1
S/.20.00 S/.20.00
3 TUBO CUADRADO LAC ASTM A
500
60mm x 60mm x 250 mm x 5mm
ACERO
1
S/.18.00 S/.18.00
4 TUBO CUADRADO LAC ASTM A
500 64mm x 64mm x 250mm x
5mm
ACERO 1 S/.20.00 S/.20.00
5 PLANCHA LAC ASTM A36
250mm x 250mm x 5mm
ACERO 1 S/.22.00 S/.22.00
6 PLANCHA LAC ASTM A36
250mm x 250mm x 6mm
ACERO 1 S/.18.00 S/.18.00
7 PLANCHA LAC ASTM A36
250mm x 250mm x 3mm
ACERO 1 S/.15.00 S/.15.00
8 PLANCHA LAC ASTM A36
250mm x 250mm x 4mm
ACERO 1 S/.20.00 S/.20.00
9 TUBO REDONDO ASTM LAC
A36 250mm x 28mmD x 2mm
ACERO 1 S/.8.00 S/.8.00
10 TUBO REDONDO ASTM LAC
A36 250mm x 54mmD x 4mm
ACERO 1 S/.25.00 S/.25.00
11 TUBO REDONDO ASTM LAC
A36 250mm x 46mmD x 4 mm
ACERO 1 S/.25.00 S/.25.00
12 TUBO REDONDO ASTM LAC
A36 250mm x 38mmD x 3mm
ACERO 1 S/.17.00 S/.17.00
13 TUBO REDONDO ASTM LAC
A36 250mm x 58mmD x 3mm
ACERO 1 S/.25.00 S/.25.00
14 PLANCHA REDONDA LAC
ASTM A36550mmD X 9mm
ACERO 1 S/.100.00 S/. 100.00
15
GATA HIDRAULICA 4T
ACERO 1 S/.120.00 S/. 120.00
16 ANGULAR LAC A36
500mm x 37mm x 2mm
ACERO 1 S/.15.00 S/. 15.00
17 VARILLA LISA LAC ASTM
A36 500mm x 8mmD
ACERO 1 S/.5.00 S/.5.00
18 VARILLA LISA LAC ASTM
A36 100mm x 19mmD
ACERO 1 S/.14.00 S/.14.00
19 RESORTE DE 152 mm x 12
mm D ACERO 1 S/.10.00 S/.10.00
Total 577.00
68
13.1. CONCLUSIONES:
Se llego a las siguientes conclusiones.
❖ Optimizo el tiempo de trabajo realizado haciendo así que el operador
pueda realizar otras operaciones.
❖ Se brindo la seguridad al personal para que pueda realizar el trabajo
correctamente reduciendo las posibles lesiones por un accidente o
enfermedades ocupacionales.
❖ Este proyecto de innovación es una respuesta técnica y económica a la
necesidad del taller donde realizamos nuestras prácticas, con el fin de
mejorar los procesos de trabajo al comprimir el espiral de los
amortiguadores del tipo Mac pherson.
❖ Con este equipo logramos economizar el tiempo de trabajo.
❖ La empresa contara con un equipo de innovación que ayudara a
comprimir el espiral de los amortiguadores de tipo Mac pherson.
MANO DE OBRA A TODO COSTO
TORNO S/. 80.00
SOLDADURA S/.200.00
TOTAL S/.280.00
COSTO TOTAL DEL PROYECTO
COSTO DE MATERIALES S/.567.00
MANO DE OBRA A TODO COSTO S/.280.00
GASTOS ADICIONALES S/.50.00
TOTAL S/.804.00
69
BIBLIOGRAFÍA
Acosta, C. (2020). Obtenido de https://www.nitro.pe/mecanico-nitro/cuando-y-por-que-
cambiar-el-trapecio-de-suspension.html
Aranguren, Á. (2018). Obtenido de https://www.motoryracing.com/coches/noticias/la-
suspension-mcpherson-su-concepto-funcionamiento-y-mantenimiento/
AUTODOC. (2021). Obtenido de https://club.autodoc.es/magazin/que-hace-una-barra-de-
torsion
Blancarte, J. (2013). Obtenido de https://noticias.autocosmos.com.co/2013/08/23/cuales-
son-los-tipos-de-suspension-mas-comunes
DOMÍNGUEZ, R. O. (2011). Obtenido de
https://ingemecanica.com/tutorialsemanal/objetos/figutut73/anx1tut73.pdf
Donaire, D. L. (2021). Obtenido de https://www.actualidadmotor.com/la-suspension-
mcpherson/
elsauz. (2017). Obtenido de https://elsauz.com/que-son-los-overoles-desechables-de-
proteccion-como-escoger-los-mas-indicados/
Finders, R. (2010). Obtenido de https://rentingfinders.com/glosario/ballesta-
mecanica/#:~:text=La%20ballesta%20es%20una%20pieza,una%20fuerza%20durant
e%20el%20movimiento.
G.Artés, D. (2013). Obtenido de https://www.diariomotor.com/que-es/suspension-eje-rigido-
https://repository.udistrital.edu.co/bitstream/handle/11349/3390/tesis.pdf?sequence=1&isAllo
Luis, P. J. (2022). Obtenido de https://como-funciona.co/una-barra-estabilizadora/
Mitsubishi. (21 Marzo de 2023). Obtenido de https://www.mitsubishi-
motors.com.pe/blog/que-son-resortes-helicoidales/
Morante. (2021). Obtenido de https://automexico.com/mantenimiento/tipos-de-suspension-
delantera-y-sus-partes-aid11542
MOYA, B. (2014). Obtenido de https://noticias.coches.com/consejos/tipos-de-suspensiones-
ventajas-y-desventajas/154515
70
Platas, M. (2020). Obtenido de https://autosblogmexico.com/mantenimiento/para-que-sirven-
los-muelles-de-suspension-de-un-auto-ta4516
Published. (2010).
rehisa. (2019). Obtenido de https://rehisaresortes.mx/blog/que-son-los-resortes-
helicoidales/#:~:text=Los%20resortes%20o%20muelles%20helicoidales,contacto%2
0que%20almacenar%C3%A1%20y%20devolver%C3%A1
Romero, A. (2009). Obtenido de http://repositorio.espe.edu.ec/bitstream/21000/2772/3/T-
siaguanta. (2018). Obtenido de https://siaguanta.com/c-tecnologia/resortes-helicoidales/
sites. (2022). Obtenido de https://sites.google.com/site/suspencionsemirigida/
tesis. (s.f.). Funcionamiento y mecanismos de la suspensión McPherson. Obtenido de
https://repository.udistrital.edu.co/bitstream/handle/11349/3390/tesis.pdf?sequence=1&isAllo
wed=y
TG, G. (2021). Obtenido de https://grupotg.mx/boletin/suspension-de-ballesta
Tixce, C. (2016). Obtenido de https://www.motoryracing.com/coches/noticias/la-suspension-
.

12- HERRAMIENTA PARA COMPRIMIR RESORTES DE TIPO MAC PHERSON.pdf

  • 1.
    1 SERVICIO NACIONAL DEADIESTRAMIENTO EN TRABAJO INDUSTRIAL DIRECCIÓN ZONAL CUSCO – APURÍMAC – MADRE DE DIOS Proyecto de Innovación y/o Mejora en el Proceso de Producción o Servicios en la Empresa Nivel Profesional Técnico CFP CUSCO ESTUDIANTES : Franklin Hancco Cutipa Camilo Arqque Merma ID : 001338499 001318260 ASESOR : Valencia Vera Luis César. CARRERA : Mecánico automotriz. EMPRESA : GUTIERREZ CORDOVA CLIBERT MONITOR : Clibert Gutiérrez Córdova Cusco, Perú 2023 “HERRAMIENTA PARA COMPRIMIR RESORTES DE TIPO MACPHERSON”
  • 2.
    2 INDICE 1.1. AGRADECIMIENTO......................................................................................... 5 1.2.CAPITULO I....................................................................................................... 6 1.2.1. PRESENTACIÓN ....................................................................................... 6 1.3. DENOMINACIÓN DEL PROYECTO ............................................................... 7 1.4. MISIÓN, VISIÓN Y VALORES DE LA EMPRESA .......................................... 8 1.5. ESTRUCTURA DE LA ORGANIZACIÓN........................................................... 9 1.6. ANTECEDENTES............................................................................................10 1.7. OBJETIVOS.......................................................................................................11 1.7.1. OBJETIVO GENERAL. ............................................................................11 1.8. JUSTIFICACION................................................................................................12 2.1. CAPITULO II.....................................................................................................13 2.2. MARCO TEÓRICO CONCEPTOS TECNOLOGICOS...................................13 2.3. SUSPENSIÓN AUTOMOTRIZ: .....................................................................13 2.4. COMPONENTES ELÁSTICOS DE LA SUSPENSIÓN......................................14 2.4.1. BALLESTAS...............................................................................................14 2.4.2. MUELLE HELICOIDAL...............................................................................14 2.4.3. BARRA DE TORSIÓN................................................................................15 2.4.4. BARRA ESTABILIZADORA........................................................................16 2.5. TIPOS DE SUSPENSIÓN.................................................................................16 2.5.1 SUSPENSIÓN DE EJE RÍGIDA ...................................................................16 2.5.2. SUSPENSIÓN SEMIRÍGIDA ......................................................................17 2.5.3. SUSPENSIÓN INDEPENDIENTE ..............................................................18
  • 3.
    3 2.5.4. SUSPENSIÓN MACPHERSON.................................................................18 2.6. COMPONENTES DE LA SUSPENSIÓN MAC PHERSON ................................19 2.6.1. RESORTE ESPIRAL: ................................................................................19 2.6.2. AMORTIGUADORES ................................................................................20 2.6.3. RÓTULAS .................................................................................................21 2.6.4. TOPES DE GOMA ....................................................................................21 2.6.5. BRAZO OSCILANTE INFERIOR...............................................................22 2.7. LIMPIEZA Y ORDEN EN EL TRABAJO ........................................................22 2.7.2. (REDUCIR RECICLAR Y REUTILIZAR)....................................................23 2.7.3. CUIDADO DEL MEDIO AMBIENTE:.......................................................23 2.7.4. SEGURIDAD Y SALUD EN EL TRABAJO .................................................23 2.8. EQUIPOS DE PROTECCIÓN PERSONAL (EPP) ................................24 2.9. MATEMATICA APLICADA...........................................................................27 3.1. DESCRIPCIÓN DEL PROYECTO DE INNOVACIÓN Y/O MEJORA.................35 3.1.2. MATERIALES PARA EL PROYECTO. ......................................................35 3.1.3. HERRAMIENTAS PARA EL PROYECTO. .................................................35 4.1. PROCESO DE LA FABRICACIÓN..................................................................42 5.1 PASOS PARA LA CONSTRUCCIÓN DELCOMPRESOR DE RESORTES .......44 6.1. UBICACIÓN DEL TALLER..............................................................................61 7.1. PLANOS DEL TALLER.....................................................................................62 7.1.2. DIAGRAMA DE ANALISIS SIN EL PROYECTO ACTUAL..........................63 7.1.3 DIAGRAMADE ANALISIS CON EL PROYECTO ACTUAL .....................64 8.1. CAPITULO III: ASPECTOS ADMINISTRATIVOS .............................................65
  • 4.
    4 8.1.2. CRONOGRAMA DEACTIVIDADES:..........................................................65 9.1. RECOMENDACIONES: ................................................................................66 10.1. MANUAL DE USO: .........................................................................................66 11.1. PLAN DE MANTENIMIENTO: .....................................................................66 12.1. COSTO DE MATERIALES NUEVOS..............................................................67 13.1. CONCLUSIONES:.......................................................................................68 BIBLIOGRAFÍA.........................................................................................................69
  • 5.
    5 1.1. AGRADECIMIENTO Yo, FRANKLINHANCCO CUTIPA, con el afecto y cariño merecidos, quiero agradecer las múltiples aportaciones y sugerencias recibidas para el desarrollo del siguiente proyecto de mejora. En primer lugar, quiero agradecer a Dios por haberme permitido llegar hasta aquí, a mis padres LUIS y PETRONILA por el apoyo incondicional que me brindaron todo este tiempo, a mis hermanos por su apoyo moral, a SENATI y a sus instructores que gracias a su enseñanzas y conocimientos que me brindaron, pude culminar satisfactoriamente mi carrera profesional. Yo CAMILO ARQQUE MERMA, en primer lugar, quiero agradecer a mis padres por el apoyo económico y moral que me dieron para poder lograr mi sueño más preciado de ser un mecánico automotriz. A SENATI y sus instructores con el conocimiento y apoyo que me brindaron me guiaron a través de cada una de las etapas de este proyecto para alcanzar los resultados que buscaba.
  • 6.
    6 1.2. CAPITULO I 1.2.1.PRESENTACIÓN Señor Director del Zonal Cusco – Apurímac – Madre de Dios, Señor jefe del CFP- CUSCO, Señores Instructores, Señores Empresarios y Miembros del Jurado Calificador, en cumplimiento a lo establecido en la directiva del SENATI, cuyo objetivo es la elaboración de un proyecto de Innovación y/o Mejora de los procesos de producción y/o servicios en las instalaciones de la empresa donde realizamos nuestras prácticas, Nosotros Franklin Hancco Cutipa con Nro. de ID: 001338499, Y Camilo Arqque Merma con Nro. de ID: 001318260. Estudiantes del sexto semestre del Ciclo de Profesionalización del Programa de Formación Profesional Dual de la carrera Mecánico Automotriz, tenemos el agrado de presentarnos con el objetivo de poner a disposición de los Señores miembros de jurado calificador nuestro Proyecto de innovación en el proceso de servicios, al que titulamos: “COMPRESOR DE RESORTES HIDRAULICO” Este trabajo monográfico realizado es un símbolo de agradecimiento por los años de formación que nos ha brindado esta institución, en los cuales “nosotros” los aprendices adquirimos los conocimientos tecnológicos suficientes para el competitivo mundo laboral actual. Este presente proyecto tiene como finalidad de dar a conocer una forma de trabajo más adecuada y fácil para el operario, disponiendo así eficiencia y seguridad en el trabajo; que te ayudará a cambiar un amortiguador de forma más segura y rápida. Así contribuyendo a la implementación, desarrollo y mejoramiento del servicio de nuestra empresa, cumpliendo el objetivo establecido por SENATI. Los egresantes.
  • 7.
    7 1.3. DENOMINACIÓN DELPROYECTO La empresa GUTIERREZ CORDOVA CLIBERT se dedica a hacer diagnósticos, mantenimiento general de vehículos, como reparación de motores, caja de cambios y diferenciales de los vehículos, mantenimiento a la suspensión y dirección. Brinda trabajos de mecánica en general en vehículos. NOMBRE COMERCIAL : GUTIERREZ CORDOVA CLIBERT RUC : 10420702545 DIRECCIÓN : Calle Bolognesi 1008 4 San Sebastián GERENTE : Gutiérrez Córdova Clibert ESTUDIANTES : Franklin Hancco Cutipa Camilo Arqque Merma ID : 001338499 001318260
  • 8.
    8 1.4. MISIÓN, VISIÓNY VALORES DE LA EMPRESA MISIÓN VISIÓN VALORES DE LA EMPRESA Proporciona la reparación y el mantenimiento preventivo automotriz en general conservando los vehículos de nuestros clientes en un estado de operación eficiente y segura. Convertirse en una empresa líder y confiable a nivel regional superar las expectativas de los clientes así lograr ser una empresa moderna e innovadora. ➢ Honestidad: No simular trabajar y cumplir los compromisos y actividades acordados con el cliente. ➢ Puntualidad: En la entrega de nuestro servicio en el tiempo estimado. ➢ Pasión: Nuestro personal realiza sus servicios por vocación. ➢ Calidad: Ofreciendo un servicio de calidad en el taller y buen asesoramiento en la compra de sus repuestos. ➢ Empatía: Se le brinda un buen asesoramiento y trato al cliente.
  • 9.
    9 1.5. ESTRUCTURA DELA ORGANIZACIÓN } Gerente Personal técnico aprendiz CAMILO ARQQUE MERMA Personal técnico aprendiz FRANKLIN HANCCO CUTIPA Personal técnico profesional JUNIOR TONNY YAPURA YUCRA Personal técnico profesional URIEL YAURI HUAMAN
  • 10.
    10 1.6. ANTECEDENTES Al momentode realizar el armado y desarmado del Mac pherson, estas pueden ocasionar incidentes o accidentes y causar daños al operador, ya que al momento de comprimir los resortes corremos el riesgo de que su fuerza haga que salgan impulsados sobre el cuerpo del operario o alguien en el rango de trabajo del taller y/o vehículo o sistema de diagnóstico causando daños y gastos innecesarios. ❖ Al realizar el desarmado y armado de la suspensión McPherson estamos expuestos a peligros, ya que siempre utilizamos alambres y/o palancas para comprimir el resorte, corremos el riesgo de golpes o lesiones en el cuerpo. ❖ Esta tarea requiere de dos operarios para comprimir el resorte de la suspensión. Al comprimir los resortes estas tienen mucha resistencia, por lo que no pueden ser comprimidos de un solo operario, se necesita de uno a más. Lo cual es perjudicial para la empresa. ❖ A falta de una herramienta para comprimir el resorte de la suspensión Mac Pherson, el operador realiza un sobreesfuerzo físico, ya que siempre está en una mala posición lo que ocasiona un daño físico, mental y eso conlleva a generar estrés. ❖ Cuando se realiza la operación de cambio de amortiguadores de la suspensión Mac pherson se utiliza alambres y estos son de un solo uso por lo cual ya no se puede reutilizar, esto genera que los residuos al quedar en el suelo reaccionen químicamente con la humedad del suelo provocando que el suelo erosione por los contaminantes que se presentan.
  • 11.
    11 1.7. OBJETIVOS 1.7.1. OBJETIVOGENERAL. Implementar un equipo de innovación para la empresa, cuyo objetivo general es brindar la comodidad, seguridad y eficiencia al operario a la hora de realizar el armado y desarmado de la suspensión Mac pherson. 1.7.2. OBJETIVOS ESPECÍFICOS. ❖ Reducir el tiempo que se emplea para cambiar los amortiguadores. El proyecto que llevaremos a cabo nos ayudará a reducir el esfuerzo que hace el operario al cambiar los amortiguadores, lo que permitirá realizar el trabajo de manera eficiente, segura y en menor tiempo posible. ❖ Cuidado al medio ambiente El cambio de los amortiguadores del Mac pherson con el proyecto que realizaremos, ya no se realizará en el suelo con alambres, ya que estas solo tienen un solo uso y al ser desechados generan residuos de chatarra y desperdicios, de esta manera reduciremos la contaminación al medio ambiente. ❖ Seguridad en el cambio de amortiguadores Este proyecto brindará seguridad para que el operario no tenga que hacer un sobreesfuerzo físico al realizar el cambio de los amortiguadores de la suspensión Mac pherson y también evitara que ocurra accidentes dentro de la empresa. ❖ Comodidad del operario al manipular el compresor. Aportará más ergonomía al operario a la hora de realizar su trabajo y facilitará el armado y desarmado de la suspensión Mac pherson de manera rápida, eficiente y segura.
  • 12.
    12 1.8. JUSTIFICACION La empresa“AUTOMOTRIZ CLEBER GUTIÉRREZ” carece de algunas herramientas para realizar trabajos de armado y desarmado de la suspensión Mac pherson, es por ello que a partir de lo mencionado surge este siguiente proyecto de un “COMPRESOR DE RESORTES HIDRÁULICO “. ❖ La finalidad de este proyecto es mejorar la calidad de trabajo en nuestra empresa, implementando nuevos equipos para realizar el cambio de amortiguadores de la suspensión Mac pherson, dando así mismo la seguridad y facilidad hacia el operador que realizara dicho trabajo. ❖ El motivo por el cual decidimos realizar dicho proyecto es porque la actividad de cambio de amortiguador del Mac pherson requiere de dos operarios y el tiempo invertido en dicho trabajo es mayor y con las herramientas que tenemos es inseguro realizar el trabajo, ya que no brindaban la seguridad ni la comodidad al operario al manipularlos. ❖ Por lo tanto, los problemas que solucionamos es que en dicha tarea solo tenga que ser manejada por un único operario y así evitar que otro operario pierda tiempo ayudándole, también reduciendo posibles accidentes que se puedan producir, además aportará comodidad al operario reduciendo el sobreesfuerzo que este realizaba y ayudará a la reducción de contaminantes al medio ambiente al momento de cambiar el amortiguador.
  • 13.
    13 2.1. CAPITULO II. 2.2.MARCO TEÓRICO CONCEPTOS TECNOLOGICOS Debido al constante trabajo de armado y desarmado de la suspensión Mac pherson que se está realizando en nuestra empresa, decidimos implementar una herramienta para que ayude a realizar de manera más rápida, segura, eficiente y en menor tiempo posible dicha tarea. A continuación daremos a conocer las partes y tipos de suspensión. 2.3. SUSPENSIÓN AUTOMOTRIZ: La función principal de la suspensión automotriz es absorber todos los movimientos bruscos que se producen en la carrocería por efecto de las irregularidades que se presentan en el camino, de esta manera proporciona una marcha suave, estable y segura en el vehículo. Como refiere (Tixce, 2016) la suspensión mantiene la altura adecuada del coche, mantiene los neumáticos correctamente alineados, soportan el peso del auto y controla la dirección del viaje. No obstante, para que este sistema funcione, es vital que todos los componentes de la suspensión se mantengan en buen estado ya que, si alguno de ellos falla o se avería, afectará el funcionamiento de todo el conjunto. De esta manera se coloca un conjunto de elementos elásticos entre las partes suspendidas (chasis, motor, carrocería) y las partes no suspendidas (ruedas y ejes). La función de estas piezas es la de estabilizar el comportamiento del coche al circular por superficies irregulares, asegurando así el confort y la ergonomía de los pasajeros, así como la estabilidad del propio coche.
  • 14.
    14 2.4. COMPONENTES ELÁSTICOSDE LA SUSPENSIÓN 2.4.1. BALLESTAS Una ballesta es un sistema de suspensión de vehículos que se usa ampliamente en vehículos pesados como camiones y furgonetas. Las suspensiones por ballestas cumplen una función elástica a partir de un muelle de acero que se flexiona sobre una viga de resistencia uniforme según (Finders, 2010) Consiste en una serie de láminas de metal, también llamadas hojas, todas unidas por un orificio en su parte central. Ilustración 1 Ballesta Fuente (TG, 2021) 2.4.2. MUELLE HELICOIDAL Los resortes helicoidales almacenan energía, que se liberará para absorber los golpes y soportar el peso del automóvil y mantener todas las ruedas en el suelo. Reducir los impactos y las tensiones en una superficie, ya que ofrecen una mayor elasticidad. Cambian de forma cuando se les aplica una fuerza externa, pero vuelven a su estado original cuando esta se retira. (Mitsubishi, 2023) son una parte esencial del sistema de suspensión ya que absorben el impacto para permitir, una conducción suave, dirección precisa y un frenado seguro.
  • 15.
    15 Ilustración 2 Muellehelicoidal Fuente (siaguanta, 2018) 2.4.3. BARRA DE TORSIÓN La función principal de este elemento es la de mantener la estabilidad del vehículo también controlar la vibración y el balanceo que se produce durante las maniobras o giros con un automóvil. La barra de torsión es un componente de la suspensión de automóvil, normalmente hecha de acero, que sirve para reducir el desplazamiento del chasis en las maniobras de giro y conservar la geometría del vehículo. De esta manera, se consigue una mayor estabilidad. (AUTODOC, 2021) La barra de torsión, se encarga de reducir las irregularidades que hay en el terreno o carreteras favoreciendo en el confort al conductor. Ilustración 3 Barra de torsión Fuente (ingemecanica, 2023)
  • 16.
    16 2.4.4. BARRA ESTABILIZADORA Barraestabilizadora es una pieza diseñada para la suspensión de todo tipo de vehículos, especialmente en la parte delantera del vehículo para reducir la inclinación lateral de la carrocería. Según (Luis, 2022) Su elasticidad va a determinar la efectividad para cancelar las fuerzas de inclinación del automotor al realizar un movimiento de giro. Asimismo, esta elasticidad depende del diámetro de dicha barra: A mayor elasticidad, menor impedimento a la inclinación, y a menor elasticidad mayor es la transferencia de fuerza, logrando amortiguar la fuerza del giro. La barra estabilizadora reduce la rotación de la carrocería del vehículo cuando gira. Esta barra resiste la inclinación natural causada por la inestabilidad debido a su rigidez. Ilustración 4 Barra estabilizadora Fuente (Luis, 2022) 2.5. TIPOS DE SUSPENSIÓN 2.5.1 SUSPENSIÓN DE EJE RÍGIDA Este tipo de suspensión es muy utilizada por su sencillez. En una sola configuración, el resorte y el amortiguador se pueden instalar como una unidad para ahorrar espacio. Como refiere (Blancarte, 2013) Esta suspensión trasera dependiente o de eje rígido, ésta consta de una barra sólida que conecta las dos ruedas traseras –similar a la frontal dependiente. En un diseño tradicional el resorte está conectado al eje, mientras que la otra parte está adjunta al cuadro, al mismo tiempo el amortiguador está atado a la abrazadera que sostiene el resorte al eje.
  • 17.
    17 Este tipo desuspensión fue la primera que existió y, hoy en día, prácticamente ya no se usa, excepto en algunos vehículos 4x4 y en camiones de trabajo pesado. Ilustración 5 Suspensión rígida Fuente (Blancarte, 2013) 2.5.2. SUSPENSIÓN SEMIRÍGIDA Esto implica que no es tan rígida, pero tampoco es independiente. Suele ser el más habitual, pues está presente en la mayoría de los coches básicos que encontramos por la calle. Está formado por unos muelles anclados a unos soportes articulados que van atornillados al diferencial y a una barra que atraviesa toda la parte del puente. Suele ser el más habitual, pues está presente en la mayoría de los coches básicos que encontramos por la calle. (MOYA, 2014) Reducir las inclinaciones y vibraciones del coche, gracias a que el sistema limita la independencia debido a los muelles atornillados al diferencial y a una barra que se integra a todo el puente. Ilustración 6 Suspensión semirrígida Fuente (sites, 2022)
  • 18.
    18 2.5.3. SUSPENSIÓN INDEPENDIENTE Lasuspensión independiente es una suspensión que no está conectada entre las ruedas izquierda y derecha de cada eje. Cada pata está definida por el automóvil de una manera muy compleja, lo que permite distinguir entre la unión a la carrocería y la separación de la suspensión. Como refiere (G.Artés, 2013) La suspensión independiente es mucho más refinada mejorando el confort, el comportamiento en carretera y genera una menor masa no suspendida que hace más fácil que las ruedas estén siempre pegadas a la carretera y en el ángulo correcto. esta suspensión es más frágil en general, al contar con muchas más piezas y muchas más articulaciones entre las cuales se tiene lo siguiente. ❖ Suspensión de eje oscilante ❖ Suspensión de brazos tirados ❖ Suspensión de triángulos superpuestos ❖ Suspensión MAC PHERSON Entre ellos, debemos destacar la suspensión independiente de Mac Pherson, que se menciona en nuestro proyecto. 2.5.4. SUSPENSIÓN MAC PHERSON La Mac pherson Se caracteriza por una conexión integral entre el amortiguador y el cubo de la rueda. Esto alinea el movimiento del marco con respecto a la rueda en la misma dirección que el eje vertical del amortiguador. Se ha convertido en uno de los sistemas más utilizados para el tren delantero. También disponible en el tren posterior. Sus ventajas incluyen bajos costos de producción, tamaño reducido, bajo consumo de combustible y facilidad de fabricación y mantenimiento. Todo comenzó en 1951, donde un ingeniero estadounidense de nombre Earle S McPherson lleno de ideas tomo lo que ya se había inventado y existía y lo que hizo fue mejorarla con cálculos matemáticos mucho más exactos, implementándolo primero en su propio coche el cual era un Ford Cónsul y posteriormente en un Zephyr. (Aranguren, 2018)
  • 19.
    19 La suspensión McPhersontiene muchas ventajas. La más importante es su simplicidad y bajo coste de fabricación. Pero es que además su aparición supuso la reducción de la masa suspendida del coche, una mejora en cuanto al apoyo de la rueda en el suelo y la reducción de volumen y peso del sistema. También actúa como eje de giro de la rueda cuando movemos la dirección del coche. Es decir, que la rueda pivota alrededor del eje vertical de la suspensión. (Donaire, 2021) Ilustración 7 suspensión independiente Mac pherson Fuente (Published, 2010) 2.6. COMPONENTES DE LA SUSPENSIÓN MAC PHERSON 2.6.1. RESORTE ESPIRAL: Su función principal es estabilizar la dirección actuando como eje en la rueda. Su diseño de suspensión es ajustable para las ruedas delanteras y traseras. Estos tipos de muelles son los más utilizados Trabajan a torsión, retorciéndose proporcionalmente al esfuerzo que tienen que soportar, acortando su longitud y volviendo a su posición de reposo cuando cesa el efecto que produce la deformación. (Tixce, 2016). Su función principal es compensar las diversas condiciones de la carretera y, por lo tanto, proporciona un alto nivel de comodidad en la conducción.
  • 20.
    20 Ilustración 8 resorteespiral Fuente (Romero, 2009) 2.6.2. AMORTIGUADORES Las principales funciones de los amortiguadores son controlar las vibraciones provocadas por las condiciones de la carretera, aumentar la movilidad, mejorar la estabilidad, acortar las distancias de salto y mejorar la conducción. Como refiere (Tixce, 2016) los amortiguadores son elementos que se encargan de absorber las vibraciones de los muelles, ballestas o barras de torsión son los amortiguadores. Cuando la rueda encuentra un obstáculo o bache, el muelle se comprime o se estira. Este rebote crea una forma de vibración que rebotaría en la carrocería. La función es controlar la vibración de la suspensión provocada por la aspereza de la carretera, mejorar el rendimiento, aumentar la estabilidad, acortar las distancias de frenado y mejorar el confort de conducción. Ilustración 9 Amortiguadores Fuente (Tixce, 2016)
  • 21.
    21 2.6.3. RÓTULAS Las rótulasson las que conectan todas las partes del automóvil y las mantienen unidas, sin importar dónde se encuentren. Podemos decir que son las articulaciones del coche. Es una junta esférica que permite el movimiento vertical y de rotación de las ruedas directrices de la suspensión delantera. Gracias a todo este sistema se obtiene una conducción suave y confortable. (Tixce, 2016) rótulas o tirantes de suspensión permiten el movimiento de la carrocería durante la circulación, eliminando vibraciones y ruidos para conseguir una experiencia de viaje cómoda. Fuente (Tixce, 2016) 2.6.4. TOPES DE GOMA Son aquellos componentes hechos de goma, los cuales tienen como única finalidad evitar los golpes directos de metal con metal, cuando la oscilación pasa de los rangos normales. Ilustración 11 topes de goma Fuente (Tixce, 2016) Ilustración 10 Rotula
  • 22.
    22 2.6.5. BRAZO OSCILANTEINFERIOR El trapecio es parte de la suspensión consta de dos esquinas o brazos trapezoidales conectados al cuerpo y la base. Cada brazo tiene rótulas incorporadas. El deseo es una parte importante de cada sistema de suspensión; si no es suficiente, puede significar la pérdida de control del vehículo. Mediante su funcionamiento, el trapezoide absorbe los movimientos verticales del vehículo, manteniendo las llantas en contacto con el suelo. Ilustración 12 Trapecio Fuente (Acosta, 2020) 2.7. LIMPIEZA Y ORDEN EN EL TRABAJO El orden y limpieza en los lugares de trabajo es muy importante ya que ayuda a evitar los accidentes. y trabajar de forma más eficiente. En la empresa Gutiérrez Córdova Clibert tenemos un régimen de control y tenemos un tiempo establecido para la limpieza y mantenimiento de nuestras herramientas de trabajo. 2.7.1. REGLA DE LAS (3R) Cuidar el medio ambiente es una norma, sobre todo para reducir la cantidad de residuos o desechos producidos. Esta política es incluida en la empresa. Ilustración 13 Regla de las 3 R Fuente (Tavares., 2023)
  • 23.
    23 2.7.2. (REDUCIR RECICLARY REUTILIZAR) Tres (3R) es el principio de cuidar el medio ambiente, en particular, reducir la cantidad de residuos. En resumen, las 3R te ayudan a tirar menos basura, ahorrar dinero y ser un consumidor responsable. Lo mejor de todo es que es muy fácil de seguir: (Reduce, reúsa y recicla) Al finalizar el trabajo realizado, inspeccionamos el área de trabajo, ya que muchas veces hay desechos sólidos u otras cosas que pueden dañar el medio ambiente. 2.7.3. CUIDADO DEL MEDIO AMBIENTE: Cuidar el medio ambiente no es un capricho, sino una necesidad. Se trata de un conjunto de acciones que debemos realizar entre todos para evitar la destrucción de nuestro planeta, a pesar de que en los últimos años parece que contribuimos más en deteriorarlo. Con la colaboración conjunta podemos conseguir grandes objetivos, pero para eso es imprescindible aportar millones de granitos de arena. (Sandra Sotoca, 2022) Al momento de armar y desarmar el compresor de resortes Mac pherson puede generar residuos de alambres en el piso, y que serían causantes de la contaminación, es porello que nuestra empresa promueve la limpieza, orden y un adecuado uso de los elementos y agentes químicos que puedan dañar el medio ambiente, cumpliendo los protocolos para el cuidado del medio ambiente. 2.7.4. SEGURIDAD Y SALUD EN EL TRABAJO La Seguridad y Salud en el Trabajo (SST) es una disciplina relacionada con la prevención accidentes de trabajo y enfermedades profesionales, así como la prevención y promoción salud de los trabajadores. Su finalidad es mejorar las condiciones y el medio ambiente del trabajo. Para realizar las operaciones generales del taller es necesario el uso de los equipos de protección personal y al culminar el tiempo de trabajo, es necesario dejar el área bien limpia. Es indispensable que los operadores usen su equipo de protección.
  • 24.
    24 2.8. EQUIPOS DEPROTECCIÓN PERSONAL (EPP) En otras palabras: evitar riesgos que atenten contra su salud, integridad y seguridad. Entre estos equipamientos se encuentran casco, guantes, gafas y máscaras. Cada uno ofrece un tipo de protección y está dirigido a diferentes actividades. Ilustración 14 Equipos de protección personal Fuente (CESE, 2014) 2.8.1 CASCO DE SEGURIDAD El casco de seguridad es parte del equipo de protección personal cuyo objetivo principal es proteger la cabeza ante posibles peligros como caída de objetos pesados y riesgos tanto mecánicos, térmicos e incluso eléctricos. Ilustración 15 Casco de seguridad Fuente (ABELLANEDA, 2019) 2.8.2. LENTES DE SEGURIDAD Las gafas de protección ofrecen seguridad a los trabajadores, es importante recordar que la protección facial y también la protección ocular es muy relevante porque preservan las partes más vulnerables del cuerpo humano y que más exponemos durante nuestro día a día.
  • 25.
    25 Ilustración 16 Lentesde seguridad Fuente (MAVERICK, s.f.) 2.8.3. GUANTES DE SEGURIDAD son diseñados y utilizados para reducir los riesgos mecánicos a los que se exponen los trabajadores durante la manipulación de piezas o herramientas que pueden generar algún tipo de corte, abrasión, rasgado o punción en manos. Ilustración 17 Guantes de seguridad Fuente (Rueda, 2022) 2.8.4. ZAPATOS DE SEGURIDAD El calzado de seguridad es aquel que cubre el pie por completo con un tope o puntera de seguridad que protege contra los impactos. Se encarga de proteger los pies de los trabajadores ante cualquier peligro o accidente, además de brindar comodidad para desempeñar cualquier trabajo con normalidad. Ilustración 18 Calzado de seguridad Fuente (Minera, 2019)
  • 26.
    26 2.8.5. OVEROL El overolpara mecánico automotriz cumple la función de ayudar a resistir el contacto contra los productos químicos, herramientas y elementos que pueden llegar a desgastarla. Por lo tanto, no llevar la indumentaria para taller mecánico adecuada, aumenta el riesgo de sufrir. Ilustración 19 Overol Fuente (pinterest, s.f.)
  • 27.
    27 2.9. MATEMATICA APLICADA Pararealizar el proyecto se realizó un estudio de cálculo fuerzas, presiones, potencia y resistencia para lo cual se aplicaron diferentes leyes y principios los cuales nos ayudan a calcular el trabajo de la herramienta en sus condiciones de funcionamiento. • datos del resorte 2.9.1. LEY DE HOOKE Primero aplicamos la ley de Hooke para identificar la fuerza requerida para vencer la resistencia del resorte. 𝐹 = 𝐾 × 𝑋 F = fuerza K = constante elástica X = elasticidad o compresión del resorte DATOS DEL RESORTE d = 12 mm D = 107 mm N<t =5,5 d = Diámetro de cada espira D = diámetro del medio del resorte N<T = número de espiras totales N = número de espiras activas
  • 28.
    28 Buscamos los datosfaltantes para aplicar la siguiente formula con sus unidades correspondientes. 𝐾 = 𝐹 𝑌 = 𝐺 × 𝑑4 8 × 𝑁 × 𝐷3 Para poder hallar la fuerza primero encontraremos la constante elástica la cual aplicaremos la siguiente formula F = fuerza aplicada (N) G = módulo de rigidez N = número de espiras activas D = diámetro del medio del resorte d = diámetro de las espiras G = 𝑁 𝑚𝑚 d = 12mm D = 107mm En la siguiente tabla se muestran Propiedades mecánicas de algunos alambres para resortes lo cual identificamos el módulo de rigidez de nuestro resorte 𝐾 = 𝐹 𝑌 = 𝐺 × 𝑑4 8 × 𝑁 × 𝐷3 1𝑀𝑃𝑎 = 1𝑁 𝑚𝑚2 1𝐺𝑃𝑎 = 1000𝑁 𝑚𝑚2
  • 29.
    29 Para hallar elnúmero de espigas activas verificamos la siguiente tabla y aplicamos las siguientes fórmulas para poder hallar el número de espigas activas (N). 𝐾 = 𝑓 𝑦 = 𝐺 𝑑4 8𝑁 𝐷3 𝐾 = 𝑓 𝑦 = 79300 𝑁 𝑚𝑚2× (124𝑚𝑚) 8×4.5× (1073𝑚𝑚) Después de haber identificado los datos podemos aplicar la fórmula para hallar la constante elástica Datos del resorte helicoidal d = 12 mm D = 107 mm N<t =5,5 G = 79300N/mm2 N = 4,5 𝐾 = 𝑁 𝑚𝑚2 𝑥 (𝑚𝑚)4 (𝑚𝑚)3 𝐾 = 𝑁 𝑚𝑚2 𝑥 (𝑚𝑚)4−3 𝐾 = 𝑁 𝑚𝑚 SIMPLIFICAMOS PARA EVALUAR 𝐾 = 19825 × 20736 2 × 4,5 × 1073 Calculamos 𝐾 = 19825 × 20736 9 × 1073 Simplifica la fracción 𝐾 = 19825 × 2304 1073 Multiplicamos 𝐾 = 45676800 1073 Dividimos 𝐾 = 37,28587
  • 30.
    30 Después de haberhallado la constante elástica aplicamos la ley de Hooke para hallar la fuerza resultante. 2.9.2. TERCERA LEY DE NEWTON luego consideramos el principio de acción y reacción que cumple que toda acción genera una reacción de igual intensidad, pero en sentido opuesto. Es decir que siempre que un objeto ejerza una fuerza sobre otro, este último devolverá una fuerza de igual magnitud, pero en sentido opuesto al primero Esto quiere decir que la fuerza que se ejerce sobre el resorte genera una reacción de este. 𝑓 = 𝑘 × 𝑥 Datos K =37,28587 N/mm X = 10 cm = 100 mm 𝑓 = 37,28587 𝑁 𝑚𝑚 × 100𝑚𝑚 F= 3728,587 N 3728,587 N Ilustración 20 Tercera ley de Newton
  • 31.
    31 2.9.3. PRINCIPIO DEPASCAL Aplicamos este principio de pascal para calcular la reacción que genera la gata al aplicar la fuerza en ella. Ilustración 21 Principio de pascal 𝑝1 = 𝑝2 𝐹1 𝐴1 = 𝐹2 𝐴2 𝐹2 = 𝐹1 𝐴1 𝑋 𝐴2 El principio de Pascal afirma que cuando se ejerce presión sobre un fluido incompresible, la presión se transmite con igual intensidad a todos los puntos del fluido y a las paredes que lo contienen.
  • 32.
    32 Aplicando el principiode Pascal hallaremos la reacción de la gata hidráulica en el punto F1. Datos F =3728,587 N Fórmula para hallar el área de circulo 𝐴 = 𝜋 × 𝐷2 4 𝐴 = 𝜋 × 𝑟2 Aplicando la formula hallamos las dos áreas tomando en cuenta que 𝜋 sea 3.14 𝐴2 = 3,14 × 382 4 = 1133,54𝑚𝑚2 𝐴1 = 3,14 × 10,12 4 = 80,08𝑚𝑚2 Diámetro 2 = 38mm Diámetro 1 = 10.1 A2 A1
  • 33.
    33 Aplicamos la siguientefórmula para hallar la fuerza 1 𝐹1 = 263,40954 𝐹2 𝐴2 = 𝐹1 𝐴1 3728.587 1133,54𝑚𝑚2 = 𝐹1 80,08𝑚𝑚2 3,28933 = 𝐹1 80,08𝑚𝑚2 3,28933 × 80,08 = 𝐹1 𝐹1 = 263,40954 F2 = 3728.587 N
  • 34.
    34 2.9.4. LEY DELA PALANCA Aplicamos palanca de segundo grado para calcular la fuerza requerida para vencer la reacción que realiza la gata para lo cual aplicamos la siguiente formula - Reacción “R”: 263,40954N - Distancia 1 “D1”: 28mm - Distancia 2 “D2”: 500mm - Fuerza 1 “P1”: ¿? 𝑃1 × 𝐷2 = 𝑅 × 𝐷1 𝑃1 × 500𝑚𝑚 = 263.40954𝑁 × 28𝑚𝑚 𝑃1 × 500 = 7375,46712 𝑃1 = 7375,46712/500 𝑃1 = 14, 7509 𝑃1 = 14,7509N Datos para aplicar la formula 𝑃1 × 𝐷2 = 𝑅 × 𝐷1
  • 35.
    35 3.1. DESCRIPCIÓN DELPROYECTO DE INNOVACIÓN Y/O MEJORA 3.1.2. MATERIALES PARA EL PROYECTO. N° Descripción cantidad A1 TUBOS CUADRADOS LAC ASTM A500 01 A2 PLATINA DE ACERO ASTM A36 01 A3 VARILLA DE ACERO LISA A36 01 A4 ANGULAR METALICO LAC ASTM A36 01 A5 PLANCHA REDONDA LAC A-36 01 A6 TUBO REDONDO LAC A36 01 A7 TUBO RECTANGULO LAC ASTM A 500 01 3.1.3. HERRAMIENTAS PARA EL PROYECTO. N° Descripción Medidas/Espesor Cantidad B1 Broca de metal diámetro 12.7 mm 01 B2 Electrodo E 7018. 350 mm x 2.38 mm D 01 B3 Electrodo E 6011 355 mmx3.25 mm D 01 B4 Pintura litros 01 B5 Disco de metal (desbaste) 115 mm D x 1.5 mm 01 B6 Amoladora 01 B7 Máquina para soldar 01 B8 N Taladro percutor 01
  • 36.
    36 3.2.1. TUBOS CUADRADOSDE ACERO TUBO LAC ASTM A500 El tubo cuadrado de acero estructural laminado al caliente (LAC) Especificaciones: ASTM A500 Sociedad Estadounidense para Pruebas y Materiales. es una aleación de hierro (mínimo 98 %), con contenidos de carbono de máximo 0.29 % y otras pequeñas cantidades de minerales como manganeso y silicio, para mejorar su resistencia a la tracción y buena influencia en la soldadura. TUBOS CUADRADOS Ilustración 22 tubos cuadrados 3.2.2. PLATINA DE ACERO ASTM A36 Platinas de acero laminado al caliente (LAC). Especificaciones: ASTM A36, AISI A36. PLATINA DE ACERO Ilustración 23 Platina de acero
  • 37.
    37 3.2.3. PLANCHAS DEACERO ASTM A36 Planchas de acero, también conocido como laminado en caliente (LAC) de acero en calidad A36. Especificaciones: ASTM A36 PLANCHAS DE ACERO Ilustración 24 plancha de acero 3.2.4. TUBO REDONDO GALVANIZADO LAC A36 GR A Son tubos fabricados a partir de planchas laminados en caliente bajo la norma ASTM A36, en grado A mediante soldadura por resistencia eléctrica por inducción de alta frecuencia y superficie recubierta de zinc NORMA TECNICA ASTM A GRADO A 36. TUBO REDONDO GALVANIZADO Ilustración 25 tubo redondo galvanizado
  • 38.
    38 3.2.5. ANGULAR METALICO1/8 6MTS Este angular metálico de alta calidad cuenta con una medida de 1-1/4 pulgadas de ala por 1/8 pulgadas de espesor y una longitud de 6 metros. Fabricado con materiales resistentes y duraderos. ANGULAR METALICO Ilustración 26 plancha angular metálico 3.2.6. TUBO RECTANGULO LAC ASTM A 500 Son tubos fabricados a partir de planchas laminados en caliente mediante soldadura por resistencia eléctrica por inducción de alta frecuencia (ERW). TUBO RECTANGULO Ilustración 27 Tubo Rectangular
  • 39.
    39 3.2.7. VARILLA DEACERO LISA A36 Barra de acero laminada en caliente de sección circular de superficie lisa. VARILLA DE ACERO LISA Ilustración 28 Varilla de Acero 3.2.8. AMOLADORA Gracias a su gran versatilidad, una amoladora permite cortar una gran variedad de materiales como pueden ser el mármol o la cerámica. Es importante utilizar el disco adecuado, y esto dependerá del material con el que vayamos a trabajar los cortes. AMOLADORA Disco 115 mm Potencia adsorbida 670 W Velocidad de giro en vacío 12.000 rpm Peso: 1.5 kg Voltaje/Frecuencia 220V - 50-60Hz Tipo de aislación Clase II Ilustración 29 Amoladora 3.2.9. ELECTRODOS Los electrodos para soldadura, están en el grupo de los consumibles de soldadura y sirven para transportar la electricidad y como metal de aporte; se dividen en núcleo y revestimiento. Se instalan en la porta electrodo y son los encargados de cerrar el circuito y producir el arco eléctrico. DESCRIPCION DEL ELECTRODO 7018 y 6011.
  • 40.
    40 ELECTRODO Características Para aceros demediano a alto contenido de carbono, alta resistencia y baja aleación. Diámetro 3.25 mm Largo 355 mm Rango de corriente 120 a 150 A Tipo de corriente Corriente alterna Tipo de electrodo Positivo DCEP Ilustración 30 Electrodo 3.2.10. DISCO DE CORTE El disco de corte nos permitirá realizar cortes a nuestros tubos redondos a la medida deseada. Disco de corte Dimensiones 115 x 1.2 x22.2 mm Abrasivo Oxido de aluminio Velocidad máxima 80 m/s RPM máximo 133000 rpm Ilustración 31 Disco de corte 3.2.11. BROCAS Las brocas de metal son aptas para aluminio, cobre, latón, zinc, hierro y acero no aleado. Para taladrar acero inoxidable, se necesita un taladro de acero de alta velocidad con aleación de cobalto (HSS-E) o brocas con revestimiento de titanio. Broca Especificaciones: Marca: Stanley Diámetro: 13 mm Longitud útil: 75 mm Dimensiones: Ø 8 x 117 mm Ilustración 32 Broca
  • 41.
    41 3.2.12. GATA HIDRAULICADE BOTELLA “La gata” es una herramienta empleada por elevación de cargas. con el fin de proporcionar una elevación de pesos pequeños y/o grandes tales como automóviles. GATA HIDRAULICA: Capacidad 4 toneladas. Altura mínima: 23cm Altura máxima: 47cm Altura de elevación: Peso: Longitud de palanca X mm Ilustración 33 Gata hidráulica 10cm 5,93kg
  • 42.
    42 4.1. PROCESO DELA FABRICACIÓN En esta parte de la monografía realizaremos los pasos necesarios para la construcción de la herramienta que facilitara al operario al momento de cambiar los amortiguadores y comprimir los resortes helicoidales de una suspensión tipo Mac Pherson. N° DESCRIPCIÓN MEDIDAS CANT A1 TUBO CUADRADO LAC ASTM A 500 600mm x 50mm x 50mm x 2mm 4 A2 TUBO CUADRADO LAC ASTM A 500 285mm x 50mm x 50 mm x 2mm 4 A3 TUBO CUADRADO LAC ASTM A 500 980mm x 50mm x 50mm x 2 mm 1 A4 TUBO CUADRADO LAC ASTM A 500 80mm x 64mm x 64mm x 7mm 1 A5 TUBO CUADRADO LAC ASTM A 500 75mm x 60mm x 60 mm x 5mm 1 A6 TUBO CUADRADO LAC ASTM A 500 150mm x 50mm x 50mm x 2mm 1 A7 TUBO CUADRADO LAC ASTM A 500 105mm x 50mm x 50mm x 2mm 1 A8 TUBO CUADRADO LAC ASTM A 500 280mm x 75mm x 75mm x 2mm 1 A9 TUBO CUADRADO LAC ASTM A 500 385mm x 75mm x 75mm x 3mm 1 G1 ANGULAR ACERO ASTM A36 285mm x 37mm x 37mm x 2mm 1 P1 PLATINA DE ACERO ASTM A36 108mm x 50mm x 6mm 2 P2 PLATINA DE ACERO ASTM A36 34mm x 30mm x 3 mm 4 P3 PLATINA DE ACERO ASTM A36 51mm x 30mm x 4mm 4 P4 PLATINA DE ACERO ASTM A36 165mm x 50mm x 10mm 2 P5 PLATINA DE ACERO ASTM A36 126mm x 20mm x 2mm 2 P6 PLATINA DE ACERO ASTM A36 135mm x 50mm x 6mm 1 P7 PLATINA DE ACERO ASTM A36 109mm x 50mm x 3mm 1 P8 PLATINA DE ACERO ASTM A36 16mm x 15mm x 2mm 2 P9 PLATINA DE ACERO ASTM A36 85mm x 13mm x 2mm 1 P10 PLATINA DE ACERO ASTM A36 23mm x 13mm x 2mm 2
  • 43.
    43 P11 PLATINA DEACERO ASTM A36 170mm x 11mm x 2mm 1 P12 PLATINA DE ACERO ASTM A36 72mm x 11mm x 2mm 2 P13 PLATINA DE ACERO ASTM A36 110mm x 20mm x 3mm 1 P14 PLATINA DE ACERO ASTM A36 80mm x 80mm x 2mm 4 P15 PLATINA DE ACERO ASTM A36 50mm x 28mm x 2mm 1 P16 PLATINA DE ACERO ASTM A36 34.54mm x 9mm x 3mm 1 P17 PLATINA DE ACERO ASTM A36 34,54mm x 5mm x 3mm 1 T1 TUBO REDONDO LAC A36 60mm x 54mm D x 4mm 1 T2 TUBO REDONDO LAC A36 60mm x 46mm D x 4mm 1 T3 TUBO REDONDO LAC A36 30mm x 38mm D x 3mm 1 T4 TUBO REDONDO LAC A36 10mm x 58mm D X 5mm 1 T5 TUBO REDONDO LAC A36 82mm x 19mm D x 2mm 1 T6 TUBO REDONDO LAC A36 43mm x 19mm D x 2mm 1 T7 TUBO REDONDO LAC A36 72mm x 19mm D x 2mm 1 T8 TUBO REDONDO LAC A36 96mm x 19mm D x 2mm 1 T9 TUBO REDONDO LAC A36 159mm x 19mm D x 2mm 1 T10 TUBO REDONDO LAC A36 41mm x 19mm D x 2mm 1 T11 TUBO REDONDO LAC A36 25mm x 28mmD x2 mm 1 R1 PLANCHA LAC ASTM A 36 550mmD x 9mm 1 R2 PLANCHA LAC ASTM A 36 165mmD x 5mm 1 R3 PLANCHA LAC ASTM A 36 168mmD x 6mm 1 B1 TUBO RECTANGULO LAC ASTM A 500 245mm x 26mm x 52mm x 2mm 1 V1 VARILLA LAC A 36 55mm x 8mmD 2 V2 VARILLA LAC A 36 196mm x 8mmD 1 V3 VARILLA LAC A 36 105mm x 19mmD 1
  • 44.
    44 5.1 PASOS PARALA CONSTRUCCIÓN DELCOMPRESOR DE RESORTES HIDRÁULICO Atención: el ensamblaje de la herramienta requiere de conocimientos y herramientas especiales por lo que debería ser realizado sólo por un personal certificado así contando con los implementos de seguridad personal requeridos Se realizará la construcción de partes de la herramienta en manera progresiva como se mostrará a continuación. 5.1.2: ESTRUCTURA SOPORTE METÁLICO La estructura es la parte que tiene como función portar a los componentes como son la columna del compresor el pedal de accionamiento y a la vez dar una estabilidad a toda la herramienta lo cual ser realizara siguiendo los siguientes pasos 5.1.3. Las platinas P14 se unirán mediante soldadura a uno de los cantos de los tubos cuadrados A1 encajando en el centro de la platina y ala ves sobrado una distancia así afuera de 2 mm en cada lado, estos serán la base de los tubos cuadrados A1 así la platina evitará que entren residuos y dará una mayor estabilidad a estos. 5.1.4. Los tubos cuadrados A2 se unirá entre dos tubos cuadrados A1 así formado una estructura cuadrada con una distancia de 200mm hacia la plancha P14 dando una vista lateral de un H como se muestra en la siguiente figura.
  • 45.
    45 5.1.5. Al angularG1 se realiza una perforación circular de 14 mm de diámetro a una distancia de cualquier canto de 143 mm como se muestra en la imagen. 5.1.6. El angular G1 será unido con soldadura a una distancia de 212mm del tubo cuadrado A2 en su parte superior encajado entre los 2 tubos cuadrados A1 y así quedando al ras con los tubos cuadrados A1 y A2 en la parte exterior de la estructura como se muestra en la imagen.
  • 46.
    46 5.2.1. COLUMNA DELCOMPRESOR La columna del compresor servirá para portar los agarres del compresor así a la vez servirá como mesa para aportar herramientas o partes del Mac pherson lo cual beneficiará de no ponerlos al suelo y así no ensuciarlos. A continuación, vemos el paso a paso del armado de la columna del compresor. 5.2.2 A la plancha redonda R1 se le realiza una perforación de 80 mm de diámetro a una distancia del ras de 156 mm como se muestra en la imagen. 5.2.3. Al tubo cuadrado A3 se le realizará perforaciones de 13 mm de diámetro, la primera perforación se le realizará a una distancia de 275 mm de uno de los cantos del tubo cuadrado y posteriormente se continuará con una distancia de 55 mm hasta quedar con 4 perforaciones en el tubo cuadrado A3. El tubo cuadrado A3 se unirá con soldadura a la parte superior de la plancha redonda R1 y este debe quedar en la parte delantera de la perforación de 79 mm con una distancia del ras de 285 mm de la plancha R1 y que los las perforaciones de 13 mm del tubo cuadrado deben estar en la parte superior de éste como se puede mostrar en la siguiente imagen.
  • 47.
    47 5.2.4. La platinaP1 se le cortará una de las esquinas de lado de la medida de 108mm para que este quede con una media de 66mm como se puede mostrar en la imagen. 5.2.5. La platina P1 se unirá mediante soldadura a dos de las esquinas del tubo cuadrado A3 con el lado de 108 mm y a la vez se unirá a la plancha redonda R1 con el lado de 50mm y que estos formen un ángulo de 90°entre ambas platinas dejando un espacio para la perforación de 80 mm de plancha redonda R1.
  • 48.
    48 5.2.6. La estructuraformada por los componentes A3, R1 y P1 se unirán mediante soldadura a la estructura formada A1, A2, G1, P14 ya que estos coincidan con los tubos cuadrados A1 y la plancha redonda R1 y que el angular G1 no coincida con la perforación de 80mm de la plancha R1 y que el tubo cuadrado A3 este en la parte superior de toda la estructura formada como se muestra en la siguiente imagen. 5.3. SOPORTE INFERIOR esta parte tendrá la función de deslizarse en el tubo cuadrado A3 así poder comprimir el resorte y soportar la fuerza ejercida por la gata y ala ves portar el amortiguador para poder comprimir el resorte. 5.3.1. Al tubo cuadrado A6 se le realizará una perforación de 13 mm de diámetro a una distancia de uno de los cantos de 56 mm y de la parte superior una distancia de 25 mm y en su inversa de orificios de este se realizará la unión con soldadura con tuerca de 19 mm como se muestra en la imagen.
  • 49.
    49 5.3.2. El tubocuadrado A6 se unirá con soldadura con el tubo cuadrado A5 con la observación que la perforación el tubo cuadrado A6 de 13 mm quede lo más lejos posible del tubo cuadrado A5 posteriormente el tubo cuadrado A7 se unirá en el otro lado el tubo cuadrado A5 este de cualquier modo, como se puede mostrar en la siguiente imagen. 5.3.3. la plancha R3 será cortada una parte rectangular de 107 mm por 58 mm en la parte media de la plancha como se muestra en la imagen. 5.3.4. unimos la plancha R3 ya cortada con la estructura formada por los componentes A 5, A7 y A6 con tal que esta plancha quede alineada con su parte rectangular cortada con la con el tubo cuadrado A6 y la plancha R3 este a una distancia de 104mm del tubo cuadrado A5 como se puede mostrar en la siguiente imagen.
  • 50.
    50 5.3.5. unimos consoldadura el tubo redondo T3 con el tubo redondo T4 cómo se puede mostrar en la siguiente imagen con tal que un uno quede al ras del otro. 5.3.6. La estructura formada por el tubo redondo T3, T4 serán unidas mediante soldadura a la parte inferior del tubo cuadrado A7 a una distancia de 54 mm del tubo cuadrado A5 cómo se puede mostrar en la siguiente imagen. 5.4. SEGURO PARA EL AMORTIGUADOR esta parte servirá para asegurar el amortiguador y no permitir que este se incline a algún lado y asegurando que le amortiguador no se caiga así la parte delantera al cual manipula el operario. 5.4.1. Ala platina P6 se le realiza un corte rectangular de 13 mm de ancho y 93 mm de largo ubicado a una distancia de uno de los cantos de 25 mm como se puede mostrar en la siguiente imagen.
  • 51.
    51 5.4.2. Ala platinap7 se le deforma a una media circunferencia con un radio en el canto de 34.9 mm y en el otro de 37.4 mm como se puede mostrar en la siguiente imagen. 5.4.3. la platina p7 se unirá con la platina P6 por uno de sus cantos mediante soldadura como se muestra en la imagen. 5.5. AGARRE SUPERIOR La función que cumple esta parte es que solo permite que el resorte se comprima y los demás componentes no queden afectadas y ala ves soportara toda la fuerza trasmitida de la gata hacia el resorte. 5.5.1. al tubo cuadrado A4 se le realiza una perforación de 13 mm de diámetro con una distancia de 40 mm de su parte superior y en la parte lateral de 25,5 mm cómo se puede mostrar en la siguiente imagen.
  • 52.
    52 5.5.2. Al tuboredondo T1 se realiza 2 perforaciones de 13 mm de diámetro con una distancia entre ellos de 17 mm y una distancia al ras del tubo de 31 mm la primera perforación como se puede mostrar en la siguiente imagen. 5.5.3. El tubo cuadrado A4 se unirá mediante soldadura al tubo redondo T1 a una distancia de 13.5mm de su canto considerando que las perforaciones del tubo redondo T1 esté en lo más lejos posible al tubo cuadrado A4 como se puede mostrar en la siguiente imagen. 5.5.4. Al tubo redondo T2 se le realiza una perforación de 13 mm de diámetro a una distancia del canto de 31 mm como se muestra en la siguiente imagen.
  • 53.
    53 5.5.5. el tuborectángulo B1 se unirá mediante soldadura tubo redondo T2 a una distancia de los cantos de 122.5 mm cómo se puede mostrar en la siguiente imagen. 5.5.6 Dos platinas P3 se unirán mediante soldadura con 2 platinas P2 en un ángulo de 90° así formando una estructura rectangular como se muestra en la siguiente imagen. 5.5.7 Ahora a la platina P4 se le realizará una perforación rectangular de 72 mm de largo y 13 de ancho con unos acabados circulares con una distancia hacia los cantos de 42.5 mm como se puede mostrar en la siguiente imagen.
  • 54.
    54 5.5.8. Ahora laestructura formada por P2 y P3 se unirá con soldadura con la platina P4 a una distancia de los cantos de 10 mm y con un ángulo hacia los lados de 90° como se puede mostrar en la siguiente imagen. 5.6. BASE PARA LA TORRETA Esta parte de la herramienta tiene como función contener las torretas para evitar que esta se salga y a la vez soportar la carga que ejerce la gata hacia todo el componente y poder comprimir los resortes. 5.6.1. Ahora a la plancha circular R2 se le realizará una perforación de 70 mm de diámetro a una distancia hacia los cantos de 47.5 mm como se puede mostrar en la siguiente imagen. 5.6.2. Ahora la plancha circular R2 con su perforación será cortada por la mitad como se puede mostrar en la siguiente imagen.
  • 55.
    55 5.6.3. La platinaP5 se deformará a media Luna luego se unirá mediante soldadura a los cantos de la plancha circular R2 como se muestra en la siguiente imagen. 5.6.4. La estructura formada por P5 y R2 se le unirá mediante soldadura con un perno de 13 mm de diámetro al medio del exterior de la estructura como se muestra en la siguiente imagen. 5.7. ESTRUCTURA METÁLICA PARA EL SOPORTE DE LA GATA HIDRÁULICA Este componente servirá como base para la gata y a la vez transferirá toda la fuerza hacia la estructura metálica. 5.7.1. Los tubos cuadrados A8 y A9 se unirán mediante soldadura uno encima de otro, con tal que tubo cuadrado A9 este como base del otro y el tubo cuadrado A8 este a una distancia de 53 mm de los laterales de A9 y en la parte superior del tubo cuadrado A8 a una distancia de 194mm de sus laterales se unirá con soldadura con la platina P8 em forma vertical como se puede mostrar en la siguiente imagen.
  • 56.
    56 5.7.2. MECANISMO PARAGATA Los siguientes componentes servirán para el accionamiento de la gata y así facilitar la maniobra al comprimir los resortes. ahora formaremos una V con las 2 varillas V1 y en su parte superior se unirá con soldadura la platina P9 y luego en su parte inferior se unirá la varilla V2 como se puede observar en la siguiente imagen (este componente servirá para abrir la válvula de alivio o cerrarla). 5.7.3. El tubo redondo T5 se ha unirá con soldadura con un ángulo de 145° con el tubo redondo T6 y a la vez la platina P10 se unirá a uno de los costados del tubo redondo T5 como se puede mostrar en la siguiente imagen.
  • 57.
    57 5.7.4. Las platinasP12 se doblarán en forma de U luego estas se unirán con una rosca M4X0.75 a la platina P11 como se puede mostrar en la siguiente imagen. 5.7.5. La platina P15 se unirá con soldadura al tubo redondo T10 en un ángulo 90° posterior mente este se unirá con él tuvo redondo T9 formando un ángulo con este de 139° después este se unirá con el tubo redondo T8 formando con este un ángulo de 131° luego lo unimos con el tubo redondo T7 y este se unirá con el tubo redondo T11 en forma vertical.
  • 58.
    58 5.7.6. Ahora alaplatina P13 se le realizaran diferentes cortes de tal manera que en uno de los lados el ancho de la platina tiene que ser de 14 mm y el otro tiene que ser de 28 mm formando un ángulo entre ellos de 168 mm y entre ellos uniendo con soldadura una platina P8 cómo se puede mostrar en la siguiente imagen. 5.7.7. La estructura formada por los tubos redondos T11, T10, T9, T8, T7 y la platina P15 se unirá con la estructura formada por la platina P13 y P8 formando la platina P13 un ángulo de 1200° con el tubo redondo T7 cómo se puede mostrar en la siguiente imagen. 5.7.8. La platina P16 será soldada encima de la varilla V3 a una distancia de su canto de 65 mm y posteriormente será soldada la platina P17 a una distancia de
  • 59.
    59 la platina P16de 26 mm esta estructura será unirá al tubo cuadrado A2 a uno del costado del angular G1. 5.7.9. Una vez teniendo los componentes correspondientes en su lugar la estructura debería corresponder con las siguientes imágenes
  • 60.
  • 61.
    DIBUJADO REVISADO NOMBRES Y APELLIDOSFECHA JUNIO 2023 DIMENSION: mm ESCALA: 1:6 PROYECTO: Nro DE DIBUJO: 1/24 MEC NICA AUTOMOTRIZ FRANKLIN HANCCO CUTIPA CAMILO ARQQUE MERMA LUIS CESAR VALENCIA VERA HERRAMIENTA PARA COMPRIMIR RESORTES MACPHERSON PIEZA: VISTA ISOMETRICA 1 2 3 4 5 LEYENDA 1.- COLUMNA DEL COMPRESOR. 2.- SOPORTE SUPERIOR. 3.- SOPORTE INFERIOR. 4.- ESTRUCTURA SOPORTE. 5.- PEDAL DE ACCIONAMIENTO
  • 62.
    DIBUJADO REVISADO NOMBRES Y APELLIDOSFECHA JUNIO 2023 DIMENSION: mm ESCALA: 1:8 PROYECTO: Nro DE DIBUJO: 2/24 MEC NICA AUTOMOTRIZ FRANKLIN HANCCO CUTIPA CAMILO ARQQUE MERMA LUIS CESAR VALENCIA VERA HERRAMIENTA PARA COMPRIMIR RESORTES MACPHERSON PIEZA: VISTA FRONTAL Y POSTERIOR VISTA FRONTAL VISTA POSTERIOR 1591 982 611
  • 63.
    DIBUJADO REVISADO NOMBRES Y APELLIDOSFECHA JUNIO 2023 DIMENSION: mm ESCALA: 1:8 PROYECTO: Nro DE DIBUJO: 3/24 MEC NICA AUTOMOTRIZ FRANKLIN HANCCO CUTIPA CAMILO ARQQUE MERMA LUIS CESAR VALENCIA VERA HERRAMIENTA PARA COMPRIMIR RESORTES MACPHERSON PIEZA: VISTA LATERAL DERECHO E IZQUIERDO VISTA LATERAL DERECHO VISTA LATERAL IZQUIERDO 579 432
  • 64.
    DIBUJADO REVISADO NOMBRES Y APELLIDOSFECHA JUNIO 2023 DIMENSION: mm ESCALA: 1:6 PROYECTO: Nro DE DIBUJO: 4/24 MEC NICA AUTOMOTRIZ FRANKLIN HANCCO CUTIPA CAMILO ARQQUE MERMA LUIS CESAR VALENCIA VERA HERRAMIENTA PARA COMPRIMIR RESORTES MACPHERSON PIEZA: VISTA SUPERIOR E INFERIOR VISTA SUPERIOR VISTA INFERIOR
  • 65.
    DIBUJADO REVISADO NOMBRES Y APELLIDOSFECHA JUNIO 2023 DIMENSION: mm ESCALA: 1:10 PROYECTO: Nro DE DIBUJO: 5/24 MEC NICA AUTOMOTRIZ FRANKLIN HANCCO CUTIPA CAMILO ARQQUE MERMA LUIS CESAR VALENCIA VERA HERRAMIENTA PARA COMPRIMIR RESORTES MACPHERSON PIEZA: ESTRUCTURA SOPORTE VISTA FRONTAL VISTA LATERAL VISTA INFERIOR VISTA ISOMETRICA 385 385 602 600 200 350 2 37 14 285 143 80 80 415 415 50 50 2 37 2
  • 66.
    DIBUJADO REVISADO NOMBRES Y APELLIDOSFECHA JUNIO 2023 DIMENSION: mm ESCALA: 1:9 PROYECTO: Nro DE DIBUJO: 6/24 MEC NICA AUTOMOTRIZ FRANKLIN HANCCO CUTIPA CAMILO ARQQUE MERMA LUIS CESAR VALENCIA VERA HERRAMIENTA PARA COMPRIMIR RESORTES MACPHERSON PIEZA: COLUMNA DEL COMPRESOR VISTA FRONTAL VISTA LATERAL VISTA SUPERIOR VISTA ISOMETRICA 989 980 9 108 66 13 275 55 55 55 550 546 7 84 80 50 50 6 90 285 156
  • 67.
    DIBUJADO REVISADO NOMBRES Y APELLIDOSFECHA JUNIO 2023 DIMENSION: mm ESCALA: 1:2 PROYECTO: Nro DE DIBUJO: 7/24 MEC NICA AUTOMOTRIZ FRANKLIN HANCCO CUTIPA CAMILO ARQQUE MERMA LUIS CESAR VALENCIA VERA HERRAMIENTA PARA COMPRIMIR RESORTES MACPHERSON PIEZA: SOPORTE SUPERIOR VISTA FRONTAL VISTA LATERAL VISTA SUPERIOR VISTA ISOMETRICA 64 64 80 54 40 60 13 40 44 64 64 7 R6.5 R6.5 31 17
  • 68.
    DIBUJADO REVISADO NOMBRES Y APELLIDOSFECHA JUNIO 2023 DIMENSION: mm ESCALA: 1:3 PROYECTO: Nro DE DIBUJO: 8/24 MEC NICA AUTOMOTRIZ FRANKLIN HANCCO CUTIPA CAMILO ARQQUE MERMA LUIS CESAR VALENCIA VERA HERRAMIENTA PARA COMPRIMIR RESORTES MACPHERSON PIEZA: SOPORTE SUPERIOR EN T VISTA FRONTAL VISTA LATERAL VISTA SUPERIOR VISTA ISOMETRICA 26 2 2 245 R6.5 31 60 52 26 2 245 38 48 46 122.5
  • 69.
    DIBUJADO REVISADO NOMBRES Y APELLIDOSFECHA JUNIO 2023 DIMENSION: mm ESCALA: 1:2.5 PROYECTO: Nro DE DIBUJO: 9/24 MEC NICA AUTOMOTRIZ FRANKLIN HANCCO CUTIPA CAMILO ARQQUE MERMA LUIS CESAR VALENCIA VERA HERRAMIENTA PARA COMPRIMIR RESORTES MACPHERSON PIEZA: SOPORTE DESLIZANTE VISTA FRONTAL VISTA LATERAL VISTA SUPERIOR VISTA ISOMETRICA 57 34 165 72 R6.5 4 3 10 50 199 10 82.5
  • 70.
    DIBUJADO REVISADO NOMBRES Y APELLIDOSFECHA JUNIO 2023 DIMENSION: mm ESCALA: 1:2 PROYECTO: Nro DE DIBUJO: 10/24 MEC NICA AUTOMOTRIZ FRANKLIN HANCCO CUTIPA CAMILO ARQQUE MERMA LUIS CESAR VALENCIA VERA HERRAMIENTA PARA COMPRIMIR RESORTES MACPHERSON PIEZA: BASE SUPERIOR PARA TORRETA VISTA SUPERIOR VISTA FRONTAL VISTA LATERAL VISTA INFERIOR VISTA ISOMETRICA R82.5 R81.5 R35 24 5 R6.5 18.5 82.5 1 1 1 R57.5 R80.5 R82.5
  • 71.
    DIBUJADO REVISADO NOMBRES Y APELLIDOSFECHA JUNIO 2023 DIMENSION: mm ESCALA: 1:4 PROYECTO: Nro DE DIBUJO: 11/24 MEC NICA AUTOMOTRIZ FRANKLIN HANCCO CUTIPA CAMILO ARQQUE MERMA LUIS CESAR VALENCIA VERA HERRAMIENTA PARA COMPRIMIR RESORTES MACPHERSON PIEZA: SOPORTE INFERIOR VISTA FRONTAL VISTA LATERAL VISTA SUPERIOR VISTA ISOMETRICA 150 60 105 13 56 25 50 75 50 60 12.5 60 60 2 180 5
  • 72.
    DIBUJADO REVISADO NOMBRES Y APELLIDOSFECHA JUNIO 2023 DIMENSION: mm ESCALA: 1:2.5 PROYECTO: Nro DE DIBUJO: 12/24 MEC NICA AUTOMOTRIZ FRANKLIN HANCCO CUTIPA CAMILO ARQQUE MERMA LUIS CESAR VALENCIA VERA HERRAMIENTA PARA COMPRIMIR RESORTES MACPHERSON PIEZA: BASE SOPORTE INFERIOR VISTA FRONTAL VISTA LATERAL VISTA SUPERIOR VISTA ISOMETRICA 163 10 6 4 R76 137 R84 58 84 107
  • 73.
    DIBUJADO REVISADO NOMBRES Y APELLIDOSFECHA JUNIO 2023 DIMENSION: mm ESCALA: 1:2.5 PROYECTO: Nro DE DIBUJO: 13/24 MEC NICA AUTOMOTRIZ FRANKLIN HANCCO CUTIPA CAMILO ARQQUE MERMA LUIS CESAR VALENCIA VERA HERRAMIENTA PARA COMPRIMIR RESORTES MACPHERSON PIEZA: ABRAZADERA DE AMORTIGUADOR VISTA FRONTAL VISTA LATERAL VISTA SUPERIOR VISTA ISOMETRICA 182 80 R6.5 25 67.5 75 135 6 R34.9 R37.4 3
  • 74.
    DIBUJADO REVISADO NOMBRES Y APELLIDOSFECHA JUNIO 2023 DIMENSION: mm ESCALA: 1:2 PROYECTO: Nro DE DIBUJO: 14/24 MEC NICA AUTOMOTRIZ FRANKLIN HANCCO CUTIPA CAMILO ARQQUE MERMA LUIS CESAR VALENCIA VERA HERRAMIENTA PARA COMPRIMIR RESORTES MACPHERSON PIEZA: PERNO DE FIJACION EN T VISTA FRONTAL VISTA LATERAL VISTA SUPERIOR VISTA ISOMETRICA 37 13 74 2 12 53.5 95 13 29 ROSCA M13X29X1 13 22 PIEZAS DEL EQUIPO
  • 75.
    DIBUJADO REVISADO NOMBRES Y APELLIDOSFECHA JUNIO 2023 DIMENSION: mm ESCALA: 1:1 PROYECTO: Nro DE DIBUJO: 15/24 MEC NICA AUTOMOTRIZ FRANKLIN HANCCO CUTIPA CAMILO ARQQUE MERMA LUIS CESAR VALENCIA VERA HERRAMIENTA PARA COMPRIMIR RESORTES MACPHERSON PIEZA: ASIENTO DE EMPUJE DE LA GATA HDRAULICA VISTA SUPERIOR VISTA FRONTAL VISTA INFERIOR VISTA ISOMETRICA 30 10 15.5 R4.5 53 44 38 38 53
  • 76.
    DIBUJADO REVISADO NOMBRES Y APELLIDOSFECHA JUNIO 2023 DIMENSION: mm ESCALA: 1:4 PROYECTO: Nro DE DIBUJO: 16/24 MEC NICA AUTOMOTRIZ FRANKLIN HANCCO CUTIPA CAMILO ARQQUE MERMA LUIS CESAR VALENCIA VERA HERRAMIENTA PARA COMPRIMIR RESORTES MACPHERSON PIEZA: ENSAMBLE DE SOPORTE INFERIOR VISTA SUPERIOR VISTA FRONTAL VISTA INFERIOR VISTA ISOMETRICA 104 54 10 432
  • 77.
    DIBUJADO REVISADO NOMBRES Y APELLIDOSFECHA JUNIO 2023 DIMENSION: mm ESCALA: 1/4 PROYECTO: Nro DE DIBUJO: 17/24 MEC NICA AUTOMOTRIZ FRANKLIN HANCCO CUTIPA CAMILO ARQQUE MERMA LUIS CESAR VALENCIA VERA HERRAMIENTA PARA COMPRIMIR RESORTES MACPHERSON PIEZA: BASE SOPORTE DE GATA HIDRAULICA VISTA FRONTAL VISTA LATERAL VISTA SUPERIOR VISTA ISOMETRICA 280 385 16 150 75 R8 4 75 194 2 2 3 53 53 16
  • 78.
    DIBUJADO REVISADO NOMBRES Y APELLIDOSFECHA JUNIO 2023 DIMENSION: mm ESCALA: 1:3 PROYECTO: Nro DE DIBUJO: 18/24 MEC NICA AUTOMOTRIZ FRANKLIN HANCCO CUTIPA CAMILO ARQQUE MERMA LUIS CESAR VALENCIA VERA HERRAMIENTA PARA COMPRIMIR RESORTES MACPHERSON PIEZA: GATA HIDRAULICA 362 225 CAPACIDAD DE CARGA DE LA GATA HIDRAULICA. 4 TONELADAS. ALTURA MAXIMA CON VASTAGO EXTENDIDO = 362 mm. ALTURA MINIMA = 255mm. EXTENSION MAXIMA DE EJE ROSCADO = 147 mm . 147 VALVULA DE BLOQUEO VISTA FRONTAL VISTA ISOMETRICA
  • 79.
    DIBUJADO REVISADO NOMBRES Y APELLIDOSFECHA JUNIO 2023 DIMENSION: mm ESCALA: 1:3 PROYECTO: Nro DE DIBUJO: 19/24 MEC NICA AUTOMOTRIZ FRANKLIN HANCCO CUTIPA CAMILO ARQQUE MERMA LUIS CESAR VALENCIA VERA HERRAMIENTA PARA COMPRIMIR RESORTES MACPHERSON PIEZA: VALVULA DE BLOQUEO DE GATA HIDRAULICA VISTA FRONTAL VISTA LATERAL VISTA ISOMETRICA VISTA SUPERIOR 354 58 R6 39 8 25 13 8 85 47 2 ROSCA M8X0.75X25
  • 80.
    DIBUJADO REVISADO NOMBRES Y APELLIDOSFECHA JUNIO 2023 DIMENSION: mm ESCALA: 1:1.5 PROYECTO: Nro DE DIBUJO: 20/24 MEC NICA AUTOMOTRIZ FRANKLIN HANCCO CUTIPA CAMILO ARQQUE MERMA LUIS CESAR VALENCIA VERA HERRAMIENTA PARA COMPRIMIR RESORTES MACPHERSON PIEZA: PALANCA DE ACCIONAMIENTO 82 43 145 23 13 R5 6 19 16 2 3 VISTA FRONTAL VISTA LATERAL VISTA ISOMETRICA VISTA SUPERIOR
  • 81.
    DETAIL A SCALE 2: 1 A DIBUJADO REVISADO NOMBRES Y APELLIDOS FECHA JUNIO 2023 DIMENSION: mm ESCALA: 1:2 PROYECTO: Nro DE DIBUJO: 21/24 MEC NICA AUTOMOTRIZ FRANKLIN HANCCO CUTIPA CAMILO ARQQUE MERMA LUIS CESAR VALENCIA VERA HERRAMIENTA PARA COMPRIMIR RESORTES MACPHERSON PIEZA: TENSOR DEL PEDAL VISTA FRONTAL VISTA LATERAL VISTA SUPERIOR VISTA ISOMETRICA 252 170 36 5 11 6 R6.5 3 ROSCA M4X0.75 4 3 3 2 9 30
  • 82.
    DIBUJADO REVISADO NOMBRES Y APELLIDOSFECHA JUNIO 2023 DIMENSION: mm ESCALA: 1:2.5 PROYECTO: Nro DE DIBUJO: 22/24 MEC NICA AUTOMOTRIZ FRANKLIN HANCCO CUTIPA CAMILO ARQQUE MERMA LUIS CESAR VALENCIA VERA HERRAMIENTA PARA COMPRIMIR RESORTES MACPHERSON PIEZA: PEDAL DE ACCIONAMIENTO VISTA FRONTAL VISTA SUPERIOR VISTA ISOMETRICA 139 131 41 1 5 9 96 72 R7 6 R8 4 R14 19 59 51 168 120 28 3 R10 50 290 25 3 19 TUBO REDONDO 19mm
  • 83.
    DIBUJADO REVISADO NOMBRES Y APELLIDOSFECHA JUNIO 2023 DIMENSION: mm ESCALA: 1:1 PROYECTO: Nro DE DIBUJO: 23/24 MEC NICA AUTOMOTRIZ FRANKLIN HANCCO CUTIPA CAMILO ARQQUE MERMA LUIS CESAR VALENCIA VERA HERRAMIENTA PARA COMPRIMIR RESORTES MACPHERSON PIEZA: EJE DE PEDAL VIST FRONTAL VISTA LATERAL VISTA SUPERIOR VISTA ISOMETRICA 5 9 26 65 22 19 105
  • 84.
    DIBUJADO REVISADO NOMBRES Y APELLIDOSFECHA JUNIO 2023 DIMENSION: mm ESCALA: 1:2 PROYECTO: Nro DE DIBUJO: 24/24 MEC NICA AUTOMOTRIZ FRANKLIN HANCCO CUTIPA CAMILO ARQQUE MERMA LUIS CESAR VALENCIA VERA HERRAMIENTA PARA COMPRIMIR RESORTES MACPHERSON PIEZA: PERNOS, TUERCAS, ARANDELAS Y RESORTE 13 84 34 13 74 24 45 35 13 6 19 6 11.5 13 152 12 PERNO M13X1X34 PERNO M13X1X24 PERNOM13X1X35 PERNO M6X1X11 11 TUERCA M6X1 TUERCA M13X1 ARANDELA M13 RESORTE DE EXPANSION
  • 85.
    61 6.1. UBICACIÓN DELTALLER Francisco Bolognesi 1008, Cusco 08004 - 4to Paradero san Sebastián Ubicación de taller de Gutiérrez Córdoba cliberth
  • 86.
    62 7.1. PLANOS DELTALLER ZONA DE HERRAMIENTAS EQUIPOS DEL TALLER ZONA DE VESTUARIO OFICINA SS. HH ZONA DE TRABAJO Entrada de vehículos PROYECTO ZONA DE PARQUEO TIENDA DE REPUESTOS
  • 87.
    63 7.1.2. DIAGRAMA DEANALISIS SIN EL PROYECTO ACTUAL Diagrama N°:1 Actual 13 2 1 0 40 m 104 min Estacionar el vehículo en la zona de trabajo 20 5 X Suspender el vehiculo sobre caballetes 5 X Traer las herramientas 10 8 X Desmontar ruedas 3 X Aflojar y extraer los pernos inferiores que sujetan el conjunto mac pherson 4 X Aflojar y extraer el perno superior que sujeta al mac pherson . 3 X Desmontar el conjunto mac pherson 2 X Llevar el mac pherson ala zona de trabajo 10 3 X Comprimir los resortes con alambres 20 X Desajustar y extraer tuerca de sujecion que se encuentra encima de la varilla del amortiguador 5 X Extraer resorte helicoidal 3 X Cambiar el amortiguador con uno nuevo 3 X Volver a comprimir el resorte con la ayuda de una palanca 20 X Montar el amortiguador nuevo y poner tuerca de sujecion en la parte superior del amortiguador 5 X Montar el conjunto mac pherson armado 4 X Ajustar tuercas de sujecion inferior y superior del mac pherson 5 X Presentar rueda y ajustar tuercas de sujecion 3 X Verificar la operación 3 X TOTAL 40 104 18 0 Observacion Aprobado por: luis Cesar Valencia Vera FECHA: 17/05/2023 actividad: Cambio del amortiguadores de la suspencion MAC PHERSON compuesto: ESTUDIANTE FECHA: 13/05/2023 Metodo: Actual, Mejorado Distancia lugar : AUTOMOTRIZ CLEBER GUTIERREZ Tiempo Almacenaje Costo M Obra Material Total operario / material / equipo Hoja N°: 1 RESUMEN Objetivo: Armado y desarmado del MAC PHERSON de un Hyundai Accent Actividad Operación Transporte Espera Inspeccion Prop Ecom 0 0 0 0 se nesecita 2 op. X DESCRIPCION d (m) t(min) se necesita 2 operarios X 0 0 0 0 0 0 X 2 1 0 operario: FRANKLIN HANCCO CUTIPA y CAMILO ARQQUE MERMA 0
  • 88.
    64 7.1.3 DIAGRAMADE ANALISISCON EL PROYECTO PROPUESTO NOTA: Cuando comparamos los cuadros DAP, concluimos que obtenemos mejoras con el tiempo, reduciremos la cantidad de trabajadores que realizará el trabajo y le daremos seguridad y confianza al operario. Diagrama N°:2 Actual 18 2 0 1 0 40 m 104 min Estacionar el vehículo en la zona de trabajo 20 5 X Suspender el vehiculo sobre caballetes 5 X Traer herramientas 10 8 X Desmontar ruedas 3 X Aflojar y extraer los pernos inferiores que sujetan el conjunto mac pherson. 4 X Aflojar y extraer el perno superior que sujeta al mac pherson . 3 X Desmontar el conjunto mac pherson 2 X Trasladar el mac pherson al compresor hidraulico 5 3 X Colocar el mac pherson al compresor de resortes hidraulico 2 X Comprimir el resorte con el equipo y extraer la tuerca de sujecion que se encuentra encima de la varilla del amortiguador 5 X Extraer resorte helicoidal 3 X Cambiar el amortiguador con uno nuevo 3 X Volver a comprimir el resorte con el compresor hidraulico 5 X Montar el amortiguador nuevo y poner tuerca de sujecion en la parte superior del amortiguador 5 X Montar el mac pherson armado 4 X Ajustar los pernos de sujecion inferior y superior del conjunto mac pherson 5 X Presentar rueda a ajustar pernos de sujecion 3 X Verificar operación 3 X TOTAL 35 71 18 0 Observacion X actividad: Cambio de amortiguadores de la suspensión MAC PHERSON compuesto: ESTUDIANTE FECHA:13/05/2023 Metodo: Actual, Mejorado Distancia lugar : AUTOMOTRIZ CLEBER GUTIERREZ Tiempo Almacenaje Material 0 Aprobado por: luis Cesar Valencia Vera FECHA:17/05/2023 Total operario / material / equipo Hoja N°: 2 RESUMEN Objetivo: Armado y desarmado del conjunto MAC PHERSON de un Hyundai Accent Actividad Operación Transporte Espera Inspeccion Prop Ecom 18 2 0 1 0 0 0 0 X d (m) t(min) 0 0 X 1 operario 2 1 5m operario: FRANKLIN HANCCO CUTIPA y CAMILO ARQQUE MERMA 35m 1 operario 71 min 33 min Costo Mano de Obra DESCRIPCION
  • 89.
    65 8.1. CAPITULO III:ASPECTOS ADMINISTRATIVOS 8.1.2. CRONOGRAMA DE ACTIVIDADES: Desarrollo del Proyecto Febrero Marzo Abril Mayo Junio Inicio Del Desarrollo Del Anteproyecto De Innovación Y / O Mejora X Caratula, Índice, presentación, denominación del proyecto X Antecedentes, Objetivos, Descripción de la innovación, X Marco Teórico, Referencias Bibliográficas X Tiempo empleado o estimado para la aplicación X Conclusiones finales, innovación y / o mejora X Bibliografía X SUSTENTACION DEL PROYECTOS DE INNOVACION Y /O MEJORA x
  • 90.
    66 9.1. RECOMENDACIONES: ❖ Antesde usar el compresor de resortes se debe tener en cuenta las medidas de seguridad, usar los implementos adecuados para el manejo de la herramienta. ❖ Antes de usar el equipo, asegúrese de que todos los pernos estén ajustados, así se podrá manipular la herramienta con mayor seguridad y eficacia. ❖ El compresor de resortes de tipo Mac pherson se tiene que usar en una superficie plana para que no haya balanceos o sacudidas. ❖ El área de trabajo debe ser amplio para el correcto funcionamiento del equipo. 10.1. MANUAL DE USO: ❖ Ubicar el resorte Mac pherson en el compresor y acomodar los agarres. ❖ Regular la altura del vástago de acuerdo al amortiguador. ❖ Ajustar la válvula de alivio de la gata tipo botella para empezar a comprimir el resorte del amortiguador. ❖ Accionar manualmente la gata con el pedal de accionamiento hasta comprimir el resorte del amortiguador. ❖ Luego retirar las tuercas de sujeción del vástago del amortiguador para desarmarlo. ❖ Después aflojar suavemente la válvula de alivio de la gata hidráulica de tipo botella. ❖ Cambiamos el amortiguador. ❖ Este equipo es ideal para los vehículos que utilizan amortiguadores de tipo Mac pherson. 11.1. PLAN DE MANTENIMIENTO: ❖ Verificar cada mes el funcionamiento correcto de la gata hidráulica porque con un mantenimiento periódico se evitan problemas innecesarios. ❖ Revisar sistema de accionamiento cada mes. ❖ Verificar los pernos de sujeción de la base de la gata. ❖ Revisar periódicamente los agarres superiores del equipo. ❖ Limpiar el equipo cada seis meses para mantenerlo limpio y en buen estado de funcionamiento.
  • 91.
    67 12.1. COSTO DEMATERIALES NUEVOS N.- DESCRIPCION MATERIAL CANT PRECIO UNI. PRECIO TOTAL 1 TUBOCUADRADO 50MM x 50mm x 6000mm x 2mm ACERO 1 S/.80.00 S/.80.00 2 TUBO CUADRADO 75mm x 75mm x 1000mm x 2mm ACERO 1 S/.20.00 S/.20.00 3 TUBO CUADRADO LAC ASTM A 500 60mm x 60mm x 250 mm x 5mm ACERO 1 S/.18.00 S/.18.00 4 TUBO CUADRADO LAC ASTM A 500 64mm x 64mm x 250mm x 5mm ACERO 1 S/.20.00 S/.20.00 5 PLANCHA LAC ASTM A36 250mm x 250mm x 5mm ACERO 1 S/.22.00 S/.22.00 6 PLANCHA LAC ASTM A36 250mm x 250mm x 6mm ACERO 1 S/.18.00 S/.18.00 7 PLANCHA LAC ASTM A36 250mm x 250mm x 3mm ACERO 1 S/.15.00 S/.15.00 8 PLANCHA LAC ASTM A36 250mm x 250mm x 4mm ACERO 1 S/.20.00 S/.20.00 9 TUBO REDONDO ASTM LAC A36 250mm x 28mmD x 2mm ACERO 1 S/.8.00 S/.8.00 10 TUBO REDONDO ASTM LAC A36 250mm x 54mmD x 4mm ACERO 1 S/.25.00 S/.25.00 11 TUBO REDONDO ASTM LAC A36 250mm x 46mmD x 4 mm ACERO 1 S/.25.00 S/.25.00 12 TUBO REDONDO ASTM LAC A36 250mm x 38mmD x 3mm ACERO 1 S/.17.00 S/.17.00 13 TUBO REDONDO ASTM LAC A36 250mm x 58mmD x 3mm ACERO 1 S/.25.00 S/.25.00 14 PLANCHA REDONDA LAC ASTM A36550mmD X 9mm ACERO 1 S/.100.00 S/. 100.00 15 GATA HIDRAULICA 4T ACERO 1 S/.120.00 S/. 120.00 16 ANGULAR LAC A36 500mm x 37mm x 2mm ACERO 1 S/.15.00 S/. 15.00 17 VARILLA LISA LAC ASTM A36 500mm x 8mmD ACERO 1 S/.5.00 S/.5.00 18 VARILLA LISA LAC ASTM A36 100mm x 19mmD ACERO 1 S/.14.00 S/.14.00 19 RESORTE DE 152 mm x 12 mm D ACERO 1 S/.10.00 S/.10.00 Total 577.00
  • 92.
    68 13.1. CONCLUSIONES: Se llegoa las siguientes conclusiones. ❖ Optimizo el tiempo de trabajo realizado haciendo así que el operador pueda realizar otras operaciones. ❖ Se brindo la seguridad al personal para que pueda realizar el trabajo correctamente reduciendo las posibles lesiones por un accidente o enfermedades ocupacionales. ❖ Este proyecto de innovación es una respuesta técnica y económica a la necesidad del taller donde realizamos nuestras prácticas, con el fin de mejorar los procesos de trabajo al comprimir el espiral de los amortiguadores del tipo Mac pherson. ❖ Con este equipo logramos economizar el tiempo de trabajo. ❖ La empresa contara con un equipo de innovación que ayudara a comprimir el espiral de los amortiguadores de tipo Mac pherson. MANO DE OBRA A TODO COSTO TORNO S/. 80.00 SOLDADURA S/.200.00 TOTAL S/.280.00 COSTO TOTAL DEL PROYECTO COSTO DE MATERIALES S/.567.00 MANO DE OBRA A TODO COSTO S/.280.00 GASTOS ADICIONALES S/.50.00 TOTAL S/.804.00
  • 93.
    69 BIBLIOGRAFÍA Acosta, C. (2020).Obtenido de https://www.nitro.pe/mecanico-nitro/cuando-y-por-que- cambiar-el-trapecio-de-suspension.html Aranguren, Á. (2018). Obtenido de https://www.motoryracing.com/coches/noticias/la- suspension-mcpherson-su-concepto-funcionamiento-y-mantenimiento/ AUTODOC. (2021). Obtenido de https://club.autodoc.es/magazin/que-hace-una-barra-de- torsion Blancarte, J. (2013). Obtenido de https://noticias.autocosmos.com.co/2013/08/23/cuales- son-los-tipos-de-suspension-mas-comunes DOMÍNGUEZ, R. O. (2011). Obtenido de https://ingemecanica.com/tutorialsemanal/objetos/figutut73/anx1tut73.pdf Donaire, D. L. (2021). Obtenido de https://www.actualidadmotor.com/la-suspension- mcpherson/ elsauz. (2017). Obtenido de https://elsauz.com/que-son-los-overoles-desechables-de- proteccion-como-escoger-los-mas-indicados/ Finders, R. (2010). Obtenido de https://rentingfinders.com/glosario/ballesta- mecanica/#:~:text=La%20ballesta%20es%20una%20pieza,una%20fuerza%20durant e%20el%20movimiento. G.Artés, D. (2013). Obtenido de https://www.diariomotor.com/que-es/suspension-eje-rigido- https://repository.udistrital.edu.co/bitstream/handle/11349/3390/tesis.pdf?sequence=1&isAllo Luis, P. J. (2022). Obtenido de https://como-funciona.co/una-barra-estabilizadora/ Mitsubishi. (21 Marzo de 2023). Obtenido de https://www.mitsubishi- motors.com.pe/blog/que-son-resortes-helicoidales/ Morante. (2021). Obtenido de https://automexico.com/mantenimiento/tipos-de-suspension- delantera-y-sus-partes-aid11542 MOYA, B. (2014). Obtenido de https://noticias.coches.com/consejos/tipos-de-suspensiones- ventajas-y-desventajas/154515
  • 94.
    70 Platas, M. (2020).Obtenido de https://autosblogmexico.com/mantenimiento/para-que-sirven- los-muelles-de-suspension-de-un-auto-ta4516 Published. (2010). rehisa. (2019). Obtenido de https://rehisaresortes.mx/blog/que-son-los-resortes- helicoidales/#:~:text=Los%20resortes%20o%20muelles%20helicoidales,contacto%2 0que%20almacenar%C3%A1%20y%20devolver%C3%A1 Romero, A. (2009). Obtenido de http://repositorio.espe.edu.ec/bitstream/21000/2772/3/T- siaguanta. (2018). Obtenido de https://siaguanta.com/c-tecnologia/resortes-helicoidales/ sites. (2022). Obtenido de https://sites.google.com/site/suspencionsemirigida/ tesis. (s.f.). Funcionamiento y mecanismos de la suspensión McPherson. Obtenido de https://repository.udistrital.edu.co/bitstream/handle/11349/3390/tesis.pdf?sequence=1&isAllo wed=y TG, G. (2021). Obtenido de https://grupotg.mx/boletin/suspension-de-ballesta Tixce, C. (2016). Obtenido de https://www.motoryracing.com/coches/noticias/la-suspension- .