188
5. 10 Contabilidad
MVZ. Arturo Alonso Pesado
Introducción
La sociedad está formada por comunidades cada una de ellas con
características particulares que han marcado el curso de la historia. Como un
todo, se encuentra constituida por gobiernos, instituciones, empresas y
organismos profesionales, entre otros, en donde, a mayor número de recursos
materiales y humanos necesarios para lograr determinados objetivos, van
requiriendo de información financiera para tomar decisiones que les permitan
alcanzar sus metas. De esta manera, al conjunto de recursos materiales y
humanos que se utilizan para la obtención de fines determinados, se le
denomina entidad (Cuadro 1).
El ser humano en todas sus actividades desarrolla medidas de control en
forma empírica, así observamos que determina tiempos para alimentarse,
trabajar y descansar, como medida de control y con ello guardar un ritmo
saludable de vida.
De igual manera hay entidades agrícolas, ganaderas, industriales,
comerciales, etc. que implementan ciertos sistemas para controlar sus
recursos y como resultado de ellos expresan tener utilidades en tanto que
pagan sus deudas y conservan un remanente. Esta información empírica, fruto
de un control informal, proporciona información poco confiable para la toma de
decisiones importantes, para la cuales es necesaria una información financiera
formal.
La contabilidad como polo opuesto a la información empírica, es el medio
que por sus métodos y técnicas permite controlar y visualizar a través de
estados financieros información clara, veraz y oportuna de todos los recursos
de la entidad y de esta manera poder tomar decisiones concientes de sus
consecuencias.
5.10.1 Definiciones de contabilidad
 La Contabilidad es el medio que con métodos y técnicas controla los
recursos de las entidades y en consecuencia, satisfacer su cada vez más
creciente necesidad de contar con información financiera. (Juan Carlos
Torres Tovar).
 La contabilidad es un registro metódico de las operaciones de una empresa.
(Máximo Anzures).
 Contabilidad es computar los bienes de un negocio para luego referir lo que
sucede con esos bienes, describiendo la forma en que el desarrollo del
negocio los incrementa o los reduce. (Alejandro Prieto).
189
sociedad está formada por comunidades cada una de ellas con características
particulares que han marcado el curso de la historia. Como un todo, se
encuentra constituida por gobiernos, instituciones, empresas y organismos
profesionales, entre otros, en donde, a mayor número de recursos materiales y
humanos necesarios para lograr determinados objetivos, van requiriendo de
información financiera para tomar decisiones que les permitan alcanzar sus
metas. De esta manera, al conjunto de recursos materiales y humanos que se
utilizan para la obtención de fines determinados, se le denomina entidad
(Cuadro 1).
El ser humano en todas sus actividades desarrolla medidas de control en
forma empírica, así observamos que determina tiempos para alimentarse,
trabajar y descansar, como medida de control y con ello guardar un ritmo
saludable de vida.
De igual manera hay entidades agrícolas, ganaderas, industriales,
comerciales, etc. que implementan ciertos sistemas para controlar sus
recursos y como resultado de ellos expresan tener utilidades en tanto que
pagan sus deudas y conservan un remanente. Esta información empírica, fruto
de un control informal, proporciona información poco confiable para la toma de
decisiones importantes, para la cuales es necesaria una información financiera
formal.
La contabilidad como polo opuesto a la información empírica, es el medio
que por sus métodos y técnicas permite controlar y visualizar a través de
estados financieros información clara, veraz y oportuna de todos los recursos
de la entidad y de esta manera poder tomar decisiones concientes de sus
consecuencias.
5.10.1 Definiciones de contabilidad
 La Contabilidad es el medio que con métodos y técnicas controla los
recursos de las entidades y en consecuencia, satisfacer su cada vez más
creciente necesidad de contar con información financiera. (Juan Carlos
Torres Tovar).
 La contabilidad es un registro metódico de las operaciones de una empresa.
(Máximo Anzures).
 Contabilidad es computar los bienes de un negocio para luego referir lo que
sucede con esos bienes, describiendo la forma en que el desarrollo del
negocio los incrementa o los reduce. (Alejandro Prieto).
 Contabilidad financiera es una técnica que se utiliza para producir
sistemáticamente y estructuralmente información que realiza una entidad
económica y de ciertos eventos económicos identificables y cuantificables
que la afectan, con el objeto de facilitar a los diversos interesados de tomar
190
decisiones en relación con dicha entidad económica. (Instituto de
Contadores Públicos, A.C.).
 Contabilidad es una técnica que establece las normas y procedimientos
para registrar, cuantificar, analizar e interpretar los hechos económicos que
afectan el patrimonio de la empresa o comercio.
La contabilidad por una parte controla la diversidad de recursos de las
entidades y proporciona información resultante de él, a través de documentos
financieros, conocidos como “Estados Financieros”. Existen diversos tipos, en
función a la información que proporcionan. Los dos básicos de la contabilidad
son el “Balance General” o “Situación Financiera” y el “Estado de Resultados”.
El balance general informa sobre la situación financiera de una entidad a una
fecha determinada, incluyendo en el capital la utilidad o pérdida obtenida,
mientras que el estado de resultados informa el origen de la utilidad o pérdida
reflejada en el balance general, así como los conceptos que aumentan y
diminuyen el capital, para determinar finalmente la pérdida o utilidad resultante
de las operaciones realizadas durante un periodo determinado.
5.10.2 Componentes de la entidad:
Una entidad se compone de dos grandes rubros:
a) Aportaciones del dueño o socios de la empresa.
b) Créditos u obligaciones de personas físicas o morales.
Las aportaciones y los créditos u obligaciones se transforman en
elementos dinámicos, cuyo movimiento controlado por el ser humano hace
que la empresa entre en actividad y las partes del sistema económico
(entidad) empiecen a girar, manteniendo un equilibrio en todos sus elementos.
191
Cuadro I
Entidades
Actividad Recursos Principales Fines
determinados
Ejemplos
Comerciales a). Dinero en efectivo.
b) Bienes para vender.
c) Aparadores.
d) Personal.
e) Etcétera.
Obtener
utilidad por la
venta de
mercancías al
público.
a) Farmacias
veterinarias.
b) Tiendas de
autoservicio.
c) Mercados públicos.
d) Etcétera.
Industriales a) Materias primas para
producir artículos.
b) Pie de Cría para la
producción.
c) Muebles para
almacenar artículos.
d) Etcétera.
La producción
de Bienes o
Servicios.
a) La Industria de
alimentos balanceados.
b) Las empresas
avícolas.
c) El Artesano.
d) El Campesino.
e) Telmex. f) Etcétera.
Sin fines de
lucro
a) Instalaciones.
b) Muebles.
c) Benefactores.
d) Dinero en efectivo.
e) Etcétera.
Proporcionar
Beneficio
Social
a) Asociaciones
protectoras de animales.
b) La UNAM.
c) Etcétera.
Individuos a) Vestuario.
b) Automóvil.
c) Utensilios de trabajo.
e) Habitación
f) Dinero en efectivo.
g) Etcétera.
Las metas
particulares
de cada
individuo.
a) Todo profesional.
b) Los sacerdotes.
c) Los secretarios de
Estado.
d) Etcétera.
192
1. Capital (C), son las aportaciones de los dueños de la empresa.
2. Pasivo (P), son los créditos u obligaciones de personas físicas o morales
así como las obligaciones de la empresa que tendrán que liquidar en un
tiempo determinado.
3. Activo (A), es la transformación de las aportaciones de los dueños (capital)
y los créditos u obligaciones (pasivo) en elementos dinámicos, por ser
precisamente esta transformación la que dará actividad a la empresa.
Por lo anterior el capital y el pasivo se transformarán en activo, con lo que
se obtiene la ecuación contable.
A = C + P
Por lo tanto si se conoce el valor del activo y el valor del pasivo, entonces
se puede calcular el capital de la entidad, al restarle al activo el pasivo.
C = A - P
Asimismo si se sabe el valor del activo y del capital se podrá calcular el
valor del pasivo con sólo restarle el capital al activo.
P= A - C
Con la fusión del pasivo y del capital, se compran insumos como:
terrenos, instalaciones, vacas, sementales, equipos, mobiliario, equipo de
oficina, etc. Además con dicha fusión se pagan gastos de instalación,
medicamentos, alimentos, papelería, útiles o implementos, rentas o intereses
por anticipado, etc. Todos estos elementos forman el activo de la empresa.
A partir de los inventarios de los diferentes recursos o insumos con que
cuenta una entidad, es factible elaborar el balance general.
Ejemplo: elaboración de un balance general de una persona suponiendo
las siguientes situaciones:
a) Cuenta de cheques con $ 50,000.00.
b) Dispone de un automóvil el cual tuvo un valor total de $ 80,000.00 y
faltan por pagar 20 letras de $ 1,500.00 cada una.
c) Cuenta con ropa que ha costado $15,000.00. De ello sólo debe
$1,800.00.
d) Cuenta con diversos artículos deportivos, de fotografía y de música con
un valor de $ 25,000.00, liquidados.
e) Libros, cuadernos y otros artículos escolares con un valor de $1
2,000.00, todo ello se pagó con tarjeta de crédito, la cantidad que debe
es de $ 4,500.00.
193
Cuadro II
Balance general
Recursos Fuentes que le dieron origen
Obligaciones Recursos propios
a) Cuenta de Cheques. $50,000.00 $50,000.00
b) Automóvil. $80,000.00 $30,000.00 $50,000.00
c) Ropa $15,000.00 $1,800.00 $13,200.00
d) Artículos deportivos,
fotográficos y música.
$25,000.00 $25,000.00
e) Artículos escolares $12,000.00 $4,500.00 $7500.00
TOTALES $182,000.00 $36,300.00 $145,700.00
$182,000.00 $182,000.00
Como se aprecia en el cuadro 2 los recursos corresponden al activo, las
obligaciones al pasivo y los recursos propios al capital. Estos elementos
cambian constantemente con la actividad de la entidad, por lo que no siempre
tendrá en la cuenta de cheques los $50,000.00, ni el automóvil, etc.; por lo
tanto el balance general siempre se referirá a una fecha determinada. En este
ejemplo se supone el 31 de enero de 2004.
La mayoría de las entidades cuentan con una gran diversidad de recursos
y obligaciones, dando como resultado un balance general demasiado largo y
difícil de analizar por la cantidad de conceptos que integran el activo y el
pasivo. Ante esta situación, es indispensable agrupar en el activo y pasivo
varios recursos de características similares en uno solo, designando un
nombre por medio del cual se pueden comprender los recursos y obligaciones
incluidas. Obsérvese como en el ejemplo los elementos de ropa, artículos
deportivos, fotográficos, música y escolares se agrupan en la cuenta de
“almacén”, el automóvil en “equipo con motor” y la cuenta de cheques en
“bancos”, cuentas que corresponden al activo, asimismo las letras del
automóvil se le denomina como “documentos por pagar”, y la deuda de ropa
como de artículos escolares se agrupo en la cuenta de “acreedores”, cuentas
que pertenecen al pasivo. Mientras que los recursos propios (capital), se
denominó como “capital inicial”. De esta forma es como debe conformarse el
balance general.
194
Cuadro III
Balance general 31 de enero de 2004.
Activo Pasivo
Bancos (cuenta de
cheques)
$50,000 Documentos por
pagar (automóvil)
$30,000
Equipo con motor
(automóvil)
$80,000 Acreedores (ropa de
vestir y artículos
escolares)
$6,300
Almacen
(ropa,Articulos
deportivos,
fotográficos, música y
artículos escolares
$52,000 $36,300
Capital
Capital Inicial. (cuenta
de cheques, automóvil,
ropa, artículos
deportivos y artículos
escolares)
$145,700
$182,000 $182,000
Como ya se mencionó los recursos y obligaciones de una entidad se
reúnen en un sólo concepto o cuenta. A continuación se presenta una
nomenclatura de diferentes cuentas comúnmente aceptadas:
195
Activo, pasivo y capital Conceptos que agrupa
Caja chica Efectivo existente en la propia entidad.
Bancos Dinero en cuenta de cheques.
Clientes Valor de las ventas de los productos o servicios objeto
de la entidad no pagados aún por las personas a
quienes fueron vendidos, teniendo la entidad el
derecho de cobrarles.
Deudores Cantidades que la entidad tiene derecho a cobrar por
conceptos diferentes a la venta de los productos de su
giro. Tal es el caso de los préstamos a empleados
Documentos por cobrar Derecho que tiene la entidad para cobrar letras y
pagarés.
Almacén Inventarios de las diferentes materias primas que se
utilizan para la elaboración del producto, inventarios de
los productos semiterminados y terminados para su
venta por ser la actividad de la entidad.
Edificio Valor de las construcciones en donde se encuentra la
entidad, cuando son propias y el terreno.
Equipo de transporte Camionetas, bicicletas, motocicletas, automóviles,
camiones, etcétera
Equipo de oficina Escritorios, calculadoras, máquinas de escribir,
archiveros, libreros entre otros.
Gastos de organización Todo pago realizado para la organización inicial de la
entidad.
Proveedores Valor de las deudas por compra exclusivamente de los
insumos que se utilizan para la elaboración del producto
a la que se dedica la entidad a vender al público: en
entidades pecuarias por alimento, medicamentos,
animales, etcétera.
Acreedores Deudas por cualquier concepto diferente al punto
anterior.
Impuestos por pagar Deudas de la entidad, pero exclusivamente ante el
gobierno.
Documentos por pagar Las letras o pagarés por liquidarse.
Hipoteca por pagar Cantidad por pagarse como consecuencia de haberse
hipotecado el edificio o un activo fijo para obtener un
préstamo bancario.
Capital Parte del activo adquirido con recursos propios.
Las cuentas de activo, pasivo y de capital tienen una subclasificación:
196
El activo se clasifica en razón directa por su grado de disponibilidad, es
decir, de acuerdo a la facilidad en convertir estos activos en efectivo.
1. Activo circulante. Son los recursos que aparte del efectivo o caja chica,
estén disponibles en dinero en menos de un año, que sean factibles de
convertirse en efectivo en el lapso indicado, por tratarse de recursos que
normalmente se cobran, se venden o se consumen en dicho periodo.
Ante estas consideraciones el activo circulante comprenderá: la caja
chica, bancos, clientes, deudores, documentos por cobrar y los
inventarios de materias primas, así como de los productos que se
elaboran para su venta, en la actividad lechera son productos como leche,
becerros y becerras, y en el caso de engordas o recrías se deberán
ordenar los inventarios de los animales de acuerdo al tiempo que dura la
etapa productiva o de desarrollo que tienen.
2. Activo fijo o activo no circulante. Corresponde a aquellos recursos
convertibles en efectivo después de un año. Son los que conforman la
estructura de la entidad por lo que si se llegan a convertir en efectivo la
entidad tiende a desaparecer. Se dispone de ellos para ayudar en la
obtención de los objetivos o actividades propias de la entidad,
independientemente de ser posible o no su cambio a efectivo en menos
del lapso citado. Por lo tanto, en las empresas ganaderas, el activo fijo o
no circulante se integra por pie de cría, instalaciones, equipo con y sin
motor, mobiliario y equipo de oficina, terreno, cargos diferidos, entre otros.
El pasivo se ordena en razón de su grado de exigibilidad, entendiendo
ésta, como el menor o mayor plazo para liquidar una deuda.
1. Pasivo circulante o a corto plazo. Son todos aquellos conceptos con
la obligación de ser pagados en menos de un año, contando a partir de
la fecha a la que se refiere el balance general por elaborarse.
Las obligaciones por cubrirse en menos de un año por lo general son:
proveedores, acreedores, impuesto y documentos por pagar, intereses
de los créditos, créditos de avio a un año, pago del principal que le
corresponda en ese año de los créditos a largo plazo, entre otras
obligaciones.
2. Pasivo fijo o a largo plazo. Se integra por todas aquellas obligaciones
con el compromiso de liquidarse después de un año, tomando siempre
como base la fecha del balance general. En este rubro están los
créditos refaccionarios, créditos hipotecarios, bonos de largo plazo,
entre otros.
Como se mencionó anteriormente el capital son las aportaciones del
dueño o dueños de la entidad o empresa, el cual va a generar dentro del
197
sistema económico un beneficio o una pérdida y esto se refleja en el estado de
resultados del periodo. Éste se clasifica en dos grupos: capital inicial y
utilidades o pérdidas acumuladas.
El capital inicial es el efectivo y otros activos en especie como maquinaria,
equipo de oficina, etc., ambos propiedad de los dueños de la entidad o
empresa.
Al igual que el balance general, el estado de resultados es un estado
financiero que presenta la utilidad o pérdida de una entidad, debido a las
operaciones realizadas en un periodo determinado, a través de dos elementos:
a) Los conceptos que representan beneficios y aumentan el capital.
b) Los conceptos que representan pérdida y disminuyen el capital.
En el estado de resultados, los conceptos o elementos que ocasionan
beneficios y por lo tanto aumentos de capital, se conocen como “ingresos”.
Mientras que los elementos que disminuyen el capital por representar pérdidas
se llaman “egresos o costos”.
Con esta terminología, el estado de resultados, presenta como ingresos
propios los que son objeto de la entidad, por ejemplo en una empresa bovina
pueden ser: venta de leche de los establos, venta de carne de engordas de
novillos, venta de vaquillas a primer parto si es una recría, venta de semen o
embriones congelados, si es el objeto de la entidad, entre otras actividades.
Como ingresos extraordinarios se entiende a la venta de algún recurso
que no está relacionado con el objeto de producción y venta de la entidad,
tales como: venta de equipo de transporte, mobiliario, estiércol, animales de
desecho para abasto, rifas siempre y cuando se realicen dentro de la empresa,
etcétera.
Los egresos se dividen en costos variables y costos fijos, los cuales ya se
vieron con anterioridad.
De esta forma para obtener la utilidad o pérdida se utiliza la siguiente
fórmula.
Utilidad o pérdida = Total de ingresos – total de egresos
Retomando el ejemplo anterior, en el cual del 1 al 31 de enero de 2004
se realizaron las siguientes operaciones.
1.- El día 4 de enero se vendieron dos raquetas de tenis en $ 5,000.00, las
cuales tuvieron un costo de $1,000.00 cada una y el dinero se depositó en
la cuenta de cheques.
2.- El día 8 se pagaron $300.00 del teléfono.
198
3.- El día 16 se pagó a los acreedores $3,000.
4.- El día 25 se pagaron $2,000.00 de inscripción a un curso
5.- El día 30 se pagó el vencimiento de un documento del automóvil.
Todos esos pagos fueron realizados con cheque.
Cuadro IV
Bancos
$50,000 $ 300 (2)
(1) 5,000 $3,000 (3)
$2,000 (4)
$1,500 (5)
$55,000 $6,800
$48,200
Documentos
por pagar
(5) $1,500 $30,000
$1,500 $30,000
$28,500
Costo de lo vendido.
(1ª) $2,000
$2,000
$2,000
Equipo con motor
$80,000
$80,000
$80,000
Acreedores
(3) $3,000 $6,300
$3,000 $6,300
$3,300
Teléfono
(2) $ 300
$ 300
$ 300
Almacén
$52,000 $2,000
(1ª)
$52,000 $2,000
$50,000
Ventas
$5,000
(1)
$5,000
$5,000
Inscripción al curso
(4) $2,000
$2,000
$2,000
199
Cuadro V
Estado de resultados del 1 de enero al 31 de enero del 2004
Concepto:
Ingresos:
menos
Teléfono:
Costo de lo Vendido
Inscripción Diplomado:
Utilidad o Pérdida
Parcial.
$5,000.00
$300.00
$2,000.00
$2,000.00
Total
$5,000.00
$4,300.00
$700.00
La utilidad o pérdida obtenida será integrada al capital como lo muestra el
balance general (Cuadro VI).
Siendo que la diversidad de actividades dentro de las entidades dan
origen a ingresos y egresos, los cuales en ocasiones son extensos, lo que
ocasiona un estado de resultados muy complejo, al tener que detallar todos los
conceptos de ingreso y egresos. Por lo que los estados de resultados deben
ser concretos para informar de manera resumida las situación financiera de la
entidad, con el fin de evitar distraer en observar un sin número de actividades
a quien debe tomar decisiones, se deben de realizar estados financieros
secundarios que mostraran con más detalle estas actividades.
En el cuadro 6 se observa el balance general al 31 de enero de 2004, y
se ve como esta entidad ha modificado sus recursos, obligaciones y capital.
Documentos comprobatorios
Los estados financieros son documentos informativos de la situación del
activo, pasivo, capital, ingresos y egresos, como consecuencia de los hechos
u operaciones realizadas, por lo tanto, si estas operaciones no existen,
tampoco habrá estados financieros, debido a que no existen operaciones por
informar.
Toda entidad ha realizado por lo menos una operación, la de convertirse
en entidad. Las empresas bovinas efectúan una gama de operaciones como:
a) Compra de alimentos y materias primas.
b) Compra de animales.
c) Pago de sueldos.
200
d) Reparto de utilidades a trabajadores.
e) Compra y alquiler de equipo.
f) Venta de productos.
g) Depósitos en instituciones financieras.
h) Pago de documentos como letras o pagares.
i) Pago por asesoría técnica.
j) Pago por los servicios de luz, agua, teléfono.
k) Contratación de seguros para siniestros y robo.
l) Compra de semen.
m) Compra de medicamentos.
n) Pago de impuestos a la Secretaria de Hacienda y Crédito Público, entre
otras.
201
Cuadro VI
Balance general al 31 de enero de 2004.
Activo Pasivo
Bancos (Cuenta de
cheques)
$48,200 Documentos por pagar
(automóvil)
$28,500
Equipo con motor
(automóvil)
$80,000 Acreedores (ropa de vestir y
artículos escolares)
$3,300
Almacén (ropa,
artículos
deportivos,
fotográficos,
música y artículos
escolares
$50,000
Pasivo total $31,800
Capital
Inversión Inicial. (cuenta de
cheques, automóvil, ropa,
artículos deportivos y artículos
escolares)
Utilidades o pérdidas del
ejercicio:
Capital total
$145,700
$700
$146,400
Total activo $178,200 Total pasivo + capital $178,200
Si bien es cierto que todas las empresas o entidades realizan
operaciones, éstas pueden ser de diferente naturaleza, valor y frecuencia,
justificándose por lo tanto, que para elaborar estados financieros resulta
imprescindible analizar ampliamente las características de la entidad, para
202
poder establecer un control eficiente sobre las operaciones y así crear las
formas necesarias para satisfacer las necesidades de control e información.
Es por esto que para la elaboración de los estados financieros es
necesario establecer un control de las operaciones, de cuyo cumplimiento
dependerá las veracidad, accesibilidad y oportunidad de los mismos.
Asimismo, la auditoria interna o externa que se realiza en cualquier entidad
conlleva a que toda operación debe hacerse constar en documentos que
manifiesten una serie de datos como: fecha de operación, naturaleza, importe,
etc., todos ellos encaminados a demostrar en cualquier momento la veracidad
de las operaciones, a dichos documentos se le conoce con el nombre de
comprobantes, algunos de ellos son la factura y el recibo.
 Factura
La factura es una historia escrita del negocio ya que es la prueba de compra
de un bien a cambio de dinero. Éstas pueden ser hechas a máquina o a mano
e indica: cuándo se compró, cuánto costo, la cantidad por unidad y el total,
forma de pago, quién vendió y quién compró el producto.
La necesidad de tener una factura es imperativa, es la prueba de la
transacción de dinero por bienes y viceversa, por lo que hay que exigirla por
que ésta es una verificación de la compra y el precio, se usa cuando los
bienes o los servicios no sirven o son malos y es necesario cambiarlos y es la
forma de recordar todo en el sistema de contabilidad.
En caso de que no exista factura o recibo, se debe anotar en algún papel
la información que contiene una factura y deberá estar firmado por las dos
personas que realizan la transacción de compraventa.
Muchas veces se presentan gastos pequeños; en estos casos, se tiene
que establecer un límite mínimo y hacer facturas por gastos misceláneos.
Toda persona que maneje dinero de una entidad tiene la responsabilidad
de conservar la factura de cada compra y/o cambio del monto original.
 Factura de la empresa o asociación
La factura de la entidad es muy importante y básica. Las mejores facturas son
las prenumeradas.
Cuando la empresa está conformada por socios los cuales laboran en
ella, es conveniente que la empresa tenga una lista de las firmas de todos los
que realicen facturas, a fin de verificar su autenticidad.
Se debe escribir siempre con bolígrafo o pluma, nunca con lápiz, con el
fin de garantizar la veracidad de los datos.
203
Como ejemplo se mencionan algunos comprobantes correspondientes a
ciertas operaciones:
Operación Comprobante
a) Compra de alimento. Factura o remisión.
b) Compra de medicamentos. Factura.
c) Pago de sueldos. Nómina.
d) Compra de animales. Factura o remisión.
e) Venta de productos. Factura o remisión.
f) Adquisición de equipo y maquinaria. Factura.
g) Depósitos en instituciones
bancarias.
Ficha de depósito.
h) Pago de cuotas de asociación. Recibo.
I) Pago de letras o pagarés La letra o el pagaré.
j) Pago de luz, agua o teléfono. Recibo de luz, agua o teléfono.
k) Contratación de seguros. Póliza de seguro.
l) Pago de impuestos a la S.H.C.P. Declaraciones fiscales.
m) Otros Boletos de avión, recibos de
honorarios, etcétera.
Los comprobantes facilitan, en consecuencia, la tarea de captar o
recopilar los datos de las operaciones realizadas por la entidad, cubriéndose
así la segunda etapa del proceso de control (Figura 1).
204
Figura 1
En resumen, como primera fase del proceso de control, deben
identificarse las operaciones realizadas por la entidad o empresa y como
segunda fase captar o vaciar de los comprobantes, los datos de dichas
operaciones en el libro correspondiente.
Identificadas las operaciones y captados sus datos por medio de los
comprobantes se tendrá una situación favorable para iniciar la tercera etapa
del proceso de control, la cual comprende, el procesamiento o registro.
5.10.4 La cuenta
Como ya se mencionó en el balance general se presentan conceptos de
activo, pasivo y capital; en el estado de resultados, conceptos de ingresos y
egresos. Cada uno de estos conceptos se conoce como “cuentas”.
De esta manera, si se observa el balance general del ejemplo inicial, se
puede decir que se tiene una cuenta para cada uno de los siguientes rubros:
bancos, almacén, equipo con motor, documentos por pagar, acreedores y
capital del ejercicio en curso.
Respecto al estado de resultados, se tiene información sobre la cuenta de
ventas, costos variables de producción, costos fijos de producción, así como
ingresos extraordinarios y otra de gastos extraordinarios, entre otras.
En consecuencia, los esquemas del libro mayor controlan los aumentos y
disminuciones de la cuenta que está representando.
El esquema del libro mayor de cualquier cuenta, tiene el siguiente
formato:
C
o
n
t
r
o
l
Identificación de
operaciones
Captación de
datos
Procesamiento de
datos
Información
205
C u e n t a
Debe Haber
Entrada Salida
Cargo Abono
La parte izquierda de cualquier cuenta sea de activo, pasivo, capital, ingreso y
egreso, se denomina “debe”, y la parte derecha siempre será el “haber” y la cantidad
procesada en el debe de cualquier esquema del libro mayor se denomina “cargo”.
En consecuencia, todo registro en el haber de cualquier cuenta también
recibe como nombre especial “abono”.
Seleccionando los esquemas del libro mayor de las cuentas de bancos y
ventas del ejemplo siguiente tenemos los siguientes cargos y abonos:
B A N C O S V E N T A S
Cargos Abonos Cargos Abonos
$50,000 $ 10,000 (2) $ 70,000 (1)
(1) $ 70,000.00 $ 1,400.00 (3) $ 80,000 (4)
(4)$ 80,000.00
(5) $ 400.00
La cuenta de bancos tiene cuatro cargos y dos abonos, mientras que la
cuenta de ventas tiene cero cargos y dos abonos.
La suma de cargos de cualquier cuenta recibe el nombre de “movimiento
deudor” y la suma de abonos de cualquier cuenta se denomina “movimiento
acreedor”.
Para ejemplificar lo anterior, se presentan a continuación los esquemas
del libro mayor de las cuentas de bancos y ventas.
206
B A N C O S V E N T A S
$50,000 $ 10,000 (2) $ 70,000 (1)
(1) $ 70,000.00 $ 1,400.00 (3) $ 80,000 (4)
(4) $ 80,000.00
(5) $ 400.00
$200,400 $ 11,400 $150,000
MOVIMIENTO DEUDOR MOVIMIENTO ACREEDOR
La suma de cargos de bancos asciende a $ 200,400.00 y este es su
movimiento deudor mientras que su movimiento acreedor es de $ 11,400.00.
La cuenta de ventas sólo tiene movimiento acreedor y no presenta de
movimiento deudor por no tener ningún cargo.
Las cuentas por lo tanto son el medio de control por el cual se procesan
los aumentos y disminuciones que experimentan como consecuencia de las
operaciones realizadas.
Según la naturaleza de las cuentas, el movimiento deudor y acreedor
puede representar aumento o disminuciones; en virtud de ello la diferencia de
los movimientos (deudor menos acreedor) se conoce como “saldo”.
Por lo tanto en los estados financieros siempre se presenta el saldo de las
cuentas.
Los movimientos de las cuentas, al no ser siempre iguales, darán lugar a
un “saldo deudor”, cuando en cualquier cuenta el movimiento deudor sea
superior al movimiento acreedor, por ejemplo:
207
B a n c o s Costo del alimento
$50,000.00 $ 10,000.00 (2) (2) $10,000.00
(1) $ 70,000.00 $ 1,400.00 (3) (3) $1,400.00
(4) $ 80,000.00
(5) $ 400.00
$200,400.00 $ 11,400.00 $ 11,400.00
$ 189,000.00 $ 11,400.00
Saldo deudor
En situación inversa, cuando el movimiento acreedor es mayor que el
movimiento deudor, la diferencia entre ambos originan un saldo acreedor, por
ejemplo:
Proveedores V e n t a s
$ 50,000.00 $ 70,000.00 (1)
$ 80,000.00 (4)
$ 50,000.00 $ 150,000.00
Saldo acreedor
Todos los conceptos antes mencionados constituyen los llamados
tecnicismos de las cuentas.
En las cuentas del balance general tenemos los siguientes tecnicismos:
cuando se realizan operaciones o asientos en una cuenta de activo se tendrá:
En la columna del debe o entrada, hay cargos, un movimiento deudor y
un saldo deudor; en la columna del haber o salida hay abonos, y un
movimiento acreedor.
En una cuenta de pasivo se tendrá: en la columna del debe o entrada,
cargos y un movimiento deudor, mientras que en la columna del haber o
salida, hay abonos, un movimiento acreedor y un saldo acreedor.
208
En una cuenta de capital se tendrá en la columna del debe o entrada,
cargos y un movimiento deudor, mientras que en la columna del haber o
salida, hay abonos, un movimiento acreedor y un saldo acreedor.
En las cuentas del estado de resultados en una cuenta de egresos se tendrá en
la columna del debe o entrada cargos, un movimiento deudor y un saldo deudor; en
la columna del haber o salida abonos y un movimiento acreedor.
En una cuenta de ingresos o ventas en la columna del debe o entrada hay
cargos y un movimiento deudor, mientras que en la columna del haber o
salida, hay abonos, un movimiento acreedor y un saldo acreedor.
C u e n t a
Debe Haber
(Entrada Salida)
$ 10,000.00 $ 5,000.00
Cargos $ 20,000.00 $12,000.00 Abonos
Movimiento $ 30,000.00 $17,000.00 Movimiento
Deudor Acreedor
Saldo deudor $ 13,000:00
C u e n t a
Debe Haber
(entrada salida)
$ 5,000.00 $ 10,000.00
Cargos $ 12,000.00 $20,000.00 Abonos
Movimiento $ 17,000.00 $ 30,000.00 Movimiento
Deudor Acreedor
$ 13,000.00 Saldo acreedor
209
 Clasificación de las cuentas
Las cuentas se pueden integrar en dos grupos:
a) Cuentas según el estado financiero en el cual reflejan su información.
b) Cuentas de acuerdo con la naturaleza de su saldo.
Tomando como punto de vista los estados financieros las cuentas se
clasifican en:
a) Cuentas del balance
b) Cuentas del estado de resultados.
Las cuentas del balance son caja chica, bancos, inventarios o almacén,
clientes, edificios e instalaciones, pie de cría, equipo con o sin motor,
proveedores, documentos por pagar, impuestos, capital, etc.
Las cuentas del estado de resultados son ventas o ingresos, costos del
alimento, pago de salarios, depreciaciones, ingresos extraordinarios, etcétera.
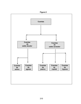
En función a la naturaleza del saldo de las cuentas, se subclasifican en:
cuentas de saldo deudor y cuentas de saldo acreedor.
En las cuentas de saldo deudor están las de activo y egresos, y con saldo
acreedor las de pasivo, capital y ventas o ingresos.
210
Figura 2
Cuentas
Cuentas
de
saldo deudor
Cuentas
de
saldo acreedor
Cuentas
de
activo
Cuentas
de
egreso
Cuentas
de
pasivo
Cuentas
de
capital
Cuentas
de
ingreso
211
Figura 3
LASCUENTAS
CajaChica
Bancos
Clientes
BodegaoAlmacen
InventariosdeProductosTerminados(LitrosdeLeche)
InventariosdeProductosSemiterminados
Etc.
CIRCULANTE
PiedeCría
Equipoconmotor
Equiposinmotor
MobiliariodeOficina
Instalaciones
EdificiosyOficinas
Terrenos
Etc.
FIJO
GastosdeInstalación.
Rentasadelantadas
Etc.
DIFERIDO
CUENTASDEACTIVO
Proveedores
Acreedores
Créditodeavio
Impuestosporpagar.
Etc.
ACORTOPLAZO
Hipotecasporpagar
CréditoRefaccionario.
Etc.
ALARGOPLAZO
CUENTASDEPASIVO
Capital
CAPITALINICIAL
UtilidaddeEjercicio
PérdidadelEjercicio
Etc.
UTILIDADESOPÉRDIDAS
CUENTASDECAPITAL
CUENTASDEBALANCE
VentadeLeche
VentadeBecerros
VentadeNovillos
Etc.
INGRESOSORDINARIOS
Ventadeotrosproductos
Ingresosporotraactividadcomorifas
Etc.
INGRESOSEXTRAORDINARIOS
CUENTASDEINGRESO
Alimento.
Medicamentos.
Combustibles
ManodeObraEventual
Servicios
Etc.
COSTOSVARIABLES
AgotamientoPiedeCría
DepreciacióndelEquipo
DepreciaciónLocales
AmortizaciónCréditos
RentadelTerreno
Etc.
COSTOSFIJOS
EGRESOSORDINARIOS
OTROSGASTOS
EGRESOSEXTRAORDINARIOS
CUENTASDEEGRESO
CUENTASDEESTADODERESULTADOS
LASCUENTAS
EnfunciónalosEstadosFinancieros
5.10.5 Teoría de la partida doble
Es la base fundamental de la contabilidad. El precursor de la contabilidad fue
un fraile de nombre Luca Pacioli, quien observó que toda operación efectuada
tiene una causa que a su vez produce un efecto. Por lo tanto, esta teoría se
basa en el principio de la causalidad. El cual nos indica que a toda causa sigue
un efecto; pudiéndose interpretar este principio a la contabilidad, que todas las
cosas tienen su contrario. En los movimientos contables, para una entrada o
un debe existe una salida o un haber. Es decir los insumos se consiguen con
dinero o crédito.
 Reglas de la partida doble
Considerando que el cargo es la cantidad anotada en el debe y el abono la
registrada en el haber, la teoría de la partida doble se expresa, en
consecuencia, a todo cargo corresponde un abono
Esto quiere decir que al procesar o registrar cualquier operación, el valor
de los cargos que implique, debe ser igual al valor de los abonos.
Al registro de cada operación se le conoce como “asiento”. Por lo anterior
se tiene:
Todo cargo implica:
a) Aumento de activo.
b) Disminución de pasivo.
c) Disminución de capital
Todo abono implica:
a) Disminución de activo.
b) Aumento de pasivo.
c) Aumento de capital
Primera regla. Un cargo a toda cuenta de activo (aumento de activo) implica
para cumplir con la teoría de la partida doble:
a) Abono a otra cuenta de activo (disminución de activo).
b) Abono a una cuenta de pasivo (aumento de pasivo).
c) Abono a una cuenta de capital (aumento de capital).
Segunda regla. Un abono a toda cuenta de activo (disminución de activo)
implica para cumplir con la teoría de la partida doble:
a) Cargo a otra cuenta de activo (aumento de activo).
b) Cargo a una cuenta de pasivo (disminución de pasivo).
213
c) Cargo a una cuenta de capital (disminución de capital).
Tercer regla. Un cargo a cualquier cuenta de pasivo (disminución de pasivo)
requiere para cumplir con la teoría de la partida doble:
a) Abono a una cuenta de activo (disminución de activo).
b) Abono a otra cuenta de pasivo (aumento de pasivo).
c) Abono a una cuenta de capital (aumento de capital).
Cuarta regla. Un abono a cualquier cuenta de pasivo (aumento de pasivo)
requiere para cumplir con la teoría de la partida doble:
a) Cargo a una cuenta de activo (aumento de activo).
b) Cargo a otra cuenta de pasivo (disminución de pasivo).
c) Cargo a una cuenta de capital (disminución de capital).
Quinta regla. Un cargo a toda cuenta de capital (disminución de capital)
corresponde para cumplir con la teoría de la partida doble:
a) Abono a una cuenta de activo (disminución de activo).
b) Abono a una cuenta de pasivo (aumento de pasivo).
c) Abono a otra cuenta de capital (aumento de capital).
Sexta regla. Un abono a cualquier cuenta de capital (aumento de capital)
corresponde para cumplir con la teoría de la partida doble:
a) Cargo a una cuenta de activo (aumento de activo).
b) Cargo a una cuenta de pasivo (disminución de pasivo).
c) Cargo a otra cuenta de capital (disminución de capital).
Estas reglas de la partida doble se pueden dar en las siguientes formas:
sólo afectando a una cuenta de activo, de pasivo o de capital; también a dos
cuentas una de activo y de pasivo; o de activo y de capital; o de pasivo y de
capital y por último afectando a las tres tipos de cuentas: activo, pasivo y
capital.
En resumen se tiene:
1.- A + A - ; P + ; C +
2.- A - A + ; P - ; C -
3.- P + A + ; P - ; C -
4.- P - A - ; P + ; C +
5.- C + A + ; P - ; C -
214
6.- C - A - ; P + ; C +
Donde el signo más (+) es una cargo (aumento) y el signo menos (-) es
un abono (disminución).
Cualquier operación realizada por una entidad para procesarse o
registrarse queda ubicada dentro de los seis puntos anteriores.
5.10.6 Registro oficial de las operaciones
Toda entidad en nuestra sociedad se encuentra frente a diversos
ordenamientos de carácter legal para normar su ejecución. Por lo anterior se
deben regir por una gama de preceptos legales tales como la Ley Federal del
Trabajo, Ley de Protección para el Consumidor, Normas Oficiales Mexicanas,
la Constitución Política de los Estados Unidos Mexicanos, el Código de
Comercio, la Ley del Impuesto Sobre la Renta, entre otras muchas.
Por conformidad al Código de Comercio y la Ley del Impuesto Sobre la
Renta, toda entidad tiene la obligación de registrar o procesar sus operaciones
en libros que varían de acuerdo a quien los utiliza.
Los causantes menores tienen la obligación de usar el libro de ingresos y
egresos.
Mientras que las entidades clasificadas como causantes mayores,
adquieren la obligación de procesar sus operaciones y controlarlas a través de
dos libros:
Libro diario.
Libro mayor.
5.10.7 Libro diario
Como su nombre lo indica es un libro que se utiliza todos los días para
registrar en él todas las operaciones obedeciendo un orden cronológico, donde
se da el principio de contabilidad de realización, que es registrar las
operaciones en el momento de su realización. Al ser ésta la característica
básica del libro diario puede adquirir cualquier formato con la condición de que
permita informar del registro cronológico de las operaciones.
A continuación se presenta un ejemplo de formato de un libro diario.
Para mayor precisión es necesario:
1.- Tener título.
2.- La fecha debe ser progresiva (desde_______hasta_________)
3.- Indicar a quien pertenece
215
4.- Cada página estará numerada para asegurar el orden. Nunca sacar las
hojas ya que están numeradas y es una de las garantías conforme al
sistema.
5.- Otro requisito del sistema es que lo escrito no se debe borrar.
Cada página del diario se divide en seis secciones.
La fecha (columna 1) indica cuándo ocurrió el cambio de dinero a bienes
o viceversa. Por lo general, es la fecha de la factura y asegura el orden
cronológico y es la referencia para el diario.
216
Los documentos comprobatorios (factura o recibo) (columna 2) testifica si
hay o no un papel de referencia para asegurar que la transacción se llevó a
cabo.
217
La descripción (Columna 3) contiene los detalles de asiento del diario,
tiene dos partes.
Debe o entrada - - - - - - - - Primera línea
Haber o salida - - - - - - - - - Segunda línea
Con las dos partes el asiento está completo, pero una sola entrada o una
salida no representan nada. Por cada entrada debe haber una salida.
218
Debe o entrada. Como lo indica su nombre son bienes o dinero que
entran a la entidad.
Haber o salida. Indica cómo llegó la entrada.
En cada asiento, los números del debe o entrada deben tener la misma
cantidad que en el haber o salida.
Existe una ley conocida como “Ley fija” que dice “La entrada y la salida
tienen que ser iguales”
219
Otro formato de libro diario es el que se conoce como Diario Continental,
que se ilustra a continuación.
5.10.8 Código de las cuentas en el libro mayor
El libro mayor es el segundo libro de contabilidad donde se registran todos los
gastos de las cuentas; es una extensión del libro diario.
El libro mayor no se lleva por fecha sino por gastos y categorías para
determinar lo que pasa con la entidad.
El formato del libro mayor no es único, es flexible, pudiéndose optar por el
más adecuado a las características de la entidad, siempre y cuando permita
controlar en forma individual los cargos y abonos de cada cuenta, en función a
las operaciones registradas en el libro diario.
Entre las ventajas del libro mayor están:
a) Existe constancia de la fecha de cada cargo y abono procesado.
b) Es factible conocer la cuenta que se afectó para cumplir con la teoría
de la partida doble, por el cargo o abono registrado en cada cuenta.
c) Se tiene información del saldo de cada cuenta.
d) Facilita la elaboración de estados financieros.
El libro mayor es un cuaderno con hojas móviles, cada hoja es una cuenta
o información de asuntos del negocio que se necesitan anotar. En algunas
220
entidades a estas cuentas se le identifica con múltiplos de cien, comenzando
con el 100 y continúa hasta donde sea necesario, esto dependerá de la
magnitud de elementos que se manejen en la entidad y de la clasificación que
le dé el contador o encargado en elaborar las cuentas del libro mayor.
A continuación se presenta, a manera de ejemplo, una numeración
acorde a las cuentas que hemos estado utilizando en el balance general y
estado de resultados de páginas anteriores.
100 activos ---- corto plazo
200 activos ---- largo plazo
300 activos ---- diferidos
400 pasivos ---- corto plazo
500 pasivos ---- largo plazo
600 capital y contribuciones
700 ventas
800 costos variables
900 costos fijos
Los activos a corto plazo son líquidos o se pueden cambiar a la forma
más rápida de pagar.
101 --- Caja chica
103 --- Banco
105 --- Inventarios.
105.1 --- Almacén de alimento
105.2 --- Almacén de medicamentos.
105.3 --- Leche.
105.4 --- Becerros
105.5 --- Novillos
105.5. --- Animales de desecho
105.5.1 ----Vacas de desecho
105.5.2 --- Sementales
5.10.9 Caja chica
Es aquel lugar en donde está el dinero que hay disponible en la empresa para
uso inmediato, debe estar ubicado en un sólo sitio dentro de la empresa.
221
Físicamente la caja puede tener muchas formas, una bolsa de plástico, un
sobre de piel o una caja de metal con candado o una caja con chapa, etc. No
es conveniente poner el dinero en el bolsillo de alguna persona, pues se corre
el riesgo de mezclarlo.
222
Para evitar problemas, las empresas y asociaciones deben establecer su
política de la caja chica con las siguientes características:
1. Separada del dinero personal.
2. Bajo candado.
3. Con sistema de seguridad en el que participe más de una persona
para evitar errores y problemas.
4. Con un archivo que se maneje mediante la firma de dos personas
donde se indique la cantidad de dinero semanal.
La caja chica no debe ser una caja fuerte. Cuando se planea a futuro es
posible determinar la cantidad de dinero que se manejará en ella y cuánto en
el banco y durante cuánto tiempo, para evitar robos o tener que ir al banco a
sacar dinero de manera frecuente.
Por lo tanto, el balance semanal de la caja chica, es información que
servirá en la planeación a futuro del requerimiento de dinero que deberá
tenerse en ésta, esta información debe ser confidencial, por lo que sólo dos o
tres personas tienen derecho de conocerlo cuando se maneja en una
asociación.
Dentro de la serie 100 se encuentran los inventarios de alimento,
medicamentos, producción a la venta. En la empresa bovina productora de
leche, se contemplan en los inventarios de la serie 100 la leche que está en el
tanque de enfriamiento y las becerras, becerros y/o novillas para su venta.
La serie 200 también es de activos, pero aquí se contemplan los recursos
más permanentes, como es el caso el pie de cría, vaquillas a primer parto,
sementales, maquinaria, edificios, tierra y todo pago por adelantado.
Por lo tanto, los activos fijos son necesarios para la empresa ya que son
la estructura de la actividad en la entidad para el logro de sus objetivos. Por
esta razón, se tiene que pensar en el valor de los activos a largo plazo.
210 Vacas y vaquillas
220 Sementales
250 Locales y edificios
240 Maquinaria.
241 Mobiliario.
La estimación de la pérdida de valor que sufren los activos fijos, la
calculamos en función de los años de vida que tenga éstos, como
depreciación.
223
La depreciación se estima en las cosas o activos fijos que tienen una vida
de más de un año. Es decir, activos fijos o activos a largo plazo. Por lo regular
el periodo de depreciación de los siguientes activos fijos es:
- Locales y edificio bien construidos de 15 a 20 años
- Equipo con motor (tractores y camiones) 5 a 10 años
- Equipo sin motor (tolvas, comederos y bebederos de metal
- Implementos agrícolas, etc. 10 a 15 años.
- Implementos de trabajo y otros equipos de 2 a 5 años.
- Pie de cría, se determina su agotamiento o depreciación en función al
promedio de la vida productiva del hato que tenga en la empresa.
La serie 300 también es de activos, pero son de aquellos pagos por
adelantado que realiza la empresa, se les conoce también como activo
diferido.
301 --- Gastos de Instalación de la entidad.
302 ---- Rentas pagadas por anticipado
Los siguientes elementos que se tienen en la lista son los pasivos, con
numeración 400 a 500. Los pasivos son deudas que la compañía tiene con
bancos, individuos, tiendas etc. en forma de cuentas por pagar.
Al igual que en los activos, los pasivos se clasifican como: a corto plazo o
circulante, y a largo plazo o fijo. Los pasivos a corto plazo son las obligaciones
que se tienen que pagar en menos de un año incluyendo los intereses de
préstamos a corto y largo plazo. Los pasivos a largo plazo son deudas de la
empresa que están pendientes, pero a más de un año. Por lo general, los
pasivos a largo plazo incluyen préstamos por más de un año.
Cuenta número:
400 ---- Pasivo a corto plazo
500 ---- Pasivo a largo plazo
Las cuentas del capital son las cuentas 600 que indican de dónde viene el
dinero. El capital refleja el dinero inicial contribuido por los dueños y cada uno
la ganancia o la pérdida también se incluyen para formar la base de esta parte.
Entonces, los excedentes y las contribuciones de los dueños constituyen el
capital.
Cuenta número:
600 ---- Capital y contribuciones.
224
La cuenta 700 ---- expresa la parte activa de la entidad negocio: los Ingresos
o ventas.
Todas las cosas que originan ingresos para la entidad quedan incluidas
en esta categoría.
700 ---- Ingresos o ventas.
Las cuentas 800 pueden ser los costos variables, por ejemplo, el alimento
para los animales, los medicamentos, entre otros, por lo tanto, 800 refleja una
parte de los costos de producción.
800 ---- Costos variables.
Del mismo modo, 900 refleja los costos fijos de la entidad; tales como
sueldos, depreciaciones, servicios fijos, intereses, hasta materiales de
construcción y transporte.
900 ---- Costos fijos
En resumen
 El libro diario, registra las operaciones de acuerdo a su fecha de realización.
 El libro mayor, controla individualmente los cargos y abonos
experimentados por cada cuenta.
225
Cuadro VII
Cuentas del libro mayor
Cuenta 000
Fecha Número de
operación
Descripción
Debe
o
entrada
Haber
o
salida
Saldo
o
balance
1 Cargo
$
( + )
Abono
$
( - )
$
Saldo deudor
Saldo acreedor
BANCOS
Fecha
Número
De operación Descripción
Debe
o
entrada
Haber
o
salida
Saldo
o
balance
29/x/01
03/XI/01
1
2
Capital
Almacén
$100,000
$ 25,000
$100,000 $25,000 $ 75,000
Capital inicial
Fecha
Número
de operación Descripción
Debe
o
entrada
Haber
o
salida
Saldo
o
balance
29/x/01 1 Bancos $100,000
$100,000 $100,000
Almacén
Fecha
Número
de operación Descripción
Debe
o
entrada
Haber
o
salida
Saldo
o
balance
03/xI/01 2 Bancos $25,000
$25,000 $25,000
101
601
120
226
5.10.10 Estados financieros
Proporcionan la información cuantitativa que servirá de base para la toma de
decisiones en las empresas.
Definiciones
Los estados financieros son resúmenes numéricos que muestran los
resultados de las transacciones financieras de un negocio. (Virgil S Tilly).
Es un documento preponderantemente numérico, que informa acerca del
desarrollo que ha alcanzado la administración de una empresa, refiriendo esta
información a una fecha o periodo determinado. (C.P. Luis Ignacio Camberos
Ontiveros).
Los estados financieros son resúmenes esquemáticos que incluyen
cifras, rubros y clasificaciones; habiendo de reflejar hechos contabilizados,
convencionalismos contables y criterios de las personas que los elaboran.
(M.A. Alberto García Mendoza)
Los estados financieros se elaboran con el propósito de presentar un
informe periódico de la marcha de la administración y se refieren a la situación
que guarda la inversión en el negocio y a los resultados obtenidos durante el
periodo que se informa. Reflejan una combinación de hechos registrados,
convenciones contables y juicios personales. Los juicios y convenciones
aplicadas los afectan substancialmente. La corrección de los juicios depende
necesariamente de la competencia e integridad de las personas que elaboran
los estados, como el hecho de que se encuentran apegadas a los principios y
convenciones contables generalmente aceptados (Instituto Americano de
Contadores Públicos).
Objetivos
-Proporcionan información en forma veraz, clara, precisa, suficiente y
oportuna, que permita tomar decisiones con relación a los intereses de la
persona que los lee.
De lo anterior se puede desprender lo siguiente:
-A las secretarias de Estado les interesa conocer los estados financieros de
una empresa, con el objeto de poder determinar si el pago de los impuestos
fue aplicado sobre bases correctas, con fines estadísticos y para poder otorgar
registros (proveedor y contratista del Gobierno Federal).
-A los particulares les interesa conocer los estados financieros de una
empresa, contemplado desde dos puntos de vista, interno y externo.
Interno
227
- Accionistas. A través de ellos conocen el rendimiento de su inversión, cómo
se ha manejado la empresa, cómo se encuentra conformada la estructura
financiera de la misma, etc.
- Directores y funcionarios. Podrán evaluar si la planeación estratégica,
operativa y de proyectos ha cumplido con los objetivos de la empresa.
- Empleados y sindicatos. El interés que tendrán ambos, en los estados
financieros presentados en la declaración anual del impuesto de ingresos de
las sociedades mercantiles, será con relación a la participación de utilidades
de los trabajadores, en virtud que, de acuerdo con el artículo 121 de la Ley
Federal de Trabajo tendrán derecho a formular objeciones en observaciones
si la hubiere.
Externo
- Proveedores, acreedores e Instituciones de Crédito. Con base en los estados
financieros, otorgan, amplían, niegan líneas de crédito, negocian
ampliaciones o reducciones en el plazo del crédito, así como liberación o
ampliación de garantía o avales.
- Inversionistas, público en general y Bolsa de Valores. La empresa por medio
de sus estados financieros, podrá ser conocida por el público en general a
través de la prensa, las cámaras correspondientes, las revistas nacionales e
internacionales especializadas, etc. Los inversionistas visualizarán la
posibilidad de canalizar sus recursos hacia una empresa, y uno de los
elementos para su estudio, serán precisamente los estados financieros.
5.10.11 Principios de contabilidad generalmente aceptados
Los principios de contabilidad de generalmente aceptados son una gama de
disciplinas asociadas con la contabilidad, que sirven para explicar las
actividades corrientes o actuales de la empresa y como guía en la selección
de convencionalismos o procedimientos aplicados por los profesionales de la
contaduría pública en el ejercicio de las actividades que le son propias, en
forma independiente de las entidades.
Es abundante la cantidad de términos en la literatura contable para
denominar los conceptos y las clases de los mismos que integran dichos
principios, por lo cual la expresión principios de contabilidad generalmente
aceptados comprende lo que en forma más precisa se ha definido como:
Postulados o principios básicos que constituyen el fundamento para la
formulación de los principios generales.
Los principios generales procuran que la información de la contabilidad
financiera logre el objetivo de ser útil para la toma de decisiones económicas,
asimismo son aplicables a los estados financieros, a las partidas o conceptos
228
específicos, individuales y concretos de los estados financieros, así como a las
partidas específicas que los integran.
Los postulados o principios básicos son la equidad y la pertinencia.
La equidad está vinculada con el objetivo final de los estados contables.
Los interesados en los estados financieros son muchos y muy variados y en
ocasiones sus intereses son encontrados. Por consiguiente, los estados
financieros deben estar libres de influencia o sesgo y no deben prepararse
para satisfacer a persona o grupos determinados con detrimento de otros. La
información debe ser lo más justa posible logrando el apropiado equilibrio
entre las partes.
La pertinencia exige que la información contable se refiera o esté
útilmente asociada a las decisiones que tienen como propósito facilitar los
resultados que se desea producir. En consecuencia es necesario concretar el
tipo específico de información requerida en los procesos de toma de
decisiones por parte de los usuarios de los estados financieros, en función a
los intereses específicos de dichos usuarios y a la actividad económica de la
entidad (comercial, industrial, de servicios, financiera, aseguradora, sin fines
de lucro, etc.).
Los principios generales comprenden tres categorías:
Supuestos derivados del ambiente económico:
 Entidad
 Énfasis en el aspecto económico
 Cuantificación
 Unidad de medida.
Principios que establecen la base para cuantificar las operaciones de la
entidad y los eventos económicos que la afectan:
 Valor histórico original
 Dualidad económica
 Negocio en marcha
 Realización contable
 Periodo contable.
Principios generales que debe reunir la información:
 Objetividad
 Importancia relativa
229
 Comparabilidad
 Revelación suficiente
 Prudencia
 Entidad. Como se menciono al inicio del documento es el conjunto de
recursos materiales y humanos que se utilizan para la obtención de fines
determinados, es una entidad.
Otro concepto de entidad dice que es una unidad identificable que realiza
actividades económicas, constituida por combinaciones de recursos humanos,
recursos naturales y capital, coordinados por una autoridad que toma
decisiones encaminadas a la consecución de los fines para los cuales fue
creada. La entidad puede ser una persona natural o una persona jurídica, o
una parte o combinación de ellas. No está limitada a la constitución legal de
las unidades que la componen.
Entidad deriva de “ente” por lo que los estados financieros se refieren
siempre a un ente donde el elemento subjetivo o propietario es considerado
como tercero. El concepto de "ente" es distinto del de "persona" ya que una
misma persona puede producir estados financieros de varios "entes" de su
propiedad.
 Énfasis en el aspecto económico. La contabilidad financiera enfatiza el
aspecto económico de las transacciones y eventos, aún cuando la forma
legal pueda discrepar y sugerir un tratamiento diferente. En consecuencia,
las transacciones y eventos deben ser considerados, registrados y
revelados en concordancia con su realidad y sentido financiero y no
meramente en su forma legal.
 Cuantificación Los datos ponderados o cuantificados proporcionan una
fuerte ayuda para comunicar información económica y para tomar
decisiones racionales.
 Unidad de medida. El dinero es el común denominador de la actividad
económica y la unidad monetaria constituye una base adecuada para la
medición y el análisis. En consecuencia, sin prescindir de otras unidades de
medida, la moneda es el medio más efectivo para expresar, ante las partes,
los intercambios de bienes y servicios y los efectos económicos de los
eventos que afectan a la entidad.
 Valor histórico original. Las transacciones y eventos económicos que la
contabilidad cuantifica se registran según las cantidades de efectivo que se
afecten, su equivalente o la estimación razonable que de ellos se haga al
momento en que se consideren realizados contablemente. Estas cifras
deberán ser modificadas en el caso de ocurrir eventos posteriores que las
230
hagan perder su significado, aplicando los métodos de ajustes aceptados
por los principios de contabilidad que en forma sistemática preserven la
equidad y la objetividad de la información contable.
 Dualidad económica. Para una adecuada comprensión de la estructura de
la entidad y de sus relaciones con otras entidades, es fundamental la
presentación contable de:
a) Los recursos económicos de los cuales dispone para la realización
de sus fines y
b) Las fuentes de dichos recursos.
 Negocio en marcha o continuidad. La entidad normalmente es
considerada como un negocio en marcha, es decir, como una operación
que continuará en el futuro previsible. Se supone que la entidad no tiene
intención ni necesidad de liquidarse o de reducir sustancialmente la escala
de sus operaciones. Sí existen fundados indicios que hagan presumir
razonablemente dicha intención o necesidad, tal situación deberá ser
revelada.
 Realización contable. La contabilidad cuantifica, preferentemente en
términos monetarios, las operaciones que una entidad efectúa con otros
participantes en la actividad económica y ciertos eventos económicos
que la afectan. Dichas operaciones y eventos económicos deben
reconocerse oportunamente en el momento en que ocurran y registrarse
en la contabilidad. A tal efecto se consideran realizados para fines
contables:
a) Las transacciones de la entidad con otros entes económicos.
b) Las transformaciones internas que modifiquen la estructura de los
recursos o fuentes.
c) Los eventos económicos externos a la entidad o derivados de las
operaciones de ésta, cuyo efecto puede cuantificarse razonablemente
en términos monetarios.
 Periodo contable. La necesidad de tomar decisiones en relación con una
entidad considerada en marcha o de existencia continua, obliga a dividir
su vida en períodos convencionales. La contabilidad financiera presenta
información acerca de la actividad económica de una entidad en esos
períodos convencionales. Las operaciones y eventos así como los efectos
derivados, susceptibles de ser cuantificados, se identifican con el periodo
en que ocurren: por lo tanto, cualquiera información contable debe indicar
claramente el periodo al cual se refiere.
231
 Objetividad. Las partidas o elementos incorporados en los estados
financieros deben poseer un costo o valor que pueda ser medido con
confiabilidad. En muchos casos el costo o valor deberá ser estimado; el
uso de estimaciones razonables es una parte esencial en la preparación y
presentación de estados financieros y no determina su confiabilidad. Sin
embargo, cuando una estimación no pueda realizarse sobre las bases
razonables esta partida no debe reconocerse en la contabilidad y por
ende en los estados financieros.
 Importancia relativa. La información financiera únicamente concierne a lo
que es en atención a su monto o naturaleza, suficientemente significativa
como para afectar las evaluaciones y decisiones económicas. Una partida
tiene importancia relativa cuando un cambio en ella, en su presentación,
valuación, descripción o cualquiera de sus elementos, pudiera modificar la
decisión de algunos de los usuarios de los estados financieros.
 Comparabilidad. Las decisiones económicas basadas en la información
financiera requieren en la mayoría de los casos, la posibilidad de comparar
la situación financiera y resultados en operación de una entidad en
periodos diferentes de su vida y con otras entidades, por consiguiente es
necesario que las políticas contables sean aplicadas consistente y
uniformemente. La necesidad de comparabilidad no debe convertirse en
un impedimento para la introducción de mejoras contables,
consecuentemente cuando existan opciones más relevantes y confiables,
la entidad debe cambiar la política usada y advertirlo claramente en la
información que se presenta, indicando, debidamente cuantificado, el
efecto que dicho cambio produce en la información financiera. Lo mismo
se aplica a la agrupación y presentación de la información.
 Revelación suficiente. La información contable presentada en los
estados financieros debe contener en forma clara y comprensible todo lo
necesario para juzgar los resultados de operación y la situación financiera
de la entidad, por lo mismo es importante que la información suministrada
contenga suficientes elementos de juicio y material básico para que las
decisiones de los interesados estén suficientemente fundadas.
 Prudencia. Las incertidumbres inevitablemente circundan muchas de las
transacciones y eventos económicos, lo cual obliga a reconocerlos
mediante el ejercicio de la prudencia en la preparación de los estados
financieros. Cuando se vaya a aplicar el juicio profesional para decidir en
aquellos casos en que no haya bases para elegir entre alternativas
propuestas, deberá optarse por la que menos optimismo refleje, pero
observando en todo momento que la decisión sea equitativa para los
usuarios de la información contable. Sin embargo, el ejercicio de la
232
prudencia no justifica la creación de reservas secretas u ocultas o
provisiones en exceso, ni realizar deliberadamente, subvaluación de
activos o ingresos o sobreestimación de pasivos o gastos.
La información de los estados financieros deberá ser:
Veraz. Dada la importancia de la información contable para la administración
de empresas, accionistas, inversionistas potenciales, gobierno, trabajadores,
instituciones de crédito, proveedores, etc., es importante destacar que si es
correctamente determinada cumplirá con la función principal de ser imparcial
y, por ende, equitativa para todos los usuarios de la misma.
Clara y precisa. Tanto en la aplicación de términos como en la agrupación de
los diferentes conceptos que lo integran.
Suficiente. Deberán proporcionar información objetiva y subjetiva, pero nunca
perder de vista que es de los particulares internos de donde se emana la
información y por lo tanto tienen acceso todos los registros contables, mientras
que los particulares externos sólo previo requerimiento, podrán tener acceso a
ella, por lo tanto se deberá buscar el equilibrio adecuado para cumplir con este
concepto.
Oportunos. La utilidad de la información de los estados financieros en una
gran parte depende de su oportunidad, ya que su presentación extemporánea
origina su obsolescencia. En resumen el objetivo de los estados financieros
es proporcionar información para la toma de decisiones.
Clasificación de los estados financieros.
Existen diversas clasificaciones sobre los estados financieros de acuerdo a los
siguientes criterios:
a).- Principales, básicos o sintéticos:
Son aquellos que forman la parte esencial de la información financiera. Entre
estos tenemos el estado de situación financiera o balance general, el estado
de resultados, estado de origen y aplicación de recursos, el estado de
superávit, entre otros.
b).- Secundarios, accesorios, auxiliares, analíticos o para control interno:
Son aquellos que son complemento de la información financiera, se pueden
clasificar en tres grandes grupos:
- Anexos al estado de situación financiera o balance general:
- Relaciones de clientes, inventarios, documentos por pagar, documentos por
cobrar, subcuentas de otros renglones, etc.
233
- Anexos al estado de resultados: estado de costo de lo vendido, relación de
gastos de administración, relación de gastos de venta, por vendedor, etc.
- Otros Anexos como estado de estradas y salidas de fondos, estado de
producción, relación de ventas por área, por artículo, por clientes por
vendedor, etc.
En este trabajo sólo se hablarán del balance general o estado de situación
financiera y el del estado de resultados o estado de pérdidas y ganancias.
234
Cuadro VIII
"La Vaca Feliz S.A. De C.V. "
Balance general al 31 de enero de 2004
(Datos hipotéticos)
(Millones de pesos)
Activo Pasivo
C i r c u l a n t e : A corto plazo:
Caja chica 16.80
Bancos: 250.00 Proveedores: 53.00
Clientes: 99.66 Documentos por pagar: 85.00
Deudores: 45.00 Acreedores 125.00
Estimacion para cuentas
dudosas: 5.00
Impuestos por pagar:
22.50
Cobros anticipados: 53.00
I n v e n t a r i o s :
Bodega: 20.00 Total a corto plazo: 338.50
Productos en proceso: 63.00
Productos terminados 7.20 A largo plazo:
Pagos anticipados 3.00 Crédito hipotecario: 200.00
Total circulante 509.66 200.00
Total pasivo:
Fijo: 538.50
Vacas y vaquillas 1,800.00
(Menos) Depreciación 400.00
1,400.00
Instalaciones: 1,200.00 Capital
(Menos) Depreciación 900.00 Capital social: 1,725.76
300.00 Utilidad del ejercicio
Equipo de transporte: 150.00 En curso: 63.70
(Menos) Depreciación: 90.00
60.00 Total capital: 1,789.46
Equipo de trabajo: 234.00
(Menos) Depreciación: 187.20
46.80
Equipo de oficina 55.00 Total pasivo + capital: 2,327.96
(Menos) Depreciación 44.00
11.00
Total fijos: 1,817.80
Cargos diferidos:
Gastos de instalación: 2.50
(Menos) Amortización: 2.00
0.50
Total activo 2,327.96
235
Cuadro IX
"La Vaca Feliz S.A. De C.V. "
Estado de resultados por el periodo comprendido
Del 1 de febrero de 2003 al 31 de enero de 2004
(Datos hipotéticos)
(Millones de pesos)
Ventas brutas: 1,700.00
Devoluciones de leche 5.00
Bonificación y descuentos 0.00
Ventas netas: 1,695.00
Menos: Costos variables:
Alimento: 1,045.00
Mano de obra eventual: 5.00
Medicamentos: 13.10
Combustibles: Gasolina: 10.70
DISEL: 2.50
Agua: 7.50
Cama: 3.15
Desinfectantes: 13.80
Mantenimiento 19.40
Materiales de trabajo: 12.10
Otros gastos variables: 14.30
Total de costos variables: 1,146.55
Margen de explotación: 548.45
Menos: Costos fijos:
Agotamiento de las vacas 200.00
Mano de obra fija: 85.00
Depreciación de instalaciones 60.00
Depreciación de equipo de transporte 30.00
Depreciación de equipo de trabajo 23.40
Depreciación de equipo de oficina 5.50
Amortización de gastos de instalación 0.50
Luz 15.25
Gastos financieros: 3.70
Otros gastos fijos: 1.70
425.05
Beneficio ordinario: 123.40
Mas: Ingresos extraordinarios 12.50
Menos: Gastos extraordinarios: 7.50
Beneficios antes de intereses e impuestos: 128.40
Menos: Intereses deuda a mediano y
Largo plazo: 17.00
Beneficio antes del I.S.R. y del R.U.T. 111.40
(Menos) Impuestos sobre la renta 39.00
(Menos) Reparto de utilidades: 8.70
Beneficio neto: 63.70
236
AUTOEVALUACIÓN
1.-La contabilidad financiera:
a. Es útil tanto para terceros ajenos a la empresa como para sus gestores
y propietarios.
b. Sólo es útil para terceros ajenos a la empresa.
c. Ha de rendir información mensual.
d. Ninguna de las anteriores.
2. En una empresa se produce una nueva aportación de un antiguo socio,
consistente en terrenos valorados en 500,000 pesos. Este hecho produce:
a. Un incremento en capital, por el mismo importe.
b. Un efecto nulo en capital, al ser un antiguo socio.
c. Un incremento en activo y otro en pasivo, por el mismo importe
d. Un incremento en activo y una disminución, igualmente en activo por el
mismo importe.
3. Supongamos que una fábrica tiene unos automóviles que son utilizados
única y exclusivamente para el transporte interno de los bienes dentro de la
factoría, la empresa los contabilizará en la cuenta de:
a. Maquinaria
b. Elementos de transporte
c. Otro inmovilizado material
d. Ninguna de las anteriores
4. Supongamos que la empresa "La Vaquita”, dedicada a la producción de
leche, concede un préstamo a la sociedad "ALPURA" a devolver en dos
meses por importe de 1,000,000 de pesos. ¿En qué cuenta contabilizará " La
Vaquita " este préstamo?:
a. Deudas a corto plazo
b. Créditos a corto plazo
c. Deudas a corto plazo con entidades de crédito
d. Ninguna de las anteriores.
237
5. Si nos encontramos en el libro Diario de la empresa "j" el siguiente asiento:
40 Proveedores y a Forraje 40, podremos decir que:
a. La empresa "j" utiliza el sistema de inventario periódico.
b. El proveedor de la empresa "j" le ha concedido a ésta un descuento por
40.
c. La empresa "j" le ha devuelto al proveedor mercancía por valor de 40.
d. Las respuestas b) y c) son correctas.
6. De los cuatro hechos contables que se enuncian a continuación, ¿cuál está
correctamente analizado?
Hecho contable Efecto sobre el
activo
Efecto sobre el pasivo y
neto
A Se paga con cheque bancario
la deuda contraída con un
proveedor.
Aumenta "Bancos,
c/c".
Disminuye "Proveedores".
B Se cobra en metálico a un
cliente.
Aumenta "Caja".
Aumenta "Clientes".
C El banco abona en la cuenta
corriente
de la empresa un préstamo.
Aumenta "Bancos,
c/c".
Aumenta "Préstamos
bancarios".
D Compra a crédito de
mercancías.
Aumenta
"Mercaderías".
Aumenta "Capital social".
7. Si una empresa recibe dinero de un cliente por servicios aún no prestados,
nos encontramos ante un:
a. Ingreso.
b. Ingreso anticipado.
c. Pasivo.
d. Las respuestas b) y c) son correctas.
8. Si el importe del capital contable de una empresa es de 122 y los pasivos
son de 66, ¿qué importe tienen los activos?:
a. 64.
b. 56.
238
c. 188.
d. No se puede calcular.
9. El valor del patrimonio de una empresa se determina:
a. Por la diferencia entre el valor del conjunto de bienes y obligaciones, por
un lado, y el valor de los derechos por otro.
b. Por la diferencia entre el valor del conjunto de derechos y obligaciones,
por un lado, y el valor de los bienes por otro.
c. Por la diferencia entre el valor del conjunto de bienes y derechos, por un
lado, y el valor de las obligaciones por otro.
d. Ninguna de las anteriores.
10. En el estado financiero denominado "Estado de Pérdidas y ganancias o
Estado de Resultados" puede estar incluida la cuenta:
a. Elementos de transporte
b. Amortización acumulada del inmovilizado material
c. Gastos anticipados
d. Ninguna de las anteriores
11. Una de las etapas del Proceso Contable General es la elaboración de la
información contable de síntesis, formada normalmente por los siguientes
documentos contables:
a. El diario, el balance general y el estado de resultados.
b. El inventario, el mayor y el estado de resultados.
c. El diario, el inventario, el estado de resultados.
d. El balance general y el estado de resultados.
12. Una empresa con un activo de 50,000,000 pesos, y unas aportaciones de
sus socios (único elemento del capital patrimonial en esa empresa) de
20,000,000 de pesos, tendrá unas deudas de:
a. 70,000,000 pesos.
b. No se puede saber porque falta información de los gastos e ingresos.
c. 30,000,000 pesos.
d. 45,000,000 pesos.
13. Tratándose de las anotaciones contables básicas, si nos centramos en los
hechos contables simples, sabiendo que la primera anotación se refiere al
Debe y la segunda al Haber, ¿Cuál será la relación correcta:
239
a. (+A) (+A)
b. (+A) (+C)
c. (+A) (-C)
d. Ninguna de las anteriores.
14. Los cargos en las cuentas permiten registrar los incrementos de los activos
pero también:
a. Las disminuciones de los activos.
b. Los incrementos de las partidas del capital.
c. Los incrementos de las cuentas de pasivo.
d. Los incrementos de las cuentas de gastos.
15. Indique cuál de las siguientes afirmaciones sobre las cuentas de
resultados es correcta:
a. Las disminuciones son cargos.
b. Las disminuciones son abonos.
c. Los saldos son siempre deudores.
d. Los saldos son siempre acreedores.
16. El libro que sirve de base para establecer la información resumen del
período, se denomina:
a. Balance de sumas.
b. Mayor.
c. Diario.
d. Balance de sumas y saldos.
17. Tratándose de anotaciones contables básicas, si nos centramos en los
hechos contables simples, sabiendo que la primera anotación se refiere al
debe y la segunda al haber. ¿Cuál de las relaciones siguientes es correcta?
a. (+C)(-A)
b. (+P)(-P)
c. (-C)(+P)
d. Ninguna de las anteriores.
18. Indique cuál de las siguientes identidades contables es correcta:
a. Activo + gasto = capital + pasivo + ingresos
b. Activo + ingreso = capital + pasivo - ingresos
240
c. Activo + (ingreso - gastos) = capital
d. Activo - pasivo = capital + (gastos - ingresos)
19. Señale cuál de los pasivos siguientes sería un pasivo estimado:
a. Préstamo de un banco.
b. La nómina del personal.
c. Las garantías postventa.
d. Ninguna de las anteriores respuestas es correcta.
20. El pago de servicios como luz, agua o teléfono al contado:
a. Incrementa el activo y el pasivo exigible.
b. Incrementa los gastos y disminuye el activo.
c. Disminuye el neto e incrementa el activo.
d. Incrementa un activo y disminuye otro activo.
21. Desde la posición moderna de los gastos e ingresos, se puede decir que
los ingresos, en el proceso de la partida doble, por un lado, son:
a. El equivalente a una ganancia para la empresa.
b. La entrega de bienes o servicios como consecuencia del proceso
productivo.
c. Las adquisiciones de bienes o servicios que colaboran en el proceso
productivo.
d. Ninguna de las anteriores.
22. Cuando se paga el día 1 de enero una cantidad que cubre el alquiler de los
próximos seis meses, se produce el registro de:
a. Un gasto.
b. Un activo.
c. Un activo y un pasivo simultáneamente.
d. Un activo y un gasto simultáneamente.
23. Al comienzo de un año los activos de cierta sociedad sumaban 180,000
u.m. y los fondos propios 100,000 u.m.. Si durante el año los activos
aumentaron en 60,000 u.m. y el pasivo exigible disminuyó en 10,000 u.m.,
¿cuál es la cifra de fondos propios al final del año?:
a. 90,000 u.m.
b. 140,000 u.m.
241
c. 150,000 u.m.
d. 170,000 u.m.
24. ¿Qué saldo presenta al final de mes la cuenta de Caja, que registra el
dinero en efectivo de una “X” empresa que produce queso fresco, sabiendo
que Luis Pérez, su propietario, aportó al negocio 5,000 u.m. en efectivo,
además de una camioneta valorada en 10,000 u.m. y que se han producido
durante el mes los siguientes cobros en efectivo: por venta de queso tipo
ranchero, 600 u.m. y de un cliente en concepto de anticipo, 500 u.m. y los
siguientes pagos también en efectivo: por el combustible consumido durante
este mes, 140 u.m.; a Luis Pérez, para uso personal de éste, 900 u.m. y al
único empleado de la empresa, 160 u.m. La mitad de este último importe es el
sueldo del mes y el resto corresponde a un anticipo a descontar en las
nóminas de los próximos tres meses:
a. 5,730 u.m.
b. 4,730 u.m.
c. 3,830 u.m.
d. Otra cifra.
25. Usted especialista en bovinos de leche obtiene en su primer año de
actividad unas entradas de dinero por asesoramiento de 5,000, teniendo unos
derechos de cobro por asesoramiento, al final del ejercicio, de 400. Su ingreso
por este concepto de ese año importará:
a. 5.400
b. 5.000
c. 4.600
d. Ninguna de las anteriores
26. Una empresa “Y” adquiere materia prima (alimento) por un precio al
contado de 500. Acuerda con el proveedor satisfacer la deuda al cabo de 6
meses, pagando, al vencimiento, 510. En el momento de la compra el asiento
será:
a) 510 Materia prima a Proveedores 510
b) 500
10
Materia prima.
Gastos financieros diferidos
a Proveedores 510
c) 500 Materia prima a Proveedores 500
242
d) Las respuestas b) o c) indistintamente.
27. El costo de ventas es equivalente a:
a. Al costo de los litros de litros de leche vendidos.
b. Las ventas valoradas a precio de costo.
c. Las ventas valoradas a precio de venta.
d. Las respuestas a) y b) indistintamente.
28. Un novillo, cuyo costo fue de 1,000, ha sido vendido, al contado, por 1,200.
El registro de la operación es:
a) 1,200
1,000
Caja y Bancos
Costo de ventas
a
a
Ventas
Novillos
1,200
1,000
b) 1,200 Caja y Bancos a
a
Novillos
Beneficio en ventas
1,000
200
c) 1,200
200
Caja y Bancos
Novillos
a
a
Novillos
Beneficio en ventas
1,200
200
d) Todas las anteriores son correctas
29. Si nos encontramos en el libro Diario de la empresa "La Vaca Feliz" el
siguiente asiento:
50
20
Litros de leche
Beneficio en los Litros de Leche.
a Clientes 70
Se puede decir que:
a) La empresa "La Vaca Feliz" ha concedido un descuento de 70 a un
cliente.
b) El cliente ha devuelto a la empresa "La Vaca Feliz" los litros de leche
cuyo precio de venta fue 70.
c) Se venden los litros de leche a un cliente por importe de 70.
d) Todas las respuestas anteriores son correctas.
243
30. Las ventas brutas del período han sido de 1,000, con devoluciones de 100
y un margen bruto en ventas de 30%, con lo que el costo de ventas es:
a) 700
b) 770
c) 630
d) Necesitamos conocer el inventario final, para poder realizar el cálculo.
31. La cuenta Bancos, c/c. de “La Vaca Feliz, S.A.” registró los siguientes
movimientos durante el mes de diciembre del año X8:
Debe Bancos, c/c Haber
01-12
03-12
14-12
21-12
28-12
31-12
Saldo inicial
N/facturas nº 915
N/facturas nº 916
Rappel por compras
N/facturas nº 917
Intereses a n/favor
10,000
1,200
4,000
200
6,400
75
02-12
04-12
08-12
09-12
23-12
31-12
Renta Terreno diciembre
Recibo teléfono
Compra de Alimento
Cuota anual préstamo
hipotecario
Paga extraordinaria
Saldo a n/favor
900
200
1,700
5,000
600
13,475
Total debe 21,875 Total haber 21,875
¿Qué saldo presenta esta cuenta el 10 de diciembre?:
a) 2,200 (deudor)
b) 2,800 (deudor)
c) 3,400 (deudor)
d) 13,475 (acreedor).
32. Una empresa cuenta con los siguientes elementos de su identidad
contable:
Activo inicial. ¿?
Pasivo inicial. 6,000
Aportación adicional del
empresario.
1,000
244
Activo final. 18,000
Pasivo final. 7,000
Ingresos del ejercicio. 4,000
Gastos del ejercicio. 2,000
Con estos datos, el activo inicial importa:
a) 6,000
b) 8,000
c)14,000
d) 2,000
33. La empresa "C" presenta las siguientes cuentas en su balance de situación
a 31/12/2003 después de la regularización:
Caja y Bancos. 1,000
Proveedores. 3,000
Préstamos recibidos. 2,000
Clientes. 2,000
Existencias de leche. 5,000
Efectos a pagar 1,600
Equipo y Material Fijo. 800
Depreciación acumulada del Equipo y
Material Fijo.
200
Pérdidas y ganancias (Saldo deudor). 2,000
El saldo de cuenta de capital de la empresa es de:
a) 3,600
b) 4,200
245
c) 2,000
d) Ninguna de las anteriores.
34. El activo fijo de la empresa "C" del punto anterior es de:
a) 200
b) 600
c) 800
d) Ninguna de las anteriores.
35. ¿En qué principio contable se sustenta, en esencia, la práctica contable
consistente en reconocer determinados ingresos antes de que se cobren?
a) Caja.
b) Devengo.
c) Prudencia.
d) Precio de adquisición.
36. Que entiende por activo, pasivo y capital desde el punto de vista contable.
37. En relación al principio de la partida doble cual será el efecto que
provocará un cargo a una cuenta de pasivo la contraparte en otra cuenta de
pasivo, en una de activo y en una de capital será (recuerde que el efecto es
un aumento o una disminución)
38. Menciona las cuentas que tienen saldo deudor y las cuentas que tienen
saldo acreedor tanto del balance como del estado de resultados.
39. En relación al principio de la partida doble cual será el efecto que
provocará un abono a una cuenta de activo en otra cuenta de activo, en una
de pasivo y en una de capital (recuerde que el efecto es un aumento o una
disminución).
40.- Menciona las cuentas del Balance General y las Cuentas del Estado de
Resultados o de Pérdidas o Ganancias.
246
RESPUESTAS
1. (a)
Evidentemente, a quienes más útil resulta la contabilidad es a sus gestores y
propietarios, además de a terceros.
2. (a)
Las aportaciones de los socios constituyen siempre incrementos de capital. En
este caso, la contrapartida es un cargo en terrenos, un aumento del activo.
3. (a)
Por definición. Véase el segundo párrafo de la definición de la cuenta 223.
4. (b)
Con relación con los préstamos, ha de tenerse en cuenta si son recibidos o
realizados. Los últimos son activos, como el supuesto planteado en este caso:
el activo a corto plazo que se refleja en la cuenta 540.
5. (d)
El asiento indica que se está utilizando la cuenta de Mercaderías como cuenta
única (independientemente de que sea administrativa o especulativa). Y, con
esa premisa, los hechos contables que se describen en las letras b) y c)
tendrían ese mismo reflejo contable.
6. (c)
Dos cuestiones a destacar en relación con este punto: la primera, que éste es
el análisis que ha de hacerse ante todo hecho contable, el cual facilitará su
contabilización. La segunda, prestar atención a la distinta significación de la
palabra "abonar" en la expresión coloquial (equivalente a pagar) y en
terminología contable.
7. (d)
Por tratarse de servicios que se prestarán a un cliente, la cuenta será de
ingresos y, al haber sido cobrados antes de prestarlos, constituyen un pasivo a
satisfacer con su prestación y, por tanto, son anticipados.
8. (c)
Por aplicación directa de la Ecuación Fundamental del Balance: A = P + C. En
este caso, A = 66 + 122 = 188.
9. (c)
El valor del patrimonio de la empresa es el Capitel, el cual, despejado de la
Ecuación Fundamental del Balance, es igual al Activo menos el Pasivo, siendo
sus definiciones el contenido de la letra c).
247
10. (d)
El "Estado de Resultados" surge de los asientos de las cuentas de los gastos
e ingresos. Por tanto, ninguna de las cuentas reseñadas pueden formar parte
de ellas, ya que son del Balance General.
11. (d)
Es la última etapa del proceso contable, como es lógico, ya que se trata de
una síntesis de todo el ejercicio y los documentos que la componen son las
cuentas anuales.
12. (c)
Por aplicación directa de la Ecuación Fundamental del Balance.
13. (b)
Por ejemplo, se incrementa cualquier cuenta de Activo a consecuencia de una
aportación del empresario o de un socio. Las opciones representadas en a) y
c) son imposibles.
14. (d)
De acuerdo con el Convenio Fundamental del Funcionamiento de las Cuentas.
15. (a)
Las cuentas de resultados son cuentas del Capital y, de acuerdo con el
Convenio Fundamental del Funcionamiento de las Cuentas, las disminuciones
de tales cuentas implican cargos.
16. (b)
Porque en él se reflejan todas las variaciones sufridas en cada una de las
cuentas y permite conocer el saldo final de cada una de ellas. Precisamente, la
información resumen del período se contiene en las cuentas anuales, las
cuales se forman con estos saldos finales.
17. (c)
Por aplicación del Convenio Fundamental del Funcionamiento de las Cuentas.
Un ejemplo podría ser la distribución del resultado, no hecha efectiva
inmediatamente: disminuye un Neto y aumenta un Pasivo.
18. (a)
Es la ecuación fundamental del patrimonio, incluyendo los gastos e ingresos,
los cuales, conforme al Convenio Fundamental de Funcionamiento de las
Cuentas, operan de manera similar al Activo los gastos y al Neto los ingresos.
248
19. (c)
Efectivamente, las garantías postventa pueden y suelen generar un pasivo
cuyo importe no puede conocerse hasta que se produce. Es, por tanto,
estimado. Los otros casos tienen importes perfectamente determinables.
20. (b)
Teniendo en cuenta la ley de desglose de las cuentas y utilizando la cuenta de
Mercaderías como cuenta múltiple especulativa (de conformidad con el Plan
General de Contabilidad (PGC)). Se produce un gasto y disminuye el activo
al producirse el pago.
21. (b)
Es precisamente la definición de ingresos en dicha posición. No se consideran
una ganancia.
22. (d)
Debería haberse expresado al revés: "un gasto y un activo simultáneamente",
para entender el cargo y abono, respectivamente; cargo a la cuenta de gastos
y abono a la de Caja o Bancos. De todos modos, se habla de registro sin
indicar el orden. Por otra parte, suele periodificarse únicamente al final del
ejercicio. Por ello, no se considera en este caso la periodificación, ya que los
seis meses entran dentro del ejercicio.
23. (d)
Por aplicación de la Ecuación Fundamental del Balance. Al comienzo del
ejercicio, el Pasivo será de 80,000 (A = P + C; por tanto, 180,000 = 80,000 +
100,000). A final del ejercicio, el activo será de 240,000 y el pasivo de 70,000;
por tanto, los Fondos Propios o Capital Contable ascenderían a 170,000.
24. (d)
El saldo de la cuenta Caja, no se corresponde con ninguna de las cifras que se
señalan, sino que es deudor por importe de 4,900 unidades monetarias. Las
sumas deudoras importan 6,100 y las acreedoras 1,200.
25. (a)
Por aplicación del principio de devengo, los ingresos del ejercicio se
corresponderán con el importe de los prestados durante el mismo, con
independencia de que hayan sido cobrados o no. En este caso será, por tanto,
la suma de lo cobrado más lo pendiente de cobro.
26. (b)
Las 10 unidades monetarias de diferencia entre pagar en los plazos normales
(muy corto plazo) y al cabo de seis meses, son un gasto financiero, que de
249
ninguna manera ha de ser cargado al coste de las mercancías. El enunciado
utiliza la cuenta "Gastos financieros diferidos" que, como tal, no figura en el
Plan General de Contabilidad (PGC). No obstante, por ser éste abierto, es
válida su utilización. Sin embargo, si los seis meses entran dentro del ejercicio,
sería más lógico utilizar directamente la cuenta "Intereses de deudas a corto
plazo", a la que revertirá la utilizada por el enunciado a medida que se
devenguen los mismos.
27. (d)
En efecto, las expresiones contenidas en las respuestas a) y b) son
equivalentes. A precio de coste han de valorarse las mercancías vendidas
para obtener el coste de las ventas.
28. (d)
En efecto, todas las respuestas llevan al mismo resultado; sin embargo, la
forma más habitual de contabilizar este hecho contable, por el procedimiento
de cuenta única administrativa, es la que figura como respuesta b), mientras
que la c) no tiene mucho sentido realmente.
29. (b)
En efecto, se habría contabilizado por el sistema de "cuenta única
administrativa" y, por tanto, la devolución de una venta implica minoración
(cargo) de los litros de leche y del beneficio correspondiente, así como del
derecho de cobro contra el cliente.
30. (c)
El costo de ventas es igual a las ventas netas menos el margen bruto. Por
tanto:
(Ventas brutas - Devoluciones de ventas) - su 30% = Costo de ventas.
(1,000 - 100) - (30% de 900) = 630.
31. (c)
Se trata del saldo de Mayor de la cuenta Bancos, c/c que figura en el
enunciado, a fecha 10 de diciembre, suprimiendo de ella, por tanto, las
anotaciones posteriores.
32. (c)
Partiremos de la ecuación fundamental del Balance y, en relación con los
datos finales, tendremos:
A = P + C. Es decir, 18,000 = 7,000 + C
en consecuencia, Capital final = 11,000
250
El incremento del capital ha sido:
La aportación adicional del propietario + Ingresos - Gastos.
Incremento del capital = 1,000 + 4,000 – 2,000 = 3,000.
Y el capital inicial será = 11,000 – 3,000 = 8,000
Aplicando de nuevo la ecuación fundamental del Balance a los datos iniciales,
tendremos:
A = P + C; A = 6,000 + 8,000 = 14,000
33. (d)
Las dos partes de un Balance (activo, por un lado y pasivo y capital, por otro),
han de sumar lo mismo. Por tanto, poniendo las cuentas en forma de Balance,
se obtiene el valor de la cuenta Capital por diferencias. El Activo (que incluye
la cuenta de Pérdidas y ganancias al tener saldo deudor) suma 10,800; el
Pasivo (incluida la cuenta de compensación de la depreciación acumulada del
equipo y material fijo), 6,800; por tanto, la cuenta de Capital, única que falta de
sumar, importará 4,000.
34. (b)
En efecto, el único activo fijo figurado en ese Balance es el que comprende el
equipo y material fijo, cuyo valor se obtiene minorando su saldo en el importe
de la depreciación acumulada del equipo y material fijo.
35. (b)
Por definición de este principio del Plan General de Contabilidad (PGC).
36. Activo son todos los recursos que tiene la empresa, se forman de las
obligaciones y de las aportaciones de los dueños. Se clasifican de acuerdo al
grado de disponibilidad tengan estos en convertirse en dinero liquido.
Pasivo son las obligaciones o deudas que tiene la entidad con terceros, y se
clasifican de acuerdo al grado de su exigibilidad.
Capital son las aportaciones en dinero o en especie del dueño o accionistas.
37. El cargo en la cuenta de un pasivo será una disminución, mientras que la
contraparte serán abonos: en la cuenta del pasivo habrá un aumento, en el
activo una disminución y un aumento en el capital.
38. Las cuentas que tienen saldo deudor son: Las cuentas del Activo que es
una cuenta del Balance General y las Cuentas de los Gastos o Egresos
(Costos Fijos y Costos Variables) que son del Estado de Resultados o
Perdidas y Ganancias.
251
Las Cuentas que tienen saldo acreedor son las de Pasivo, Capital, que son del
Balance General, y la de los Ingresos que es una cuenta del Estado de
Resultados o Perdidas y Ganancias.
39. El abono a cualquier cuenta de activo provoca una disminución, y su
contraparte ocasionaría cargos tanto en la cuenta de activo aumentando esta,
en un pasivo diminuiría y en la de capital también disminuiría.
40. Las Cuentas del Balance General son el Activo, Pasivo y Capital, y la del
Estado de Resultados son los Ingresos y los Egresos o Gastos.
252
LITERATURA CONSULTADA
1.- Arciniega NCC. La contabilidad en la empresa agropecuaria de bovinos.
2da. Ed. México: Trillas, 1990.
2.- Catacora CF. Sistemas y procedimientos contables. Caracas: Mc Graw-
Hill. Interamericana de Venezuela, S.A., 1996.
3.- Dávila GS. La Auditoria interna ante los fraudes. México: Ediciones
Contables y Administrativas, S.A., 1980.
4.- Hargadon J, Bernard Jr, Principios de contabilidad. Caracas: Editorial
Norma., 1984.
5.- Kohler EL. Diccionario para contadores. 4ta Ed. México: Unión
Tipográfica Editora Hispano-Americana, S.A. de C.V., 1979
6.- Luque, Enrique. Introducción al estudio de la contabilidad. 4ta ed.
Caracas. Editexto. 1984. Tomo 1.
7.- Rojo, L.A. Tendencias de contabilidad y contabilidad creativa. Boletín
AECA. Número 36. 1993.
8.- Torres, T.J.C.: Introducción a la contabilidad I. 12ª. Impresión. México:
DIANA, S.A., 1991.
9.- Sweeny A. Fundamentos de contabilidad para dirigentes no versados en
finanzas. México: Editorial Banca y Comercio S.A.,
10.- Uhring A. Manual de contabilidad para organizaciones agrícolas. México:
Trillas, 1988.

5 1contabilidad

  • 1.
    188 5. 10 Contabilidad MVZ.Arturo Alonso Pesado Introducción La sociedad está formada por comunidades cada una de ellas con características particulares que han marcado el curso de la historia. Como un todo, se encuentra constituida por gobiernos, instituciones, empresas y organismos profesionales, entre otros, en donde, a mayor número de recursos materiales y humanos necesarios para lograr determinados objetivos, van requiriendo de información financiera para tomar decisiones que les permitan alcanzar sus metas. De esta manera, al conjunto de recursos materiales y humanos que se utilizan para la obtención de fines determinados, se le denomina entidad (Cuadro 1). El ser humano en todas sus actividades desarrolla medidas de control en forma empírica, así observamos que determina tiempos para alimentarse, trabajar y descansar, como medida de control y con ello guardar un ritmo saludable de vida. De igual manera hay entidades agrícolas, ganaderas, industriales, comerciales, etc. que implementan ciertos sistemas para controlar sus recursos y como resultado de ellos expresan tener utilidades en tanto que pagan sus deudas y conservan un remanente. Esta información empírica, fruto de un control informal, proporciona información poco confiable para la toma de decisiones importantes, para la cuales es necesaria una información financiera formal. La contabilidad como polo opuesto a la información empírica, es el medio que por sus métodos y técnicas permite controlar y visualizar a través de estados financieros información clara, veraz y oportuna de todos los recursos de la entidad y de esta manera poder tomar decisiones concientes de sus consecuencias. 5.10.1 Definiciones de contabilidad  La Contabilidad es el medio que con métodos y técnicas controla los recursos de las entidades y en consecuencia, satisfacer su cada vez más creciente necesidad de contar con información financiera. (Juan Carlos Torres Tovar).  La contabilidad es un registro metódico de las operaciones de una empresa. (Máximo Anzures).  Contabilidad es computar los bienes de un negocio para luego referir lo que sucede con esos bienes, describiendo la forma en que el desarrollo del negocio los incrementa o los reduce. (Alejandro Prieto).
  • 2.
    189 sociedad está formadapor comunidades cada una de ellas con características particulares que han marcado el curso de la historia. Como un todo, se encuentra constituida por gobiernos, instituciones, empresas y organismos profesionales, entre otros, en donde, a mayor número de recursos materiales y humanos necesarios para lograr determinados objetivos, van requiriendo de información financiera para tomar decisiones que les permitan alcanzar sus metas. De esta manera, al conjunto de recursos materiales y humanos que se utilizan para la obtención de fines determinados, se le denomina entidad (Cuadro 1). El ser humano en todas sus actividades desarrolla medidas de control en forma empírica, así observamos que determina tiempos para alimentarse, trabajar y descansar, como medida de control y con ello guardar un ritmo saludable de vida. De igual manera hay entidades agrícolas, ganaderas, industriales, comerciales, etc. que implementan ciertos sistemas para controlar sus recursos y como resultado de ellos expresan tener utilidades en tanto que pagan sus deudas y conservan un remanente. Esta información empírica, fruto de un control informal, proporciona información poco confiable para la toma de decisiones importantes, para la cuales es necesaria una información financiera formal. La contabilidad como polo opuesto a la información empírica, es el medio que por sus métodos y técnicas permite controlar y visualizar a través de estados financieros información clara, veraz y oportuna de todos los recursos de la entidad y de esta manera poder tomar decisiones concientes de sus consecuencias. 5.10.1 Definiciones de contabilidad  La Contabilidad es el medio que con métodos y técnicas controla los recursos de las entidades y en consecuencia, satisfacer su cada vez más creciente necesidad de contar con información financiera. (Juan Carlos Torres Tovar).  La contabilidad es un registro metódico de las operaciones de una empresa. (Máximo Anzures).  Contabilidad es computar los bienes de un negocio para luego referir lo que sucede con esos bienes, describiendo la forma en que el desarrollo del negocio los incrementa o los reduce. (Alejandro Prieto).  Contabilidad financiera es una técnica que se utiliza para producir sistemáticamente y estructuralmente información que realiza una entidad económica y de ciertos eventos económicos identificables y cuantificables que la afectan, con el objeto de facilitar a los diversos interesados de tomar
  • 3.
    190 decisiones en relacióncon dicha entidad económica. (Instituto de Contadores Públicos, A.C.).  Contabilidad es una técnica que establece las normas y procedimientos para registrar, cuantificar, analizar e interpretar los hechos económicos que afectan el patrimonio de la empresa o comercio. La contabilidad por una parte controla la diversidad de recursos de las entidades y proporciona información resultante de él, a través de documentos financieros, conocidos como “Estados Financieros”. Existen diversos tipos, en función a la información que proporcionan. Los dos básicos de la contabilidad son el “Balance General” o “Situación Financiera” y el “Estado de Resultados”. El balance general informa sobre la situación financiera de una entidad a una fecha determinada, incluyendo en el capital la utilidad o pérdida obtenida, mientras que el estado de resultados informa el origen de la utilidad o pérdida reflejada en el balance general, así como los conceptos que aumentan y diminuyen el capital, para determinar finalmente la pérdida o utilidad resultante de las operaciones realizadas durante un periodo determinado. 5.10.2 Componentes de la entidad: Una entidad se compone de dos grandes rubros: a) Aportaciones del dueño o socios de la empresa. b) Créditos u obligaciones de personas físicas o morales. Las aportaciones y los créditos u obligaciones se transforman en elementos dinámicos, cuyo movimiento controlado por el ser humano hace que la empresa entre en actividad y las partes del sistema económico (entidad) empiecen a girar, manteniendo un equilibrio en todos sus elementos.
  • 4.
    191 Cuadro I Entidades Actividad RecursosPrincipales Fines determinados Ejemplos Comerciales a). Dinero en efectivo. b) Bienes para vender. c) Aparadores. d) Personal. e) Etcétera. Obtener utilidad por la venta de mercancías al público. a) Farmacias veterinarias. b) Tiendas de autoservicio. c) Mercados públicos. d) Etcétera. Industriales a) Materias primas para producir artículos. b) Pie de Cría para la producción. c) Muebles para almacenar artículos. d) Etcétera. La producción de Bienes o Servicios. a) La Industria de alimentos balanceados. b) Las empresas avícolas. c) El Artesano. d) El Campesino. e) Telmex. f) Etcétera. Sin fines de lucro a) Instalaciones. b) Muebles. c) Benefactores. d) Dinero en efectivo. e) Etcétera. Proporcionar Beneficio Social a) Asociaciones protectoras de animales. b) La UNAM. c) Etcétera. Individuos a) Vestuario. b) Automóvil. c) Utensilios de trabajo. e) Habitación f) Dinero en efectivo. g) Etcétera. Las metas particulares de cada individuo. a) Todo profesional. b) Los sacerdotes. c) Los secretarios de Estado. d) Etcétera.
  • 5.
    192 1. Capital (C),son las aportaciones de los dueños de la empresa. 2. Pasivo (P), son los créditos u obligaciones de personas físicas o morales así como las obligaciones de la empresa que tendrán que liquidar en un tiempo determinado. 3. Activo (A), es la transformación de las aportaciones de los dueños (capital) y los créditos u obligaciones (pasivo) en elementos dinámicos, por ser precisamente esta transformación la que dará actividad a la empresa. Por lo anterior el capital y el pasivo se transformarán en activo, con lo que se obtiene la ecuación contable. A = C + P Por lo tanto si se conoce el valor del activo y el valor del pasivo, entonces se puede calcular el capital de la entidad, al restarle al activo el pasivo. C = A - P Asimismo si se sabe el valor del activo y del capital se podrá calcular el valor del pasivo con sólo restarle el capital al activo. P= A - C Con la fusión del pasivo y del capital, se compran insumos como: terrenos, instalaciones, vacas, sementales, equipos, mobiliario, equipo de oficina, etc. Además con dicha fusión se pagan gastos de instalación, medicamentos, alimentos, papelería, útiles o implementos, rentas o intereses por anticipado, etc. Todos estos elementos forman el activo de la empresa. A partir de los inventarios de los diferentes recursos o insumos con que cuenta una entidad, es factible elaborar el balance general. Ejemplo: elaboración de un balance general de una persona suponiendo las siguientes situaciones: a) Cuenta de cheques con $ 50,000.00. b) Dispone de un automóvil el cual tuvo un valor total de $ 80,000.00 y faltan por pagar 20 letras de $ 1,500.00 cada una. c) Cuenta con ropa que ha costado $15,000.00. De ello sólo debe $1,800.00. d) Cuenta con diversos artículos deportivos, de fotografía y de música con un valor de $ 25,000.00, liquidados. e) Libros, cuadernos y otros artículos escolares con un valor de $1 2,000.00, todo ello se pagó con tarjeta de crédito, la cantidad que debe es de $ 4,500.00.
  • 6.
    193 Cuadro II Balance general RecursosFuentes que le dieron origen Obligaciones Recursos propios a) Cuenta de Cheques. $50,000.00 $50,000.00 b) Automóvil. $80,000.00 $30,000.00 $50,000.00 c) Ropa $15,000.00 $1,800.00 $13,200.00 d) Artículos deportivos, fotográficos y música. $25,000.00 $25,000.00 e) Artículos escolares $12,000.00 $4,500.00 $7500.00 TOTALES $182,000.00 $36,300.00 $145,700.00 $182,000.00 $182,000.00 Como se aprecia en el cuadro 2 los recursos corresponden al activo, las obligaciones al pasivo y los recursos propios al capital. Estos elementos cambian constantemente con la actividad de la entidad, por lo que no siempre tendrá en la cuenta de cheques los $50,000.00, ni el automóvil, etc.; por lo tanto el balance general siempre se referirá a una fecha determinada. En este ejemplo se supone el 31 de enero de 2004. La mayoría de las entidades cuentan con una gran diversidad de recursos y obligaciones, dando como resultado un balance general demasiado largo y difícil de analizar por la cantidad de conceptos que integran el activo y el pasivo. Ante esta situación, es indispensable agrupar en el activo y pasivo varios recursos de características similares en uno solo, designando un nombre por medio del cual se pueden comprender los recursos y obligaciones incluidas. Obsérvese como en el ejemplo los elementos de ropa, artículos deportivos, fotográficos, música y escolares se agrupan en la cuenta de “almacén”, el automóvil en “equipo con motor” y la cuenta de cheques en “bancos”, cuentas que corresponden al activo, asimismo las letras del automóvil se le denomina como “documentos por pagar”, y la deuda de ropa como de artículos escolares se agrupo en la cuenta de “acreedores”, cuentas que pertenecen al pasivo. Mientras que los recursos propios (capital), se denominó como “capital inicial”. De esta forma es como debe conformarse el balance general.
  • 7.
    194 Cuadro III Balance general31 de enero de 2004. Activo Pasivo Bancos (cuenta de cheques) $50,000 Documentos por pagar (automóvil) $30,000 Equipo con motor (automóvil) $80,000 Acreedores (ropa de vestir y artículos escolares) $6,300 Almacen (ropa,Articulos deportivos, fotográficos, música y artículos escolares $52,000 $36,300 Capital Capital Inicial. (cuenta de cheques, automóvil, ropa, artículos deportivos y artículos escolares) $145,700 $182,000 $182,000 Como ya se mencionó los recursos y obligaciones de una entidad se reúnen en un sólo concepto o cuenta. A continuación se presenta una nomenclatura de diferentes cuentas comúnmente aceptadas:
  • 8.
    195 Activo, pasivo ycapital Conceptos que agrupa Caja chica Efectivo existente en la propia entidad. Bancos Dinero en cuenta de cheques. Clientes Valor de las ventas de los productos o servicios objeto de la entidad no pagados aún por las personas a quienes fueron vendidos, teniendo la entidad el derecho de cobrarles. Deudores Cantidades que la entidad tiene derecho a cobrar por conceptos diferentes a la venta de los productos de su giro. Tal es el caso de los préstamos a empleados Documentos por cobrar Derecho que tiene la entidad para cobrar letras y pagarés. Almacén Inventarios de las diferentes materias primas que se utilizan para la elaboración del producto, inventarios de los productos semiterminados y terminados para su venta por ser la actividad de la entidad. Edificio Valor de las construcciones en donde se encuentra la entidad, cuando son propias y el terreno. Equipo de transporte Camionetas, bicicletas, motocicletas, automóviles, camiones, etcétera Equipo de oficina Escritorios, calculadoras, máquinas de escribir, archiveros, libreros entre otros. Gastos de organización Todo pago realizado para la organización inicial de la entidad. Proveedores Valor de las deudas por compra exclusivamente de los insumos que se utilizan para la elaboración del producto a la que se dedica la entidad a vender al público: en entidades pecuarias por alimento, medicamentos, animales, etcétera. Acreedores Deudas por cualquier concepto diferente al punto anterior. Impuestos por pagar Deudas de la entidad, pero exclusivamente ante el gobierno. Documentos por pagar Las letras o pagarés por liquidarse. Hipoteca por pagar Cantidad por pagarse como consecuencia de haberse hipotecado el edificio o un activo fijo para obtener un préstamo bancario. Capital Parte del activo adquirido con recursos propios. Las cuentas de activo, pasivo y de capital tienen una subclasificación:
  • 9.
    196 El activo seclasifica en razón directa por su grado de disponibilidad, es decir, de acuerdo a la facilidad en convertir estos activos en efectivo. 1. Activo circulante. Son los recursos que aparte del efectivo o caja chica, estén disponibles en dinero en menos de un año, que sean factibles de convertirse en efectivo en el lapso indicado, por tratarse de recursos que normalmente se cobran, se venden o se consumen en dicho periodo. Ante estas consideraciones el activo circulante comprenderá: la caja chica, bancos, clientes, deudores, documentos por cobrar y los inventarios de materias primas, así como de los productos que se elaboran para su venta, en la actividad lechera son productos como leche, becerros y becerras, y en el caso de engordas o recrías se deberán ordenar los inventarios de los animales de acuerdo al tiempo que dura la etapa productiva o de desarrollo que tienen. 2. Activo fijo o activo no circulante. Corresponde a aquellos recursos convertibles en efectivo después de un año. Son los que conforman la estructura de la entidad por lo que si se llegan a convertir en efectivo la entidad tiende a desaparecer. Se dispone de ellos para ayudar en la obtención de los objetivos o actividades propias de la entidad, independientemente de ser posible o no su cambio a efectivo en menos del lapso citado. Por lo tanto, en las empresas ganaderas, el activo fijo o no circulante se integra por pie de cría, instalaciones, equipo con y sin motor, mobiliario y equipo de oficina, terreno, cargos diferidos, entre otros. El pasivo se ordena en razón de su grado de exigibilidad, entendiendo ésta, como el menor o mayor plazo para liquidar una deuda. 1. Pasivo circulante o a corto plazo. Son todos aquellos conceptos con la obligación de ser pagados en menos de un año, contando a partir de la fecha a la que se refiere el balance general por elaborarse. Las obligaciones por cubrirse en menos de un año por lo general son: proveedores, acreedores, impuesto y documentos por pagar, intereses de los créditos, créditos de avio a un año, pago del principal que le corresponda en ese año de los créditos a largo plazo, entre otras obligaciones. 2. Pasivo fijo o a largo plazo. Se integra por todas aquellas obligaciones con el compromiso de liquidarse después de un año, tomando siempre como base la fecha del balance general. En este rubro están los créditos refaccionarios, créditos hipotecarios, bonos de largo plazo, entre otros. Como se mencionó anteriormente el capital son las aportaciones del dueño o dueños de la entidad o empresa, el cual va a generar dentro del
  • 10.
    197 sistema económico unbeneficio o una pérdida y esto se refleja en el estado de resultados del periodo. Éste se clasifica en dos grupos: capital inicial y utilidades o pérdidas acumuladas. El capital inicial es el efectivo y otros activos en especie como maquinaria, equipo de oficina, etc., ambos propiedad de los dueños de la entidad o empresa. Al igual que el balance general, el estado de resultados es un estado financiero que presenta la utilidad o pérdida de una entidad, debido a las operaciones realizadas en un periodo determinado, a través de dos elementos: a) Los conceptos que representan beneficios y aumentan el capital. b) Los conceptos que representan pérdida y disminuyen el capital. En el estado de resultados, los conceptos o elementos que ocasionan beneficios y por lo tanto aumentos de capital, se conocen como “ingresos”. Mientras que los elementos que disminuyen el capital por representar pérdidas se llaman “egresos o costos”. Con esta terminología, el estado de resultados, presenta como ingresos propios los que son objeto de la entidad, por ejemplo en una empresa bovina pueden ser: venta de leche de los establos, venta de carne de engordas de novillos, venta de vaquillas a primer parto si es una recría, venta de semen o embriones congelados, si es el objeto de la entidad, entre otras actividades. Como ingresos extraordinarios se entiende a la venta de algún recurso que no está relacionado con el objeto de producción y venta de la entidad, tales como: venta de equipo de transporte, mobiliario, estiércol, animales de desecho para abasto, rifas siempre y cuando se realicen dentro de la empresa, etcétera. Los egresos se dividen en costos variables y costos fijos, los cuales ya se vieron con anterioridad. De esta forma para obtener la utilidad o pérdida se utiliza la siguiente fórmula. Utilidad o pérdida = Total de ingresos – total de egresos Retomando el ejemplo anterior, en el cual del 1 al 31 de enero de 2004 se realizaron las siguientes operaciones. 1.- El día 4 de enero se vendieron dos raquetas de tenis en $ 5,000.00, las cuales tuvieron un costo de $1,000.00 cada una y el dinero se depositó en la cuenta de cheques. 2.- El día 8 se pagaron $300.00 del teléfono.
  • 11.
    198 3.- El día16 se pagó a los acreedores $3,000. 4.- El día 25 se pagaron $2,000.00 de inscripción a un curso 5.- El día 30 se pagó el vencimiento de un documento del automóvil. Todos esos pagos fueron realizados con cheque. Cuadro IV Bancos $50,000 $ 300 (2) (1) 5,000 $3,000 (3) $2,000 (4) $1,500 (5) $55,000 $6,800 $48,200 Documentos por pagar (5) $1,500 $30,000 $1,500 $30,000 $28,500 Costo de lo vendido. (1ª) $2,000 $2,000 $2,000 Equipo con motor $80,000 $80,000 $80,000 Acreedores (3) $3,000 $6,300 $3,000 $6,300 $3,300 Teléfono (2) $ 300 $ 300 $ 300 Almacén $52,000 $2,000 (1ª) $52,000 $2,000 $50,000 Ventas $5,000 (1) $5,000 $5,000 Inscripción al curso (4) $2,000 $2,000 $2,000
  • 12.
    199 Cuadro V Estado deresultados del 1 de enero al 31 de enero del 2004 Concepto: Ingresos: menos Teléfono: Costo de lo Vendido Inscripción Diplomado: Utilidad o Pérdida Parcial. $5,000.00 $300.00 $2,000.00 $2,000.00 Total $5,000.00 $4,300.00 $700.00 La utilidad o pérdida obtenida será integrada al capital como lo muestra el balance general (Cuadro VI). Siendo que la diversidad de actividades dentro de las entidades dan origen a ingresos y egresos, los cuales en ocasiones son extensos, lo que ocasiona un estado de resultados muy complejo, al tener que detallar todos los conceptos de ingreso y egresos. Por lo que los estados de resultados deben ser concretos para informar de manera resumida las situación financiera de la entidad, con el fin de evitar distraer en observar un sin número de actividades a quien debe tomar decisiones, se deben de realizar estados financieros secundarios que mostraran con más detalle estas actividades. En el cuadro 6 se observa el balance general al 31 de enero de 2004, y se ve como esta entidad ha modificado sus recursos, obligaciones y capital. Documentos comprobatorios Los estados financieros son documentos informativos de la situación del activo, pasivo, capital, ingresos y egresos, como consecuencia de los hechos u operaciones realizadas, por lo tanto, si estas operaciones no existen, tampoco habrá estados financieros, debido a que no existen operaciones por informar. Toda entidad ha realizado por lo menos una operación, la de convertirse en entidad. Las empresas bovinas efectúan una gama de operaciones como: a) Compra de alimentos y materias primas. b) Compra de animales. c) Pago de sueldos.
  • 13.
    200 d) Reparto deutilidades a trabajadores. e) Compra y alquiler de equipo. f) Venta de productos. g) Depósitos en instituciones financieras. h) Pago de documentos como letras o pagares. i) Pago por asesoría técnica. j) Pago por los servicios de luz, agua, teléfono. k) Contratación de seguros para siniestros y robo. l) Compra de semen. m) Compra de medicamentos. n) Pago de impuestos a la Secretaria de Hacienda y Crédito Público, entre otras.
  • 14.
    201 Cuadro VI Balance generalal 31 de enero de 2004. Activo Pasivo Bancos (Cuenta de cheques) $48,200 Documentos por pagar (automóvil) $28,500 Equipo con motor (automóvil) $80,000 Acreedores (ropa de vestir y artículos escolares) $3,300 Almacén (ropa, artículos deportivos, fotográficos, música y artículos escolares $50,000 Pasivo total $31,800 Capital Inversión Inicial. (cuenta de cheques, automóvil, ropa, artículos deportivos y artículos escolares) Utilidades o pérdidas del ejercicio: Capital total $145,700 $700 $146,400 Total activo $178,200 Total pasivo + capital $178,200 Si bien es cierto que todas las empresas o entidades realizan operaciones, éstas pueden ser de diferente naturaleza, valor y frecuencia, justificándose por lo tanto, que para elaborar estados financieros resulta imprescindible analizar ampliamente las características de la entidad, para
  • 15.
    202 poder establecer uncontrol eficiente sobre las operaciones y así crear las formas necesarias para satisfacer las necesidades de control e información. Es por esto que para la elaboración de los estados financieros es necesario establecer un control de las operaciones, de cuyo cumplimiento dependerá las veracidad, accesibilidad y oportunidad de los mismos. Asimismo, la auditoria interna o externa que se realiza en cualquier entidad conlleva a que toda operación debe hacerse constar en documentos que manifiesten una serie de datos como: fecha de operación, naturaleza, importe, etc., todos ellos encaminados a demostrar en cualquier momento la veracidad de las operaciones, a dichos documentos se le conoce con el nombre de comprobantes, algunos de ellos son la factura y el recibo.  Factura La factura es una historia escrita del negocio ya que es la prueba de compra de un bien a cambio de dinero. Éstas pueden ser hechas a máquina o a mano e indica: cuándo se compró, cuánto costo, la cantidad por unidad y el total, forma de pago, quién vendió y quién compró el producto. La necesidad de tener una factura es imperativa, es la prueba de la transacción de dinero por bienes y viceversa, por lo que hay que exigirla por que ésta es una verificación de la compra y el precio, se usa cuando los bienes o los servicios no sirven o son malos y es necesario cambiarlos y es la forma de recordar todo en el sistema de contabilidad. En caso de que no exista factura o recibo, se debe anotar en algún papel la información que contiene una factura y deberá estar firmado por las dos personas que realizan la transacción de compraventa. Muchas veces se presentan gastos pequeños; en estos casos, se tiene que establecer un límite mínimo y hacer facturas por gastos misceláneos. Toda persona que maneje dinero de una entidad tiene la responsabilidad de conservar la factura de cada compra y/o cambio del monto original.  Factura de la empresa o asociación La factura de la entidad es muy importante y básica. Las mejores facturas son las prenumeradas. Cuando la empresa está conformada por socios los cuales laboran en ella, es conveniente que la empresa tenga una lista de las firmas de todos los que realicen facturas, a fin de verificar su autenticidad. Se debe escribir siempre con bolígrafo o pluma, nunca con lápiz, con el fin de garantizar la veracidad de los datos.
  • 16.
    203 Como ejemplo semencionan algunos comprobantes correspondientes a ciertas operaciones: Operación Comprobante a) Compra de alimento. Factura o remisión. b) Compra de medicamentos. Factura. c) Pago de sueldos. Nómina. d) Compra de animales. Factura o remisión. e) Venta de productos. Factura o remisión. f) Adquisición de equipo y maquinaria. Factura. g) Depósitos en instituciones bancarias. Ficha de depósito. h) Pago de cuotas de asociación. Recibo. I) Pago de letras o pagarés La letra o el pagaré. j) Pago de luz, agua o teléfono. Recibo de luz, agua o teléfono. k) Contratación de seguros. Póliza de seguro. l) Pago de impuestos a la S.H.C.P. Declaraciones fiscales. m) Otros Boletos de avión, recibos de honorarios, etcétera. Los comprobantes facilitan, en consecuencia, la tarea de captar o recopilar los datos de las operaciones realizadas por la entidad, cubriéndose así la segunda etapa del proceso de control (Figura 1).
  • 17.
    204 Figura 1 En resumen,como primera fase del proceso de control, deben identificarse las operaciones realizadas por la entidad o empresa y como segunda fase captar o vaciar de los comprobantes, los datos de dichas operaciones en el libro correspondiente. Identificadas las operaciones y captados sus datos por medio de los comprobantes se tendrá una situación favorable para iniciar la tercera etapa del proceso de control, la cual comprende, el procesamiento o registro. 5.10.4 La cuenta Como ya se mencionó en el balance general se presentan conceptos de activo, pasivo y capital; en el estado de resultados, conceptos de ingresos y egresos. Cada uno de estos conceptos se conoce como “cuentas”. De esta manera, si se observa el balance general del ejemplo inicial, se puede decir que se tiene una cuenta para cada uno de los siguientes rubros: bancos, almacén, equipo con motor, documentos por pagar, acreedores y capital del ejercicio en curso. Respecto al estado de resultados, se tiene información sobre la cuenta de ventas, costos variables de producción, costos fijos de producción, así como ingresos extraordinarios y otra de gastos extraordinarios, entre otras. En consecuencia, los esquemas del libro mayor controlan los aumentos y disminuciones de la cuenta que está representando. El esquema del libro mayor de cualquier cuenta, tiene el siguiente formato: C o n t r o l Identificación de operaciones Captación de datos Procesamiento de datos Información
  • 18.
    205 C u en t a Debe Haber Entrada Salida Cargo Abono La parte izquierda de cualquier cuenta sea de activo, pasivo, capital, ingreso y egreso, se denomina “debe”, y la parte derecha siempre será el “haber” y la cantidad procesada en el debe de cualquier esquema del libro mayor se denomina “cargo”. En consecuencia, todo registro en el haber de cualquier cuenta también recibe como nombre especial “abono”. Seleccionando los esquemas del libro mayor de las cuentas de bancos y ventas del ejemplo siguiente tenemos los siguientes cargos y abonos: B A N C O S V E N T A S Cargos Abonos Cargos Abonos $50,000 $ 10,000 (2) $ 70,000 (1) (1) $ 70,000.00 $ 1,400.00 (3) $ 80,000 (4) (4)$ 80,000.00 (5) $ 400.00 La cuenta de bancos tiene cuatro cargos y dos abonos, mientras que la cuenta de ventas tiene cero cargos y dos abonos. La suma de cargos de cualquier cuenta recibe el nombre de “movimiento deudor” y la suma de abonos de cualquier cuenta se denomina “movimiento acreedor”. Para ejemplificar lo anterior, se presentan a continuación los esquemas del libro mayor de las cuentas de bancos y ventas.
  • 19.
    206 B A NC O S V E N T A S $50,000 $ 10,000 (2) $ 70,000 (1) (1) $ 70,000.00 $ 1,400.00 (3) $ 80,000 (4) (4) $ 80,000.00 (5) $ 400.00 $200,400 $ 11,400 $150,000 MOVIMIENTO DEUDOR MOVIMIENTO ACREEDOR La suma de cargos de bancos asciende a $ 200,400.00 y este es su movimiento deudor mientras que su movimiento acreedor es de $ 11,400.00. La cuenta de ventas sólo tiene movimiento acreedor y no presenta de movimiento deudor por no tener ningún cargo. Las cuentas por lo tanto son el medio de control por el cual se procesan los aumentos y disminuciones que experimentan como consecuencia de las operaciones realizadas. Según la naturaleza de las cuentas, el movimiento deudor y acreedor puede representar aumento o disminuciones; en virtud de ello la diferencia de los movimientos (deudor menos acreedor) se conoce como “saldo”. Por lo tanto en los estados financieros siempre se presenta el saldo de las cuentas. Los movimientos de las cuentas, al no ser siempre iguales, darán lugar a un “saldo deudor”, cuando en cualquier cuenta el movimiento deudor sea superior al movimiento acreedor, por ejemplo:
  • 20.
    207 B a nc o s Costo del alimento $50,000.00 $ 10,000.00 (2) (2) $10,000.00 (1) $ 70,000.00 $ 1,400.00 (3) (3) $1,400.00 (4) $ 80,000.00 (5) $ 400.00 $200,400.00 $ 11,400.00 $ 11,400.00 $ 189,000.00 $ 11,400.00 Saldo deudor En situación inversa, cuando el movimiento acreedor es mayor que el movimiento deudor, la diferencia entre ambos originan un saldo acreedor, por ejemplo: Proveedores V e n t a s $ 50,000.00 $ 70,000.00 (1) $ 80,000.00 (4) $ 50,000.00 $ 150,000.00 Saldo acreedor Todos los conceptos antes mencionados constituyen los llamados tecnicismos de las cuentas. En las cuentas del balance general tenemos los siguientes tecnicismos: cuando se realizan operaciones o asientos en una cuenta de activo se tendrá: En la columna del debe o entrada, hay cargos, un movimiento deudor y un saldo deudor; en la columna del haber o salida hay abonos, y un movimiento acreedor. En una cuenta de pasivo se tendrá: en la columna del debe o entrada, cargos y un movimiento deudor, mientras que en la columna del haber o salida, hay abonos, un movimiento acreedor y un saldo acreedor.
  • 21.
    208 En una cuentade capital se tendrá en la columna del debe o entrada, cargos y un movimiento deudor, mientras que en la columna del haber o salida, hay abonos, un movimiento acreedor y un saldo acreedor. En las cuentas del estado de resultados en una cuenta de egresos se tendrá en la columna del debe o entrada cargos, un movimiento deudor y un saldo deudor; en la columna del haber o salida abonos y un movimiento acreedor. En una cuenta de ingresos o ventas en la columna del debe o entrada hay cargos y un movimiento deudor, mientras que en la columna del haber o salida, hay abonos, un movimiento acreedor y un saldo acreedor. C u e n t a Debe Haber (Entrada Salida) $ 10,000.00 $ 5,000.00 Cargos $ 20,000.00 $12,000.00 Abonos Movimiento $ 30,000.00 $17,000.00 Movimiento Deudor Acreedor Saldo deudor $ 13,000:00 C u e n t a Debe Haber (entrada salida) $ 5,000.00 $ 10,000.00 Cargos $ 12,000.00 $20,000.00 Abonos Movimiento $ 17,000.00 $ 30,000.00 Movimiento Deudor Acreedor $ 13,000.00 Saldo acreedor
  • 22.
    209  Clasificación delas cuentas Las cuentas se pueden integrar en dos grupos: a) Cuentas según el estado financiero en el cual reflejan su información. b) Cuentas de acuerdo con la naturaleza de su saldo. Tomando como punto de vista los estados financieros las cuentas se clasifican en: a) Cuentas del balance b) Cuentas del estado de resultados. Las cuentas del balance son caja chica, bancos, inventarios o almacén, clientes, edificios e instalaciones, pie de cría, equipo con o sin motor, proveedores, documentos por pagar, impuestos, capital, etc. Las cuentas del estado de resultados son ventas o ingresos, costos del alimento, pago de salarios, depreciaciones, ingresos extraordinarios, etcétera. En función a la naturaleza del saldo de las cuentas, se subclasifican en: cuentas de saldo deudor y cuentas de saldo acreedor. En las cuentas de saldo deudor están las de activo y egresos, y con saldo acreedor las de pasivo, capital y ventas o ingresos.
  • 23.
    210 Figura 2 Cuentas Cuentas de saldo deudor Cuentas de saldoacreedor Cuentas de activo Cuentas de egreso Cuentas de pasivo Cuentas de capital Cuentas de ingreso
  • 24.
    211 Figura 3 LASCUENTAS CajaChica Bancos Clientes BodegaoAlmacen InventariosdeProductosTerminados(LitrosdeLeche) InventariosdeProductosSemiterminados Etc. CIRCULANTE PiedeCría Equipoconmotor Equiposinmotor MobiliariodeOficina Instalaciones EdificiosyOficinas Terrenos Etc. FIJO GastosdeInstalación. Rentasadelantadas Etc. DIFERIDO CUENTASDEACTIVO Proveedores Acreedores Créditodeavio Impuestosporpagar. Etc. ACORTOPLAZO Hipotecasporpagar CréditoRefaccionario. Etc. ALARGOPLAZO CUENTASDEPASIVO Capital CAPITALINICIAL UtilidaddeEjercicio PérdidadelEjercicio Etc. UTILIDADESOPÉRDIDAS CUENTASDECAPITAL CUENTASDEBALANCE VentadeLeche VentadeBecerros VentadeNovillos Etc. INGRESOSORDINARIOS Ventadeotrosproductos Ingresosporotraactividadcomorifas Etc. INGRESOSEXTRAORDINARIOS CUENTASDEINGRESO Alimento. Medicamentos. Combustibles ManodeObraEventual Servicios Etc. COSTOSVARIABLES AgotamientoPiedeCría DepreciacióndelEquipo DepreciaciónLocales AmortizaciónCréditos RentadelTerreno Etc. COSTOSFIJOS EGRESOSORDINARIOS OTROSGASTOS EGRESOSEXTRAORDINARIOS CUENTASDEEGRESO CUENTASDEESTADODERESULTADOS LASCUENTAS EnfunciónalosEstadosFinancieros
  • 25.
    5.10.5 Teoría dela partida doble Es la base fundamental de la contabilidad. El precursor de la contabilidad fue un fraile de nombre Luca Pacioli, quien observó que toda operación efectuada tiene una causa que a su vez produce un efecto. Por lo tanto, esta teoría se basa en el principio de la causalidad. El cual nos indica que a toda causa sigue un efecto; pudiéndose interpretar este principio a la contabilidad, que todas las cosas tienen su contrario. En los movimientos contables, para una entrada o un debe existe una salida o un haber. Es decir los insumos se consiguen con dinero o crédito.  Reglas de la partida doble Considerando que el cargo es la cantidad anotada en el debe y el abono la registrada en el haber, la teoría de la partida doble se expresa, en consecuencia, a todo cargo corresponde un abono Esto quiere decir que al procesar o registrar cualquier operación, el valor de los cargos que implique, debe ser igual al valor de los abonos. Al registro de cada operación se le conoce como “asiento”. Por lo anterior se tiene: Todo cargo implica: a) Aumento de activo. b) Disminución de pasivo. c) Disminución de capital Todo abono implica: a) Disminución de activo. b) Aumento de pasivo. c) Aumento de capital Primera regla. Un cargo a toda cuenta de activo (aumento de activo) implica para cumplir con la teoría de la partida doble: a) Abono a otra cuenta de activo (disminución de activo). b) Abono a una cuenta de pasivo (aumento de pasivo). c) Abono a una cuenta de capital (aumento de capital). Segunda regla. Un abono a toda cuenta de activo (disminución de activo) implica para cumplir con la teoría de la partida doble: a) Cargo a otra cuenta de activo (aumento de activo). b) Cargo a una cuenta de pasivo (disminución de pasivo).
  • 26.
    213 c) Cargo auna cuenta de capital (disminución de capital). Tercer regla. Un cargo a cualquier cuenta de pasivo (disminución de pasivo) requiere para cumplir con la teoría de la partida doble: a) Abono a una cuenta de activo (disminución de activo). b) Abono a otra cuenta de pasivo (aumento de pasivo). c) Abono a una cuenta de capital (aumento de capital). Cuarta regla. Un abono a cualquier cuenta de pasivo (aumento de pasivo) requiere para cumplir con la teoría de la partida doble: a) Cargo a una cuenta de activo (aumento de activo). b) Cargo a otra cuenta de pasivo (disminución de pasivo). c) Cargo a una cuenta de capital (disminución de capital). Quinta regla. Un cargo a toda cuenta de capital (disminución de capital) corresponde para cumplir con la teoría de la partida doble: a) Abono a una cuenta de activo (disminución de activo). b) Abono a una cuenta de pasivo (aumento de pasivo). c) Abono a otra cuenta de capital (aumento de capital). Sexta regla. Un abono a cualquier cuenta de capital (aumento de capital) corresponde para cumplir con la teoría de la partida doble: a) Cargo a una cuenta de activo (aumento de activo). b) Cargo a una cuenta de pasivo (disminución de pasivo). c) Cargo a otra cuenta de capital (disminución de capital). Estas reglas de la partida doble se pueden dar en las siguientes formas: sólo afectando a una cuenta de activo, de pasivo o de capital; también a dos cuentas una de activo y de pasivo; o de activo y de capital; o de pasivo y de capital y por último afectando a las tres tipos de cuentas: activo, pasivo y capital. En resumen se tiene: 1.- A + A - ; P + ; C + 2.- A - A + ; P - ; C - 3.- P + A + ; P - ; C - 4.- P - A - ; P + ; C + 5.- C + A + ; P - ; C -
  • 27.
    214 6.- C -A - ; P + ; C + Donde el signo más (+) es una cargo (aumento) y el signo menos (-) es un abono (disminución). Cualquier operación realizada por una entidad para procesarse o registrarse queda ubicada dentro de los seis puntos anteriores. 5.10.6 Registro oficial de las operaciones Toda entidad en nuestra sociedad se encuentra frente a diversos ordenamientos de carácter legal para normar su ejecución. Por lo anterior se deben regir por una gama de preceptos legales tales como la Ley Federal del Trabajo, Ley de Protección para el Consumidor, Normas Oficiales Mexicanas, la Constitución Política de los Estados Unidos Mexicanos, el Código de Comercio, la Ley del Impuesto Sobre la Renta, entre otras muchas. Por conformidad al Código de Comercio y la Ley del Impuesto Sobre la Renta, toda entidad tiene la obligación de registrar o procesar sus operaciones en libros que varían de acuerdo a quien los utiliza. Los causantes menores tienen la obligación de usar el libro de ingresos y egresos. Mientras que las entidades clasificadas como causantes mayores, adquieren la obligación de procesar sus operaciones y controlarlas a través de dos libros: Libro diario. Libro mayor. 5.10.7 Libro diario Como su nombre lo indica es un libro que se utiliza todos los días para registrar en él todas las operaciones obedeciendo un orden cronológico, donde se da el principio de contabilidad de realización, que es registrar las operaciones en el momento de su realización. Al ser ésta la característica básica del libro diario puede adquirir cualquier formato con la condición de que permita informar del registro cronológico de las operaciones. A continuación se presenta un ejemplo de formato de un libro diario. Para mayor precisión es necesario: 1.- Tener título. 2.- La fecha debe ser progresiva (desde_______hasta_________) 3.- Indicar a quien pertenece
  • 28.
    215 4.- Cada páginaestará numerada para asegurar el orden. Nunca sacar las hojas ya que están numeradas y es una de las garantías conforme al sistema. 5.- Otro requisito del sistema es que lo escrito no se debe borrar. Cada página del diario se divide en seis secciones. La fecha (columna 1) indica cuándo ocurrió el cambio de dinero a bienes o viceversa. Por lo general, es la fecha de la factura y asegura el orden cronológico y es la referencia para el diario.
  • 29.
    216 Los documentos comprobatorios(factura o recibo) (columna 2) testifica si hay o no un papel de referencia para asegurar que la transacción se llevó a cabo.
  • 30.
    217 La descripción (Columna3) contiene los detalles de asiento del diario, tiene dos partes. Debe o entrada - - - - - - - - Primera línea Haber o salida - - - - - - - - - Segunda línea Con las dos partes el asiento está completo, pero una sola entrada o una salida no representan nada. Por cada entrada debe haber una salida.
  • 31.
    218 Debe o entrada.Como lo indica su nombre son bienes o dinero que entran a la entidad. Haber o salida. Indica cómo llegó la entrada. En cada asiento, los números del debe o entrada deben tener la misma cantidad que en el haber o salida. Existe una ley conocida como “Ley fija” que dice “La entrada y la salida tienen que ser iguales”
  • 32.
    219 Otro formato delibro diario es el que se conoce como Diario Continental, que se ilustra a continuación. 5.10.8 Código de las cuentas en el libro mayor El libro mayor es el segundo libro de contabilidad donde se registran todos los gastos de las cuentas; es una extensión del libro diario. El libro mayor no se lleva por fecha sino por gastos y categorías para determinar lo que pasa con la entidad. El formato del libro mayor no es único, es flexible, pudiéndose optar por el más adecuado a las características de la entidad, siempre y cuando permita controlar en forma individual los cargos y abonos de cada cuenta, en función a las operaciones registradas en el libro diario. Entre las ventajas del libro mayor están: a) Existe constancia de la fecha de cada cargo y abono procesado. b) Es factible conocer la cuenta que se afectó para cumplir con la teoría de la partida doble, por el cargo o abono registrado en cada cuenta. c) Se tiene información del saldo de cada cuenta. d) Facilita la elaboración de estados financieros. El libro mayor es un cuaderno con hojas móviles, cada hoja es una cuenta o información de asuntos del negocio que se necesitan anotar. En algunas
  • 33.
    220 entidades a estascuentas se le identifica con múltiplos de cien, comenzando con el 100 y continúa hasta donde sea necesario, esto dependerá de la magnitud de elementos que se manejen en la entidad y de la clasificación que le dé el contador o encargado en elaborar las cuentas del libro mayor. A continuación se presenta, a manera de ejemplo, una numeración acorde a las cuentas que hemos estado utilizando en el balance general y estado de resultados de páginas anteriores. 100 activos ---- corto plazo 200 activos ---- largo plazo 300 activos ---- diferidos 400 pasivos ---- corto plazo 500 pasivos ---- largo plazo 600 capital y contribuciones 700 ventas 800 costos variables 900 costos fijos Los activos a corto plazo son líquidos o se pueden cambiar a la forma más rápida de pagar. 101 --- Caja chica 103 --- Banco 105 --- Inventarios. 105.1 --- Almacén de alimento 105.2 --- Almacén de medicamentos. 105.3 --- Leche. 105.4 --- Becerros 105.5 --- Novillos 105.5. --- Animales de desecho 105.5.1 ----Vacas de desecho 105.5.2 --- Sementales 5.10.9 Caja chica Es aquel lugar en donde está el dinero que hay disponible en la empresa para uso inmediato, debe estar ubicado en un sólo sitio dentro de la empresa.
  • 34.
    221 Físicamente la cajapuede tener muchas formas, una bolsa de plástico, un sobre de piel o una caja de metal con candado o una caja con chapa, etc. No es conveniente poner el dinero en el bolsillo de alguna persona, pues se corre el riesgo de mezclarlo.
  • 35.
    222 Para evitar problemas,las empresas y asociaciones deben establecer su política de la caja chica con las siguientes características: 1. Separada del dinero personal. 2. Bajo candado. 3. Con sistema de seguridad en el que participe más de una persona para evitar errores y problemas. 4. Con un archivo que se maneje mediante la firma de dos personas donde se indique la cantidad de dinero semanal. La caja chica no debe ser una caja fuerte. Cuando se planea a futuro es posible determinar la cantidad de dinero que se manejará en ella y cuánto en el banco y durante cuánto tiempo, para evitar robos o tener que ir al banco a sacar dinero de manera frecuente. Por lo tanto, el balance semanal de la caja chica, es información que servirá en la planeación a futuro del requerimiento de dinero que deberá tenerse en ésta, esta información debe ser confidencial, por lo que sólo dos o tres personas tienen derecho de conocerlo cuando se maneja en una asociación. Dentro de la serie 100 se encuentran los inventarios de alimento, medicamentos, producción a la venta. En la empresa bovina productora de leche, se contemplan en los inventarios de la serie 100 la leche que está en el tanque de enfriamiento y las becerras, becerros y/o novillas para su venta. La serie 200 también es de activos, pero aquí se contemplan los recursos más permanentes, como es el caso el pie de cría, vaquillas a primer parto, sementales, maquinaria, edificios, tierra y todo pago por adelantado. Por lo tanto, los activos fijos son necesarios para la empresa ya que son la estructura de la actividad en la entidad para el logro de sus objetivos. Por esta razón, se tiene que pensar en el valor de los activos a largo plazo. 210 Vacas y vaquillas 220 Sementales 250 Locales y edificios 240 Maquinaria. 241 Mobiliario. La estimación de la pérdida de valor que sufren los activos fijos, la calculamos en función de los años de vida que tenga éstos, como depreciación.
  • 36.
    223 La depreciación seestima en las cosas o activos fijos que tienen una vida de más de un año. Es decir, activos fijos o activos a largo plazo. Por lo regular el periodo de depreciación de los siguientes activos fijos es: - Locales y edificio bien construidos de 15 a 20 años - Equipo con motor (tractores y camiones) 5 a 10 años - Equipo sin motor (tolvas, comederos y bebederos de metal - Implementos agrícolas, etc. 10 a 15 años. - Implementos de trabajo y otros equipos de 2 a 5 años. - Pie de cría, se determina su agotamiento o depreciación en función al promedio de la vida productiva del hato que tenga en la empresa. La serie 300 también es de activos, pero son de aquellos pagos por adelantado que realiza la empresa, se les conoce también como activo diferido. 301 --- Gastos de Instalación de la entidad. 302 ---- Rentas pagadas por anticipado Los siguientes elementos que se tienen en la lista son los pasivos, con numeración 400 a 500. Los pasivos son deudas que la compañía tiene con bancos, individuos, tiendas etc. en forma de cuentas por pagar. Al igual que en los activos, los pasivos se clasifican como: a corto plazo o circulante, y a largo plazo o fijo. Los pasivos a corto plazo son las obligaciones que se tienen que pagar en menos de un año incluyendo los intereses de préstamos a corto y largo plazo. Los pasivos a largo plazo son deudas de la empresa que están pendientes, pero a más de un año. Por lo general, los pasivos a largo plazo incluyen préstamos por más de un año. Cuenta número: 400 ---- Pasivo a corto plazo 500 ---- Pasivo a largo plazo Las cuentas del capital son las cuentas 600 que indican de dónde viene el dinero. El capital refleja el dinero inicial contribuido por los dueños y cada uno la ganancia o la pérdida también se incluyen para formar la base de esta parte. Entonces, los excedentes y las contribuciones de los dueños constituyen el capital. Cuenta número: 600 ---- Capital y contribuciones.
  • 37.
    224 La cuenta 700---- expresa la parte activa de la entidad negocio: los Ingresos o ventas. Todas las cosas que originan ingresos para la entidad quedan incluidas en esta categoría. 700 ---- Ingresos o ventas. Las cuentas 800 pueden ser los costos variables, por ejemplo, el alimento para los animales, los medicamentos, entre otros, por lo tanto, 800 refleja una parte de los costos de producción. 800 ---- Costos variables. Del mismo modo, 900 refleja los costos fijos de la entidad; tales como sueldos, depreciaciones, servicios fijos, intereses, hasta materiales de construcción y transporte. 900 ---- Costos fijos En resumen  El libro diario, registra las operaciones de acuerdo a su fecha de realización.  El libro mayor, controla individualmente los cargos y abonos experimentados por cada cuenta.
  • 38.
    225 Cuadro VII Cuentas dellibro mayor Cuenta 000 Fecha Número de operación Descripción Debe o entrada Haber o salida Saldo o balance 1 Cargo $ ( + ) Abono $ ( - ) $ Saldo deudor Saldo acreedor BANCOS Fecha Número De operación Descripción Debe o entrada Haber o salida Saldo o balance 29/x/01 03/XI/01 1 2 Capital Almacén $100,000 $ 25,000 $100,000 $25,000 $ 75,000 Capital inicial Fecha Número de operación Descripción Debe o entrada Haber o salida Saldo o balance 29/x/01 1 Bancos $100,000 $100,000 $100,000 Almacén Fecha Número de operación Descripción Debe o entrada Haber o salida Saldo o balance 03/xI/01 2 Bancos $25,000 $25,000 $25,000 101 601 120
  • 39.
    226 5.10.10 Estados financieros Proporcionanla información cuantitativa que servirá de base para la toma de decisiones en las empresas. Definiciones Los estados financieros son resúmenes numéricos que muestran los resultados de las transacciones financieras de un negocio. (Virgil S Tilly). Es un documento preponderantemente numérico, que informa acerca del desarrollo que ha alcanzado la administración de una empresa, refiriendo esta información a una fecha o periodo determinado. (C.P. Luis Ignacio Camberos Ontiveros). Los estados financieros son resúmenes esquemáticos que incluyen cifras, rubros y clasificaciones; habiendo de reflejar hechos contabilizados, convencionalismos contables y criterios de las personas que los elaboran. (M.A. Alberto García Mendoza) Los estados financieros se elaboran con el propósito de presentar un informe periódico de la marcha de la administración y se refieren a la situación que guarda la inversión en el negocio y a los resultados obtenidos durante el periodo que se informa. Reflejan una combinación de hechos registrados, convenciones contables y juicios personales. Los juicios y convenciones aplicadas los afectan substancialmente. La corrección de los juicios depende necesariamente de la competencia e integridad de las personas que elaboran los estados, como el hecho de que se encuentran apegadas a los principios y convenciones contables generalmente aceptados (Instituto Americano de Contadores Públicos). Objetivos -Proporcionan información en forma veraz, clara, precisa, suficiente y oportuna, que permita tomar decisiones con relación a los intereses de la persona que los lee. De lo anterior se puede desprender lo siguiente: -A las secretarias de Estado les interesa conocer los estados financieros de una empresa, con el objeto de poder determinar si el pago de los impuestos fue aplicado sobre bases correctas, con fines estadísticos y para poder otorgar registros (proveedor y contratista del Gobierno Federal). -A los particulares les interesa conocer los estados financieros de una empresa, contemplado desde dos puntos de vista, interno y externo. Interno
  • 40.
    227 - Accionistas. Através de ellos conocen el rendimiento de su inversión, cómo se ha manejado la empresa, cómo se encuentra conformada la estructura financiera de la misma, etc. - Directores y funcionarios. Podrán evaluar si la planeación estratégica, operativa y de proyectos ha cumplido con los objetivos de la empresa. - Empleados y sindicatos. El interés que tendrán ambos, en los estados financieros presentados en la declaración anual del impuesto de ingresos de las sociedades mercantiles, será con relación a la participación de utilidades de los trabajadores, en virtud que, de acuerdo con el artículo 121 de la Ley Federal de Trabajo tendrán derecho a formular objeciones en observaciones si la hubiere. Externo - Proveedores, acreedores e Instituciones de Crédito. Con base en los estados financieros, otorgan, amplían, niegan líneas de crédito, negocian ampliaciones o reducciones en el plazo del crédito, así como liberación o ampliación de garantía o avales. - Inversionistas, público en general y Bolsa de Valores. La empresa por medio de sus estados financieros, podrá ser conocida por el público en general a través de la prensa, las cámaras correspondientes, las revistas nacionales e internacionales especializadas, etc. Los inversionistas visualizarán la posibilidad de canalizar sus recursos hacia una empresa, y uno de los elementos para su estudio, serán precisamente los estados financieros. 5.10.11 Principios de contabilidad generalmente aceptados Los principios de contabilidad de generalmente aceptados son una gama de disciplinas asociadas con la contabilidad, que sirven para explicar las actividades corrientes o actuales de la empresa y como guía en la selección de convencionalismos o procedimientos aplicados por los profesionales de la contaduría pública en el ejercicio de las actividades que le son propias, en forma independiente de las entidades. Es abundante la cantidad de términos en la literatura contable para denominar los conceptos y las clases de los mismos que integran dichos principios, por lo cual la expresión principios de contabilidad generalmente aceptados comprende lo que en forma más precisa se ha definido como: Postulados o principios básicos que constituyen el fundamento para la formulación de los principios generales. Los principios generales procuran que la información de la contabilidad financiera logre el objetivo de ser útil para la toma de decisiones económicas, asimismo son aplicables a los estados financieros, a las partidas o conceptos
  • 41.
    228 específicos, individuales yconcretos de los estados financieros, así como a las partidas específicas que los integran. Los postulados o principios básicos son la equidad y la pertinencia. La equidad está vinculada con el objetivo final de los estados contables. Los interesados en los estados financieros son muchos y muy variados y en ocasiones sus intereses son encontrados. Por consiguiente, los estados financieros deben estar libres de influencia o sesgo y no deben prepararse para satisfacer a persona o grupos determinados con detrimento de otros. La información debe ser lo más justa posible logrando el apropiado equilibrio entre las partes. La pertinencia exige que la información contable se refiera o esté útilmente asociada a las decisiones que tienen como propósito facilitar los resultados que se desea producir. En consecuencia es necesario concretar el tipo específico de información requerida en los procesos de toma de decisiones por parte de los usuarios de los estados financieros, en función a los intereses específicos de dichos usuarios y a la actividad económica de la entidad (comercial, industrial, de servicios, financiera, aseguradora, sin fines de lucro, etc.). Los principios generales comprenden tres categorías: Supuestos derivados del ambiente económico:  Entidad  Énfasis en el aspecto económico  Cuantificación  Unidad de medida. Principios que establecen la base para cuantificar las operaciones de la entidad y los eventos económicos que la afectan:  Valor histórico original  Dualidad económica  Negocio en marcha  Realización contable  Periodo contable. Principios generales que debe reunir la información:  Objetividad  Importancia relativa
  • 42.
    229  Comparabilidad  Revelaciónsuficiente  Prudencia  Entidad. Como se menciono al inicio del documento es el conjunto de recursos materiales y humanos que se utilizan para la obtención de fines determinados, es una entidad. Otro concepto de entidad dice que es una unidad identificable que realiza actividades económicas, constituida por combinaciones de recursos humanos, recursos naturales y capital, coordinados por una autoridad que toma decisiones encaminadas a la consecución de los fines para los cuales fue creada. La entidad puede ser una persona natural o una persona jurídica, o una parte o combinación de ellas. No está limitada a la constitución legal de las unidades que la componen. Entidad deriva de “ente” por lo que los estados financieros se refieren siempre a un ente donde el elemento subjetivo o propietario es considerado como tercero. El concepto de "ente" es distinto del de "persona" ya que una misma persona puede producir estados financieros de varios "entes" de su propiedad.  Énfasis en el aspecto económico. La contabilidad financiera enfatiza el aspecto económico de las transacciones y eventos, aún cuando la forma legal pueda discrepar y sugerir un tratamiento diferente. En consecuencia, las transacciones y eventos deben ser considerados, registrados y revelados en concordancia con su realidad y sentido financiero y no meramente en su forma legal.  Cuantificación Los datos ponderados o cuantificados proporcionan una fuerte ayuda para comunicar información económica y para tomar decisiones racionales.  Unidad de medida. El dinero es el común denominador de la actividad económica y la unidad monetaria constituye una base adecuada para la medición y el análisis. En consecuencia, sin prescindir de otras unidades de medida, la moneda es el medio más efectivo para expresar, ante las partes, los intercambios de bienes y servicios y los efectos económicos de los eventos que afectan a la entidad.  Valor histórico original. Las transacciones y eventos económicos que la contabilidad cuantifica se registran según las cantidades de efectivo que se afecten, su equivalente o la estimación razonable que de ellos se haga al momento en que se consideren realizados contablemente. Estas cifras deberán ser modificadas en el caso de ocurrir eventos posteriores que las
  • 43.
    230 hagan perder susignificado, aplicando los métodos de ajustes aceptados por los principios de contabilidad que en forma sistemática preserven la equidad y la objetividad de la información contable.  Dualidad económica. Para una adecuada comprensión de la estructura de la entidad y de sus relaciones con otras entidades, es fundamental la presentación contable de: a) Los recursos económicos de los cuales dispone para la realización de sus fines y b) Las fuentes de dichos recursos.  Negocio en marcha o continuidad. La entidad normalmente es considerada como un negocio en marcha, es decir, como una operación que continuará en el futuro previsible. Se supone que la entidad no tiene intención ni necesidad de liquidarse o de reducir sustancialmente la escala de sus operaciones. Sí existen fundados indicios que hagan presumir razonablemente dicha intención o necesidad, tal situación deberá ser revelada.  Realización contable. La contabilidad cuantifica, preferentemente en términos monetarios, las operaciones que una entidad efectúa con otros participantes en la actividad económica y ciertos eventos económicos que la afectan. Dichas operaciones y eventos económicos deben reconocerse oportunamente en el momento en que ocurran y registrarse en la contabilidad. A tal efecto se consideran realizados para fines contables: a) Las transacciones de la entidad con otros entes económicos. b) Las transformaciones internas que modifiquen la estructura de los recursos o fuentes. c) Los eventos económicos externos a la entidad o derivados de las operaciones de ésta, cuyo efecto puede cuantificarse razonablemente en términos monetarios.  Periodo contable. La necesidad de tomar decisiones en relación con una entidad considerada en marcha o de existencia continua, obliga a dividir su vida en períodos convencionales. La contabilidad financiera presenta información acerca de la actividad económica de una entidad en esos períodos convencionales. Las operaciones y eventos así como los efectos derivados, susceptibles de ser cuantificados, se identifican con el periodo en que ocurren: por lo tanto, cualquiera información contable debe indicar claramente el periodo al cual se refiere.
  • 44.
    231  Objetividad. Laspartidas o elementos incorporados en los estados financieros deben poseer un costo o valor que pueda ser medido con confiabilidad. En muchos casos el costo o valor deberá ser estimado; el uso de estimaciones razonables es una parte esencial en la preparación y presentación de estados financieros y no determina su confiabilidad. Sin embargo, cuando una estimación no pueda realizarse sobre las bases razonables esta partida no debe reconocerse en la contabilidad y por ende en los estados financieros.  Importancia relativa. La información financiera únicamente concierne a lo que es en atención a su monto o naturaleza, suficientemente significativa como para afectar las evaluaciones y decisiones económicas. Una partida tiene importancia relativa cuando un cambio en ella, en su presentación, valuación, descripción o cualquiera de sus elementos, pudiera modificar la decisión de algunos de los usuarios de los estados financieros.  Comparabilidad. Las decisiones económicas basadas en la información financiera requieren en la mayoría de los casos, la posibilidad de comparar la situación financiera y resultados en operación de una entidad en periodos diferentes de su vida y con otras entidades, por consiguiente es necesario que las políticas contables sean aplicadas consistente y uniformemente. La necesidad de comparabilidad no debe convertirse en un impedimento para la introducción de mejoras contables, consecuentemente cuando existan opciones más relevantes y confiables, la entidad debe cambiar la política usada y advertirlo claramente en la información que se presenta, indicando, debidamente cuantificado, el efecto que dicho cambio produce en la información financiera. Lo mismo se aplica a la agrupación y presentación de la información.  Revelación suficiente. La información contable presentada en los estados financieros debe contener en forma clara y comprensible todo lo necesario para juzgar los resultados de operación y la situación financiera de la entidad, por lo mismo es importante que la información suministrada contenga suficientes elementos de juicio y material básico para que las decisiones de los interesados estén suficientemente fundadas.  Prudencia. Las incertidumbres inevitablemente circundan muchas de las transacciones y eventos económicos, lo cual obliga a reconocerlos mediante el ejercicio de la prudencia en la preparación de los estados financieros. Cuando se vaya a aplicar el juicio profesional para decidir en aquellos casos en que no haya bases para elegir entre alternativas propuestas, deberá optarse por la que menos optimismo refleje, pero observando en todo momento que la decisión sea equitativa para los usuarios de la información contable. Sin embargo, el ejercicio de la
  • 45.
    232 prudencia no justificala creación de reservas secretas u ocultas o provisiones en exceso, ni realizar deliberadamente, subvaluación de activos o ingresos o sobreestimación de pasivos o gastos. La información de los estados financieros deberá ser: Veraz. Dada la importancia de la información contable para la administración de empresas, accionistas, inversionistas potenciales, gobierno, trabajadores, instituciones de crédito, proveedores, etc., es importante destacar que si es correctamente determinada cumplirá con la función principal de ser imparcial y, por ende, equitativa para todos los usuarios de la misma. Clara y precisa. Tanto en la aplicación de términos como en la agrupación de los diferentes conceptos que lo integran. Suficiente. Deberán proporcionar información objetiva y subjetiva, pero nunca perder de vista que es de los particulares internos de donde se emana la información y por lo tanto tienen acceso todos los registros contables, mientras que los particulares externos sólo previo requerimiento, podrán tener acceso a ella, por lo tanto se deberá buscar el equilibrio adecuado para cumplir con este concepto. Oportunos. La utilidad de la información de los estados financieros en una gran parte depende de su oportunidad, ya que su presentación extemporánea origina su obsolescencia. En resumen el objetivo de los estados financieros es proporcionar información para la toma de decisiones. Clasificación de los estados financieros. Existen diversas clasificaciones sobre los estados financieros de acuerdo a los siguientes criterios: a).- Principales, básicos o sintéticos: Son aquellos que forman la parte esencial de la información financiera. Entre estos tenemos el estado de situación financiera o balance general, el estado de resultados, estado de origen y aplicación de recursos, el estado de superávit, entre otros. b).- Secundarios, accesorios, auxiliares, analíticos o para control interno: Son aquellos que son complemento de la información financiera, se pueden clasificar en tres grandes grupos: - Anexos al estado de situación financiera o balance general: - Relaciones de clientes, inventarios, documentos por pagar, documentos por cobrar, subcuentas de otros renglones, etc.
  • 46.
    233 - Anexos alestado de resultados: estado de costo de lo vendido, relación de gastos de administración, relación de gastos de venta, por vendedor, etc. - Otros Anexos como estado de estradas y salidas de fondos, estado de producción, relación de ventas por área, por artículo, por clientes por vendedor, etc. En este trabajo sólo se hablarán del balance general o estado de situación financiera y el del estado de resultados o estado de pérdidas y ganancias.
  • 47.
    234 Cuadro VIII "La VacaFeliz S.A. De C.V. " Balance general al 31 de enero de 2004 (Datos hipotéticos) (Millones de pesos) Activo Pasivo C i r c u l a n t e : A corto plazo: Caja chica 16.80 Bancos: 250.00 Proveedores: 53.00 Clientes: 99.66 Documentos por pagar: 85.00 Deudores: 45.00 Acreedores 125.00 Estimacion para cuentas dudosas: 5.00 Impuestos por pagar: 22.50 Cobros anticipados: 53.00 I n v e n t a r i o s : Bodega: 20.00 Total a corto plazo: 338.50 Productos en proceso: 63.00 Productos terminados 7.20 A largo plazo: Pagos anticipados 3.00 Crédito hipotecario: 200.00 Total circulante 509.66 200.00 Total pasivo: Fijo: 538.50 Vacas y vaquillas 1,800.00 (Menos) Depreciación 400.00 1,400.00 Instalaciones: 1,200.00 Capital (Menos) Depreciación 900.00 Capital social: 1,725.76 300.00 Utilidad del ejercicio Equipo de transporte: 150.00 En curso: 63.70 (Menos) Depreciación: 90.00 60.00 Total capital: 1,789.46 Equipo de trabajo: 234.00 (Menos) Depreciación: 187.20 46.80 Equipo de oficina 55.00 Total pasivo + capital: 2,327.96 (Menos) Depreciación 44.00 11.00 Total fijos: 1,817.80 Cargos diferidos: Gastos de instalación: 2.50 (Menos) Amortización: 2.00 0.50 Total activo 2,327.96
  • 48.
    235 Cuadro IX "La VacaFeliz S.A. De C.V. " Estado de resultados por el periodo comprendido Del 1 de febrero de 2003 al 31 de enero de 2004 (Datos hipotéticos) (Millones de pesos) Ventas brutas: 1,700.00 Devoluciones de leche 5.00 Bonificación y descuentos 0.00 Ventas netas: 1,695.00 Menos: Costos variables: Alimento: 1,045.00 Mano de obra eventual: 5.00 Medicamentos: 13.10 Combustibles: Gasolina: 10.70 DISEL: 2.50 Agua: 7.50 Cama: 3.15 Desinfectantes: 13.80 Mantenimiento 19.40 Materiales de trabajo: 12.10 Otros gastos variables: 14.30 Total de costos variables: 1,146.55 Margen de explotación: 548.45 Menos: Costos fijos: Agotamiento de las vacas 200.00 Mano de obra fija: 85.00 Depreciación de instalaciones 60.00 Depreciación de equipo de transporte 30.00 Depreciación de equipo de trabajo 23.40 Depreciación de equipo de oficina 5.50 Amortización de gastos de instalación 0.50 Luz 15.25 Gastos financieros: 3.70 Otros gastos fijos: 1.70 425.05 Beneficio ordinario: 123.40 Mas: Ingresos extraordinarios 12.50 Menos: Gastos extraordinarios: 7.50 Beneficios antes de intereses e impuestos: 128.40 Menos: Intereses deuda a mediano y Largo plazo: 17.00 Beneficio antes del I.S.R. y del R.U.T. 111.40 (Menos) Impuestos sobre la renta 39.00 (Menos) Reparto de utilidades: 8.70 Beneficio neto: 63.70
  • 49.
    236 AUTOEVALUACIÓN 1.-La contabilidad financiera: a.Es útil tanto para terceros ajenos a la empresa como para sus gestores y propietarios. b. Sólo es útil para terceros ajenos a la empresa. c. Ha de rendir información mensual. d. Ninguna de las anteriores. 2. En una empresa se produce una nueva aportación de un antiguo socio, consistente en terrenos valorados en 500,000 pesos. Este hecho produce: a. Un incremento en capital, por el mismo importe. b. Un efecto nulo en capital, al ser un antiguo socio. c. Un incremento en activo y otro en pasivo, por el mismo importe d. Un incremento en activo y una disminución, igualmente en activo por el mismo importe. 3. Supongamos que una fábrica tiene unos automóviles que son utilizados única y exclusivamente para el transporte interno de los bienes dentro de la factoría, la empresa los contabilizará en la cuenta de: a. Maquinaria b. Elementos de transporte c. Otro inmovilizado material d. Ninguna de las anteriores 4. Supongamos que la empresa "La Vaquita”, dedicada a la producción de leche, concede un préstamo a la sociedad "ALPURA" a devolver en dos meses por importe de 1,000,000 de pesos. ¿En qué cuenta contabilizará " La Vaquita " este préstamo?: a. Deudas a corto plazo b. Créditos a corto plazo c. Deudas a corto plazo con entidades de crédito d. Ninguna de las anteriores.
  • 50.
    237 5. Si nosencontramos en el libro Diario de la empresa "j" el siguiente asiento: 40 Proveedores y a Forraje 40, podremos decir que: a. La empresa "j" utiliza el sistema de inventario periódico. b. El proveedor de la empresa "j" le ha concedido a ésta un descuento por 40. c. La empresa "j" le ha devuelto al proveedor mercancía por valor de 40. d. Las respuestas b) y c) son correctas. 6. De los cuatro hechos contables que se enuncian a continuación, ¿cuál está correctamente analizado? Hecho contable Efecto sobre el activo Efecto sobre el pasivo y neto A Se paga con cheque bancario la deuda contraída con un proveedor. Aumenta "Bancos, c/c". Disminuye "Proveedores". B Se cobra en metálico a un cliente. Aumenta "Caja". Aumenta "Clientes". C El banco abona en la cuenta corriente de la empresa un préstamo. Aumenta "Bancos, c/c". Aumenta "Préstamos bancarios". D Compra a crédito de mercancías. Aumenta "Mercaderías". Aumenta "Capital social". 7. Si una empresa recibe dinero de un cliente por servicios aún no prestados, nos encontramos ante un: a. Ingreso. b. Ingreso anticipado. c. Pasivo. d. Las respuestas b) y c) son correctas. 8. Si el importe del capital contable de una empresa es de 122 y los pasivos son de 66, ¿qué importe tienen los activos?: a. 64. b. 56.
  • 51.
    238 c. 188. d. Nose puede calcular. 9. El valor del patrimonio de una empresa se determina: a. Por la diferencia entre el valor del conjunto de bienes y obligaciones, por un lado, y el valor de los derechos por otro. b. Por la diferencia entre el valor del conjunto de derechos y obligaciones, por un lado, y el valor de los bienes por otro. c. Por la diferencia entre el valor del conjunto de bienes y derechos, por un lado, y el valor de las obligaciones por otro. d. Ninguna de las anteriores. 10. En el estado financiero denominado "Estado de Pérdidas y ganancias o Estado de Resultados" puede estar incluida la cuenta: a. Elementos de transporte b. Amortización acumulada del inmovilizado material c. Gastos anticipados d. Ninguna de las anteriores 11. Una de las etapas del Proceso Contable General es la elaboración de la información contable de síntesis, formada normalmente por los siguientes documentos contables: a. El diario, el balance general y el estado de resultados. b. El inventario, el mayor y el estado de resultados. c. El diario, el inventario, el estado de resultados. d. El balance general y el estado de resultados. 12. Una empresa con un activo de 50,000,000 pesos, y unas aportaciones de sus socios (único elemento del capital patrimonial en esa empresa) de 20,000,000 de pesos, tendrá unas deudas de: a. 70,000,000 pesos. b. No se puede saber porque falta información de los gastos e ingresos. c. 30,000,000 pesos. d. 45,000,000 pesos. 13. Tratándose de las anotaciones contables básicas, si nos centramos en los hechos contables simples, sabiendo que la primera anotación se refiere al Debe y la segunda al Haber, ¿Cuál será la relación correcta:
  • 52.
    239 a. (+A) (+A) b.(+A) (+C) c. (+A) (-C) d. Ninguna de las anteriores. 14. Los cargos en las cuentas permiten registrar los incrementos de los activos pero también: a. Las disminuciones de los activos. b. Los incrementos de las partidas del capital. c. Los incrementos de las cuentas de pasivo. d. Los incrementos de las cuentas de gastos. 15. Indique cuál de las siguientes afirmaciones sobre las cuentas de resultados es correcta: a. Las disminuciones son cargos. b. Las disminuciones son abonos. c. Los saldos son siempre deudores. d. Los saldos son siempre acreedores. 16. El libro que sirve de base para establecer la información resumen del período, se denomina: a. Balance de sumas. b. Mayor. c. Diario. d. Balance de sumas y saldos. 17. Tratándose de anotaciones contables básicas, si nos centramos en los hechos contables simples, sabiendo que la primera anotación se refiere al debe y la segunda al haber. ¿Cuál de las relaciones siguientes es correcta? a. (+C)(-A) b. (+P)(-P) c. (-C)(+P) d. Ninguna de las anteriores. 18. Indique cuál de las siguientes identidades contables es correcta: a. Activo + gasto = capital + pasivo + ingresos b. Activo + ingreso = capital + pasivo - ingresos
  • 53.
    240 c. Activo +(ingreso - gastos) = capital d. Activo - pasivo = capital + (gastos - ingresos) 19. Señale cuál de los pasivos siguientes sería un pasivo estimado: a. Préstamo de un banco. b. La nómina del personal. c. Las garantías postventa. d. Ninguna de las anteriores respuestas es correcta. 20. El pago de servicios como luz, agua o teléfono al contado: a. Incrementa el activo y el pasivo exigible. b. Incrementa los gastos y disminuye el activo. c. Disminuye el neto e incrementa el activo. d. Incrementa un activo y disminuye otro activo. 21. Desde la posición moderna de los gastos e ingresos, se puede decir que los ingresos, en el proceso de la partida doble, por un lado, son: a. El equivalente a una ganancia para la empresa. b. La entrega de bienes o servicios como consecuencia del proceso productivo. c. Las adquisiciones de bienes o servicios que colaboran en el proceso productivo. d. Ninguna de las anteriores. 22. Cuando se paga el día 1 de enero una cantidad que cubre el alquiler de los próximos seis meses, se produce el registro de: a. Un gasto. b. Un activo. c. Un activo y un pasivo simultáneamente. d. Un activo y un gasto simultáneamente. 23. Al comienzo de un año los activos de cierta sociedad sumaban 180,000 u.m. y los fondos propios 100,000 u.m.. Si durante el año los activos aumentaron en 60,000 u.m. y el pasivo exigible disminuyó en 10,000 u.m., ¿cuál es la cifra de fondos propios al final del año?: a. 90,000 u.m. b. 140,000 u.m.
  • 54.
    241 c. 150,000 u.m. d.170,000 u.m. 24. ¿Qué saldo presenta al final de mes la cuenta de Caja, que registra el dinero en efectivo de una “X” empresa que produce queso fresco, sabiendo que Luis Pérez, su propietario, aportó al negocio 5,000 u.m. en efectivo, además de una camioneta valorada en 10,000 u.m. y que se han producido durante el mes los siguientes cobros en efectivo: por venta de queso tipo ranchero, 600 u.m. y de un cliente en concepto de anticipo, 500 u.m. y los siguientes pagos también en efectivo: por el combustible consumido durante este mes, 140 u.m.; a Luis Pérez, para uso personal de éste, 900 u.m. y al único empleado de la empresa, 160 u.m. La mitad de este último importe es el sueldo del mes y el resto corresponde a un anticipo a descontar en las nóminas de los próximos tres meses: a. 5,730 u.m. b. 4,730 u.m. c. 3,830 u.m. d. Otra cifra. 25. Usted especialista en bovinos de leche obtiene en su primer año de actividad unas entradas de dinero por asesoramiento de 5,000, teniendo unos derechos de cobro por asesoramiento, al final del ejercicio, de 400. Su ingreso por este concepto de ese año importará: a. 5.400 b. 5.000 c. 4.600 d. Ninguna de las anteriores 26. Una empresa “Y” adquiere materia prima (alimento) por un precio al contado de 500. Acuerda con el proveedor satisfacer la deuda al cabo de 6 meses, pagando, al vencimiento, 510. En el momento de la compra el asiento será: a) 510 Materia prima a Proveedores 510 b) 500 10 Materia prima. Gastos financieros diferidos a Proveedores 510 c) 500 Materia prima a Proveedores 500
  • 55.
    242 d) Las respuestasb) o c) indistintamente. 27. El costo de ventas es equivalente a: a. Al costo de los litros de litros de leche vendidos. b. Las ventas valoradas a precio de costo. c. Las ventas valoradas a precio de venta. d. Las respuestas a) y b) indistintamente. 28. Un novillo, cuyo costo fue de 1,000, ha sido vendido, al contado, por 1,200. El registro de la operación es: a) 1,200 1,000 Caja y Bancos Costo de ventas a a Ventas Novillos 1,200 1,000 b) 1,200 Caja y Bancos a a Novillos Beneficio en ventas 1,000 200 c) 1,200 200 Caja y Bancos Novillos a a Novillos Beneficio en ventas 1,200 200 d) Todas las anteriores son correctas 29. Si nos encontramos en el libro Diario de la empresa "La Vaca Feliz" el siguiente asiento: 50 20 Litros de leche Beneficio en los Litros de Leche. a Clientes 70 Se puede decir que: a) La empresa "La Vaca Feliz" ha concedido un descuento de 70 a un cliente. b) El cliente ha devuelto a la empresa "La Vaca Feliz" los litros de leche cuyo precio de venta fue 70. c) Se venden los litros de leche a un cliente por importe de 70. d) Todas las respuestas anteriores son correctas.
  • 56.
    243 30. Las ventasbrutas del período han sido de 1,000, con devoluciones de 100 y un margen bruto en ventas de 30%, con lo que el costo de ventas es: a) 700 b) 770 c) 630 d) Necesitamos conocer el inventario final, para poder realizar el cálculo. 31. La cuenta Bancos, c/c. de “La Vaca Feliz, S.A.” registró los siguientes movimientos durante el mes de diciembre del año X8: Debe Bancos, c/c Haber 01-12 03-12 14-12 21-12 28-12 31-12 Saldo inicial N/facturas nº 915 N/facturas nº 916 Rappel por compras N/facturas nº 917 Intereses a n/favor 10,000 1,200 4,000 200 6,400 75 02-12 04-12 08-12 09-12 23-12 31-12 Renta Terreno diciembre Recibo teléfono Compra de Alimento Cuota anual préstamo hipotecario Paga extraordinaria Saldo a n/favor 900 200 1,700 5,000 600 13,475 Total debe 21,875 Total haber 21,875 ¿Qué saldo presenta esta cuenta el 10 de diciembre?: a) 2,200 (deudor) b) 2,800 (deudor) c) 3,400 (deudor) d) 13,475 (acreedor). 32. Una empresa cuenta con los siguientes elementos de su identidad contable: Activo inicial. ¿? Pasivo inicial. 6,000 Aportación adicional del empresario. 1,000
  • 57.
    244 Activo final. 18,000 Pasivofinal. 7,000 Ingresos del ejercicio. 4,000 Gastos del ejercicio. 2,000 Con estos datos, el activo inicial importa: a) 6,000 b) 8,000 c)14,000 d) 2,000 33. La empresa "C" presenta las siguientes cuentas en su balance de situación a 31/12/2003 después de la regularización: Caja y Bancos. 1,000 Proveedores. 3,000 Préstamos recibidos. 2,000 Clientes. 2,000 Existencias de leche. 5,000 Efectos a pagar 1,600 Equipo y Material Fijo. 800 Depreciación acumulada del Equipo y Material Fijo. 200 Pérdidas y ganancias (Saldo deudor). 2,000 El saldo de cuenta de capital de la empresa es de: a) 3,600 b) 4,200
  • 58.
    245 c) 2,000 d) Ningunade las anteriores. 34. El activo fijo de la empresa "C" del punto anterior es de: a) 200 b) 600 c) 800 d) Ninguna de las anteriores. 35. ¿En qué principio contable se sustenta, en esencia, la práctica contable consistente en reconocer determinados ingresos antes de que se cobren? a) Caja. b) Devengo. c) Prudencia. d) Precio de adquisición. 36. Que entiende por activo, pasivo y capital desde el punto de vista contable. 37. En relación al principio de la partida doble cual será el efecto que provocará un cargo a una cuenta de pasivo la contraparte en otra cuenta de pasivo, en una de activo y en una de capital será (recuerde que el efecto es un aumento o una disminución) 38. Menciona las cuentas que tienen saldo deudor y las cuentas que tienen saldo acreedor tanto del balance como del estado de resultados. 39. En relación al principio de la partida doble cual será el efecto que provocará un abono a una cuenta de activo en otra cuenta de activo, en una de pasivo y en una de capital (recuerde que el efecto es un aumento o una disminución). 40.- Menciona las cuentas del Balance General y las Cuentas del Estado de Resultados o de Pérdidas o Ganancias.
  • 59.
    246 RESPUESTAS 1. (a) Evidentemente, aquienes más útil resulta la contabilidad es a sus gestores y propietarios, además de a terceros. 2. (a) Las aportaciones de los socios constituyen siempre incrementos de capital. En este caso, la contrapartida es un cargo en terrenos, un aumento del activo. 3. (a) Por definición. Véase el segundo párrafo de la definición de la cuenta 223. 4. (b) Con relación con los préstamos, ha de tenerse en cuenta si son recibidos o realizados. Los últimos son activos, como el supuesto planteado en este caso: el activo a corto plazo que se refleja en la cuenta 540. 5. (d) El asiento indica que se está utilizando la cuenta de Mercaderías como cuenta única (independientemente de que sea administrativa o especulativa). Y, con esa premisa, los hechos contables que se describen en las letras b) y c) tendrían ese mismo reflejo contable. 6. (c) Dos cuestiones a destacar en relación con este punto: la primera, que éste es el análisis que ha de hacerse ante todo hecho contable, el cual facilitará su contabilización. La segunda, prestar atención a la distinta significación de la palabra "abonar" en la expresión coloquial (equivalente a pagar) y en terminología contable. 7. (d) Por tratarse de servicios que se prestarán a un cliente, la cuenta será de ingresos y, al haber sido cobrados antes de prestarlos, constituyen un pasivo a satisfacer con su prestación y, por tanto, son anticipados. 8. (c) Por aplicación directa de la Ecuación Fundamental del Balance: A = P + C. En este caso, A = 66 + 122 = 188. 9. (c) El valor del patrimonio de la empresa es el Capitel, el cual, despejado de la Ecuación Fundamental del Balance, es igual al Activo menos el Pasivo, siendo sus definiciones el contenido de la letra c).
  • 60.
    247 10. (d) El "Estadode Resultados" surge de los asientos de las cuentas de los gastos e ingresos. Por tanto, ninguna de las cuentas reseñadas pueden formar parte de ellas, ya que son del Balance General. 11. (d) Es la última etapa del proceso contable, como es lógico, ya que se trata de una síntesis de todo el ejercicio y los documentos que la componen son las cuentas anuales. 12. (c) Por aplicación directa de la Ecuación Fundamental del Balance. 13. (b) Por ejemplo, se incrementa cualquier cuenta de Activo a consecuencia de una aportación del empresario o de un socio. Las opciones representadas en a) y c) son imposibles. 14. (d) De acuerdo con el Convenio Fundamental del Funcionamiento de las Cuentas. 15. (a) Las cuentas de resultados son cuentas del Capital y, de acuerdo con el Convenio Fundamental del Funcionamiento de las Cuentas, las disminuciones de tales cuentas implican cargos. 16. (b) Porque en él se reflejan todas las variaciones sufridas en cada una de las cuentas y permite conocer el saldo final de cada una de ellas. Precisamente, la información resumen del período se contiene en las cuentas anuales, las cuales se forman con estos saldos finales. 17. (c) Por aplicación del Convenio Fundamental del Funcionamiento de las Cuentas. Un ejemplo podría ser la distribución del resultado, no hecha efectiva inmediatamente: disminuye un Neto y aumenta un Pasivo. 18. (a) Es la ecuación fundamental del patrimonio, incluyendo los gastos e ingresos, los cuales, conforme al Convenio Fundamental de Funcionamiento de las Cuentas, operan de manera similar al Activo los gastos y al Neto los ingresos.
  • 61.
    248 19. (c) Efectivamente, lasgarantías postventa pueden y suelen generar un pasivo cuyo importe no puede conocerse hasta que se produce. Es, por tanto, estimado. Los otros casos tienen importes perfectamente determinables. 20. (b) Teniendo en cuenta la ley de desglose de las cuentas y utilizando la cuenta de Mercaderías como cuenta múltiple especulativa (de conformidad con el Plan General de Contabilidad (PGC)). Se produce un gasto y disminuye el activo al producirse el pago. 21. (b) Es precisamente la definición de ingresos en dicha posición. No se consideran una ganancia. 22. (d) Debería haberse expresado al revés: "un gasto y un activo simultáneamente", para entender el cargo y abono, respectivamente; cargo a la cuenta de gastos y abono a la de Caja o Bancos. De todos modos, se habla de registro sin indicar el orden. Por otra parte, suele periodificarse únicamente al final del ejercicio. Por ello, no se considera en este caso la periodificación, ya que los seis meses entran dentro del ejercicio. 23. (d) Por aplicación de la Ecuación Fundamental del Balance. Al comienzo del ejercicio, el Pasivo será de 80,000 (A = P + C; por tanto, 180,000 = 80,000 + 100,000). A final del ejercicio, el activo será de 240,000 y el pasivo de 70,000; por tanto, los Fondos Propios o Capital Contable ascenderían a 170,000. 24. (d) El saldo de la cuenta Caja, no se corresponde con ninguna de las cifras que se señalan, sino que es deudor por importe de 4,900 unidades monetarias. Las sumas deudoras importan 6,100 y las acreedoras 1,200. 25. (a) Por aplicación del principio de devengo, los ingresos del ejercicio se corresponderán con el importe de los prestados durante el mismo, con independencia de que hayan sido cobrados o no. En este caso será, por tanto, la suma de lo cobrado más lo pendiente de cobro. 26. (b) Las 10 unidades monetarias de diferencia entre pagar en los plazos normales (muy corto plazo) y al cabo de seis meses, son un gasto financiero, que de
  • 62.
    249 ninguna manera hade ser cargado al coste de las mercancías. El enunciado utiliza la cuenta "Gastos financieros diferidos" que, como tal, no figura en el Plan General de Contabilidad (PGC). No obstante, por ser éste abierto, es válida su utilización. Sin embargo, si los seis meses entran dentro del ejercicio, sería más lógico utilizar directamente la cuenta "Intereses de deudas a corto plazo", a la que revertirá la utilizada por el enunciado a medida que se devenguen los mismos. 27. (d) En efecto, las expresiones contenidas en las respuestas a) y b) son equivalentes. A precio de coste han de valorarse las mercancías vendidas para obtener el coste de las ventas. 28. (d) En efecto, todas las respuestas llevan al mismo resultado; sin embargo, la forma más habitual de contabilizar este hecho contable, por el procedimiento de cuenta única administrativa, es la que figura como respuesta b), mientras que la c) no tiene mucho sentido realmente. 29. (b) En efecto, se habría contabilizado por el sistema de "cuenta única administrativa" y, por tanto, la devolución de una venta implica minoración (cargo) de los litros de leche y del beneficio correspondiente, así como del derecho de cobro contra el cliente. 30. (c) El costo de ventas es igual a las ventas netas menos el margen bruto. Por tanto: (Ventas brutas - Devoluciones de ventas) - su 30% = Costo de ventas. (1,000 - 100) - (30% de 900) = 630. 31. (c) Se trata del saldo de Mayor de la cuenta Bancos, c/c que figura en el enunciado, a fecha 10 de diciembre, suprimiendo de ella, por tanto, las anotaciones posteriores. 32. (c) Partiremos de la ecuación fundamental del Balance y, en relación con los datos finales, tendremos: A = P + C. Es decir, 18,000 = 7,000 + C en consecuencia, Capital final = 11,000
  • 63.
    250 El incremento delcapital ha sido: La aportación adicional del propietario + Ingresos - Gastos. Incremento del capital = 1,000 + 4,000 – 2,000 = 3,000. Y el capital inicial será = 11,000 – 3,000 = 8,000 Aplicando de nuevo la ecuación fundamental del Balance a los datos iniciales, tendremos: A = P + C; A = 6,000 + 8,000 = 14,000 33. (d) Las dos partes de un Balance (activo, por un lado y pasivo y capital, por otro), han de sumar lo mismo. Por tanto, poniendo las cuentas en forma de Balance, se obtiene el valor de la cuenta Capital por diferencias. El Activo (que incluye la cuenta de Pérdidas y ganancias al tener saldo deudor) suma 10,800; el Pasivo (incluida la cuenta de compensación de la depreciación acumulada del equipo y material fijo), 6,800; por tanto, la cuenta de Capital, única que falta de sumar, importará 4,000. 34. (b) En efecto, el único activo fijo figurado en ese Balance es el que comprende el equipo y material fijo, cuyo valor se obtiene minorando su saldo en el importe de la depreciación acumulada del equipo y material fijo. 35. (b) Por definición de este principio del Plan General de Contabilidad (PGC). 36. Activo son todos los recursos que tiene la empresa, se forman de las obligaciones y de las aportaciones de los dueños. Se clasifican de acuerdo al grado de disponibilidad tengan estos en convertirse en dinero liquido. Pasivo son las obligaciones o deudas que tiene la entidad con terceros, y se clasifican de acuerdo al grado de su exigibilidad. Capital son las aportaciones en dinero o en especie del dueño o accionistas. 37. El cargo en la cuenta de un pasivo será una disminución, mientras que la contraparte serán abonos: en la cuenta del pasivo habrá un aumento, en el activo una disminución y un aumento en el capital. 38. Las cuentas que tienen saldo deudor son: Las cuentas del Activo que es una cuenta del Balance General y las Cuentas de los Gastos o Egresos (Costos Fijos y Costos Variables) que son del Estado de Resultados o Perdidas y Ganancias.
  • 64.
    251 Las Cuentas quetienen saldo acreedor son las de Pasivo, Capital, que son del Balance General, y la de los Ingresos que es una cuenta del Estado de Resultados o Perdidas y Ganancias. 39. El abono a cualquier cuenta de activo provoca una disminución, y su contraparte ocasionaría cargos tanto en la cuenta de activo aumentando esta, en un pasivo diminuiría y en la de capital también disminuiría. 40. Las Cuentas del Balance General son el Activo, Pasivo y Capital, y la del Estado de Resultados son los Ingresos y los Egresos o Gastos.
  • 65.
    252 LITERATURA CONSULTADA 1.- ArciniegaNCC. La contabilidad en la empresa agropecuaria de bovinos. 2da. Ed. México: Trillas, 1990. 2.- Catacora CF. Sistemas y procedimientos contables. Caracas: Mc Graw- Hill. Interamericana de Venezuela, S.A., 1996. 3.- Dávila GS. La Auditoria interna ante los fraudes. México: Ediciones Contables y Administrativas, S.A., 1980. 4.- Hargadon J, Bernard Jr, Principios de contabilidad. Caracas: Editorial Norma., 1984. 5.- Kohler EL. Diccionario para contadores. 4ta Ed. México: Unión Tipográfica Editora Hispano-Americana, S.A. de C.V., 1979 6.- Luque, Enrique. Introducción al estudio de la contabilidad. 4ta ed. Caracas. Editexto. 1984. Tomo 1. 7.- Rojo, L.A. Tendencias de contabilidad y contabilidad creativa. Boletín AECA. Número 36. 1993. 8.- Torres, T.J.C.: Introducción a la contabilidad I. 12ª. Impresión. México: DIANA, S.A., 1991. 9.- Sweeny A. Fundamentos de contabilidad para dirigentes no versados en finanzas. México: Editorial Banca y Comercio S.A., 10.- Uhring A. Manual de contabilidad para organizaciones agrícolas. México: Trillas, 1988.