INVESTIGACIÓN DE MERCADOS
Objetivos
Nuestro objetivo y propósito es ofrecer una calidad de publicidad e imagen al cliente, de
acuerdo a la necesidad que necesite. Garantizar, que nuestros métodos de servicio, puede ser un
beneficio para aquella empresa o negocio el cual, desea de de una forma llamativa atraer al
servidor, no sólo por su imagen si no por sus productos.
Justificación y Antecedentes del Proyecto
Nos interesa, el estado económico del cliente para poder así, ofrecer una buena buen servicio
beneficiario en nuestra labor. Hemos investigado lo que desea el cliente de acuerdo a su empresa
o negocio, para que este proyecto sea satisfactorio para nosotros y quien permita hacer uso de
éste, nuestro proyecto.
Análisis del Sector
El sector investigado a través del tiempo, se ha caracterizado por ser un lugar comercial.
Nuestro logro sería ofrecer una publicidad que llene de satisfacción a los clientes.
Dentro de las empresas más fuertes y competitivas se encuentran las que son de litografia y
tipografia las cuales poseen una gran capacidad de tecnología, pues sus productos o publicidad
llegan al 99% de ventas.
El comportamiento del sector investigado ha bajado en clientes, por falta de publicidad que llame
la atención de quién lo observa, por eso nuestro propósito es hacer de aquella empresa pública y
reconocida no sólo por su publicidad si no por sus productos gracias a ello
ESTRATEGIAS DE MERCADO
Concepto del producto o servicio
Descripción:
- Principalmente vamos a hacer el diseño y publicidad de un producto en este caso Prendas de
vestir Personalizadas para artistas, Pretendemos satisfacer a los artistas que usaran esta marca ya
que en el Mercado actualmente es muy difícil encontrar una empresa que se dedique a esto.
- Características que tiene nuestro servicio es que para los compradores va a ser muy llamativa
ya que son muy pocas las posibilidades de encontrar empresas como está apoyando artistas
dedicados a este arte.
- El Uso Del Servicio es hacerle diseño y publicidad al producto que es ropa personalizada para
artistas como lo son bailarines, cirqueros, magos, teatreros etc.
- El diseño lo llevaremos a cabo con las preferencias del comprador, como quiere la publicidad,
de qué color ira el logo, cuanta publicidad quiere.
- El empaque Pues nosotros solo nos encargamos de la publicidad.
- FORTALEZAS: Que hay muy pocas empresas que se dediquen a este cuento de ropa
Personalizada para artistas, En cuanto al diseño será algo original o mejor que otros, Van a
incentivar que los artistas conozcan esa marca y conozcan todos clase de prendas personalizadas .
- DEBILIDADES: Por la Cantidad de publicidad otras empresas podrían ser la competencia y
perderíamos fama.
ESTRATEGIAS DE MARKETING MIX
PRECIO
• Análisis de competitivo de precios
Competidores Directos: L a competencia Por asesoría Cobra 300.000 =Plan de trabajo: 2’000.000
(Pendones, Ubicación, Ideas)
• Punto de equilibrio
Para nuestra compañía de diseño y publicidad ganaría en algún momento pero si llegara a tener
algún error en diseño perderíamos nosotros y no el cliente
Para calcular el punto de equilibrio necesitamos:
- Costes Fijos de la Empresa
- Costes variables por unidad de producto
- Precio de Venta del producto
• Condiciones De Pago
Al Comenzar Sera de contado y pues ya trascurriendo el tiempo será a Crédito o pues como le dé
facilidad al cliente.
• Impuesto de ventas
El IVA de mano de obra
• Costo de trasporte
- Si es para Trasportar el producto ira incluido en el pago del producto
- Si el caso es que la publicidad valla en un medio de trasporte para dar más publicidad se harán
arreglos con el vendedor y subiría el presupuesto.
• Riesgo Cambiario
Este se puede Determinar teniendo en cuenta el valor del dólar que no sea favorable en nuestra
empresa y en otro país puede ganar o perder (Si yo doy un valor en moneda colombiana pueda
que en otro país sea más económico o suba el presupuesto)
• Tácticas relacionadas con El Precio
- Tengo en cuenta al cliente al que le voy ofrecer el producto
- Ofrecer descuento depende de la cantidad de compras al producto que haga.
PROMOCION
Estrategias Para La Publicidad
• Empezaremos con Tarjetas de presentación
- 1000 tarjetas = 15.000 Aprox.
Otros Materiales
- Cada tinta para plotter $ 30.000 Aprox.
- Cada pliego de banner $ 4000 Aprox.
- Cada rollo de vinilo adhesivo $ 50.000 Aprox.
- Cada 100 pliegos de cartulina $ 400.000 Aprox.
- Dependiendo del tamaño de la plancha aproximadamente $ 12.000 Aprox.
• Estrategia de Promoción
Se Podría hacer Promoción y/o descuento si el cliente mandara hacer 2000 tarjetas en
promoción llevaría 100 volantes a mitad de precio.
• Cubrimiento Geográfico y Expansión
Inicialmente comenzamos en el Centro de formación Juan Bosco Obrero esperamos continuar
crenado nuestra propia empresa de diseño y publicidad, después distribuyéndonos por Bogotá y
finalmente a nivel nacional hasta tener mínimo 10 sucursales en el país.
• Presupuesto de Promoción
Para empezar repartiremos 2000 tarjetas de presentación en Bogotá, repetiremos volantes en un
lugar de Mayor Frecuencia de Transeúntes, Pegaremos carteles, Ansiaremos en páginas web,
redes sociales etc.
PLAZA
• Alternativas de Penetración
Gastaremos Presupuesto en la Mayor Publicidad para que conozcan el producto a mostrar y de
paso conozcan nuestra empresa dedicada a Diseño & Publicidad.
• Alternativas de comercialización
Pues las Planeadas Son:
- Primero A Nivel Ciudadano En Bogotá y ya después A Nivel Nacional
• Canal
Para distribuir nuestros productos, en primer lugar debemos determinar el tipo de canal que
vamos utilizar para distribuirlos y, en segundo lugar, seleccionar las plazas o puntos de venta en
donde los vamos ofrecer o vender.
Hacer uso de un canal directo implica vender nuestros productos directamente al consumidor
final sin hacer uso de intermediarios.
Por ejemplo, hacemos uso de canales directos cuando vendemos nuestros productos en nuestros
locales comerciales, a través de Internet o a través de eventos.
Si vamos a hacer uso de canales directos, debemos determinar si vamos a ofrecer o vender
nuestros productos en un local comercial propio (o varios locales), si los vamos a ofrecer o vender
a través de Internet o a través de Eventos.
SERVICIO
• Servicio Postventa
El plazo posterior que daremos después de la compra será de 1 mes Min.
Estrategias de aprovisionamiento
• Describa la forma de aprovisionamiento
Se provee por medio de micro empresas proveedoras dedicadas a la elaboración de materiales e
insumos para publicidad, como tintas, Banner, vinilos, cartuchos, Etc. Con grandes empresas no ya
que el proyecto empieza con algo pequeño y los grandes proveedores son para empresas grandes.
Todo se efectúa Con pagos mensuales.
• Cuáles serán los precios de adquisición
Aproximando precios:
Cada tinta para plotter 30.000
Cada pliego de banner 4000
Cada rollo de vinilo adhesivo 50.000
Cada 100 pliegos de cartulina 400.000
Dependiendo del tamaño de la plancha aproximadamente 12.000
• Cuáles serán las políticas crediticias de los vendedores
Todo será pagado de contado, o por créditos, aunque se pueden hacer pagos a mitad por el primer
trabajo y después cuando el trabajo este completado se pagará el resto como se hace en el
mercadeo del diseño.
También depende de lo grande que sea el trabajo, una gran cantidad hace que se pague por partes
si se ve la posibilidad.
• Cuáles serán los descuentos por pronto pago o por volumen, en caso afirmativo establecer
cuales.
De principio no se tendrán en cuenta descuentos o no se considerarán,
Dependiendo del cliente o de la confianza que se tenga podrían hacerse arreglos.
O si el pago es en el momento se pueden hacer descuentos.
• Definir si los proveedores otorgan crédito
Se otorga crédito dependiendo de la cantidad de material que se venda, por mayor aunque no se
han establecido precios aún. Se puede facturar a un mes o dos meses dependiendo del encargo.
• Establecer los plazos que se tienen para efectuar los pagos
Para comenzar la producción de un bien o servicio el cliente tiene que proveer la mitad del dinero
del trabajo y cuando se finalice se pagará el dinero restante. Los pagos se efectúan mensuales.
Proyección de ventas y políticas de cartera
• Defina cantidades de ventas por periodo
Semanalmente tener mínimo un trabajo para realizar y vender, sea un encargo por parte de una
empresa, un cliente o un diseño personalizado para determinada persona.
Cada mes un promedio de 50.000.000
• Determine los ingresos en pesos de acuerdo a la estrategia de precio y a la proyección de
unidades vendidas
La empresa se proyecta a vender 50.000.000 de pesos mensuales por venta de productos de
publicidad.
Concepto de Costo. Características. Clasificación
Costo:
Sacrificio económico que demanda o demandaría:
o un bien (materia prima)
o un servicio (un asesoramiento impositivo)
o un conjunto de bienes y servicios
b. la adquisición o producción de:
o la transformación de materias primas de los disponibles para la venta
o la comercialización de dichos bienes
o la administración del ente
o la investigación y desarrollo de nuevas tecnologías
o la financiación de otras actividades con fondos de terceros;
o la cancelación de un pasivo
c. el desarrollo de una actividad
Costos:
Consumidos: gastos incurridos para obtener ingresos
No consumidos: activos – con posibilidad futura de producir ingresos.
Si el sacrificio económico no tiene posibilidad presente o futura de producir ingresos es una
pérdida.
1. Dados:
a. Un elemento cuyo costo se desea medir (sea: un bien, un servicio o una actividad);
b. Un momento al cual se desea practicar la medición (sea: el cierre de un período contable o la
fecha en que se vendieron determinados bienes),
2. Costos Históricos y Costos Corriente Son:
Costos Históricos: Son los realmente incurridos en momentos no posteriores al de la medición. Son
Costos de ayer o del pasado.
Costos Corrientes : Son los costos en los que se incurriría en el momento de la medición.
Son costos de reposición (recompra- reproducción – refabricación).
Son medidas de valor.
Costos Históricos Ajustados por Inflación
• Son costos realmente incurridos reexpresados en moneda de poder adquisitivo del momento de
la medición.
• No son iguales a los costos corrientes (para su obtención se considera las variaciones de precios
de una canasta de bienes y servicios y no específicamente las variaciones de precios de los bienes
o servicios que son objeto de la medición).
• Es una medición anterior expresada en moneda del momento de la medición.
• Un costo histórico no ajustado por inflación es un criterio inadecuado para medir desde el punto
de vista contable.
1. Mediciones de Costos. Consideraciones Generales
Medición de los costos:
Debe basarse en normas que respeten:
• El concepto contable de costo y
• Los requisitos de la información contable
Medición del Costo
Costo de los bienes:
• Debe medirse considerando todos los sacrificios económicos necesarios para ponerlo en
condiciones de cumplir con el objetivo para el que fue adquirido o producido.
• sea considerando todas las erogaciones incurridas e indispensables para lograr que los bienes
estén en condiciones de ser vendidos o explotados económicamente (de permitir la obtención de
utilidades en forma directa o indirecta, por su venta o por su uso).
En una compra de bienes – en general – el costo surge de la acumulación de los siguientes valores:
• Precio de compra de contado
• Sacrificios económicos en concepto de :
• Derechos Aduaneros
• Comisiones pagaderas a agentes intermediarios
• Traslado y seguros sobre traslado
• Cargas y descargas
• Recepción
• Control de calidad
• Instalación
• Otras cuestiones consideradas necesarias e indispensables para poner el bien comprado en
condiciones de ser vendido o utilizado.
Compras al contado
El costo de los bienes comprados incluye:
a. su precio
b. los impuesto no recuperables
c. los costos vinculados con su traslado y desembarco (fletes, seguros, honorarios de despachantes
de aduana, recepción , etc).
d. las erogaciones demandadas por la función de compras.
Habrá además en el caso de la adquisición de dos o más bienes – que detectar la existencia de
costos comunes (fletes- seguros), para una adecuada distribución de los mismos.
Compras Financiadas
Coexisten:
a. una operación comercial (la adquisición del bien o servicio);
b. una operación financiera, destinada a considerar el hecho de que el comprador no posea el
dinero para pagar la compra al contado o que teniéndolo prefiera darle otro destino.
Ante un caso así, lo razonable es segregar:
a. el costo del bien o servicio, determinado de la misma manera que en una operación al contado;
1. es la diferencia entre el costo del bien o servicio y la suma a pagar al proveedor;
2. deberá ser posteriormente imputado a los diversos períodos cubiertos por la financiación.
b. el costo financiero, que:
Bienes y Servicios adquiridos mediante transacciones
Compras
Cuando un bien o servicio se compra y se paga al contado, la determinación del costo facturado
por el proveedor es sencilla, pues la contraprestación es la entrega de dinero . Si el desembolso se
efectuase en una moneda distinta a la usada para llevar la contabilidad, debería convertírselo
usando el tipo de cambio de la fecha de la transacción aplicable a la compra de dicha moneda.
El costo de los bienes comprados incluye:
a. su precio
b. los impuesto no recuperables
c. los costos vinculados con su traslado y desembarco (fletes, seguros, honorarios de despachantes
de aduana, recepción , etc).
las erogaciones demandadas por la función de compras.
Cuando la compra no se paga al contado coexisten:
a. una operación comercial (la adquisición del bien o servicio);
b. una operación financiera, destinada a considerar el hecho de que el comprador no posea el
dinero para pagar la compra al contado o que teniéndolo prefiera darle otro destino.
Ante un caso así, lo razonable es segregar:
a. el costo del bien o servicio, determinado de la misma manera que en una operación al contado;
1. es la diferencia entre el costo del bien o servicio y la suma a pagar al proveedor;
b. el costo financiero, que:
deberá ser posteriormente imputado a los diversos períodos cubiertos por la financiación.
Es razonable esperar que el costo financiero se facture explícitamente en la factura de compra o
en una nota de débito relacionada. Sin embargo, puede ocurrir que el vendedor, si la legislación lo
permite:
a. facture los bienes o servicios denominando precio a lo que el comprador debería pagar si
aprovechase totalmente el plazo máximo de financiación admitido para la operación;
b. ofrezca simultáneamente descuentos por pago anticipado para el caso en que el comprador
cancele la factura antes de que dicho plazo se cumpla, pudiendo existir descuentos diferentes en
función del momento de cancelación.
En estos casos, los intereses de la financiación están implícitos, pero no hay ninguna razón para
darles un tratamiento distinto al de los intereses explícitos.
Trueques
Un trueque implica el canje de bienes o servicios, pudiendo ocurrir que algunas de las partes
reconozca a la otra un derecho de cobrarle dinero para compensar las diferencias e valor de los
elementos canjeados.
El costo de los bienes o servicios recibidos en trueque puede medirse (en términos de los
sacrificios efectuados) considerando:
a. el valor neto de realización (VNR) de los bienes o servicios entregado (el neto que se habría
obtenido si se los hubiera vendido), que es una medición estimada del ingreso que se habría
obtenido por su salida;
b. el efectivo que debería haberse entregado (recibido) para liquidar la transacción en su fecha (si
hubiere financiación deberían excluirse los correspondientes intereses explícitos o implícitos).
Actividades. Insumos a Considerar. Costeo de los insumos.
El costo de una actividad es la suma de los costos de los insumos necesarios para su ejecución.
Insumos a considerar:
Los insumos a considerar deberían ser los efectivamente utilizados en las actividades.
Como señala la RRT 17:
El costo de los bienes producidos no debe incluir la porción de los costos ocasionados por:
a. improductividades físicas o ineficientes en el uso de los factores en general
b. la ociosidad producida por la falta de aprovechamiento de los factores fijos originada en la no
utilización de la capacidad de planta a su "nivel de actividad normal".
Costeo de los Insumos
Los costos demandados por una actividad deberían medirse sobre la base de los costos corrientes
de sus insumos. Si se computasen sus costos históricos no se obtendrían mediciones de los
momentos en que las actividades se ejecutan sino meras sumas algebraicas de mediciones de
momentos anteriores, pudiendo ocurrir que ello impida el logro del requisito de aproximación a la
realidad.
Bienes y servicios producidos
El costo de un bien o servicio producido es la suma de los costos de los insumos necesarios para su
obtención , incluyendo:
a. los costos de los bienes y servicios consumidos (tanto los adquiridos como los de propia
producción);
b. la porción imputable de los costos de su conversión.
La acumulación de costos de producción de bienes debe cesar cuando éstos se encuentran en
condiciones de ser vendidos o utilizados
COMPONENTES OPERACIÓN
Ficha Técnica
Principalmente las características de nuestro servicio es hacer publicidad a prendas de vestir para
artistas tenemos la capacidad y necesidad de apoyar en gran parte el producto de eso nos
encargamos nosotros de hacerle publicidad para que los compradores conozcan esta marca y nos
conozcan a nosotros como publicistas una ventaja que tenemos es que no hay variedad de
empresas dedicadas a este oficio el de hacerle publicidad a Artistas , en diseño principalmente
llevaremos a cabo una idea pero eso depende del comprador si toma el diseño que tenemos o
pediría cambio .
- El Tamaño va de acuerdo con la clase de publicidad que vallamos a utilizar, en la parte
tecnológica para hacer la publicidad se necesita tipos de maquinas avanzadas en este campo ya
sea en tarjetería, en la parte de pendones afiches, carteles, volantes, etc.
- Características Fisicoquímicas: En este campo es de prevención el contacto físico con tintas
porque en algunos casos son toxicas o podrían causar lecciones en la piel y es mejor que expertos
manejaran el tema de prevención y el contacto con el individuo.
- Condiciones Climáticas: En Publicidad es importante ese punto ya que para la realización de
publicidad ya sean catálogos, afiches etc. El clima es muy importante PORQUE? En alguna
maquinaria es mejor que el clima este templado o este cálido o frio porque podría dañar el diseño
o alguna pieza grafica.
- Factores Ambientales: Dentro de estos factores tenemos el factor abiótico son los aspectos
químicos como lo son el uso de tintas, corrosivos, diferentes líquidos que puedan dañar el medio
ambiente o también puedan afectar a los seres vivos.
- Empaque: Nuestro servicio en este paso sería en el empacamiento o envoltura de la ropa
personalizada podríamos hacer un diseño único y especial con sus condiciones y su uso.
- Embalaje : El Producto en este caso Ropa Personalizada se trasladara la mercancía en bandas u
otros mecanismos de manipulación , en el embalaje en cuanto a publicidad tendremos que mirar
cuantas tarjetas hay , cuantos volantes , con que publicidad cuenta el producto .
- Almacenamiento: Teniendo en cuenta los materiales con los cuales haremos publicidad es muy
importante que los almacenen en un ambiente seco y fresco para prevenir accidentes de que
algún material sea toxico.
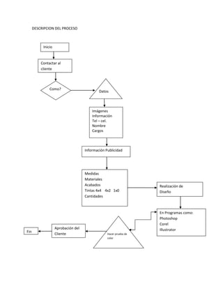
DESCRIPCION DEL PROCESO
Inicio
Contactar al
cliente
Como?
Datos
Información Publicidad
Imágenes
Información
Tel – cel.
Nombre
Cargos
Medidas
Materiales
Acabados
Tintas 4x4 4x2 1x0
Cantidades
Realización de
Diseño
En Programas como:
Photoshop
Corel
Illustrator
Hacer prueba de
color
Aprobación del
Cliente
Fin
NESECIDADES Y REQUERIMIENTOS
Producción y Elaboración
- Alistar el papel (Grama - tipo – Tamaño)
- Planchas de Impresión :Depende de la cabida del papel
- Planchas CMYK 4x4
Maquinas:
Impresión Digital
Impresión Offset
Maquinas Rotativas
Acabados: Barniz Plastificado y brillo parcial
Guillotina: Refilado
Empaque: en este paso tendríamos en cuenta en cada paquete cuantas tarjetas de
presentación van, cuantos volantes repartirán por personas, etc.
Tecnología Requerida:
Epson Stylus Pro GS6000 – Impresión Digital
Heidelberg – Impresión Offset
Estructura organizacional:
El diseño organizacional es clave, para que la futura empresa pueda tener la habilidad y capacidad
de orientarse al mercado, ser adaptable, innovadora y competir exitosamente en el corto y largo
plazo; el diseño organizacional es más que una simple estructura, es la integración de: estructura,
procesos, gente, cultura, sistemas y tecnología, donde la estrategia es el punto de partida y
soporte a la vez. Por lo mismo el tema de diseño organizacional para un emprendedor implica
pensar antes de actuar. En sus manos está, el deber de visualizar el tipo de empresa que quiere
construir, los valores que quiere fomentar, adonde quiere llegar y lo que está dispuesto a entregar
para lograrlo. Las empresas son el reflejo de sus emprendedores, tenemos el deber de crear
empresas sanas por dentro y por fuera, para ser productivas, competitivas y que agreguen valor y
estables en el largo plazo, manteniendo el control de los procesos mediante la construcción de
indicadores, que permitan monitorear el avance de las actividades que se realizan.
Aspectos legales de la empresa:
CONSTITUCIÓN LEGAL.
Cómo se señaló, es posible constituirse como persona física (propiedad individual) o como persona
moral (propiedad colectiva). En el primer caso, se pueden realizar directamente los trámites
respectivos ante la dependencia gubernamental correspondiente, y en el segundo, se debe
recurrir a los servicios de un notario público para que formule la escritura constitutiva de la
sociedad y lleve a cabo las gestiones necesarias para su registro.
Constitución como persona Física. ( Propiedad Individual).
De los ordenamientos legales del país se puede inferir que cualquier persona física que legalmente
pueda obligarse a contraer responsabilidades y tener derechos, puede libremente establecerse
como empresario, es decir, crear su propio negocio.
La figura legal de persona física corresponde a aquella en que una persona física responde de
manera personal y directa por los derechos y obligaciones a que dé lugar un acto jurídico y
mercantil.
Constitución como Persona Moral (Propiedad Colectiva )
Entre las clases de personas morales reconocidas por la Ley General de Sociedades Mercantiles, se
encuentran las siguientes :
• Sociedad Anónima
• Sociedad de responsabilidad Limitada
• Sociedad de Nombre Colectivo
• Sociedad de Comandita por Acciones
• Sociedad Cooperativa
El tipo de sociedad más común es la sociedad anónima, y los requisitos para su constitución son
los siguientes :
• Que haya dos socios como mínimo
• Que el capital social no sea menor al monto estipulado por ley
• Que esté íntegramente suscrito
• Que se exhiba en dinero en efectivo, cuando menos, el 20 por ciento del valor de cada acción
pagadera en numerario.
Algunos estudios legales
• Títulación y gravámenes del bien raíz
• Gastos notariales por transferencia e inscripción
• Análisis terrenos adyacentes (Derecho de agua, demarcación de límites)
• Legislación tributaria que afectan a: equipos y máquinas que deban importarse, patentes
Algunos estudios legales
• Legislación bancaria
• Legislación extranjera sobre exportaciones e importaciones
• Legislación laboral
•Legislación ambiental
REGISTRO DE MARCAS
FORMAS SOCIETARIAS
AFECTACION TRIBUTARIA
ASPECTOS LEGALES DEL PROYECTO
LICENCIAS
CLASIFICACION DE LAS EMPRESAS (LEY DE SOCIEDADES MERCANTILES)
VARIABLES
SOCIEDAD ANONIMA ABIERTA
SOCIEDAD ANONIMA CERRADA
SOCIEDAD DE RESPONSABILIDAD LIMITADA
EMPRESA INDIVIDUAL DE RESPONSABILIDAD LIMITADA
Nº DE SOCIOS
Mediante Escritura Pública
SOCIOS
Se constituye con un mínimo de dos socios.
RESPONSABILIDAD
Los socios responden solidaria e ilimitadamente por las operaciones sociales.
RAZON SOCIAL
Se toma con el nombre completo o apellido de alguno(s) de los socios y se agrega ``&CIA``,
``hermanos``, `` e hijos`` u otras análogas, o se incluyen los nombre completos o apellidos de todos
los socios.
CAPITAL
Está constituido por los aportes de los socios.
ORGANOS DEDIRECCION YCONTROL
Junta de socios
Junta directiva (opcional).
Representante legal.
DISOLUCION YLIQUIDACION
Por las causales indicadas en el artículo 218 del código de comercio.
Por muerte de alguno de los socios, a menos que se convengan que la sociedad continúe con los
demás, o que acepten que los derechos del fallecido sean ejercidos por su representante.
Por declaración de quiebra de alguno de los socios, si los demás no adquieren su interés social, o
no aceptan la cesión a un extraño.
Las demás estipuladas en el articulo319 del código de comercio
ESTADO ACTUAL
Nos encontramos en un contexto actual donde el exceso de información, de productos, de marcas,
en Definitiva, de mensajes que bombardean a un consumidor cada vez más saturado por la gran
Cantidad de impactos publicitarios que recibe, impone la búsqueda y aplicación de nuevas vías y/o
alternativas de comunicación que se adapten a los nuevos valores y tendencias que comienzan a
desarrollarse en el nuevo milenio. En este sentido, el enfoque del presente estudio centra sus
objetivos fundamentalmente en:
•El análisis de la situación actual y de los cambios producidos en la última década, en las
diferentes áreas de aplicación de la comunicación.
•El estudio y exposición de las tendencias de futuro que las diferentes áreas y soportes presentan.
LEGISLACION VIGENTE
Definida como el conjunto de normas que regulan una Nación, emitidas por la voluntad soberana
de ésta en la forma prevista en su Constitución Nacional, ya sea a través de la rama legislativa, a
través de sus cámaras, o excepcionalmente de la rama ejecutiva o judicial. El carácter general de la
legislación es mandar, prohibir, permitir o castigar.
En esta sección encontrará, Normas sustantivas, seguridad social, Normas procesales y Fallos de la
corte. Las Fuentes son: Ministerios de Salud, de Trabajo y de Hacienda, Corte Constitucional,
Consejo de Estado, Congreso y Presidencia de la República, Corte Suprema de Justicia, Sala de
Casación Laboral.
Aportes Parafiscales De conformidad con la ley 21 de 1982, la base para liquidar los aportes
parafiscales (SENA, ICBF y Cajas de compensación) es la nómina mensual de salarios. Se define
por...
Valores Upc Adicional Año 2.004 Zona Normal Fuente: Acuerdo 254 del CNSSS y Decreto 1703 de
2.002
Resolución 10871 30/12/03 Por la cual se prescribe el formato oficial del Certificado de Ingresos y
Retenciones para el año gravable 2003 y se señalan sus especificaciones y condiciones.
Decreto 3798 26/12/03 Por el cual se reglamenta parcialmente el artículo 17 de la Ley 549 de
1999, se dictan medidas en relación con la emisión de bonos pensiónales, se establecen
mecanismos para la compensación de obligaciones entre entidades públicas por concepto de
obligaciones pensiónales.
Decreto 3808 30/12/03 Por el cual se reglamenta el artículo 119 del Estatuto Tributario
Decreto 3800 29/12/03 Por el cual se reglamenta el literal e) del artículo 13 de la Ley 100 de 1993,
modificado por el artículo 2° de la Ley 797 de 2003.
Decreto 3804 30/12/03 Por el cual se reajustan los valores absolutos expresados en moneda
nacional en las normas relativas a los impuestos sobre la renta y complementarios, impuesto al
patrimonio, gravamen a los movimientos financieros, sobre las ventas, al impuesto de timbre
nacional para el año gravable 2004 y se dictan otras disposiciones
Tabla Retención en la Fuente vigente año 2004
Decreto 3803 30/12/03 Por el cual se ajustan los valores de retención en la fuente aplicable a los
pagos gravables originados en la relación laboral o legal y reglamentaria, y se dictan otras
disposiciones
Ley 863 29/12/03 por la cual se establecen normas tributarias, aduaneras, fiscales y de control
para estimular el crecimiento económico y el saneamiento de las finanzas públicas.
Ley 860 26/12/03 "Por la cual se reforman algunas disposiciones del Sistema General de Pensiones
previsto en la Ley 100 de 1993 y se dictan otras disposiciones"
DECRETO 3771 26/12/2003 "Por el cual se establece el auxilio de transporte"
DECRETO 3770 26/12/2003 Por el cual se acoge la decisión de la Comisión Permanente de
Concertación de Políticas Salariales y Laborales respecto del Salario Mínimo Legal Mensual Vigente
para el año 2004 y se dispone la publicación de la misma"
DECRETO 3450 01/12/2003 Por el cual se modifica el parágrafo del artículo 12 y el parágrafo 1° del
artículo 13 del Decreto 2340 de 2003........
DECRETO 3545 10/12/2003 Por el cual se fija la remuneración de los empleados públicos
pertenecientes a las Empresas Industriales y Comerciales del Estado y a las sociedades de
Economía mixta directas e indirectas del orden nacional sometidas al régimen de dichas empresas
y dictan otras disposiciones en materia salarial.......
PRIMA DE SERVICIOS [§ 3139] ART. 306. Principio general. 1. Toda empresa de carácter
permanente está obligada a pagar a cada uno de sus trabajadores, excepto a los ocasionales o
transitorios, como prestación especial, una prima de servicios, así:......
Sentencia C-835/03 del 23/11/2003 Demanda de inconstitucionalidad contra los artículos 19 y 20
de la Ley 797 de 2003.
Corte Suprema de Justicia Sentencia 13772 del 12/Nov/03. Tutela Referencia No. 2000869.
(Laboral 0030/03 )
Sentencia C-1056/03 del 11/11/2003 Demanda de inconstitucionalidad contra los artículos 11, 17,
18, 21, 22 y 23 de la Ley 797 de 2003, "por la cual se reforman algunas disposiciones del sistema
general de pensiones previsto en la Ley 100 de 1993 y se adoptan disposiciones sobre los
regímenes pensionales exceptuados y especiales"
Sentencia C-1037/03 del 05/11/2003 Demanda de inconstitucionalidad contra los artículos 9°
(parcial) de la Ley 797 de 29 de enero de 2003, 29 del Decreto Ley 2400 de 1968 y 119, 120, 121 y
124 del Decreto 1950 de 1973.
DECRETO 3772 13/11/2003 Por el cual se modifica el artículo 10 del Decreto 2681 de 2003.
Sentencia C-1017/03 del 30/10/2003 Demanda de inconstitucionalidad contra la Ley 780 de
20702 "Por la cual se decreta el Presupuesto de Rentas y Recursos de Capital y Ley de
apropiaciones para la vigencia fiscal del 1° de enero al 31 de diciembre de 2003".
Circular MINISTERIO DE LA PROTECCIÓN SOCIAL No. 000055 24/10/2003Multiafiliados,
Multicompensados o Fallecidos. Glosas a las declaraciones de giro y compensación del régimen
contributivo del sgsss - Procedimientos operativos para solución de casos.
Sentencia C-897/03 del 07/10/2003 Demanda de inconstitucionalidad contra el artículo 14
(parcial) del Decreto 2351 de 1965 "Por el cual se hacen unas reformas al Código Sustantivo del
Trabajo", y el artículo 21 (parcial) del Decreto 1045 de 1978, "Por el cual se fijan reglas generales
para la aplicación de las normas sobre prestaciones sociales de los empleados públicos y
trabajadores oficiales del sector nacional"
CONCEPTO RETENCIÓN EN LA FUENTE 073750 14/11/2003 Tema: Retención en la fuente;
Descriptores:
Ingresos Laborales
DECRETO 2800 29/09/2003 Por el cual se reglamenta parcialmente el literal b) del artículo 13 del
Decreto-ley 1295 de 1994.
Sentencia C-801/03 del 16/09/2003 Demanda de inconstitucionalidad contra los artículos 47, 48 y
51 de la Ley 789 de 2002
Sentencia C-800/03 del 16/09/2003 Norma Acusada: Artículo 43 de la Ley 789 de 2002
DECRETO 2340 19/08/2003 Por el cual se reglamenta la Ley 789 de 2002 en lo relacionado con la
administración y gestión de los recursos para el crédito y se dictan medidas para acceder a los
beneficios del Fondo para el Fomento del Empleo y Protección al Desempleado
DECRETO 2090 2/06/2003 Por el cual se definen las actividades de alto riesgo para la salud del
trabajador y se modifican y señalan las condiciones, requisitos y beneficios del régimen de
pensiones de los trabajadores que laboran en dichas actividades.
DECRETO 1336 27/05/2003 Por el cual se modifica el régimen de Prima Técnica para los
empleados públicos del Estado .
DECRETO 933 11/04/2003 Por medio del cual se reglamenta el Contrato de Aprendizaje y se dictan
otras disposiciones.
DECRETO 827 04/04/2003 Por el cual se reglamentan los artículos 6°, 7°, 10° , 11°, 16°, numerales
8 y 13, 20°, 21 numeral 2 y 24° de la ley 789 de 2002, en lo relacionado con la administración y
gestión de los recursos para el fondo de fomento del empleo y protección al desempleo
CONCEPTO TRIBUTARIO 015454 26/03/2003 Tema: Retención en la fuente; Descriptores:
Disminución de la base de retención por salarios
CONCEPTO TRIBUTARIO 015071 25/03/2003 Tema: Retención en la fuente; Descriptores:
Determinación de la retención por indemnización por despido injustificado.
DECRETO 510 del 05/03/2003 Por medio del cual se reglamentan parcialmente los artículos
3,5,7,8,9,10 y 14 de la Ley 797 de 2003
DECRETO 449 27/02/2003 Por el cual se reglamenta parcialmente la Ley 788 de 2002 y el Libro VI
del Estatuto Tributario
DECRETO NUMERO 448 del 27/02/2003 Por el cual se establece un plazo especial para la
autoliquidación de aportes en el Sistema de Seguridad Social Integral
Sentencia C-042-03 del 28/01/2003 Asunto: Demanda de inconstitucionalidad contra los literales
“a” y “b” (parciales) del numeral 1º del artículo 306 del Código Sustantivo del Trabajo
Sentencia C-034-03 del 28/01/2003 Asunto: Demanda de inconstitucionalidad contra el artículo
306 (parcial) del Código Sustantivo del Trabajo (Decretos 2663 y 3743 de 1950, adoptados por la
Ley 141 de 1961 como legislación permanente).
CONCEPTO TRIBUTARIO 006346 12/02/2003 Retención en la Fuente Problema jurídico: ¿Cómo
opera la exención del 25% del valor total de los pagos laborales y la limitación a $4.000.000 para el
cálculo del porcentaje fijo de retención?
Resolucion 12725 31/12/02 "por la cual se prescribe el formato oficial del Certificado de Ingresos
y Retenciones para el año gravable 2002 y se señalan sus especificaciones y condiciones"
Ley 797 29/01/03 Reforma Pensional ...." por el cual se reforman algunas disposiciones del
sistema general de pensiones previsto en la ley 100 de 1993 y se adoptan disposiciones sobre los
regímenes pensionales exceptuados y especiales "
Ley 788 27/12/02 Reforma Tributaria ...." Por la cual se expiden normas en materia tributaria y
penal del orden nacional y territorial, y se dictan otras disposiciones "
Ley 789 27/12/02 Reforma Laboral ...."Por la cual se dictan normas para apoyar el empleo y
ampliar la Protección Social y se modifican artículos de código sustantivo del trabajo"
Proyecto de Decreto de las IPS ....Por el cual se determina la naturaleza de los recursos del Sistema
General de Seguridad Social en Salud, y se dictan otras disposiciones.
Proyecto de Ley 215 .......Por el cual se modifica el sistema de Seguridad Integral en materia de
pensiones contenido en la Ley 100 de 1993 y se dictan otras disposiciones.
Proyecto de Ley 120 del Senado ........Por la cual se modifica parcialmente la Ley 100/93 y se
adoptan normas relacionadas con los precios de venta al público de productos farmacéuticos y
medicamentos y se dictan otras disposiciones.
Salario Mínimo Mensual Legal Vigente para el Año 2003
Auxilio de Transporte vigente para el año 2003
Tabla de Retencion en la Fuente para el año 2003
Ley 776 del 17/12/2002 ...."Por la cual se dictan normas sobre la organización admon. y
prestaciones del sistema general de riesgos profesionales"
Decreto 2751 del 26/11/2002 ...."Por medio del cual se reglamenta el articulo 5° del Decreto 2150
de 1995 y la Ley 700 de 2001"
Decreto 2400 del 25/10/2002 ....Por el cual se modifica el Decreto 1703 de 2002 ("Por el cual se
adoptan medidas para promover y controlar la afiliación y el pago de aportes en el Sistema
General de Seguridad Social en Salud" )
Sentencia C-789-02 del 24/09/2002 ....Asunto: Demanda de inconstitucionalidad contra el artículo
36, incisos 4 y 5 de la Ley 100 de 1993.
Sentencia C-671-02 del 20/08/2002 ....Demanda de inconstitucionalidad contra el artículo 24
(parcial) del Decreto-Ley 1795 de 2000, "por el cual se estructura el Sistema de Salud de las
Fuerzas Militares y de la Policía Nacional".
Sentencia C-687-02 del 27/08/2002 ....Demanda de inconstitucionalidad contra el artículo 19 de la
ley 716 de 2001 "por medio de la cual se expiden normas para el saneamiento de la información
contable en el sector público y se dictan en materia tributaria otras disposiciones"
Directiva 13 del 15/10/2002 ...Asunto: Racionalización de las plantas de personal como acción
inmediata del programa de Renovación de la Administración Pública: Hacia un Estado
Comunitario.
Circular 03 del 24/09/2002 ....Asunto: Por la cual se dejan sin efectos jurídicos de las circulares 01
02 de 2002.
Ley 771 del 14/09/2002 ...."Por la cual se modifican el artículo 134 y el numeral 6 del articulo 152
de la ley 270 de 1996"
Decreto 1949 del 29/08/2002 ....Por medio del cual se reglamenta el Decreto No. 1838 del 11 de
agosto de 2002 ( Por medio del cual se crea un impuesto especial destinado a atender los gastos
del Presupuesto General de la Nación necesarios para preservar la Seguridad Democrática.)
Decreto 1919 del 27/08/2002 ....Por el cual se fija el régimen de prestaciones sociales para los
empleados públicos y se regula el régimen mínimo prestacional de los trabajadores oficiales del
nivel territorial.
Acuerdo 234 del 27/08/2002 ...."Por el cual se ajusta el valor de la Unidad de Pago por Capitación
del Plan Obligatorio de Salud del Régimen Contributivo para el periodo agosto 1 a 31 de Diciembre
de 2002"
Circular 02 del 20/02/2002 ....Asunto: Planes de trabajo anual y financiación de los programas de
promoción y prevención que deben adelantar los empleadores, las administradoras de riesgos
profesionales y la ARP del Seguro Social.
Decreto 1703 del 02/08/2002 ....Por el cual se adoptan medidas para promover y controlar la
afiliación y el pago de aportes en el Sistema General de Seguridad Social en Salud.
Decreto 1755 del 06/08/2002 ...."por el cual se reglamenta el funcionamiento de la subcuenta de
compensación interna del régimen contributivo del Fondo de Solidaridad y Garantía, Fosyga."
Sentencia 12744 del 03/07/2002 ....Decide la Sala el recurso de apelación interpuesto por el
apoderado judicial de la actora, contra la sentencia de Junio 14 de 2001 del Tribunal
Administrativo de Cundinamarca, parcialmente estimatorio de las súplicas de la demanda de
nulidad y restablecimiento del derecho incoada contra la actuación administrativa en virtud de la
cual el Servicio Nacional de Apredizaje - SENA ordenó el pago de los aportes parafiscales causados
a su favor por los años 1994, 1995 y 1996.
Decreto 1607 del 31/07/2002 ....Por el cual se modifica la Tabla de Clasificación de Actividades
Económicas para el Sistema General de Riesgos Profesionales y se dictan otras disposiciones.
Ley 755 del 23/07/2002 ...."Por la cuall se modifica el parágrafo de artículo 236 del código
sustantivo del Trabajo _ Ley Maria"
Sentencia C-452 del 12/06/2002 ....En ejercicio de la acción pública de inconstitucionalidad, se,
demandaron los artículos 34 y parágrafos 1 y 2, 35 y parágrafo, 36, 37 y parágrafo 1 y 2, 38, 39,40
y parágrafo, 41, 42 y parágrafo, 44 y parágrafo transitorio, 45, 46, 47, 48 y parágrafos 1, 2, 3, 49,
50, 51, 52 parágrafo transitorio, 53 y parágrafo, 54, 55, 96 y 98 del Decreto Legislativo 1295 de
1994. "Por el cual se determina la organización y administración del Sistema General de Riesgos
Profesionales".
Decreto 1281 del 19/06/2002 ....Por el cual se expiden las normas que regulan los flujos de caja y
la utilización oportuna y eficiente de los recursos del sector salud y su utilización en la prestación.
Decreto 1073 del 24/05/2002 ....por el cual se reglamentan las Leyes 71 y 79 de 1988 y se regulan
algunos aspectos relacionados con los descuentos permitidos a las mesadas pensionales en el
régimen de prima media".
Decreto 1063 del 24/05/2002 ....Por el cual se modifican los artículos 19 y 20 del decreto 660 de
2002
Sentencia C245 de 2002 ....Demanda de inconstitucionalidad contra los artículos 93, parcial, y 121,
parcial, de la Ley 633 de 2000 "por la cual se expiden normas en materia tributaria, se dictan
disposiciones sobre el tratamiento de los Fondos Obligatorios para la Vivienda de Interés Social y
se introducen normas para fortalecer las finanzas de la Rama Judicial" (Esta norma fué enviada
tambien a los rubros, Tributaria y Bogota D.C.)
Decreto 941 del 10/05/02 ....Por el cual se adoptan unas medidas de intervención y se
reglamentan parcialmente el artículo 41 de la Ley 550 de 1999, el parágrafo 2º del artículo 41 de la
Ley 80 de 1993, y el artículo 283 de la Ley 100 de 1993.
DECRETO 660 10/04/2002 por el cual se fijan las escalas de asignación básica de los empleos que
sean desempeñados por empleados públicos de la Rama Ejecutiva, Corporaciones Autónomas
Regionales y de Desarrollo Sostenible, Empresas Sociales del Estado, del orden nacional y se dictan
otras disposiciones.
Ley 712 del 5/12/2001 ...."Por el cual se reforma el Código Procesal del Trabajo".
DECRETO 806 30/04/1998 Por el cual se reglamenta la afiliación al Régimen de Seguridad Social en
Salud y la prestación de los beneficios del servicio público esencial de Seguridad Social en Salud y
como servicio de interés general, en todo el territorio nacional.
Gastos de puesta en marcha
El costo al iniciar el proyecto depende del modelo de nuestro sector donde vamos a trabajar, que
en este caso será el sector publicitario. Según la
Fundación Ewing Marion Kauffman el costo promedio para empezar una empresa es de 30.000 Dól
ares (57.000.000 millones) pero para pequeñas y medianas empresas se puede calcular maso men
os la mitad de esta cifra.
Si se opta por comprar un local ay que examinar si cuenta con los respectivos documentos como li
cencia y escrituras, o de lo contrario se podrá arrendar un local.
En caso de que en el lugar se produzcan ruidos o contaminación de algún tipo se debe presentar u
n estudio de impacto acústico firmado por un técnico donde se muestre el punto que causa el pro
blema y los métodos que se van a realizar para contrarrestar el foco de contaminación (licencias a
mbientales). Además hay que verificar que el nombre de la empresa no este registrado en la Cám
ara de comercio, en el caso de Publicidad artística no está registrado aún.
Gastos anuales de administración
Durante el año se pueden interpretar gastos de 5.000 Dólares (9.600.000 millones) en viajes, la ad
ecuación de un local dependiendo del estado y del precio de la adquisición, Diseño de exteriores h
echo dentro del mism
INVERSIONES DE CAPITAL DE TRABAJO
Materia Prima
Las principales características de materia prima para la impresión son:
COLOR: Es la propiedad fundamental de cualquier tinta. Incluso en el caso de
impresión de texto y logotipos, una reproducción colorimétricamente fiel del motivo
impreso es muy importante. Uno de los problemas fundamentales en artes gráficas,
es la aparición de dominantes de los colores primarios de impresión que den lugar a
tonalidades poco naturales, un cielo amoratado, un asfalto rojizo, o una cara
amarillenta.
BRILLO : Es una propiedad que se define como el cociente entre la luz reflejada y la
luz incidente a un ángulo concreto, es una de las principales características de
apariencia de un impreso y puede darnos información sobre las propiedades del
soporte de impresión, como el tamaño de poro, se miden mediante brilló metros.
SECADO: Proceso por el que la tinta pasa de estado viscoso a sólido, quedando seca
al tacto. En la primera fase de secado la tinta pierde su estado viscoso y los pliegos
pueden manipularse sin repintados o pegados. La segunda fase es el endurecimiento
final de la película.
VISCOSIDAD: Es la resistencia a fluir de la tinta. Un líquido que fluya rápidamente
se dice que es de baja viscosidad, otro que lo haga lentamente es de alta viscosidad.
Este parámetro indica la concentración adecuada de pigmento en tintas líquidas y
sirve para evaluar el ratio de evaporación de disolvente en estas.
TENSIÓN SUPERFICIAL: Esta característica está presente en todos los líquidos y
pastas y es especialmente importante en tintas líquidas que se impriman en soportes
no porosos. Estas tintas suelen llevar aditivos tensioactivos que modifican la tensión
superficial, generalmente para disminuirla. Una tensión superficial demasiado alta
provocará problemas de adhesión de las tintas sobre el soporte dando lugar a
impresiones poco homogéneas y poca adhesión de la tinta sobre el soporte.
TIRO. O TACK: Es la resistencia que opone una película de tinta a fragmentarse. Es
la propiedad más importante en las tintas Offset ya que puede ser causa de arrancado
del papel, fallos en la salida del pliego, defectos de trapping, entre muchos otros.
TRAPPING: Capacidad de atrapado de la tinta, propiedad que hace que una tinta
fresca ya impresa sea capaz de atrapar otra capa de tinta impresa a continuación.
Para reducir al mínimo los problemas con el trapping, el orden secuencial de
impresión de las tintas debe ser de mayor a menor tiro. Se mide con un densitómetro
sobre muestras impresas en IGT o sobre el impreso final.
Tipos De Papeles:
- Bond/Offset
- Esmaltados
- Bristol
- Copia
CARTULINAS:
- Esmaltadas reverso Kraft
- Esmaltadas reverso blanco
 Productos autoadhesivos con superficie de impresión en papel (Bond,
esmaltado) o en sustrato sintético (vinilo, poliéster, polipropileno, metalizados)
con materiales adhesivos para diferentes tipos de aplicaciones
PRODUCTO EN PROCESO
Precios Aprox.
Cada tinta para plotter 30.000
Cada pliego de banner 4000
Cada rollo de vinilo adhesivo 50.000
Cada 100 pliegos de cartulina 400.000
PRODUCTO TERMINADO
- 1000 Tarjetas Por 60.000 Aprox.
- 500 volantes con papel Bond ½ cata 1 tinta por 40.000 Aprox.
- Lapiceros publicitarios para su empresa $450
- Dirigibles para su empresa 290.000
Nunca hay que dar por hecho el precio. Generalmente los profesionales casi de
cualquier profesión tenemos el mal hábito de subestimarnos, sin embargo debemos
tener cuidado porque si fijamos precios demasiado altos no lograremos concretar
ningún negocio, pero si por el contrario, ponemos un precio demasiado bajo,
desearemos no haber obtenido ninguno. ¿Cómo debemos fijar un precio a nuestros
servicios? No podemos cobrar más que la competencia suponiendo que podemos
descubrir cuanto cobran realmente, o sea no podemos sobrepasarnos de los valores
de mercado pero tenemos que tener muy en cuenta que lo que cobremos nos permita
pagar todos los costos de nuestro emprendimiento más un margen que haga
realmente mantenernos interesados y seguir haciendo el esfuerzo.
Para fijar una política de precios coherente tenemos primero que dejar en claro un par
de conceptos básicos como valor y utilidad.
Valor/precio: tenemos que tomar en cuenta que el precio que un cliente paga por un
mismo servicio es mucho mayor que el que paga como consumidor de dos productos
similares, esto ocurre porque la información sobre precios de servicios es
generalmente insuficiente, difícil de comparar, porque los servicios son
sustancialmente diferentes como son de diferentes los profesionales que los brindan y
porque el valor de un servicio es mayor que el precio. Desde el punto de vista del
marketing de servicios, precio y valor tienen poco que ver, lo que cobramos está
remotamente relacionado con el valor o dicho de otra manera, el precio no se basa en
el valor. Los precios se basan en los costos y en un margen de utilidad. Para lo cual
primero debemos saber cuánto cuesta nuestro servicio.
Utilidad: el margen de utilidad o contribución marginal es aquel porcentaje que se
adiciona a los costos y que constituyen nuestra reserva financiera para evitar
encontrarnos manejando muy cerca del precipicio. Un margen muy elevado puede
dejarnos fuera de foco pero uno menor es como manejar un F1 sin cinturón de
seguridad.
Estos dos conceptos nos permiten determinar nuestra CPE (cifra punto de equilibrio).
Existen infinidad de métodos que sirven para calcular costos y fijar precios, yo les
propongo tres de los que me parecieron más serios y aplicables para estudios de
diseño, pero antes vamos a clarificar qué es eso del punto de equilibrio.
La cifra punto de equilibrio es aquel lugar en el que estamos a punto de caer o de
sostenernos en el negocio. Por ello hay que tener en cuenta que es un lugar del que
debemos alejarnos lo más posible para evitar fracasar, a veces escucho “mientras que
por lo menos zafemos los costos vamos a estar bien, me conformo con eso”, grave
error, no va a pasar mucho tiempo para que quienes piensen de esa manera se den
cuenta dolorosamente que estar con los costos y las entradas equilibradas no es
suficiente. Los costos son los bienes y servicios que consumimos para prestar
nuestros servicios profesionales y pueden clasificarse de la siguiente manera:
• Por área, nos sirven, por ejemplo, para comparar áreas de inversión
• Por tipo de bien consumido o prestado, conocerlos nos es útil cuando queremos
reducirlos
• Por finalidad, a su vez son
- Directos, que se aplican directamente al costo de servucción
- Indirectos, se aplican mediante fórmulas que los distribuyen equitativamente
• Por tiempo o cantidad, a su vez son :
- Fijos, dependen del tiempo transcurrido
- Variables, dependen de la cantidad de prestaciones
Para entender mejor que es una cifra punto de equilibrio es útil el siguiente esquema:
Para expresar estos conceptos como fórmulas:
CiPEq = TCF / PVu – CVu = TCF/ MC
MC = PVu – CVu
CiPEq = Cifra punto de equilibrio
TCF = Total costos fijos
PVu = Precio de venta unitario
CVu = Costo de venta unitario
CF = Total de costos fijos
MC = Margen de contribución
Los costos fijos son un monstruito que tenemos que tener siempre bajo control,
porque se va a comer una importante cantidad de nuestros ingresos mensuales y
“existe” a pesar de que no hagamos nada.
OK, ¡qué lindo! ¿No?, ¡Vamos! No es tan difícil, si lo puede hacer un contador ¿Cómo
no lo vamos a poder hacer nosotros que somos creativos? ahora veamos los métodos
para calcular nuestros precios.
A continuación les transcribo el artículo que escribí sobre precios cuyo éxito me
motivó a recopilar el resto de la información para armar este curso.
¿Cómo hago para fijarle un precio a mis trabajos de diseño?
Cuando hace ya algunos añitos me planteé este tema y empecé a preguntarle a
algunos colegas con más experiencia cómo hacían ellos, me encontré con respuestas
del tipo (muy frecuentes en nuestro medio): Cobra de acuerdo al sistema de los
“dígitos oscilantes” o “masomenismo”, de acuerdo al tamaño que supongas que tiene
la empresa que te solicita el trabajo, si te parece grande cobra más y si te parece
chica cobra menos”, o “de acuerdo a la cara del tipo”, en el mejor de los casos me
recomendaron “ponele un precio a tu hora de trabajo y cobra de acuerdo al tiempo
que te lleve el trabajo”.
Si bien ésta última se acercaba, no me pareció muy seria y me dejaba casi tan en
blanco como al principio. Recurrí a otros medios, analicé como se cotizan los
honorarios profesionales en otros rubros de servicios, pregunté como hacen
profesionales del diseño en otros países y después de andar un tiempo, estos fueron
algunos de los métodos que encontré, espero les sirvan a menos como guía (tomando
como ejemplo mi profesión, la de diseñador gráfico). Hay muchas teorías y métodos al
respecto, en este caso referiré tres.
Cómo primera medida pongamos como norma los siguientes puntos:
• La nuestra es una actividad dentro del rubro “servicios”, si bien entregamos algo
tangible al final del trabajo (un disco, un original, o lo que sea) éstos no son más que
un vehículo en donde plasmamos nuestras ideas o procedimientos.
• Tenemos que entender a nuestra actividad como una empresa, por más que
trabajemos solos en casa o tengamos un estudio con personal contratado. En ambos
casos los principios económicos son los mismos. Teniendo en cuenta que el objeto de
cualquier empresa es el de generar utilidades para sus accionistas, a través de
proporcionar bienes y/o servicios, cobrando un precio que cubre los gastos y genera
una utilidad, cumpliendo así una función práctica dentro de la sociedad.
• Nuestra actividad debe generar una ganancia, esto que parece tan obvio, a veces no
lo es tanto, sobre todo para diseñadores jóvenes que por hacerse de un lugar
descuidan este aspecto, un derecho de piso no se paga regalando (o casi) un trabajo,
con esto sólo se consigue prostituir el mercado y desvalorizar la actividad. O sea pan
“tal vez para hoy” y hambre “seguro” para mañana.
• El dinero que obtiene nuestra empresa no es nuestro dinero, es dinero de nuestra
empresa, que debe entenderse como un ente aparte de nosotros, por consiguiente
debe pagarnos un sueldo, el que nosotros determinemos.
• La utilidad de la empresa, después de asignarnos un sueldo, cubrir gastos y pagar
obligaciones impositivas, debe reinvertirse en la misma. Sino los costos futuros de
actualización saldrá de nuestros bolsillos.
• Ofrecemos un servicio que puede y debe ser medido en tiempo. Cuando se analizan
las diferentes formas de realizar un trabajo de diseño la única regla que puede ser
universal es el tiempo, por lo tanto nuestras cotizaciones deben calcularse sobre la
base de horas de trabajo.
Método rápido
La forma “rápida” es calcular nuestros gastos fijos, el resultado sumarlo a nuestra
ganancia pretendida y dividir la cifra por la cantidad de horas que estimamos vamos a
trabajar en un año, eso nos dará un precio por hora. Lo multiplicamos por tres y nos
dará lo que tenemos que cobrar por cada hora que utilicemos en un proyecto.
Realmente no recomiendo éste método, nos da una cifra fija, sin flexibilidad y
seguramente no se va a ajustar a nuestra empresa en particular.
Método basado en horas
En otra de las fórmulas, que me llegó a través del intercambio de ideas en un foro de
diseño con un diseñador mejicano llamado Jesús H. Gaytán Polanco, él me refería un
método más preciso para cotizar con el esquema de horas de trabajo resulta útil
dividir nuestro tiempo en tres categorías:
• Horas Diseño. En este concepto incluimos las horas que le dedicamos a las
reuniones con los clientes, la investigación del proyecto, documentación, atención al
cliente, visitas y toda aquella actividad que nos permita determinar un proceso, una
premisa o guía para el diseño.
Las “horas diseño” tienen el valor del sueldo del dueño dividido 160, que son las horas
promedio que se trabajan en un mes.
• Horas Taller. Acá incluimos todo el tiempo que dedicamos a la elaboración de
propuestas de diseño, creatividad, bocetado, pruebas, reuniones de
control/aprobación, corrección y todo aquello que nos sirve para determinar un boceto
hasta su autorización.
Las “horas taller” son los gastos fijos. La suma del alquiler del espacio físico, más
otros sueldos, amortizaciones, gastos de servicios promedio, etc.
• Horas Producción. Y en este concepto determinamos el tiempo que usamos para
desarrollar en forma final aquellos elementos que sirven para entregar al cliente los
trabajos en forma definitiva. Son todos los sueldos, más todos los costos fijos, más
gastos variables (materiales, nafta, mensajería y los gastos que son únicos para ese
proyecto en particular).
A modo de ejemplo (y nada más que de ejemplo), supongamos que:
- Me fijo un sueldo de $ 1.500, lo que me da como resultado una “hora diseño” de $
9,37 (conviene fijarnos sueldos similares a los valores reales del mercado, como si
trabajáramos para una empresa, o sea bajos).
- Pago $ 400 de alquiler en un lugar, tengo una asistente part-time que percibe un
sueldo de $ 400 mensuales, pago el último equipo en cuotas de $ 250, gasto en
promedio $150 de servicios, en total $ 1.200. Dividido por 160 horas, me da un precio
de “hora taller” de $ 7,50.
- Además calculo que para el próximo proyecto en particular voy a gastar $ 40 de
nafta, $ 150 en diversos materiales de trabajo y unos $ 50 más en gastos varios. A
esto le sumo el total de los sueldos y el total de mis gastos fijos, obtengo una cifra de
$ 2.940. Lo vuelvo a dividir por 160, resultando una “hora producción” de $ 18,37.
Si el proyecto en cuestión calculo que me va a insumir alrededor de 25 “horas diseño”,
más 40 “horas taller”, más 40 “horas producción”, va a resultar un total de gastos de
operación de $ 1.269,25.
Falta aún agregar el margen de utilidad, se recomienda un promedio del 30% (nunca
menos de un 20% y no más de un 45%), así que 1.269,25 + 30% = $1.650. Esto es lo
que debo cobrar, en teoría, al cliente.
Mientras más grande sea nuestra empresa, más costos fijos tendremos, pero menos
horas nos insumirá resolver el trabajo, por el contrario si trabajamos solos en casa,
menos costo pero más horas para realizarlo (en forma serial y no paralela).
Método en base a matriz de tasa diaria
El tercer método, un tanto más complejo, se basa en una matriz de tasa diaria, o sea
calcular días de ocho horas en vez de horas en sí mismas, y para calcularla se siguen
los siguientes pasos:
•Primero debemos determinar nuestro salario anual. Ya dijimos que aunque
trabajemos solos, debemos considerarnos nuestros propios empleados.
•Luego cuáles son mis costos para mantener el negocio. Todos los costos fijos
estimados para un año.
•La suma de estos dos puntos nos da como resultado una cifra punto de equilibrio.
Esta es la cifra que se necesita cada año para mantener andando el negocio sin
ningún margen.
¿Cuántos días laborales hay en un año?
Hay 52 semanas disponibles para trabajar por año. De estas, dos semanas
corresponden a días festivos, nos quedan 50. Casi todos faltamos al trabajo por
enfermedad y otros temas personales, supongamos que dos semanas se nos van en
eso, vamos por 48. Las vacaciones nos llevan más o menos 4 semanas más y que
quedan 44 semanas. Nos manejamos con semanas de cinco días, con menos es
difícil sostener el negocio y con más es difícil sostenernos y sostener la familia. Es
decir que 44 (semanas) por 5 (días), hay 220 días disponibles al año. Obviamente
todas esas horas nocturnas y los fines de semana que pasamos trabajando, hacemos
como que no existen.
• Calculamos un porcentaje de utilización. Esto es para determinar qué porcentaje de
nuestro tiempo podemos cobrar para mantenernos y ganar. Hay horas “muertas” de
reuniones, presentaciones, más reuniones y más presentaciones. Esas, en este caso,
no se cobran. Para el diseño gráfico una tasa de utilización alrededor del 60 % parece
apropiada.
• Necesitamos un margen de ganancia. Ya comentamos que más de un 40% nos va a
situar muy alto y con menos de 20% nos fundimos ante el menor imprevisto.
Determinemos tres tasas marginales dentro de estos porcentajes.
- Con calculadora en mano:
Pasamos cada una de las cifras que obtuvimos a los renglones correspondientes, el
salario en el A, los costos en el B, la suma de ambos en el C, la cantidad de días en el
D, en el E ponemos en el espacio del medio 60% y a los costados más/menos 10%
(50 y 70). En el ítem F situamos tres márgenes de ganancia, 20 (o cerca de) para
“bajo” y 40 (o cerca de) para alto, en el medio 30 parece lo mejor, a cada de estos
porcentajes le restamos 100 (20-100=80) y colocamos esta cifra en el espacio
inmediatamente a la derecha y, muy importante, agregamos un decimal para cada
una (0,80).
Ahora utilizamos una fórmula para calcular la matriz de precios. Para cada uno de los
cuadrantes de la matriz, calculamos la tasa diaria:
Tasa diaria = Mi cifra de punto de equilibrio
Días cobrados x (100 – M%).
Es decir, para cada par de números de margen y días cobrados, primero dividimos el
renglón C (Mi cifra de punto de equilibrio) por el número de días cobrados. Ahora
divida eso por la cifra (100 – M%); como ya se ha dividido por una fracción, la cifra
final será mayor que la intermedia.
Ahora tenemos la tasa diaria requerida para cubrir los costos y producir el nivel de
margen con esa hipótesis de utilización. Escriba la cifra en el cuadrante de la matriz
que se alinea con ese par de números y pase al siguiente par, hasta que complete la
matriz. Si no hemos cometido errores, tendremos nueve tasas diarias; la mas baja
estará en el cuadrante superior derecho y la mas alta en el inferior izquierdo.
Inversiones en activos fijos
• Precios (gastos del primer año):
Plotter para impresión digital: 45.000.000$ (mas instalación)
Plotter de corte : 10.000.000$ (mas instalación)
Lanzamiento de marca: 2.000.000$ (publicidad creada con materiales propios e
insumos que se convierten en costos para el arranque de la empresa)
Insumos : 2.500.000$ (Banner, vinilos adhesivos, tintas,etc)
• Del segundo año en adelante
Carro de la empresa (solo dependiendo de las ganancias de producción de primer
año)
Ampliación y mejoramiento del sitio de trabajo
Análisis de costos
• Costos fijos: Permanecen estables ante diferentes
volúmenes de producción por ejemplo para elaborar 10 piezas graficas pago 400.000$
de arriendo, para elaborar 50 piezas graficas pago 400.000$ de arriendo.
• Costos variables: Aumentan o disminuyen de acuerdo a las variaciones en el
volumen de unidades producidas.
Ej.
Diez vallas tienen un costo de materia prima de 10000, cinco vallas tendrán un costo
de materia prima de 5000.
• Costos Promedios y costos variables unitarios: Aumentan o disminuyen de acuerdo
con el volumen de ventas por ejemplo comisiones por ventas, fletes, empaque y
embalaje por unidad.
• Margen Unitario:
$MU = precio de venta – costo y gasto variable
%MU =(MU$/ precio de venta) *100
• Punto de equilibrio:
En pesos: (Costos fijos más gastos fijos mensuales) / % de margen de contribución.
En unidades: (Costos fijos más gastos fijos mensuales) / Contribución marginal en
pesos.
CRONOGRAMA DE ACTIVIDADES:
Actividades Días De Entrega
Recopilación de información para
la propuesta de investigación
28 De Abril
Construcción de planteamiento de
problema, objetivos y justificación
28 De Mayo
Revisión de bibliografía.
Construcción de marco teórico y
conceptual
28 De Junio
Diseño y aplicación de metodología 7 De Julio
Sustentación propuesta de
investigación
19 De Julio
METAS SOCIALES:
Metas sociales del plan de negocio
Al empezar a desarrollar nuestro proyecto, queremos que se vea beneficiada gran
parte de la población, que requiera nuestros servicios como publicistas. Hemos
notado, que al realizar este tipo de “trabajo” el cliente queda satisfecho, gracias a que
cumplimos con cada requisito y norma que este requiere.
Cadena productiva
IMPACTO ECONÓMICO
El Efecto económico en la publicidad es como el primer golpe en el juego del billar. Tan pronto una
compañía empieza a anunciarse, provoca una reacción en cadena que afecta la compañía, lo
mismo que sus competidores, clientes y comunidad empresarial; el resultado de la reacción,
aunque difícil de predecir, dependerá de la fuerza del golpe y del ambiente económico donde
ocurre. Como señala Marcel Bleustein – Blanchet, padre de la publicidad francesa moderna, no es
coincidencia que la inversión publicitaria de un país sea directamente proporcional a su nivel de
vida

5

  • 1.
    INVESTIGACIÓN DE MERCADOS Objetivos Nuestroobjetivo y propósito es ofrecer una calidad de publicidad e imagen al cliente, de acuerdo a la necesidad que necesite. Garantizar, que nuestros métodos de servicio, puede ser un beneficio para aquella empresa o negocio el cual, desea de de una forma llamativa atraer al servidor, no sólo por su imagen si no por sus productos. Justificación y Antecedentes del Proyecto Nos interesa, el estado económico del cliente para poder así, ofrecer una buena buen servicio beneficiario en nuestra labor. Hemos investigado lo que desea el cliente de acuerdo a su empresa o negocio, para que este proyecto sea satisfactorio para nosotros y quien permita hacer uso de éste, nuestro proyecto. Análisis del Sector El sector investigado a través del tiempo, se ha caracterizado por ser un lugar comercial. Nuestro logro sería ofrecer una publicidad que llene de satisfacción a los clientes. Dentro de las empresas más fuertes y competitivas se encuentran las que son de litografia y tipografia las cuales poseen una gran capacidad de tecnología, pues sus productos o publicidad llegan al 99% de ventas. El comportamiento del sector investigado ha bajado en clientes, por falta de publicidad que llame la atención de quién lo observa, por eso nuestro propósito es hacer de aquella empresa pública y reconocida no sólo por su publicidad si no por sus productos gracias a ello ESTRATEGIAS DE MERCADO Concepto del producto o servicio Descripción: - Principalmente vamos a hacer el diseño y publicidad de un producto en este caso Prendas de vestir Personalizadas para artistas, Pretendemos satisfacer a los artistas que usaran esta marca ya que en el Mercado actualmente es muy difícil encontrar una empresa que se dedique a esto. - Características que tiene nuestro servicio es que para los compradores va a ser muy llamativa ya que son muy pocas las posibilidades de encontrar empresas como está apoyando artistas dedicados a este arte. - El Uso Del Servicio es hacerle diseño y publicidad al producto que es ropa personalizada para artistas como lo son bailarines, cirqueros, magos, teatreros etc.
  • 2.
    - El diseñolo llevaremos a cabo con las preferencias del comprador, como quiere la publicidad, de qué color ira el logo, cuanta publicidad quiere. - El empaque Pues nosotros solo nos encargamos de la publicidad. - FORTALEZAS: Que hay muy pocas empresas que se dediquen a este cuento de ropa Personalizada para artistas, En cuanto al diseño será algo original o mejor que otros, Van a incentivar que los artistas conozcan esa marca y conozcan todos clase de prendas personalizadas . - DEBILIDADES: Por la Cantidad de publicidad otras empresas podrían ser la competencia y perderíamos fama. ESTRATEGIAS DE MARKETING MIX PRECIO • Análisis de competitivo de precios Competidores Directos: L a competencia Por asesoría Cobra 300.000 =Plan de trabajo: 2’000.000 (Pendones, Ubicación, Ideas) • Punto de equilibrio Para nuestra compañía de diseño y publicidad ganaría en algún momento pero si llegara a tener algún error en diseño perderíamos nosotros y no el cliente Para calcular el punto de equilibrio necesitamos: - Costes Fijos de la Empresa - Costes variables por unidad de producto - Precio de Venta del producto • Condiciones De Pago Al Comenzar Sera de contado y pues ya trascurriendo el tiempo será a Crédito o pues como le dé facilidad al cliente. • Impuesto de ventas El IVA de mano de obra • Costo de trasporte - Si es para Trasportar el producto ira incluido en el pago del producto
  • 3.
    - Si elcaso es que la publicidad valla en un medio de trasporte para dar más publicidad se harán arreglos con el vendedor y subiría el presupuesto. • Riesgo Cambiario Este se puede Determinar teniendo en cuenta el valor del dólar que no sea favorable en nuestra empresa y en otro país puede ganar o perder (Si yo doy un valor en moneda colombiana pueda que en otro país sea más económico o suba el presupuesto) • Tácticas relacionadas con El Precio - Tengo en cuenta al cliente al que le voy ofrecer el producto - Ofrecer descuento depende de la cantidad de compras al producto que haga. PROMOCION Estrategias Para La Publicidad • Empezaremos con Tarjetas de presentación - 1000 tarjetas = 15.000 Aprox. Otros Materiales - Cada tinta para plotter $ 30.000 Aprox. - Cada pliego de banner $ 4000 Aprox. - Cada rollo de vinilo adhesivo $ 50.000 Aprox. - Cada 100 pliegos de cartulina $ 400.000 Aprox. - Dependiendo del tamaño de la plancha aproximadamente $ 12.000 Aprox. • Estrategia de Promoción Se Podría hacer Promoción y/o descuento si el cliente mandara hacer 2000 tarjetas en promoción llevaría 100 volantes a mitad de precio. • Cubrimiento Geográfico y Expansión Inicialmente comenzamos en el Centro de formación Juan Bosco Obrero esperamos continuar crenado nuestra propia empresa de diseño y publicidad, después distribuyéndonos por Bogotá y finalmente a nivel nacional hasta tener mínimo 10 sucursales en el país. • Presupuesto de Promoción
  • 4.
    Para empezar repartiremos2000 tarjetas de presentación en Bogotá, repetiremos volantes en un lugar de Mayor Frecuencia de Transeúntes, Pegaremos carteles, Ansiaremos en páginas web, redes sociales etc. PLAZA • Alternativas de Penetración Gastaremos Presupuesto en la Mayor Publicidad para que conozcan el producto a mostrar y de paso conozcan nuestra empresa dedicada a Diseño & Publicidad. • Alternativas de comercialización Pues las Planeadas Son: - Primero A Nivel Ciudadano En Bogotá y ya después A Nivel Nacional • Canal Para distribuir nuestros productos, en primer lugar debemos determinar el tipo de canal que vamos utilizar para distribuirlos y, en segundo lugar, seleccionar las plazas o puntos de venta en donde los vamos ofrecer o vender. Hacer uso de un canal directo implica vender nuestros productos directamente al consumidor final sin hacer uso de intermediarios. Por ejemplo, hacemos uso de canales directos cuando vendemos nuestros productos en nuestros locales comerciales, a través de Internet o a través de eventos. Si vamos a hacer uso de canales directos, debemos determinar si vamos a ofrecer o vender nuestros productos en un local comercial propio (o varios locales), si los vamos a ofrecer o vender a través de Internet o a través de Eventos. SERVICIO • Servicio Postventa El plazo posterior que daremos después de la compra será de 1 mes Min. Estrategias de aprovisionamiento • Describa la forma de aprovisionamiento Se provee por medio de micro empresas proveedoras dedicadas a la elaboración de materiales e insumos para publicidad, como tintas, Banner, vinilos, cartuchos, Etc. Con grandes empresas no ya que el proyecto empieza con algo pequeño y los grandes proveedores son para empresas grandes. Todo se efectúa Con pagos mensuales.
  • 5.
    • Cuáles seránlos precios de adquisición Aproximando precios: Cada tinta para plotter 30.000 Cada pliego de banner 4000 Cada rollo de vinilo adhesivo 50.000 Cada 100 pliegos de cartulina 400.000 Dependiendo del tamaño de la plancha aproximadamente 12.000 • Cuáles serán las políticas crediticias de los vendedores Todo será pagado de contado, o por créditos, aunque se pueden hacer pagos a mitad por el primer trabajo y después cuando el trabajo este completado se pagará el resto como se hace en el mercadeo del diseño. También depende de lo grande que sea el trabajo, una gran cantidad hace que se pague por partes si se ve la posibilidad. • Cuáles serán los descuentos por pronto pago o por volumen, en caso afirmativo establecer cuales. De principio no se tendrán en cuenta descuentos o no se considerarán, Dependiendo del cliente o de la confianza que se tenga podrían hacerse arreglos. O si el pago es en el momento se pueden hacer descuentos. • Definir si los proveedores otorgan crédito Se otorga crédito dependiendo de la cantidad de material que se venda, por mayor aunque no se han establecido precios aún. Se puede facturar a un mes o dos meses dependiendo del encargo. • Establecer los plazos que se tienen para efectuar los pagos Para comenzar la producción de un bien o servicio el cliente tiene que proveer la mitad del dinero del trabajo y cuando se finalice se pagará el dinero restante. Los pagos se efectúan mensuales. Proyección de ventas y políticas de cartera • Defina cantidades de ventas por periodo Semanalmente tener mínimo un trabajo para realizar y vender, sea un encargo por parte de una empresa, un cliente o un diseño personalizado para determinada persona.
  • 6.
    Cada mes unpromedio de 50.000.000 • Determine los ingresos en pesos de acuerdo a la estrategia de precio y a la proyección de unidades vendidas La empresa se proyecta a vender 50.000.000 de pesos mensuales por venta de productos de publicidad. Concepto de Costo. Características. Clasificación Costo: Sacrificio económico que demanda o demandaría: o un bien (materia prima) o un servicio (un asesoramiento impositivo) o un conjunto de bienes y servicios b. la adquisición o producción de: o la transformación de materias primas de los disponibles para la venta o la comercialización de dichos bienes o la administración del ente o la investigación y desarrollo de nuevas tecnologías o la financiación de otras actividades con fondos de terceros; o la cancelación de un pasivo c. el desarrollo de una actividad Costos: Consumidos: gastos incurridos para obtener ingresos No consumidos: activos – con posibilidad futura de producir ingresos. Si el sacrificio económico no tiene posibilidad presente o futura de producir ingresos es una pérdida. 1. Dados: a. Un elemento cuyo costo se desea medir (sea: un bien, un servicio o una actividad);
  • 7.
    b. Un momentoal cual se desea practicar la medición (sea: el cierre de un período contable o la fecha en que se vendieron determinados bienes), 2. Costos Históricos y Costos Corriente Son: Costos Históricos: Son los realmente incurridos en momentos no posteriores al de la medición. Son Costos de ayer o del pasado. Costos Corrientes : Son los costos en los que se incurriría en el momento de la medición. Son costos de reposición (recompra- reproducción – refabricación). Son medidas de valor. Costos Históricos Ajustados por Inflación • Son costos realmente incurridos reexpresados en moneda de poder adquisitivo del momento de la medición. • No son iguales a los costos corrientes (para su obtención se considera las variaciones de precios de una canasta de bienes y servicios y no específicamente las variaciones de precios de los bienes o servicios que son objeto de la medición). • Es una medición anterior expresada en moneda del momento de la medición. • Un costo histórico no ajustado por inflación es un criterio inadecuado para medir desde el punto de vista contable. 1. Mediciones de Costos. Consideraciones Generales Medición de los costos: Debe basarse en normas que respeten: • El concepto contable de costo y • Los requisitos de la información contable Medición del Costo Costo de los bienes: • Debe medirse considerando todos los sacrificios económicos necesarios para ponerlo en condiciones de cumplir con el objetivo para el que fue adquirido o producido. • sea considerando todas las erogaciones incurridas e indispensables para lograr que los bienes estén en condiciones de ser vendidos o explotados económicamente (de permitir la obtención de utilidades en forma directa o indirecta, por su venta o por su uso).
  • 8.
    En una comprade bienes – en general – el costo surge de la acumulación de los siguientes valores: • Precio de compra de contado • Sacrificios económicos en concepto de : • Derechos Aduaneros • Comisiones pagaderas a agentes intermediarios • Traslado y seguros sobre traslado • Cargas y descargas • Recepción • Control de calidad • Instalación • Otras cuestiones consideradas necesarias e indispensables para poner el bien comprado en condiciones de ser vendido o utilizado. Compras al contado El costo de los bienes comprados incluye: a. su precio b. los impuesto no recuperables c. los costos vinculados con su traslado y desembarco (fletes, seguros, honorarios de despachantes de aduana, recepción , etc). d. las erogaciones demandadas por la función de compras. Habrá además en el caso de la adquisición de dos o más bienes – que detectar la existencia de costos comunes (fletes- seguros), para una adecuada distribución de los mismos. Compras Financiadas Coexisten: a. una operación comercial (la adquisición del bien o servicio); b. una operación financiera, destinada a considerar el hecho de que el comprador no posea el dinero para pagar la compra al contado o que teniéndolo prefiera darle otro destino. Ante un caso así, lo razonable es segregar:
  • 9.
    a. el costodel bien o servicio, determinado de la misma manera que en una operación al contado; 1. es la diferencia entre el costo del bien o servicio y la suma a pagar al proveedor; 2. deberá ser posteriormente imputado a los diversos períodos cubiertos por la financiación. b. el costo financiero, que: Bienes y Servicios adquiridos mediante transacciones Compras Cuando un bien o servicio se compra y se paga al contado, la determinación del costo facturado por el proveedor es sencilla, pues la contraprestación es la entrega de dinero . Si el desembolso se efectuase en una moneda distinta a la usada para llevar la contabilidad, debería convertírselo usando el tipo de cambio de la fecha de la transacción aplicable a la compra de dicha moneda. El costo de los bienes comprados incluye: a. su precio b. los impuesto no recuperables c. los costos vinculados con su traslado y desembarco (fletes, seguros, honorarios de despachantes de aduana, recepción , etc). las erogaciones demandadas por la función de compras. Cuando la compra no se paga al contado coexisten: a. una operación comercial (la adquisición del bien o servicio); b. una operación financiera, destinada a considerar el hecho de que el comprador no posea el dinero para pagar la compra al contado o que teniéndolo prefiera darle otro destino. Ante un caso así, lo razonable es segregar: a. el costo del bien o servicio, determinado de la misma manera que en una operación al contado; 1. es la diferencia entre el costo del bien o servicio y la suma a pagar al proveedor; b. el costo financiero, que: deberá ser posteriormente imputado a los diversos períodos cubiertos por la financiación. Es razonable esperar que el costo financiero se facture explícitamente en la factura de compra o en una nota de débito relacionada. Sin embargo, puede ocurrir que el vendedor, si la legislación lo permite:
  • 10.
    a. facture losbienes o servicios denominando precio a lo que el comprador debería pagar si aprovechase totalmente el plazo máximo de financiación admitido para la operación; b. ofrezca simultáneamente descuentos por pago anticipado para el caso en que el comprador cancele la factura antes de que dicho plazo se cumpla, pudiendo existir descuentos diferentes en función del momento de cancelación. En estos casos, los intereses de la financiación están implícitos, pero no hay ninguna razón para darles un tratamiento distinto al de los intereses explícitos. Trueques Un trueque implica el canje de bienes o servicios, pudiendo ocurrir que algunas de las partes reconozca a la otra un derecho de cobrarle dinero para compensar las diferencias e valor de los elementos canjeados. El costo de los bienes o servicios recibidos en trueque puede medirse (en términos de los sacrificios efectuados) considerando: a. el valor neto de realización (VNR) de los bienes o servicios entregado (el neto que se habría obtenido si se los hubiera vendido), que es una medición estimada del ingreso que se habría obtenido por su salida; b. el efectivo que debería haberse entregado (recibido) para liquidar la transacción en su fecha (si hubiere financiación deberían excluirse los correspondientes intereses explícitos o implícitos). Actividades. Insumos a Considerar. Costeo de los insumos. El costo de una actividad es la suma de los costos de los insumos necesarios para su ejecución. Insumos a considerar: Los insumos a considerar deberían ser los efectivamente utilizados en las actividades. Como señala la RRT 17: El costo de los bienes producidos no debe incluir la porción de los costos ocasionados por: a. improductividades físicas o ineficientes en el uso de los factores en general b. la ociosidad producida por la falta de aprovechamiento de los factores fijos originada en la no utilización de la capacidad de planta a su "nivel de actividad normal". Costeo de los Insumos Los costos demandados por una actividad deberían medirse sobre la base de los costos corrientes de sus insumos. Si se computasen sus costos históricos no se obtendrían mediciones de los momentos en que las actividades se ejecutan sino meras sumas algebraicas de mediciones de
  • 11.
    momentos anteriores, pudiendoocurrir que ello impida el logro del requisito de aproximación a la realidad. Bienes y servicios producidos El costo de un bien o servicio producido es la suma de los costos de los insumos necesarios para su obtención , incluyendo: a. los costos de los bienes y servicios consumidos (tanto los adquiridos como los de propia producción); b. la porción imputable de los costos de su conversión. La acumulación de costos de producción de bienes debe cesar cuando éstos se encuentran en condiciones de ser vendidos o utilizados
  • 12.
    COMPONENTES OPERACIÓN Ficha Técnica Principalmentelas características de nuestro servicio es hacer publicidad a prendas de vestir para artistas tenemos la capacidad y necesidad de apoyar en gran parte el producto de eso nos encargamos nosotros de hacerle publicidad para que los compradores conozcan esta marca y nos conozcan a nosotros como publicistas una ventaja que tenemos es que no hay variedad de empresas dedicadas a este oficio el de hacerle publicidad a Artistas , en diseño principalmente llevaremos a cabo una idea pero eso depende del comprador si toma el diseño que tenemos o pediría cambio . - El Tamaño va de acuerdo con la clase de publicidad que vallamos a utilizar, en la parte tecnológica para hacer la publicidad se necesita tipos de maquinas avanzadas en este campo ya sea en tarjetería, en la parte de pendones afiches, carteles, volantes, etc. - Características Fisicoquímicas: En este campo es de prevención el contacto físico con tintas porque en algunos casos son toxicas o podrían causar lecciones en la piel y es mejor que expertos manejaran el tema de prevención y el contacto con el individuo. - Condiciones Climáticas: En Publicidad es importante ese punto ya que para la realización de publicidad ya sean catálogos, afiches etc. El clima es muy importante PORQUE? En alguna maquinaria es mejor que el clima este templado o este cálido o frio porque podría dañar el diseño o alguna pieza grafica. - Factores Ambientales: Dentro de estos factores tenemos el factor abiótico son los aspectos químicos como lo son el uso de tintas, corrosivos, diferentes líquidos que puedan dañar el medio ambiente o también puedan afectar a los seres vivos. - Empaque: Nuestro servicio en este paso sería en el empacamiento o envoltura de la ropa personalizada podríamos hacer un diseño único y especial con sus condiciones y su uso. - Embalaje : El Producto en este caso Ropa Personalizada se trasladara la mercancía en bandas u otros mecanismos de manipulación , en el embalaje en cuanto a publicidad tendremos que mirar cuantas tarjetas hay , cuantos volantes , con que publicidad cuenta el producto . - Almacenamiento: Teniendo en cuenta los materiales con los cuales haremos publicidad es muy importante que los almacenen en un ambiente seco y fresco para prevenir accidentes de que algún material sea toxico.
  • 13.
    DESCRIPCION DEL PROCESO Inicio Contactaral cliente Como? Datos Información Publicidad Imágenes Información Tel – cel. Nombre Cargos Medidas Materiales Acabados Tintas 4x4 4x2 1x0 Cantidades Realización de Diseño En Programas como: Photoshop Corel Illustrator Hacer prueba de color Aprobación del Cliente Fin
  • 14.
    NESECIDADES Y REQUERIMIENTOS Produccióny Elaboración - Alistar el papel (Grama - tipo – Tamaño) - Planchas de Impresión :Depende de la cabida del papel - Planchas CMYK 4x4 Maquinas: Impresión Digital Impresión Offset Maquinas Rotativas Acabados: Barniz Plastificado y brillo parcial Guillotina: Refilado Empaque: en este paso tendríamos en cuenta en cada paquete cuantas tarjetas de presentación van, cuantos volantes repartirán por personas, etc. Tecnología Requerida: Epson Stylus Pro GS6000 – Impresión Digital Heidelberg – Impresión Offset Estructura organizacional: El diseño organizacional es clave, para que la futura empresa pueda tener la habilidad y capacidad de orientarse al mercado, ser adaptable, innovadora y competir exitosamente en el corto y largo plazo; el diseño organizacional es más que una simple estructura, es la integración de: estructura, procesos, gente, cultura, sistemas y tecnología, donde la estrategia es el punto de partida y soporte a la vez. Por lo mismo el tema de diseño organizacional para un emprendedor implica pensar antes de actuar. En sus manos está, el deber de visualizar el tipo de empresa que quiere construir, los valores que quiere fomentar, adonde quiere llegar y lo que está dispuesto a entregar para lograrlo. Las empresas son el reflejo de sus emprendedores, tenemos el deber de crear empresas sanas por dentro y por fuera, para ser productivas, competitivas y que agreguen valor y estables en el largo plazo, manteniendo el control de los procesos mediante la construcción de indicadores, que permitan monitorear el avance de las actividades que se realizan. Aspectos legales de la empresa: CONSTITUCIÓN LEGAL.
  • 15.
    Cómo se señaló,es posible constituirse como persona física (propiedad individual) o como persona moral (propiedad colectiva). En el primer caso, se pueden realizar directamente los trámites respectivos ante la dependencia gubernamental correspondiente, y en el segundo, se debe recurrir a los servicios de un notario público para que formule la escritura constitutiva de la sociedad y lleve a cabo las gestiones necesarias para su registro. Constitución como persona Física. ( Propiedad Individual). De los ordenamientos legales del país se puede inferir que cualquier persona física que legalmente pueda obligarse a contraer responsabilidades y tener derechos, puede libremente establecerse como empresario, es decir, crear su propio negocio. La figura legal de persona física corresponde a aquella en que una persona física responde de manera personal y directa por los derechos y obligaciones a que dé lugar un acto jurídico y mercantil. Constitución como Persona Moral (Propiedad Colectiva ) Entre las clases de personas morales reconocidas por la Ley General de Sociedades Mercantiles, se encuentran las siguientes : • Sociedad Anónima • Sociedad de responsabilidad Limitada • Sociedad de Nombre Colectivo • Sociedad de Comandita por Acciones • Sociedad Cooperativa El tipo de sociedad más común es la sociedad anónima, y los requisitos para su constitución son los siguientes : • Que haya dos socios como mínimo • Que el capital social no sea menor al monto estipulado por ley • Que esté íntegramente suscrito • Que se exhiba en dinero en efectivo, cuando menos, el 20 por ciento del valor de cada acción pagadera en numerario. Algunos estudios legales • Títulación y gravámenes del bien raíz • Gastos notariales por transferencia e inscripción
  • 16.
    • Análisis terrenosadyacentes (Derecho de agua, demarcación de límites) • Legislación tributaria que afectan a: equipos y máquinas que deban importarse, patentes Algunos estudios legales • Legislación bancaria • Legislación extranjera sobre exportaciones e importaciones • Legislación laboral •Legislación ambiental REGISTRO DE MARCAS FORMAS SOCIETARIAS AFECTACION TRIBUTARIA ASPECTOS LEGALES DEL PROYECTO LICENCIAS CLASIFICACION DE LAS EMPRESAS (LEY DE SOCIEDADES MERCANTILES) VARIABLES SOCIEDAD ANONIMA ABIERTA SOCIEDAD ANONIMA CERRADA SOCIEDAD DE RESPONSABILIDAD LIMITADA EMPRESA INDIVIDUAL DE RESPONSABILIDAD LIMITADA Nº DE SOCIOS
  • 17.
    Mediante Escritura Pública SOCIOS Seconstituye con un mínimo de dos socios. RESPONSABILIDAD Los socios responden solidaria e ilimitadamente por las operaciones sociales. RAZON SOCIAL Se toma con el nombre completo o apellido de alguno(s) de los socios y se agrega ``&CIA``, ``hermanos``, `` e hijos`` u otras análogas, o se incluyen los nombre completos o apellidos de todos los socios. CAPITAL Está constituido por los aportes de los socios.
  • 18.
    ORGANOS DEDIRECCION YCONTROL Juntade socios Junta directiva (opcional). Representante legal. DISOLUCION YLIQUIDACION Por las causales indicadas en el artículo 218 del código de comercio. Por muerte de alguno de los socios, a menos que se convengan que la sociedad continúe con los demás, o que acepten que los derechos del fallecido sean ejercidos por su representante. Por declaración de quiebra de alguno de los socios, si los demás no adquieren su interés social, o no aceptan la cesión a un extraño. Las demás estipuladas en el articulo319 del código de comercio ESTADO ACTUAL Nos encontramos en un contexto actual donde el exceso de información, de productos, de marcas, en Definitiva, de mensajes que bombardean a un consumidor cada vez más saturado por la gran Cantidad de impactos publicitarios que recibe, impone la búsqueda y aplicación de nuevas vías y/o alternativas de comunicación que se adapten a los nuevos valores y tendencias que comienzan a desarrollarse en el nuevo milenio. En este sentido, el enfoque del presente estudio centra sus objetivos fundamentalmente en: •El análisis de la situación actual y de los cambios producidos en la última década, en las diferentes áreas de aplicación de la comunicación. •El estudio y exposición de las tendencias de futuro que las diferentes áreas y soportes presentan. LEGISLACION VIGENTE Definida como el conjunto de normas que regulan una Nación, emitidas por la voluntad soberana de ésta en la forma prevista en su Constitución Nacional, ya sea a través de la rama legislativa, a través de sus cámaras, o excepcionalmente de la rama ejecutiva o judicial. El carácter general de la legislación es mandar, prohibir, permitir o castigar. En esta sección encontrará, Normas sustantivas, seguridad social, Normas procesales y Fallos de la corte. Las Fuentes son: Ministerios de Salud, de Trabajo y de Hacienda, Corte Constitucional, Consejo de Estado, Congreso y Presidencia de la República, Corte Suprema de Justicia, Sala de Casación Laboral.
  • 19.
    Aportes Parafiscales Deconformidad con la ley 21 de 1982, la base para liquidar los aportes parafiscales (SENA, ICBF y Cajas de compensación) es la nómina mensual de salarios. Se define por... Valores Upc Adicional Año 2.004 Zona Normal Fuente: Acuerdo 254 del CNSSS y Decreto 1703 de 2.002 Resolución 10871 30/12/03 Por la cual se prescribe el formato oficial del Certificado de Ingresos y Retenciones para el año gravable 2003 y se señalan sus especificaciones y condiciones. Decreto 3798 26/12/03 Por el cual se reglamenta parcialmente el artículo 17 de la Ley 549 de 1999, se dictan medidas en relación con la emisión de bonos pensiónales, se establecen mecanismos para la compensación de obligaciones entre entidades públicas por concepto de obligaciones pensiónales. Decreto 3808 30/12/03 Por el cual se reglamenta el artículo 119 del Estatuto Tributario Decreto 3800 29/12/03 Por el cual se reglamenta el literal e) del artículo 13 de la Ley 100 de 1993, modificado por el artículo 2° de la Ley 797 de 2003. Decreto 3804 30/12/03 Por el cual se reajustan los valores absolutos expresados en moneda nacional en las normas relativas a los impuestos sobre la renta y complementarios, impuesto al patrimonio, gravamen a los movimientos financieros, sobre las ventas, al impuesto de timbre nacional para el año gravable 2004 y se dictan otras disposiciones Tabla Retención en la Fuente vigente año 2004 Decreto 3803 30/12/03 Por el cual se ajustan los valores de retención en la fuente aplicable a los pagos gravables originados en la relación laboral o legal y reglamentaria, y se dictan otras disposiciones Ley 863 29/12/03 por la cual se establecen normas tributarias, aduaneras, fiscales y de control para estimular el crecimiento económico y el saneamiento de las finanzas públicas. Ley 860 26/12/03 "Por la cual se reforman algunas disposiciones del Sistema General de Pensiones previsto en la Ley 100 de 1993 y se dictan otras disposiciones" DECRETO 3771 26/12/2003 "Por el cual se establece el auxilio de transporte" DECRETO 3770 26/12/2003 Por el cual se acoge la decisión de la Comisión Permanente de Concertación de Políticas Salariales y Laborales respecto del Salario Mínimo Legal Mensual Vigente para el año 2004 y se dispone la publicación de la misma" DECRETO 3450 01/12/2003 Por el cual se modifica el parágrafo del artículo 12 y el parágrafo 1° del artículo 13 del Decreto 2340 de 2003........
  • 20.
    DECRETO 3545 10/12/2003Por el cual se fija la remuneración de los empleados públicos pertenecientes a las Empresas Industriales y Comerciales del Estado y a las sociedades de Economía mixta directas e indirectas del orden nacional sometidas al régimen de dichas empresas y dictan otras disposiciones en materia salarial....... PRIMA DE SERVICIOS [§ 3139] ART. 306. Principio general. 1. Toda empresa de carácter permanente está obligada a pagar a cada uno de sus trabajadores, excepto a los ocasionales o transitorios, como prestación especial, una prima de servicios, así:...... Sentencia C-835/03 del 23/11/2003 Demanda de inconstitucionalidad contra los artículos 19 y 20 de la Ley 797 de 2003. Corte Suprema de Justicia Sentencia 13772 del 12/Nov/03. Tutela Referencia No. 2000869. (Laboral 0030/03 ) Sentencia C-1056/03 del 11/11/2003 Demanda de inconstitucionalidad contra los artículos 11, 17, 18, 21, 22 y 23 de la Ley 797 de 2003, "por la cual se reforman algunas disposiciones del sistema general de pensiones previsto en la Ley 100 de 1993 y se adoptan disposiciones sobre los regímenes pensionales exceptuados y especiales" Sentencia C-1037/03 del 05/11/2003 Demanda de inconstitucionalidad contra los artículos 9° (parcial) de la Ley 797 de 29 de enero de 2003, 29 del Decreto Ley 2400 de 1968 y 119, 120, 121 y 124 del Decreto 1950 de 1973. DECRETO 3772 13/11/2003 Por el cual se modifica el artículo 10 del Decreto 2681 de 2003. Sentencia C-1017/03 del 30/10/2003 Demanda de inconstitucionalidad contra la Ley 780 de 20702 "Por la cual se decreta el Presupuesto de Rentas y Recursos de Capital y Ley de apropiaciones para la vigencia fiscal del 1° de enero al 31 de diciembre de 2003". Circular MINISTERIO DE LA PROTECCIÓN SOCIAL No. 000055 24/10/2003Multiafiliados, Multicompensados o Fallecidos. Glosas a las declaraciones de giro y compensación del régimen contributivo del sgsss - Procedimientos operativos para solución de casos. Sentencia C-897/03 del 07/10/2003 Demanda de inconstitucionalidad contra el artículo 14 (parcial) del Decreto 2351 de 1965 "Por el cual se hacen unas reformas al Código Sustantivo del Trabajo", y el artículo 21 (parcial) del Decreto 1045 de 1978, "Por el cual se fijan reglas generales para la aplicación de las normas sobre prestaciones sociales de los empleados públicos y trabajadores oficiales del sector nacional" CONCEPTO RETENCIÓN EN LA FUENTE 073750 14/11/2003 Tema: Retención en la fuente; Descriptores: Ingresos Laborales
  • 21.
    DECRETO 2800 29/09/2003Por el cual se reglamenta parcialmente el literal b) del artículo 13 del Decreto-ley 1295 de 1994. Sentencia C-801/03 del 16/09/2003 Demanda de inconstitucionalidad contra los artículos 47, 48 y 51 de la Ley 789 de 2002 Sentencia C-800/03 del 16/09/2003 Norma Acusada: Artículo 43 de la Ley 789 de 2002 DECRETO 2340 19/08/2003 Por el cual se reglamenta la Ley 789 de 2002 en lo relacionado con la administración y gestión de los recursos para el crédito y se dictan medidas para acceder a los beneficios del Fondo para el Fomento del Empleo y Protección al Desempleado DECRETO 2090 2/06/2003 Por el cual se definen las actividades de alto riesgo para la salud del trabajador y se modifican y señalan las condiciones, requisitos y beneficios del régimen de pensiones de los trabajadores que laboran en dichas actividades. DECRETO 1336 27/05/2003 Por el cual se modifica el régimen de Prima Técnica para los empleados públicos del Estado . DECRETO 933 11/04/2003 Por medio del cual se reglamenta el Contrato de Aprendizaje y se dictan otras disposiciones. DECRETO 827 04/04/2003 Por el cual se reglamentan los artículos 6°, 7°, 10° , 11°, 16°, numerales 8 y 13, 20°, 21 numeral 2 y 24° de la ley 789 de 2002, en lo relacionado con la administración y gestión de los recursos para el fondo de fomento del empleo y protección al desempleo CONCEPTO TRIBUTARIO 015454 26/03/2003 Tema: Retención en la fuente; Descriptores: Disminución de la base de retención por salarios CONCEPTO TRIBUTARIO 015071 25/03/2003 Tema: Retención en la fuente; Descriptores: Determinación de la retención por indemnización por despido injustificado. DECRETO 510 del 05/03/2003 Por medio del cual se reglamentan parcialmente los artículos 3,5,7,8,9,10 y 14 de la Ley 797 de 2003 DECRETO 449 27/02/2003 Por el cual se reglamenta parcialmente la Ley 788 de 2002 y el Libro VI del Estatuto Tributario DECRETO NUMERO 448 del 27/02/2003 Por el cual se establece un plazo especial para la autoliquidación de aportes en el Sistema de Seguridad Social Integral Sentencia C-042-03 del 28/01/2003 Asunto: Demanda de inconstitucionalidad contra los literales “a” y “b” (parciales) del numeral 1º del artículo 306 del Código Sustantivo del Trabajo Sentencia C-034-03 del 28/01/2003 Asunto: Demanda de inconstitucionalidad contra el artículo 306 (parcial) del Código Sustantivo del Trabajo (Decretos 2663 y 3743 de 1950, adoptados por la Ley 141 de 1961 como legislación permanente).
  • 22.
    CONCEPTO TRIBUTARIO 00634612/02/2003 Retención en la Fuente Problema jurídico: ¿Cómo opera la exención del 25% del valor total de los pagos laborales y la limitación a $4.000.000 para el cálculo del porcentaje fijo de retención? Resolucion 12725 31/12/02 "por la cual se prescribe el formato oficial del Certificado de Ingresos y Retenciones para el año gravable 2002 y se señalan sus especificaciones y condiciones" Ley 797 29/01/03 Reforma Pensional ...." por el cual se reforman algunas disposiciones del sistema general de pensiones previsto en la ley 100 de 1993 y se adoptan disposiciones sobre los regímenes pensionales exceptuados y especiales " Ley 788 27/12/02 Reforma Tributaria ...." Por la cual se expiden normas en materia tributaria y penal del orden nacional y territorial, y se dictan otras disposiciones " Ley 789 27/12/02 Reforma Laboral ...."Por la cual se dictan normas para apoyar el empleo y ampliar la Protección Social y se modifican artículos de código sustantivo del trabajo" Proyecto de Decreto de las IPS ....Por el cual se determina la naturaleza de los recursos del Sistema General de Seguridad Social en Salud, y se dictan otras disposiciones. Proyecto de Ley 215 .......Por el cual se modifica el sistema de Seguridad Integral en materia de pensiones contenido en la Ley 100 de 1993 y se dictan otras disposiciones. Proyecto de Ley 120 del Senado ........Por la cual se modifica parcialmente la Ley 100/93 y se adoptan normas relacionadas con los precios de venta al público de productos farmacéuticos y medicamentos y se dictan otras disposiciones. Salario Mínimo Mensual Legal Vigente para el Año 2003 Auxilio de Transporte vigente para el año 2003 Tabla de Retencion en la Fuente para el año 2003 Ley 776 del 17/12/2002 ...."Por la cual se dictan normas sobre la organización admon. y prestaciones del sistema general de riesgos profesionales" Decreto 2751 del 26/11/2002 ...."Por medio del cual se reglamenta el articulo 5° del Decreto 2150 de 1995 y la Ley 700 de 2001" Decreto 2400 del 25/10/2002 ....Por el cual se modifica el Decreto 1703 de 2002 ("Por el cual se adoptan medidas para promover y controlar la afiliación y el pago de aportes en el Sistema General de Seguridad Social en Salud" ) Sentencia C-789-02 del 24/09/2002 ....Asunto: Demanda de inconstitucionalidad contra el artículo 36, incisos 4 y 5 de la Ley 100 de 1993.
  • 23.
    Sentencia C-671-02 del20/08/2002 ....Demanda de inconstitucionalidad contra el artículo 24 (parcial) del Decreto-Ley 1795 de 2000, "por el cual se estructura el Sistema de Salud de las Fuerzas Militares y de la Policía Nacional". Sentencia C-687-02 del 27/08/2002 ....Demanda de inconstitucionalidad contra el artículo 19 de la ley 716 de 2001 "por medio de la cual se expiden normas para el saneamiento de la información contable en el sector público y se dictan en materia tributaria otras disposiciones" Directiva 13 del 15/10/2002 ...Asunto: Racionalización de las plantas de personal como acción inmediata del programa de Renovación de la Administración Pública: Hacia un Estado Comunitario. Circular 03 del 24/09/2002 ....Asunto: Por la cual se dejan sin efectos jurídicos de las circulares 01 02 de 2002. Ley 771 del 14/09/2002 ...."Por la cual se modifican el artículo 134 y el numeral 6 del articulo 152 de la ley 270 de 1996" Decreto 1949 del 29/08/2002 ....Por medio del cual se reglamenta el Decreto No. 1838 del 11 de agosto de 2002 ( Por medio del cual se crea un impuesto especial destinado a atender los gastos del Presupuesto General de la Nación necesarios para preservar la Seguridad Democrática.) Decreto 1919 del 27/08/2002 ....Por el cual se fija el régimen de prestaciones sociales para los empleados públicos y se regula el régimen mínimo prestacional de los trabajadores oficiales del nivel territorial. Acuerdo 234 del 27/08/2002 ...."Por el cual se ajusta el valor de la Unidad de Pago por Capitación del Plan Obligatorio de Salud del Régimen Contributivo para el periodo agosto 1 a 31 de Diciembre de 2002" Circular 02 del 20/02/2002 ....Asunto: Planes de trabajo anual y financiación de los programas de promoción y prevención que deben adelantar los empleadores, las administradoras de riesgos profesionales y la ARP del Seguro Social. Decreto 1703 del 02/08/2002 ....Por el cual se adoptan medidas para promover y controlar la afiliación y el pago de aportes en el Sistema General de Seguridad Social en Salud. Decreto 1755 del 06/08/2002 ...."por el cual se reglamenta el funcionamiento de la subcuenta de compensación interna del régimen contributivo del Fondo de Solidaridad y Garantía, Fosyga." Sentencia 12744 del 03/07/2002 ....Decide la Sala el recurso de apelación interpuesto por el apoderado judicial de la actora, contra la sentencia de Junio 14 de 2001 del Tribunal Administrativo de Cundinamarca, parcialmente estimatorio de las súplicas de la demanda de nulidad y restablecimiento del derecho incoada contra la actuación administrativa en virtud de la cual el Servicio Nacional de Apredizaje - SENA ordenó el pago de los aportes parafiscales causados a su favor por los años 1994, 1995 y 1996.
  • 24.
    Decreto 1607 del31/07/2002 ....Por el cual se modifica la Tabla de Clasificación de Actividades Económicas para el Sistema General de Riesgos Profesionales y se dictan otras disposiciones. Ley 755 del 23/07/2002 ...."Por la cuall se modifica el parágrafo de artículo 236 del código sustantivo del Trabajo _ Ley Maria" Sentencia C-452 del 12/06/2002 ....En ejercicio de la acción pública de inconstitucionalidad, se, demandaron los artículos 34 y parágrafos 1 y 2, 35 y parágrafo, 36, 37 y parágrafo 1 y 2, 38, 39,40 y parágrafo, 41, 42 y parágrafo, 44 y parágrafo transitorio, 45, 46, 47, 48 y parágrafos 1, 2, 3, 49, 50, 51, 52 parágrafo transitorio, 53 y parágrafo, 54, 55, 96 y 98 del Decreto Legislativo 1295 de 1994. "Por el cual se determina la organización y administración del Sistema General de Riesgos Profesionales". Decreto 1281 del 19/06/2002 ....Por el cual se expiden las normas que regulan los flujos de caja y la utilización oportuna y eficiente de los recursos del sector salud y su utilización en la prestación. Decreto 1073 del 24/05/2002 ....por el cual se reglamentan las Leyes 71 y 79 de 1988 y se regulan algunos aspectos relacionados con los descuentos permitidos a las mesadas pensionales en el régimen de prima media". Decreto 1063 del 24/05/2002 ....Por el cual se modifican los artículos 19 y 20 del decreto 660 de 2002 Sentencia C245 de 2002 ....Demanda de inconstitucionalidad contra los artículos 93, parcial, y 121, parcial, de la Ley 633 de 2000 "por la cual se expiden normas en materia tributaria, se dictan disposiciones sobre el tratamiento de los Fondos Obligatorios para la Vivienda de Interés Social y se introducen normas para fortalecer las finanzas de la Rama Judicial" (Esta norma fué enviada tambien a los rubros, Tributaria y Bogota D.C.) Decreto 941 del 10/05/02 ....Por el cual se adoptan unas medidas de intervención y se reglamentan parcialmente el artículo 41 de la Ley 550 de 1999, el parágrafo 2º del artículo 41 de la Ley 80 de 1993, y el artículo 283 de la Ley 100 de 1993. DECRETO 660 10/04/2002 por el cual se fijan las escalas de asignación básica de los empleos que sean desempeñados por empleados públicos de la Rama Ejecutiva, Corporaciones Autónomas Regionales y de Desarrollo Sostenible, Empresas Sociales del Estado, del orden nacional y se dictan otras disposiciones. Ley 712 del 5/12/2001 ...."Por el cual se reforma el Código Procesal del Trabajo". DECRETO 806 30/04/1998 Por el cual se reglamenta la afiliación al Régimen de Seguridad Social en Salud y la prestación de los beneficios del servicio público esencial de Seguridad Social en Salud y como servicio de interés general, en todo el territorio nacional.
  • 25.
    Gastos de puestaen marcha El costo al iniciar el proyecto depende del modelo de nuestro sector donde vamos a trabajar, que en este caso será el sector publicitario. Según la Fundación Ewing Marion Kauffman el costo promedio para empezar una empresa es de 30.000 Dól ares (57.000.000 millones) pero para pequeñas y medianas empresas se puede calcular maso men os la mitad de esta cifra. Si se opta por comprar un local ay que examinar si cuenta con los respectivos documentos como li cencia y escrituras, o de lo contrario se podrá arrendar un local. En caso de que en el lugar se produzcan ruidos o contaminación de algún tipo se debe presentar u n estudio de impacto acústico firmado por un técnico donde se muestre el punto que causa el pro blema y los métodos que se van a realizar para contrarrestar el foco de contaminación (licencias a mbientales). Además hay que verificar que el nombre de la empresa no este registrado en la Cám ara de comercio, en el caso de Publicidad artística no está registrado aún. Gastos anuales de administración Durante el año se pueden interpretar gastos de 5.000 Dólares (9.600.000 millones) en viajes, la ad ecuación de un local dependiendo del estado y del precio de la adquisición, Diseño de exteriores h echo dentro del mism INVERSIONES DE CAPITAL DE TRABAJO Materia Prima Las principales características de materia prima para la impresión son: COLOR: Es la propiedad fundamental de cualquier tinta. Incluso en el caso de impresión de texto y logotipos, una reproducción colorimétricamente fiel del motivo impreso es muy importante. Uno de los problemas fundamentales en artes gráficas, es la aparición de dominantes de los colores primarios de impresión que den lugar a tonalidades poco naturales, un cielo amoratado, un asfalto rojizo, o una cara amarillenta. BRILLO : Es una propiedad que se define como el cociente entre la luz reflejada y la luz incidente a un ángulo concreto, es una de las principales características de apariencia de un impreso y puede darnos información sobre las propiedades del soporte de impresión, como el tamaño de poro, se miden mediante brilló metros. SECADO: Proceso por el que la tinta pasa de estado viscoso a sólido, quedando seca al tacto. En la primera fase de secado la tinta pierde su estado viscoso y los pliegos
  • 26.
    pueden manipularse sinrepintados o pegados. La segunda fase es el endurecimiento final de la película. VISCOSIDAD: Es la resistencia a fluir de la tinta. Un líquido que fluya rápidamente se dice que es de baja viscosidad, otro que lo haga lentamente es de alta viscosidad. Este parámetro indica la concentración adecuada de pigmento en tintas líquidas y sirve para evaluar el ratio de evaporación de disolvente en estas. TENSIÓN SUPERFICIAL: Esta característica está presente en todos los líquidos y pastas y es especialmente importante en tintas líquidas que se impriman en soportes no porosos. Estas tintas suelen llevar aditivos tensioactivos que modifican la tensión superficial, generalmente para disminuirla. Una tensión superficial demasiado alta provocará problemas de adhesión de las tintas sobre el soporte dando lugar a impresiones poco homogéneas y poca adhesión de la tinta sobre el soporte. TIRO. O TACK: Es la resistencia que opone una película de tinta a fragmentarse. Es la propiedad más importante en las tintas Offset ya que puede ser causa de arrancado del papel, fallos en la salida del pliego, defectos de trapping, entre muchos otros. TRAPPING: Capacidad de atrapado de la tinta, propiedad que hace que una tinta fresca ya impresa sea capaz de atrapar otra capa de tinta impresa a continuación. Para reducir al mínimo los problemas con el trapping, el orden secuencial de impresión de las tintas debe ser de mayor a menor tiro. Se mide con un densitómetro sobre muestras impresas en IGT o sobre el impreso final. Tipos De Papeles: - Bond/Offset - Esmaltados - Bristol - Copia CARTULINAS: - Esmaltadas reverso Kraft - Esmaltadas reverso blanco
  • 27.
     Productos autoadhesivoscon superficie de impresión en papel (Bond, esmaltado) o en sustrato sintético (vinilo, poliéster, polipropileno, metalizados) con materiales adhesivos para diferentes tipos de aplicaciones PRODUCTO EN PROCESO Precios Aprox. Cada tinta para plotter 30.000 Cada pliego de banner 4000 Cada rollo de vinilo adhesivo 50.000 Cada 100 pliegos de cartulina 400.000 PRODUCTO TERMINADO - 1000 Tarjetas Por 60.000 Aprox. - 500 volantes con papel Bond ½ cata 1 tinta por 40.000 Aprox. - Lapiceros publicitarios para su empresa $450 - Dirigibles para su empresa 290.000 Nunca hay que dar por hecho el precio. Generalmente los profesionales casi de cualquier profesión tenemos el mal hábito de subestimarnos, sin embargo debemos tener cuidado porque si fijamos precios demasiado altos no lograremos concretar ningún negocio, pero si por el contrario, ponemos un precio demasiado bajo, desearemos no haber obtenido ninguno. ¿Cómo debemos fijar un precio a nuestros servicios? No podemos cobrar más que la competencia suponiendo que podemos descubrir cuanto cobran realmente, o sea no podemos sobrepasarnos de los valores de mercado pero tenemos que tener muy en cuenta que lo que cobremos nos permita pagar todos los costos de nuestro emprendimiento más un margen que haga realmente mantenernos interesados y seguir haciendo el esfuerzo. Para fijar una política de precios coherente tenemos primero que dejar en claro un par de conceptos básicos como valor y utilidad. Valor/precio: tenemos que tomar en cuenta que el precio que un cliente paga por un mismo servicio es mucho mayor que el que paga como consumidor de dos productos similares, esto ocurre porque la información sobre precios de servicios es generalmente insuficiente, difícil de comparar, porque los servicios son sustancialmente diferentes como son de diferentes los profesionales que los brindan y porque el valor de un servicio es mayor que el precio. Desde el punto de vista del marketing de servicios, precio y valor tienen poco que ver, lo que cobramos está remotamente relacionado con el valor o dicho de otra manera, el precio no se basa en
  • 28.
    el valor. Losprecios se basan en los costos y en un margen de utilidad. Para lo cual primero debemos saber cuánto cuesta nuestro servicio. Utilidad: el margen de utilidad o contribución marginal es aquel porcentaje que se adiciona a los costos y que constituyen nuestra reserva financiera para evitar encontrarnos manejando muy cerca del precipicio. Un margen muy elevado puede dejarnos fuera de foco pero uno menor es como manejar un F1 sin cinturón de seguridad. Estos dos conceptos nos permiten determinar nuestra CPE (cifra punto de equilibrio). Existen infinidad de métodos que sirven para calcular costos y fijar precios, yo les propongo tres de los que me parecieron más serios y aplicables para estudios de diseño, pero antes vamos a clarificar qué es eso del punto de equilibrio. La cifra punto de equilibrio es aquel lugar en el que estamos a punto de caer o de sostenernos en el negocio. Por ello hay que tener en cuenta que es un lugar del que debemos alejarnos lo más posible para evitar fracasar, a veces escucho “mientras que por lo menos zafemos los costos vamos a estar bien, me conformo con eso”, grave error, no va a pasar mucho tiempo para que quienes piensen de esa manera se den cuenta dolorosamente que estar con los costos y las entradas equilibradas no es suficiente. Los costos son los bienes y servicios que consumimos para prestar nuestros servicios profesionales y pueden clasificarse de la siguiente manera: • Por área, nos sirven, por ejemplo, para comparar áreas de inversión • Por tipo de bien consumido o prestado, conocerlos nos es útil cuando queremos reducirlos • Por finalidad, a su vez son - Directos, que se aplican directamente al costo de servucción - Indirectos, se aplican mediante fórmulas que los distribuyen equitativamente • Por tiempo o cantidad, a su vez son : - Fijos, dependen del tiempo transcurrido - Variables, dependen de la cantidad de prestaciones Para entender mejor que es una cifra punto de equilibrio es útil el siguiente esquema: Para expresar estos conceptos como fórmulas: CiPEq = TCF / PVu – CVu = TCF/ MC MC = PVu – CVu CiPEq = Cifra punto de equilibrio TCF = Total costos fijos PVu = Precio de venta unitario CVu = Costo de venta unitario CF = Total de costos fijos MC = Margen de contribución
  • 29.
    Los costos fijosson un monstruito que tenemos que tener siempre bajo control, porque se va a comer una importante cantidad de nuestros ingresos mensuales y “existe” a pesar de que no hagamos nada. OK, ¡qué lindo! ¿No?, ¡Vamos! No es tan difícil, si lo puede hacer un contador ¿Cómo no lo vamos a poder hacer nosotros que somos creativos? ahora veamos los métodos para calcular nuestros precios. A continuación les transcribo el artículo que escribí sobre precios cuyo éxito me motivó a recopilar el resto de la información para armar este curso. ¿Cómo hago para fijarle un precio a mis trabajos de diseño? Cuando hace ya algunos añitos me planteé este tema y empecé a preguntarle a algunos colegas con más experiencia cómo hacían ellos, me encontré con respuestas del tipo (muy frecuentes en nuestro medio): Cobra de acuerdo al sistema de los “dígitos oscilantes” o “masomenismo”, de acuerdo al tamaño que supongas que tiene la empresa que te solicita el trabajo, si te parece grande cobra más y si te parece chica cobra menos”, o “de acuerdo a la cara del tipo”, en el mejor de los casos me recomendaron “ponele un precio a tu hora de trabajo y cobra de acuerdo al tiempo que te lleve el trabajo”. Si bien ésta última se acercaba, no me pareció muy seria y me dejaba casi tan en blanco como al principio. Recurrí a otros medios, analicé como se cotizan los honorarios profesionales en otros rubros de servicios, pregunté como hacen profesionales del diseño en otros países y después de andar un tiempo, estos fueron algunos de los métodos que encontré, espero les sirvan a menos como guía (tomando como ejemplo mi profesión, la de diseñador gráfico). Hay muchas teorías y métodos al respecto, en este caso referiré tres. Cómo primera medida pongamos como norma los siguientes puntos: • La nuestra es una actividad dentro del rubro “servicios”, si bien entregamos algo tangible al final del trabajo (un disco, un original, o lo que sea) éstos no son más que un vehículo en donde plasmamos nuestras ideas o procedimientos. • Tenemos que entender a nuestra actividad como una empresa, por más que trabajemos solos en casa o tengamos un estudio con personal contratado. En ambos casos los principios económicos son los mismos. Teniendo en cuenta que el objeto de cualquier empresa es el de generar utilidades para sus accionistas, a través de proporcionar bienes y/o servicios, cobrando un precio que cubre los gastos y genera una utilidad, cumpliendo así una función práctica dentro de la sociedad. • Nuestra actividad debe generar una ganancia, esto que parece tan obvio, a veces no lo es tanto, sobre todo para diseñadores jóvenes que por hacerse de un lugar descuidan este aspecto, un derecho de piso no se paga regalando (o casi) un trabajo, con esto sólo se consigue prostituir el mercado y desvalorizar la actividad. O sea pan “tal vez para hoy” y hambre “seguro” para mañana. • El dinero que obtiene nuestra empresa no es nuestro dinero, es dinero de nuestra empresa, que debe entenderse como un ente aparte de nosotros, por consiguiente debe pagarnos un sueldo, el que nosotros determinemos. • La utilidad de la empresa, después de asignarnos un sueldo, cubrir gastos y pagar obligaciones impositivas, debe reinvertirse en la misma. Sino los costos futuros de actualización saldrá de nuestros bolsillos. • Ofrecemos un servicio que puede y debe ser medido en tiempo. Cuando se analizan las diferentes formas de realizar un trabajo de diseño la única regla que puede ser universal es el tiempo, por lo tanto nuestras cotizaciones deben calcularse sobre la base de horas de trabajo.
  • 30.
    Método rápido La forma“rápida” es calcular nuestros gastos fijos, el resultado sumarlo a nuestra ganancia pretendida y dividir la cifra por la cantidad de horas que estimamos vamos a trabajar en un año, eso nos dará un precio por hora. Lo multiplicamos por tres y nos dará lo que tenemos que cobrar por cada hora que utilicemos en un proyecto. Realmente no recomiendo éste método, nos da una cifra fija, sin flexibilidad y seguramente no se va a ajustar a nuestra empresa en particular. Método basado en horas En otra de las fórmulas, que me llegó a través del intercambio de ideas en un foro de diseño con un diseñador mejicano llamado Jesús H. Gaytán Polanco, él me refería un método más preciso para cotizar con el esquema de horas de trabajo resulta útil dividir nuestro tiempo en tres categorías: • Horas Diseño. En este concepto incluimos las horas que le dedicamos a las reuniones con los clientes, la investigación del proyecto, documentación, atención al cliente, visitas y toda aquella actividad que nos permita determinar un proceso, una premisa o guía para el diseño. Las “horas diseño” tienen el valor del sueldo del dueño dividido 160, que son las horas promedio que se trabajan en un mes. • Horas Taller. Acá incluimos todo el tiempo que dedicamos a la elaboración de propuestas de diseño, creatividad, bocetado, pruebas, reuniones de control/aprobación, corrección y todo aquello que nos sirve para determinar un boceto hasta su autorización. Las “horas taller” son los gastos fijos. La suma del alquiler del espacio físico, más otros sueldos, amortizaciones, gastos de servicios promedio, etc. • Horas Producción. Y en este concepto determinamos el tiempo que usamos para desarrollar en forma final aquellos elementos que sirven para entregar al cliente los trabajos en forma definitiva. Son todos los sueldos, más todos los costos fijos, más gastos variables (materiales, nafta, mensajería y los gastos que son únicos para ese proyecto en particular). A modo de ejemplo (y nada más que de ejemplo), supongamos que: - Me fijo un sueldo de $ 1.500, lo que me da como resultado una “hora diseño” de $ 9,37 (conviene fijarnos sueldos similares a los valores reales del mercado, como si trabajáramos para una empresa, o sea bajos). - Pago $ 400 de alquiler en un lugar, tengo una asistente part-time que percibe un sueldo de $ 400 mensuales, pago el último equipo en cuotas de $ 250, gasto en promedio $150 de servicios, en total $ 1.200. Dividido por 160 horas, me da un precio de “hora taller” de $ 7,50. - Además calculo que para el próximo proyecto en particular voy a gastar $ 40 de nafta, $ 150 en diversos materiales de trabajo y unos $ 50 más en gastos varios. A esto le sumo el total de los sueldos y el total de mis gastos fijos, obtengo una cifra de $ 2.940. Lo vuelvo a dividir por 160, resultando una “hora producción” de $ 18,37. Si el proyecto en cuestión calculo que me va a insumir alrededor de 25 “horas diseño”, más 40 “horas taller”, más 40 “horas producción”, va a resultar un total de gastos de operación de $ 1.269,25. Falta aún agregar el margen de utilidad, se recomienda un promedio del 30% (nunca menos de un 20% y no más de un 45%), así que 1.269,25 + 30% = $1.650. Esto es lo que debo cobrar, en teoría, al cliente. Mientras más grande sea nuestra empresa, más costos fijos tendremos, pero menos
  • 31.
    horas nos insumiráresolver el trabajo, por el contrario si trabajamos solos en casa, menos costo pero más horas para realizarlo (en forma serial y no paralela). Método en base a matriz de tasa diaria El tercer método, un tanto más complejo, se basa en una matriz de tasa diaria, o sea calcular días de ocho horas en vez de horas en sí mismas, y para calcularla se siguen los siguientes pasos: •Primero debemos determinar nuestro salario anual. Ya dijimos que aunque trabajemos solos, debemos considerarnos nuestros propios empleados. •Luego cuáles son mis costos para mantener el negocio. Todos los costos fijos estimados para un año. •La suma de estos dos puntos nos da como resultado una cifra punto de equilibrio. Esta es la cifra que se necesita cada año para mantener andando el negocio sin ningún margen. ¿Cuántos días laborales hay en un año? Hay 52 semanas disponibles para trabajar por año. De estas, dos semanas corresponden a días festivos, nos quedan 50. Casi todos faltamos al trabajo por enfermedad y otros temas personales, supongamos que dos semanas se nos van en eso, vamos por 48. Las vacaciones nos llevan más o menos 4 semanas más y que quedan 44 semanas. Nos manejamos con semanas de cinco días, con menos es difícil sostener el negocio y con más es difícil sostenernos y sostener la familia. Es decir que 44 (semanas) por 5 (días), hay 220 días disponibles al año. Obviamente todas esas horas nocturnas y los fines de semana que pasamos trabajando, hacemos como que no existen. • Calculamos un porcentaje de utilización. Esto es para determinar qué porcentaje de nuestro tiempo podemos cobrar para mantenernos y ganar. Hay horas “muertas” de reuniones, presentaciones, más reuniones y más presentaciones. Esas, en este caso, no se cobran. Para el diseño gráfico una tasa de utilización alrededor del 60 % parece apropiada. • Necesitamos un margen de ganancia. Ya comentamos que más de un 40% nos va a situar muy alto y con menos de 20% nos fundimos ante el menor imprevisto. Determinemos tres tasas marginales dentro de estos porcentajes. - Con calculadora en mano: Pasamos cada una de las cifras que obtuvimos a los renglones correspondientes, el salario en el A, los costos en el B, la suma de ambos en el C, la cantidad de días en el D, en el E ponemos en el espacio del medio 60% y a los costados más/menos 10% (50 y 70). En el ítem F situamos tres márgenes de ganancia, 20 (o cerca de) para “bajo” y 40 (o cerca de) para alto, en el medio 30 parece lo mejor, a cada de estos porcentajes le restamos 100 (20-100=80) y colocamos esta cifra en el espacio inmediatamente a la derecha y, muy importante, agregamos un decimal para cada una (0,80). Ahora utilizamos una fórmula para calcular la matriz de precios. Para cada uno de los cuadrantes de la matriz, calculamos la tasa diaria: Tasa diaria = Mi cifra de punto de equilibrio Días cobrados x (100 – M%). Es decir, para cada par de números de margen y días cobrados, primero dividimos el renglón C (Mi cifra de punto de equilibrio) por el número de días cobrados. Ahora divida eso por la cifra (100 – M%); como ya se ha dividido por una fracción, la cifra final será mayor que la intermedia. Ahora tenemos la tasa diaria requerida para cubrir los costos y producir el nivel de
  • 32.
    margen con esahipótesis de utilización. Escriba la cifra en el cuadrante de la matriz que se alinea con ese par de números y pase al siguiente par, hasta que complete la matriz. Si no hemos cometido errores, tendremos nueve tasas diarias; la mas baja estará en el cuadrante superior derecho y la mas alta en el inferior izquierdo. Inversiones en activos fijos • Precios (gastos del primer año): Plotter para impresión digital: 45.000.000$ (mas instalación) Plotter de corte : 10.000.000$ (mas instalación) Lanzamiento de marca: 2.000.000$ (publicidad creada con materiales propios e insumos que se convierten en costos para el arranque de la empresa) Insumos : 2.500.000$ (Banner, vinilos adhesivos, tintas,etc) • Del segundo año en adelante Carro de la empresa (solo dependiendo de las ganancias de producción de primer año) Ampliación y mejoramiento del sitio de trabajo Análisis de costos • Costos fijos: Permanecen estables ante diferentes volúmenes de producción por ejemplo para elaborar 10 piezas graficas pago 400.000$ de arriendo, para elaborar 50 piezas graficas pago 400.000$ de arriendo. • Costos variables: Aumentan o disminuyen de acuerdo a las variaciones en el volumen de unidades producidas. Ej. Diez vallas tienen un costo de materia prima de 10000, cinco vallas tendrán un costo de materia prima de 5000. • Costos Promedios y costos variables unitarios: Aumentan o disminuyen de acuerdo con el volumen de ventas por ejemplo comisiones por ventas, fletes, empaque y embalaje por unidad. • Margen Unitario: $MU = precio de venta – costo y gasto variable %MU =(MU$/ precio de venta) *100 • Punto de equilibrio: En pesos: (Costos fijos más gastos fijos mensuales) / % de margen de contribución.
  • 33.
    En unidades: (Costosfijos más gastos fijos mensuales) / Contribución marginal en pesos. CRONOGRAMA DE ACTIVIDADES: Actividades Días De Entrega Recopilación de información para la propuesta de investigación 28 De Abril Construcción de planteamiento de problema, objetivos y justificación 28 De Mayo Revisión de bibliografía. Construcción de marco teórico y conceptual 28 De Junio Diseño y aplicación de metodología 7 De Julio Sustentación propuesta de investigación 19 De Julio METAS SOCIALES: Metas sociales del plan de negocio Al empezar a desarrollar nuestro proyecto, queremos que se vea beneficiada gran parte de la población, que requiera nuestros servicios como publicistas. Hemos notado, que al realizar este tipo de “trabajo” el cliente queda satisfecho, gracias a que cumplimos con cada requisito y norma que este requiere. Cadena productiva
  • 34.
    IMPACTO ECONÓMICO El Efectoeconómico en la publicidad es como el primer golpe en el juego del billar. Tan pronto una compañía empieza a anunciarse, provoca una reacción en cadena que afecta la compañía, lo mismo que sus competidores, clientes y comunidad empresarial; el resultado de la reacción, aunque difícil de predecir, dependerá de la fuerza del golpe y del ambiente económico donde ocurre. Como señala Marcel Bleustein – Blanchet, padre de la publicidad francesa moderna, no es coincidencia que la inversión publicitaria de un país sea directamente proporcional a su nivel de vida