Actividad 1<br />Sistema General de Riesgos Profesionales.<br /> Es el conjunto de entidades públicas y privadas, normas y procedimientos, destinados a prevenir, proteger y atender a los trabajadores de los efectos de las enfermedades y los accidentes que puedan ocurrirles con ocasión o como consecuencia del trabajo que desarrollan. <br />El Sistema General de Riesgos Profesionales es el conjunto de entidades públicas y privadas, normas y procedimientos, destinados a prevenir, proteger y atender a los trabajadores de los efectos de las enfermedades y los accidentes que puedan ocurrirles con ocasión o como consecuencia del trabajo que desarrollan.<br /> Las  Empresas Promotoras de Salud: son las entidades responsables de la afiliación y registro de los afiliados al sistema de la regularidad social en Colombia. Se encargan también del recaudo de las cotizaciones y su función básica es organizar y garantizar la prestación del plan obligatorio de salud.<br />SALUD OCUPACIONAL es una ciencia que busca proteger y mejorar la salud física, mental, social y espiritual de los trabajadores en sus puestos de trabajo, repercutiendo positivamente en la empresa.<br />La seguridad industrial se puede traducir en una obligación que la ley impone a patrones y a trabajadores y que también se debe organizar dentro de determinados cánones (Reglas) y hacer funcionar dentro de determinados procedimientos<br />La seguridad industrial se puede traducir en una obligación que la ley impone a patrones y a trabajadores y que también se debe organizar dentro de determinados cánones (Reglas) y hacer funcionar dentro de determinados procedimientos.<br />Actividad 2<br />\"
La salud se mide por el shock que una persona pueda recibir sin comprometer su sistema de vida. Así, el sistema de vida se convierte en criterio de salud. \"
una persona sana es aquella que puede vivir sus sueños no <br />      Confesados plenamente\"
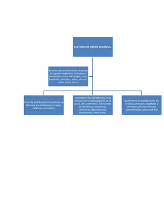
.<br />La enfermedad es un proceso y el estatus consecuente de afección de un ser vivo, caracterizado por una alteración de su estado ontológico de salud. El estado o proceso de enfermedad puede ser provocado por diversos factores, tanto intrínsecos como extrínsecos al organismo enfermo: estos factores se denominan noxas (del griego no son: «enfermedad», «afección de la salud»).La salud y la enfermedad s<br />Concepto:  <br />Nivel de susceptibilidad a una enfermedad, peso corporal, acuidad/agudeza visual, fuerza, potencia, coordinación, nivel de tolerancia y rapidez de recuperación.  <br />La persona tiene la sensación (subjetiva) de que ninguno de sus órganos o funciones se encuentran menoscabadas. <br />Características:  <br />Funcionamiento eficiente del cuerpo.  <br />Resistencia a enfermedades. <br />La capacidad física de responder apropiadamente a una diversidad de eventos. <br />Nivel adecuado de aptitud física. <br />Triada Ecológica:Es el proceso de una enfermedad o el estado de salud en el ser humano depende de la interacción de los elementos que la integran: agente causal, huésped y ambiente.◘El agente causal es un elemento, sustancia, fuerza animada o inanimada cuya presencia o ausencia puede, al entrar en contacto efectivo con el huésped en condiciones ambientales propicias, iniciar o perpetuar el estado de enfermedad.◘El huésped es la persona o animal vivo que en circunstancias naturales permite la subsistencia de un agente causal de enfermedad.◘El ambiente es el conjunto de condiciones e influencias externas que afectan la vida de un organismo.<br />De igual modo la promoción, en particular, de las actuaciones preventivas básicas, tales como el orden, la limpieza, la señalización y los hábitos y posicionamientos seguros suponen un requisito imprescindible y prueba de una actitud favorecedora de la Prevención y Salud.<br />La mayor parte de las patologías y A través del trabajo buscamos satisfacer una serie de necesidades, el desarrollo profesional, personal y social, sin que se vea por ello afectado nuestro estado de bienestar físico y mental.<br />El trabajo y la salud están interrelacionados.<br />En tanto que es en el ámbito del trabajo, espacio físico, condiciones ambientales, incidencias psicosociológica, donde desarrollamos gran parte de nuestro quehacer cotidiano, la SALUD en su dimensión laboral se nos antoja un requisito imprescindible.<br />Prevenir los riesgos laborales, posibles causa de accidentes de trabajo y enfermedades profesionales,  es una labor que nos interesa a todos y en la que resulta fundamental la colaboración y educación preventiva, como principales beneficiarios que somos.<br />Los posibles accidentes y enfermedades, originados o agravados con ocasión o a consecuencia del desarrollo de la actividad laboral, no se deben al azar, sino que obedecen a causas naturales y, la mayoría de las veces,  previsibles y evitables.<br />Enfermedades profesionales podrían evitarse si se modifican a <br />Tiempo ciertas condiciones materiales y se inculca en los trabajadores las debidas Actitudes preventivas y seguras.<br />Actividad 3:<br />Cuanto mayor es la vulnerabilidad mayor es el riesgo (e inversamente), pero cuanto más factible es el perjuicio o daño mayor es el peligro (e inversamente). Por tanto, el riesgo se refiere sólo a la teórica \"
posibilidad de daño\"
 bajo determinadas circunstancias, mientras que el peligro se refiere sólo a la teórica \"
probabilidad de accidente o patología\"
 bajo determinadas circunstancias, sucesos que son causas directas de daño. Por ejemplo, cuanto mayor es la velocidad de circulación de un vehículo en carretera mayor es el \"
riesgo de daño\"
, mientras que cuanto mayor es la imprudencia al conducir mayor es el \"
peligro de accidente\"
 (y también es mayor el riesgo del daño consecuente). Por consiguiente, el peligro es causa de riesgo o, lo que es equivalente, el riesgo es el efecto último de todas las causas.<br />Riesgos físicos<br />Riesgos químicos<br />Riesgos biológicos<br />Riesgos ergonómicos<br />Riesgos Psicosociales<br />El trabajo constituye una actividad que puede ser peligrosa en la medida que el proceso de producción de los bienes y servicios exige una relación de la persona con los elementos objeto de transformación, con la tecnología y con los modelos de organización del trabajo que se utilizan.<br />Existen situaciones de riesgo en los puestos de trabajo como la tecnificación de la actividad laboral que da lugar a la aparición de máquinas con más variadas funciones, sustancias químicas, fuentes de energía diversas, etc.<br />La posición desde la que el trabajador se relaciona con los factores de riesgo es peculiar, el trabajador está en una relación de dependencia con respecto al empresario que es quién marca las pautas de la organización del proceso productivo y de la organización del trabajo. El contenido obligacional de la legislación incide especialmente en el empresario.<br />En epidemiología un factor de riesgo es toda circunstancia o situación que aumenta las probabilidades de una persona de contraer una enfermedad.<br />En el caso de los diferentes tipos de cáncer, cada uno tiene diferentes factores de riesgo. Por ejemplo, la exposición sin protección a los rayos solares es un factor de riesgo para el cáncer de piel, y el fumar es un factor de riesgo para el cáncer de pulmón, laringe, boca, faringe, esófago, riñones, vejiga urinaria y otros órganos.<br />Hay que diferenciar los factores de riesgo de los factores pronóstico, que son aquéllos que predicen el curso de una enfermedad una vez que ya está presente.<br />Existe también marcadores de riesgo que son características de la persona que no pueden modificarse (edad, sexo, estado socio-económico, etc.).<br />Hay factores de riesgo (edad, hipertensión arterial, etc.) que cuando aparece la enfermedad son a su vez factores pronóstico (mayor probabilidad de que se desarrolle un evento).<br />En epidemiología, los factores de riesgo son aquellas características y atributos (variables) que se presentan asociados diversamente con la enfermedad o el evento estudiado. Los factores de riesgo no son necesariamente las causas, sólo sucede que están asociadas con el evento. Como constituyen una probabilidad medible, tienen valor predictivo y pueden usarse con ventajas tanto en prevención individual como en la comunidad.<br />El estudio epidemiológico que mejor identifica un factor de riesgo es un estudio prospectivo como el estudio de cohortes.<br />El término \"
factor de riesgo\"
 fue utilizado por primera vez por el investigador de enfermedades cardiacas, el Dr. Thomas R. Dawber en un estudio publicado en 1961 donde atribuyó a la cardiopatía isquémica determinadas situaciones como son la presión arterial, el colesterol o el hábito tabáquico.<br />En epidemiología un factor de riesgo es toda circunstancia o situación que aumenta las probabilidades de una persona de contraer una enfermedad.<br />En el caso de los diferentes tipos de cáncer, cada uno tiene diferentes factores de riesgo. Por ejemplo, la exposición sin protección a los rayos solares es un factor de riesgo para el cáncer de piel, y el fumar es un factor de riesgo para el cáncer de pulmón, laringe, boca, faringe, esófago, riñones, vejiga urinaria y otros órganos.<br />Hay que diferenciar los factores de riesgo de los factores pronóstico, que son aquéllos que predicen el curso de una enfermedad una vez que ya está presente.<br />Existe también marcadores de riesgo que son características de la persona que no pueden modificarse (edad, sexo, estado socio-económico, etc.).<br />Hay factores de riesgo (edad, hipertensión arterial, etc.) que cuando aparece la enfermedad son a su vez factores pronóstico (mayor probabilidad de que se desarrolle un evento).<br />En epidemiología, los factores de riesgo son aquellas características y atributos (variables) que se presentan asociados diversamente con la enfermedad o el evento estudiado. Los factores de riesgo no son necesariamente las causas, sólo sucede que están asociadas con el evento. Como constituyen una probabilidad medible, tienen valor predictivo y pueden usarse con ventajas tanto en prevención individual como en la comunidad.<br />El estudio epidemiológico que mejor identifica un factor de riesgo es un estudio prospectivo como el estudio de cohortes.<br />El término \"
factor de riesgo\"
 fue utilizado por primera vez por el investigador de enfermedades cardiacas, el Dr. Thomas R. Dawber en un estudio publicado en 1961 donde atribuyó a la cardiopatía isquémica determinadas situaciones como son la presión arterial, el colesterol o el hábito tabáquico.<br />Un factor de riesgo en una empresa es: cuando uno de los operarios es enfermo del corazón y le toca trabajar con mucho ruido y casualmente el siente ruidos hay un factor de riesgo para la vida de el operario.<br />Actividad 4<br />Es el reconocimiento pormenorizado de los factores de riesgo a que están expuestos los distintos grupos de trabajadores en una empresa específica, determinando en éste los efectos que pueden ocasionar a la salud de los trabajadores y la estructura organizacional y productiva de la empresa.<br />Los resultados se recopilan en un documento básico que permite reconocer y valorar los diferentes agentes con el fin de establecer prioridades preventivas y correctivas que conlleven a mejorar la calidad de vida laboral.<br />El control de riesgos, es el fundamento de la acción preventiva en<br />Materia de salud ocupacional, pues solamente mediante su aplicación se<br />Pueden librar los ambientes de trabajo de las condiciones que afectan la salud del trabajador, para tener la certeza de que las operaciones que<br />Se realizan no representan riesgos para la integridad física del trabajador, ni constituyen amenazas para una producción libre de Interrupciones no programadas.<br /> Para realizarla se deben utilizar los siguientes instrumentos: <br />La lista de verificación de factores de riesgo <br />Formato de inspección para consignar los factores de riesgo hallados <br />Tabla de valoración subjetiva del grado de peligro <br />Los planos de las áreas de la empresa <br />Es el reconocimiento pormenorizado de los factores de riesgo a que están expuestos los distintos grupos de trabajadores en una empresa específica, determinando en éste los efectos que puede ocasionar a la salud de los trabajadores y la estructura organizacional y productiva de la empresa.<br />Los resultados se recopilan en un documento básico que permite reconocer y valorar los diferentes agentes con el fin de establecer prioridades preventivas y correctivas que conlleven a mejorar la calidad de vida laboral.<br />Un Panorama de Factores de Riesgo Ocupacionales debe cumplir los siguientes requisitos :<br />1. Partir del tipo de proceso, oficio y operación productiva que se realiza. Por tanto, hay que tener en cuenta todas las tareas, materias primas, equipos, la organización y división del trabajo que conforman el proceso productivo.<br />2. Lograr un análisis global del ambiente de trabajo involucrando entre otros aspectos los técnicos, organizacionales y de salud. Para esto se deben realizar actividades conjuntas de las diferentes disciplinas que componen la salud ocupacional como medicina, higiene, seguridad, ergonomía y psicología entre otros.<br />La información del Panorama debe actualizarse periódicamente, por lo tanto su recolección debe ser sistemática y permanente, de modo que permita identificar y evaluar nuevos procesos y operaciones de la producción, cambios en las materias primas, maquinaria y equipos empleados.<br />4. Permitir evaluar las consecuencias y/o efectos más probables, programas de prevención en función de las prioridades resultantes en el diagnóstico que se establezca, permitiendo promoverlas a través de sistemas de vigilancia del ambiente y personas expuestas.<br />Actividad 5 <br />Se entiende por accidente de trabajo toda lesión corporal que el trabajador sufre con ocasión o por consecuencia del trabajo ejecutado por cuenta ajena.<br />Con carácter general, se presume, salvo prueba en contrario, que son accidentes de trabajo toda lesión sufrida por el trabajador durante el tiempo y en el lugar de trabajo. También se presume como derivada de accidente laboral la muerte del trabajador que ha venido precedida por una situación de invalidez derivada de contingencias profesionales<br />El accidente del trabajo constituye la base del estudio de la Seguridad Industrial, y lo enfoca desde el punto de vista preventivo, estudiando sus causas (por qué ocurren), sus fuentes (actividades comprometidas en el accidente), sus agentes (medios de trabajo participantes), su tipo (como se producen o se desarrollan los hechos), todo ello con el fin de desarrollar la prevención<br />Son las acciones u omisiones cometidas por las personas que, al violar normas o procedimientos previamente establecidos, posibilitan que se produzcan accidentes de trabajo<br />Si se necesita un casco para su trabajo y no utilizarlo puede ser un acto inseguro<br />Si se necesita para su trabajo unos guantes para no quemarse<br />Si se necesita gafas protectoras<br />Si se necesita botas<br />Si se necesita protección en si es un acto inseguro<br />Si no es necesario subirse al techo de algún edificio por su trabajo<br />Si no se acatan las instrucciones de los procedimientos previamente  establecidos<br />La salud ambiental refiere a un concepto general que incorpora aquellos planeamientos o actividades que tienen que ver con los problemas de salud asociados con el ambiente, teniendo en cuenta que el ambiente humano abarca un contexto complejo de factores y elementos de variada naturaleza que actúan favorable o desfavorablemente sobre el individuo.<br />Un incidente es, en derecho, una cuestión accesoria a un procedimiento judicial. Es un litigio accesorio con ocasión de un juicio, que normalmente versa sobre circunstancias de orden<br />Se define como accidente a cualquier suceso que es provocado por una acción violenta y repentina ocasionada por un agente externo involuntario, da lugar a una lesión corporal. La amplitud de los términos de polar de esta definición obliga a tener presente que los diferentes tipos de accidentes se hallan condicionados por múltiples fenómenos de carácter imprevisible e incontrolable<br />Laboral - Accidente de trabajo - Actuación administrativa - Formalizada la denuncia administrativa de un infortunio del trabajo (art. 25, ley 9688), en el supuesto de controversia se suscita un conflicto individual del trabajo que no pierde su naturaleza de tal por el incumplimiento de la obligación legal que implica efectuar la denuncia de su acaecimiento. <br />LEY 9688 Art. 25 <br />Laboral - Accidente de trabajo - Actuación administrativa - Radicada ante la instancia administrativa del trabajo provincial la denuncia de un infortunio laboral, cualquiera de las partes involucradas -trabajador y empleador- tienen dos alternativas posibles: a) aceptar el procedimiento administrativo que en el ámbito de la Provincia de Buenos Aires establece la ley 10.149 y su decreto reglamentario 6409/84 en cuyo caso el trámite es de oficio y la intervención de quienes lo aceptaron se torna obligatoria; y b) declinar la instancia administrativa acudiendo a formalizar el reclamo ante sede judicial como también está previsto en los arts. 7 y 9 de la ley citada. <br />LEYB 10149; DECB 6409-1984; LEYB 10149 Art. 7; LEYB 10149 Art. 9 <br />Laboral - Accidente de trabajo - Actuación administrativa // Resolución administrativa - Ejecución - Si se acepta por las partes el procedimiento administrativo reglado por la ley 10.149 y su decreto reglamentario, la resolución definitiva que dicte el órgano administrativo será ejecutable ante los tribunales del trabajo con jurisdicción en el lugar donde se prestó el servicio (arts. 38, ley 10.149 y 81, dec.reglam. 6409/84). <br />LEYB 10149 Art. 38; DECB 6409-1984 Art. 81 <br />Laboral - Actuación administrativa - Cosa juzgada // Accidente de trabajo - Actuación administrativa - Consentida por las partes, que no objetaron su intervención la Disposición del Delegado Regional del Ministerio de Trabajo que fijó el monto de la indemnización por un accidente de trabajo, media cosa juzgada a su respecto. <br />Laboral - Accidente de trabajo - Actuación administrativa - Cualquiera de las partes que no quiera someterse a la instancia administrativa de la Subsecretaría de Trabajo en los supuestos de infortunios laborales debe expresar claramente su voluntad de declinar dicha instancia antes de dictarse la resolución administrativa final fijando la indemnización y entonces sí el conflicto podrá dirimirse en sede judicial. <br />Laboral - Resolución administrativa - Recurribilidad - En el supuesto de accidentes del trabajo, aún consentido el trámite administrativo, cabe a las partes deducir por ante el Delegado Regional el recurso de apelación a que alude el art. 13 de la ley 10.149 contra la resolución dictada, pretendiendo -cualquiera fuesen los motivos de impugnación que pudiera merecer tal resolución- una decisión final del Subsecretario de Trabajo para luego, y si éste confirma la resolución recurrida, interponer el recurso previsto en el art. 14 del mismo cuerpo legal para que sea resuelto por el tribunal del trabajo competente.<br />ACTIVIDAD 6<br /> 1.1.- Se desconoce la forma correcta de hacer las cosas.2.- No se corrigen las deficiencias3.- No se inspeccionan ni evalúan las condiciones de trabajo y se subestima el riesgo4.- Alguien sin la autorización o sin experiencia decidió seguir adelante, a pesar de la deficiencia5.- Alguien con autoridad decidió que el costo para corregir la deficiencia, excedía del beneficio derivado de la corrección.6.- Alguien con autoridad no escuchó al trabajador cuando informó la deficiencia.<br />Todo incidente, accidente o defecto de proceso, debe ser informado para ser investigado y el trabajador debe cooperar para transformar el hecho negativo, en una acción de seguridadu oportunidad de mejorar. <br />Del mismo modo, el supervisor tiene la obligación de escuchar el aporte del trabajador, analizar lo informado y tomar una decisión para mejorar el proceso.<br />2.  El objetivo fundamental de la investigación es lograr conocer al máximo toda la<br />información de ocurrencia de un evento no controlado, para generar acciones<br />futuras de control que minimicen la posibilidad de su recurrencia.<br />De una investigación de accidentes efectiva se puede lograr:<br />? La descripción precisa de los acontecimientos.<br />? La identificación de las causas reales (riesgo, suceso y consecuencias) que<br />originaron el accidente.<br />? Una base para calcular la probabilidad de recurrencia y su potencial de<br />pérdida, estableciendo de esta forma las causas (riesgo, suceso y<br />consecuencias) críticas de eventos futuros.<br />? La determinación de los controles recomendados, definiendo su prioridad de<br />ejecución a partir del análisis de las causas y estimando unos costos de su<br />implementación.<br />? La identificación de las tendencias de la accidentalidad, a través del análisis de<br />la información arrojada por un número significativo de eventos.<br />? Permiten demostrar a los trabajadores el interés y la importancia que da la<br />Empresa al control de las causas que generan la accidentalidad y su impacto<br />negativo sobre su salud.<br />PROGRAMA DE INVESTIGACIÓN DE ACCIDENTES:<br />? Elaboración y difusión de la Directiva de Investigación de Accidentes, donde se<br />destaque la importancia y los beneficios que se obtienen de una investigación<br />oportuna y completa. Adicionalmente, la Directiva debe incluir: qué accidentes<br />e incidentes se investigan y los criterios de valoración de pérdida.<br />? Establecer el procedimiento que deben seguir todos los trabajadores para<br />reportar los accidentes y los incidentes, haciendo divulgación del mismo, de tal<br />forma que se garantice su comprensión y aplicación.<br />? Establecer el procedimiento para la investigación de los eventos que sean<br />reportados, indicando los pasos, responsables y herramientas a emplear. <br />ACTIVIDAD 8 <br />ACTIVIDAD 8<br />ACTIVIDAD 9<br />ACTIVIDAD 10<br />
Actividad 1[1]
Actividad 1[1]
Actividad 1[1]
Actividad 1[1]
Actividad 1[1]
Actividad 1[1]
Actividad 1[1]
Actividad 1[1]
Actividad 1[1]
Actividad 1[1]
Actividad 1[1]
Actividad 1[1]

Actividad 1[1]

  • 1.
    Actividad 1<br />SistemaGeneral de Riesgos Profesionales.<br /> Es el conjunto de entidades públicas y privadas, normas y procedimientos, destinados a prevenir, proteger y atender a los trabajadores de los efectos de las enfermedades y los accidentes que puedan ocurrirles con ocasión o como consecuencia del trabajo que desarrollan. <br />El Sistema General de Riesgos Profesionales es el conjunto de entidades públicas y privadas, normas y procedimientos, destinados a prevenir, proteger y atender a los trabajadores de los efectos de las enfermedades y los accidentes que puedan ocurrirles con ocasión o como consecuencia del trabajo que desarrollan.<br /> Las Empresas Promotoras de Salud: son las entidades responsables de la afiliación y registro de los afiliados al sistema de la regularidad social en Colombia. Se encargan también del recaudo de las cotizaciones y su función básica es organizar y garantizar la prestación del plan obligatorio de salud.<br />SALUD OCUPACIONAL es una ciencia que busca proteger y mejorar la salud física, mental, social y espiritual de los trabajadores en sus puestos de trabajo, repercutiendo positivamente en la empresa.<br />La seguridad industrial se puede traducir en una obligación que la ley impone a patrones y a trabajadores y que también se debe organizar dentro de determinados cánones (Reglas) y hacer funcionar dentro de determinados procedimientos<br />La seguridad industrial se puede traducir en una obligación que la ley impone a patrones y a trabajadores y que también se debe organizar dentro de determinados cánones (Reglas) y hacer funcionar dentro de determinados procedimientos.<br />Actividad 2<br />\" La salud se mide por el shock que una persona pueda recibir sin comprometer su sistema de vida. Así, el sistema de vida se convierte en criterio de salud. \" una persona sana es aquella que puede vivir sus sueños no <br /> Confesados plenamente\" .<br />La enfermedad es un proceso y el estatus consecuente de afección de un ser vivo, caracterizado por una alteración de su estado ontológico de salud. El estado o proceso de enfermedad puede ser provocado por diversos factores, tanto intrínsecos como extrínsecos al organismo enfermo: estos factores se denominan noxas (del griego no son: «enfermedad», «afección de la salud»).La salud y la enfermedad s<br />Concepto:  <br />Nivel de susceptibilidad a una enfermedad, peso corporal, acuidad/agudeza visual, fuerza, potencia, coordinación, nivel de tolerancia y rapidez de recuperación.  <br />La persona tiene la sensación (subjetiva) de que ninguno de sus órganos o funciones se encuentran menoscabadas. <br />Características:  <br />Funcionamiento eficiente del cuerpo.  <br />Resistencia a enfermedades. <br />La capacidad física de responder apropiadamente a una diversidad de eventos. <br />Nivel adecuado de aptitud física. <br />Triada Ecológica:Es el proceso de una enfermedad o el estado de salud en el ser humano depende de la interacción de los elementos que la integran: agente causal, huésped y ambiente.◘El agente causal es un elemento, sustancia, fuerza animada o inanimada cuya presencia o ausencia puede, al entrar en contacto efectivo con el huésped en condiciones ambientales propicias, iniciar o perpetuar el estado de enfermedad.◘El huésped es la persona o animal vivo que en circunstancias naturales permite la subsistencia de un agente causal de enfermedad.◘El ambiente es el conjunto de condiciones e influencias externas que afectan la vida de un organismo.<br />De igual modo la promoción, en particular, de las actuaciones preventivas básicas, tales como el orden, la limpieza, la señalización y los hábitos y posicionamientos seguros suponen un requisito imprescindible y prueba de una actitud favorecedora de la Prevención y Salud.<br />La mayor parte de las patologías y A través del trabajo buscamos satisfacer una serie de necesidades, el desarrollo profesional, personal y social, sin que se vea por ello afectado nuestro estado de bienestar físico y mental.<br />El trabajo y la salud están interrelacionados.<br />En tanto que es en el ámbito del trabajo, espacio físico, condiciones ambientales, incidencias psicosociológica, donde desarrollamos gran parte de nuestro quehacer cotidiano, la SALUD en su dimensión laboral se nos antoja un requisito imprescindible.<br />Prevenir los riesgos laborales, posibles causa de accidentes de trabajo y enfermedades profesionales,  es una labor que nos interesa a todos y en la que resulta fundamental la colaboración y educación preventiva, como principales beneficiarios que somos.<br />Los posibles accidentes y enfermedades, originados o agravados con ocasión o a consecuencia del desarrollo de la actividad laboral, no se deben al azar, sino que obedecen a causas naturales y, la mayoría de las veces,  previsibles y evitables.<br />Enfermedades profesionales podrían evitarse si se modifican a <br />Tiempo ciertas condiciones materiales y se inculca en los trabajadores las debidas Actitudes preventivas y seguras.<br />Actividad 3:<br />Cuanto mayor es la vulnerabilidad mayor es el riesgo (e inversamente), pero cuanto más factible es el perjuicio o daño mayor es el peligro (e inversamente). Por tanto, el riesgo se refiere sólo a la teórica \" posibilidad de daño\" bajo determinadas circunstancias, mientras que el peligro se refiere sólo a la teórica \" probabilidad de accidente o patología\" bajo determinadas circunstancias, sucesos que son causas directas de daño. Por ejemplo, cuanto mayor es la velocidad de circulación de un vehículo en carretera mayor es el \" riesgo de daño\" , mientras que cuanto mayor es la imprudencia al conducir mayor es el \" peligro de accidente\" (y también es mayor el riesgo del daño consecuente). Por consiguiente, el peligro es causa de riesgo o, lo que es equivalente, el riesgo es el efecto último de todas las causas.<br />Riesgos físicos<br />Riesgos químicos<br />Riesgos biológicos<br />Riesgos ergonómicos<br />Riesgos Psicosociales<br />El trabajo constituye una actividad que puede ser peligrosa en la medida que el proceso de producción de los bienes y servicios exige una relación de la persona con los elementos objeto de transformación, con la tecnología y con los modelos de organización del trabajo que se utilizan.<br />Existen situaciones de riesgo en los puestos de trabajo como la tecnificación de la actividad laboral que da lugar a la aparición de máquinas con más variadas funciones, sustancias químicas, fuentes de energía diversas, etc.<br />La posición desde la que el trabajador se relaciona con los factores de riesgo es peculiar, el trabajador está en una relación de dependencia con respecto al empresario que es quién marca las pautas de la organización del proceso productivo y de la organización del trabajo. El contenido obligacional de la legislación incide especialmente en el empresario.<br />En epidemiología un factor de riesgo es toda circunstancia o situación que aumenta las probabilidades de una persona de contraer una enfermedad.<br />En el caso de los diferentes tipos de cáncer, cada uno tiene diferentes factores de riesgo. Por ejemplo, la exposición sin protección a los rayos solares es un factor de riesgo para el cáncer de piel, y el fumar es un factor de riesgo para el cáncer de pulmón, laringe, boca, faringe, esófago, riñones, vejiga urinaria y otros órganos.<br />Hay que diferenciar los factores de riesgo de los factores pronóstico, que son aquéllos que predicen el curso de una enfermedad una vez que ya está presente.<br />Existe también marcadores de riesgo que son características de la persona que no pueden modificarse (edad, sexo, estado socio-económico, etc.).<br />Hay factores de riesgo (edad, hipertensión arterial, etc.) que cuando aparece la enfermedad son a su vez factores pronóstico (mayor probabilidad de que se desarrolle un evento).<br />En epidemiología, los factores de riesgo son aquellas características y atributos (variables) que se presentan asociados diversamente con la enfermedad o el evento estudiado. Los factores de riesgo no son necesariamente las causas, sólo sucede que están asociadas con el evento. Como constituyen una probabilidad medible, tienen valor predictivo y pueden usarse con ventajas tanto en prevención individual como en la comunidad.<br />El estudio epidemiológico que mejor identifica un factor de riesgo es un estudio prospectivo como el estudio de cohortes.<br />El término \" factor de riesgo\" fue utilizado por primera vez por el investigador de enfermedades cardiacas, el Dr. Thomas R. Dawber en un estudio publicado en 1961 donde atribuyó a la cardiopatía isquémica determinadas situaciones como son la presión arterial, el colesterol o el hábito tabáquico.<br />En epidemiología un factor de riesgo es toda circunstancia o situación que aumenta las probabilidades de una persona de contraer una enfermedad.<br />En el caso de los diferentes tipos de cáncer, cada uno tiene diferentes factores de riesgo. Por ejemplo, la exposición sin protección a los rayos solares es un factor de riesgo para el cáncer de piel, y el fumar es un factor de riesgo para el cáncer de pulmón, laringe, boca, faringe, esófago, riñones, vejiga urinaria y otros órganos.<br />Hay que diferenciar los factores de riesgo de los factores pronóstico, que son aquéllos que predicen el curso de una enfermedad una vez que ya está presente.<br />Existe también marcadores de riesgo que son características de la persona que no pueden modificarse (edad, sexo, estado socio-económico, etc.).<br />Hay factores de riesgo (edad, hipertensión arterial, etc.) que cuando aparece la enfermedad son a su vez factores pronóstico (mayor probabilidad de que se desarrolle un evento).<br />En epidemiología, los factores de riesgo son aquellas características y atributos (variables) que se presentan asociados diversamente con la enfermedad o el evento estudiado. Los factores de riesgo no son necesariamente las causas, sólo sucede que están asociadas con el evento. Como constituyen una probabilidad medible, tienen valor predictivo y pueden usarse con ventajas tanto en prevención individual como en la comunidad.<br />El estudio epidemiológico que mejor identifica un factor de riesgo es un estudio prospectivo como el estudio de cohortes.<br />El término \" factor de riesgo\" fue utilizado por primera vez por el investigador de enfermedades cardiacas, el Dr. Thomas R. Dawber en un estudio publicado en 1961 donde atribuyó a la cardiopatía isquémica determinadas situaciones como son la presión arterial, el colesterol o el hábito tabáquico.<br />Un factor de riesgo en una empresa es: cuando uno de los operarios es enfermo del corazón y le toca trabajar con mucho ruido y casualmente el siente ruidos hay un factor de riesgo para la vida de el operario.<br />Actividad 4<br />Es el reconocimiento pormenorizado de los factores de riesgo a que están expuestos los distintos grupos de trabajadores en una empresa específica, determinando en éste los efectos que pueden ocasionar a la salud de los trabajadores y la estructura organizacional y productiva de la empresa.<br />Los resultados se recopilan en un documento básico que permite reconocer y valorar los diferentes agentes con el fin de establecer prioridades preventivas y correctivas que conlleven a mejorar la calidad de vida laboral.<br />El control de riesgos, es el fundamento de la acción preventiva en<br />Materia de salud ocupacional, pues solamente mediante su aplicación se<br />Pueden librar los ambientes de trabajo de las condiciones que afectan la salud del trabajador, para tener la certeza de que las operaciones que<br />Se realizan no representan riesgos para la integridad física del trabajador, ni constituyen amenazas para una producción libre de Interrupciones no programadas.<br /> Para realizarla se deben utilizar los siguientes instrumentos: <br />La lista de verificación de factores de riesgo <br />Formato de inspección para consignar los factores de riesgo hallados <br />Tabla de valoración subjetiva del grado de peligro <br />Los planos de las áreas de la empresa <br />Es el reconocimiento pormenorizado de los factores de riesgo a que están expuestos los distintos grupos de trabajadores en una empresa específica, determinando en éste los efectos que puede ocasionar a la salud de los trabajadores y la estructura organizacional y productiva de la empresa.<br />Los resultados se recopilan en un documento básico que permite reconocer y valorar los diferentes agentes con el fin de establecer prioridades preventivas y correctivas que conlleven a mejorar la calidad de vida laboral.<br />Un Panorama de Factores de Riesgo Ocupacionales debe cumplir los siguientes requisitos :<br />1. Partir del tipo de proceso, oficio y operación productiva que se realiza. Por tanto, hay que tener en cuenta todas las tareas, materias primas, equipos, la organización y división del trabajo que conforman el proceso productivo.<br />2. Lograr un análisis global del ambiente de trabajo involucrando entre otros aspectos los técnicos, organizacionales y de salud. Para esto se deben realizar actividades conjuntas de las diferentes disciplinas que componen la salud ocupacional como medicina, higiene, seguridad, ergonomía y psicología entre otros.<br />La información del Panorama debe actualizarse periódicamente, por lo tanto su recolección debe ser sistemática y permanente, de modo que permita identificar y evaluar nuevos procesos y operaciones de la producción, cambios en las materias primas, maquinaria y equipos empleados.<br />4. Permitir evaluar las consecuencias y/o efectos más probables, programas de prevención en función de las prioridades resultantes en el diagnóstico que se establezca, permitiendo promoverlas a través de sistemas de vigilancia del ambiente y personas expuestas.<br />Actividad 5 <br />Se entiende por accidente de trabajo toda lesión corporal que el trabajador sufre con ocasión o por consecuencia del trabajo ejecutado por cuenta ajena.<br />Con carácter general, se presume, salvo prueba en contrario, que son accidentes de trabajo toda lesión sufrida por el trabajador durante el tiempo y en el lugar de trabajo. También se presume como derivada de accidente laboral la muerte del trabajador que ha venido precedida por una situación de invalidez derivada de contingencias profesionales<br />El accidente del trabajo constituye la base del estudio de la Seguridad Industrial, y lo enfoca desde el punto de vista preventivo, estudiando sus causas (por qué ocurren), sus fuentes (actividades comprometidas en el accidente), sus agentes (medios de trabajo participantes), su tipo (como se producen o se desarrollan los hechos), todo ello con el fin de desarrollar la prevención<br />Son las acciones u omisiones cometidas por las personas que, al violar normas o procedimientos previamente establecidos, posibilitan que se produzcan accidentes de trabajo<br />Si se necesita un casco para su trabajo y no utilizarlo puede ser un acto inseguro<br />Si se necesita para su trabajo unos guantes para no quemarse<br />Si se necesita gafas protectoras<br />Si se necesita botas<br />Si se necesita protección en si es un acto inseguro<br />Si no es necesario subirse al techo de algún edificio por su trabajo<br />Si no se acatan las instrucciones de los procedimientos previamente establecidos<br />La salud ambiental refiere a un concepto general que incorpora aquellos planeamientos o actividades que tienen que ver con los problemas de salud asociados con el ambiente, teniendo en cuenta que el ambiente humano abarca un contexto complejo de factores y elementos de variada naturaleza que actúan favorable o desfavorablemente sobre el individuo.<br />Un incidente es, en derecho, una cuestión accesoria a un procedimiento judicial. Es un litigio accesorio con ocasión de un juicio, que normalmente versa sobre circunstancias de orden<br />Se define como accidente a cualquier suceso que es provocado por una acción violenta y repentina ocasionada por un agente externo involuntario, da lugar a una lesión corporal. La amplitud de los términos de polar de esta definición obliga a tener presente que los diferentes tipos de accidentes se hallan condicionados por múltiples fenómenos de carácter imprevisible e incontrolable<br />Laboral - Accidente de trabajo - Actuación administrativa - Formalizada la denuncia administrativa de un infortunio del trabajo (art. 25, ley 9688), en el supuesto de controversia se suscita un conflicto individual del trabajo que no pierde su naturaleza de tal por el incumplimiento de la obligación legal que implica efectuar la denuncia de su acaecimiento. <br />LEY 9688 Art. 25 <br />Laboral - Accidente de trabajo - Actuación administrativa - Radicada ante la instancia administrativa del trabajo provincial la denuncia de un infortunio laboral, cualquiera de las partes involucradas -trabajador y empleador- tienen dos alternativas posibles: a) aceptar el procedimiento administrativo que en el ámbito de la Provincia de Buenos Aires establece la ley 10.149 y su decreto reglamentario 6409/84 en cuyo caso el trámite es de oficio y la intervención de quienes lo aceptaron se torna obligatoria; y b) declinar la instancia administrativa acudiendo a formalizar el reclamo ante sede judicial como también está previsto en los arts. 7 y 9 de la ley citada. <br />LEYB 10149; DECB 6409-1984; LEYB 10149 Art. 7; LEYB 10149 Art. 9 <br />Laboral - Accidente de trabajo - Actuación administrativa // Resolución administrativa - Ejecución - Si se acepta por las partes el procedimiento administrativo reglado por la ley 10.149 y su decreto reglamentario, la resolución definitiva que dicte el órgano administrativo será ejecutable ante los tribunales del trabajo con jurisdicción en el lugar donde se prestó el servicio (arts. 38, ley 10.149 y 81, dec.reglam. 6409/84). <br />LEYB 10149 Art. 38; DECB 6409-1984 Art. 81 <br />Laboral - Actuación administrativa - Cosa juzgada // Accidente de trabajo - Actuación administrativa - Consentida por las partes, que no objetaron su intervención la Disposición del Delegado Regional del Ministerio de Trabajo que fijó el monto de la indemnización por un accidente de trabajo, media cosa juzgada a su respecto. <br />Laboral - Accidente de trabajo - Actuación administrativa - Cualquiera de las partes que no quiera someterse a la instancia administrativa de la Subsecretaría de Trabajo en los supuestos de infortunios laborales debe expresar claramente su voluntad de declinar dicha instancia antes de dictarse la resolución administrativa final fijando la indemnización y entonces sí el conflicto podrá dirimirse en sede judicial. <br />Laboral - Resolución administrativa - Recurribilidad - En el supuesto de accidentes del trabajo, aún consentido el trámite administrativo, cabe a las partes deducir por ante el Delegado Regional el recurso de apelación a que alude el art. 13 de la ley 10.149 contra la resolución dictada, pretendiendo -cualquiera fuesen los motivos de impugnación que pudiera merecer tal resolución- una decisión final del Subsecretario de Trabajo para luego, y si éste confirma la resolución recurrida, interponer el recurso previsto en el art. 14 del mismo cuerpo legal para que sea resuelto por el tribunal del trabajo competente.<br />ACTIVIDAD 6<br /> 1.1.- Se desconoce la forma correcta de hacer las cosas.2.- No se corrigen las deficiencias3.- No se inspeccionan ni evalúan las condiciones de trabajo y se subestima el riesgo4.- Alguien sin la autorización o sin experiencia decidió seguir adelante, a pesar de la deficiencia5.- Alguien con autoridad decidió que el costo para corregir la deficiencia, excedía del beneficio derivado de la corrección.6.- Alguien con autoridad no escuchó al trabajador cuando informó la deficiencia.<br />Todo incidente, accidente o defecto de proceso, debe ser informado para ser investigado y el trabajador debe cooperar para transformar el hecho negativo, en una acción de seguridadu oportunidad de mejorar. <br />Del mismo modo, el supervisor tiene la obligación de escuchar el aporte del trabajador, analizar lo informado y tomar una decisión para mejorar el proceso.<br />2. El objetivo fundamental de la investigación es lograr conocer al máximo toda la<br />información de ocurrencia de un evento no controlado, para generar acciones<br />futuras de control que minimicen la posibilidad de su recurrencia.<br />De una investigación de accidentes efectiva se puede lograr:<br />? La descripción precisa de los acontecimientos.<br />? La identificación de las causas reales (riesgo, suceso y consecuencias) que<br />originaron el accidente.<br />? Una base para calcular la probabilidad de recurrencia y su potencial de<br />pérdida, estableciendo de esta forma las causas (riesgo, suceso y<br />consecuencias) críticas de eventos futuros.<br />? La determinación de los controles recomendados, definiendo su prioridad de<br />ejecución a partir del análisis de las causas y estimando unos costos de su<br />implementación.<br />? La identificación de las tendencias de la accidentalidad, a través del análisis de<br />la información arrojada por un número significativo de eventos.<br />? Permiten demostrar a los trabajadores el interés y la importancia que da la<br />Empresa al control de las causas que generan la accidentalidad y su impacto<br />negativo sobre su salud.<br />PROGRAMA DE INVESTIGACIÓN DE ACCIDENTES:<br />? Elaboración y difusión de la Directiva de Investigación de Accidentes, donde se<br />destaque la importancia y los beneficios que se obtienen de una investigación<br />oportuna y completa. Adicionalmente, la Directiva debe incluir: qué accidentes<br />e incidentes se investigan y los criterios de valoración de pérdida.<br />? Establecer el procedimiento que deben seguir todos los trabajadores para<br />reportar los accidentes y los incidentes, haciendo divulgación del mismo, de tal<br />forma que se garantice su comprensión y aplicación.<br />? Establecer el procedimiento para la investigación de los eventos que sean<br />reportados, indicando los pasos, responsables y herramientas a emplear. <br />ACTIVIDAD 8 <br />ACTIVIDAD 8<br />ACTIVIDAD 9<br />ACTIVIDAD 10<br />