Solución taller salud ocupacional<br />¿Qué es salud ocupacional?<br />Es el conjunto de medidas y acciones dirigidas a preservar, mejorar y reparar la salud de las personas en su vida de trabajo individual y colectivo. Las disposiciones sobre salud ocupacional se deben aplicar en todo lugar y clase de trabajo con el fin de promover y proteger la salud de las personas.<br />Actividad 1: <br />defina sistema general de riesgos profesionales y sus funciones<br />r/: Es el conjunto de entidades públicas y privadas, normas y procedimientos, destinados a prevenir, proteger y atender a los trabajadores de los efectos de las enfermedades y los accidentes que puedan ocurrirles con ocasión o como consecuencia del trabajo que desarrollan. <br />El Sistema General de Riesgos Profesionales lo conforman:<br />Las ARP’S, es decir, las Administradoras de Riesgos Profesionales públicas y privadas.<br />Los empleadores y los trabajadores<br />Las entidades encargadas del control y vigilancia del sistema como el Ministerio de Protección Social. <br />La responsabilidad del Sistema de Riesgos Profesionales es compartida entre la empresa, la ARP y el trabajador.<br />La empresa afilia a todos sus trabajadores al Sistema y desarrolla programas de prevención.<br />La ARP asesora a la empresa en los programas de prevención y atiende los trabajadores que se accidenten o se enfermen por causas propias de su trabajo.<br />El trabajador acata las normas de seguridad y prevención de la empresa y utiliza sus elementos de protección personal. <br />Toda empresa deben estar afiliada a una sola Administradora de Riesgos Profesionales en donde el empleador  define cuál ARP cubrirá los riesgos profesionales de su empresa.  Así mismo, el pago total de la cotización corre por cuenta del empleador y de acuerdo con su clase de riesgo. La cobertura en riesgos profesionales, se inicia al día siguiente de la  afiliación del trabajador por parte de la empresa a la ARP. Es necesario que el trabajador esté afiliado a la Administradora de Riesgos Profesionales antes de iniciar sus labores en la empresa.<br />La afiliación al Sistema General de Riesgos Profesionales es obligatoria para todos los trabajadores dependientes del país, tanto del sector público como privado.<br />Defina ARP y sus funciones <br />r/: Es una entidad legalmente constituida, encargada de realizar la Administración de los Riesgos Profesionales de toda aquella empresa que utilice sus servicios. Por Riesgos Profesionales se entiende el riesgo de ocurrencia directa del trabajo o labor desempeñada, así como de la enfermedad que se considere de origen profesional. <br />Funciones Técnicas: A través de nuestros expertos en los subprogramas de medicina preventiva, medicina del trabajo e higiene y seguridad industrial asesoramos y diseñamos los programas a trabajarse durante la vigencia.<br /> <br />Funciones Administrativas: Se adelanta toda la asesoría para la contratación de la Administradora de Riesgos Profesionales, se analizan las actividades negociadas con la ARP, se realza apoyo en los procesos de atención de siniestros y se evalúan los casos de accidente de trabajo y enfermedad profesional.<br /> <br />Funciones Preventivas: Actividades de prevención de enfermedad profesional y accidentes de trabajo, por medio de capacitación especializada en seguridad, higiene industrial, medicina preventiva y del trabajo y apoyo en el montaje de los sistemas de vigilancia epidemiológica<br />Defina eps y sus funciones<br />R: / Son las entidades responsables de la afiliación y registro de los afiliados al sistema de la regularidad social en Colombia. Se encargan también del recaudo de las cotizaciones y su función básica es organizar y garantizar la prestación del plan obligatorio de salud.<br />En el Articulo 178 de la Ley 100 de 1993 se establecen las funciones inherentes a las Entidades Promotoras de Salud: \"
Articulo 178 - Funciones de las Entidades Promotoras de Salud. Las Entidades Promotoras de Salud tendrán las siguientes funciones: <br />1. Organizar la forma y mecanismos a través de los cuales los afiliados y sus familias pueden acceder a los servicios de salud.  <br />2. Definir procedimientos para garantizar el libre acceso de los afiliados y sus familias, a las instituciones prestadoras de servicios, con las cuales haya establecido convenios en su área de influencia, en caso de enfermedad del afiliado y su familia. <br />3.Establecer procedimientos para controlar la atención integral, eficiente, oportuna y de calidad en los servicios prestados por las instituciones prestadoras de servicios de salud. <br />4. Las demás que determine el Consejo Nacional de Seguridad Social en Salud. \"
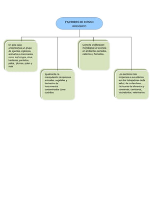
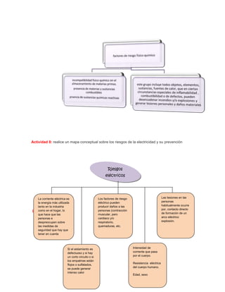
 <br />Defina salud ocupacional<br />R: / Es el conjunto de medidas y acciones dirigidas a preservar, mejorar y reparar la salud de las personas en su vida de trabajo individual y colectivo. Las disposiciones sobre salud ocupacional se deben aplicar en todo lugar y clase de trabajo con el fin de promover y proteger la salud de las personas.<br />Defina seguridad industrial<br />R: /Es una disciplina que comprende actividades de orden técnico, legal, humano y económico que vela por el bienestar humano y la propiedad física de la empresa.<br />Actividad 2<br />Defina salud según la OMS<br />R: / La SALUD es el completo bienestar FÍSICO, MENTAL y SOCIAL del individuo y no<br />Solamente la ausencia de enfermedad<br />explique los componentes de la salud según la OMS<br /> R: /la OMS mediante un triángulo equilátero, en el cual cada lado representa un aspecto en cuestión y simboliza el equilibrio, si sus tres lados permanecen iguales.<br />explique cómo se relacionan los componente de la salud y de un ejemplo<br />r:/en la vida diaria cada lado o aspecto del triángulo es atacado por múltiples factores de riesgo que los modifican. Si un lado se modifica, inevitablemente los otros lados se verán<br />Afectados y el equilibrio se rompe.<br />que es la triada ecológica y sus componentes<br />r:/Es el proceso de una enfermedad o el estado de salud en el ser humano depende de la interacción de los elementos que la integran: agente causal, huésped y ambiente.El agente causal es un elemento, sustancia, fuerza animada o inanimada cuya presencia o ausencia puede, al entrar en contacto efectivo con el huésped en condiciones ambientales propicias, iniciar o perpetuar el estado de enfermedad.El huésped es la persona o animal vivo que en circunstancias naturales permite la subsistencia de un agente causal de enfermedad.El ambiente es el conjunto de condiciones e influencias externas que afectan la vida de un organismo.<br />explique la relación que existe entre el trabajo y la salud<br />r:/La teoría de la triada ecológica, considera la salud como un evento de la naturaleza sin<br />Reconocer la influencia que el hombre ejerce en su resultado; es decir, para los biologistas sólo existían CAUSAS naturales que producían EFECTOS ORGÁNICOS independientes de las circunstancias y acciones del hombre.<br />Actividad 3: <br />explique que es un riesgo y los tipos de riesgo<br />R: / los riesgos hacen su aparición y dificultan la obtención de esas ganancias, al presentarse los accidentes en los trabajadores y los daños materiales que afectan los intereses de la empresa; esto puede traer pérdidas de tipo humano (trabajador y su familia), de capitales y el deterioro del mismo ambiente.<br />explique que es un riesgo profesional y sus tipos<br />R: / El trabajo constituye una actividad que puede ser peligrosa en la medida que el proceso de producción de los bienes y servicios exige una relación de la persona con los elementos objeto de transformación, con la tecnología y con los modelos de organización del trabajo que se utilizan.<br />Existen situaciones de riesgo en los puestos de trabajo como la tecnificación de la actividad laboral que da lugar a la aparición de máquinas con más variadas funciones, sustancias químicas, fuentes de energía diversas, etc. La posición desde la que el trabajador se relaciona con los factores de riesgo es peculiar, el trabajador está en una relación de dependencia con respecto al empresario que es quién marca las pautas de la organización del proceso productivo y de la organización del trabajo. El contenido obligacional de la legislación incide especialmente en el empresario. El concepto de riesgo se diferencia del de peligro. Peligro es una fuente o situación de trabajo causante de posibles daños. El riesgo puede cuantificarse, así según el <br />diga cuales son los factores de riesgo y explíquelos<br />R: / FACTOR DE RIESGO Se entiende bajo esta denominación la existencia de elementos, fenómenos, ambiente y acciones humanas que encierran una capacidad potencial de producir lesiones o daños materiales, y cuya probabilidad de ocurrencia depende de la eliminación y/o control del elemento agresivo.<br />RIESGO Se denomina riesgo a la probabilidad de que un objeto material, sustancia ó fenómeno pueda, potencialmente, desencadenar perturbaciones en la salud o integridad física del trabajador, así como en materiales y equipos.<br />CLASIFICACIÓN DE LOS FACTORES DE RIESGO LABORAL<br />riesgo estático<br />riesgo dinámico<br />riesgo común<br />riesgo ocupacional<br />riesgo profesional<br />de un ejemplo de los factores de riesgo profesional en una actividad diaria o laboral<br />R: /  Ejemplo: el trabajo hospitalario: Comenzando desde el cirujano, desinfección total de sus manos con el uso de guantes, a la vez el paciente debe estar también desinfectado y únicamente expuesto al aire la región que se va a operar lo demás debe estar cubierto, la sección de cirugía debidamente desinfectada, los instrumentos también desinfectados, lo mismo que sus ayudantes, con sus implementos y sus batas de cirugía en regla. Existe un riesgo de posoperatorio de el ayudante que traslada los instrumentos una vez utilizados en el proceso, transportarlos en su bandeja correspondiente; no puede distraerse porque al manipular estos se puede pinchar con una jeringa o con un bisturí, traspasar el guante, ocasionando incisión y ahí viene una probable infección al manipulador de los instrumentos, ejemplo: el sida sería fatal para este personaje.<br />Actividad 4:<br />explique en qué consiste la prevención de factores de riesgo ocupacionales<br />R: / Las clases de riesgo a su vez, están definidas por una escala de grado de riesgo en la que se estipula, mediante porcentajes, los valores mínimo, inicial y máximo. Con este porcentaje se calcula el valor de las cotizaciones que deberán pagar las empresas mensualmente por concepto de seguro de ACCIDENTE DE TRABAJO y ENFERMEDAD PROFESIONAL (ATEP) a la Administradora de Riesgos Profesionales (ARP).<br />Es el reconocimiento pormenorizado de los factores de riesgo a que están expuestos los distintos grupos de trabajadores en una empresa específica, determinando en éste los efectos que pueden ocasionar a la salud de los trabajadores y la estructura organizacional y productiva de la empresa. Los resultados se recopilan en un documento básico que permite reconocer y valorar los diferentes agentes con el fin de establecer prioridades preventivas y correctivas que conlleven a mejorar la calidad de vida laboral.<br />explique que es la inspección de seguridad e higiene ocupacional<br />R: / Los procesos que se realizan en las diferentes empresas obligan a efectuar inspecciones de seguridad e higiene ocupacional efectivas, con el fin de mantener a los empresarios y trabajadores informados sobre los problemas que pueden afectar adversamente la competitividad de las empresas, la salud y la integridad física de los trabajadores.<br />explique que es la lista de verificación de factores de riesgo<br />R: / Una lista de verificación típica debe elaborarse por escrito e incluir todos los factores de riesgo que puedan presentarse en la empresa, de tal manera que nos permita su observación sistemática, como puede observarse en el Anexo.<br />Tenga presente que esta lista será utilizada para recordar fácilmente la observación y el registro de los factores de riesgo encontrados en el momento de la inspección. Para ello siga el orden propuesto. El SENA lo invita a elaborar una guía de inspección de factores de riesgo para su puesto de trabajo. Tenga en cuenta las convenciones establecidas.<br />explique en qué consiste el panorama de factores de riesgo<br />R: / En una empresa, el Panorama de Factores de Riesgo (diagnóstico) será el que le permita elaborar las pautas de orientación del Programa de Salud Ocupacional en los sitios de trabajo, pues mediante su utilización se identifican los factores de riesgo y se localizan las fuentes que los causan, las áreas y la población amenazada y los posibles efectos que ellos producen en el hombre y el ambiente. En una palabra, el Panorama de Factores de Riesgo es el instrumento de diagnóstico de la Salud Ocupacional en la empresa.<br />para que  se aplica el panorama de factores de riesgo ocupacional en una empresa<br />R: / El Panorama de Factores de Riesgo de una empresa se utiliza para:<br />Relacionar los factores de riesgo existentes en la empresa y los efectos para la salud de sus trabajadores, de tal manera que permita prescribir los planes y programas de salud ocupacional con el propósito de controlar los factores de riesgo.<br /> Las Administradoras de Riesgo Profesionales (ARP) lo usarán al igual que la empresa, para valorar los avances en el programa de Salud Ocupacional.<br /> Visualizar su localización en el mapa de factores de riesgo, la cantidad y las áreas que afectan, de tal manera que se puedan tomar las medidas necesarias para su eliminación<br />Actividad 5:<br />explique que es un accidente de trabajo<br />R: / Es todo suceso repentino que sobrevenga por causa o con ocasión del trabajo y que produzca en el trabajador una lesión orgánica, una perturbación funcional, una invalidez o la muerte. También, es aquel que se produce durante la ejecución de órdenes del empleador, o durante la ejecución de una labor bajo su autoridad, aún fuera del lugar y horas de trabajo.<br />explique cuáles son las causas de un accidente de trabajo<br />R: / Antes de entrar a determinar las causas de los accidentes de trabajo identifiquemos algunos elementos involucrados en el accidente.<br />Al estudiar el problema de los accidentes lo primero que debemos entender es que, los accidentes no son el producto de la fatalidad o del destino. Los accidentes siempre son  causados; nunca son casuales. Es por ello que regularmente en la accidentalidad se encuentran innumerables causas y a este fenómeno se le dará el nombre de multicausalidad. Con el fin de entender mejor las causas que intervienen en los accidentes, será de gran ayuda considerar los principales elementos involucrados en la operación total de la empresa:<br />GENTE: Este elemento incluye tanto al personal operativo como administrativo. Es necesario recordar, en caso de accidente, la relación existente entre los trabajadores y la gerencia, para las verdaderas causas que influyeron en el accidente.<br />EQUIPOS: Se refiere a las máquinas y herramientas con las cuales labora la gente (operarios o administrativos). Este elemento ha sido una de las fuentes principales de accidente y uno de los blancos de las leyes relacionadas con la protección y la capacitación de los trabajadores.<br />MATERIALES. El material con que la gente labora, que usa o fabrica, es otra de las fuentes de los accidentes. En las estadísticas se presenta como una de las causas de más alta incidencia. Los materiales pueden ser: filosos, pesados, tóxicos, energizados, calientes, entre otros, lo cual puede llevar a la ocurrencia del accidente.<br />AMBIENTE. El ambiente está constituido por todo lo material o físico que rodea a la gente, el aire que respira, el clima y los espacios. El ambiente está relacionado con la luz, el ruido y las condiciones atmosféricas. Este elemento es otro participante en las causas de la accidentalidad, pues el hombre durante su trabajo regularmente lo altera.<br />explique que es un acto inseguro y de 10 ejemplos<br />R: / Son las acciones u omisiones cometidas por las personas que, al violar normas o procedimientos previamente establecidos, posibilitan que se produzcan accidentes de trabajo<br />Si se necesita un casco para su trabajo y no utilizarlo puede ser un acto inseguro<br />Si se necesita para su trabajo unos guantes para no quemarse<br />Si se necesita gafas protectoras<br />Si se necesita botas<br />Si se necesita protección en si es un acto inseguro<br />Si no es necesario subirse al techo de algún edificio por su trabajo<br />Si no se acatan las instrucciones de los procedimientos previamente  establecidos<br />explique que es una condición ambiental peligrosa y de 10 ejemplos<br />   R: / La salud ambiental refiere a un concepto general que incorpora aquellos planeamientos o actividades que tienen que ver con los problemas de salud asociados con el ambiente, teniendo en cuenta que el ambiente humano abarca un contexto complejo de factores y elementos de variada naturaleza que actúan favorable o desfavorablemente sobre el individuo<br />explique que es un incidente<br />R: / Un incidente es, en derecho, una cuestión accesoria a un procedimiento judicial. Es un litigio accesorio con ocasión de un juicio, que normalmente versa sobre circunstancias de orden<br />explique que es un accidente<br />R: / Se define como accidente a cualquier suceso que es provocado por una acción violenta y repentina ocasionada por un agente externo involuntario, da lugar a una lesión corporal. La amplitud de los términos de polar de esta definición obliga a tener presente que los diferentes tipos de accidentes se hallan condicionados por múltiples fenómenos de carácter imprevisible e incontrolable<br />explique cuando se acepta un accidente de trabajo y cuando no<br />   R: / Laboral - Accidente de trabajo - Actuación administrativa - Formalizada la denuncia administrativa de un infortunio del trabajo (art. 25, ley 9688), en el supuesto de controversia se suscita un conflicto individual del trabajo que no pierde su naturaleza de tal por el incumplimiento de la obligación legal que implica efectuar la denuncia de su acaecimiento. <br />LEY 9688 Art. 25 <br />Laboral - Accidente de trabajo - Actuación administrativa - Radicada ante la instancia administrativa del trabajo provincial la denuncia de un infortunio laboral, cualquiera de las partes involucradas -trabajador y empleador- tienen dos alternativas posibles: a) aceptar el procedimiento administrativo que en el ámbito de la Provincia de Buenos Aires establece la ley 10.149 y su decreto reglamentario 6409/84 en cuyo caso el trámite es de oficio y la intervención de quienes lo aceptaron se torna obligatoria; y b) declinar la instancia administrativa acudiendo a formalizar el reclamo ante sede judicial como también está previsto en los arts. 7 y 9 de la ley citada. <br />LEYB 10149; DECB 6409-1984; LEYB 10149 Art. 7; LEYB 10149 Art. 9 <br />Laboral - Accidente de trabajo - Actuación administrativa // Resolución administrativa - Ejecución - Si se acepta por las partes el procedimiento administrativo reglado por la ley 10.149 y su decreto reglamentario, la resolución definitiva que dicte el órgano administrativo será ejecutable ante los tribunales del trabajo con jurisdicción en el lugar donde se prestó el servicio (arts. 38, ley 10.149 y 81, dec.reglam. 6409/84). <br />LEYB 10149 Art. 38; DECB 6409-1984 Art. 81 <br />Laboral - Actuación administrativa - Cosa juzgada // Accidente de trabajo - Actuación administrativa - Consentida por las partes, que no objetaron su intervención la Disposición del Delegado Regional del Ministerio de Trabajo que fijó el monto de la indemnización por un accidente de trabajo, media cosa juzgada a su respecto. <br />Laboral - Accidente de trabajo - Actuación administrativa - Cualquiera de las partes que no quiera someterse a la instancia administrativa de la Subsecretaría de Trabajo en los supuestos de infortunios laborales debe expresar claramente su voluntad de declinar dicha instancia antes de dictarse la resolución administrativa final fijando la indemnización y entonces sí el conflicto podrá dirimirse en sede judicial. <br />Laboral - Resolución administrativa - Recurribilidad - En el supuesto de accidentes del trabajo, aún consentido el trámite administrativo, cabe a las partes deducir por ante el Delegado Regional el recurso de apelación a que alude el art. 13 de la ley 10.149 contra la resolución dictada, pretendiendo -cualquiera fuesen los motivos de impugnación que pudiera merecer tal resolución- una decisión final del Subsecretario de Trabajo para luego, y si éste confirma la resolución recurrida, interponer el recurso previsto en el art. 14 del mismo cuerpo legal para que sea resuelto por el tribunal del trabajo competente.<br />Actividad 6<br />explique que es la investigación de accidentes<br />R: /<br />- Se desconoce la forma correcta de hacer las cosas.- No se corrigen las deficiencias- No se inspeccionan ni evalúan las condiciones de trabajo y se subestima el riesgo- Alguien sin la autorización o sin experiencia decidió seguir adelante, a pesar de la deficiencia- Alguien con autoridad decidió que el costo para corregir la deficiencia, excedía del beneficio derivado de la corrección.- Alguien con autoridad no escuchó al trabajador cuando informó la deficiencia.<br />Todo incidente, accidente o defecto de proceso, debe ser informado para ser investigado y el trabajador debe cooperar para transformar el hecho negativo, en una acción de seguridad oportunidad de mejorar. <br />Del mismo modo, el supervisor tiene la obligación de escuchar el aporte del trabajador, analizar lo informado y tomar una decisión para mejorar el proceso.<br />explique el objetivo del informe de accidentes<br />R: / El objetivo fundamental de la investigación es lograr conocer al máximo toda la información de ocurrencia de un evento no controlado, para generar acciones futuras de control que minimicen la posibilidad de su recurrencia.<br />De una investigación de accidentes efectiva se puede lograr:<br /> La descripción precisa de los acontecimientos.<br />La identificación de las causas reales (riesgo, suceso y consecuencias) que originaron el accidente.<br /> Una base para calcular la probabilidad de recurrencia y su potencial de pérdida, estableciendo de esta forma las causas (riesgo, suceso y consecuencias) críticas de eventos futuros.<br /> La determinación de los controles recomendados, definiendo su prioridad de ejecución a partir del análisis de las causas y estimando unos costos de su implementación.<br />La identificación de las tendencias de la accidentalidad, a través del análisis de la información arrojada por un número significativo de eventos.<br />Permiten demostrar a los trabajadores el interés y la importancia que da la Empresa al control de las causas que generan la accidentalidad y su impacto negativo sobre su salud.<br />PROGRAMA DE INVESTIGACIÓN DE ACCIDENTES:<br /> Elaboración y difusión de la Directiva de Investigación de Accidentes, donde se destaque la importancia y los beneficios que se obtienen de una investigación  oportuna y completa. Adicionalmente, la Directiva debe incluir: qué accidentes e incidentes se investigan y los criterios de valoración de pérdida.   <br />Establecer el procedimiento que deben seguir todos los trabajadores para reportar los accidentes y los incidentes, haciendo divulgación del mismo, de tal forma que se garantice su comprensión y aplicación.<br />Establecer el procedimiento para la investigación de los eventos que sean reportados, indicando los pasos, responsables y herramientas a emplear<br />Actividad 7: realice un mapa conceptual sobre el Riesco físico- químico y los incendios y su control<br />Actividad 8: realice un mapa conceptual sobre los riesgos de la electricidad y su prevención<br />Riesgos eléctricos<br />Las lesiones en las personas habitualmente ocurre por, contacto directo de formación de un arco eléctrico explosión.  <br />Los factores de riesgo eléctrico pueden producir daños a las personas (contracción muscular, paro cardiaco y/o respiratorio, quemaduras, etc.La corriente eléctrica es la energía más utilizada tanto en la industria como en el hogar, lo que hace que las personas e despreocupen sobre las medidas de seguridad que hay que tener en cuenta<br />Intensidad de corriente que pasa por el cuerpo.Resistencia  eléctrica del cuerpo humano.Edad, sexoSi el aislamiento es defectuoso y si hay un corto circuito o si los empalmes están flojos o sulfatados, se puede generar intenso calor El hogar,<br />Actividad 9: realice un mapa conceptual sobre los factores de riesgo químicos<br />Factores de riesgo químicos<br />La composición química de la sustanciaLa forma material del productoLa vía de penetración del producto químico en el organismoEl riesgo químico es aquel riesgo susceptible de ser producido por una exposición no controlada a agentes químicos la cual puede producir efectos agudos o crónicos y la aparición de enfermedades  <br />Actividad 10: realice un mapa conceptual sobre los factores de riesgo biológicos<br />Igualmente, la manipulación de residuos animales, vegetales y derivados de instrumentos contaminados como cuchillosEn este caso encontramos un grupo de agentes orgánicos, animados o inanimados como los hongos, virus, bacterias, parásitos, pelos,  plumas, polen y másComo la proliferación microbiana se favorece en ambientes cerrados, calientes y húmedos.Factores de riesgo biológicoLos sectores más propensos a sus efectos son los trabajadores de la salud, de curtiembres, fabricante de alimentos y conservas, carniceros, laboratoritos, veterinarios.<br />
Solución taller salud ocupacional
Solución taller salud ocupacional
Solución taller salud ocupacional
Solución taller salud ocupacional
Solución taller salud ocupacional
Solución taller salud ocupacional
Solución taller salud ocupacional
Solución taller salud ocupacional
Solución taller salud ocupacional
Solución taller salud ocupacional

Solución taller salud ocupacional

  • 1.
    Solución taller saludocupacional<br />¿Qué es salud ocupacional?<br />Es el conjunto de medidas y acciones dirigidas a preservar, mejorar y reparar la salud de las personas en su vida de trabajo individual y colectivo. Las disposiciones sobre salud ocupacional se deben aplicar en todo lugar y clase de trabajo con el fin de promover y proteger la salud de las personas.<br />Actividad 1: <br />defina sistema general de riesgos profesionales y sus funciones<br />r/: Es el conjunto de entidades públicas y privadas, normas y procedimientos, destinados a prevenir, proteger y atender a los trabajadores de los efectos de las enfermedades y los accidentes que puedan ocurrirles con ocasión o como consecuencia del trabajo que desarrollan. <br />El Sistema General de Riesgos Profesionales lo conforman:<br />Las ARP’S, es decir, las Administradoras de Riesgos Profesionales públicas y privadas.<br />Los empleadores y los trabajadores<br />Las entidades encargadas del control y vigilancia del sistema como el Ministerio de Protección Social. <br />La responsabilidad del Sistema de Riesgos Profesionales es compartida entre la empresa, la ARP y el trabajador.<br />La empresa afilia a todos sus trabajadores al Sistema y desarrolla programas de prevención.<br />La ARP asesora a la empresa en los programas de prevención y atiende los trabajadores que se accidenten o se enfermen por causas propias de su trabajo.<br />El trabajador acata las normas de seguridad y prevención de la empresa y utiliza sus elementos de protección personal. <br />Toda empresa deben estar afiliada a una sola Administradora de Riesgos Profesionales en donde el empleador define cuál ARP cubrirá los riesgos profesionales de su empresa. Así mismo, el pago total de la cotización corre por cuenta del empleador y de acuerdo con su clase de riesgo. La cobertura en riesgos profesionales, se inicia al día siguiente de la afiliación del trabajador por parte de la empresa a la ARP. Es necesario que el trabajador esté afiliado a la Administradora de Riesgos Profesionales antes de iniciar sus labores en la empresa.<br />La afiliación al Sistema General de Riesgos Profesionales es obligatoria para todos los trabajadores dependientes del país, tanto del sector público como privado.<br />Defina ARP y sus funciones <br />r/: Es una entidad legalmente constituida, encargada de realizar la Administración de los Riesgos Profesionales de toda aquella empresa que utilice sus servicios. Por Riesgos Profesionales se entiende el riesgo de ocurrencia directa del trabajo o labor desempeñada, así como de la enfermedad que se considere de origen profesional. <br />Funciones Técnicas: A través de nuestros expertos en los subprogramas de medicina preventiva, medicina del trabajo e higiene y seguridad industrial asesoramos y diseñamos los programas a trabajarse durante la vigencia.<br /> <br />Funciones Administrativas: Se adelanta toda la asesoría para la contratación de la Administradora de Riesgos Profesionales, se analizan las actividades negociadas con la ARP, se realza apoyo en los procesos de atención de siniestros y se evalúan los casos de accidente de trabajo y enfermedad profesional.<br /> <br />Funciones Preventivas: Actividades de prevención de enfermedad profesional y accidentes de trabajo, por medio de capacitación especializada en seguridad, higiene industrial, medicina preventiva y del trabajo y apoyo en el montaje de los sistemas de vigilancia epidemiológica<br />Defina eps y sus funciones<br />R: / Son las entidades responsables de la afiliación y registro de los afiliados al sistema de la regularidad social en Colombia. Se encargan también del recaudo de las cotizaciones y su función básica es organizar y garantizar la prestación del plan obligatorio de salud.<br />En el Articulo 178 de la Ley 100 de 1993 se establecen las funciones inherentes a las Entidades Promotoras de Salud: \" Articulo 178 - Funciones de las Entidades Promotoras de Salud. Las Entidades Promotoras de Salud tendrán las siguientes funciones: <br />1. Organizar la forma y mecanismos a través de los cuales los afiliados y sus familias pueden acceder a los servicios de salud.  <br />2. Definir procedimientos para garantizar el libre acceso de los afiliados y sus familias, a las instituciones prestadoras de servicios, con las cuales haya establecido convenios en su área de influencia, en caso de enfermedad del afiliado y su familia. <br />3.Establecer procedimientos para controlar la atención integral, eficiente, oportuna y de calidad en los servicios prestados por las instituciones prestadoras de servicios de salud. <br />4. Las demás que determine el Consejo Nacional de Seguridad Social en Salud. \" <br />Defina salud ocupacional<br />R: / Es el conjunto de medidas y acciones dirigidas a preservar, mejorar y reparar la salud de las personas en su vida de trabajo individual y colectivo. Las disposiciones sobre salud ocupacional se deben aplicar en todo lugar y clase de trabajo con el fin de promover y proteger la salud de las personas.<br />Defina seguridad industrial<br />R: /Es una disciplina que comprende actividades de orden técnico, legal, humano y económico que vela por el bienestar humano y la propiedad física de la empresa.<br />Actividad 2<br />Defina salud según la OMS<br />R: / La SALUD es el completo bienestar FÍSICO, MENTAL y SOCIAL del individuo y no<br />Solamente la ausencia de enfermedad<br />explique los componentes de la salud según la OMS<br /> R: /la OMS mediante un triángulo equilátero, en el cual cada lado representa un aspecto en cuestión y simboliza el equilibrio, si sus tres lados permanecen iguales.<br />explique cómo se relacionan los componente de la salud y de un ejemplo<br />r:/en la vida diaria cada lado o aspecto del triángulo es atacado por múltiples factores de riesgo que los modifican. Si un lado se modifica, inevitablemente los otros lados se verán<br />Afectados y el equilibrio se rompe.<br />que es la triada ecológica y sus componentes<br />r:/Es el proceso de una enfermedad o el estado de salud en el ser humano depende de la interacción de los elementos que la integran: agente causal, huésped y ambiente.El agente causal es un elemento, sustancia, fuerza animada o inanimada cuya presencia o ausencia puede, al entrar en contacto efectivo con el huésped en condiciones ambientales propicias, iniciar o perpetuar el estado de enfermedad.El huésped es la persona o animal vivo que en circunstancias naturales permite la subsistencia de un agente causal de enfermedad.El ambiente es el conjunto de condiciones e influencias externas que afectan la vida de un organismo.<br />explique la relación que existe entre el trabajo y la salud<br />r:/La teoría de la triada ecológica, considera la salud como un evento de la naturaleza sin<br />Reconocer la influencia que el hombre ejerce en su resultado; es decir, para los biologistas sólo existían CAUSAS naturales que producían EFECTOS ORGÁNICOS independientes de las circunstancias y acciones del hombre.<br />Actividad 3: <br />explique que es un riesgo y los tipos de riesgo<br />R: / los riesgos hacen su aparición y dificultan la obtención de esas ganancias, al presentarse los accidentes en los trabajadores y los daños materiales que afectan los intereses de la empresa; esto puede traer pérdidas de tipo humano (trabajador y su familia), de capitales y el deterioro del mismo ambiente.<br />explique que es un riesgo profesional y sus tipos<br />R: / El trabajo constituye una actividad que puede ser peligrosa en la medida que el proceso de producción de los bienes y servicios exige una relación de la persona con los elementos objeto de transformación, con la tecnología y con los modelos de organización del trabajo que se utilizan.<br />Existen situaciones de riesgo en los puestos de trabajo como la tecnificación de la actividad laboral que da lugar a la aparición de máquinas con más variadas funciones, sustancias químicas, fuentes de energía diversas, etc. La posición desde la que el trabajador se relaciona con los factores de riesgo es peculiar, el trabajador está en una relación de dependencia con respecto al empresario que es quién marca las pautas de la organización del proceso productivo y de la organización del trabajo. El contenido obligacional de la legislación incide especialmente en el empresario. El concepto de riesgo se diferencia del de peligro. Peligro es una fuente o situación de trabajo causante de posibles daños. El riesgo puede cuantificarse, así según el <br />diga cuales son los factores de riesgo y explíquelos<br />R: / FACTOR DE RIESGO Se entiende bajo esta denominación la existencia de elementos, fenómenos, ambiente y acciones humanas que encierran una capacidad potencial de producir lesiones o daños materiales, y cuya probabilidad de ocurrencia depende de la eliminación y/o control del elemento agresivo.<br />RIESGO Se denomina riesgo a la probabilidad de que un objeto material, sustancia ó fenómeno pueda, potencialmente, desencadenar perturbaciones en la salud o integridad física del trabajador, así como en materiales y equipos.<br />CLASIFICACIÓN DE LOS FACTORES DE RIESGO LABORAL<br />riesgo estático<br />riesgo dinámico<br />riesgo común<br />riesgo ocupacional<br />riesgo profesional<br />de un ejemplo de los factores de riesgo profesional en una actividad diaria o laboral<br />R: / Ejemplo: el trabajo hospitalario: Comenzando desde el cirujano, desinfección total de sus manos con el uso de guantes, a la vez el paciente debe estar también desinfectado y únicamente expuesto al aire la región que se va a operar lo demás debe estar cubierto, la sección de cirugía debidamente desinfectada, los instrumentos también desinfectados, lo mismo que sus ayudantes, con sus implementos y sus batas de cirugía en regla. Existe un riesgo de posoperatorio de el ayudante que traslada los instrumentos una vez utilizados en el proceso, transportarlos en su bandeja correspondiente; no puede distraerse porque al manipular estos se puede pinchar con una jeringa o con un bisturí, traspasar el guante, ocasionando incisión y ahí viene una probable infección al manipulador de los instrumentos, ejemplo: el sida sería fatal para este personaje.<br />Actividad 4:<br />explique en qué consiste la prevención de factores de riesgo ocupacionales<br />R: / Las clases de riesgo a su vez, están definidas por una escala de grado de riesgo en la que se estipula, mediante porcentajes, los valores mínimo, inicial y máximo. Con este porcentaje se calcula el valor de las cotizaciones que deberán pagar las empresas mensualmente por concepto de seguro de ACCIDENTE DE TRABAJO y ENFERMEDAD PROFESIONAL (ATEP) a la Administradora de Riesgos Profesionales (ARP).<br />Es el reconocimiento pormenorizado de los factores de riesgo a que están expuestos los distintos grupos de trabajadores en una empresa específica, determinando en éste los efectos que pueden ocasionar a la salud de los trabajadores y la estructura organizacional y productiva de la empresa. Los resultados se recopilan en un documento básico que permite reconocer y valorar los diferentes agentes con el fin de establecer prioridades preventivas y correctivas que conlleven a mejorar la calidad de vida laboral.<br />explique que es la inspección de seguridad e higiene ocupacional<br />R: / Los procesos que se realizan en las diferentes empresas obligan a efectuar inspecciones de seguridad e higiene ocupacional efectivas, con el fin de mantener a los empresarios y trabajadores informados sobre los problemas que pueden afectar adversamente la competitividad de las empresas, la salud y la integridad física de los trabajadores.<br />explique que es la lista de verificación de factores de riesgo<br />R: / Una lista de verificación típica debe elaborarse por escrito e incluir todos los factores de riesgo que puedan presentarse en la empresa, de tal manera que nos permita su observación sistemática, como puede observarse en el Anexo.<br />Tenga presente que esta lista será utilizada para recordar fácilmente la observación y el registro de los factores de riesgo encontrados en el momento de la inspección. Para ello siga el orden propuesto. El SENA lo invita a elaborar una guía de inspección de factores de riesgo para su puesto de trabajo. Tenga en cuenta las convenciones establecidas.<br />explique en qué consiste el panorama de factores de riesgo<br />R: / En una empresa, el Panorama de Factores de Riesgo (diagnóstico) será el que le permita elaborar las pautas de orientación del Programa de Salud Ocupacional en los sitios de trabajo, pues mediante su utilización se identifican los factores de riesgo y se localizan las fuentes que los causan, las áreas y la población amenazada y los posibles efectos que ellos producen en el hombre y el ambiente. En una palabra, el Panorama de Factores de Riesgo es el instrumento de diagnóstico de la Salud Ocupacional en la empresa.<br />para que se aplica el panorama de factores de riesgo ocupacional en una empresa<br />R: / El Panorama de Factores de Riesgo de una empresa se utiliza para:<br />Relacionar los factores de riesgo existentes en la empresa y los efectos para la salud de sus trabajadores, de tal manera que permita prescribir los planes y programas de salud ocupacional con el propósito de controlar los factores de riesgo.<br /> Las Administradoras de Riesgo Profesionales (ARP) lo usarán al igual que la empresa, para valorar los avances en el programa de Salud Ocupacional.<br /> Visualizar su localización en el mapa de factores de riesgo, la cantidad y las áreas que afectan, de tal manera que se puedan tomar las medidas necesarias para su eliminación<br />Actividad 5:<br />explique que es un accidente de trabajo<br />R: / Es todo suceso repentino que sobrevenga por causa o con ocasión del trabajo y que produzca en el trabajador una lesión orgánica, una perturbación funcional, una invalidez o la muerte. También, es aquel que se produce durante la ejecución de órdenes del empleador, o durante la ejecución de una labor bajo su autoridad, aún fuera del lugar y horas de trabajo.<br />explique cuáles son las causas de un accidente de trabajo<br />R: / Antes de entrar a determinar las causas de los accidentes de trabajo identifiquemos algunos elementos involucrados en el accidente.<br />Al estudiar el problema de los accidentes lo primero que debemos entender es que, los accidentes no son el producto de la fatalidad o del destino. Los accidentes siempre son causados; nunca son casuales. Es por ello que regularmente en la accidentalidad se encuentran innumerables causas y a este fenómeno se le dará el nombre de multicausalidad. Con el fin de entender mejor las causas que intervienen en los accidentes, será de gran ayuda considerar los principales elementos involucrados en la operación total de la empresa:<br />GENTE: Este elemento incluye tanto al personal operativo como administrativo. Es necesario recordar, en caso de accidente, la relación existente entre los trabajadores y la gerencia, para las verdaderas causas que influyeron en el accidente.<br />EQUIPOS: Se refiere a las máquinas y herramientas con las cuales labora la gente (operarios o administrativos). Este elemento ha sido una de las fuentes principales de accidente y uno de los blancos de las leyes relacionadas con la protección y la capacitación de los trabajadores.<br />MATERIALES. El material con que la gente labora, que usa o fabrica, es otra de las fuentes de los accidentes. En las estadísticas se presenta como una de las causas de más alta incidencia. Los materiales pueden ser: filosos, pesados, tóxicos, energizados, calientes, entre otros, lo cual puede llevar a la ocurrencia del accidente.<br />AMBIENTE. El ambiente está constituido por todo lo material o físico que rodea a la gente, el aire que respira, el clima y los espacios. El ambiente está relacionado con la luz, el ruido y las condiciones atmosféricas. Este elemento es otro participante en las causas de la accidentalidad, pues el hombre durante su trabajo regularmente lo altera.<br />explique que es un acto inseguro y de 10 ejemplos<br />R: / Son las acciones u omisiones cometidas por las personas que, al violar normas o procedimientos previamente establecidos, posibilitan que se produzcan accidentes de trabajo<br />Si se necesita un casco para su trabajo y no utilizarlo puede ser un acto inseguro<br />Si se necesita para su trabajo unos guantes para no quemarse<br />Si se necesita gafas protectoras<br />Si se necesita botas<br />Si se necesita protección en si es un acto inseguro<br />Si no es necesario subirse al techo de algún edificio por su trabajo<br />Si no se acatan las instrucciones de los procedimientos previamente establecidos<br />explique que es una condición ambiental peligrosa y de 10 ejemplos<br /> R: / La salud ambiental refiere a un concepto general que incorpora aquellos planeamientos o actividades que tienen que ver con los problemas de salud asociados con el ambiente, teniendo en cuenta que el ambiente humano abarca un contexto complejo de factores y elementos de variada naturaleza que actúan favorable o desfavorablemente sobre el individuo<br />explique que es un incidente<br />R: / Un incidente es, en derecho, una cuestión accesoria a un procedimiento judicial. Es un litigio accesorio con ocasión de un juicio, que normalmente versa sobre circunstancias de orden<br />explique que es un accidente<br />R: / Se define como accidente a cualquier suceso que es provocado por una acción violenta y repentina ocasionada por un agente externo involuntario, da lugar a una lesión corporal. La amplitud de los términos de polar de esta definición obliga a tener presente que los diferentes tipos de accidentes se hallan condicionados por múltiples fenómenos de carácter imprevisible e incontrolable<br />explique cuando se acepta un accidente de trabajo y cuando no<br /> R: / Laboral - Accidente de trabajo - Actuación administrativa - Formalizada la denuncia administrativa de un infortunio del trabajo (art. 25, ley 9688), en el supuesto de controversia se suscita un conflicto individual del trabajo que no pierde su naturaleza de tal por el incumplimiento de la obligación legal que implica efectuar la denuncia de su acaecimiento. <br />LEY 9688 Art. 25 <br />Laboral - Accidente de trabajo - Actuación administrativa - Radicada ante la instancia administrativa del trabajo provincial la denuncia de un infortunio laboral, cualquiera de las partes involucradas -trabajador y empleador- tienen dos alternativas posibles: a) aceptar el procedimiento administrativo que en el ámbito de la Provincia de Buenos Aires establece la ley 10.149 y su decreto reglamentario 6409/84 en cuyo caso el trámite es de oficio y la intervención de quienes lo aceptaron se torna obligatoria; y b) declinar la instancia administrativa acudiendo a formalizar el reclamo ante sede judicial como también está previsto en los arts. 7 y 9 de la ley citada. <br />LEYB 10149; DECB 6409-1984; LEYB 10149 Art. 7; LEYB 10149 Art. 9 <br />Laboral - Accidente de trabajo - Actuación administrativa // Resolución administrativa - Ejecución - Si se acepta por las partes el procedimiento administrativo reglado por la ley 10.149 y su decreto reglamentario, la resolución definitiva que dicte el órgano administrativo será ejecutable ante los tribunales del trabajo con jurisdicción en el lugar donde se prestó el servicio (arts. 38, ley 10.149 y 81, dec.reglam. 6409/84). <br />LEYB 10149 Art. 38; DECB 6409-1984 Art. 81 <br />Laboral - Actuación administrativa - Cosa juzgada // Accidente de trabajo - Actuación administrativa - Consentida por las partes, que no objetaron su intervención la Disposición del Delegado Regional del Ministerio de Trabajo que fijó el monto de la indemnización por un accidente de trabajo, media cosa juzgada a su respecto. <br />Laboral - Accidente de trabajo - Actuación administrativa - Cualquiera de las partes que no quiera someterse a la instancia administrativa de la Subsecretaría de Trabajo en los supuestos de infortunios laborales debe expresar claramente su voluntad de declinar dicha instancia antes de dictarse la resolución administrativa final fijando la indemnización y entonces sí el conflicto podrá dirimirse en sede judicial. <br />Laboral - Resolución administrativa - Recurribilidad - En el supuesto de accidentes del trabajo, aún consentido el trámite administrativo, cabe a las partes deducir por ante el Delegado Regional el recurso de apelación a que alude el art. 13 de la ley 10.149 contra la resolución dictada, pretendiendo -cualquiera fuesen los motivos de impugnación que pudiera merecer tal resolución- una decisión final del Subsecretario de Trabajo para luego, y si éste confirma la resolución recurrida, interponer el recurso previsto en el art. 14 del mismo cuerpo legal para que sea resuelto por el tribunal del trabajo competente.<br />Actividad 6<br />explique que es la investigación de accidentes<br />R: /<br />- Se desconoce la forma correcta de hacer las cosas.- No se corrigen las deficiencias- No se inspeccionan ni evalúan las condiciones de trabajo y se subestima el riesgo- Alguien sin la autorización o sin experiencia decidió seguir adelante, a pesar de la deficiencia- Alguien con autoridad decidió que el costo para corregir la deficiencia, excedía del beneficio derivado de la corrección.- Alguien con autoridad no escuchó al trabajador cuando informó la deficiencia.<br />Todo incidente, accidente o defecto de proceso, debe ser informado para ser investigado y el trabajador debe cooperar para transformar el hecho negativo, en una acción de seguridad oportunidad de mejorar. <br />Del mismo modo, el supervisor tiene la obligación de escuchar el aporte del trabajador, analizar lo informado y tomar una decisión para mejorar el proceso.<br />explique el objetivo del informe de accidentes<br />R: / El objetivo fundamental de la investigación es lograr conocer al máximo toda la información de ocurrencia de un evento no controlado, para generar acciones futuras de control que minimicen la posibilidad de su recurrencia.<br />De una investigación de accidentes efectiva se puede lograr:<br /> La descripción precisa de los acontecimientos.<br />La identificación de las causas reales (riesgo, suceso y consecuencias) que originaron el accidente.<br /> Una base para calcular la probabilidad de recurrencia y su potencial de pérdida, estableciendo de esta forma las causas (riesgo, suceso y consecuencias) críticas de eventos futuros.<br /> La determinación de los controles recomendados, definiendo su prioridad de ejecución a partir del análisis de las causas y estimando unos costos de su implementación.<br />La identificación de las tendencias de la accidentalidad, a través del análisis de la información arrojada por un número significativo de eventos.<br />Permiten demostrar a los trabajadores el interés y la importancia que da la Empresa al control de las causas que generan la accidentalidad y su impacto negativo sobre su salud.<br />PROGRAMA DE INVESTIGACIÓN DE ACCIDENTES:<br /> Elaboración y difusión de la Directiva de Investigación de Accidentes, donde se destaque la importancia y los beneficios que se obtienen de una investigación oportuna y completa. Adicionalmente, la Directiva debe incluir: qué accidentes e incidentes se investigan y los criterios de valoración de pérdida. <br />Establecer el procedimiento que deben seguir todos los trabajadores para reportar los accidentes y los incidentes, haciendo divulgación del mismo, de tal forma que se garantice su comprensión y aplicación.<br />Establecer el procedimiento para la investigación de los eventos que sean reportados, indicando los pasos, responsables y herramientas a emplear<br />Actividad 7: realice un mapa conceptual sobre el Riesco físico- químico y los incendios y su control<br />Actividad 8: realice un mapa conceptual sobre los riesgos de la electricidad y su prevención<br />Riesgos eléctricos<br />Las lesiones en las personas habitualmente ocurre por, contacto directo de formación de un arco eléctrico explosión. <br />Los factores de riesgo eléctrico pueden producir daños a las personas (contracción muscular, paro cardiaco y/o respiratorio, quemaduras, etc.La corriente eléctrica es la energía más utilizada tanto en la industria como en el hogar, lo que hace que las personas e despreocupen sobre las medidas de seguridad que hay que tener en cuenta<br />Intensidad de corriente que pasa por el cuerpo.Resistencia eléctrica del cuerpo humano.Edad, sexoSi el aislamiento es defectuoso y si hay un corto circuito o si los empalmes están flojos o sulfatados, se puede generar intenso calor El hogar,<br />Actividad 9: realice un mapa conceptual sobre los factores de riesgo químicos<br />Factores de riesgo químicos<br />La composición química de la sustanciaLa forma material del productoLa vía de penetración del producto químico en el organismoEl riesgo químico es aquel riesgo susceptible de ser producido por una exposición no controlada a agentes químicos la cual puede producir efectos agudos o crónicos y la aparición de enfermedades <br />Actividad 10: realice un mapa conceptual sobre los factores de riesgo biológicos<br />Igualmente, la manipulación de residuos animales, vegetales y derivados de instrumentos contaminados como cuchillosEn este caso encontramos un grupo de agentes orgánicos, animados o inanimados como los hongos, virus, bacterias, parásitos, pelos, plumas, polen y másComo la proliferación microbiana se favorece en ambientes cerrados, calientes y húmedos.Factores de riesgo biológicoLos sectores más propensos a sus efectos son los trabajadores de la salud, de curtiembres, fabricante de alimentos y conservas, carniceros, laboratoritos, veterinarios.<br />