Índice
Capítulo 1 Teoría de exponentes - Ecuaciones exponenciales 5
Capítulo 2 Grados y polinomios 11
Capítulo 3 Productos notables 17
Capítulo 4 División algebraica I 23
Capítulo 5 División algebraica II 30
Capítulo 6 Factorización I 36
Capítulo 7 Factorización II 42
Capítulo 8 Fracciones algebraicas 48
Capítulo 9 Repaso I 54
Unidad I
Capítulo 10 Radicación algebraica 60
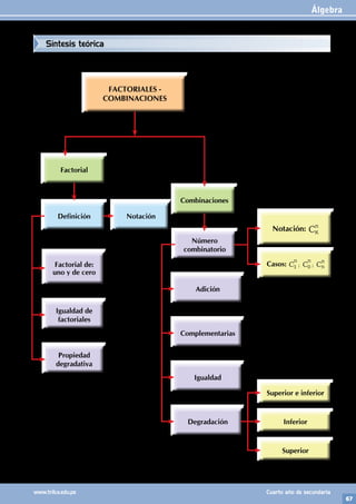
Capítulo 11 Factorial - número combinatorio 66
Capítulo 12 Binomio de Newton 72
Capítulo 13 Números complejos 78
Capítulo 14 Ecuaciones de primer grado 84
Capítulo 15 Ecuaciones de segundo grado 90
Capítulo 16 Ecuaciones polinomiales 96
Capítulo 17 Repaso II 102
Unidad II
Álgebra
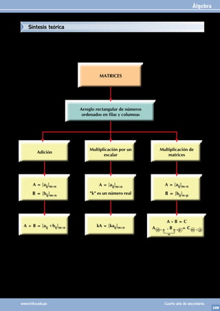
Capítulo 18 Matrices 108
Capítulo 19 Determinantes 115
Capítulo 20 Sistema de ecuaciones 121
Capítulo 21 Desigualdades e inecuaciones lineales 127
Capítulo 22 Inecuaciones polinomiales fraccionarias 133
Capítulo 23 Inecuaciones irracionales 139
Capítulo 24 Relaciones binarias 144
Capítulo 25 Repaso III 150
Unidad III
Capítulo 26 Funciones I 156
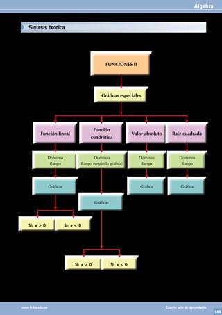
Capítulo 27 Funciones II 162
Capítulo 28 Progresión aritmética (P.A.) 169
Capítulo 29 Progresión geométrica (P.G.) 174
Capítulo 30 Logaritmos I 180
Capítulo 31 Logaritmos II 186
Capítulo 32 Repaso IV 192
Unidad IV
5
www.trilce.edu.pe Cuarto año de secundaria
Capítulo
Teoría de exponentes -
Ecuaciones exponenciales
En este capítulo aprenderemos
.
. Exponentes y radicales
-
- Definición matemática
-
- Teoremas y propiedades
.
. Ecuaciones exponenciales
-
- Definición matemática
-
- Reglas prácticas de resolución
1
La calculadora Voyage 200 virtual de texas
En el siglo XV, el matemático francés
Nicolás Chuquet introdujo en Europa
occidental el uso de los números
negativos, además de una notación
exponencial muy parecida a la que
usamos hoy en día, en la cual se
utilizan indistintamente exponentes
positivos o negativos. Asimismo,
en 1489 el matemático alemán
Johann Widmann d´Eger inventó los
símbolos "+" y "–" para sustituir las
letras "p" y "m", que a su vez eran
las iniciales de las palabras piu (más)
y minus (menos), empleadas para
representar la suma y la resta. Luego,
en 1525, el matemático alemán
Christoph Rudolff introdujo el símbolo de la raíz cuadrada que usamos hoy en día. Este símbolo era una
forma estilizada de la letra «r» de radical o raíz.
http://alerce.pntic.mec.es/jjir0003/1cmas/Algebra/polinomios.pdf
La famosa calculadora Texas Instruments ahora llega en su version virtual, y con miles de
librerías. Características: Herramienta Personal Educativa para estudiantes universitarios
de ingeniería, matemáticas, ciencias y estadística • Su Sistema Algebraico Computacional
(CAS) permite investigar las matemáticas y ciencias utilizando notación algebraica,
gráficos, tablas, matrices y otros recursos.
Capítulo
6
Colegios
TRILCE Central: 6198-100
1
Exponente
TEORÍA DE EXPONENTES
Ecuaciones
exponenciales
Resolución
Logaritmos
Bases iguales
Analogías
Operaciones
Multiplicación
División
Potenciación
Nulo
Negativo
Radical
Exponente
fraccionario
División
Operaciones
Potenciación
Multiplicación
Radicación
Síntesis teórica
Álgebra
7
www.trilce.edu.pe Cuarto año de secundaria
Aplica lo comprendido
Saberes previos
1. Efectuar:
a) x2 .x3 = ........... b) (x4)3 =...............
c) x21 ÷ x10 = .......... d) x52
= ................
2. Efectuar:
a) .
9 16 = ............. b) 3
3
8 27
. =.............
c) .
16 81
4
= .............. d)
8
27
3
=..............
3. Reducir:
a) (–2)0+20 = ............. b) -10 +10 =...........
c) (2012)0 – 20120 = ..... d) 21 +12 =.............
4. Completar:
a) x
2
3 =........... b) x
– 1
2 =...........
c) 3–3=........... d) 2–2=...........
5. Resolver:
a) 2x = 4 b) 3x+2=312
		
→ x =		 → x =
c) x(x–2) = 0 d) (x+1)(x–2) = 0
		
x
x
1
2
=
=
' 		
x
x
1
2
=
=
'
1. Relacionar correctamente:
x3.x7.x10.x2 A x6
4 3
x B x22
(x2)3)4 C x24
x4 ÷x–2 D x
24
2. Indicar Verdadero (V) o Falso (F) respecto
a la teoría de exponentes y las ecuaciones
exponenciales:
A.
5
5x
2
=25 → x=4 ....................................( )
B. 4x = 64 → x=6 ....................................( )
C. 33+33+33=34.......................................( )
D. x y
1 1
+
` c
j m
–1 –1
=x+y................................( )
3. Completar:
A. (25 + 8
3 – 623)0		 = 		 ...........................
B. 34 + 33 + 32 + 31 = 		 ...........................
C. (x2)3. (x3)4. (x2)5 =		 ...........................
D.
.
. . .
2 2
2 2 2 2
7 8
4 3 5 6
		 =		...........................
4. Reducir:
S =
4
4 4
x
x x
2
+
+
5. Reducir:
M =
( ) ( )
( )
x y
x y x y
5 2 4 3
3 3 2 2 2
Capítulo
8
Colegios
TRILCE Central: 6198-100
Aprende más
1. Relacionar correctamente:
( ) ( )
x
x x
12
4 2 3 2
A
2
1
4
– 1
2
B x
2x=5 → 2x+1= C x2
...
x x x
veces
8
1 2 3
44
4 44
4
8 8 8
.
D 10
2. Indicar Verdadero (V) o Falso (F) respecto
a la teoría de exponentes y las ecuaciones
exponenciales:
A. ((x2)2)2 = x222
.......................................( )
B. ...
x x x x x x
` j
1 2 3
44444
4 44444
4
6
3 3
3
10 veces
=x25...............( )
C. x y
24 12
4
3
=x2y......................................( )
D. 2x+3=512 → x=9................................( )
3. Completar:
A. Si: E= ...
x x x
1 1 1
veces
1 1 1
20
+ + +
- - -
` ` `
j j j
1 2 3
444444
4 444444
4
→ E =
B. Si: 36x = 216 → x =
C. Si: M = x96
3 4
→ M =
D. Si: xx = 256 → x =
4. Reducir:
		E=
( ) ( ) ( ) ( )
( ) ( ) ( ) ( )
x y x y
x y x y
4 2 3 5 2 6 2 2
2 4 3 2 3 3 4 2
; x, y ≠ 0
a) x3y5 b) x5y3 c)
x y
1
5 3
d) x–3y–5 e) 1
5. Simplificar:
		 K =
125
1
c m
–9
–2–1
a) 1 b) 5 c)
5
1
d) –
5
1 e) – 5
6. Calcular:
		 . . .
( ) .
5 5 4 5 5
225 225
n n
n
2 3 2 2 3 3
2 3
+
+ +
+
2n+3
a) 45 b) 25 c) 15
d) 5 e) 1
7. Reducir:
		 S =
7 7 7 7 7
7 7 7 7 7
4 3 2 1
x x x x x
x x x x x
4 3 2 1
– – – –
+ + + +
+ + + +
+ + + +
a) 49 b) 343 c) 2401
d) 16 807 e) 4096
8. Reducir:
		 S = . . .
x x x x
2 2 2 2
c m
3 3 3 3
81
80
a) x b) x2 c) xx
d) xx – 1 e) x–1
9. Reducir:
		 R =
( )
( )
n n
n n n
– –
– –
n n
n n n n
1 1
6
6
@
@
"
"
,
,
–n n
n n ; n ≠ 0
a) n b) n2 c) n–1
d) n–2 e) 1
10. Encontrar "x" en:
		26x + 1 + 43x + 1 + 82x + 1 = 3584
a) 2 b)
4
3 c)
2
1
d)
3
4 e) 1
11. Hallar "x", si: 8–9–32x
=
2
1
a) –5 b) –
5
1 c)
5
1
d)
3
1 e) –
4
1
1
Álgebra
9
www.trilce.edu.pe Cuarto año de secundaria
Practica en casa
12. Calcular el valor de "x6" en:
		xx6
= 2
1
12
a) 2 b)
4
1 c)
2
1
d) –
2
1 e) - 2
13. Indicar el valor de "x" que verifica:
		xx =
n
4
x
n
a) 2–n b) 2n+1 c)
n
2
d) n e) n
2
14. Una raza especial de conejos se reproduce
de tal manera que cada pareja da lugar a dos
machos y dos hembras después de 25 días de
gestación. Suponiendo que cada pareja solo se
cruza una vez,¿cuál es la población generada
por una pareja después de 125 días?
15. Un padre decide dar como propina a sus tres
hijos las siguientes cantidades: S/.4x, S/.2x+1
y S/.8x . Si el monto repartido fue de S/.88,
¿cuánto le tocó a cada uno?
1. Relacionar correctamente:
( ) ( )
x
x x
16
3 5 2 3
A 2
1
8
– 1
3 B x5
3x=7 → 3x+1= C x
...
x x x
veces
9
1 2 3
44
4 44
4
9 9 9
D 21
2. Indicar Verdadero (V) o Falso (F) respecto
a la teoría de exponentes y las ecuaciones
exponenciales:
A. ((x4)4)4=x444
.......... ( )
B. ...
x x x x x x
e o
1 2 3
4444
4 4444
4
4 4 4 8
8 veces
=x18............( )
C. x y
20 10
5
=x4y2............( )
D. Si: 3x–2=81 → x=6............( )
3. Completar:
A. Si: E= ...
x x x
– – –
veces
1 1 1
10
+ + +
1 2 3
4444
4 4444
4
→ E=...............
B. Si: 25x = 625 → x= ...............
C. Si: M = x36
3 3
→ M= ...............
D. Si: xx = 27 → x= ...............
4. Reducir:
		 S =
( ) ( ) ( ) ( )
( ) ( ) ( ) ( )
x y x y
x y x y
2 4 2 3 2 2 3 2
4 2 3 2 2 4 3 3
5. Efectuar:
		 M = 8–27–9–4–0,5
6. Simplifique:
		 E =
2 .5
. – .
5
2 5 2 5
m m
m m m m
3
1 2 1 2
+
+ +
m ; m ≠ 0
Capítulo
10
Colegios
TRILCE Central: 6198-100
Tú puedes
1. Simplificar: P = nnn n
5
` j
; E
nn – (n
n
)
5
nn+1
n
a) 1 b) n c) nn d) n
n
e) n
nn
2. Simplificar: J =
.
( )
a a
a a
a
a a
2 –1
+ +
> H
a
a 1+a2 1+a2
1+a2
a) a b) 1 c) a + 1 d) a2 e) aa
3. Calcular "a2 + b2", si al reducir: ...
x x x x x –
n
3 5 7 2 1
, se obtiene como exponente de "x" a:
a – bn a
2n
+
c m
a) 10 b) 13 c) 18 d) 20 e) 25
4. Resolver: xxx+1
= 2–2– 3
2
; indicar: x + 1
a)
2
3 b)
3
2 c)
3
4 d)
3
1 e)
2
1
5. Calcular xx, luego de resolver: x 3
x 18
x
1
=
- -
a) 1/3 b) –1/3 c) 1/9 d) –1/9 e) 1/27
7. Reducir:
		 K =
x
3 3 3 3
3 3 3 3 3
1 2 3 4
x x x x x
x x x x x
1 2 3 4
– – – –
+ + + +
+ + + +
+ + + +
8. Reducir:
		M= . .
x x x
2 2 2
` j
27
3 3 3 . x–25
9. Reducir:
		 S = x
x x x x
x x x x
2
' ' '
> H
n n n
n
–n2
n n n n
10. Si: 2x + 2x – 1 + 2x – 2 + 2x – 3 + 2x – 4 = 1984
hallar: x
11. Hallar "x" en: 5
5
1
=
4
–2x–1
12. Indicar "x" que verifica: x
2
1
x
=
1
4
13. Indicar "x", que verifica: xx = 3
1
9
14. Una raza especial de conejos se reproduce
de tal manera que cada pareja da lugar a dos
machos y dos hembras después de 30 días de
gestación. Suponiendo que cada pareja solo se
cruza una vez,¿cuál es la población generada
por una pareja después de 120 días?
15. Un padre decide dar como propina a sus dos
hijos las siguientes cantidades: S/.3x+3 – 3x+2 y
S/.3x+1 – 3x. Si el monto repartido fue de S/.60x,
¿cuánto le tocó a cada uno?
1
11
www.trilce.edu.pe Cuarto año de secundaria
Capítulo
Descartes y Viete y sus notaciones algebraicas
El uso de los polinomios
tiene sus antecedentes
en la resolución de
ecuaciones algebraicas;
el estudio de ecuaciones
sencillasesmuyantiguo,
puesto que se conocen
problemas propuestos
en papiros y tablillas de
las civilizaciones griega
y babilónica.
El simbolismo usado
en los polinomios y
ecuaciones se ha ido
elaborando a lo largo
de la historia y no tomó
su forma actual hasta el siglo XIX. En 1591, el matemático francés François Viète desarrolló una notación
algebraica muy cómoda: representaba a las incógnitas con vocales y las constantes con consonantes.
En 1637, el matemático francés René Descartes fusionó la Geometría y el Álgebra inventando la "Geometría
analítica". Inventó la notación algebraica moderna, en la cual las constantes están representadas por las
primeras letras del alfabeto: a, b, c, … y las variables o incógnitas por las últimas: x, y, z. Introdujo también
la notación exponencial que usamos hoy en día.
http://alerce.pntic.mec.es/jjir0003/1cmas/Algebra/polinomios.pdf
René Descartes
Francois Viéte
2
Grados y polinomios
En este capítulo aprenderemos
.
. Expresiones algebraicas
.
. Polinomios
.
. Teoría de grados
.
. Polinomios especiales
Capítulo
12
Colegios
TRILCE Central: 6198-100
2
EXPRESIONES
ALGEBRAICAS
Notación
• Variables
• Constantes o
parámetros
• Suma coeficientes
• Término
independiente
Valor numérico
Monomios Polinomios
Grados
Monomio
• G. Absoluto
• G. Relativo
Reglas para
calcular grados
en operaciones
• G. Absoluto
• G. Relativo
Polinomio
Síntesis teórica
Álgebra
13
www.trilce.edu.pe Cuarto año de secundaria
Aplica lo comprendido
Saberes previos
1. Efectuar:
a) xm . xn = ........ b) xm ÷xn =..........
c) xm
n
=............ d) x
m n =............
2. Efectuar:
a) x4 .x6. x13= ....... b) ((x4)3)2=...........
c)
.
. .
x x
x x x
2 5
3 6 8
=......... d) x y
24 12
3 4
=.......
3. Completar:
Coeficiente Parte literal
A(x;y)=2005x6y7
T(x;y)=3ax4y6
P(x;y)=219a2b3x6y7
4. En: Q(x;y;z) = 2ax3y6 - 6x5z6y7 - 219x6y9z12
• Variables: ....................................
• Constantes: .................................
• Mayor exponente de "x": ........................
• Mayor exponente de "y": ........................
• Mayor exponente de "z": ........................
5. Si: P(x) = 4x2 – 3x + 2; calcular:
P(2) = __________ P(–1) = ___________
P(0) = __________ P(1) = ____________
1. Relacionar correctamente:
P(x;y)=5x2y5 A
GA=7
GR(x)=3
P(x)=x2+x+2 B
Polinomio
cúbico
P(x;y)=2x2y5+3x3y4 C
GA=7
GR(x)=2
P(x)=2x3+4x+1 D
Polinomio
mónico
2. Indicar Verdadero (V) o Falso(F) respecto a los
polinomios:
A. En: Q(x;y)=58xn–3 y; si: n=4 → GA=9...( )
B. Si: Q(x;y)= 25x4y5z6 → GR(z)=6............( )
C. El polinomio: P(x;y) = 4x2y3 – 3xy4 es
homogéneo .......................................... ( )
D. El polinomio: P(x)=x4+x3+x2+1 es ordena-
do y completo........................................( )
3. Completar:
A. Un polinomio es .................. cuando sus
términos tienen el mismo grado absoluto.
B. Sea: M(x;y;z) = 3a2b3x4y9z13
• G.R.(x) =
		 • G.R.(y) =
		 • G.R.(z) =
		 • G.A.(M) =
C. Sea: P(x;y) = 3x3y2 + 5x5y
• G.R.(x) =
		 • G.R.(y) =
		 • G.A.(P) =
D. Si un polinomio se anula para todo valor de la
variable, el polinomio se llama......................
4. Dado el polinomio (exponentes de sus variables
enteros positivos): x
n
2 + x
n
3 + x3 ; (n ≠ 0) , el
mínimo entero "n" que cumple es:
5. Si el polinomio es completo y ordenado en
forma creciente: P(x) = pxm–7 + nxn–1 + mxp–4
hallar: m . n . p
Capítulo
14
Colegios
TRILCE Central: 6198-100
Aprende más
1. Relacionar correctamente:
P(x)=2x4+5x2+3x A
Polinomios
idénticos
P(x)=x2+x3+x+5 B
Polinomio
ordenado
P(x;y)=2x2y5+3x3y4 C
Polinomio
completo
P(x;y) ≡ Q(x;y) D
Polinomio
homogéneo
2. Indicar Verdadero (V) o Falso(F) respecto al
polinomio: P(x;y)=xmyn+xm+1yn–1+xm–1yn+2
A. Si: GR(x)=10 → m =9.............................( )
B. Si: GR(y)=12 → n =12............................( )
C. Si: GA=15 → m+n =14.........................( )
D. Si: m=3, n=5 → GA =9.........................( )
3. Completar:
A.		
El polinomio: P(x;y)=2x4y5+5x6y3+3x2y7
es un polinomio.....................
B. El polinomio: P(x;y)=x100+2x50+3x10+4
es un polinomio.....................
C. El polinomio: P(x;y)=2x4+5x3+4x2+5x+2
es un polinomio.....................
D. Si los polinomios: ax2+bx+c y mx2+ nx+p
son identicos → a=.....; b=.....; c=.....
4. Dado el polinomio:
P(x;y) = xm+2yn–1 + xm+6yn – xm+4yn+4
Si el G.R.(x) = 20 y el grado absoluto es igual a
40, calcular el G.R.(y).
a) 22 b) 20 c) 18
d) 24 e) 28
5. Indique el grado de "R", sabiendo que:
R(x) = x
n – 1
2 +3x
11 – n
3 + 219 es un polinomio.
a) 1 b) 2 c) 3
d) 4 e) 5
6. En el polinomio:
P(x;y)=4xm+n–2ym–3+8xm+n+5ym–4+7xm+n–6ym+2
Se verifica que la relación entre los grados
relativos de "x" e "y" es 2; y además el menor
exponente de ‘‘y’’ es 3. Hallar su grado absoluto.
a) 15 b) 16 c) 17
d) 18 e) 21
7. El polinomio:
P(x;y;z)=xm–nyp–mzn+6+xm–2nyp+3nzn+4+xm+3nyp–2mzn+2
contiene término independiente para cada una
de sus variables.
Halle: G.A.(P) + G.R.(x) + G.R.(y) + G.R.(z)
a) 38 b) 36 c) 40
d) 24 e) 28
8. Dados los polinomios "P" y "Q" de los que se
conoce:
		G.A. PQ
` j
4 = 3
		 G.A. (P3 ÷ Q) = 4
¿Cuál es el grado de "Q"?
a) 2 b) 4 c) 6
d) 8 e) 10
9. Dado el polinomio homogéneo:
		P(x;y)=5x3a+2by4 – x2ayb+7+xa–1ya–3b
Calcular: G.A.(P) + ab
a) 1 b) 2 c) 3
d) 4 e) 5
10. Si el siguiente polinomio de 14 términos es
completo y ordenado:
		P(x) = xn+4+...+xa – 1+xa–2+xa–3
Calcular: a + n
a) 3 b) 9 c) -4
d) 16 e) 12
11. Calcular "A + B + C", si:
(x+1)[A(x+2)+B(x–2)–3x]+15x≡(x–2)[3x+C(x+2)]
Se verifica para todo "x".
a) 20 b) 21 c) 22
d) 23 e) 24
12. Si "P(x)" es idénticamente nulo, hallar "a - b" en:
		P(x–a) = b(x+2)+a(x+3)+2		
2
Álgebra
15
www.trilce.edu.pe Cuarto año de secundaria
Practica en casa
a) – 1 b) – 2 c) – 3
d) – 4 e) – 5
13. El siguiente polinomio:
P(x)= 5x3a–9+10xa+b–3+20(x2)4b–c+a
es ordenado de forma creciente y completo.
Calcular: ab + bc + ac
a) 15 b) 20 c) 22
d) 27 e) 29
14. Las aulas del colegio TRILCE tienen losetas de
colores: "A" , "B" y "C" de forma cuadrada (de
dimensiones: "x" , "y", "z" respectivamente); y
de colores: "D" y "F" de forma rectangular (de
dimensiones: "a", "b" y "c", "d" respectivamente)
que conforman un área de: 2A+3B+2C+D+F
. ¿Cuál es el área total?
15. El sueldo "S1" y "S2" de dos profesionales
depende del número de semanas "x" que
laboran y está dado por:
		 S1: (a – 4)x4 + 12x2 – (b – 2)
		 S2: 12x4 + (c – 2)x2 – 10
Si ambos profesionales trabajan tres semanas y
perciben la misma cantidad, hallar "a+b+c" y
cuál será su sueldo.
1. Relacionar correctamente:
P(x;y)=x3+7+x2+4x A
Polinomios
idénticos
P(x;y)=3x3y6+8x2y7 B
Polinomio
ordenado
A(x;y) ≡ B(x;y) C
Polinomio
completo
P(x)=4x6+8x3y+6x D Polinomio
2. Indicar Verdadero (V) o Falso (F) respecto al
polinomio: P(x;y) = xayb + xa+1yb–1+xa–1yb+3
A. Si: GR(x)=14 → a =13.........................( )
B. Si: GR(y)=15 → b =12.........................( )
C. Si: GA=20 → a+b =15........................( )
D. Si: a=5; b=6 → GA =13......................( )
3. Completar:
A. El polinomio: P(x;y)=9x8y5+4x6y7+8x2y11
es un polinomio .....................
B. El polinomio: P(x) =3+x10+x15+2x20 es un
polinomio .....................
C. El polinomio: P(x) = x3+ 2x2+ 9x +1 es un
polinomio .....................
D. Si los polinomios: px2+qx+r y mx2+ ax+f
son idénticos → p=.....; q=.....; r=.....
4. Dado el monomio: M(x;y)=(3n+1)x6n–5y2n+3
Se tiene: G.R.(x) = G.R.(y)
Calcular: G.A.(M) + coeficiente (M)
5. Indique el grado de "P", sabiendo que:
		 P(x) = x
n–1
3 + 3x2n–3 + 219x5–n+2012
es un polinomio.
6. Si el grado absoluto de:
P(x;y) = x2ay3b+1+7xay3b–1–5xay3b–3 es igual a
la mitad de la suma de los exponentes de todas
sus variables, calcular: G.R.(y)
7. En el siguiente polinomio:
		 P(x;y) = 5xn+3ym–2z6–n + xn+2ym–3zn+m
Donde: G.R.(x) – G.R.(y) = 3 ∧ G.A.(P) = 13
Calcular: 2m – n.
8. Si: P(x) es de 5to grado.
		 Q(x) es de 4to grado.
		 R(x) es de 3er grado.
Hallar el grado de:
. ( – )
( – )
P Q P Q
P Q R
2
4 3
9. Si el polinomio:
		 P(x;y) = axa+3 – abxa–1yb+2+2byb+8
es homogéneo, la suma de sus coeficientes es:
10. Si el polinomio:
		P(x)=3xp–n–5–4xn–m+3+7xm–6+x2+(m+p)0
Es completo y ordenado. Calcular: (m + n + p)
Capítulo
16
Colegios
TRILCE Central: 6198-100
Tú puedes
2
1. Si la expresión: E(a;b)=
x–25
12
y+3
48
a . b es de cuarto grado con respecto a "a" y de sexto grado absoluto, el
valor de (x – y) es:
a) 28 b) 29 c) 31 d) 32 e) 35
2. Dado el polinomio: P(x;y) = 2xa(b–4)
– 3ya2(b – 4)
– (xy)a(b – 4)
+4y4+a(b – 4)
, donde "a" y "b" son números
naturales. Si la suma de los grados absolutos de los términos del polinomio es (a2 + 2)2, el valor de "b"
será:
a) 2 b) 4 c) 6 d) 8 e) 10
3. Si el polinomio: P(x) = (x2+x+3)(a – b)+(x2+x+4) (b – c)+(x2+x+5) (c – a) es idénticamente nulo,
el valor de: [(b + c) ÷ a] es:
a) 1 b) -1 c) 2 d) -2 e) 3
4. Si el polinomio: P(x;y)= 3 xm–2yn–1(x7+y2n–3) es un polinomio homogéneo cuyo grado de homoge-
neidad es 16, hallar "mn".
a) 30 b) 20 c) 35 d) 41 e) 45
5. Un polinomio "P(x)" de tercer grado, cumple con la siguiente condición: P(x) – P(x – 1) ≡ 2x(3x + 2).
Hallar el coeficiente de "x" en el polinomio "P(x)".
a) 1 b) 2 c) 3 d) 4 e) 5
11. Hallar "a + b + p" en:
(aaa
– 2)x5+(bb – 3)x3+(p – 7)≡14x5+24x3+10
12. Se tiene: (a – 4)xy2 – (20 – b)x2y+ax2y ≡ 0
Determinar: ab .
13. Si el polinomio:
		 P(x) = mxp – 8+nxm–4+pxn+5+qxq – 2
es completo y ordenado en forma descendente,
calcular la suma de coeficientes.
14. Las aulas del colegio TRILCE tienen losetas
de colores: "P", "Q" y "R" de forma cuadrada
(de dimensiones: "a" , "b" y "c" respectiva-
mente); y de colores: "M" y "N" de forma rec-
tangular (de dimensiones: "x", "m" y "c" , "n"
respectivamente) que conforman un área de:
5P+3Q+2R+M+N . ¿Cuál es el área total?
15. El sueldo "S1" y "S2" de dos profesionales
depende del número de semanas "x" que
laboran y está dado por:
		 S1: (n+1)x5 + 10x2 + (p+1)
		 S2: 8x5 + (m –2)x2 + 11
Si ambos profesionales trabajan tres semanas y
perciben la misma cantidad, hallar "m+n+p"
y cuál será su sueldo.
17
www.trilce.edu.pe Cuarto año de secundaria
Capítulo
Pensamiento matemático
El pensamiento matemático es la capacidad que nos permite comprender las relaciones que se dan en el
mundo circundante y la que nos posibilita cuantificarlas y formalizarlas para entenderlas mejor y poder
comunicarlas.
Eldesarrollodelosprocesoscognitivos
en el campo de la Didáctica de la
Matemática es capaz de ayudar en
la percepción geométrica de los
productos notables y de la media
geométrica,loscualessedebenrealizar
coordinando cierta caracterización,
en donde el proceso cognitivo de
visualización está íntimamente
relacionada con la forma geométrica
de la figura; es decir, su configuración
y el razonamiento se basa en aplicar
las afirmaciones matemáticas que les
corresponda algebraicamente, tomando en consideración la noción de área.
La coordinación de estos procesos cognitivos permitirá construir desde una perspectiva geométrica las
fórmulas usadas en algunos productos notables como son el cuadrado de una suma y de una diferencia.
Así mismo, se tomará en cuenta las nociones de área para la acepción geométrica tanto de los productos
notables como de la cuadratura del rectángulo o la cuadratura del triángulo, las cuales son llamadas muchas
veces media geométrica.
http://www.sinewton.org/numeros/numeros/71/Articulos_02.pdf
Productos notables
En este capítulo aprenderemos
.
. Definición
.
. Formas generales
.
. Identidades auxiliares
.
. Igualdades condicionales
3
Capítulo
18
Colegios
TRILCE Central: 6198-100
3
PRODUCTOS NOTABLES
Identidades
Legendre
Binomio al
cuadrado
Diferencia de
cuadrados
Binomio al
cubo
Suma o
diferencia de
cubos
2 binomios
con término
común
Complementarias
I. (x2n+xn+1)(x2n–xn+1)
II. (x+y+z)(x2+y2+z2–xy–xz–yz)
III. (x+a)(x+b)(x+c)
Si: x+y+z=0
I. x2 + y2 + z2
II. x3 + y3 + z3
Síntesis teórica
Álgebra
19
www.trilce.edu.pe Cuarto año de secundaria
Aplica lo comprendido
Saberes previos
1. Efectuar:
a) (x2y7)(x3y4)		 = ...................
b) (x6y5) ÷ (x2y3) = ...................
c) (–5x2)(+2x3) = ...................
d) (–3x2y3) ÷ (–3xy2) = ...................
2. Reducir:
a) –5x2 +4x2–10x2		
=		.................
b) 3xy+4xy – 6xy		 =		.................
c) 4x3+5x3 – 2x3		
=		.................
d) 4x2y+7x2y – 2x2y		 =		 .................
3. Efectuar:
a) x (x+y)			 = ................
b) x (x – 1)			 = ................
c) x2 (x2 +1)		 = ................
d) x3 (x3 – y3) = ................
4. Efectuar:
a) (x+1)(x+1)		 =................................
b) (x – 1)(x – 1) =................................
c) (x+2)(x – 2)		 =................................
d) (x+3)(x – 3)		 =................................
5. Efectuar:
a) (2x+1)(x2)		 =.................................
b) (3x+2)(x2)		=.................................
c) (2x+1)(x – 1) =.................................
d) (3x+1)(2x+1)=................................
1. Relacionar correctamente:
(x+y)(x – y) A x2+2xy+y2
(x–y)(x2+xy+y2) B x2 – y2
(x+y)2 C x3–y3
(x+y)(x2–xy+y2) D x3+y3
2. Indicar Verdadero (V) o Falso (F) respecto a los
productos notables:
A. (x+y)2 – (x – y)2 = 0............................( )
B. (x+y)2 = x2 + y2 ................................( )
C. x2 - y2 = (x – y)(y +x).........................( )
D. (x+y)2 + (x – y)2 = 4xy ......................( )
3. Completar:
A. (x + a)(x +b) = ...................................
B. (x + a)(x +a) = ...................................
C. (x + y)3 = ....................................
D. (x + y + z)2 = ....................................
4. Reducir: (x - y)(x + y) (x2 + y2) + y4
5. Si: x + y + z = 0, calcular:
		M =
xyz
x y z
3 3 3
+ +
Capítulo
20
Colegios
TRILCE Central: 6198-100
Aprende más
1. Relacionar correctamente:
2(x2+y2) A (x+y)2+(x – y)2
4xy B x3+y3+z3=3xyz
xy=6 C (x+y)2 – (x – y)2
x+y+z=0 D (x – 2)2+(y – 3)2=0
2. Indicar Verdadero (V) o Falso (F) respecto a los
productos notables:
A. (x – y)3 = x3 – y3 – 3 x y (x – y).............( )
B. (x – y )(x+ y )=x – y ........................( )
C. (x – 2)4 (x + 2)3 = (x2 – 4)7 ...................( )
D. x2 + y2+ z2=2(xy+xz+yz)...................( )
3. Completar:
A. (x + y)2 +2(x + y) + 1= ..........................
B. ( x + y )( x – y ) =.............................
C. Si: x+y+z=0 → x3+y3+z3 ......................
D. (x + y)3 = .................................................
4. Reducir:
		P = ( ) ( – )
7 3 7 3
2 2
+ +
a) 2 b) 10 c) 20
d) 40 e) 16
5. Si: a + b = 4 ∧ ab = 1
hallar: S = a3 + b3
a) 52 b) 51 c) 50
d) 49 e) 60
6. Si:
y
x
x
y
+ = 2; calcular:
x y
x y xy
2
8 3
5 5
4 4
+
+
a)
11
3 b)
3
11 c) 1
d) 2 e)
11
1
7. Hallar el valor numérico de:
		 P(x) = (x + 1)(x – 1)(x4 + x2 + 1)
Para: x = –
4 15 4 15
+ +
a) 666 b) 444 c) 111
d) 999 e) 333
8. Hallar “n”:
( )( )( )( )
13 85 7 6 7 6 6
4 4 8 8 16
+ + +
8
= 7n–3
a) 4 b) 6 c) 7
d) 8 e) 5
9. Hallar el valor numérico de:
(x+1)(x2 – x+1)(x6 – x3+1)(x9 – 1) – x18+1
para: x = 2012
a) 0 b) 2012 c) 201218
d) 1 e) 2012!
10. Si: a + b + c = 0, calcular:
		M =
( )( )( )
( ) ( ) ( )
a b b c c a
a b b c c a
3 3 3
+ + +
+ + + + +
a) 3 b) –3 c) 4
d) –2 e) 16
11. Hallar el valor numérico de:
		 E = (a2 – b2) [(a2 + b2)2 – a2b2]
Para: a3 = 2 +1 ∧ b3 = 2 – 1
a) 9 b) 2 c) 4 2
d) 6 e) 1
12. Si: x2 – 5 x + 1 = 0; calcular:
M = x4 + x2 +
x
1
2
+
x
1
4
a) 10 b) 11 c) 12
d) 13 e) 14
13. Si: x = 8
4
∧ y = 2
4
Calcular:
( ) – ( – )
x y
x y x y
2 2
4 4
+
+
= G
1
2
a) 2 b) 4 c) 3
d) 3 2 e) 2 2
3
Álgebra
21
www.trilce.edu.pe Cuarto año de secundaria
Practica en casa
14. Se desea embalar una caja de dimensiones:
Largo= x+1, Ancho=x+2 y Altura=x+3 ;
para lo cual utilizamos papel de colores. ¿Cuál
es la mínima cantidad de papel que necesita-
mos para forrarlo?
15. Un padre decide poner a prueba la habilidad
matemática de sus hijos Edú y Mathías, para lo
cual entrega sus propinas en dos sobres cuyos
montos están escritos de la siguiente manera:
		Edú → ( . . . )
3 5 17 257 1 256
+
		 Mathías → 41282 - 41272
¿Cuánto le tocó a cada uno?
1. Relacionar correctamente:
2(a2+b2) A (a+b)2+(a–b)2
4ab B a3+b3+c3=3abc
ab=15 C (a+b)2 – (a – b)2
a+b+c=0 D (a–5)2+(b–3)2=0
2. Indicar Verdadero (V) o Falso(F) respecto a los
productos notables:
A. (a + b)3 = a3 + b3 – 3 ab(a+b)............( )
B. (a – b )(a + b )=b – a..........................( )
C. (a – 2)4 (a + 2)4 = (a2 – 4)8....................( )
D. a2 + b2 + c2 = 3abc.............................( )
3. Completar:
A. (a+b+c)2+2(a+b+c)+1= .........................
B. ( )( – )
a b a b
+ (a + b)=........................
.
C. Si: a + b + c =0 →3abc = ........................
D. (a – b)3 = .....................................................
4. Simplificar:
		 S = – –
y
x
x
y
y
x
x
y
2 2
+
c c
m m ; x,y ≠ 0
		
5. Si: a + b = 4 ∧ ab = 1
Hallar: P = (a2 + b2)2
6. Si: (x + y)2 = 4xy
Calcular:
y
x y
3 +
7. Reducir: S = (x + 1) (x – 1) (x4 + x2 + 1)
Si: x = –
3 8 3 8
+ +
8. Calcular el valor de:
S= ( )( )( )( )( )( )
1 3 2 1 2 1 2 1 2 1 2 1 2 1
2 4 8 16 32 64
+ + + + + + +
32
9. Multiplicar:
S = –
2 1 2 1 2 1 2 1 2
+ + +
^ ^ ^ ^ ^
h h h h h
8 4
8
10. Si: a + b + c = 0, reducir:
S=
bc
a
ac
b
ab
c
b bc c
a ab b
2 2 2
2 2
2 2
+ +
+ +
+ +
c c
m m
11. Obtener el valor de:
S = (a + b) (a2 + b2) (a4 + b4) (a – b) + 2b8
Para: a = 2 1
+ ∧ b = –
2 1
12. Si: a + a– 1 = 3, calcular:
		 M = a–3 + a–2 + a–1 + a0 + a1 + a2 + a3
13. Hallar el valor numérico de:
( ) –( – )
x y
x y x y
2 2
2 2
4 4
+
+
Para: x = 4
3 , y = 16
3
14. Se desea embalar una caja de dimensiones:
Largo= x –1, Ancho=x +1 y Altura=x+4 ; para
lo cual utilizamos papel de colores. ¿Cuál es la
mínima cantidad de papel que necesitamos
para forrarlo?
15. Un padre decide poner a prueba la habilidad
matemática de sus hijos Paolo y Diego para lo
cual entrega sus propinas en dos sobres cuyos
montos están escritos de la siguiente manera:
		Paolo → ( . . . )
2 4 10 82 1 81
+
		 Diego → 1222 – 1212
¿Cuánto le tocó a cada uno?
Capítulo
22
Colegios
TRILCE Central: 6198-100
Tú puedes
3
1. Simplifique: ( )
ab
a b
9 3 3
+
- 23(a + b), si se sabe:
ab
a b
4 9
8
2 2
+ =
a) 1 b) 2 c) 8 d) 0 e) 9
2. A partir de la siguiente relación:
a b
3
1
3
1
4
-
+
+
= a + b, reducir:
–
a b
ab
216 18
3 3
+
a) 2 b) 4 c) 1 d) 3 e) - 4
3. Si se sabe que: (a + b - 3)2 = (a - b)2 + 3 ; calcular el valor de: A =
–
a b
ab
1
2
+
a) 1 b) 2 c) 3 d) 4 e) - 2
4. Si: a = 5 - 2
		 b = 2 - 3
calcular el valor de: ( – )( – )( )
a b a ab b a b b
2 3 3 2 2 6 6 12
+ + +
12
a) 5+ 2 b) 5 - 2 c) 2 - 3 d) 2 +3 e) 2 + 3
		
5. Si: x = 0,5 ( 3
3
+ 2
3
)
		 y = 0,5 ( 3
3
- 2
3
)
calcular: E = 4xy(3x2 + y2) (x2 + 3y2)
a) 4 b) 5 c) 3
3
d) 2
3
e) 5 3
3
23
www.trilce.edu.pe Cuarto año de secundaria
Capítulo
División algebraica I
4
En este capítulo aprenderemos
.
. División algebraica
.
. Métodos de división algebraica
Horner, Ruffini y la división algebraica
William George Horner,
recibió su educación en
la Escuela de Kingswood
de Bristol. Resulta
sorprendente que,
cuando tenía 14 años,
se convirtiera en maestro
auxiliar de dicha escuela
y, años más tarde,
en Director. Horner
solamente realizó una
única contribución
significativa a las
matemáticas: el método
de Horner para resolver
ecuaciones algebraicas.
Este fue presentado a la Royal Society el 1 de julio de 1819 y publicado el mismo año en las Philosophical
Transactions of the Royal Society. No obstante, algunos años antes Ruffini había descrito un método
semejante, por el cual le fue concedido la medalla de oro por la Italian Mathematical Society for Science,
que había reclamado mejoras sobre los métodos para obtener soluciones numéricas de ecuaciones. Sin
embargo, ni Ruffini ni Horner fueron los primeros en descubrir este método, ya que el matemático chino
Zhu Shijie (1270 - 1330) lo había empleado quinientos años antes.
http://es.scribd.com/doc/4796836/Division-de-Polinomios
W. George Horner
Ruffini
Capítulo
24
Colegios
TRILCE Central: 6198-100
4
Métodos de
División
Horner Ruffini
Teorema del
Resto
DIVISIÓN ALGEBRAICA
- Dividendo
- Divisor
- Cociente
- Resto
Propiedades de
los grados
Identidad
fundamental
Definición
Síntesis teórica
Álgebra
25
www.trilce.edu.pe Cuarto año de secundaria
Aplica lo comprendido
Saberes previos
1. Efectuar:
a)
x
x
9
45
5
25
=......... b)
x
x
4
12
2
6
=.........
c) .
x
x x
7
56
12
13 6
=......... d) .
x
x x
9
72
8
3 6
=.........
2. Si: P(x) = 5x2 +3x + 1, calcular:
• P(2) = ________ • P(–1) = _________
• P(0) = ________ • P(1) = _________
3. Si: P(x) = 3x3 + 6x4 + 4x2 + 3x + 2, completar:
• Variable: 			 ................................
• Grado del polinomio: ................................
• Coeficientes: 		 ................................
• Coeficiente principal: ................................
• Término independiente: ............................
4. Si: P(x) = –5x +2x4 + 3x2 + 1, entonces:
• Completar el polinomio: .............................
• Ordenar crecientemente:.............................
• Ordenar decrecientemente:.........................
• Término independiente: .............................
• Suma de coeficientes:..................................
5. Identificar en la siguiente división:
4x2+8x+9 x+1
3x+8 4x+1
• Dividendo: .................
• Divisor:......................
• Cociente:................
• Residuo: ................
1. Relacionar correctamente:
D(x)=d(x)q(x)+R(x) A R(x)=0
Grado[D] – Grado[d] B
Identidad
fundamental
de la división
División exacta C Grado[R]máx
Grado[d] – 1 D Grado[q]
2. Indicar Verdadero (V) o Falso(F) respecto a la
división:
		
–
x x
x x x x
5 1
12 11 3 6
2
4 3 5
+
+ + + +
		
A. El grado del polinomio dividendo es 5.....( )
B. El grado del polinomio divisor es 2
.............................................................( )
C. El grado del polinomio cociente es 2.....( )
D. El grado máximo del polinomio residuo es
1 ..........................................................( )
3. De la división, completar:
		
–
–
x x
x x x x
2 3 5
2 3 9 15
2
4 3 2
+
+ + + 		
Cociente: q(x) =
Residuo: R(x) =
4. De la división, hallar el resto:
		
		
–
–
x
x x x
1
4 6 2 1
8 4 2
+ +
5. De la división, hallar el resto:
		
		
–
–
x
x x
1
2 1
50
100 50 +
Capítulo
26
Colegios
TRILCE Central: 6198-100
Aprende más
1. Utilice el siguiente esquema de Horner, donde
la única variable es "x" y relacione las columnas
correctamente:
1 1 –2 4 –4 1 –1
2 2 –1
–1 0 0
6 –3
4 –2
1 0 3 2 2 –3
x5–2x4+4x3–4x2+x–1 A
Polinomio
divisor
x3+3x+2 B
Polinomio
cociente
x2 – 2x+1 C
Polinomio
residuo
2x – 3 D
Polinomio
dividendo
2. Indicar Verdadero (V) o Falso (F) respecto a la
división algebraica:
A. En el método de Horner para dividir,
se utilizan los polinomios completos y
ordenados ............................................( )
B. En el método de Ruffini se calcula solo el
residuo ................................................( )
C. El teorema del resto sirve para calcular los
polinomios cociente y residuo...............( )
D. El máximo grado del resto es el grado del
dividendo menos uno............................( )
3. Completar:
A. Al dividir:
–
– – –
x x
x x x x
3 2
6 10 5 5
2
4 3 2
+ +
+
2 6 –1 –5 10 –5
–1
3
		
• Cociente: q(x) =
• Residuo: R(x)=
B. Al dividir:
–
–
x
x x x x
3
5 9 5 8 2
2 3 4
+
- - +
• Cociente: q(x) =
• Residuo: R(x) =
4. Calcular "a + b", si la siguiente división deja
residuo –12:
		
–
– ( )
x x
x x x ax b
2 1
5 4 13 1
2
4 3 2
+
+ + + +
a) 2 b) 3 c) – 3
d) – 2 e) 1
5. Hallar "m + n + p", si la siguiente división es
exacta:
		
		
– –
–
x x x
x x x mx nx p
3 4 5 7
6 17 7
3 2
5 4 3 2
+
+ + + +
a) 22 b) 18 c) 17
d) 25 e) 28
6. Calcular "m+p+n", si la siguiente división:
		
–
–
x x
mx nx px x
2 1
17 5
2
4 3 2
+
+ + +
tiene residuo: R(x) = 6x – 3 y un cociente cuya
suma de coeficientes es 4.
a) 10 b) 70 c) – 1
d) 100 e) – 7
7. Dividir:
–
–
x
x x x
2 1
4 3 4
4 2
+ +
e indicar el producto de coeficientes del
cociente.
a) 2 b) – 2 c) 4
d) – 4 e) 6
4
Álgebra
27
www.trilce.edu.pe Cuarto año de secundaria
8. Hallar el residuo en:
			
–
( – )
x
x x
2 1
3 2 2 2 2 7
5 3
+
+ + +
a) 9 b) 10 c) 11
d) 12 e) 13
9. Hallar la suma de coeficientes del cociente de
la división (n ∈ ):
		
– –
( – – ) ( – ) – –
x n
nx n n x n x nx n
1
3 5 3 8 8
4 2 3 2 2
+ +
si el resto es 64.
a) 50 b) 53 c) 51
d) 52 e) 60
10. Calcular el resto de la siguiente división:
		
x
x x
2
4 8 1
40 39
+
+ +
a) 1 b) 2 c) 3
d) 4 e) 5
11. Calcular el resto de:
		 ( )( )( )( )
x x
x x x x
8 11
1 3 5 7 4
2
+ +
+ + + + +
a) - 9 b) - 10 c) - 11
d) - 12 e) - 13
12. Hallar el resto de:
		
x
x x x x
1
7
10
70 60 40 20
+
+ + + +
a) 8 b) 9 c) 10
d) 7 e) 6
13. Hallar el resto de:
		
–
( – ) ( )–
x x
x x x x
3 1
3 5 1 15 14
2
3 3 2
+
+ + +
a) 14 b) 8 c) 26
d) 15 e) 13
14. El patio del colegio TRILCE tiene forma
rectangular de dimensiones "B(x)" y "H(x)",
cuya área "A(x)" depende del número de
alumnos "x", se sabe que:
		 ÁREA : A(x)= 8x4 + 6x3 – 9x2 + mx + n
		 BASE : B(x)= 4x2 + x – 3
¿Cuál es el polinomio que representa la otra
dimensión?
15. Edú y Mathías compiten por ser el mejor alumno
de Álgebra; para ello deben resolver algunas
divisiones, obteniendo los resultados vistos en
la tabla:
División Cociente Residuo
E
D
Ú
–
x x
x x x x
2 1
4 6 7 2
2
4 3 2
+ +
+ + +
x2+2x+1 –11x+1
–
x
x x x
3
5 16 8 2
4 3
+
+ +
5x3+x2+4x–2 –1
M
A
T
H
Í
A
S
– –
– – –
x x
x x x x
2 1
4 5 2 3 1
2
4 3 2 +
4x2+3x+8 22x–6
– –
x
x x x x
3
2 5 4 3 1
4 3 2
+
+ +
2x3–x2+2x+4 –1
¿Quién ganó la competencia?
Capítulo
28
Colegios
TRILCE Central: 6198-100
Practica en casa
1. Utilice el siguiente esquema de Horner, donde
la única variable es "x" y relacione las columnas
correctamente:
5 10 6 –37 36 –12
7
–3
10x4+6x3–37x2+36x–12 A
Polinomio
divisor
2x2+4x–3 B
Polinomio
cociente
5x2–7x+3 C
Polinomio
residuo
3x–3 D
Polinomio
dividendo
2. Indicar Verdadero (V) o Falso (F) respecto a la
división algebraica:
A. En el método de Horner para dividir se utilizan
los polinomios con sus variables...............( )
B. En el método de Ruffini se calcula el cociente
y el residuo..............................................( )
C. En el teorema del resto no es necesario realizar
la división para calcular el residuo.............( )
D. El máximo grado del resto es el grado del
divisor menos uno....................................( )
3. Completar :
A. Al dividir:
–
–
x x
x x x
4 2
5 9 8 20
2
4 3 2
+
+ +
		 Cociente: q(x) =
		 Residuo: R(x) =
B. Al dividir:
–
– –
x
x x x x
2
9 7 2 14
2 3 4
+
- +
		 Cociente: q(x) =
		 Residuo: R(x) =
4. Calcular "a + b" si la siguiente división:
		
–
( )
x x
x x x ax b
2 1
3 5 1
2
4 3 2
+
+ + + + +
deja como residuo a: –2.
5. Calcular (mn)2 si la división es exacta:
		 –
x x
x x mx n
2 3
6 5 2 3
2
4 3
+ +
+ +
6. Calcular "b - a" si al dividir se obtiene como
resto cero:
		
x x
x ax b
1
2
4 2
+
+ +
+
7. Hallar el residuo en:
		
–
– –
x
x x x x
5 1
15 8 9 7 1
4 3 2
+ +
			
8. Al dividir:
–
– –( – ) –
x
x x x x m
6
3 2 2 2 3 1 6
4 3 2
+
se obtuvo como resto: 3m – 4. Calcular "m".
9. Calcular el valor de "a", si la división:
		
– –
– – –
x a
x ax ax a
3
2
3 2 2
deja como residuo: 7a + 2
10. Calcular el resto de la división:
		 ( ) ( ) –
x
x x x
2
2 3 3 6
5 4
+
+ + +
11. Calcular el residuo de la división:
		
( )( – )
( )( – )( )( – )( )( – )
x x
x x x x x x
9 10 70
1 2 4 5 7 8 1
+
+ + + +
+
4
Álgebra
29
www.trilce.edu.pe Cuarto año de secundaria
Tú puedes
1. En la siguiente división:
–
–
x x
x x x ax a
1
3 2
2
4 3 2
+
+ + + , el residuo no es de primer grado. Hallar el valor de "a".
a) 12 b) 11 c) 13 d) 16 e) 22
2. En la división:
–
–
x x
x x x ax a
1
3 2 8
2
4 3 2
+
+ + + + , hallar el residuo, si no es de primer grado.
a) 20 b) 22 c) 28 d) 30 e) 29
3. Según este esquema de Horner:
			
5 20 6a –3b –17c 9d
7
–2
(n–4) n (n+4) 34 3
Encontrar el valor de "a + b + c + d + n".
a) ( 121+2) b) ( 2 +1) c) ( 144 – 1) d) 25
3
e) 1
4. Si al dividir: P(x) = 6x5 – x4 + (mx)2 + x + 3 – 2n + n2, entre: Q(x) = (x – 2x2 + 3x3),
se obtiene un residuo que al permutar sus coeficientes extremos es igual al cociente. Hallar "n ÷ m"
e indicar su menor valor.
a) 0 b) –1 c) 1 d)
3
2 e) –
3
1
5. Calcular "A + B – C", si la siguiente división:
x x
Ax Bx Cx x x
4 3 1
27 19 5
3
5 4 3 2
+ +
+ + + + + es exacta.
a) 41 b) 21 c) 11 d) 10 e) 40
12. Calcular el resto de:
		
–
y
y y y y
2
5
2
8 6 4 2
+ - + +
13. Hallar el resto de:
		
–
( – ) ( )–
x x
x x x x
2 1
2 6 1 12 4
2
3 3 2
+
+ + +
14. El patio del colegio TRILCE tiene forma
rectangular de dimensiones "B(x)" y "H(x)",
cuya área "A(x)" depende del número de
alumnos "x"; se sabe que:
		 ÁREA : A(x)= 8x4 + 6x3 – 23x2 + ax + b
		 BASE : B(x)= 4x2 – 3x +1
¿Cuál es el polinomio que representa la otra
dimensión?
15. Edú, Mathías y Diego compiten por ser el mejor
alumno de Álgebra; para ello deben resolver
algunas divisiones, obteniendo los resultados
vistos en la tabla. ¿Quién ganó la competencia?
División Cociente Residuo
Edú
–
–
x
x x x x
1
3 2 5 1
4 3 2
+ + + 3x3+5x2+1 1
Mathías – –
x x
x x x x
2
3 2
2
4 3 2
+ +
+ +
x2–2x+1 0
Diego – –
x x
x x x
1
4 2 1
2
3 2
+ +
+
4x – 6 5
Capítulo
30
Colegios
TRILCE Central: 6198-100
Lectura
En las
civilizaciones
antiguas, las
e x p r e s i o n e s
a l g e b r a i c a s
se escribían
u t i l i z a n d o
abreviaturas solo
ocasionalmente.
Sin embargo. en
la Edad Media
los matemáticos
árabes fueron
capaces de
d e s c r i b i r
c u a l q u i e r
potencia de la incógnita "x" , a partir del cual desarrollaron el álgebra fundamental de los polinomios, aunque
sin usar los símbolos modernos. Esta álgebra incluía multiplicar, dividir y extraer raíces cuadradas de polinomios,
así como el conocimiento del teorema del binomio.
En España, donde la influencia árabe fue muy importante,surgió el término álgebra, usado para referirse
al arte de restituir a su lugar los huesos dislocados; por ello, el término algebrista hacía referencia a la
persona que sabía arreglar las dislocaciones (en El Quijote podemos encontrar estos términos en muchos
de sus capítulos). El libro Kitab al-jabr wa al-muqabalah, fue la obra más importante del matemático árabe;
parte de su título dio nombre a toda una disciplina matemática: el Álgebra. Al-jabr quiere decir algo así
como "restitución", que es lo que se intenta hacer cuando se resuelve una ecuación, restituir el valor
de la incógnita. Con el Álgebra pasamos del número al símbolo, de lo particular a lo general. La gran
expresividad del lenguaje algebraico facilita la obtención de relaciones, propiedades y la resolución de
problemas.
http://exactas.unsa.edu.ar/ingreso/images/pdf/teo2.pdf
5
División algebraica II
En este capítulo aprenderemos
.
. División algebraica II
-
- Cocientes notables
-
- Divisibilidad algebraica
Álgebra
31
www.trilce.edu.pe Cuarto año de secundaria
x a
x a
±
±
n n
Casos: ; ;
−
−
+
+
+
−
Nº términos
Si:
x a
x a
±
±
p q
m n
es un C.N. ⇒
Término
general
COCIENTES NOTABLES
(C.N.)
Propiedades
Definición
En P(x), si:
P(a) = 0 ⇒
DIVISIBILIDAD
ALGEBRAICA
Si:
P(x) ÷ g(x) R = 0
P(x) ÷ h(x) R = 0
Si:
P(x) ÷ g(x) R = r
P(x) ÷ h(x) R = r
Síntesis teórica
Capítulo
32
Colegios
TRILCE Central: 6198-100
Aplica lo comprendido
Saberes previos
1. Efectuar:
a) (x4)5 = ...................................
b) x5.x4 = ...................................
c)
x
x10
		 = ...................................
d) .
x
x x
3
4 9
= ...................................
2. Dado el polinomio: P(x)=x2–5x+1,
Calcular:
a) P(3) = ...............................
b) P(–1)= ...............................
c) P(0)= ...............................
d) P(1)= ...............................
3. Hallar "x" en:
a) x
x
9
36
=
b) x x
6
1
7
2
+ = +
4. Dados: D(x)=dividendo, d(x)=divisor,
q(x)=cociente y R(x)==residuo
→ D(x)=....................................
5. Hallar el cociente de:
x
x x x
1
3 3 1
3 2
+
+ + +
			
1. Relacionar correctamente:
( )
( )
x
x
Q
P =T(x) A x+2
–
–
x y
x y
4 4
B x2 – xy+y2
x
x x
2
4 4
2
+
+ +
C P(x)=T(x).Q(x)
x y
x y
3 3
+
+
D x3+x2y+xy2+y3
2. Indicar Verdadero (V) o Falso (F):
A. El polinomio ( x2+x – 20) es divisible por
(x – 4) ..................................................( )
B.
x y
x y
5 5
+
+
=x4+x3y+x2y2+xy3+y4............( )
C.
–
–
x y
x y
3 3
=x2–xy+y2..................................( )
D. El polinomio ( x3 – 3x +2) es divisible por
(x+1)......................................................( )
3. Completar:
A. Si el polinomio P(x) es divisible por (x–4),
entonces P(4)=......................
B. En el cociente notable:
–
–
x y
x y
2 3
20 30
, el número
de términos es .............
C. Desarrollar:
–
–
x y
x y
4 4
=.........................................
D. El polinomio ( x2 – 3x +2) es divisible por
(x–1) y por ...................................
4. Hallar "m" si: P(x)=x3+2x2+x +m es divisible
por: x – 2.
5. Hallar "n" para que la división genere un
cociente notable:
–
–
x y
x y 20
n n
5 3
–
		
5
Álgebra
33
www.trilce.edu.pe Cuarto año de secundaria
Aprende más
1. Relacionar correctamente:
P(x) es divisible
por (x – k)
A
x a
x a
n n
-
-
x y
x y
5 2
40 16
-
-
B P(k) = 0
P(x) es divisible
por Q(x)
C
El cociente
posee 8 términos
Tk=xn–k.ak–1 D
Su residuo es
cero
2. Indicar Verdadero (V) o Falso (F) respecto al
cociente notable:
x y
x y
10 10
30 30
+
+
A. El término central es: x10y10 ................. ( )
B. El número de términos es tres.................( )
C. El producto de sus términos extremos es:
–x30y10...................................................( )
3. Completar:
A. Si el polinomio P(x) es divisible por (x–5), en-
tonces se cumple: P(5)=...........
B. En el desarrollo del cociente notable:
–
–
x y
x y
10 5
120 60
, el número de términos es ..........
C. El sexto término en el desarrollo del cociente
notable:
–
–
x y
x y
9 9
es ..........
D. Si: P(x)=x2–4x+m es divisible por (x–1) →
m= ....................................
4. Al desarrollar el cociente notable:
–
–
x y
x y
5 5
, indi-
car uno de los términos.
a) x4y b) xy3 c) y5
d) x+y e) –xy3
5. Calcular el segundo término al desarrollar:
		
		
–
–
x
x
3
81
3
12
a) 3 b) 2x4 c) 3x2
d) x6 e) 3x6
6. Indicar el cuarto término de:
–
–
x a
x a
5
625
3 6
12 24
a) 25x6a6 b) a18 c) 5x3a12
d) a6 e) 25x3a6
7. Hallar "a" para que:
–
–
x y
x y
a
a 27
a 1
+
genere un
cociente notable.
a) 1 b) 2 c) 3
d) 4 e) 5
8. Calcular "n" si la división:
		
–
–
x y
x y
2 3
n n
n n
5 6 1
–
+
genera un cociente notable.
a) 1 b) 2 c) 3
d) 4 e) 5
9. Calcular el término central generado por el
desarrollo del cociente notable:
		
( ) –( – )
( ) – ( – )
x x
x x
1 1
1 1
4 4
20 20
+
+
a) 8(x2 – 1) b) (x + 1)8 c) (x – 1)8
d) (x2 + 1)8 e) (x2 – 1)8
10. Si el polinomio: ax7 + bx5 – 1 es divisible
por: mx5 + nx4 + px3 – x – 1, calcular el valor
de "ab + mn + p".
a) 1 b) 3 c) 4
d) 5 e) 7
11. Si el polinomio: ax5+bx4+1, es divisible por:
x2 – 2x + 1, calcular el valor de "ab".
a) 1 b) –1 c) –20
d) 5 e) 20
12. Al dividir por separado un polinomio "P(x)"
entre los binomios (x + 1) y (x – 1), se obtuvo
como restos 7 y 5 respectivamente. Hallar el
residuo de dividir "P(x)" entre (x2 – 1).
a) 6 – x b) x + 1 c) x – 1
d) x + 6 e) x – 6
Capítulo
34
Colegios
TRILCE Central: 6198-100
Practica en casa
13. Un polinomio "P(x)" de tercer grado es divisible
entre (x + 1) y (x + 4), tiene por coeficiente
principal 2 y como término independiente 20.
Calcular el resto que se obtiene al dividirlo
entre (x – 2).
a) 180 b) 210 c) 148
d) 162 e) 124
14. La construcción de una base cuadrangular de un
edificio está en función de un polinomio cúbico
cuya variable "x" representa el número de obreros
que laboran. Si las dimensiones de dicha base son
divisibles por (x2+2x+3) y también por (x+1),
hallar el área cuadrangular en función de "x" y
cuántos obreros trabajan si: x=3.
15. MathíasyDiegocompitenpor ser elmejor alumno
de Álgebra; para ello deben desarrollar algunos
ejercicios sobre cocientes notables, obteniendo
los resultados vistos en la siguiente tabla:
D
I
E
G
O
–
–
x y
x y
3 3
15 15
CN: x12+x9y3+x6y6+x3y9+y12
–
x y
x y
n
n
27
64
2
Si es CN → n=12
M
A
T
H
Í
A
S
–
–
x y
x y
2 2
12 12
CN:x10+x8y2+x6y4+x4y6+x2y8+y10
–
–
x y
x y
n
n n
2
5 7
2+ +
Si es CN → n=5
¿Quién ganó la competencia?
5
1. Relacionar correctamente:
P(x) es divisible
por (x – b)
A
Elcociente posee
5 términos
Tk=xn–k.yk–1 B P(b)=0
M(x) es divisible
por N(x)
C
x y
x y
n n
-
-
x y
x y
6 8
30 40
-
-
D
Su residuo es
cero
2. Indicar Verdadero (V) o Falso (F) respecto al
cociente notable:
x y
x y
8 4
40 20
+
+
A. El término central es: x16y8.....................( )
B. El número de términos es cinco...............( )
C. El producto de sus términos extremos es:
x32y32......................................................( )
3. Completar:
A. Si el polinomio P(x) es divisible por (x–7), en-
tonces se cumple: P(7)= .....
B. En el desarrollo del cociente notable:
–
–
x y
x y
10 5
100 50
, el número de términos es ..........
C. El quinto término en el desarrollo del
cociente notable:
–
–
x y
x y
8 8
, es ..........
D. Si: P(x)=x2–5x+m es divisible por (x–2),
entonces m= ..............................
4. Desarrollar el cociente notable:
–
–
x y
x y
3 3
; indicar
el producto de sus términos.
5. ¿Cuál es el tercer término del desarrollo de:
–
–
x y
x y
2
10 5
?
6. Indicar el sexto término de:
–
–
x y
x y
2
256
2
16 8
7. Si el cociente notable:
–
–
x
x
1
1
n
56
tiene 28 términos,
calcular: n2+n+1
8. Hallar el número de términos del siguiente
cociente notable:
–
x y
x y
n
n
5
20
+
9. Hallar el valor de "a" si la división
–
–
x y
x y5 8
a a
2 9
–
genera un C.N.
10. Determinar "a" para que el polinomio:
P(x)=x3+ax+3
sea divisible por (x+1).
11. Determinar "a + b" de manera que el polinomio:
P(x) = x3 + ax + b sea divisible por: (x – 1)2.
Álgebra
35
www.trilce.edu.pe Cuarto año de secundaria
Tú puedes
1. Calcular "M+N" si: M =
...
– –...– –
9 9 9 9 9 1
9 9 9 9 9 1
9 8 7 2
9 8 7 2
+ + + + + +
+ + ; N =
...
...
2 2 2 1
2 2 2 1
32 28 24
34 32 30
+ + + +
+ + + +
		
		
a) 3,2 b) 5,8 c) 7,6 d) 9,8 e) 18
		
2. Indique qué valor toma "n" para que:
x y
x y
–
–
–
n n
n n
3 2 4 8
3 4 4 4
-
+
+
genere un C.N.
a) 6 b) 7 c) 8 d) 9 e) Nunca genera C.N.
3. Si se sabe que: ". . . + x6y6 + xayb + x2y12 + . . ." son tres términos consecutivos de un C.N., hallar
el valor de "a + b".
a) 13 b) 15 c) 12 d) 14 e) 10
4. Si se divide "P(x)" entre (x + 2)4, el residuo es: (x3 – 12x + 17). Calcular el residuo de dividir "P(x)"
entre (x + 2)2.
a) 4x + 4 b) 4x – 4 c) –16x + 13 d) –16x – 13 e) 33
5. Sea "P(x)" un polinomio de término independiente 21; tal que: P(2) = 3 y P(3) = 3. Hallar el término
independiente del cociente de dividir "P(x)" entre (x – 2) (x – 3).
a) 3 b) 4 c) 5 d) 6 e) 7
12. Al dividir por separado un polinomio "P(x)"
entre los binomios (x + 2) y (x – 2), se obtiene
como restos 5 y 13 respectivamente. Calcular el
residuo de dividir "P(x)" entre (x2 – 4).
13. Un polinomio "P(x)" de tercer grado es divisible
entre (x + 3) y (x + 2), tiene por coeficiente
principal 3 y como término independiente 24.
Calcular el resto que se obtiene al dividirlo
entre (x – 3).
14. La construcción de una base cuadrangular de
un edificio está en función de un polinomio
cúbico cuya variable "x" representa el número
de obreros que laboran. Si las dimensiones
de dicha base son divisibles por (x2+3x+2) y
también por (x–3), hallar el área en función de
"x" y cuántos obreros trabajan si: x=4.
15. Edú y Paolo compiten por ser el mejor alumno
de Álgebra; para ello deben desarrollar algunos
ejercicios sobre cocientes notables, obteniendo
los resultados vistos en la siguiente tabla:
P
A
O
L
O
–
–
x y
x y
4 2
20 10
CN: x16+x12y2+x8y4+x4y6+y8
–
–
x y
x y
n
n
8
27
2
Si es CN → n=6
E
D
Ú
–
–
x y
x y
4 3
16 12
CN: x12+x8y3+x4y6+y9
–
–
x y
x y
n
n
4
36
Si es CN → n=12
¿Quién ganó la competencia?
Capítulo
36
Colegios
TRILCE Central: 6198-100
Matemática incaica
En el campo de la
Matemática, los
incaicos destacaron
principalmente por
su capacidad de
cálculoenelámbito
económico. Los
quipus y yupanas
fueron señal de
la importancia
que tuvo la
matemática en la
administración
incaica. Esto dotó
a los incas de una
aritmética sencilla
pero efectiva para
fines contables,
basada en el
sistema decimal;
conocieron el cero,
y dominaron las cuatro operaciones fundamentales.
Por otra parte, la construcción de caminos, canales y monumentos, así como el trazado de ciudades y
fortalezas, exigió el desarrollo de una geometría práctica, indispensable para la medición de longitudes y
superficies, además del diseño arquitectónico. A la par desarrollaron importantes sistemas de medición de
longitud y capacidad, los cuales tomaban el cuerpo humano como referencia.
http://es.wikipedia.org/wiki/Matem%C3%A1tica_incaica
Ácido ribonucleico
ADN ARN
6
Factorización I
En este capítulo aprenderemos
.
. Definición
.
. Conceptos previos
.
. Criterios de factorización
Álgebra
37
www.trilce.edu.pe Cuarto año de secundaria
Síntesis teórica
Definición
- Nº factores
- Nº factores primos
- Factor
- Factor primo
Factorización en: Z, R, C
Factorización en Z
Factor común
Agrupación
Identidades Aspa simple
FACTORIZACIÓN
Capítulo
38
Colegios
TRILCE Central: 6198-100
Aplica lo comprendido
Saberes previos
1. Efectuar:
a) x(x+4 )			 =.....................
b) x(a+b+c )		 = ....................
c) x2(x2 +2 )			 = ....................
d) x3(x3+x2+3 )		 = ....................
2. Efectuar:
a) x(2x+3)			 =.......................
b) 2x(x – 1)		 =.......................
c) 4x2(x2 –1)		 =.......................
d) 3x2(x3 + y3)		 =.......................
3. Efectuar:
a) (x+2)(x+1)		 =.......................
b) (x+1)(x–3)		 =.......................
c) (x–1)(x–2)		 =.......................
d) (x – 3)(x+2)		 =.......................
4. En:
N=23.34.53.72.115
* Número de factores primos=........
* Factores primos=........
5. En:
		P(x)=4.(x+1)(x –1)(x+3)(x–1)
* Número de factores primos algebraicos
		
		=........................................
* Factores primos algebraicos=................
..............................................................
1. Relacionar correctamente:
Método para
factorizar
Polinomio
Identidades A P(x)=x2+7x+10
Agrupación de
términos
B P(x)=x2 – 4
Aspa simple C P(y)=y3+y2+y
Factor común D P(x;y)=px+qx+py+qy
2. Sea: M(x) = 3x2(2x + 1)4 (x – 2)5
Indicarverdadero(V) ofalso(F)segúncorresponda:
A. El número de factores primos es 2..........( )
B. La suma de los factores primos es: 4x......( )
C. El factor primo de mayor multiplicidad es
		 (x – 2) .................................................( )
D. Un factor primo es: 3x2..........................( )
3. Completar luego de factorizar:
A. L(x;y)=xy+y+x+1= ................................
B. Q(x)=4x2 – 1= ........................................
C. R(x)=x5+3x3+x2= ..................................
D. P(x)=x2+4x–21= ....................................
4. Factorizar: Q(x) = 400x2 – 121
5. Factorizar: M(x) = ax + bx + x2 + ab
6
Álgebra
39
www.trilce.edu.pe Cuarto año de secundaria
Aprende más
1. Relacionar correctamente:
8x3+27y3 A (x+4y)(x–12y)
x2–4xy–32y2 B (2x+3y)(4x2–6xy+9y2)
8x3–27y3 C (x+4y)(x – 8y)
x2–8xy–48y2 D (2x–3y)(4x2+6xy+9y2)
2. Indicar verdadero (V) o falso (F) luego de facto-
rizar: A(x) = 6x3 +5x2 – 4x			
				
A. Tiene tres factores primos......................( )
B. Tiene dos factores primos mónicos........( )
C. La suma de sus factores primos es: 6x – 1
				................................................( )
D. Tiene un factor cuadrático....................( )
3. Completar luego de factorizar:
A. F(x;y;z)=y2+xy+xz+yz = ........................
B. P(x;y) = 36x2 – 25y2= ...............................
C. P(x;y) = 216x3 + 27y3= .............................
D. P(x)=x2(x+8)+2x(x+8)+(x+8) = .............
4. ¿Cuántos factores primos de segundo grado
tiene el siguiente polinomio?
P(x;y) = x5y + ax4y + x3y + ax2y
a) 1 b) 2 c) 3
d) 4 e) 5
5. Factorizar: P(x; y) = 2x2y + 3xy2 + xy
Indicar el número de factores primos.
a) 2 b) 3 c) 4
d) 5 e) 6
6. Factorizar: P(x; y) = 3x2 + 20xy + 12y2
e indicar la suma de factores primos.
a) 4x – 8y b) 4x + 8y c) 2x – 4y
d) 2x + 4y e) 3x2 + 12y2
7. Indicar verdadero (V) o falso (F):
I. Un factor primo del polinomio:
		 P(x;y) = xm+n + ym+n + (xy)m + (xy)n
		 luego de factorizar es: xn + ym
II. Factorizando: P(x;y)=(x–y)3–(x–y)2–2(x–y)
		 la suma de sus factores primos es: 3x–3y–1.
a) F F b) V F c) F V
d) V V e) Ninguna
8. Factorizar: P(x;y) = (x – y)3 – (x – y)2 – 2(x – y)
indicando un factor primo.
a) x – y + 3 b) x – y + 2 c) x – y + 1
d) x – y – 8 e) x
9. Factorizar: P(x; y) = x9y - x3y7
Indicar un factor primo.
a) x2 + xy + y2 b) x2 – xy – y2 c) x2 + y2
d) x2 + y e) x2 – y
10. Indicar el número de factores de:
P(m; n; p) = (2m+3n–p)2–14m–21n+7p–18
a) 2 b) 3 c) 4
d) 5 e) 6
11. Factorizar: P(x;y) = 4(x + 3y)2 – 9(2x – y)2
indicando un factor primo.
a) 8x + 3y b) 8x – 3y c) 8x + 6y
d) 8x – y e) 4x – y
12. Factorizar:
A(n)=(n+3) (n+2) (n+1)+(n+2) (n+1)+ (n+1)
indicando el factor primo que más se repite.
a) n + 4 b) n + 1 c) n + 2
d) n + 3 e) n + 8
13. Factorizar: P(x;y) = 36x4 - 109x2y2 + 25y4
indicando el número de factores primos.
a) 1 b) 2 c) 3
d) 4 e) 6
14. El volumen "V(x)" de una caja con base
cuadrada, se calcula mediante el producto
de sus tres dimensiones y está dado por:
V(x)=x3+6x2+9x. ¿Cuáles son las dimensiones
de la caja?
15. La base de un edificio es de forma rectangular
donde "A(x)" representa el área total del terreno
en función de "x". Si: A(x)=6x2+11x+3 hallar
las dimensiones de la base y cuál es su valor si:
x=4.
Capítulo
40
Colegios
TRILCE Central: 6198-100
Practica en casa
1. Relacionar correctamente:
27x3+8y3 A (x+6y)(x–3y)
x2+3xy–18y2 B (3x+2y)(9x2–6xy+4y2)
27x3 – 8y3 C (x+9y)(x–6y)
x2+3xy–54y2 D (3x–2y)(9x2+6xy+4y2)
2. Indicar verdadero (V) o falso (F) luego de facto-
rizar: A(x) = 9x3 +7x2 – 2x				
			
A. Tiene dos factores primos...................... ( )
B. Tiene dos factores primos mónicos........ ( )
C. La suma de sus factores primos es: 11x–1.... ( )
D. Tiene un factor cuadrático.................... ( )
3. Completar con la expresión factorizada:
A. F(a;b;y)=y2+ay + ab + yb= .......................
B. P(x;y) = 81x2 – 49y2=...............................
C. P(x;y) = 64x3 + 125y3=...........................
D. P(x) =x2(x+5)+4x(x+5)+4(x+5)=............
4. Factorizar: P(x; y; z)=x2+xy+zx+zy+x+y
Indicar un factor primo.
5. Factorizar: F(x) = 8x6 + 7x3 – 1; indicar el
número de factores primos.
6. Dar la suma de los términos independientes de
los factores primos de:
		P(x;y) = x2 + 2x + xy + y + 1
7. Al factorizar: P(x) = x2(x+2)2 + x2+2x – 12
I. Existen dos factores primos de segundo grado.
II. Existe un factor primo de primer grado.
III. El polinomio "P(x)" tiene tres factores primos.
8. Factorizar: P(a;b;c) = (a–b)(a3–c3) – (a–c)(a3–b3)
la suma de sus factores primos es:
9. Factorizar: M(a; b) = a2 – 4 + 2ab + b2
Indicar un factor primo.
10. Indicar el número de factores primos de:
P(x) = (x2 + 7x + 5)2 + 3(x2 + 1) + 21x + 2
11. Factorizar: P(x;y) = (1 + xy)2 – (x + y)2
12. Factorizar:
P(x) = (x+4)(x+2)(x+1)+(x+4)(x+1)–2 (x+1)
indicando la suma de factores primos.
13. Factorizar: P(x;y) = 100x4 – 29x2y2 + y4
indicando el número de factores primos.
14. El volumen "V(x)" de una caja con base cuadra-
da se calcula mediante el producto de sus tres di-
mensiones y está dado por: V(x)= x3+8x2+ 16x.
¿Cuáles son las dimensiones de la caja?
15. La base de un edificio es de forma rectangular
donde "A(x)" representa el área total del terreno
en función de "x". Si : A(x) =12x2+11x+2, ha-
llar las dimensiones de la base y cuál es su valor
si : x=3.
6
Álgebra
41
www.trilce.edu.pe Cuarto año de secundaria
Tú puedes
1. Al factorizar: xn + 4 – xn + 2+x4 + x3 – x2 + x+2, uno de sus factores primos tiene:
a) 3 términos b) 4 términos c) 5 términos d) 6 términos e) 7 términos
2. Uno de los factores primos de: x2x + xx – 12, para: x=3, se convierte en:
a) 23 b) 25 c) 30 d) 31 e) 33
3. Factorizar: P(x;y) = x6 + 2x5y – 3x4y2 + 4x2y4 – y6 ; indicando un factor primo.
a) x3 – xy+y2 b) x3 – x2y+y2 c) x2 – xy+y3 d) x3 – x2y+y3 e) x2 – xy2+y3
4. Factorizar: F(a;b) = (a + b)7 + c3(a + b)4 – c4(a + b)3 – c7, indicando un factor primo.
a) a+b+c b) ab+bc+ac c) a2+ab+b2 d) a – b e) a2+b2+ c2
5. Factorizar: P(x) = (x6 + x5 + x4 + x3 + x2 + x + 1)2 – x6, indicando un factor primo.
a) x+2 b) x+3 c) x4+1 d) x+7 e) x+8
Capítulo
42
Colegios
TRILCE Central: 6198-100
Yupana, o Ábaco inca
Su potencial de
contabilidad tes aún
muydiscutido,yaquela
información numérica
y las operaciones
matemáticas eran
realizadas en estas.
Estos podían ser de
piedra tallada o de
barro, tenían casilleros
que correspondían a
las unidades decimales
y se contaba con la
ayuda de piedrecitas
o granos de maíz
quinua. Se podían
indicar unidades,
decenas, centenas,
etc., de acuerdo a si
estaban implícitas en
cada operación. Investigaciones recientes en relación a las yupanas sugieren que eran capaces de calcular
cifras considerables basándose en un sistema probablemente no decimal, sino en relación al número 40.
En el 2010, el investigador peruano Andrés Chirinos ,revisando dibujos y descripciones antiguas de Guaman
Poma de Ayala, descifró que la Yupana es una tabla con once agujeros, que él denomina "calculadora
prehispánica" y es capaz de sumar, restar, multiplicar y dividir y posiblemente también registrar textos.
http://es.wikipedia.org/wiki/Matem%C3%A1tica_incaica
7
Factorización II
En este capítulo aprenderemos
.
. Definición
.
. Conceptos previos
.
. Criterios de factorización
Álgebra
43
www.trilce.edu.pe Cuarto año de secundaria
Aspa doble
A qué polinomios
se aplica
Regla para
factorizar
Aspa doble
especial
A qué polinomios
se aplica
Regla para
factorizar
• "Ceros" del polinomio
• Regla para calcular "ceros"
Regla para
factorizar
Divisores binomios
o Evaluación
binómica
FACTORIZACIÓN EN Z
(Parte II)
Síntesis teórica
Capítulo
44
Colegios
TRILCE Central: 6198-100
Aplica lo comprendido
Saberes previos
1. Completar luego de factorizar:
A. L(x;y) = x4y2+ x2y2 + xy ........................
..
B. Q(x) = x2 +x – 2 = ..................................
C. R(x) = x2+ 5x = .....................................
D. P(x) = x2 – x – 6 = ....................................
2. Completar:
A. Divisores de 6= ........................................
B. Divisores de 15= ......................................
C. Divisores de 20= ......................................
D. Divisores de 36= ......................................
3. Si: P(x) = (x+1)2 (x2 + 2x + 3)3, completar:
• Número de factores primos: .........................
• Factores primos: ...........................................
• Factores primos lineales: ..............................
• Factores primos cuadráticos: ........................
4. Calcular el cociente de:
		
–
–
x
x x x
1
3 4 1
3 2 + +
5. Obtener el cociente de:
		 –
x
x x x
2
2 1
4 2
+
+ +
3. Factorizar por aspa doble:
P(x; y) = 6x2 – 5xy – 25y2 –23x – 5y +20
4. Factorizar por aspa doble especial:
P(x) = x4 + 3x3 – x2 + 7x + 2
5. Factorizar por divisores binómicos:
P(x) = x3 – x2 – 2x – 12
1. Relacionar correctamente:
Posibles ceros Polinomio
±(1;2;5;10) A P(x)=x3+8x2+17x–10
± (1;2;4;8) B P(x)=x3–7x2+16x–12
± (1;2;3;6) C P(x)=x3–6x2+11x–6
± (1;2;3;4;6;12) D P(x)=x3–8x2–x+8
2. Indicar Verdadero (V) o Falso (F):
A. El polinomio: P(x)=x3+3x2+x–2 se factori-
za por divisores binómicos......................( )
B. El polinomio: P(x)=x4+x2+2 es mónico...( )
C. El polinomio: P(x) = x3 – 6x2 +11 x – 6 tiene
como un posible cero a: x=2..................( )
D. El polinomio: P(x)=x4+6x3+7x2+6x+1 se
factoriza por aspa doble..........................( )
7
Álgebra
45
www.trilce.edu.pe Cuarto año de secundaria
Aprende más
8. Factorizar: P(x) = x4 + 5x3 + 9x2 + 11x + 6
Indique el número de factores primos.
a) 1 b) 2 c) 3
d) 4 e) 5
9. Factorizar: P(x;y)=15x2+11xy+2y2+16x+6y+4
Indicar un factor primo.
a) 3x+y b) 3x+y+2 c) 5x+2y
d) 5x–2y+2 e) 5x + 2
10. Factorizar: P(x) = x4 + 5x3 – 7x2 - 29x + 30
indicar la suma de todos los factores primos.
a) 4x + 3 b) 4x + 4 c) 4x + 5
d) 4x + 6 e) 4x + 7
11. Indicar un factor primo de: P(x) = x4 + 4x2 + 16
a) x2 + 2x + 4 b) x2 + 2x c) x2 – 2x
d) x2 – 2x + 3 e) x2 + 6x – 1
12. Indicar un factor primo de:
P(x)=6x6–5x5–6x4–13x2–6
a) 2x3 – 1 b) 2x3 – 3x3 + 2
c) 2x3 – 3x2 – 2 d) x3
e) x3 – 3
13. Indicar un factor primo de:
P(x; y; z) = 10x2 – yz + 3y2 – 17xy + 5xz
a) y – x b) 2x+3y+z c) 5x – y
d) 2x – 3y – z e) 5x + y
14. El volumen de una caja está dado por "V(x)"
y altura "H(x)". Encontrar los valores de las
otras dimensiones si estos son polinomios de
coeficientes enteros que dependen del valor de
"x"; se sabe que:
		 VOLUMEN : V(x)= x3 – 6x2 + 11x – 6
		 ALTURA : H(x)= x – 2
Además calcular el valor de dichas dimensiones
si el valor de "x" es 8.
15. Los ingresos de una tienda están dados por:
I(x)=P(x).Q(x) ; donde: I(x): Ingreso; P(x): Precio
de venta; Q(x): Cantidad de artículos vendidos.
Si el ingreso es: I(x)=x4+6x3+7x2+6x+1,
hallar el precio de venta y la cantidad de
artículos vendidos en función de x.
1. Relacionar las columnas correctamente:
Método para
factorizar
Polinomio
Divisores
binómicos
A P(x)=x2+3x+2
Aspa doble
especial
B P(x)=x4+3x3–x2+7x+2
Aspa simple C P(x)=x3–x2–2x–12
Aspa doble D P(x;y)=x2+3xy+2y2–7x–9y+10
2. Indicar Verdadero (V) o Falso(F) al factorizar:
		P(x) = x3 + 2x2 – 13x 10
A. El polinomio tiene dos factores primos.... ( )
B. El polinomio tiene tres factores primos.... ( )
C. La suma de sus factores primos es: 3x+2....( )
D. Uno de los factores primos es: x – 2........ ( )
3. Completar al factorizar por aspa doble:
I II
III
P(x;y) = x2 + 2xy + y2 + 5x + 5y + 6
Luego:
P(x;y) = ( + + )( + + )
4. Factorizar: P(x) = x3 – 5x2 – 2x + 24
indicar la suma de los términos independientes
de los factores primos.
a) –7 b) –5 c) –3
d) 4 e) 6
5. Indicar un factor primo de:
P(x)=x3(x+1)+2x2+5(x–3)
a) x2 – 5 b) x2 + 5 c) x2 – x – 3
d) x2 – 3 e) x2 + 3
6. Factorizar: H(x) = x3 – 7x + 6
Indicar un factor primo.
a) x – 3 b) x + 2 c) x – 1
d) x + 1 e) x
7. Factorizar: P(x;y)=6x2+7xy–3y2+11x-11y–10,
indicando la suma de sus factores primos.
a) 5x+2y+3 b) 5x+y–3 c) 5x+2y–3
d) x+y+1 e) x+2y+3
Capítulo
46
Colegios
TRILCE Central: 6198-100
Practica en casa
1. Relacionar las columnas correctamente:
Método para
factorizar
Polinomio
Divisores
binómicos
A P(x;y)=6x2+7xy–3y2+11x–11y–10
Aspa doble
especial
B P(x)=x2 – 2x – 24
Aspa simple C P(x)=x4+6x3+7x2+6x+1
Aspa doble D P(x)=x3+6x2+11x+6
2. Indicar Verdadero (V) o Falso (F) al factorizar:
			P(x) = x3 – 3x +2
A. El polinomio tiene dos factores primos..... ( )
B. El polinomio tiene tres factores primos..... ( )
C. La suma de sus factores primos es: 3x+2.... ( )
D. Uno de los factores primos es (x – 1)........ ( )
3. Completar al factorizar por aspa doble:
P(x;y) = 5x2 + 8xy + 3y2 + 2x + 0y – 3
I II
III
Luego: P(x;y) = __________________
4. Factorizar: P(x) = x3 + 2x2 – 5x – 6
indicar la suma de los factores primos.
5. Indicar un factor primo de:
M(x) = 2x3 – 5x2 – 23x - 10
6. Indicar un factor primode: P(x) = x3 + 5x + 6
7. Factorizar: P(x;y)=3x2+4xy+y2+4x+2y+1
indicando uno de los factores primos.
8. Factorizar: P(x) = x4 – 2x3 –10x2 + 5x + 12
9. Factorizar: P(x; y)=10x2+11xy–6y2–x–11y–3
Indicar un factor primo.
10. Indicarunfactorde:P(x)=x4+7x3+14x2+7x+1
11. Factorizar: P(x) = x4 + 2x2 + 9
indicar un término de un factor primo.
12. Indicar la suma de coeficientes de los factores
primos de: P(x) = x4 – 4x3 + 11x2 – 14x + 10
13. Indicar un factor primo de:
P(x; y; z)=6x2 – 20y2 – 14z2+7xy+38yz – 17xz
14. El volumen de una caja está dado por "V(x)"
y altura "H(x)", encontrar los valores de las
otras dimensiones si estos son polinomios de
coeficientes enteros que dependen del valor de
"x", se sabe que:
		 VOLUMEN : V(x)= x3+6x2 + 11x +6
		 ALTURA : H(x)= x + 2
Además calcular el valor de dichas dimensiones
si el valor de "x" es 8.
15. Los ingresos de una tienda están dados por:
I(x)=P(x).Q(x); donde: I(x): Ingreso; P(x): Precio
de venta; Q(x): Cantidad de artículos vendidos.
Si el ingreso es: I(x)= x4+3x3+ 7x2 +7x +6;
hallar el precio de venta y la cantidad de artículos
vendidos en función de "x".
7
Álgebra
47
www.trilce.edu.pe Cuarto año de secundaria
Tú puedes
1. Al factorizar: P(x) = x5 + 5x4 + 7x3 – x2 – 8x – 4 , indique "V" o "F"
I. El polinomio tiene cinco factores primos. II. El polinomio tiene tres factores primos.
III. La suma de sus factores primos es: 3x+2 IV. Uno de los factores primos es: (x + 2)2.
a) FVFF b) VVVV c) FVVV d) FVVF e) VVVF
2. Factorizar: P(x;y) = 24x3y2+60x2y2 – 6xy4 + 6xy3 + 36xy2
a) 6xy2 (x + y + 1)(2x – y + 3)			 b) 6xy2 (x + y + 2)(2x – y + 3)
c) 6xy2 (2x + y + 2)(x – y + 3)			 d) 6xy2 (2x + y – 2)(2x – y – 3)
e) 6xy2 (2x + y + 2)(2x – y + 3)
3. Factorizar: P(x) = x5 + x + 1
a) (x2 + x + 1) (x3 – x2 + 1)			 b) (x2 + x + 1) (x3 + x2 + 1)
c) (x2 – x – 1) (x3 – x2 + 1)			 d) (x2 – x – 1) (x3 + x2 + 1)
e) (x2 + x + 1) (x3 + x2 – 1)
4. Factorizar: P(x) = x12 – 3x9 – 7x6 + 27x3 – 18
a) (x – 1)(x2+x+1)(x3 – 2)(x3 – 5)(x3 – 3) b) (x – 1)(x2+x+1)(x3 – 2)(x3+3)(x3 – 3)
c) (x+1)(x2 – x+1)(x3 – 2)(x3+3)(x3 – 3) d) (x – 1)(x2+x+1)(x3+2)(x3+3)(x3 – 3)
e) (x – 1)(x2+x+1)(x3 – 2)(x3+4)(x3 – 3)
5. Indicar un factor primo de: P(x) = x5 – x4 + 2x2 – 2x + 1
a) x2 + x + 1 b) x3 + x + 1 c) x2 + x – 1 d) x3 – x+1 e) Ninguna
Capítulo
48
Colegios
TRILCE Central: 6198-100
8
Universidad Nacional Mayor de San Marcos
Federico Villarreal
Lectura
Federico Villarreal a los
20 años obtuvo el título de
preceptor el cual le permitió
dirigir la escuela oficial de
Túcume y dirigió un colegio
de instrucción media donde
enseñó matemáticas .En
1873, con 23 años descubrió
un método para elevar un
polinomio cualquiera a una
potencia cualquiera. Estudió
Ciencias Matemáticas en
la Universidad Nacional
Mayor de San Marcos
(UNMSM), graduándose
como Bachiller con la tesis:
Fórmulas y métodos que
deben completarse en matemáticas puras; y como licenciado con la tesis: Efectos de la Refracción sobre
el Disco de los Astros.
En 1881 , se graduó de Doctor en Ciencias Matemáticas mediante la tesis: Clasificación de Curvas de
Tercer Grado destacando por su originalidad y conclusiones. Esto le mereció a Villarreal la medalla de
oro otorgada por la Facultad de Ciencias al primer Doctor de su época, quien a la vez, se constituye en el
primer matemático profesional del siglo XX en el Perú.
http://www.arrakis.es/~mcj/villarreal.htm
Fracciones algebraicas
En este capítulo aprenderemos
.
. Definición
.
. Forma general
.
. Simplificación de fracciones
.
. Operaciones con las fracciones algebraicas
Álgebra
49
www.trilce.edu.pe Cuarto año de secundaria
Simplificación de
fracciones
Fracciones
irreductibles
Adición y
sustracción
Multiplicación
Regla práctica:
caso:
b
a
d
c
±
División
Definición
Operaciones con
fracciones
FRACCIONES
ALGEBRAICAS
Síntesis teórica
Capítulo
50
Colegios
TRILCE Central: 6198-100
Aplica lo comprendido
Saberes previos
1. Efectuar:
a) (x+y)(x – y)=...............................
b) (x+y)2=.......................................
c) (x+a)(x+b)=.....................
d) (x–y)(x2+xy+y2)=....................................
2. Factorizar:
a) x2+5x=.........................
b) x2–9=.....................................
c) x2 – x – 6 =..................................
d) x2 +5x +4 =................................
3. Efectuar:
a) x10 .x13 = ....................................
b) x15 .x23 . x7 = .............................
c) x14.x11 = ......................................
d) x.x4.x7 = ............................
4. Efectuar:
a)
2
1
2
3
+ = ...........................
b) –
2
3
3
1=.............................
c) . .
2
1
4
3
3
2 =..................................
d)
4
1
5
3
' =.......................................
5. Efectuar:
a) – –
2
1
3
1
c c
m m= ..........................
b) –
4
1
3
2
' +
` c
j m=............................
1. Relacionar correctamente:
x y
x y
5
25
2 2
3 4
A 13xy3
y
x
x
y
' B
–
xy
x y
2 2
x y z
x y z
13
169
3 2 6
4 5 6
C
y
x
2
2
–
y
x
x
y
D 5xy2
2. Indicar Verdadero (V) o Falso (F) respecto a las
fracciones algebraicas:
A.
x
x
4
4
–
2
2 - =1 ; x ≠ ±2...................................( )
B.
–
–
–
x
x
x
6 6
6 =1 ; x ≠ 6...........................( )
C. Si: x=5, la fracción:
–
x 5
3 no está definida..( )
D.
x y z x y z
1 1 1 1
+ + =
+ +
.....................( )
3. Efectuar las siguientes operaciones:
A.
y
x
y
z
y
y
+ + =
B.
xyz
x y z
4
12 2 3 4
=
C.
–
( – )
x
x
3 75
3 25
2
2
=
D.
y
x
y
x
2
2
3
' =
4. Reducir:
		
x y z
x x y y z
19
57
4 2 4
5 2 3 4 6
5. Simplificar:
		
– –
–
x x
x x
3 10
2 35
2
2 +
8
Álgebra
51
www.trilce.edu.pe Cuarto año de secundaria
Aprende más
1. Relacionar correctamente:
–
–
x
x x
2
4 4
2
+ A 4
– –
x
x
x
x
x
x
7 2 5 2
+ + + B x – 6
–
x
x
6
36
2
+
C 2
–
–
y
x y
y
x y
+
D x – 2
2. Indicar Verdadero (V) o Falso (F) respecto a las
fracciones algebraicas:
A. (x – y)a–1 =
a
1(x–y)..................................( )
B.
xy
x y
+
=(x–1+y–1)–1; xy ≠ 0 .....................( )
C. Si: x=2, la fracción:
– –
x x 2
1
2
no está defini-
da.............................................................( )
D. El valor de (
x
x
1
+
) es cero, si: x=0..........( )
3. Completar luego de reducir:
A.
–
x
1 1
1 =
B.
x
x x
5
7 10
2
+
+ + =
C.
–
– –
x
x x
x
x x
4
5 4
3
6
2 2
+
+ + + =
D.
–
– –
x
x
x
x
5
25
6
36
2 2
+
c c
m m =
4. Reducir:
–
–
x
x x
x x
x x
25
2 10
6 5
16 15
2
2
2
2
+
+ +
+ +
a) 0 b) 1 c) 2
d) 3 e) 4
5. Simplificar:
– –
x y
x
x y
x
x y
xy
2
1 2
2 2
+
+
+
; E
a)
x y
2
+
b)
x y
1
+
c)
–
x y
x
d) 1 e)
x y
x
+
6. Reducir:
x
x
x x
x
x
1 1
1
1 1
1
– –
3 2
+ -
+
+
+
a) x2 + 1 b) x2 + 2 c) x2 + 3
d) x2 + 4 e) x2 + 5
7. Si la fracción:
x y
x my
4 3
2
+
+
es independiente de
"x" e "y", hallar "m".
a) 6 b)
6
1 c)
2
3
d) 4 e) 1
8. Si:
– – –
x x
x
x
A
x
B
20
3 3
5 4
2
+ = +
+
Hallar: (A × B)A+B
a) 8 b) 4 c) – 6
d) 12 e) 9
9. Obtener el producto resultante:
...
x x x x n
1 1 1
1
1 1
2
1 1 1
+ +
+
+
+
+
+
` c c c
j m m m
a)
n
x n
+ b)
x
x n 1
+ + c) –
n
x n
d) –
x
x n 1
+ e)
x n
x 1
+
+
10. Dado:
1 ; 2
A B
1
1 1
1
1
1
1 1
1
1
j j
= +
+
+
= +
+
+
Calcular "A2 – B"
a) - 1 b) 0 c) 1
d)
2
3 e)
4
5
11. Simplificar:
		
–
–
a
a b
a
b
a b
b
b
a b
b
a
a b
a
2 2
2 2
2 2
2 2
+
+
+
+
+
+
a) 1 b) –
a
a b c)
–
a b
a b
+
d)
a b
b
+
e)
b
a
2
2
Capítulo
52
Colegios
TRILCE Central: 6198-100
Practica en casa
12. Si la fracción:
– –
–
x x
x x
2 1
3 2 4
2
2
+
es equivalente a: α +
–
x x
2 1 1
β θ
+
+
Hallar:
( )
15
3
α θ β
+ +
a) –
5
1 b)
5
1 c)
5
3
d)
15
1 e)
3
1
13. Sabiendo que: a2+b2+c2=3
			 ab+ac+bc=0
Calcular:
		
( – – )
–( )
( – – )
–( )
( – – )
–( )
a a b c
a bc
b b a c
b ac
c c a b
c ab
4 2 4 2 4 2
+ +
a) 3 b) 4 c) 5
d) 6 e) 7
14. El colegio TRILCE tiene su local de forma
rectangular; su área "A(x)" depende del
número de alumnos "x", y está dada por:
A(x) = x4 – 41x2 + 400 , en m2. Si el ancho del
terreno es : B(x) = x2+x–20, ¿cuál es la dimen-
sión del largo?
15. Durante el programa de vacunación nacio-
nal contra la gripe porcina, el Ministerio de
Salud asegura que el costo por vacunar al
"x"% de la población es aproximadamente:
P(x)=
–
x x
x
900
800
2 3
3
, en millones de soles. Calcu-
lar el costo por vacunar a toda la población.
1. Relacionar correctamente:
–
–
x
x x
3
6 9
2
+ A 5
–
x
x
x
x
x
x
2 3 5 7
+ + + + B x – 3
–
x
x
10
100
2
+
C 2
– –
m
x m
m
x m
+ D x – 10
2. Indicar Verdadero (V) o Falso (F) respecto a las
fracciones algebraicas:
A. (m – n)x–1=
x
1(m–n); x ≠ 0.....................( )
B.
xy
x y
x y
1 1
+
= + ; xy ≠ 0.........................( )
C. Si: x = 4, la fracción:
– –
x x
2 8
1
2
, no está
definida...................................................( )
D. El valor de (
–
y
y
2
2
+
) es cero, si: y=2.........( )
3. Completar luego de reducir:
A.
x
1 1
1
+
=
B.
x
x x
1
4 3
2
+
+ + =
C.
–
– –
x
x x
x
x x
1
3 2
6
3 18
2 2
+
+ + + =
D. – –
x
x
x
x
7
49
9
81
2 2
+ +
c c
m m=
4. Reducir:
– –
–
– –
–
a a
a a
a a
a a
2
5 6
3 4
20
2
2
2
2
+ + +
5. Reducir:
– –
x x x
6 1
1
6 1
1
1
2
2
+
+ +
c m(x – 1)
6. Efectuar: –
– –
x
x
x
x
x
x
1 1
2
1
2
2
3 2
+
+
7. Si la fracción: F(x; y) =
–
–
x y
mx y
4 6
12
es independiente de "x" e "y", calcular "m".
8. Si:
x x
x
x
A
x
B
3 2
3 4
1 2
2
+
+ =
+
+
+
+
Hallar: A.B
9. Reducir:
( ) ( )( ) ( )( )
n n n n n n
1
1
1 2
1
2 3
1
+
+
+ +
+
+ +
+..."n" fracciones
8
Álgebra
53
www.trilce.edu.pe Cuarto año de secundaria
Tú puedes
1. Si: x3 = 1, x ≠ 1 , reducir: M =
x
x
1 5
4
+
-
c m
3
a) 1 b) - 1 c) 2 d) - 2 e) 2
3
2. Si: (x + y + z)2 = x2 + y2 + z2 , calcular: K =
( ) ( ) ( )
( )
xy xz yz
xyz x y z
2 2 2
+ +
- + +
a) 2 b) 3 c) 2-1 d) 2-2 e) 9
3. Reducir:
( )
( )
.
( )
( )
z x
x y z
z y
x z
7 7
2
2 3
2
2
-
-
-
-
- -
= =
G G
2 -1
a) (y - z)4 (x - z)2			 b) 7x (y - z)-4(x - z)-2		 c) x(y - z)-4 (x - z)-2
d) 7x4 (y - z)-4 (x - z)-2 e) 7x4 (y - z) (x - z)
4. Si:
b
a
c
b
a
c
2
7
+ + = y
a
b
b
c
c
a
2
5
+ + = , hallar:
b
a
c
b
a
c
1 1 1
+ + +
` c `
j m j
a) 4 b) 5 c) 6 d) 7 e) 8
5. Si: am = bn = cp, calcular: E =
( )( )
( )( )
abc m n p mn mp np
mnp a b c ab ac bc
+ + + +
+ + + +
a) 1 b) 2 c) am d) abc e) mnp
10. Calcular "P ÷ Q", si:
P =
...
m
n
m
n 1
1
1
1
3
+
+
+
+
Q =
...
n
m
n
m 1
1
1
1
3
+
+
+
+
11. Si: M =
( )
( – )
a b
a b
1 1 1
2 2 1
– – –
– – –
+
; N =
( – )
( – )
a b
a b
2 2 1
1 1 1
– – –
– – –
Hallar "M.N".
12. Si al reducir: 1 – 2x+x2+ –
x x
x
1 2
1
2
4
+ +
se obtiene: –
a bx
m nx
+
, indicar "a+b+m+n".
13. Si: x–1+y–2+z–3=–3×2
calcular: W =
( )–
xyz
x y z xyz
4 3
3 3 3
+ +
14. El colegio TRILCE tiene su local de forma
rectangular; su área "A(x)" depende del
número de alumnos "x", y está dada por:
A(x) = x4 – 25x2 + 144, en m2. Si el ancho
del terreno es: B(x) = x2–7x +12, ¿cuál es la
dimensión del largo?
15. Durante el programa de vacunación nacional
contra la gripe porcina, el Ministerio de Salud
asegura que el costo por vacunar al "x"% de la
población es aproximadamente: P(x)=
–
x x
x
820
750
2
2
en millones de soles. Calcular el costo por
vacunar al 70% de la población.
Capítulo
54
Colegios
TRILCE Central: 6198-100
Lectura
En el año 1900, durante
un discurso en el
Congreso Internacional
de Matemáticos, David
Hilbert propuso una
lista de 23 problemas
matemáticos. Esta lista,
que toca varias áreas de
las matemáticas, formó
un foco central para
muchos matemáticos
del siglo XX. A la
fecha (2011), diez han
sido resueltos, siete
parcialmente resueltos
y dos siguen abiertos; los cuatro restantes están formulados de manera muy vaga para decidir si han sido
resueltos o no. Algunas conjeturas notables fueron finalmente probadas. En 1976, Wolfgang Haken y Kenneth
Appel usaron una computadora para demostrar el teorema de los cuatro colores. Andrew Wiles, basado en
el trabajo de otros, probó el último teorema de Fermat en 1995. Paul Cohen y Kurt Gödel probaron que la
hipótesis del continuo es lógicamente independiente de los (no puede ser probada o negada de) axiomas de
la teoría de conjuntos. En 1998, Thomas Callister Hales probó la conjetura de Kepler. En el año 2000, el Clay
Mathematics Institute anunció los siete problemas del milenio, y en 2003 la demostración de la conjetura de
Poincaré fue resuelta por Grigori Perelmán (que declinó aceptar el premio).
http://es.wikipedia.org/wiki/Historia_de_la_matem%C3%A1tica
9
Repaso I
En este capítulo aprenderemos
.
. Teoría de exponentes / Ecuaciones Exponenciales
.
. Grados/ Polinomios especiales
.
. Productos Notables
.
. División algebraica I
.
. División algebraica II
.
. Factorización I
Álgebra
55
www.trilce.edu.pe Cuarto año de secundaria
HORIZONTAL
1. Método para factorizar expresiones de la forma:
ax2+bxy+cy2+dx+ey+f
2. Forma de encontrar el resto sin dividir.
3. División de polinomios utilizando solo coeficientes
y una línea divisoria.
4. Igualdades donde la variable está en el exponente.
5. Polinomios de igual grado absoluto.
6. Método de división de polinomios donde el divisor
es de primer grado.
7. Expresiones algebraicas donde la variable está en el
denominador.
VERTICAL
1. Método para factorizar expresiones cuadráticas.
2. Transformación de polinomios de suma a productos.
3. Aplicaciones de los productos notables.
4. Teoremas y propiedades de los exponentes y
radicales.
5. Exponentes enteros de una o más variables en los
polinomios.
6. Multiplicaciones conocidas sin efectuar dichas
operaciones.
7. Método para factorizar, por el método de Rufini,
polinomios de grado mayor o igual a tres.
8. Divisiones exactas, cuyo resultado es conocido
como su desarrollo.
* Completa el crucigrama algebraico.
1
1
2
2
3
3
4
4
5
5
6
6
7
7 8
Cruci - álgebra
Capítulo
56
Colegios
TRILCE Central: 6198-100
Aplica lo comprendido
1. Simplifique: S=
( ) ( )
( )
x y
x y y
2 2 3 2
3 2 3
; x ≠ 0, y ≠ 0
a)
y
x b)
x
y
c)
y
x
2
d)
y
x2
e) x.y
2. Simplifica: L=
x y
x y
n n
n n
3 4 4
3 1
+
+
3
a) x–1 y–n b)
xy
4
n
c)
xy
2
d) xyn e)
y
x
n
3. Reducir: S= – –
y
x
x
y
y
x
x
y
2
3
3
2
2
3
3
2
+
c c
m m
2 2
a) 1 b) 2 c) 3
d) 4 e) 5
4. Simplificar:
–
–
5 2
5 2
5 2
5 2
+ +
+
a)
3
7 b)
2
7 c)
6
7
d)
3
14 e)
5
14
5. Si a + b + c = 0, reducir:
R=
ab bc ac
a b c
2 2 2
+ +
+ +
a) 1 b) 2 c) – 1
d) – 2 e) 0
6. Dar un factor primo de:
P(x) = (x–3)(x–2)(x–1)+(x–1)(x–2)–(x–1)
a) x – 3 b) x + 3 c) x + 2
d) x – 2 e) x + 5
7. Factorizar: F(x) = x3 – 2x2 – 5x + 6
a) (x – 1)(x + 2)(x – 3)
b) (x + 1)(x – 2)(x + 3)
c) (x – 1)(x – 2)(x – 3)
d) (x + 1)(x + 2)(x + 3)
e) (x + 1)(x + 2)(x + 4)
8. Factorizar:
P(x;y) = 4x2 + 12xy + 5y2 + 12x + 18y + 9
indicar un factor primo.
a) 2x + 5y + 3 b) 2x + 5y + 4
c) 2x + 5y + 5 d) 2x + 5y + 6
e) 2x + 5y + 7
9. Dividir: –
x x
x x x x
2 1
4 6 7 2
2
4 3 2
+ +
+ + +
Indicar el resto.
a) 1 – 10x b) 1 + 11x c) 1 – 11x
d) 10x – 2 e) 4x – 1
10. Calcular "a + b", si la siguiente división:
		
–
– ( )
x x
x x x ax b
2 1
5 4 13 1
2
4 3 2
+
+ + + +
deja como residuo a: –12
a) 2 b) 3 c) – 3
d) – 2 e) 1
9
Álgebra
57
www.trilce.edu.pe Cuarto año de secundaria
Aprende más
1. Simplifique: Q=
a b
a b
2
2
3
3
–
–
c m
25
5
; b>0 , a>0
a)
b
a b)
a
b c) ab
d)
b
a
2
2
e)
b
a
` j
5
2. Resolver: 7x + 6 = 73x – 4
a) 5 b) –5 c) 3
d) 1 e) 6
3. Simplificar:
R=(a+b+c+d)2–(a+b+c)(a+b+d)–(b+c+d)(a+c+d)
a) ab b) ac + cd c) cd + ab
d) -cd – ab e) 0
4. Hallar el número de factores primos del
polinomio:
P(x;y) = 13x10y5 – 26x7y8 + 39x11y9
a) 1 b) 2 c) 3
d) 4 e) 5
5. Factorizar: P(x) = x3 – x – 6
a) (x + 2) (x2 + 2x + 3)
b) (x - 2) (x2 + 2x + 3)
c) (x + 1) (x2 + 2x + 6)
d) (x – 1) (x2 – 2x + 6)
e) (x – 2) (x2 – 2x + 3)
6. Calcular (mn)2, si la siguiente división es exacta.
		
		 –
x x
x x mx n
2 3
6 5 2 3
2
4 3
+ +
+ +
a) – 25 b) 25 c) 24
d) 21 e) 0
7. Factorizar: P(x) = x4 + 7x3 + 19x2 + 36x + 18
a) (x2 + x + 3) (x2 – x + 6)
b) (x2 + 5x + 6) (x2 – 2x + 6)
c) (x2 – 5x + 3) (x2 – 2x + 6)
d) (x2 + 5x – 3) (x2 + 2x – 6)
e) (x2 + 5x + 3) (x2 + 2x + 6)
8. En el esquema de Horner mostrado:
		
3 A1 A2 A3 A4 A5
K1 4 –12
K2 6 –18
–14 42
2 3 –7 6 8
se pide encontrar el mayor coeficiente del
dividendo.
a) 10 b) 8 c) 4
d) 6 e) 38
9. Calcular "x" en: –
x 2 2
=
x+3 7
e indicar: x
8
x
a) 2 b) 2 2
4
c) 2 2
8
d) 2 e) 4
10. Factorizar: F(x;y)=x2(x – y)2 – 14xy2(x – y)+24y4
dar un factor primo.
a) x + 2y b) x – 3y c) x – 4y
d) x – y e) x + 8y
11. Calcular "a + b + c" , si el polinomio:
		P(x;y)=xa+3y2+5xb–5y+bx8yc+4+x10y9
es homogéneo.
a) 44 b) 43 c) 42
d) 41 e) 40
12. El siguiente polinomio:
		P(x)=5x3a–9+10xa+b–3+20(x2)4b–c+a
es ordenado en forma creciente y completo.
Calcular: ab + bc + ac.
a) 15 b) 20 c) 22
d) 27 e) 2
13. Si el siguiente polinomio de 14 términos es
completo y ordenado:
		P(x)=xn+4+...+xa–1+xa–2+xa–3
Calcular: a + n.
a) 3 b) 9 c) –4		
d) 16 e) 12
Capítulo
58
Colegios
TRILCE Central: 6198-100
Practica en casa
14. ¿Cuál es el polinomio de primer grado "P" tal
que: P(2) = 3; P(3) = 2P(4)?
a) P(x) = –2x + 1 b) P(x) = –x + 5
c) P(x) = –x + 4 d) P(x) = x + 4
e) P(x) = x + 5
15. Hallar el grado del término de posición 1 en el
desarrollo de:
x y
x y
–
–
a a
2 9
5 8
-
si es un C.N.
a) 12 b) 14 c) 16
d) 18 e) 20
16. El residuo de la siguiente división:
		
( )
– –( ) ( )
x
x x x a x b
1
4 6 2 3
2
4 3 2
+
+ + + +
es : – (27x+11); indicar "a + b".
a) - 3 b) 0 c) 3
d) 4 e) 5
17. Indicar el resto :
–
– – ( – )
x
x x x x
3
3 2 3 5 7 3
4 3 2
+ +
a) 1 b) 3 c) 5
d) 7 e) 9
18. Hallar el resto de la división:
		
–
( – ) ( – ) – ( – )–
x x
x x x x x x
9 5
9 6 9 4 2 9 14
6
6 2012 6 2011 6
+
+ + +
a) – 4 b) 4 c) – 6
d) – 24 e) – 2
19. Simplificar:
E(a;b)=
–
–
–
–
a b
a b
a b
a
a ab b
ab
2 1
1 2
3 3
3 3
2 2
+
+
+
c c
m m
a)
2
1 b) 1 c)
b
a
d)
a
b e) 0
20. Reducir:
S =
( – )( – ) ( – )( – ) ( – )( – )
a b a c b a b c c a c b
1 1 1
+ +
a) 0 b) 1 c) 2abc
d) abc e) –a–b–c
9
1. Reducir: R =
–
b
a
8
6
3
–
c m
2
3
2. Resolver: 32x+3=3x2
; dar la mayor solución.
3. Reducir: K=( ) ( – )
8 3 8 3
2 2
+ +
4. Factorizar:
P(x;y) = 4x2 + 13xy + 10y2 + 18x + 27y + 18
indicar la suma de factores primos.
5. Factorizar: P(x) = x3 – 6x2 + 11x – 6
indicar un factor primo.
6. Calcular "ba" si la siguiente división es exacta.
		
x x
ax bx x x
3 3
9 10 3
2
4 3 2
+ +
+ + + +
7. Si:
–
– – ( – ) ( )
x x
x x x x A x B
2 2
3 3 4 1 1
2
5 4 3 2
+
+ + + +
deja como resto (4x – 10), calcular "A + B".
8. En el esquema de Horner mostrado:
1 3 a 1 b c
m 9 d
2 e f
g h
n –2 p 4 –3
Determinar: (m+n+p) – (a+b+c)
9. Calcular x,
si: xx+1x+1
=227
Álgebra
59
www.trilce.edu.pe Cuarto año de secundaria
Tú puedes
1. Efectuar:
32 64
2
1
125
1
6
1
,
0 4
3
1 2 3 16
2
0 1
1
- + - - - + +
- -
- - -
-
-
-
^ ^ c c c
h h m m m
> H
1
2
a) 1 b)
3
1 c) -1
d) –
3
1 e) 3
2. Uno de los factores primos de:
P(x;y;z)=zx4 + 4x2y2 – 4x2y2z +4y4z- x4 - 4y4,
es:
a) 1 + z b) 2 – z c) z – 1
d) x – 2y e) x + 2y
3. Si: H= ( – )( )( – )( )
x x x x
5 6 1 2 196
+ + +
hallar: ,
H 16 25
+
		
a) 2x + 1 b) x
2
1
+ c) x + 2
d) x
2
2 1
+ e) 2x – 1
4. Dado el polinomio homogéneo:
P(x;y) = xa+yb+c+xbyc+xcyb+xdye+xeyd;
si la suma de todos los exponentes del polinomio
propuesto es 42, hallar:
		 E = a + b + c + d + e
a) 7 b) 14 c) 21
d) 28 e) 35
5. Determinar la suma de coeficientes del factor
primo con mayor término independiente al
factorizar:
		P(x) = x4 + 2x3 + 4x2 + 3x - 28
a) –2 b) 7 c) 8
d) 6 e) 9
10. Dar la suma de factores primos de:
P(a;b;c;d) = a2 + 2ab + b2 – c2 – 2cd – d2
11. Si el polinomio:
		P(x;y)=axa+3–abxa–1yb+2+2byb+8
es homogéneo, la suma de sus coeficientes es:
12. Dado el polinomio homogéneo:
		P(x;y)=5x3a–2by4–x2ayb+7+xa–1ya+3b
Calcular: G.A.(P) + ab.
13. Si el polinomio "P(x)" es completo y ordenado:
		P(x)=3xp–n–5–4xn–m+3+7xm–6+x2+(m+p)0
Calcular: (m + n + p).
14. Si: a+b+c=60
hallar: M =
( – )( – )( – )
( – ) ( – ) ( – )
a b c
a b c
10 20 30
10 20 30
3 3 3
+ +
15. Calcular "n", si la división:
		
–
–
x y
x y
n n
n n
2 3
5 6 1
+
; genera un cociente notable.
Capítulo
60
Colegios
TRILCE Central: 6198-100
10
Números irracionales famosos
Tras distinguir los números componentes de la recta real en tres categorías: (naturales, enteros y
racionales), podría parecer que ha terminado la clasificación de los números, pero aún quedan "huecos"
por rellenar en la recta de los números reales. Los números irracionales son los elementos de dicha recta
que cubren los vacíos que dejan los números racionales. Los números irracionales son los elementos
de la recta real que no pueden expresarse mediante el cociente de dos enteros y se caracterizan por
poseer infinitas cifras decimales no periódicas. De este modo, puede definirse al número irracional
como un decimal infinito no periódico. En general, toda expresión en números decimales es solo una
aproximación en números racionales al número irracional referido; por ejemplo, el número racional
1,4142135 es solo una aproximación a 7 cifras decimales del número irracional 2 , el cual posee infinitas
cifras decimales no periódicas. Debido a ello, los números irracionales más conocidos son : Número
"pi"= 3,14159 ... ; Número "e"= 2,7182 ... ; Número "áureo"= 1,6180 ...
http://es.wikipedia.org/wiki/N%C3%BAmero_irracional
Radicación algebraica
En este capítulo aprenderemos
.
. Definición de radicación
.
. Radicales dobles
.
. Racionalización
Álgebra
61
www.trilce.edu.pe Cuarto año de secundaria
índice 2 o
sus potencias
Analizar ejemplos:
caso 1: x = 4
caso 2: x2 = 4
índice 3 o
sus potencias
Definición
RADICACIÓN
ALGEBRAICA
Para suma
o resta de
radicales
Para expresiones
monomias
Racionalización
Adición y
sustracción
Operaciones
Multiplicación y
división
Radicales
semejantes
Radicales
homogéneos
Radical
doble
Transforman un
radical doble a suma
o resta de radicales
simples.
Síntesis teórica
Capítulo
62
Colegios
TRILCE Central: 6198-100
Aplica lo comprendido
Saberes previos
1. Efectuar las siguientes operaciones:
a) –
9 49 121
+ = ....................................
b) –
81 100 169
+ = ................................
c) –
25 36 16 49= .................................
d) 144 256 16 64
' = ............................
2. Completar :
Dado A
n
a) n es el .......................................................
b) A es el .......................................................
3. Reducir:
a) 16 = ............... b) 81= ................
c) 64
3
= ................ d) 64
3
= ..............
4. Reducir:
a)
4
1 = .................. b)
25
36 = ................
c) .
49 16 = ............. d) .
64 27
3
= ...........
5. Reducir:
a) x y
4 8
= ..................................................
b) x y
6 6
3
= ................................................
c) x y
8 16
= ............................................
d) x y
16 16
= ........................................
1. Relacionar correctamente:
–
3 1
1
3 1
1
+
+ A
x
x
5 2 6
+ B 3
x
1
C
–
x y
x y
+
–
x y
1
D 3 2
+
2. Indicar Verdadero (V) o Falso (F):
A. 5 3
>
3
............................................... ( )
B. 20 2 5
= .......................................... ( )
C. 5 2 7
+ = .................................... ( )
D. .
3 5 15
=
4 3 12
...................................... ( )
3. Efectuar:
a) 81 27 32
3 5
- + -
b) 7 2 3 50
+
c) 5 8 3 18
-
d) 3 2 3 2
+ -
^ ^
h h
4. Descomponer el radical doble en radicales
simples:
a) 12 2 35
+ 		 b) –
14 2 33
5. Racionalizar las siguientes expresiones:
a)
x
5
2
5
=
b)
–
7 6
1 =
10
Álgebra
63
www.trilce.edu.pe Cuarto año de secundaria
Aprende más
1. Relacionar correctamente:
8 60
+ A 3+2 2
x y
1
4 7
12 B F.R.= x y
8 5
12
12
x y
1
6 4 C 5 3
+
17 2 72
+ D F.R.= x y
6 8
12
2. Indicar Verdadero (V) o Falso (F):
A. El radical doble: –
13 120 es igual a:
–
10 3 ................................................. ( )
B. El radical doble: 6 2 8
+ es mayor que
2 +3 ................................................... ( )
C. El factor racionalizante de
–
3 1
1 es 3 +1
............................................................... ( )
D. El factor racionalizante de: 16
3
es 4
3
.... ( )
3. Respecto a la Racionalización, completar:
Expresión
irracional
Factor
racionalizante
Expresión
racional
–
5 3
xy2
3
3 – 2
x y
3 7
5
4. Calcular:
N=( )( – ) ( )( – ) ( )( – )
7 2 7 2 3 2 3 2 5 2 5 2
+ + + + +
a) 10 b) 11 c) 13
d) 15 e) 17
5. ¿Cuál de las raíces es menor? 8 ó 11
3
ó 36
4
a) 8 b) 11
3 c) 6
3
d) 11 e) 6
6. Si: –
a b a b
4 2 2 2
+ + = +
Además: a > b; a, b ∈ , descomponer en
radicales simples: a b a b
2 6
+ + +
		
a) –
5 2 b) 3 2
+ c) 3 –1
d) 2 +1 e) 7 2
+
7. Reducir:
T=
– –
–
33 8 2 3 8 11 72
13 2 40 7 40 11 6 2
+ + +
+ + + +
a) 2 b) 3 2 c) 3 2 –1
d) 2 – 1 e) 1
8. Al reducir: –
7 4 5 2 9 2 7 2 6
+ + + , se
obtiene: a b
+ , a>b. Hallar: a+b
a) 12 b) 14 c) 9
d) 11 e) 15
9. Simplificar:
		 ...
1 2 1 2 1 2 3 2 2
+ + + + +
Indicando uno de los radicales simples.
a) 2 b) 3 c) 5
d) 6 e)
2
2
10. Efectuar:
		T=
–
–
8 6
1
6 2
1
2 2
1
2
1
+
+ +
+
a) 2 b) -2 c) 1
d) -1 e) 0
11. Simplificar:
		J=
–
5
4
1
5
1
4
1
1 5
1
1
+
+
+
+
a) 0 b) 1 c) 5
d) 6 e) 5 +1
Capítulo
64
Colegios
TRILCE Central: 6198-100
Practica en casa
12. Simplificar:
		 M =
–
–
–
–
–
–
2 1
1 2
1 2
1 2
1 2
1 2
a) 2 b) 1 c) 0
d) 2 +1 e) 2 –1
13. Indicar el denominador racionalizado de:
		
2 3 5
4
+ +
		
a) 1 b) 2 c) 3
d) 4 e) 6
14. Se tiene dos jardines; uno de forma cuadrada
de lado L=
15 3
12
+
, y el otro rectangular
de base =2 3 y la altura H= 15 3
+ , Si se
desea sembrar con grass ambos terrenos cuyo
costo por m2 es de $120, ¿cuánto costó el
sembrado?
15. La dificultad para producir una sustancia "α"
está dado por: F(x)= x2
3 , donde "F(x)" es el
número de unidades de la sustancia "α" y "x"
es el costo,en miles de dólares, para producirla.
¿Cuántas unidades "α" se producirán, si : x=8 y
x=27?
1. Relacionar correctamente:
–
8 48 A 3 – 6
x y
1
5 8
15 B F.R.= x y
11 5
15
x y
1
4 10
15 C –
6 2
–
15 2 54 D F.R.= x y
10 7
15
2. Indicar Verdadero (V) o Falso (F):
A. El radical doble: 11 40
+ es igual que:
10 +1 ...................................................( )
B. El radical doble: 5 2 6
+ es mayor que:
3 +1 ...................................................( )
C. El factor racionalizante de
5 1
1
+
es 5 +1
( )
D. El factor racionalizante de 8
4
es 4
2 .......( )
3. Respecto a la Racionalización, completar:
Expresión
irracional
Factor
racionalizante
Expresión
racional
–
6 2
x y
2 3
4
2+ 3
x y
2 5
3
4. Calcular:
N= ( – ) – –
10 2 10 2 6 2 6 2 3 7 3 7
+ + + + +
^ ^ ^ ^ ^
h h h h h
5. ¿Cuál de las raíces es mayor?
; ; ;
6 3 15 32
3 6 12
6. Dado: a 60
+ , donde a∈ ; al descomponer
en radicales simples, uno de ellos es 5 . ¿Cuál
es el otro?
7. Calcular "A+B", si:
		A= ...
12 12 12 2
+ + + +
		B= –
19 2 48 13 48 3
+ + +
8. Simplificar:
M= –
2 3 5 13 48
+ +
9. Simplificar:
– 2 2 2 – –
3 3 3 2 12 18 128
+ + + +
10. Reducir:
T=
3 2
1
2 3
1
5 2
1
6 5
1
+
+
+
+
+
+
+
10
Álgebra
65
www.trilce.edu.pe Cuarto año de secundaria
Tú puedes
1. Descomponer en radicales simples la expresión: M= ... n n n
1 2 3 4 2 2 2
+ + + + + +
a) n +1			 b) n
2 +1			 c) n
d) n 2 + n 			 e) n –1
2. Si: x2 = x + 1, x > 0, reducir: E = – –
x x x
2
1
+
		
a) x
2
			 b) x
2
2 			 c)
2
2
d) x
2
			 e) 2 x
3. Calcular: ( – )
k k
k 1
100
=
/ 4
; indicar la parte racional.
a) 45 		 b) 46			 c) 47
d) 48			 e) 49
4. Si: 1 < x < 2, reducir:
– – –
x x x x
6 2 7 7 2 1
3
+ + +
a)
2
6 			 b) 7 			 c) –
2
7 1
d)
2
7 1
+ 			 e)
2
7
5. Si al dividir –
26 2 7 entre –
3 7 , se obtiene una expresión de la forma "a+ b ", donde "a" y "b"
son enteros positivos, entonces "a2 – b" es:
a) 9 		 b) 15			 c) 29
d) 2			 e) 18
11. Efectuar:
		
–
–
3
3
3
1
1
–1
1 – 3
U =
3
2
12. Simplificar:
M=
–
–
–
–
–
4
4
4
2 3
1
1
1
1 3
13. Indicar el denominador racionalizado de:
S =
1 2 3 6
219
+ + +
14. Se tiene dos jardines; uno de forma cuadrada
de lado L=
2 3
1
+
, y el otro rectangular de
base B = 2 3 y altura H= 2 3
+ . Si se desea
sembrar con grass ambos terrenos cuyo costo
por m2 es de $150, ¿cuánto costó el sembrado?
15. La dificultad para producir una sustancia "α"
está dado por: F(x)= x
4 , donde "F(x)" es el
número de unidades de la sustancia " α" y "x"
es el costo, en miles de dólares, para producirla.
¿Cuántas unidades "α" se producirán , si : x=16
y x=81?
Capítulo
66
Colegios
TRILCE Central: 6198-100
11
Factorial - número combinatorio
El matemático francés Christian Kramp fue quien popularizó la notación "n!". Los factoriales se utilizan
considerablemente en la rama de la Matemática combinatoria. Por medio de esta, los factoriales
intervienen en el cálculo de las probabilidades y en el ámbito del Análisis. También en las Combinaciones
y permutaciones, donde normalmente usamos la palabra "combinación" descuidadamente, sin pensar en
si el orden de las cosas es importante. Por ejemplo:
"Mi ensalada de frutas es una combinación de manzanas, uvas y bananas". No importa en qué orden
pusimos las frutas; podría ser "bananas, uvas y manzanas" o "uvas, manzanas y bananas": es la misma
ensalada.
"La combinación de la cerradura es 472". Ahora sí importa el orden; "724" no funcionaría, ni "247". Tiene
que ser exactamente: 4-7-2.
Así que en matemáticas usamos un lenguaje más preciso. "Si el orden no importa, es una combinación. Si
el orden importa, es una permutación".
http://www.disfrutalasmatematicas.com/combinatoria/combinaciones-permutaciones.html
Factorial - número
combinatorio
En este capítulo aprenderemos
.
. Factorial de un número
.
. Número combinatorio
Álgebra
67
www.trilce.edu.pe Cuarto año de secundaria
FACTORIALES -
COMBINACIONES
Factorial de:
uno y de cero
Definición Notación
Propiedad
degradativa
Factorial
Igualdad de
factoriales
Número
combinatorio
Notación: n
CK
Casos:
n n n
; ;
C C Cn
1 0
Complementarias
Adición
Igualdad
Degradación
Combinaciones
Superior e inferior
Inferior
Superior
Síntesis teórica
Capítulo
68
Colegios
TRILCE Central: 6198-100
Aplica lo comprendido
Saberes previos
1. Efectuar:
a) x11 .x12. x14 = ...............................
b) x25 .x28 . x–27 = ...............................
c) x114 ÷x101 = ...............................
d) (x48 y25)(x36y22) = ...............................
2. Factorizar:
a) x(x+2)+y(x+2)+z(x+2)=.........................
b) x2(x+1)+y2(x+1) 		=.........................
c) x2 – 3x - 18 				=.........................
d) x2 +9x –10 				=.........................
3. Simplificar:
a)
( )
( )( )
x x
x x x
1
1 2
+
+ +
		=.............................
b)
( – )( – )( )
( )( – )( – )
a a a
a a a
1 4 3
3 1 4
+
+
		 =.............................
c)
. .
. . .
9 7 4
4 7 9 8 			=.............................
d)
. .
. . . .
4 3 2
1 2 3 4 5 			=.............................
4. Completar:
a) 2.4.8.16= 2 b) 3.9.27.81= 3
5. Resolver:
a) 4x+3=21 		 b) x2 – 169=0
c) 2x+1=16		 d) 3x–1=27
1. Relacionar correctamente:
5!+3! A x=10
C
20
x
=C
20
10
B x=3
(x–2)!=4! C x=6
C
20
x+7 =C
20
10
D 126
2. Indicar Verdadero (V) o Falso (F) respecto al
factorial y número combinatorio:
A. 5! + 4! = 9! ...........................................( )
B. C
10
1 +C
10
1 =C
20
2 .........................................( )
C. C
9
2 =C
9
7 .............................................( )
D. (x–4)!=120→x=124...............................( )
3. Completar:
A. (x – 2)! =24→ x =
B. (x – 5)! =1→ x1 = ; x2=
C. C
15
6 = C
15
x → x1= ; x2=
D. C
20
x+3 = C
20
15 → x1= ; x2=
4. Reducir:
		 S =
! !
! !
8 18
9 17
5. Reducir:
		C
3
0
+ C
3
1
+ C
3
2
+ C
3
3
		
11
Álgebra
69
www.trilce.edu.pe Cuarto año de secundaria
Aprende más
1. Relacionar correctamente:
C
7
3 A 41
C
n
k +C
n
k+1 B !( – )!
!
k n k
n
C
7
3 +C
4
2 C C
n+1
k+1
C
n
k D
3
7 C
6
2
2. Indicar Verdadero (V) o Falso (F) respecto al
factorial y número combinatorio:
A. Si: M=
!
!
29
31 → M=930 .........................( )
B. C
10
1 + C
10
2 = C
11
2 ................................... ( )
C. C
4
0 + C
4
1 + C
5
2 = C
6
4 .........................( )
D. Si: E=
! !
!
49 50
51
+
→ E=50! .................... ( )
3. Completar:
A. Si: (5x – 2)! =120 → x =
B. Si: (n – 9)! =1→ n =........ ; ........
C. Si: C
x
3 = C
x
4 → x=........
D. Si: M=C
24
0 +C
24
1 +C
25
2 → M=
4. Si:
		 A =
! !
! ! !
6 7
6 7 8
+
+ +
		 B =
! !
!
69 70
71
+
Calcular "A.B"
a) 56 b) 560 c) 65
d) 650 e) 1
5. Calcule el valor de "x", si:
( )! ( )!
( )!( )!
x x
x x
6 5 5
5 11
+ + +
+ +
= 20!
a) 8 b) 9 c) 10
d) 11 e) 12
6. Indique la suma de los valores de "x" que
verifican la ecuación:
		 C
35
x2 = C
35
2x
a) 4 b) 5 c) 6
d) 7 e) 8
7. Sabiendo que: 3C
77
7k = 11C
76
7k–1 ; k ∈ +,
Calcular:
!
( !)!
k
k
a) 1 b) 20 c) 120
d) 160 e) 180
8. Reducir: A =
!
!– !
!
!– !
!
!– !
9
11 10
8
10 9
7
9 8
+ + +...
a) 380 b) 385 c) 386
d) 387 e) 400
9. Si: A =
! ( – )!
( !)–( – )( – )!
n n
n n n
1
2 1 1
+
, n ∈ +.
Entonces podemos afirmar que:
a) A < 0 b) A > 2 c) A=1
d) A ∉ e) A<1
10. Calcular el valor de "n" en:
1 + 2.2! + 3.3! + ... + n.n! = 719
a) 5 b) 6 c) 7
d) 8 e) 9
11. Hallar la suma de todas las soluciones de:
		[C
x
2]
[C
x
3]
= 36x – 2
a) 1 b) 3 c) 4
d) 6 e) 7
12. Hallar "x" en:
1024.(x – 1)![1.3.5.7....(2x – 3)] = (2x – 2)!
a) 8 b) 9 c) 10
d) 11 e) 12
13. Hallar "a+b" si:
		C
a+3
10 + C
a+1
7 + 2C
a+1
8 + C
a+1
9 = C
b+2
b–3
a) 20 b) 22 c) 24
d) 26 e) 28
Capítulo
70
Colegios
TRILCE Central: 6198-100
Practica en casa
14. La permutación con repetición es una técnica de
conteo, donde los elementos a ordenar tienen
repetidos uno o más elementos. Este número de
ordenamientos diferentes está dado por:
P
n
a,b,c,... =
! ! !...
!
a b c
n , donde:
n : Número de elementos a ordenar
a,b,c,...: Elementos repetidos de un primer,
		 segundo, tercer tipo, etc.
Según esto,indicar cuántos ordenamientos pue-
den formarse con las letras de la palabra "BÁR-
BARA".
15. ¿Cuántas ensaladas, que contienen exactamente
cuatro frutas, podemos preparar si disponemos
de diez frutas diferentes?
1. Relacionar correctamente:
C
9
2 A 73
C
x
n+C
x
n+1 B
!( – )!
!
k n k
n
C
8
2+C
10
8 C C
x+1
n+1
C
n
k D 2
9 C
8
1
2. Indicar Verdadero (V) o Falso (F) respecto al
factorial y número combinatorio:
A. Si: M=
!
!
39
41 → M=1640......................... ( )
B. C
20
1 + C
20
2 = C
20
3 ...................................( )
C. C
8
0 + C
8
1 + C
9
2 = C
10
3 ........................( )
D. Si: E=
! !
!
29 30
31
+
→ E=30.....................( )
3. Completar:
A. Si: (4x – 3)! =720 → x =............
B. Si: (n – 81)! =1 → n =............. ; ............
C. Si: C
x
11 = C
x
15 → x=................
D. Si: M=C
44
0 + C
44
1 + C
45
2 → M = ............
4. Simplificar: F =
! !
! ! !
!
( !)!
16 17
16 17 18
120
5
+
+ + +
5. Hallar el valor de "a", sabiendo que:
		
( )! ( )!
( )!( )!
a a
a a
6 5
7 5
+ +
+ +
+
= 15!
6. Calcular el valor de "p" en: C
2n
10–p = C
2n
p–2
7. Calcular "m" en: 5C
m+1
5 = 9C
m
4
8. Hallar "a+b" en:
		120720 = a(b!)! . [(a – 1)!](b!)!
9. Resolver:
! ( )!
! .( – )! !–
y y
y y
y
y
1
2 1 23
+ +
+
=
10. Resolver:
1.1! + 2.2! + 3.3! + ... + x.x! = 40 319
11. Determinar: x+y, si:
C C C
x
x
x
x
x
y
5
1
5
3
+ =
+
+
+
+
12. Simplificar:
( ! !)( ! !)( ! !)..." "
( ! ! !)( ! ! !)( ! ! !)..." "
n factores
n factores
1 2 2 3 3 4
1 2 3 2 3 4 3 4 5
+ + +
+ + + + + +
13. Hallar "x":
C
x
0 + C
x
1 + C
x
2 + C
x
3 = –
x x
6
6 3
3
+ ; x ∈ +
11
Álgebra
71
www.trilce.edu.pe Cuarto año de secundaria
Tú puedes
1. Siendo n ∈
+
, hallar: M = – – ...
C C C C C
4
1
n
n n n n
n
n
0
4
2
4
4
4
6
4
4
4
+ + +
6 @
a) 1 b) –1 c) (–1)n d) 2 e) 4
2. Reducir:
C
C
2 1
1
1
k
n
k
n
k
n
1
–
–
–
=
/
a)
n 1
1
+
b)
n 1
2
+
c)
n
1 d) 1 e) –
n
1
3. Calcular: E =
– –
m
n
n m
n
1
2 1
2
2 1
+
+
+
e e
o o , para m; n ∈
+
∧ m ; n > 1000
a) 1 b) – 1 c) 0 d) mn e)
–
m n
m n
+
4. Sean m; n; k ∈ / m > n ≥ k ; reducir:
–
–
–
–
i
k
m
n k
1
1
1
i k
m
=
e e
o o
/
a) m b) m + 1 c) m – 1 d) C
m
n e) C
m+1
n+1
5. Calcular: – – ... –
C C C C C
n n n n
n
n
0 1 2 3
+ +
^ ^ ^ ^ ^
h h h h h
2 2 2 2 2
a) C
2n
n b) (–1)nC
2n
n c) (–1)nC
2n
n d) (–1)nC
2n–1
n e) 0
14. La permutación con repetición es una técnica de
conteo, donde los elementos a ordenar tienen
repetidos uno o más elementos. Este número de
ordenamientos diferentes está dado por:
P
n
a,b,c,... =
! ! !...
!
a b c
n , donde:
n : Número de elementos a ordenar
a,b,c,... : Elementos repetidos de un primer,
segundo,tercer tipo,etc.
Según esto,indicar cuántos ordenamientos
pueden formarse con las letras de la palabra
"TERRENO".
15. ¿Cuántas ensaladas, que contienen exactamente
tres frutas, podemos preparar si disponemos de
ocho frutas diferentes?
Capítulo
72
Colegios
TRILCE Central: 6198-100
Un binomio particular
La mayor parte de la notación matemática
que se utiliza hoy en día no se inventó
hasta el siglo XVIII. Antes de eso, las
matemáticas eran escritas con palabras,
un minucioso proceso que limita el
avance matemático. En el siglo XVIII,
Euler fue responsable de muchas de las
notaciones empleadas en la actualidad.
La notación moderna hace que las
matemáticas sean más sencillas para los
profesionales, pero para los principiantes
resultan complicadas.
Los matemáticos quieren que sus
teoremas a partir de los axiomas sigan un
razonamiento sistemático. Esto sirve para evitar teoremas erróneos, basados en intuiciones falibles, que se
han dado varias veces en la historia de esta ciencia. El nivel de rigor previsto en las matemáticas ha variado
con el tiempo: los griegos buscaban argumentos detallados, pero en tiempos de Isaac Newton los métodos
empleados eran menos rigurosos. Ahora, los matemáticos continúan apoyándose entre ellos mediante
demostraciones asistidas por ordenador.
http://es.wikipedia.org/wiki/Matem%C3%A1ticas
12
Binomio de Newton
En este capítulo aprenderemos
.
. Definición
.
. Forma general del desarrollo del binomio
.
. Análisis de los términos
.
. Término general
.
. Suma de coeficientes
.
. Suma de exponentes
.
. Otros desarrollos
Álgebra
73
www.trilce.edu.pe Cuarto año de secundaria
Análisis de
términos
Término
general
Notación
Fórmula
Término
central
(los 2 casos)
Número de
términos
Coeficientes
equidistantes
Suma de
coeficientes
Adicionales
En:
(a1+a2+a3+...+am)n
Caso 1
...
C C C C
n n n
n
n
0 1 2
+ + + +
Caso 2
...
C C C C
n n n
n
n
0 2 4
+ + + +
Caso 3
...
C C C C
n n n
n
n
1 3 5 1
+ + + + −
BINOMIO DE NEWTON
Desarrollo de: (x+a)n; n ∈ Z+
Coeficiente
Número de
términos
Síntesis teórica
Capítulo
74
Colegios
TRILCE Central: 6198-100
Aplica lo comprendido
Saberes previos
1. Efectuar:
a) (((x)m)n)p= ............ b) xn.xm.xp = ............
c)
x
x
n
m
=.................... d) .
x
x x
n
m p
=.................
2. Del polinomio cuadrático: P(x) = x2 +3x + 2,
calcular:
a) P(1) = ................ b) P(0) =..................
c) P(2) = ................ d) P(0)+P(2) = ...........
3. Dados los monomios, completar:
a) P(x;y) = 4x10y12
		 • GR(x) =......... • GR(y)= ........ • GA=.........
b) P(x;y;z) = –5x8y7z4
		 • GR(x)=............... • GR(y)=..............
		 • GR(z)=............... • GA=.................
4. Efectuar:
a) (x + 2)2 = ...............................
b) (x – 4)2 = ...............................
c) (x + 1)3 = ...............................
d) (x – 2)3 = ...............................
5. Completar:
a) C
n
n =...................
b) C
n
1 = .................
c) C
n
0 =...................
1. Relacionar correctamente:
(x2+y3)4 A Suma de coef.=27
(x2+2y)3 B Tiene 5 términos
(x2+y4)5 C Suma de coef.=4
(x2+y)2 D Tiene 6 términos
2. Indicar Verdadero (V) o Falso (F) respecto al
desarrollo del binomio de Newton:
A. El número de términos de: (5x+y)12 es 12
..............................................................( )
B. La suma de coeficientes al desarrollar:
(x+y)3 es 8 ...........................................( )
C. El número de términos de: (x2+y)n+1 es 10,
si n=9 ...................................................( )
D. El tercer término al desarrollar: (x+1)2 es 2x
...............................................................( )
3. Respecto al binomio: (x2 +y4)6, completar:
a) Número de términos =
b) Suma de coeficientes =
c) suma de exponentes =
4. El quinto término en el desarrollo (x + y)7 es:
5. El desarrollo de (x + y)2n – 1 tiene 20 términos.
Calcule "n".
12
Álgebra
75
www.trilce.edu.pe Cuarto año de secundaria
Aprende más
1. Relacionar correctamente a partir del binomio
(x+a)n:
2n A
Suma de
exponentes en
(xα+yβ)n
n+1 B
Término
general
Tk+1=C
n
k xn–k.ak
C
Suma de
coeficientes
( )( )( )
n n
2
1
α β
+ + D
Número de
términos
2. Indicar Verdadero (V) o Falso (F) respecto al
desarrollo del binomio de Newton:
A. El número de términos de: (12x4+y5)12 es
12 .........................................................( )
B. La suma de coeficientes al desarrollar:
(x4+y3)5 es 32.........................................( )
C. El número de términos de: (x2+y3)n+1 es 12,
si n=10...................................................( )
D. La suma de exponentes al desarrollar:
(x6+y2)4 es 80.........................................( )
3. Respecto a los binomios completar:
A. El tercer término de (x2 + y3)6 es:
		______________
B. El penúltimo término de (3x2 – y3)12 es:
		______________
C. La suma de coeficientes de (2x + y)5 es:
		______________
		
D. La suma de exponentes de (x3 + y2)4 es:
		______________
4. Calcular el término de lugar 13 en el desarrollo
de:
		P(x) = x
x
1
2
5
+
c m
15
a) 252x61 b) 455x–54 c) 125x–8
d) 30x6 e) 4x10
5. Hallar el lugar del término independiente en el
desarrollo de:
		P(x) = x
x
1
5
5
+
c m
n
, siendo "n" par.
a) n
2
+ 1 b) n
2
c) n
2
– 1
d) n + 2 e) n – 2
6. Si el décimo término en el desarrollo de (xb+xc)
d es x18, calcular "c + d".
a) 1 b) 2 c) 9
d) 11 e) 13
7. Si el grado absoluto del séptimo término en el
desarrollo de: P(a; b; c) = (a2b + c)n es 30, ha-
llar el grado de su término central.
a) 16 b) 24 c) 28
d) 31 e) 47
8. En el desarrollo de:
x
x
1
2
+
c m
n
, x ∈ +, el término de lugar 17 es
de la forma: T17 = C
n
16x2. Calcular el valor de "n".
a) 16 b) 17 c) 18
d) 19 e) 20
9. Calcular “n” si al desarrollar:
F(x) = (x6 – 1)4(x4 + x2 + 1)2n(x2 – 1)2n
se obtienen 25 términos.
a) 8 b) 10 c) 12
d) 18 e) 20
10. Indicar el valor de "k" si en el desarrollo de:
(x +1)36, los términos de lugares (k – 4) y k2
tienen coeficientes iguales.
a) 7 b) 6 c) 5
d) 9 e) 10
11. En el desarrollo de:
y
x
x
y
5
2 7
+
e o
3
n
, existen dos
términosconsecutivos,elprimeroindependiente
de "x" y el segundo independiente de "y".
Indique el número de términos del desarrollo.
a) 54 b) 60 c) 61
d) 62 e) 63
Capítulo
76
Colegios
TRILCE Central: 6198-100
Practica en casa
12. Al desarrollar la expresión:
y
x
x
y
10
n
m n 20
– +
+
e o
n
,
admite un solo término central cuya parte literal
es: x60y600. Hallar: n ÷ m
a) 44 b) 40 c) 4
d) 10 e) 8
13. Si un término del desarrollo de:
		B(x) = – –
x
x
x
x
1 1
4
4
4
4
+
c c
m m
; E
4 4 m
es igual a: 3×213; calcular el valor de "m".
a) 1 b) 2 c) 4
d) 6 e) 8
14. Un alumno del colegio TRILCE le pregunta
al profesor acerca de su nota del examen
bimestral de Álgebra, y el profesor le responde
curiosamente lo siguiente: "Tu nota es el
término independiente al desarrollar el siguiente
binomio: " x
x
1
+
` j
6
". ¿Cuál fue su nota?
15. El código modular de un alumno del colegio
TRILCE en la UGEL está determinado curiosamen-
te en el triángulo de Pascal en la fila 8 y columnas:
3; 4; 5 y 6. ¿Cuál es dicho código modular?
Fila 1
Fila 2
Columna 1
Columna 2
1. Relacionar correctamente al desarrollar: (a+x)n
2n A
Suma exp. de
(xπ+yθ)n
n+1 B
Suma de
coeficientes
tk+1=C
n
k
an–k.xk
C
Número de
términos
( ) ( )
n n
2
1
π θ
+ +
D Término general
2. Indicar Verdadero (V) o Falso (F) respecto al
desarrollo del binomio de Newton:
A. El número de términos de: (5x4+y7)10 es 11
............................................................ ( )
B. La suma de coeficientes al desarrollar:
		(4x2 – y2)3 es 27 .................................... ( )
C. El número de términos de: (x4+y6)n –1 es 12,
si n=12 .................................................. ( )
D. La suma de exponentes al desarrollar:
		(x4+y3)3 es 42......................................... ( )
3. Respecto a los binomios completar:
a) El cuarto término de (x3 + y4)5 es:
		__________________
b) El penúltimo término de (4x3 + y2)10 es:
		__________________
c) La suma de coeficientes de (3x + y)4 es:
		__________________
		
d) La suma de exponentes de (x4 + y3)5 es:
		__________________
4. Calcular el cuarto término de:
x
x
2
2
+
c m
6
5. Hallar el término independiente en el desarrollo
de: (x3 + x–1)4n ; n ∈ +.
6. Indicar el valor de "n", si la expansión de
(x3 + y2)n, contiene a: x18y16.
7. Calcular el valor de "n" para que el término 12
del desarrollo de x
x
1
5
3
+
c m
n
, contenga a: x12.
8. Hallar "n" para que el "t25" del desarrollo de:
y
x
x
y
2 2
+
e o
5n+2
, contenga a: x44.
12
Álgebra
77
www.trilce.edu.pe Cuarto año de secundaria
Tú puedes
1. Determinar el coeficiente del término en el desarrollo de: P(x;y;z)=
12
–
x y z
2
4
1
3 4 2
` j , en el que los expo-
nentes de "x", "y", "z" (en ese orden), formen una progresión aritmética.
a) 376 b) 495 c) 572 d) 396 e) 478
2. Determine el coeficiente de x6y3 en el desarrollo del producto: (x + y)5 (2x – y)4
a) 160 b) 36 c) 24 d) – 48 e) – 96
3. ¿Cuántos términos enteros tiene el desarrollo de: 34 12
+
^ h
12 34 1234
?
a) 1 b) 2 c) 3 d) 4 e) Más de 4
4. Hallar el cociente que se obtiene al dividir el término central del desarrollo de x
x
1
+
` j
4n
entre el
coeficiente de xn en el desarrollo de: (1 – 4x)– n+ 1
2
( (
a) 1 b) – 1 c) 2 d) – 2 e)
2
1
5. Si el tercer término del desarrollo del binomio (n+x3)n es "nk" veces el cuarto término del desarrollo
de (n + x2)n, hallar "n", si k ∈ +.
a) –
k
k
3 2 b)
k
k
1 + c)
k
k
2 3
+ d)
k
k
3 + e)
k
k
3 2
+
9. Desarrollando la expresión:
(a2 + a)n.(a2 – 1)n + 2.(1 – a–1)n, se obtiene 21
términos en total. Hallar "n".
10. Calcular el valor de "k" en el desarrollo de
(1+x)43, si se sabe que los coeficientes de los
términos de lugares (2k+1) y (k+2) son iguales.
11. ¿Cuál es el número de términos en el desarrollo
de:
n x y
8
+
` j
n
, si los coeficientes de los términos
de lugares 7 y 8 son iguales?
12. Si el producto de la suma de los coeficientes de
los desarrollos de: (a + b)m; (c + d)n; (a + 1)p es
4096, siendo "m", "n" y "p" pares consecutivos,
hallar el valor de: mn + np + pm.
13. Determinar "a + b" en la expansión de:
		P(x; y) = –
y
x
x
y
4
2
5
b
a b
2
2
–
e o
b
de modo que admita un solo término central
cuya parte literal es: x24y15.
14. El código modular de un alumno del colegio
TRILCEenlaUGELestádeterminadocuriosamente
en el triángulo de Pascal en la columna 3 y filas :
5; 6; 7 y 8. ¿Cuál es dicho código modular?
Fila 1
Fila 2
Columna 1
Columna 2
15. Un alumno del colegio TRILCE le pregunta
al profesor acerca de su nota del examen
bimestral de Álgebra, y el profesor le responde
curiosamente lo siguiente: "Tu nota es el
término independiente al desarrollar el siguiente
binomio: " x
x
1
2
+
c m
6
". ¿Cuál fue su nota?
Capítulo
78
Colegios
TRILCE Central: 6198-100
Euler y sus aplicaciones en los números complejos
Entre 1545
y 1560, los
matemáticos
i t a l i a n o s
G i r o l a m o
C a r d a n o
y Rafael
B o m b e l l i
se dieron
cuenta de
que el uso de
los números
imaginarios
era indispensable para poder resolver todas las ecuaciones de segundo, tercer y cuarto grado.
El término número complejo describe la suma de un número real y un número imaginario (que es un
múltiplo real de la unidad imaginaria). Los números complejos se utilizan en todos los campos de la
Matemática, en muchos de la Física (y notoriamente en la mecánica cuántica) y en Ingeniería, especialmente
en la electrónica y las telecomunicaciones, por su utilidad para representar las ondas electromagnéticas
y la corriente eléctrica. En matemáticas, los números constituyen un cuerpo y, en general, se consideran
como puntos del plano: el plano complejo. La propiedad más importante que caracteriza a los números
complejos es el teorema fundamental del Álgebra, que afirma que cualquier ecuación algebraica de grado
"n" tiene exactamente "n" soluciones complejas.
Los números complejos contienen a los números reales y los imaginarios puros y constituyen una de las
construcciones teóricas más importantes de la inteligencia humana. Los análogos del cálculo diferencial e
integral con números complejos reciben el nombre de variable compleja o análisis complejo.
http://es.wikipedia.org/wiki/N%C3%BAmero_complejo
Producto de
un número y
su conjugado
Producto de
dos números
cualquiera
13
Números complejos
En este capítulo aprenderemos
.
. Unidad imaginaria
.
. Números complejos
Álgebra
79
www.trilce.edu.pe Cuarto año de secundaria
NÚMEROS COMPLEJOS
Unidad imaginaria
Definición: i2
Potencias
Propiedades
Números complejos
Gráfica en el plano
Gaussiano
Conjugados Operaciones
Suma y resta
Multiplicación
División
Potencia
Opuestos
Iguales
Imaginario puro
Reales
Síntesis teórica
Capítulo
80
Colegios
TRILCE Central: 6198-100
Aplica lo comprendido
Saberes previos
1. Completar luego de resolver:
a) x2 = 16 → x = ...................
b) x2 = 100 → x = ...................
c) x2 = 13 → x = ...................
d) x2 = 48 → x = ...................
2. Completar:
a) x65=x34.x12. ....... b) x43=x12.x19. .......
c) x–8 =........... d) x–48 =..........
3. Reducir:
a) 8 = ........... b) 12=...........
c) 48= .......... d) 75=...........
4. Racionalizar:
a)
3
1 =........... b)
8
1 =...........
5. Racionalizar:
a)
2 1
1
+
= .......... b)
–
3 1
1 =...........
1. Relacionar correctamente:
Z=3+4i
W=5+12i
A Zimag.puro : a=8
–25 B – 1
i6 C 5i
Z=(a–8)+4i D z+w=8+16i
2. Indicar Verdadero (V) o Falso (F) :
A. Si: z=4–3i → z=3–4i............................( )
B. (1 + i)2 = 2i...........................................( )
C. Si: z=3+2i → |z|=5............................( )
D. – –
36 9
+ = 9i...................................( )
3. Completar:
A. (1 – i)2		
= ..................................
B. i+i2+i3+i4		 = ..................................
C. z=5+12i →|z|= ..................................
D. (1+i)4		 = ..................................
4. Determinar el valor de "m", si:
– i
mi
2 3
5 + es
imaginario puro.
5. Hallar "a", si:
i
a i
3 2
4
+
+ es un complejo real.
13
Álgebra
81
www.trilce.edu.pe Cuarto año de secundaria
Aprende más
1. Relacionar correctamente:
Z=3+4i
W=5 – 12i
A
Zimag.puro : a=3
Wreal : b=2
– –
9 25
+ B –1
i258 C 8i
Z=(a–3)+4i
W=5 – (b – 2)i
D |Z|=5; |W|=13
2. Indicar Verdadero (V) o Falso (F) :
A. Si : Z ∈ C→Z+Z=2Re(Z)......................( )
B. (1 + i)2 – (1 – i)2= 0..............................( )
C.
–
–
i
i
i
i
1
1
1
1
+ +
+
= 2i ...............................( )
D. i + i2 + i3 + ..... + i48 = 1...................( )
3. Completar:
A. Z1 = 3 – 2i → Z1= ...................................
B. Z2 = – 2 + 5i → Z
*
2
= ..............................
C. Z3 = 6+ 8i → |Z3|= ................................
D. Z4 = – 7 + 7i → |Z4|= ............................
4. Efectuar:
i343 + i459 + i623 + i975 + i1240 – i4020
a) 4i b) 4 c) –4i
d) –4 e) 0
5. Reducir:
		 A =
– –
i i i i
i i i
2
22 13 39 8
9 16 40
+
+ + – 2 ; (i = –1)
a) 1 b) 2 c) i
d) 2i e) 4i
6. Calcular:
i200201202
+i301302303
+i402403404
+i503504505
a) 2 b) 4 c) 2i
d) 1 + i e) 2 + 2i
7. Determinar la suma:
1+2i+3i2+4i3+5i4+6i5 + ......... ("4n" sumandos)
a) 2+2i b) 2n(1 – i) c) –2n–2ni
d) –n – ni e) –1 – i
8. Determinar el módulo de:
Z = (3+4i)(1+ 3 i)(2 2 – 2 2 i)
a) 10 b) 40 c) 20
d) 60 e) 80
9. Efectuar y dar el módulo del complejo:
		 Z = –
i i
2 2
4
9
a) 2 b) 2
4
c) 2
d) 3 e) 3
9
10. Si la gráfica del número complejo:
		 Z =
– mi
mi
1
1 + ; m ∈
Es la que se muestra en la figura, encontrar el
valor de "m".
Im(Z)
Re(Z)
a) 4 b) –2 c) 1
d) –1 e) 2
11. Si:
– – – ... –
i i i i
1 1 1
1
1 1
2
1 1
219
1
+ + +
` c c c
j m m m=a+bi
Calcular: (a + b)(2192 + 1)
a) 1 b) 2 c) -1
d) –2 e) 3
12. Calcular el valor de: E =
–
ki k
k k i
k 1
2011
2
2
+
=
; E
/
k
Donde: i = –1
a) 1 b) i c) –1
d) –i e) 0
Capítulo
82
Colegios
TRILCE Central: 6198-100
Practica en casa
13. Indique la parte real de:
Z=(1+i)2+(1+2i)2+(1+3i)2+...+(1+ni)2; n∈ +
a) ( )
n n
2
1
+
b) n c) ( )
n n
3
2 5
+
d) ( )
n n
6
1
+
e) n
6
(2n+5)(1–n)
14. Calcular la suma de los 100 primeros términos
de una sucesión, donde el término general está
definido por: Tn=(n+1)i n+1; n ∈ *, siendo:
i= –1.
15. Calcular el perímetro de un terreno de for-
ma triangular, el cual está representado en el
plano gaussiano por los números complejos:
A=1+2i , B=6+14i y C=15+2i ; además:
i= –1 ; |Z1|, |Z2| y |Z3| son módulos.
Im(Z)
Re(Z)
A
B
C
|Z1|
|Z2|
|Z3|
1. Relacionar correctamente:
Z=6+8i
W=5 – 12i
A Zimag. puro : a=3
– –
4 49
+ B – 1
i34 C 9i
z=(a–3)+ai D |Z|=10; |W|=13
2. Indicar Verdadero (V) o Falso (F) :
A. Si: W ∈ C → W+W=2Re(W).................( )
B. (1 + i)2 + (1 – i)2= 4i.............................( )
C.
–
– –
i
i
i
i
1
1
1
1
+
+
= 0 ..................................( )
D. i + i2 + i3 + ..... + i480 = 1...................( )
3. Completar:
A. z1 = 4 – 3i → z1=
B. z2 = – 3 + 6i → z*
2
=
C. z3 = 3+ 4i → |z3|=
D. z4 = – 6 + 6i → |z4|=
4. Efectuar: i100 + i101 + i102 ...... + i2006
5. Calcular: M =
–
i i i
i i i
46 520 673
32 54 65
+
+ +
6. Efectuar:
		 T = i17181920
+i25262728
+i33343536
7. Calcular: S=i2+2i4+3i6+4i8+...+2ni4n
8. Encuentra el módulo del complejo:
		 z =
( ).( )
( ).( )
i i
i i
1 7
3 4 5 12
+ +
+ +
9. Calcule el equivalente de: –
i i i
2 +5
10. Si la gráfica del número complejo:
Z=
mi
m i
1 +
+ ; m ∈ , es la que se muestra en la
figura, encontrar el valor de "m".
Im(Z)
Re(Z)
11. Si:
		 ...
i i i
1 1 1
1
1 1
99
1
+ +
+
+
+
` c c
j m m=a+bi
Calcular el valor de "a – b".
12. Calcular el valor de:
E =
–
ni n
n n i
n 1
2012
2
2
+
=
; E
/
n
; donde: i = –1
13
Álgebra
83
www.trilce.edu.pe Cuarto año de secundaria
Tú puedes
1. Sea "z" un número complejo que satisface:
–
z
z
1
1
+ = 1 ; entonces:
a) Re(z)>0			 b) Re(z) ≤ 0				 c) Im(z) ≥ 0		
d) "z" es un número real.		 e) "z" es un número imaginario puro.
2. Si: a bi
+
3
=m+ni ; {a; b; m; n} ⊂ R, i2 = –1. Calcular: –
m
a
n
b
1 1
3 3
+
c c
m m
a) 3i b) 1 c) –1 d) –3i e) 3
3. Sean: z1, z2 ∈ C; reducir: ( . ) ( . )
– –
Re Re
z z z z
z z z z
1 2 1 2
1 2 1 2
+
+
2 2
a) 1 b)
2
1 c) 2 d) 3 e)
3
1
4. Efectuar: ( ) ( ) ( ) ( )
m nw n mw m nw n mw mn
2
2 2 2 2 2 2
+ + + + + + + +
Si: n > m; w = 1
3
a) m + n b) m – n c) n – m d) 2n – m e) 2m – n
5. Sabiendo que "z1" y "z2" representan un número real puro e imaginario puro respectivamente, hallar
el valor de: R = a – b; ab ≠ 0
Donde: z1 =
– –
a b i
a b i
3
2
+ + ; z2 =
–
( )
a bi
a b i
8
+ +
; a ∧ b ∈
a) 30 b) –3 c) –60 d) 10 e) 24
13. Indique la parte imaginaria del complejo
definido por:
Z=(1+2i)2+(1+3i)2+(1+4i)2+...+[1+(n+1)i]2
14. Calcular la suma de los 40 primeros términos
de una sucesión, donde el término general está
definido por: Tn=nin ; n ∈ *,siendo: i = –1 .
15. Calcular el perímetro de un terreno de forma
triangular, el cual está representado en el plano
gaussiano por los números complejos : A=2+i,
B=10+7i y C=18+i; además : i = –1 ;
|Z1| , |Z2| y |Z3| son módulos.
z1 z2
z3
A
B
C
1m(z)
RE(z)
Capítulo
84
Colegios
TRILCE Central: 6198-100
El ábaco y los chinos
Desde el siglo XVII aC. los
matemáticos de Mesopotamia
y de Babilonia ya sabían
resolver ecuaciones de primer
y segundo grado. Además
resolvían también, algunos
sistemas de ecuaciones
con dos ecuaciones y dos
incógnitas. En el siglo XVI
a.C. los egipcios desarrollaron
un álgebra muy elemental
que usaron para resolver
problemas cotidianos que
tenían que ver con la
repartición de víveres, de cosechas y de materiales. Ya para entonces tenían un método para resolver
ecuaciones de primer grado que se llamaba a "método de la falsa suposición". No tenían notación simbólica
pero utilizaron el jeroglífico hau (que quiere decir montón o pila) para designar la incógnita. Alrededor del
siglo I d.C. los matemáticos chinos escribieron el libro Jiu zhang suan shu (que significa El Arte del cálculo),
en el que plantearon diversos métodos para resolver ecuaciones de primer y segundo grado, así como
sistemas de dos ecuaciones con dos incógnitas. Con su ábaco (suan zí) tenían la posibilidad de representar
números positivos y negativos.
http://es.wikipedia.org/wiki/Historia_de_la_matem%C3%A1tica
14
Ecuaciones de primer grado
En este capítulo aprenderemos
.
. Teoría de ecuaciones
.
. Ecuaciones de primer grado
Álgebra
85
www.trilce.edu.pe Cuarto año de secundaria
Indeterminado
Determinado
Compatible Incompatible
Análisis de la
raíz
Forma general:
ax + b = 0
Ecuaciones de
1er. grado
TEORÍA DE
ECUACIONES
Solución (Raíz)
Ecuación
Identidad
Igualdad
Indeterminado
Determinado
Compatible
Clasificación
Incompatible
Análisis
Pérdida de
solución
Soluciones
extrañas
Síntesis teórica
Capítulo
86
Colegios
TRILCE Central: 6198-100
Saberes previos
Aplica lo comprendido
1. Del polinomio lineal: P(x) = 12x + 7 completar:
• Término lineal = .................................
• Coeficiente principal = ..............................
• Término independiente = ....................
2. Efectuar:
a) x3. x5 = ...............................
b) x2 . x5. x9 = ........................
3. Efectuar:
a) (x + 1)2 = ...................
b) (x – 3)2 = ...................
4. Efectuar:
a) (x + 1)(x + 4) = ...................
b) (x – 3)(x – 1) = ...................
5. Completar:
a) x+7=12; entonces: x= .............
b) x – 5=8; entonces: x= .............
c) x – 9 = –11; entonces: x= .............
d) x
6
=2; entonces: x= .............
e) 4x +3= 8; entonces: x= .............
1. Relacionar correctamente:
–
–
x
x x
6
2
4
+ =4 A Ec. polinomial
x2+x4=2x3+1 B Ec. irracional
xxx
=2 C Ec. fraccionaria
x
x x
3
+ =2 D Ec. trascendente
2. Indicar Verdadero (V) o Falso (F) respecto a la
ecuación: xn–2 + x = 4
A. Si: n=3 es una ecuación lineal................ ( )
B. Si: n=2 es una ecuación lineal................ ( )
C. Si: n=3; entonces: x = 2......................... ( )
D. Si: n=2; entonces: x = 0......................... ( )
3. Completar:
A. Si : 3x+2=3x+2 ; entonces: CS = ...........
B. Si : 2x+1=x+4 ; entonces: CS = ...........
C. Si : 4x+2=3x+2 ; entonces: CS = ...........
D. Si : 6x+5=6x+2 ; entonces: CS = ...........
4. Resolver: (x – 5) (x + 3) = (x + 8) (x – 2)
5. Resolver: –
x x
3
2 3
4
2
= +
14
Álgebra
87
www.trilce.edu.pe Cuarto año de secundaria
Aprende más
1. Relacionar correctamente, a partir de la ecua-
ción lineal: ax+b=0
t
a≠0∧b∈ ⇒x=–
a
b A
Compatible
indeterminada
a=0;b≠0⇒0x=–b B
Si: n=2; a≠0
⇒Ecuación lineal
x+axn–1=n C
Compatible
determinada
a=0;b=0⇒0x=0 D Incompatible
2. Indicar Verdadero (V) o Falso (F):
A. Al resolver: 2x + 3x – 30 = 3x + 30; el
valor de "x" es 30.....................................( )
B. Al resolver: 2-[2–x–(–x)]=x+2; el valor de
"x" es 2 ...................................................( )
C. Al resolver: 5(x - 3)=4( 3 – x ); el valor de
"x" es 3 ...................................................( )
D. Al resolver: x+ x x
2 3
+ =44 ; el valor de "x"
es 24 .......................................................( )
3. Completar las siguientes proposiciones:
A. 		La igualdad: 4x+1=x+7 es una acuación
compatible ............
B.		La igualdad: 9x+5=5+9x es una ecuación
compatible ................
C.		Al resolver:
– –
x x
3
1 1
3
1
+ = + x – 2; la
ecuación es.............................
D.		Si la raíz de la ecuación;
		ax+3= x
7
2 31
+ es: x = 2; el valor de "a" es
.......
4. Resuelva: – – –
x x x
2
5 2
3
3 4
4
7 5
+ = – 1
a)
2
1 b)
3
1 c) –
3
1
d) 3 e) – 2
5. Resolver: x x x
3
2
5
1
2
+ + + = +2
a) 34 b) 17 c) 33
d) 18 e) – 17
6. Calcule el valor de "x" en:
		 – – – – –
x x x x x
2
5
5
7
2
4 5 4
5
8 5
2
11 3
+ = +
a) 0 b) – 1 c) 1
d) 2 e)
2
1
7. Resuelva: x – – 3– –
x x
5
3 2
3
2 5
=
a) 0 b) 1 c) 2
d) 4 e) 16
8. Resuelva en "x".
		 (x + a2) (x + b2) = (x + ab)2 ; a ≠ b
a) {0} b) {1} c) {6}
d) {a} e) {ab}
9. Resuelva en "x": – –
b
x a
a
x b
+ =2
a) {a+b} b) {b–a} c) {a–b}
d) {a} e) {b}
10. Calcule "x" en: x x x x
3 35 15 63
+ + + =6
a)
2
27 b)
2
17 c)
2
37
d)
2
7 e) 1
11. Resuelva: –
x x x
32
17
56
7
51
2
+ + + + =3
a) {49} b) {32} c) {51}
d) {
9
7 } e) {45}
12. Resolver en "x": – –
b
a
x
a
a
b
x
b
1 1 1
+ =
` c
j m
a) a+b b) ab c) a – b
d) 1 e) a2+ab+1
13. Indicar el valor de "x" en:
		 – – –
bc
x a
ca
x b
ab
x c
a b c
2 1 1 1
+ + = + +
c m
a)
a b c
1 1 1
+ + b) a+b+c c) abc
d) a2+b2+c2 e) a+b – c
Capítulo
88
Colegios
TRILCE Central: 6198-100
Practica en casa
1. Relacionar correctamente, a partir de la
ecuación lineal: mx+n=0
m≠0; n∈ ; n
x=–
m
n A Incompatible
m=0; n ≠ 0
⇒0x=–n
B
Si: n=2; m ≠ 0
⇒Ecuación lineal
x+mxn–1=n C
Compatible
indeterminada
m=0 ; n=0
⇒ 0x=0
D
Compatible
determinada
2. Indicar Verdadero (V) o Falso (F):
A. Al resolver: 2x+3x – 30=3x+30; el valor
de "x" es 30.............................................( )
B. Al resolver: 6–[6–x–(–x)]=x+6; el valor de
"x" es 2...................................................( )
C. Al resolver:5(x – 9)=4( 9 – x ); el valor de
"x" es 9 ..................................................( )
D. Al resolver: x+ x x
4 5
+ =58; el valor de "x"
es 40.......................................................( )
3. Completar las siguientes proposiciones:
A. La ecuación de primer grado se llama
también .............................
B. La igualdad: 7x+4=4+7x es una ecuación
compatible .........................
C. Al resolver:
– –
x x
5
1 5
5
1
+ = +x ; la ecuación
es .....................
D. Si la raíz de la ecuación; ax+3 = x
25
2 33
+
es: x = 1; el valor de "a" es .............
4. Resolver: – –
x x
4
2
2
4
+ =2
5. Resolver: – –
x x
7
3 1
3
2 1
+ =x
6. Resolver: –
x x
3
2
5
1
4
3
3
6
+ =
c c
m m
7. Resolver: x – (5x – 1) – – x
10
7 5 =1
8. Resolver: – – – –
x x x
4
1
5
7
3
1
4
7
2
1
3
7
+
c ` c
m j m=0
9. Resolver: – –
b
x a
a
x b
+ =2 ; a ≠ b
10. Dar el C.S. de la ecuación:
		
.
...
.
x x x x
5 45 9 13 21 25
+ + + + =6
11. Resolver:
		 – – –
x x x
15
32
4
51
13
34
+ + =1
14. Mathías decide repartir 100 soles entre tres
personas, de manera que la primera reciba 5
soles más que la segunda, y que esta reciba
10 soles más que la tercera. ¿Cuánto recibe la
tercera persona?
15. En cierto lugar del país, la temperatura en
inviernodesciendemedianteelcomportamiento
lineal: TF = T0 – t
2
3
			
Donde: Tf : Temperatura final (°C)
		 T0 : Temperatura inicial (°C)
		 Dt : Variación del tiempo en horas
Si a las nueve de la noche la temperatura era
de 8°C, ¿a qué hora la temperatura habrá
descendido 2°C?
14
Álgebra
89
www.trilce.edu.pe Cuarto año de secundaria
Tú puedes
1. Resolver en "x":
( – )( – ) ( – – )( – – )
– –
a b c a b c
x a
c a b b a c
x b c
2 2 2
+ +
+ + = 1
a) a b) b c) ab d) a + b e) bc
2. Resolver en "x":
–
–
–
–
a ab
a x
b ab
b x
a ab
x a
b ab
x b
1 1 1 1
+ +
+ +
+ +
+ =
+
+
+
a) a + b + 1 b) a + b – 1 c) ab + 1 d) ab – 1 e) ab
3. La solución de la ecuación: – .
–
. –
a
x
x a
x
x
1
1
1 1
1
1
+ = +
+
4 4 es:
a) 1 b) –1 c) a d) –a e) 2a
4. Resolver en "x": – 2 3
x a a
4 4
a a
– –
+ = +
a) 20 b) 16 c) 12 d) 8 e) 4
5. Resolver:
( )
x
x
1
1
2
1
4
4
+
+ = y dar como respuesta una solución.
a) 1+ 3 		 b)1– 3 c) 3 3 2 3
+ + d) – –
3 3 2 3 e)1 3 3 2 3
+ + +
12. Dada la ecuación lineal en "x":
		 – – –
b c
x a
a c
x b
a b
x c
+
+
+
+
+
=3
Indique el valor de: (a + b – x)2
13. Indicar el valor de "x" en:
– – –
c
a b x
b
a c x
a
b c x
a b c
x
4
+ + + + + +
+ +
=1
14. Paolo decide repartir 90 dólares entre tres per-
sonas, de manera que la tercera reciba 5 dólares
menos que la segunda y esta 10 dólares más
que la primera. ¿Cuánto recibe la segunda?
15. En cierto lugar del país, la temperatura en
inviernodesciendemedianteelcomportamiento
lineal:
TF = T0 – t
2
∅
Donde: TF : Temperatura final (°C)
		 T0 : Temperatura inicial (°C)
		 Dt: Variación del tiempo en horas
Si a las once de la noche la temperatura era
de 7°C, ¿a qué hora la temperatura habrá
descendido 4°C?
Capítulo
90
Colegios
TRILCE Central: 6198-100
Lectura
En el siglo III, el matemático griego Diofanto de
Alejandría publicó su Aritmética en la cual, por
primera vez en la historia de las matemáticas
griegas, se trataron de una forma rigurosa no solo
las ecuaciones de primer grado, sino también
las de segundo. Introdujo un simbolismo
algebraico muy elemental al designar la
incógnita con un signo que es la primera sílaba
de la palabra griega arithmos, que significa
número. Los problemas de Álgebra que propuso
prepararon el terreno de lo que siglos más tarde
sería la "teoría de ecuaciones". A pesar de lo
rudimentario de su notación simbólica y de
lo poco elegantes que eran los métodos que
usaba, se le puede considerar como uno de los
precursores del álgebra moderna. Al-Juarismi a
menudo es apodado "el padre del Álgebra", por sus importantes contribuciones a este campo. Aportó una
exhaustiva explicación a la solución de ecuaciones de segundo grado con raíces positivas.
http://es.wikipedia.org/wiki/Historia_de_la_matem%C3%A1tica
15
Ecuaciones de segundo grado
En este capítulo aprenderemos
.
. Definición
.
. Forma general
.
. Métodos de resolución
.
. Propiedades de las raíces
.
. Naturaleza de las raíces: Análisis del discriminante
.
. Formación de la ecuación cuadrática
.
. Ecuaciones cuadráticas equivalentes
Álgebra
91
www.trilce.edu.pe Cuarto año de secundaria
ECUACIONES DE 2do.
GRADO
Resolución
Naturaleza de las
raíces
Discriminante (D)
Análisis de las
raíces
D > 0
D = 0
D < 0
D ≥ 0
Reconstrucción
de la ecuación
cuadratica
Raíces
simétricas
Raíces
recíprocas
Ecuaciones
equivalentes
Observaciones
Factorización
Fórmula general
Adición
Multiplicación
Sustracción
(Legendre)
Propiedades de
las raíces
Síntesis teórica
Capítulo
92
Colegios
TRILCE Central: 6198-100
Aplica lo comprendido
Saberes previos
1. Del polinomio cuadrático: P(x) = 5x2 – 3x+8,
completar:
a) Coeficiente del término cuadrático : .............
b) Coeficiente del término lineal: .....................
c) Término independiente:...........................
2. Completar:
a) Opuesto de 7:.......................
b) Opuesto de –9:.....................
c) Recíproco de 6:....................
d) Recíproco de –5:..................
e) Recíproco del opuesto de –8:..........
3. Factorizar:
a) mx2 + bx2 = ...................
b) 5x2 + 10x = ...................
c) 3y3+4y2 = ...................
4. Factorizar:
a) x2 + 3x + 2 = ...................
b) x2 – 2x – 24 = ...................
c) x2+x – 12 = ...................
5. Factorizar:
a) x2 – 16 = ...................
b) x2 – 100 = ...................
c) x2 – 64 = ...................
1. Relacionar correctamente:
x2+6x+1=0 A C.S.={–5;5}
x2=25 B D=0
(x–3)(x–4)=0 C x1+x2=–6
x2+2x+1=0 D C.S.={3;4}
2. Indicar Verdadero (V) o Falso (F) respecto a la
ecuación: x2 + 3x + 1 = 0
A. La suma de raíces es igual a –3...............( )
B. Tiene raíces recíprocas............................( )
C. Su discriminante es igual a 10.................( )
D. Su producto de raíces es 1.......................( )
3. Respectoalaecuación: x2 –x–2=0, completar:
		 Suma de raíces =
		 Producto de raíces =
		 Discriminante =
4. Resolver: x2 – 4x – 12 = 0
5. Resolver: x2 – 5x + 2 = 0
15
Álgebra
93
www.trilce.edu.pe Cuarto año de secundaria
Aprende más
1. Relacionar correctamente:
x2+x+1=0 A x1.x2=1/4
x2+6x+5=0 B x1+x2=–1
x2–9x+8=0 C D=16
4x2+4x+1=0 D C.S.={1;8}
2. Indicar Verdadero (V) o Falso (F) respecto a la
ecuación: mx2 + nx + m = 0
A. La suma de raíces es igual a: –m/n..........( )
B. Tiene raíces recíprocas............................( )
C. Su discriminante es igual a: n2–4mn........( )
D. Su producto de raíces es 1.......................( )
3. Respecto a la ecuación: 5x2 – 4x – 2=0 de raí-
ces x1; x2 completar:
		x1 + x2 =
		x1 . x2 =
		 D =
4. Luego de resolver: 2x2 – 3x – 1 = 0 , señalar
una raíz.
a) –
2
3 15 b)
4
3 17
+ c)
2
3 17
+
d) –
4
3 15 e) –
2
17 3
5. Sea la ecuación: (2k + 1)x2 + (3k – 3)x+5 = 0.
Calcular "k", si la suma de sus raíces es 3/4.
a)
4
1 b)
2
1 c) 1
d) 2 e)
4
3
6. Calcular el valor de "p", si la ecuación:
3x2 – (4p - 20)x + 1 = 0 tiene raíces simétricas.
a) – 5 b) 5 c) 6
d) 0 e)
5
1
7. Relacione:
I. x2 + 6x + 10 = 0
II. 2x2 + 5x – 1 = 0
III.4x2 – 4x + 1 = 0
A. Raíces reales y diferentes
B. Raíces reales e iguales
C. Raíces imaginarias y conjugadas
a) IA – IIB – IIIC b) IB – IIA – IIIC
c) IC – IIA – IIIB d) IC – IIB – IIIA
e) IA – IIC – IIIB
8. Si: 3x2 – 7x + 1 = 0 tiene C.S. = {x1 ; x2},
calcule: E =
x x
1 1
1 2
+
a) 3 b) 4 c) 5
d) 6 e) 7
9. Si: x (x – 6) = – 3 tiene C.S.={x1; x2}, calcular
el valor de: T=(1+x1) (1+x2)
a) 8 b) 9 c) 10
d) 11 e) 12
10. Si: x2 + 2bx + 3c = 0 tiene C.S. = {x1 ; x2},
calcule el valor de: M=
b
x x c
6
2
1
2
2
2
+ +
a) 2 b) 3 c) 4
d) 5 e) 6
11. Formar la ecuación cuadrática de raíces:
		x1 = m + –
m 1
2
		x2 = m – –
m 1
2
a) 2x2 – mx+2=0 b) x2 – 2mx+1=0
c) 2x2 – 2mx+1=0 d) x2 – mx+1=0
e) 2x2 – mx+1=0
12. Sean"a"y"b"lasraícesde: x2+2012x+2002=0.
Calcular: G = a2+b2+a2b2+2ab(a+b+1)
a) 169 b) 81 c) 100
d) 121 e) 144
Capítulo
94
Colegios
TRILCE Central: 6198-100
Practica en casa
13. Si las siguientes ecuaciones cuadráticas:
		 (2m – n)x2 + x = 2x2 – 1
		(m2 + n2)x2 + 2x = – x2 – 2 (m;n∈R).
son equivalentes, calcular "m.n"
a) 3 b) 1 c) 2
d) – 2 e) – 3
14. Edú encuentra dos números cuya suma es ocho
y su hermano Mathías encuentra que la suma
de las inversas de los mismos números es igual
a dos tercios. ¿Cuál fue el mayor número en-
contrado?
15. El profesor de Álgebra indica a sus alumnos que
las raíces "x1" y "x2" de una ecuación cua-
drática cortan al eje X tal como se muestra en el
siguiente gráfico. ¿Cuál es la ecuación cuadráti-
ca?
y
x
0
–4
21
x1=3 x2=7
f(x)
1. Relacionar correctamente:
x2+3x+1=0 A x1.x2=1/9
x2+3x+2=0 B x1+x2=–3
x2–5x+4=0 C D=1
9x2+6x+1=0 D C.S.={1;4}
2. Indicar Verdadero (V) o Falso (F) respecto a la
ecuación: ax2 + cx + b = 0 (c≠0)
A. La suma de raíces es igual a: –b/a...........( )
B. Tiene raíces simétricas............................( )
C. Su discriminante es igual a: c2 – 4ab......( )
D. Su producto de raíces es: b/a.................( )
3. Respecto a la ecuación: 2x2 – 3x – 4 = 0 de
raíces x1, x2 completar:
• x1 + x2 =
• x1 . x2 =
• D =
4. Resolver: x2 – x – 3 = 0, e indicar el valor de la
mayor raíz.
5. Hallar "k", si la suma de raíces de la siguiente
ecuación:
		 (k – 1)x2 – 8kx + 4 = 0 es 10.
6. La ecuación: (2m – 8)x2+3(m+4)x+(m – 7)=0,
tiene raíces simétricas. Calcular "m".
7. Relacione:
I. x2 + 5x + 6 = 0
II. x2 + 5x + 9 = 0
III.9x2 – 6x + 1 = 0
A. Raíces reales y diferentes
B. Raíces reales e iguales
C. Raíces imaginarias y conjugadas
8. Si: mx2 + 8(m – 1)x – 2m = 0 tiene
C.S. = {x1 ; x2}, y además:
x x
1 1
1 2
+ = 3;
calcular "m".
9. Si: 3x2 + 7x + 2k = 0 tiene C.S. {x1 ; x2};
calcular "k" si: (x1 + 3) (x2 + 3) = 0
10. La ecuación: x2 – 2x + 2008 = 0; tiene
C.S. = {α ; β}. Calcular: G= 2008
β
β
+
c m
a+b
11. Formar la ecuación cuadrática, cuyas raíces
son:
x1 = 2 – 3 ; x2 = 3 + 2
12. Sean "m" y "n" las raíces de:
		 x2 + 1999x + 2012 = 0
Calcular: M=m2+n2+m2n2+2mn(m+n+1)
15
Álgebra
95
www.trilce.edu.pe Cuarto año de secundaria
Tú puedes
1. Si "α" es solución de: x2 – 3 x+1=0, halle: α12 + α6 + 1
a) 3 b) 2 c) 1 d) - 1 e) 4
2. Si: x2+3x+1=0 tiene C.S. = {x1 ; x2} , calcular el valor de:
( ) ( )
x x
3
1
3
1
1
5
2
5
+
+
+
a) 32 b) 43 c) 51 d) 83 e) 123
3. Si "D" es el discriminante de: x2 – (D – 1)x + (D +
4
19 ) = 0 (D > 0), determinar el conjunto solución.
a) ;
2
5
12
9
' 1 b) ;
2
5
2
11
' 1 c) ;
2
3
2
9
' 1 d) ;
2
3
2
11
' 1 e) f
4. Si: x2–x–c=0 tiene C.S.={α; β}, de modo que:
1 1
2 2
β
α
α
β
+
+
+
= c – 20; calcular el mayor valor po-
sitivo de "c".
a) 6 b) 12 c) 8 d) 16 e) 14
5. Si una de las raíces de: x2 + px + q = 0 es el cuadrado de la otra, calcular:
pq
p q q
3 2
+ +
a) 2 b) 3 c) 4 d) 5 e) 6
13. Si las siguientes ecuaciones cuadráticas:
		 (2n +1)x2 + 5nx + 20 = 0
		 (5m – 52)x2 + (m–4)x + 4 = 0
son equivalentes, calcular "m.n".
14. Paolo encuentra dos números cuya suma es
doce y su hermano Diego encuentra que la
suma de las inversas de los mismos números es
igual a tres octavos. ¿Cuál fue el menor número
encontrado?
15. El profesor de Álgebra indica a sus alumnos
que las raíces "x1" y "x2" de una ecuación
cuadrática cortan al eje "X" tal como se muestra
en el siguiente gráfico. ¿Cuál es la ecuación
cuadrática?
y
x
0
–4
32
x1=4 x2=8
f(x)
Capítulo
96
Colegios
TRILCE Central: 6198-100
Lectura
El desarrollo del Álgebra
vinodelamanodeAl-Karaji.
En su tratado al-Fakhri
extiende la metodología
para incorporar potencias
y raíces de cantidades
desconocidas. La primera
demostración por
inducción matemática de
la que se tiene constancia
aparece en un libro escrito
por Al-Karaji en el 1000
d.C., en el que demuestra
el teorema del binomio, el
triángulo de Pascal, y la suma de cubos integrales. Durante la primera mitad del siglo XVI, Scipione del
Ferro y Niccolò Fontana Tartaglia descubren soluciones complejas a las ecuaciones cúbicas, trabajando en
la resolución de ecuaciones. Gerolamo Cardano publicará el Ars magna junto con un trabajo de su alumno
Ferrari, quien resuelve las ecuaciones de cuarto grado. En 1572, Rafael Bombelli publica su L’Algebra, en
el que demuestra cómo utilizar las cantidades imaginarias que podrían aparecer en la fórmula de Cardano
para las ecuaciones de grado tres.
http://es.wikipedia.org/wiki/Historia_de_la_matem%C3%A1tica
16
Ecuaciones polinomiales
En este capítulo aprenderemos
.
. Definición
.
. Forma general
.
. Teorema fundamental del álgebra
.
. Teorema de Cardano – Viette
.
. Teoremas adicionales
.
. Ecuación cúbica
.
. Ecuación bicuadrada
Álgebra
97
www.trilce.edu.pe Cuarto año de secundaria
ECUACIONES
POLINOMIALES
Resolución
Factorización
P(x)=a0xn+a1xn–1+...an=0; a0≠0 C.S. = {x1; x2; x3; ....; xn}
Teorema de
Cardano
Ecuación
bicuadrada
Resolución
Por factorización
Dos pares de
raíces simétricas
Fórmula
Propiedades
Suma
Producto
Características
Teorema del
factor
Cero o raíz
Multiplicidad
de raíces
Paridad de raíces
Síntesis teórica
Capítulo
98
Colegios
TRILCE Central: 6198-100
Aplica lo comprendido
Saberes previos
1. Resolver:
a) x2 – 9 = 0		 → x1 = ; x2 =
b) x2 + 9 = 0		 → x1 = ; x2 =
c) x (x – 2) = 0 → x1 = ; x2 =
d) x2 – x – 2=0 → x1 = ; x2 =
2. Resolver:
a) x2 +x +5 = 0 → x1 + x2 =
b) 4x2 +2x – 3=0 → x1 + x2 =
c) x2 – 12 = 0 		 → x1 + x2 =
d) x2 +3x = 0 		 → x1 + x2 =
3. Resolver:
a) x2 +3x +6 = 0		 → x1. x2 =
b) 2x2 +3x – 12 = 0 → x1. x2 =
c) x2 – 4 = 0 		 → x1. x2 =
d) x2 + 4x = 0 		 → x1. x2 =
4. Completar:
a) x1 = 4+ 3 → x2 =
b) x1 = 5 – 7 → x2 =
c) x1 = 6 		 → x2 =
d) x1 = – 2 5 → x2 =
5. Completar:
a) x1 = 3 – 2i → x2 =
b) x1 = 4 + i → x2 =
c) x1 = 2i 		 → x2 =
d) x1 = – i 		 → x2 =
1. Relacionar correctamente:
x4 – 4x2+4=0 A C.S.={–1;–2;–3}
(x+1)(x+2)(x+3)=0 B
Ecuación
bicuadrada
(x2–1)(x2–4)=0 C Ecuación cúbica
x3–x2–6x+3=0 D C.S.={1;–1;2;–2}
2. Indicar Verdadero (V) o Falso (F) respecto a la
ecuación polinomial:
		 P(x) = 85(x – 3)2(x + 2)3(x + 1)2=0
A. Presenta doce raíces................................( )
B. Presenta tres soluciones...........................( )
C. Una raíz es ocho.....................................( )
D. La suma de soluciones es cero.................( )
3. Si "x1", "x2" y "x3" son raíces de la ecuación:
2x3 – 6x2 + 7x + 1 = 0, completar:
A. x1 + x2 + x3 =
B. x1x2 + x2x3 + x1x3 =
C. x1x2x3 =
4. Resolver: (x2 – 4)(x2 – 9) = 0
5. Hallar el mínimo valor de "x” luego de resolver:
x3+x2 – 6x=0
16
Álgebra
99
www.trilce.edu.pe Cuarto año de secundaria
Aprende más
1. Sean "x1", "x2", "x3" y "x4" raíces de la ecuación:
3x4+6x3+2x2–5x+7=0; relacionar correcta-
mente:
x1.x2.x3.x4 A
3
2
x1.x2.x3+...+x2.x3.x4 B
3
7
x1.x2+x1.x3+...+x3.x4 C – 2
x1+x2+x3+x4 D
3
5
2. Indicar si las siguientes proposiciones son
verdaderas (V) o falsas (F) respecto a la ecuación:
ax4 + bx3 + cx2 + dx + e = 0; a ≠ 0
"b", "c", "d" , "e" ∈ .
A. Presenta cuatro raíces................................( )
B. Si: a≠b≠c≠d ∧ e=0→ x1=0 es una raíz.....( )
C. Si: a=d ∧ b=c=e=0→x1=0 es una raíz..( )
D. Posee solo tres raíces reales.......................( )
3. Respecto a la ecuación polinomial ,completar:
P(x) = 45(x – 6)4(x + 2)8(x – 1)2 x=0
A. La raíz que más se repite es: .......................
B. La raíz: x=–2 tiene multiplicidad: ..............
C. La ecuación tiene ............... raíces.
D. La ecuación tiene .............. soluciones.
4. Si una raíz de: x3 – 3x2 – 13x + 15=0 es igual
a 5, hallar las otras raíces.
a) {3 ; – 1} b) {– 3 ; – 1} c) {– 3 ; 1}
d) {–
3
1 ; 1} e) {
3
1 ; – 1}
5. Si la ecuación: xn+2 + 4xn+1 + 7xn – 1 = 0
presenta cuatro raíces, hallar "n".
a) 4 b) 3 c) 2
d) 1 e) 5
6. Si una raíz de: x3 – 5x2 + 4x – 20 = 0 es igual
a 5, hallar las otras dos.
a) – 2 b) – 2 i c) 2 i
d) ± 2 i e)
2
1
7. Halle el valor de "a" en la ecuación:
x3 + x2 + (1 – 3a)x – 24 = 0, si el producto de
dos de sus raíces raíces es - 8.
a) – 1 b) 2 c) 4
d) 5 e) 6
8. Si: 3x3 – 2x2+7x+k=0 tiene C.S.={x1; x2; x3};
además:
x x x x x x
1 1 1
7
8
1 2 2 3 1 3
+ + =
			
Calcular "k".
a)
4
7 b) –
4
7 c) 1
d) – 1 e)
4
1
9. Calcular el valor de "m", sabiendo que las raíces
de: 4x3 – 24x2+mx+18 = 0 son: x1=α+β,
x2=α y x3 = α – β.
a) 18 b) 21 c) 23
d) 25 e) 27
10. Calcular "a + b" en la ecuación:
x3 + ax2 + bx + 7 = 0
para que una de sus raíces sea x1 = 1 – 8 ,
siendo "a" y "b" ∈ .
a) 2 b) 5 c) 8
d) – 8 e) – 5
11. Si "x0" es una raíz de la ecuación: x5 – 3 = 4x,
hallar el valor de:
–
x
x
8 1
2 5
0
0
5
+
a)
2
1 b)
3
2 c) –
5
3
d) –4 e) 1
Capítulo
100
Colegios
TRILCE Central: 6198-100
Practica en casa
12. Indicar la suma de la mayor raíz positiva con la
mayor raíz negativa que se obtienen al resolver:
36x4 – 148x2 + 16=0.
a) 0 b)
6
11 c)
3
5
d) –
6
11 e) –
6
5
13. Formar una ecuación bicuadrada que tenga por
dos de sus raíces : – 2 3 y 5.
a) x4+42x2+280=0 b) x4 – 40x2+390=0
c) x4 – 37x2+300=0 d) x4 – 42x2+280=0
e) x4+37x2+280=0
14. Calcular la cantidad mínima de papel decorati-
vo para forrar una caja de galletas que tiene las
siguientes dimensiones:
		 Largo = x1 + x2 + x3
Ancho= x1x2 + x2x3 + x1x3
		 Altura = x1x2x3
donde: "x1", "x2" y "x3" son raíces de la siguien-
te ecuación polinomial: x3–12x2+42x–25=0
15. El campo de fútbol de un club campestre está
representado por un rectángulo de dimensio-
nes:
Largo = x1x2 + x2x3 + x1x3
Ancho= x1x2x3 + x1 + x2 + x3
donde: "x1", "x2" y "x3" son las raíces
de la siguiente ecuación polinomial: x3–
6x2+11x–6=0. Calcular el área rectangular.
16
1. Sean "x1", "x2", "x3" y "x4" raíces de la ecuación:
8x4–3x3+16x2–24x+1=0; relacionar correcta-
mente:
x1.x2.x3.x4 A 2
x1.x2.x3+...+x2.x3.x4 B
8
3
x1.x2+x1.x3+...+x3.x4 C 3
x1+x2+x3+x4 D
8
1
2. Indicar si las siguientes proposiciones son
verdaderas (V) o falsas (F) respecto a la ecuación:
ax3 + bx2 + cx + d = 0 ; a ≠ 0
"b", "c", "d" ∈
A. Presenta tres raíces...................................( )
B. Si: a≠b≠c ∧ d=0→x1=0 es una raíz.........( )
C. Si: a=d ∧ b=c→x1=–1 es una raíz..........( )
D. Posee solo dos raíces reales......................( )
3. Respecto a la ecuación polinomial ,completar:
P(x) = 36(x + 2)5(x – 3)6(x + 1)4x2=0
A. La raíz que más se repite es: .......................
B. La raíz: x=–1 , tiene multiplicidad: .............
C. La ecuación tiene .............. raíces.
D. La ecuación tiene ............ soluciones.
4. Si una raíz de: P(x) = 2x3 – 27x2 + 73x – 30=0
es igual a
2
1, hallar las otras raíces.
5. La ecuación: 3xn–8 + 4xn–7 + 5 = 0 presenta
diez raíces. Calcular "n".
6. Si una raíz de: x3 – 3x2 + 9x – 27 = 0 es igual
a 3, hallar las otras dos raíces.
7. Si una raíz de la ecuación: x3–12x2+39x–n=0
es la semisuma de las otras dos, calcular: –
n 3.
8. Las raíces de: 2x3 + 9x2 + 10x + b = 0 son
proporcionales a 1, 2 y 6. Calcular: b2 – 1
9. La ecuación: (n+1)xn–1+6x2 – 2nx + 3n =
0tiene tres raíces: "x1" ; "x2" y "x3". Calcule:
		 G = x1 + x2 + x3 + x1x2x3
10. Si: 3 – 2 2 es una raíz de la ecuación:
x3 – 8x2 + ax + b = 0, calcular el valor de
"a – b".
11. Si "b" es una raíz de la ecuación:
2x3 – x + 5 = 0, calcular: E=
–
b
b
3
1
3
+
Álgebra
101
www.trilce.edu.pe Cuarto año de secundaria
Tú puedes
1. Si "x1", "x2" y "x3" son las raíces de: x3+mx+10=0; calcular la suma de cubos de las mismas.
a) – 18 b) 27 c) – 30 d) – 27 e) 18
2. En la ecuación cúbica: x3 + 2007x2 + 2008x + 2009 = 0, la suma de inversas de dos de sus raíces
es igual a la tercera; halle esta última.
a) 2 b) 3 c) - 1 d) 4016 e) 2007
3. Sea la ecuación: x3 – 5x2 = 5x – 1, cuyas raíces son: – 1, α y β. Calcular el valor de:
– –
6 1 6 1
2 2
α
α
β
β
+
a) 1 b) 2 c) – 3 d) 4 e) – 2
4. Si:
		"α" es una raíz de la ecuación: x2 = – x – 1
		"β" es una raíz de la ecuación: x5 = x + 2
Indicar el valor de: β5 – a3β+2
a) 1 b) 2 c) 3 d) 4 e) 5
5. Si: x1 = 3 – 2 3 , x2 = – 3 y "x3" son raíces de la ecuación: x3 + ax2 + bx + c = 0; determinar:
(a – x3), si: c = 4 3 – 6
a) 2 3
3
4
+ b) –8–2 2 c) –9+ 3 d) 2 3 e)
3
4 –2 3
12. Indicar la suma de la mayor raíz positiva con la
mayor raíz negativa que se obtienen al resolver:
9x4 – 37x2+4=0.
13. Formar una ecuación bicuadrada que tenga por
dos de sus raíces a – 2 y 2.
14. Calcular la cantidad mínima de papel decorativo
para forrar una caja de galletas que tiene las
siguientes dimensiones:
		 Largo = x1 + x2 + x3
Ancho= x1x2 + x2x3 + x1x3
		 Altura = x1x2x3
donde: "x1", "x2" y "x3" son las raíces de la
siguiente ecuación polinomial:
x3 – 15x2+36x – 20 = 0.
15. El campo de fútbol de un club campestre está
representado por un rectángulo de dimensiones:
Largo = x1x2 + x2x3 + x1x3
Ancho= x1x2x3 + x1 + x2 + x3
donde: "x1", "x2" y "x3" son las raíces de la
siguiente ecuación polinomial: x3 – 4x2 + 10x
– 8 = 0.
Calcular dicha área rectangular.
Capítulo
102
Colegios
TRILCE Central: 6198-100
Matemática moderna
La historia matemática del siglo
XIX es rica y fecunda. Numerosas
teorías nuevas aparecen y se
completan trabajos comenzados
anteriormente. Domina la cuestión
del rigor; esto se manifiesta en
análisis con Cauchy y la suma de
series (la cual reaparece a propósito
de la Geometría), teoría de funciones
y particularmente sobre las bases
del cálculo diferencial e integral, al
punto de desplazar las nociones de
infinitamente pequeño que habían
tenido tanto éxito el siglo pasado.
Más aún, el siglo marca el fin del amateurismo matemático: las matemáticas eran consideradas hasta
entonces como obra de algunos particulares; en este siglo, se convierten en profesiones de vanguardia.
El número de profesionales no deja de crecer y las matemáticas adquieren una importancia nunca antes
vista. Las aplicaciones se desarrollan rápidamente en amplios dominios, haciendo creer que la ciencia
todo lo puede; algunos sucesos así parecen atestiguarlo, como el descubrimiento de un nuevo planeta
únicamente por el cálculo, o la explicación de la creación del Sistema Solar. El dominio de la Física, ciencia
experimental por excelencia, se ve completamente invadido por las matemáticas: el calor, la electricidad,
el magnetismo, la mecánica de fluidos, la resistencia de materiales y la elasticidad, la cinética química, ...
son todas matematizadas.
http://es.wikipedia.org/wiki/Historia_de_la_matem%C3%A1tica
17
Repaso II
En este capítulo aprenderemos
.
. Radicación algebraica
.
. Factorial - número combinatorio
.
. Binomio de Newton
.
. Números complejos
.
. Ecuaciones de primer grado
.
. Ecuaciones de segundo grado
.
. Ecuaciones polinomiales
Álgebra
103
www.trilce.edu.pe Cuarto año de secundaria
* Completa el crucigrama algebraico.
1
5
6
7
2 4
8
6
4
7
5 8
3
2
3
1
HORIZONTAL
1. Igualdades de la forma: ax+b=0 (a≠0).
2. Igualdades de la forma: ax2+bx+c=0 (a≠0).
3. Expresiones algebraicas de la forma: x
n
, n ∈ , n ≥ 2.
4. Combinaciones de "n" elementos tomados de "k" en
"k".
5. Raíces de una ecuación cuadrática cuyo producto es
uno.
6. Ecuaciones cuárticas de la forma: x4n+x2n+1=0.
7. Expresiones binomiales elevados a un cierto
exponente natural.
8. Los números complejos de la forma: z=a+bi, están
expresados mediante la forma...
VERTICAL
1. Cantidades que tienen parte real y parte imaginaria.
2. El producto de números consecutivos desde el 1
hasta el mismo número inclusive.
3. Igualdades polinomiales de grado "n" (n ≥ 2).
4. Forma de efectuar los radicales presentes en el
denominador.
5. Representan el conjunto solución de una ecuación.
6. Son raíces opuestas de una ecuación cuadrática cuya
suma es cero.
7. Son radicales de la forma: A B
+
8. Es la unidad que representa a las cantidades
imaginarias.
Cruci - álgebra
Capítulo
104
Colegios
TRILCE Central: 6198-100
Aplica lo comprendido
1. Reducir: E= 2 – –
18 8 50 98
+
2. Transformar a radicales simples:
a) 4 2 3
+ 		 b) 6 20
+
3. Al racionalizar:
–
7 6
6 7
+ , se obtiene: "a+b c "
Hallar "a + b + c".
4. Hallar "x" en la ecuación: (x – 2)! = 120.
5. De la igualdad: C
30
3x = C
30
x+6
Hallar un valor de "x".
6. Obtener el quinto término en la expansión de:
(x3 + 1)7.
7. Simplificar:
		–
–
–
–
i
i
i
i
i
1
1
1
1
1
1
+
+
+ ; i= 1
-
8. Resolver: 9x–(5x+1)–{2+8x–(7x–5)+9x}=0
9. Hallar "m", si las raíces de la ecuación:
		 (m – 3)x2 – (m + 2)x + 3m – 15 = 0
son recíprocas.
10. Relacione correctamente, de acuerdo a la
ecuación: cx2 + ax + b = 0, (c ≠ 0) , donde
"x1" y "x2" son sus raíces.
1. Raíces reales e iguales			 ( )
2. x1 + x2					 ( )
3. Discriminante				 ( )
4. x2 = 16					 ( )
5.  x1 – x2					 ( )
6. Raíces imaginarias conjugadas		 ( )
7. x2 = 10x					 ( )
8. x1.x2					 ( )
9. 2x2 – 5x + 2 = 0			 ( )
10. Raíces reales y diferentes			 ( )
11. El polinomio: P(x)=x3–x tiene: ( )
12. La ecuación:
		
–
–
–
x
x
x
1
4
5
2 1
1
4
5
1
+ = + es:			 ( )
13. La ecuación:					 ( )
		 x–(2x+1)=8–(3x+3)+2x–6 es:
14. El polinomio:
		 H(x)=2(x–1)4(x+2)7; tiene:		 ( )
15. Unidad imaginaria.			 ( )
Relacionar:
A.
c
b
B. D = a2 – 4cb
C. x = 0 ∨ x = 10
D. Raíces recíprocas
E. D = 0
F. –
c
a
G. D > 0
H. x = 4 ∨ x = –4
I. D < 0
J. –
c
a cb
4
2
K. Once raíces
L. Compatible indeterminada
M.Incompatible
N. i = (0; 1) = –1
N. Tres raíces
17
Álgebra
105
www.trilce.edu.pe Cuarto año de secundaria
Aprende más
1. Descomponer los siguientes radicales dobles en
radicales simples.
a) x x
1 2
+ +
b) x y xy
5 2 5
+ +
c) –
x x
2 2 4
2
+ ; (x ≥ 7)
2. Calcular "A + B", si:
– –
A B
15 2 56 8 2 7
+ + =
a) 6 b) 7 c) 8
d) 9 e) 10
3. Hallar el lugar del término independiente en la
expansión de: P(x) = (x2 +
x
1
3
)15 ; x ≠ 0.
a) Lugar 6 b) Lugar 7 c) Lugar 8
d) Lugar 9 e) Lugar 10
4. A partir de la ecuación: a! (a! - 5) = 6, calcular
el valor de: a 1
+ .
a) 2 b) 3 c) 4
d) 5 e) 6
5. Calcular "n" a partir de:
		C
8
2
+ C
8
3
+ C
9
4
+ C
10
5
= C
11
n
a) 9 b) 7 c) 6
d) 3 e) 1
6. A partir del binomio: P(x,y) = (x5 + yn)8
Hallar el valor de "n", si el grado del sexto
término es 45.
a) 6 b) 8 c) 4
d) 12 e) 9
7. Si: z=
( – )
( ) ( )
i
i i
1
1 1
4
8 10
+ + +
, hallar: Re(z)+Im(z)
a) 4 b) - 4 c) - 12
d) 12 e) - 6
8. Si: w = 3 – 2i y z = i + w , hallar:
–
–
z
z w
3
a)
3
5 b) –
5
3 c)
5
3
d) –
3
5 e) - 1
9. Hallar el mayor valor de "α", tal que una de las
raíces de: P(x) = x3 – 28x + α es el doble de la
otra.
a) 24 b) 48 c) - 48
d) - 24 e) - 12
10. Calcular "k", si las raíces de la ecuación:
x3 – 6x2 + kx + 10 = 0 están en progresión
aritmética.
a) 4 b) – 8 c) 3
d) - 6 e) 2
11. Si "a" y "b" son las raíces de la ecuación:
x2 – 6x + c = 0 , entonces: a b c
9
2
2 2
+ +
es igual a:
a) 3 b) 6 c) – 6
d) 4 e) – 3
12. Sea la ecuación: (m – 5)x + 2n = 12
indeterminada; hallar "mn".
a) 5 b) 6 c) 30
d) 18 e) 36
13. Resolver: (x+1)2 + (x+2)2 = (x+3)2 + (x+4)2
a)
2
1 b) –
2
1 c)
2
3
d) –
2
3 e) –
2
5
14. Si una solución de la ecuación dada es
2
3 , halle
el valor de "m": 4mx2 + 10mx – 2m – 11 = 0
a) 2 b) – 4 c)
2
1
d) 5 e)
4
1
15. Resolver:
x x
x x
x x
x x
5 15
7 12
6 16
8 13
2
2
2
2
+ +
+ + =
+ +
+ +
Indicar una de sus raíces.
a) 1 b)
2
3 c)
2
1
d) –
2
1 e) –
2
3
Capítulo
106
Colegios
TRILCE Central: 6198-100
Practica en casa
16. Siendo "x1" y "x2" raíces de la ecuación:
		x2 – 8x – 12 = 0
calcular: (x1 + 1)–1 + (x2 + 1)–1
a)
5
8 b)
21
10 c) –
3
10
d)
15
2 e) – 5
17. Hallar el valor de “k” para el cual la ecuación:
x2 + 2(k + 2)x + 9k = 0 tiene raíces iguales.
Indique el mayor valor.
a) 4 b) 2 c) – 4
d) – 1 e) 3
18. Dada la ecuación: 5x2+7x+3=0, determinar
la ecuación de segundo grado que tiene por
raíces las inversas de las raíces de la ecuación
dada.
a) x2+7x+5=0 b) x2+2x – 3=0
c) 2x2 – 7x+3=0 d) x2+5x+7=0
e) 3x2+7x+5=0
19. Si "x1", "x2" y "x3" son raíces de:
		x3 – 6x2+11x – 6=0
Calcular: (x1x2x3) ÷ (x1 + x2 + x3)
a)
2
1 b) – 1 c) 1
d)
5
6 e)
3
11
20. Simplificar:
		
		
–
( )
i i
i i
2 8
9 4
3 6
+
= G
2
; i 1
= -
a) 8 b) – 8 c) 4
d) – 4 e) 2
17
1. El término central en la expansión de:
P(x)=(x4+xn)14 ; es de grado 49; hallar "n".
2. Hallar "x" en la ecuación:
( – )!
( – )!–
x
x
4 2
3 4 2
+
= 2
3. De la ecuación:
		C
a+1
a +C
a+2
a+1+C
a+3
a+2+...+C
2a
2a–1 =126
Obtener el valor de: M= a
5 4
+
4. Calcular la posición del término en el desarro-
llo de: ax
x
y
2
3
2
+
c m
4
, x ≠ 0, que adopta la forma:
24xnyn.
5. Efectuar:
– – – –
16 2 63 12 2 35 8 2 15 4 12
+ + +
6. Efectuar:
		 –
5 2 6
1
7 2 10
3
8 2 15
2
+ +
+
+
7. Resolver:
16x–[3x – (6–9x)] = 30x+[–(3x+2) – (x+3)]
8. Formar la ecuación de segundo grado, si sus
raíces son:
		 x1 = 3+ 5
x2 = 3 – 5
9. Simplificar: –
i i i
i i i
2 4 4
5 4 7
3 13 28
15 6 25
+
+
+
10. Hallar "m", si las raíces de la ecuación son
iguales: x2 – 2 (1+3m)x+7(3+2m)=0; (m>0)
Álgebra
107
www.trilce.edu.pe Cuarto año de secundaria
Tú puedes
1. Siendo "a" y "b" raíces de la ecuación: 5x2 – 23x + 11 = 0; hallar el valor de E=
–
– .
–
–
a
a
b
b
2 9
3 1
2 9
3 1
c c
m m
a)
2
1 b)
2
3 c) 1 d) 2 e) 4
2. Indicar la solución de: – – –
x x x x
1 1
2 4 2 4
+ +
3
3
= x
		
a) 2 b) 0 c) 1 d) 3 e) – 3
3. Indicar el equivalente de:
–
i i
2
1 7
2
1 7
+ +
c c
m m
4
4
a) 1 b) – 1 c) 3 d) 5 e) 6
4. Hallar el cociente que se obtiene al dividir el término central del desarrollo de x
x
1
+
` j
4n
, entre el
coeficiente de "xn" en el desarrollo de: (1 – 4x)–
n
2
1
+
c m
.
a) 1 b) – 1 c) 2 d) – 2 e)
2
1
5. Calcular:
.
.
. .
. .
. . .
. . . ...
1
4
3
4 8
3 5
4 8 12
3 5 7
4 8 12 16
3 5 7 9
+ + + + +
a) 2 3 b) 3 2 c) 2 2 d) 3 3 e) 4 2
11. Resolver en "x":
(a – b)x+
( )
( )
( )
( )
a b x
a b
a b
a a b
2
2 2 2 2 2
+
+
=
+
+
12. Al resolver la ecuación: x4–5x2–6=0 en C,
hallar una raíz.
13. Si: z=
–
b i
a i
3
2
+ es un número real, halle el valor
de:
a
a b
+ .
14. Reducir: M =
a bi i a bi
a bi i a bi
+ - -
- + + ; i 1
= -
15. Si "x1", "x2" y "x3" son raíces de la ecuación:
2x3 – x2 + 3x – 4 = 0, calcule el valor de:
x x x x x x x x x
1 1 1 1 1 1
1 2 3 1 2 1 3 2 3
+ + + + +
Capítulo
108
Colegios
TRILCE Central: 6198-100
Biografía de Gauss, Karl Friedrich
Matemático, físico y
astrónomo alemán.
Nacido de una familia
humilde, desde muy
temprana edad dio
muestras de una
prodigiosa capacidad
para las matemáticas
(según la leyenda, a los
tres años interrumpió
a su padre cuando
estaba ocupado en
la contabilidad de su
negocio para indicarle un error de cálculo). Su tesis doctoral (1799) versó sobre el teorema fundamental del
Álgebra (que establece que toda ecuación algebraica de coeficientes complejos tiene soluciones igualmente
complejas), que Gauss demostró. Su fama como matemático creció considerablemente cuando fue capaz de
predecir con exactitud el comportamiento orbital del asteroide Ceres, avistado por primera vez pocos meses
antes, para lo cual empleó el método de los mínimos cuadrados, desarrollado por él mismo en 1794 y aún
hoy día la base computacional de modernas herramientas de estimación astronómica. En 1807, aceptó el
puesto de profesor de Astronomía en el Observatorio de Gotinga, cargo en el que permaneció toda su vida.
En esos años maduró sus ideas sobre geometría no euclidiana, esto es, la construcción de una geometría
lógicamente coherente que prescindiera del postulado de Euclides de las paralelas aunque no publicó sus
conclusiones, se adelantó en más de treinta años a los trabajos posteriores de Lobachewski y Bolyai.
Universidad Göttingen
Gauss
18
Matrices
En este capítulo aprenderemos
.
. Definición y orden de la matriz
.
. Tipos de matrices
.
. Relación entre matrices
.
. Operaciones con matrices
Álgebra
109
www.trilce.edu.pe Cuarto año de secundaria
Adición
Multiplicación por un
escalar
Multiplicación de
matrices
A = [aij]m×n
B = [bij]m×n
A = [aij]m×n
"k" es un número real
A = [aij]m×n
B = [bij]n×p
A + B = [aij +bij]m×n kA = [kaij]m×n
MATRICES
Arreglo rectangular de números
ordenados en filas y columnas
A × B = C
A m × n . B n × p = C m × p
Síntesis teórica
Capítulo
110
Colegios
TRILCE Central: 6198-100
Aplica lo comprendido
Saberes previos
1. Relacionar correctamente dada la siguiente
matriz:
		A =
4
8
3
7
e o
a11+a12 A 11
Traz(A) B 10
a11+a21 C 7
a12+a22 D 12
2. Indicar verdadero (V) o falso (F) respecto a la
siguiente matriz:
		B =
2
9
1
5
e o
• Su traza es 10........................................( )
• La traza de su transpuesta es 7...............( )
• Es de orden 4........................................( )
• a11 + a22 = 8 .......................................( )
3. Completar correctamente a partir de la matriz:
			 C =
4
0
1
3
e o
• Ct =
• 2C =
• C2 =
4. Calcular "abcd" si:
		
–
–
–
–
a
b
c
d
3
1
2
0
5
4
1
1
=
e e e
o o o
5. Calcular "x+y+z+w", si:
		 –
–
2
–
–
x
y
z
w
1
2
1
3
0
1
2
1
=
e e e
o o o
		
1. Resolver:
• –
x
2
3 1= x + 5 → 		 x = ___________
• x x
3 2 6
5
+ = →		 x = ___________
• (x+1)(x+3)=x2 →		 x = ___________
2. Siendo: A =
4
3
8
1
5
6
e o
Completar:
• Elementos de la fila 1: __________________
• Elementos de la fila 2: __________________
• Elementos de la columna 1: _____________
• Elementos de la columna 2: _____________
• Elementos de la columna 3: _____________
3. Resolver:
• x+2[x+2(x+2)] = 6 → x =
• 3 – {x – (1 – x)} = x → x =
4. Si:
a
b
c
d
a c
b d
+ =
+
+
e e e
o o o
Calcular "mn", en:
m
n
1
2
3
4
+ =
e e e
o o o
5. Si: (a b) – (c d) = (a – c b – d)
Calcular "x+y", en: (7 4) – (1 3) = (x y)
18
Álgebra
111
www.trilce.edu.pe Cuarto año de secundaria
Aprende más
1. Relacionar correctamente las siguientes columnas:
Condición para
sumar, restar o
igualar matrices
A
Cambia filas por
columnas
Condición para
multiplicar ma-
trices
B
Suma los elemen-
tos de la diagonal
principal
La matriz trans-
puesta
C
Número de co-
lumnas de la pri-
mera igual al nú-
mero de filas de la
segunda
La traza de una
matriz
D Igual orden
2. Indicar verdadero (V) o falso (F) según
corresponda:
• Para multiplicar matrices necesariamente
deben tener el mismo orden.................... ( )
• Toda matriz tiene inversa........................ ( )
• Al elevar una matriz al cuadrado, todos los
elementos se elevan al cuadrado............. ( )
• Una matriz y su transpuesta siempre tienen
la misma traza......................................... ( )
3. Completar:
• La matriz que tiene igual número de filas y
columnas se llama matriz ______________
• La matriz que al multiplicar por otra matriz
resulta la matriz identidad, se llama matriz
_________________
• El producto indicado de la cantidad de filas
y columnas se llama ____________ de la
matriz.
4. Si:
–
– –
a x
y
3
2
5
4
3
3
3
=
e e
o o
calcular: a – x + y
a) 8 b) 6 c) 5
d) 7 e) 3
5. Sean las matrices:
A =
–
–
x
y
y
2 1
3 2
e o ; B =
– –
y
x
x
5
1
2
2
+
e o
C =
–
–
2
4
5
1
e o
Hallar "A+C", si: A = B
a)
5
3
3
1
e o b)
5
9
3
1
e o c)
–
5
4
2
2
e o
d)
1
0
2
1
e o e)
5
3
2
1
e o
6. Escribir explícitamente la matriz:
A = (aij)2x3 / aij = ;
– ;
j i j
i j i j
2
<
i
H
+
)
a)
3
1
4
0
5
0
e o b)
–
3
5
1
6
2
1
e o c)
– –
–
3
5
1
6
2
1
e o
d)
– –
–
2
5
1
6
2
1
e o e)
3
5
1
6
2
1
e o
7. Escribir explícitamente la matriz:
		 A = (aij)3x2 / aij = i+2j
a)
3
4
5
5
6
7
f p b)
3
4
5
7
8
6
f p c)
5
6
7
7
8
9
f p
d)
4
0
1
2
0
4
f p e)
4
1
0
5
6
7
f p
8. Sean las matrices:
		 A =
0
3
1
2
e o ; B =
–
2
0
3
1
e o
que verifican el sistema de matrices x, y
		
–
x y A
x y B
2
+ =
=
)
Calcular la matriz "x".
Capítulo
112
Colegios
TRILCE Central: 6198-100
18
a) 3
4
1
3
7
0
f p b)
–
2
3
2
2
5
2
1
J
L
K
K
K
N
P
O
O
O
c)
4
3
7
0
e o
d)
–
–
3
3
4
2
9
7
J
L
K
K
K
N
P
O
O
O
e)
–
4
9
4
3
2
7
1
J
L
K
K
K
N
P
O
O
O
9. Dado el sistema matricial:
x + y =
–
5
2
1
3
e o ; x – y =
1
2
1
7
e o
Hallar: xt . yt
a)
6
2
6
12
e o b)
–
–
6
2
6
12
e o c)
–
5
2
5
0
e o
d)
–
1
2
1
1
e o e)
–
–
6
2
6
12
e o
10. Si: A =
–
3
2
1
1
e o ; además: F(x) = x2 + 2x – 5
Hallar "F(A)" e indicar la suma de sus elementos.
a) 6 b) 8 c) 10
d) 12 e) 15
11. Sean las matrices:
		 A =
–
2
3
1
1
e o ; B =
m
n
1
5
e o
Si "A" y "B" son permutables respecto a la
multiplicación, hallar "m+n".
a) 1 b) 2 c) 3
d) 4 e) 5
12. Si "x" es matriz solución de: Ax = B, calcular la
traza de "xtB", siendo: A =
1
2
1
1
e o y B =
2
1
e o
a) 0 b) 1 c) 2
d) 3 e)
2
1
13. Si: A2=B2=
1
0
0
1
e o; AB=
–
0
1
1
2
e o ; BA=
–
2
1
1
0
e o
hallar: (A + B)2
a)
4
0
0
4
e o b)
0
4
4
0
e o c)
4
4
4
4
e o
d)
–
–
4
0
0
4
e o e)
–
–
0
4
4
0
e o
14. Edú administra tres tiendas y en cada una de
ellas produce tres tipos de artículos: "a", "b" y
"c". Por cada kilogramo de artículo "a" obtiene
una ganancia de S/.0,4 por el "b" S/.0,3 y por el
"c" S/.0,5. La siguiente tabla muestra el número
de kilogramos de artículos vendidos diariamente
en cada una de las tiendas. Calcular la ganancia
de Edú en cada tienda y la ganancia total.
Artículos
Tiendas
1 2 3
a 200 100 200
b 300 200 100
c 100 200 300
15. En un vivero se cultivan dos árboles: eucalipto y
huarango que son distribuidos en dos mercados,
como se muestra:
Clase de árbol
Mercado
A B
Eucalipto 80 50
Huarango 40 90
La ganancia por la venta de cada árbol es: S/.8
por el eucalipto y S/.6 por el otro. Calcular
la ganancia obtenida en cada mercado y la
ganancia total.
Álgebra
113
www.trilce.edu.pe Cuarto año de secundaria
Practica en casa
1. Relacionar correctamente las tablas respecto a
la matriz.
		 A =
6
2
4
5
e o
Traz(A) A 6
a21+a12 B –22
Traz(–At) C 11
a21a12 – a11a22 D –11
2. Indicar verdadero (V) o falso (F) según
corresponda, dada la matriz:
		 B =
3
7
5
4
e o
• b11b22 = b21+b12 ...................................( )
• La traza de "B" equivale a 12...................( )
• El orden de la matriz es 2×2....................( )
3. Dada la siguiente matriz:
		 A =
3
0
0
4
2
0
5
3
1
f p
Completar:
• "A" se denomina matriz triangular _________
• El valor de su traza es: __________________
• La suma de sus elementos es: ____________
4. Sean las matrices:
		 A =
–
–
x y x
x y
2
3
= G ; B =
y
2
3
4
4
+
= G
Hallar "xy", si: A = B.
5. Luego de escribir explícitamente la matriz,
hallar "Traz(B)", si: B = [bij]3x3 / bij = 2i – j
6. Sean las matrices:
		 A =
–
x y x
y
3
1
e o ; B =
–
–
y
x
2
1
6
6
e o ; C =
– –
4
2
8
3
e o
Si: A = B, hallar: 3A + 2C.
7. Sean las matrices:
		 A =
2
1
3
2
e o ; B =
–
1
4
2
1
3
2
e o
Hallar "AB".
8. Hallar "x" al resolver el sistema de matrices x,y
		 x y A
x y B
2
2 3
- =
+ =
)
Donde: x ; y ∈ k2x2
		 A =
–
6
7
3
4
e o ; B =
–
12
7
8
8
e o
9. Dados:
		 A =
–
2
1
1
2
e o ; B =
–
5
0
1
1
e o
Si: P(x; y) = x+y+2, hallar: P(A; B)
10. Dada la matriz:
		 A =
–
– –
x y
y x
x y
x y
x
x y
2
3
9
3
8
2
2
7
+
+
> H
Donde se cumple:
		 Traz(A) = 16 ; a21+a31=a22+1
Calcular "xy".
11. Calcular "xy", si las matrices:
		 A =
12
1
3
4
e o ; B =
–
x
y
21
16
48
1
e o
verifican: A2 = B
12. Hallar la matriz "x" que resuelve:
		 x
1
2
3
1
11
7
4
3
=
e e
o o
Indicar como respuesta la suma de sus
elementos.
13. Sea: B = [bij]3x3 ; si: bij = 2i – (–2)j
Indique la traza de "B".
Capítulo
114
Colegios
TRILCE Central: 6198-100
Tú puedes
14. Mathías produce los artículos "A", "B" y "C"
y las vende en cajones a dos supermercados
diferentes "La Oferta" y "La Rebaja". La ganancia
que se obtiene es de S/.10 por cada cajón de
artículo "A", S/.8 por el de "B" y S/.6 por el de
"C". Calcular la ganancia generada por las ventas
en cada supermercado, si el número de cajones
vendidos a los supermercados se muestra a
continuación:
Artículos
Supermercados
La Oferta La Rebaja
A 60 80
B 80 100
C 70 50
15. En una fábrica se recogen dos producciones al año,
quesedistribuyenentresmercados.Latablamuestra
el número de paquetes enviados a cada mercado.
Producción
Supermercados
A B C
1 100 90 50
2 60 110 80
La ganancia de la primera producción es de S/.6
por paquete y S/.8 en la segunda producción.
Calcular la ganancia obtenida por cada mercado
y la ganancia total anual.
18
1. Si: A =
–
–
3
2
5
2
e o ; B =
–
2
4
3
5
e o ; C =
–
–
7
2
3
1
e o; resolver: 3(x – 2A) = 5(B – C) + 2(x – A – B)
a)
–
–
29
6
4
28
e o b)
–
–
29
6
4
28
e o c)
–
–
29
6
4
28
e o d)
29
6
4
28
e o e)
– –
29
6
4
28
e o
2. Hallar el valor de "F(A)", si: F(x) = x3 – 3x2 – 2x + 4; siendo: A =
–
2
3
3
1
e o.
a)
4
12
8
16
e o b)
–
–
4
12
8
16
e o c)
–
–
–
–
4
12
8
16
e o d)
–
–25
4
21
21
e o e)
–
–
4
21
21
25
e o
3. Dada la matriz: A =
–
–
1
2
1
1
1
0
1
0
0
f p , calcular: A100.
a) A b) – A c) I d) 2I e) φ
4. Hallar la suma de los elementos de la matriz: C = (BA)t – 2A, si: A = –
2
1
2
0
4
2
1
1
1
f p ; B = –
– –
6
2
1
3
4
5
2
0
2
f p
a) –2 b) –1 c) 0 d) 1 e) 2
5. Calcular:
– –
0
1
2
3
0
1
2
3
1
2
3
4
1
2
1
1
2
1
4
1
R
T
S
S
S
S
S
> =
V
X
W
W
W
W
W
H G
a)
5
10
15
20
R
T
S
S
S
S
S
V
X
W
W
W
W
W
b)
5
15
20
25
R
T
S
S
S
S
S
V
X
W
W
W
W
W
c)
5
15
25
30
R
T
S
S
S
S
S
V
X
W
W
W
W
W
d)
5
10
20
30
R
T
S
S
S
S
S
V
X
W
W
W
W
W
e)
5
15
25
35
R
T
S
S
S
S
S
V
X
W
W
W
W
W
115
www.trilce.edu.pe Cuarto año de secundaria
Capítulo
¿De dónde surgieron los determinantes?
Por supuesto, en el contexto de la resolución de sistemas de
ecuaciones lineales. Pero no solamente ahí: una vez dentro
del cálculo diferencial e integral, también en los sistemas de
ecuaciones diferenciales, cambios de variables en métodos
de integración, y en el estudio de propiedades de las formas
cuadráticas en tres o más variables que se pueden ver
asociadas, por ejemplo, a la teoría de números, pero que
aparecen en muchas otras partes de las matemáticas. Es casi
increíble pero se encuentra un método matricial en la China
del 200 a.C.; se trata de un sistema de tres ecuaciones con tres incógnitas. Ya en el siglo XVI, Cardano ofreció
un método para resolver un sistema lineal de dos ecuaciones, que es básicamente lo que conocemos como
la "regla de Cramer'' (aunque no llega a la noción de determinante). Tampoco se puede dejar de reconocer
en el trabajo Elements of curves de Witt, en 1660, lo que podría señalarse como una diagonalización de
una matriz simétrica. Puede decirse que los sistemas de ecuaciones lineales fueron iniciados por Leibniz en
1678; de hecho, en 1693 usó índices en los coeficientes de un sistema de tres ecuaciones con dos incógnitas
y, eliminando las variables, obtenía una
expresión como "determinante". Se afirma
que la primera aparición del determinante
en Europa se dio en una carta de Leibniz a
L'Hôpital, en 1683, e incluso usó el término
"resultante'' para sumas combinatorias de
términos de un determinante. Algo similar a
la regla de Cramer se encuentra en algunos
de sus trabajos. También estudió sistemas de
coeficientes de formas cuadráticas, que lo
empujaron hacia las matrices.
Cardano
Determinantes
19
En este capítulo aprenderemos
.
. Definición
.
. Regla de Sarrus
.
. Propiedades generales
.
. Menor complementario de una componente
.
. Método de Cramer
Capítulo
116
Colegios
TRILCE Central: 6198-100
19
Orden 1 Orden 2
Propiedades
• |A| = |At| • |AB| = |A||B| • B
A
B
A
= ; B ≠ 0
• |kA| =kn |A|
k : Es un escalar ; A : una matriz de orden "n"
Orden 3
A = [a11] A =
a11 a12
a21 a22
A =
a11 a12 a13
a21 a22 a23
a31 a32 a33
|A| = a11 |A| = a11 a22 –a21 a12
|A| = (a11a22 a33 +a12 a23a31+a21a32a13)
– (a31a22a13+a21a12a33+a32a23a11)
DETERMINANTES
|A| o Det (A)
"A" una matriz cuadrada
Síntesis teórica
Álgebra
117
www.trilce.edu.pe Cuarto año de secundaria
Aplica lo comprendido
Saberes previos
1. Resolver:
• 2x – 1 = –
x
3
1 		 → x = ____________
• 3(x – 2) = 4(x – 3) → x = ____________
• x x
2 3 6
5
+ = 			 → x = ____________
2. Resolver:
• x2 – 9 = 0 		 →CS=________________
• x2 – 5x = 0 		 →CS=________________
• x2 – 5x + 6 = 0 →CS=________________
3. Hallar "x" en:
		 x x
8
7
2
3
+ = 38
4. Efectuar:
		
2
3
4
1
5
1
3
0
+
-
e e
o o
5. Efectuar:
		
2
1
1
2
3
1
e e
o o
1. Relacionar correctamente:
a c
b
0
A ad – bc
a
b
a
b
B ab – cd
a
c
d
b
C 0
a b
c d
b
d
+
+
D ab
2. Indicar verdadero (V) o falso (F) respecto a:
		 B =
6
2
9
3
= G
• |B| es positivo ....................................... ( )
• |B| = |Bt| ............................................. ( )
• |Bt| = 0 ................................................. ( )
• |B| es negativo ...................................... ( )
3. Completar correctamente:
• El ......... de la matriz identidad es la unidad.
• El determinante es un valor asociado a una
matriz ...............
• En la matriz de orden 2: A =
a b
a
b
a
+
e o
		 Su determinante equivale a: ....................
4. Calcular "x" en:
		
x
5
2
1
=4
5. Calcular:
		
1
2
3
0
4
5
0
0
6
Capítulo
118
Colegios
TRILCE Central: 6198-100
Aprende más
1. Relacionar correctamente las tablas:
a
b
c
d
A ab
a
b
c
d
ab
ab
bc
ad
B –
a
b
c
d
c
d
a
b
C
ad
bc
bc
ad
a
b
c
d
2
2
2
2
D
a
c
b
d
2. Indicar verdadero (V) o falso (F) según
corresponda:
• El determinante de una matriz cuadrada es
igual al determinante de su transpuesta...( )
• El determinante de la matriz identidad es
cero.........................................................( )
• Si dos filas son iguales el determinante de la
matriz es cero .........................................( )
• Si su determinante es cero, la matriz es
simétrica ................................................( )
3. Completar:
• Al intercambiar dos filas o columnas
contiguas en una matriz, el valor del
determinante cambia de ________________
• Un escalar que multiplica a un determinante
solo afecta a una __________ o ___________
• El método de Sarrus solo se aplica para
matrices de orden _____________
4. Calcular el determinante:
		
–
–
– –
4
3
1
3
2
7
5
8
5
a) 100 b) 90 c) 80
d) 10 e) 0
5. Calcular:
		
1
1
1
5
7
8
25
49
64
a) 5 b) 4 c) 6
d) 3 e) 2
6. Indicar la suma de las soluciones al resolver:
		
–
–
x
x x
2
1
3
1
4
0
0
=
a) 1 b) 2 c) 3
d) 4 e) 5
7. Calcular: P(–1; 0; 2), si: P(x;y;z) =
x y z
2
1
0
4
1
3
a) 19 b) 20 c) 21
d) 22 e) 23
8. Hallar el determinante de la matriz:
		 A =
14 387
14 386
14 388
14 387
= G
a) 14 386 b) 1 c) 2
d) 14 387 e) 0
9. Si "a" y "b" son raíces de: x2 – 4x+1=0,
calcular el determinante de:
		 A =
–
α β
β
α β
α
+ +
= G
a) 4 b) 9 c) 16
d) 25 e) 36
10. Calcular "x" al resolver:
–
x
x
x
4
3
3
6
2
4
2 3
5
+ = 7
Indicar como respuesta: 3x+2.
a) 2 b) 4 c) 6
d) 8 e) –2
11. Calcular el determinante de la matriz "x" que
verifica:
		x
7
5
4
3
8
6
5
4
=
= =
G G
a) 1 b) 2 c) 3
d) 4 e) –3
12. Indicar la suma de las soluciones al resolver:
		
–
–
–
x
x
x
3
5
6
1
3
6
1
1
4
+
+
= 0
a) 0 b) – 5 c) 6
d) 4 e) – 4
19
Álgebra
119
www.trilce.edu.pe Cuarto año de secundaria
Practica en casa
13. Resolver:
		
x
x
x
x
x
x
x
x
x
1
2
3
5
7
1
2
+
+
+
+
+
+
+
+ –
x
0
0
6
2
0
7
8
1
= 8
a) – 4 b) 6 c) 3
d) –2 e) 7
14. Un alumno del colegio Trilce tiene sus notas
de Aritmética (A), Álgebra (X), Geometría (G)
y Trigonometría (T), representados por los
siguientes determinantes:
		
G
4
0
1
= 15 ;
A
1
2
3
= 46
X
2
0
0
2
0
3
1
5
= 200 ;
T T
2
1
3
1
2 3
+ = 19
¿Cuál fue su mejor nota?
15. Si el ingreso diario de un producto está dado por
la relación: I = P.Q., donde:
		 I : Ingreso
		 P : Precio unitario
		 Q : Cantidad vendida
¿Cuál fue el ingreso mensual si está representado
por el valor de los siguientes determinantes?
			P =
3
2
5
4
0
7
3
1
1
			Q =
3
2
4
5
1. Relacionar correctamente:
x
5
2
1 = 4 A x=4
x
x
3
4 = 0 B x=14
x
2
16
8 = 0 C x=2
x
2 5
9
= 8 D x=0
2. Indicar verdadero (V) o falso (F) según corres-
ponda: |A| =
–
–
1
3
2
4
; |B| =
–
–
4
2
3
1
• |A| < |B|........................................ ( )
• |A| > |B|........................................ ( )
• |A| = |B|........................................ ( )
• |A| + |B| = – 4.............................. ( )
3. Completar respecto al determinante:
		|M| = a
a
b
b
1
1
1
1 1
2 2
• Es el determinante de ...........................
• El valor de |M| es ................................
4. Calcular el determinante:
2
5
1
1
3
4
3
2
3
5. Calcular:
a
b
c
a
b
c
1
1
1
2
2
2
6. Dadas las matrices: A =
3
1
1
1
e o y B =
4
0
2
3
e o ;
hallar:
A
B
AB
7. Calcular "x" al resolver:
x x x
5
25
2
4
4
16
= 24
8. Calcular: |B| =
910
500
410
450
230
220
370
180
190
9. Calcular: |C| =
2012
0
0
2013
5
0
2014
25
2
10. Indicar el producto de las soluciones al resolver:
		 –
–
x
x
x
5
8
0
2
0
1
1
3
2
3
0
+ =
11. Resolver:
–
–
–
x
1
0
4
1
2
3
1
2
= 0
Capítulo
120
Colegios
TRILCE Central: 6198-100
Tú puedes
12. Calcular: |A| =
4
3
2
1
5
6
7
8
2
4
6
8
4
3
2
1
13. Hallar "|A|" si: A =
b
a b
b
c
b c
a c
1
1
1 2
+ +
+
> H
14. Un alumno del colegio Trilce tiene sus notas
de Aritmética (A), Álgebra (X), Geometría (G)
y Trigonometría (T), representados por los
siguientes determinantes:
		
X
3
4
2
= 52 ;
A
2
4 5
= - 54
G
3
2
1
0
4
0
0
2
= 96 ;
T
T
2 1
4 2
3
5
+ = 62
¿Cuál fue su mejor nota?
15. Si el ingreso diario de un producto está dado por
la relación: I = P.Q., donde:
		 I : Ingreso
		 P : Precio unitario
		 Q : Cantidad vendida
¿Cuál fue el ingreso mensual si está representado
por el valor de los siguientes determinantes?
		P =
2
5
2
3
2
3
5
4
4
; Q =
5
3
3
6
19
1. Sea la progresión geométrica: ÷÷2:n2:n3:n4...
cuya razón es: k2; se cumple en ella que la suma
de los cuatro primeros términos es igual a 80.
(k ∈ +). Hallar: 2a – b, a partir del siguiente
resultado:
a 1
b 2
ak2			 k2
bk2			2k2
ak3		 k3
bk3 2k3
ak k
bk 2k
+ + + =120
a) 1 b) 2 c) 3
d) 4 e) 6
2. Si "A" es una matriz definida por:
		A =
h		 –1 0 0
hx		
h –1 0
hx2		 hx h –1
hx3		hx2 hx h
,
entonces el valor del "Det(A)", es:
a) h3(x+h)3 b) x3(x+h)
c) (x+h)3 d) x(x+h)3
e) h(x+h)3
3. Calcular:
			
0 a b c
–a 0 d e
–b –d 0 f
–c –e –f 0
a) (af+be – cd)2		 b) (af – be+cd)2
c) (af – bd+ce)2		 d) (ad+bf – ce)2
e) (ad – bf+ce)2
4. Calcular:
		
x 0 –1 1 0
1 x –1 1 0
1 0 x–1 0 1
0 1 –1 x 1
0 1 –1 0 x
a) (x2+x+1)(x3+x+1)
b) (x2 – x+1)(x3+1)
c) (x2 – x+1)(x3 – x – 1)
d) (x2 – x – 1)(x3 – x – 1)
e) (x2 – x+1)(x3 – x+1)
5. Hallar:
		
x 1 0 0 ... 0
n–1 x 2 0 ... 0
0 n–2 x 3 ... 0
0 0 n–3 x ... 0
. . . .		.
. . . .		.
. . . .		.
0 0 0 0 ... x
a)
k
n
1
=
% (x+n – k) b)
k
n
1
=
% (x+n+2k)
c)
k
n
1
=
% (x+n – 2k) d)
k
n
1
=
% (x+n+1 – 2k)
e)
k
n
1
=
% (x+n – 1 – 2k)
121
www.trilce.edu.pe Cuarto año de secundaria
Capítulo
Gabriel Cramer
Fecha y lugar de nacimiento: 31 de julio de 1704 en Génova (Suiza).
Fecha y lugar de fallecimiento: 4 de enero de 1752 en Bagnols-
sur-Cèze (Francia).
Un poco de su vida : Cramer viajó bastante y conoció a muchos
grandes matemáticos de su época, con los que mantenía
correspondencia intercambiando información sobre nuevos
descubrimientos matemáticos.
Aunque la regla lleva su nombre, hay razones para pensar que Mc
Laurin usó esta regla antes.
Escribió sobre filosofía de
la leyes y del Gobierno,
y sobre la historia de las
matemáticas.
Trabajó en una oficina
pública, participó en la artillería y en actividades de fortificaciones
para el Gobierno, instruyó a trabajadores sobre técnicas de
reparación de catedrales.
El trabajo más conocido es Introduction á l´Analyse des Lignes
Courbes Algebriques (1750); estudió y clasificó las Curvas
Algebraicas (la regla de Cramer aparecía en el apéndice).
El exceso de trabajo, combinado con la caída de un carruaje
provocaron su fallecimiento. Fue una persona de buen corazón y
agradable, nunca contrajo matrimonio.
Cramer
Sistema de ecuaciones
20
En este capítulo aprenderemos
.
. Definición, forma general de un sistema lineal
.
. Solución de un sistema, sistemas equivalentes
.
. Clasificación de los sistemas lineales
.
. Método de resolución de un sistema lineal
Capítulo
122
Colegios
TRILCE Central: 6198-100
20
SISTEMAS DE
ECUACIONES
Definición
Resolución Clasificación
Igualación
Compatible
Determinado Indeterminado
Incompatible
Reducción
Sustitución
Cramer
(1er grado)
Síntesis teórica
Álgebra
123
www.trilce.edu.pe Cuarto año de secundaria
Aplica lo comprendido
Saberes previos
1. Resolver:
• –
x x
3
4
2
5
+ = 		 → x =
• – –
x x
2
2 1
3
3 1
+ = x → x =
2. Resolver:
• –
x 4 = 5 → x =
• –
x 1
3
= 2 → x =
3. Resolver:
•
x x
1
1
1
6
5
+
+
= → CS =
• –
x x
2
1
3
1
6
1
+ +
= → CS =
4. Resolver:
• 4x2 – 49 = 0 → C.S. = { ; }
• 9x2 – 1 = 0 → C.S. = { ; }
5. Resolver:
• x2 – x = 20		 → C.S. = { ; }
• x2 + x = 30→ C.S. = { ; }
1. Resolver:
–
x y
x y
9
1
+ =
=
) A xy=15
–
x y
x y
2 11
2 1
+ =
=
) B x+y=5
x y
x y
2 11
2 4
+ =
+ =
) C xy=20
x y
x y
3 3
3 13
+ =
+ =
) D x+y=4
2. Indicar verdadero (V) o falso (F) dado el sistema:
		 x y
x y
4 5 2
5 6 1
+ =
+ =
)
• Es compatible indeterminado................( )
• No tiene solución..................................( )
• Es compatible determinado...................( )
• Se cumple que: x+y=–1......................( )
3. Completar respecto al sistema:
		 mx y
x my
1
1
+ =
+ =
)
• Si: m=1, el sistema es .............................
• Si: m=–1, el sistema es ...........................
• Si: m=2, el sistema es .............................
4. Indicar el valor de "x+y" del sistema:
		 x y
x y
7 4 3
5 3 1
+ =
+ =
)
5. Calcular "x" al resolver el sistema:
		 x y
x y
4 3 3
2 6 3
+ =
+ =
Z
[

]
]
]
Capítulo
124
Colegios
TRILCE Central: 6198-100
Aprende más
1. Relacionar al sistema: ax by c
mx ny p
+ =
+ =
)
Sistema incompati-
ble
A
m
a
n
b
p
c
= =
Sistema compatible
determinado
B
m
a
n
b
!
Sistema compatible
indeterminado
C
m
a
n
b
p
c
!
=
2. Indicar verdadero (V) o falso (F) según
corresponda:
• El sistema incompatible tiene infinitas
soluciones............................................. ( )
• El sistema indeterminado no tiene solución
............................................................. ( )
• Todo sistema inconsistente es incompati-
ble 		 ................................................ ( )
• Todo sistema indeterminado es inconsis-
tente ................................................ ( )
3. Completar:
• Un sistema lineal es de ............... grado.
• Se usa los determinantes para resolver un
sistema lineal usando la regla de .................
• Las ecuaciones de un sistema lineal,
gráficamente representan .......... en el
plano cartesiano.
4. Calcular "xy" al resolver:
		 x y
x y
2 3 8
4 5 14
+ =
+ =
)
		
a) 1 b) 2 c) 3
d) 4 e) 5
5. Resolver:
		
–
x y
x y
7 3
2
4
+ =
=
*
Indicando el valor de "x+y"
a) 3 b) 7 c) 10
d) 12 e) 15
6. Calcular "x – y" al resolver:
		
1 2
6
7
2 1
3
4
x y
x y
+ =
+ =
Z
[

]
]
]
a) 2 b) 3 c) 1
d) –1 e) –2
7. Calcular "x" al resolver:
		 ( ) ( )
( ) ( )
x y
x y
2 3 3 2 18
3 4 4 3 36
+ + + =
+ + + =
)
a) –12 b) –6 c) 0
d) 6 e) 12
8. Calcular "a" en el sistema incompatible:
		( )
( )
a x ay
x a y
2 2 7
5 3 8
+ + =
+ + =
)
a) 2 b) 4 c) 6
d) 8 e) 10
9. Indicar el valor de "m" en el sistema
indeterminado:
		–
–
mx y
x my
1
1
+ =
=
)
a) 1 b) – 1 c) ±1
d) 2 e) – 2
10. Calcular "m" para que el siguiente sistema sea
inconsistente:
		( – )
( – )
m x y
x m y
3 3 5
2 2 7
+ =
+ =
)
a) 1 b) 3 c) 5
d) 7 e) 9
11. Calcular "m" para que el siguiente sistema tenga
solución única:
		
x y
x y
x my
2 3 13
4 5 23
6 18
+ =
+ =
+ =
Z
[

]
]
]
a) 2 b) 4 c) 6
d) 7 e) 8
20
Álgebra
125
www.trilce.edu.pe Cuarto año de secundaria
Practica en casa
12. Calcular "a" para que el sistema siguiente sea
compatible determinado:
		
		
– –
–
–
x y
x y
x ay
3 1
5 7 11
9 35
=
=
=
Z
[

]
]
]
a) 3 b) 5 c) 7
d) 9 e) 11
13. Calcular "6x" del sistema:
–
–
–
x y x y
x y x y
3
2
3
4 3
3
2
3
4 1
+
+ =
+
=
Z
[

]
]
]
a) 1 b) 3 c) 5
d) 7 e) 9
14. Edú, Mathías y Carla pueden soldar 37 metros
lineales por hora cuando trabajan juntos. Edú
y Mathías juntos pueden soldar 22 metros
lineales por hora, mientras que Edú y Carla
juntos pueden soldar 25 metros lineales por
hora. ¿Cuántos metros lineales por hora pueden
soldar cada uno de ellos por separado?
15. Un ciclista tiene un promedio a distintas
velocidades cuesta arriba, en terreno llano y
cuesta abajo. Él estima el siguiente kilometraje
para sus tres últimos recorridos:
km cuesta
arriba
km terreno
llano
km cuesta
abajo
Tiempo
total (horas)
2 15 5 1,5
6 9 1 1,4
8 3 8 1,6
¿Cuáles son las velocidades promedio cuesta
arriba, en terreno llano y cuesta abajo?
1. Relacionar correctamente:
x y
x y
2 3 4
4 6 8
+ =
+ =
) A
Compatible
determinado
x y
x y
10 15 30
2 3 5
+ =
+ =
) B
Comtapible
Indeterminado
x y
x y
2 3 5
3 2 5
+ =
+ =
) C Incompatible
2. Indicar verdadero (V) o falso (F) según corres-
ponda:
• Todo sistema incompatible es inconsistente
...............................................................( )
• Todo sistema inconsistente es indetermina-
do ..........................................................( )
• Un sistema compatible puede tener dos
soluciones............................................... ( )
• El sistema incompatible no tiene solución.... ( )
3. Dado el sistema:
ax by c
bx ay d
+ =
+ =
)
Completar:
• El sistema es inconsistente si ..............
• El sistema es indeterminado si .....................
• El sistema es .......... si: a=b y c ≠ d
4. Calcular: (x + y)y – x , al resolver:
		
– –
x y
x y
2 5 26
3 4 7
+ =
=
)
5. Calcular "xy" al resolver:
		 x y
x y
2 3 6
4 2 8
3 2
2 4
+ =
+ =
)
6. Indicar el valor de "7y" luego de resolver:
		 ( ) ( )
( ) ( )
x y
x y
3 5 5 3 36
4 2 2 4 18
+ + + =
+ + + =
)
7. Indicar "x" que verifica el sistema:
		
4 3 4
2 – 6 –3
x y
x y
+ =
=
Z
[

]
]
]
Capítulo
126
Colegios
TRILCE Central: 6198-100
Tú puedes
8. Resolver e indicar el valor de "y":
		
3 – 4 5
2
1
5
2
x
y
x
y
=
+
=
Z
[

]
]
]
]
			
9. Para qué valor de "m" el siguiente sistema:
		 ( – )
( )
m x y
x m y
2 3 4
6 2 1 12
+ =
+ + =
)
tiene infinitas soluciones.
10. Hallar "m" para que el sistema sea incompatible:
		( )
( )
m x y
m x y
1 2 5 7
2 4 8
+ + =
+ + =
)
11. Calcular "a2 + b2" en el siguiente sistema com-
patible indeterminado.
		( – ) – ( – )
–
x y
x y
3 5 10
4 3 5
α β =
=
)
12. Calcular " x y
+ " al resolver:
		 –
x y
x y
9 4 108
3 2 18
=
+ =
)
13. Luego de resolver el sistema:
		 x y x y
x y x y
3 2 2 3 7 10
2 2 3 2 3 7 14
– – –
– –
+ + =
+ + + =
)
Indicar el valor de "3x – 2y".
14. La edad de Edú es la suma de las edades de
Fatima y Mathías. La edad de Fatima es 2 años
más que la suma de las edades de Mathías y
Marco. La edad de Mathías es cuatro veces la
edad de Marco. La suma de las cuatro edades
es 42. ¿Qué edad tiene Edú?
15. En una feria campestre los boletos para los
adultos se venden en $ 5,50; para los jóvenes
en $ 4,00 y para los niños $ 1,50. El día de la
apertura, el número de boletos para jóvenes y
niños que se vendieron fue 30 más que la mitad
de los boletos de adultos vendidos. El número
de boletos para jóvenes vendidos tiene cinco
más que cuatro veces el número de boletos
para niños. ¿Cuántos boletos de cada tipo se
vendieron, si la venta total de boletos ascendió
a $ 14 970?
20
1. Calcular "y" al resolver:
		
–
x y xy
x y
2 8 9
2 1
+ + =
=
)
a) 4 b) 6 c) 8
d) 16 e) 32
2. Hallar "xy" del sistema:
		
–
–
–
–
x y
x y
x y
x y
4
3
2 7
2 5
3
2
+
+
=
+
+
=
a) 2 b) 3 c) 4
d) 5 e) 6
3. Calcular "xyz" al resolver:
			
1 1 – 1 6
1 – 1 1 4
1 1 1
x y z
x y z
y z x
+ =
+ =
+ =
Z
[

]
]
]
]
]
]
a)
2
1 b)
90
1 c)
60
1
d)
30
1 e) 1
4. Indicar "xy" luego de resolver el sistema:
			 – –
–
–
–
–
x a
a
y b
b a b
x a
a
y b
b a b
+ = +
=
Z
[

]
]
]
]
a) a b) b c) a – b
d) a+b e)1+ a b ab
+ +
5. Indicar "x – y" al resolver:
			 ( – )
–
ax by a b
bx ay a b
2 2 2
2 2
+ =
+ =
)
a) a+b b) a – b c) a
d) b e) 1
127
www.trilce.edu.pe Cuarto año de secundaria
Capítulo
Desigualdades e inecuaciones
lineales
21
En este capítulo aprenderemos
.
. Desigualdades
.
. Inecuaciones lineales
Números reales
En la gran mayoría de los temas que se tratan
en Matemática, se tiene como Universo un
conjunto que es llamado el conjunto de los
números reales. Conoceremos algunas de
sus propiedades fundamentales; además,
se tendrá una idea descriptiva de dicho
conjunto. De una manera inductiva se
analizará la formación del conjunto universo
de los números reales, empezando por los
números naturales, considerados como
un conjunto primitivo en la construcción
de los números. Veremos como surge la
necesidad de aumentar dicho conjunto para
formar el conjunto de los números enteros,
continuando con los racionales y paralelamente con los irracionales, hasta llegar finalmente al conjunto
universo de los números reales.
Definición número real, todo número racional o irracional y se designa por la letra .
Los números reales se expresan en forma decimal, un número entero, un decimal exacto, un decimal
periódico o un decimal con infinitas cifras no periódicas. En Matemática, los números reales incluyen a los
números racionales y los números irracionales.
Capítulo
128
Colegios
TRILCE Central: 6198-100
21
DESIGUALDADES
Definición
Teoremas
• Notación
• Relación de
orden
C ∈ R
Operaciones entre
desigualdades
Inecuaciones
Solución
Inecuaciones
de 1er. grado
Sumando o
restando "C" a los
2 miembros
Multiplicando o
dividiendo por "C"
a los 2 miembros
Elevando a
exponente par
Elevando a
exponente impar
Multiplicación
División
Suma
Resta
Intervalos
No
acotados
Acotados
Síntesis teórica
Álgebra
129
www.trilce.edu.pe Cuarto año de secundaria
Aplica lo comprendido
Saberes previos
1. Completar:
• El opuesto de – 6 es ................
• El opuesto de
4
3 es ...............
• El recíproco de – 6 es ...............
• El recíproco de
4
3 es ...............
2. Indicar si los valores son reales o imaginarios
en:
• x = –16 		 → x es .........................
• y = –8
3
		 → y es .........................
• z = – 25 → z es .........................
• w = (– )
4 2
→ w es .........................
3. Completar usando los símbolos mayor (>),
menor (<) o igual (=).
•
4
3 		 ..........
4
5
• –
4
3 .......... –
4
5
•
2
1		 ..........
3
2
• –
2
1		 .......... –
3
1
4. Resolver:
• x2 + 1 = 0 → CS= ..................................
• x2 – 2 = 0 → CS= ..................................
5. Resolver:
• x +
– –
x x
4
1 4
4
1
= + → CS= .....................
• 5(x – 6) = 3(x – 6) → CS= ........................
1. Relacionar correctamente:
a+b=b+a A Ley distributiva
a(b+c)=ab+ac B Ley conmutativa
a(bc)=(ab)c C Elemento neutro
a+0=0+a=a D Ley asociativa
2. Indicar verdadero (V) o falso (F) en:
• Se cumple siempre:
		 x<y →
x y
1 1
> ..................................( )
• Se cumple siempre:
		 x<y → x3<y3 ..............................................( )
• Se cumple siempre:
		 x<y → x2<y2 ...............................................( )
• Se cumple siempre:
		 a<x<b → a2<x2<b2 ...............................( )
3. Completar correctamente:
• Si: x ∈ 〈 – 3 ; 2〉 → x2∈ .......................
• Si: x ∈ 〈 0 ; 1〉 →
x
1 ∈ .........................
• Si: x ∈ 〈– 2 ; 3〉 → x3 ∈ .......................
4. Resolver: – –
x x
2
1
3
1
+ <1
5. Resolver: (x – 1)(x – 5) ≥ (x – 3)2
Capítulo
130
Colegios
TRILCE Central: 6198-100
Aprende más
1. Relacionar correctamente:
a ≥ b A ab+a3 ≤ 0
b ≤ a ≤ 0 B a2 ≥ b2
0 ≤ b ≤ a C a3 ≥ b3
a ≤ 0 ≤ b D a2 ≤ b2
2. Indicar verdadero (V) o falso (F) según corres-
ponda:
• x ≥ 1 → x2 ≥ 1.......................................( )
• –1 < x ≤ 2 → 0 ≤ x2 ≤ 4.......................( )
• –4 < x ≤ – 2 → 4 ≤ x2 ≤ 16..................( )
• x ≤ – 2 → x2 ≤ 4...................................( )
3. Completar adecuadamente:
• Representado gráficamente como un
segmento de recta, al conjunto de infinitos
puntos reales se le denomina .....................
• Ningún número real elevado al cuadrado
puede ser ...............
• El único número real que no tiene inversa es
el ...............
4. Si: –2 < x ≤ 3, calcular el intervalo de: x2 – 1
a) ]– 1 ; 8] b) [3 ; 9] c) ]3 ; 8]
d) [– 1 ; 8] e) ]– 1 ; 8[
5. Si: x ∈ 〈– 2 ; 5], hallar el intervalo de variación
de: M =
–
x
x
6
2 1
+
a) ;
8
3 11
; E b) – ;
8
3 11
; E c) – ;
8
3 3
; E
d) – ;
11
8
3
; e) ;
8
3 11@
6. Si: x, y ∈ +, calcular el máximo valor que
puede tomar "xy", si: x+y=14
a) 50 b) 49 c) 48
d) 7 e) 0
7. Si: x ∈ +, indicar el mínimo valor que toma:
x
x
6
150
+
a) 5 2 b) 5 c) 10
d) 10 e) 25 10
8. ¿Cuántos valores enteros negativos verifican?
		 – –
x x x
3 6 2 4
1
<
a) 2 b) 1 c) 3
d) 5 e) Ninguno
9. Indicar la suma de los valores enteros que
verifican: 1 – 2x < 10 + x < 15 – 4x
a) – 2 b) – 6 c) – 4
d) – 3 e) – 5
10. Indicar el menor valor que puede tomar "x" en:
		 –
x x
3
2 1
4
3 1
+ + ≥ x + 3
a) 5 b) 8 c) 4
d) –3 e) 7
11. Indicar la raíz cuadrada del mayor número
entero que verifica la inecuación:
		 x x x
6
1
2
1
2
1
5 3
1
10
2 3
<
+ + + +
` ` `
j j j
a) 5 b) 3 c) 4
d) 2 e) 6
12. Indicar cuántos valores enteros de "x" verifican
el sistema:
		 9
2 –3
5
–1 2
3
2
5
3 –2 4
x x
x x
<
>
+
+ +
Z
[

]
]
]
a) 5 b) 3 c) 4
d) 2 e) 1
13. Para: a<b<0, calcular el máximo valor que
podría tomar "x" en la desigualdad:
		 ( ) –
a
b x
b
a
a
b
b
a
1 4
2
2
#
+ + c m
a)
( )
b a b
a
4
2
+
b)
( )
a a b
b
4
2
+
c)
a b
ab
4
+
d)
b
a
4
2
e)
a
b
4
2
21
Álgebra
131
www.trilce.edu.pe Cuarto año de secundaria
Practica en casa
1. Relacionar correctamente:
b<0<a A 0<
a
1<
b
1
a>b>0 B a – b<0
a<b<0 C ab<0
a<b D ab>0
2. Indicar verdadero (V) o falso (F) según
corresponda:
• 0<x<1 →
x
1>1 ...................................( )
• 0<x<1 →
x
1
2
>
x
1
3
...............................( )
• – 1<x<1 → 0 ≤ x3 ≤ 1 .........................( )
• –1<x ≤ 0 → x3<x2 ...............................( )
		
3. Completar adecuadamente:
• El ............................ cerrado incluye a los
extremos.
• La media aritmética de números positivos,
siempre es ............ o .............. que la media
geométrica.
• La media aritmética es igual a la media
geométrica cuando los elementos que la
conforman son .....................
4. Sea: a; b; c ∈ +; hallar el intervalo de "M" en:
M=
b
a
c
b
a
c
+ +
5. Si: a<m<b, ¿cuál o cuáles de las siguientes
afirmaciones son verdaderas?
I. m2 – (a+b)m+ab<0
II. –
a m
2 2
∉
III. a–1>b–1
6. Si: x ; y ∈ +, tal que: x + 2004y = 2004 ,
indique el máximo valor de "xy".
7. Si: x > 5, ¿cuál es el mínimo valor que toma la
expresión: E(x) = x +
x 5
49
-
?
8. Indicar cuántos valores enteros positivos verifican:
		 – –
x x x
2 3
2
2
1
4
<
9. Indicar la suma de los valores enteros de "x"
que verifican:
		 – x
2
3
6
1
3
2
$ $
10. Indicar cuántos valores enteros de "x" verifican
el sistema: 2x+8 ≤ 5x – 1 ≤ 3x + 7
11. Resolver el sistema:
		 – –3 2 –5
x x x x
7
4 9
4
3 10
< >
/
+
12. Si: a>0, resolver: –
a
x
a
x a
1
2 1
2
>
+
+
+
14. Las lecturas de temperaturas con las escalas
Fahrenheit y Celsius se relacionan mediante la
fórmula:
C=
9
5 (F-32). ¿Quévaloresde"F"corresponden
a los valores de "C" tales que: 30 ≤ C ≤ 40?
15. La producción estimada "x" en la refinería "La
Pampilla" verifica:
200 000 ≤ 5x - 4 500 000 ≤ 225 000, donde "x"
es la medida en barriles de petróleo.
Determinar:
• La producción máxima de la refinería.
• La producción mínima de la refinería.
Capítulo
132
Colegios
TRILCE Central: 6198-100
Tú puedes
1. Sea: a>0 y b>0, determinar el menor valor de "k" tal que: ( )
a b
a b
3 3
3
+
+
≤ k ; k ∈ .
a) 2 b) 3 c) 4 d) 5 e) 6
2. Si: a ; b ; c ∈ + , se puede afirmar que: k = ( )( )
abc
a b c a b c
2 2 2
+ + + +
es:
a) k≤1 b) k≤2 c) k≥1 d) k≥9 e) k≤20
3. Si: x>0, calcular el mínimo valor de la expresión: K = x +
x
4
2
a) 3
3
b) 2
3
c)
2
3
3 d)
3
2
3 e) 3
4. Sabiendo que: a ; b ; c ∈ + donde: a ≠ b ≠ c ; indicar el menor valor entero que puede tomar:
		 k = (a + b + c) (a–1 + b–1 + c–1)
a) 9 b) 10 c) 8 d) 11 e) 6
5. Calcular el mínimo valor positivo de: E=
–
b a
a b c
+ + , si f(x)=ax2+bx+c es no negativo x R a 0
>
/
6 !
a) 3 b) 2 c) 4 d)
2
5 e)
2
7
21
13. Si: a>b; además: a y b ∈ +, resolver:
		
b
ax
a
b
a
bx
b
a
<
+ +
14. Las lecturas de temperaturas con las escalas
Fahrenheit y Celsius se relacionan mediante la
fórmula: C =
9
5 (F - 32). ¿Qué valores de "F"
corresponden a los valores de "C" tales que:
50 ≤ C ≤ 60?
15. La producción estimada "x" en la refinería "La
Pampilla" verifica:
		 100 000 ≤ 30x - 5 600 000 ≤ 325 000
donde "x" es la medida en barriles de petróleo.
Determinar:
• La producción máxima de la refinería
• La producción mínima de la refinería.
133
www.trilce.edu.pe Cuarto año de secundaria
Capítulo
Inecuación de grado superior
Una inecuación es una expresión matemática la cual se caracteriza por tener los signos de desigualdad;
una expresión algebraica acompañado con una desigualdad nos da como resultado un conjunto en el
cual la variable independiente “x” puede tomar el valor cualesquiera de ese conjunto cumpliendo esta
desigualdad.
x
y
Región de
viabilidad
La región de viabilidad en un problema de programación lineal está definida por un juego de inecuaciones.
Otras aplicaciones de la programación lineal
Inecuaciones polinomiales
fraccionarias
22
En este capítulo aprenderemos
.
. Inecuaciones polinomiales
.
. Inecuaciones fraccionarias
Capítulo
134
Colegios
TRILCE Central: 6198-100
22
INECUACIONES
POLINOMIALES Y
FRACCIONARIAS
De 2do grado
Método de los puntos
críticos y signos en los
intervalos
Criterio del
discriminante
Aplicación directa de las
propiedades en R
Inecuaciones de grado
superior
Inecuaciones
fraccionarias
Síntesis teórica
Álgebra
135
www.trilce.edu.pe Cuarto año de secundaria
Saberes previos
1. Resolver:
• – –
x x
3
1
5
2 1
>
• x x
6 3
1
$
+
2. Si: x ∈ 〈1; 7] , indicar a qué intervalo pertenece:
• (8 – x) ∈ ..........
• (2x – 1) ∈ ..........
3. Si: x ∈ [2; 5〉, indicar el intervalo de variación
de:
•
x 1
3 !
+
c m ..........
4. Si: x∈〈–2; 6〉, indicar los intervalos de variación
de:
• (x2 – 4) → x ∈
• (x – 4)2 → x ∈
5. Si: x ∈ [1; 5], indicar el intervalo de variación
de:
•
x
x
1
2
+
+
c m ∈ ..........
1. Relacionar correctamente:
x2+1 ≥ 0 A x ∈ φ
x2+1<0 B x ∈ {1}
x2 – 1≤ 0 C x ∈
(x – 1)2 ≤ 0 D x ∈ [–1 ; 1]
2. Indicar verdadero (V) o falso (F):
• Si: x2 – x+1<0 → x ∈ φ ........................( )
• Si: x2 – x+1>0 → x ∈ .......................( )
• Si: x2 – x>0 → x ∈ 〈0 ; 1〉 .....................( )
• Si: x2+x<0 → x ∈ φ ..............................( )
3. Completar:
• Si: (x – 5)2<0 → x ∈ ...........
• Si: (x – 5)2 ≤ 0 → x ∈ ...........
• Si: (x – 5)2 ≥ 0 → x ∈ ...........
• Si: (x – 5)2 >0 → x ∈ ...........
4. Resolver:
		 (x – 2)(x – 4) (x – 6) < 0
5. Resolver:
		(x2+4)(x2 – 4) ≥ 0
Aplica lo comprendido
Capítulo
136
Colegios
TRILCE Central: 6198-100
Aprende más
1. Relacionar correctamente:
(x – n)2 ≥ 0 A x ∈ { }
(x – n)2 ≤ 0 B x ∈ – {n}
(x – n)2 < 0 C x ∈ {n}
(x – n)2 > 0 D x ∈
2. Indicar verdadero (V) o falso (F) según corresponda:
• Si: –3<x<4 → 9<x2<16....................( )
• Si: –5<x<–2 → 0<x2<25..................( )
• Si: – 6<x<5 → 0 ≤ x2<36..................( )
• Si: x>–1 → x3>–1...............................( )
3. Completar:
• En una inecuación fraccionaria, los puntos
críticos que provienen del .................
siempre son abiertos.
• Si el discriminante de un polinomio de
segundo grado es positivo, se aplica el
método de los puntos .............
• Un polinomio de segundo grado será no
negativo, si el coeficiente principal es
positivo y el ............ negativo o cero.
4. Resuelva: 15x2 – 2x – 8 ≤ 0; calcula el producto
del mínimo y el máximo valor de su conjunto
solución.
a)
15
4 b) –
5
2 c) –
15
1
d) –
15
8 e)
15
8
5. Si: 〈–∞ ; b] ∪ [1; +∞〉, es el conjunto solución
de la inecuación: 2x2+ax+1≥ 0; calcular: b – a
a) 7 b)
2
7 c) –
2
3
d)
2
1 e)
4
1
6. Resuelva la inecuación cuadrática:
		x2+14x+49 ≥ 0
a) 〈
3
5 ; +∞〉 b) 〈–∞; –2] ∪ 〈3;+∞〉
c) + d) φ
e)
7. Calcular el valor de (a – 2) si la inecuación en
"x": x2 + 2(1 – 2 )x+ a ≤ 0, se verifica para un
solo valor de "x".
a) 2 b) 1+2 2 c) 2 2 – 1
d) 2 2 e) 1 – 2 2
8. Resuelva la inecuación polinomial:
		 (x+2)(4x – 1)(–x + 3) > 0
e indica cuántos enteros no negativos la verifican.
a) 4 b) 3 c) 2
d) 1 e) 0
9. Hallar el máximo valor entero de "M" de modo
que se cumpla lo siguiente:
		x2 – 5x+4 – M ≥ 0 ; ∀ x ∈
a) – 3 b) – 5 c) – 4
d) 0 e) –2
10. Luego de resolver la inecuación:
		 (x – 4)5 (x2 – x+2)2 (2x – 1)3 (x4 – 16)<0
se obtiene: C.S. = 〈– a ;
a
1〉 ∪ 〈a ; b〉
Calcular el valor de "ab".
a) 2 b) 4 c) 6
d) 8 e) 12
11. Luego de resolver la inecuación:
		(x2 – x)2 (x3 – 1)(2x2 – 3x+1) (2x – 1)4<0
se obtiene: C.S. = 〈– ∞ ; m〉 – {n}
Calcular el valor de: mn.
a) 9 b) 8 c) 4
d) 1 e) 0
12. Resuelva las siguientes inecuaciones:
		 >
– 0
–
– 0
x
x
x
x x
4
2 1
1
2
2
/
G
+
+
e indica el intervalo solución común.
a) 〈–4 ;
2
1〉 b) 〈– 2 ;
2
1] c) 〈–2; +∞〉
d) 〈– 4 ;
2
1] e) 〈–2 ; 2〉
13. Luego de resolver la inecuación fraccionaria:
–
–
x
x
x
2 1
2 1
+ <0, se obtiene: C.S.= 〈a;0〉 ∪ 〈b;–a〉
Calcular el valor de (2b + a).
22
Álgebra
137
www.trilce.edu.pe Cuarto año de secundaria
Practica en casa
a) 0 b)
2
1 c) 1
d) 2 e) 4
14. Un rebaño de venados se introduce en una isla
pequeña. Al principio el rebaño aumenta con
rapidez; pero finalmente, el alimento disminuye
y la población también. Suponga que el
número "N(t)" de venados, a los "t" años, es:
N(t) = - t4 + 21t2 + 100, donde: t > 0
Determine los valores de "t" para los cuales:
N(t) > 0.
15. Un fabricante de cierto artículo ha estimado
que su ganancia en miles de dólares está dada
por la expresión: - 6x4+30x2 - 10, donde "x"
(miles) es el número de unidades producidas.
¿Qué nivel de producción le permitirá obtener
una ganancia de al menos $ 14 000?
1. Relacionar correctamente:
x2 ≤ 9 A x ∈ φ
(x2+3)(x–3) ≤ 0 B x ∈
x2 ≤ –9 C x ∈ [–3 ; 3]
x2 ≥ –9 D x ∈ 〈–∞ ; 3]
2. Indicar verdadero (V) o falso (F) según corres-
ponda:
• Si: x2 ≤ 0, entonces: x ∈ φ ....................( )
• Si: x2 ≥ 0, entonces: x∈ ....................( )
• Si: x3 ≤ 0, entonces: x ∈ –...................( )
• Si: x3 ≥ 0, entonces: x ∈ +..................( )
3. Completar al resolver las inecuaciones:
• Si:
–
–
x b
x a < 0 ; a<b → x ∈ ..............
• Si: (x – a)(x – b) ≥ 0 ; a>b → x ∈ ..............
• Si: (x – a)2(x – b) ≤ 0 ; a<b → x ∈ ..............
4. Resolver: 3x2 – x –10 > 0
5. Resolver la siguiente inecuación cuadrática:
		4x2 – 4x + 6 ≤ 0
6. Luego de resolver la inecuación: ax2+bx+c ≤ 0,
por el criterio de los puntos críticos, se obtiene:
C.S.=[
2
1; 2] . Calcular el valor de: –
a
b c
7. Hallar el mínimo valor entero de "a", que
verifique la inecuación: 1+8x–3x2<a; ∀x∈ .
8. Resolver: x3 > x
9. Dadas las inecuaciones:
• –
x
x
2
2 1
+
< 1 → C.S.=A
• –
x
x
1
1
+
> 0 → C.S. = B
Hallar "A – B".
10. Indique el conjunto solución de: x3+x2 ≤ 42x
11. Resolver:
		(x+6)4 (x+2)6 (x – 4)8 (x – 3)11 > 0
12. Indica la suma de valores enteros que verifican:
		
( )(– – )
(– )( – )
x x
x x x
9 4
8 2 8
2
2
+
+ +
≤ 0
13. Resuelva la inecuación polinomial:
		 (x – 2)(x – 4)(x – 6) ... (x – 44)<0
indicar la suma de soluciones enteras.
Capítulo
138
Colegios
TRILCE Central: 6198-100
22
14. El precio de venta de un artículo está dado por:
p = (200 - 3q) dólares, en donde "q" es el número
de artículos vendidos. El costo de producir estos
"q" artículos es: C=(650+5q) dólares. ¿Cuántas
unidades de este artículo se deben producir y
vender de manera que la utilidad no sea menor
que 2500 dólares?
15. Un rebaño de venados se introduce en una isla
pequeña. Al principio el rebaño aumenta con
rapidez, pero finalmente, el alimento disminuye
y la población también. Suponga que el número
"N(t)" de venados, a los "t" años, es:
N(t) = - t4 + 32t + 144 ; donde: t > 0
Determine los valores de "t" para los cuales:
N(t)>0.
1. El C.S. de la inecuación:
( – ) –
( – )( ) –
–
a b x
a b x
x a b
x
1
1 1<
+
+
es: 〈– ∞ ; – 1〉; entonces:
a) a – b = 2 b) b – a = 1 c) b + 2a = 1 d) 3b + 2 = a e) b – 2a = 1
2. Resolver: (x – 2)3 . . .( – 4) . –
x x x x
1 3 64
5 7 6 2
4
+ + ≥ 0
a) [–3; –1] ∪ [2 ;+∞> b) [–3; –1] ∪ [2; 8]		 c) [–3; –1] ∪ [2; 8] ∪ {–8}
d) 			 e) +
3. Resuelva: x(2x + 1) (x – 2) (2x – 3) > 63
Indique el producto de valores enteros negativos mayores que –5.
a) 6 b) –6 c) 24 d) –24 e) 12
4. Determinar el conjunto "A", si: A = /
( – )
( – ) –
( – )
( – ) –
x
x
x
x
x
19 1
19 2
19 2
19 4
<
+ +
!
' 1
3 3
2 2
a) x<17 b) 7<x<19 c) 0<x<17 d) x>19 e) 0<x<19
5. Indique las soluciones negativas de la inecuación:
– –
( – – )( )( – )
x x x
x x x x
2 2
2 35 2 1
5 3 2
2 3
+
+
≥ 0
a) – b) 〈–1; 0〉 c) 〈–7; 0〉 d) [–5; –2] e) [–5; –1]
Tú puedes
139
www.trilce.edu.pe Cuarto año de secundaria
Capítulo
Algo de historia de los números irracionales
La introducción de los distintos sistemas de números
no ha sido secuencial. En el siglo VII a.C, los griegos
descubrieron las magnitudes irracionales, es decir números
que no pueden ser expresados a través de una fracción, al
comparar la diagonal y el lado de un pentágono regular o
la diagonal y el lado de un cuadrado; familiarizados con la
extracción de las raíces cuadradas y cúbicas, sin embargo
no conocían los números negativos y el cero; tampoco
tenían un sistema de símbolos literales bien desarrollado.
Cuando la matemática Griega comenzó a declinar, Diofanto abandonó la representación geométrica de
los números y empezó a desarrollar las reglas del Álgebra y Aritmética, utilizando un literal, por ejemplo,
para representar las incógnitas de una ecuación.
Fueron los indios, entre los siglos V- XV, los que inventaron el sistema de numeración actual, introdujeron los
números negativos y comenzaron a operar con
los números irracionales de forma semejante
que con los racionales, sin representarlos
geométricamente. Utilizaban símbolos
especiales para las operaciones algebraicas,
como la radicación, encontraron métodos para
resolver ecuaciones y descubrieron la fórmula
del binomio de Newton (en forma verbal).
A principios del siglo XVI, los italianos Tartaglia y Ferrari lograron resolver por radicales, de forma
general, las ecuaciones de tercer y cuarto grado. La notación algebraica se perfecciona gracias a Viéte y
Descartes.
A mediados del siglo XVII en Gran Bretaña, Neper inventa los logaritmos y Briggs elabora las primeras
tablas de logaritmos decimales. A partir de esta época el nacimiento del análisis hizo que se despreciase
un poco el álgebra debido al interés sobre los estudios de magnitudes variables.
Los matemáticos G. Cantor, R. Dedekind, K. Weiertrass y B. Bolzano fueron los que culminaron la obra,
que duró medio siglo de investigaciones, sobre los números naturales, enteros, racionales e irracionales,
que considerados juntos, constituyeron lo que se denominó el sistema de los números reales.
Número p=
Longitud Circunferencia
Diámetro
=3,14159...
Número e = Lim (1+
n
1)n= 2,7182818...
Número φ =
2
1 5
+ = 1,61803...
Base Logaritmos Neperianos
Número Áureo
x→∞
Inecuaciones irracionales
23
En este capítulo aprenderemos
.
. Forma general
.
. Método de resolución
Capítulo
140
Colegios
TRILCE Central: 6198-100
23
INECUACIONES
IRRACIONALES
( )
x
P $
impar
( )
x
Q
( )
x
P #
par
( )
x
Q ( )
x
P #
par
( )
x
Q
par
( )
x
P #
impar
( )
x
Q
impar
( )
x
P
# par
( )
x
Q
P(x) ≥ 0
Q(x) ≥ 0
(Q(x))par ≤ P(x)
P(x) ≥ 0
Q(x) ≥ 0
P(x) ≤ (Q(x))par
P(x) ≥ 0
Q(x) < 0
P(x) ≥ 0
Q(x) ≥ 0
P(x) ≤ (Q(x))
P(x) ≤ Q(x) P(x) ≥ (Q(x))impar
UNIÓN
Síntesis teórica
Álgebra
141
www.trilce.edu.pe Cuarto año de secundaria
Aprende más
Aplica lo comprendido
Saberes previos
1. Resolver:
• x3<1 → x ∈ ............
• x2<1 → x ∈ ............
2. Resolver:
• x2+2<3 → x ∈ ............
• 5<x2+6 → x ∈ ............
3. Resolver:
• (x2+1)(x4+1)>0 → x ∈ ............
• (x3+1)(x6+32)<0 → x ∈ ............
4. Resolver:
• (x – 1)5 (x – 2)7 ≥ 0
• (x – 5)2 (x – 8)3 ≤ 0
5. Resolver:
•
–
–
x
x
9
4
2
2
≤ 0
•
x
x
4
9
2
2
+
+ <0
1. Relacionar correctamente:
x >2 A x ∈ [0 ; +∞〉
x <2 B x ∈ φ
x > – 2 C x ∈ [0 ; 4〉
x <– 2 D x ∈ 〈4 ; +∞〉
2. Indicarverdadero(V)ofalso (F)segúncorresponda:
• Si: x
3
<2, entonces: x<8.......................( )
• Si: x ≤ 0, entonces: x ∈ φ........................( )
• Si: x
3
<0, entonces: x ∈ φ.......................( )
• Si: x < 5 , entonces: x ∈ [0; 5〉..............( )
3. Completar:
• – –
x x
1 1
+ ≤ 0 → x ∈ ......
• –
x 3
4
≤ 1 → x ∈ ......
• –
x 3
3
≤ 1 → x ∈ ......
4. Resolver: –
x 4 ≥ 2
5. Resolver: –x
25 2
≤ 4
1. Relacionar correctamente:
x >0 A x ∈ { }
x <0 B x ∈ R+
x ≤ 0 C x ∈ R0
+
x ≥ 0 D x ∈ {0}
2. Indicar verdadero (V) o falso (F) según corres-
ponda:
• Ningún valor real verifica: x <–1.........( )
• Cualquier valor real verifica: x >–1......( )
• Solo un valor real verifica:
		 – –
x n n x
+ ≤ 0 ...................................( )
• Solo dos valores reales verifican:
		 – –
x n n x
2 2 2 2
+ ≥ 0..............................( )
3. Completar adecuadamente:
• El radicando de una raíz de índice par en una
inecuación irracional no puede ser .............
• Todo radical de índice impar puede ser
.......... o .............
• Al resolver una inecuación irracional el
resultado obtenido se debe .............. con las
condiciones de existencia.
Capítulo
142
Colegios
TRILCE Central: 6198-100
Practica en casa
1. Relacionar correctamente:
x +1 ≤ 0 A x ∈ [0 ; +∞〉
x – 1 ≥ 0 B x ∈ [1; +∞〉
x – 1 ≤ 0 C x ∈ φ
x +1 ≥ 0 D x ∈ [0; 1]
		
23
4. Resolver: –
x 4 <3
a) [0; 1[ b) ]–3; 2] c) [4; 13[
d) ]–2; 2] e) ]1; 3]
5. Resolver: –
x 2 ≥ 3
a) 〈–∞; 3] b) 〈–∞; 11〉 c) 〈2; 9〉
d) 〈11; +∞〉 e) [11; +∞〉
6. Resolver: – x
3 +1>0
a) 〈–∞ ; 3] b) 〈–∞ ; –3] c) 〈–3; 3〉
d) 〈3; +∞〉 e) [3 ; +∞〉
7. Resolver: – x
2 <x
a) [0; 1[ b) ]0; 2] c) [4; 6[
d) ]–2; 2] e) ]1; 2]
8. Resolver: –
x 5 +3<0
a) [0; 5[ b) ]0; 5] c) [0; 3[
d) ]–3; 5] e) φ
9. Resolver: –
x 4 ≤ –
x 1
a) 〈–∞ ; 4] b) 〈–∞ ; 4〉 c) 〈1; 4〉
d) 〈1 ; +∞〉 e) [4; +∞〉
10. Resolver: – –
x x
3 6
+ ≥ 0
a) 〈–∞ ; 3] b) 〈–∞ ; 6] c) 〈3; 6〉
d) [3; 6] e) [3; +∞〉
11. Resolver: –
x 11
3
≤ – 2
a) 〈–∞ ; 3] b) 〈–∞ ; 11] c) 〈2; 11]
d) 〈11 ; +∞〉 e) [11 ; +∞〉
12. Resolver la inecuación:
		
( ) ( )
( – ) . –
x x
x x x
1 2 5
4 2 25 2 8
2 9
8 2 3 5
+ +
+ <0
a) 〈1; 2〉 b) 〈2; 3〉 c) 〈3; 4〉
d) 〈4; 5〉 e) 〈5; 6〉
13. Resuelve: –
x x 2
2
+ <5 – x
a) 〈– ∞ ; –1] ∪ [1;
11
25 〉 b) 〈– ∞ ; –2] ∪ [1;
11
27 〉
c) 〈– ∞ ; –4] ∪ [2;
11
23 〉 d) x ∈ {0}
e) x ∈
14. Para que un medicamento tenga efectos
benéficos, su concentración en la sangre debe
ser mayor que un determinado valor, llamado
concentración terapéutica mínima. Supóngase
que la concentración "C", en mg/L, de
determinado medicamento a las "t" horas después
de haberla ingerido oralmente, es: C(t) =
t
t
4
20
2
+
.
Si la concentración terapéutica mínima es 4 mg/L,
determinar cuándo se rebaja esta.
15. Para el tratamiento de la arritmia. Se aplica
un medicamente mediante una inyección
intravenosa. Supóngase que la concentración "C"
del fármaco, después de "t" horas, está dado por:
C(t) =
,
t
t
1
3 5
+
mg/L. Si la concentración terapéutica
mínima es 1,5 mg/L, determine cuándo se rebasa
esa concentración.
2. Indicar verdadero (V) o falso (F) según
corresponda:
• Si: x
3
<–1 , entonces: x ∈ φ.................... ( )
• Si: x >–1 , entonces: x ∈ .................. ( )
• Si: x
3
≤ 0 , entonces: x ∈ {0}.................( )
• Si: x 2
3 3
$ , entonces: x ∈ [2;+∞〉.........( )
Álgebra
143
www.trilce.edu.pe Cuarto año de secundaria
1. Indica un intervalo solución de la siguiente
inecuación: – – – – –
x x x x
1 1 3 3 3
> +
a) [–1; 3〉 b) <0;
3
1]
c) 〈–1;3] ∪ 〈4;+∞〉 d) [–3; 0〉
e) 〈–3; 1] ∪ [3; +∞〉
2. Resolver:
– –
– –
x
x x
5 16
3 4
2
2
≥ x2 – 2x – 29
a) [–4; –1] ∪ {4} b) [–3; –1] ∪ {4}
c) [–2; –1] ∪ {4} d) [–2; 1] ∪ {4}
e) x ∈ {0}
3. Sea "S" el conjunto solución de:
–
–
x x x
x x
5 5
4
2
2 2
≠
+ +
+ ≥ (x – 3) x 2
+ ; entonces:
10. Resolver:
(x – 2)3. 1 . 3
x x
5 7
+ +
^ ^
h h(x – 4)6. 64–x2
4
^ h ≥0
11. Si: A = 〈– ∞ ; a] ∪ [b ; c〉 , es el conjunto solu-
ción de: –
x x
5 4
2
+ <7 – x; calcular el valor
de "a+b+c".
12. Resolver:
–
–
x
x
4
2 < 2
13. Resolver: –
x
6 2 >x+1
14. Después de "t" minutos de introducir un
bactericida experimental en cierto cultivo,
el número de bacterias está dado por:
t 1
10 000
2
+
+ 2000. Determine el momento en
que el número de bacterias esté por debajo de
4000.
15. Para que un medicamento tenga efectos
benéficos, su concentración en la sangre
debe ser mayor que un determinado valor,
llamado concentración terapéutica mínima.
Supóngase que la concentración "C", en mg/L,
de determinado medicamento a las "t" horas
después de haberla ingerido oralmente, es:
C(t) =
t
t
3
12
2
+
. Si la concentración terapéutica
mínima es 3 mg/L, determinar cuándo se rebaja
esta.
3. Completar:
• En las inecuaciones irracionales de radicales
de índice ........ no se hace restricciones
previas.
• En los radicales de índice par se hace la
restricción: ........ mayor o igual a cero.
• El radicando puede ser ......... o ........... en
radicales de índice impar.
4. Resolver: – –
x x
5 2 10
>
		
5. Resolver:
x 1
1
+
> x – 1
6. Resolver la desigualdad: x+2 ≤ x 8
3
3
+
7. Resolver: –
x 9
2
≤ 4
8. Al resolver:
–
–
x
x
9
4
2
2
+5>0
Se obtiene: x ∈ 〈a ; b] ∪ [c ; d〉
Hallar el valor de: E = a + b + c + d
9. Resolver:
–
– – .( – )
x
x x x x
1
6 8 5
2 2
+
≥ 0
a) S = 〈–2; 3〉 b) S ⊂ [–2; 2]
c) S ⊂ [1; +∞〉 d) S = [0; 1〉
e) S ⊂ 〈– ∞ ; 0]
4. Resuelva: – –
x x x
2 1 2
>
+
a) [
2
2 5
+ ; +∞〉 b) [
2
1 7
+ ; +∞〉
c) [
2
3 10
+ ; +∞〉 d) 〈
2
1 7
+ ; +∞〉
e) 〈
2
3 10
+ ; +∞〉
5. Resolver:
– –
– –
–
–
x x
x x
x x
x x
1 1
1 1
1 1
1 1
8 8
4 4
8 2
16
8 8
#
+
+
+ +
+ +
a) x ∈ {1; 2} b) x ∈ {9; 12}
c) x ∈ 〈0; 1] d) x ∈ {1}
e) x ∈ {2}
Tú puedes
Capítulo
144
Colegios
TRILCE Central: 6198-100
24
Lectura
En esta sección estudiaremos formalmente las parejas de objetos que comparten algunas características o
propiedades en común. La estructura matemática para agrupar estas parejas en conjuntos es la teoría de
relaciones binarias.
Se llama relación entre los conjuntos "A" y "B" a un subconjunto del producto cartesiano AxB. Esta puede
estar formada por un solo par ordenado, varios o todos los que forman parte de AxB. Si establecemos una
relación entre los elementos de un mismo conjunto, existen tres propiedades fundamentales que pueden
cumplirse en esa relación: reflexiva, simétrica y transitiva. Hay casos en que no todos los pares ordenados
de un producto cartesiano de dos conjuntos responden a una condición dada. Se llama función a una
relación en la cual a cada elemento del conjunto de partida le corresponde solo un elemento del conjunto
de llegada.
A B
"A" mitad de "B"
FUNCIÓN
"A" menor que "B"
RELACIÓN
A B
Relaciones binarias
En este capítulo aprenderemos
.
. Definición
.
. Producto cartesiano
.
. Relación binaria
Álgebra
145
www.trilce.edu.pe Cuarto año de secundaria
RELACIONES BINARIAS
Notación Propiedades
Notación
Igualdad de
pares
Dominio Rango
Relación
Definición Notación
Producto
cartesiano
Definición
Par ordenado
Definición
Síntesis teórica
Capítulo
146
Colegios
TRILCE Central: 6198-100
Aplica lo comprendido
Saberes previos
1. Relacionar los conjuntos con su número de
elementos, siendo:
		 A = {1 ; 3}
		 B = {2 ; 4 ; 6}
n(A×B) A 9
n (A2) B 4
n(B2) C 36
n (A2xB2) D 6
		
2. Indicar verdadero (V) o falso (F) a partir de los
conjuntos: A = {–1; 2; 3} ; B = {–2; –1}
• (–1; 3) ∈ A×B ........................................( )
• (–1; 2) ∈ B×A ........................................( )
• (–1; –1) ∈ B2 ..........................................( )
• (2; –2) ∈ A2.............................................( )
3. Completar correctamente:
• El número de elementos de "A×B" y el núme-
ro de elementos de "B×A" son ...................
• El número de elementos de .................. es
igual a n(A) × n(B)
• Una relación de "A" en "B" es un ........... del
producto cartesiano: A×B
* Siendo: A = {–1; 2; 3} ; B = {–2 ; –1}
4. Indicar por extensión:
		R1 = {(x; y) ∈ A×B / xy<0}
5. Indicar el número de elementos de:
		R2 = {(x; y) ∈ B×A / x+y>0}
24
1. Resolver:
• 3x – 4 = 2(x – 1) → x =
• 2x+1= x x
3 4
+ → x =
2. Resolver:
• 3x+1>13
• 5x – 2<0
3. Calcular "xy" en:
• (x – 1; y+1) = (3; 7) → xy=
• (x+y; x – y) = (9; 1) → xy =
4. Indicar el número de elementos de los
conjuntos:
• A = {x ∈ / x ∈ 〈1 ; 5〉} → n(A) =
• B = {y ∈ / y ∈ 〈2 ; 10〉} → n(B) =
5. Si: A = {x ∈ + / x ∈ 〈–3 ; 4〉}
		 B = {y ∈ – / y ∈ 〈– 5 ; 2〉}
Indicar el número de elementos de:
• A ∩ B = ________________
• A ∪ B = ________________
Álgebra
147
www.trilce.edu.pe Cuarto año de secundaria
Aprende más
1. Relacionar correctamente, a partir de los
siguientes conjuntos:
		 A = {x ∈ / x ∈ 〈0 ; 4] }
		 B = {x ∈ / x ∈ [2 ; 4}
n(A×B) A 16
n(B2) B 144
n(A2) C 12
n(A2×B2) D 9
2. Indicar verdadero (V) o falso (F), dados los
conjuntos:
		 A = {1; 2; 3} ; B = {1; 3; 5}
• El par (2; 5) ∈ A×B ................................ ( )
• El par (3; 3) ∈ A2 ................................... ( )
• El par (5; 1) ∈ B×A ................................ ( )
• El conjunto: R = {(2; 3), (3; 3), (1; 1)} es una
relación de A×B .................................... ( )
3. Completar a partir de los conjuntos:
		 A = {3; 4; 5} ; B = {4; 5}
• Si: R={(x; y) ∈ A×B / x=y}
		 entonces: R = { _______________ }
• Si: R = {(x; y) ∈ A×B / x ≥ y}
		 entonces: R = { _______________ }
• Si: R = {(x; y) ∈ A×B / x<y}
		 entonces: R = { _______________}
4. Calcular "ab" en la igualdad:
		 (a+b; 8) = (10; a+1)
a) 12 b) 21 c) 18
d) 9 e) 24
5. Calcular el número de elementos del producto
cartesiano: A2×B2, si: A={1;2;3;4} y B={5;6;7}
a) 150 b) 144 c) 81
d) 160 e) 80
6. Si: A={x ∈ / 1<x ≤ 6} y B={x∈ / 3 ≤ x<9};
indicar el número de elementos de: A×B
a) 21 b) 32 c) 48
d) 49 e) 30
7. Calcular la suma de elementos del dominio de:
		R1 = {(x; y) ∈ A×B / x<y}
Si: A = {7; 19; 21; 24} y B = {4; 5; 16; 20}
a) 33 b) 47 c) 28
d) 26 e) 76
8. Si: A={9; 10;15} y B={5; 7}, indicar el número
de elementos de: R2={(x; y)∈A×B/x+y≥17}
a) 1 b) 2 c) 4
d) 3 e) 0
9. Si: A={x ∈ + / –3 ≤ x ≤ 3}
		B={x ∈ – / –2 ≤ x ≤ 2}
Indicar el número de elementos de: A2×B2
a) 36 b) 4 c) 25
d) 9 e) 16
10. Calcular "
y
x " en la siguiente igualdad:
		 (x+y; 4) = (12; x – y)
a) –1 b) 4 c) 3
d) 2 e) 1
11. Si: A={–6; –8; 3; 4} y B={–4; –2; –1; 2},
indicar el número de elementos de:
R4={(x; y) ∈ A×B / xy>0}
a) 8 b) 12 c) 4
d) 9 e) 10
12. Dado el conjunto: A={0; 1; 2; 3; 4; 5; 6; 7; 8; 9}
se define:
R = {(x; y) ∈ A×A / 2x+y=10}
Indicar la suma de elementos del dominio de
"R".
a) 18 b) 15 c) 14
d) 19 e) 10
13. Del conjunto:
		 A = {x ∈ / (x – 2)5 (x+3)7(x – 5)6<0}
se define: R={(a; b) ∈ A×A / a+b ≥ 0}. Indicar
el número de elementos de "R".
a) 2 b) 5 c) 4
d) 6 e) 7
Capítulo
148
Colegios
TRILCE Central: 6198-100
Practica en casa
1. Relacionar correctamente a partir de los
conjuntos:
A = {x ∈ /x ∈ 〈1; 5〉} ; B = {x ∈ /x ∈ [0;3]}
n(B×A) A 16
n(B2) B 9
n(A2) C 12
n(A2×B2) D 144
2. Indicar verdadero (V) o falso (F), dados los
conjuntos:
		 A = {2; 4; 6} y B = {0; 2; 4}
• (2; 4) ∈ A2 .............................................. ( )
• (2; 0) ∈ B×A ........................................... ( )
• (A×B) ∩(B×A) tienen dos pares ordenados
en su intersección .................................. ( )
• R={(2; 2), (4; 4), (6; 6)} es una relación de
"A" en "B" .. ............................................ ( )
3. Completar correctamente, dados los conjuntos:
		 A = {1; 2; 3; 4} y B = {4; 6; 8; 10}
• Si: R1={(x ; y) ∈ A × B / x < y}, entonces:
		 n(R1)= _______________________
• Si: R2={(x ; y) ∈ B × A / x = 2y}, entonces:
		 n(R2)= _______________________
• Si: R3={(x ; y) ∈ A × B / x = y}, entonces:
		 n(R3)= _______________________
4. Calcular "ab" en la igualdad:
		 (a + b ; 5) = (12 ; a – 4)
5. Calcular el número de elementos del producto
cartesiano "A×B", si: A={8; 9; 0} y B={5; 6; 2; 7}
6. Si: A={x ∈ / 3 ≤ x ≤ 5} y B={x ∈ /2<x<6},
indicar el número de elementos de: A×B.
7. Calcular la suma de elementos del dominio de:
		 R = {(x ; y) ∈ A×B / x=2y}
Si: A={8; 9; 10} y B={4; 5; 16; 20}
8. Si: A={6; 8} y B={5; 9}, indicar el número de
elementos de: R={(x;y) ∈ A×B / x+y<15}
9. Calcular la suma de elementos del dominio de:
		 R = {(x; y) ∈ B×A / x<y}
Si: A={8; 9; 10} y B={1; 2; 12; 18}
10. Si: A={–6; –8} y B={–5; –3; 1; 2}, indicar la
suma de elementos del rango de:
		 R={(x; y) ∈ A×B / xy<0}
11. Si: A={–1; 0; 1} y R={(x; y) ∈ A2 / x2=y2},
indicar el número de elementos de "R".
24
14. Un ciclista corre en línea recta 200 m hacia el
este. Luego 200 m hacia el norte, 300 m al nor
este y 100 m hacia el este; 100 m al norte y 150
m al nor este. ¿A qué distancia del punto de
origen está?
15. En un negocio de comidas se observa los
siguientes carteles:
A
Entradas Segundo
Sopa Arroz con pollo
Ensalada mixta Escabeche
Papa a la huancaina Cau Cau
Papa rellena Tallarín rojo
Salpicón de pollo Ají de gallina
Lomo saltado
B
Entradas Segundo
Sopa Arroz con pato
Choclo con queso Ají de gallina
Papa con ocopa Mondonguito a la italiana
Rocoto relleno Tallarín verde
Ceviche Cau Cau
Patasca
Responder:
• ¿Cuántas relaciones de Entrada - Segundo
hay en el cartel "A?
• ¿Cuántas relaciones de Entrada - Segundo
hay en el cartel "B"?
• ¿Cuántas relaciones comunes de Entrada -
Segundo hay en "A" y "B"?
Álgebra
149
www.trilce.edu.pe Cuarto año de secundaria
1. Dados: A = {x ∈ / x3 = x} y B = {x ∈ / x2<16}; hallar "n(R)", siendo: R = {(a; b) ∈ A×B /
a+b=0}
a) 2 b) 0 c) 4 d) 1 e) 3
2. Dados: M={x ∈ / x4 – x=0} y N={x ∈ / x4 – x2=12}; hallar "n(R)", siendo:
R = {(a; b) ∈ M×N/a–b>0}
a) 2 b) 0 c) 4 d) 1 e) 3
3. Dados: A = {x ∈ / ||x – 2| – 3 | = 0}; hallar "n(R)", siendo: R = {(a; b) ∈ A2 / 0<a+b<10}
a) 2 b) 0 c) 4 d) 1 e) 3
4. Hallar la suma de elementos del dominio de "R", si: P={x∈ / x3 – x2 – 6x=0} y R={(a;b)∈P2/ab<0}
a) 2 b) 0 c) –2 d) 1 e) –1
5. Sean los conjuntos: M = {x ∈ / (x – 2)2 – |x – 2| – 6=0}, N = {x ∈ /x2 ≤ 4x – 4} y
R = {(a; b) ∈ N×M / a – b = °
3}. Hallar: n(R).
a) 2 b) 0 c) 4 d) 1 e) 3
12. Dados los conjuntos: A={x ∈ /|x – 1|=4} y
B={x ∈ / 2 < –
x
4
3 1 < 5}
hallar "A×B" y "B×A".
13. Si los pares ordenados (2n;0) , (0; –n) y (n;1)
pertenecen a la relación:
		 R= {(x; y) ∈ × / y = ax+b},
hallar el valor de "a+b".
14. Un ciclista corre en línea recta 100 m hacia el
este, luego 100 m hacia el norte, 150 metros
al nor este y 50 m hacia el este, 50 m al norte
y 75 m al nor este. ¿A qué distancia del punto
de origen está?
15. En un negocio de comidas se observa los
siguiente carteles:
A B
Entrada Segundo Entrada Segundo
Sopa
Arroz con
pato
Ensalada
Arroz a la
cubana
Ensalada
Arroz con
pollo
Causa
Arroz con
pato
Papa rellena Lomo saltado
Papa a la
huancaina
Tallarín
saltado
Causa Tallarín rojo Papaconocopa Cau Cau
Papa a la
huancaina
Lentejas con
pescado
Choclo con
queso
Lentejas con
pescado
Ceviche Chicharrón Sopa
Pescado
frito
Ceviche Jalea
Responder:
• ¿Cuántas relaciones de "Entrada - Segundo"
hay en el cartel "A"?
• ¿Cuántas relaciones de "Entrada - Segundo"
hay en el cartel "B"?
• ¿Cuántas relaciones comunes de "Entrada -
Segundo" hay en "A" y "B"?
Tú puedes
Capítulo
150
Colegios
TRILCE Central: 6198-100
Tartaglia y las ecuaciones de tercer grado
Niccoló Fontana Tartaglia (1499 - 13 de diciembre de 1557), fue un matemático italiano apodado Tartaglia
(el tartamudo), debido a que en su niñez recibió una herida cuando las tropas de Gastón de Foix tomaban
Brescia, su ciudad natal.
Descubridor de un método para resolver ecuaciones de tercer
grado, estando ya en Venecia, en 1535 su colega del Fiore,
discípulo de Scipione del Ferro, de quien había recibido la
fórmula para resolver las ecuaciones cúbicas, le propone un
duelo matemático que Tartaglia acepta. A partir de este duelo y
en su afán de ganarlo Tartaglia desarrolla la fórmula general para
resolver las ecuaciones de tercer grado. Por lo que, consigue
resolver todas las cuestiones que le plantea su contrincante, sin
que este logre resolver ninguna de las propuestas por Tartaglia.
El éxito de Tartaglia en el duelo llega a oídos de Gerolamo
Cardano que le ruega que le comunique su fórmula, a lo que
accede pero exigiéndole a Cardano jurar que no la publicara.
Sin embargo, en vista de que Tartaglia no publica su fórmula, y
que según parece llega a manos de Cardano un escrito inédito de
otro matemático fechado con anterioridad al de Tartaglia y en el
que independiente se llega al mismo resultado, será finalmente
Cardano quien, considerándose libre del juramento, la publique
en su obra Ars Magna (1570). A pesar de que Cardano acreditó
la autoría de Tartaglia, este quedó profundamente afectado, llegando a insultar públicamente a Cardano
tanto personal como profesionalmente. Como consecuencia de lo anterior las fórmulas de Tartaglia serán
conocidas como fórmulas de Cardano.
25
Repaso III
En este capítulo aprenderemos
.
. Matrices
.
. Determinantes
.
. Sistemas de ecuaciones
.
. Desigualdades e inecuaciones lineales
.
. Inecuaciones polinomiales y fraccionarias
.
. Inecuaciones irracionales
.
. Relaciones binarias
Álgebra
151
www.trilce.edu.pe Cuarto año de secundaria
HORIZONTAL
1. Es un conjunto de dos elementos que tienen un orden.
2. Es un conjunto de ecuaciones que verifican
simultáneamente para los mismos valores de sus
incógnitas.
3. Son arreglos rectangulares de elementos en filas y
columnas.
4. Son comparaciones que se establecen entre
cantidades reales utilizando las relaciones de orden.
5. Método para resolver un sistema sumando o restando
para eliminar una variable.
6. Inecuaciones donde la variable está afectada por un
radical.
7. Inecuaciones de la forma: Ax+B >
< 0, A ≠ 0.
VERTICAL
1. Son sistemas de ecuaciones que no tienen solución.
2. Son subconjuntos del producto cartesiano y que
tienen una condición determinada.
3. Es el producto (sin efectuar) de filas y columnas en
un arreglo rectangular: "... de la matriz"
4. Son inecuaciones de la forma:
		a0xn+a1xn–1+a2xn–2+...+an
>
< 0 ; a0 ≠ 0.
5. Es el valor que se obtiene escalarmente al desarrollar
convenientemente una matriz cuadrada.
6. Son inecuaciones de la forma:
		ax2+bx+c >
< 0 ; a ≠ 0.
7. Es una forma de resolver un determinante de orden
tres, aumentando filas o columnas.
* Completa el crucigrama algebraico.
1
1
2
2
3
3
4
4
5
5
6
6
7
7
Cruci - álgebra
Capítulo
152
Colegios
TRILCE Central: 6198-100
Aplica lo comprendido
1. Hallar "x" en la siguiente igualdad:
		
–
a b
a b a b
x
2 3
2
3
6
+
+
=
e e
o o
a) 4 b) 5 c) 6
d) 7 e) 8
2. Dada la matriz: A =
2
0
1
1
e o; además:
P(x) = x2 – 5x+2; hallar la suma de los elemen-
tos de "P(A)".
a) 8 b) 6 c) –6
d) –8 e) –4
3. Hallar "x" en:
... x
x
1
1
0
0
1
1
1
0
1
1
1
0
0
2
1
2
0
1
1
1
0
0
3
1
3
0
1
1
1
0
0
1
0
1
+ + + + =72
a) 9 b) 8 c) 11
d) 10 e) 7
4. Resolver:
x =
3+
– 5
x
–
1
1
2
2
0
2
1
1
0
–
x
x
8
0
a) 8 b) 3 c) 4
d) 6 e) 10
5. Sea: x ∈ [5 ; 7]; indicar el intervalo de:
		g(x) = x2 – 4x + 9
a) [5; 30] b) [7; 30] c) [10; 30]
d) [14; 30] e) [15; 30]
6. Si: x ∈ +, hallar el mínimo valor de:
		 G = x
x
8
200
+
a) 8 b) 9 c) 10
d) 11 e) 12
7. Resolver:
• x2 (x – 3) – 16(x – 3) = 0
• x2 – 2x – 35 ≤ 0
• 16x–3 > 64x+2
•
–
( – )( )
x
x x
1
6 5
+
≤ 0
8. Resolver:
		 (x - 3)5(x – 4)6(x2 – x – 6) > 0
a) ] – 2 ; + ∞ [ b) ] - 2 ; + ∞ [ – {3}
c) [2 ; + ∞] d) ] - ∞ ; – 2[
e) ] - 2 ; + ∞[ – {3 ; 4}
9. Resolver:
		
x x
x x
4 3
2
2
2
+ +
- - ≤ 0
a) ] – 3 ; – 1[ ∪ ]1 ; 2]
b) ] – 3 ; – 1]
c) ] – 3 ; – 1[ ∪ ] – 1 ; 2]
d) ] – 1 ; 2]
e) ] – 3 ; 2[
10. Determine el C.S. de:
		
x
x x
1
6
2
4 2
-
- - ≤ 0
a) ] – 1 ; 1[ b) [3 ; +∞[
c) ]– ∞ ; – 2[ d) [- 3 ; 3 ]
e) [– 3 ; –1[ ∪ ]1 ; 3 ]
25
Álgebra
153
www.trilce.edu.pe Cuarto año de secundaria
Aprende más
1. Sean las matrices: A=
4
2
3
1
= G y B=
5
7
6
8
= G
Hallar la traza de la matriz: 2A – B+I, donde
"I" es la matriz identidad.
a) – 4 b) – 5 c) – 1
d) 1 e) 2
2. Dadas las matrices:
		 A =
–
–
2
3
1
2
3
4
= G ; B =
1
2
1
1
3
2
> H
Calcular la suma de los elementos de la matriz: A×B.
a) 8 b) 9 c) 6
d) 5 e) 4
3. Sean las matrices:
A =
–
x y x
y
3
1
= G ; B =
–
–
y
x
2
1
6
6
= G ; C =
– –
4
2
8
3
= G
Si: A=B, calcular: 2B+C.
a)
0
4
2
5
= G b)
0
5
3
4
= G c)
2
5
0
4
= G
d)
1
4
0
5
= G e)
0
5
1
4
= G
4. Dada la matriz: A =
–
2
3
1
1
= G
Calcular la traza de: A2 + 2A.
a) 13 b) 2 c) 11
d) 10 e) 9
5. Luego de resolver la ecuación:
		
–
–
x
x x
2
1
3
1
4
0
0
=
Indicar la suma de soluciones.
a) 1 b) 2 c) 3
d) 0 e) – 3
6. Calcular el valor de:
		
– –
4
31
74
0
1
1
0
1
2
3
2
1
0
2
0
0
4
6
+
a) 36 b) 32 c) 38
d) 40 e) – 36
7. Resolver:
		 (x – 5)(x+3)+
–
x 8
1 >(x – 6) (x + 4)+
–
x 8
1
a) x ∈ φ b) x ∈ c) x ∈ {5}
d) x ∈ – {8} e) x ∈ 〈0;+∞〉 – {8}
8. Si: x ∈ [4 ; 7], ¿entre qué límites varía la expre-
sión:
–
–
x
x
2
2 1
2
1
+ ?
a) 〈
2
5 ; 2〉 b) [
2
5 ; 4〉 c) [2; 4]
d) [
2
5 ; 4] e) 〈–
2
5 ; 4〉
9. Resolver: x2 – 4x+1 ≤ 0
a) x ∈ [2 – 3 ; 2+ 3 ] b) x ∈ [1– 3 ; 1+ 3 ]
c) x ∈ [– 3 ; 3 ] d) x ∈ f
e) x ∈
10. Si: {x; y} ⊂ +, hallar la variación de:
		 E =
y
x
x
y
+ + 5
a) E ≥ 5 b) E ≥ 2 c) E ≥ 7
d) E ≤ 7 e) E ≤ 2
11. Hallar el valor mínimo de:
		F(x) =
–
–
x
x x
1
2 2
2
+ ; ∀ x > 1
a) 2 b) 3 c) 2
d) 1 e) 3
12. Resolver: x3 – 5x2+6x ≥ 0
a) [0 ; 2] ∪ [3 ; +∞〉
b) 〈– ∞ ; 0] ∪ [ 2 ; 3]
c) [– 2 ; 3〉
d) 〈–2 ; 3]
e) [– 2 ; 0] ∪ [3 ; +∞〉
13. Resolver: (x – 4)x3 ≤ 9x(x – 4)
a) 〈– ∞ ; – 3] ∪ [0 ; 3]
b) 〈– ∞ ; – 3] ∪ {3 ; 4}
c) [– 3 ; 0] ∪ [3 ; 4]
d) 〈– ∞ ; – 3] ∪ [0 ; 3] ∪ [4 ; +∞〉
e) [– 3 ; 3] ∪ [4 ; +∞〉
Capítulo
154
Colegios
TRILCE Central: 6198-100
a) 〈– ∞ ; 2] ∪ [3 ; + ∞〉
b) 〈– ∞ ; – 3〉 ∪ [2 ; + ∞〉
c) 〈– ∞ ; – 3〉 ∪ [2 ; + ∞〉
d) 〈– 3 ; 2] ∪ {3} – {–1}
e) 〈– ∞ ; 2] ∪ {3} – {1}
18. Si se verifica: ax2 – (a – 1)x – 1 > 0 ; ∀ x ∈ ,
¿qué se puede afirmar de "a"?
a) + b) c) –
d) + – {1} e) Ø
19. Si la siguiente inecuación:
		–ax2+2x>2x2 – ax+1>x2+x – a
Se verifica para todo "x" que pertenece a
los reales, entonces "a" ¿en qué intervalo se
encuentra?
a) 〈– ∞ ; – 2〉 b) Ø c) 〈– ∞ ; 1〉
d) 〈0 ; + ∞〉 e) 〈3 ; + ∞〉
20. Si: x ∈ 〈0 ; 2〉 , entonces: 2x2 – 12x+19, ¿en qué
intervalo se encuentra?
a) [1 ; + ∞〉 b) [1 ; 19〉 c) [– 4 ; 8〉
d) 〈3 ; 19〉 e) 〈0 ; 19〉
14. Indicar un intervalo solución de:
		
–
–
x
x
x
x
3
2 2
+
c `
m j ≤ 0
a) 〈 0 ; 3〉 b) [–2 ; 2] c) 〈 0 ; 2]
d) 〈– 2 ; 0] e) [– 2 ; 0〉
15. Indicar la suma de los valores enteros que no
satisfacen la inecuación fraccionaria siguiente:
		
– –
–
x x
x
3 10
2 11
2
1
2
#
a) 5 b) 7 c) 6
d) 3 e) 8
16. Sean los conjuntos:
		 A = {x ∈ / –
x
3 1 > – 2}
		 B = {x ∈ / – –
x x x
2 1
3 2
3
$
+ }
Indicar el conjunto: A ∩ B.
a) [–1 ; 3] b) [–1;3]–{
3
1} c) [–1 ;
3
1]
d) [
3
1 ; 3] e) 〈
3
1 ; 3]
17. Indicar el C.S. de la siguiente inecuación:
		
( ) ( ) ( )
( – ) ( ) ( – )
x x x
x x x
1 3 1
3 1 2
3 37 4
50 7 23
+ + +
+
≤ 0
1. Si: C=
–
2
1
3
2
= G
Hallar la traza de: C2.
2. Si:
–
–
5
m
A
4
1
2
5
2
5
1
1
+
+ =
Hallar: |A|.
3. Calcular:
		
–
–
–
3
2
1
4
5
7
6
4
2
4. Resolver e indicar el mayor valor de "x" en:
		 –
–
x
x x
3
2
10
1
1
3
1
+
= 6
5. Si:
		 A =
0
4
3
5
= G ; B =
–3
4
1
2
= G
Hallar: 2At – 3B+5I.
6. Resolver: (5+2x)(3 – 4x) ≥ 0
7. Calcular el mayor número entero "m" que
satisface la desigualdad:
		2x2 – 4x+1>2m 6 x ∈ .
8. Si: |x| ∈ [ ;
3
1
3
2 ], indicar la suma del mayor y
menor valor de:
x
x
2 1
+
9. Resolver: 2x+8(x+1)>3(2x+1)+15
25
Practica en casa
Álgebra
155
www.trilce.edu.pe Cuarto año de secundaria
1. Encontrar el valor de verdad de las siguientes proposiciones:
I. –1 < – x < e ⇒ x2 ∈ [0 ; e2〉
II. – 5 ≤ x2 < 4 ⇒ x ∈ 〈– 2 ; 2〉
III. x2 > 1 ⇒ x ∈ 〈1 ; +∞〉
a) V V F b) F V V c) F F F d) V V V e) V F F
2. Calcular el mayor número real "m" tal que:
x
x
1
2
2
2
+
+ ≥ 2m ; ∀ x ∈ .
a) – 1 b) 0 c) 1 d) 2 e) 3
3. Resolver en : –
x 3 1
+ < 2x – 7.
a) [–
2
7 ;
2
7 ] b) [
2
7 ; 51] c) 〈
2
7 ; +∞〉 d) 〈
4
17 ; +∞〉 e) – [
2
7 ]
4. Resolver:
bx a
x 1
+
+ >
a
2 , si: a>2b>0.
a) 〈– ∞ ;
–
a b
a
2
〉 b) 〈–
b
a ;
–
b a
a
2
〉 c) 〈–
b
a ;
–
–
b a
a
2
〉 d) 〈
–
b a
a
2
; –
b
a 〉 e) 〈 –
b
a ;
–
b a
a
2
〉
5. Resolver: – – – –
x x
3 4 1 <0
a) [– 15 ; 1] b) [– 15 ; 1 〉 c) 〈 0 ; 1] d) 〈– 15 ; 1 〉 e) 〈– 1 ; 1]
10. Hallar el conjunto solución de la inecuación:
40[2(x–2)+7]<6[6{2(x–1)+2}]+160
11. Si: {a ; b} ∈ , resolver:
		xa2 – (a+b)2 ≥ a2 – 2ab+b2 – xb2
12. Al resolver: (a+1)x+1<ax+8<(a+2)x–2
el C.S. de "x" es 〈m ; n〉. Hallar "m+n", si: a ∈
.
13. Hallar el conjunto solución de:
		 –
x x
3 6 8
2
+ > – 4
14. Calcular "xy" en la igualdad:
		 ; – ;
x y x
3 27 12 3
+ = +
^ ^
h h
15. Si: A = {–2; 0; 2} y R = {(x; y) ∈ A2/x2=y2}
hallar el número de elementos de "R".
Tú puedes
Capítulo
156
Colegios
TRILCE Central: 6198-100
Las funciones en el desarrollo de las matemáticas
Mientras que el cálculo diferencial e integral surgió en el
siglo XVII, el concepto de función vino a conocerse un siglo
después; y el Límite, entendido de una manera formal y
rigurosa, solo a finales del siglo XIX, lo cual difiere de la
forma como se presenta actualmente el Cálculo, en donde
primero se enseñan funciones, luego límites y finalmente
derivadas o integrales. En la obra Introductio in Analysi
Infinitorum, Leonhard Euler intenta por primera vez dar una
definición formal del concepto de función al afirmar que:
"Una función de cantidad variable es una expresión analítica
formada de cualquier manera por esa cantidad variable y por
números o cantidades constantes". Como puede observarse,
esta definición difiere de la que actualmente se conoce.
"Algunas cantidades en verdad dependen de otras, si al ser
combinadas las últimas las primeras también sufren cambio, y entonces las primeras se llaman funciones de
las últimas. Esta denominación es bastante natural y comprende cada método mediante el cual una cantidad
puede ser determinada por otras. Así, si "x" denota una cantidad variable, entonces todas las cantidades que
dependen de "x" en cualquier forma están determinadas por "x" y se les
llama funciones de "x".
En la historia de las matemáticas se le dan créditos al matemático
suizo Leonhard Euler(1707-1783) por precisar el concepto de función,
así como por realizar un estudio sistemático de todas las funciones
elementales, incluyendo sus derivadas e integrales; sin embargo,
el concepto mismo de función nació con las primeras relaciones
observadas entre dos variables, hecho que seguramente surgió desde
los inicios de la Matemática en la humanidad, con civilizaciones
como la babilónica, la egipcia y la china.
Antes de Euler, el matemático y filosofo francés René
Descartes(1596-1650) mostró en sus trabajos de Geometría que tenía
una idea muy clara de los conceptos de "variable" y "función", realizando una clasificación de las curvas
algebraicas según sus grados, reconociendo que los puntos de intersección de dos curvas se obtienen
resolviendo, en forma simultánea, las ecuaciones que las representan.
26
Funciones I
En este capítulo aprenderemos
.
. Definición de función en pares ordenados
.
. Regla de correspondencia
.
. Identificación de una función y su gráfica
.
. Cálculo del dominio y rango de una función
Álgebra
157
www.trilce.edu.pe Cuarto año de secundaria
FUNCIONES I
Notación
Regla para reconocer
una función
Función con regla de
correspondencia
Pre-imagen
(dominio)
B
A
∈ R ↔ B ≠ 0
A
par
∈ R ↔ A ≥ 0
A
impar
∈ R ↔ A ∈ R
Imagen
(rango)
y = z
(x; y) ∈ "F" ↔ y=F(x)
Si: (x; y) ∈ "F" ∧ (x;z) ∈ "F"
Definición y regla de
correspondencia
Cálculo del dominio y
rango
Síntesis teórica
Capítulo
158
Colegios
TRILCE Central: 6198-100
Aplica lo comprendido
Saberes previos
1. Relacionar las reglas de correspondencia y los
pares ordenados:
F(x)=x2+x – 2 A (–1;1)
G(x)=2x+1 B (–1;2)
H(x)=2x2 – 1 C (1;0)
I(x)=x2+1 D (–1;–1)
2. Indicar verdadero (V) o falso (F):
• F={(1;2),(3;5),(1;2)} es función............... ( )
• G={(0;1),(2;1),(4;1)} es función.............. ( )
• H={(–1;1),(–1;–1),(1;–1)} es función...... ( )
3. Completar correctamente:
• Un conjunto de pares ordenados se obtiene
al relacionar dos conjuntos por medio del
producto .....................
• En una función a cada primer componente le
corresponde solo una ..................
• Se llama función ................... a aquella cuya
regla de correspondencia es de primer grado.
4. Dada la función: F(x)= x 2
+
Calcular: F(–1)+F(7) – F(14)
5. En la función: F(x)={(2;7), (1;8), (6;1), (8;5)}
Calcular: S=F[F(1)] + F[F(6)]+F[F(8)–3]
1. Si: A={1; 2}, B={3; 5}, indicar por extensión:
• A×B = _______________________
• A2= __________________________
2. Si: A = {x ∈ / x ∈ [2 ; 5]}
		 B = {y ∈ / y ∈ 〈0 ; 3〉}
Indicar:
• n(A×B) = ________________________
• n(A2)= ___________________________
3. Resolver:
• (x – 1; 5) = (3; y+2) → xy=
• (x+y; x – y)= (6; 4) → xy=
4. Si: P(x) = x2+3x+2, calcular:
• P(1) + P(2) = _____________________
• P(–3) + P(0) = ____________________
5. Si: P(x) = 2x+5; calcular:
• P(x – 1)= __________________________
• P(3x+1) = _________________________
26
Álgebra
159
www.trilce.edu.pe Cuarto año de secundaria
Aprende más
1. Relacionar correctamente, respecto al dominio
de las funciones:
F(x)= –
x 4 A x ∈ –{±2}
G(x)=
–
–
x
x
4
2
B x ∈ [–2; 2]
H(x)= –x
4 2 C x ∈ –{4}
I(x)=
–
x 4
1
2 D x ∈ [4; +∞〉
2. Indicar verdadero (V) o falso (F) según corres-
ponda, dada la función: F(x)= –x
9 2
• F(0) = 3 .................................................( )
• No existe "F(4)"......................................( )
• ( 5 ; 2) ∈ F............................................( )
• (– 8 ; 1) ∈ F.........................................( )
3. Completar:
• Toda función es una ......................
• A la ................ solo le corresponde una
segunda componente
• El dominio de la función es el conjunto de
.....................
4. Calcular la suma de los elementos del dominio
de la función:
		 F={(3;4), (n+1;7), (n;1), (3;n2), (2;9)}
a) 5 b) –2 c) 2
d) –4 e) 0
5. Sea la función:
		 F= {(3;5), ; a
4
2
` j, (5;2), (4;9), ; b
3
4
c m}
Calcular "a – b"
a) –6 b) –2 c) 2
d) 18 e) 38
6. Sea "f" y "g" dos funciones donde:
0
1
2
–1
1
3
1
2
4
f g
Calcular: f[g(3)]+g[f(2)]+g[f(0)]
a) 0 b) 1 c) 2
d) 3 e) 4
7. Indicar el rango de: F(x)= – –
x x
7 7
+
a) {0;7} b) {0} c) {7}
d) {2} e) { }
8. Indicar el dominio de: G(x)=
–
x
x
9
7
2
+
a) – {3} b) –{9} c) –{3;–3}
d) e) { }
9. Indicar el rango de: H(x)=
–
–
x
x
3 4
6 5
a) – {
3
4 } b) – {4} c) – {2}
d) e) { }
10. Indicar cuántos valores enteros pertenecen al
dominio de: F(x)= –x
4 2
a) 6 b) 4 c) 3
d) 2 e) 5
11. Indicar la suma de los elementos del dominio
de la función:
F={(7; 4), (m–1; 9), (m; 6), (7; m+3)}
a) 8 b) 11 c) 10
d) 9 e) 12
12. Si (2;m) y (n;7) pertenecen a la función:
		F(x)=4x+3, calcular "mn".
a) 16 b) 11 c) 4
d) 9 e) 8
13. Si el dominio de la función: F(x)= –x
1 2
+x–1
es de la forma: [a ; b] – {c}, hallar ab+ac+bc.
a) –3 b) –2 c) –1
d) 0 e) 1
Capítulo
160
Colegios
TRILCE Central: 6198-100
Practica en casa
14. Si la producción inicial es de 30 artículos y se
sabe que en los primeros 12 meses aumenta
la cantidad de artículos producidos en forma
lineal; además en el cuarto mes se produjo 190
de ellos. Obtener:
• La expresión que define la producción "P"
en función al tiempo "x" en meses.
• La producción al año.
15. Para niños cuyas edades están entre seis y diez
años, la altura en pulgadas "y" en promedio es
una función lineal de la edad en años "t". La
altura de un niño es 48 pulgadas a la edad de
seis años y de 50,5 pulgadas a la edad de siete
años.
• Expresar "y" en función de "t".
• ¿Qué altura en promedio tiene un niño de ocho
años?
1. Relacionar correctamente, dada la función:
		F(x)= ;
;
x x
x x
2 5
1 5
<
2
$
+
+
) 			
F[F(1)] A 26
F[F(3)] B 37
F[F(4)] C 3
F[F(–1)] D 5
2. Indicar verdadero (V) o falso (F) según
corresponda, dada la función: F(x)=x2–x+2
• (2; 2) ∈ F ...............................................( )
• (–1; 4) ∈ F .............................................( )
• F(1) – F(0) = 0 .......................................( )
• F[F(–2)]+F[F(2)]=0 .................................( )
3. Completar:
• En un par ordenado que proviene de una
regla de correspondencia, a la primera
componente se le denomina pre imagen y a
la segunda .......................
• La abscisa se obtiene de la primera
componente y la ....................... se obtiene
de la segunda componente.
• Se llama función ............. a aquella cuya regla
de correspondencia es de segundo grado.
4. Calcular "ab" en la función:
		 F = {(2; 7), (6; a–b), (6; 1), (2; a+b)}
5. Calcular "n" en la función:
		 F={(5; 9), (3; 6), (n; 1), (5; n2)}
6. Dadas las funciones "f" y "g" definidas en los
siguientes diagramas:
1
2
5
4
5
2
2
5
4
6
3
5
f g
Hallar el valor de:
f(1) + g(2)
f[g(4)] + g[f(2)]
7. Hallar el dominio de: F(x) =
–
x
x
2
1
+
8. Hallar el dominio de la función:
		F(x) = – –
x x
3 3
4 8
+
9. Sabiendo que:
		F(x) = ;
– ;
x x
x x
3 4 0
2 3 0
<
$
+
)
Calcular: E = F[F(1)] – F[F(0)]
10. Si el rango de la función:
		F(x) =
x 9
8
2
+
es: 〈a+1 ; b+1] , calcular:
b
a .
11. Hallar el rango de la función:
		F(x) = 4+2x – x2 ; x ∈ [–2; 3〉.
12. Determinar el rango de la función:
		G(x) =
x
x
1
4
2
+
26
Álgebra
161
www.trilce.edu.pe Cuarto año de secundaria
Tú puedes
1. Dada la función "F" tal que: F(4)=1; 2F(2)=3F(3).
Además: F(x) = ax+b. Luego podemos afirmar:
a) F(2)=2 b) F(3)=1 c) F(10)=5
d) F(–2)=7 e) F(2)+F(8)=3
2. Si: F(x+y)=F(x)+F(y) ; F(2)+F(5)=42
Calcular la pendiente de la función lineal "F"
a) 7 b) 4 c) 12
d) 21 e) 6
3. La gráfica de la función: f(x)=mx2+nx –
3
20
intersecta al eje "x" en los puntos (–2; 0) y
(5; 0); al eje "y" en el punto (0; p). Hallar el
valor de: m – 3n+p
a) –2 b) –1 c) 0
d) 1 e) 2
4. Un hombre dispone de 40 m de alambre para
cercar un jardín rectangular. Sabiendo que solo
debe colocarlo sobre tres lados porque el cuarto
limita con su casa, determinar el área máxima
que puede cercar.
a) 120 m2 b) 180 c) 200
d) 300 e) 240
5. Hallar el rango de: F(x) = ex + e–x – 2
Si: e = 2,7182
a) [– 2 ; +∞〉 b) [ 2 ; +∞〉 c) [ 2 ; 2]
d) [2– 2 ; +∞〉 e) [2+ 2 ; +∞〉
13. Si el dominio de:
		F(x) =
– –
–
x x
x x
7 12
5 6
2
2
+
es: [a ; b〉 – {c}, calcular "a+b+c".
14. Un vendedor tiene un sueldo mensual de
S/.1000 más el 40% de comisión sobre el monto
vendido en ese mes; entonces:
• Hallar la expresión que defina el ingreso "I"
mensual del vendedor en función del monto
(x) vendido en el mes.
• Si en un mes vendió S/.3500, ¿cuál fue su
ingreso en ese mes?
15. Para niños cuyas edades están entre 5 y 11
años, la altura en pulgadas "y" en promedio es
una función lineal de la edad en años "t". La
altura de un niño es 42 pulgadas a la edad de
cinco años y de 58 pulgadas a la edad de siete
años.
• Expresar "y" en función de "t".
• ¿Qué altura en promedio tiene un niño de
ocho años?
Capítulo
162
Colegios
TRILCE Central: 6198-100
27
René Descartes
El plano cartesiano
Está formado por dos rectas numéricas, una horizontal y otra
vertical que se cortan en un punto. La recta horizontal es llamada
eje de las abscisas (x), y la vertical, eje de las ordenadas (y); el
punto donde se cortan recibe el nombre de origen. El plano
cartesiano tiene como finalidad describir la posición de puntos,
los cuales se representan por sus coordenadas o pares ordenados.
¿Quién inventó el plano cartesiano?
El plano cartesiano se atribuye a René Descartes, filósofo, matemático
y científico francés. El diccionario establece que Descartes es
considerado el pionero de la Filosofía Moderna.
René Descartes nace el 31 de marzo de 1596 cerca de Poitiers. Hijo
de jurista, su madre muere al año de su nacimiento durante el parto
de un hermano que tampoco sobrevivió. Él y sus dos hermanos
fueron educados por su abuela, pues su padre se ausentaba largas
temporadas por razón de su trabajo en el Parlamento de Bretaña y
acabó dejando atrás a sus hijos al contraer nuevas nupcias con una
doncella inglesa. A los 18 años ingresa en la Universidad de Poitiers
obteniendosulicenciaturaen1616.Descartesfuesiempreunalumnosobresaliente.Fundamentósupensamiento
filosófico en la necesidad de tomar un "punto de partida" sobre el que edificar todo el conocimiento.
En su faceta matemática que le lleva a crear la Geometría analítica, también comienza tomando un punto de
partida: dos rectas perpendiculares entre sí, que se cortan en un punto denominado "origen de coordenadas",
ideando así las denominadas coordenadas cartesianas.
Funciones II
En este capítulo aprenderemos
.
. Funciones especiales
.
. Trazado de gráficas especiales
.
. Intersección de gráficas
.
. Cálculo de áreas
.
. Cálculo de valores máximos y mínimos
Álgebra
163
www.trilce.edu.pe Cuarto año de secundaria
FUNCIONES II
Gráficas especiales
Función lineal
Función
cuadrática
Valor absoluto Raíz cuadrada
Dominio
Rango
Dominio
Rango
Dominio
Rango
Gráficas Gráfica Gráfica
Gráficas
Si: a > 0 Si: a < 0
Si: a > 0 Si: a < 0
Dominio
Rango (según la gráfica)
Síntesis teórica
Capítulo
164
Colegios
TRILCE Central: 6198-100
Saberes previos
Aplica lo comprendido
1. Si: F(x)=x+5, calcular:
• F(x–2)=
• F(x+3)=
2. Si: G(x)=x2+4, calcular:
• G(3)+2=
• G(2) – 1=
3. Indicar el dominio de:
• F(x)= –
x 6 →
• G(x)= –x
4 2
→
4. Indicar el rango de:
• F(x)=x2+9 →
• G(x)= x – 5 →
5. Dadas las funciones:
		F(x) =
–
x
x
1
3
+ ; G(x) = –
x 1
Calcular:
• F(0) + G(2) →
• F(2) + G(5) →
1. Relacionar correctamente:
Funciones Valores
F(x)=x2 –1 A Máx=–1
G(x) = x2+2x – 1 B Mín=–1
H(x) = x2 – 2x+1 C Mín=–2
I(x) = – x2 – 1 D Mín=0
2. Indicar verdadero (V) o falso (F), dada la función:
y = F(x) = (3 – x) (3+x)
• Su mínimo valor es 9 ............................. ( )
• Su máximo valor es 3............................. ( )
• Su mínimo valor es 3.............................. ( )
• Su máximo valor es 9............................. ( )
3. Completar correctamente, dada la función
lineal: y = 3x+7
• Su gráfica es una ....................
• Al coeficiente 3 se le denomina ...................
de la recta.
• El ................... con el eje "y" equivale a 7.
4. Calcular el área de la región formada por la
recta: y = –2x+8, con los ejes coordenados.
5. Calcular el área de la región formada por la
función: y = |x| – 6, con el eje de abscisas.
27
Álgebra
165
www.trilce.edu.pe Cuarto año de secundaria
Aprende más
1. Relacionar correctamente las tablas respecto a
la gráfica y el cuadrante en el que se definen.
F(x)= x A I y II C
G(x)=x2 B I y III C
H(x)=– x2 C I C
I(x)=x3 D III y IV C
2. Indicar verdadero (V) o falso (F) según corres-
ponda:
• La gráfica de: y=(x – 1)2 – 1 es una
parábola ................................................. ( )
• El mínimo valor de: y = x es cero........ ( )
• La gráfica de: y=5 es una recta............... ( )
• La gráfica de: x=5 no corresponde al de una
función.................................................... ( )
3. Completar:
• F(x) = – x+6 es decreciente y ..............
sobre el origen.
• G(x)=x2 tiene mínimo valor en el punto ............
• H(x)= –x se define en el ............ cuadrante.
4. Al graficar: F(x) = 2x – 4, se obtiene:
y
x
a
b
F
Hallar "a×b".
a) –6 b) –10 c) –4
d) –8 e) –9
5. Hallar los interceptos con el eje "x", en la gráfica
de la función: F(x)=x2+2x–15.
a) –5 y 3 b) –3 y 5 c) 5 y 3
d) –5 y –3 e) 0 y –5
6. Indica cuántas gráficas corresponden a funcio-
nes:
I.		 II.
		
y
x
		
y
x
III.		 IV.
		
y
x
		
y
x
a) 1 b) 4 c) 0
d) 2 e) 3
7. Al graficar: F(x)=x2 – 4, calcular "m.n+p".
y
x
n
m
p
F
a) –10 b) –12 c) –8
d) 6 e) –6
8. Bosquejar la gráfica de: F(x)=x – 3, si: x ∈ [4 ; 6].
a)		 b)
		
y
x
		
y
x
c)		 d)
		
y
x
		
y
x
Capítulo
166
Colegios
TRILCE Central: 6198-100
e)
		
y
x
9. Hallar el punto de intersección de las gráficas
de las funciones: F(x)=2x – 1 ∧ G(x) = 3x+2.
a) (–2; –4) b) (–3; 7) c) (–4; –10)
d) (–3; –7) e) (0;2)
10. Calcular el área encerrada por el eje "x" y las
gráficas de las funciones: F(x) = x; G(x) = 6 – x.
a) 10 u2 b) 9 c) 12
d) 8 e) 6
11. Graficar: F(x)= 3x2+6x+1
a)		 b)
		
y
x
		
y
x
c)		 d)
		
y
x
		
y
x
e)
		
y
x
12. Graficar: F(x)= –2x2+8x–10
a)		 b)
		
y
x
		
y
x
c)		 d)
		
y
x
		
y
x
e)
		
y
x
13. Al graficar: F(x)=x2 – 6x+5, se obtiene la figura
siguiente:
y
x
b
a
c d
F
Calcular: a+b+c+d
a) 6 b) 5 c) 4
d) –2 e) 7
14. Desde un tejado situado a 80 metros de altura,
se lanza una bola verticalmente hacia arriba con
una velocidad inicial de 20 m/s. La altura "y" de
la bola sobre el nivel del suelo viene dada por:
y=–5x2+20x+80, donde "x" es el número de
segundos que ha transcurrido desde el instante
que se lanzó la bola.
• ¿Qué altura alcanza la bola para: x=0, x=2
y x=5?
• ¿Cuándo alcanzará el punto más alto? ¿A
qué altura está ese punto?
15. La tarifa de los taxis de una ciudad es de 1 euro
por bajada de bandera y por cada kilómetro
recorrido 0,8 euros; luego:
• Elabora una tabla que exprese el precio del
viaje según los kilómetros que hagamos.
• Encuentra la función que relaciona los
kilómetros recorridos (x) y el precio del viaje
(y).
27
Álgebra
167
www.trilce.edu.pe Cuarto año de secundaria
Practica en casa
1. Relacionar correctamente:
F(x)=1–|x| A Mín=0
G(x)=|x|–1 B Máx=1
H(x)=|x–1| C Mín=1
J(x)=1+|x| D Mín=–1
2. Indicar verdadero (V) o falso (F) según
corresponda, dada la función: y=ax2+b
• Tiene máximo, si: a<0 ..........................( )
• Tiene mínimo, si: b<0 ...........................( )
• El mínimo es b, si: a>0 ..........................( )
• El máximo es "b", si: a<0 ......................( )
3. Completar:
• La gráfica de la función constante es ............
al eje "x".
• La gráfica de la función identidad: y=x,
forma un ángulo de ............. grados con el
eje de abscisas.
• La gráfica de: y= –x, se define en el ........ y
en el ......... cuadrante.
4. De:
y
x
2 3 6
F
6
4
2
Calcular:
( )
( ) ( )
F
F F
2 3
2 6
+
5. Calcular el área encerrada por las siguientes
funciones: F(x)=x; G(x)=–x; H(x)=4
6. Calcular el área encerrada entre los ejes
positivos de "x" e "y" y la gráfica de la función:
		F(x) = – 3x + 6
7. Calcular "m.n+p", si la gráfica de: F(x)=x2 – 4
es:
y
x
n
m
p
F
8. Hallar la suma de las ordenadas de los puntos
de intersección de las funciones siguientes:
		F(x)=x2 – 4; G(x) = 14 – x2
9. Hallar "ab" de la gráfica:
y
x
(0; a)
F(x)=ax3+b
(1; 2)
10. Esbozar el gráfico de la función:
		F(x)= – x
1 2 2
3 3
+
11. Grafique la función:
		F(x)=
–
( – – )( – )
x x
x x x
5 6
2 3
2
2
+
12. Del gráfico de la función "f", hallar:
		Dom(f) ∩ Ran(f)
y
x
3
4
2
2 6
1
–2
–2
f
13. Hallar el máximo valor de la función:
		 F(x)=10x – x2 – 25
14. El peso de un recién nacido es 3,8 kg. Si en los
primeros 10 meses aumenta su peso en formal
lineal y en el tercer mes pesa 5,6 kg, entonces:
• Hallar la expresión que define su peso "W"
en función al tiempo "X" en meses.
• Hallar el aumento mensual de peso.
• Hallar su peso en el décimo mes.
15. Si la producción mensual de "x" artículos, viene
dada por: P(x)=–x2+40x – 300, entonces:
• Hallar la cantidad de artículos que se debe
producir para obtener la máxima producción
en un mes.
• Hallar la máxima producción en un mes.
Capítulo
168
Colegios
TRILCE Central: 6198-100
Tú puedes
1. Si "h" es una función lineal, de pendiente 3 e intersección con el eje "y" igual a 5, hallar la regla de
correspondencia de la función "g(x)" si: g(x) – x = h(1) + h(x+1)
a) g(x)=4x+4			 b) g(x)=4x+16			 c) g(x)=4x+12
d) g(x)=3x+13			 e) g(x)=3x+12
2. Del siguiente gráfico:
y
x
(2; 0)
Hallar la ecuación de la parábola, si el punto (3; 2) pertenece a ella y su rango es el intervalo: [–
4
1 ;+∞〉.
a) y=x2 – 3x+2			 b) y=x2+3x+2		 c) y=x2 – 3x – 2
d) y=2x2+3x+2			 e) y=2x2 – 3x – 2
3. Indicar cuántos puntos de la forma (a; b), donde "a" y "b" ∈ , se encuentran dentro de la zona limitada
por las funciones: F(x)=(x+2)(x – 2) y G(x) = (2+x)(2 – x).
a) 21 b) 19 c) 14 d) 12 e) 17
4. Calcular el área de la región sombreada:
y
x
F(x)=x2–2x–3
5
a) 36 u2 b) 18 c) 24 d) 12 e) 25
5. Graficar: F(x) = x2+2mx+m2 si: m<0.
a)		b)		c)		d)		e)
		
y
x
		
y
x
		
y
x
		
y
x
		
y
x
27
169
www.trilce.edu.pe Cuarto año de secundaria
Capítulo
Aquiles y la tortuga
Supongamos, decía Zenón de Elea (490-430 a.C.), que Aquiles, que corre cinco veces más rápidamente
que una tortuga, juega con ella una carrera dándole una ventaja de cinco kilómetros. Cuando Aquiles
recorra esos cinco kilómetros, la tortuga habrá avanzado un kilómetro. Cuando Aquiles cubra ese kilómetro
que lo separa ahora de su contrincante, esta habrá caminado a su vez un quinto de kilómetro, es decir,
doscientos metros. Pero cuando Aquiles trate de alcanzarla corriendo esos doscientos metros, la tortuga
habrá recorrido cuarenta metros. Y una vez que Aquiles salve esos cuarenta metros, con la esperanza de
alcanzarla, la tortuga habrá avanzado ocho metros, y todavía le llevará ventaja. Una ventaja que disminuye
sin cesar, pero que siempre está, porque cada vez que Aquiles recorre la distancia que lo separa de la
tortuga, esta, en ese lapso de tiempo, se habrá movido algo, por poco que sea, y en consecuencia, lleva
siempre la delantera. En conclusión, Aquiles nunca la alcanza.
Progresión aritmética (P
.A.)
28
En este capítulo aprenderemos
.
. Definición
.
. Principales fórmulas
.
. Medios diferenciales o aritméticos
Capítulo
170
Colegios
TRILCE Central: 6198-100
28
PROGRESIÓN
ARITMÉTICA (P.A.)
Notación
Representar:
• 3 términos
• 4 términos
Suma de "n"
términos
Interpolación
Medios aritméticos
Razón de
interpolación
Término de
posición "n"
Término central
Suma de términos
equidistantes
Síntesis teórica
Álgebra
171
www.trilce.edu.pe Cuarto año de secundaria
Saberes previos
Aplica lo comprendido
Aprende más
1. Calcular el número que continúa en las sucesiones:
• 2; 7; 12; 17; 22; ...
• 3; 1; –1; –3; ...
2. Efectuar la suma:
• S = 1+2+3+...+20 → S=
• E=2+4+6+...+30 → E=
3. Resolver:
• 3(x–2)+4(x–5)=2(4x–1) → x=
• – ( )
x x x
3
1
2
1
5
2 3
+ + =
+
→ x=
4. Sea la sucesión: ak=2k+3.
Indicar el valor de:
• a1+a2+a3+a4
•
a
a a
2
5 10
+
5. Sea la sucesión: ak=k+1.
		 ¿Qué lugar ocupa el número 99?
1. Sea la progresión aritmética: ÷ a1.a2.a3. ... .an
Relacionar las columnas correctamente.
Razón A
a1+an
2
Número de
términos
B
an–a1
r
+1
Suma de
términos
C 2a1+(n–1)r
2
.n
Término
central
D a3 – a2
2. Calcular el vigésimo término en cada una de las
siguientes progresiones.
• ÷ 3 ; 7 ; 11 ; 15 ; ...
• ÷ 81 ; 77 ; 73 ; 69 ; ...
3. Indicar verdadero (V) o falso (F) según
corresponda.
• El décimo término de una P.A. es 57, y la
razón es 5. Entonces el primer término
es 9 ......................................................( )
• En una P.A. el tercer término es 18 y el séptimo
término es 30. Entonces la razón es 6.........( )
4. En la P.A.: '4; 7; 10; 13; ...
Calcular:
• a2013 – a2011
• La suma de los 10 primeros términos.
5. Calcular la razón de una P.A. si se sabe que:
a8 = 19 y a13 = 44
1. Relacionar correctamente:
÷2; 5; 8; ... A a15=71
÷2; 6; 10; ... B a15=58
÷1; 6; 11; ... C a20=39
÷1; 3; 5; ... D a20=59
2. Indicar verdadero (V) o falso (F) en la P.A. de
término general: an=6n – 5.
• La razón es –5 ........................................ ( )
• Los tres primeros términos suman 20....... ( )
• Todos sus términos son positivos............. ( )
Capítulo
172
Colegios
TRILCE Central: 6198-100
Practica en casa
3. Completar correctamente:
• Sila............esnegativa,laP.A.esdecreciente.
• A los números que se ubican entre otros dos
para formar una P.A. se les llama ................
• La suma de los términos .......... es el doble
del término central.
4. En la P.A.: ÷3; 8; 13; 18; ...
Calcular el lugar que ocupa el número 53.
a) 13º b) 10º c) 18º
d) 15º e) 11º
5. Calcular "x" en la P.A.:
		
÷(x – 2) ; (2x+6) ; (4x+10); ...
a) 6 b) 4 c) 7
d) 8 e) 5
6. Calcular la razón de una P.A., si se cumple que
el cuarto término es 10 y el décimo es 4.
a) – 6 b) – 2 c) – 4
d) – 3 e) – 1
7. En la P.A.: ÷12 ; x ; y ; z ; 29
calcular: x+2y+z
a) 66 b) 84 c) 74
d) 78 e) 82
8. En la P.A.: ÷
3
1 ; x ;
2
1 ; ...
calcular el cuarto término.
a)
12
7 b)
12
5 c)
6
1
d)
6
7 e)
6
5
9. En la P.A.: ÷7 ; x ; y ; z ; 21
calcular la razón.
a) 2,5 b) 2,4 c) 3,5
d) 1,8 e) 1,6
10. Calcular el término siguiente en la P.A.:
		
÷(3x – 5) ; (4x+6) ; (6x+10) ; ...
a) 60 b) 70 c) 58
d) 68 e) 80
11. Calcular la suma de los 15 primeros términos
de una P.A. cuyo término enésimo es: 4n+1.
a) 420 b) 480 c) 495
d) 372 e) 515
12. La suma del cuarto y décimo término de una
P.A. es 60 y la relación del segundo y décimo
término es como 1 es a 3. Hallar el primer
término.
a) 10 b) 12 c) 14
d) 15 e) 9
13. En una P.A. el término de lugar "m" es "n" y el
término de lugar "n" es "m". Calcular la razón.
a) 6 b) – 1 c) – 2
d) – 3 e) – 4
14. Un alpinista escala una montaña de 5700 m
de altura. En el transcurso de la primera hora
alcanzó una altura de 800 m; mientras que
durante cada hora siguiente subió a una altura
de 25 m menor que en la precedente. ¿Cuántos
metros ascendió durante la última hora en que
alcanzó la cima?
15. Una deuda se paga en cuotas que conforman
una progresión aritmética. El primer pago
realizado es S/.31 y el último S/.94. Si la suma
que se debía es igual a S/.625, determinar el
incremento que se realizó en cada pago.
1. Relacionar correctamente:
÷ –4; –1; 2; ... A a8=31
÷ 6; 2; –2; ... B a6=31
÷ 1; 7; 13; ... C S5=10
÷ 3; 7; 11; ... D S5=–10
2. Indicar verdadero (V) o falso (F) según corres-
ponda en la P.A.: ÷ (3x–7); (4x+1); (6x–1).
• La razón es 10 .......................................( )
• El cuarto término es 76 ..........................( )
• El valor de "x" es 10 ..............................( )
• El primer término es 23.......................... ( )
28
Álgebra
173
www.trilce.edu.pe Cuarto año de secundaria
Tú puedes
1. Indique el número de términos de una P.A., si el primer término es (m – 2), la razón (2 – m) y la suma
de términos (10 – 5m).
a) 10 b) 8 c) 7 d) 6 e) 5
2. Indicar la relación correcta de la P.A.: ÷(m – n)–1 ; (2m)–1 ; (m – p)–1.
a) n=mp b) m=n+p c) m=np c) m2=np e) m=(np)2
3. Calcular:
a
b c
2
2 2
+ de la P.A.: ÷ (a+b)–1 ; (b+c)–1 ; (a+c)–1.
a) 0,5 b) 1 c) 2 d) 4 e) 0,25		
4. La suma de los seis términos centrales de una P.A. creciente de 16 términos es 141 y el producto de
los extremos es 46. ¿Qué lugar ocupa en la progresión el número 7?
a) 5º b) 7º c) 9º d) 2º e) 3º
5. Si "Skn" es la suma de los "kn" primeros términos de una P.A., calcular el valor de: M=
S S
S
n n
n
5 4
9
-
a) 3 b) 6 c) 9 d) 12 e) 15
3. Completar:
• Silarazónespositiva,laP.A. es.....................
• Se llama ................. a la diferencia de dos
términos consecutivos.
• La suma de todos los términos de una P.A. se
puede hallar multiplicando el término .........
por el número de términos.
4. En la P.A.: ÷2; 6; 10; 14; ...
calcular el vigésimo término.
5. En la P.A.: ÷1; 5; 9; 13; ...
calcular la suma de los 15 primeros términos.
6. En la P.A.: ÷2; x; y; 23; ...
calcular la razón.
7. Hallar el término de lugar 120 de la progresión
aritmética: ÷ –8; –3; 2; 7; 12; ...
8. Hallar el término de lugar 26 de la P.A.:
		
÷ ; ;
3
2
6
7
3
5 ; ...
9. En una P.A., el término de lugar 40 es 59 y
el término de lugar 27 es 33. Hallar el primer
término y la razón de dicha progresión.
10. ¿Cuánto es la suma de los 25 términos de una
P.A., cuyo primer término es 4 y la razón es 10?
11. Una P.A. de 30 términos tiene por primer
término 200 y por suma 5130. ¿Cuánto valen la
razón y su último término?
12. Hallar la suma de los 25 primeros términos de
la P.A.:
		 ÷ ; ;
5
2
15
11
15
16 ; ...
13. Hallar el número de términos y la suma de ellos,
de una P.A. cuya razón es 3, su primer término
es 6 y su último término 123.
14. No pudiendo cancelar una deuda de S/.12 950,
Mathías le propone a su acreedor pagarle del
siguiente modo: S/. 600 al final del primer mes
y cada mes siguiente S/.50 más que el anterior.
¿Cuál será el importe del último pago?
15. Un peón debe llevar una carretilla de arena al
pie de cada uno de los 9 árboles que están a lo
largo lado de una calzada; los árboles tienen
entre sí 8 m de distancia y el montón de arena
está a 10 m antes del primer árbol. ¿Cuánto
habrá recorrido después de haber terminado su
trabajo y vuelto la carretilla al montón de arena?
Capítulo
174
Colegios
TRILCE Central: 6198-100
El premio al inventor del ajedrez
La famosa leyenda del inventor del Ajedrez, dice que
el Rey de Persia, aburrido en los ratos muertos, de
repente quedó fascinado por el juego del ajedrez, el
cual le presentó un inventor ingenioso e inteligente.
Se cuenta que quedó tan agradecido que el Rey
ofreció al matemático oriental lo que deseara. El
inventor contestó:
-Me conformo con 1 grano de trigo por la primera
casilla del tablero, 2 por la segunda, 4 por la tercera,
8 por la cuarta y así hasta la casilla 64 del tablero.
(Es decir la suma de los 64 primeros términos de una
P.G. de razón 2 y cuyo primer término es 1).
El rey se mofó pensando la minucia que le estaba
pidiendo y, solicitando a su visir que preparara el premio solicitado, hizo los cálculos y se dio cuenta
que era imposible cumplir la orden, pues la suma de los granos de las 64 casillas era nada menos que la
cantidad de:
18.446.744.073.709.551 616 granos.
(En cada kilogramo de trigo caben aproximadamente unos 28 220 granos, por lo que el resultado sería
de unas 653 676 260 585 toneladas; que ocuparían un depósito en forma de cubo de algo más de 11'5
kilómetros de lado.
Para producir tal cantidad de trigo se necesitaría estar cultivando la Tierra (incluidos los mares), durante
ocho años.
29
Progresión geométrica (P
.G.)
En este capítulo aprenderemos
.
. Definición
.
. Principales fórmulas
.
. Medios geométricos o proporcionales
Álgebra
175
www.trilce.edu.pe Cuarto año de secundaria
Síntesis teórica
PROGRESIÓN
GEOMÉTRICA (P.G.)
Interpolación
Producto de
términos
Término de
posición "n"
Suma de
términos
Limitada Ilimitada
Producto de términos
equidistantes
Término
central
Medios
geométricos
Razón de
interpolación
Capítulo
176
Colegios
TRILCE Central: 6198-100
Aplica lo comprendido
Saberes previos
1. Sea la P.G.: ÷÷ t1 : t2 : t3 : ... : tn
Relacionar las columnas correctamente.
Término central A t1
qn – 1
q – 1
Suma de los "n"
primeros términos
B
tn
t1
m+1
Razón de
interpolación
C t1.tn
2. Calcular el sexto término de cada una de las
progresiones:
• ÷÷ 3 : 6 : 12 : 24 : ...
• ÷÷
2
3
: 1 : ...
3. Indicar verdadero (V) o falso (F):
• En la siguiente progresión geométrica:
		
÷÷ 512 : 256 : x : 64 : y, el valor de "x+y"
es igual a 160 .........................................( )
• En una P.G., el quinto término y el segundo
son 81 y 24 respectivamente; entonces la
razón es:
2
3
............................................( )
4. Calcular:
		 S= – – –
1
2
1
3
1
4
1
9
1
8
1
+ +
c c c
m m m+...
5. Calcular la razón en una P.G., si se cumple que:
t9=3 y t14=96
1. Indicar el número que continúa en las sucesio-
nes:
• ;
4
1
2
1 ; 1 ; ...
• 9 ; 3 ; 1 ; ...
2. Si: Sk = k2+1, hallar:
• S4
• S5 – S2
3. Resolver:
• (x+3)2 – (x – 3)2 = 48
• (x+2)2+(x – 2)2 = 8x
4. Sea la sucesión: ak=2k–1
Calcular:
• a1+a3
•
a
a
6
8
5. Dada la sucesión: bk=31–k , indicar el lugar que
ocupa el número
729
1 .
29
Álgebra
177
www.trilce.edu.pe Cuarto año de secundaria
Aprende más
1. Relacionar correctamente:
÷÷ 64; 32; 16; ... A a5=5,3
÷÷ 24; 12; 6; ... B a8=0,5
÷÷ 16; 24; 36; ... C a6=0,75
÷÷ 27; 18; 12; ... D a5=81
2. Indicar verdadero (V) o falso (F) en las sumas de
infinitos términos.
		 S = 1+
2
1
4
1
+ +...
		 E = 1+
3
1
9
1
+ +...
• S>E ....................................................... ( )
• S<E ....................................................... ( )
• S+E=
2
7 ................................................. ( )
3. Completar correctamente:
• Si la ........ es menor que 1 y mayor que 0, la
progresión geométrica es decreciente.
• La P.G. es alternada cuando la razón es
menor que ..............
• El ....... de los términos equidistantes es constan-
te.
4. Calcular "x" en la P.G.:
		
÷ ÷ (2x – 6) ; ( 3 x) ; (2x+6); ...
a) 3 b) 6 c) 7
d) 4 e) 5
5. Calcular la razón de una P.G., si se cumple que
el cuarto término es 96 y el noveno es 3.
a) 0,5 b) 0,2 c) 0,4
d) 1 e) 2
6. En la P.G.: ÷÷ 16 ; x ; y ; z ; 81
calcular: x+y+z.
a) 96 b) 84 c) 74
d) 128 e) 114
7. En la P.G.: ÷÷ 32; x; y; z; 162
calcular la razón.
a) 3,5 b) 2,4 c) 1,5
d) 1,8 e) 1,6
8. En la P.G.: ÷÷ 48; 72; 108; ...
Calcular el lugar que ocupa el número 243.
a) 6º b) Ninguno c) 8º
d) 7º e) 5º
9. Calcular el término siguiente en la P.G.:
		
÷÷ (x – 1) ; (2x+1) ; (7x – 1) ; ...
a) 80 b) 81 c) 64
d) 68 e) 70
10. En la P.G.: ÷÷ 18 ; x ; y ; z ; 88
calcular: x.z – y2.
a) 6 b) 4 c) 2
d) 1 e) 0
11. Una progresión geométrica admite cuatro
términos, siendo la suma de sus extremos 27 y
la de los centrales 18. Calcular la suma de cifras
del mayor de estos números.
a) 3 b) 4 c) 5
d) 6 e) 7
12. Tres números positivos en progresión aritmética
son aumentados en 3; 3 y 7 respectivamente,
formando una progresión geométrica de suma
28. ¿Qué números son?
a) 3; 5 y 7 b) 2; 6 y 10 c) 3; 6 y 9
d) 1; 5 y 9 e) 3; 7 y 11
13. La diferencia del tercer término con el sexto de
una progresión geométrica es 26 y el cociente
27. Calcular el primer término.
a) 245 b) 234 c) 243
d) 342 e) Ninguna
14. Sedejacaerunapelotadesdeunaaltura:h=270m.
En cada rebote la pelota se eleva 2/5 de la altura
de la cual cayó la última vez. ¿Qué distancia total
recorre la pelota hasta quedar en reposo?
15. Se tiene una circunferencia de radio "R"; dentro
de ella se dibuja una circunferencia concéntrica
y de radio la mitad de la primera; luego se dibuja
otra circunferencia concéntrica y radio la mitad de
la segunda y así indefinidamente. Si se suman las
áreas de todas las circunferencias, se obtiene la
misma área de una circunferencia cuyo radio sería:
Capítulo
178
Colegios
TRILCE Central: 6198-100
Practica en casa
1. Relacionar correctamente respecto a las siguien-
tes sumas límite.
M=8+2+
2
1+.. A
3
32
N=8+4+2+1+... B
15
128
P=8+1+
8
1+... C 16
Q=8+
2
1+
32
1 +... D
7
64
2. Indicar verdadero (V) o falso (F) según
corresponda:
• Si la razón es mayor que 1, la progresión
geométrica es creciente ..........................( )
• Si la razón está entre –1 y 1, la P.G. se
aproxima a cero .....................................( )
• La suma límite se puede calcular para
cualquier valor de la razón .....................( )
• Las P.G. siempre crecen al infinito .........( )
3. Completar respecto a la P.G.:
÷÷ (x – 8) ; (x – 4) ; (x+8)
• La razón equivale a ...............
• El cuarto término equivale a ....................
• La suma de los .......... primeros términos
equivale a 80.
4. En la P.G.: ÷÷ 0,25; 0,5; 1; 2; ... , calcular el
décimo término.
5. En la P.G.: ÷÷ 1; 3; 9; 27; ...
Calcular la suma de los seis primeros términos.
6. En una progresión geométrica, el primer término
es 6 y el término de lugar 15 es 54. Hallar el
octavo término.
7. Hallar la suma de los seis primeros términos de
la progresión geométrica: ÷÷ ; ;
3
4
3
2
3
1; ...
8. En una progresión geométrica el primer término
es –5 y la razón es –1/5. Hallar el término de
lugar 10.
9. La suma de los términos de una P.G. decreciente
y prolongada indefinidamente, es el doble de la
suma de los cinco primeros términos. Hallar la
razón.
10. Si el segundo y el sexto término de una P.G. son
24 y 96, ¿cuál es el cuarto término?
11. El primer término de una progresión geométrica
es 1 y la razón es 2. Hallar el producto de los
siete primeros términos.
12. Una hoja de papel se parte por la mitad; después
se superponen las dos mitades y se vuelven
a partir por la mitad, y así sucesivamente.
Después de ocho cortes, ¿cuántos trocitos de
papel habrá?
13. La suma de los siete primeros términos de una
progresión geométrica creciente es 2186, y la
razón del séptimo término sobre el segundo
término es 243. Hallar el término de lugar 4.
14. Se dibuja un triángulo equilátero de lado "m";
si se unen los puntos medios de los lados, se
forma otro triángulo equilátero. Al efectuar la
misma operación indefinidamente, la suma de
los perímetros de todos los triángulos es:
15. Calcular la suma de las áreas de todos los
cuadrados que se forman en la figura, al unir los
puntos medios de los lados.
b b
29
Álgebra
179
www.trilce.edu.pe Cuarto año de secundaria
Tú puedes
1. Si: "x"; "y" ; "z" son términos consecutivos de una P.G. creciente, indicar el valor de "z" en el sistema:
		
–
x y z
y z
2 40
3 10
+ + =
=
)
a) 16 b) 12 c) 20 d) 32 e) 15
2. En una P.G., la suma de los seis primeros términos es igual a nueve veces la suma de los tres primeros
términos. Hallar la razón de la progresión.
a) 3 b) 2 c) 5 d) 4 e) 6
3. Indique el valor de: ...
2
1
2
1
2
1
81 82 100
+ + +
a)
2
1
100
–1 b)
2
1
80
–1 c) –
2
2 1
80
100
d) –
2
2 1
100
20
e) –
2
2 2
101
80
4. Encontrar una P.A. y una P.G., si se sabe que los primeros términos son iguales a 2, tienen el mismo
tercer término y el undécimo término de la P.A. es igual al quinto término de la P.G. Indicar la suma
de las razones de ambas progresiones.
a) 8 b) 2 c) 3 d) 5 e) 6
5. Calcular: S = 1+2
2
1 3
2
1
+
c c
m m
2
+4
2
1
c m
3
+5
2
1
c m
4
+...
a) 2 b) –4 c) –6 d) 6 e) 4
Capítulo
180
Colegios
TRILCE Central: 6198-100
Música y logaritmos
Los grados de tonalidad de la escala cromática no son
equidistantes por el número de vibraciones ni por la
longitud de onda de sus sonidos, sino que representan los
logaritmos en base 2 de estas magnitudes.
Supongamos que la nota do de la octava más baja, que
representaremos por cero, está determinada por "n"
vibraciones, el do de la m-ésima octava producirá "n.2m"
vibraciones cada segundo. Si hemos llamado cero a do, y
seguimos numerando las notas, tendremos que sol será la
7a, la la 9a, la 12a será de nuevo do, en una octava más alta,
etc. Como en la escala cada nota tiene 2
12
más vibraciones
que la anterior, entonces el número de estas en cualquier
tono se puede expresar con la fórmula: Npm=n.2m( 2
12
)p.
Tomando logaritmos:
logNpm=logn+(m+
p
12
)log2
Al tomar el número de vibraciones del do más bajo como
unidad y pasando los logaritmos a base 2, se tiene que:
logNpm = m+
p
12
En el tono sol de la tercera octava: 3+
12
7 ≈3,583; donde 3 es la característica del logaritmo del número de
vibraciones y 7/12, la mantisa del mismo logaritmo en base 2. Se tiene que el número de vibraciones es
23,583, que es 11,98 veces mayor que las del tono do de la 1a octava.
30
Logaritmos I
En este capítulo aprenderemos
.
. Definición
.
. Propiedades fundamentales
.
. Cambio de base
.
. Regla de la cadena
.
. Otras definiciones
Álgebra
181
www.trilce.edu.pe Cuarto año de secundaria
LOGARITMOS I
Cambio de base
Regla de la cadena
Cologaritmo
Antilogaritmo
propiedades
Logaritmo de
una potencia
Logaritmo de
una raíz
Logb M =Log
bn
Mn
Logb M =Log b
n M
n
Log
b
n M =n Log
b
M
b
logbA
= A
c
logbA
= A
logbc
Logaritmo del
cociente
Definición
Logaritmo del
producto
Log
b
M =
n
1 Log
b
M
n
Síntesis teórica
Capítulo
182
Colegios
TRILCE Central: 6198-100
Aprende más
Aplica lo comprendido
1. Resolver:
• 3x=
3
1 → x=
• 4x=8 → x=
2. Resolver:
• x2=7 → x=
• x2 – 20=0 → x=
3. Resolver:
• xx = 318 → x=
• xxx
= 16 → x=
4. Resolver:
23x
= 512 → x =
5. Resolver:
• 2x–1=49 → x =
• 52x–5 = 125 → x=
1. Relacionar las columnas correctamente, siendo:
A>0 , B>0 , b>0 ∧ b ≠ 1
logb(AB) A logb( A
B
)
logbA–logbB B bx=A
b
logbA
C logbA+logbB
logbA=x D A
2. Hallar "x" en cada una de las ecuaciones:
• log2x=4		
• log2(2x – 1)=3
3. Indicar verdadero (V) o falso (F).
• log44=0 		............................................( )
• log91=9 		............................................( )
• log264=8 		............................................( )
4. Calcular: S = log2(log24) + log3(log327)
5. Calcular: M = log100 + Ln
e
1 + log381
1. Relacionar correctamente:
Es la base del logaritmo
natural
A Cero
Es el logaritmo decimal
de 10
B Diez
Es el logaritmo decimal
del logaritmo natural del
número "e"
C "e"
Al sumar logaritmos
decimales se obtiene un
logaritmo en base
D Uno
2. Indicar verdadero (V) o falso (F) según corres-
ponda en: E = a
logbc
• Si E=1, entonces: a=1 ó c=1..................( )
• Si E= c , entonces: a=b2 .......................( )
• Si E= a , entonces: c= b ......................( )
• Si "c" es igual a "b2", el resultado es "a2".....( )
30
Saberes previos
Álgebra
183
www.trilce.edu.pe Cuarto año de secundaria
3. Completar:
• Enunamultiplicacióndelogaritmos,sepuede
cancelar la ..................... de un logaritmo
con el número de otro logaritmo.
• En el logaritmo natural y el logaritmo decimal
no se coloca la ...............
• Al dividir el logaritmo natural de "a" entre
el logaritmo natural de 10 se obtiene el
logaritmo .................. de "a".
4. Calcular: log1000+Ln e +log0,1 – Lne2
a) 0,2 b) 3 c) 4
d) 0,5 e) 1
5. Calcular: log86 . log310 . log64 . log3
a)
3
2 b)
2
3 c)
5
3
d)
9
2 e)
3
5
6. Calcular:
		
log89.log274
log1625.log12532
a)
7
15 b)
2
13 c)
4
3
d)
15
8 e)
7
5
7. Calcular: log276.Ln81.Log36e
a)
3
2 b)
2
3 c)
5
2
d)
9
5 e)
2
5
8. Calcular: –
log log
5
1
5
1
50 2
a) 2 b) 3 c) 4
d) 5 e) 1
9. Calcular: (2+log27)(2+log72)–(log249+log74)
a) 8 b) 13 c) 14
d) 5 e) 10
10. Si x=log53, calcular: log153.
a)
–
x 1
1 b)
x
1 c)
x 1
1
+
d)
x
x
1
+
e)
x
x 1
+
11. Calcular:
		 6
6 3
log
log log
1 3
3 6
+
+
5 5
5
a)
7
1 b)
2
1 c)
4
1
d)
3
1 e)
5
1
12. Calcular:
		
8
4 8
log
log log
4
3 8 2 4
+
+ +
a) 128 b) 130 c) 134
d) 135 e) 127
13. Calcular:
log log log
1 36
1
1 72
1
1 8
1
4 2 18
+
+
+
+
+
a) 3 b) 2 c) 1
d) 4 e) 0,5
14. La magnitud de un terremoto en la escala
de Richter se calcula mediante la fórmula:
M(x) = log(
x
x0
)
Donde:
		x → Lectura del sismógrafo
		x0 = 10–3 → Lectura referencial
Responder:
• Si se registra una lectura de 102, indicar la
magnitud del movimiento telúrico.
• Si se produce un terremoto de grado 6 en la
escala de Richter, indicar la magnitud de la
lectura del sismógrafo.
15. La demanda "D" de un producto se relaciona
con su precio de venta "P" mediante la ecuación:
logaD = logaC – k.logaP
Donde "a", "C" y "k" son constantes positivas.
• Despejar "D" de esta ecuación.
• Para un precio de S/.10 con: C=1000 y k=2,
indicar el valor de la demanda.
Capítulo
184
Colegios
TRILCE Central: 6198-100
Practica en casa
1. Relacionar correctamente:
log816 A –2
log8127 B –3
log0,2125 C
3
4
log0,01 D
4
3
2. Indicar verdadero (V) o falso (F):
• El (log20,5) es negativo ..........................( )
• El (log0,10,01) es positivo .......................( )
• No existe [log(log10)] ............................( )
• No existe [log(log0,1)] ...........................( )
3. Completar correctamente:
• La base del logaritmo decimal es .................
• El logaritmo de la .............. siempre es cero.
• El logaritmo equivale a 1 cuando la ............
y el ........... son iguales.
4. Calcular: log0,25+log0,52+log0,254
5. Calcular:
		
, ,
, ,
log log
log log
0 25 0 04
0 2 0 5
2 5
25 4
+
+
6. Calcular:
		
log log log
8 81 64
3 4
+ +
2 9
3
8
4
7. Calcular:
		
log log
6
1
6
1
2 108
+
8. Calcular: (1+log53)(1+log35) – log53 – log35
9. Calcular:
		
log
log
log
log
log
log
12
4
12
2
12
18
3
3
7
7
5
5
+ +
10. Si x=log23, calcular: log62.
11. Calcular:
		 8
2 4
log
log log
16
6
4 4 2 2
+
+ +
3 3
3
12. Calcular:
		5
36
log
log
4
5
3
3
13. Calcular:
		
log log log
yz xz xy
1
1
1
1
1
1
x y z
+
+
+
+
+
14. Si "P" representa el precio de venta de un
artículo, y "x" es la demanda correspondiente
en cantidad vendida por día, entonces la
relación entre "P" y "x" se puede expresar,
algunas veces, mediante: P=P0e–ax , donde
"P0" y "a" son constantes positivas. Exprese "x"
como función de "P".
15. La ley de Pareto para países capitalistas, afirma
que la relación entre el ingreso anual "x" y
el número "y" de individuos cuyo ingreso es
mayor que "x" es: logy=logb – klogx, donde
"b" y "k" son constantes positivas. Despeje "y"
de esta ecuación.
30
Álgebra
185
www.trilce.edu.pe Cuarto año de secundaria
Tú puedes
1. Si: xy.yx = (xy)2 con x ≠ y, reducir:
log log
x
x
y
y
1 1
y x
+
+
+
a) 0,5 b) 1 c) 2 d) 0 e) 0,25
2. S log1428 = a, calcular: log4916.
a)
–
( – )
a
a
2
2 1 b)
–
( – )
a
a
2
2 1 c)
–
–
a
a
2
1 d)
–
–
a
a
1
2 e) –
a
a
2
3. Si x2+y2=1, reducir:
– +
–
–
log
log log
x y
x y
y
x
y
y
1
1
1 1
1
+ +
+
+
c
c c
m
m m
2 .
a) 2 b) 1 c) 0,5 d) 0,25 e) 4
4. Calcular: log(log63)(log936)
a) –36 b) –1 c) 3 d) 6 e) 9
5. Si logaba=3, calcular: logab( a b
3
).
a)
6
1 b)
5
2 c)
3
2 d)
6
5 e) 1
Capítulo
186
Colegios
TRILCE Central: 6198-100
Los logaritmos y la intensidad del sonido
La intensidad del sonido es el flujo de energía por unidad
de área que produce, medida en watts por metro cuadrado.
La intensidad de sonido mínima que puede escucharse (el
umbral de audibilidad) es aproximadamente 10–2 W/m2.
La sonoridad de un sonido se define como
L = 10log (
I
10–2
) , donde "I" es la intensidad y "L" se mide
en decibelios.
Los escalones de sonoridad: 10 decibelios, 20 decibelios,
etc. forman en nuestro oído una progresión aritmética; en
cambio la energía de estos sonidos constituye una progresión
geométrica de razón 10. Como ejemplo, una conversación
en voz alta produce 65 decibelios, el rugido de un león
87 decibelios (posee una energía 158 veces mayor que la
conversación en voz alta), el ruido de un martillo sobre una
lámina de acero 110. Un ruido superior a 80 decibelios es
perjudicial.
31
Logaritmos II
En este capítulo aprenderemos
.
. Ecuaciones logarítmicas
.
. Aplicación de propiedades
.
. Otras aplicaciones
Álgebra
187
www.trilce.edu.pe Cuarto año de secundaria
cologbx=–logbx antilogbx=bx
x = y xx = y x = logam
logbx = logby logbxx = logby Lnx=y → ey = x ax = m
LOGARITMOS II
Ecuaciones
logarítmicas
logbx=N ↔ x=bN; b>0; b≠1; x>0
Síntesis teórica
Capítulo
188
Colegios
TRILCE Central: 6198-100
Aplica lo comprendido
Saberes previos
1. Relacionar las columnas correctamente:
2
log25
+log663 A 6
log3
3 B 8
antilog5(log56) C
1
2
lne5 D 5
2. Hallar "x" en cada caso:
• log3(5x+1)=4 → x =
• x=log7(3
log37
) → x =
3. Indicar verdadero (V) o falso (F), si:
f(x)= 4
3
+log4x
• f(1)=0 ................................................. ( )
• f(16)=
10
3
............................................. ( )
• f(64)=4 ................................................. ( )
4. Resolver:
		 logx+log(x – 1)=log6
5. Resolver:
		log4log2(x – 1)=0
1. Resolver:
• 3(x – 1)+2(x – 2)=4(x – 3) → x=
• – – – –
x x x
3
1
4
2
6
3
= → x=
2. Resolver:
• (x – 4) (x – 1) = 10 → x1= ; x2=
• x(x – 2) = 15 → x1= ; x2=
3. Resolver:
• 4x–1 . 2x–3 = 16x–5 → x=
• 2x–8 = 4x → x=
4. Resolver:
• 4x – 9(2x) + 8 = 0 → x1= ; x2=
• 9x = 4(3x) – 3 → x1= ; x2=
5. Resolver:
• 32x–10 = 7x–5 → x=
• (3x+2x)(3x–2x)=0 → x=
31
Álgebra
189
www.trilce.edu.pe Cuarto año de secundaria
Aprende más
1. Relacionar correctamente:
logbx=a A x= a
b
logxb=a B x=ab
logax=b C x= b
a
logxa=b D x=ba
2. Indicar verdadero (V) o falso (F) según corres-
ponda en: logb(logax)=c.
• Si: c=0, entonces: x=a........................... ( )
• Si: c=1, entonces: x=ab ........................ ( )
• Si: bc=1, entonces: x=a ........................ ( )
• Si: c=–1 y b=2, entonces: x= a .......... ( )
3. Completar:
• En una igualdad de dos logaritmos, se igualan
los números siempre y cuando tengan la
misma ...................
• El cologaritmo y el logaritmo en la misma
base se diferencian solo en el ...............
• El antilogaritmo decimal del logaritmo
decimal del número "p" es igual a ............
		
				
4. Calcular x 1
+ , si: log3(log2x)=1
a) 1 b) 3 c) 4
d) 5 e) 2
5. Calcular log3(x+2), si:
		3
log32
+2
log2x
=antilog32
a) 4 b) 3 c) 1
d) 5 e) 2		
6. Calcular "log3x", si:
		log636–colog3x=antilog23
a) 6 b) 5 c) 2
d) 3 e) 4
7. Calcular log9(0,5x) en: log36=log9(2x)
a) 2 b) –1 c) –2
d) –3 e) 1
8. Indicar el producto de las soluciones al resol-
ver: log2
3x=4
a) 3 b) 4 c) 2
d) 6 e) 1
9. Indicar el producto de las soluciones al resol-
ver: (Lnx+1)Lnx=90
a)
e
1 b) e c) e2
d) e3 e) 1
10. Indicar la suma de las soluciones al resolver:
		x
log3x
= 81
a)
4
17 b)
9
82 c)
2
5
d)
3
10 e)
5
26
11. Indicar la menor solución al resolver:
		log2x – logx2 = 15
a) 0,1 b) 0,001 c) 0,01
d) 100 e) 10
12. Indicar la suma de las cifras de la solución de:
		
		log3(log2x – 1) = 1
a) 11 b) 9 c) 10
d) 7 e) 8
13. Calcular "x" al resolver:
		10logx – 3 = 2,012
a) 2,032 b) 2012 c) 2009
d) 2,015 e) 2015
Capítulo
190
Colegios
TRILCE Central: 6198-100
Practica en casa
1. Relacionar correctamente:
log4x=
2
5
A e10
Ln(logx)=0 B 0,2
log5x=–1 C 10
log(Lnx)=1 D 32
2. Indicar verdadero (V) o falso (F) en: logba=c
• Si: b=1, entonces: c=1........................... ( )
• Si: a=1, entonces: c=0 .......................... ( )
• Siempre "a" debe ser positivo ................. ( )
• Siempre "c" es positivo ........................... ( )
3. Completar correctamente:
• La .............. de logaritmos es igual al
logaritmo del producto de los números.
• "e" es la base del logaritmo ................
• El .............. es un exponente.
4. Calcular "a+b+c", si:
		log3a = 2 ; log4b = 1 ; log6c = 0
5. Calcular "x", si:
		log375 – log35 = 1 + log3x
6. Calcular " x 9
+ ", si: log3(log4(log2x))=0
7. Calcular "log(x – 10)", si:
		eLn8+antilog2=10logx+colog100
8. Calcular "log2(x+2)", si:
colog2antilog26+log3antilog3x=logx+cologx
9. Indicar la menor solución obtenida al resolver:
		2+log3x2 = log372 – log32
10. Indicar el producto de las soluciones al resolver:
		(logx+2)logx=3
14. La potencia de entrada (Pi) de un amplificador
es de 1w (watt); entonces:
3 Calcular la potencia de salida (P0), si la
ganancia en decibelios (db) es de 10 db.
Usar la fórmula:
G=10.log(
P0
Pi
)
• G = Ganancia (db)
• P0 = Potencia de salida (watt)
• Pi = Potencia de entrada (watt)
3 Se considera "volumen moderado" un
volumen de 80 db. Si un amplificador tiene
la relación:
P0
Pi
igual a 1 000 000, indicar si
excede o no el volumen moderado.
15. En la figura siguiente se presenta la gráfica:
f(x)=
x
Lnx ; (x>0). El valor máximo de "f(x)" se
tiene cuando: x=e; responder:
0,1
5
y=
Lnx
x
y
x
3 Los enteros 2 y 4 tienen la rara propiedad de
que: 24=42. Demostrar que si: xy=yx, para
números reales positivos "x" e "y", entonces:
x
Lnx
y
Lny
= .
3 Emplee la gráfica de "f" para explicar por qué
muchos pares de números reales satisfacen
la ecuación: xy=yx.
31
Álgebra
191
www.trilce.edu.pe Cuarto año de secundaria
Tú puedes
1. Hallar "x" en: logx 125
4
=
2
3 .
a)
5
1 b) 2 c) 5 d) 5 e) 25
2. Calcular el valor de "x" en: 3logx81=x.
a) 1 b) 3 c)
3
1 d)
9
1 e)
27
1
3. Resolver: 4x=2(14x)+3(49x).
a) log73 b) log27 c)
–
log log
log
2 7
3
d)
log log
log
3 2
7
+
e) log3
4. Dado el sistema:
–
–
log
a
x y
a b
a b
10 10
x y
+ =
= +
c m
* , calcular: 10x – 10y.
a) 2 b) a c) b d) 2b e) a+b
5. Resolver: abx
=c
a) loga(logbc) b) logb(logac) c) loga(logca) d) logacb e) log(logbac)
11. Indicar la suma de las soluciones al resolver:
		x
log2x
= 16
12. Indicar el producto de las soluciones al resolver:
		log2
3x – log3x3 = 10
13. Calcular "x", al resolver:
		100logx – 2 = 1,44
14. La temperatura "T" en ºC de un objeto en el
momento "t" se expresa: T=75.e–2t
Donde:
		 t : Horas
		 T : Temperatura en ºC
expresar "t" en función de "T".
15. La energía "E(x)" de un electrón, después de
pasar a través de un material de espesor "x",
está expresada por: E(x)=E0e
–
x
x0, donde "E0" es
la energía inicial y "x0" la longitud de radiación;
entonces:
• Expresar en términos de "E0", la energía de
un electrón al pasar a través del material de
espesor "x0".
• Expresar en términos de "x0", el espesor al
cual el electrón pierde el 99% de su energía
inicial.
Capítulo
192
Colegios
TRILCE Central: 6198-100
El último teorema de Fermat
El teorema en cuestión establece que
para: n>2, la ecuación: xn+yn=zn no
tiene soluciones enteras positivas (para
n=2 se trata del teorema de Pitágoras,
que sí tiene soluciones enteras: son las
llamadas "ternas pitagóricas").
En realidad no se trataba de un teorema,
sino una conjetura, porque Fermat
nunca publicó una demostración. En un
libro sobre la obra de Diofanto escribió
que había encontrado una solución
maravillosa del enunciado, tras lo que
añadió: "este margen es demasiado
estrecho para contenerla".
La gracia del asunto estriba en que estamos hablando del siglo XVII y en que durante más de trescientos años
los más grandes matemáticos buscaron sin éxito la dichosa demostración, hasta que, por fin, en los años
noventa del pasado siglo XX, Wiles y Taylor lo consiguieron utilizando unas matemáticas inimaginables
en la época de Fermat.
Eso sí; la cantidad de buenas matemáticas que se han desarrollado por culpa del comentario "al margen"
es extraordinaria.
De lo que siempre nos quedara la duda es de si Fermat realmente había encontrado una "maravillosa
demostración" o simplemente se trató de una broma.
32
Repaso IV
En este capítulo aprenderemos
.
. Funciones I
.
. Funciones II
.
. Progresión aritmética
.
. Progresión geométrica
.
. Logaritmos I
.
. Logaritmos II
Álgebra
193
www.trilce.edu.pe Cuarto año de secundaria
VERTICAL
1. Es aquella sucesión en la cual cualquier término,
después del primero, es igual al anterior multiplicado
por una cantidad constante.
2. Es aquella suma de términos en progresión
geométrica cuya razón está entre 0 y 1 y su número
de términos es ilimitado.
3. Son logaritmos cuya base es el número trascendente
"e" (e = 2,718281...).
4. Es aquella sucesión en la cual cualquier término,
después del primero, es igual al anterior sumado con
una cantidad constante.
5. Es el conjunto de los primeros elementos de los
pares ordenados de una función o los valores de "x".
6. Gráficas cuya regla de correspondencia es: F(x)= x
7. En una progresión aritmética se calcula así:
		
( – )
a a
n
a n r
n
2 2
2 1
n 1 1
+
=
+
` c
j m
HORIZONTAL
1. Es el logaritmo del inverso multiplicativo de un
número.
2. Se define mediante: antilogbN = bN.
3. Su gráfica es una parábola.
4. Es el conjunto de los segundos elementos de los pares
ordenados de una función o los valores de: y = F(x)
5. Es el logaritmo donde no es necesario colocar su
base, llamado también logaritmo de Briggs.
6. Gráficas cuya forma es una "V".
7. Son igualdades donde la variable está incluida o
forma parte de un logaritmo.
* Completa el crucigrama algebraico.
1
1
2
2
3
3
4
4
5
5
6
6
7
7
Cruci - álgebra
Capítulo
194
Colegios
TRILCE Central: 6198-100
Aplica lo comprendido
1. Hallar el dominio de la función:
		f(x) = –15+8x – x2
a) x∈[1;2 ] b) x∈[2; 3] c) x∈[3; 4]
d) x∈[3; 5] e) x∈[3; 6]
2. Sea la función "f" cuya regla de correspondencia
es: f(x)=x3 – 2x+1; calcular el rango de "f", si el
Dom(f)={–2; 0; 3}.
a) {–11; 1; 22} b) {–3; 1; 22}
c) {0; 1; 22} d) {–8; 0; 27}
e) {1; 13; 22}
3. Sea: f(x)=log3(x – 4) y g(x)=logx
Calcular:
f(85)+f(31)+f(7)
g(100)+g(1000)–g(10)
a) 0 b) 1 c) 2
d) 3 e) 4
4. Graficar: F(x)=2x+3
a)		 b)		 c)
		
y
x
		
y
x
y
x
d)		 e)
		
y
x
		
y
x
5. Se tiene la función: F(x)=ax+6; si la gráfica
pasa por el punto (2; 8), calcular: F(7)
a) 8 b) 10 c) 11
d) 13 e) 14
6. Obtener el valor de:
		 S = 0,25+(0,25)2+(0,25)3+...
a) 1 b)
1
2 c)
1
3
d)
1
4 e)
1
5
7. Tres números consecutivos de una progresión
aritmética creciente tienen como suma 42 y
como producto 2688. Hallar el tercer término.
a) 11 b) 12 c) 13
d) 22 e) 16
8. Indicar el quinto término de una P.G. creciente
de siete términos, si la suma de los tres primeros
es 26 y la suma de los tres últimos 2106.
a) 42 b) 152 c) 144
d) 162 e) 216
9. Sabiendo que el conjunto de pares ordenados:
F={(3; a2), (3; 1), (5; 4), (5;a+b), (b; 4)}
Representa una función, indicar la suma de
elementos del dominio.
a) 3 b) 5 c) 8
d) 13 e) 11
10. Calcular el área de la región sombreada limitada
por las funciones indicadas.
y
x
H(x)=6–|x–2|
G(x)=4
a) 24 u2 b) 32 c) 48
d) 16 e) 20
32
Álgebra
195
www.trilce.edu.pe Cuarto año de secundaria
Aprende más
1. Indicar verdadero (V) o falso (F) en las siguientes
proposiciones:
• logaM+logaN=loga(M.N) .......................( )
• logaMn=nlogaM ...................................( )
• loga1=a 		 ...................................( )
• logaM – logaN=loga(M – N) .................( )
2. Relacionar las columnas:
F(x)=|x|
Función valor
absoluto
A
y
x
F(x)= x
Función raíz
cuadrada
B
45º
y
x
F(x)=ax2+bx+c
Función
cuadrática
C
45º
45º
y
x
F(x)=x
Función
identidad
D
y
x
3. Calcular el valor de "x" en cada una de las
siguientes ecuaciones:
• log2(5x+1)=4 → x =
• log5(x – 3)=log52+log53 → x =
• log(
2x – 1
x – 5
)=log3 – log2 → x =
4. ¿Cuántos términos hay que tomar en la
progresión aritmética: ÷ –2; 2; 6; 10; 14; ... para
que la suma sea 8190?
a) 63 b) 64 c) 65
d) 66 e) 67
5. Si: ÷ (x+y); (4x – 3y); (5y+3x) son tres términos
consecutivos de una progresión aritmética, cuál
es la relación entre "x" e "y"?
a)
y
x
3
1
= b)
y
x =2 c)
y
x =3
d)
y
x =5 e)
y
x
4
1
=
6. Si se sabe que: "a"; "a2" y "3a" son tres términos
de una P.A., calcular la suma de los 10 primeros
términos.
a) 11+10a b) 100a+11 c) 111a
d) 55a e) 110a
7. Hallar el valor de "c2", en la P.A.:
÷ a; b; c; d; e; si se sabe que: a+e=20
a) 400 b) 100 c) 20
d) 10 e) 160
8. Las dimensiones de un paralepípedo rectangular
están en P.A. cuya suma de dichas dimensiones
es 30m. Si el volumen del paralelepípedo es de
640 m3, ¿cuánto miden las aristas?
a) 6; 10; 14 b) 8; 10; 12 c) 2; 10; 11
d) 4; 10; 16 e) 2; 8; 14
9. Al resolver la ecuación:
		log(x+4)(x3 – x)=log(x+4)(5 – x)x
Indique su conjunto solución.
a) {–3} b) {2} c) {0;2}
d) {–3; 2} e) {–3; 0; 2}
10. Luego de resolver la siguiente ecuación:
		logx2 – log x
16
( )
2 = log x
64
( )
2
Indicar el producto de sus soluciones.
a) 12 b) 17 c) 1
d) 16 e) 24
Capítulo
196
Colegios
TRILCE Central: 6198-100
11. Calcular "x", en: x1–lnx
logx
= e5
a) (
10
e5 )
loge
b) (
e
10
)
5ln10
c) (10
e
)
5loge
d) ( e5
10
)
ln10
e) (10
e5 )
ln10
12. Hallar el valor de:
e
–
log log log
Ln
8
15 2
3
5
27
16
+
c c c
m m m
' 1
a) e b) log2 c) Ln2
d) 0,47712 e) 5
13. A partir de la función:
		 F = {(4; a+3), (–2; a), (4; 2a–1)}
Calcular: F(4)+F(–2)
a) 13 b) 9 c) 8
d) 10 e) 11
14. Dada la función:
		 F={(4; 8), (b; 3), (4; a+b), (5; 9), (5; a2)}
Calcular: ab.
a) –33 b) 18 c) –23
d) 27 e) –27
15. Dada la función "G" con regla de
correspondencia: G(x)=x+b
Calcular "G(2)", si: G(–2) = 1
a) 6 b) 8 c) 3
d) 5 e) 9
16. Sea la función "f" con dominio: {2; 3; 4}y
f(x)=x2+1; hallar la suma de elementos del
rango de "f(x)".
a) 30 b) 24 c) 32
d) 28 e) 26
17. Si "x", "y", "z" son términos consecutivos de
una P.A., simplificar:
		 E =
( )
( ) ( ) ( )
x y z
x y z y z x z x y
3
2 2 2
+ +
+ + + + +
a)
9
1 b)
9
7 c)
9
2
d)
9
4 e) 1
18. Si la suma de un número infinito de términos
de una P.G. decreciente es
7
2 y la suma de sus
cubos es
511
8 , hallar la razón.
a)
2
1 b)
3
1 c)
4
1
d)
6
1 e)
8
1
19. El costo de un producto es igual al número de
productos "x" fabricados. El precio de venta de
cada uno es de S/.200, entonces:
• Hallar la función ganancia "G(x)" en términos
de la cantidad "x" de productos fabricados.
• Hallar la máxima ganancia.
20. El costo de un artículo es igual al número de
artículos "x" producidos. El precio de venta de
cada uno es de S/.400, entonces:
• Hallar la función ganancia "G(x)" en términos
de la cantidad "x" de artículos producidos.
• Hallar la máxima ganancia.
32
Álgebra
197
www.trilce.edu.pe Cuarto año de secundaria
Practica en casa
1. Resolver:
		x
( )
log
log log
x
x
5
5 4
= – colog23
2. Calcular la suma de soluciones de:
		9log8x + 2logx8 = 9
3. Calcular el logaritmo en base 16 del logaritmo
de 2 2 en base 8.
4. Calcular:
		E=
–
log log Ln
Ln
2 5
1
1 9
1
3
25
3 45
+
c c c
m m m
5. La suma de los tres primeros términos de
una P.A. es la raíz positiva de la ecuación:
x2–17x–84=0. Siendo el sexto término 15,
hallar la razón.
6. Determinar el mayor de los cinco primeros
términos en una P.A., sabiendo que la suma
de los tres últimos es igual al duplo de los tres
primeros, y que la suma de estos cinco términos
es 90.
7. Hallar la suma de todos los números de dos
cifras que son múltiplos de 3.
8. Dado el conjunto: A={1; 2; 3; 4} y dadas las
funciones "F" y "G", definidas de "A" en " "
por:
F(x)=mx – b
G = {(1; a), (1; 7), (2; 5), (m; 6), (4; b), (4; 8)}
Calcular: F(2)+a
9. Hallar el dominio de la función "F", si:
		F(x)= – –
x x
2 1
4
10. Sea la función: F(x)=7 – x2
Calcular: Dom(F) – Ran(F)
11. Sea "F" una función cuyo rango es un conjunto
unitario, además:
		 F={(x+y;y), (xy; x–y), (x–y; y), (4y; x–1)}.
Hallar la suma de los elementos del dominio de
"F".
12. Calcular el valor de "x" que satisface:
		logx 343
10
1
20
=
13. Determinar la suma de las soluciones de la
ecuación:
		9
log9 [log(x2+x+4)]
=1
14. Se quiere construir un jardín de forma
rectangular de perímetro 60 m. ¿Cuál sería el
área máxima que tendría este jardín?
15. La figura muestra un terreno en forma de
trapecio sobre el cual, se desea construir una
pileta circular de área máxima. Hallar dicha área
si: B=8 – H, b=
H
2
; (H : Altura del trapecio).
b
B
r
o
Capítulo
198
Colegios
TRILCE Central: 6198-100
Tú puedes
1. Dada la función: F(x)=
–
– –
x
x
x
x
1
1
1
1
+
+
, hallar su dominio.
a) 〈–1 ; 0] ∪ 〈1 ; +∞〉		 b) 〈– 1 ; 1〉		 c) 〈– ∞ ; – 1〉 ∪ 〈1 ; + ∞〉
d) 〈–1 ; +∞〉			 e) 〈– ∞ ; –1〉
		
2. Sabiendo que: f(x)=
x 1
1
+
, calcule: f(1)+f(2)+...+f(10)+f(1–1)+f(2–1)+...+f(10–1)
a)
10
1 b) 100 c) 8 d) 10 e) 20
3. Si el dominio de la función "f", cuya regla de correspondencia es: f(x)= – – –
x x a
x
x
3 2
1
2
2
+
+
; a ∈
tiene solo cinco elementos enteros, señale el número de valores enteros de "a".
a) 1 b) 2 c) 3 d) 4 e) 5
4. Dada la función: F(x)=
–
– –
x x
x x x x
3 3
6 15 18 11
2
4 3 2
+
+ + , determine el rango.
a) [2 2 ; +∞〉 b) [1; +∞〉 c) [3; +∞〉 d) [ 2 ; +∞〉 e) [0; +∞〉
5. Dada la función: F(x)= – – –
x x x
9 2 20 5
2
+ +
Halle el mayor elemento de su rango.
a) 1 b) 2 c) 4 d) 3 e)
2
3
32

Álgebra_4°.pdf TEMAS SELECTOS DE PREPARACION

  • 2.
    Índice Capítulo 1 Teoríade exponentes - Ecuaciones exponenciales 5 Capítulo 2 Grados y polinomios 11 Capítulo 3 Productos notables 17 Capítulo 4 División algebraica I 23 Capítulo 5 División algebraica II 30 Capítulo 6 Factorización I 36 Capítulo 7 Factorización II 42 Capítulo 8 Fracciones algebraicas 48 Capítulo 9 Repaso I 54 Unidad I Capítulo 10 Radicación algebraica 60 Capítulo 11 Factorial - número combinatorio 66 Capítulo 12 Binomio de Newton 72 Capítulo 13 Números complejos 78 Capítulo 14 Ecuaciones de primer grado 84 Capítulo 15 Ecuaciones de segundo grado 90 Capítulo 16 Ecuaciones polinomiales 96 Capítulo 17 Repaso II 102 Unidad II
  • 3.
    Álgebra Capítulo 18 Matrices108 Capítulo 19 Determinantes 115 Capítulo 20 Sistema de ecuaciones 121 Capítulo 21 Desigualdades e inecuaciones lineales 127 Capítulo 22 Inecuaciones polinomiales fraccionarias 133 Capítulo 23 Inecuaciones irracionales 139 Capítulo 24 Relaciones binarias 144 Capítulo 25 Repaso III 150 Unidad III Capítulo 26 Funciones I 156 Capítulo 27 Funciones II 162 Capítulo 28 Progresión aritmética (P.A.) 169 Capítulo 29 Progresión geométrica (P.G.) 174 Capítulo 30 Logaritmos I 180 Capítulo 31 Logaritmos II 186 Capítulo 32 Repaso IV 192 Unidad IV
  • 5.
    5 www.trilce.edu.pe Cuarto añode secundaria Capítulo Teoría de exponentes - Ecuaciones exponenciales En este capítulo aprenderemos . . Exponentes y radicales - - Definición matemática - - Teoremas y propiedades . . Ecuaciones exponenciales - - Definición matemática - - Reglas prácticas de resolución 1 La calculadora Voyage 200 virtual de texas En el siglo XV, el matemático francés Nicolás Chuquet introdujo en Europa occidental el uso de los números negativos, además de una notación exponencial muy parecida a la que usamos hoy en día, en la cual se utilizan indistintamente exponentes positivos o negativos. Asimismo, en 1489 el matemático alemán Johann Widmann d´Eger inventó los símbolos "+" y "–" para sustituir las letras "p" y "m", que a su vez eran las iniciales de las palabras piu (más) y minus (menos), empleadas para representar la suma y la resta. Luego, en 1525, el matemático alemán Christoph Rudolff introdujo el símbolo de la raíz cuadrada que usamos hoy en día. Este símbolo era una forma estilizada de la letra «r» de radical o raíz. http://alerce.pntic.mec.es/jjir0003/1cmas/Algebra/polinomios.pdf La famosa calculadora Texas Instruments ahora llega en su version virtual, y con miles de librerías. Características: Herramienta Personal Educativa para estudiantes universitarios de ingeniería, matemáticas, ciencias y estadística • Su Sistema Algebraico Computacional (CAS) permite investigar las matemáticas y ciencias utilizando notación algebraica, gráficos, tablas, matrices y otros recursos.
  • 6.
    Capítulo 6 Colegios TRILCE Central: 6198-100 1 Exponente TEORÍADE EXPONENTES Ecuaciones exponenciales Resolución Logaritmos Bases iguales Analogías Operaciones Multiplicación División Potenciación Nulo Negativo Radical Exponente fraccionario División Operaciones Potenciación Multiplicación Radicación Síntesis teórica
  • 7.
    Álgebra 7 www.trilce.edu.pe Cuarto añode secundaria Aplica lo comprendido Saberes previos 1. Efectuar: a) x2 .x3 = ........... b) (x4)3 =............... c) x21 ÷ x10 = .......... d) x52 = ................ 2. Efectuar: a) . 9 16 = ............. b) 3 3 8 27 . =............. c) . 16 81 4 = .............. d) 8 27 3 =.............. 3. Reducir: a) (–2)0+20 = ............. b) -10 +10 =........... c) (2012)0 – 20120 = ..... d) 21 +12 =............. 4. Completar: a) x 2 3 =........... b) x – 1 2 =........... c) 3–3=........... d) 2–2=........... 5. Resolver: a) 2x = 4 b) 3x+2=312 → x = → x = c) x(x–2) = 0 d) (x+1)(x–2) = 0 x x 1 2 = = ' x x 1 2 = = ' 1. Relacionar correctamente: x3.x7.x10.x2 A x6 4 3 x B x22 (x2)3)4 C x24 x4 ÷x–2 D x 24 2. Indicar Verdadero (V) o Falso (F) respecto a la teoría de exponentes y las ecuaciones exponenciales: A. 5 5x 2 =25 → x=4 ....................................( ) B. 4x = 64 → x=6 ....................................( ) C. 33+33+33=34.......................................( ) D. x y 1 1 + ` c j m –1 –1 =x+y................................( ) 3. Completar: A. (25 + 8 3 – 623)0 = ........................... B. 34 + 33 + 32 + 31 = ........................... C. (x2)3. (x3)4. (x2)5 = ........................... D. . . . . 2 2 2 2 2 2 7 8 4 3 5 6 = ........................... 4. Reducir: S = 4 4 4 x x x 2 + + 5. Reducir: M = ( ) ( ) ( ) x y x y x y 5 2 4 3 3 3 2 2 2
  • 8.
    Capítulo 8 Colegios TRILCE Central: 6198-100 Aprendemás 1. Relacionar correctamente: ( ) ( ) x x x 12 4 2 3 2 A 2 1 4 – 1 2 B x 2x=5 → 2x+1= C x2 ... x x x veces 8 1 2 3 44 4 44 4 8 8 8 . D 10 2. Indicar Verdadero (V) o Falso (F) respecto a la teoría de exponentes y las ecuaciones exponenciales: A. ((x2)2)2 = x222 .......................................( ) B. ... x x x x x x ` j 1 2 3 44444 4 44444 4 6 3 3 3 10 veces =x25...............( ) C. x y 24 12 4 3 =x2y......................................( ) D. 2x+3=512 → x=9................................( ) 3. Completar: A. Si: E= ... x x x 1 1 1 veces 1 1 1 20 + + + - - - ` ` ` j j j 1 2 3 444444 4 444444 4 → E = B. Si: 36x = 216 → x = C. Si: M = x96 3 4 → M = D. Si: xx = 256 → x = 4. Reducir: E= ( ) ( ) ( ) ( ) ( ) ( ) ( ) ( ) x y x y x y x y 4 2 3 5 2 6 2 2 2 4 3 2 3 3 4 2 ; x, y ≠ 0 a) x3y5 b) x5y3 c) x y 1 5 3 d) x–3y–5 e) 1 5. Simplificar: K = 125 1 c m –9 –2–1 a) 1 b) 5 c) 5 1 d) – 5 1 e) – 5 6. Calcular: . . . ( ) . 5 5 4 5 5 225 225 n n n 2 3 2 2 3 3 2 3 + + + + 2n+3 a) 45 b) 25 c) 15 d) 5 e) 1 7. Reducir: S = 7 7 7 7 7 7 7 7 7 7 4 3 2 1 x x x x x x x x x x 4 3 2 1 – – – – + + + + + + + + + + + + a) 49 b) 343 c) 2401 d) 16 807 e) 4096 8. Reducir: S = . . . x x x x 2 2 2 2 c m 3 3 3 3 81 80 a) x b) x2 c) xx d) xx – 1 e) x–1 9. Reducir: R = ( ) ( ) n n n n n – – – – n n n n n n 1 1 6 6 @ @ " " , , –n n n n ; n ≠ 0 a) n b) n2 c) n–1 d) n–2 e) 1 10. Encontrar "x" en: 26x + 1 + 43x + 1 + 82x + 1 = 3584 a) 2 b) 4 3 c) 2 1 d) 3 4 e) 1 11. Hallar "x", si: 8–9–32x = 2 1 a) –5 b) – 5 1 c) 5 1 d) 3 1 e) – 4 1 1
  • 9.
    Álgebra 9 www.trilce.edu.pe Cuarto añode secundaria Practica en casa 12. Calcular el valor de "x6" en: xx6 = 2 1 12 a) 2 b) 4 1 c) 2 1 d) – 2 1 e) - 2 13. Indicar el valor de "x" que verifica: xx = n 4 x n a) 2–n b) 2n+1 c) n 2 d) n e) n 2 14. Una raza especial de conejos se reproduce de tal manera que cada pareja da lugar a dos machos y dos hembras después de 25 días de gestación. Suponiendo que cada pareja solo se cruza una vez,¿cuál es la población generada por una pareja después de 125 días? 15. Un padre decide dar como propina a sus tres hijos las siguientes cantidades: S/.4x, S/.2x+1 y S/.8x . Si el monto repartido fue de S/.88, ¿cuánto le tocó a cada uno? 1. Relacionar correctamente: ( ) ( ) x x x 16 3 5 2 3 A 2 1 8 – 1 3 B x5 3x=7 → 3x+1= C x ... x x x veces 9 1 2 3 44 4 44 4 9 9 9 D 21 2. Indicar Verdadero (V) o Falso (F) respecto a la teoría de exponentes y las ecuaciones exponenciales: A. ((x4)4)4=x444 .......... ( ) B. ... x x x x x x e o 1 2 3 4444 4 4444 4 4 4 4 8 8 veces =x18............( ) C. x y 20 10 5 =x4y2............( ) D. Si: 3x–2=81 → x=6............( ) 3. Completar: A. Si: E= ... x x x – – – veces 1 1 1 10 + + + 1 2 3 4444 4 4444 4 → E=............... B. Si: 25x = 625 → x= ............... C. Si: M = x36 3 3 → M= ............... D. Si: xx = 27 → x= ............... 4. Reducir: S = ( ) ( ) ( ) ( ) ( ) ( ) ( ) ( ) x y x y x y x y 2 4 2 3 2 2 3 2 4 2 3 2 2 4 3 3 5. Efectuar: M = 8–27–9–4–0,5 6. Simplifique: E = 2 .5 . – . 5 2 5 2 5 m m m m m m 3 1 2 1 2 + + + m ; m ≠ 0
  • 10.
    Capítulo 10 Colegios TRILCE Central: 6198-100 Túpuedes 1. Simplificar: P = nnn n 5 ` j ; E nn – (n n ) 5 nn+1 n a) 1 b) n c) nn d) n n e) n nn 2. Simplificar: J = . ( ) a a a a a a a 2 –1 + + > H a a 1+a2 1+a2 1+a2 a) a b) 1 c) a + 1 d) a2 e) aa 3. Calcular "a2 + b2", si al reducir: ... x x x x x – n 3 5 7 2 1 , se obtiene como exponente de "x" a: a – bn a 2n + c m a) 10 b) 13 c) 18 d) 20 e) 25 4. Resolver: xxx+1 = 2–2– 3 2 ; indicar: x + 1 a) 2 3 b) 3 2 c) 3 4 d) 3 1 e) 2 1 5. Calcular xx, luego de resolver: x 3 x 18 x 1 = - - a) 1/3 b) –1/3 c) 1/9 d) –1/9 e) 1/27 7. Reducir: K = x 3 3 3 3 3 3 3 3 3 1 2 3 4 x x x x x x x x x x 1 2 3 4 – – – – + + + + + + + + + + + + 8. Reducir: M= . . x x x 2 2 2 ` j 27 3 3 3 . x–25 9. Reducir: S = x x x x x x x x x 2 ' ' ' > H n n n n –n2 n n n n 10. Si: 2x + 2x – 1 + 2x – 2 + 2x – 3 + 2x – 4 = 1984 hallar: x 11. Hallar "x" en: 5 5 1 = 4 –2x–1 12. Indicar "x" que verifica: x 2 1 x = 1 4 13. Indicar "x", que verifica: xx = 3 1 9 14. Una raza especial de conejos se reproduce de tal manera que cada pareja da lugar a dos machos y dos hembras después de 30 días de gestación. Suponiendo que cada pareja solo se cruza una vez,¿cuál es la población generada por una pareja después de 120 días? 15. Un padre decide dar como propina a sus dos hijos las siguientes cantidades: S/.3x+3 – 3x+2 y S/.3x+1 – 3x. Si el monto repartido fue de S/.60x, ¿cuánto le tocó a cada uno? 1
  • 11.
    11 www.trilce.edu.pe Cuarto añode secundaria Capítulo Descartes y Viete y sus notaciones algebraicas El uso de los polinomios tiene sus antecedentes en la resolución de ecuaciones algebraicas; el estudio de ecuaciones sencillasesmuyantiguo, puesto que se conocen problemas propuestos en papiros y tablillas de las civilizaciones griega y babilónica. El simbolismo usado en los polinomios y ecuaciones se ha ido elaborando a lo largo de la historia y no tomó su forma actual hasta el siglo XIX. En 1591, el matemático francés François Viète desarrolló una notación algebraica muy cómoda: representaba a las incógnitas con vocales y las constantes con consonantes. En 1637, el matemático francés René Descartes fusionó la Geometría y el Álgebra inventando la "Geometría analítica". Inventó la notación algebraica moderna, en la cual las constantes están representadas por las primeras letras del alfabeto: a, b, c, … y las variables o incógnitas por las últimas: x, y, z. Introdujo también la notación exponencial que usamos hoy en día. http://alerce.pntic.mec.es/jjir0003/1cmas/Algebra/polinomios.pdf René Descartes Francois Viéte 2 Grados y polinomios En este capítulo aprenderemos . . Expresiones algebraicas . . Polinomios . . Teoría de grados . . Polinomios especiales
  • 12.
    Capítulo 12 Colegios TRILCE Central: 6198-100 2 EXPRESIONES ALGEBRAICAS Notación •Variables • Constantes o parámetros • Suma coeficientes • Término independiente Valor numérico Monomios Polinomios Grados Monomio • G. Absoluto • G. Relativo Reglas para calcular grados en operaciones • G. Absoluto • G. Relativo Polinomio Síntesis teórica
  • 13.
    Álgebra 13 www.trilce.edu.pe Cuarto añode secundaria Aplica lo comprendido Saberes previos 1. Efectuar: a) xm . xn = ........ b) xm ÷xn =.......... c) xm n =............ d) x m n =............ 2. Efectuar: a) x4 .x6. x13= ....... b) ((x4)3)2=........... c) . . . x x x x x 2 5 3 6 8 =......... d) x y 24 12 3 4 =....... 3. Completar: Coeficiente Parte literal A(x;y)=2005x6y7 T(x;y)=3ax4y6 P(x;y)=219a2b3x6y7 4. En: Q(x;y;z) = 2ax3y6 - 6x5z6y7 - 219x6y9z12 • Variables: .................................... • Constantes: ................................. • Mayor exponente de "x": ........................ • Mayor exponente de "y": ........................ • Mayor exponente de "z": ........................ 5. Si: P(x) = 4x2 – 3x + 2; calcular: P(2) = __________ P(–1) = ___________ P(0) = __________ P(1) = ____________ 1. Relacionar correctamente: P(x;y)=5x2y5 A GA=7 GR(x)=3 P(x)=x2+x+2 B Polinomio cúbico P(x;y)=2x2y5+3x3y4 C GA=7 GR(x)=2 P(x)=2x3+4x+1 D Polinomio mónico 2. Indicar Verdadero (V) o Falso(F) respecto a los polinomios: A. En: Q(x;y)=58xn–3 y; si: n=4 → GA=9...( ) B. Si: Q(x;y)= 25x4y5z6 → GR(z)=6............( ) C. El polinomio: P(x;y) = 4x2y3 – 3xy4 es homogéneo .......................................... ( ) D. El polinomio: P(x)=x4+x3+x2+1 es ordena- do y completo........................................( ) 3. Completar: A. Un polinomio es .................. cuando sus términos tienen el mismo grado absoluto. B. Sea: M(x;y;z) = 3a2b3x4y9z13 • G.R.(x) = • G.R.(y) = • G.R.(z) = • G.A.(M) = C. Sea: P(x;y) = 3x3y2 + 5x5y • G.R.(x) = • G.R.(y) = • G.A.(P) = D. Si un polinomio se anula para todo valor de la variable, el polinomio se llama...................... 4. Dado el polinomio (exponentes de sus variables enteros positivos): x n 2 + x n 3 + x3 ; (n ≠ 0) , el mínimo entero "n" que cumple es: 5. Si el polinomio es completo y ordenado en forma creciente: P(x) = pxm–7 + nxn–1 + mxp–4 hallar: m . n . p
  • 14.
    Capítulo 14 Colegios TRILCE Central: 6198-100 Aprendemás 1. Relacionar correctamente: P(x)=2x4+5x2+3x A Polinomios idénticos P(x)=x2+x3+x+5 B Polinomio ordenado P(x;y)=2x2y5+3x3y4 C Polinomio completo P(x;y) ≡ Q(x;y) D Polinomio homogéneo 2. Indicar Verdadero (V) o Falso(F) respecto al polinomio: P(x;y)=xmyn+xm+1yn–1+xm–1yn+2 A. Si: GR(x)=10 → m =9.............................( ) B. Si: GR(y)=12 → n =12............................( ) C. Si: GA=15 → m+n =14.........................( ) D. Si: m=3, n=5 → GA =9.........................( ) 3. Completar: A. El polinomio: P(x;y)=2x4y5+5x6y3+3x2y7 es un polinomio..................... B. El polinomio: P(x;y)=x100+2x50+3x10+4 es un polinomio..................... C. El polinomio: P(x;y)=2x4+5x3+4x2+5x+2 es un polinomio..................... D. Si los polinomios: ax2+bx+c y mx2+ nx+p son identicos → a=.....; b=.....; c=..... 4. Dado el polinomio: P(x;y) = xm+2yn–1 + xm+6yn – xm+4yn+4 Si el G.R.(x) = 20 y el grado absoluto es igual a 40, calcular el G.R.(y). a) 22 b) 20 c) 18 d) 24 e) 28 5. Indique el grado de "R", sabiendo que: R(x) = x n – 1 2 +3x 11 – n 3 + 219 es un polinomio. a) 1 b) 2 c) 3 d) 4 e) 5 6. En el polinomio: P(x;y)=4xm+n–2ym–3+8xm+n+5ym–4+7xm+n–6ym+2 Se verifica que la relación entre los grados relativos de "x" e "y" es 2; y además el menor exponente de ‘‘y’’ es 3. Hallar su grado absoluto. a) 15 b) 16 c) 17 d) 18 e) 21 7. El polinomio: P(x;y;z)=xm–nyp–mzn+6+xm–2nyp+3nzn+4+xm+3nyp–2mzn+2 contiene término independiente para cada una de sus variables. Halle: G.A.(P) + G.R.(x) + G.R.(y) + G.R.(z) a) 38 b) 36 c) 40 d) 24 e) 28 8. Dados los polinomios "P" y "Q" de los que se conoce: G.A. PQ ` j 4 = 3 G.A. (P3 ÷ Q) = 4 ¿Cuál es el grado de "Q"? a) 2 b) 4 c) 6 d) 8 e) 10 9. Dado el polinomio homogéneo: P(x;y)=5x3a+2by4 – x2ayb+7+xa–1ya–3b Calcular: G.A.(P) + ab a) 1 b) 2 c) 3 d) 4 e) 5 10. Si el siguiente polinomio de 14 términos es completo y ordenado: P(x) = xn+4+...+xa – 1+xa–2+xa–3 Calcular: a + n a) 3 b) 9 c) -4 d) 16 e) 12 11. Calcular "A + B + C", si: (x+1)[A(x+2)+B(x–2)–3x]+15x≡(x–2)[3x+C(x+2)] Se verifica para todo "x". a) 20 b) 21 c) 22 d) 23 e) 24 12. Si "P(x)" es idénticamente nulo, hallar "a - b" en: P(x–a) = b(x+2)+a(x+3)+2 2
  • 15.
    Álgebra 15 www.trilce.edu.pe Cuarto añode secundaria Practica en casa a) – 1 b) – 2 c) – 3 d) – 4 e) – 5 13. El siguiente polinomio: P(x)= 5x3a–9+10xa+b–3+20(x2)4b–c+a es ordenado de forma creciente y completo. Calcular: ab + bc + ac a) 15 b) 20 c) 22 d) 27 e) 29 14. Las aulas del colegio TRILCE tienen losetas de colores: "A" , "B" y "C" de forma cuadrada (de dimensiones: "x" , "y", "z" respectivamente); y de colores: "D" y "F" de forma rectangular (de dimensiones: "a", "b" y "c", "d" respectivamente) que conforman un área de: 2A+3B+2C+D+F . ¿Cuál es el área total? 15. El sueldo "S1" y "S2" de dos profesionales depende del número de semanas "x" que laboran y está dado por: S1: (a – 4)x4 + 12x2 – (b – 2) S2: 12x4 + (c – 2)x2 – 10 Si ambos profesionales trabajan tres semanas y perciben la misma cantidad, hallar "a+b+c" y cuál será su sueldo. 1. Relacionar correctamente: P(x;y)=x3+7+x2+4x A Polinomios idénticos P(x;y)=3x3y6+8x2y7 B Polinomio ordenado A(x;y) ≡ B(x;y) C Polinomio completo P(x)=4x6+8x3y+6x D Polinomio 2. Indicar Verdadero (V) o Falso (F) respecto al polinomio: P(x;y) = xayb + xa+1yb–1+xa–1yb+3 A. Si: GR(x)=14 → a =13.........................( ) B. Si: GR(y)=15 → b =12.........................( ) C. Si: GA=20 → a+b =15........................( ) D. Si: a=5; b=6 → GA =13......................( ) 3. Completar: A. El polinomio: P(x;y)=9x8y5+4x6y7+8x2y11 es un polinomio ..................... B. El polinomio: P(x) =3+x10+x15+2x20 es un polinomio ..................... C. El polinomio: P(x) = x3+ 2x2+ 9x +1 es un polinomio ..................... D. Si los polinomios: px2+qx+r y mx2+ ax+f son idénticos → p=.....; q=.....; r=..... 4. Dado el monomio: M(x;y)=(3n+1)x6n–5y2n+3 Se tiene: G.R.(x) = G.R.(y) Calcular: G.A.(M) + coeficiente (M) 5. Indique el grado de "P", sabiendo que: P(x) = x n–1 3 + 3x2n–3 + 219x5–n+2012 es un polinomio. 6. Si el grado absoluto de: P(x;y) = x2ay3b+1+7xay3b–1–5xay3b–3 es igual a la mitad de la suma de los exponentes de todas sus variables, calcular: G.R.(y) 7. En el siguiente polinomio: P(x;y) = 5xn+3ym–2z6–n + xn+2ym–3zn+m Donde: G.R.(x) – G.R.(y) = 3 ∧ G.A.(P) = 13 Calcular: 2m – n. 8. Si: P(x) es de 5to grado. Q(x) es de 4to grado. R(x) es de 3er grado. Hallar el grado de: . ( – ) ( – ) P Q P Q P Q R 2 4 3 9. Si el polinomio: P(x;y) = axa+3 – abxa–1yb+2+2byb+8 es homogéneo, la suma de sus coeficientes es: 10. Si el polinomio: P(x)=3xp–n–5–4xn–m+3+7xm–6+x2+(m+p)0 Es completo y ordenado. Calcular: (m + n + p)
  • 16.
    Capítulo 16 Colegios TRILCE Central: 6198-100 Túpuedes 2 1. Si la expresión: E(a;b)= x–25 12 y+3 48 a . b es de cuarto grado con respecto a "a" y de sexto grado absoluto, el valor de (x – y) es: a) 28 b) 29 c) 31 d) 32 e) 35 2. Dado el polinomio: P(x;y) = 2xa(b–4) – 3ya2(b – 4) – (xy)a(b – 4) +4y4+a(b – 4) , donde "a" y "b" son números naturales. Si la suma de los grados absolutos de los términos del polinomio es (a2 + 2)2, el valor de "b" será: a) 2 b) 4 c) 6 d) 8 e) 10 3. Si el polinomio: P(x) = (x2+x+3)(a – b)+(x2+x+4) (b – c)+(x2+x+5) (c – a) es idénticamente nulo, el valor de: [(b + c) ÷ a] es: a) 1 b) -1 c) 2 d) -2 e) 3 4. Si el polinomio: P(x;y)= 3 xm–2yn–1(x7+y2n–3) es un polinomio homogéneo cuyo grado de homoge- neidad es 16, hallar "mn". a) 30 b) 20 c) 35 d) 41 e) 45 5. Un polinomio "P(x)" de tercer grado, cumple con la siguiente condición: P(x) – P(x – 1) ≡ 2x(3x + 2). Hallar el coeficiente de "x" en el polinomio "P(x)". a) 1 b) 2 c) 3 d) 4 e) 5 11. Hallar "a + b + p" en: (aaa – 2)x5+(bb – 3)x3+(p – 7)≡14x5+24x3+10 12. Se tiene: (a – 4)xy2 – (20 – b)x2y+ax2y ≡ 0 Determinar: ab . 13. Si el polinomio: P(x) = mxp – 8+nxm–4+pxn+5+qxq – 2 es completo y ordenado en forma descendente, calcular la suma de coeficientes. 14. Las aulas del colegio TRILCE tienen losetas de colores: "P", "Q" y "R" de forma cuadrada (de dimensiones: "a" , "b" y "c" respectiva- mente); y de colores: "M" y "N" de forma rec- tangular (de dimensiones: "x", "m" y "c" , "n" respectivamente) que conforman un área de: 5P+3Q+2R+M+N . ¿Cuál es el área total? 15. El sueldo "S1" y "S2" de dos profesionales depende del número de semanas "x" que laboran y está dado por: S1: (n+1)x5 + 10x2 + (p+1) S2: 8x5 + (m –2)x2 + 11 Si ambos profesionales trabajan tres semanas y perciben la misma cantidad, hallar "m+n+p" y cuál será su sueldo.
  • 17.
    17 www.trilce.edu.pe Cuarto añode secundaria Capítulo Pensamiento matemático El pensamiento matemático es la capacidad que nos permite comprender las relaciones que se dan en el mundo circundante y la que nos posibilita cuantificarlas y formalizarlas para entenderlas mejor y poder comunicarlas. Eldesarrollodelosprocesoscognitivos en el campo de la Didáctica de la Matemática es capaz de ayudar en la percepción geométrica de los productos notables y de la media geométrica,loscualessedebenrealizar coordinando cierta caracterización, en donde el proceso cognitivo de visualización está íntimamente relacionada con la forma geométrica de la figura; es decir, su configuración y el razonamiento se basa en aplicar las afirmaciones matemáticas que les corresponda algebraicamente, tomando en consideración la noción de área. La coordinación de estos procesos cognitivos permitirá construir desde una perspectiva geométrica las fórmulas usadas en algunos productos notables como son el cuadrado de una suma y de una diferencia. Así mismo, se tomará en cuenta las nociones de área para la acepción geométrica tanto de los productos notables como de la cuadratura del rectángulo o la cuadratura del triángulo, las cuales son llamadas muchas veces media geométrica. http://www.sinewton.org/numeros/numeros/71/Articulos_02.pdf Productos notables En este capítulo aprenderemos . . Definición . . Formas generales . . Identidades auxiliares . . Igualdades condicionales 3
  • 18.
    Capítulo 18 Colegios TRILCE Central: 6198-100 3 PRODUCTOSNOTABLES Identidades Legendre Binomio al cuadrado Diferencia de cuadrados Binomio al cubo Suma o diferencia de cubos 2 binomios con término común Complementarias I. (x2n+xn+1)(x2n–xn+1) II. (x+y+z)(x2+y2+z2–xy–xz–yz) III. (x+a)(x+b)(x+c) Si: x+y+z=0 I. x2 + y2 + z2 II. x3 + y3 + z3 Síntesis teórica
  • 19.
    Álgebra 19 www.trilce.edu.pe Cuarto añode secundaria Aplica lo comprendido Saberes previos 1. Efectuar: a) (x2y7)(x3y4) = ................... b) (x6y5) ÷ (x2y3) = ................... c) (–5x2)(+2x3) = ................... d) (–3x2y3) ÷ (–3xy2) = ................... 2. Reducir: a) –5x2 +4x2–10x2 = ................. b) 3xy+4xy – 6xy = ................. c) 4x3+5x3 – 2x3 = ................. d) 4x2y+7x2y – 2x2y = ................. 3. Efectuar: a) x (x+y) = ................ b) x (x – 1) = ................ c) x2 (x2 +1) = ................ d) x3 (x3 – y3) = ................ 4. Efectuar: a) (x+1)(x+1) =................................ b) (x – 1)(x – 1) =................................ c) (x+2)(x – 2) =................................ d) (x+3)(x – 3) =................................ 5. Efectuar: a) (2x+1)(x2) =................................. b) (3x+2)(x2) =................................. c) (2x+1)(x – 1) =................................. d) (3x+1)(2x+1)=................................ 1. Relacionar correctamente: (x+y)(x – y) A x2+2xy+y2 (x–y)(x2+xy+y2) B x2 – y2 (x+y)2 C x3–y3 (x+y)(x2–xy+y2) D x3+y3 2. Indicar Verdadero (V) o Falso (F) respecto a los productos notables: A. (x+y)2 – (x – y)2 = 0............................( ) B. (x+y)2 = x2 + y2 ................................( ) C. x2 - y2 = (x – y)(y +x).........................( ) D. (x+y)2 + (x – y)2 = 4xy ......................( ) 3. Completar: A. (x + a)(x +b) = ................................... B. (x + a)(x +a) = ................................... C. (x + y)3 = .................................... D. (x + y + z)2 = .................................... 4. Reducir: (x - y)(x + y) (x2 + y2) + y4 5. Si: x + y + z = 0, calcular: M = xyz x y z 3 3 3 + +
  • 20.
    Capítulo 20 Colegios TRILCE Central: 6198-100 Aprendemás 1. Relacionar correctamente: 2(x2+y2) A (x+y)2+(x – y)2 4xy B x3+y3+z3=3xyz xy=6 C (x+y)2 – (x – y)2 x+y+z=0 D (x – 2)2+(y – 3)2=0 2. Indicar Verdadero (V) o Falso (F) respecto a los productos notables: A. (x – y)3 = x3 – y3 – 3 x y (x – y).............( ) B. (x – y )(x+ y )=x – y ........................( ) C. (x – 2)4 (x + 2)3 = (x2 – 4)7 ...................( ) D. x2 + y2+ z2=2(xy+xz+yz)...................( ) 3. Completar: A. (x + y)2 +2(x + y) + 1= .......................... B. ( x + y )( x – y ) =............................. C. Si: x+y+z=0 → x3+y3+z3 ...................... D. (x + y)3 = ................................................. 4. Reducir: P = ( ) ( – ) 7 3 7 3 2 2 + + a) 2 b) 10 c) 20 d) 40 e) 16 5. Si: a + b = 4 ∧ ab = 1 hallar: S = a3 + b3 a) 52 b) 51 c) 50 d) 49 e) 60 6. Si: y x x y + = 2; calcular: x y x y xy 2 8 3 5 5 4 4 + + a) 11 3 b) 3 11 c) 1 d) 2 e) 11 1 7. Hallar el valor numérico de: P(x) = (x + 1)(x – 1)(x4 + x2 + 1) Para: x = – 4 15 4 15 + + a) 666 b) 444 c) 111 d) 999 e) 333 8. Hallar “n”: ( )( )( )( ) 13 85 7 6 7 6 6 4 4 8 8 16 + + + 8 = 7n–3 a) 4 b) 6 c) 7 d) 8 e) 5 9. Hallar el valor numérico de: (x+1)(x2 – x+1)(x6 – x3+1)(x9 – 1) – x18+1 para: x = 2012 a) 0 b) 2012 c) 201218 d) 1 e) 2012! 10. Si: a + b + c = 0, calcular: M = ( )( )( ) ( ) ( ) ( ) a b b c c a a b b c c a 3 3 3 + + + + + + + + a) 3 b) –3 c) 4 d) –2 e) 16 11. Hallar el valor numérico de: E = (a2 – b2) [(a2 + b2)2 – a2b2] Para: a3 = 2 +1 ∧ b3 = 2 – 1 a) 9 b) 2 c) 4 2 d) 6 e) 1 12. Si: x2 – 5 x + 1 = 0; calcular: M = x4 + x2 + x 1 2 + x 1 4 a) 10 b) 11 c) 12 d) 13 e) 14 13. Si: x = 8 4 ∧ y = 2 4 Calcular: ( ) – ( – ) x y x y x y 2 2 4 4 + + = G 1 2 a) 2 b) 4 c) 3 d) 3 2 e) 2 2 3
  • 21.
    Álgebra 21 www.trilce.edu.pe Cuarto añode secundaria Practica en casa 14. Se desea embalar una caja de dimensiones: Largo= x+1, Ancho=x+2 y Altura=x+3 ; para lo cual utilizamos papel de colores. ¿Cuál es la mínima cantidad de papel que necesita- mos para forrarlo? 15. Un padre decide poner a prueba la habilidad matemática de sus hijos Edú y Mathías, para lo cual entrega sus propinas en dos sobres cuyos montos están escritos de la siguiente manera: Edú → ( . . . ) 3 5 17 257 1 256 + Mathías → 41282 - 41272 ¿Cuánto le tocó a cada uno? 1. Relacionar correctamente: 2(a2+b2) A (a+b)2+(a–b)2 4ab B a3+b3+c3=3abc ab=15 C (a+b)2 – (a – b)2 a+b+c=0 D (a–5)2+(b–3)2=0 2. Indicar Verdadero (V) o Falso(F) respecto a los productos notables: A. (a + b)3 = a3 + b3 – 3 ab(a+b)............( ) B. (a – b )(a + b )=b – a..........................( ) C. (a – 2)4 (a + 2)4 = (a2 – 4)8....................( ) D. a2 + b2 + c2 = 3abc.............................( ) 3. Completar: A. (a+b+c)2+2(a+b+c)+1= ......................... B. ( )( – ) a b a b + (a + b)=........................ . C. Si: a + b + c =0 →3abc = ........................ D. (a – b)3 = ..................................................... 4. Simplificar: S = – – y x x y y x x y 2 2 + c c m m ; x,y ≠ 0 5. Si: a + b = 4 ∧ ab = 1 Hallar: P = (a2 + b2)2 6. Si: (x + y)2 = 4xy Calcular: y x y 3 + 7. Reducir: S = (x + 1) (x – 1) (x4 + x2 + 1) Si: x = – 3 8 3 8 + + 8. Calcular el valor de: S= ( )( )( )( )( )( ) 1 3 2 1 2 1 2 1 2 1 2 1 2 1 2 4 8 16 32 64 + + + + + + + 32 9. Multiplicar: S = – 2 1 2 1 2 1 2 1 2 + + + ^ ^ ^ ^ ^ h h h h h 8 4 8 10. Si: a + b + c = 0, reducir: S= bc a ac b ab c b bc c a ab b 2 2 2 2 2 2 2 + + + + + + c c m m 11. Obtener el valor de: S = (a + b) (a2 + b2) (a4 + b4) (a – b) + 2b8 Para: a = 2 1 + ∧ b = – 2 1 12. Si: a + a– 1 = 3, calcular: M = a–3 + a–2 + a–1 + a0 + a1 + a2 + a3 13. Hallar el valor numérico de: ( ) –( – ) x y x y x y 2 2 2 2 4 4 + + Para: x = 4 3 , y = 16 3 14. Se desea embalar una caja de dimensiones: Largo= x –1, Ancho=x +1 y Altura=x+4 ; para lo cual utilizamos papel de colores. ¿Cuál es la mínima cantidad de papel que necesitamos para forrarlo? 15. Un padre decide poner a prueba la habilidad matemática de sus hijos Paolo y Diego para lo cual entrega sus propinas en dos sobres cuyos montos están escritos de la siguiente manera: Paolo → ( . . . ) 2 4 10 82 1 81 + Diego → 1222 – 1212 ¿Cuánto le tocó a cada uno?
  • 22.
    Capítulo 22 Colegios TRILCE Central: 6198-100 Túpuedes 3 1. Simplifique: ( ) ab a b 9 3 3 + - 23(a + b), si se sabe: ab a b 4 9 8 2 2 + = a) 1 b) 2 c) 8 d) 0 e) 9 2. A partir de la siguiente relación: a b 3 1 3 1 4 - + + = a + b, reducir: – a b ab 216 18 3 3 + a) 2 b) 4 c) 1 d) 3 e) - 4 3. Si se sabe que: (a + b - 3)2 = (a - b)2 + 3 ; calcular el valor de: A = – a b ab 1 2 + a) 1 b) 2 c) 3 d) 4 e) - 2 4. Si: a = 5 - 2 b = 2 - 3 calcular el valor de: ( – )( – )( ) a b a ab b a b b 2 3 3 2 2 6 6 12 + + + 12 a) 5+ 2 b) 5 - 2 c) 2 - 3 d) 2 +3 e) 2 + 3 5. Si: x = 0,5 ( 3 3 + 2 3 ) y = 0,5 ( 3 3 - 2 3 ) calcular: E = 4xy(3x2 + y2) (x2 + 3y2) a) 4 b) 5 c) 3 3 d) 2 3 e) 5 3 3
  • 23.
    23 www.trilce.edu.pe Cuarto añode secundaria Capítulo División algebraica I 4 En este capítulo aprenderemos . . División algebraica . . Métodos de división algebraica Horner, Ruffini y la división algebraica William George Horner, recibió su educación en la Escuela de Kingswood de Bristol. Resulta sorprendente que, cuando tenía 14 años, se convirtiera en maestro auxiliar de dicha escuela y, años más tarde, en Director. Horner solamente realizó una única contribución significativa a las matemáticas: el método de Horner para resolver ecuaciones algebraicas. Este fue presentado a la Royal Society el 1 de julio de 1819 y publicado el mismo año en las Philosophical Transactions of the Royal Society. No obstante, algunos años antes Ruffini había descrito un método semejante, por el cual le fue concedido la medalla de oro por la Italian Mathematical Society for Science, que había reclamado mejoras sobre los métodos para obtener soluciones numéricas de ecuaciones. Sin embargo, ni Ruffini ni Horner fueron los primeros en descubrir este método, ya que el matemático chino Zhu Shijie (1270 - 1330) lo había empleado quinientos años antes. http://es.scribd.com/doc/4796836/Division-de-Polinomios W. George Horner Ruffini
  • 24.
    Capítulo 24 Colegios TRILCE Central: 6198-100 4 Métodosde División Horner Ruffini Teorema del Resto DIVISIÓN ALGEBRAICA - Dividendo - Divisor - Cociente - Resto Propiedades de los grados Identidad fundamental Definición Síntesis teórica
  • 25.
    Álgebra 25 www.trilce.edu.pe Cuarto añode secundaria Aplica lo comprendido Saberes previos 1. Efectuar: a) x x 9 45 5 25 =......... b) x x 4 12 2 6 =......... c) . x x x 7 56 12 13 6 =......... d) . x x x 9 72 8 3 6 =......... 2. Si: P(x) = 5x2 +3x + 1, calcular: • P(2) = ________ • P(–1) = _________ • P(0) = ________ • P(1) = _________ 3. Si: P(x) = 3x3 + 6x4 + 4x2 + 3x + 2, completar: • Variable: ................................ • Grado del polinomio: ................................ • Coeficientes: ................................ • Coeficiente principal: ................................ • Término independiente: ............................ 4. Si: P(x) = –5x +2x4 + 3x2 + 1, entonces: • Completar el polinomio: ............................. • Ordenar crecientemente:............................. • Ordenar decrecientemente:......................... • Término independiente: ............................. • Suma de coeficientes:.................................. 5. Identificar en la siguiente división: 4x2+8x+9 x+1 3x+8 4x+1 • Dividendo: ................. • Divisor:...................... • Cociente:................ • Residuo: ................ 1. Relacionar correctamente: D(x)=d(x)q(x)+R(x) A R(x)=0 Grado[D] – Grado[d] B Identidad fundamental de la división División exacta C Grado[R]máx Grado[d] – 1 D Grado[q] 2. Indicar Verdadero (V) o Falso(F) respecto a la división: – x x x x x x 5 1 12 11 3 6 2 4 3 5 + + + + + A. El grado del polinomio dividendo es 5.....( ) B. El grado del polinomio divisor es 2 .............................................................( ) C. El grado del polinomio cociente es 2.....( ) D. El grado máximo del polinomio residuo es 1 ..........................................................( ) 3. De la división, completar: – – x x x x x x 2 3 5 2 3 9 15 2 4 3 2 + + + + Cociente: q(x) = Residuo: R(x) = 4. De la división, hallar el resto: – – x x x x 1 4 6 2 1 8 4 2 + + 5. De la división, hallar el resto: – – x x x 1 2 1 50 100 50 +
  • 26.
    Capítulo 26 Colegios TRILCE Central: 6198-100 Aprendemás 1. Utilice el siguiente esquema de Horner, donde la única variable es "x" y relacione las columnas correctamente: 1 1 –2 4 –4 1 –1 2 2 –1 –1 0 0 6 –3 4 –2 1 0 3 2 2 –3 x5–2x4+4x3–4x2+x–1 A Polinomio divisor x3+3x+2 B Polinomio cociente x2 – 2x+1 C Polinomio residuo 2x – 3 D Polinomio dividendo 2. Indicar Verdadero (V) o Falso (F) respecto a la división algebraica: A. En el método de Horner para dividir, se utilizan los polinomios completos y ordenados ............................................( ) B. En el método de Ruffini se calcula solo el residuo ................................................( ) C. El teorema del resto sirve para calcular los polinomios cociente y residuo...............( ) D. El máximo grado del resto es el grado del dividendo menos uno............................( ) 3. Completar: A. Al dividir: – – – – x x x x x x 3 2 6 10 5 5 2 4 3 2 + + + 2 6 –1 –5 10 –5 –1 3 • Cociente: q(x) = • Residuo: R(x)= B. Al dividir: – – x x x x x 3 5 9 5 8 2 2 3 4 + - - + • Cociente: q(x) = • Residuo: R(x) = 4. Calcular "a + b", si la siguiente división deja residuo –12: – – ( ) x x x x x ax b 2 1 5 4 13 1 2 4 3 2 + + + + + a) 2 b) 3 c) – 3 d) – 2 e) 1 5. Hallar "m + n + p", si la siguiente división es exacta: – – – x x x x x x mx nx p 3 4 5 7 6 17 7 3 2 5 4 3 2 + + + + + a) 22 b) 18 c) 17 d) 25 e) 28 6. Calcular "m+p+n", si la siguiente división: – – x x mx nx px x 2 1 17 5 2 4 3 2 + + + + tiene residuo: R(x) = 6x – 3 y un cociente cuya suma de coeficientes es 4. a) 10 b) 70 c) – 1 d) 100 e) – 7 7. Dividir: – – x x x x 2 1 4 3 4 4 2 + + e indicar el producto de coeficientes del cociente. a) 2 b) – 2 c) 4 d) – 4 e) 6 4
  • 27.
    Álgebra 27 www.trilce.edu.pe Cuarto añode secundaria 8. Hallar el residuo en: – ( – ) x x x 2 1 3 2 2 2 2 7 5 3 + + + + a) 9 b) 10 c) 11 d) 12 e) 13 9. Hallar la suma de coeficientes del cociente de la división (n ∈ ): – – ( – – ) ( – ) – – x n nx n n x n x nx n 1 3 5 3 8 8 4 2 3 2 2 + + si el resto es 64. a) 50 b) 53 c) 51 d) 52 e) 60 10. Calcular el resto de la siguiente división: x x x 2 4 8 1 40 39 + + + a) 1 b) 2 c) 3 d) 4 e) 5 11. Calcular el resto de: ( )( )( )( ) x x x x x x 8 11 1 3 5 7 4 2 + + + + + + + a) - 9 b) - 10 c) - 11 d) - 12 e) - 13 12. Hallar el resto de: x x x x x 1 7 10 70 60 40 20 + + + + + a) 8 b) 9 c) 10 d) 7 e) 6 13. Hallar el resto de: – ( – ) ( )– x x x x x x 3 1 3 5 1 15 14 2 3 3 2 + + + + a) 14 b) 8 c) 26 d) 15 e) 13 14. El patio del colegio TRILCE tiene forma rectangular de dimensiones "B(x)" y "H(x)", cuya área "A(x)" depende del número de alumnos "x", se sabe que: ÁREA : A(x)= 8x4 + 6x3 – 9x2 + mx + n BASE : B(x)= 4x2 + x – 3 ¿Cuál es el polinomio que representa la otra dimensión? 15. Edú y Mathías compiten por ser el mejor alumno de Álgebra; para ello deben resolver algunas divisiones, obteniendo los resultados vistos en la tabla: División Cociente Residuo E D Ú – x x x x x x 2 1 4 6 7 2 2 4 3 2 + + + + + x2+2x+1 –11x+1 – x x x x 3 5 16 8 2 4 3 + + + 5x3+x2+4x–2 –1 M A T H Í A S – – – – – x x x x x x 2 1 4 5 2 3 1 2 4 3 2 + 4x2+3x+8 22x–6 – – x x x x x 3 2 5 4 3 1 4 3 2 + + + 2x3–x2+2x+4 –1 ¿Quién ganó la competencia?
  • 28.
    Capítulo 28 Colegios TRILCE Central: 6198-100 Practicaen casa 1. Utilice el siguiente esquema de Horner, donde la única variable es "x" y relacione las columnas correctamente: 5 10 6 –37 36 –12 7 –3 10x4+6x3–37x2+36x–12 A Polinomio divisor 2x2+4x–3 B Polinomio cociente 5x2–7x+3 C Polinomio residuo 3x–3 D Polinomio dividendo 2. Indicar Verdadero (V) o Falso (F) respecto a la división algebraica: A. En el método de Horner para dividir se utilizan los polinomios con sus variables...............( ) B. En el método de Ruffini se calcula el cociente y el residuo..............................................( ) C. En el teorema del resto no es necesario realizar la división para calcular el residuo.............( ) D. El máximo grado del resto es el grado del divisor menos uno....................................( ) 3. Completar : A. Al dividir: – – x x x x x 4 2 5 9 8 20 2 4 3 2 + + + Cociente: q(x) = Residuo: R(x) = B. Al dividir: – – – x x x x x 2 9 7 2 14 2 3 4 + - + Cociente: q(x) = Residuo: R(x) = 4. Calcular "a + b" si la siguiente división: – ( ) x x x x x ax b 2 1 3 5 1 2 4 3 2 + + + + + + deja como residuo a: –2. 5. Calcular (mn)2 si la división es exacta: – x x x x mx n 2 3 6 5 2 3 2 4 3 + + + + 6. Calcular "b - a" si al dividir se obtiene como resto cero: x x x ax b 1 2 4 2 + + + + 7. Hallar el residuo en: – – – x x x x x 5 1 15 8 9 7 1 4 3 2 + + 8. Al dividir: – – –( – ) – x x x x x m 6 3 2 2 2 3 1 6 4 3 2 + se obtuvo como resto: 3m – 4. Calcular "m". 9. Calcular el valor de "a", si la división: – – – – – x a x ax ax a 3 2 3 2 2 deja como residuo: 7a + 2 10. Calcular el resto de la división: ( ) ( ) – x x x x 2 2 3 3 6 5 4 + + + + 11. Calcular el residuo de la división: ( )( – ) ( )( – )( )( – )( )( – ) x x x x x x x x 9 10 70 1 2 4 5 7 8 1 + + + + + + 4
  • 29.
    Álgebra 29 www.trilce.edu.pe Cuarto añode secundaria Tú puedes 1. En la siguiente división: – – x x x x x ax a 1 3 2 2 4 3 2 + + + + , el residuo no es de primer grado. Hallar el valor de "a". a) 12 b) 11 c) 13 d) 16 e) 22 2. En la división: – – x x x x x ax a 1 3 2 8 2 4 3 2 + + + + + , hallar el residuo, si no es de primer grado. a) 20 b) 22 c) 28 d) 30 e) 29 3. Según este esquema de Horner: 5 20 6a –3b –17c 9d 7 –2 (n–4) n (n+4) 34 3 Encontrar el valor de "a + b + c + d + n". a) ( 121+2) b) ( 2 +1) c) ( 144 – 1) d) 25 3 e) 1 4. Si al dividir: P(x) = 6x5 – x4 + (mx)2 + x + 3 – 2n + n2, entre: Q(x) = (x – 2x2 + 3x3), se obtiene un residuo que al permutar sus coeficientes extremos es igual al cociente. Hallar "n ÷ m" e indicar su menor valor. a) 0 b) –1 c) 1 d) 3 2 e) – 3 1 5. Calcular "A + B – C", si la siguiente división: x x Ax Bx Cx x x 4 3 1 27 19 5 3 5 4 3 2 + + + + + + + es exacta. a) 41 b) 21 c) 11 d) 10 e) 40 12. Calcular el resto de: – y y y y y 2 5 2 8 6 4 2 + - + + 13. Hallar el resto de: – ( – ) ( )– x x x x x x 2 1 2 6 1 12 4 2 3 3 2 + + + + 14. El patio del colegio TRILCE tiene forma rectangular de dimensiones "B(x)" y "H(x)", cuya área "A(x)" depende del número de alumnos "x"; se sabe que: ÁREA : A(x)= 8x4 + 6x3 – 23x2 + ax + b BASE : B(x)= 4x2 – 3x +1 ¿Cuál es el polinomio que representa la otra dimensión? 15. Edú, Mathías y Diego compiten por ser el mejor alumno de Álgebra; para ello deben resolver algunas divisiones, obteniendo los resultados vistos en la tabla. ¿Quién ganó la competencia? División Cociente Residuo Edú – – x x x x x 1 3 2 5 1 4 3 2 + + + 3x3+5x2+1 1 Mathías – – x x x x x x 2 3 2 2 4 3 2 + + + + x2–2x+1 0 Diego – – x x x x x 1 4 2 1 2 3 2 + + + 4x – 6 5
  • 30.
    Capítulo 30 Colegios TRILCE Central: 6198-100 Lectura Enlas civilizaciones antiguas, las e x p r e s i o n e s a l g e b r a i c a s se escribían u t i l i z a n d o abreviaturas solo ocasionalmente. Sin embargo. en la Edad Media los matemáticos árabes fueron capaces de d e s c r i b i r c u a l q u i e r potencia de la incógnita "x" , a partir del cual desarrollaron el álgebra fundamental de los polinomios, aunque sin usar los símbolos modernos. Esta álgebra incluía multiplicar, dividir y extraer raíces cuadradas de polinomios, así como el conocimiento del teorema del binomio. En España, donde la influencia árabe fue muy importante,surgió el término álgebra, usado para referirse al arte de restituir a su lugar los huesos dislocados; por ello, el término algebrista hacía referencia a la persona que sabía arreglar las dislocaciones (en El Quijote podemos encontrar estos términos en muchos de sus capítulos). El libro Kitab al-jabr wa al-muqabalah, fue la obra más importante del matemático árabe; parte de su título dio nombre a toda una disciplina matemática: el Álgebra. Al-jabr quiere decir algo así como "restitución", que es lo que se intenta hacer cuando se resuelve una ecuación, restituir el valor de la incógnita. Con el Álgebra pasamos del número al símbolo, de lo particular a lo general. La gran expresividad del lenguaje algebraico facilita la obtención de relaciones, propiedades y la resolución de problemas. http://exactas.unsa.edu.ar/ingreso/images/pdf/teo2.pdf 5 División algebraica II En este capítulo aprenderemos . . División algebraica II - - Cocientes notables - - Divisibilidad algebraica
  • 31.
    Álgebra 31 www.trilce.edu.pe Cuarto añode secundaria x a x a ± ± n n Casos: ; ; − − + + + − Nº términos Si: x a x a ± ± p q m n es un C.N. ⇒ Término general COCIENTES NOTABLES (C.N.) Propiedades Definición En P(x), si: P(a) = 0 ⇒ DIVISIBILIDAD ALGEBRAICA Si: P(x) ÷ g(x) R = 0 P(x) ÷ h(x) R = 0 Si: P(x) ÷ g(x) R = r P(x) ÷ h(x) R = r Síntesis teórica
  • 32.
    Capítulo 32 Colegios TRILCE Central: 6198-100 Aplicalo comprendido Saberes previos 1. Efectuar: a) (x4)5 = ................................... b) x5.x4 = ................................... c) x x10 = ................................... d) . x x x 3 4 9 = ................................... 2. Dado el polinomio: P(x)=x2–5x+1, Calcular: a) P(3) = ............................... b) P(–1)= ............................... c) P(0)= ............................... d) P(1)= ............................... 3. Hallar "x" en: a) x x 9 36 = b) x x 6 1 7 2 + = + 4. Dados: D(x)=dividendo, d(x)=divisor, q(x)=cociente y R(x)==residuo → D(x)=.................................... 5. Hallar el cociente de: x x x x 1 3 3 1 3 2 + + + + 1. Relacionar correctamente: ( ) ( ) x x Q P =T(x) A x+2 – – x y x y 4 4 B x2 – xy+y2 x x x 2 4 4 2 + + + C P(x)=T(x).Q(x) x y x y 3 3 + + D x3+x2y+xy2+y3 2. Indicar Verdadero (V) o Falso (F): A. El polinomio ( x2+x – 20) es divisible por (x – 4) ..................................................( ) B. x y x y 5 5 + + =x4+x3y+x2y2+xy3+y4............( ) C. – – x y x y 3 3 =x2–xy+y2..................................( ) D. El polinomio ( x3 – 3x +2) es divisible por (x+1)......................................................( ) 3. Completar: A. Si el polinomio P(x) es divisible por (x–4), entonces P(4)=...................... B. En el cociente notable: – – x y x y 2 3 20 30 , el número de términos es ............. C. Desarrollar: – – x y x y 4 4 =......................................... D. El polinomio ( x2 – 3x +2) es divisible por (x–1) y por ................................... 4. Hallar "m" si: P(x)=x3+2x2+x +m es divisible por: x – 2. 5. Hallar "n" para que la división genere un cociente notable: – – x y x y 20 n n 5 3 – 5
  • 33.
    Álgebra 33 www.trilce.edu.pe Cuarto añode secundaria Aprende más 1. Relacionar correctamente: P(x) es divisible por (x – k) A x a x a n n - - x y x y 5 2 40 16 - - B P(k) = 0 P(x) es divisible por Q(x) C El cociente posee 8 términos Tk=xn–k.ak–1 D Su residuo es cero 2. Indicar Verdadero (V) o Falso (F) respecto al cociente notable: x y x y 10 10 30 30 + + A. El término central es: x10y10 ................. ( ) B. El número de términos es tres.................( ) C. El producto de sus términos extremos es: –x30y10...................................................( ) 3. Completar: A. Si el polinomio P(x) es divisible por (x–5), en- tonces se cumple: P(5)=........... B. En el desarrollo del cociente notable: – – x y x y 10 5 120 60 , el número de términos es .......... C. El sexto término en el desarrollo del cociente notable: – – x y x y 9 9 es .......... D. Si: P(x)=x2–4x+m es divisible por (x–1) → m= .................................... 4. Al desarrollar el cociente notable: – – x y x y 5 5 , indi- car uno de los términos. a) x4y b) xy3 c) y5 d) x+y e) –xy3 5. Calcular el segundo término al desarrollar: – – x x 3 81 3 12 a) 3 b) 2x4 c) 3x2 d) x6 e) 3x6 6. Indicar el cuarto término de: – – x a x a 5 625 3 6 12 24 a) 25x6a6 b) a18 c) 5x3a12 d) a6 e) 25x3a6 7. Hallar "a" para que: – – x y x y a a 27 a 1 + genere un cociente notable. a) 1 b) 2 c) 3 d) 4 e) 5 8. Calcular "n" si la división: – – x y x y 2 3 n n n n 5 6 1 – + genera un cociente notable. a) 1 b) 2 c) 3 d) 4 e) 5 9. Calcular el término central generado por el desarrollo del cociente notable: ( ) –( – ) ( ) – ( – ) x x x x 1 1 1 1 4 4 20 20 + + a) 8(x2 – 1) b) (x + 1)8 c) (x – 1)8 d) (x2 + 1)8 e) (x2 – 1)8 10. Si el polinomio: ax7 + bx5 – 1 es divisible por: mx5 + nx4 + px3 – x – 1, calcular el valor de "ab + mn + p". a) 1 b) 3 c) 4 d) 5 e) 7 11. Si el polinomio: ax5+bx4+1, es divisible por: x2 – 2x + 1, calcular el valor de "ab". a) 1 b) –1 c) –20 d) 5 e) 20 12. Al dividir por separado un polinomio "P(x)" entre los binomios (x + 1) y (x – 1), se obtuvo como restos 7 y 5 respectivamente. Hallar el residuo de dividir "P(x)" entre (x2 – 1). a) 6 – x b) x + 1 c) x – 1 d) x + 6 e) x – 6
  • 34.
    Capítulo 34 Colegios TRILCE Central: 6198-100 Practicaen casa 13. Un polinomio "P(x)" de tercer grado es divisible entre (x + 1) y (x + 4), tiene por coeficiente principal 2 y como término independiente 20. Calcular el resto que se obtiene al dividirlo entre (x – 2). a) 180 b) 210 c) 148 d) 162 e) 124 14. La construcción de una base cuadrangular de un edificio está en función de un polinomio cúbico cuya variable "x" representa el número de obreros que laboran. Si las dimensiones de dicha base son divisibles por (x2+2x+3) y también por (x+1), hallar el área cuadrangular en función de "x" y cuántos obreros trabajan si: x=3. 15. MathíasyDiegocompitenpor ser elmejor alumno de Álgebra; para ello deben desarrollar algunos ejercicios sobre cocientes notables, obteniendo los resultados vistos en la siguiente tabla: D I E G O – – x y x y 3 3 15 15 CN: x12+x9y3+x6y6+x3y9+y12 – x y x y n n 27 64 2 Si es CN → n=12 M A T H Í A S – – x y x y 2 2 12 12 CN:x10+x8y2+x6y4+x4y6+x2y8+y10 – – x y x y n n n 2 5 7 2+ + Si es CN → n=5 ¿Quién ganó la competencia? 5 1. Relacionar correctamente: P(x) es divisible por (x – b) A Elcociente posee 5 términos Tk=xn–k.yk–1 B P(b)=0 M(x) es divisible por N(x) C x y x y n n - - x y x y 6 8 30 40 - - D Su residuo es cero 2. Indicar Verdadero (V) o Falso (F) respecto al cociente notable: x y x y 8 4 40 20 + + A. El término central es: x16y8.....................( ) B. El número de términos es cinco...............( ) C. El producto de sus términos extremos es: x32y32......................................................( ) 3. Completar: A. Si el polinomio P(x) es divisible por (x–7), en- tonces se cumple: P(7)= ..... B. En el desarrollo del cociente notable: – – x y x y 10 5 100 50 , el número de términos es .......... C. El quinto término en el desarrollo del cociente notable: – – x y x y 8 8 , es .......... D. Si: P(x)=x2–5x+m es divisible por (x–2), entonces m= .............................. 4. Desarrollar el cociente notable: – – x y x y 3 3 ; indicar el producto de sus términos. 5. ¿Cuál es el tercer término del desarrollo de: – – x y x y 2 10 5 ? 6. Indicar el sexto término de: – – x y x y 2 256 2 16 8 7. Si el cociente notable: – – x x 1 1 n 56 tiene 28 términos, calcular: n2+n+1 8. Hallar el número de términos del siguiente cociente notable: – x y x y n n 5 20 + 9. Hallar el valor de "a" si la división – – x y x y5 8 a a 2 9 – genera un C.N. 10. Determinar "a" para que el polinomio: P(x)=x3+ax+3 sea divisible por (x+1). 11. Determinar "a + b" de manera que el polinomio: P(x) = x3 + ax + b sea divisible por: (x – 1)2.
  • 35.
    Álgebra 35 www.trilce.edu.pe Cuarto añode secundaria Tú puedes 1. Calcular "M+N" si: M = ... – –...– – 9 9 9 9 9 1 9 9 9 9 9 1 9 8 7 2 9 8 7 2 + + + + + + + + ; N = ... ... 2 2 2 1 2 2 2 1 32 28 24 34 32 30 + + + + + + + + a) 3,2 b) 5,8 c) 7,6 d) 9,8 e) 18 2. Indique qué valor toma "n" para que: x y x y – – – n n n n 3 2 4 8 3 4 4 4 - + + genere un C.N. a) 6 b) 7 c) 8 d) 9 e) Nunca genera C.N. 3. Si se sabe que: ". . . + x6y6 + xayb + x2y12 + . . ." son tres términos consecutivos de un C.N., hallar el valor de "a + b". a) 13 b) 15 c) 12 d) 14 e) 10 4. Si se divide "P(x)" entre (x + 2)4, el residuo es: (x3 – 12x + 17). Calcular el residuo de dividir "P(x)" entre (x + 2)2. a) 4x + 4 b) 4x – 4 c) –16x + 13 d) –16x – 13 e) 33 5. Sea "P(x)" un polinomio de término independiente 21; tal que: P(2) = 3 y P(3) = 3. Hallar el término independiente del cociente de dividir "P(x)" entre (x – 2) (x – 3). a) 3 b) 4 c) 5 d) 6 e) 7 12. Al dividir por separado un polinomio "P(x)" entre los binomios (x + 2) y (x – 2), se obtiene como restos 5 y 13 respectivamente. Calcular el residuo de dividir "P(x)" entre (x2 – 4). 13. Un polinomio "P(x)" de tercer grado es divisible entre (x + 3) y (x + 2), tiene por coeficiente principal 3 y como término independiente 24. Calcular el resto que se obtiene al dividirlo entre (x – 3). 14. La construcción de una base cuadrangular de un edificio está en función de un polinomio cúbico cuya variable "x" representa el número de obreros que laboran. Si las dimensiones de dicha base son divisibles por (x2+3x+2) y también por (x–3), hallar el área en función de "x" y cuántos obreros trabajan si: x=4. 15. Edú y Paolo compiten por ser el mejor alumno de Álgebra; para ello deben desarrollar algunos ejercicios sobre cocientes notables, obteniendo los resultados vistos en la siguiente tabla: P A O L O – – x y x y 4 2 20 10 CN: x16+x12y2+x8y4+x4y6+y8 – – x y x y n n 8 27 2 Si es CN → n=6 E D Ú – – x y x y 4 3 16 12 CN: x12+x8y3+x4y6+y9 – – x y x y n n 4 36 Si es CN → n=12 ¿Quién ganó la competencia?
  • 36.
    Capítulo 36 Colegios TRILCE Central: 6198-100 Matemáticaincaica En el campo de la Matemática, los incaicos destacaron principalmente por su capacidad de cálculoenelámbito económico. Los quipus y yupanas fueron señal de la importancia que tuvo la matemática en la administración incaica. Esto dotó a los incas de una aritmética sencilla pero efectiva para fines contables, basada en el sistema decimal; conocieron el cero, y dominaron las cuatro operaciones fundamentales. Por otra parte, la construcción de caminos, canales y monumentos, así como el trazado de ciudades y fortalezas, exigió el desarrollo de una geometría práctica, indispensable para la medición de longitudes y superficies, además del diseño arquitectónico. A la par desarrollaron importantes sistemas de medición de longitud y capacidad, los cuales tomaban el cuerpo humano como referencia. http://es.wikipedia.org/wiki/Matem%C3%A1tica_incaica Ácido ribonucleico ADN ARN 6 Factorización I En este capítulo aprenderemos . . Definición . . Conceptos previos . . Criterios de factorización
  • 37.
    Álgebra 37 www.trilce.edu.pe Cuarto añode secundaria Síntesis teórica Definición - Nº factores - Nº factores primos - Factor - Factor primo Factorización en: Z, R, C Factorización en Z Factor común Agrupación Identidades Aspa simple FACTORIZACIÓN
  • 38.
    Capítulo 38 Colegios TRILCE Central: 6198-100 Aplicalo comprendido Saberes previos 1. Efectuar: a) x(x+4 ) =..................... b) x(a+b+c ) = .................... c) x2(x2 +2 ) = .................... d) x3(x3+x2+3 ) = .................... 2. Efectuar: a) x(2x+3) =....................... b) 2x(x – 1) =....................... c) 4x2(x2 –1) =....................... d) 3x2(x3 + y3) =....................... 3. Efectuar: a) (x+2)(x+1) =....................... b) (x+1)(x–3) =....................... c) (x–1)(x–2) =....................... d) (x – 3)(x+2) =....................... 4. En: N=23.34.53.72.115 * Número de factores primos=........ * Factores primos=........ 5. En: P(x)=4.(x+1)(x –1)(x+3)(x–1) * Número de factores primos algebraicos =........................................ * Factores primos algebraicos=................ .............................................................. 1. Relacionar correctamente: Método para factorizar Polinomio Identidades A P(x)=x2+7x+10 Agrupación de términos B P(x)=x2 – 4 Aspa simple C P(y)=y3+y2+y Factor común D P(x;y)=px+qx+py+qy 2. Sea: M(x) = 3x2(2x + 1)4 (x – 2)5 Indicarverdadero(V) ofalso(F)segúncorresponda: A. El número de factores primos es 2..........( ) B. La suma de los factores primos es: 4x......( ) C. El factor primo de mayor multiplicidad es (x – 2) .................................................( ) D. Un factor primo es: 3x2..........................( ) 3. Completar luego de factorizar: A. L(x;y)=xy+y+x+1= ................................ B. Q(x)=4x2 – 1= ........................................ C. R(x)=x5+3x3+x2= .................................. D. P(x)=x2+4x–21= .................................... 4. Factorizar: Q(x) = 400x2 – 121 5. Factorizar: M(x) = ax + bx + x2 + ab 6
  • 39.
    Álgebra 39 www.trilce.edu.pe Cuarto añode secundaria Aprende más 1. Relacionar correctamente: 8x3+27y3 A (x+4y)(x–12y) x2–4xy–32y2 B (2x+3y)(4x2–6xy+9y2) 8x3–27y3 C (x+4y)(x – 8y) x2–8xy–48y2 D (2x–3y)(4x2+6xy+9y2) 2. Indicar verdadero (V) o falso (F) luego de facto- rizar: A(x) = 6x3 +5x2 – 4x A. Tiene tres factores primos......................( ) B. Tiene dos factores primos mónicos........( ) C. La suma de sus factores primos es: 6x – 1 ................................................( ) D. Tiene un factor cuadrático....................( ) 3. Completar luego de factorizar: A. F(x;y;z)=y2+xy+xz+yz = ........................ B. P(x;y) = 36x2 – 25y2= ............................... C. P(x;y) = 216x3 + 27y3= ............................. D. P(x)=x2(x+8)+2x(x+8)+(x+8) = ............. 4. ¿Cuántos factores primos de segundo grado tiene el siguiente polinomio? P(x;y) = x5y + ax4y + x3y + ax2y a) 1 b) 2 c) 3 d) 4 e) 5 5. Factorizar: P(x; y) = 2x2y + 3xy2 + xy Indicar el número de factores primos. a) 2 b) 3 c) 4 d) 5 e) 6 6. Factorizar: P(x; y) = 3x2 + 20xy + 12y2 e indicar la suma de factores primos. a) 4x – 8y b) 4x + 8y c) 2x – 4y d) 2x + 4y e) 3x2 + 12y2 7. Indicar verdadero (V) o falso (F): I. Un factor primo del polinomio: P(x;y) = xm+n + ym+n + (xy)m + (xy)n luego de factorizar es: xn + ym II. Factorizando: P(x;y)=(x–y)3–(x–y)2–2(x–y) la suma de sus factores primos es: 3x–3y–1. a) F F b) V F c) F V d) V V e) Ninguna 8. Factorizar: P(x;y) = (x – y)3 – (x – y)2 – 2(x – y) indicando un factor primo. a) x – y + 3 b) x – y + 2 c) x – y + 1 d) x – y – 8 e) x 9. Factorizar: P(x; y) = x9y - x3y7 Indicar un factor primo. a) x2 + xy + y2 b) x2 – xy – y2 c) x2 + y2 d) x2 + y e) x2 – y 10. Indicar el número de factores de: P(m; n; p) = (2m+3n–p)2–14m–21n+7p–18 a) 2 b) 3 c) 4 d) 5 e) 6 11. Factorizar: P(x;y) = 4(x + 3y)2 – 9(2x – y)2 indicando un factor primo. a) 8x + 3y b) 8x – 3y c) 8x + 6y d) 8x – y e) 4x – y 12. Factorizar: A(n)=(n+3) (n+2) (n+1)+(n+2) (n+1)+ (n+1) indicando el factor primo que más se repite. a) n + 4 b) n + 1 c) n + 2 d) n + 3 e) n + 8 13. Factorizar: P(x;y) = 36x4 - 109x2y2 + 25y4 indicando el número de factores primos. a) 1 b) 2 c) 3 d) 4 e) 6 14. El volumen "V(x)" de una caja con base cuadrada, se calcula mediante el producto de sus tres dimensiones y está dado por: V(x)=x3+6x2+9x. ¿Cuáles son las dimensiones de la caja? 15. La base de un edificio es de forma rectangular donde "A(x)" representa el área total del terreno en función de "x". Si: A(x)=6x2+11x+3 hallar las dimensiones de la base y cuál es su valor si: x=4.
  • 40.
    Capítulo 40 Colegios TRILCE Central: 6198-100 Practicaen casa 1. Relacionar correctamente: 27x3+8y3 A (x+6y)(x–3y) x2+3xy–18y2 B (3x+2y)(9x2–6xy+4y2) 27x3 – 8y3 C (x+9y)(x–6y) x2+3xy–54y2 D (3x–2y)(9x2+6xy+4y2) 2. Indicar verdadero (V) o falso (F) luego de facto- rizar: A(x) = 9x3 +7x2 – 2x A. Tiene dos factores primos...................... ( ) B. Tiene dos factores primos mónicos........ ( ) C. La suma de sus factores primos es: 11x–1.... ( ) D. Tiene un factor cuadrático.................... ( ) 3. Completar con la expresión factorizada: A. F(a;b;y)=y2+ay + ab + yb= ....................... B. P(x;y) = 81x2 – 49y2=............................... C. P(x;y) = 64x3 + 125y3=........................... D. P(x) =x2(x+5)+4x(x+5)+4(x+5)=............ 4. Factorizar: P(x; y; z)=x2+xy+zx+zy+x+y Indicar un factor primo. 5. Factorizar: F(x) = 8x6 + 7x3 – 1; indicar el número de factores primos. 6. Dar la suma de los términos independientes de los factores primos de: P(x;y) = x2 + 2x + xy + y + 1 7. Al factorizar: P(x) = x2(x+2)2 + x2+2x – 12 I. Existen dos factores primos de segundo grado. II. Existe un factor primo de primer grado. III. El polinomio "P(x)" tiene tres factores primos. 8. Factorizar: P(a;b;c) = (a–b)(a3–c3) – (a–c)(a3–b3) la suma de sus factores primos es: 9. Factorizar: M(a; b) = a2 – 4 + 2ab + b2 Indicar un factor primo. 10. Indicar el número de factores primos de: P(x) = (x2 + 7x + 5)2 + 3(x2 + 1) + 21x + 2 11. Factorizar: P(x;y) = (1 + xy)2 – (x + y)2 12. Factorizar: P(x) = (x+4)(x+2)(x+1)+(x+4)(x+1)–2 (x+1) indicando la suma de factores primos. 13. Factorizar: P(x;y) = 100x4 – 29x2y2 + y4 indicando el número de factores primos. 14. El volumen "V(x)" de una caja con base cuadra- da se calcula mediante el producto de sus tres di- mensiones y está dado por: V(x)= x3+8x2+ 16x. ¿Cuáles son las dimensiones de la caja? 15. La base de un edificio es de forma rectangular donde "A(x)" representa el área total del terreno en función de "x". Si : A(x) =12x2+11x+2, ha- llar las dimensiones de la base y cuál es su valor si : x=3. 6
  • 41.
    Álgebra 41 www.trilce.edu.pe Cuarto añode secundaria Tú puedes 1. Al factorizar: xn + 4 – xn + 2+x4 + x3 – x2 + x+2, uno de sus factores primos tiene: a) 3 términos b) 4 términos c) 5 términos d) 6 términos e) 7 términos 2. Uno de los factores primos de: x2x + xx – 12, para: x=3, se convierte en: a) 23 b) 25 c) 30 d) 31 e) 33 3. Factorizar: P(x;y) = x6 + 2x5y – 3x4y2 + 4x2y4 – y6 ; indicando un factor primo. a) x3 – xy+y2 b) x3 – x2y+y2 c) x2 – xy+y3 d) x3 – x2y+y3 e) x2 – xy2+y3 4. Factorizar: F(a;b) = (a + b)7 + c3(a + b)4 – c4(a + b)3 – c7, indicando un factor primo. a) a+b+c b) ab+bc+ac c) a2+ab+b2 d) a – b e) a2+b2+ c2 5. Factorizar: P(x) = (x6 + x5 + x4 + x3 + x2 + x + 1)2 – x6, indicando un factor primo. a) x+2 b) x+3 c) x4+1 d) x+7 e) x+8
  • 42.
    Capítulo 42 Colegios TRILCE Central: 6198-100 Yupana,o Ábaco inca Su potencial de contabilidad tes aún muydiscutido,yaquela información numérica y las operaciones matemáticas eran realizadas en estas. Estos podían ser de piedra tallada o de barro, tenían casilleros que correspondían a las unidades decimales y se contaba con la ayuda de piedrecitas o granos de maíz quinua. Se podían indicar unidades, decenas, centenas, etc., de acuerdo a si estaban implícitas en cada operación. Investigaciones recientes en relación a las yupanas sugieren que eran capaces de calcular cifras considerables basándose en un sistema probablemente no decimal, sino en relación al número 40. En el 2010, el investigador peruano Andrés Chirinos ,revisando dibujos y descripciones antiguas de Guaman Poma de Ayala, descifró que la Yupana es una tabla con once agujeros, que él denomina "calculadora prehispánica" y es capaz de sumar, restar, multiplicar y dividir y posiblemente también registrar textos. http://es.wikipedia.org/wiki/Matem%C3%A1tica_incaica 7 Factorización II En este capítulo aprenderemos . . Definición . . Conceptos previos . . Criterios de factorización
  • 43.
    Álgebra 43 www.trilce.edu.pe Cuarto añode secundaria Aspa doble A qué polinomios se aplica Regla para factorizar Aspa doble especial A qué polinomios se aplica Regla para factorizar • "Ceros" del polinomio • Regla para calcular "ceros" Regla para factorizar Divisores binomios o Evaluación binómica FACTORIZACIÓN EN Z (Parte II) Síntesis teórica
  • 44.
    Capítulo 44 Colegios TRILCE Central: 6198-100 Aplicalo comprendido Saberes previos 1. Completar luego de factorizar: A. L(x;y) = x4y2+ x2y2 + xy ........................ .. B. Q(x) = x2 +x – 2 = .................................. C. R(x) = x2+ 5x = ..................................... D. P(x) = x2 – x – 6 = .................................... 2. Completar: A. Divisores de 6= ........................................ B. Divisores de 15= ...................................... C. Divisores de 20= ...................................... D. Divisores de 36= ...................................... 3. Si: P(x) = (x+1)2 (x2 + 2x + 3)3, completar: • Número de factores primos: ......................... • Factores primos: ........................................... • Factores primos lineales: .............................. • Factores primos cuadráticos: ........................ 4. Calcular el cociente de: – – x x x x 1 3 4 1 3 2 + + 5. Obtener el cociente de: – x x x x 2 2 1 4 2 + + + 3. Factorizar por aspa doble: P(x; y) = 6x2 – 5xy – 25y2 –23x – 5y +20 4. Factorizar por aspa doble especial: P(x) = x4 + 3x3 – x2 + 7x + 2 5. Factorizar por divisores binómicos: P(x) = x3 – x2 – 2x – 12 1. Relacionar correctamente: Posibles ceros Polinomio ±(1;2;5;10) A P(x)=x3+8x2+17x–10 ± (1;2;4;8) B P(x)=x3–7x2+16x–12 ± (1;2;3;6) C P(x)=x3–6x2+11x–6 ± (1;2;3;4;6;12) D P(x)=x3–8x2–x+8 2. Indicar Verdadero (V) o Falso (F): A. El polinomio: P(x)=x3+3x2+x–2 se factori- za por divisores binómicos......................( ) B. El polinomio: P(x)=x4+x2+2 es mónico...( ) C. El polinomio: P(x) = x3 – 6x2 +11 x – 6 tiene como un posible cero a: x=2..................( ) D. El polinomio: P(x)=x4+6x3+7x2+6x+1 se factoriza por aspa doble..........................( ) 7
  • 45.
    Álgebra 45 www.trilce.edu.pe Cuarto añode secundaria Aprende más 8. Factorizar: P(x) = x4 + 5x3 + 9x2 + 11x + 6 Indique el número de factores primos. a) 1 b) 2 c) 3 d) 4 e) 5 9. Factorizar: P(x;y)=15x2+11xy+2y2+16x+6y+4 Indicar un factor primo. a) 3x+y b) 3x+y+2 c) 5x+2y d) 5x–2y+2 e) 5x + 2 10. Factorizar: P(x) = x4 + 5x3 – 7x2 - 29x + 30 indicar la suma de todos los factores primos. a) 4x + 3 b) 4x + 4 c) 4x + 5 d) 4x + 6 e) 4x + 7 11. Indicar un factor primo de: P(x) = x4 + 4x2 + 16 a) x2 + 2x + 4 b) x2 + 2x c) x2 – 2x d) x2 – 2x + 3 e) x2 + 6x – 1 12. Indicar un factor primo de: P(x)=6x6–5x5–6x4–13x2–6 a) 2x3 – 1 b) 2x3 – 3x3 + 2 c) 2x3 – 3x2 – 2 d) x3 e) x3 – 3 13. Indicar un factor primo de: P(x; y; z) = 10x2 – yz + 3y2 – 17xy + 5xz a) y – x b) 2x+3y+z c) 5x – y d) 2x – 3y – z e) 5x + y 14. El volumen de una caja está dado por "V(x)" y altura "H(x)". Encontrar los valores de las otras dimensiones si estos son polinomios de coeficientes enteros que dependen del valor de "x"; se sabe que: VOLUMEN : V(x)= x3 – 6x2 + 11x – 6 ALTURA : H(x)= x – 2 Además calcular el valor de dichas dimensiones si el valor de "x" es 8. 15. Los ingresos de una tienda están dados por: I(x)=P(x).Q(x) ; donde: I(x): Ingreso; P(x): Precio de venta; Q(x): Cantidad de artículos vendidos. Si el ingreso es: I(x)=x4+6x3+7x2+6x+1, hallar el precio de venta y la cantidad de artículos vendidos en función de x. 1. Relacionar las columnas correctamente: Método para factorizar Polinomio Divisores binómicos A P(x)=x2+3x+2 Aspa doble especial B P(x)=x4+3x3–x2+7x+2 Aspa simple C P(x)=x3–x2–2x–12 Aspa doble D P(x;y)=x2+3xy+2y2–7x–9y+10 2. Indicar Verdadero (V) o Falso(F) al factorizar: P(x) = x3 + 2x2 – 13x 10 A. El polinomio tiene dos factores primos.... ( ) B. El polinomio tiene tres factores primos.... ( ) C. La suma de sus factores primos es: 3x+2....( ) D. Uno de los factores primos es: x – 2........ ( ) 3. Completar al factorizar por aspa doble: I II III P(x;y) = x2 + 2xy + y2 + 5x + 5y + 6 Luego: P(x;y) = ( + + )( + + ) 4. Factorizar: P(x) = x3 – 5x2 – 2x + 24 indicar la suma de los términos independientes de los factores primos. a) –7 b) –5 c) –3 d) 4 e) 6 5. Indicar un factor primo de: P(x)=x3(x+1)+2x2+5(x–3) a) x2 – 5 b) x2 + 5 c) x2 – x – 3 d) x2 – 3 e) x2 + 3 6. Factorizar: H(x) = x3 – 7x + 6 Indicar un factor primo. a) x – 3 b) x + 2 c) x – 1 d) x + 1 e) x 7. Factorizar: P(x;y)=6x2+7xy–3y2+11x-11y–10, indicando la suma de sus factores primos. a) 5x+2y+3 b) 5x+y–3 c) 5x+2y–3 d) x+y+1 e) x+2y+3
  • 46.
    Capítulo 46 Colegios TRILCE Central: 6198-100 Practicaen casa 1. Relacionar las columnas correctamente: Método para factorizar Polinomio Divisores binómicos A P(x;y)=6x2+7xy–3y2+11x–11y–10 Aspa doble especial B P(x)=x2 – 2x – 24 Aspa simple C P(x)=x4+6x3+7x2+6x+1 Aspa doble D P(x)=x3+6x2+11x+6 2. Indicar Verdadero (V) o Falso (F) al factorizar: P(x) = x3 – 3x +2 A. El polinomio tiene dos factores primos..... ( ) B. El polinomio tiene tres factores primos..... ( ) C. La suma de sus factores primos es: 3x+2.... ( ) D. Uno de los factores primos es (x – 1)........ ( ) 3. Completar al factorizar por aspa doble: P(x;y) = 5x2 + 8xy + 3y2 + 2x + 0y – 3 I II III Luego: P(x;y) = __________________ 4. Factorizar: P(x) = x3 + 2x2 – 5x – 6 indicar la suma de los factores primos. 5. Indicar un factor primo de: M(x) = 2x3 – 5x2 – 23x - 10 6. Indicar un factor primode: P(x) = x3 + 5x + 6 7. Factorizar: P(x;y)=3x2+4xy+y2+4x+2y+1 indicando uno de los factores primos. 8. Factorizar: P(x) = x4 – 2x3 –10x2 + 5x + 12 9. Factorizar: P(x; y)=10x2+11xy–6y2–x–11y–3 Indicar un factor primo. 10. Indicarunfactorde:P(x)=x4+7x3+14x2+7x+1 11. Factorizar: P(x) = x4 + 2x2 + 9 indicar un término de un factor primo. 12. Indicar la suma de coeficientes de los factores primos de: P(x) = x4 – 4x3 + 11x2 – 14x + 10 13. Indicar un factor primo de: P(x; y; z)=6x2 – 20y2 – 14z2+7xy+38yz – 17xz 14. El volumen de una caja está dado por "V(x)" y altura "H(x)", encontrar los valores de las otras dimensiones si estos son polinomios de coeficientes enteros que dependen del valor de "x", se sabe que: VOLUMEN : V(x)= x3+6x2 + 11x +6 ALTURA : H(x)= x + 2 Además calcular el valor de dichas dimensiones si el valor de "x" es 8. 15. Los ingresos de una tienda están dados por: I(x)=P(x).Q(x); donde: I(x): Ingreso; P(x): Precio de venta; Q(x): Cantidad de artículos vendidos. Si el ingreso es: I(x)= x4+3x3+ 7x2 +7x +6; hallar el precio de venta y la cantidad de artículos vendidos en función de "x". 7
  • 47.
    Álgebra 47 www.trilce.edu.pe Cuarto añode secundaria Tú puedes 1. Al factorizar: P(x) = x5 + 5x4 + 7x3 – x2 – 8x – 4 , indique "V" o "F" I. El polinomio tiene cinco factores primos. II. El polinomio tiene tres factores primos. III. La suma de sus factores primos es: 3x+2 IV. Uno de los factores primos es: (x + 2)2. a) FVFF b) VVVV c) FVVV d) FVVF e) VVVF 2. Factorizar: P(x;y) = 24x3y2+60x2y2 – 6xy4 + 6xy3 + 36xy2 a) 6xy2 (x + y + 1)(2x – y + 3) b) 6xy2 (x + y + 2)(2x – y + 3) c) 6xy2 (2x + y + 2)(x – y + 3) d) 6xy2 (2x + y – 2)(2x – y – 3) e) 6xy2 (2x + y + 2)(2x – y + 3) 3. Factorizar: P(x) = x5 + x + 1 a) (x2 + x + 1) (x3 – x2 + 1) b) (x2 + x + 1) (x3 + x2 + 1) c) (x2 – x – 1) (x3 – x2 + 1) d) (x2 – x – 1) (x3 + x2 + 1) e) (x2 + x + 1) (x3 + x2 – 1) 4. Factorizar: P(x) = x12 – 3x9 – 7x6 + 27x3 – 18 a) (x – 1)(x2+x+1)(x3 – 2)(x3 – 5)(x3 – 3) b) (x – 1)(x2+x+1)(x3 – 2)(x3+3)(x3 – 3) c) (x+1)(x2 – x+1)(x3 – 2)(x3+3)(x3 – 3) d) (x – 1)(x2+x+1)(x3+2)(x3+3)(x3 – 3) e) (x – 1)(x2+x+1)(x3 – 2)(x3+4)(x3 – 3) 5. Indicar un factor primo de: P(x) = x5 – x4 + 2x2 – 2x + 1 a) x2 + x + 1 b) x3 + x + 1 c) x2 + x – 1 d) x3 – x+1 e) Ninguna
  • 48.
    Capítulo 48 Colegios TRILCE Central: 6198-100 8 UniversidadNacional Mayor de San Marcos Federico Villarreal Lectura Federico Villarreal a los 20 años obtuvo el título de preceptor el cual le permitió dirigir la escuela oficial de Túcume y dirigió un colegio de instrucción media donde enseñó matemáticas .En 1873, con 23 años descubrió un método para elevar un polinomio cualquiera a una potencia cualquiera. Estudió Ciencias Matemáticas en la Universidad Nacional Mayor de San Marcos (UNMSM), graduándose como Bachiller con la tesis: Fórmulas y métodos que deben completarse en matemáticas puras; y como licenciado con la tesis: Efectos de la Refracción sobre el Disco de los Astros. En 1881 , se graduó de Doctor en Ciencias Matemáticas mediante la tesis: Clasificación de Curvas de Tercer Grado destacando por su originalidad y conclusiones. Esto le mereció a Villarreal la medalla de oro otorgada por la Facultad de Ciencias al primer Doctor de su época, quien a la vez, se constituye en el primer matemático profesional del siglo XX en el Perú. http://www.arrakis.es/~mcj/villarreal.htm Fracciones algebraicas En este capítulo aprenderemos . . Definición . . Forma general . . Simplificación de fracciones . . Operaciones con las fracciones algebraicas
  • 49.
    Álgebra 49 www.trilce.edu.pe Cuarto añode secundaria Simplificación de fracciones Fracciones irreductibles Adición y sustracción Multiplicación Regla práctica: caso: b a d c ± División Definición Operaciones con fracciones FRACCIONES ALGEBRAICAS Síntesis teórica
  • 50.
    Capítulo 50 Colegios TRILCE Central: 6198-100 Aplicalo comprendido Saberes previos 1. Efectuar: a) (x+y)(x – y)=............................... b) (x+y)2=....................................... c) (x+a)(x+b)=..................... d) (x–y)(x2+xy+y2)=.................................... 2. Factorizar: a) x2+5x=......................... b) x2–9=..................................... c) x2 – x – 6 =.................................. d) x2 +5x +4 =................................ 3. Efectuar: a) x10 .x13 = .................................... b) x15 .x23 . x7 = ............................. c) x14.x11 = ...................................... d) x.x4.x7 = ............................ 4. Efectuar: a) 2 1 2 3 + = ........................... b) – 2 3 3 1=............................. c) . . 2 1 4 3 3 2 =.................................. d) 4 1 5 3 ' =....................................... 5. Efectuar: a) – – 2 1 3 1 c c m m= .......................... b) – 4 1 3 2 ' + ` c j m=............................ 1. Relacionar correctamente: x y x y 5 25 2 2 3 4 A 13xy3 y x x y ' B – xy x y 2 2 x y z x y z 13 169 3 2 6 4 5 6 C y x 2 2 – y x x y D 5xy2 2. Indicar Verdadero (V) o Falso (F) respecto a las fracciones algebraicas: A. x x 4 4 – 2 2 - =1 ; x ≠ ±2...................................( ) B. – – – x x x 6 6 6 =1 ; x ≠ 6...........................( ) C. Si: x=5, la fracción: – x 5 3 no está definida..( ) D. x y z x y z 1 1 1 1 + + = + + .....................( ) 3. Efectuar las siguientes operaciones: A. y x y z y y + + = B. xyz x y z 4 12 2 3 4 = C. – ( – ) x x 3 75 3 25 2 2 = D. y x y x 2 2 3 ' = 4. Reducir: x y z x x y y z 19 57 4 2 4 5 2 3 4 6 5. Simplificar: – – – x x x x 3 10 2 35 2 2 + 8
  • 51.
    Álgebra 51 www.trilce.edu.pe Cuarto añode secundaria Aprende más 1. Relacionar correctamente: – – x x x 2 4 4 2 + A 4 – – x x x x x x 7 2 5 2 + + + B x – 6 – x x 6 36 2 + C 2 – – y x y y x y + D x – 2 2. Indicar Verdadero (V) o Falso (F) respecto a las fracciones algebraicas: A. (x – y)a–1 = a 1(x–y)..................................( ) B. xy x y + =(x–1+y–1)–1; xy ≠ 0 .....................( ) C. Si: x=2, la fracción: – – x x 2 1 2 no está defini- da.............................................................( ) D. El valor de ( x x 1 + ) es cero, si: x=0..........( ) 3. Completar luego de reducir: A. – x 1 1 1 = B. x x x 5 7 10 2 + + + = C. – – – x x x x x x 4 5 4 3 6 2 2 + + + + = D. – – – x x x x 5 25 6 36 2 2 + c c m m = 4. Reducir: – – x x x x x x x 25 2 10 6 5 16 15 2 2 2 2 + + + + + a) 0 b) 1 c) 2 d) 3 e) 4 5. Simplificar: – – x y x x y x x y xy 2 1 2 2 2 + + + ; E a) x y 2 + b) x y 1 + c) – x y x d) 1 e) x y x + 6. Reducir: x x x x x x 1 1 1 1 1 1 – – 3 2 + - + + + a) x2 + 1 b) x2 + 2 c) x2 + 3 d) x2 + 4 e) x2 + 5 7. Si la fracción: x y x my 4 3 2 + + es independiente de "x" e "y", hallar "m". a) 6 b) 6 1 c) 2 3 d) 4 e) 1 8. Si: – – – x x x x A x B 20 3 3 5 4 2 + = + + Hallar: (A × B)A+B a) 8 b) 4 c) – 6 d) 12 e) 9 9. Obtener el producto resultante: ... x x x x n 1 1 1 1 1 1 2 1 1 1 + + + + + + + ` c c c j m m m a) n x n + b) x x n 1 + + c) – n x n d) – x x n 1 + e) x n x 1 + + 10. Dado: 1 ; 2 A B 1 1 1 1 1 1 1 1 1 1 j j = + + + = + + + Calcular "A2 – B" a) - 1 b) 0 c) 1 d) 2 3 e) 4 5 11. Simplificar: – – a a b a b a b b b a b b a a b a 2 2 2 2 2 2 2 2 + + + + + + a) 1 b) – a a b c) – a b a b + d) a b b + e) b a 2 2
  • 52.
    Capítulo 52 Colegios TRILCE Central: 6198-100 Practicaen casa 12. Si la fracción: – – – x x x x 2 1 3 2 4 2 2 + es equivalente a: α + – x x 2 1 1 β θ + + Hallar: ( ) 15 3 α θ β + + a) – 5 1 b) 5 1 c) 5 3 d) 15 1 e) 3 1 13. Sabiendo que: a2+b2+c2=3 ab+ac+bc=0 Calcular: ( – – ) –( ) ( – – ) –( ) ( – – ) –( ) a a b c a bc b b a c b ac c c a b c ab 4 2 4 2 4 2 + + a) 3 b) 4 c) 5 d) 6 e) 7 14. El colegio TRILCE tiene su local de forma rectangular; su área "A(x)" depende del número de alumnos "x", y está dada por: A(x) = x4 – 41x2 + 400 , en m2. Si el ancho del terreno es : B(x) = x2+x–20, ¿cuál es la dimen- sión del largo? 15. Durante el programa de vacunación nacio- nal contra la gripe porcina, el Ministerio de Salud asegura que el costo por vacunar al "x"% de la población es aproximadamente: P(x)= – x x x 900 800 2 3 3 , en millones de soles. Calcu- lar el costo por vacunar a toda la población. 1. Relacionar correctamente: – – x x x 3 6 9 2 + A 5 – x x x x x x 2 3 5 7 + + + + B x – 3 – x x 10 100 2 + C 2 – – m x m m x m + D x – 10 2. Indicar Verdadero (V) o Falso (F) respecto a las fracciones algebraicas: A. (m – n)x–1= x 1(m–n); x ≠ 0.....................( ) B. xy x y x y 1 1 + = + ; xy ≠ 0.........................( ) C. Si: x = 4, la fracción: – – x x 2 8 1 2 , no está definida...................................................( ) D. El valor de ( – y y 2 2 + ) es cero, si: y=2.........( ) 3. Completar luego de reducir: A. x 1 1 1 + = B. x x x 1 4 3 2 + + + = C. – – – x x x x x x 1 3 2 6 3 18 2 2 + + + + = D. – – x x x x 7 49 9 81 2 2 + + c c m m= 4. Reducir: – – – – – – a a a a a a a a 2 5 6 3 4 20 2 2 2 2 + + + 5. Reducir: – – x x x 6 1 1 6 1 1 1 2 2 + + + c m(x – 1) 6. Efectuar: – – – x x x x x x 1 1 2 1 2 2 3 2 + + 7. Si la fracción: F(x; y) = – – x y mx y 4 6 12 es independiente de "x" e "y", calcular "m". 8. Si: x x x x A x B 3 2 3 4 1 2 2 + + = + + + + Hallar: A.B 9. Reducir: ( ) ( )( ) ( )( ) n n n n n n 1 1 1 2 1 2 3 1 + + + + + + + +..."n" fracciones 8
  • 53.
    Álgebra 53 www.trilce.edu.pe Cuarto añode secundaria Tú puedes 1. Si: x3 = 1, x ≠ 1 , reducir: M = x x 1 5 4 + - c m 3 a) 1 b) - 1 c) 2 d) - 2 e) 2 3 2. Si: (x + y + z)2 = x2 + y2 + z2 , calcular: K = ( ) ( ) ( ) ( ) xy xz yz xyz x y z 2 2 2 + + - + + a) 2 b) 3 c) 2-1 d) 2-2 e) 9 3. Reducir: ( ) ( ) . ( ) ( ) z x x y z z y x z 7 7 2 2 3 2 2 - - - - - - = = G G 2 -1 a) (y - z)4 (x - z)2 b) 7x (y - z)-4(x - z)-2 c) x(y - z)-4 (x - z)-2 d) 7x4 (y - z)-4 (x - z)-2 e) 7x4 (y - z) (x - z) 4. Si: b a c b a c 2 7 + + = y a b b c c a 2 5 + + = , hallar: b a c b a c 1 1 1 + + + ` c ` j m j a) 4 b) 5 c) 6 d) 7 e) 8 5. Si: am = bn = cp, calcular: E = ( )( ) ( )( ) abc m n p mn mp np mnp a b c ab ac bc + + + + + + + + a) 1 b) 2 c) am d) abc e) mnp 10. Calcular "P ÷ Q", si: P = ... m n m n 1 1 1 1 3 + + + + Q = ... n m n m 1 1 1 1 3 + + + + 11. Si: M = ( ) ( – ) a b a b 1 1 1 2 2 1 – – – – – – + ; N = ( – ) ( – ) a b a b 2 2 1 1 1 1 – – – – – – Hallar "M.N". 12. Si al reducir: 1 – 2x+x2+ – x x x 1 2 1 2 4 + + se obtiene: – a bx m nx + , indicar "a+b+m+n". 13. Si: x–1+y–2+z–3=–3×2 calcular: W = ( )– xyz x y z xyz 4 3 3 3 3 + + 14. El colegio TRILCE tiene su local de forma rectangular; su área "A(x)" depende del número de alumnos "x", y está dada por: A(x) = x4 – 25x2 + 144, en m2. Si el ancho del terreno es: B(x) = x2–7x +12, ¿cuál es la dimensión del largo? 15. Durante el programa de vacunación nacional contra la gripe porcina, el Ministerio de Salud asegura que el costo por vacunar al "x"% de la población es aproximadamente: P(x)= – x x x 820 750 2 2 en millones de soles. Calcular el costo por vacunar al 70% de la población.
  • 54.
    Capítulo 54 Colegios TRILCE Central: 6198-100 Lectura Enel año 1900, durante un discurso en el Congreso Internacional de Matemáticos, David Hilbert propuso una lista de 23 problemas matemáticos. Esta lista, que toca varias áreas de las matemáticas, formó un foco central para muchos matemáticos del siglo XX. A la fecha (2011), diez han sido resueltos, siete parcialmente resueltos y dos siguen abiertos; los cuatro restantes están formulados de manera muy vaga para decidir si han sido resueltos o no. Algunas conjeturas notables fueron finalmente probadas. En 1976, Wolfgang Haken y Kenneth Appel usaron una computadora para demostrar el teorema de los cuatro colores. Andrew Wiles, basado en el trabajo de otros, probó el último teorema de Fermat en 1995. Paul Cohen y Kurt Gödel probaron que la hipótesis del continuo es lógicamente independiente de los (no puede ser probada o negada de) axiomas de la teoría de conjuntos. En 1998, Thomas Callister Hales probó la conjetura de Kepler. En el año 2000, el Clay Mathematics Institute anunció los siete problemas del milenio, y en 2003 la demostración de la conjetura de Poincaré fue resuelta por Grigori Perelmán (que declinó aceptar el premio). http://es.wikipedia.org/wiki/Historia_de_la_matem%C3%A1tica 9 Repaso I En este capítulo aprenderemos . . Teoría de exponentes / Ecuaciones Exponenciales . . Grados/ Polinomios especiales . . Productos Notables . . División algebraica I . . División algebraica II . . Factorización I
  • 55.
    Álgebra 55 www.trilce.edu.pe Cuarto añode secundaria HORIZONTAL 1. Método para factorizar expresiones de la forma: ax2+bxy+cy2+dx+ey+f 2. Forma de encontrar el resto sin dividir. 3. División de polinomios utilizando solo coeficientes y una línea divisoria. 4. Igualdades donde la variable está en el exponente. 5. Polinomios de igual grado absoluto. 6. Método de división de polinomios donde el divisor es de primer grado. 7. Expresiones algebraicas donde la variable está en el denominador. VERTICAL 1. Método para factorizar expresiones cuadráticas. 2. Transformación de polinomios de suma a productos. 3. Aplicaciones de los productos notables. 4. Teoremas y propiedades de los exponentes y radicales. 5. Exponentes enteros de una o más variables en los polinomios. 6. Multiplicaciones conocidas sin efectuar dichas operaciones. 7. Método para factorizar, por el método de Rufini, polinomios de grado mayor o igual a tres. 8. Divisiones exactas, cuyo resultado es conocido como su desarrollo. * Completa el crucigrama algebraico. 1 1 2 2 3 3 4 4 5 5 6 6 7 7 8 Cruci - álgebra
  • 56.
    Capítulo 56 Colegios TRILCE Central: 6198-100 Aplicalo comprendido 1. Simplifique: S= ( ) ( ) ( ) x y x y y 2 2 3 2 3 2 3 ; x ≠ 0, y ≠ 0 a) y x b) x y c) y x 2 d) y x2 e) x.y 2. Simplifica: L= x y x y n n n n 3 4 4 3 1 + + 3 a) x–1 y–n b) xy 4 n c) xy 2 d) xyn e) y x n 3. Reducir: S= – – y x x y y x x y 2 3 3 2 2 3 3 2 + c c m m 2 2 a) 1 b) 2 c) 3 d) 4 e) 5 4. Simplificar: – – 5 2 5 2 5 2 5 2 + + + a) 3 7 b) 2 7 c) 6 7 d) 3 14 e) 5 14 5. Si a + b + c = 0, reducir: R= ab bc ac a b c 2 2 2 + + + + a) 1 b) 2 c) – 1 d) – 2 e) 0 6. Dar un factor primo de: P(x) = (x–3)(x–2)(x–1)+(x–1)(x–2)–(x–1) a) x – 3 b) x + 3 c) x + 2 d) x – 2 e) x + 5 7. Factorizar: F(x) = x3 – 2x2 – 5x + 6 a) (x – 1)(x + 2)(x – 3) b) (x + 1)(x – 2)(x + 3) c) (x – 1)(x – 2)(x – 3) d) (x + 1)(x + 2)(x + 3) e) (x + 1)(x + 2)(x + 4) 8. Factorizar: P(x;y) = 4x2 + 12xy + 5y2 + 12x + 18y + 9 indicar un factor primo. a) 2x + 5y + 3 b) 2x + 5y + 4 c) 2x + 5y + 5 d) 2x + 5y + 6 e) 2x + 5y + 7 9. Dividir: – x x x x x x 2 1 4 6 7 2 2 4 3 2 + + + + + Indicar el resto. a) 1 – 10x b) 1 + 11x c) 1 – 11x d) 10x – 2 e) 4x – 1 10. Calcular "a + b", si la siguiente división: – – ( ) x x x x x ax b 2 1 5 4 13 1 2 4 3 2 + + + + + deja como residuo a: –12 a) 2 b) 3 c) – 3 d) – 2 e) 1 9
  • 57.
    Álgebra 57 www.trilce.edu.pe Cuarto añode secundaria Aprende más 1. Simplifique: Q= a b a b 2 2 3 3 – – c m 25 5 ; b>0 , a>0 a) b a b) a b c) ab d) b a 2 2 e) b a ` j 5 2. Resolver: 7x + 6 = 73x – 4 a) 5 b) –5 c) 3 d) 1 e) 6 3. Simplificar: R=(a+b+c+d)2–(a+b+c)(a+b+d)–(b+c+d)(a+c+d) a) ab b) ac + cd c) cd + ab d) -cd – ab e) 0 4. Hallar el número de factores primos del polinomio: P(x;y) = 13x10y5 – 26x7y8 + 39x11y9 a) 1 b) 2 c) 3 d) 4 e) 5 5. Factorizar: P(x) = x3 – x – 6 a) (x + 2) (x2 + 2x + 3) b) (x - 2) (x2 + 2x + 3) c) (x + 1) (x2 + 2x + 6) d) (x – 1) (x2 – 2x + 6) e) (x – 2) (x2 – 2x + 3) 6. Calcular (mn)2, si la siguiente división es exacta. – x x x x mx n 2 3 6 5 2 3 2 4 3 + + + + a) – 25 b) 25 c) 24 d) 21 e) 0 7. Factorizar: P(x) = x4 + 7x3 + 19x2 + 36x + 18 a) (x2 + x + 3) (x2 – x + 6) b) (x2 + 5x + 6) (x2 – 2x + 6) c) (x2 – 5x + 3) (x2 – 2x + 6) d) (x2 + 5x – 3) (x2 + 2x – 6) e) (x2 + 5x + 3) (x2 + 2x + 6) 8. En el esquema de Horner mostrado: 3 A1 A2 A3 A4 A5 K1 4 –12 K2 6 –18 –14 42 2 3 –7 6 8 se pide encontrar el mayor coeficiente del dividendo. a) 10 b) 8 c) 4 d) 6 e) 38 9. Calcular "x" en: – x 2 2 = x+3 7 e indicar: x 8 x a) 2 b) 2 2 4 c) 2 2 8 d) 2 e) 4 10. Factorizar: F(x;y)=x2(x – y)2 – 14xy2(x – y)+24y4 dar un factor primo. a) x + 2y b) x – 3y c) x – 4y d) x – y e) x + 8y 11. Calcular "a + b + c" , si el polinomio: P(x;y)=xa+3y2+5xb–5y+bx8yc+4+x10y9 es homogéneo. a) 44 b) 43 c) 42 d) 41 e) 40 12. El siguiente polinomio: P(x)=5x3a–9+10xa+b–3+20(x2)4b–c+a es ordenado en forma creciente y completo. Calcular: ab + bc + ac. a) 15 b) 20 c) 22 d) 27 e) 2 13. Si el siguiente polinomio de 14 términos es completo y ordenado: P(x)=xn+4+...+xa–1+xa–2+xa–3 Calcular: a + n. a) 3 b) 9 c) –4 d) 16 e) 12
  • 58.
    Capítulo 58 Colegios TRILCE Central: 6198-100 Practicaen casa 14. ¿Cuál es el polinomio de primer grado "P" tal que: P(2) = 3; P(3) = 2P(4)? a) P(x) = –2x + 1 b) P(x) = –x + 5 c) P(x) = –x + 4 d) P(x) = x + 4 e) P(x) = x + 5 15. Hallar el grado del término de posición 1 en el desarrollo de: x y x y – – a a 2 9 5 8 - si es un C.N. a) 12 b) 14 c) 16 d) 18 e) 20 16. El residuo de la siguiente división: ( ) – –( ) ( ) x x x x a x b 1 4 6 2 3 2 4 3 2 + + + + + es : – (27x+11); indicar "a + b". a) - 3 b) 0 c) 3 d) 4 e) 5 17. Indicar el resto : – – – ( – ) x x x x x 3 3 2 3 5 7 3 4 3 2 + + a) 1 b) 3 c) 5 d) 7 e) 9 18. Hallar el resto de la división: – ( – ) ( – ) – ( – )– x x x x x x x x 9 5 9 6 9 4 2 9 14 6 6 2012 6 2011 6 + + + + a) – 4 b) 4 c) – 6 d) – 24 e) – 2 19. Simplificar: E(a;b)= – – – – a b a b a b a a ab b ab 2 1 1 2 3 3 3 3 2 2 + + + c c m m a) 2 1 b) 1 c) b a d) a b e) 0 20. Reducir: S = ( – )( – ) ( – )( – ) ( – )( – ) a b a c b a b c c a c b 1 1 1 + + a) 0 b) 1 c) 2abc d) abc e) –a–b–c 9 1. Reducir: R = – b a 8 6 3 – c m 2 3 2. Resolver: 32x+3=3x2 ; dar la mayor solución. 3. Reducir: K=( ) ( – ) 8 3 8 3 2 2 + + 4. Factorizar: P(x;y) = 4x2 + 13xy + 10y2 + 18x + 27y + 18 indicar la suma de factores primos. 5. Factorizar: P(x) = x3 – 6x2 + 11x – 6 indicar un factor primo. 6. Calcular "ba" si la siguiente división es exacta. x x ax bx x x 3 3 9 10 3 2 4 3 2 + + + + + + 7. Si: – – – ( – ) ( ) x x x x x x A x B 2 2 3 3 4 1 1 2 5 4 3 2 + + + + + deja como resto (4x – 10), calcular "A + B". 8. En el esquema de Horner mostrado: 1 3 a 1 b c m 9 d 2 e f g h n –2 p 4 –3 Determinar: (m+n+p) – (a+b+c) 9. Calcular x, si: xx+1x+1 =227
  • 59.
    Álgebra 59 www.trilce.edu.pe Cuarto añode secundaria Tú puedes 1. Efectuar: 32 64 2 1 125 1 6 1 , 0 4 3 1 2 3 16 2 0 1 1 - + - - - + + - - - - - - - - ^ ^ c c c h h m m m > H 1 2 a) 1 b) 3 1 c) -1 d) – 3 1 e) 3 2. Uno de los factores primos de: P(x;y;z)=zx4 + 4x2y2 – 4x2y2z +4y4z- x4 - 4y4, es: a) 1 + z b) 2 – z c) z – 1 d) x – 2y e) x + 2y 3. Si: H= ( – )( )( – )( ) x x x x 5 6 1 2 196 + + + hallar: , H 16 25 + a) 2x + 1 b) x 2 1 + c) x + 2 d) x 2 2 1 + e) 2x – 1 4. Dado el polinomio homogéneo: P(x;y) = xa+yb+c+xbyc+xcyb+xdye+xeyd; si la suma de todos los exponentes del polinomio propuesto es 42, hallar: E = a + b + c + d + e a) 7 b) 14 c) 21 d) 28 e) 35 5. Determinar la suma de coeficientes del factor primo con mayor término independiente al factorizar: P(x) = x4 + 2x3 + 4x2 + 3x - 28 a) –2 b) 7 c) 8 d) 6 e) 9 10. Dar la suma de factores primos de: P(a;b;c;d) = a2 + 2ab + b2 – c2 – 2cd – d2 11. Si el polinomio: P(x;y)=axa+3–abxa–1yb+2+2byb+8 es homogéneo, la suma de sus coeficientes es: 12. Dado el polinomio homogéneo: P(x;y)=5x3a–2by4–x2ayb+7+xa–1ya+3b Calcular: G.A.(P) + ab. 13. Si el polinomio "P(x)" es completo y ordenado: P(x)=3xp–n–5–4xn–m+3+7xm–6+x2+(m+p)0 Calcular: (m + n + p). 14. Si: a+b+c=60 hallar: M = ( – )( – )( – ) ( – ) ( – ) ( – ) a b c a b c 10 20 30 10 20 30 3 3 3 + + 15. Calcular "n", si la división: – – x y x y n n n n 2 3 5 6 1 + ; genera un cociente notable.
  • 60.
    Capítulo 60 Colegios TRILCE Central: 6198-100 10 Númerosirracionales famosos Tras distinguir los números componentes de la recta real en tres categorías: (naturales, enteros y racionales), podría parecer que ha terminado la clasificación de los números, pero aún quedan "huecos" por rellenar en la recta de los números reales. Los números irracionales son los elementos de dicha recta que cubren los vacíos que dejan los números racionales. Los números irracionales son los elementos de la recta real que no pueden expresarse mediante el cociente de dos enteros y se caracterizan por poseer infinitas cifras decimales no periódicas. De este modo, puede definirse al número irracional como un decimal infinito no periódico. En general, toda expresión en números decimales es solo una aproximación en números racionales al número irracional referido; por ejemplo, el número racional 1,4142135 es solo una aproximación a 7 cifras decimales del número irracional 2 , el cual posee infinitas cifras decimales no periódicas. Debido a ello, los números irracionales más conocidos son : Número "pi"= 3,14159 ... ; Número "e"= 2,7182 ... ; Número "áureo"= 1,6180 ... http://es.wikipedia.org/wiki/N%C3%BAmero_irracional Radicación algebraica En este capítulo aprenderemos . . Definición de radicación . . Radicales dobles . . Racionalización
  • 61.
    Álgebra 61 www.trilce.edu.pe Cuarto añode secundaria índice 2 o sus potencias Analizar ejemplos: caso 1: x = 4 caso 2: x2 = 4 índice 3 o sus potencias Definición RADICACIÓN ALGEBRAICA Para suma o resta de radicales Para expresiones monomias Racionalización Adición y sustracción Operaciones Multiplicación y división Radicales semejantes Radicales homogéneos Radical doble Transforman un radical doble a suma o resta de radicales simples. Síntesis teórica
  • 62.
    Capítulo 62 Colegios TRILCE Central: 6198-100 Aplicalo comprendido Saberes previos 1. Efectuar las siguientes operaciones: a) – 9 49 121 + = .................................... b) – 81 100 169 + = ................................ c) – 25 36 16 49= ................................. d) 144 256 16 64 ' = ............................ 2. Completar : Dado A n a) n es el ....................................................... b) A es el ....................................................... 3. Reducir: a) 16 = ............... b) 81= ................ c) 64 3 = ................ d) 64 3 = .............. 4. Reducir: a) 4 1 = .................. b) 25 36 = ................ c) . 49 16 = ............. d) . 64 27 3 = ........... 5. Reducir: a) x y 4 8 = .................................................. b) x y 6 6 3 = ................................................ c) x y 8 16 = ............................................ d) x y 16 16 = ........................................ 1. Relacionar correctamente: – 3 1 1 3 1 1 + + A x x 5 2 6 + B 3 x 1 C – x y x y + – x y 1 D 3 2 + 2. Indicar Verdadero (V) o Falso (F): A. 5 3 > 3 ............................................... ( ) B. 20 2 5 = .......................................... ( ) C. 5 2 7 + = .................................... ( ) D. . 3 5 15 = 4 3 12 ...................................... ( ) 3. Efectuar: a) 81 27 32 3 5 - + - b) 7 2 3 50 + c) 5 8 3 18 - d) 3 2 3 2 + - ^ ^ h h 4. Descomponer el radical doble en radicales simples: a) 12 2 35 + b) – 14 2 33 5. Racionalizar las siguientes expresiones: a) x 5 2 5 = b) – 7 6 1 = 10
  • 63.
    Álgebra 63 www.trilce.edu.pe Cuarto añode secundaria Aprende más 1. Relacionar correctamente: 8 60 + A 3+2 2 x y 1 4 7 12 B F.R.= x y 8 5 12 12 x y 1 6 4 C 5 3 + 17 2 72 + D F.R.= x y 6 8 12 2. Indicar Verdadero (V) o Falso (F): A. El radical doble: – 13 120 es igual a: – 10 3 ................................................. ( ) B. El radical doble: 6 2 8 + es mayor que 2 +3 ................................................... ( ) C. El factor racionalizante de – 3 1 1 es 3 +1 ............................................................... ( ) D. El factor racionalizante de: 16 3 es 4 3 .... ( ) 3. Respecto a la Racionalización, completar: Expresión irracional Factor racionalizante Expresión racional – 5 3 xy2 3 3 – 2 x y 3 7 5 4. Calcular: N=( )( – ) ( )( – ) ( )( – ) 7 2 7 2 3 2 3 2 5 2 5 2 + + + + + a) 10 b) 11 c) 13 d) 15 e) 17 5. ¿Cuál de las raíces es menor? 8 ó 11 3 ó 36 4 a) 8 b) 11 3 c) 6 3 d) 11 e) 6 6. Si: – a b a b 4 2 2 2 + + = + Además: a > b; a, b ∈ , descomponer en radicales simples: a b a b 2 6 + + + a) – 5 2 b) 3 2 + c) 3 –1 d) 2 +1 e) 7 2 + 7. Reducir: T= – – – 33 8 2 3 8 11 72 13 2 40 7 40 11 6 2 + + + + + + + a) 2 b) 3 2 c) 3 2 –1 d) 2 – 1 e) 1 8. Al reducir: – 7 4 5 2 9 2 7 2 6 + + + , se obtiene: a b + , a>b. Hallar: a+b a) 12 b) 14 c) 9 d) 11 e) 15 9. Simplificar: ... 1 2 1 2 1 2 3 2 2 + + + + + Indicando uno de los radicales simples. a) 2 b) 3 c) 5 d) 6 e) 2 2 10. Efectuar: T= – – 8 6 1 6 2 1 2 2 1 2 1 + + + + a) 2 b) -2 c) 1 d) -1 e) 0 11. Simplificar: J= – 5 4 1 5 1 4 1 1 5 1 1 + + + + a) 0 b) 1 c) 5 d) 6 e) 5 +1
  • 64.
    Capítulo 64 Colegios TRILCE Central: 6198-100 Practicaen casa 12. Simplificar: M = – – – – – – 2 1 1 2 1 2 1 2 1 2 1 2 a) 2 b) 1 c) 0 d) 2 +1 e) 2 –1 13. Indicar el denominador racionalizado de: 2 3 5 4 + + a) 1 b) 2 c) 3 d) 4 e) 6 14. Se tiene dos jardines; uno de forma cuadrada de lado L= 15 3 12 + , y el otro rectangular de base =2 3 y la altura H= 15 3 + , Si se desea sembrar con grass ambos terrenos cuyo costo por m2 es de $120, ¿cuánto costó el sembrado? 15. La dificultad para producir una sustancia "α" está dado por: F(x)= x2 3 , donde "F(x)" es el número de unidades de la sustancia "α" y "x" es el costo,en miles de dólares, para producirla. ¿Cuántas unidades "α" se producirán, si : x=8 y x=27? 1. Relacionar correctamente: – 8 48 A 3 – 6 x y 1 5 8 15 B F.R.= x y 11 5 15 x y 1 4 10 15 C – 6 2 – 15 2 54 D F.R.= x y 10 7 15 2. Indicar Verdadero (V) o Falso (F): A. El radical doble: 11 40 + es igual que: 10 +1 ...................................................( ) B. El radical doble: 5 2 6 + es mayor que: 3 +1 ...................................................( ) C. El factor racionalizante de 5 1 1 + es 5 +1 ( ) D. El factor racionalizante de 8 4 es 4 2 .......( ) 3. Respecto a la Racionalización, completar: Expresión irracional Factor racionalizante Expresión racional – 6 2 x y 2 3 4 2+ 3 x y 2 5 3 4. Calcular: N= ( – ) – – 10 2 10 2 6 2 6 2 3 7 3 7 + + + + + ^ ^ ^ ^ ^ h h h h h 5. ¿Cuál de las raíces es mayor? ; ; ; 6 3 15 32 3 6 12 6. Dado: a 60 + , donde a∈ ; al descomponer en radicales simples, uno de ellos es 5 . ¿Cuál es el otro? 7. Calcular "A+B", si: A= ... 12 12 12 2 + + + + B= – 19 2 48 13 48 3 + + + 8. Simplificar: M= – 2 3 5 13 48 + + 9. Simplificar: – 2 2 2 – – 3 3 3 2 12 18 128 + + + + 10. Reducir: T= 3 2 1 2 3 1 5 2 1 6 5 1 + + + + + + + 10
  • 65.
    Álgebra 65 www.trilce.edu.pe Cuarto añode secundaria Tú puedes 1. Descomponer en radicales simples la expresión: M= ... n n n 1 2 3 4 2 2 2 + + + + + + a) n +1 b) n 2 +1 c) n d) n 2 + n e) n –1 2. Si: x2 = x + 1, x > 0, reducir: E = – – x x x 2 1 + a) x 2 b) x 2 2 c) 2 2 d) x 2 e) 2 x 3. Calcular: ( – ) k k k 1 100 = / 4 ; indicar la parte racional. a) 45 b) 46 c) 47 d) 48 e) 49 4. Si: 1 < x < 2, reducir: – – – x x x x 6 2 7 7 2 1 3 + + + a) 2 6 b) 7 c) – 2 7 1 d) 2 7 1 + e) 2 7 5. Si al dividir – 26 2 7 entre – 3 7 , se obtiene una expresión de la forma "a+ b ", donde "a" y "b" son enteros positivos, entonces "a2 – b" es: a) 9 b) 15 c) 29 d) 2 e) 18 11. Efectuar: – – 3 3 3 1 1 –1 1 – 3 U = 3 2 12. Simplificar: M= – – – – – 4 4 4 2 3 1 1 1 1 3 13. Indicar el denominador racionalizado de: S = 1 2 3 6 219 + + + 14. Se tiene dos jardines; uno de forma cuadrada de lado L= 2 3 1 + , y el otro rectangular de base B = 2 3 y altura H= 2 3 + . Si se desea sembrar con grass ambos terrenos cuyo costo por m2 es de $150, ¿cuánto costó el sembrado? 15. La dificultad para producir una sustancia "α" está dado por: F(x)= x 4 , donde "F(x)" es el número de unidades de la sustancia " α" y "x" es el costo, en miles de dólares, para producirla. ¿Cuántas unidades "α" se producirán , si : x=16 y x=81?
  • 66.
    Capítulo 66 Colegios TRILCE Central: 6198-100 11 Factorial- número combinatorio El matemático francés Christian Kramp fue quien popularizó la notación "n!". Los factoriales se utilizan considerablemente en la rama de la Matemática combinatoria. Por medio de esta, los factoriales intervienen en el cálculo de las probabilidades y en el ámbito del Análisis. También en las Combinaciones y permutaciones, donde normalmente usamos la palabra "combinación" descuidadamente, sin pensar en si el orden de las cosas es importante. Por ejemplo: "Mi ensalada de frutas es una combinación de manzanas, uvas y bananas". No importa en qué orden pusimos las frutas; podría ser "bananas, uvas y manzanas" o "uvas, manzanas y bananas": es la misma ensalada. "La combinación de la cerradura es 472". Ahora sí importa el orden; "724" no funcionaría, ni "247". Tiene que ser exactamente: 4-7-2. Así que en matemáticas usamos un lenguaje más preciso. "Si el orden no importa, es una combinación. Si el orden importa, es una permutación". http://www.disfrutalasmatematicas.com/combinatoria/combinaciones-permutaciones.html Factorial - número combinatorio En este capítulo aprenderemos . . Factorial de un número . . Número combinatorio
  • 67.
    Álgebra 67 www.trilce.edu.pe Cuarto añode secundaria FACTORIALES - COMBINACIONES Factorial de: uno y de cero Definición Notación Propiedad degradativa Factorial Igualdad de factoriales Número combinatorio Notación: n CK Casos: n n n ; ; C C Cn 1 0 Complementarias Adición Igualdad Degradación Combinaciones Superior e inferior Inferior Superior Síntesis teórica
  • 68.
    Capítulo 68 Colegios TRILCE Central: 6198-100 Aplicalo comprendido Saberes previos 1. Efectuar: a) x11 .x12. x14 = ............................... b) x25 .x28 . x–27 = ............................... c) x114 ÷x101 = ............................... d) (x48 y25)(x36y22) = ............................... 2. Factorizar: a) x(x+2)+y(x+2)+z(x+2)=......................... b) x2(x+1)+y2(x+1) =......................... c) x2 – 3x - 18 =......................... d) x2 +9x –10 =......................... 3. Simplificar: a) ( ) ( )( ) x x x x x 1 1 2 + + + =............................. b) ( – )( – )( ) ( )( – )( – ) a a a a a a 1 4 3 3 1 4 + + =............................. c) . . . . . 9 7 4 4 7 9 8 =............................. d) . . . . . . 4 3 2 1 2 3 4 5 =............................. 4. Completar: a) 2.4.8.16= 2 b) 3.9.27.81= 3 5. Resolver: a) 4x+3=21 b) x2 – 169=0 c) 2x+1=16 d) 3x–1=27 1. Relacionar correctamente: 5!+3! A x=10 C 20 x =C 20 10 B x=3 (x–2)!=4! C x=6 C 20 x+7 =C 20 10 D 126 2. Indicar Verdadero (V) o Falso (F) respecto al factorial y número combinatorio: A. 5! + 4! = 9! ...........................................( ) B. C 10 1 +C 10 1 =C 20 2 .........................................( ) C. C 9 2 =C 9 7 .............................................( ) D. (x–4)!=120→x=124...............................( ) 3. Completar: A. (x – 2)! =24→ x = B. (x – 5)! =1→ x1 = ; x2= C. C 15 6 = C 15 x → x1= ; x2= D. C 20 x+3 = C 20 15 → x1= ; x2= 4. Reducir: S = ! ! ! ! 8 18 9 17 5. Reducir: C 3 0 + C 3 1 + C 3 2 + C 3 3 11
  • 69.
    Álgebra 69 www.trilce.edu.pe Cuarto añode secundaria Aprende más 1. Relacionar correctamente: C 7 3 A 41 C n k +C n k+1 B !( – )! ! k n k n C 7 3 +C 4 2 C C n+1 k+1 C n k D 3 7 C 6 2 2. Indicar Verdadero (V) o Falso (F) respecto al factorial y número combinatorio: A. Si: M= ! ! 29 31 → M=930 .........................( ) B. C 10 1 + C 10 2 = C 11 2 ................................... ( ) C. C 4 0 + C 4 1 + C 5 2 = C 6 4 .........................( ) D. Si: E= ! ! ! 49 50 51 + → E=50! .................... ( ) 3. Completar: A. Si: (5x – 2)! =120 → x = B. Si: (n – 9)! =1→ n =........ ; ........ C. Si: C x 3 = C x 4 → x=........ D. Si: M=C 24 0 +C 24 1 +C 25 2 → M= 4. Si: A = ! ! ! ! ! 6 7 6 7 8 + + + B = ! ! ! 69 70 71 + Calcular "A.B" a) 56 b) 560 c) 65 d) 650 e) 1 5. Calcule el valor de "x", si: ( )! ( )! ( )!( )! x x x x 6 5 5 5 11 + + + + + = 20! a) 8 b) 9 c) 10 d) 11 e) 12 6. Indique la suma de los valores de "x" que verifican la ecuación: C 35 x2 = C 35 2x a) 4 b) 5 c) 6 d) 7 e) 8 7. Sabiendo que: 3C 77 7k = 11C 76 7k–1 ; k ∈ +, Calcular: ! ( !)! k k a) 1 b) 20 c) 120 d) 160 e) 180 8. Reducir: A = ! !– ! ! !– ! ! !– ! 9 11 10 8 10 9 7 9 8 + + +... a) 380 b) 385 c) 386 d) 387 e) 400 9. Si: A = ! ( – )! ( !)–( – )( – )! n n n n n 1 2 1 1 + , n ∈ +. Entonces podemos afirmar que: a) A < 0 b) A > 2 c) A=1 d) A ∉ e) A<1 10. Calcular el valor de "n" en: 1 + 2.2! + 3.3! + ... + n.n! = 719 a) 5 b) 6 c) 7 d) 8 e) 9 11. Hallar la suma de todas las soluciones de: [C x 2] [C x 3] = 36x – 2 a) 1 b) 3 c) 4 d) 6 e) 7 12. Hallar "x" en: 1024.(x – 1)![1.3.5.7....(2x – 3)] = (2x – 2)! a) 8 b) 9 c) 10 d) 11 e) 12 13. Hallar "a+b" si: C a+3 10 + C a+1 7 + 2C a+1 8 + C a+1 9 = C b+2 b–3 a) 20 b) 22 c) 24 d) 26 e) 28
  • 70.
    Capítulo 70 Colegios TRILCE Central: 6198-100 Practicaen casa 14. La permutación con repetición es una técnica de conteo, donde los elementos a ordenar tienen repetidos uno o más elementos. Este número de ordenamientos diferentes está dado por: P n a,b,c,... = ! ! !... ! a b c n , donde: n : Número de elementos a ordenar a,b,c,...: Elementos repetidos de un primer, segundo, tercer tipo, etc. Según esto,indicar cuántos ordenamientos pue- den formarse con las letras de la palabra "BÁR- BARA". 15. ¿Cuántas ensaladas, que contienen exactamente cuatro frutas, podemos preparar si disponemos de diez frutas diferentes? 1. Relacionar correctamente: C 9 2 A 73 C x n+C x n+1 B !( – )! ! k n k n C 8 2+C 10 8 C C x+1 n+1 C n k D 2 9 C 8 1 2. Indicar Verdadero (V) o Falso (F) respecto al factorial y número combinatorio: A. Si: M= ! ! 39 41 → M=1640......................... ( ) B. C 20 1 + C 20 2 = C 20 3 ...................................( ) C. C 8 0 + C 8 1 + C 9 2 = C 10 3 ........................( ) D. Si: E= ! ! ! 29 30 31 + → E=30.....................( ) 3. Completar: A. Si: (4x – 3)! =720 → x =............ B. Si: (n – 81)! =1 → n =............. ; ............ C. Si: C x 11 = C x 15 → x=................ D. Si: M=C 44 0 + C 44 1 + C 45 2 → M = ............ 4. Simplificar: F = ! ! ! ! ! ! ( !)! 16 17 16 17 18 120 5 + + + + 5. Hallar el valor de "a", sabiendo que: ( )! ( )! ( )!( )! a a a a 6 5 7 5 + + + + + = 15! 6. Calcular el valor de "p" en: C 2n 10–p = C 2n p–2 7. Calcular "m" en: 5C m+1 5 = 9C m 4 8. Hallar "a+b" en: 120720 = a(b!)! . [(a – 1)!](b!)! 9. Resolver: ! ( )! ! .( – )! !– y y y y y y 1 2 1 23 + + + = 10. Resolver: 1.1! + 2.2! + 3.3! + ... + x.x! = 40 319 11. Determinar: x+y, si: C C C x x x x x y 5 1 5 3 + = + + + + 12. Simplificar: ( ! !)( ! !)( ! !)..." " ( ! ! !)( ! ! !)( ! ! !)..." " n factores n factores 1 2 2 3 3 4 1 2 3 2 3 4 3 4 5 + + + + + + + + + 13. Hallar "x": C x 0 + C x 1 + C x 2 + C x 3 = – x x 6 6 3 3 + ; x ∈ + 11
  • 71.
    Álgebra 71 www.trilce.edu.pe Cuarto añode secundaria Tú puedes 1. Siendo n ∈ + , hallar: M = – – ... C C C C C 4 1 n n n n n n n 0 4 2 4 4 4 6 4 4 4 + + + 6 @ a) 1 b) –1 c) (–1)n d) 2 e) 4 2. Reducir: C C 2 1 1 1 k n k n k n 1 – – – = / a) n 1 1 + b) n 1 2 + c) n 1 d) 1 e) – n 1 3. Calcular: E = – – m n n m n 1 2 1 2 2 1 + + + e e o o , para m; n ∈ + ∧ m ; n > 1000 a) 1 b) – 1 c) 0 d) mn e) – m n m n + 4. Sean m; n; k ∈ / m > n ≥ k ; reducir: – – – – i k m n k 1 1 1 i k m = e e o o / a) m b) m + 1 c) m – 1 d) C m n e) C m+1 n+1 5. Calcular: – – ... – C C C C C n n n n n n 0 1 2 3 + + ^ ^ ^ ^ ^ h h h h h 2 2 2 2 2 a) C 2n n b) (–1)nC 2n n c) (–1)nC 2n n d) (–1)nC 2n–1 n e) 0 14. La permutación con repetición es una técnica de conteo, donde los elementos a ordenar tienen repetidos uno o más elementos. Este número de ordenamientos diferentes está dado por: P n a,b,c,... = ! ! !... ! a b c n , donde: n : Número de elementos a ordenar a,b,c,... : Elementos repetidos de un primer, segundo,tercer tipo,etc. Según esto,indicar cuántos ordenamientos pueden formarse con las letras de la palabra "TERRENO". 15. ¿Cuántas ensaladas, que contienen exactamente tres frutas, podemos preparar si disponemos de ocho frutas diferentes?
  • 72.
    Capítulo 72 Colegios TRILCE Central: 6198-100 Unbinomio particular La mayor parte de la notación matemática que se utiliza hoy en día no se inventó hasta el siglo XVIII. Antes de eso, las matemáticas eran escritas con palabras, un minucioso proceso que limita el avance matemático. En el siglo XVIII, Euler fue responsable de muchas de las notaciones empleadas en la actualidad. La notación moderna hace que las matemáticas sean más sencillas para los profesionales, pero para los principiantes resultan complicadas. Los matemáticos quieren que sus teoremas a partir de los axiomas sigan un razonamiento sistemático. Esto sirve para evitar teoremas erróneos, basados en intuiciones falibles, que se han dado varias veces en la historia de esta ciencia. El nivel de rigor previsto en las matemáticas ha variado con el tiempo: los griegos buscaban argumentos detallados, pero en tiempos de Isaac Newton los métodos empleados eran menos rigurosos. Ahora, los matemáticos continúan apoyándose entre ellos mediante demostraciones asistidas por ordenador. http://es.wikipedia.org/wiki/Matem%C3%A1ticas 12 Binomio de Newton En este capítulo aprenderemos . . Definición . . Forma general del desarrollo del binomio . . Análisis de los términos . . Término general . . Suma de coeficientes . . Suma de exponentes . . Otros desarrollos
  • 73.
    Álgebra 73 www.trilce.edu.pe Cuarto añode secundaria Análisis de términos Término general Notación Fórmula Término central (los 2 casos) Número de términos Coeficientes equidistantes Suma de coeficientes Adicionales En: (a1+a2+a3+...+am)n Caso 1 ... C C C C n n n n n 0 1 2 + + + + Caso 2 ... C C C C n n n n n 0 2 4 + + + + Caso 3 ... C C C C n n n n n 1 3 5 1 + + + + − BINOMIO DE NEWTON Desarrollo de: (x+a)n; n ∈ Z+ Coeficiente Número de términos Síntesis teórica
  • 74.
    Capítulo 74 Colegios TRILCE Central: 6198-100 Aplicalo comprendido Saberes previos 1. Efectuar: a) (((x)m)n)p= ............ b) xn.xm.xp = ............ c) x x n m =.................... d) . x x x n m p =................. 2. Del polinomio cuadrático: P(x) = x2 +3x + 2, calcular: a) P(1) = ................ b) P(0) =.................. c) P(2) = ................ d) P(0)+P(2) = ........... 3. Dados los monomios, completar: a) P(x;y) = 4x10y12 • GR(x) =......... • GR(y)= ........ • GA=......... b) P(x;y;z) = –5x8y7z4 • GR(x)=............... • GR(y)=.............. • GR(z)=............... • GA=................. 4. Efectuar: a) (x + 2)2 = ............................... b) (x – 4)2 = ............................... c) (x + 1)3 = ............................... d) (x – 2)3 = ............................... 5. Completar: a) C n n =................... b) C n 1 = ................. c) C n 0 =................... 1. Relacionar correctamente: (x2+y3)4 A Suma de coef.=27 (x2+2y)3 B Tiene 5 términos (x2+y4)5 C Suma de coef.=4 (x2+y)2 D Tiene 6 términos 2. Indicar Verdadero (V) o Falso (F) respecto al desarrollo del binomio de Newton: A. El número de términos de: (5x+y)12 es 12 ..............................................................( ) B. La suma de coeficientes al desarrollar: (x+y)3 es 8 ...........................................( ) C. El número de términos de: (x2+y)n+1 es 10, si n=9 ...................................................( ) D. El tercer término al desarrollar: (x+1)2 es 2x ...............................................................( ) 3. Respecto al binomio: (x2 +y4)6, completar: a) Número de términos = b) Suma de coeficientes = c) suma de exponentes = 4. El quinto término en el desarrollo (x + y)7 es: 5. El desarrollo de (x + y)2n – 1 tiene 20 términos. Calcule "n". 12
  • 75.
    Álgebra 75 www.trilce.edu.pe Cuarto añode secundaria Aprende más 1. Relacionar correctamente a partir del binomio (x+a)n: 2n A Suma de exponentes en (xα+yβ)n n+1 B Término general Tk+1=C n k xn–k.ak C Suma de coeficientes ( )( )( ) n n 2 1 α β + + D Número de términos 2. Indicar Verdadero (V) o Falso (F) respecto al desarrollo del binomio de Newton: A. El número de términos de: (12x4+y5)12 es 12 .........................................................( ) B. La suma de coeficientes al desarrollar: (x4+y3)5 es 32.........................................( ) C. El número de términos de: (x2+y3)n+1 es 12, si n=10...................................................( ) D. La suma de exponentes al desarrollar: (x6+y2)4 es 80.........................................( ) 3. Respecto a los binomios completar: A. El tercer término de (x2 + y3)6 es: ______________ B. El penúltimo término de (3x2 – y3)12 es: ______________ C. La suma de coeficientes de (2x + y)5 es: ______________ D. La suma de exponentes de (x3 + y2)4 es: ______________ 4. Calcular el término de lugar 13 en el desarrollo de: P(x) = x x 1 2 5 + c m 15 a) 252x61 b) 455x–54 c) 125x–8 d) 30x6 e) 4x10 5. Hallar el lugar del término independiente en el desarrollo de: P(x) = x x 1 5 5 + c m n , siendo "n" par. a) n 2 + 1 b) n 2 c) n 2 – 1 d) n + 2 e) n – 2 6. Si el décimo término en el desarrollo de (xb+xc) d es x18, calcular "c + d". a) 1 b) 2 c) 9 d) 11 e) 13 7. Si el grado absoluto del séptimo término en el desarrollo de: P(a; b; c) = (a2b + c)n es 30, ha- llar el grado de su término central. a) 16 b) 24 c) 28 d) 31 e) 47 8. En el desarrollo de: x x 1 2 + c m n , x ∈ +, el término de lugar 17 es de la forma: T17 = C n 16x2. Calcular el valor de "n". a) 16 b) 17 c) 18 d) 19 e) 20 9. Calcular “n” si al desarrollar: F(x) = (x6 – 1)4(x4 + x2 + 1)2n(x2 – 1)2n se obtienen 25 términos. a) 8 b) 10 c) 12 d) 18 e) 20 10. Indicar el valor de "k" si en el desarrollo de: (x +1)36, los términos de lugares (k – 4) y k2 tienen coeficientes iguales. a) 7 b) 6 c) 5 d) 9 e) 10 11. En el desarrollo de: y x x y 5 2 7 + e o 3 n , existen dos términosconsecutivos,elprimeroindependiente de "x" y el segundo independiente de "y". Indique el número de términos del desarrollo. a) 54 b) 60 c) 61 d) 62 e) 63
  • 76.
    Capítulo 76 Colegios TRILCE Central: 6198-100 Practicaen casa 12. Al desarrollar la expresión: y x x y 10 n m n 20 – + + e o n , admite un solo término central cuya parte literal es: x60y600. Hallar: n ÷ m a) 44 b) 40 c) 4 d) 10 e) 8 13. Si un término del desarrollo de: B(x) = – – x x x x 1 1 4 4 4 4 + c c m m ; E 4 4 m es igual a: 3×213; calcular el valor de "m". a) 1 b) 2 c) 4 d) 6 e) 8 14. Un alumno del colegio TRILCE le pregunta al profesor acerca de su nota del examen bimestral de Álgebra, y el profesor le responde curiosamente lo siguiente: "Tu nota es el término independiente al desarrollar el siguiente binomio: " x x 1 + ` j 6 ". ¿Cuál fue su nota? 15. El código modular de un alumno del colegio TRILCE en la UGEL está determinado curiosamen- te en el triángulo de Pascal en la fila 8 y columnas: 3; 4; 5 y 6. ¿Cuál es dicho código modular? Fila 1 Fila 2 Columna 1 Columna 2 1. Relacionar correctamente al desarrollar: (a+x)n 2n A Suma exp. de (xπ+yθ)n n+1 B Suma de coeficientes tk+1=C n k an–k.xk C Número de términos ( ) ( ) n n 2 1 π θ + + D Término general 2. Indicar Verdadero (V) o Falso (F) respecto al desarrollo del binomio de Newton: A. El número de términos de: (5x4+y7)10 es 11 ............................................................ ( ) B. La suma de coeficientes al desarrollar: (4x2 – y2)3 es 27 .................................... ( ) C. El número de términos de: (x4+y6)n –1 es 12, si n=12 .................................................. ( ) D. La suma de exponentes al desarrollar: (x4+y3)3 es 42......................................... ( ) 3. Respecto a los binomios completar: a) El cuarto término de (x3 + y4)5 es: __________________ b) El penúltimo término de (4x3 + y2)10 es: __________________ c) La suma de coeficientes de (3x + y)4 es: __________________ d) La suma de exponentes de (x4 + y3)5 es: __________________ 4. Calcular el cuarto término de: x x 2 2 + c m 6 5. Hallar el término independiente en el desarrollo de: (x3 + x–1)4n ; n ∈ +. 6. Indicar el valor de "n", si la expansión de (x3 + y2)n, contiene a: x18y16. 7. Calcular el valor de "n" para que el término 12 del desarrollo de x x 1 5 3 + c m n , contenga a: x12. 8. Hallar "n" para que el "t25" del desarrollo de: y x x y 2 2 + e o 5n+2 , contenga a: x44. 12
  • 77.
    Álgebra 77 www.trilce.edu.pe Cuarto añode secundaria Tú puedes 1. Determinar el coeficiente del término en el desarrollo de: P(x;y;z)= 12 – x y z 2 4 1 3 4 2 ` j , en el que los expo- nentes de "x", "y", "z" (en ese orden), formen una progresión aritmética. a) 376 b) 495 c) 572 d) 396 e) 478 2. Determine el coeficiente de x6y3 en el desarrollo del producto: (x + y)5 (2x – y)4 a) 160 b) 36 c) 24 d) – 48 e) – 96 3. ¿Cuántos términos enteros tiene el desarrollo de: 34 12 + ^ h 12 34 1234 ? a) 1 b) 2 c) 3 d) 4 e) Más de 4 4. Hallar el cociente que se obtiene al dividir el término central del desarrollo de x x 1 + ` j 4n entre el coeficiente de xn en el desarrollo de: (1 – 4x)– n+ 1 2 ( ( a) 1 b) – 1 c) 2 d) – 2 e) 2 1 5. Si el tercer término del desarrollo del binomio (n+x3)n es "nk" veces el cuarto término del desarrollo de (n + x2)n, hallar "n", si k ∈ +. a) – k k 3 2 b) k k 1 + c) k k 2 3 + d) k k 3 + e) k k 3 2 + 9. Desarrollando la expresión: (a2 + a)n.(a2 – 1)n + 2.(1 – a–1)n, se obtiene 21 términos en total. Hallar "n". 10. Calcular el valor de "k" en el desarrollo de (1+x)43, si se sabe que los coeficientes de los términos de lugares (2k+1) y (k+2) son iguales. 11. ¿Cuál es el número de términos en el desarrollo de: n x y 8 + ` j n , si los coeficientes de los términos de lugares 7 y 8 son iguales? 12. Si el producto de la suma de los coeficientes de los desarrollos de: (a + b)m; (c + d)n; (a + 1)p es 4096, siendo "m", "n" y "p" pares consecutivos, hallar el valor de: mn + np + pm. 13. Determinar "a + b" en la expansión de: P(x; y) = – y x x y 4 2 5 b a b 2 2 – e o b de modo que admita un solo término central cuya parte literal es: x24y15. 14. El código modular de un alumno del colegio TRILCEenlaUGELestádeterminadocuriosamente en el triángulo de Pascal en la columna 3 y filas : 5; 6; 7 y 8. ¿Cuál es dicho código modular? Fila 1 Fila 2 Columna 1 Columna 2 15. Un alumno del colegio TRILCE le pregunta al profesor acerca de su nota del examen bimestral de Álgebra, y el profesor le responde curiosamente lo siguiente: "Tu nota es el término independiente al desarrollar el siguiente binomio: " x x 1 2 + c m 6 ". ¿Cuál fue su nota?
  • 78.
    Capítulo 78 Colegios TRILCE Central: 6198-100 Eulery sus aplicaciones en los números complejos Entre 1545 y 1560, los matemáticos i t a l i a n o s G i r o l a m o C a r d a n o y Rafael B o m b e l l i se dieron cuenta de que el uso de los números imaginarios era indispensable para poder resolver todas las ecuaciones de segundo, tercer y cuarto grado. El término número complejo describe la suma de un número real y un número imaginario (que es un múltiplo real de la unidad imaginaria). Los números complejos se utilizan en todos los campos de la Matemática, en muchos de la Física (y notoriamente en la mecánica cuántica) y en Ingeniería, especialmente en la electrónica y las telecomunicaciones, por su utilidad para representar las ondas electromagnéticas y la corriente eléctrica. En matemáticas, los números constituyen un cuerpo y, en general, se consideran como puntos del plano: el plano complejo. La propiedad más importante que caracteriza a los números complejos es el teorema fundamental del Álgebra, que afirma que cualquier ecuación algebraica de grado "n" tiene exactamente "n" soluciones complejas. Los números complejos contienen a los números reales y los imaginarios puros y constituyen una de las construcciones teóricas más importantes de la inteligencia humana. Los análogos del cálculo diferencial e integral con números complejos reciben el nombre de variable compleja o análisis complejo. http://es.wikipedia.org/wiki/N%C3%BAmero_complejo Producto de un número y su conjugado Producto de dos números cualquiera 13 Números complejos En este capítulo aprenderemos . . Unidad imaginaria . . Números complejos
  • 79.
    Álgebra 79 www.trilce.edu.pe Cuarto añode secundaria NÚMEROS COMPLEJOS Unidad imaginaria Definición: i2 Potencias Propiedades Números complejos Gráfica en el plano Gaussiano Conjugados Operaciones Suma y resta Multiplicación División Potencia Opuestos Iguales Imaginario puro Reales Síntesis teórica
  • 80.
    Capítulo 80 Colegios TRILCE Central: 6198-100 Aplicalo comprendido Saberes previos 1. Completar luego de resolver: a) x2 = 16 → x = ................... b) x2 = 100 → x = ................... c) x2 = 13 → x = ................... d) x2 = 48 → x = ................... 2. Completar: a) x65=x34.x12. ....... b) x43=x12.x19. ....... c) x–8 =........... d) x–48 =.......... 3. Reducir: a) 8 = ........... b) 12=........... c) 48= .......... d) 75=........... 4. Racionalizar: a) 3 1 =........... b) 8 1 =........... 5. Racionalizar: a) 2 1 1 + = .......... b) – 3 1 1 =........... 1. Relacionar correctamente: Z=3+4i W=5+12i A Zimag.puro : a=8 –25 B – 1 i6 C 5i Z=(a–8)+4i D z+w=8+16i 2. Indicar Verdadero (V) o Falso (F) : A. Si: z=4–3i → z=3–4i............................( ) B. (1 + i)2 = 2i...........................................( ) C. Si: z=3+2i → |z|=5............................( ) D. – – 36 9 + = 9i...................................( ) 3. Completar: A. (1 – i)2 = .................................. B. i+i2+i3+i4 = .................................. C. z=5+12i →|z|= .................................. D. (1+i)4 = .................................. 4. Determinar el valor de "m", si: – i mi 2 3 5 + es imaginario puro. 5. Hallar "a", si: i a i 3 2 4 + + es un complejo real. 13
  • 81.
    Álgebra 81 www.trilce.edu.pe Cuarto añode secundaria Aprende más 1. Relacionar correctamente: Z=3+4i W=5 – 12i A Zimag.puro : a=3 Wreal : b=2 – – 9 25 + B –1 i258 C 8i Z=(a–3)+4i W=5 – (b – 2)i D |Z|=5; |W|=13 2. Indicar Verdadero (V) o Falso (F) : A. Si : Z ∈ C→Z+Z=2Re(Z)......................( ) B. (1 + i)2 – (1 – i)2= 0..............................( ) C. – – i i i i 1 1 1 1 + + + = 2i ...............................( ) D. i + i2 + i3 + ..... + i48 = 1...................( ) 3. Completar: A. Z1 = 3 – 2i → Z1= ................................... B. Z2 = – 2 + 5i → Z * 2 = .............................. C. Z3 = 6+ 8i → |Z3|= ................................ D. Z4 = – 7 + 7i → |Z4|= ............................ 4. Efectuar: i343 + i459 + i623 + i975 + i1240 – i4020 a) 4i b) 4 c) –4i d) –4 e) 0 5. Reducir: A = – – i i i i i i i 2 22 13 39 8 9 16 40 + + + – 2 ; (i = –1) a) 1 b) 2 c) i d) 2i e) 4i 6. Calcular: i200201202 +i301302303 +i402403404 +i503504505 a) 2 b) 4 c) 2i d) 1 + i e) 2 + 2i 7. Determinar la suma: 1+2i+3i2+4i3+5i4+6i5 + ......... ("4n" sumandos) a) 2+2i b) 2n(1 – i) c) –2n–2ni d) –n – ni e) –1 – i 8. Determinar el módulo de: Z = (3+4i)(1+ 3 i)(2 2 – 2 2 i) a) 10 b) 40 c) 20 d) 60 e) 80 9. Efectuar y dar el módulo del complejo: Z = – i i 2 2 4 9 a) 2 b) 2 4 c) 2 d) 3 e) 3 9 10. Si la gráfica del número complejo: Z = – mi mi 1 1 + ; m ∈ Es la que se muestra en la figura, encontrar el valor de "m". Im(Z) Re(Z) a) 4 b) –2 c) 1 d) –1 e) 2 11. Si: – – – ... – i i i i 1 1 1 1 1 1 2 1 1 219 1 + + + ` c c c j m m m=a+bi Calcular: (a + b)(2192 + 1) a) 1 b) 2 c) -1 d) –2 e) 3 12. Calcular el valor de: E = – ki k k k i k 1 2011 2 2 + = ; E / k Donde: i = –1 a) 1 b) i c) –1 d) –i e) 0
  • 82.
    Capítulo 82 Colegios TRILCE Central: 6198-100 Practicaen casa 13. Indique la parte real de: Z=(1+i)2+(1+2i)2+(1+3i)2+...+(1+ni)2; n∈ + a) ( ) n n 2 1 + b) n c) ( ) n n 3 2 5 + d) ( ) n n 6 1 + e) n 6 (2n+5)(1–n) 14. Calcular la suma de los 100 primeros términos de una sucesión, donde el término general está definido por: Tn=(n+1)i n+1; n ∈ *, siendo: i= –1. 15. Calcular el perímetro de un terreno de for- ma triangular, el cual está representado en el plano gaussiano por los números complejos: A=1+2i , B=6+14i y C=15+2i ; además: i= –1 ; |Z1|, |Z2| y |Z3| son módulos. Im(Z) Re(Z) A B C |Z1| |Z2| |Z3| 1. Relacionar correctamente: Z=6+8i W=5 – 12i A Zimag. puro : a=3 – – 4 49 + B – 1 i34 C 9i z=(a–3)+ai D |Z|=10; |W|=13 2. Indicar Verdadero (V) o Falso (F) : A. Si: W ∈ C → W+W=2Re(W).................( ) B. (1 + i)2 + (1 – i)2= 4i.............................( ) C. – – – i i i i 1 1 1 1 + + = 0 ..................................( ) D. i + i2 + i3 + ..... + i480 = 1...................( ) 3. Completar: A. z1 = 4 – 3i → z1= B. z2 = – 3 + 6i → z* 2 = C. z3 = 3+ 4i → |z3|= D. z4 = – 6 + 6i → |z4|= 4. Efectuar: i100 + i101 + i102 ...... + i2006 5. Calcular: M = – i i i i i i 46 520 673 32 54 65 + + + 6. Efectuar: T = i17181920 +i25262728 +i33343536 7. Calcular: S=i2+2i4+3i6+4i8+...+2ni4n 8. Encuentra el módulo del complejo: z = ( ).( ) ( ).( ) i i i i 1 7 3 4 5 12 + + + + 9. Calcule el equivalente de: – i i i 2 +5 10. Si la gráfica del número complejo: Z= mi m i 1 + + ; m ∈ , es la que se muestra en la figura, encontrar el valor de "m". Im(Z) Re(Z) 11. Si: ... i i i 1 1 1 1 1 1 99 1 + + + + + ` c c j m m=a+bi Calcular el valor de "a – b". 12. Calcular el valor de: E = – ni n n n i n 1 2012 2 2 + = ; E / n ; donde: i = –1 13
  • 83.
    Álgebra 83 www.trilce.edu.pe Cuarto añode secundaria Tú puedes 1. Sea "z" un número complejo que satisface: – z z 1 1 + = 1 ; entonces: a) Re(z)>0 b) Re(z) ≤ 0 c) Im(z) ≥ 0 d) "z" es un número real. e) "z" es un número imaginario puro. 2. Si: a bi + 3 =m+ni ; {a; b; m; n} ⊂ R, i2 = –1. Calcular: – m a n b 1 1 3 3 + c c m m a) 3i b) 1 c) –1 d) –3i e) 3 3. Sean: z1, z2 ∈ C; reducir: ( . ) ( . ) – – Re Re z z z z z z z z 1 2 1 2 1 2 1 2 + + 2 2 a) 1 b) 2 1 c) 2 d) 3 e) 3 1 4. Efectuar: ( ) ( ) ( ) ( ) m nw n mw m nw n mw mn 2 2 2 2 2 2 2 + + + + + + + + Si: n > m; w = 1 3 a) m + n b) m – n c) n – m d) 2n – m e) 2m – n 5. Sabiendo que "z1" y "z2" representan un número real puro e imaginario puro respectivamente, hallar el valor de: R = a – b; ab ≠ 0 Donde: z1 = – – a b i a b i 3 2 + + ; z2 = – ( ) a bi a b i 8 + + ; a ∧ b ∈ a) 30 b) –3 c) –60 d) 10 e) 24 13. Indique la parte imaginaria del complejo definido por: Z=(1+2i)2+(1+3i)2+(1+4i)2+...+[1+(n+1)i]2 14. Calcular la suma de los 40 primeros términos de una sucesión, donde el término general está definido por: Tn=nin ; n ∈ *,siendo: i = –1 . 15. Calcular el perímetro de un terreno de forma triangular, el cual está representado en el plano gaussiano por los números complejos : A=2+i, B=10+7i y C=18+i; además : i = –1 ; |Z1| , |Z2| y |Z3| son módulos. z1 z2 z3 A B C 1m(z) RE(z)
  • 84.
    Capítulo 84 Colegios TRILCE Central: 6198-100 Elábaco y los chinos Desde el siglo XVII aC. los matemáticos de Mesopotamia y de Babilonia ya sabían resolver ecuaciones de primer y segundo grado. Además resolvían también, algunos sistemas de ecuaciones con dos ecuaciones y dos incógnitas. En el siglo XVI a.C. los egipcios desarrollaron un álgebra muy elemental que usaron para resolver problemas cotidianos que tenían que ver con la repartición de víveres, de cosechas y de materiales. Ya para entonces tenían un método para resolver ecuaciones de primer grado que se llamaba a "método de la falsa suposición". No tenían notación simbólica pero utilizaron el jeroglífico hau (que quiere decir montón o pila) para designar la incógnita. Alrededor del siglo I d.C. los matemáticos chinos escribieron el libro Jiu zhang suan shu (que significa El Arte del cálculo), en el que plantearon diversos métodos para resolver ecuaciones de primer y segundo grado, así como sistemas de dos ecuaciones con dos incógnitas. Con su ábaco (suan zí) tenían la posibilidad de representar números positivos y negativos. http://es.wikipedia.org/wiki/Historia_de_la_matem%C3%A1tica 14 Ecuaciones de primer grado En este capítulo aprenderemos . . Teoría de ecuaciones . . Ecuaciones de primer grado
  • 85.
    Álgebra 85 www.trilce.edu.pe Cuarto añode secundaria Indeterminado Determinado Compatible Incompatible Análisis de la raíz Forma general: ax + b = 0 Ecuaciones de 1er. grado TEORÍA DE ECUACIONES Solución (Raíz) Ecuación Identidad Igualdad Indeterminado Determinado Compatible Clasificación Incompatible Análisis Pérdida de solución Soluciones extrañas Síntesis teórica
  • 86.
    Capítulo 86 Colegios TRILCE Central: 6198-100 Saberesprevios Aplica lo comprendido 1. Del polinomio lineal: P(x) = 12x + 7 completar: • Término lineal = ................................. • Coeficiente principal = .............................. • Término independiente = .................... 2. Efectuar: a) x3. x5 = ............................... b) x2 . x5. x9 = ........................ 3. Efectuar: a) (x + 1)2 = ................... b) (x – 3)2 = ................... 4. Efectuar: a) (x + 1)(x + 4) = ................... b) (x – 3)(x – 1) = ................... 5. Completar: a) x+7=12; entonces: x= ............. b) x – 5=8; entonces: x= ............. c) x – 9 = –11; entonces: x= ............. d) x 6 =2; entonces: x= ............. e) 4x +3= 8; entonces: x= ............. 1. Relacionar correctamente: – – x x x 6 2 4 + =4 A Ec. polinomial x2+x4=2x3+1 B Ec. irracional xxx =2 C Ec. fraccionaria x x x 3 + =2 D Ec. trascendente 2. Indicar Verdadero (V) o Falso (F) respecto a la ecuación: xn–2 + x = 4 A. Si: n=3 es una ecuación lineal................ ( ) B. Si: n=2 es una ecuación lineal................ ( ) C. Si: n=3; entonces: x = 2......................... ( ) D. Si: n=2; entonces: x = 0......................... ( ) 3. Completar: A. Si : 3x+2=3x+2 ; entonces: CS = ........... B. Si : 2x+1=x+4 ; entonces: CS = ........... C. Si : 4x+2=3x+2 ; entonces: CS = ........... D. Si : 6x+5=6x+2 ; entonces: CS = ........... 4. Resolver: (x – 5) (x + 3) = (x + 8) (x – 2) 5. Resolver: – x x 3 2 3 4 2 = + 14
  • 87.
    Álgebra 87 www.trilce.edu.pe Cuarto añode secundaria Aprende más 1. Relacionar correctamente, a partir de la ecua- ción lineal: ax+b=0 t a≠0∧b∈ ⇒x=– a b A Compatible indeterminada a=0;b≠0⇒0x=–b B Si: n=2; a≠0 ⇒Ecuación lineal x+axn–1=n C Compatible determinada a=0;b=0⇒0x=0 D Incompatible 2. Indicar Verdadero (V) o Falso (F): A. Al resolver: 2x + 3x – 30 = 3x + 30; el valor de "x" es 30.....................................( ) B. Al resolver: 2-[2–x–(–x)]=x+2; el valor de "x" es 2 ...................................................( ) C. Al resolver: 5(x - 3)=4( 3 – x ); el valor de "x" es 3 ...................................................( ) D. Al resolver: x+ x x 2 3 + =44 ; el valor de "x" es 24 .......................................................( ) 3. Completar las siguientes proposiciones: A. La igualdad: 4x+1=x+7 es una acuación compatible ............ B. La igualdad: 9x+5=5+9x es una ecuación compatible ................ C. Al resolver: – – x x 3 1 1 3 1 + = + x – 2; la ecuación es............................. D. Si la raíz de la ecuación; ax+3= x 7 2 31 + es: x = 2; el valor de "a" es ....... 4. Resuelva: – – – x x x 2 5 2 3 3 4 4 7 5 + = – 1 a) 2 1 b) 3 1 c) – 3 1 d) 3 e) – 2 5. Resolver: x x x 3 2 5 1 2 + + + = +2 a) 34 b) 17 c) 33 d) 18 e) – 17 6. Calcule el valor de "x" en: – – – – – x x x x x 2 5 5 7 2 4 5 4 5 8 5 2 11 3 + = + a) 0 b) – 1 c) 1 d) 2 e) 2 1 7. Resuelva: x – – 3– – x x 5 3 2 3 2 5 = a) 0 b) 1 c) 2 d) 4 e) 16 8. Resuelva en "x". (x + a2) (x + b2) = (x + ab)2 ; a ≠ b a) {0} b) {1} c) {6} d) {a} e) {ab} 9. Resuelva en "x": – – b x a a x b + =2 a) {a+b} b) {b–a} c) {a–b} d) {a} e) {b} 10. Calcule "x" en: x x x x 3 35 15 63 + + + =6 a) 2 27 b) 2 17 c) 2 37 d) 2 7 e) 1 11. Resuelva: – x x x 32 17 56 7 51 2 + + + + =3 a) {49} b) {32} c) {51} d) { 9 7 } e) {45} 12. Resolver en "x": – – b a x a a b x b 1 1 1 + = ` c j m a) a+b b) ab c) a – b d) 1 e) a2+ab+1 13. Indicar el valor de "x" en: – – – bc x a ca x b ab x c a b c 2 1 1 1 + + = + + c m a) a b c 1 1 1 + + b) a+b+c c) abc d) a2+b2+c2 e) a+b – c
  • 88.
    Capítulo 88 Colegios TRILCE Central: 6198-100 Practicaen casa 1. Relacionar correctamente, a partir de la ecuación lineal: mx+n=0 m≠0; n∈ ; n x=– m n A Incompatible m=0; n ≠ 0 ⇒0x=–n B Si: n=2; m ≠ 0 ⇒Ecuación lineal x+mxn–1=n C Compatible indeterminada m=0 ; n=0 ⇒ 0x=0 D Compatible determinada 2. Indicar Verdadero (V) o Falso (F): A. Al resolver: 2x+3x – 30=3x+30; el valor de "x" es 30.............................................( ) B. Al resolver: 6–[6–x–(–x)]=x+6; el valor de "x" es 2...................................................( ) C. Al resolver:5(x – 9)=4( 9 – x ); el valor de "x" es 9 ..................................................( ) D. Al resolver: x+ x x 4 5 + =58; el valor de "x" es 40.......................................................( ) 3. Completar las siguientes proposiciones: A. La ecuación de primer grado se llama también ............................. B. La igualdad: 7x+4=4+7x es una ecuación compatible ......................... C. Al resolver: – – x x 5 1 5 5 1 + = +x ; la ecuación es ..................... D. Si la raíz de la ecuación; ax+3 = x 25 2 33 + es: x = 1; el valor de "a" es ............. 4. Resolver: – – x x 4 2 2 4 + =2 5. Resolver: – – x x 7 3 1 3 2 1 + =x 6. Resolver: – x x 3 2 5 1 4 3 3 6 + = c c m m 7. Resolver: x – (5x – 1) – – x 10 7 5 =1 8. Resolver: – – – – x x x 4 1 5 7 3 1 4 7 2 1 3 7 + c ` c m j m=0 9. Resolver: – – b x a a x b + =2 ; a ≠ b 10. Dar el C.S. de la ecuación: . ... . x x x x 5 45 9 13 21 25 + + + + =6 11. Resolver: – – – x x x 15 32 4 51 13 34 + + =1 14. Mathías decide repartir 100 soles entre tres personas, de manera que la primera reciba 5 soles más que la segunda, y que esta reciba 10 soles más que la tercera. ¿Cuánto recibe la tercera persona? 15. En cierto lugar del país, la temperatura en inviernodesciendemedianteelcomportamiento lineal: TF = T0 – t 2 3 Donde: Tf : Temperatura final (°C) T0 : Temperatura inicial (°C) Dt : Variación del tiempo en horas Si a las nueve de la noche la temperatura era de 8°C, ¿a qué hora la temperatura habrá descendido 2°C? 14
  • 89.
    Álgebra 89 www.trilce.edu.pe Cuarto añode secundaria Tú puedes 1. Resolver en "x": ( – )( – ) ( – – )( – – ) – – a b c a b c x a c a b b a c x b c 2 2 2 + + + + = 1 a) a b) b c) ab d) a + b e) bc 2. Resolver en "x": – – – – a ab a x b ab b x a ab x a b ab x b 1 1 1 1 + + + + + + + = + + + a) a + b + 1 b) a + b – 1 c) ab + 1 d) ab – 1 e) ab 3. La solución de la ecuación: – . – . – a x x a x x 1 1 1 1 1 1 + = + + 4 4 es: a) 1 b) –1 c) a d) –a e) 2a 4. Resolver en "x": – 2 3 x a a 4 4 a a – – + = + a) 20 b) 16 c) 12 d) 8 e) 4 5. Resolver: ( ) x x 1 1 2 1 4 4 + + = y dar como respuesta una solución. a) 1+ 3 b)1– 3 c) 3 3 2 3 + + d) – – 3 3 2 3 e)1 3 3 2 3 + + + 12. Dada la ecuación lineal en "x": – – – b c x a a c x b a b x c + + + + + =3 Indique el valor de: (a + b – x)2 13. Indicar el valor de "x" en: – – – c a b x b a c x a b c x a b c x 4 + + + + + + + + =1 14. Paolo decide repartir 90 dólares entre tres per- sonas, de manera que la tercera reciba 5 dólares menos que la segunda y esta 10 dólares más que la primera. ¿Cuánto recibe la segunda? 15. En cierto lugar del país, la temperatura en inviernodesciendemedianteelcomportamiento lineal: TF = T0 – t 2 ∅ Donde: TF : Temperatura final (°C) T0 : Temperatura inicial (°C) Dt: Variación del tiempo en horas Si a las once de la noche la temperatura era de 7°C, ¿a qué hora la temperatura habrá descendido 4°C?
  • 90.
    Capítulo 90 Colegios TRILCE Central: 6198-100 Lectura Enel siglo III, el matemático griego Diofanto de Alejandría publicó su Aritmética en la cual, por primera vez en la historia de las matemáticas griegas, se trataron de una forma rigurosa no solo las ecuaciones de primer grado, sino también las de segundo. Introdujo un simbolismo algebraico muy elemental al designar la incógnita con un signo que es la primera sílaba de la palabra griega arithmos, que significa número. Los problemas de Álgebra que propuso prepararon el terreno de lo que siglos más tarde sería la "teoría de ecuaciones". A pesar de lo rudimentario de su notación simbólica y de lo poco elegantes que eran los métodos que usaba, se le puede considerar como uno de los precursores del álgebra moderna. Al-Juarismi a menudo es apodado "el padre del Álgebra", por sus importantes contribuciones a este campo. Aportó una exhaustiva explicación a la solución de ecuaciones de segundo grado con raíces positivas. http://es.wikipedia.org/wiki/Historia_de_la_matem%C3%A1tica 15 Ecuaciones de segundo grado En este capítulo aprenderemos . . Definición . . Forma general . . Métodos de resolución . . Propiedades de las raíces . . Naturaleza de las raíces: Análisis del discriminante . . Formación de la ecuación cuadrática . . Ecuaciones cuadráticas equivalentes
  • 91.
    Álgebra 91 www.trilce.edu.pe Cuarto añode secundaria ECUACIONES DE 2do. GRADO Resolución Naturaleza de las raíces Discriminante (D) Análisis de las raíces D > 0 D = 0 D < 0 D ≥ 0 Reconstrucción de la ecuación cuadratica Raíces simétricas Raíces recíprocas Ecuaciones equivalentes Observaciones Factorización Fórmula general Adición Multiplicación Sustracción (Legendre) Propiedades de las raíces Síntesis teórica
  • 92.
    Capítulo 92 Colegios TRILCE Central: 6198-100 Aplicalo comprendido Saberes previos 1. Del polinomio cuadrático: P(x) = 5x2 – 3x+8, completar: a) Coeficiente del término cuadrático : ............. b) Coeficiente del término lineal: ..................... c) Término independiente:........................... 2. Completar: a) Opuesto de 7:....................... b) Opuesto de –9:..................... c) Recíproco de 6:.................... d) Recíproco de –5:.................. e) Recíproco del opuesto de –8:.......... 3. Factorizar: a) mx2 + bx2 = ................... b) 5x2 + 10x = ................... c) 3y3+4y2 = ................... 4. Factorizar: a) x2 + 3x + 2 = ................... b) x2 – 2x – 24 = ................... c) x2+x – 12 = ................... 5. Factorizar: a) x2 – 16 = ................... b) x2 – 100 = ................... c) x2 – 64 = ................... 1. Relacionar correctamente: x2+6x+1=0 A C.S.={–5;5} x2=25 B D=0 (x–3)(x–4)=0 C x1+x2=–6 x2+2x+1=0 D C.S.={3;4} 2. Indicar Verdadero (V) o Falso (F) respecto a la ecuación: x2 + 3x + 1 = 0 A. La suma de raíces es igual a –3...............( ) B. Tiene raíces recíprocas............................( ) C. Su discriminante es igual a 10.................( ) D. Su producto de raíces es 1.......................( ) 3. Respectoalaecuación: x2 –x–2=0, completar: Suma de raíces = Producto de raíces = Discriminante = 4. Resolver: x2 – 4x – 12 = 0 5. Resolver: x2 – 5x + 2 = 0 15
  • 93.
    Álgebra 93 www.trilce.edu.pe Cuarto añode secundaria Aprende más 1. Relacionar correctamente: x2+x+1=0 A x1.x2=1/4 x2+6x+5=0 B x1+x2=–1 x2–9x+8=0 C D=16 4x2+4x+1=0 D C.S.={1;8} 2. Indicar Verdadero (V) o Falso (F) respecto a la ecuación: mx2 + nx + m = 0 A. La suma de raíces es igual a: –m/n..........( ) B. Tiene raíces recíprocas............................( ) C. Su discriminante es igual a: n2–4mn........( ) D. Su producto de raíces es 1.......................( ) 3. Respecto a la ecuación: 5x2 – 4x – 2=0 de raí- ces x1; x2 completar: x1 + x2 = x1 . x2 = D = 4. Luego de resolver: 2x2 – 3x – 1 = 0 , señalar una raíz. a) – 2 3 15 b) 4 3 17 + c) 2 3 17 + d) – 4 3 15 e) – 2 17 3 5. Sea la ecuación: (2k + 1)x2 + (3k – 3)x+5 = 0. Calcular "k", si la suma de sus raíces es 3/4. a) 4 1 b) 2 1 c) 1 d) 2 e) 4 3 6. Calcular el valor de "p", si la ecuación: 3x2 – (4p - 20)x + 1 = 0 tiene raíces simétricas. a) – 5 b) 5 c) 6 d) 0 e) 5 1 7. Relacione: I. x2 + 6x + 10 = 0 II. 2x2 + 5x – 1 = 0 III.4x2 – 4x + 1 = 0 A. Raíces reales y diferentes B. Raíces reales e iguales C. Raíces imaginarias y conjugadas a) IA – IIB – IIIC b) IB – IIA – IIIC c) IC – IIA – IIIB d) IC – IIB – IIIA e) IA – IIC – IIIB 8. Si: 3x2 – 7x + 1 = 0 tiene C.S. = {x1 ; x2}, calcule: E = x x 1 1 1 2 + a) 3 b) 4 c) 5 d) 6 e) 7 9. Si: x (x – 6) = – 3 tiene C.S.={x1; x2}, calcular el valor de: T=(1+x1) (1+x2) a) 8 b) 9 c) 10 d) 11 e) 12 10. Si: x2 + 2bx + 3c = 0 tiene C.S. = {x1 ; x2}, calcule el valor de: M= b x x c 6 2 1 2 2 2 + + a) 2 b) 3 c) 4 d) 5 e) 6 11. Formar la ecuación cuadrática de raíces: x1 = m + – m 1 2 x2 = m – – m 1 2 a) 2x2 – mx+2=0 b) x2 – 2mx+1=0 c) 2x2 – 2mx+1=0 d) x2 – mx+1=0 e) 2x2 – mx+1=0 12. Sean"a"y"b"lasraícesde: x2+2012x+2002=0. Calcular: G = a2+b2+a2b2+2ab(a+b+1) a) 169 b) 81 c) 100 d) 121 e) 144
  • 94.
    Capítulo 94 Colegios TRILCE Central: 6198-100 Practicaen casa 13. Si las siguientes ecuaciones cuadráticas: (2m – n)x2 + x = 2x2 – 1 (m2 + n2)x2 + 2x = – x2 – 2 (m;n∈R). son equivalentes, calcular "m.n" a) 3 b) 1 c) 2 d) – 2 e) – 3 14. Edú encuentra dos números cuya suma es ocho y su hermano Mathías encuentra que la suma de las inversas de los mismos números es igual a dos tercios. ¿Cuál fue el mayor número en- contrado? 15. El profesor de Álgebra indica a sus alumnos que las raíces "x1" y "x2" de una ecuación cua- drática cortan al eje X tal como se muestra en el siguiente gráfico. ¿Cuál es la ecuación cuadráti- ca? y x 0 –4 21 x1=3 x2=7 f(x) 1. Relacionar correctamente: x2+3x+1=0 A x1.x2=1/9 x2+3x+2=0 B x1+x2=–3 x2–5x+4=0 C D=1 9x2+6x+1=0 D C.S.={1;4} 2. Indicar Verdadero (V) o Falso (F) respecto a la ecuación: ax2 + cx + b = 0 (c≠0) A. La suma de raíces es igual a: –b/a...........( ) B. Tiene raíces simétricas............................( ) C. Su discriminante es igual a: c2 – 4ab......( ) D. Su producto de raíces es: b/a.................( ) 3. Respecto a la ecuación: 2x2 – 3x – 4 = 0 de raíces x1, x2 completar: • x1 + x2 = • x1 . x2 = • D = 4. Resolver: x2 – x – 3 = 0, e indicar el valor de la mayor raíz. 5. Hallar "k", si la suma de raíces de la siguiente ecuación: (k – 1)x2 – 8kx + 4 = 0 es 10. 6. La ecuación: (2m – 8)x2+3(m+4)x+(m – 7)=0, tiene raíces simétricas. Calcular "m". 7. Relacione: I. x2 + 5x + 6 = 0 II. x2 + 5x + 9 = 0 III.9x2 – 6x + 1 = 0 A. Raíces reales y diferentes B. Raíces reales e iguales C. Raíces imaginarias y conjugadas 8. Si: mx2 + 8(m – 1)x – 2m = 0 tiene C.S. = {x1 ; x2}, y además: x x 1 1 1 2 + = 3; calcular "m". 9. Si: 3x2 + 7x + 2k = 0 tiene C.S. {x1 ; x2}; calcular "k" si: (x1 + 3) (x2 + 3) = 0 10. La ecuación: x2 – 2x + 2008 = 0; tiene C.S. = {α ; β}. Calcular: G= 2008 β β + c m a+b 11. Formar la ecuación cuadrática, cuyas raíces son: x1 = 2 – 3 ; x2 = 3 + 2 12. Sean "m" y "n" las raíces de: x2 + 1999x + 2012 = 0 Calcular: M=m2+n2+m2n2+2mn(m+n+1) 15
  • 95.
    Álgebra 95 www.trilce.edu.pe Cuarto añode secundaria Tú puedes 1. Si "α" es solución de: x2 – 3 x+1=0, halle: α12 + α6 + 1 a) 3 b) 2 c) 1 d) - 1 e) 4 2. Si: x2+3x+1=0 tiene C.S. = {x1 ; x2} , calcular el valor de: ( ) ( ) x x 3 1 3 1 1 5 2 5 + + + a) 32 b) 43 c) 51 d) 83 e) 123 3. Si "D" es el discriminante de: x2 – (D – 1)x + (D + 4 19 ) = 0 (D > 0), determinar el conjunto solución. a) ; 2 5 12 9 ' 1 b) ; 2 5 2 11 ' 1 c) ; 2 3 2 9 ' 1 d) ; 2 3 2 11 ' 1 e) f 4. Si: x2–x–c=0 tiene C.S.={α; β}, de modo que: 1 1 2 2 β α α β + + + = c – 20; calcular el mayor valor po- sitivo de "c". a) 6 b) 12 c) 8 d) 16 e) 14 5. Si una de las raíces de: x2 + px + q = 0 es el cuadrado de la otra, calcular: pq p q q 3 2 + + a) 2 b) 3 c) 4 d) 5 e) 6 13. Si las siguientes ecuaciones cuadráticas: (2n +1)x2 + 5nx + 20 = 0 (5m – 52)x2 + (m–4)x + 4 = 0 son equivalentes, calcular "m.n". 14. Paolo encuentra dos números cuya suma es doce y su hermano Diego encuentra que la suma de las inversas de los mismos números es igual a tres octavos. ¿Cuál fue el menor número encontrado? 15. El profesor de Álgebra indica a sus alumnos que las raíces "x1" y "x2" de una ecuación cuadrática cortan al eje "X" tal como se muestra en el siguiente gráfico. ¿Cuál es la ecuación cuadrática? y x 0 –4 32 x1=4 x2=8 f(x)
  • 96.
    Capítulo 96 Colegios TRILCE Central: 6198-100 Lectura Eldesarrollo del Álgebra vinodelamanodeAl-Karaji. En su tratado al-Fakhri extiende la metodología para incorporar potencias y raíces de cantidades desconocidas. La primera demostración por inducción matemática de la que se tiene constancia aparece en un libro escrito por Al-Karaji en el 1000 d.C., en el que demuestra el teorema del binomio, el triángulo de Pascal, y la suma de cubos integrales. Durante la primera mitad del siglo XVI, Scipione del Ferro y Niccolò Fontana Tartaglia descubren soluciones complejas a las ecuaciones cúbicas, trabajando en la resolución de ecuaciones. Gerolamo Cardano publicará el Ars magna junto con un trabajo de su alumno Ferrari, quien resuelve las ecuaciones de cuarto grado. En 1572, Rafael Bombelli publica su L’Algebra, en el que demuestra cómo utilizar las cantidades imaginarias que podrían aparecer en la fórmula de Cardano para las ecuaciones de grado tres. http://es.wikipedia.org/wiki/Historia_de_la_matem%C3%A1tica 16 Ecuaciones polinomiales En este capítulo aprenderemos . . Definición . . Forma general . . Teorema fundamental del álgebra . . Teorema de Cardano – Viette . . Teoremas adicionales . . Ecuación cúbica . . Ecuación bicuadrada
  • 97.
    Álgebra 97 www.trilce.edu.pe Cuarto añode secundaria ECUACIONES POLINOMIALES Resolución Factorización P(x)=a0xn+a1xn–1+...an=0; a0≠0 C.S. = {x1; x2; x3; ....; xn} Teorema de Cardano Ecuación bicuadrada Resolución Por factorización Dos pares de raíces simétricas Fórmula Propiedades Suma Producto Características Teorema del factor Cero o raíz Multiplicidad de raíces Paridad de raíces Síntesis teórica
  • 98.
    Capítulo 98 Colegios TRILCE Central: 6198-100 Aplicalo comprendido Saberes previos 1. Resolver: a) x2 – 9 = 0 → x1 = ; x2 = b) x2 + 9 = 0 → x1 = ; x2 = c) x (x – 2) = 0 → x1 = ; x2 = d) x2 – x – 2=0 → x1 = ; x2 = 2. Resolver: a) x2 +x +5 = 0 → x1 + x2 = b) 4x2 +2x – 3=0 → x1 + x2 = c) x2 – 12 = 0 → x1 + x2 = d) x2 +3x = 0 → x1 + x2 = 3. Resolver: a) x2 +3x +6 = 0 → x1. x2 = b) 2x2 +3x – 12 = 0 → x1. x2 = c) x2 – 4 = 0 → x1. x2 = d) x2 + 4x = 0 → x1. x2 = 4. Completar: a) x1 = 4+ 3 → x2 = b) x1 = 5 – 7 → x2 = c) x1 = 6 → x2 = d) x1 = – 2 5 → x2 = 5. Completar: a) x1 = 3 – 2i → x2 = b) x1 = 4 + i → x2 = c) x1 = 2i → x2 = d) x1 = – i → x2 = 1. Relacionar correctamente: x4 – 4x2+4=0 A C.S.={–1;–2;–3} (x+1)(x+2)(x+3)=0 B Ecuación bicuadrada (x2–1)(x2–4)=0 C Ecuación cúbica x3–x2–6x+3=0 D C.S.={1;–1;2;–2} 2. Indicar Verdadero (V) o Falso (F) respecto a la ecuación polinomial: P(x) = 85(x – 3)2(x + 2)3(x + 1)2=0 A. Presenta doce raíces................................( ) B. Presenta tres soluciones...........................( ) C. Una raíz es ocho.....................................( ) D. La suma de soluciones es cero.................( ) 3. Si "x1", "x2" y "x3" son raíces de la ecuación: 2x3 – 6x2 + 7x + 1 = 0, completar: A. x1 + x2 + x3 = B. x1x2 + x2x3 + x1x3 = C. x1x2x3 = 4. Resolver: (x2 – 4)(x2 – 9) = 0 5. Hallar el mínimo valor de "x” luego de resolver: x3+x2 – 6x=0 16
  • 99.
    Álgebra 99 www.trilce.edu.pe Cuarto añode secundaria Aprende más 1. Sean "x1", "x2", "x3" y "x4" raíces de la ecuación: 3x4+6x3+2x2–5x+7=0; relacionar correcta- mente: x1.x2.x3.x4 A 3 2 x1.x2.x3+...+x2.x3.x4 B 3 7 x1.x2+x1.x3+...+x3.x4 C – 2 x1+x2+x3+x4 D 3 5 2. Indicar si las siguientes proposiciones son verdaderas (V) o falsas (F) respecto a la ecuación: ax4 + bx3 + cx2 + dx + e = 0; a ≠ 0 "b", "c", "d" , "e" ∈ . A. Presenta cuatro raíces................................( ) B. Si: a≠b≠c≠d ∧ e=0→ x1=0 es una raíz.....( ) C. Si: a=d ∧ b=c=e=0→x1=0 es una raíz..( ) D. Posee solo tres raíces reales.......................( ) 3. Respecto a la ecuación polinomial ,completar: P(x) = 45(x – 6)4(x + 2)8(x – 1)2 x=0 A. La raíz que más se repite es: ....................... B. La raíz: x=–2 tiene multiplicidad: .............. C. La ecuación tiene ............... raíces. D. La ecuación tiene .............. soluciones. 4. Si una raíz de: x3 – 3x2 – 13x + 15=0 es igual a 5, hallar las otras raíces. a) {3 ; – 1} b) {– 3 ; – 1} c) {– 3 ; 1} d) {– 3 1 ; 1} e) { 3 1 ; – 1} 5. Si la ecuación: xn+2 + 4xn+1 + 7xn – 1 = 0 presenta cuatro raíces, hallar "n". a) 4 b) 3 c) 2 d) 1 e) 5 6. Si una raíz de: x3 – 5x2 + 4x – 20 = 0 es igual a 5, hallar las otras dos. a) – 2 b) – 2 i c) 2 i d) ± 2 i e) 2 1 7. Halle el valor de "a" en la ecuación: x3 + x2 + (1 – 3a)x – 24 = 0, si el producto de dos de sus raíces raíces es - 8. a) – 1 b) 2 c) 4 d) 5 e) 6 8. Si: 3x3 – 2x2+7x+k=0 tiene C.S.={x1; x2; x3}; además: x x x x x x 1 1 1 7 8 1 2 2 3 1 3 + + = Calcular "k". a) 4 7 b) – 4 7 c) 1 d) – 1 e) 4 1 9. Calcular el valor de "m", sabiendo que las raíces de: 4x3 – 24x2+mx+18 = 0 son: x1=α+β, x2=α y x3 = α – β. a) 18 b) 21 c) 23 d) 25 e) 27 10. Calcular "a + b" en la ecuación: x3 + ax2 + bx + 7 = 0 para que una de sus raíces sea x1 = 1 – 8 , siendo "a" y "b" ∈ . a) 2 b) 5 c) 8 d) – 8 e) – 5 11. Si "x0" es una raíz de la ecuación: x5 – 3 = 4x, hallar el valor de: – x x 8 1 2 5 0 0 5 + a) 2 1 b) 3 2 c) – 5 3 d) –4 e) 1
  • 100.
    Capítulo 100 Colegios TRILCE Central: 6198-100 Practicaen casa 12. Indicar la suma de la mayor raíz positiva con la mayor raíz negativa que se obtienen al resolver: 36x4 – 148x2 + 16=0. a) 0 b) 6 11 c) 3 5 d) – 6 11 e) – 6 5 13. Formar una ecuación bicuadrada que tenga por dos de sus raíces : – 2 3 y 5. a) x4+42x2+280=0 b) x4 – 40x2+390=0 c) x4 – 37x2+300=0 d) x4 – 42x2+280=0 e) x4+37x2+280=0 14. Calcular la cantidad mínima de papel decorati- vo para forrar una caja de galletas que tiene las siguientes dimensiones: Largo = x1 + x2 + x3 Ancho= x1x2 + x2x3 + x1x3 Altura = x1x2x3 donde: "x1", "x2" y "x3" son raíces de la siguien- te ecuación polinomial: x3–12x2+42x–25=0 15. El campo de fútbol de un club campestre está representado por un rectángulo de dimensio- nes: Largo = x1x2 + x2x3 + x1x3 Ancho= x1x2x3 + x1 + x2 + x3 donde: "x1", "x2" y "x3" son las raíces de la siguiente ecuación polinomial: x3– 6x2+11x–6=0. Calcular el área rectangular. 16 1. Sean "x1", "x2", "x3" y "x4" raíces de la ecuación: 8x4–3x3+16x2–24x+1=0; relacionar correcta- mente: x1.x2.x3.x4 A 2 x1.x2.x3+...+x2.x3.x4 B 8 3 x1.x2+x1.x3+...+x3.x4 C 3 x1+x2+x3+x4 D 8 1 2. Indicar si las siguientes proposiciones son verdaderas (V) o falsas (F) respecto a la ecuación: ax3 + bx2 + cx + d = 0 ; a ≠ 0 "b", "c", "d" ∈ A. Presenta tres raíces...................................( ) B. Si: a≠b≠c ∧ d=0→x1=0 es una raíz.........( ) C. Si: a=d ∧ b=c→x1=–1 es una raíz..........( ) D. Posee solo dos raíces reales......................( ) 3. Respecto a la ecuación polinomial ,completar: P(x) = 36(x + 2)5(x – 3)6(x + 1)4x2=0 A. La raíz que más se repite es: ....................... B. La raíz: x=–1 , tiene multiplicidad: ............. C. La ecuación tiene .............. raíces. D. La ecuación tiene ............ soluciones. 4. Si una raíz de: P(x) = 2x3 – 27x2 + 73x – 30=0 es igual a 2 1, hallar las otras raíces. 5. La ecuación: 3xn–8 + 4xn–7 + 5 = 0 presenta diez raíces. Calcular "n". 6. Si una raíz de: x3 – 3x2 + 9x – 27 = 0 es igual a 3, hallar las otras dos raíces. 7. Si una raíz de la ecuación: x3–12x2+39x–n=0 es la semisuma de las otras dos, calcular: – n 3. 8. Las raíces de: 2x3 + 9x2 + 10x + b = 0 son proporcionales a 1, 2 y 6. Calcular: b2 – 1 9. La ecuación: (n+1)xn–1+6x2 – 2nx + 3n = 0tiene tres raíces: "x1" ; "x2" y "x3". Calcule: G = x1 + x2 + x3 + x1x2x3 10. Si: 3 – 2 2 es una raíz de la ecuación: x3 – 8x2 + ax + b = 0, calcular el valor de "a – b". 11. Si "b" es una raíz de la ecuación: 2x3 – x + 5 = 0, calcular: E= – b b 3 1 3 +
  • 101.
    Álgebra 101 www.trilce.edu.pe Cuarto añode secundaria Tú puedes 1. Si "x1", "x2" y "x3" son las raíces de: x3+mx+10=0; calcular la suma de cubos de las mismas. a) – 18 b) 27 c) – 30 d) – 27 e) 18 2. En la ecuación cúbica: x3 + 2007x2 + 2008x + 2009 = 0, la suma de inversas de dos de sus raíces es igual a la tercera; halle esta última. a) 2 b) 3 c) - 1 d) 4016 e) 2007 3. Sea la ecuación: x3 – 5x2 = 5x – 1, cuyas raíces son: – 1, α y β. Calcular el valor de: – – 6 1 6 1 2 2 α α β β + a) 1 b) 2 c) – 3 d) 4 e) – 2 4. Si: "α" es una raíz de la ecuación: x2 = – x – 1 "β" es una raíz de la ecuación: x5 = x + 2 Indicar el valor de: β5 – a3β+2 a) 1 b) 2 c) 3 d) 4 e) 5 5. Si: x1 = 3 – 2 3 , x2 = – 3 y "x3" son raíces de la ecuación: x3 + ax2 + bx + c = 0; determinar: (a – x3), si: c = 4 3 – 6 a) 2 3 3 4 + b) –8–2 2 c) –9+ 3 d) 2 3 e) 3 4 –2 3 12. Indicar la suma de la mayor raíz positiva con la mayor raíz negativa que se obtienen al resolver: 9x4 – 37x2+4=0. 13. Formar una ecuación bicuadrada que tenga por dos de sus raíces a – 2 y 2. 14. Calcular la cantidad mínima de papel decorativo para forrar una caja de galletas que tiene las siguientes dimensiones: Largo = x1 + x2 + x3 Ancho= x1x2 + x2x3 + x1x3 Altura = x1x2x3 donde: "x1", "x2" y "x3" son las raíces de la siguiente ecuación polinomial: x3 – 15x2+36x – 20 = 0. 15. El campo de fútbol de un club campestre está representado por un rectángulo de dimensiones: Largo = x1x2 + x2x3 + x1x3 Ancho= x1x2x3 + x1 + x2 + x3 donde: "x1", "x2" y "x3" son las raíces de la siguiente ecuación polinomial: x3 – 4x2 + 10x – 8 = 0. Calcular dicha área rectangular.
  • 102.
    Capítulo 102 Colegios TRILCE Central: 6198-100 Matemáticamoderna La historia matemática del siglo XIX es rica y fecunda. Numerosas teorías nuevas aparecen y se completan trabajos comenzados anteriormente. Domina la cuestión del rigor; esto se manifiesta en análisis con Cauchy y la suma de series (la cual reaparece a propósito de la Geometría), teoría de funciones y particularmente sobre las bases del cálculo diferencial e integral, al punto de desplazar las nociones de infinitamente pequeño que habían tenido tanto éxito el siglo pasado. Más aún, el siglo marca el fin del amateurismo matemático: las matemáticas eran consideradas hasta entonces como obra de algunos particulares; en este siglo, se convierten en profesiones de vanguardia. El número de profesionales no deja de crecer y las matemáticas adquieren una importancia nunca antes vista. Las aplicaciones se desarrollan rápidamente en amplios dominios, haciendo creer que la ciencia todo lo puede; algunos sucesos así parecen atestiguarlo, como el descubrimiento de un nuevo planeta únicamente por el cálculo, o la explicación de la creación del Sistema Solar. El dominio de la Física, ciencia experimental por excelencia, se ve completamente invadido por las matemáticas: el calor, la electricidad, el magnetismo, la mecánica de fluidos, la resistencia de materiales y la elasticidad, la cinética química, ... son todas matematizadas. http://es.wikipedia.org/wiki/Historia_de_la_matem%C3%A1tica 17 Repaso II En este capítulo aprenderemos . . Radicación algebraica . . Factorial - número combinatorio . . Binomio de Newton . . Números complejos . . Ecuaciones de primer grado . . Ecuaciones de segundo grado . . Ecuaciones polinomiales
  • 103.
    Álgebra 103 www.trilce.edu.pe Cuarto añode secundaria * Completa el crucigrama algebraico. 1 5 6 7 2 4 8 6 4 7 5 8 3 2 3 1 HORIZONTAL 1. Igualdades de la forma: ax+b=0 (a≠0). 2. Igualdades de la forma: ax2+bx+c=0 (a≠0). 3. Expresiones algebraicas de la forma: x n , n ∈ , n ≥ 2. 4. Combinaciones de "n" elementos tomados de "k" en "k". 5. Raíces de una ecuación cuadrática cuyo producto es uno. 6. Ecuaciones cuárticas de la forma: x4n+x2n+1=0. 7. Expresiones binomiales elevados a un cierto exponente natural. 8. Los números complejos de la forma: z=a+bi, están expresados mediante la forma... VERTICAL 1. Cantidades que tienen parte real y parte imaginaria. 2. El producto de números consecutivos desde el 1 hasta el mismo número inclusive. 3. Igualdades polinomiales de grado "n" (n ≥ 2). 4. Forma de efectuar los radicales presentes en el denominador. 5. Representan el conjunto solución de una ecuación. 6. Son raíces opuestas de una ecuación cuadrática cuya suma es cero. 7. Son radicales de la forma: A B + 8. Es la unidad que representa a las cantidades imaginarias. Cruci - álgebra
  • 104.
    Capítulo 104 Colegios TRILCE Central: 6198-100 Aplicalo comprendido 1. Reducir: E= 2 – – 18 8 50 98 + 2. Transformar a radicales simples: a) 4 2 3 + b) 6 20 + 3. Al racionalizar: – 7 6 6 7 + , se obtiene: "a+b c " Hallar "a + b + c". 4. Hallar "x" en la ecuación: (x – 2)! = 120. 5. De la igualdad: C 30 3x = C 30 x+6 Hallar un valor de "x". 6. Obtener el quinto término en la expansión de: (x3 + 1)7. 7. Simplificar: – – – – i i i i i 1 1 1 1 1 1 + + + ; i= 1 - 8. Resolver: 9x–(5x+1)–{2+8x–(7x–5)+9x}=0 9. Hallar "m", si las raíces de la ecuación: (m – 3)x2 – (m + 2)x + 3m – 15 = 0 son recíprocas. 10. Relacione correctamente, de acuerdo a la ecuación: cx2 + ax + b = 0, (c ≠ 0) , donde "x1" y "x2" son sus raíces. 1. Raíces reales e iguales ( ) 2. x1 + x2 ( ) 3. Discriminante ( ) 4. x2 = 16 ( ) 5.  x1 – x2 ( ) 6. Raíces imaginarias conjugadas ( ) 7. x2 = 10x ( ) 8. x1.x2 ( ) 9. 2x2 – 5x + 2 = 0 ( ) 10. Raíces reales y diferentes ( ) 11. El polinomio: P(x)=x3–x tiene: ( ) 12. La ecuación: – – – x x x 1 4 5 2 1 1 4 5 1 + = + es: ( ) 13. La ecuación: ( ) x–(2x+1)=8–(3x+3)+2x–6 es: 14. El polinomio: H(x)=2(x–1)4(x+2)7; tiene: ( ) 15. Unidad imaginaria. ( ) Relacionar: A. c b B. D = a2 – 4cb C. x = 0 ∨ x = 10 D. Raíces recíprocas E. D = 0 F. – c a G. D > 0 H. x = 4 ∨ x = –4 I. D < 0 J. – c a cb 4 2 K. Once raíces L. Compatible indeterminada M.Incompatible N. i = (0; 1) = –1 N. Tres raíces 17
  • 105.
    Álgebra 105 www.trilce.edu.pe Cuarto añode secundaria Aprende más 1. Descomponer los siguientes radicales dobles en radicales simples. a) x x 1 2 + + b) x y xy 5 2 5 + + c) – x x 2 2 4 2 + ; (x ≥ 7) 2. Calcular "A + B", si: – – A B 15 2 56 8 2 7 + + = a) 6 b) 7 c) 8 d) 9 e) 10 3. Hallar el lugar del término independiente en la expansión de: P(x) = (x2 + x 1 3 )15 ; x ≠ 0. a) Lugar 6 b) Lugar 7 c) Lugar 8 d) Lugar 9 e) Lugar 10 4. A partir de la ecuación: a! (a! - 5) = 6, calcular el valor de: a 1 + . a) 2 b) 3 c) 4 d) 5 e) 6 5. Calcular "n" a partir de: C 8 2 + C 8 3 + C 9 4 + C 10 5 = C 11 n a) 9 b) 7 c) 6 d) 3 e) 1 6. A partir del binomio: P(x,y) = (x5 + yn)8 Hallar el valor de "n", si el grado del sexto término es 45. a) 6 b) 8 c) 4 d) 12 e) 9 7. Si: z= ( – ) ( ) ( ) i i i 1 1 1 4 8 10 + + + , hallar: Re(z)+Im(z) a) 4 b) - 4 c) - 12 d) 12 e) - 6 8. Si: w = 3 – 2i y z = i + w , hallar: – – z z w 3 a) 3 5 b) – 5 3 c) 5 3 d) – 3 5 e) - 1 9. Hallar el mayor valor de "α", tal que una de las raíces de: P(x) = x3 – 28x + α es el doble de la otra. a) 24 b) 48 c) - 48 d) - 24 e) - 12 10. Calcular "k", si las raíces de la ecuación: x3 – 6x2 + kx + 10 = 0 están en progresión aritmética. a) 4 b) – 8 c) 3 d) - 6 e) 2 11. Si "a" y "b" son las raíces de la ecuación: x2 – 6x + c = 0 , entonces: a b c 9 2 2 2 + + es igual a: a) 3 b) 6 c) – 6 d) 4 e) – 3 12. Sea la ecuación: (m – 5)x + 2n = 12 indeterminada; hallar "mn". a) 5 b) 6 c) 30 d) 18 e) 36 13. Resolver: (x+1)2 + (x+2)2 = (x+3)2 + (x+4)2 a) 2 1 b) – 2 1 c) 2 3 d) – 2 3 e) – 2 5 14. Si una solución de la ecuación dada es 2 3 , halle el valor de "m": 4mx2 + 10mx – 2m – 11 = 0 a) 2 b) – 4 c) 2 1 d) 5 e) 4 1 15. Resolver: x x x x x x x x 5 15 7 12 6 16 8 13 2 2 2 2 + + + + = + + + + Indicar una de sus raíces. a) 1 b) 2 3 c) 2 1 d) – 2 1 e) – 2 3
  • 106.
    Capítulo 106 Colegios TRILCE Central: 6198-100 Practicaen casa 16. Siendo "x1" y "x2" raíces de la ecuación: x2 – 8x – 12 = 0 calcular: (x1 + 1)–1 + (x2 + 1)–1 a) 5 8 b) 21 10 c) – 3 10 d) 15 2 e) – 5 17. Hallar el valor de “k” para el cual la ecuación: x2 + 2(k + 2)x + 9k = 0 tiene raíces iguales. Indique el mayor valor. a) 4 b) 2 c) – 4 d) – 1 e) 3 18. Dada la ecuación: 5x2+7x+3=0, determinar la ecuación de segundo grado que tiene por raíces las inversas de las raíces de la ecuación dada. a) x2+7x+5=0 b) x2+2x – 3=0 c) 2x2 – 7x+3=0 d) x2+5x+7=0 e) 3x2+7x+5=0 19. Si "x1", "x2" y "x3" son raíces de: x3 – 6x2+11x – 6=0 Calcular: (x1x2x3) ÷ (x1 + x2 + x3) a) 2 1 b) – 1 c) 1 d) 5 6 e) 3 11 20. Simplificar: – ( ) i i i i 2 8 9 4 3 6 + = G 2 ; i 1 = - a) 8 b) – 8 c) 4 d) – 4 e) 2 17 1. El término central en la expansión de: P(x)=(x4+xn)14 ; es de grado 49; hallar "n". 2. Hallar "x" en la ecuación: ( – )! ( – )!– x x 4 2 3 4 2 + = 2 3. De la ecuación: C a+1 a +C a+2 a+1+C a+3 a+2+...+C 2a 2a–1 =126 Obtener el valor de: M= a 5 4 + 4. Calcular la posición del término en el desarro- llo de: ax x y 2 3 2 + c m 4 , x ≠ 0, que adopta la forma: 24xnyn. 5. Efectuar: – – – – 16 2 63 12 2 35 8 2 15 4 12 + + + 6. Efectuar: – 5 2 6 1 7 2 10 3 8 2 15 2 + + + + 7. Resolver: 16x–[3x – (6–9x)] = 30x+[–(3x+2) – (x+3)] 8. Formar la ecuación de segundo grado, si sus raíces son: x1 = 3+ 5 x2 = 3 – 5 9. Simplificar: – i i i i i i 2 4 4 5 4 7 3 13 28 15 6 25 + + + 10. Hallar "m", si las raíces de la ecuación son iguales: x2 – 2 (1+3m)x+7(3+2m)=0; (m>0)
  • 107.
    Álgebra 107 www.trilce.edu.pe Cuarto añode secundaria Tú puedes 1. Siendo "a" y "b" raíces de la ecuación: 5x2 – 23x + 11 = 0; hallar el valor de E= – – . – – a a b b 2 9 3 1 2 9 3 1 c c m m a) 2 1 b) 2 3 c) 1 d) 2 e) 4 2. Indicar la solución de: – – – x x x x 1 1 2 4 2 4 + + 3 3 = x a) 2 b) 0 c) 1 d) 3 e) – 3 3. Indicar el equivalente de: – i i 2 1 7 2 1 7 + + c c m m 4 4 a) 1 b) – 1 c) 3 d) 5 e) 6 4. Hallar el cociente que se obtiene al dividir el término central del desarrollo de x x 1 + ` j 4n , entre el coeficiente de "xn" en el desarrollo de: (1 – 4x)– n 2 1 + c m . a) 1 b) – 1 c) 2 d) – 2 e) 2 1 5. Calcular: . . . . . . . . . . . . ... 1 4 3 4 8 3 5 4 8 12 3 5 7 4 8 12 16 3 5 7 9 + + + + + a) 2 3 b) 3 2 c) 2 2 d) 3 3 e) 4 2 11. Resolver en "x": (a – b)x+ ( ) ( ) ( ) ( ) a b x a b a b a a b 2 2 2 2 2 2 + + = + + 12. Al resolver la ecuación: x4–5x2–6=0 en C, hallar una raíz. 13. Si: z= – b i a i 3 2 + es un número real, halle el valor de: a a b + . 14. Reducir: M = a bi i a bi a bi i a bi + - - - + + ; i 1 = - 15. Si "x1", "x2" y "x3" son raíces de la ecuación: 2x3 – x2 + 3x – 4 = 0, calcule el valor de: x x x x x x x x x 1 1 1 1 1 1 1 2 3 1 2 1 3 2 3 + + + + +
  • 108.
    Capítulo 108 Colegios TRILCE Central: 6198-100 Biografíade Gauss, Karl Friedrich Matemático, físico y astrónomo alemán. Nacido de una familia humilde, desde muy temprana edad dio muestras de una prodigiosa capacidad para las matemáticas (según la leyenda, a los tres años interrumpió a su padre cuando estaba ocupado en la contabilidad de su negocio para indicarle un error de cálculo). Su tesis doctoral (1799) versó sobre el teorema fundamental del Álgebra (que establece que toda ecuación algebraica de coeficientes complejos tiene soluciones igualmente complejas), que Gauss demostró. Su fama como matemático creció considerablemente cuando fue capaz de predecir con exactitud el comportamiento orbital del asteroide Ceres, avistado por primera vez pocos meses antes, para lo cual empleó el método de los mínimos cuadrados, desarrollado por él mismo en 1794 y aún hoy día la base computacional de modernas herramientas de estimación astronómica. En 1807, aceptó el puesto de profesor de Astronomía en el Observatorio de Gotinga, cargo en el que permaneció toda su vida. En esos años maduró sus ideas sobre geometría no euclidiana, esto es, la construcción de una geometría lógicamente coherente que prescindiera del postulado de Euclides de las paralelas aunque no publicó sus conclusiones, se adelantó en más de treinta años a los trabajos posteriores de Lobachewski y Bolyai. Universidad Göttingen Gauss 18 Matrices En este capítulo aprenderemos . . Definición y orden de la matriz . . Tipos de matrices . . Relación entre matrices . . Operaciones con matrices
  • 109.
    Álgebra 109 www.trilce.edu.pe Cuarto añode secundaria Adición Multiplicación por un escalar Multiplicación de matrices A = [aij]m×n B = [bij]m×n A = [aij]m×n "k" es un número real A = [aij]m×n B = [bij]n×p A + B = [aij +bij]m×n kA = [kaij]m×n MATRICES Arreglo rectangular de números ordenados en filas y columnas A × B = C A m × n . B n × p = C m × p Síntesis teórica
  • 110.
    Capítulo 110 Colegios TRILCE Central: 6198-100 Aplicalo comprendido Saberes previos 1. Relacionar correctamente dada la siguiente matriz: A = 4 8 3 7 e o a11+a12 A 11 Traz(A) B 10 a11+a21 C 7 a12+a22 D 12 2. Indicar verdadero (V) o falso (F) respecto a la siguiente matriz: B = 2 9 1 5 e o • Su traza es 10........................................( ) • La traza de su transpuesta es 7...............( ) • Es de orden 4........................................( ) • a11 + a22 = 8 .......................................( ) 3. Completar correctamente a partir de la matriz: C = 4 0 1 3 e o • Ct = • 2C = • C2 = 4. Calcular "abcd" si: – – – – a b c d 3 1 2 0 5 4 1 1 = e e e o o o 5. Calcular "x+y+z+w", si: – – 2 – – x y z w 1 2 1 3 0 1 2 1 = e e e o o o 1. Resolver: • – x 2 3 1= x + 5 → x = ___________ • x x 3 2 6 5 + = → x = ___________ • (x+1)(x+3)=x2 → x = ___________ 2. Siendo: A = 4 3 8 1 5 6 e o Completar: • Elementos de la fila 1: __________________ • Elementos de la fila 2: __________________ • Elementos de la columna 1: _____________ • Elementos de la columna 2: _____________ • Elementos de la columna 3: _____________ 3. Resolver: • x+2[x+2(x+2)] = 6 → x = • 3 – {x – (1 – x)} = x → x = 4. Si: a b c d a c b d + = + + e e e o o o Calcular "mn", en: m n 1 2 3 4 + = e e e o o o 5. Si: (a b) – (c d) = (a – c b – d) Calcular "x+y", en: (7 4) – (1 3) = (x y) 18
  • 111.
    Álgebra 111 www.trilce.edu.pe Cuarto añode secundaria Aprende más 1. Relacionar correctamente las siguientes columnas: Condición para sumar, restar o igualar matrices A Cambia filas por columnas Condición para multiplicar ma- trices B Suma los elemen- tos de la diagonal principal La matriz trans- puesta C Número de co- lumnas de la pri- mera igual al nú- mero de filas de la segunda La traza de una matriz D Igual orden 2. Indicar verdadero (V) o falso (F) según corresponda: • Para multiplicar matrices necesariamente deben tener el mismo orden.................... ( ) • Toda matriz tiene inversa........................ ( ) • Al elevar una matriz al cuadrado, todos los elementos se elevan al cuadrado............. ( ) • Una matriz y su transpuesta siempre tienen la misma traza......................................... ( ) 3. Completar: • La matriz que tiene igual número de filas y columnas se llama matriz ______________ • La matriz que al multiplicar por otra matriz resulta la matriz identidad, se llama matriz _________________ • El producto indicado de la cantidad de filas y columnas se llama ____________ de la matriz. 4. Si: – – – a x y 3 2 5 4 3 3 3 = e e o o calcular: a – x + y a) 8 b) 6 c) 5 d) 7 e) 3 5. Sean las matrices: A = – – x y y 2 1 3 2 e o ; B = – – y x x 5 1 2 2 + e o C = – – 2 4 5 1 e o Hallar "A+C", si: A = B a) 5 3 3 1 e o b) 5 9 3 1 e o c) – 5 4 2 2 e o d) 1 0 2 1 e o e) 5 3 2 1 e o 6. Escribir explícitamente la matriz: A = (aij)2x3 / aij = ; – ; j i j i j i j 2 < i H + ) a) 3 1 4 0 5 0 e o b) – 3 5 1 6 2 1 e o c) – – – 3 5 1 6 2 1 e o d) – – – 2 5 1 6 2 1 e o e) 3 5 1 6 2 1 e o 7. Escribir explícitamente la matriz: A = (aij)3x2 / aij = i+2j a) 3 4 5 5 6 7 f p b) 3 4 5 7 8 6 f p c) 5 6 7 7 8 9 f p d) 4 0 1 2 0 4 f p e) 4 1 0 5 6 7 f p 8. Sean las matrices: A = 0 3 1 2 e o ; B = – 2 0 3 1 e o que verifican el sistema de matrices x, y – x y A x y B 2 + = = ) Calcular la matriz "x".
  • 112.
    Capítulo 112 Colegios TRILCE Central: 6198-100 18 a)3 4 1 3 7 0 f p b) – 2 3 2 2 5 2 1 J L K K K N P O O O c) 4 3 7 0 e o d) – – 3 3 4 2 9 7 J L K K K N P O O O e) – 4 9 4 3 2 7 1 J L K K K N P O O O 9. Dado el sistema matricial: x + y = – 5 2 1 3 e o ; x – y = 1 2 1 7 e o Hallar: xt . yt a) 6 2 6 12 e o b) – – 6 2 6 12 e o c) – 5 2 5 0 e o d) – 1 2 1 1 e o e) – – 6 2 6 12 e o 10. Si: A = – 3 2 1 1 e o ; además: F(x) = x2 + 2x – 5 Hallar "F(A)" e indicar la suma de sus elementos. a) 6 b) 8 c) 10 d) 12 e) 15 11. Sean las matrices: A = – 2 3 1 1 e o ; B = m n 1 5 e o Si "A" y "B" son permutables respecto a la multiplicación, hallar "m+n". a) 1 b) 2 c) 3 d) 4 e) 5 12. Si "x" es matriz solución de: Ax = B, calcular la traza de "xtB", siendo: A = 1 2 1 1 e o y B = 2 1 e o a) 0 b) 1 c) 2 d) 3 e) 2 1 13. Si: A2=B2= 1 0 0 1 e o; AB= – 0 1 1 2 e o ; BA= – 2 1 1 0 e o hallar: (A + B)2 a) 4 0 0 4 e o b) 0 4 4 0 e o c) 4 4 4 4 e o d) – – 4 0 0 4 e o e) – – 0 4 4 0 e o 14. Edú administra tres tiendas y en cada una de ellas produce tres tipos de artículos: "a", "b" y "c". Por cada kilogramo de artículo "a" obtiene una ganancia de S/.0,4 por el "b" S/.0,3 y por el "c" S/.0,5. La siguiente tabla muestra el número de kilogramos de artículos vendidos diariamente en cada una de las tiendas. Calcular la ganancia de Edú en cada tienda y la ganancia total. Artículos Tiendas 1 2 3 a 200 100 200 b 300 200 100 c 100 200 300 15. En un vivero se cultivan dos árboles: eucalipto y huarango que son distribuidos en dos mercados, como se muestra: Clase de árbol Mercado A B Eucalipto 80 50 Huarango 40 90 La ganancia por la venta de cada árbol es: S/.8 por el eucalipto y S/.6 por el otro. Calcular la ganancia obtenida en cada mercado y la ganancia total.
  • 113.
    Álgebra 113 www.trilce.edu.pe Cuarto añode secundaria Practica en casa 1. Relacionar correctamente las tablas respecto a la matriz. A = 6 2 4 5 e o Traz(A) A 6 a21+a12 B –22 Traz(–At) C 11 a21a12 – a11a22 D –11 2. Indicar verdadero (V) o falso (F) según corresponda, dada la matriz: B = 3 7 5 4 e o • b11b22 = b21+b12 ...................................( ) • La traza de "B" equivale a 12...................( ) • El orden de la matriz es 2×2....................( ) 3. Dada la siguiente matriz: A = 3 0 0 4 2 0 5 3 1 f p Completar: • "A" se denomina matriz triangular _________ • El valor de su traza es: __________________ • La suma de sus elementos es: ____________ 4. Sean las matrices: A = – – x y x x y 2 3 = G ; B = y 2 3 4 4 + = G Hallar "xy", si: A = B. 5. Luego de escribir explícitamente la matriz, hallar "Traz(B)", si: B = [bij]3x3 / bij = 2i – j 6. Sean las matrices: A = – x y x y 3 1 e o ; B = – – y x 2 1 6 6 e o ; C = – – 4 2 8 3 e o Si: A = B, hallar: 3A + 2C. 7. Sean las matrices: A = 2 1 3 2 e o ; B = – 1 4 2 1 3 2 e o Hallar "AB". 8. Hallar "x" al resolver el sistema de matrices x,y x y A x y B 2 2 3 - = + = ) Donde: x ; y ∈ k2x2 A = – 6 7 3 4 e o ; B = – 12 7 8 8 e o 9. Dados: A = – 2 1 1 2 e o ; B = – 5 0 1 1 e o Si: P(x; y) = x+y+2, hallar: P(A; B) 10. Dada la matriz: A = – – – x y y x x y x y x x y 2 3 9 3 8 2 2 7 + + > H Donde se cumple: Traz(A) = 16 ; a21+a31=a22+1 Calcular "xy". 11. Calcular "xy", si las matrices: A = 12 1 3 4 e o ; B = – x y 21 16 48 1 e o verifican: A2 = B 12. Hallar la matriz "x" que resuelve: x 1 2 3 1 11 7 4 3 = e e o o Indicar como respuesta la suma de sus elementos. 13. Sea: B = [bij]3x3 ; si: bij = 2i – (–2)j Indique la traza de "B".
  • 114.
    Capítulo 114 Colegios TRILCE Central: 6198-100 Túpuedes 14. Mathías produce los artículos "A", "B" y "C" y las vende en cajones a dos supermercados diferentes "La Oferta" y "La Rebaja". La ganancia que se obtiene es de S/.10 por cada cajón de artículo "A", S/.8 por el de "B" y S/.6 por el de "C". Calcular la ganancia generada por las ventas en cada supermercado, si el número de cajones vendidos a los supermercados se muestra a continuación: Artículos Supermercados La Oferta La Rebaja A 60 80 B 80 100 C 70 50 15. En una fábrica se recogen dos producciones al año, quesedistribuyenentresmercados.Latablamuestra el número de paquetes enviados a cada mercado. Producción Supermercados A B C 1 100 90 50 2 60 110 80 La ganancia de la primera producción es de S/.6 por paquete y S/.8 en la segunda producción. Calcular la ganancia obtenida por cada mercado y la ganancia total anual. 18 1. Si: A = – – 3 2 5 2 e o ; B = – 2 4 3 5 e o ; C = – – 7 2 3 1 e o; resolver: 3(x – 2A) = 5(B – C) + 2(x – A – B) a) – – 29 6 4 28 e o b) – – 29 6 4 28 e o c) – – 29 6 4 28 e o d) 29 6 4 28 e o e) – – 29 6 4 28 e o 2. Hallar el valor de "F(A)", si: F(x) = x3 – 3x2 – 2x + 4; siendo: A = – 2 3 3 1 e o. a) 4 12 8 16 e o b) – – 4 12 8 16 e o c) – – – – 4 12 8 16 e o d) – –25 4 21 21 e o e) – – 4 21 21 25 e o 3. Dada la matriz: A = – – 1 2 1 1 1 0 1 0 0 f p , calcular: A100. a) A b) – A c) I d) 2I e) φ 4. Hallar la suma de los elementos de la matriz: C = (BA)t – 2A, si: A = – 2 1 2 0 4 2 1 1 1 f p ; B = – – – 6 2 1 3 4 5 2 0 2 f p a) –2 b) –1 c) 0 d) 1 e) 2 5. Calcular: – – 0 1 2 3 0 1 2 3 1 2 3 4 1 2 1 1 2 1 4 1 R T S S S S S > = V X W W W W W H G a) 5 10 15 20 R T S S S S S V X W W W W W b) 5 15 20 25 R T S S S S S V X W W W W W c) 5 15 25 30 R T S S S S S V X W W W W W d) 5 10 20 30 R T S S S S S V X W W W W W e) 5 15 25 35 R T S S S S S V X W W W W W
  • 115.
    115 www.trilce.edu.pe Cuarto añode secundaria Capítulo ¿De dónde surgieron los determinantes? Por supuesto, en el contexto de la resolución de sistemas de ecuaciones lineales. Pero no solamente ahí: una vez dentro del cálculo diferencial e integral, también en los sistemas de ecuaciones diferenciales, cambios de variables en métodos de integración, y en el estudio de propiedades de las formas cuadráticas en tres o más variables que se pueden ver asociadas, por ejemplo, a la teoría de números, pero que aparecen en muchas otras partes de las matemáticas. Es casi increíble pero se encuentra un método matricial en la China del 200 a.C.; se trata de un sistema de tres ecuaciones con tres incógnitas. Ya en el siglo XVI, Cardano ofreció un método para resolver un sistema lineal de dos ecuaciones, que es básicamente lo que conocemos como la "regla de Cramer'' (aunque no llega a la noción de determinante). Tampoco se puede dejar de reconocer en el trabajo Elements of curves de Witt, en 1660, lo que podría señalarse como una diagonalización de una matriz simétrica. Puede decirse que los sistemas de ecuaciones lineales fueron iniciados por Leibniz en 1678; de hecho, en 1693 usó índices en los coeficientes de un sistema de tres ecuaciones con dos incógnitas y, eliminando las variables, obtenía una expresión como "determinante". Se afirma que la primera aparición del determinante en Europa se dio en una carta de Leibniz a L'Hôpital, en 1683, e incluso usó el término "resultante'' para sumas combinatorias de términos de un determinante. Algo similar a la regla de Cramer se encuentra en algunos de sus trabajos. También estudió sistemas de coeficientes de formas cuadráticas, que lo empujaron hacia las matrices. Cardano Determinantes 19 En este capítulo aprenderemos . . Definición . . Regla de Sarrus . . Propiedades generales . . Menor complementario de una componente . . Método de Cramer
  • 116.
    Capítulo 116 Colegios TRILCE Central: 6198-100 19 Orden1 Orden 2 Propiedades • |A| = |At| • |AB| = |A||B| • B A B A = ; B ≠ 0 • |kA| =kn |A| k : Es un escalar ; A : una matriz de orden "n" Orden 3 A = [a11] A = a11 a12 a21 a22 A = a11 a12 a13 a21 a22 a23 a31 a32 a33 |A| = a11 |A| = a11 a22 –a21 a12 |A| = (a11a22 a33 +a12 a23a31+a21a32a13) – (a31a22a13+a21a12a33+a32a23a11) DETERMINANTES |A| o Det (A) "A" una matriz cuadrada Síntesis teórica
  • 117.
    Álgebra 117 www.trilce.edu.pe Cuarto añode secundaria Aplica lo comprendido Saberes previos 1. Resolver: • 2x – 1 = – x 3 1 → x = ____________ • 3(x – 2) = 4(x – 3) → x = ____________ • x x 2 3 6 5 + = → x = ____________ 2. Resolver: • x2 – 9 = 0 →CS=________________ • x2 – 5x = 0 →CS=________________ • x2 – 5x + 6 = 0 →CS=________________ 3. Hallar "x" en: x x 8 7 2 3 + = 38 4. Efectuar: 2 3 4 1 5 1 3 0 + - e e o o 5. Efectuar: 2 1 1 2 3 1 e e o o 1. Relacionar correctamente: a c b 0 A ad – bc a b a b B ab – cd a c d b C 0 a b c d b d + + D ab 2. Indicar verdadero (V) o falso (F) respecto a: B = 6 2 9 3 = G • |B| es positivo ....................................... ( ) • |B| = |Bt| ............................................. ( ) • |Bt| = 0 ................................................. ( ) • |B| es negativo ...................................... ( ) 3. Completar correctamente: • El ......... de la matriz identidad es la unidad. • El determinante es un valor asociado a una matriz ............... • En la matriz de orden 2: A = a b a b a + e o Su determinante equivale a: .................... 4. Calcular "x" en: x 5 2 1 =4 5. Calcular: 1 2 3 0 4 5 0 0 6
  • 118.
    Capítulo 118 Colegios TRILCE Central: 6198-100 Aprendemás 1. Relacionar correctamente las tablas: a b c d A ab a b c d ab ab bc ad B – a b c d c d a b C ad bc bc ad a b c d 2 2 2 2 D a c b d 2. Indicar verdadero (V) o falso (F) según corresponda: • El determinante de una matriz cuadrada es igual al determinante de su transpuesta...( ) • El determinante de la matriz identidad es cero.........................................................( ) • Si dos filas son iguales el determinante de la matriz es cero .........................................( ) • Si su determinante es cero, la matriz es simétrica ................................................( ) 3. Completar: • Al intercambiar dos filas o columnas contiguas en una matriz, el valor del determinante cambia de ________________ • Un escalar que multiplica a un determinante solo afecta a una __________ o ___________ • El método de Sarrus solo se aplica para matrices de orden _____________ 4. Calcular el determinante: – – – – 4 3 1 3 2 7 5 8 5 a) 100 b) 90 c) 80 d) 10 e) 0 5. Calcular: 1 1 1 5 7 8 25 49 64 a) 5 b) 4 c) 6 d) 3 e) 2 6. Indicar la suma de las soluciones al resolver: – – x x x 2 1 3 1 4 0 0 = a) 1 b) 2 c) 3 d) 4 e) 5 7. Calcular: P(–1; 0; 2), si: P(x;y;z) = x y z 2 1 0 4 1 3 a) 19 b) 20 c) 21 d) 22 e) 23 8. Hallar el determinante de la matriz: A = 14 387 14 386 14 388 14 387 = G a) 14 386 b) 1 c) 2 d) 14 387 e) 0 9. Si "a" y "b" son raíces de: x2 – 4x+1=0, calcular el determinante de: A = – α β β α β α + + = G a) 4 b) 9 c) 16 d) 25 e) 36 10. Calcular "x" al resolver: – x x x 4 3 3 6 2 4 2 3 5 + = 7 Indicar como respuesta: 3x+2. a) 2 b) 4 c) 6 d) 8 e) –2 11. Calcular el determinante de la matriz "x" que verifica: x 7 5 4 3 8 6 5 4 = = = G G a) 1 b) 2 c) 3 d) 4 e) –3 12. Indicar la suma de las soluciones al resolver: – – – x x x 3 5 6 1 3 6 1 1 4 + + = 0 a) 0 b) – 5 c) 6 d) 4 e) – 4 19
  • 119.
    Álgebra 119 www.trilce.edu.pe Cuarto añode secundaria Practica en casa 13. Resolver: x x x x x x x x x 1 2 3 5 7 1 2 + + + + + + + + – x 0 0 6 2 0 7 8 1 = 8 a) – 4 b) 6 c) 3 d) –2 e) 7 14. Un alumno del colegio Trilce tiene sus notas de Aritmética (A), Álgebra (X), Geometría (G) y Trigonometría (T), representados por los siguientes determinantes: G 4 0 1 = 15 ; A 1 2 3 = 46 X 2 0 0 2 0 3 1 5 = 200 ; T T 2 1 3 1 2 3 + = 19 ¿Cuál fue su mejor nota? 15. Si el ingreso diario de un producto está dado por la relación: I = P.Q., donde: I : Ingreso P : Precio unitario Q : Cantidad vendida ¿Cuál fue el ingreso mensual si está representado por el valor de los siguientes determinantes? P = 3 2 5 4 0 7 3 1 1 Q = 3 2 4 5 1. Relacionar correctamente: x 5 2 1 = 4 A x=4 x x 3 4 = 0 B x=14 x 2 16 8 = 0 C x=2 x 2 5 9 = 8 D x=0 2. Indicar verdadero (V) o falso (F) según corres- ponda: |A| = – – 1 3 2 4 ; |B| = – – 4 2 3 1 • |A| < |B|........................................ ( ) • |A| > |B|........................................ ( ) • |A| = |B|........................................ ( ) • |A| + |B| = – 4.............................. ( ) 3. Completar respecto al determinante: |M| = a a b b 1 1 1 1 1 2 2 • Es el determinante de ........................... • El valor de |M| es ................................ 4. Calcular el determinante: 2 5 1 1 3 4 3 2 3 5. Calcular: a b c a b c 1 1 1 2 2 2 6. Dadas las matrices: A = 3 1 1 1 e o y B = 4 0 2 3 e o ; hallar: A B AB 7. Calcular "x" al resolver: x x x 5 25 2 4 4 16 = 24 8. Calcular: |B| = 910 500 410 450 230 220 370 180 190 9. Calcular: |C| = 2012 0 0 2013 5 0 2014 25 2 10. Indicar el producto de las soluciones al resolver: – – x x x 5 8 0 2 0 1 1 3 2 3 0 + = 11. Resolver: – – – x 1 0 4 1 2 3 1 2 = 0
  • 120.
    Capítulo 120 Colegios TRILCE Central: 6198-100 Túpuedes 12. Calcular: |A| = 4 3 2 1 5 6 7 8 2 4 6 8 4 3 2 1 13. Hallar "|A|" si: A = b a b b c b c a c 1 1 1 2 + + + > H 14. Un alumno del colegio Trilce tiene sus notas de Aritmética (A), Álgebra (X), Geometría (G) y Trigonometría (T), representados por los siguientes determinantes: X 3 4 2 = 52 ; A 2 4 5 = - 54 G 3 2 1 0 4 0 0 2 = 96 ; T T 2 1 4 2 3 5 + = 62 ¿Cuál fue su mejor nota? 15. Si el ingreso diario de un producto está dado por la relación: I = P.Q., donde: I : Ingreso P : Precio unitario Q : Cantidad vendida ¿Cuál fue el ingreso mensual si está representado por el valor de los siguientes determinantes? P = 2 5 2 3 2 3 5 4 4 ; Q = 5 3 3 6 19 1. Sea la progresión geométrica: ÷÷2:n2:n3:n4... cuya razón es: k2; se cumple en ella que la suma de los cuatro primeros términos es igual a 80. (k ∈ +). Hallar: 2a – b, a partir del siguiente resultado: a 1 b 2 ak2 k2 bk2 2k2 ak3 k3 bk3 2k3 ak k bk 2k + + + =120 a) 1 b) 2 c) 3 d) 4 e) 6 2. Si "A" es una matriz definida por: A = h –1 0 0 hx h –1 0 hx2 hx h –1 hx3 hx2 hx h , entonces el valor del "Det(A)", es: a) h3(x+h)3 b) x3(x+h) c) (x+h)3 d) x(x+h)3 e) h(x+h)3 3. Calcular: 0 a b c –a 0 d e –b –d 0 f –c –e –f 0 a) (af+be – cd)2 b) (af – be+cd)2 c) (af – bd+ce)2 d) (ad+bf – ce)2 e) (ad – bf+ce)2 4. Calcular: x 0 –1 1 0 1 x –1 1 0 1 0 x–1 0 1 0 1 –1 x 1 0 1 –1 0 x a) (x2+x+1)(x3+x+1) b) (x2 – x+1)(x3+1) c) (x2 – x+1)(x3 – x – 1) d) (x2 – x – 1)(x3 – x – 1) e) (x2 – x+1)(x3 – x+1) 5. Hallar: x 1 0 0 ... 0 n–1 x 2 0 ... 0 0 n–2 x 3 ... 0 0 0 n–3 x ... 0 . . . . . . . . . . . . . . . 0 0 0 0 ... x a) k n 1 = % (x+n – k) b) k n 1 = % (x+n+2k) c) k n 1 = % (x+n – 2k) d) k n 1 = % (x+n+1 – 2k) e) k n 1 = % (x+n – 1 – 2k)
  • 121.
    121 www.trilce.edu.pe Cuarto añode secundaria Capítulo Gabriel Cramer Fecha y lugar de nacimiento: 31 de julio de 1704 en Génova (Suiza). Fecha y lugar de fallecimiento: 4 de enero de 1752 en Bagnols- sur-Cèze (Francia). Un poco de su vida : Cramer viajó bastante y conoció a muchos grandes matemáticos de su época, con los que mantenía correspondencia intercambiando información sobre nuevos descubrimientos matemáticos. Aunque la regla lleva su nombre, hay razones para pensar que Mc Laurin usó esta regla antes. Escribió sobre filosofía de la leyes y del Gobierno, y sobre la historia de las matemáticas. Trabajó en una oficina pública, participó en la artillería y en actividades de fortificaciones para el Gobierno, instruyó a trabajadores sobre técnicas de reparación de catedrales. El trabajo más conocido es Introduction á l´Analyse des Lignes Courbes Algebriques (1750); estudió y clasificó las Curvas Algebraicas (la regla de Cramer aparecía en el apéndice). El exceso de trabajo, combinado con la caída de un carruaje provocaron su fallecimiento. Fue una persona de buen corazón y agradable, nunca contrajo matrimonio. Cramer Sistema de ecuaciones 20 En este capítulo aprenderemos . . Definición, forma general de un sistema lineal . . Solución de un sistema, sistemas equivalentes . . Clasificación de los sistemas lineales . . Método de resolución de un sistema lineal
  • 122.
    Capítulo 122 Colegios TRILCE Central: 6198-100 20 SISTEMASDE ECUACIONES Definición Resolución Clasificación Igualación Compatible Determinado Indeterminado Incompatible Reducción Sustitución Cramer (1er grado) Síntesis teórica
  • 123.
    Álgebra 123 www.trilce.edu.pe Cuarto añode secundaria Aplica lo comprendido Saberes previos 1. Resolver: • – x x 3 4 2 5 + = → x = • – – x x 2 2 1 3 3 1 + = x → x = 2. Resolver: • – x 4 = 5 → x = • – x 1 3 = 2 → x = 3. Resolver: • x x 1 1 1 6 5 + + = → CS = • – x x 2 1 3 1 6 1 + + = → CS = 4. Resolver: • 4x2 – 49 = 0 → C.S. = { ; } • 9x2 – 1 = 0 → C.S. = { ; } 5. Resolver: • x2 – x = 20 → C.S. = { ; } • x2 + x = 30→ C.S. = { ; } 1. Resolver: – x y x y 9 1 + = = ) A xy=15 – x y x y 2 11 2 1 + = = ) B x+y=5 x y x y 2 11 2 4 + = + = ) C xy=20 x y x y 3 3 3 13 + = + = ) D x+y=4 2. Indicar verdadero (V) o falso (F) dado el sistema: x y x y 4 5 2 5 6 1 + = + = ) • Es compatible indeterminado................( ) • No tiene solución..................................( ) • Es compatible determinado...................( ) • Se cumple que: x+y=–1......................( ) 3. Completar respecto al sistema: mx y x my 1 1 + = + = ) • Si: m=1, el sistema es ............................. • Si: m=–1, el sistema es ........................... • Si: m=2, el sistema es ............................. 4. Indicar el valor de "x+y" del sistema: x y x y 7 4 3 5 3 1 + = + = ) 5. Calcular "x" al resolver el sistema: x y x y 4 3 3 2 6 3 + = + = Z [ ] ] ]
  • 124.
    Capítulo 124 Colegios TRILCE Central: 6198-100 Aprendemás 1. Relacionar al sistema: ax by c mx ny p + = + = ) Sistema incompati- ble A m a n b p c = = Sistema compatible determinado B m a n b ! Sistema compatible indeterminado C m a n b p c ! = 2. Indicar verdadero (V) o falso (F) según corresponda: • El sistema incompatible tiene infinitas soluciones............................................. ( ) • El sistema indeterminado no tiene solución ............................................................. ( ) • Todo sistema inconsistente es incompati- ble ................................................ ( ) • Todo sistema indeterminado es inconsis- tente ................................................ ( ) 3. Completar: • Un sistema lineal es de ............... grado. • Se usa los determinantes para resolver un sistema lineal usando la regla de ................. • Las ecuaciones de un sistema lineal, gráficamente representan .......... en el plano cartesiano. 4. Calcular "xy" al resolver: x y x y 2 3 8 4 5 14 + = + = ) a) 1 b) 2 c) 3 d) 4 e) 5 5. Resolver: – x y x y 7 3 2 4 + = = * Indicando el valor de "x+y" a) 3 b) 7 c) 10 d) 12 e) 15 6. Calcular "x – y" al resolver: 1 2 6 7 2 1 3 4 x y x y + = + = Z [ ] ] ] a) 2 b) 3 c) 1 d) –1 e) –2 7. Calcular "x" al resolver: ( ) ( ) ( ) ( ) x y x y 2 3 3 2 18 3 4 4 3 36 + + + = + + + = ) a) –12 b) –6 c) 0 d) 6 e) 12 8. Calcular "a" en el sistema incompatible: ( ) ( ) a x ay x a y 2 2 7 5 3 8 + + = + + = ) a) 2 b) 4 c) 6 d) 8 e) 10 9. Indicar el valor de "m" en el sistema indeterminado: – – mx y x my 1 1 + = = ) a) 1 b) – 1 c) ±1 d) 2 e) – 2 10. Calcular "m" para que el siguiente sistema sea inconsistente: ( – ) ( – ) m x y x m y 3 3 5 2 2 7 + = + = ) a) 1 b) 3 c) 5 d) 7 e) 9 11. Calcular "m" para que el siguiente sistema tenga solución única: x y x y x my 2 3 13 4 5 23 6 18 + = + = + = Z [ ] ] ] a) 2 b) 4 c) 6 d) 7 e) 8 20
  • 125.
    Álgebra 125 www.trilce.edu.pe Cuarto añode secundaria Practica en casa 12. Calcular "a" para que el sistema siguiente sea compatible determinado: – – – – x y x y x ay 3 1 5 7 11 9 35 = = = Z [ ] ] ] a) 3 b) 5 c) 7 d) 9 e) 11 13. Calcular "6x" del sistema: – – – x y x y x y x y 3 2 3 4 3 3 2 3 4 1 + + = + = Z [ ] ] ] a) 1 b) 3 c) 5 d) 7 e) 9 14. Edú, Mathías y Carla pueden soldar 37 metros lineales por hora cuando trabajan juntos. Edú y Mathías juntos pueden soldar 22 metros lineales por hora, mientras que Edú y Carla juntos pueden soldar 25 metros lineales por hora. ¿Cuántos metros lineales por hora pueden soldar cada uno de ellos por separado? 15. Un ciclista tiene un promedio a distintas velocidades cuesta arriba, en terreno llano y cuesta abajo. Él estima el siguiente kilometraje para sus tres últimos recorridos: km cuesta arriba km terreno llano km cuesta abajo Tiempo total (horas) 2 15 5 1,5 6 9 1 1,4 8 3 8 1,6 ¿Cuáles son las velocidades promedio cuesta arriba, en terreno llano y cuesta abajo? 1. Relacionar correctamente: x y x y 2 3 4 4 6 8 + = + = ) A Compatible determinado x y x y 10 15 30 2 3 5 + = + = ) B Comtapible Indeterminado x y x y 2 3 5 3 2 5 + = + = ) C Incompatible 2. Indicar verdadero (V) o falso (F) según corres- ponda: • Todo sistema incompatible es inconsistente ...............................................................( ) • Todo sistema inconsistente es indetermina- do ..........................................................( ) • Un sistema compatible puede tener dos soluciones............................................... ( ) • El sistema incompatible no tiene solución.... ( ) 3. Dado el sistema: ax by c bx ay d + = + = ) Completar: • El sistema es inconsistente si .............. • El sistema es indeterminado si ..................... • El sistema es .......... si: a=b y c ≠ d 4. Calcular: (x + y)y – x , al resolver: – – x y x y 2 5 26 3 4 7 + = = ) 5. Calcular "xy" al resolver: x y x y 2 3 6 4 2 8 3 2 2 4 + = + = ) 6. Indicar el valor de "7y" luego de resolver: ( ) ( ) ( ) ( ) x y x y 3 5 5 3 36 4 2 2 4 18 + + + = + + + = ) 7. Indicar "x" que verifica el sistema: 4 3 4 2 – 6 –3 x y x y + = = Z [ ] ] ]
  • 126.
    Capítulo 126 Colegios TRILCE Central: 6198-100 Túpuedes 8. Resolver e indicar el valor de "y": 3 – 4 5 2 1 5 2 x y x y = + = Z [ ] ] ] ] 9. Para qué valor de "m" el siguiente sistema: ( – ) ( ) m x y x m y 2 3 4 6 2 1 12 + = + + = ) tiene infinitas soluciones. 10. Hallar "m" para que el sistema sea incompatible: ( ) ( ) m x y m x y 1 2 5 7 2 4 8 + + = + + = ) 11. Calcular "a2 + b2" en el siguiente sistema com- patible indeterminado. ( – ) – ( – ) – x y x y 3 5 10 4 3 5 α β = = ) 12. Calcular " x y + " al resolver: – x y x y 9 4 108 3 2 18 = + = ) 13. Luego de resolver el sistema: x y x y x y x y 3 2 2 3 7 10 2 2 3 2 3 7 14 – – – – – + + = + + + = ) Indicar el valor de "3x – 2y". 14. La edad de Edú es la suma de las edades de Fatima y Mathías. La edad de Fatima es 2 años más que la suma de las edades de Mathías y Marco. La edad de Mathías es cuatro veces la edad de Marco. La suma de las cuatro edades es 42. ¿Qué edad tiene Edú? 15. En una feria campestre los boletos para los adultos se venden en $ 5,50; para los jóvenes en $ 4,00 y para los niños $ 1,50. El día de la apertura, el número de boletos para jóvenes y niños que se vendieron fue 30 más que la mitad de los boletos de adultos vendidos. El número de boletos para jóvenes vendidos tiene cinco más que cuatro veces el número de boletos para niños. ¿Cuántos boletos de cada tipo se vendieron, si la venta total de boletos ascendió a $ 14 970? 20 1. Calcular "y" al resolver: – x y xy x y 2 8 9 2 1 + + = = ) a) 4 b) 6 c) 8 d) 16 e) 32 2. Hallar "xy" del sistema: – – – – x y x y x y x y 4 3 2 7 2 5 3 2 + + = + + = a) 2 b) 3 c) 4 d) 5 e) 6 3. Calcular "xyz" al resolver: 1 1 – 1 6 1 – 1 1 4 1 1 1 x y z x y z y z x + = + = + = Z [ ] ] ] ] ] ] a) 2 1 b) 90 1 c) 60 1 d) 30 1 e) 1 4. Indicar "xy" luego de resolver el sistema: – – – – – – x a a y b b a b x a a y b b a b + = + = Z [ ] ] ] ] a) a b) b c) a – b d) a+b e)1+ a b ab + + 5. Indicar "x – y" al resolver: ( – ) – ax by a b bx ay a b 2 2 2 2 2 + = + = ) a) a+b b) a – b c) a d) b e) 1
  • 127.
    127 www.trilce.edu.pe Cuarto añode secundaria Capítulo Desigualdades e inecuaciones lineales 21 En este capítulo aprenderemos . . Desigualdades . . Inecuaciones lineales Números reales En la gran mayoría de los temas que se tratan en Matemática, se tiene como Universo un conjunto que es llamado el conjunto de los números reales. Conoceremos algunas de sus propiedades fundamentales; además, se tendrá una idea descriptiva de dicho conjunto. De una manera inductiva se analizará la formación del conjunto universo de los números reales, empezando por los números naturales, considerados como un conjunto primitivo en la construcción de los números. Veremos como surge la necesidad de aumentar dicho conjunto para formar el conjunto de los números enteros, continuando con los racionales y paralelamente con los irracionales, hasta llegar finalmente al conjunto universo de los números reales. Definición número real, todo número racional o irracional y se designa por la letra . Los números reales se expresan en forma decimal, un número entero, un decimal exacto, un decimal periódico o un decimal con infinitas cifras no periódicas. En Matemática, los números reales incluyen a los números racionales y los números irracionales.
  • 128.
    Capítulo 128 Colegios TRILCE Central: 6198-100 21 DESIGUALDADES Definición Teoremas •Notación • Relación de orden C ∈ R Operaciones entre desigualdades Inecuaciones Solución Inecuaciones de 1er. grado Sumando o restando "C" a los 2 miembros Multiplicando o dividiendo por "C" a los 2 miembros Elevando a exponente par Elevando a exponente impar Multiplicación División Suma Resta Intervalos No acotados Acotados Síntesis teórica
  • 129.
    Álgebra 129 www.trilce.edu.pe Cuarto añode secundaria Aplica lo comprendido Saberes previos 1. Completar: • El opuesto de – 6 es ................ • El opuesto de 4 3 es ............... • El recíproco de – 6 es ............... • El recíproco de 4 3 es ............... 2. Indicar si los valores son reales o imaginarios en: • x = –16 → x es ......................... • y = –8 3 → y es ......................... • z = – 25 → z es ......................... • w = (– ) 4 2 → w es ......................... 3. Completar usando los símbolos mayor (>), menor (<) o igual (=). • 4 3 .......... 4 5 • – 4 3 .......... – 4 5 • 2 1 .......... 3 2 • – 2 1 .......... – 3 1 4. Resolver: • x2 + 1 = 0 → CS= .................................. • x2 – 2 = 0 → CS= .................................. 5. Resolver: • x + – – x x 4 1 4 4 1 = + → CS= ..................... • 5(x – 6) = 3(x – 6) → CS= ........................ 1. Relacionar correctamente: a+b=b+a A Ley distributiva a(b+c)=ab+ac B Ley conmutativa a(bc)=(ab)c C Elemento neutro a+0=0+a=a D Ley asociativa 2. Indicar verdadero (V) o falso (F) en: • Se cumple siempre: x<y → x y 1 1 > ..................................( ) • Se cumple siempre: x<y → x3<y3 ..............................................( ) • Se cumple siempre: x<y → x2<y2 ...............................................( ) • Se cumple siempre: a<x<b → a2<x2<b2 ...............................( ) 3. Completar correctamente: • Si: x ∈ 〈 – 3 ; 2〉 → x2∈ ....................... • Si: x ∈ 〈 0 ; 1〉 → x 1 ∈ ......................... • Si: x ∈ 〈– 2 ; 3〉 → x3 ∈ ....................... 4. Resolver: – – x x 2 1 3 1 + <1 5. Resolver: (x – 1)(x – 5) ≥ (x – 3)2
  • 130.
    Capítulo 130 Colegios TRILCE Central: 6198-100 Aprendemás 1. Relacionar correctamente: a ≥ b A ab+a3 ≤ 0 b ≤ a ≤ 0 B a2 ≥ b2 0 ≤ b ≤ a C a3 ≥ b3 a ≤ 0 ≤ b D a2 ≤ b2 2. Indicar verdadero (V) o falso (F) según corres- ponda: • x ≥ 1 → x2 ≥ 1.......................................( ) • –1 < x ≤ 2 → 0 ≤ x2 ≤ 4.......................( ) • –4 < x ≤ – 2 → 4 ≤ x2 ≤ 16..................( ) • x ≤ – 2 → x2 ≤ 4...................................( ) 3. Completar adecuadamente: • Representado gráficamente como un segmento de recta, al conjunto de infinitos puntos reales se le denomina ..................... • Ningún número real elevado al cuadrado puede ser ............... • El único número real que no tiene inversa es el ............... 4. Si: –2 < x ≤ 3, calcular el intervalo de: x2 – 1 a) ]– 1 ; 8] b) [3 ; 9] c) ]3 ; 8] d) [– 1 ; 8] e) ]– 1 ; 8[ 5. Si: x ∈ 〈– 2 ; 5], hallar el intervalo de variación de: M = – x x 6 2 1 + a) ; 8 3 11 ; E b) – ; 8 3 11 ; E c) – ; 8 3 3 ; E d) – ; 11 8 3 ; e) ; 8 3 11@ 6. Si: x, y ∈ +, calcular el máximo valor que puede tomar "xy", si: x+y=14 a) 50 b) 49 c) 48 d) 7 e) 0 7. Si: x ∈ +, indicar el mínimo valor que toma: x x 6 150 + a) 5 2 b) 5 c) 10 d) 10 e) 25 10 8. ¿Cuántos valores enteros negativos verifican? – – x x x 3 6 2 4 1 < a) 2 b) 1 c) 3 d) 5 e) Ninguno 9. Indicar la suma de los valores enteros que verifican: 1 – 2x < 10 + x < 15 – 4x a) – 2 b) – 6 c) – 4 d) – 3 e) – 5 10. Indicar el menor valor que puede tomar "x" en: – x x 3 2 1 4 3 1 + + ≥ x + 3 a) 5 b) 8 c) 4 d) –3 e) 7 11. Indicar la raíz cuadrada del mayor número entero que verifica la inecuación: x x x 6 1 2 1 2 1 5 3 1 10 2 3 < + + + + ` ` ` j j j a) 5 b) 3 c) 4 d) 2 e) 6 12. Indicar cuántos valores enteros de "x" verifican el sistema: 9 2 –3 5 –1 2 3 2 5 3 –2 4 x x x x < > + + + Z [ ] ] ] a) 5 b) 3 c) 4 d) 2 e) 1 13. Para: a<b<0, calcular el máximo valor que podría tomar "x" en la desigualdad: ( ) – a b x b a a b b a 1 4 2 2 # + + c m a) ( ) b a b a 4 2 + b) ( ) a a b b 4 2 + c) a b ab 4 + d) b a 4 2 e) a b 4 2 21
  • 131.
    Álgebra 131 www.trilce.edu.pe Cuarto añode secundaria Practica en casa 1. Relacionar correctamente: b<0<a A 0< a 1< b 1 a>b>0 B a – b<0 a<b<0 C ab<0 a<b D ab>0 2. Indicar verdadero (V) o falso (F) según corresponda: • 0<x<1 → x 1>1 ...................................( ) • 0<x<1 → x 1 2 > x 1 3 ...............................( ) • – 1<x<1 → 0 ≤ x3 ≤ 1 .........................( ) • –1<x ≤ 0 → x3<x2 ...............................( ) 3. Completar adecuadamente: • El ............................ cerrado incluye a los extremos. • La media aritmética de números positivos, siempre es ............ o .............. que la media geométrica. • La media aritmética es igual a la media geométrica cuando los elementos que la conforman son ..................... 4. Sea: a; b; c ∈ +; hallar el intervalo de "M" en: M= b a c b a c + + 5. Si: a<m<b, ¿cuál o cuáles de las siguientes afirmaciones son verdaderas? I. m2 – (a+b)m+ab<0 II. – a m 2 2 ∉ III. a–1>b–1 6. Si: x ; y ∈ +, tal que: x + 2004y = 2004 , indique el máximo valor de "xy". 7. Si: x > 5, ¿cuál es el mínimo valor que toma la expresión: E(x) = x + x 5 49 - ? 8. Indicar cuántos valores enteros positivos verifican: – – x x x 2 3 2 2 1 4 < 9. Indicar la suma de los valores enteros de "x" que verifican: – x 2 3 6 1 3 2 $ $ 10. Indicar cuántos valores enteros de "x" verifican el sistema: 2x+8 ≤ 5x – 1 ≤ 3x + 7 11. Resolver el sistema: – –3 2 –5 x x x x 7 4 9 4 3 10 < > / + 12. Si: a>0, resolver: – a x a x a 1 2 1 2 > + + + 14. Las lecturas de temperaturas con las escalas Fahrenheit y Celsius se relacionan mediante la fórmula: C= 9 5 (F-32). ¿Quévaloresde"F"corresponden a los valores de "C" tales que: 30 ≤ C ≤ 40? 15. La producción estimada "x" en la refinería "La Pampilla" verifica: 200 000 ≤ 5x - 4 500 000 ≤ 225 000, donde "x" es la medida en barriles de petróleo. Determinar: • La producción máxima de la refinería. • La producción mínima de la refinería.
  • 132.
    Capítulo 132 Colegios TRILCE Central: 6198-100 Túpuedes 1. Sea: a>0 y b>0, determinar el menor valor de "k" tal que: ( ) a b a b 3 3 3 + + ≤ k ; k ∈ . a) 2 b) 3 c) 4 d) 5 e) 6 2. Si: a ; b ; c ∈ + , se puede afirmar que: k = ( )( ) abc a b c a b c 2 2 2 + + + + es: a) k≤1 b) k≤2 c) k≥1 d) k≥9 e) k≤20 3. Si: x>0, calcular el mínimo valor de la expresión: K = x + x 4 2 a) 3 3 b) 2 3 c) 2 3 3 d) 3 2 3 e) 3 4. Sabiendo que: a ; b ; c ∈ + donde: a ≠ b ≠ c ; indicar el menor valor entero que puede tomar: k = (a + b + c) (a–1 + b–1 + c–1) a) 9 b) 10 c) 8 d) 11 e) 6 5. Calcular el mínimo valor positivo de: E= – b a a b c + + , si f(x)=ax2+bx+c es no negativo x R a 0 > / 6 ! a) 3 b) 2 c) 4 d) 2 5 e) 2 7 21 13. Si: a>b; además: a y b ∈ +, resolver: b ax a b a bx b a < + + 14. Las lecturas de temperaturas con las escalas Fahrenheit y Celsius se relacionan mediante la fórmula: C = 9 5 (F - 32). ¿Qué valores de "F" corresponden a los valores de "C" tales que: 50 ≤ C ≤ 60? 15. La producción estimada "x" en la refinería "La Pampilla" verifica: 100 000 ≤ 30x - 5 600 000 ≤ 325 000 donde "x" es la medida en barriles de petróleo. Determinar: • La producción máxima de la refinería • La producción mínima de la refinería.
  • 133.
    133 www.trilce.edu.pe Cuarto añode secundaria Capítulo Inecuación de grado superior Una inecuación es una expresión matemática la cual se caracteriza por tener los signos de desigualdad; una expresión algebraica acompañado con una desigualdad nos da como resultado un conjunto en el cual la variable independiente “x” puede tomar el valor cualesquiera de ese conjunto cumpliendo esta desigualdad. x y Región de viabilidad La región de viabilidad en un problema de programación lineal está definida por un juego de inecuaciones. Otras aplicaciones de la programación lineal Inecuaciones polinomiales fraccionarias 22 En este capítulo aprenderemos . . Inecuaciones polinomiales . . Inecuaciones fraccionarias
  • 134.
    Capítulo 134 Colegios TRILCE Central: 6198-100 22 INECUACIONES POLINOMIALESY FRACCIONARIAS De 2do grado Método de los puntos críticos y signos en los intervalos Criterio del discriminante Aplicación directa de las propiedades en R Inecuaciones de grado superior Inecuaciones fraccionarias Síntesis teórica
  • 135.
    Álgebra 135 www.trilce.edu.pe Cuarto añode secundaria Saberes previos 1. Resolver: • – – x x 3 1 5 2 1 > • x x 6 3 1 $ + 2. Si: x ∈ 〈1; 7] , indicar a qué intervalo pertenece: • (8 – x) ∈ .......... • (2x – 1) ∈ .......... 3. Si: x ∈ [2; 5〉, indicar el intervalo de variación de: • x 1 3 ! + c m .......... 4. Si: x∈〈–2; 6〉, indicar los intervalos de variación de: • (x2 – 4) → x ∈ • (x – 4)2 → x ∈ 5. Si: x ∈ [1; 5], indicar el intervalo de variación de: • x x 1 2 + + c m ∈ .......... 1. Relacionar correctamente: x2+1 ≥ 0 A x ∈ φ x2+1<0 B x ∈ {1} x2 – 1≤ 0 C x ∈ (x – 1)2 ≤ 0 D x ∈ [–1 ; 1] 2. Indicar verdadero (V) o falso (F): • Si: x2 – x+1<0 → x ∈ φ ........................( ) • Si: x2 – x+1>0 → x ∈ .......................( ) • Si: x2 – x>0 → x ∈ 〈0 ; 1〉 .....................( ) • Si: x2+x<0 → x ∈ φ ..............................( ) 3. Completar: • Si: (x – 5)2<0 → x ∈ ........... • Si: (x – 5)2 ≤ 0 → x ∈ ........... • Si: (x – 5)2 ≥ 0 → x ∈ ........... • Si: (x – 5)2 >0 → x ∈ ........... 4. Resolver: (x – 2)(x – 4) (x – 6) < 0 5. Resolver: (x2+4)(x2 – 4) ≥ 0 Aplica lo comprendido
  • 136.
    Capítulo 136 Colegios TRILCE Central: 6198-100 Aprendemás 1. Relacionar correctamente: (x – n)2 ≥ 0 A x ∈ { } (x – n)2 ≤ 0 B x ∈ – {n} (x – n)2 < 0 C x ∈ {n} (x – n)2 > 0 D x ∈ 2. Indicar verdadero (V) o falso (F) según corresponda: • Si: –3<x<4 → 9<x2<16....................( ) • Si: –5<x<–2 → 0<x2<25..................( ) • Si: – 6<x<5 → 0 ≤ x2<36..................( ) • Si: x>–1 → x3>–1...............................( ) 3. Completar: • En una inecuación fraccionaria, los puntos críticos que provienen del ................. siempre son abiertos. • Si el discriminante de un polinomio de segundo grado es positivo, se aplica el método de los puntos ............. • Un polinomio de segundo grado será no negativo, si el coeficiente principal es positivo y el ............ negativo o cero. 4. Resuelva: 15x2 – 2x – 8 ≤ 0; calcula el producto del mínimo y el máximo valor de su conjunto solución. a) 15 4 b) – 5 2 c) – 15 1 d) – 15 8 e) 15 8 5. Si: 〈–∞ ; b] ∪ [1; +∞〉, es el conjunto solución de la inecuación: 2x2+ax+1≥ 0; calcular: b – a a) 7 b) 2 7 c) – 2 3 d) 2 1 e) 4 1 6. Resuelva la inecuación cuadrática: x2+14x+49 ≥ 0 a) 〈 3 5 ; +∞〉 b) 〈–∞; –2] ∪ 〈3;+∞〉 c) + d) φ e) 7. Calcular el valor de (a – 2) si la inecuación en "x": x2 + 2(1 – 2 )x+ a ≤ 0, se verifica para un solo valor de "x". a) 2 b) 1+2 2 c) 2 2 – 1 d) 2 2 e) 1 – 2 2 8. Resuelva la inecuación polinomial: (x+2)(4x – 1)(–x + 3) > 0 e indica cuántos enteros no negativos la verifican. a) 4 b) 3 c) 2 d) 1 e) 0 9. Hallar el máximo valor entero de "M" de modo que se cumpla lo siguiente: x2 – 5x+4 – M ≥ 0 ; ∀ x ∈ a) – 3 b) – 5 c) – 4 d) 0 e) –2 10. Luego de resolver la inecuación: (x – 4)5 (x2 – x+2)2 (2x – 1)3 (x4 – 16)<0 se obtiene: C.S. = 〈– a ; a 1〉 ∪ 〈a ; b〉 Calcular el valor de "ab". a) 2 b) 4 c) 6 d) 8 e) 12 11. Luego de resolver la inecuación: (x2 – x)2 (x3 – 1)(2x2 – 3x+1) (2x – 1)4<0 se obtiene: C.S. = 〈– ∞ ; m〉 – {n} Calcular el valor de: mn. a) 9 b) 8 c) 4 d) 1 e) 0 12. Resuelva las siguientes inecuaciones: > – 0 – – 0 x x x x x 4 2 1 1 2 2 / G + + e indica el intervalo solución común. a) 〈–4 ; 2 1〉 b) 〈– 2 ; 2 1] c) 〈–2; +∞〉 d) 〈– 4 ; 2 1] e) 〈–2 ; 2〉 13. Luego de resolver la inecuación fraccionaria: – – x x x 2 1 2 1 + <0, se obtiene: C.S.= 〈a;0〉 ∪ 〈b;–a〉 Calcular el valor de (2b + a). 22
  • 137.
    Álgebra 137 www.trilce.edu.pe Cuarto añode secundaria Practica en casa a) 0 b) 2 1 c) 1 d) 2 e) 4 14. Un rebaño de venados se introduce en una isla pequeña. Al principio el rebaño aumenta con rapidez; pero finalmente, el alimento disminuye y la población también. Suponga que el número "N(t)" de venados, a los "t" años, es: N(t) = - t4 + 21t2 + 100, donde: t > 0 Determine los valores de "t" para los cuales: N(t) > 0. 15. Un fabricante de cierto artículo ha estimado que su ganancia en miles de dólares está dada por la expresión: - 6x4+30x2 - 10, donde "x" (miles) es el número de unidades producidas. ¿Qué nivel de producción le permitirá obtener una ganancia de al menos $ 14 000? 1. Relacionar correctamente: x2 ≤ 9 A x ∈ φ (x2+3)(x–3) ≤ 0 B x ∈ x2 ≤ –9 C x ∈ [–3 ; 3] x2 ≥ –9 D x ∈ 〈–∞ ; 3] 2. Indicar verdadero (V) o falso (F) según corres- ponda: • Si: x2 ≤ 0, entonces: x ∈ φ ....................( ) • Si: x2 ≥ 0, entonces: x∈ ....................( ) • Si: x3 ≤ 0, entonces: x ∈ –...................( ) • Si: x3 ≥ 0, entonces: x ∈ +..................( ) 3. Completar al resolver las inecuaciones: • Si: – – x b x a < 0 ; a<b → x ∈ .............. • Si: (x – a)(x – b) ≥ 0 ; a>b → x ∈ .............. • Si: (x – a)2(x – b) ≤ 0 ; a<b → x ∈ .............. 4. Resolver: 3x2 – x –10 > 0 5. Resolver la siguiente inecuación cuadrática: 4x2 – 4x + 6 ≤ 0 6. Luego de resolver la inecuación: ax2+bx+c ≤ 0, por el criterio de los puntos críticos, se obtiene: C.S.=[ 2 1; 2] . Calcular el valor de: – a b c 7. Hallar el mínimo valor entero de "a", que verifique la inecuación: 1+8x–3x2<a; ∀x∈ . 8. Resolver: x3 > x 9. Dadas las inecuaciones: • – x x 2 2 1 + < 1 → C.S.=A • – x x 1 1 + > 0 → C.S. = B Hallar "A – B". 10. Indique el conjunto solución de: x3+x2 ≤ 42x 11. Resolver: (x+6)4 (x+2)6 (x – 4)8 (x – 3)11 > 0 12. Indica la suma de valores enteros que verifican: ( )(– – ) (– )( – ) x x x x x 9 4 8 2 8 2 2 + + + ≤ 0 13. Resuelva la inecuación polinomial: (x – 2)(x – 4)(x – 6) ... (x – 44)<0 indicar la suma de soluciones enteras.
  • 138.
    Capítulo 138 Colegios TRILCE Central: 6198-100 22 14.El precio de venta de un artículo está dado por: p = (200 - 3q) dólares, en donde "q" es el número de artículos vendidos. El costo de producir estos "q" artículos es: C=(650+5q) dólares. ¿Cuántas unidades de este artículo se deben producir y vender de manera que la utilidad no sea menor que 2500 dólares? 15. Un rebaño de venados se introduce en una isla pequeña. Al principio el rebaño aumenta con rapidez, pero finalmente, el alimento disminuye y la población también. Suponga que el número "N(t)" de venados, a los "t" años, es: N(t) = - t4 + 32t + 144 ; donde: t > 0 Determine los valores de "t" para los cuales: N(t)>0. 1. El C.S. de la inecuación: ( – ) – ( – )( ) – – a b x a b x x a b x 1 1 1< + + es: 〈– ∞ ; – 1〉; entonces: a) a – b = 2 b) b – a = 1 c) b + 2a = 1 d) 3b + 2 = a e) b – 2a = 1 2. Resolver: (x – 2)3 . . .( – 4) . – x x x x 1 3 64 5 7 6 2 4 + + ≥ 0 a) [–3; –1] ∪ [2 ;+∞> b) [–3; –1] ∪ [2; 8] c) [–3; –1] ∪ [2; 8] ∪ {–8} d) e) + 3. Resuelva: x(2x + 1) (x – 2) (2x – 3) > 63 Indique el producto de valores enteros negativos mayores que –5. a) 6 b) –6 c) 24 d) –24 e) 12 4. Determinar el conjunto "A", si: A = / ( – ) ( – ) – ( – ) ( – ) – x x x x x 19 1 19 2 19 2 19 4 < + + ! ' 1 3 3 2 2 a) x<17 b) 7<x<19 c) 0<x<17 d) x>19 e) 0<x<19 5. Indique las soluciones negativas de la inecuación: – – ( – – )( )( – ) x x x x x x x 2 2 2 35 2 1 5 3 2 2 3 + + ≥ 0 a) – b) 〈–1; 0〉 c) 〈–7; 0〉 d) [–5; –2] e) [–5; –1] Tú puedes
  • 139.
    139 www.trilce.edu.pe Cuarto añode secundaria Capítulo Algo de historia de los números irracionales La introducción de los distintos sistemas de números no ha sido secuencial. En el siglo VII a.C, los griegos descubrieron las magnitudes irracionales, es decir números que no pueden ser expresados a través de una fracción, al comparar la diagonal y el lado de un pentágono regular o la diagonal y el lado de un cuadrado; familiarizados con la extracción de las raíces cuadradas y cúbicas, sin embargo no conocían los números negativos y el cero; tampoco tenían un sistema de símbolos literales bien desarrollado. Cuando la matemática Griega comenzó a declinar, Diofanto abandonó la representación geométrica de los números y empezó a desarrollar las reglas del Álgebra y Aritmética, utilizando un literal, por ejemplo, para representar las incógnitas de una ecuación. Fueron los indios, entre los siglos V- XV, los que inventaron el sistema de numeración actual, introdujeron los números negativos y comenzaron a operar con los números irracionales de forma semejante que con los racionales, sin representarlos geométricamente. Utilizaban símbolos especiales para las operaciones algebraicas, como la radicación, encontraron métodos para resolver ecuaciones y descubrieron la fórmula del binomio de Newton (en forma verbal). A principios del siglo XVI, los italianos Tartaglia y Ferrari lograron resolver por radicales, de forma general, las ecuaciones de tercer y cuarto grado. La notación algebraica se perfecciona gracias a Viéte y Descartes. A mediados del siglo XVII en Gran Bretaña, Neper inventa los logaritmos y Briggs elabora las primeras tablas de logaritmos decimales. A partir de esta época el nacimiento del análisis hizo que se despreciase un poco el álgebra debido al interés sobre los estudios de magnitudes variables. Los matemáticos G. Cantor, R. Dedekind, K. Weiertrass y B. Bolzano fueron los que culminaron la obra, que duró medio siglo de investigaciones, sobre los números naturales, enteros, racionales e irracionales, que considerados juntos, constituyeron lo que se denominó el sistema de los números reales. Número p= Longitud Circunferencia Diámetro =3,14159... Número e = Lim (1+ n 1)n= 2,7182818... Número φ = 2 1 5 + = 1,61803... Base Logaritmos Neperianos Número Áureo x→∞ Inecuaciones irracionales 23 En este capítulo aprenderemos . . Forma general . . Método de resolución
  • 140.
    Capítulo 140 Colegios TRILCE Central: 6198-100 23 INECUACIONES IRRACIONALES () x P $ impar ( ) x Q ( ) x P # par ( ) x Q ( ) x P # par ( ) x Q par ( ) x P # impar ( ) x Q impar ( ) x P # par ( ) x Q P(x) ≥ 0 Q(x) ≥ 0 (Q(x))par ≤ P(x) P(x) ≥ 0 Q(x) ≥ 0 P(x) ≤ (Q(x))par P(x) ≥ 0 Q(x) < 0 P(x) ≥ 0 Q(x) ≥ 0 P(x) ≤ (Q(x)) P(x) ≤ Q(x) P(x) ≥ (Q(x))impar UNIÓN Síntesis teórica
  • 141.
    Álgebra 141 www.trilce.edu.pe Cuarto añode secundaria Aprende más Aplica lo comprendido Saberes previos 1. Resolver: • x3<1 → x ∈ ............ • x2<1 → x ∈ ............ 2. Resolver: • x2+2<3 → x ∈ ............ • 5<x2+6 → x ∈ ............ 3. Resolver: • (x2+1)(x4+1)>0 → x ∈ ............ • (x3+1)(x6+32)<0 → x ∈ ............ 4. Resolver: • (x – 1)5 (x – 2)7 ≥ 0 • (x – 5)2 (x – 8)3 ≤ 0 5. Resolver: • – – x x 9 4 2 2 ≤ 0 • x x 4 9 2 2 + + <0 1. Relacionar correctamente: x >2 A x ∈ [0 ; +∞〉 x <2 B x ∈ φ x > – 2 C x ∈ [0 ; 4〉 x <– 2 D x ∈ 〈4 ; +∞〉 2. Indicarverdadero(V)ofalso (F)segúncorresponda: • Si: x 3 <2, entonces: x<8.......................( ) • Si: x ≤ 0, entonces: x ∈ φ........................( ) • Si: x 3 <0, entonces: x ∈ φ.......................( ) • Si: x < 5 , entonces: x ∈ [0; 5〉..............( ) 3. Completar: • – – x x 1 1 + ≤ 0 → x ∈ ...... • – x 3 4 ≤ 1 → x ∈ ...... • – x 3 3 ≤ 1 → x ∈ ...... 4. Resolver: – x 4 ≥ 2 5. Resolver: –x 25 2 ≤ 4 1. Relacionar correctamente: x >0 A x ∈ { } x <0 B x ∈ R+ x ≤ 0 C x ∈ R0 + x ≥ 0 D x ∈ {0} 2. Indicar verdadero (V) o falso (F) según corres- ponda: • Ningún valor real verifica: x <–1.........( ) • Cualquier valor real verifica: x >–1......( ) • Solo un valor real verifica: – – x n n x + ≤ 0 ...................................( ) • Solo dos valores reales verifican: – – x n n x 2 2 2 2 + ≥ 0..............................( ) 3. Completar adecuadamente: • El radicando de una raíz de índice par en una inecuación irracional no puede ser ............. • Todo radical de índice impar puede ser .......... o ............. • Al resolver una inecuación irracional el resultado obtenido se debe .............. con las condiciones de existencia.
  • 142.
    Capítulo 142 Colegios TRILCE Central: 6198-100 Practicaen casa 1. Relacionar correctamente: x +1 ≤ 0 A x ∈ [0 ; +∞〉 x – 1 ≥ 0 B x ∈ [1; +∞〉 x – 1 ≤ 0 C x ∈ φ x +1 ≥ 0 D x ∈ [0; 1] 23 4. Resolver: – x 4 <3 a) [0; 1[ b) ]–3; 2] c) [4; 13[ d) ]–2; 2] e) ]1; 3] 5. Resolver: – x 2 ≥ 3 a) 〈–∞; 3] b) 〈–∞; 11〉 c) 〈2; 9〉 d) 〈11; +∞〉 e) [11; +∞〉 6. Resolver: – x 3 +1>0 a) 〈–∞ ; 3] b) 〈–∞ ; –3] c) 〈–3; 3〉 d) 〈3; +∞〉 e) [3 ; +∞〉 7. Resolver: – x 2 <x a) [0; 1[ b) ]0; 2] c) [4; 6[ d) ]–2; 2] e) ]1; 2] 8. Resolver: – x 5 +3<0 a) [0; 5[ b) ]0; 5] c) [0; 3[ d) ]–3; 5] e) φ 9. Resolver: – x 4 ≤ – x 1 a) 〈–∞ ; 4] b) 〈–∞ ; 4〉 c) 〈1; 4〉 d) 〈1 ; +∞〉 e) [4; +∞〉 10. Resolver: – – x x 3 6 + ≥ 0 a) 〈–∞ ; 3] b) 〈–∞ ; 6] c) 〈3; 6〉 d) [3; 6] e) [3; +∞〉 11. Resolver: – x 11 3 ≤ – 2 a) 〈–∞ ; 3] b) 〈–∞ ; 11] c) 〈2; 11] d) 〈11 ; +∞〉 e) [11 ; +∞〉 12. Resolver la inecuación: ( ) ( ) ( – ) . – x x x x x 1 2 5 4 2 25 2 8 2 9 8 2 3 5 + + + <0 a) 〈1; 2〉 b) 〈2; 3〉 c) 〈3; 4〉 d) 〈4; 5〉 e) 〈5; 6〉 13. Resuelve: – x x 2 2 + <5 – x a) 〈– ∞ ; –1] ∪ [1; 11 25 〉 b) 〈– ∞ ; –2] ∪ [1; 11 27 〉 c) 〈– ∞ ; –4] ∪ [2; 11 23 〉 d) x ∈ {0} e) x ∈ 14. Para que un medicamento tenga efectos benéficos, su concentración en la sangre debe ser mayor que un determinado valor, llamado concentración terapéutica mínima. Supóngase que la concentración "C", en mg/L, de determinado medicamento a las "t" horas después de haberla ingerido oralmente, es: C(t) = t t 4 20 2 + . Si la concentración terapéutica mínima es 4 mg/L, determinar cuándo se rebaja esta. 15. Para el tratamiento de la arritmia. Se aplica un medicamente mediante una inyección intravenosa. Supóngase que la concentración "C" del fármaco, después de "t" horas, está dado por: C(t) = , t t 1 3 5 + mg/L. Si la concentración terapéutica mínima es 1,5 mg/L, determine cuándo se rebasa esa concentración. 2. Indicar verdadero (V) o falso (F) según corresponda: • Si: x 3 <–1 , entonces: x ∈ φ.................... ( ) • Si: x >–1 , entonces: x ∈ .................. ( ) • Si: x 3 ≤ 0 , entonces: x ∈ {0}.................( ) • Si: x 2 3 3 $ , entonces: x ∈ [2;+∞〉.........( )
  • 143.
    Álgebra 143 www.trilce.edu.pe Cuarto añode secundaria 1. Indica un intervalo solución de la siguiente inecuación: – – – – – x x x x 1 1 3 3 3 > + a) [–1; 3〉 b) <0; 3 1] c) 〈–1;3] ∪ 〈4;+∞〉 d) [–3; 0〉 e) 〈–3; 1] ∪ [3; +∞〉 2. Resolver: – – – – x x x 5 16 3 4 2 2 ≥ x2 – 2x – 29 a) [–4; –1] ∪ {4} b) [–3; –1] ∪ {4} c) [–2; –1] ∪ {4} d) [–2; 1] ∪ {4} e) x ∈ {0} 3. Sea "S" el conjunto solución de: – – x x x x x 5 5 4 2 2 2 ≠ + + + ≥ (x – 3) x 2 + ; entonces: 10. Resolver: (x – 2)3. 1 . 3 x x 5 7 + + ^ ^ h h(x – 4)6. 64–x2 4 ^ h ≥0 11. Si: A = 〈– ∞ ; a] ∪ [b ; c〉 , es el conjunto solu- ción de: – x x 5 4 2 + <7 – x; calcular el valor de "a+b+c". 12. Resolver: – – x x 4 2 < 2 13. Resolver: – x 6 2 >x+1 14. Después de "t" minutos de introducir un bactericida experimental en cierto cultivo, el número de bacterias está dado por: t 1 10 000 2 + + 2000. Determine el momento en que el número de bacterias esté por debajo de 4000. 15. Para que un medicamento tenga efectos benéficos, su concentración en la sangre debe ser mayor que un determinado valor, llamado concentración terapéutica mínima. Supóngase que la concentración "C", en mg/L, de determinado medicamento a las "t" horas después de haberla ingerido oralmente, es: C(t) = t t 3 12 2 + . Si la concentración terapéutica mínima es 3 mg/L, determinar cuándo se rebaja esta. 3. Completar: • En las inecuaciones irracionales de radicales de índice ........ no se hace restricciones previas. • En los radicales de índice par se hace la restricción: ........ mayor o igual a cero. • El radicando puede ser ......... o ........... en radicales de índice impar. 4. Resolver: – – x x 5 2 10 > 5. Resolver: x 1 1 + > x – 1 6. Resolver la desigualdad: x+2 ≤ x 8 3 3 + 7. Resolver: – x 9 2 ≤ 4 8. Al resolver: – – x x 9 4 2 2 +5>0 Se obtiene: x ∈ 〈a ; b] ∪ [c ; d〉 Hallar el valor de: E = a + b + c + d 9. Resolver: – – – .( – ) x x x x x 1 6 8 5 2 2 + ≥ 0 a) S = 〈–2; 3〉 b) S ⊂ [–2; 2] c) S ⊂ [1; +∞〉 d) S = [0; 1〉 e) S ⊂ 〈– ∞ ; 0] 4. Resuelva: – – x x x 2 1 2 > + a) [ 2 2 5 + ; +∞〉 b) [ 2 1 7 + ; +∞〉 c) [ 2 3 10 + ; +∞〉 d) 〈 2 1 7 + ; +∞〉 e) 〈 2 3 10 + ; +∞〉 5. Resolver: – – – – – – x x x x x x x x 1 1 1 1 1 1 1 1 8 8 4 4 8 2 16 8 8 # + + + + + + a) x ∈ {1; 2} b) x ∈ {9; 12} c) x ∈ 〈0; 1] d) x ∈ {1} e) x ∈ {2} Tú puedes
  • 144.
    Capítulo 144 Colegios TRILCE Central: 6198-100 24 Lectura Enesta sección estudiaremos formalmente las parejas de objetos que comparten algunas características o propiedades en común. La estructura matemática para agrupar estas parejas en conjuntos es la teoría de relaciones binarias. Se llama relación entre los conjuntos "A" y "B" a un subconjunto del producto cartesiano AxB. Esta puede estar formada por un solo par ordenado, varios o todos los que forman parte de AxB. Si establecemos una relación entre los elementos de un mismo conjunto, existen tres propiedades fundamentales que pueden cumplirse en esa relación: reflexiva, simétrica y transitiva. Hay casos en que no todos los pares ordenados de un producto cartesiano de dos conjuntos responden a una condición dada. Se llama función a una relación en la cual a cada elemento del conjunto de partida le corresponde solo un elemento del conjunto de llegada. A B "A" mitad de "B" FUNCIÓN "A" menor que "B" RELACIÓN A B Relaciones binarias En este capítulo aprenderemos . . Definición . . Producto cartesiano . . Relación binaria
  • 145.
    Álgebra 145 www.trilce.edu.pe Cuarto añode secundaria RELACIONES BINARIAS Notación Propiedades Notación Igualdad de pares Dominio Rango Relación Definición Notación Producto cartesiano Definición Par ordenado Definición Síntesis teórica
  • 146.
    Capítulo 146 Colegios TRILCE Central: 6198-100 Aplicalo comprendido Saberes previos 1. Relacionar los conjuntos con su número de elementos, siendo: A = {1 ; 3} B = {2 ; 4 ; 6} n(A×B) A 9 n (A2) B 4 n(B2) C 36 n (A2xB2) D 6 2. Indicar verdadero (V) o falso (F) a partir de los conjuntos: A = {–1; 2; 3} ; B = {–2; –1} • (–1; 3) ∈ A×B ........................................( ) • (–1; 2) ∈ B×A ........................................( ) • (–1; –1) ∈ B2 ..........................................( ) • (2; –2) ∈ A2.............................................( ) 3. Completar correctamente: • El número de elementos de "A×B" y el núme- ro de elementos de "B×A" son ................... • El número de elementos de .................. es igual a n(A) × n(B) • Una relación de "A" en "B" es un ........... del producto cartesiano: A×B * Siendo: A = {–1; 2; 3} ; B = {–2 ; –1} 4. Indicar por extensión: R1 = {(x; y) ∈ A×B / xy<0} 5. Indicar el número de elementos de: R2 = {(x; y) ∈ B×A / x+y>0} 24 1. Resolver: • 3x – 4 = 2(x – 1) → x = • 2x+1= x x 3 4 + → x = 2. Resolver: • 3x+1>13 • 5x – 2<0 3. Calcular "xy" en: • (x – 1; y+1) = (3; 7) → xy= • (x+y; x – y) = (9; 1) → xy = 4. Indicar el número de elementos de los conjuntos: • A = {x ∈ / x ∈ 〈1 ; 5〉} → n(A) = • B = {y ∈ / y ∈ 〈2 ; 10〉} → n(B) = 5. Si: A = {x ∈ + / x ∈ 〈–3 ; 4〉} B = {y ∈ – / y ∈ 〈– 5 ; 2〉} Indicar el número de elementos de: • A ∩ B = ________________ • A ∪ B = ________________
  • 147.
    Álgebra 147 www.trilce.edu.pe Cuarto añode secundaria Aprende más 1. Relacionar correctamente, a partir de los siguientes conjuntos: A = {x ∈ / x ∈ 〈0 ; 4] } B = {x ∈ / x ∈ [2 ; 4} n(A×B) A 16 n(B2) B 144 n(A2) C 12 n(A2×B2) D 9 2. Indicar verdadero (V) o falso (F), dados los conjuntos: A = {1; 2; 3} ; B = {1; 3; 5} • El par (2; 5) ∈ A×B ................................ ( ) • El par (3; 3) ∈ A2 ................................... ( ) • El par (5; 1) ∈ B×A ................................ ( ) • El conjunto: R = {(2; 3), (3; 3), (1; 1)} es una relación de A×B .................................... ( ) 3. Completar a partir de los conjuntos: A = {3; 4; 5} ; B = {4; 5} • Si: R={(x; y) ∈ A×B / x=y} entonces: R = { _______________ } • Si: R = {(x; y) ∈ A×B / x ≥ y} entonces: R = { _______________ } • Si: R = {(x; y) ∈ A×B / x<y} entonces: R = { _______________} 4. Calcular "ab" en la igualdad: (a+b; 8) = (10; a+1) a) 12 b) 21 c) 18 d) 9 e) 24 5. Calcular el número de elementos del producto cartesiano: A2×B2, si: A={1;2;3;4} y B={5;6;7} a) 150 b) 144 c) 81 d) 160 e) 80 6. Si: A={x ∈ / 1<x ≤ 6} y B={x∈ / 3 ≤ x<9}; indicar el número de elementos de: A×B a) 21 b) 32 c) 48 d) 49 e) 30 7. Calcular la suma de elementos del dominio de: R1 = {(x; y) ∈ A×B / x<y} Si: A = {7; 19; 21; 24} y B = {4; 5; 16; 20} a) 33 b) 47 c) 28 d) 26 e) 76 8. Si: A={9; 10;15} y B={5; 7}, indicar el número de elementos de: R2={(x; y)∈A×B/x+y≥17} a) 1 b) 2 c) 4 d) 3 e) 0 9. Si: A={x ∈ + / –3 ≤ x ≤ 3} B={x ∈ – / –2 ≤ x ≤ 2} Indicar el número de elementos de: A2×B2 a) 36 b) 4 c) 25 d) 9 e) 16 10. Calcular " y x " en la siguiente igualdad: (x+y; 4) = (12; x – y) a) –1 b) 4 c) 3 d) 2 e) 1 11. Si: A={–6; –8; 3; 4} y B={–4; –2; –1; 2}, indicar el número de elementos de: R4={(x; y) ∈ A×B / xy>0} a) 8 b) 12 c) 4 d) 9 e) 10 12. Dado el conjunto: A={0; 1; 2; 3; 4; 5; 6; 7; 8; 9} se define: R = {(x; y) ∈ A×A / 2x+y=10} Indicar la suma de elementos del dominio de "R". a) 18 b) 15 c) 14 d) 19 e) 10 13. Del conjunto: A = {x ∈ / (x – 2)5 (x+3)7(x – 5)6<0} se define: R={(a; b) ∈ A×A / a+b ≥ 0}. Indicar el número de elementos de "R". a) 2 b) 5 c) 4 d) 6 e) 7
  • 148.
    Capítulo 148 Colegios TRILCE Central: 6198-100 Practicaen casa 1. Relacionar correctamente a partir de los conjuntos: A = {x ∈ /x ∈ 〈1; 5〉} ; B = {x ∈ /x ∈ [0;3]} n(B×A) A 16 n(B2) B 9 n(A2) C 12 n(A2×B2) D 144 2. Indicar verdadero (V) o falso (F), dados los conjuntos: A = {2; 4; 6} y B = {0; 2; 4} • (2; 4) ∈ A2 .............................................. ( ) • (2; 0) ∈ B×A ........................................... ( ) • (A×B) ∩(B×A) tienen dos pares ordenados en su intersección .................................. ( ) • R={(2; 2), (4; 4), (6; 6)} es una relación de "A" en "B" .. ............................................ ( ) 3. Completar correctamente, dados los conjuntos: A = {1; 2; 3; 4} y B = {4; 6; 8; 10} • Si: R1={(x ; y) ∈ A × B / x < y}, entonces: n(R1)= _______________________ • Si: R2={(x ; y) ∈ B × A / x = 2y}, entonces: n(R2)= _______________________ • Si: R3={(x ; y) ∈ A × B / x = y}, entonces: n(R3)= _______________________ 4. Calcular "ab" en la igualdad: (a + b ; 5) = (12 ; a – 4) 5. Calcular el número de elementos del producto cartesiano "A×B", si: A={8; 9; 0} y B={5; 6; 2; 7} 6. Si: A={x ∈ / 3 ≤ x ≤ 5} y B={x ∈ /2<x<6}, indicar el número de elementos de: A×B. 7. Calcular la suma de elementos del dominio de: R = {(x ; y) ∈ A×B / x=2y} Si: A={8; 9; 10} y B={4; 5; 16; 20} 8. Si: A={6; 8} y B={5; 9}, indicar el número de elementos de: R={(x;y) ∈ A×B / x+y<15} 9. Calcular la suma de elementos del dominio de: R = {(x; y) ∈ B×A / x<y} Si: A={8; 9; 10} y B={1; 2; 12; 18} 10. Si: A={–6; –8} y B={–5; –3; 1; 2}, indicar la suma de elementos del rango de: R={(x; y) ∈ A×B / xy<0} 11. Si: A={–1; 0; 1} y R={(x; y) ∈ A2 / x2=y2}, indicar el número de elementos de "R". 24 14. Un ciclista corre en línea recta 200 m hacia el este. Luego 200 m hacia el norte, 300 m al nor este y 100 m hacia el este; 100 m al norte y 150 m al nor este. ¿A qué distancia del punto de origen está? 15. En un negocio de comidas se observa los siguientes carteles: A Entradas Segundo Sopa Arroz con pollo Ensalada mixta Escabeche Papa a la huancaina Cau Cau Papa rellena Tallarín rojo Salpicón de pollo Ají de gallina Lomo saltado B Entradas Segundo Sopa Arroz con pato Choclo con queso Ají de gallina Papa con ocopa Mondonguito a la italiana Rocoto relleno Tallarín verde Ceviche Cau Cau Patasca Responder: • ¿Cuántas relaciones de Entrada - Segundo hay en el cartel "A? • ¿Cuántas relaciones de Entrada - Segundo hay en el cartel "B"? • ¿Cuántas relaciones comunes de Entrada - Segundo hay en "A" y "B"?
  • 149.
    Álgebra 149 www.trilce.edu.pe Cuarto añode secundaria 1. Dados: A = {x ∈ / x3 = x} y B = {x ∈ / x2<16}; hallar "n(R)", siendo: R = {(a; b) ∈ A×B / a+b=0} a) 2 b) 0 c) 4 d) 1 e) 3 2. Dados: M={x ∈ / x4 – x=0} y N={x ∈ / x4 – x2=12}; hallar "n(R)", siendo: R = {(a; b) ∈ M×N/a–b>0} a) 2 b) 0 c) 4 d) 1 e) 3 3. Dados: A = {x ∈ / ||x – 2| – 3 | = 0}; hallar "n(R)", siendo: R = {(a; b) ∈ A2 / 0<a+b<10} a) 2 b) 0 c) 4 d) 1 e) 3 4. Hallar la suma de elementos del dominio de "R", si: P={x∈ / x3 – x2 – 6x=0} y R={(a;b)∈P2/ab<0} a) 2 b) 0 c) –2 d) 1 e) –1 5. Sean los conjuntos: M = {x ∈ / (x – 2)2 – |x – 2| – 6=0}, N = {x ∈ /x2 ≤ 4x – 4} y R = {(a; b) ∈ N×M / a – b = ° 3}. Hallar: n(R). a) 2 b) 0 c) 4 d) 1 e) 3 12. Dados los conjuntos: A={x ∈ /|x – 1|=4} y B={x ∈ / 2 < – x 4 3 1 < 5} hallar "A×B" y "B×A". 13. Si los pares ordenados (2n;0) , (0; –n) y (n;1) pertenecen a la relación: R= {(x; y) ∈ × / y = ax+b}, hallar el valor de "a+b". 14. Un ciclista corre en línea recta 100 m hacia el este, luego 100 m hacia el norte, 150 metros al nor este y 50 m hacia el este, 50 m al norte y 75 m al nor este. ¿A qué distancia del punto de origen está? 15. En un negocio de comidas se observa los siguiente carteles: A B Entrada Segundo Entrada Segundo Sopa Arroz con pato Ensalada Arroz a la cubana Ensalada Arroz con pollo Causa Arroz con pato Papa rellena Lomo saltado Papa a la huancaina Tallarín saltado Causa Tallarín rojo Papaconocopa Cau Cau Papa a la huancaina Lentejas con pescado Choclo con queso Lentejas con pescado Ceviche Chicharrón Sopa Pescado frito Ceviche Jalea Responder: • ¿Cuántas relaciones de "Entrada - Segundo" hay en el cartel "A"? • ¿Cuántas relaciones de "Entrada - Segundo" hay en el cartel "B"? • ¿Cuántas relaciones comunes de "Entrada - Segundo" hay en "A" y "B"? Tú puedes
  • 150.
    Capítulo 150 Colegios TRILCE Central: 6198-100 Tartagliay las ecuaciones de tercer grado Niccoló Fontana Tartaglia (1499 - 13 de diciembre de 1557), fue un matemático italiano apodado Tartaglia (el tartamudo), debido a que en su niñez recibió una herida cuando las tropas de Gastón de Foix tomaban Brescia, su ciudad natal. Descubridor de un método para resolver ecuaciones de tercer grado, estando ya en Venecia, en 1535 su colega del Fiore, discípulo de Scipione del Ferro, de quien había recibido la fórmula para resolver las ecuaciones cúbicas, le propone un duelo matemático que Tartaglia acepta. A partir de este duelo y en su afán de ganarlo Tartaglia desarrolla la fórmula general para resolver las ecuaciones de tercer grado. Por lo que, consigue resolver todas las cuestiones que le plantea su contrincante, sin que este logre resolver ninguna de las propuestas por Tartaglia. El éxito de Tartaglia en el duelo llega a oídos de Gerolamo Cardano que le ruega que le comunique su fórmula, a lo que accede pero exigiéndole a Cardano jurar que no la publicara. Sin embargo, en vista de que Tartaglia no publica su fórmula, y que según parece llega a manos de Cardano un escrito inédito de otro matemático fechado con anterioridad al de Tartaglia y en el que independiente se llega al mismo resultado, será finalmente Cardano quien, considerándose libre del juramento, la publique en su obra Ars Magna (1570). A pesar de que Cardano acreditó la autoría de Tartaglia, este quedó profundamente afectado, llegando a insultar públicamente a Cardano tanto personal como profesionalmente. Como consecuencia de lo anterior las fórmulas de Tartaglia serán conocidas como fórmulas de Cardano. 25 Repaso III En este capítulo aprenderemos . . Matrices . . Determinantes . . Sistemas de ecuaciones . . Desigualdades e inecuaciones lineales . . Inecuaciones polinomiales y fraccionarias . . Inecuaciones irracionales . . Relaciones binarias
  • 151.
    Álgebra 151 www.trilce.edu.pe Cuarto añode secundaria HORIZONTAL 1. Es un conjunto de dos elementos que tienen un orden. 2. Es un conjunto de ecuaciones que verifican simultáneamente para los mismos valores de sus incógnitas. 3. Son arreglos rectangulares de elementos en filas y columnas. 4. Son comparaciones que se establecen entre cantidades reales utilizando las relaciones de orden. 5. Método para resolver un sistema sumando o restando para eliminar una variable. 6. Inecuaciones donde la variable está afectada por un radical. 7. Inecuaciones de la forma: Ax+B > < 0, A ≠ 0. VERTICAL 1. Son sistemas de ecuaciones que no tienen solución. 2. Son subconjuntos del producto cartesiano y que tienen una condición determinada. 3. Es el producto (sin efectuar) de filas y columnas en un arreglo rectangular: "... de la matriz" 4. Son inecuaciones de la forma: a0xn+a1xn–1+a2xn–2+...+an > < 0 ; a0 ≠ 0. 5. Es el valor que se obtiene escalarmente al desarrollar convenientemente una matriz cuadrada. 6. Son inecuaciones de la forma: ax2+bx+c > < 0 ; a ≠ 0. 7. Es una forma de resolver un determinante de orden tres, aumentando filas o columnas. * Completa el crucigrama algebraico. 1 1 2 2 3 3 4 4 5 5 6 6 7 7 Cruci - álgebra
  • 152.
    Capítulo 152 Colegios TRILCE Central: 6198-100 Aplicalo comprendido 1. Hallar "x" en la siguiente igualdad: – a b a b a b x 2 3 2 3 6 + + = e e o o a) 4 b) 5 c) 6 d) 7 e) 8 2. Dada la matriz: A = 2 0 1 1 e o; además: P(x) = x2 – 5x+2; hallar la suma de los elemen- tos de "P(A)". a) 8 b) 6 c) –6 d) –8 e) –4 3. Hallar "x" en: ... x x 1 1 0 0 1 1 1 0 1 1 1 0 0 2 1 2 0 1 1 1 0 0 3 1 3 0 1 1 1 0 0 1 0 1 + + + + =72 a) 9 b) 8 c) 11 d) 10 e) 7 4. Resolver: x = 3+ – 5 x – 1 1 2 2 0 2 1 1 0 – x x 8 0 a) 8 b) 3 c) 4 d) 6 e) 10 5. Sea: x ∈ [5 ; 7]; indicar el intervalo de: g(x) = x2 – 4x + 9 a) [5; 30] b) [7; 30] c) [10; 30] d) [14; 30] e) [15; 30] 6. Si: x ∈ +, hallar el mínimo valor de: G = x x 8 200 + a) 8 b) 9 c) 10 d) 11 e) 12 7. Resolver: • x2 (x – 3) – 16(x – 3) = 0 • x2 – 2x – 35 ≤ 0 • 16x–3 > 64x+2 • – ( – )( ) x x x 1 6 5 + ≤ 0 8. Resolver: (x - 3)5(x – 4)6(x2 – x – 6) > 0 a) ] – 2 ; + ∞ [ b) ] - 2 ; + ∞ [ – {3} c) [2 ; + ∞] d) ] - ∞ ; – 2[ e) ] - 2 ; + ∞[ – {3 ; 4} 9. Resolver: x x x x 4 3 2 2 2 + + - - ≤ 0 a) ] – 3 ; – 1[ ∪ ]1 ; 2] b) ] – 3 ; – 1] c) ] – 3 ; – 1[ ∪ ] – 1 ; 2] d) ] – 1 ; 2] e) ] – 3 ; 2[ 10. Determine el C.S. de: x x x 1 6 2 4 2 - - - ≤ 0 a) ] – 1 ; 1[ b) [3 ; +∞[ c) ]– ∞ ; – 2[ d) [- 3 ; 3 ] e) [– 3 ; –1[ ∪ ]1 ; 3 ] 25
  • 153.
    Álgebra 153 www.trilce.edu.pe Cuarto añode secundaria Aprende más 1. Sean las matrices: A= 4 2 3 1 = G y B= 5 7 6 8 = G Hallar la traza de la matriz: 2A – B+I, donde "I" es la matriz identidad. a) – 4 b) – 5 c) – 1 d) 1 e) 2 2. Dadas las matrices: A = – – 2 3 1 2 3 4 = G ; B = 1 2 1 1 3 2 > H Calcular la suma de los elementos de la matriz: A×B. a) 8 b) 9 c) 6 d) 5 e) 4 3. Sean las matrices: A = – x y x y 3 1 = G ; B = – – y x 2 1 6 6 = G ; C = – – 4 2 8 3 = G Si: A=B, calcular: 2B+C. a) 0 4 2 5 = G b) 0 5 3 4 = G c) 2 5 0 4 = G d) 1 4 0 5 = G e) 0 5 1 4 = G 4. Dada la matriz: A = – 2 3 1 1 = G Calcular la traza de: A2 + 2A. a) 13 b) 2 c) 11 d) 10 e) 9 5. Luego de resolver la ecuación: – – x x x 2 1 3 1 4 0 0 = Indicar la suma de soluciones. a) 1 b) 2 c) 3 d) 0 e) – 3 6. Calcular el valor de: – – 4 31 74 0 1 1 0 1 2 3 2 1 0 2 0 0 4 6 + a) 36 b) 32 c) 38 d) 40 e) – 36 7. Resolver: (x – 5)(x+3)+ – x 8 1 >(x – 6) (x + 4)+ – x 8 1 a) x ∈ φ b) x ∈ c) x ∈ {5} d) x ∈ – {8} e) x ∈ 〈0;+∞〉 – {8} 8. Si: x ∈ [4 ; 7], ¿entre qué límites varía la expre- sión: – – x x 2 2 1 2 1 + ? a) 〈 2 5 ; 2〉 b) [ 2 5 ; 4〉 c) [2; 4] d) [ 2 5 ; 4] e) 〈– 2 5 ; 4〉 9. Resolver: x2 – 4x+1 ≤ 0 a) x ∈ [2 – 3 ; 2+ 3 ] b) x ∈ [1– 3 ; 1+ 3 ] c) x ∈ [– 3 ; 3 ] d) x ∈ f e) x ∈ 10. Si: {x; y} ⊂ +, hallar la variación de: E = y x x y + + 5 a) E ≥ 5 b) E ≥ 2 c) E ≥ 7 d) E ≤ 7 e) E ≤ 2 11. Hallar el valor mínimo de: F(x) = – – x x x 1 2 2 2 + ; ∀ x > 1 a) 2 b) 3 c) 2 d) 1 e) 3 12. Resolver: x3 – 5x2+6x ≥ 0 a) [0 ; 2] ∪ [3 ; +∞〉 b) 〈– ∞ ; 0] ∪ [ 2 ; 3] c) [– 2 ; 3〉 d) 〈–2 ; 3] e) [– 2 ; 0] ∪ [3 ; +∞〉 13. Resolver: (x – 4)x3 ≤ 9x(x – 4) a) 〈– ∞ ; – 3] ∪ [0 ; 3] b) 〈– ∞ ; – 3] ∪ {3 ; 4} c) [– 3 ; 0] ∪ [3 ; 4] d) 〈– ∞ ; – 3] ∪ [0 ; 3] ∪ [4 ; +∞〉 e) [– 3 ; 3] ∪ [4 ; +∞〉
  • 154.
    Capítulo 154 Colegios TRILCE Central: 6198-100 a)〈– ∞ ; 2] ∪ [3 ; + ∞〉 b) 〈– ∞ ; – 3〉 ∪ [2 ; + ∞〉 c) 〈– ∞ ; – 3〉 ∪ [2 ; + ∞〉 d) 〈– 3 ; 2] ∪ {3} – {–1} e) 〈– ∞ ; 2] ∪ {3} – {1} 18. Si se verifica: ax2 – (a – 1)x – 1 > 0 ; ∀ x ∈ , ¿qué se puede afirmar de "a"? a) + b) c) – d) + – {1} e) Ø 19. Si la siguiente inecuación: –ax2+2x>2x2 – ax+1>x2+x – a Se verifica para todo "x" que pertenece a los reales, entonces "a" ¿en qué intervalo se encuentra? a) 〈– ∞ ; – 2〉 b) Ø c) 〈– ∞ ; 1〉 d) 〈0 ; + ∞〉 e) 〈3 ; + ∞〉 20. Si: x ∈ 〈0 ; 2〉 , entonces: 2x2 – 12x+19, ¿en qué intervalo se encuentra? a) [1 ; + ∞〉 b) [1 ; 19〉 c) [– 4 ; 8〉 d) 〈3 ; 19〉 e) 〈0 ; 19〉 14. Indicar un intervalo solución de: – – x x x x 3 2 2 + c ` m j ≤ 0 a) 〈 0 ; 3〉 b) [–2 ; 2] c) 〈 0 ; 2] d) 〈– 2 ; 0] e) [– 2 ; 0〉 15. Indicar la suma de los valores enteros que no satisfacen la inecuación fraccionaria siguiente: – – – x x x 3 10 2 11 2 1 2 # a) 5 b) 7 c) 6 d) 3 e) 8 16. Sean los conjuntos: A = {x ∈ / – x 3 1 > – 2} B = {x ∈ / – – x x x 2 1 3 2 3 $ + } Indicar el conjunto: A ∩ B. a) [–1 ; 3] b) [–1;3]–{ 3 1} c) [–1 ; 3 1] d) [ 3 1 ; 3] e) 〈 3 1 ; 3] 17. Indicar el C.S. de la siguiente inecuación: ( ) ( ) ( ) ( – ) ( ) ( – ) x x x x x x 1 3 1 3 1 2 3 37 4 50 7 23 + + + + ≤ 0 1. Si: C= – 2 1 3 2 = G Hallar la traza de: C2. 2. Si: – – 5 m A 4 1 2 5 2 5 1 1 + + = Hallar: |A|. 3. Calcular: – – – 3 2 1 4 5 7 6 4 2 4. Resolver e indicar el mayor valor de "x" en: – – x x x 3 2 10 1 1 3 1 + = 6 5. Si: A = 0 4 3 5 = G ; B = –3 4 1 2 = G Hallar: 2At – 3B+5I. 6. Resolver: (5+2x)(3 – 4x) ≥ 0 7. Calcular el mayor número entero "m" que satisface la desigualdad: 2x2 – 4x+1>2m 6 x ∈ . 8. Si: |x| ∈ [ ; 3 1 3 2 ], indicar la suma del mayor y menor valor de: x x 2 1 + 9. Resolver: 2x+8(x+1)>3(2x+1)+15 25 Practica en casa
  • 155.
    Álgebra 155 www.trilce.edu.pe Cuarto añode secundaria 1. Encontrar el valor de verdad de las siguientes proposiciones: I. –1 < – x < e ⇒ x2 ∈ [0 ; e2〉 II. – 5 ≤ x2 < 4 ⇒ x ∈ 〈– 2 ; 2〉 III. x2 > 1 ⇒ x ∈ 〈1 ; +∞〉 a) V V F b) F V V c) F F F d) V V V e) V F F 2. Calcular el mayor número real "m" tal que: x x 1 2 2 2 + + ≥ 2m ; ∀ x ∈ . a) – 1 b) 0 c) 1 d) 2 e) 3 3. Resolver en : – x 3 1 + < 2x – 7. a) [– 2 7 ; 2 7 ] b) [ 2 7 ; 51] c) 〈 2 7 ; +∞〉 d) 〈 4 17 ; +∞〉 e) – [ 2 7 ] 4. Resolver: bx a x 1 + + > a 2 , si: a>2b>0. a) 〈– ∞ ; – a b a 2 〉 b) 〈– b a ; – b a a 2 〉 c) 〈– b a ; – – b a a 2 〉 d) 〈 – b a a 2 ; – b a 〉 e) 〈 – b a ; – b a a 2 〉 5. Resolver: – – – – x x 3 4 1 <0 a) [– 15 ; 1] b) [– 15 ; 1 〉 c) 〈 0 ; 1] d) 〈– 15 ; 1 〉 e) 〈– 1 ; 1] 10. Hallar el conjunto solución de la inecuación: 40[2(x–2)+7]<6[6{2(x–1)+2}]+160 11. Si: {a ; b} ∈ , resolver: xa2 – (a+b)2 ≥ a2 – 2ab+b2 – xb2 12. Al resolver: (a+1)x+1<ax+8<(a+2)x–2 el C.S. de "x" es 〈m ; n〉. Hallar "m+n", si: a ∈ . 13. Hallar el conjunto solución de: – x x 3 6 8 2 + > – 4 14. Calcular "xy" en la igualdad: ; – ; x y x 3 27 12 3 + = + ^ ^ h h 15. Si: A = {–2; 0; 2} y R = {(x; y) ∈ A2/x2=y2} hallar el número de elementos de "R". Tú puedes
  • 156.
    Capítulo 156 Colegios TRILCE Central: 6198-100 Lasfunciones en el desarrollo de las matemáticas Mientras que el cálculo diferencial e integral surgió en el siglo XVII, el concepto de función vino a conocerse un siglo después; y el Límite, entendido de una manera formal y rigurosa, solo a finales del siglo XIX, lo cual difiere de la forma como se presenta actualmente el Cálculo, en donde primero se enseñan funciones, luego límites y finalmente derivadas o integrales. En la obra Introductio in Analysi Infinitorum, Leonhard Euler intenta por primera vez dar una definición formal del concepto de función al afirmar que: "Una función de cantidad variable es una expresión analítica formada de cualquier manera por esa cantidad variable y por números o cantidades constantes". Como puede observarse, esta definición difiere de la que actualmente se conoce. "Algunas cantidades en verdad dependen de otras, si al ser combinadas las últimas las primeras también sufren cambio, y entonces las primeras se llaman funciones de las últimas. Esta denominación es bastante natural y comprende cada método mediante el cual una cantidad puede ser determinada por otras. Así, si "x" denota una cantidad variable, entonces todas las cantidades que dependen de "x" en cualquier forma están determinadas por "x" y se les llama funciones de "x". En la historia de las matemáticas se le dan créditos al matemático suizo Leonhard Euler(1707-1783) por precisar el concepto de función, así como por realizar un estudio sistemático de todas las funciones elementales, incluyendo sus derivadas e integrales; sin embargo, el concepto mismo de función nació con las primeras relaciones observadas entre dos variables, hecho que seguramente surgió desde los inicios de la Matemática en la humanidad, con civilizaciones como la babilónica, la egipcia y la china. Antes de Euler, el matemático y filosofo francés René Descartes(1596-1650) mostró en sus trabajos de Geometría que tenía una idea muy clara de los conceptos de "variable" y "función", realizando una clasificación de las curvas algebraicas según sus grados, reconociendo que los puntos de intersección de dos curvas se obtienen resolviendo, en forma simultánea, las ecuaciones que las representan. 26 Funciones I En este capítulo aprenderemos . . Definición de función en pares ordenados . . Regla de correspondencia . . Identificación de una función y su gráfica . . Cálculo del dominio y rango de una función
  • 157.
    Álgebra 157 www.trilce.edu.pe Cuarto añode secundaria FUNCIONES I Notación Regla para reconocer una función Función con regla de correspondencia Pre-imagen (dominio) B A ∈ R ↔ B ≠ 0 A par ∈ R ↔ A ≥ 0 A impar ∈ R ↔ A ∈ R Imagen (rango) y = z (x; y) ∈ "F" ↔ y=F(x) Si: (x; y) ∈ "F" ∧ (x;z) ∈ "F" Definición y regla de correspondencia Cálculo del dominio y rango Síntesis teórica
  • 158.
    Capítulo 158 Colegios TRILCE Central: 6198-100 Aplicalo comprendido Saberes previos 1. Relacionar las reglas de correspondencia y los pares ordenados: F(x)=x2+x – 2 A (–1;1) G(x)=2x+1 B (–1;2) H(x)=2x2 – 1 C (1;0) I(x)=x2+1 D (–1;–1) 2. Indicar verdadero (V) o falso (F): • F={(1;2),(3;5),(1;2)} es función............... ( ) • G={(0;1),(2;1),(4;1)} es función.............. ( ) • H={(–1;1),(–1;–1),(1;–1)} es función...... ( ) 3. Completar correctamente: • Un conjunto de pares ordenados se obtiene al relacionar dos conjuntos por medio del producto ..................... • En una función a cada primer componente le corresponde solo una .................. • Se llama función ................... a aquella cuya regla de correspondencia es de primer grado. 4. Dada la función: F(x)= x 2 + Calcular: F(–1)+F(7) – F(14) 5. En la función: F(x)={(2;7), (1;8), (6;1), (8;5)} Calcular: S=F[F(1)] + F[F(6)]+F[F(8)–3] 1. Si: A={1; 2}, B={3; 5}, indicar por extensión: • A×B = _______________________ • A2= __________________________ 2. Si: A = {x ∈ / x ∈ [2 ; 5]} B = {y ∈ / y ∈ 〈0 ; 3〉} Indicar: • n(A×B) = ________________________ • n(A2)= ___________________________ 3. Resolver: • (x – 1; 5) = (3; y+2) → xy= • (x+y; x – y)= (6; 4) → xy= 4. Si: P(x) = x2+3x+2, calcular: • P(1) + P(2) = _____________________ • P(–3) + P(0) = ____________________ 5. Si: P(x) = 2x+5; calcular: • P(x – 1)= __________________________ • P(3x+1) = _________________________ 26
  • 159.
    Álgebra 159 www.trilce.edu.pe Cuarto añode secundaria Aprende más 1. Relacionar correctamente, respecto al dominio de las funciones: F(x)= – x 4 A x ∈ –{±2} G(x)= – – x x 4 2 B x ∈ [–2; 2] H(x)= –x 4 2 C x ∈ –{4} I(x)= – x 4 1 2 D x ∈ [4; +∞〉 2. Indicar verdadero (V) o falso (F) según corres- ponda, dada la función: F(x)= –x 9 2 • F(0) = 3 .................................................( ) • No existe "F(4)"......................................( ) • ( 5 ; 2) ∈ F............................................( ) • (– 8 ; 1) ∈ F.........................................( ) 3. Completar: • Toda función es una ...................... • A la ................ solo le corresponde una segunda componente • El dominio de la función es el conjunto de ..................... 4. Calcular la suma de los elementos del dominio de la función: F={(3;4), (n+1;7), (n;1), (3;n2), (2;9)} a) 5 b) –2 c) 2 d) –4 e) 0 5. Sea la función: F= {(3;5), ; a 4 2 ` j, (5;2), (4;9), ; b 3 4 c m} Calcular "a – b" a) –6 b) –2 c) 2 d) 18 e) 38 6. Sea "f" y "g" dos funciones donde: 0 1 2 –1 1 3 1 2 4 f g Calcular: f[g(3)]+g[f(2)]+g[f(0)] a) 0 b) 1 c) 2 d) 3 e) 4 7. Indicar el rango de: F(x)= – – x x 7 7 + a) {0;7} b) {0} c) {7} d) {2} e) { } 8. Indicar el dominio de: G(x)= – x x 9 7 2 + a) – {3} b) –{9} c) –{3;–3} d) e) { } 9. Indicar el rango de: H(x)= – – x x 3 4 6 5 a) – { 3 4 } b) – {4} c) – {2} d) e) { } 10. Indicar cuántos valores enteros pertenecen al dominio de: F(x)= –x 4 2 a) 6 b) 4 c) 3 d) 2 e) 5 11. Indicar la suma de los elementos del dominio de la función: F={(7; 4), (m–1; 9), (m; 6), (7; m+3)} a) 8 b) 11 c) 10 d) 9 e) 12 12. Si (2;m) y (n;7) pertenecen a la función: F(x)=4x+3, calcular "mn". a) 16 b) 11 c) 4 d) 9 e) 8 13. Si el dominio de la función: F(x)= –x 1 2 +x–1 es de la forma: [a ; b] – {c}, hallar ab+ac+bc. a) –3 b) –2 c) –1 d) 0 e) 1
  • 160.
    Capítulo 160 Colegios TRILCE Central: 6198-100 Practicaen casa 14. Si la producción inicial es de 30 artículos y se sabe que en los primeros 12 meses aumenta la cantidad de artículos producidos en forma lineal; además en el cuarto mes se produjo 190 de ellos. Obtener: • La expresión que define la producción "P" en función al tiempo "x" en meses. • La producción al año. 15. Para niños cuyas edades están entre seis y diez años, la altura en pulgadas "y" en promedio es una función lineal de la edad en años "t". La altura de un niño es 48 pulgadas a la edad de seis años y de 50,5 pulgadas a la edad de siete años. • Expresar "y" en función de "t". • ¿Qué altura en promedio tiene un niño de ocho años? 1. Relacionar correctamente, dada la función: F(x)= ; ; x x x x 2 5 1 5 < 2 $ + + ) F[F(1)] A 26 F[F(3)] B 37 F[F(4)] C 3 F[F(–1)] D 5 2. Indicar verdadero (V) o falso (F) según corresponda, dada la función: F(x)=x2–x+2 • (2; 2) ∈ F ...............................................( ) • (–1; 4) ∈ F .............................................( ) • F(1) – F(0) = 0 .......................................( ) • F[F(–2)]+F[F(2)]=0 .................................( ) 3. Completar: • En un par ordenado que proviene de una regla de correspondencia, a la primera componente se le denomina pre imagen y a la segunda ....................... • La abscisa se obtiene de la primera componente y la ....................... se obtiene de la segunda componente. • Se llama función ............. a aquella cuya regla de correspondencia es de segundo grado. 4. Calcular "ab" en la función: F = {(2; 7), (6; a–b), (6; 1), (2; a+b)} 5. Calcular "n" en la función: F={(5; 9), (3; 6), (n; 1), (5; n2)} 6. Dadas las funciones "f" y "g" definidas en los siguientes diagramas: 1 2 5 4 5 2 2 5 4 6 3 5 f g Hallar el valor de: f(1) + g(2) f[g(4)] + g[f(2)] 7. Hallar el dominio de: F(x) = – x x 2 1 + 8. Hallar el dominio de la función: F(x) = – – x x 3 3 4 8 + 9. Sabiendo que: F(x) = ; – ; x x x x 3 4 0 2 3 0 < $ + ) Calcular: E = F[F(1)] – F[F(0)] 10. Si el rango de la función: F(x) = x 9 8 2 + es: 〈a+1 ; b+1] , calcular: b a . 11. Hallar el rango de la función: F(x) = 4+2x – x2 ; x ∈ [–2; 3〉. 12. Determinar el rango de la función: G(x) = x x 1 4 2 + 26
  • 161.
    Álgebra 161 www.trilce.edu.pe Cuarto añode secundaria Tú puedes 1. Dada la función "F" tal que: F(4)=1; 2F(2)=3F(3). Además: F(x) = ax+b. Luego podemos afirmar: a) F(2)=2 b) F(3)=1 c) F(10)=5 d) F(–2)=7 e) F(2)+F(8)=3 2. Si: F(x+y)=F(x)+F(y) ; F(2)+F(5)=42 Calcular la pendiente de la función lineal "F" a) 7 b) 4 c) 12 d) 21 e) 6 3. La gráfica de la función: f(x)=mx2+nx – 3 20 intersecta al eje "x" en los puntos (–2; 0) y (5; 0); al eje "y" en el punto (0; p). Hallar el valor de: m – 3n+p a) –2 b) –1 c) 0 d) 1 e) 2 4. Un hombre dispone de 40 m de alambre para cercar un jardín rectangular. Sabiendo que solo debe colocarlo sobre tres lados porque el cuarto limita con su casa, determinar el área máxima que puede cercar. a) 120 m2 b) 180 c) 200 d) 300 e) 240 5. Hallar el rango de: F(x) = ex + e–x – 2 Si: e = 2,7182 a) [– 2 ; +∞〉 b) [ 2 ; +∞〉 c) [ 2 ; 2] d) [2– 2 ; +∞〉 e) [2+ 2 ; +∞〉 13. Si el dominio de: F(x) = – – – x x x x 7 12 5 6 2 2 + es: [a ; b〉 – {c}, calcular "a+b+c". 14. Un vendedor tiene un sueldo mensual de S/.1000 más el 40% de comisión sobre el monto vendido en ese mes; entonces: • Hallar la expresión que defina el ingreso "I" mensual del vendedor en función del monto (x) vendido en el mes. • Si en un mes vendió S/.3500, ¿cuál fue su ingreso en ese mes? 15. Para niños cuyas edades están entre 5 y 11 años, la altura en pulgadas "y" en promedio es una función lineal de la edad en años "t". La altura de un niño es 42 pulgadas a la edad de cinco años y de 58 pulgadas a la edad de siete años. • Expresar "y" en función de "t". • ¿Qué altura en promedio tiene un niño de ocho años?
  • 162.
    Capítulo 162 Colegios TRILCE Central: 6198-100 27 RenéDescartes El plano cartesiano Está formado por dos rectas numéricas, una horizontal y otra vertical que se cortan en un punto. La recta horizontal es llamada eje de las abscisas (x), y la vertical, eje de las ordenadas (y); el punto donde se cortan recibe el nombre de origen. El plano cartesiano tiene como finalidad describir la posición de puntos, los cuales se representan por sus coordenadas o pares ordenados. ¿Quién inventó el plano cartesiano? El plano cartesiano se atribuye a René Descartes, filósofo, matemático y científico francés. El diccionario establece que Descartes es considerado el pionero de la Filosofía Moderna. René Descartes nace el 31 de marzo de 1596 cerca de Poitiers. Hijo de jurista, su madre muere al año de su nacimiento durante el parto de un hermano que tampoco sobrevivió. Él y sus dos hermanos fueron educados por su abuela, pues su padre se ausentaba largas temporadas por razón de su trabajo en el Parlamento de Bretaña y acabó dejando atrás a sus hijos al contraer nuevas nupcias con una doncella inglesa. A los 18 años ingresa en la Universidad de Poitiers obteniendosulicenciaturaen1616.Descartesfuesiempreunalumnosobresaliente.Fundamentósupensamiento filosófico en la necesidad de tomar un "punto de partida" sobre el que edificar todo el conocimiento. En su faceta matemática que le lleva a crear la Geometría analítica, también comienza tomando un punto de partida: dos rectas perpendiculares entre sí, que se cortan en un punto denominado "origen de coordenadas", ideando así las denominadas coordenadas cartesianas. Funciones II En este capítulo aprenderemos . . Funciones especiales . . Trazado de gráficas especiales . . Intersección de gráficas . . Cálculo de áreas . . Cálculo de valores máximos y mínimos
  • 163.
    Álgebra 163 www.trilce.edu.pe Cuarto añode secundaria FUNCIONES II Gráficas especiales Función lineal Función cuadrática Valor absoluto Raíz cuadrada Dominio Rango Dominio Rango Dominio Rango Gráficas Gráfica Gráfica Gráficas Si: a > 0 Si: a < 0 Si: a > 0 Si: a < 0 Dominio Rango (según la gráfica) Síntesis teórica
  • 164.
    Capítulo 164 Colegios TRILCE Central: 6198-100 Saberesprevios Aplica lo comprendido 1. Si: F(x)=x+5, calcular: • F(x–2)= • F(x+3)= 2. Si: G(x)=x2+4, calcular: • G(3)+2= • G(2) – 1= 3. Indicar el dominio de: • F(x)= – x 6 → • G(x)= –x 4 2 → 4. Indicar el rango de: • F(x)=x2+9 → • G(x)= x – 5 → 5. Dadas las funciones: F(x) = – x x 1 3 + ; G(x) = – x 1 Calcular: • F(0) + G(2) → • F(2) + G(5) → 1. Relacionar correctamente: Funciones Valores F(x)=x2 –1 A Máx=–1 G(x) = x2+2x – 1 B Mín=–1 H(x) = x2 – 2x+1 C Mín=–2 I(x) = – x2 – 1 D Mín=0 2. Indicar verdadero (V) o falso (F), dada la función: y = F(x) = (3 – x) (3+x) • Su mínimo valor es 9 ............................. ( ) • Su máximo valor es 3............................. ( ) • Su mínimo valor es 3.............................. ( ) • Su máximo valor es 9............................. ( ) 3. Completar correctamente, dada la función lineal: y = 3x+7 • Su gráfica es una .................... • Al coeficiente 3 se le denomina ................... de la recta. • El ................... con el eje "y" equivale a 7. 4. Calcular el área de la región formada por la recta: y = –2x+8, con los ejes coordenados. 5. Calcular el área de la región formada por la función: y = |x| – 6, con el eje de abscisas. 27
  • 165.
    Álgebra 165 www.trilce.edu.pe Cuarto añode secundaria Aprende más 1. Relacionar correctamente las tablas respecto a la gráfica y el cuadrante en el que se definen. F(x)= x A I y II C G(x)=x2 B I y III C H(x)=– x2 C I C I(x)=x3 D III y IV C 2. Indicar verdadero (V) o falso (F) según corres- ponda: • La gráfica de: y=(x – 1)2 – 1 es una parábola ................................................. ( ) • El mínimo valor de: y = x es cero........ ( ) • La gráfica de: y=5 es una recta............... ( ) • La gráfica de: x=5 no corresponde al de una función.................................................... ( ) 3. Completar: • F(x) = – x+6 es decreciente y .............. sobre el origen. • G(x)=x2 tiene mínimo valor en el punto ............ • H(x)= –x se define en el ............ cuadrante. 4. Al graficar: F(x) = 2x – 4, se obtiene: y x a b F Hallar "a×b". a) –6 b) –10 c) –4 d) –8 e) –9 5. Hallar los interceptos con el eje "x", en la gráfica de la función: F(x)=x2+2x–15. a) –5 y 3 b) –3 y 5 c) 5 y 3 d) –5 y –3 e) 0 y –5 6. Indica cuántas gráficas corresponden a funcio- nes: I. II. y x y x III. IV. y x y x a) 1 b) 4 c) 0 d) 2 e) 3 7. Al graficar: F(x)=x2 – 4, calcular "m.n+p". y x n m p F a) –10 b) –12 c) –8 d) 6 e) –6 8. Bosquejar la gráfica de: F(x)=x – 3, si: x ∈ [4 ; 6]. a) b) y x y x c) d) y x y x
  • 166.
    Capítulo 166 Colegios TRILCE Central: 6198-100 e) y x 9.Hallar el punto de intersección de las gráficas de las funciones: F(x)=2x – 1 ∧ G(x) = 3x+2. a) (–2; –4) b) (–3; 7) c) (–4; –10) d) (–3; –7) e) (0;2) 10. Calcular el área encerrada por el eje "x" y las gráficas de las funciones: F(x) = x; G(x) = 6 – x. a) 10 u2 b) 9 c) 12 d) 8 e) 6 11. Graficar: F(x)= 3x2+6x+1 a) b) y x y x c) d) y x y x e) y x 12. Graficar: F(x)= –2x2+8x–10 a) b) y x y x c) d) y x y x e) y x 13. Al graficar: F(x)=x2 – 6x+5, se obtiene la figura siguiente: y x b a c d F Calcular: a+b+c+d a) 6 b) 5 c) 4 d) –2 e) 7 14. Desde un tejado situado a 80 metros de altura, se lanza una bola verticalmente hacia arriba con una velocidad inicial de 20 m/s. La altura "y" de la bola sobre el nivel del suelo viene dada por: y=–5x2+20x+80, donde "x" es el número de segundos que ha transcurrido desde el instante que se lanzó la bola. • ¿Qué altura alcanza la bola para: x=0, x=2 y x=5? • ¿Cuándo alcanzará el punto más alto? ¿A qué altura está ese punto? 15. La tarifa de los taxis de una ciudad es de 1 euro por bajada de bandera y por cada kilómetro recorrido 0,8 euros; luego: • Elabora una tabla que exprese el precio del viaje según los kilómetros que hagamos. • Encuentra la función que relaciona los kilómetros recorridos (x) y el precio del viaje (y). 27
  • 167.
    Álgebra 167 www.trilce.edu.pe Cuarto añode secundaria Practica en casa 1. Relacionar correctamente: F(x)=1–|x| A Mín=0 G(x)=|x|–1 B Máx=1 H(x)=|x–1| C Mín=1 J(x)=1+|x| D Mín=–1 2. Indicar verdadero (V) o falso (F) según corresponda, dada la función: y=ax2+b • Tiene máximo, si: a<0 ..........................( ) • Tiene mínimo, si: b<0 ...........................( ) • El mínimo es b, si: a>0 ..........................( ) • El máximo es "b", si: a<0 ......................( ) 3. Completar: • La gráfica de la función constante es ............ al eje "x". • La gráfica de la función identidad: y=x, forma un ángulo de ............. grados con el eje de abscisas. • La gráfica de: y= –x, se define en el ........ y en el ......... cuadrante. 4. De: y x 2 3 6 F 6 4 2 Calcular: ( ) ( ) ( ) F F F 2 3 2 6 + 5. Calcular el área encerrada por las siguientes funciones: F(x)=x; G(x)=–x; H(x)=4 6. Calcular el área encerrada entre los ejes positivos de "x" e "y" y la gráfica de la función: F(x) = – 3x + 6 7. Calcular "m.n+p", si la gráfica de: F(x)=x2 – 4 es: y x n m p F 8. Hallar la suma de las ordenadas de los puntos de intersección de las funciones siguientes: F(x)=x2 – 4; G(x) = 14 – x2 9. Hallar "ab" de la gráfica: y x (0; a) F(x)=ax3+b (1; 2) 10. Esbozar el gráfico de la función: F(x)= – x 1 2 2 3 3 + 11. Grafique la función: F(x)= – ( – – )( – ) x x x x x 5 6 2 3 2 2 + 12. Del gráfico de la función "f", hallar: Dom(f) ∩ Ran(f) y x 3 4 2 2 6 1 –2 –2 f 13. Hallar el máximo valor de la función: F(x)=10x – x2 – 25 14. El peso de un recién nacido es 3,8 kg. Si en los primeros 10 meses aumenta su peso en formal lineal y en el tercer mes pesa 5,6 kg, entonces: • Hallar la expresión que define su peso "W" en función al tiempo "X" en meses. • Hallar el aumento mensual de peso. • Hallar su peso en el décimo mes. 15. Si la producción mensual de "x" artículos, viene dada por: P(x)=–x2+40x – 300, entonces: • Hallar la cantidad de artículos que se debe producir para obtener la máxima producción en un mes. • Hallar la máxima producción en un mes.
  • 168.
    Capítulo 168 Colegios TRILCE Central: 6198-100 Túpuedes 1. Si "h" es una función lineal, de pendiente 3 e intersección con el eje "y" igual a 5, hallar la regla de correspondencia de la función "g(x)" si: g(x) – x = h(1) + h(x+1) a) g(x)=4x+4 b) g(x)=4x+16 c) g(x)=4x+12 d) g(x)=3x+13 e) g(x)=3x+12 2. Del siguiente gráfico: y x (2; 0) Hallar la ecuación de la parábola, si el punto (3; 2) pertenece a ella y su rango es el intervalo: [– 4 1 ;+∞〉. a) y=x2 – 3x+2 b) y=x2+3x+2 c) y=x2 – 3x – 2 d) y=2x2+3x+2 e) y=2x2 – 3x – 2 3. Indicar cuántos puntos de la forma (a; b), donde "a" y "b" ∈ , se encuentran dentro de la zona limitada por las funciones: F(x)=(x+2)(x – 2) y G(x) = (2+x)(2 – x). a) 21 b) 19 c) 14 d) 12 e) 17 4. Calcular el área de la región sombreada: y x F(x)=x2–2x–3 5 a) 36 u2 b) 18 c) 24 d) 12 e) 25 5. Graficar: F(x) = x2+2mx+m2 si: m<0. a) b) c) d) e) y x y x y x y x y x 27
  • 169.
    169 www.trilce.edu.pe Cuarto añode secundaria Capítulo Aquiles y la tortuga Supongamos, decía Zenón de Elea (490-430 a.C.), que Aquiles, que corre cinco veces más rápidamente que una tortuga, juega con ella una carrera dándole una ventaja de cinco kilómetros. Cuando Aquiles recorra esos cinco kilómetros, la tortuga habrá avanzado un kilómetro. Cuando Aquiles cubra ese kilómetro que lo separa ahora de su contrincante, esta habrá caminado a su vez un quinto de kilómetro, es decir, doscientos metros. Pero cuando Aquiles trate de alcanzarla corriendo esos doscientos metros, la tortuga habrá recorrido cuarenta metros. Y una vez que Aquiles salve esos cuarenta metros, con la esperanza de alcanzarla, la tortuga habrá avanzado ocho metros, y todavía le llevará ventaja. Una ventaja que disminuye sin cesar, pero que siempre está, porque cada vez que Aquiles recorre la distancia que lo separa de la tortuga, esta, en ese lapso de tiempo, se habrá movido algo, por poco que sea, y en consecuencia, lleva siempre la delantera. En conclusión, Aquiles nunca la alcanza. Progresión aritmética (P .A.) 28 En este capítulo aprenderemos . . Definición . . Principales fórmulas . . Medios diferenciales o aritméticos
  • 170.
    Capítulo 170 Colegios TRILCE Central: 6198-100 28 PROGRESIÓN ARITMÉTICA(P.A.) Notación Representar: • 3 términos • 4 términos Suma de "n" términos Interpolación Medios aritméticos Razón de interpolación Término de posición "n" Término central Suma de términos equidistantes Síntesis teórica
  • 171.
    Álgebra 171 www.trilce.edu.pe Cuarto añode secundaria Saberes previos Aplica lo comprendido Aprende más 1. Calcular el número que continúa en las sucesiones: • 2; 7; 12; 17; 22; ... • 3; 1; –1; –3; ... 2. Efectuar la suma: • S = 1+2+3+...+20 → S= • E=2+4+6+...+30 → E= 3. Resolver: • 3(x–2)+4(x–5)=2(4x–1) → x= • – ( ) x x x 3 1 2 1 5 2 3 + + = + → x= 4. Sea la sucesión: ak=2k+3. Indicar el valor de: • a1+a2+a3+a4 • a a a 2 5 10 + 5. Sea la sucesión: ak=k+1. ¿Qué lugar ocupa el número 99? 1. Sea la progresión aritmética: ÷ a1.a2.a3. ... .an Relacionar las columnas correctamente. Razón A a1+an 2 Número de términos B an–a1 r +1 Suma de términos C 2a1+(n–1)r 2 .n Término central D a3 – a2 2. Calcular el vigésimo término en cada una de las siguientes progresiones. • ÷ 3 ; 7 ; 11 ; 15 ; ... • ÷ 81 ; 77 ; 73 ; 69 ; ... 3. Indicar verdadero (V) o falso (F) según corresponda. • El décimo término de una P.A. es 57, y la razón es 5. Entonces el primer término es 9 ......................................................( ) • En una P.A. el tercer término es 18 y el séptimo término es 30. Entonces la razón es 6.........( ) 4. En la P.A.: '4; 7; 10; 13; ... Calcular: • a2013 – a2011 • La suma de los 10 primeros términos. 5. Calcular la razón de una P.A. si se sabe que: a8 = 19 y a13 = 44 1. Relacionar correctamente: ÷2; 5; 8; ... A a15=71 ÷2; 6; 10; ... B a15=58 ÷1; 6; 11; ... C a20=39 ÷1; 3; 5; ... D a20=59 2. Indicar verdadero (V) o falso (F) en la P.A. de término general: an=6n – 5. • La razón es –5 ........................................ ( ) • Los tres primeros términos suman 20....... ( ) • Todos sus términos son positivos............. ( )
  • 172.
    Capítulo 172 Colegios TRILCE Central: 6198-100 Practicaen casa 3. Completar correctamente: • Sila............esnegativa,laP.A.esdecreciente. • A los números que se ubican entre otros dos para formar una P.A. se les llama ................ • La suma de los términos .......... es el doble del término central. 4. En la P.A.: ÷3; 8; 13; 18; ... Calcular el lugar que ocupa el número 53. a) 13º b) 10º c) 18º d) 15º e) 11º 5. Calcular "x" en la P.A.: ÷(x – 2) ; (2x+6) ; (4x+10); ... a) 6 b) 4 c) 7 d) 8 e) 5 6. Calcular la razón de una P.A., si se cumple que el cuarto término es 10 y el décimo es 4. a) – 6 b) – 2 c) – 4 d) – 3 e) – 1 7. En la P.A.: ÷12 ; x ; y ; z ; 29 calcular: x+2y+z a) 66 b) 84 c) 74 d) 78 e) 82 8. En la P.A.: ÷ 3 1 ; x ; 2 1 ; ... calcular el cuarto término. a) 12 7 b) 12 5 c) 6 1 d) 6 7 e) 6 5 9. En la P.A.: ÷7 ; x ; y ; z ; 21 calcular la razón. a) 2,5 b) 2,4 c) 3,5 d) 1,8 e) 1,6 10. Calcular el término siguiente en la P.A.: ÷(3x – 5) ; (4x+6) ; (6x+10) ; ... a) 60 b) 70 c) 58 d) 68 e) 80 11. Calcular la suma de los 15 primeros términos de una P.A. cuyo término enésimo es: 4n+1. a) 420 b) 480 c) 495 d) 372 e) 515 12. La suma del cuarto y décimo término de una P.A. es 60 y la relación del segundo y décimo término es como 1 es a 3. Hallar el primer término. a) 10 b) 12 c) 14 d) 15 e) 9 13. En una P.A. el término de lugar "m" es "n" y el término de lugar "n" es "m". Calcular la razón. a) 6 b) – 1 c) – 2 d) – 3 e) – 4 14. Un alpinista escala una montaña de 5700 m de altura. En el transcurso de la primera hora alcanzó una altura de 800 m; mientras que durante cada hora siguiente subió a una altura de 25 m menor que en la precedente. ¿Cuántos metros ascendió durante la última hora en que alcanzó la cima? 15. Una deuda se paga en cuotas que conforman una progresión aritmética. El primer pago realizado es S/.31 y el último S/.94. Si la suma que se debía es igual a S/.625, determinar el incremento que se realizó en cada pago. 1. Relacionar correctamente: ÷ –4; –1; 2; ... A a8=31 ÷ 6; 2; –2; ... B a6=31 ÷ 1; 7; 13; ... C S5=10 ÷ 3; 7; 11; ... D S5=–10 2. Indicar verdadero (V) o falso (F) según corres- ponda en la P.A.: ÷ (3x–7); (4x+1); (6x–1). • La razón es 10 .......................................( ) • El cuarto término es 76 ..........................( ) • El valor de "x" es 10 ..............................( ) • El primer término es 23.......................... ( ) 28
  • 173.
    Álgebra 173 www.trilce.edu.pe Cuarto añode secundaria Tú puedes 1. Indique el número de términos de una P.A., si el primer término es (m – 2), la razón (2 – m) y la suma de términos (10 – 5m). a) 10 b) 8 c) 7 d) 6 e) 5 2. Indicar la relación correcta de la P.A.: ÷(m – n)–1 ; (2m)–1 ; (m – p)–1. a) n=mp b) m=n+p c) m=np c) m2=np e) m=(np)2 3. Calcular: a b c 2 2 2 + de la P.A.: ÷ (a+b)–1 ; (b+c)–1 ; (a+c)–1. a) 0,5 b) 1 c) 2 d) 4 e) 0,25 4. La suma de los seis términos centrales de una P.A. creciente de 16 términos es 141 y el producto de los extremos es 46. ¿Qué lugar ocupa en la progresión el número 7? a) 5º b) 7º c) 9º d) 2º e) 3º 5. Si "Skn" es la suma de los "kn" primeros términos de una P.A., calcular el valor de: M= S S S n n n 5 4 9 - a) 3 b) 6 c) 9 d) 12 e) 15 3. Completar: • Silarazónespositiva,laP.A. es..................... • Se llama ................. a la diferencia de dos términos consecutivos. • La suma de todos los términos de una P.A. se puede hallar multiplicando el término ......... por el número de términos. 4. En la P.A.: ÷2; 6; 10; 14; ... calcular el vigésimo término. 5. En la P.A.: ÷1; 5; 9; 13; ... calcular la suma de los 15 primeros términos. 6. En la P.A.: ÷2; x; y; 23; ... calcular la razón. 7. Hallar el término de lugar 120 de la progresión aritmética: ÷ –8; –3; 2; 7; 12; ... 8. Hallar el término de lugar 26 de la P.A.: ÷ ; ; 3 2 6 7 3 5 ; ... 9. En una P.A., el término de lugar 40 es 59 y el término de lugar 27 es 33. Hallar el primer término y la razón de dicha progresión. 10. ¿Cuánto es la suma de los 25 términos de una P.A., cuyo primer término es 4 y la razón es 10? 11. Una P.A. de 30 términos tiene por primer término 200 y por suma 5130. ¿Cuánto valen la razón y su último término? 12. Hallar la suma de los 25 primeros términos de la P.A.: ÷ ; ; 5 2 15 11 15 16 ; ... 13. Hallar el número de términos y la suma de ellos, de una P.A. cuya razón es 3, su primer término es 6 y su último término 123. 14. No pudiendo cancelar una deuda de S/.12 950, Mathías le propone a su acreedor pagarle del siguiente modo: S/. 600 al final del primer mes y cada mes siguiente S/.50 más que el anterior. ¿Cuál será el importe del último pago? 15. Un peón debe llevar una carretilla de arena al pie de cada uno de los 9 árboles que están a lo largo lado de una calzada; los árboles tienen entre sí 8 m de distancia y el montón de arena está a 10 m antes del primer árbol. ¿Cuánto habrá recorrido después de haber terminado su trabajo y vuelto la carretilla al montón de arena?
  • 174.
    Capítulo 174 Colegios TRILCE Central: 6198-100 Elpremio al inventor del ajedrez La famosa leyenda del inventor del Ajedrez, dice que el Rey de Persia, aburrido en los ratos muertos, de repente quedó fascinado por el juego del ajedrez, el cual le presentó un inventor ingenioso e inteligente. Se cuenta que quedó tan agradecido que el Rey ofreció al matemático oriental lo que deseara. El inventor contestó: -Me conformo con 1 grano de trigo por la primera casilla del tablero, 2 por la segunda, 4 por la tercera, 8 por la cuarta y así hasta la casilla 64 del tablero. (Es decir la suma de los 64 primeros términos de una P.G. de razón 2 y cuyo primer término es 1). El rey se mofó pensando la minucia que le estaba pidiendo y, solicitando a su visir que preparara el premio solicitado, hizo los cálculos y se dio cuenta que era imposible cumplir la orden, pues la suma de los granos de las 64 casillas era nada menos que la cantidad de: 18.446.744.073.709.551 616 granos. (En cada kilogramo de trigo caben aproximadamente unos 28 220 granos, por lo que el resultado sería de unas 653 676 260 585 toneladas; que ocuparían un depósito en forma de cubo de algo más de 11'5 kilómetros de lado. Para producir tal cantidad de trigo se necesitaría estar cultivando la Tierra (incluidos los mares), durante ocho años. 29 Progresión geométrica (P .G.) En este capítulo aprenderemos . . Definición . . Principales fórmulas . . Medios geométricos o proporcionales
  • 175.
    Álgebra 175 www.trilce.edu.pe Cuarto añode secundaria Síntesis teórica PROGRESIÓN GEOMÉTRICA (P.G.) Interpolación Producto de términos Término de posición "n" Suma de términos Limitada Ilimitada Producto de términos equidistantes Término central Medios geométricos Razón de interpolación
  • 176.
    Capítulo 176 Colegios TRILCE Central: 6198-100 Aplicalo comprendido Saberes previos 1. Sea la P.G.: ÷÷ t1 : t2 : t3 : ... : tn Relacionar las columnas correctamente. Término central A t1 qn – 1 q – 1 Suma de los "n" primeros términos B tn t1 m+1 Razón de interpolación C t1.tn 2. Calcular el sexto término de cada una de las progresiones: • ÷÷ 3 : 6 : 12 : 24 : ... • ÷÷ 2 3 : 1 : ... 3. Indicar verdadero (V) o falso (F): • En la siguiente progresión geométrica: ÷÷ 512 : 256 : x : 64 : y, el valor de "x+y" es igual a 160 .........................................( ) • En una P.G., el quinto término y el segundo son 81 y 24 respectivamente; entonces la razón es: 2 3 ............................................( ) 4. Calcular: S= – – – 1 2 1 3 1 4 1 9 1 8 1 + + c c c m m m+... 5. Calcular la razón en una P.G., si se cumple que: t9=3 y t14=96 1. Indicar el número que continúa en las sucesio- nes: • ; 4 1 2 1 ; 1 ; ... • 9 ; 3 ; 1 ; ... 2. Si: Sk = k2+1, hallar: • S4 • S5 – S2 3. Resolver: • (x+3)2 – (x – 3)2 = 48 • (x+2)2+(x – 2)2 = 8x 4. Sea la sucesión: ak=2k–1 Calcular: • a1+a3 • a a 6 8 5. Dada la sucesión: bk=31–k , indicar el lugar que ocupa el número 729 1 . 29
  • 177.
    Álgebra 177 www.trilce.edu.pe Cuarto añode secundaria Aprende más 1. Relacionar correctamente: ÷÷ 64; 32; 16; ... A a5=5,3 ÷÷ 24; 12; 6; ... B a8=0,5 ÷÷ 16; 24; 36; ... C a6=0,75 ÷÷ 27; 18; 12; ... D a5=81 2. Indicar verdadero (V) o falso (F) en las sumas de infinitos términos. S = 1+ 2 1 4 1 + +... E = 1+ 3 1 9 1 + +... • S>E ....................................................... ( ) • S<E ....................................................... ( ) • S+E= 2 7 ................................................. ( ) 3. Completar correctamente: • Si la ........ es menor que 1 y mayor que 0, la progresión geométrica es decreciente. • La P.G. es alternada cuando la razón es menor que .............. • El ....... de los términos equidistantes es constan- te. 4. Calcular "x" en la P.G.: ÷ ÷ (2x – 6) ; ( 3 x) ; (2x+6); ... a) 3 b) 6 c) 7 d) 4 e) 5 5. Calcular la razón de una P.G., si se cumple que el cuarto término es 96 y el noveno es 3. a) 0,5 b) 0,2 c) 0,4 d) 1 e) 2 6. En la P.G.: ÷÷ 16 ; x ; y ; z ; 81 calcular: x+y+z. a) 96 b) 84 c) 74 d) 128 e) 114 7. En la P.G.: ÷÷ 32; x; y; z; 162 calcular la razón. a) 3,5 b) 2,4 c) 1,5 d) 1,8 e) 1,6 8. En la P.G.: ÷÷ 48; 72; 108; ... Calcular el lugar que ocupa el número 243. a) 6º b) Ninguno c) 8º d) 7º e) 5º 9. Calcular el término siguiente en la P.G.: ÷÷ (x – 1) ; (2x+1) ; (7x – 1) ; ... a) 80 b) 81 c) 64 d) 68 e) 70 10. En la P.G.: ÷÷ 18 ; x ; y ; z ; 88 calcular: x.z – y2. a) 6 b) 4 c) 2 d) 1 e) 0 11. Una progresión geométrica admite cuatro términos, siendo la suma de sus extremos 27 y la de los centrales 18. Calcular la suma de cifras del mayor de estos números. a) 3 b) 4 c) 5 d) 6 e) 7 12. Tres números positivos en progresión aritmética son aumentados en 3; 3 y 7 respectivamente, formando una progresión geométrica de suma 28. ¿Qué números son? a) 3; 5 y 7 b) 2; 6 y 10 c) 3; 6 y 9 d) 1; 5 y 9 e) 3; 7 y 11 13. La diferencia del tercer término con el sexto de una progresión geométrica es 26 y el cociente 27. Calcular el primer término. a) 245 b) 234 c) 243 d) 342 e) Ninguna 14. Sedejacaerunapelotadesdeunaaltura:h=270m. En cada rebote la pelota se eleva 2/5 de la altura de la cual cayó la última vez. ¿Qué distancia total recorre la pelota hasta quedar en reposo? 15. Se tiene una circunferencia de radio "R"; dentro de ella se dibuja una circunferencia concéntrica y de radio la mitad de la primera; luego se dibuja otra circunferencia concéntrica y radio la mitad de la segunda y así indefinidamente. Si se suman las áreas de todas las circunferencias, se obtiene la misma área de una circunferencia cuyo radio sería:
  • 178.
    Capítulo 178 Colegios TRILCE Central: 6198-100 Practicaen casa 1. Relacionar correctamente respecto a las siguien- tes sumas límite. M=8+2+ 2 1+.. A 3 32 N=8+4+2+1+... B 15 128 P=8+1+ 8 1+... C 16 Q=8+ 2 1+ 32 1 +... D 7 64 2. Indicar verdadero (V) o falso (F) según corresponda: • Si la razón es mayor que 1, la progresión geométrica es creciente ..........................( ) • Si la razón está entre –1 y 1, la P.G. se aproxima a cero .....................................( ) • La suma límite se puede calcular para cualquier valor de la razón .....................( ) • Las P.G. siempre crecen al infinito .........( ) 3. Completar respecto a la P.G.: ÷÷ (x – 8) ; (x – 4) ; (x+8) • La razón equivale a ............... • El cuarto término equivale a .................... • La suma de los .......... primeros términos equivale a 80. 4. En la P.G.: ÷÷ 0,25; 0,5; 1; 2; ... , calcular el décimo término. 5. En la P.G.: ÷÷ 1; 3; 9; 27; ... Calcular la suma de los seis primeros términos. 6. En una progresión geométrica, el primer término es 6 y el término de lugar 15 es 54. Hallar el octavo término. 7. Hallar la suma de los seis primeros términos de la progresión geométrica: ÷÷ ; ; 3 4 3 2 3 1; ... 8. En una progresión geométrica el primer término es –5 y la razón es –1/5. Hallar el término de lugar 10. 9. La suma de los términos de una P.G. decreciente y prolongada indefinidamente, es el doble de la suma de los cinco primeros términos. Hallar la razón. 10. Si el segundo y el sexto término de una P.G. son 24 y 96, ¿cuál es el cuarto término? 11. El primer término de una progresión geométrica es 1 y la razón es 2. Hallar el producto de los siete primeros términos. 12. Una hoja de papel se parte por la mitad; después se superponen las dos mitades y se vuelven a partir por la mitad, y así sucesivamente. Después de ocho cortes, ¿cuántos trocitos de papel habrá? 13. La suma de los siete primeros términos de una progresión geométrica creciente es 2186, y la razón del séptimo término sobre el segundo término es 243. Hallar el término de lugar 4. 14. Se dibuja un triángulo equilátero de lado "m"; si se unen los puntos medios de los lados, se forma otro triángulo equilátero. Al efectuar la misma operación indefinidamente, la suma de los perímetros de todos los triángulos es: 15. Calcular la suma de las áreas de todos los cuadrados que se forman en la figura, al unir los puntos medios de los lados. b b 29
  • 179.
    Álgebra 179 www.trilce.edu.pe Cuarto añode secundaria Tú puedes 1. Si: "x"; "y" ; "z" son términos consecutivos de una P.G. creciente, indicar el valor de "z" en el sistema: – x y z y z 2 40 3 10 + + = = ) a) 16 b) 12 c) 20 d) 32 e) 15 2. En una P.G., la suma de los seis primeros términos es igual a nueve veces la suma de los tres primeros términos. Hallar la razón de la progresión. a) 3 b) 2 c) 5 d) 4 e) 6 3. Indique el valor de: ... 2 1 2 1 2 1 81 82 100 + + + a) 2 1 100 –1 b) 2 1 80 –1 c) – 2 2 1 80 100 d) – 2 2 1 100 20 e) – 2 2 2 101 80 4. Encontrar una P.A. y una P.G., si se sabe que los primeros términos son iguales a 2, tienen el mismo tercer término y el undécimo término de la P.A. es igual al quinto término de la P.G. Indicar la suma de las razones de ambas progresiones. a) 8 b) 2 c) 3 d) 5 e) 6 5. Calcular: S = 1+2 2 1 3 2 1 + c c m m 2 +4 2 1 c m 3 +5 2 1 c m 4 +... a) 2 b) –4 c) –6 d) 6 e) 4
  • 180.
    Capítulo 180 Colegios TRILCE Central: 6198-100 Músicay logaritmos Los grados de tonalidad de la escala cromática no son equidistantes por el número de vibraciones ni por la longitud de onda de sus sonidos, sino que representan los logaritmos en base 2 de estas magnitudes. Supongamos que la nota do de la octava más baja, que representaremos por cero, está determinada por "n" vibraciones, el do de la m-ésima octava producirá "n.2m" vibraciones cada segundo. Si hemos llamado cero a do, y seguimos numerando las notas, tendremos que sol será la 7a, la la 9a, la 12a será de nuevo do, en una octava más alta, etc. Como en la escala cada nota tiene 2 12 más vibraciones que la anterior, entonces el número de estas en cualquier tono se puede expresar con la fórmula: Npm=n.2m( 2 12 )p. Tomando logaritmos: logNpm=logn+(m+ p 12 )log2 Al tomar el número de vibraciones del do más bajo como unidad y pasando los logaritmos a base 2, se tiene que: logNpm = m+ p 12 En el tono sol de la tercera octava: 3+ 12 7 ≈3,583; donde 3 es la característica del logaritmo del número de vibraciones y 7/12, la mantisa del mismo logaritmo en base 2. Se tiene que el número de vibraciones es 23,583, que es 11,98 veces mayor que las del tono do de la 1a octava. 30 Logaritmos I En este capítulo aprenderemos . . Definición . . Propiedades fundamentales . . Cambio de base . . Regla de la cadena . . Otras definiciones
  • 181.
    Álgebra 181 www.trilce.edu.pe Cuarto añode secundaria LOGARITMOS I Cambio de base Regla de la cadena Cologaritmo Antilogaritmo propiedades Logaritmo de una potencia Logaritmo de una raíz Logb M =Log bn Mn Logb M =Log b n M n Log b n M =n Log b M b logbA = A c logbA = A logbc Logaritmo del cociente Definición Logaritmo del producto Log b M = n 1 Log b M n Síntesis teórica
  • 182.
    Capítulo 182 Colegios TRILCE Central: 6198-100 Aprendemás Aplica lo comprendido 1. Resolver: • 3x= 3 1 → x= • 4x=8 → x= 2. Resolver: • x2=7 → x= • x2 – 20=0 → x= 3. Resolver: • xx = 318 → x= • xxx = 16 → x= 4. Resolver: 23x = 512 → x = 5. Resolver: • 2x–1=49 → x = • 52x–5 = 125 → x= 1. Relacionar las columnas correctamente, siendo: A>0 , B>0 , b>0 ∧ b ≠ 1 logb(AB) A logb( A B ) logbA–logbB B bx=A b logbA C logbA+logbB logbA=x D A 2. Hallar "x" en cada una de las ecuaciones: • log2x=4 • log2(2x – 1)=3 3. Indicar verdadero (V) o falso (F). • log44=0 ............................................( ) • log91=9 ............................................( ) • log264=8 ............................................( ) 4. Calcular: S = log2(log24) + log3(log327) 5. Calcular: M = log100 + Ln e 1 + log381 1. Relacionar correctamente: Es la base del logaritmo natural A Cero Es el logaritmo decimal de 10 B Diez Es el logaritmo decimal del logaritmo natural del número "e" C "e" Al sumar logaritmos decimales se obtiene un logaritmo en base D Uno 2. Indicar verdadero (V) o falso (F) según corres- ponda en: E = a logbc • Si E=1, entonces: a=1 ó c=1..................( ) • Si E= c , entonces: a=b2 .......................( ) • Si E= a , entonces: c= b ......................( ) • Si "c" es igual a "b2", el resultado es "a2".....( ) 30 Saberes previos
  • 183.
    Álgebra 183 www.trilce.edu.pe Cuarto añode secundaria 3. Completar: • Enunamultiplicacióndelogaritmos,sepuede cancelar la ..................... de un logaritmo con el número de otro logaritmo. • En el logaritmo natural y el logaritmo decimal no se coloca la ............... • Al dividir el logaritmo natural de "a" entre el logaritmo natural de 10 se obtiene el logaritmo .................. de "a". 4. Calcular: log1000+Ln e +log0,1 – Lne2 a) 0,2 b) 3 c) 4 d) 0,5 e) 1 5. Calcular: log86 . log310 . log64 . log3 a) 3 2 b) 2 3 c) 5 3 d) 9 2 e) 3 5 6. Calcular: log89.log274 log1625.log12532 a) 7 15 b) 2 13 c) 4 3 d) 15 8 e) 7 5 7. Calcular: log276.Ln81.Log36e a) 3 2 b) 2 3 c) 5 2 d) 9 5 e) 2 5 8. Calcular: – log log 5 1 5 1 50 2 a) 2 b) 3 c) 4 d) 5 e) 1 9. Calcular: (2+log27)(2+log72)–(log249+log74) a) 8 b) 13 c) 14 d) 5 e) 10 10. Si x=log53, calcular: log153. a) – x 1 1 b) x 1 c) x 1 1 + d) x x 1 + e) x x 1 + 11. Calcular: 6 6 3 log log log 1 3 3 6 + + 5 5 5 a) 7 1 b) 2 1 c) 4 1 d) 3 1 e) 5 1 12. Calcular: 8 4 8 log log log 4 3 8 2 4 + + + a) 128 b) 130 c) 134 d) 135 e) 127 13. Calcular: log log log 1 36 1 1 72 1 1 8 1 4 2 18 + + + + + a) 3 b) 2 c) 1 d) 4 e) 0,5 14. La magnitud de un terremoto en la escala de Richter se calcula mediante la fórmula: M(x) = log( x x0 ) Donde: x → Lectura del sismógrafo x0 = 10–3 → Lectura referencial Responder: • Si se registra una lectura de 102, indicar la magnitud del movimiento telúrico. • Si se produce un terremoto de grado 6 en la escala de Richter, indicar la magnitud de la lectura del sismógrafo. 15. La demanda "D" de un producto se relaciona con su precio de venta "P" mediante la ecuación: logaD = logaC – k.logaP Donde "a", "C" y "k" son constantes positivas. • Despejar "D" de esta ecuación. • Para un precio de S/.10 con: C=1000 y k=2, indicar el valor de la demanda.
  • 184.
    Capítulo 184 Colegios TRILCE Central: 6198-100 Practicaen casa 1. Relacionar correctamente: log816 A –2 log8127 B –3 log0,2125 C 3 4 log0,01 D 4 3 2. Indicar verdadero (V) o falso (F): • El (log20,5) es negativo ..........................( ) • El (log0,10,01) es positivo .......................( ) • No existe [log(log10)] ............................( ) • No existe [log(log0,1)] ...........................( ) 3. Completar correctamente: • La base del logaritmo decimal es ................. • El logaritmo de la .............. siempre es cero. • El logaritmo equivale a 1 cuando la ............ y el ........... son iguales. 4. Calcular: log0,25+log0,52+log0,254 5. Calcular: , , , , log log log log 0 25 0 04 0 2 0 5 2 5 25 4 + + 6. Calcular: log log log 8 81 64 3 4 + + 2 9 3 8 4 7. Calcular: log log 6 1 6 1 2 108 + 8. Calcular: (1+log53)(1+log35) – log53 – log35 9. Calcular: log log log log log log 12 4 12 2 12 18 3 3 7 7 5 5 + + 10. Si x=log23, calcular: log62. 11. Calcular: 8 2 4 log log log 16 6 4 4 2 2 + + + 3 3 3 12. Calcular: 5 36 log log 4 5 3 3 13. Calcular: log log log yz xz xy 1 1 1 1 1 1 x y z + + + + + 14. Si "P" representa el precio de venta de un artículo, y "x" es la demanda correspondiente en cantidad vendida por día, entonces la relación entre "P" y "x" se puede expresar, algunas veces, mediante: P=P0e–ax , donde "P0" y "a" son constantes positivas. Exprese "x" como función de "P". 15. La ley de Pareto para países capitalistas, afirma que la relación entre el ingreso anual "x" y el número "y" de individuos cuyo ingreso es mayor que "x" es: logy=logb – klogx, donde "b" y "k" son constantes positivas. Despeje "y" de esta ecuación. 30
  • 185.
    Álgebra 185 www.trilce.edu.pe Cuarto añode secundaria Tú puedes 1. Si: xy.yx = (xy)2 con x ≠ y, reducir: log log x x y y 1 1 y x + + + a) 0,5 b) 1 c) 2 d) 0 e) 0,25 2. S log1428 = a, calcular: log4916. a) – ( – ) a a 2 2 1 b) – ( – ) a a 2 2 1 c) – – a a 2 1 d) – – a a 1 2 e) – a a 2 3. Si x2+y2=1, reducir: – + – – log log log x y x y y x y y 1 1 1 1 1 + + + + c c c m m m 2 . a) 2 b) 1 c) 0,5 d) 0,25 e) 4 4. Calcular: log(log63)(log936) a) –36 b) –1 c) 3 d) 6 e) 9 5. Si logaba=3, calcular: logab( a b 3 ). a) 6 1 b) 5 2 c) 3 2 d) 6 5 e) 1
  • 186.
    Capítulo 186 Colegios TRILCE Central: 6198-100 Loslogaritmos y la intensidad del sonido La intensidad del sonido es el flujo de energía por unidad de área que produce, medida en watts por metro cuadrado. La intensidad de sonido mínima que puede escucharse (el umbral de audibilidad) es aproximadamente 10–2 W/m2. La sonoridad de un sonido se define como L = 10log ( I 10–2 ) , donde "I" es la intensidad y "L" se mide en decibelios. Los escalones de sonoridad: 10 decibelios, 20 decibelios, etc. forman en nuestro oído una progresión aritmética; en cambio la energía de estos sonidos constituye una progresión geométrica de razón 10. Como ejemplo, una conversación en voz alta produce 65 decibelios, el rugido de un león 87 decibelios (posee una energía 158 veces mayor que la conversación en voz alta), el ruido de un martillo sobre una lámina de acero 110. Un ruido superior a 80 decibelios es perjudicial. 31 Logaritmos II En este capítulo aprenderemos . . Ecuaciones logarítmicas . . Aplicación de propiedades . . Otras aplicaciones
  • 187.
    Álgebra 187 www.trilce.edu.pe Cuarto añode secundaria cologbx=–logbx antilogbx=bx x = y xx = y x = logam logbx = logby logbxx = logby Lnx=y → ey = x ax = m LOGARITMOS II Ecuaciones logarítmicas logbx=N ↔ x=bN; b>0; b≠1; x>0 Síntesis teórica
  • 188.
    Capítulo 188 Colegios TRILCE Central: 6198-100 Aplicalo comprendido Saberes previos 1. Relacionar las columnas correctamente: 2 log25 +log663 A 6 log3 3 B 8 antilog5(log56) C 1 2 lne5 D 5 2. Hallar "x" en cada caso: • log3(5x+1)=4 → x = • x=log7(3 log37 ) → x = 3. Indicar verdadero (V) o falso (F), si: f(x)= 4 3 +log4x • f(1)=0 ................................................. ( ) • f(16)= 10 3 ............................................. ( ) • f(64)=4 ................................................. ( ) 4. Resolver: logx+log(x – 1)=log6 5. Resolver: log4log2(x – 1)=0 1. Resolver: • 3(x – 1)+2(x – 2)=4(x – 3) → x= • – – – – x x x 3 1 4 2 6 3 = → x= 2. Resolver: • (x – 4) (x – 1) = 10 → x1= ; x2= • x(x – 2) = 15 → x1= ; x2= 3. Resolver: • 4x–1 . 2x–3 = 16x–5 → x= • 2x–8 = 4x → x= 4. Resolver: • 4x – 9(2x) + 8 = 0 → x1= ; x2= • 9x = 4(3x) – 3 → x1= ; x2= 5. Resolver: • 32x–10 = 7x–5 → x= • (3x+2x)(3x–2x)=0 → x= 31
  • 189.
    Álgebra 189 www.trilce.edu.pe Cuarto añode secundaria Aprende más 1. Relacionar correctamente: logbx=a A x= a b logxb=a B x=ab logax=b C x= b a logxa=b D x=ba 2. Indicar verdadero (V) o falso (F) según corres- ponda en: logb(logax)=c. • Si: c=0, entonces: x=a........................... ( ) • Si: c=1, entonces: x=ab ........................ ( ) • Si: bc=1, entonces: x=a ........................ ( ) • Si: c=–1 y b=2, entonces: x= a .......... ( ) 3. Completar: • En una igualdad de dos logaritmos, se igualan los números siempre y cuando tengan la misma ................... • El cologaritmo y el logaritmo en la misma base se diferencian solo en el ............... • El antilogaritmo decimal del logaritmo decimal del número "p" es igual a ............ 4. Calcular x 1 + , si: log3(log2x)=1 a) 1 b) 3 c) 4 d) 5 e) 2 5. Calcular log3(x+2), si: 3 log32 +2 log2x =antilog32 a) 4 b) 3 c) 1 d) 5 e) 2 6. Calcular "log3x", si: log636–colog3x=antilog23 a) 6 b) 5 c) 2 d) 3 e) 4 7. Calcular log9(0,5x) en: log36=log9(2x) a) 2 b) –1 c) –2 d) –3 e) 1 8. Indicar el producto de las soluciones al resol- ver: log2 3x=4 a) 3 b) 4 c) 2 d) 6 e) 1 9. Indicar el producto de las soluciones al resol- ver: (Lnx+1)Lnx=90 a) e 1 b) e c) e2 d) e3 e) 1 10. Indicar la suma de las soluciones al resolver: x log3x = 81 a) 4 17 b) 9 82 c) 2 5 d) 3 10 e) 5 26 11. Indicar la menor solución al resolver: log2x – logx2 = 15 a) 0,1 b) 0,001 c) 0,01 d) 100 e) 10 12. Indicar la suma de las cifras de la solución de: log3(log2x – 1) = 1 a) 11 b) 9 c) 10 d) 7 e) 8 13. Calcular "x" al resolver: 10logx – 3 = 2,012 a) 2,032 b) 2012 c) 2009 d) 2,015 e) 2015
  • 190.
    Capítulo 190 Colegios TRILCE Central: 6198-100 Practicaen casa 1. Relacionar correctamente: log4x= 2 5 A e10 Ln(logx)=0 B 0,2 log5x=–1 C 10 log(Lnx)=1 D 32 2. Indicar verdadero (V) o falso (F) en: logba=c • Si: b=1, entonces: c=1........................... ( ) • Si: a=1, entonces: c=0 .......................... ( ) • Siempre "a" debe ser positivo ................. ( ) • Siempre "c" es positivo ........................... ( ) 3. Completar correctamente: • La .............. de logaritmos es igual al logaritmo del producto de los números. • "e" es la base del logaritmo ................ • El .............. es un exponente. 4. Calcular "a+b+c", si: log3a = 2 ; log4b = 1 ; log6c = 0 5. Calcular "x", si: log375 – log35 = 1 + log3x 6. Calcular " x 9 + ", si: log3(log4(log2x))=0 7. Calcular "log(x – 10)", si: eLn8+antilog2=10logx+colog100 8. Calcular "log2(x+2)", si: colog2antilog26+log3antilog3x=logx+cologx 9. Indicar la menor solución obtenida al resolver: 2+log3x2 = log372 – log32 10. Indicar el producto de las soluciones al resolver: (logx+2)logx=3 14. La potencia de entrada (Pi) de un amplificador es de 1w (watt); entonces: 3 Calcular la potencia de salida (P0), si la ganancia en decibelios (db) es de 10 db. Usar la fórmula: G=10.log( P0 Pi ) • G = Ganancia (db) • P0 = Potencia de salida (watt) • Pi = Potencia de entrada (watt) 3 Se considera "volumen moderado" un volumen de 80 db. Si un amplificador tiene la relación: P0 Pi igual a 1 000 000, indicar si excede o no el volumen moderado. 15. En la figura siguiente se presenta la gráfica: f(x)= x Lnx ; (x>0). El valor máximo de "f(x)" se tiene cuando: x=e; responder: 0,1 5 y= Lnx x y x 3 Los enteros 2 y 4 tienen la rara propiedad de que: 24=42. Demostrar que si: xy=yx, para números reales positivos "x" e "y", entonces: x Lnx y Lny = . 3 Emplee la gráfica de "f" para explicar por qué muchos pares de números reales satisfacen la ecuación: xy=yx. 31
  • 191.
    Álgebra 191 www.trilce.edu.pe Cuarto añode secundaria Tú puedes 1. Hallar "x" en: logx 125 4 = 2 3 . a) 5 1 b) 2 c) 5 d) 5 e) 25 2. Calcular el valor de "x" en: 3logx81=x. a) 1 b) 3 c) 3 1 d) 9 1 e) 27 1 3. Resolver: 4x=2(14x)+3(49x). a) log73 b) log27 c) – log log log 2 7 3 d) log log log 3 2 7 + e) log3 4. Dado el sistema: – – log a x y a b a b 10 10 x y + = = + c m * , calcular: 10x – 10y. a) 2 b) a c) b d) 2b e) a+b 5. Resolver: abx =c a) loga(logbc) b) logb(logac) c) loga(logca) d) logacb e) log(logbac) 11. Indicar la suma de las soluciones al resolver: x log2x = 16 12. Indicar el producto de las soluciones al resolver: log2 3x – log3x3 = 10 13. Calcular "x", al resolver: 100logx – 2 = 1,44 14. La temperatura "T" en ºC de un objeto en el momento "t" se expresa: T=75.e–2t Donde: t : Horas T : Temperatura en ºC expresar "t" en función de "T". 15. La energía "E(x)" de un electrón, después de pasar a través de un material de espesor "x", está expresada por: E(x)=E0e – x x0, donde "E0" es la energía inicial y "x0" la longitud de radiación; entonces: • Expresar en términos de "E0", la energía de un electrón al pasar a través del material de espesor "x0". • Expresar en términos de "x0", el espesor al cual el electrón pierde el 99% de su energía inicial.
  • 192.
    Capítulo 192 Colegios TRILCE Central: 6198-100 Elúltimo teorema de Fermat El teorema en cuestión establece que para: n>2, la ecuación: xn+yn=zn no tiene soluciones enteras positivas (para n=2 se trata del teorema de Pitágoras, que sí tiene soluciones enteras: son las llamadas "ternas pitagóricas"). En realidad no se trataba de un teorema, sino una conjetura, porque Fermat nunca publicó una demostración. En un libro sobre la obra de Diofanto escribió que había encontrado una solución maravillosa del enunciado, tras lo que añadió: "este margen es demasiado estrecho para contenerla". La gracia del asunto estriba en que estamos hablando del siglo XVII y en que durante más de trescientos años los más grandes matemáticos buscaron sin éxito la dichosa demostración, hasta que, por fin, en los años noventa del pasado siglo XX, Wiles y Taylor lo consiguieron utilizando unas matemáticas inimaginables en la época de Fermat. Eso sí; la cantidad de buenas matemáticas que se han desarrollado por culpa del comentario "al margen" es extraordinaria. De lo que siempre nos quedara la duda es de si Fermat realmente había encontrado una "maravillosa demostración" o simplemente se trató de una broma. 32 Repaso IV En este capítulo aprenderemos . . Funciones I . . Funciones II . . Progresión aritmética . . Progresión geométrica . . Logaritmos I . . Logaritmos II
  • 193.
    Álgebra 193 www.trilce.edu.pe Cuarto añode secundaria VERTICAL 1. Es aquella sucesión en la cual cualquier término, después del primero, es igual al anterior multiplicado por una cantidad constante. 2. Es aquella suma de términos en progresión geométrica cuya razón está entre 0 y 1 y su número de términos es ilimitado. 3. Son logaritmos cuya base es el número trascendente "e" (e = 2,718281...). 4. Es aquella sucesión en la cual cualquier término, después del primero, es igual al anterior sumado con una cantidad constante. 5. Es el conjunto de los primeros elementos de los pares ordenados de una función o los valores de "x". 6. Gráficas cuya regla de correspondencia es: F(x)= x 7. En una progresión aritmética se calcula así: ( – ) a a n a n r n 2 2 2 1 n 1 1 + = + ` c j m HORIZONTAL 1. Es el logaritmo del inverso multiplicativo de un número. 2. Se define mediante: antilogbN = bN. 3. Su gráfica es una parábola. 4. Es el conjunto de los segundos elementos de los pares ordenados de una función o los valores de: y = F(x) 5. Es el logaritmo donde no es necesario colocar su base, llamado también logaritmo de Briggs. 6. Gráficas cuya forma es una "V". 7. Son igualdades donde la variable está incluida o forma parte de un logaritmo. * Completa el crucigrama algebraico. 1 1 2 2 3 3 4 4 5 5 6 6 7 7 Cruci - álgebra
  • 194.
    Capítulo 194 Colegios TRILCE Central: 6198-100 Aplicalo comprendido 1. Hallar el dominio de la función: f(x) = –15+8x – x2 a) x∈[1;2 ] b) x∈[2; 3] c) x∈[3; 4] d) x∈[3; 5] e) x∈[3; 6] 2. Sea la función "f" cuya regla de correspondencia es: f(x)=x3 – 2x+1; calcular el rango de "f", si el Dom(f)={–2; 0; 3}. a) {–11; 1; 22} b) {–3; 1; 22} c) {0; 1; 22} d) {–8; 0; 27} e) {1; 13; 22} 3. Sea: f(x)=log3(x – 4) y g(x)=logx Calcular: f(85)+f(31)+f(7) g(100)+g(1000)–g(10) a) 0 b) 1 c) 2 d) 3 e) 4 4. Graficar: F(x)=2x+3 a) b) c) y x y x y x d) e) y x y x 5. Se tiene la función: F(x)=ax+6; si la gráfica pasa por el punto (2; 8), calcular: F(7) a) 8 b) 10 c) 11 d) 13 e) 14 6. Obtener el valor de: S = 0,25+(0,25)2+(0,25)3+... a) 1 b) 1 2 c) 1 3 d) 1 4 e) 1 5 7. Tres números consecutivos de una progresión aritmética creciente tienen como suma 42 y como producto 2688. Hallar el tercer término. a) 11 b) 12 c) 13 d) 22 e) 16 8. Indicar el quinto término de una P.G. creciente de siete términos, si la suma de los tres primeros es 26 y la suma de los tres últimos 2106. a) 42 b) 152 c) 144 d) 162 e) 216 9. Sabiendo que el conjunto de pares ordenados: F={(3; a2), (3; 1), (5; 4), (5;a+b), (b; 4)} Representa una función, indicar la suma de elementos del dominio. a) 3 b) 5 c) 8 d) 13 e) 11 10. Calcular el área de la región sombreada limitada por las funciones indicadas. y x H(x)=6–|x–2| G(x)=4 a) 24 u2 b) 32 c) 48 d) 16 e) 20 32
  • 195.
    Álgebra 195 www.trilce.edu.pe Cuarto añode secundaria Aprende más 1. Indicar verdadero (V) o falso (F) en las siguientes proposiciones: • logaM+logaN=loga(M.N) .......................( ) • logaMn=nlogaM ...................................( ) • loga1=a ...................................( ) • logaM – logaN=loga(M – N) .................( ) 2. Relacionar las columnas: F(x)=|x| Función valor absoluto A y x F(x)= x Función raíz cuadrada B 45º y x F(x)=ax2+bx+c Función cuadrática C 45º 45º y x F(x)=x Función identidad D y x 3. Calcular el valor de "x" en cada una de las siguientes ecuaciones: • log2(5x+1)=4 → x = • log5(x – 3)=log52+log53 → x = • log( 2x – 1 x – 5 )=log3 – log2 → x = 4. ¿Cuántos términos hay que tomar en la progresión aritmética: ÷ –2; 2; 6; 10; 14; ... para que la suma sea 8190? a) 63 b) 64 c) 65 d) 66 e) 67 5. Si: ÷ (x+y); (4x – 3y); (5y+3x) son tres términos consecutivos de una progresión aritmética, cuál es la relación entre "x" e "y"? a) y x 3 1 = b) y x =2 c) y x =3 d) y x =5 e) y x 4 1 = 6. Si se sabe que: "a"; "a2" y "3a" son tres términos de una P.A., calcular la suma de los 10 primeros términos. a) 11+10a b) 100a+11 c) 111a d) 55a e) 110a 7. Hallar el valor de "c2", en la P.A.: ÷ a; b; c; d; e; si se sabe que: a+e=20 a) 400 b) 100 c) 20 d) 10 e) 160 8. Las dimensiones de un paralepípedo rectangular están en P.A. cuya suma de dichas dimensiones es 30m. Si el volumen del paralelepípedo es de 640 m3, ¿cuánto miden las aristas? a) 6; 10; 14 b) 8; 10; 12 c) 2; 10; 11 d) 4; 10; 16 e) 2; 8; 14 9. Al resolver la ecuación: log(x+4)(x3 – x)=log(x+4)(5 – x)x Indique su conjunto solución. a) {–3} b) {2} c) {0;2} d) {–3; 2} e) {–3; 0; 2} 10. Luego de resolver la siguiente ecuación: logx2 – log x 16 ( ) 2 = log x 64 ( ) 2 Indicar el producto de sus soluciones. a) 12 b) 17 c) 1 d) 16 e) 24
  • 196.
    Capítulo 196 Colegios TRILCE Central: 6198-100 11.Calcular "x", en: x1–lnx logx = e5 a) ( 10 e5 ) loge b) ( e 10 ) 5ln10 c) (10 e ) 5loge d) ( e5 10 ) ln10 e) (10 e5 ) ln10 12. Hallar el valor de: e – log log log Ln 8 15 2 3 5 27 16 + c c c m m m ' 1 a) e b) log2 c) Ln2 d) 0,47712 e) 5 13. A partir de la función: F = {(4; a+3), (–2; a), (4; 2a–1)} Calcular: F(4)+F(–2) a) 13 b) 9 c) 8 d) 10 e) 11 14. Dada la función: F={(4; 8), (b; 3), (4; a+b), (5; 9), (5; a2)} Calcular: ab. a) –33 b) 18 c) –23 d) 27 e) –27 15. Dada la función "G" con regla de correspondencia: G(x)=x+b Calcular "G(2)", si: G(–2) = 1 a) 6 b) 8 c) 3 d) 5 e) 9 16. Sea la función "f" con dominio: {2; 3; 4}y f(x)=x2+1; hallar la suma de elementos del rango de "f(x)". a) 30 b) 24 c) 32 d) 28 e) 26 17. Si "x", "y", "z" son términos consecutivos de una P.A., simplificar: E = ( ) ( ) ( ) ( ) x y z x y z y z x z x y 3 2 2 2 + + + + + + + a) 9 1 b) 9 7 c) 9 2 d) 9 4 e) 1 18. Si la suma de un número infinito de términos de una P.G. decreciente es 7 2 y la suma de sus cubos es 511 8 , hallar la razón. a) 2 1 b) 3 1 c) 4 1 d) 6 1 e) 8 1 19. El costo de un producto es igual al número de productos "x" fabricados. El precio de venta de cada uno es de S/.200, entonces: • Hallar la función ganancia "G(x)" en términos de la cantidad "x" de productos fabricados. • Hallar la máxima ganancia. 20. El costo de un artículo es igual al número de artículos "x" producidos. El precio de venta de cada uno es de S/.400, entonces: • Hallar la función ganancia "G(x)" en términos de la cantidad "x" de artículos producidos. • Hallar la máxima ganancia. 32
  • 197.
    Álgebra 197 www.trilce.edu.pe Cuarto añode secundaria Practica en casa 1. Resolver: x ( ) log log log x x 5 5 4 = – colog23 2. Calcular la suma de soluciones de: 9log8x + 2logx8 = 9 3. Calcular el logaritmo en base 16 del logaritmo de 2 2 en base 8. 4. Calcular: E= – log log Ln Ln 2 5 1 1 9 1 3 25 3 45 + c c c m m m 5. La suma de los tres primeros términos de una P.A. es la raíz positiva de la ecuación: x2–17x–84=0. Siendo el sexto término 15, hallar la razón. 6. Determinar el mayor de los cinco primeros términos en una P.A., sabiendo que la suma de los tres últimos es igual al duplo de los tres primeros, y que la suma de estos cinco términos es 90. 7. Hallar la suma de todos los números de dos cifras que son múltiplos de 3. 8. Dado el conjunto: A={1; 2; 3; 4} y dadas las funciones "F" y "G", definidas de "A" en " " por: F(x)=mx – b G = {(1; a), (1; 7), (2; 5), (m; 6), (4; b), (4; 8)} Calcular: F(2)+a 9. Hallar el dominio de la función "F", si: F(x)= – – x x 2 1 4 10. Sea la función: F(x)=7 – x2 Calcular: Dom(F) – Ran(F) 11. Sea "F" una función cuyo rango es un conjunto unitario, además: F={(x+y;y), (xy; x–y), (x–y; y), (4y; x–1)}. Hallar la suma de los elementos del dominio de "F". 12. Calcular el valor de "x" que satisface: logx 343 10 1 20 = 13. Determinar la suma de las soluciones de la ecuación: 9 log9 [log(x2+x+4)] =1 14. Se quiere construir un jardín de forma rectangular de perímetro 60 m. ¿Cuál sería el área máxima que tendría este jardín? 15. La figura muestra un terreno en forma de trapecio sobre el cual, se desea construir una pileta circular de área máxima. Hallar dicha área si: B=8 – H, b= H 2 ; (H : Altura del trapecio). b B r o
  • 198.
    Capítulo 198 Colegios TRILCE Central: 6198-100 Túpuedes 1. Dada la función: F(x)= – – – x x x x 1 1 1 1 + + , hallar su dominio. a) 〈–1 ; 0] ∪ 〈1 ; +∞〉 b) 〈– 1 ; 1〉 c) 〈– ∞ ; – 1〉 ∪ 〈1 ; + ∞〉 d) 〈–1 ; +∞〉 e) 〈– ∞ ; –1〉 2. Sabiendo que: f(x)= x 1 1 + , calcule: f(1)+f(2)+...+f(10)+f(1–1)+f(2–1)+...+f(10–1) a) 10 1 b) 100 c) 8 d) 10 e) 20 3. Si el dominio de la función "f", cuya regla de correspondencia es: f(x)= – – – x x a x x 3 2 1 2 2 + + ; a ∈ tiene solo cinco elementos enteros, señale el número de valores enteros de "a". a) 1 b) 2 c) 3 d) 4 e) 5 4. Dada la función: F(x)= – – – x x x x x x 3 3 6 15 18 11 2 4 3 2 + + + , determine el rango. a) [2 2 ; +∞〉 b) [1; +∞〉 c) [3; +∞〉 d) [ 2 ; +∞〉 e) [0; +∞〉 5. Dada la función: F(x)= – – – x x x 9 2 20 5 2 + + Halle el mayor elemento de su rango. a) 1 b) 2 c) 4 d) 3 e) 2 3 32