Instrumentación y Comunicaciones Industriales / FI-UNLP
1
HISTORIA DE LOS PLC’s
En 1969 la División Hydramatic de la General Motors instaló el primer
PLC para reemplazar los sistemas inflexibles cableados usados
entonces en sus líneas de producción.
Ya en 1971, los PLCs se extendían a otras industrias y, en los
ochentas, ya los componentes electrónicos permitieron un conjunto de
operaciones en 16 bits,-
comparados con los 4 de los 70s -, en un pequeño volumen, lo que los
popularizó en todo el mundo.
En los 90s, aparecieron los microprocesadores de 32 bits con
posibilidad de operaciones matemáticas complejas, y de
comunicaciones entre PLCs de diferentes marcas y PCs, los que
abrieron la posibilidad de fábricas completamente automatizadas y con
comunicación a la Gerencia en "tiempo real".
Un autómata programable suele emplearse en procesos industriales
que tengan una o varias de las siguientes necesidades:
• Espacio reducido.
• Procesos de producción periódicamente cambiantes.
• Procesos secuenciales.
• Maquinaria de procesos variables.
• Instalaciones de procesos complejos y amplios.
• Chequeo de programación centralizada de las partes del
proceso.
Aplicaciones generales:
• Maniobra de máquinas.
• Maniobra de instalaciones.
• Señalización y control.
Entre las ventajas tenemos:
• Menor tiempo de elaboración de proyectos.
• Posibilidad de añadir modificaciones sin costo añadido en
otros componentes.
• Mínimo espacio de ocupación.
• Menor costo de mano de obra.
• Mantenimiento económico.
Instrumentación y Comunicaciones Industriales / FI-UNLP
2
• Posibilidad de gobernar varias máquinas con el mismo
autómata.
• Menor tiempo de puesta en funcionamiento.
• Si el autómata queda pequeño para el proceso industrial
puede seguir siendo de utilidad en otras máquinas o
sistemas de producción.
Y entre los inconvenientes:
• Adiestramiento de técnicos.
• Costo.
Adaptación al Medio
§ Inmunidad al ruido eléctrico
§ Rigidez dieléctrica
§ Temperatura
§ Humedad
§ Vibraciones
§ Shokc (golpes)
§ Radiofrecuencia
§ Antiexplosivo
Redundancia
§ CPU
§ Fuente
§ Entradas y Salidas
Instrumentación y Comunicaciones Industriales / FI-UNLP
3
Un PLC o Autómata Programable posee las herramientas
necesarias, tanto de software como de hardware, para
controlar dispositivos externos, recibir señales de sensores y
tomar decisiones de acuerdo a un programa que el usuario
elabore según el esquema del proceso a controlar
Arquitectura de un Autómata Programable
Bloques principales del PLC
• CPU
• Bloque de entrada
• Bloque de salida
DISPOSITIVOS
DE ENTRADA
O
CAPTADORES
DISPOSITIVOS
DE SALIDA
O
ACTUADORES
BLOQUE
ENTRADAS
BLOQUE
SALIDASCPU
Acciones que
se realizan
sobre el
proceso
Información
suministrada
por el proceso
ACTUADORES SENSORESPROCESO
SALIDAS ENTRADASPLC
Instrumentación y Comunicaciones Industriales / FI-UNLP
4
CLASIFICACIÓN DE PLC
Debido a la gran variedad de tipos distintos de PLC, tanto en sus
funciones, en su capacidad, en el numero de I/O, en su tamaño de
memoria, en su aspecto físico y otros, es que es posible clasificar los
distintos tipos en varias categorías.
PLC tipo Nano:
Generalmente PLC de tipo compacto ( Fuente, CPU e I/O integradas )
que puede manejar un conjunto reducido de I/O, generalmente en un
número inferior a 100. Permiten manejar entradas y salidas digitales y
algunos módulos especiales.
PLC tipo Compactos:
Estos PLC tienen incorporado la Fuente de Alimentación, su CPU y
módulos de I/O en un solo módulo principal y permiten manejar desde
unas pocas I/O hasta varios cientos ( alrededor de 500 I/O ) , su
tamaño es superior a los Nano PLC y soportan una gran variedad de
módulos especiales, tales como:
§ entradas y salidas análogas
§ módulos contadores rápidos
§ módulos de comunicaciones
§ interfaces de operador
§ expansiones de i/o
PLC tipo Modular:
Estos PLC se componen de un conjunto de elementos que conforman
el controlador final, estos son:
§ Rack
§ Fuente de Alimentación
§ CPU
§ Módulos de I/O
§ Comunicaciones.
§ Contaje rápido.
Funciones especiales
Instrumentación y Comunicaciones Industriales / FI-UNLP
5
De estos tipos existen desde los denominados MicroPLC que soportan
gran cantidad de I/O, hasta los PLC de grandes prestaciones que
permiten manejar miles de I/O.
Bloques necesarios para el funcionamiento del PLC
• Fuente de alimentación
• Consola de programación
• Periféricos
• Interfaces
CPU
La Unidad Central de Procesos es el cerebro del sistema. En ella se
ejcuta el programa de control del proceso, el cual fue cargado por
medio de la consola de programación, lee las entradas. Y
posteriormente procesa esta información para enviar respuestas al
módulo de salidas. En su memoria se encuentra residente el programa
destinado a controlar el proceso.
Indicadores y selectores de modo de operación de la CPU
DISPOSITIVOS
DE ENTRADA
O
CAPTADORES
DISPOSITIVOS
DE SALIDA
O
ACTUADORES
BLOQUE
SALIDAS
FUENTE DE ALIMENTACION
INTERFACES
CPU
BLOQUE
ENTRADAS
CONSOLA DE
PROGRAMACION
DISPOSITIVOS
PERIFERICOS
RUN
PGM
STOP
CPU 110/220Vca
PWR
CPU
DIAG
TXD
RUN
BATT
I/O
RXD
ERR
Instrumentación y Comunicaciones Industriales / FI-UNLP
6
Selección del modo de operación
RUN: En esta posición, el PLC empieza a ejecutar el programa
STOP: Esta posición detiene el proceso que se esté ejecutando.
PROGRAM: En esta posición, el PLC permite ser programado desde algún dispositivo
externo
Funciones de las Indicaciones Lumínicas
PWR: Muestra el estado de la fuente de
alimentación.
RUN: Indica que la CPU del PLC se
encuentra en modo RUN
CPU: La CPU hace diagnóstico de su
estado de funcionamiento en forma
automática.
ERR: Señal que hubo un error durante la
ejecución del programa. El error puede ser
de programa o de funcionamiento del
hardware del PLC.
BATT: Indica el estado actual de la
batería de respaldo de la fuente de
alimentación.
I/O: Esta luz sirve para indicar el estado
de los módulos de entrada y salida.
DIAG: Los autómatas pueden tener un
sistema de diagnóstico propio.
TXD: Es el indicador de transmisión de
datos por los puertos de comunicaciones.
RDX: Es el indicador de recepción de
datos por los puertos de comunicaciones.
Instrumentación y Comunicaciones Industriales / FI-UNLP
7
Fuente de alimentación
A partir de una tensión exterior proporciona las tensiones
necesarias para el funcionamiento de los distintos circuitos
electrónicos del autómata, además posee una batería para
mantener el programa y algunos datos en la memoria si hubiera un
corte de la tensión exterior.
Voltaje de entrada
Voltaje de salida
Corriente de
salida
Frecuencia de
operación
Protecciones
Oscila entre:
100VCA - 240VCA
Oscila entre:
12VDC - 24VDC
1A - 3A
50Hz ó 60Hz
Sobrecorrientes y
sobrevoltajes
Puente para la selección
del voltaje de la red
Alimentación de la red
Línea neutra
Alimentación de la red
Línea viva
Conexión a tierra
física
Tierra lógica
(común para I/O)
Salida de voltaje
para dispositivos
externos
Contacto para
arranque remoto
⊗
⊗
⊗
⊗
⊕
⊕
+
-
L
⊗
⊗
⊗
30Vcc 1A
250Vca 1A
50/60HZ
RUN
24Vcc OUT
0.4A
LG
G
85-132/170-
264Vca
50Va
50/80Hz
N
⊗
SHORT
85-132Vac
OPEN
170-284
Vac
Instrumentación y Comunicaciones Industriales / FI-UNLP
8
Bloque de entradas
Adapta y codifica de forma comprensible para la CPU las señales
procedentes de los dispositivos de entrada o captadores.
• Captadores Pasivos son aquellos que cambian su estado
lógico, activado - no activado, por medio de una acción
mecánica. Estos son los Interruptores, pulsadores, finales de
carrera, etc.
• Captadores Activos son dispositivos electrónicos que
necesitan ser alimentados por una tensión para que varíen su
estado lógico. Este es el caso de los diferentes tipos de
detectores (Inductivos, Capacitivos, Fotoeléctricos). Muchos
de estos aparatos pueden ser alimentados por la propia fuente
de alimentación del autómata.
Se puede utilizar como captadores contactos eléctricamente
abiertos o eléctricamente cerrados dependiendo de su función en
el circuito.
Instrumentación y Comunicaciones Industriales / FI-UNLP
9
Bloque de salidas
Decodifica las señales procedentes de la CPU, las amplifica y
las envía a los dispositivos de salida o actuadores, como lámparas,
relés, contactores, arrancadores, electroválvulas, etc.
Módulos de salidas a Reles
Módulos de salidas a Triacs
Módulos de salidas a Transistores a colector abierto
Instrumentación y Comunicaciones Industriales / FI-UNLP
10
Módulos de E/S analógicos
Módulos Especiales
§ BCD Entradas y Salidas
§ Entradas de Termocuplas
§ Entradas de Termorresistencias (PT-100)
§ Salidas a Display
§ Memoria de Datos
Módulos Inteligentes
§ Control de Motores a pasos
§ Control PID
§ Comunicación
§ Lector Óptico
§ Generación de frecuencias
§ Contadores de pulsos rápidos
§ Medidores de frecuencias y/o ancho de pulsos
§ Remotos
Densidad de Modulo
Esta dado por el numero de E/S de cada modulo
Pueden ser de: 4, 8, 16 o 32
Un modulo de 16 E/S se puede dividir en 2 de 8
Cada grupo dispone de un solo borne de referencia o común.
Las salidas tienen un fusible de protección
Las borneras son móviles, se desmontan sin tener que desconectar
los cables evitando cometer errores
Instrumentación y Comunicaciones Industriales / FI-UNLP
11
Rack Ppal
C
P
U
E/S
Racks Secundarios
C
P
U
C
P
U
E/S E/S
Expansión Local
Se expanden las E/S por el Bus Paralelo
Expansión Remota
Se utilizan procesadores de comunicaciones especiales, uno
en cada chasis de expansión
Rack Secundario
C
P
U
E/S
E/S
Rack Ppal.
Algunas decenas de Mts
Bus Redundante
Instrumentación y Comunicaciones Industriales / FI-UNLP
12
Medio Físico: Coaxil, Fibra Óptica o UTP
Los racks secundarios pueden estar a 5 Kms.
Esto implica un ahorro substancial en el cableado.
Si tengo 200 E/S a 50 mts. => 10 Kms. de cable
Con un rack secundario solo necesito 50 mts de cable coaxil.
Todas las señales viajan por un solo cable => más vulnerable
Se emplean cableados redundantes por distintos caminos
Consola de programación
La consola de programación es la que permite comunicar al
operario con el sistema, permitiendo escribir y poner a punto
programas. Algunas permiten ensayos de simulación y puesta en
servicio de los mismos.
Las consolas pueden estar constituidas por un dispositivo de
presentación visual (display) o bien un ordenador personal (PC) que
soporte un software especialmente diseñado para resolver los
problemas de programación y control.
Las funciones básicas de éste son las siguientes:
1. Transferencia y modificación de programas.
2. Verificación de la programación.
3. Información del funcionamiento de los procesos.
Terminal de programación portátil Terminal de programación compatible PC
Instrumentación y Comunicaciones Industriales / FI-UNLP
13
PERIFÉRICOS
Los periféricos no intervienen directamente en el
funcionamiento del autómata, pero sin embargo facilitan
la labor del operario.
Los más utilizados son:
- Grabadoras a cassettes.
- Impresoras.
- Cartuchos de memoria EEPROM.
- Visualizadores y paneles de operación OP
Panel de Operación Conexión de un visualizador a un autómata
Instrumentación y Comunicaciones Industriales / FI-UNLP
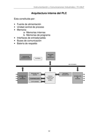
14
Arquitectura interna del PLC
Esta constituida por:
• Fuente de alimentación
• Unidad central de proceso
• Memoria:
a- Memorias internas
b- Memorias de programa
• Interfaces de entrada/salida
• Buses de comunicación
• Batería de respaldo
BUS INTERNO
FUENTE DE
ALIMENTACION BATERIA
MEMORIA
DEL
PROGRAMA
INTERFACES
DE
ENTRADA
MEMORIA DE
DATOS
TEMPORIZADOR
CONTADORES
UNIDAD
CENTRAL DE
PROCESO
(CPU)
MEMORIA
IMAGEN E/S
INTERFACES
DE
SALIDAS
Instrumentación y Comunicaciones Industriales / FI-UNLP
15
Conexión mediante buses
Si el PLC es de tipo modular, los módulos se comunican
internamente a través de buses ubicados en el fondo del dispositivo
o "rack" donde se ensambla la arquitectura deseada.
Básicamente existen tres tipos de buses
Bus de datos: Es el bus encargado de transportar la información
que hace referencia a los datos propiamente dicho, tales como
entradas y salidas.
Bus de direcciones: Contiene la información del dispositivo que es
afectado por los datos que actualmente viajen por el bus de datos.
Esto es necesario ya que el bus de datos es el mismo para todos
los dispositivos, pero no todos ellos deben tener en cuenta a la vez
la misma información.
Bus de control: Es el bus por donde viaja la información que indica
al dispositivo seleccionado con el bus de direcciones, lo que debe
hacer con los datos que viajan actualmente por el bus de datos. Por
ejemplo, mediante el bus de control se indica si los datos son de
entrada o de salida.
Bus interno
del
autómata Bus de control
Bus de datos
Bus de direcciones
CPU INTERFACES
Memoria RAM
Lectura/Escritura
Memoria ROM
Lectura
Arquitectura de conexión mediante buses
Instrumentación y Comunicaciones Industriales / FI-UNLP
16
Memoria
Es cualquier tipo de dispositivo que permita almacenar
información en forma de bits (unos y ceros), los cuales pueden ser
leídos posición a posición (bit a bit), o por bloques de 8 posiciones
(byte) o dieciséis posiciones (word).
Clasificación
Existen dos tipos fundamentales de memorias fabricadas con
semiconductores, estas son:
RAM (Random Access Memory)
ROM (Read Only Memory)
Tipo de memoria Sistema de
programación
Sistema de
borrado
Ante el corte de
tensión la
memoria
RAM (o memoria
de lectura –
escritura)
Eléctrica Eléctrica Se pierde, es
volátil
ROM (o memoria
de solo lectura)
Durante su
proceso de
fabricación
Es imposible su
borrado
Se mantiene
PROM (o memoria
programable)
Eléctrica Es imposible su
borrado
Se mantiene
EPROM (o
memoria
modificable)
Eléctrica Por rayos UV Se mantiene
EEPROM (o
memoria
modificable)
Eléctrica Eléctrica Se mantiene
Instrumentación y Comunicaciones Industriales / FI-UNLP
17
Utilización de memorias
Ciclo de tratamiento de las señales de entrada/salida a
través de las memorias imagen:
1- Antes de la ejecución del programa de usuario, la CPU
consulta los estados de las entradas físicas y carga con ellos la
memoria imagen de entradas.
2-Durante la ejecución del programa de usuario, la CPU realiza
los cálculos a partir de los datos de la memoria imagen y del estado
de los temporizadores, contadores y relés internos. El resultado de
estos cálculos queda depositado en la memoria imagen de salidas.
3- Finalizada la ejecución, la CPU transfiere a las interfaces de
salida los estados de las señales contenidos en la memoria imagen
de salidas, quedando el sistema preparado para comenzar un
nuevo ciclo.
MEMORIA
DE USUARIO
PROGRAMAS FIRMWARE Y DE
SISTEMA
(ROM O EPROM)
MEMORIAS TEMPORALES
(RAM O EPROM)
MEMORIA IMAGEN O TABLA DE
ESTADOS DE E/S
(RAM)
MEMORIA DE DATOS NUMERICOS Y
VARIABLES INTERNAS
(RAM)
MEMORIA DEL PROGRAMA DE
USUARIO
(RAM)
PROGRAMA O MEMORIA DEL
SISTEMA FIRMWARE
MEMORIA DE LA TABLA DE
DATOS
MEMORIA INTERNA
MEMORIA DEL PROGRAMA DE
USUARIO
MEMORIA DE PROGRAMA
Instrumentación y Comunicaciones Industriales / FI-UNLP
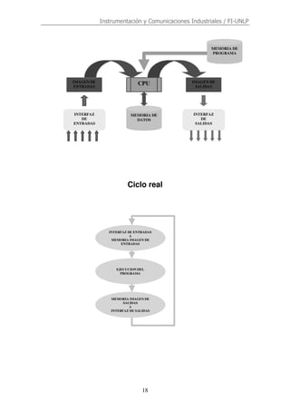
18
Ciclo real
IMAGEN DE
ENTRADAS
INTERFAZ
DE
ENTRADAS
MEMORIA DE
DATOS
MEMORIA DE
PROGRAMA
IMAGEN DE
SALIDAS
INTERFAZ
DE
SALIDAS
CPU
INTERFAZ DE ENTRADAS
A
MEMORIA IMAGEN DE
ENTRADAS
EJECUCION DEL
PROGRAMA
MEMORIA IMAGEN DE
SALIDAS
A
INTERFAZ DE SALIDAS
Instrumentación y Comunicaciones Industriales / FI-UNLP
19
Otras variables que se almacenan en la memoria
interna son:
Relés internos
Ocupan posiciones RAM de 1 bit, y son utilizados como área de
datos temporales, como salida de resultados de operaciones
intermedias, y para controlar otros bits o registros, temporizadores y
contadores.
Relés auxiliares/especiales
Se guardan en posiciones de 1 bit, y mantienen información
sobre señales necesarias para el sistema, como relojes, bits de
control, flags de estados de la CPU, e información sobre el
autómata (Run, Stop, Halt, errores, etc.). Estos relés pueden
consultarse y utilizarse desde el programa usuario.
Area de temporizadores y contadores
Ocupa posiciones de 16 bits o más bits, capaces de almacenar
los valores de preselección y estado actualizados de estos
elementos.
Instrumentación y Comunicaciones Industriales / FI-UNLP
20
Interfaces de entrada y salida
Instrumentación y Comunicaciones Industriales / FI-UNLP
21
Tipos de Señales
Las señales analógicas presentan variaciones de nivel en forma
continua, motivo por el cual pueden presentar infinidades de valores
Las señales del tipo lógicos o Discretas, solamente permiten dos
estados, activo o inactivo
Instrumentación y Comunicaciones Industriales / FI-UNLP
22
Clasificación de los diferentes tipos de interfaces de
entrada y salida utilizados por los PLC.
Una vez obtenidas la cantidad necesaria de Entradas y de Salidas
es muy recomendable reservar espacio para futuras ampliaciones
(entre un 10 y un 20 %).
Lógicas
Continuas
Entrada
Salidas
Analógicas
AC
DC
DC
AC
Por Relé
Entradas
Salidas
Instrumentación y Comunicaciones Industriales / FI-UNLP
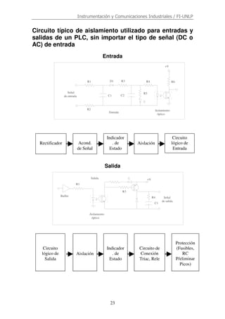
23
Circuito típico de aislamiento utilizado para entradas y
salidas de un PLC, sin importar el tipo de señal (DC o
AC) de entrada
Entrada
Salida
Aislamiento
óptico
+V
Señal
de entrada
Entrada
R1 D1 R3 R4
C1 C2
R5
R6
R2
Rectificador Acond.
de Señal
Indicador
. de
Estado
Aislación
Circuito
lógico de
Entrada
+V
Buffer
R1
R3
R4
C1
Aislamiento
óptico
Salida
Señal
de salida
Protección
(Fusibles,
RC
P/eliminar
Picos)
Circuito de
Conexión
Triac, Rele
Indicador
. de
Estado
Aislación
Circuito
lógico de
Salida
Instrumentación y Comunicaciones Industriales / FI-UNLP
24
Entrada lógica DC
Las entradas de este tipo pueden ser PNP o NPN, dependiendo de
la configuración que se deba utilizar para la conexión de los
sensores de entrada. Las de tipo PNP utilizan la lógica positiva, es
decir, el terminal común de todos los sensores e interruptores de
entrada es el positivo de la fuente de alimentación DC.
Por otra parte, las entradas DC de tipo NPN utilizan lógica negativa,
siendo el terminal común entre los sensores, el borne negativo de la
fuente de alimentación
Señal
TTL
Señal
TTL
Señal
TTL
+5V
+5V
+5V
Sensor con
alimentación
externa
+
+
+
+
-
Sensor
común
Sensor con
salida de colector
abierto tipo PNP
+V
R2
R1
R3
C1
R4
R2
R2
R1
R1
C1
C1
R3
R3
R4
R4
Común Modulo de entradas
DC de tipo PNP
V
+
Fuente
externa
Señales de campo
Instrumentación y Comunicaciones Industriales / FI-UNLP
25
Características que se deben tener en cuenta en el
momento de adquirir o de utilizar un módulo de
entradas de tipo DC.
Características técnicas
Aislamiento eléctrico
entre canales
1500 a 5000VAC
Números de entradas
por módulos
4, 8, 16 ó 32
Conexión externa Lógica positiva (PNP) o Lógica
negativa (NPN)
Tensión de entrada 12, 24, 48, 120VDC
Margen de entrada
para nivel 1
> 65 % de la tensión nominal
Margen de entrada
para nivel 0
< 25 % de la tensión nominal
Corriente en estado 1 2 a 10mA
Corriente en estado 0 0 a 3mA
Impedancia de
entrada
800Ω a 12KΩ
Instrumentación y Comunicaciones Industriales / FI-UNLP
26
Entrada lógica AC
Este tipo de entradas puede recibir voltajes de corriente alterna,
motivo por el cual no requieren una polaridad definida, a diferencia
de las entradas de tipo DC. Se caracterizan por sus amplios rangos
de voltajes de funcionamiento (hay entradas que funcionan
correctamente en un rango de 100 a 220VAC).
Fuente
AC
Señal de
campo
Común
E1
MOV1
C2
R2
D2
D1
R2
MOV1
C2
D2D1
R1
R1E0
C1
C1
Sensor
común
+5V
+5V
Señal
TTL
Señal
TTL
Módulo de entrada AC
Instrumentación y Comunicaciones Industriales / FI-UNLP
27
Características que se deben tener en cuenta en el
momento de adquirir o de utilizar un módulo de
entradas de tipo AC.
Características técnicas
Aislamiento entre
canales
2500 a 5000VAC
Números de entradas
por módulos
4, 8, 16 ó 32
Tensión de entrada 24, 48, 120, 220VAC
Margen de entrada
para nivel 1
> 65 % de la tensión
nominal
Margen de entrada
para nivel 0
< 20 % de la tensión
nominal
Tiempo de respuesta 5 a 20ms
Corriente en estado 1 8 a 10mA
Corriente en estado 0 3 a 5mA
Impedancia de
entrada
1 a 10KΩ
Instrumentación y Comunicaciones Industriales / FI-UNLP
28
Salidas lógicas de tipo DC
Al igual que las entradas de este tipo, las salidas lógicas DC pueden
ser del tipo PNP o NPN dependiendo de la forma en que se deben
conectar los circuitos de control que se vayan a utilizar. Las de tipo
PNP utilizan lógica positiva, lo que significa que las salidas activas
del módulo suministran la polaridad positiva de la fuente de
alimentación que se este usando.
Actuador 2
Actuador 1
Fuente externa para
los actuadores DC
Módulo de salida DC PNP
Q1
Q1
Q2
Q2
D2
D2
D1
D1
R3
R3
R1
R1
Señal
TTL
R2
+5V
Señal
TTL
+5V
R2
+
Instrumentación y Comunicaciones Industriales / FI-UNLP
29
Características que se deben tener en cuenta en el
momento de adquirir o de utilizar un módulo de salidas
de tipo DC.
Características técnicas
Aislamiento entre
canales
1500VAC
Números de salidas
por módulos
4, 8, 16 ó 32
Tensión de salida 5 – 30VDC
Corriente de salida 100mA a 1A
Caída de tensión 0,2V a 1,5V
Tiempo de respuesta 100 a 500µs
Frecuencia máxima de
trabajo
10 a 100Hz
Temperatura de
trabajo
5 a 55 °C
Instrumentación y Comunicaciones Industriales / FI-UNLP
30
Salidas lógicas de tipo AC
Las salidas lógicas de tipo AC manejan voltajes y corrientes
superiores a las salidas de tipo DC. Como mencionamos
anteriormente, el elemento semiconductor en este tipo de salidas
suelen ser un triac, el cual permite el flujo de corriente AC entre dos
de sus terminales, controlándola mediante otro terminal.
La conexión de los elementos externos de control a las salidas
lógicas de tipo AC no tienen polaridad alguna.
.
R2
+5V
Señal
TTL
R1
Q1
Q1
R1
Señal
TTL
+5V
R2
Fuente externa para
los actuadores AC
Actuador 2
Actuador 1
R3
R4
R5TH1
C1
MOV1
R3
R4
TH1
R5
C1
MOV1
Salidas logicas AC
Instrumentación y Comunicaciones Industriales / FI-UNLP
31
Características técnicas relacionadas con las salidas
AC
Características técnicas
Aislamiento entre
canales
1500VAC
Números de salidas por
módulos
4, 8 ó 16
Tensión de salida Hasta 250VAC
Corriente de salida 1 a 2A
Intensidad transitoria 20A por 100ms
Caída de tensión 3V a 6V
Tiempo de respuesta 10 a 20ms
Frecuencia máxima de
trabajo
20Hz
Temperatura de trabajo 5 a 55 °C
Instrumentación y Comunicaciones Industriales / FI-UNLP
32
Salidas lógicas por relé
Este tipo de salidas puede ser utilizado para manejar cargas de
corrientes AC y de corrientes DC, ambas con diversos niveles de
voltaje. Las principales desventajas contra los demás tipos de
salidas son el tiempo de respuesta y el tamaño físico que ocupan
dentro del circuito electrónico.
Como ventaja, la separación eléctrica entre la carga y los circuitos
de control es altamente confiable, ya que los contactos del relevo
nada tiene que ver, con la alimentación o excitación de su bobina.
Señal
TTL
R1
Actuador 2
Actuador 1
R2
D1
Q1
D2
MOV1
+V
Q2
Q2
+V
MOV1
D2
Q1
D1
R2
R1
Señal
TTL
Señal
TTL
R1
R2
D1
Q1
D2
MOV1
+V
Q2 Actuador 3
COM
VAC ó VDC
Instrumentación y Comunicaciones Industriales / FI-UNLP
33
Características técnicas relacionadas con las salidas
AC
Características técnicas
Números de salidas por
módulos
4 ó 8
Corriente de salida 1 a 2A
Corriente transitoria 10A durante 40ms
Corriente residual 0V
Caída de tensión 0V
Tiempo de respuesta Típico 20ms
Frecuencia máxima de
trabajo
1 a 5Hz
Temperatura de trabajo 5 a 55 °C
Instrumentación y Comunicaciones Industriales / FI-UNLP
34
Entradas y salidas analógicas
Secuencia recorrida por un autómata durante la captura,
procesamiento y generación de señales analógicas.
Por costo y espacio varias Entradas de utilizan un mismo circuito
conversor. Por lo tanto se utiliza un circuito multiplexor.
Los niveles de voltaje y corriente estándares manipuladas por los
autómatas son los siguientes:
Señales de
voltajes
De 0 a
5V
De 0 a
10V
Señales de
corriente
De 0 a
20mA
De 4 a
20mA
Selección de canal CPU
Autómata
Multiplexor
analógico
Convertidor
A/D
Multiplexor
digital
Entradas
analógicas
Salidas
analógicas
BUS
Convertidor
D/A
Instrumentación y Comunicaciones Industriales / FI-UNLP
35
La conversión A/D y D/A puede ser tan precisa o tan inexacta como
se desee dependiendo de la cantidad de bits utilizados durante el
proceso de conversión. Por lo tanto la resolución es un parámetro
importante a tener en cuenta con los módulos de entradas o salidas
analógicas de un PLC.
Con 8 bits podemos representar 2
8
= 256 valores
Con 10 bits podemos representar 2
12
= 4096 valores
Si tenemos una señal de salida de un transmisor de presión por
ejemplo de 16 mA
Resolución 16 mA / 256 = 0,0256 mA por bit
16mA / 4096 = 0,0039 mA por bit
En la figura se observa una señal analógica y su representación
luego de haber tomado varias muestras durante un ciclo de la
misma. Como puede verse, si se toman más muestras, la señal se
puede reproducir con mayor similitud a la original.
t t
VV
Muestreo mínimo
ReconstrucciónDos muestrasOriginal
V
t
Muestreo mejorado
Ocho muestras Reconstrucción
V V V
t t
t
Original
Instrumentación y Comunicaciones Industriales / FI-UNLP
36
Entradas Analógicas
Las características técnicas relacionadas con las Entradas
Analógicas son las siguientes
Características técnicas
Cantidad de
entradas
4 a 16
Márgenes de
entrada
Desde ±25mV hasta ±10V y 0 a 20mA ó 4 a
20mA
Impedancia de
entrada
Desde 50KΩ hasta 10MΩ (entradas de
voltaje)
Desde 20KΩ hasta 50MΩ (entradas de
corriente)
Resolución 8, 10, 12 ó más bits
Principio de
conversión
Por integración, por aproximaciones
sucesivas o por conversión flash
Tiempo de
conversión
1µs, 10µs, 16µs, etc.
Tensión de
alimentación
24V, 48V
Consumo de
corriente
0,1 a 0,3A
Instrumentación y Comunicaciones Industriales / FI-UNLP
37
Salidas Analógicas
Las características técnicas relacionadas con las Salidas
Analógicas son las siguientes
Características técnicas
Cantidad de
salidas
4 a 16
Márgenes de
salida
Desde ±5V hasta ±10V y 0 a
20mA ó 4 a 20mA
Impedancia de
salida
Desde 500Ω hasta 1KΩ
(entradas de voltaje)
Desde 300Ω hasta 500Ω
(entradas de corriente)
Resolución 8, 10, 12 ó más bits
Principio de
conversión
Red R-2R, escalera binaria.
Tiempo de
estabilización
10ms, 15ms, etc..
Tensión de
alimentación
24V, 48V
Instrumentación y Comunicaciones Industriales / FI-UNLP
38
Existe una relación directa entre la posición física que ocupa la
conexión de la variable en el módulo de entradas o salidas
conectado al autómata y la posición de memoria donde se
almacena el dato, por ejemplo:
v Carga en la memoria imagen de entradas de las entradas digitales
v Carga en la memoria imagen de entradas de las entradas analógicas
La entrada analógica cero almacena un valor en código binario natural en
el byte cero de la memoria de entrada de byte. Previamente el conversor
analógico/digital transforma a código binario natural la señal de tensión que
estará comprendida en el margen 0-10V.
MODULO DE
ENTRADAS
DIGITALES
nnnn E0
nnnn E1
nnnn E2
nnnn E3
nnnn E4
nnnn E5
nnnn E6
nnnn E7
nnnn MASA
MEMORIA DE ENTRADAS
(Bit)
70
70
Cuando se cierra el
interruptor se guarda un
1 en el Bit del Byte 0
D Byte 0
Byte N
.
.
.
.
.
.
.
.
.
-
+
MEMORIA DE ENTRADAS
(Bit)
70
70
DD D D D D D D Byte 0
Byte N
.
.
.
.
.
.
.
.
.
EA 0
MASA
CONVERSOR
A/D
Instrumentación y Comunicaciones Industriales / FI-UNLP
39
También existe una relación directa entre la memoria dedicada a la
variable de salida y la posición de las conexiones asociadas a ella
con los módulos de salida.
v Transferencia de los datos contenidos en la memoria de salida a las
salidas digitales
v Transferencia de los datos contenidos en la memoria de salida a las
salidas analógicas
MODULO DE
SALIDAS
DIGITALES
nnnn S0
nnnn S1
nnnn S2
nnnn S3
nnnn S4
nnnn S5
nnnn S6
nnnn S7
nnnn MASA
MEMORIA DE SALIDAS
(Bit)
70
70
Si el dato almacenado es
un 1, el contacto S1 esta
cerrado
D Byte 0
Byte N
.
.
.
.
.
.
.
.
.
0-10V
MEMORIA DE SALIDAS
(Bit)
70
70
DD D D D D D D Byte 0
Byte N
.
.
.
.
.
.
.
.
.
SA 0
MASA
CONVERSOR
D/A
Instrumentación y Comunicaciones Industriales / FI-UNLP
40
CICLO DE FUNCIONAMIENTO DEL PLC
A nivel de software ejecuta una serie de rutinas de forma secuencial
• De auto diagnóstico e inicialización
• De procesamiento o ejecución del programa, esta última de
manera cíclica.
Etapa de auto chequeo e inicialización
Al encender un PLC se ejecuta inicialmente una rutina que verifica
ciertos elementos antes de comenzar a ejecutar el programa que
haya elaborado el usuario.
Las rutinas de inicio y de programa de un PLC típico son:
1. Verificación del hardware
• Mal estado de la Fuente de Alimentación, CPU u otros
Módulos Ł indicación de error existente en el panel
frontal
• Estado de la batería de respaldo
• Integridad del programa almacenado en la memoria del
PLC.
2. Inicialización de las imágenes de entradas y salidas
Ya que estas son posiciones de memoria, antes de actualizar
el estado de las entradas y salidas, deben ponerse en "0"
cada una de dichas posiciones.
3. Inicialización de posiciones de memoria
Establecer condiciones iniciales de posiciones de memoria.
Poner en cero ("0") todos los contadores y temporizadores del
sistema.
Instrumentación y Comunicaciones Industriales / FI-UNLP
41
Etapa de auto chequeo e inicialización
IN IC IO
C hequeo de la
C P U
C P U O K ?
C hequeo de
R A M
R A M
O K ?
C hequeo de
H ardw are
H ardw are
O K ?
Inicializació n de
variables y
tem po rizado res
E jecució n del
pro gram a de
usuario
L ectura de
entradas
P ro cesam ie nto
E scritura en
las sa lid as
Ind icado r de
erro r
F in
N O
S I
N O
N O
S I
S I
Instrumentación y Comunicaciones Industriales / FI-UNLP
42
Etapa de procesamiento o ejecución del programa
Luego de la rutina de inicio, la cual se ejecuta solamente una vez, el PLC
entra en un proceso cíclico que consta básicamente de tres pasos:
1. La lectura de las entradas
2. El procesamiento de la información según el programa del usuario
3. La modificación de las salidas
Cada ciclo es denominado scan o barrido, y el tiempo de su duración scan time
o tiempo de escaneo.
Finalizado el ciclo de escaneo, el PLC inicia un nuevo ciclo a partir del primer
paso, repitiéndolos una y otra vez mientras se encuentre en operación.
El tiempo de escaneo redunda en la velocidad de procesamiento del PLC y es
afectado por varios factores como son:
I. La longitud del programa
II. LA velocidad del microprocesador
III. El número de entradas y salidas del PLC
IV. Rutinas de auto chequeo y vigilancia del programa
En un Autómata de mediano desempeño y con un programa de 500
instrucciones, el tiempo de escaneo puede estar alrededor de 10mseg.
Dentro del ciclo de escaneo, además del programa del usuario, también se
ejecutan pequeñas rutinas de chequeo, verificando permanentemente que el
programa esté corriendo de manera adecuada, las cuales generan una alarma
en caso de que el programa del usuario se haya detenido.
Si el programa general se detiene, el PLC puede ejecutar ciertas acciones de
prevención, como desenergizar todas sus salidas, con el fin de proteger los
dispositivos eléctricos involucrados en el proceso y por qué no, la integridad
física de los operarios puesto que las máquinas han podido perder el control.
Encendido del PLC
Ciclo de
escaneo
Lectura de entrada.
Actualización de la
imagen de entrada
Actualización de la
imagen de salida.
Procesamiento de la
información.
Actualización del
nivel de voltaje
en las salidas
Instrumentación y Comunicaciones Industriales / FI-UNLP
43
En un sistema de control mediante autómata programable se
tendrán los siguientes tiempos:
1. Retardo de entrada.
2. Vigilancia y exploración de las entradas.
3. Ejecución del programa de usuario.
4. Transmisión de las salidas.
5. Retardo en salidas.
Los puntos 2, 3 y 4 sumados dan como total el tiempo de ciclo
del autómata. Tras este ciclo es cuando se modifican las salidas,
por lo que si varían durante la ejecución del programa tomarán
como valor, el último que se haya asignado.
Esto es así debido a que no se manejan directamente las entradas
y las salidas, sino una imagen en memoria de las mismas que se
adquiere al comienzo del ciclo (2) y se modifica al final de éste
(retardo).
En la etapa de vigilancia se comprueba si se sobrepasó el tiempo
máximo de ciclo, activándose en caso afirmativo la señal de error
correspondiente.
TC
LECTURA
ENTRADAS
EJECUCION
PROGRAMA
ACTIVAR
SALIDAS
Instrumentación y Comunicaciones Industriales / FI-UNLP
44
Ejecución del programa
En función de cómo se efectúe la ejecución o barrido del programa,
se distinguen los siguientes sistemas, modos o estructuras de
programación:
• Ejecución cíclica lineal
• Ejecución con salto condicional
• Ejecución con salto a subrrutina
• Ejecución con programas paralelos
Ejecución lineal
Cuando el ciclo de barrido de la memoria de usuario se realiza línea
a línea sin solución de continuidad, se dice que la programación es
lineal, y la CPU consulta las instrucciones contenidas en la memoria
secuencialmente, una a continuación de la otra, sin alterar este
orden.
0001
Instrucción0000
0002
0003
0004
n-1
n
Número
de línea o paso
Instrucción
Instrucción
Instrucción
Instrucción
Instrucción
Instrucción
Instrumentación y Comunicaciones Industriales / FI-UNLP
45
Salto condicional
Cuando el ciclo de ejecución de un programa tiene la posibilidad,
previa condición establecida, de alterar la secuencia línea a línea
del mismo y dar un salto a otras líneas de programa, dejando x
líneas sin ejecutar, se dice que se ha realizado un salto condicional.
Su funcionamiento es el siguiente:
Si al llegar en el proceso de ejecución del programa a la instrucción
U, se cumple la condición en ella indicada, se salta a V continuando
el barrido en V+1 hasta n. Si por el contrario al llegar a U no se
cumple la condición, el programa se ejecuta linealmente
continuando en U+1.
Esta posibilidad que poseen muchos Autómatas permite reducir el
tiempo de ejecución del ciclo y es aplicable en aquellos casos en
que las instrucciones contenidas en el salto sólo son necesarias
cuando se dan ciertas condiciones impuestas por el programa.
0001
Instrucción0000
0002
0003
n-1
n
Número
de línea o paso
Instrucción
Instrucción
Instrucción
Instrucción
Instrucción
Instrucción
U
U+1
V
V+1
Salto
Instrumentación y Comunicaciones Industriales / FI-UNLP
46
Salto a subrutina
En algunas ocasiones ocurre que en un programa hay uno o
más grupos de secuencias de instrucciones idénticas que se repiten
y que habrá que reescribir tantas veces como éstas se repitan en
dicho programa principal. En estos casos, es muy útil escribir una
sola vez esta secuencia o subrutina, e ir a ella cuando se requiera.
Los Autómatas de gama baja no suelen incorporar esta posibilidad.
Programa
principal Nivel 1 Nivel 2 Nivel 3
Subrutinas
Instrumentación y Comunicaciones Industriales / FI-UNLP
47
Programas paralelos
En este sistema, utilizado por algunos fabricantes, el
procesamiento se realiza paralelamente y en forma asincrónica. En
aquellos casos en que con un único Autómata se quiera controlar
varios procesos totalmente independientes, este sistema es muy
útil, aunque también se utiliza controlando funciones de un proceso
único. En este tipo de ejecución es posible el uso de subrutinas en
cada programa paralelo.
La ejecución de este tipo de programas se realiza de la siguiente
forma:
Cada uno de los tramos en la línea gruesa contiene sólo algunas
líneas de programa, de tal forma que la secuencia consiste en el
procesamiento de, por ejemplo, diez líneas de programa M0, o lo
que es lo mismo, una pequeña parte de un programa; a
continuación el barrido salta al programa M1 para procesar sus diez
primeras líneas, pasando a continuación al M2 realizando el mismo
proceso, etc. Cuando ha barrido todos los programas paralelos,
incluso las subrutinas, si se encuentran adscritas a esas líneas,
vuelve al programa M0 para repetir el ciclo en el siguiente grupo de
diez líneas.
Los Autómatas de gama baja, no suelen incorporar esta posibilidad.
M0 M1 M2 M3 M4
Programa de asignaciómde programas paralelos
con las direcciones de comienzo
Instrumentación y Comunicaciones Industriales / FI-UNLP
48
LENGUAJES DE PROGRAMACIÓN
Los lenguajes de programación permiten al usuario generar
rutinas o secuencias, que una máquina pueda entender y ejecutar
de manera automática.
Programa: conjunto de instrucciones, órdenes y símbolos
reconocibles por el autómata que le permiten ejecutar la secuencia
de control deseada.
Lenguaje de programación: conjunto total de estas instrucciones,
órdenes y símbolos.
El software o conjunto de programas son la forma básica de
comunicación, en la cual el operario le indica a la máquina lo que
desea que ella haga.
Para que un PLC pueda realizar algún proceso industrial se debe
introducir un programa que tenga todas las instrucciones que debe
seguir para ejecutar una labor específica.
Tipo Lenguajes de
Programación
Lenguajes Booleanos
Lista de Instrucciones
(IL ó AWL)Algebraicos
Lenguajes de Alto Nivel
(Texto estructurado)
Diagrama de contactos
(Ladder)
Plano de funciones
(Símbolos lógicos)
Gráficos
Intérprete GRAFCET
Instrumentación y Comunicaciones Industriales / FI-UNLP
49
INTRODUCCIÓN AL ÁLGEBRA DE BOOLE
Muchos componentes utilizados en sistemas de control,
como contactores y relés, presentan dos estados
claramente diferenciados (abierto o cerrado, conduce o no
conduce). A este tipo de componentes se les denomina
componentes todo o nada o también componentes lógicos.
Para estudiar de forma sistemática el comportamiento de
estos elementos, se representan los dos estados por los
símbolos 1 y 0 (0 abierto, 1 cerrado). De esta forma
podemos utilizar una serie de leyes y propiedades comunes
con independencia del componente en sí; da igual que sea
una puerta lógica, un relé, un transistor, etc...
Atendiendo a este criterio, todos los elementos del tipo todo
o nada son representables por una variable lógica,
entendiendo como tal aquella que sólo puede tomar los
valores 0 y 1.
El conjunto de leyes y reglas de operación de variables
lógicas se denomina álgebra de Boole, ya que fué George
Boole el que desarrolló las bases de la lógica matemática.
Operaciones lógicas básicas
Sea un conjunto formado por sólo dos elementos que designaremos
por 0 y 1. Llamaremos variables lógicas a las que toman sólo los
valores del conjunto, es decir 0 o 1.
En dicho conjunto se definen tres operaciones básicas:
SUMA LOGICA
Denominada también operación "O" (OR). Esta operación responde
a la siguiente tabla:
Instrumentación y Comunicaciones Industriales / FI-UNLP
50
a b a+b
0 0 0
0 1 1
1 0 1
1 1 1
PRODUCTO LOGICO
Denominada también operación "Y" (AND). Esta operación
responde a la siguiente tabla:
a b a*b
0 0 0
0 1 0
1 0 0
1 1 1
NEGACION LOGICA
Denominada también operación "N" (NOT). Esta operación
responde a la siguiente tabla:
a a'
0 1
1 0
Otras operaciones lógicas
A partir de las operaciones lógicas básicas se pueden realizar otras
operaciones booleanas, las cuales son:
NAND (AND Negada), cuya tabla correspondiente es
a b (a*b)'
0 0 1
0 1 1
1 0 1
1 1 0
Instrumentación y Comunicaciones Industriales / FI-UNLP
51
NOR (OR Negada), cuya tabla correspondiente es
a b (a+b)'
0 0 1
0 1 0
1 0 0
1 1 0
XOR, también llamada función OR-EXCLUSIVA. Responde a la
tabla
a b a(+)b
0 0 0
0 1 1
1 0 1
1 1 0
Lenguajes Booleanos y lista de Instrucciones (IL ó AWL)
El lenguaje booleano esta constituido por un conjunto de
instrucciones que son transcripción literal de las funciones del
álgebra de Boole o álgebra lógica.
A continuación figura una relación de mnemónicos, con indicación
de lo que representan:
STR: Operación inicio contacto abierto
STR NOT: Operación inicio contacto cerrado
AND (Y): Contacto serie abierto
AND NOT: Contacto serie cerrado
OR(O): Contacto paralelo abierto
OR NOT: Contacto paralelo cerrado
OUT: Bobina de relé de salida
Instrumentación y Comunicaciones Industriales / FI-UNLP
52
Un ejemplo sería:
X1
X2
X3
Y1
X4
X5
Y1
Ecuación lógica:
( ) ( )[ ] 1Y3X1Y5X4X2X1X =+•+•
Nemónicos de la ecuación:
STR NOT X1
AND X2
STR NOT X4
AND X5
OR STR
OR Y1
AND NOT X3
OUT Y1Esquema de relés
En una operación normal el Autómata utiliza algunas otras
instrucciones del lenguaje booleano que le permiten manejar
elementos de automatización y que son las siguientes instrucciones
secuenciales:
TMR: Temporizador
CNT: Contador
MCS: Conexión de una función a un grupo de salidas
MCR: Fin de la conexión del grupo de salidas
SFR: Registro de desplazamiento
SET: Activar una variable binaria ( unidad de memoria )
RST: Desactivar una variable binaria
También existen otros tipos de instrucciones como las
siguientes:
DD: Sumar
BB: Restar
MUL: Multiplicar
DIV: Dividir
CMP: Comparar variables digitales
FR: Rotaciones de bits (variables de binarias)
HIFT: Rotaciones de palabras (variables digitales)
Instrumentación y Comunicaciones Industriales / FI-UNLP
53
MOV: Transferencias de datos
CD / BIN: Conversiones de códigos numéricos
END: Fin de programa
JMP: Salto de bloque de programa
MCS: Habilitación de bloque de programa
JMPSUB: Salto a subrutina, etc.
A este lenguaje no se le puede llamar ya booleano,
después de ampliarlo con estas extensiones se lo
denomina Lista de instrucciones
La lista de instrucciones (IL o AWL) es un lenguaje de
bajo nivel. Este lenguaje es adecuado para pequeñas
aplicaciones. En los Autómatas de gama baja, este es el
único modo de programación.
Lenguajes de Alto Nivel (Texto estructurado)
En ellos las instrucciones son líneas de texto que utilizan
palabras o símbolos reservados
SET, AND, FOR, etc.
Las operaciones se definen por los símbolos matemáticos
habituales
+, *, <, >, -, /, etc.
También se dispone de funciones trigonométricas,
logarítmicas y de manipulación de variables complejas
Sen, Cos, pi, real, img, etc.
Sin embargo, lo que distingue realmente estos lenguajes
avanzados de las listas de instrucciones (IL ó AWL) son las
tres características siguientes:
Instrumentación y Comunicaciones Industriales / FI-UNLP
54
1. Son lenguajes estructurados, donde es posible la
programación por bloques con definición de variables
locales o globales.
2. Incluyen estructuras de cálculo repetitivo y condicional
tales como:
a. FOR ... TO
b. REPEAT ... UNTIL X
c. WHILE X...
d. IF ... THEN ...ELSE
3. Disponen de instrucciones de manipulación de
cadenas de caracteres, muy útiles en aplicaciones de
gestión, estadística, etc.
Convenientemente adaptado a las aplicaciones del
Autómata, el BASIC se conoce como el lenguaje de alto
nivel más extendido.
También se pueden encontrar intérpretes o compiladores
de C, PASCAL, FORTRAN, etc., lo que permite resolver
tareas de cálculo científico en alta resolución,
clasificaciones de datos, estadísticas, etc., con total
facilidad, y con acceso además a módulos y subrutinas
específicos ya escritos en estos lenguajes y de uso general
en aplicaciones informáticas.
Dado lo específico de su aplicación un programa escrito en
alto nivel necesita para su edición de una unidad de
programación avanzada o de un software de desarrollo de
programas que corra sobre una computadora.
Adicionalmente, es frecuente que el empleo de estos
lenguajes estructurados obligue además a utilizar no solo
una unidad de programación tipo PC, sino incluso una CPU
especial en el Autómata (coprocesadora), capaz de
interpretar y ejecutar las nuevas instrucciones.
Instrumentación y Comunicaciones Industriales / FI-UNLP
55
En cualquier caso, los lenguajes de alto nivel son
posibilidades adicionales al alcance del programador, que
puede si así lo desea, utilizar solo las formas básicas de
contactos, bloques o lista de instrucciones para escribir sus
aplicaciones: en otras palabras, los lenguajes avanzados
nuca constituyen el lenguaje básico de un Autómata o
familia de Autómatas, papel que queda reservado a la lista
de instrucciones o al diagrama de contactos.
Una ventaja adicional del programa en alto nivel es que a él
se puede transcribir, casi literalmente el diagrama de flujos
que constituye la primera aproximación a la representación
del sistema de control.
Plano de funciones (Símbolos lógicos)
La programación por símbolos lógicos incluye como
bloques normalizados algunas funciones secuenciales
típicas en automatización como:
Temporizadores
Contadores
Bloques combinacionales
Bloques de tratamiento numéricos
Multiplexores
Demultiplexores
Sumadores
Multiplicadores
etc.
Nº menor de funciones que Las listas de instrucciones
Diagramas de contactos
Debido a esto la programación por símbolos lógicos queda
reservada a aplicaciones en las que solo intervengan
Instrumentación y Comunicaciones Industriales / FI-UNLP
56
variables booleanas todo - nada, y algunos bloques
secuenciales elementales: temporizadores, contadores,
registros de desplazamiento, etc. Si a esto le sumamos que
el usuario habitual del autómata desconoce los símbolos
lógicos Ł baja difusión de estos lenguajes de
programación.
Todas las funciones AND, OR, XOR, NAND y NOR tienen
tres entradas y una salida.
Si se desea realizar operaciones con más de tres entradas,
se conectan varios bloques en cascada
Q
&
Q
&
La función inversora, NOT, tiene una entrada y una salida,
y la función OR exclusiva (XOR) posee dos entradas y una
salida.
AND
OR
NOT XOR
NOR
&
≥1
1
&
≥1
=1
NAND
Instrumentación y Comunicaciones Industriales / FI-UNLP
57
Un ejemplo de los lenguajes vistos hasta ahora es:
Y1
X1
X3
X2
X4
X5
Y1
&
≥1
&
&
=1
X1
X2
X3
Y1
X4
X5
Y1
Esquema de relés
Plano de funciones
Ecuación lógica:
( ) ( )[ ] 1Y3X1Y5X4X2X1X =+•+•
Nemónicos de la ecuación:
STR NOT X1
AND X2
STR NOT X4
AND X5
OR STR
OR Y1
AND NOT X3
OUT Y1

Apunte plc

  • 1.
    Instrumentación y ComunicacionesIndustriales / FI-UNLP 1 HISTORIA DE LOS PLC’s En 1969 la División Hydramatic de la General Motors instaló el primer PLC para reemplazar los sistemas inflexibles cableados usados entonces en sus líneas de producción. Ya en 1971, los PLCs se extendían a otras industrias y, en los ochentas, ya los componentes electrónicos permitieron un conjunto de operaciones en 16 bits,- comparados con los 4 de los 70s -, en un pequeño volumen, lo que los popularizó en todo el mundo. En los 90s, aparecieron los microprocesadores de 32 bits con posibilidad de operaciones matemáticas complejas, y de comunicaciones entre PLCs de diferentes marcas y PCs, los que abrieron la posibilidad de fábricas completamente automatizadas y con comunicación a la Gerencia en "tiempo real". Un autómata programable suele emplearse en procesos industriales que tengan una o varias de las siguientes necesidades: • Espacio reducido. • Procesos de producción periódicamente cambiantes. • Procesos secuenciales. • Maquinaria de procesos variables. • Instalaciones de procesos complejos y amplios. • Chequeo de programación centralizada de las partes del proceso. Aplicaciones generales: • Maniobra de máquinas. • Maniobra de instalaciones. • Señalización y control. Entre las ventajas tenemos: • Menor tiempo de elaboración de proyectos. • Posibilidad de añadir modificaciones sin costo añadido en otros componentes. • Mínimo espacio de ocupación. • Menor costo de mano de obra. • Mantenimiento económico.
  • 2.
    Instrumentación y ComunicacionesIndustriales / FI-UNLP 2 • Posibilidad de gobernar varias máquinas con el mismo autómata. • Menor tiempo de puesta en funcionamiento. • Si el autómata queda pequeño para el proceso industrial puede seguir siendo de utilidad en otras máquinas o sistemas de producción. Y entre los inconvenientes: • Adiestramiento de técnicos. • Costo. Adaptación al Medio § Inmunidad al ruido eléctrico § Rigidez dieléctrica § Temperatura § Humedad § Vibraciones § Shokc (golpes) § Radiofrecuencia § Antiexplosivo Redundancia § CPU § Fuente § Entradas y Salidas
  • 3.
    Instrumentación y ComunicacionesIndustriales / FI-UNLP 3 Un PLC o Autómata Programable posee las herramientas necesarias, tanto de software como de hardware, para controlar dispositivos externos, recibir señales de sensores y tomar decisiones de acuerdo a un programa que el usuario elabore según el esquema del proceso a controlar Arquitectura de un Autómata Programable Bloques principales del PLC • CPU • Bloque de entrada • Bloque de salida DISPOSITIVOS DE ENTRADA O CAPTADORES DISPOSITIVOS DE SALIDA O ACTUADORES BLOQUE ENTRADAS BLOQUE SALIDASCPU Acciones que se realizan sobre el proceso Información suministrada por el proceso ACTUADORES SENSORESPROCESO SALIDAS ENTRADASPLC
  • 4.
    Instrumentación y ComunicacionesIndustriales / FI-UNLP 4 CLASIFICACIÓN DE PLC Debido a la gran variedad de tipos distintos de PLC, tanto en sus funciones, en su capacidad, en el numero de I/O, en su tamaño de memoria, en su aspecto físico y otros, es que es posible clasificar los distintos tipos en varias categorías. PLC tipo Nano: Generalmente PLC de tipo compacto ( Fuente, CPU e I/O integradas ) que puede manejar un conjunto reducido de I/O, generalmente en un número inferior a 100. Permiten manejar entradas y salidas digitales y algunos módulos especiales. PLC tipo Compactos: Estos PLC tienen incorporado la Fuente de Alimentación, su CPU y módulos de I/O en un solo módulo principal y permiten manejar desde unas pocas I/O hasta varios cientos ( alrededor de 500 I/O ) , su tamaño es superior a los Nano PLC y soportan una gran variedad de módulos especiales, tales como: § entradas y salidas análogas § módulos contadores rápidos § módulos de comunicaciones § interfaces de operador § expansiones de i/o PLC tipo Modular: Estos PLC se componen de un conjunto de elementos que conforman el controlador final, estos son: § Rack § Fuente de Alimentación § CPU § Módulos de I/O § Comunicaciones. § Contaje rápido. Funciones especiales
  • 5.
    Instrumentación y ComunicacionesIndustriales / FI-UNLP 5 De estos tipos existen desde los denominados MicroPLC que soportan gran cantidad de I/O, hasta los PLC de grandes prestaciones que permiten manejar miles de I/O. Bloques necesarios para el funcionamiento del PLC • Fuente de alimentación • Consola de programación • Periféricos • Interfaces CPU La Unidad Central de Procesos es el cerebro del sistema. En ella se ejcuta el programa de control del proceso, el cual fue cargado por medio de la consola de programación, lee las entradas. Y posteriormente procesa esta información para enviar respuestas al módulo de salidas. En su memoria se encuentra residente el programa destinado a controlar el proceso. Indicadores y selectores de modo de operación de la CPU DISPOSITIVOS DE ENTRADA O CAPTADORES DISPOSITIVOS DE SALIDA O ACTUADORES BLOQUE SALIDAS FUENTE DE ALIMENTACION INTERFACES CPU BLOQUE ENTRADAS CONSOLA DE PROGRAMACION DISPOSITIVOS PERIFERICOS RUN PGM STOP CPU 110/220Vca PWR CPU DIAG TXD RUN BATT I/O RXD ERR
  • 6.
    Instrumentación y ComunicacionesIndustriales / FI-UNLP 6 Selección del modo de operación RUN: En esta posición, el PLC empieza a ejecutar el programa STOP: Esta posición detiene el proceso que se esté ejecutando. PROGRAM: En esta posición, el PLC permite ser programado desde algún dispositivo externo Funciones de las Indicaciones Lumínicas PWR: Muestra el estado de la fuente de alimentación. RUN: Indica que la CPU del PLC se encuentra en modo RUN CPU: La CPU hace diagnóstico de su estado de funcionamiento en forma automática. ERR: Señal que hubo un error durante la ejecución del programa. El error puede ser de programa o de funcionamiento del hardware del PLC. BATT: Indica el estado actual de la batería de respaldo de la fuente de alimentación. I/O: Esta luz sirve para indicar el estado de los módulos de entrada y salida. DIAG: Los autómatas pueden tener un sistema de diagnóstico propio. TXD: Es el indicador de transmisión de datos por los puertos de comunicaciones. RDX: Es el indicador de recepción de datos por los puertos de comunicaciones.
  • 7.
    Instrumentación y ComunicacionesIndustriales / FI-UNLP 7 Fuente de alimentación A partir de una tensión exterior proporciona las tensiones necesarias para el funcionamiento de los distintos circuitos electrónicos del autómata, además posee una batería para mantener el programa y algunos datos en la memoria si hubiera un corte de la tensión exterior. Voltaje de entrada Voltaje de salida Corriente de salida Frecuencia de operación Protecciones Oscila entre: 100VCA - 240VCA Oscila entre: 12VDC - 24VDC 1A - 3A 50Hz ó 60Hz Sobrecorrientes y sobrevoltajes Puente para la selección del voltaje de la red Alimentación de la red Línea neutra Alimentación de la red Línea viva Conexión a tierra física Tierra lógica (común para I/O) Salida de voltaje para dispositivos externos Contacto para arranque remoto ⊗ ⊗ ⊗ ⊗ ⊕ ⊕ + - L ⊗ ⊗ ⊗ 30Vcc 1A 250Vca 1A 50/60HZ RUN 24Vcc OUT 0.4A LG G 85-132/170- 264Vca 50Va 50/80Hz N ⊗ SHORT 85-132Vac OPEN 170-284 Vac
  • 8.
    Instrumentación y ComunicacionesIndustriales / FI-UNLP 8 Bloque de entradas Adapta y codifica de forma comprensible para la CPU las señales procedentes de los dispositivos de entrada o captadores. • Captadores Pasivos son aquellos que cambian su estado lógico, activado - no activado, por medio de una acción mecánica. Estos son los Interruptores, pulsadores, finales de carrera, etc. • Captadores Activos son dispositivos electrónicos que necesitan ser alimentados por una tensión para que varíen su estado lógico. Este es el caso de los diferentes tipos de detectores (Inductivos, Capacitivos, Fotoeléctricos). Muchos de estos aparatos pueden ser alimentados por la propia fuente de alimentación del autómata. Se puede utilizar como captadores contactos eléctricamente abiertos o eléctricamente cerrados dependiendo de su función en el circuito.
  • 9.
    Instrumentación y ComunicacionesIndustriales / FI-UNLP 9 Bloque de salidas Decodifica las señales procedentes de la CPU, las amplifica y las envía a los dispositivos de salida o actuadores, como lámparas, relés, contactores, arrancadores, electroválvulas, etc. Módulos de salidas a Reles Módulos de salidas a Triacs Módulos de salidas a Transistores a colector abierto
  • 10.
    Instrumentación y ComunicacionesIndustriales / FI-UNLP 10 Módulos de E/S analógicos Módulos Especiales § BCD Entradas y Salidas § Entradas de Termocuplas § Entradas de Termorresistencias (PT-100) § Salidas a Display § Memoria de Datos Módulos Inteligentes § Control de Motores a pasos § Control PID § Comunicación § Lector Óptico § Generación de frecuencias § Contadores de pulsos rápidos § Medidores de frecuencias y/o ancho de pulsos § Remotos Densidad de Modulo Esta dado por el numero de E/S de cada modulo Pueden ser de: 4, 8, 16 o 32 Un modulo de 16 E/S se puede dividir en 2 de 8 Cada grupo dispone de un solo borne de referencia o común. Las salidas tienen un fusible de protección Las borneras son móviles, se desmontan sin tener que desconectar los cables evitando cometer errores
  • 11.
    Instrumentación y ComunicacionesIndustriales / FI-UNLP 11 Rack Ppal C P U E/S Racks Secundarios C P U C P U E/S E/S Expansión Local Se expanden las E/S por el Bus Paralelo Expansión Remota Se utilizan procesadores de comunicaciones especiales, uno en cada chasis de expansión Rack Secundario C P U E/S E/S Rack Ppal. Algunas decenas de Mts Bus Redundante
  • 12.
    Instrumentación y ComunicacionesIndustriales / FI-UNLP 12 Medio Físico: Coaxil, Fibra Óptica o UTP Los racks secundarios pueden estar a 5 Kms. Esto implica un ahorro substancial en el cableado. Si tengo 200 E/S a 50 mts. => 10 Kms. de cable Con un rack secundario solo necesito 50 mts de cable coaxil. Todas las señales viajan por un solo cable => más vulnerable Se emplean cableados redundantes por distintos caminos Consola de programación La consola de programación es la que permite comunicar al operario con el sistema, permitiendo escribir y poner a punto programas. Algunas permiten ensayos de simulación y puesta en servicio de los mismos. Las consolas pueden estar constituidas por un dispositivo de presentación visual (display) o bien un ordenador personal (PC) que soporte un software especialmente diseñado para resolver los problemas de programación y control. Las funciones básicas de éste son las siguientes: 1. Transferencia y modificación de programas. 2. Verificación de la programación. 3. Información del funcionamiento de los procesos. Terminal de programación portátil Terminal de programación compatible PC
  • 13.
    Instrumentación y ComunicacionesIndustriales / FI-UNLP 13 PERIFÉRICOS Los periféricos no intervienen directamente en el funcionamiento del autómata, pero sin embargo facilitan la labor del operario. Los más utilizados son: - Grabadoras a cassettes. - Impresoras. - Cartuchos de memoria EEPROM. - Visualizadores y paneles de operación OP Panel de Operación Conexión de un visualizador a un autómata
  • 14.
    Instrumentación y ComunicacionesIndustriales / FI-UNLP 14 Arquitectura interna del PLC Esta constituida por: • Fuente de alimentación • Unidad central de proceso • Memoria: a- Memorias internas b- Memorias de programa • Interfaces de entrada/salida • Buses de comunicación • Batería de respaldo BUS INTERNO FUENTE DE ALIMENTACION BATERIA MEMORIA DEL PROGRAMA INTERFACES DE ENTRADA MEMORIA DE DATOS TEMPORIZADOR CONTADORES UNIDAD CENTRAL DE PROCESO (CPU) MEMORIA IMAGEN E/S INTERFACES DE SALIDAS
  • 15.
    Instrumentación y ComunicacionesIndustriales / FI-UNLP 15 Conexión mediante buses Si el PLC es de tipo modular, los módulos se comunican internamente a través de buses ubicados en el fondo del dispositivo o "rack" donde se ensambla la arquitectura deseada. Básicamente existen tres tipos de buses Bus de datos: Es el bus encargado de transportar la información que hace referencia a los datos propiamente dicho, tales como entradas y salidas. Bus de direcciones: Contiene la información del dispositivo que es afectado por los datos que actualmente viajen por el bus de datos. Esto es necesario ya que el bus de datos es el mismo para todos los dispositivos, pero no todos ellos deben tener en cuenta a la vez la misma información. Bus de control: Es el bus por donde viaja la información que indica al dispositivo seleccionado con el bus de direcciones, lo que debe hacer con los datos que viajan actualmente por el bus de datos. Por ejemplo, mediante el bus de control se indica si los datos son de entrada o de salida. Bus interno del autómata Bus de control Bus de datos Bus de direcciones CPU INTERFACES Memoria RAM Lectura/Escritura Memoria ROM Lectura Arquitectura de conexión mediante buses
  • 16.
    Instrumentación y ComunicacionesIndustriales / FI-UNLP 16 Memoria Es cualquier tipo de dispositivo que permita almacenar información en forma de bits (unos y ceros), los cuales pueden ser leídos posición a posición (bit a bit), o por bloques de 8 posiciones (byte) o dieciséis posiciones (word). Clasificación Existen dos tipos fundamentales de memorias fabricadas con semiconductores, estas son: RAM (Random Access Memory) ROM (Read Only Memory) Tipo de memoria Sistema de programación Sistema de borrado Ante el corte de tensión la memoria RAM (o memoria de lectura – escritura) Eléctrica Eléctrica Se pierde, es volátil ROM (o memoria de solo lectura) Durante su proceso de fabricación Es imposible su borrado Se mantiene PROM (o memoria programable) Eléctrica Es imposible su borrado Se mantiene EPROM (o memoria modificable) Eléctrica Por rayos UV Se mantiene EEPROM (o memoria modificable) Eléctrica Eléctrica Se mantiene
  • 17.
    Instrumentación y ComunicacionesIndustriales / FI-UNLP 17 Utilización de memorias Ciclo de tratamiento de las señales de entrada/salida a través de las memorias imagen: 1- Antes de la ejecución del programa de usuario, la CPU consulta los estados de las entradas físicas y carga con ellos la memoria imagen de entradas. 2-Durante la ejecución del programa de usuario, la CPU realiza los cálculos a partir de los datos de la memoria imagen y del estado de los temporizadores, contadores y relés internos. El resultado de estos cálculos queda depositado en la memoria imagen de salidas. 3- Finalizada la ejecución, la CPU transfiere a las interfaces de salida los estados de las señales contenidos en la memoria imagen de salidas, quedando el sistema preparado para comenzar un nuevo ciclo. MEMORIA DE USUARIO PROGRAMAS FIRMWARE Y DE SISTEMA (ROM O EPROM) MEMORIAS TEMPORALES (RAM O EPROM) MEMORIA IMAGEN O TABLA DE ESTADOS DE E/S (RAM) MEMORIA DE DATOS NUMERICOS Y VARIABLES INTERNAS (RAM) MEMORIA DEL PROGRAMA DE USUARIO (RAM) PROGRAMA O MEMORIA DEL SISTEMA FIRMWARE MEMORIA DE LA TABLA DE DATOS MEMORIA INTERNA MEMORIA DEL PROGRAMA DE USUARIO MEMORIA DE PROGRAMA
  • 18.
    Instrumentación y ComunicacionesIndustriales / FI-UNLP 18 Ciclo real IMAGEN DE ENTRADAS INTERFAZ DE ENTRADAS MEMORIA DE DATOS MEMORIA DE PROGRAMA IMAGEN DE SALIDAS INTERFAZ DE SALIDAS CPU INTERFAZ DE ENTRADAS A MEMORIA IMAGEN DE ENTRADAS EJECUCION DEL PROGRAMA MEMORIA IMAGEN DE SALIDAS A INTERFAZ DE SALIDAS
  • 19.
    Instrumentación y ComunicacionesIndustriales / FI-UNLP 19 Otras variables que se almacenan en la memoria interna son: Relés internos Ocupan posiciones RAM de 1 bit, y son utilizados como área de datos temporales, como salida de resultados de operaciones intermedias, y para controlar otros bits o registros, temporizadores y contadores. Relés auxiliares/especiales Se guardan en posiciones de 1 bit, y mantienen información sobre señales necesarias para el sistema, como relojes, bits de control, flags de estados de la CPU, e información sobre el autómata (Run, Stop, Halt, errores, etc.). Estos relés pueden consultarse y utilizarse desde el programa usuario. Area de temporizadores y contadores Ocupa posiciones de 16 bits o más bits, capaces de almacenar los valores de preselección y estado actualizados de estos elementos.
  • 20.
    Instrumentación y ComunicacionesIndustriales / FI-UNLP 20 Interfaces de entrada y salida
  • 21.
    Instrumentación y ComunicacionesIndustriales / FI-UNLP 21 Tipos de Señales Las señales analógicas presentan variaciones de nivel en forma continua, motivo por el cual pueden presentar infinidades de valores Las señales del tipo lógicos o Discretas, solamente permiten dos estados, activo o inactivo
  • 22.
    Instrumentación y ComunicacionesIndustriales / FI-UNLP 22 Clasificación de los diferentes tipos de interfaces de entrada y salida utilizados por los PLC. Una vez obtenidas la cantidad necesaria de Entradas y de Salidas es muy recomendable reservar espacio para futuras ampliaciones (entre un 10 y un 20 %). Lógicas Continuas Entrada Salidas Analógicas AC DC DC AC Por Relé Entradas Salidas
  • 23.
    Instrumentación y ComunicacionesIndustriales / FI-UNLP 23 Circuito típico de aislamiento utilizado para entradas y salidas de un PLC, sin importar el tipo de señal (DC o AC) de entrada Entrada Salida Aislamiento óptico +V Señal de entrada Entrada R1 D1 R3 R4 C1 C2 R5 R6 R2 Rectificador Acond. de Señal Indicador . de Estado Aislación Circuito lógico de Entrada +V Buffer R1 R3 R4 C1 Aislamiento óptico Salida Señal de salida Protección (Fusibles, RC P/eliminar Picos) Circuito de Conexión Triac, Rele Indicador . de Estado Aislación Circuito lógico de Salida
  • 24.
    Instrumentación y ComunicacionesIndustriales / FI-UNLP 24 Entrada lógica DC Las entradas de este tipo pueden ser PNP o NPN, dependiendo de la configuración que se deba utilizar para la conexión de los sensores de entrada. Las de tipo PNP utilizan la lógica positiva, es decir, el terminal común de todos los sensores e interruptores de entrada es el positivo de la fuente de alimentación DC. Por otra parte, las entradas DC de tipo NPN utilizan lógica negativa, siendo el terminal común entre los sensores, el borne negativo de la fuente de alimentación Señal TTL Señal TTL Señal TTL +5V +5V +5V Sensor con alimentación externa + + + + - Sensor común Sensor con salida de colector abierto tipo PNP +V R2 R1 R3 C1 R4 R2 R2 R1 R1 C1 C1 R3 R3 R4 R4 Común Modulo de entradas DC de tipo PNP V + Fuente externa Señales de campo
  • 25.
    Instrumentación y ComunicacionesIndustriales / FI-UNLP 25 Características que se deben tener en cuenta en el momento de adquirir o de utilizar un módulo de entradas de tipo DC. Características técnicas Aislamiento eléctrico entre canales 1500 a 5000VAC Números de entradas por módulos 4, 8, 16 ó 32 Conexión externa Lógica positiva (PNP) o Lógica negativa (NPN) Tensión de entrada 12, 24, 48, 120VDC Margen de entrada para nivel 1 > 65 % de la tensión nominal Margen de entrada para nivel 0 < 25 % de la tensión nominal Corriente en estado 1 2 a 10mA Corriente en estado 0 0 a 3mA Impedancia de entrada 800Ω a 12KΩ
  • 26.
    Instrumentación y ComunicacionesIndustriales / FI-UNLP 26 Entrada lógica AC Este tipo de entradas puede recibir voltajes de corriente alterna, motivo por el cual no requieren una polaridad definida, a diferencia de las entradas de tipo DC. Se caracterizan por sus amplios rangos de voltajes de funcionamiento (hay entradas que funcionan correctamente en un rango de 100 a 220VAC). Fuente AC Señal de campo Común E1 MOV1 C2 R2 D2 D1 R2 MOV1 C2 D2D1 R1 R1E0 C1 C1 Sensor común +5V +5V Señal TTL Señal TTL Módulo de entrada AC
  • 27.
    Instrumentación y ComunicacionesIndustriales / FI-UNLP 27 Características que se deben tener en cuenta en el momento de adquirir o de utilizar un módulo de entradas de tipo AC. Características técnicas Aislamiento entre canales 2500 a 5000VAC Números de entradas por módulos 4, 8, 16 ó 32 Tensión de entrada 24, 48, 120, 220VAC Margen de entrada para nivel 1 > 65 % de la tensión nominal Margen de entrada para nivel 0 < 20 % de la tensión nominal Tiempo de respuesta 5 a 20ms Corriente en estado 1 8 a 10mA Corriente en estado 0 3 a 5mA Impedancia de entrada 1 a 10KΩ
  • 28.
    Instrumentación y ComunicacionesIndustriales / FI-UNLP 28 Salidas lógicas de tipo DC Al igual que las entradas de este tipo, las salidas lógicas DC pueden ser del tipo PNP o NPN dependiendo de la forma en que se deben conectar los circuitos de control que se vayan a utilizar. Las de tipo PNP utilizan lógica positiva, lo que significa que las salidas activas del módulo suministran la polaridad positiva de la fuente de alimentación que se este usando. Actuador 2 Actuador 1 Fuente externa para los actuadores DC Módulo de salida DC PNP Q1 Q1 Q2 Q2 D2 D2 D1 D1 R3 R3 R1 R1 Señal TTL R2 +5V Señal TTL +5V R2 +
  • 29.
    Instrumentación y ComunicacionesIndustriales / FI-UNLP 29 Características que se deben tener en cuenta en el momento de adquirir o de utilizar un módulo de salidas de tipo DC. Características técnicas Aislamiento entre canales 1500VAC Números de salidas por módulos 4, 8, 16 ó 32 Tensión de salida 5 – 30VDC Corriente de salida 100mA a 1A Caída de tensión 0,2V a 1,5V Tiempo de respuesta 100 a 500µs Frecuencia máxima de trabajo 10 a 100Hz Temperatura de trabajo 5 a 55 °C
  • 30.
    Instrumentación y ComunicacionesIndustriales / FI-UNLP 30 Salidas lógicas de tipo AC Las salidas lógicas de tipo AC manejan voltajes y corrientes superiores a las salidas de tipo DC. Como mencionamos anteriormente, el elemento semiconductor en este tipo de salidas suelen ser un triac, el cual permite el flujo de corriente AC entre dos de sus terminales, controlándola mediante otro terminal. La conexión de los elementos externos de control a las salidas lógicas de tipo AC no tienen polaridad alguna. . R2 +5V Señal TTL R1 Q1 Q1 R1 Señal TTL +5V R2 Fuente externa para los actuadores AC Actuador 2 Actuador 1 R3 R4 R5TH1 C1 MOV1 R3 R4 TH1 R5 C1 MOV1 Salidas logicas AC
  • 31.
    Instrumentación y ComunicacionesIndustriales / FI-UNLP 31 Características técnicas relacionadas con las salidas AC Características técnicas Aislamiento entre canales 1500VAC Números de salidas por módulos 4, 8 ó 16 Tensión de salida Hasta 250VAC Corriente de salida 1 a 2A Intensidad transitoria 20A por 100ms Caída de tensión 3V a 6V Tiempo de respuesta 10 a 20ms Frecuencia máxima de trabajo 20Hz Temperatura de trabajo 5 a 55 °C
  • 32.
    Instrumentación y ComunicacionesIndustriales / FI-UNLP 32 Salidas lógicas por relé Este tipo de salidas puede ser utilizado para manejar cargas de corrientes AC y de corrientes DC, ambas con diversos niveles de voltaje. Las principales desventajas contra los demás tipos de salidas son el tiempo de respuesta y el tamaño físico que ocupan dentro del circuito electrónico. Como ventaja, la separación eléctrica entre la carga y los circuitos de control es altamente confiable, ya que los contactos del relevo nada tiene que ver, con la alimentación o excitación de su bobina. Señal TTL R1 Actuador 2 Actuador 1 R2 D1 Q1 D2 MOV1 +V Q2 Q2 +V MOV1 D2 Q1 D1 R2 R1 Señal TTL Señal TTL R1 R2 D1 Q1 D2 MOV1 +V Q2 Actuador 3 COM VAC ó VDC
  • 33.
    Instrumentación y ComunicacionesIndustriales / FI-UNLP 33 Características técnicas relacionadas con las salidas AC Características técnicas Números de salidas por módulos 4 ó 8 Corriente de salida 1 a 2A Corriente transitoria 10A durante 40ms Corriente residual 0V Caída de tensión 0V Tiempo de respuesta Típico 20ms Frecuencia máxima de trabajo 1 a 5Hz Temperatura de trabajo 5 a 55 °C
  • 34.
    Instrumentación y ComunicacionesIndustriales / FI-UNLP 34 Entradas y salidas analógicas Secuencia recorrida por un autómata durante la captura, procesamiento y generación de señales analógicas. Por costo y espacio varias Entradas de utilizan un mismo circuito conversor. Por lo tanto se utiliza un circuito multiplexor. Los niveles de voltaje y corriente estándares manipuladas por los autómatas son los siguientes: Señales de voltajes De 0 a 5V De 0 a 10V Señales de corriente De 0 a 20mA De 4 a 20mA Selección de canal CPU Autómata Multiplexor analógico Convertidor A/D Multiplexor digital Entradas analógicas Salidas analógicas BUS Convertidor D/A
  • 35.
    Instrumentación y ComunicacionesIndustriales / FI-UNLP 35 La conversión A/D y D/A puede ser tan precisa o tan inexacta como se desee dependiendo de la cantidad de bits utilizados durante el proceso de conversión. Por lo tanto la resolución es un parámetro importante a tener en cuenta con los módulos de entradas o salidas analógicas de un PLC. Con 8 bits podemos representar 2 8 = 256 valores Con 10 bits podemos representar 2 12 = 4096 valores Si tenemos una señal de salida de un transmisor de presión por ejemplo de 16 mA Resolución 16 mA / 256 = 0,0256 mA por bit 16mA / 4096 = 0,0039 mA por bit En la figura se observa una señal analógica y su representación luego de haber tomado varias muestras durante un ciclo de la misma. Como puede verse, si se toman más muestras, la señal se puede reproducir con mayor similitud a la original. t t VV Muestreo mínimo ReconstrucciónDos muestrasOriginal V t Muestreo mejorado Ocho muestras Reconstrucción V V V t t t Original
  • 36.
    Instrumentación y ComunicacionesIndustriales / FI-UNLP 36 Entradas Analógicas Las características técnicas relacionadas con las Entradas Analógicas son las siguientes Características técnicas Cantidad de entradas 4 a 16 Márgenes de entrada Desde ±25mV hasta ±10V y 0 a 20mA ó 4 a 20mA Impedancia de entrada Desde 50KΩ hasta 10MΩ (entradas de voltaje) Desde 20KΩ hasta 50MΩ (entradas de corriente) Resolución 8, 10, 12 ó más bits Principio de conversión Por integración, por aproximaciones sucesivas o por conversión flash Tiempo de conversión 1µs, 10µs, 16µs, etc. Tensión de alimentación 24V, 48V Consumo de corriente 0,1 a 0,3A
  • 37.
    Instrumentación y ComunicacionesIndustriales / FI-UNLP 37 Salidas Analógicas Las características técnicas relacionadas con las Salidas Analógicas son las siguientes Características técnicas Cantidad de salidas 4 a 16 Márgenes de salida Desde ±5V hasta ±10V y 0 a 20mA ó 4 a 20mA Impedancia de salida Desde 500Ω hasta 1KΩ (entradas de voltaje) Desde 300Ω hasta 500Ω (entradas de corriente) Resolución 8, 10, 12 ó más bits Principio de conversión Red R-2R, escalera binaria. Tiempo de estabilización 10ms, 15ms, etc.. Tensión de alimentación 24V, 48V
  • 38.
    Instrumentación y ComunicacionesIndustriales / FI-UNLP 38 Existe una relación directa entre la posición física que ocupa la conexión de la variable en el módulo de entradas o salidas conectado al autómata y la posición de memoria donde se almacena el dato, por ejemplo: v Carga en la memoria imagen de entradas de las entradas digitales v Carga en la memoria imagen de entradas de las entradas analógicas La entrada analógica cero almacena un valor en código binario natural en el byte cero de la memoria de entrada de byte. Previamente el conversor analógico/digital transforma a código binario natural la señal de tensión que estará comprendida en el margen 0-10V. MODULO DE ENTRADAS DIGITALES nnnn E0 nnnn E1 nnnn E2 nnnn E3 nnnn E4 nnnn E5 nnnn E6 nnnn E7 nnnn MASA MEMORIA DE ENTRADAS (Bit) 70 70 Cuando se cierra el interruptor se guarda un 1 en el Bit del Byte 0 D Byte 0 Byte N . . . . . . . . . - + MEMORIA DE ENTRADAS (Bit) 70 70 DD D D D D D D Byte 0 Byte N . . . . . . . . . EA 0 MASA CONVERSOR A/D
  • 39.
    Instrumentación y ComunicacionesIndustriales / FI-UNLP 39 También existe una relación directa entre la memoria dedicada a la variable de salida y la posición de las conexiones asociadas a ella con los módulos de salida. v Transferencia de los datos contenidos en la memoria de salida a las salidas digitales v Transferencia de los datos contenidos en la memoria de salida a las salidas analógicas MODULO DE SALIDAS DIGITALES nnnn S0 nnnn S1 nnnn S2 nnnn S3 nnnn S4 nnnn S5 nnnn S6 nnnn S7 nnnn MASA MEMORIA DE SALIDAS (Bit) 70 70 Si el dato almacenado es un 1, el contacto S1 esta cerrado D Byte 0 Byte N . . . . . . . . . 0-10V MEMORIA DE SALIDAS (Bit) 70 70 DD D D D D D D Byte 0 Byte N . . . . . . . . . SA 0 MASA CONVERSOR D/A
  • 40.
    Instrumentación y ComunicacionesIndustriales / FI-UNLP 40 CICLO DE FUNCIONAMIENTO DEL PLC A nivel de software ejecuta una serie de rutinas de forma secuencial • De auto diagnóstico e inicialización • De procesamiento o ejecución del programa, esta última de manera cíclica. Etapa de auto chequeo e inicialización Al encender un PLC se ejecuta inicialmente una rutina que verifica ciertos elementos antes de comenzar a ejecutar el programa que haya elaborado el usuario. Las rutinas de inicio y de programa de un PLC típico son: 1. Verificación del hardware • Mal estado de la Fuente de Alimentación, CPU u otros Módulos Ł indicación de error existente en el panel frontal • Estado de la batería de respaldo • Integridad del programa almacenado en la memoria del PLC. 2. Inicialización de las imágenes de entradas y salidas Ya que estas son posiciones de memoria, antes de actualizar el estado de las entradas y salidas, deben ponerse en "0" cada una de dichas posiciones. 3. Inicialización de posiciones de memoria Establecer condiciones iniciales de posiciones de memoria. Poner en cero ("0") todos los contadores y temporizadores del sistema.
  • 41.
    Instrumentación y ComunicacionesIndustriales / FI-UNLP 41 Etapa de auto chequeo e inicialización IN IC IO C hequeo de la C P U C P U O K ? C hequeo de R A M R A M O K ? C hequeo de H ardw are H ardw are O K ? Inicializació n de variables y tem po rizado res E jecució n del pro gram a de usuario L ectura de entradas P ro cesam ie nto E scritura en las sa lid as Ind icado r de erro r F in N O S I N O N O S I S I
  • 42.
    Instrumentación y ComunicacionesIndustriales / FI-UNLP 42 Etapa de procesamiento o ejecución del programa Luego de la rutina de inicio, la cual se ejecuta solamente una vez, el PLC entra en un proceso cíclico que consta básicamente de tres pasos: 1. La lectura de las entradas 2. El procesamiento de la información según el programa del usuario 3. La modificación de las salidas Cada ciclo es denominado scan o barrido, y el tiempo de su duración scan time o tiempo de escaneo. Finalizado el ciclo de escaneo, el PLC inicia un nuevo ciclo a partir del primer paso, repitiéndolos una y otra vez mientras se encuentre en operación. El tiempo de escaneo redunda en la velocidad de procesamiento del PLC y es afectado por varios factores como son: I. La longitud del programa II. LA velocidad del microprocesador III. El número de entradas y salidas del PLC IV. Rutinas de auto chequeo y vigilancia del programa En un Autómata de mediano desempeño y con un programa de 500 instrucciones, el tiempo de escaneo puede estar alrededor de 10mseg. Dentro del ciclo de escaneo, además del programa del usuario, también se ejecutan pequeñas rutinas de chequeo, verificando permanentemente que el programa esté corriendo de manera adecuada, las cuales generan una alarma en caso de que el programa del usuario se haya detenido. Si el programa general se detiene, el PLC puede ejecutar ciertas acciones de prevención, como desenergizar todas sus salidas, con el fin de proteger los dispositivos eléctricos involucrados en el proceso y por qué no, la integridad física de los operarios puesto que las máquinas han podido perder el control. Encendido del PLC Ciclo de escaneo Lectura de entrada. Actualización de la imagen de entrada Actualización de la imagen de salida. Procesamiento de la información. Actualización del nivel de voltaje en las salidas
  • 43.
    Instrumentación y ComunicacionesIndustriales / FI-UNLP 43 En un sistema de control mediante autómata programable se tendrán los siguientes tiempos: 1. Retardo de entrada. 2. Vigilancia y exploración de las entradas. 3. Ejecución del programa de usuario. 4. Transmisión de las salidas. 5. Retardo en salidas. Los puntos 2, 3 y 4 sumados dan como total el tiempo de ciclo del autómata. Tras este ciclo es cuando se modifican las salidas, por lo que si varían durante la ejecución del programa tomarán como valor, el último que se haya asignado. Esto es así debido a que no se manejan directamente las entradas y las salidas, sino una imagen en memoria de las mismas que se adquiere al comienzo del ciclo (2) y se modifica al final de éste (retardo). En la etapa de vigilancia se comprueba si se sobrepasó el tiempo máximo de ciclo, activándose en caso afirmativo la señal de error correspondiente. TC LECTURA ENTRADAS EJECUCION PROGRAMA ACTIVAR SALIDAS
  • 44.
    Instrumentación y ComunicacionesIndustriales / FI-UNLP 44 Ejecución del programa En función de cómo se efectúe la ejecución o barrido del programa, se distinguen los siguientes sistemas, modos o estructuras de programación: • Ejecución cíclica lineal • Ejecución con salto condicional • Ejecución con salto a subrrutina • Ejecución con programas paralelos Ejecución lineal Cuando el ciclo de barrido de la memoria de usuario se realiza línea a línea sin solución de continuidad, se dice que la programación es lineal, y la CPU consulta las instrucciones contenidas en la memoria secuencialmente, una a continuación de la otra, sin alterar este orden. 0001 Instrucción0000 0002 0003 0004 n-1 n Número de línea o paso Instrucción Instrucción Instrucción Instrucción Instrucción Instrucción
  • 45.
    Instrumentación y ComunicacionesIndustriales / FI-UNLP 45 Salto condicional Cuando el ciclo de ejecución de un programa tiene la posibilidad, previa condición establecida, de alterar la secuencia línea a línea del mismo y dar un salto a otras líneas de programa, dejando x líneas sin ejecutar, se dice que se ha realizado un salto condicional. Su funcionamiento es el siguiente: Si al llegar en el proceso de ejecución del programa a la instrucción U, se cumple la condición en ella indicada, se salta a V continuando el barrido en V+1 hasta n. Si por el contrario al llegar a U no se cumple la condición, el programa se ejecuta linealmente continuando en U+1. Esta posibilidad que poseen muchos Autómatas permite reducir el tiempo de ejecución del ciclo y es aplicable en aquellos casos en que las instrucciones contenidas en el salto sólo son necesarias cuando se dan ciertas condiciones impuestas por el programa. 0001 Instrucción0000 0002 0003 n-1 n Número de línea o paso Instrucción Instrucción Instrucción Instrucción Instrucción Instrucción U U+1 V V+1 Salto
  • 46.
    Instrumentación y ComunicacionesIndustriales / FI-UNLP 46 Salto a subrutina En algunas ocasiones ocurre que en un programa hay uno o más grupos de secuencias de instrucciones idénticas que se repiten y que habrá que reescribir tantas veces como éstas se repitan en dicho programa principal. En estos casos, es muy útil escribir una sola vez esta secuencia o subrutina, e ir a ella cuando se requiera. Los Autómatas de gama baja no suelen incorporar esta posibilidad. Programa principal Nivel 1 Nivel 2 Nivel 3 Subrutinas
  • 47.
    Instrumentación y ComunicacionesIndustriales / FI-UNLP 47 Programas paralelos En este sistema, utilizado por algunos fabricantes, el procesamiento se realiza paralelamente y en forma asincrónica. En aquellos casos en que con un único Autómata se quiera controlar varios procesos totalmente independientes, este sistema es muy útil, aunque también se utiliza controlando funciones de un proceso único. En este tipo de ejecución es posible el uso de subrutinas en cada programa paralelo. La ejecución de este tipo de programas se realiza de la siguiente forma: Cada uno de los tramos en la línea gruesa contiene sólo algunas líneas de programa, de tal forma que la secuencia consiste en el procesamiento de, por ejemplo, diez líneas de programa M0, o lo que es lo mismo, una pequeña parte de un programa; a continuación el barrido salta al programa M1 para procesar sus diez primeras líneas, pasando a continuación al M2 realizando el mismo proceso, etc. Cuando ha barrido todos los programas paralelos, incluso las subrutinas, si se encuentran adscritas a esas líneas, vuelve al programa M0 para repetir el ciclo en el siguiente grupo de diez líneas. Los Autómatas de gama baja, no suelen incorporar esta posibilidad. M0 M1 M2 M3 M4 Programa de asignaciómde programas paralelos con las direcciones de comienzo
  • 48.
    Instrumentación y ComunicacionesIndustriales / FI-UNLP 48 LENGUAJES DE PROGRAMACIÓN Los lenguajes de programación permiten al usuario generar rutinas o secuencias, que una máquina pueda entender y ejecutar de manera automática. Programa: conjunto de instrucciones, órdenes y símbolos reconocibles por el autómata que le permiten ejecutar la secuencia de control deseada. Lenguaje de programación: conjunto total de estas instrucciones, órdenes y símbolos. El software o conjunto de programas son la forma básica de comunicación, en la cual el operario le indica a la máquina lo que desea que ella haga. Para que un PLC pueda realizar algún proceso industrial se debe introducir un programa que tenga todas las instrucciones que debe seguir para ejecutar una labor específica. Tipo Lenguajes de Programación Lenguajes Booleanos Lista de Instrucciones (IL ó AWL)Algebraicos Lenguajes de Alto Nivel (Texto estructurado) Diagrama de contactos (Ladder) Plano de funciones (Símbolos lógicos) Gráficos Intérprete GRAFCET
  • 49.
    Instrumentación y ComunicacionesIndustriales / FI-UNLP 49 INTRODUCCIÓN AL ÁLGEBRA DE BOOLE Muchos componentes utilizados en sistemas de control, como contactores y relés, presentan dos estados claramente diferenciados (abierto o cerrado, conduce o no conduce). A este tipo de componentes se les denomina componentes todo o nada o también componentes lógicos. Para estudiar de forma sistemática el comportamiento de estos elementos, se representan los dos estados por los símbolos 1 y 0 (0 abierto, 1 cerrado). De esta forma podemos utilizar una serie de leyes y propiedades comunes con independencia del componente en sí; da igual que sea una puerta lógica, un relé, un transistor, etc... Atendiendo a este criterio, todos los elementos del tipo todo o nada son representables por una variable lógica, entendiendo como tal aquella que sólo puede tomar los valores 0 y 1. El conjunto de leyes y reglas de operación de variables lógicas se denomina álgebra de Boole, ya que fué George Boole el que desarrolló las bases de la lógica matemática. Operaciones lógicas básicas Sea un conjunto formado por sólo dos elementos que designaremos por 0 y 1. Llamaremos variables lógicas a las que toman sólo los valores del conjunto, es decir 0 o 1. En dicho conjunto se definen tres operaciones básicas: SUMA LOGICA Denominada también operación "O" (OR). Esta operación responde a la siguiente tabla:
  • 50.
    Instrumentación y ComunicacionesIndustriales / FI-UNLP 50 a b a+b 0 0 0 0 1 1 1 0 1 1 1 1 PRODUCTO LOGICO Denominada también operación "Y" (AND). Esta operación responde a la siguiente tabla: a b a*b 0 0 0 0 1 0 1 0 0 1 1 1 NEGACION LOGICA Denominada también operación "N" (NOT). Esta operación responde a la siguiente tabla: a a' 0 1 1 0 Otras operaciones lógicas A partir de las operaciones lógicas básicas se pueden realizar otras operaciones booleanas, las cuales son: NAND (AND Negada), cuya tabla correspondiente es a b (a*b)' 0 0 1 0 1 1 1 0 1 1 1 0
  • 51.
    Instrumentación y ComunicacionesIndustriales / FI-UNLP 51 NOR (OR Negada), cuya tabla correspondiente es a b (a+b)' 0 0 1 0 1 0 1 0 0 1 1 0 XOR, también llamada función OR-EXCLUSIVA. Responde a la tabla a b a(+)b 0 0 0 0 1 1 1 0 1 1 1 0 Lenguajes Booleanos y lista de Instrucciones (IL ó AWL) El lenguaje booleano esta constituido por un conjunto de instrucciones que son transcripción literal de las funciones del álgebra de Boole o álgebra lógica. A continuación figura una relación de mnemónicos, con indicación de lo que representan: STR: Operación inicio contacto abierto STR NOT: Operación inicio contacto cerrado AND (Y): Contacto serie abierto AND NOT: Contacto serie cerrado OR(O): Contacto paralelo abierto OR NOT: Contacto paralelo cerrado OUT: Bobina de relé de salida
  • 52.
    Instrumentación y ComunicacionesIndustriales / FI-UNLP 52 Un ejemplo sería: X1 X2 X3 Y1 X4 X5 Y1 Ecuación lógica: ( ) ( )[ ] 1Y3X1Y5X4X2X1X =+•+• Nemónicos de la ecuación: STR NOT X1 AND X2 STR NOT X4 AND X5 OR STR OR Y1 AND NOT X3 OUT Y1Esquema de relés En una operación normal el Autómata utiliza algunas otras instrucciones del lenguaje booleano que le permiten manejar elementos de automatización y que son las siguientes instrucciones secuenciales: TMR: Temporizador CNT: Contador MCS: Conexión de una función a un grupo de salidas MCR: Fin de la conexión del grupo de salidas SFR: Registro de desplazamiento SET: Activar una variable binaria ( unidad de memoria ) RST: Desactivar una variable binaria También existen otros tipos de instrucciones como las siguientes: DD: Sumar BB: Restar MUL: Multiplicar DIV: Dividir CMP: Comparar variables digitales FR: Rotaciones de bits (variables de binarias) HIFT: Rotaciones de palabras (variables digitales)
  • 53.
    Instrumentación y ComunicacionesIndustriales / FI-UNLP 53 MOV: Transferencias de datos CD / BIN: Conversiones de códigos numéricos END: Fin de programa JMP: Salto de bloque de programa MCS: Habilitación de bloque de programa JMPSUB: Salto a subrutina, etc. A este lenguaje no se le puede llamar ya booleano, después de ampliarlo con estas extensiones se lo denomina Lista de instrucciones La lista de instrucciones (IL o AWL) es un lenguaje de bajo nivel. Este lenguaje es adecuado para pequeñas aplicaciones. En los Autómatas de gama baja, este es el único modo de programación. Lenguajes de Alto Nivel (Texto estructurado) En ellos las instrucciones son líneas de texto que utilizan palabras o símbolos reservados SET, AND, FOR, etc. Las operaciones se definen por los símbolos matemáticos habituales +, *, <, >, -, /, etc. También se dispone de funciones trigonométricas, logarítmicas y de manipulación de variables complejas Sen, Cos, pi, real, img, etc. Sin embargo, lo que distingue realmente estos lenguajes avanzados de las listas de instrucciones (IL ó AWL) son las tres características siguientes:
  • 54.
    Instrumentación y ComunicacionesIndustriales / FI-UNLP 54 1. Son lenguajes estructurados, donde es posible la programación por bloques con definición de variables locales o globales. 2. Incluyen estructuras de cálculo repetitivo y condicional tales como: a. FOR ... TO b. REPEAT ... UNTIL X c. WHILE X... d. IF ... THEN ...ELSE 3. Disponen de instrucciones de manipulación de cadenas de caracteres, muy útiles en aplicaciones de gestión, estadística, etc. Convenientemente adaptado a las aplicaciones del Autómata, el BASIC se conoce como el lenguaje de alto nivel más extendido. También se pueden encontrar intérpretes o compiladores de C, PASCAL, FORTRAN, etc., lo que permite resolver tareas de cálculo científico en alta resolución, clasificaciones de datos, estadísticas, etc., con total facilidad, y con acceso además a módulos y subrutinas específicos ya escritos en estos lenguajes y de uso general en aplicaciones informáticas. Dado lo específico de su aplicación un programa escrito en alto nivel necesita para su edición de una unidad de programación avanzada o de un software de desarrollo de programas que corra sobre una computadora. Adicionalmente, es frecuente que el empleo de estos lenguajes estructurados obligue además a utilizar no solo una unidad de programación tipo PC, sino incluso una CPU especial en el Autómata (coprocesadora), capaz de interpretar y ejecutar las nuevas instrucciones.
  • 55.
    Instrumentación y ComunicacionesIndustriales / FI-UNLP 55 En cualquier caso, los lenguajes de alto nivel son posibilidades adicionales al alcance del programador, que puede si así lo desea, utilizar solo las formas básicas de contactos, bloques o lista de instrucciones para escribir sus aplicaciones: en otras palabras, los lenguajes avanzados nuca constituyen el lenguaje básico de un Autómata o familia de Autómatas, papel que queda reservado a la lista de instrucciones o al diagrama de contactos. Una ventaja adicional del programa en alto nivel es que a él se puede transcribir, casi literalmente el diagrama de flujos que constituye la primera aproximación a la representación del sistema de control. Plano de funciones (Símbolos lógicos) La programación por símbolos lógicos incluye como bloques normalizados algunas funciones secuenciales típicas en automatización como: Temporizadores Contadores Bloques combinacionales Bloques de tratamiento numéricos Multiplexores Demultiplexores Sumadores Multiplicadores etc. Nº menor de funciones que Las listas de instrucciones Diagramas de contactos Debido a esto la programación por símbolos lógicos queda reservada a aplicaciones en las que solo intervengan
  • 56.
    Instrumentación y ComunicacionesIndustriales / FI-UNLP 56 variables booleanas todo - nada, y algunos bloques secuenciales elementales: temporizadores, contadores, registros de desplazamiento, etc. Si a esto le sumamos que el usuario habitual del autómata desconoce los símbolos lógicos Ł baja difusión de estos lenguajes de programación. Todas las funciones AND, OR, XOR, NAND y NOR tienen tres entradas y una salida. Si se desea realizar operaciones con más de tres entradas, se conectan varios bloques en cascada Q & Q & La función inversora, NOT, tiene una entrada y una salida, y la función OR exclusiva (XOR) posee dos entradas y una salida. AND OR NOT XOR NOR & ≥1 1 & ≥1 =1 NAND
  • 57.
    Instrumentación y ComunicacionesIndustriales / FI-UNLP 57 Un ejemplo de los lenguajes vistos hasta ahora es: Y1 X1 X3 X2 X4 X5 Y1 & ≥1 & & =1 X1 X2 X3 Y1 X4 X5 Y1 Esquema de relés Plano de funciones Ecuación lógica: ( ) ( )[ ] 1Y3X1Y5X4X2X1X =+•+• Nemónicos de la ecuación: STR NOT X1 AND X2 STR NOT X4 AND X5 OR STR OR Y1 AND NOT X3 OUT Y1