República Bolivariana de Venezuela
Ministerio del Poder Popular para la Educación
Instituto Universitario Politécnico Santiago Mariño
Cátedra: Administración de Sistemas de
Información
Elaborado por Elexander Cadena Pinto C.I.9.745.052 Página 1
Auditoria Informática
http://www.slideshare.net/elexcp/auditoria-informtica-50408148
Auditor:
Es el profesional(s) o persona(s) que proseen las habilidades para
efectuar el análisis, revisión a los sistemas, con el objetivo de detectar las
debilidades que se presentan o las que están fuera del objetivo para el cual
es utilizado, este individuo debe poseer el conocimiento sobra la actividad
a la cual efectuara la revisión de los procesos a ser auditados finalmente
presentará un informe con los resultados y las sugerencia sobre la actividad
realizada.
La Auditoria:
La Auditoria constituye un instrumento de medición para la
evaluación de los procesos que están o forman parte de un empresa,
organización, persona para confirmar si están ajustadas dentro de las
buenas prácticas.
Mapa Cronológico de la Auditoria según Carlos Muños.
•La colonizacion de america constituye
un aporte a la evolucion de la Auditoria
ya que estubo presente
1429
•Alemania :Es Reconocida por la Ley
Britanica de Sociedad Anonima
1962
• Inglaterra :Crecio y Florecio en Inglaterra
1905
•EE. UU : Se introduce en este pais la
Aplicacion de esta metedo de control
1900
•EE.UU :Es reconocido oficialmente por
por la Oficina General de Contabilidad.
1921
•Inglaterrra :Continua su desarrollo, la
aplicacion de esta auditoria
1940
República Bolivariana de Venezuela
Ministerio del Poder Popular para la Educación
Instituto Universitario Politécnico Santiago Mariño
Cátedra: Administración de Sistemas de
Información
Elaborado por Elexander Cadena Pinto C.I.9.745.052 Página 2
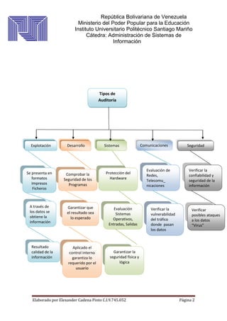
Se presenta en
formatos
Impresos
Ficheros
Comprobar la
Seguridad de los
Programas
Garantizar que
el resultado sea
lo esperado
A través de
los datos se
obtiene la
información
Resultado
calidad de la
información
Evaluación de
Redes,
Telecomu_
nicaciones
Evaluación
Sistemas
Operativos,
Entradas, Salidas
Explotación Desarrollo Sistemas Comunicaciones
Tipos de
Auditoría
Seguridad
Protección del
Hardware
Garantizar la
seguridad física y
lógica
Aplicado el
control interno
garantiza lo
requerido por el
usuario
Verificar la
vulnerabilidad
del tráfico
donde pasan
los datos
Verificar la
confiabilidad y
seguridad de la
información
Verificar
posibles ataques
a los datos
“Virus”
República Bolivariana de Venezuela
Ministerio del Poder Popular para la Educación
Instituto Universitario Politécnico Santiago Mariño
Cátedra: Administración de Sistemas de
Información
Elaborado por Elexander Cadena Pinto C.I.9.745.052 Página 3
Ventajas de la Auditoría Interna y Externa
Auditoria Interna
Ventajas Desventajas
Se practica dentro de la misma Empresa Los ejecutores podría utilizar la información
para beneficio propio
Es realizada por personal de la empresa Los ejecutores tienen independencia
profesional
Se tiene acceso a toda la información y
documentos
Los ejecutores pueden tender a magnificar
los resultados
Los fallos detectados son corregidos
inmediatamente
El costo para su realización es mínimo
Auditoría Externa.
Ventajas Desventajas
El auditor tiene independencia profesional El costo de ejecución seria alto
La experiencia seria un factor Valorable Se contrata por un tiempo y precio
determinado
Pueden ser contratados para un trabajo
especifico
No toda la información está a su alcance
Sus resultados son relevantes en el medio
económico
Los resultados pueden ser manejados por la
empresa contratante
Sus sugerencias tienden a una
estandarización para futuras auditorías
El proceso para la ejecución ocasiona tensión
al personal de la empresa
El tiempo es una presión para su revisión
República Bolivariana de Venezuela
Ministerio del Poder Popular para la Educación
Instituto Universitario Politécnico Santiago Mariño
Cátedra: Administración de Sistemas de
Información
Elaborado por Elexander Cadena Pinto C.I.9.745.052 Página 4
Definición de Auditoria informática (AI) y su alcance e importancia
dentro de una organización.
Los antecedentes de la Auditoria como método de evolución se
registran desde épocas remotas, al transcurrir el tiempo y partiendo de lo
mencionado surge un nuevo tipo el cual se le denomina auditoría
Informática la cual representa el análisis de los procesos(entrada, proceso,
salida) para los procesos que suceden en un sistema informático esto no
solo contempla los sistemas también se suman el hardware, los sistemas
operativos, sistemas de almacenamiento, la comunicación, redes, los
equipos de computo entre muchos de los que existen garantizando así
ayudar a la ejecución de los correctivos o acciones preventivas (basado en
los hechos o documentación) para que los resultados de los sistemas sean
confiables o que sea lo esperado, cuando se habla de auditoría no se debe
describir como una investigación de errores se debe mirar desde otro punto
de vista como lo es la seguridad de la información que tiene un gran peso
en la organización o empresas. El tema de la seguridad es una de la
característica que la auditoria pretende reforzar con la aplicación de este
método, la seguridad operativa, seguridad de la información, seguridad de
los datos, seguridad de la comunicación, blindar o reforzar la empresa. La
importancia de la AI asegurar el equilibro de riesgo, los costo para llegar a
la eficacia de los sistemas.
Lo que respecta a la eficacia de los sistemas se refiere al aporte que
ofrece para la toma de decisión en cuanto a la confiabilidad y exactitud de
los datos. Otro seria la Rentabilidad del sistema en lo que respecta a los
costo de las unidades administrativas que lo conforma en contraste a
empresas similares del mismo sector económico, esto llevaría al análisis del
hardware y software ambos están acorde a la necesidades de la institución,
almacenamiento, tiempo de respuestas, proveedor de servicios.
República Bolivariana de Venezuela
Ministerio del Poder Popular para la Educación
Instituto Universitario Politécnico Santiago Mariño
Cátedra: Administración de Sistemas de
Información
Elaborado por Elexander Cadena Pinto C.I.9.745.052 Página 5
El Resultado de este proceso es evidencia para exponer ante los
directivos las áreas que deben ser corregidas o se encuentran frágiles y
que convienen ser mejoradas e reforzadas.
Diferencias entre Auditoria en Sistemas de Información y Auditoría Informática.
Auditoria de Sistemas de
Información
Auditoria Informática
Evalúa los sistemas automatizados
Evalúa los elementos que forman
parte del sistemas automatizados
Evalúa la eficiencia y eficacia de los
sistemas
Garantiza el buen funcionamientos
de los Sistema de información para
ser eficientes
Evalúa lo especifico de los sistemas Evalúa lo general de los sistemas
Verificación de los controles en el
procesamiento de la información.
Verifica que los recursos para el
control este operativos
Conocer la situación del área
informática
Conocer la situación de los sistemas
Informáticos
Protección de la información Asegurar los recursos de la
información
Asegura que la información
resguarda sea confiable
Asegurar el lugar donde se
resguarda la información
República Bolivariana de Venezuela
Ministerio del Poder Popular para la Educación
Instituto Universitario Politécnico Santiago Mariño
Cátedra: Administración de Sistemas de
Información
Elaborado por Elexander Cadena Pinto C.I.9.745.052 Página 6
Características y objetivos de la Auditoria informática.
Objetivo.
 Análisis la eficiencia de los sistemas información.
 Garantizar las seguridad Informática, que los usuarios estén dentro
de sus límites.
 Proteger la información, equipos y usuarios.
 Prever situación de riesgo, como perdida de información.
 Asegurar que el usuario pueda trabajar pero sin causar daños a los
datos o registros.
 Evaluación de la gestión de los recursos informáticos.
Características.
 Minimizar la situación de pérdida de la información.
 Elevar la confianza hacia los sistemas informáticos.
 Sugerir Planes de contingencia.
 Existen auditoria Externas e Internas.
 Mejora las características de la empresa (Rentabilidad, Eficacia,
Privacidad).
Síntomas de necesidad de una auditoria informática dentro de una
organización.
La necesidad de una Auditoria se encuentra en manos de los altos
directivos de las organizaciones, son estos profesionales los que deben
prever o considerar implementar este recurso de evaluación no es
costumbre la aplicación de una auditoria en las empresas sino cuando es
tarde donde ya la perdida representa un alto costo económico y de
información.
República Bolivariana de Venezuela
Ministerio del Poder Popular para la Educación
Instituto Universitario Politécnico Santiago Mariño
Cátedra: Administración de Sistemas de
Información
Elaborado por Elexander Cadena Pinto C.I.9.745.052 Página 7
La necesidad estará; cuando los objetivos de la empresa están fuera
de línea de las políticas institucional, cuando los índices de la producción no
cumplen las metas establecidas, cuando se presentan incidentes de pérdida
o daños parciales de la información por efectos secundaria, cuando las
fallas en el hardware ocasión daños irrecuperables, cuando la insatisfacción
ocasiona la perdida de cliente externos o internos por incumplimiento en los
tiempos de respuesta ,cuando no hay sistema para el resguardo y
recuperación de la información, cuando la calidad del producto final no
cumple los estándares, cuando la seguridad es vulnerable, con solo uno de
estos problemas que esté presente en una empresa tienden afectar la
economía , son indicadores que determina la acción inmediata de efectuar
una auditoria informática..
Perfil de un auditor.
Estas personas deben estar capacitados tanto personal como
profesional en áreas o temas informático, como redes, telecomunicaciones,
base de datos, seguridad informática, redacción de informes, poseer la
habilidad de enfrentar cualquier estructura organizativa, mantener un
continuo aprendizaje de las nuevas técnicas y temas actuales de la
tecnología como de las leyes, poseer un al nivel de valores para manejar
con éticas el resultado obtenido en un auditoría.
http://www.slideshare.net/elexcp/auditoria-informtica-50408148

Auditoria informática

  • 1.
    República Bolivariana deVenezuela Ministerio del Poder Popular para la Educación Instituto Universitario Politécnico Santiago Mariño Cátedra: Administración de Sistemas de Información Elaborado por Elexander Cadena Pinto C.I.9.745.052 Página 1 Auditoria Informática http://www.slideshare.net/elexcp/auditoria-informtica-50408148 Auditor: Es el profesional(s) o persona(s) que proseen las habilidades para efectuar el análisis, revisión a los sistemas, con el objetivo de detectar las debilidades que se presentan o las que están fuera del objetivo para el cual es utilizado, este individuo debe poseer el conocimiento sobra la actividad a la cual efectuara la revisión de los procesos a ser auditados finalmente presentará un informe con los resultados y las sugerencia sobre la actividad realizada. La Auditoria: La Auditoria constituye un instrumento de medición para la evaluación de los procesos que están o forman parte de un empresa, organización, persona para confirmar si están ajustadas dentro de las buenas prácticas. Mapa Cronológico de la Auditoria según Carlos Muños. •La colonizacion de america constituye un aporte a la evolucion de la Auditoria ya que estubo presente 1429 •Alemania :Es Reconocida por la Ley Britanica de Sociedad Anonima 1962 • Inglaterra :Crecio y Florecio en Inglaterra 1905 •EE. UU : Se introduce en este pais la Aplicacion de esta metedo de control 1900 •EE.UU :Es reconocido oficialmente por por la Oficina General de Contabilidad. 1921 •Inglaterrra :Continua su desarrollo, la aplicacion de esta auditoria 1940
  • 2.
    República Bolivariana deVenezuela Ministerio del Poder Popular para la Educación Instituto Universitario Politécnico Santiago Mariño Cátedra: Administración de Sistemas de Información Elaborado por Elexander Cadena Pinto C.I.9.745.052 Página 2 Se presenta en formatos Impresos Ficheros Comprobar la Seguridad de los Programas Garantizar que el resultado sea lo esperado A través de los datos se obtiene la información Resultado calidad de la información Evaluación de Redes, Telecomu_ nicaciones Evaluación Sistemas Operativos, Entradas, Salidas Explotación Desarrollo Sistemas Comunicaciones Tipos de Auditoría Seguridad Protección del Hardware Garantizar la seguridad física y lógica Aplicado el control interno garantiza lo requerido por el usuario Verificar la vulnerabilidad del tráfico donde pasan los datos Verificar la confiabilidad y seguridad de la información Verificar posibles ataques a los datos “Virus”
  • 3.
    República Bolivariana deVenezuela Ministerio del Poder Popular para la Educación Instituto Universitario Politécnico Santiago Mariño Cátedra: Administración de Sistemas de Información Elaborado por Elexander Cadena Pinto C.I.9.745.052 Página 3 Ventajas de la Auditoría Interna y Externa Auditoria Interna Ventajas Desventajas Se practica dentro de la misma Empresa Los ejecutores podría utilizar la información para beneficio propio Es realizada por personal de la empresa Los ejecutores tienen independencia profesional Se tiene acceso a toda la información y documentos Los ejecutores pueden tender a magnificar los resultados Los fallos detectados son corregidos inmediatamente El costo para su realización es mínimo Auditoría Externa. Ventajas Desventajas El auditor tiene independencia profesional El costo de ejecución seria alto La experiencia seria un factor Valorable Se contrata por un tiempo y precio determinado Pueden ser contratados para un trabajo especifico No toda la información está a su alcance Sus resultados son relevantes en el medio económico Los resultados pueden ser manejados por la empresa contratante Sus sugerencias tienden a una estandarización para futuras auditorías El proceso para la ejecución ocasiona tensión al personal de la empresa El tiempo es una presión para su revisión
  • 4.
    República Bolivariana deVenezuela Ministerio del Poder Popular para la Educación Instituto Universitario Politécnico Santiago Mariño Cátedra: Administración de Sistemas de Información Elaborado por Elexander Cadena Pinto C.I.9.745.052 Página 4 Definición de Auditoria informática (AI) y su alcance e importancia dentro de una organización. Los antecedentes de la Auditoria como método de evolución se registran desde épocas remotas, al transcurrir el tiempo y partiendo de lo mencionado surge un nuevo tipo el cual se le denomina auditoría Informática la cual representa el análisis de los procesos(entrada, proceso, salida) para los procesos que suceden en un sistema informático esto no solo contempla los sistemas también se suman el hardware, los sistemas operativos, sistemas de almacenamiento, la comunicación, redes, los equipos de computo entre muchos de los que existen garantizando así ayudar a la ejecución de los correctivos o acciones preventivas (basado en los hechos o documentación) para que los resultados de los sistemas sean confiables o que sea lo esperado, cuando se habla de auditoría no se debe describir como una investigación de errores se debe mirar desde otro punto de vista como lo es la seguridad de la información que tiene un gran peso en la organización o empresas. El tema de la seguridad es una de la característica que la auditoria pretende reforzar con la aplicación de este método, la seguridad operativa, seguridad de la información, seguridad de los datos, seguridad de la comunicación, blindar o reforzar la empresa. La importancia de la AI asegurar el equilibro de riesgo, los costo para llegar a la eficacia de los sistemas. Lo que respecta a la eficacia de los sistemas se refiere al aporte que ofrece para la toma de decisión en cuanto a la confiabilidad y exactitud de los datos. Otro seria la Rentabilidad del sistema en lo que respecta a los costo de las unidades administrativas que lo conforma en contraste a empresas similares del mismo sector económico, esto llevaría al análisis del hardware y software ambos están acorde a la necesidades de la institución, almacenamiento, tiempo de respuestas, proveedor de servicios.
  • 5.
    República Bolivariana deVenezuela Ministerio del Poder Popular para la Educación Instituto Universitario Politécnico Santiago Mariño Cátedra: Administración de Sistemas de Información Elaborado por Elexander Cadena Pinto C.I.9.745.052 Página 5 El Resultado de este proceso es evidencia para exponer ante los directivos las áreas que deben ser corregidas o se encuentran frágiles y que convienen ser mejoradas e reforzadas. Diferencias entre Auditoria en Sistemas de Información y Auditoría Informática. Auditoria de Sistemas de Información Auditoria Informática Evalúa los sistemas automatizados Evalúa los elementos que forman parte del sistemas automatizados Evalúa la eficiencia y eficacia de los sistemas Garantiza el buen funcionamientos de los Sistema de información para ser eficientes Evalúa lo especifico de los sistemas Evalúa lo general de los sistemas Verificación de los controles en el procesamiento de la información. Verifica que los recursos para el control este operativos Conocer la situación del área informática Conocer la situación de los sistemas Informáticos Protección de la información Asegurar los recursos de la información Asegura que la información resguarda sea confiable Asegurar el lugar donde se resguarda la información
  • 6.
    República Bolivariana deVenezuela Ministerio del Poder Popular para la Educación Instituto Universitario Politécnico Santiago Mariño Cátedra: Administración de Sistemas de Información Elaborado por Elexander Cadena Pinto C.I.9.745.052 Página 6 Características y objetivos de la Auditoria informática. Objetivo.  Análisis la eficiencia de los sistemas información.  Garantizar las seguridad Informática, que los usuarios estén dentro de sus límites.  Proteger la información, equipos y usuarios.  Prever situación de riesgo, como perdida de información.  Asegurar que el usuario pueda trabajar pero sin causar daños a los datos o registros.  Evaluación de la gestión de los recursos informáticos. Características.  Minimizar la situación de pérdida de la información.  Elevar la confianza hacia los sistemas informáticos.  Sugerir Planes de contingencia.  Existen auditoria Externas e Internas.  Mejora las características de la empresa (Rentabilidad, Eficacia, Privacidad). Síntomas de necesidad de una auditoria informática dentro de una organización. La necesidad de una Auditoria se encuentra en manos de los altos directivos de las organizaciones, son estos profesionales los que deben prever o considerar implementar este recurso de evaluación no es costumbre la aplicación de una auditoria en las empresas sino cuando es tarde donde ya la perdida representa un alto costo económico y de información.
  • 7.
    República Bolivariana deVenezuela Ministerio del Poder Popular para la Educación Instituto Universitario Politécnico Santiago Mariño Cátedra: Administración de Sistemas de Información Elaborado por Elexander Cadena Pinto C.I.9.745.052 Página 7 La necesidad estará; cuando los objetivos de la empresa están fuera de línea de las políticas institucional, cuando los índices de la producción no cumplen las metas establecidas, cuando se presentan incidentes de pérdida o daños parciales de la información por efectos secundaria, cuando las fallas en el hardware ocasión daños irrecuperables, cuando la insatisfacción ocasiona la perdida de cliente externos o internos por incumplimiento en los tiempos de respuesta ,cuando no hay sistema para el resguardo y recuperación de la información, cuando la calidad del producto final no cumple los estándares, cuando la seguridad es vulnerable, con solo uno de estos problemas que esté presente en una empresa tienden afectar la economía , son indicadores que determina la acción inmediata de efectuar una auditoria informática.. Perfil de un auditor. Estas personas deben estar capacitados tanto personal como profesional en áreas o temas informático, como redes, telecomunicaciones, base de datos, seguridad informática, redacción de informes, poseer la habilidad de enfrentar cualquier estructura organizativa, mantener un continuo aprendizaje de las nuevas técnicas y temas actuales de la tecnología como de las leyes, poseer un al nivel de valores para manejar con éticas el resultado obtenido en un auditoría. http://www.slideshare.net/elexcp/auditoria-informtica-50408148