5.     Los puntos de llegada: Son la formulación de conclusiones
       teóricas y prácticas tomando como referencia principal los
       ejes de sistematización. Las conclusiones deben responder a
       los objetivos planteados. Es importante comunicar los
       aprendizajes extraídos de la sistematización a todos los
       participantes.


13.    IDENTIFICACIÓN DE EJE(S), OBJETO Y OBJETIVOS




               Eje



                            Objeto



                                                                                 Objetivo
OBJETO

El objeto delimita el contexto del estudio, definiendo el:
•     Para quién (instancias a quienes van dirigidas las lecciones
      aprendidas);
•     Dónde (área geográfica);
•     Cuándo (período a tomar en cuenta).

En el ejemplo de la sistematización con la ONG APO Mallku el
objeto era:

      “Experiencia desarrollada por APO – Mallku en el Cabildo
      Muruq`u Marka entre 1991 y el 2002. Sus productos están
      dirigidos a los ayllus en conflicto, la red de mujeres
      interayllus y el trabajo de APO – Mallku”.

EJE

El eje de la sistematización es la hipótesis o el tema principal
respecto al proceso o la experiencia que se desea sistematizar.


      25     Sistematización de experiencias en proyectos de cooperación y desarrollo
A través de la sistematización se pretende analizar el desarrollo en
el eje y los factores que hayan influido en ello. Por lo tanto es el hilo
que corre por todo el proceso; todos los datos y puntos de vista que
se recolectan y analizan deben tener una relación directa con ella.

En el ejemplo de APO Mallku han definido como eje:

“Se ha generado una mayor participación de las mujeres, fruto
     de su autoestima”

O en el ejemplo de Radio Esperanza en Aiquile se ha definido como
eje:

“¿Por qué se estanca el proceso de adopción de conservación
de suelos?”


OBJETIVO

Los objetivos reflejan el para qué se quiere realizar el proceso de
sistematización, mirando hacia el futuro.

En el caso de APO Mallku, se han definido como objetivos de la
sistematización:

       Generar nuevas estrategias para trabajar      con las
       mujeres.
       Ampliar el proyecto hacia otros ayllus (aplicando las
       lecciones aprendidas).
       Obtener un documento de presentación de la
       organización.



14.     PRESENTACIÓN DE UN CASO DE UN PROCESO DE
        SISTEMATIZACIÓN

(Ver Anexo 5 “Presentación APO Mallku).



15.    AFINAR LA DEFINICIÓN DEL EJE,                                         OBJETO     Y
       OBJETIVOS (TRABAJO EN GRUPOS)

Se trabajan en los mismos grupos que antes, con las siguientes
preguntas:

1.    Definir actores que se involucran en la sistematización.
2.    Cotejar sus expectativas para formular objetivos comunes (por
      lo menos 3).



      26     Sistematización de experiencias en proyectos de cooperación y desarrollo
Ajustar objeto
3.   Definir el objeto de estudio, delimitarlo en tiempo y espacio
     geográfico.
4.   Justificarlo en función a los objetivos.

Delimitar ejes

5.    Definir y plantear los temas concretos dentro del objeto de
      estudio que se pretende profundizar.
6.    Reajustar (volver, objetivos) en función de ejes y objeto.


     15.1        PRESENTACIÓN DE LA INTERCOMUNAL

     Eje temático

     Experiencias adquiridas en Manejo del Suelo para cultivos de
     Vid – Frutales.

     Actores
        Familias productoras vitifruticultores;
        Promotoras y promotores del proyecto;
        Equipo técnico de la Intercomunal;
        Asociación de Productores Ecológicos APECO-TARIJA;
        Facilitadores / Fundación AGRECOL Ande.s

     Para qué va a servir (objetivos)
        Documentar la experiencia (memoria);
        Defender la experiencia para agricultores;
        Fomentar el aprendizaje e intercambio de experiencias.

     Objeto
     Para quién:           Agricultores, técnicos e Intercomunal.

     Dónde:                5 comunidades de la primera sec. Prov. Aniles.

     Cuándo:               Desde 1999 a 2003 (4 años).

     También ver trabajo anterior.


     15.2        PRESENTACIÓN DE PRONAR

     1.     Definir   actores               que         se      involucran               en   la
            sistematización

     Equipo facilitador, organización de usuarios, diferentes grupos
     usuarios, técnicos y técnicas de las alcaldías, Empresa
     Constructora (EC), comunarios excluidos, técnicos CAT, técnico
     de acompañamiento.



      27      Sistematización de experiencias en proyectos de cooperación y desarrollo
2.     Cotejar sus expectativas para formular objetivos
       comunes

       Mejorar los servicios de acompañamiento en la región del
       Chaco.
       Mejorar la guía de formulación de proyectos en función a
       las condiciones de las diferentes regiones del país.
       Entender mejor el funcionamiento de los sistemas de riego
       en el Chaco analizándolos para poder formular actividades
       para su mejoramiento.
       Mejorar la cantidad del contenido de las capacitaciones del
       CAT (componente de asistencia técnica).

3.     Definir objeto de estudio, delimitar en tiempo y espacio
       geográfico

Experiencias en el servicio de acompañamiento en proyectos de
riego ubicados en el pie de Monte Chaqueño, ejecutado entre
2003 y 2004.

4.     Justificarlo en función a los objetivos

Se justifica.

4.     Definir y plantear los temas concretos dentro del objeto
       de estudio que se pretende profundizar.

     Los reglamentos y estatutos elaborados reflejan las
     demandas de los diferentes grupos heterogéneos de
     usuarios.
     La interacción entre las diferentes entidades involucradas en
     la ejecución del proyecto (EP, EC, EA, Supervisor) ha
     permitido colmar las expectativas de los grupos
     heterogéneos en cuanto a la calidad de las obras de
     infraestructura.
     La distribución del aporte comunal está en función a los
     criterios de equidad manejados por los diferentes grupos
     usuarios.


15.3      PRESENTACIÓN DE CIPCA

Objetivos:

     Analizar y reflexionar los cambios socioculturales,
     económicos y políticos generados en el proceso de
     reasentamiento de 3 comunidades en comparación a su
     situación de vida pasado en las haciendas.
     Crear procesos de autorreflexión al nivel de las comunidades
     reasentadas para que tomen decisiones políticas de cara al
     ejercicio de sus derechos ciudadanos y nuevos desafíos.


 28       Sistematización de experiencias en proyectos de cooperación y desarrollo
Generar información y conocimientos para orientar las
         políticas y estrategias institucionales de CIPCA en procesos
         de reasentamientos.

      Actores
      Familias reasentadas, familias empadronadas, CIPCA, APG, O.I.


16.      Evaluación día dos

                 Negativo                                            Positivo
         En la mañana había discusiones                      Trabajo en grupos fue bonito.
         un poco largas.                                     Mayor claridad sobre el
         Horario no se cumple.                               proceso de sistematización.
         Incumplimiento de horarios.                         Mejoró la participación del
         Faltó profundizar algunos                           equipo en los grupos.
         debates.                                            Material bibliográfico
         Existe aún confusión sobre                          interesante.
         definiciones.                                       Rescatable la experiencia de
         Conceptos “eje temático”,                           Pronar.
         “objeto” y “objetivos” necesitan                    Muy buena participación de
         aclaración.                                         CIPCA.
         La ponencia de Rubén sufrió de                      Valía la pena las explicaciones
         tarjetas mal legibles                               en la mañana.
         (demasiadas palabras en una                         El ejemplo de las mujeres
         tarjeta).                                           (APO Mallku) fue interesante.
         ¿Porqué no se cambió los                            La aclaración de los términos
         temas de ayer y de hoy?                             valía la pena.
         Será mejor adelantar el tema de                     El día de hoy aclaró los
         metodología y herramientas                          disparates de ayer.
         para mejor entendimiento cómo
         funciona.




       29      Sistematización de experiencias en proyectos de cooperación y desarrollo
Día tres: 2 de octubre del 2003


  17.            METODOLOGÍA Y HERRAMIENTAS DE LA
                 SISTEMATIZACIÓN


            17.1         EL MAPA MENTAL

                                                   Herramientas


            F
                                                         Fuentes de información
            u                          Indicador
            e
            n                                                     Indicador
            t
He          e     Indicador                                                                 F
                                  Ambito de                                                 u
rra         s                                                                     In
            d                                               Ambito de                       e      He
mi               In                análisis                                       di        n
            e                                                análisis             ca               rra
en           i   di                                                                         te
                                                                                  do        s      mi
tas         n    ca
                                                                                   r        d      en
            f    do
            o                                                                               e      tas
                  r
            r                                      Eje                                 In   i
                                                                                            n
            m                                                                          di
            a                 Ambi                                                          f
                                                                                       ca   o
            c    In           to de                                                    do
            i                                                                               r
                 di           anális                        Ambito de                   r   m
            ó    ca
            n                   is                           análisis
      He         do
      rra         r                                                   Indicador
                                                              Fuentes de información
      mi
                                            Indicador                                   Herramientas
      en
      tas


            Objetivo:

            Identificar los elementos de análisis de información: eje,
            ámbitos, indicadores, fuentes de información y herramientas
            para obtener información.

            Metodología:

            Los participantes conforman grupos. Cada grupo escribe el eje
            en el centro de un papelógrafo. Alrededor se dibuja una rueda
            o círculos más pequeños en los cuales se anotan las prácticas
            que han influido, positiva o negativamente en el eje: los
            subtemas. Durante la plenaria el facilitador ayuda a unir los
            diferentes subtemas en temas principales: los ámbitos, por
            ejemplo Acciones institucionales, acciones comunales,
            Acciones de otras organizaciones (ver también anexo 3). Es
            importante no sólo identificar prácticas o influencias positivas
            sino también las negativas, ya que son las acciones las que




            30        Sistematización de experiencias en proyectos de cooperación y desarrollo
pueden generar ricos aprendizajes y evitar cometer los mismos
       errores en el futuro.

       Luego, los grupos definen por ámbito los indicadores con los
       que se puede medir un cambio en relación al eje y de dónde se
       puede sacar la información. Al final se definen las técnicas
       para recuperar la información: entrevistas, talleres, etc. Estos
       datos sirven como insumos para la propuesta de
       sistematización.


       17.2        HERRAMIENTAS PARA LA SISTEMATIZACIÓN

             Herramientas según la fase de sistematización

       Objetivo:
       Objeto:
       Eje(s):

     Pasos           Actividades        Herramientas de análisis          Responsables     Plazos
Acercamiento
Propuesta de la     Definición         Araña
sistematización     eje(s)             Mapa mental
                    Definición
                    ámbitos e
                    indicadores
                    Identificación
                    fuentes de
                    información
Revisión de         Clasificación      Tabla de revisión y
documentación       según eje          ordenamiento de la
                                       información
                                       Tabla de acumulación
                                       reflexiva de la
                                       información
Recolección de                         Talleres, recorridos de
información                            campo, entrevistas,
                                       observación directa,
                                       evaluación, estadísticas
Análisis y                             Diferencial semántico
reflexión                              Talleres de análisis
                                       dirigidos
                                       Río de la vida,
                                       sociodrama
Análisis con                           Talleres con grupos
actores                                focales
Presentación
documento final




      31        Sistematización de experiencias en proyectos de cooperación y desarrollo
Cuadro guía para la reconstrucción de la experiencia

Nombre de la experiencia               Objetivos de la                    Pregunta eje de la
que se va a sistematizar               sistematización                     sistematización



Fe-      Qué      Quié      Para      Cómo       Resulta-      Resol- Contex Observa Pregun
cha      pasó     nes      qué lo       lo         dos         tados    to    ciones   tas
                    lo     hicie-     hicie-     positivos     negati
                  hicie     ron        ron                      vos
                   ron




         Análisis del eje

         Ordenamiento de los datos obtenidos durante la
         recolección de información

Eje Acciones Intuiciones Logros Cam- Dificul- Métodos                              Con-     Observacio
             Intenciones        bios de tades                                     textos       nes
             Propuestas          timón
              Propósitos


         Acumulación cronológica de la información generada a
         lo largo de la experiencia

      Actividades                        Fechas                              Análisis


         Comparación de los resultados del proceso de
         sistematización con la “Teoría” manejada.
         Validación de lo desarrollado con grupos focales.
         “Borrador” de resultados, lecciones e impactos.
         Revisión por externos y/o expertos.
         Documento final.
         Difusión.

      Manejo de información documentada

   Eje          Constatación y          Cronología           Influencia del         ¿Qué falta?
                  lecciones                crítica              contexto           Comprobar y
                                        relacionada                                 profundizar


                Nuevas pistas




      32         Sistematización de experiencias en proyectos de cooperación y desarrollo
Ejemplo de Radio Esperanza

      Radio Esperanza tuvo como eje de su sistematización “¿Por
      qué se estanca el proceso?” y para identificar y reflexionar
      sobre sus causas se valió de diferentes instrumentos que
      facilitan el análisis.

      Preguntas que generaban la discusión:

      ¿Imataj kay proyecto? ¿Qué es este proyecto?
      ¿Imata ruwan?         ¿Qué hace este proyecto?
      ¿Imapaj ruwan?        ¿Para qué hace?

      En base a estas preguntas hubo una discusión en grupos de
      interés (técnicos, agricultores antiguos que tienen parcelas con
      conservación de suelos, agricultores que están iniciando el
      proceso y dirigentes de las comunidades en las que se
      implementa el proyecto).

Luego había una reflexión sobre las estrategias de promoción:

    Estrategias           Da          Empezamos a             Avanzamos           Ayudamos a
                         animo           hacer                                       otros
Programas de radio
Intercambio de
experiencias
Cursos/ talleres de
capacitación
Acompañamiento
técnico- agricultor
Parcelas
demostrativas

      Cada grupo llena el cuadro utilizando los siguientes símbolos:
      ++ = influye más; + = influye; R= influye regularmente; N = no
      influye; - = influye negativamente.

      Al final se realizaba una FODA (análisis de Fortalezas,
      Oportunidades, Debilidades, Amenazas) del proyecto por
      grupo, se analizan los resultados en conjunto y se formulan
      con todos los participantes las lecciones aprendidas.

        Ejemplo de ACLO Potosí

    Herramientas generales

        Cuadros de recolección y ordenamiento de información
        colectada;
        Entrevistas semi estructuradas;
        Talleres comunales;



      33      Sistematización de experiencias en proyectos de cooperación y desarrollo
Identificación y reflexión sobre las etapas del proceso

         Recopilación y ordenamiento de la información;
         Entrevistas y talleres;
         Diagramas de flujo;
         Diagramas históricos.

      Análisis de factores que han dinamizado la recreación de las
      prácticas de conservación de suelos

         Calendarios estacionales de actividades;
         Diagramas de flujo;
         Matrices de identificación de ventajas y desventajas.


18.      EJE, ÁMBITO, INDICADORES, HERRAMIENTAS Y
         FUENTES DE INFORMACIÓN (PLENARIA)

      18.1     CASO DE PRONAR

      Eje:

      Los reglamentos y estatutos elaborados
      de la organización de regantes en
      cuanto a la distribución del agua reflejan
      las demandas de los diferentes grupos
      heterogéneos de usuarios (grupos
      étnicos y sociales, hombres y mujeres y
      otros).

      Ámbitos de análisis:

         Usuarios sin riego en la situación
         actual;
         Gente que vive fuera de la comunidad y tiene riego;
         Comunarios que hacen uso intensivo del agua.

      Indicadores:

         Cantidad del agua según demanda;
         Superficie según demanda;
         Frecuencia del agua según demanda;
         Flexibilidad según demanda;
         Equidad (aceptación) de la distribución.

      Fuentes de información:
      Primarias:

         Usuarios (de diferentes grupos);
         Acompañante;
         Técnico alcaldía.


       34      Sistematización de experiencias en proyectos de cooperación y desarrollo
Secundarias:

     Actas de reuniones;
     Informes técnicos;
     Reglamentos.

Observaciones:

     También se pudiera definir otros ámbitos de análisis, como el
     uso del agua, sistemas de riego, propiedad de tierra,
     organización local, etc. e incorporar los ámbitos mencionados
     aquí en “fuentes de información”.
     Hay que tomar en cuenta formular tanto indicadores
     cuantitativas como cualitativas para obtener no sólo datos
     concretos sino también la visión de los actores sobre la
     experiencia vivida.


18.2      CASO DE CIPCA

OBJETO DE ESTUDIO

•    Cambios de carácter social, cultural, económico y político,
     experimentados por tres comunidades reasentadas desde las
     haciendas del municipio de Huacareta, provincia Hernando
     Siles, en la última década.
•    Cuál es la importancia de estos cambios en la capacidad de
     autogestión de las comunidades reasentadas.
•    Qué aspectos del proceso CIPCA pueden rescatar para la
     definición de estrategias de intervención institucional para el
     próximo quinquenio.

EJES TEMATICOS

1. Cambios vividos por las comunidades durante el proceso de
   reasentamiento en comparación con el estado, vida en las
   haciendas.
2. Capacidad de autogestión de las comunidades reasentadas.
3. Lecciones aprendidas para la formulación de estrategias y
   políticas de intervención institucional de CIPCA.

EJE

Cambios socioeconómicos en 3 comunidades reasentadas en
comparación con la vida en hacienda.

ÁMBITO DE ANALISIS

Situación socioeconómica en 3 comunidades expresados en la
Hacienda.


    35    Sistematización de experiencias en proyectos de cooperación y desarrollo
INDICADOR

* Económicos:

•    Nivel de ingresos;                                                                     Será bueno
•    Diversificación Productiva (grado);                                               especificar el eje
•    Acceso a los medios de producción.                                                (formularlo como
                                                                                     hipótesis o pregunta
* Social:                                                                            concreta: qué tipo de
                                                                                      cambios se espera
•    Estructura organizativa;                                                              detectar).
•    Ejercicio de Derechos;
•    Participación de espacios, poder local;
•    Organización Social;
•    Bienestar y Autoestima.

INFORMACIÓN

•    Familias reasentadas; (Estos dos puntos deben basarse en
     Género y                                                                            También se debe
•    Familias en hacienda; Generacionales)                                           especificar el objeto:
•    Técnicos CIPCA;                                                                  lugar exacto, época
•    Técnicos Organización Guaraní/Capitania;                                        que se quiere tomar
•    Líderes Indígenas;                                                                   en cuenta.
•    Dirigentes APT nacional;
•    Informes Técnicos;
•    Informes Evaluación.

HERRAMIENTAS

* Actores Directos
                                                                                          Normalmente se
1. Entrevistas:                                                                         deben desarrollar
   Estructuras;                                                                      más las herramientas
   Semi estructuras.                                                                  (preguntas o temas
                                                                                        de las entrevistas
2.   Encuestas;                                                                      según entrevistados,
3.   Testimonios orales;                                                                elaborar matrices
4.   Ayer, hoy y mañana;                                                                 para analizar la
5.   Computadora de papel;                                                             información de las
6.   Información secundaria;                                                         fuentes secundarias,
7.   Revisión bibliográfica de informes técnicos;                                              etc.)
8.   Historia comunal.




    36    Sistematización de experiencias en proyectos de cooperación y desarrollo
19.    ALGUNAS HERRAMIENTAS


      19.1       RÍO DE LA VIDA

      Objetivo:

      Reconstrucción y análisis histórico de la experiencia o el
      proceso que se quiere sistematizar.

      Este trabajo se realiza en grupos (pueden ser un grupo de
      técnicos y uno de agricultores o un grupo de hombres y otro de
      mujeres). Se dibuja un río que representa “la vida” de la
      experiencia o el proceso, indicando al lado cuáles han sido las
      influencias, problemas, etc. en forma de dibujos o con palabras
      claves. Después, se lo presenta en plenaria, pidiendo al resto
      del grupo complementar lo que falta, por ejemplo en tarjetas.
      Estas se pueden pegar en los lugares correspondientes para
      tener una visión más completa.


      19.2    TELARAÑA

      Objetivo:

      Priorizar un tema, un eje, etc.

      Trabajo en plenaria. El facilitador dibuja una telaraña con los
      diferentes temas o ejes en los extremos. Desde el centro hasta
      el extremo se marcan tres puntajes: 1 (menos preferencia), 2
      (preferencia media) y 3 (mayor preferencia). En turnos, los
      participantes se acercan e indican en la telaraña con puntos el
      grado de su preferencia para cada eje, conectando los puntos
      con líneas. Luego, se cuentan los puntajes. Se prioriza el eje
      con el mayor puntaje.
                                                                          Capacitación para
                   Comercialización                                           mujeres



                               3                                            3

                                      2                              2
                                          1
                                                             1


                                                  1

                                              2
             Participación de la
                    mujer
                                      3



      37     Sistematización de experiencias en proyectos de cooperación y desarrollo
Capacitación para mujeres:                1+ 1+ 2= 4
      Participación de la mujer:                2+ 2+ 3= 7, eje priorizado
      Comercialización:                         1+ 2+ 2= 5

      (Ejemplo adaptado de APO Mallku).



20.    Evaluación final


                 Negativo                                           Positivo
       Que pena que no han sacado                            La sistematización da ánimo
       fotocopias de ambos lados                             Iniciación al tema
       (ecología como tema transversal                       Mezcla entre exposiciones y
       de nuestro trabajo?)                                  trabajo práctico en grupo
       Hubiera sido bueno distribuir al                      Interesante
       inicio del taller las copias de todos                 Da ánimo
       los acetatos para poder tomar                         Buena literatura
       notas (aclaraciones) en los                           Buena y positiva dinámica de
       mismos                                                grupo
       Empezamos tarde, terminamos                           Buen trabajo en grupo
       temprano                                              Buen ambiente en grupo
       Tener preparadas definiciones                         Buena literatura (es verdad)
       claras, cortas y concisas.                            Ampliación de mis
       Horarios a respetar mejor.                            conocimientos en
       Facilitación más dinámica                             sistematización
       Complicado                                            Más dinámico
       No sé si podré aplicarlo todavía
       Al final faltó hacer más ejemplos
       para entender y explicar más
       herramientas
       Fue regular, me quedan dudas




      38     Sistematización de experiencias en proyectos de cooperación y desarrollo
¿Qué se ha aclarado?            ¿Qué dudas tiene                ¿Qué va a hacer con lo
                                   todavía?                          aprendido?

  La diferencia entre la         Sobre el objeto y                Tratar de realizar una
  investigación y la             objetivo                         sistematización y
  sistematización                Cómo aplicar y                   profundizar la temática
  Definiciones y                 realizar                         Profundizar y (aplicar?)
  conceptos                      Falta aclarar más                Profundización sobre el
  Las diferencias entre          objeto/objetivos de              tema
  evaluación,                    una sistematización              Revisar y profundizar
  investigación y                y diferenciar objeto y           Profundizar los
  sistematización                eje                              conocimientos y
  Conceptos más                  Faltó profundizar                aplicarlos en una
  clarificados                   ciertos elementos                sistematización de un
  Los conceptos                  sobre el objeto de               proyecto
  La metodología                 estudio                          Aclarar algunas de mis
  Los pasos a seguir             Algunas dudas sobre              dudas
  para realizar una              los conceptos:                   Usar para la
  sistematización                objeto, objetivo,                sistematización de 1 – 2
  Distinción entre               ámbito de                        temas y presentar en la
  autoevaluación,                sistematización                  institución
  sistematización e              Como se aplica la                Intentar aplicar con el
  investigación                  sistematización en               equipo de
  Las metodologías de            un caso real (en el              sistematización
  sistematización                caso de mi                       Poner en práctica en el
  aplicadas por                  organización)                    desarrollo de mi trabajo
  AGRECOL                        Falto aclarar más las            en la institución
  Se ha aclarado la              herramientas                     Aplicar en una
  metodología para               (trabajar más con                experiencia institucional
  empezar con una                ejemplos)                        Quisiera en el futuro
  sistematización                Como evitar que sea              poder apoyar procesos
  La metodología                 un proceso                       de sistematización
  específica para                superficial                      Por el momento nada en
  sistematizar                   Algunas dudas que                concreto
  experiencias                   pueden ser resueltas             Incluir algunas
  El proceso completo            consultando                      herramientas en la
  y algunas                      bibliografía sobre el            sistematización con mi
  definiciones                   tema de                          ONG
  Conocimiento básico            sistematización                  Intentar sistematizar
  sobre la                       Definiciones claras              Me gustaría sistematizar
  sistematización                de objeto, ámbitos               experiencias junto con mi
  Como se planifica              de análisis y                    institución
  una sistematización            objetivos                        Profundizar y visitar un
  (pero recién con el            Sobre objeto,                    proyecto donde ya se
  ejemplo del CIPCA)             análisis temático.               aplicó (se está aplicando)
  Algunos conceptos                                               la sistematización de
  de sistematización                                              experiencias
  Evaluación, auto-                                               Complementando con
  evaluación e                                                    lecturas
  investigación


    39       Sistematización de experiencias en proyectos de cooperación y desarrollo
Anexo 1:                        Lista de Participantes


Participantes
No. Nombre y apellido                Institución                Lugar                         e-mail
1    Primitiva Baldiviezo        CCIMCAT                  Tarija                 ccimcat@mail.cosett.com.bo
2    Mariana Hummel              CCIMCAT                  Tarija                 mariannehummel@hotmail.com
3    Cornelia Virreira           CERDET- DED              Tarija                 virreira@cosett.com.bo
4    Marcelo Arandia             CIPCA                    Chaco                  marandia@cipca.org.bo
5    Fernando Heredia            CIPCA                    Charagua               fheredia@cipca.org.bo
6    Francisco Dupret            CIPCA- DED               Chaco                  dupretfx@yahoo.com
7    Gunther Riebel              DED                      Monteagudo             diplo.gunnar@gmx.de
8    Gudrum Schula               DED                      Monteagudo             gudrum-schulz@gmx.de
9    Daniela Hirsch              PRISA-DED                Rurrenabaque           danielahirsch@hotmail.com
10   Stefan Rybak                APT- DED                 Tarija                 Stefanry2@web.de
11   Susanne Acebey              Fundación                Chaco                  sacebey@alamo.entelnet.bo
                                 Chaco-DED
12   Ludwig Kiefer               Intercomunal-            Tarija                 kiefer@cosett.com.bo
                                 DED
13   Anita Iris Garcia           Intercomunal             Tarija                 anairis2708@yahoo.es
14   Armando Perez               Intercomunal             Tarija                 intercom@mail.cosett.com.bo
15   Arnaldo Quiroga             Intercomunal             Tarija                 intercom@mail.cosett.com.bo
16   Fernando Barrientos         Intercomunal             Tarija                 intercom@mail.cosett.com.bo
17   Leandra Mamani              Intercomunal             Tarija                 leandramt12@hotmail.com
18   Lourdes Martinez            Intercomunal             Tarija                 mybeibi@hotmail.com
19   Ina Breiter                 PRONAR-DED               Chaco                  catina@cidis.ws
20   Delfor Perales              PRONAR                   Tarija                 -

Facilitadores
1     Rubén Maldonado            Fundación                Cochabamba             ruben@agrecolandes.org
                                 AGRECOL
                                 Andes
2    Jocelijn François           Fundación                Cochabamba             Joky@agrecolandes.org
                                 AGRECOL
                                 Andes- DED




     40      Sistematización de experiencias en proyectos de cooperación y desarrollo
Anexo 2: Programa (ajustado)



       Día uno (martes, 30 de septiembre)


09:00 - 09:50            Presentación de participantes
09:50 - 10:00            Explicación del programa
10:00 - 10:20            Refrigerio
10:20 - 10:40            Aclaración de diferentes términos
10:40 - 11:00            Ronda de preguntas y respuestas
11:00 - 12:00            Sistematización: dilemas y desafíos
12:00 - 12:30            Percepciones y utilidades
12:30 - 14:00            Almuerzo
14:00 - 14:30            Enfoques de la sistematización de AGRECOL
14:30 - 17:00            Estudios de caso (trabajo en grupos)
16:40 - 17:00            Refrigerio
17:00                    Presentación de documentos disponibles sobre el tema


       Día dos (miércoles, 1 de octubre)

09:00 - 10:30            Definición y complementariedad de conceptos (trabajo en grupos)
10:30 - 10:45            Refrigerio
10:45 - 11:15            Los pasos de la sistematización
11:15 - 12:00            Identificación de eje(s), objeto y objetivos
12:00 - 12:30            Presentación de un caso de un proceso de sistematización.
12:30 - 14:00            Almuerzo
14:00 - 16:00             Identificación de temas potenciales y definición del objeto
                          para la sistematización, identificación de ejes por tema
                          (trabajo en grupos)
16:00 - 16:20            Refrigerio
16:20 - 17:30            Plenaria y discusión


       Día tres (jueves, 2 de octubre)

08:30 - 10:00            Metodología y herramientas de la sistematización (con ejemplo).
10:00 - 10:20            Refrigerio
10:20 - 12:30            Elaboración de objeto, ámbitos de análisis, indicadores,
                         herramientas y fuentes de información (trabajo en plenaria)
14:00 - 14:30            Evaluación del taller
12:30 - 14:00            Almuerzo y clausura




     41     Sistematización de experiencias en proyectos de cooperación y desarrollo
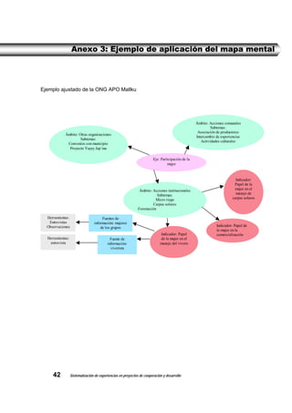
Anexo 3: Ejemplo de aplicación del mapa mental




Ejemplo ajustado de la ONG APO Mallku




                                                                                                   Ámbito: Acciones comunales
                                                                                                            Subtemas:
                                                                                                    Asociación de productores
            Ámbito: Otras organizaciones
                                                                                                   Intercambio de experiencias
                     Subtemas:
                                                                                                      Actividades culturales
             Convenios con municipio
              Proyecto Yuyay Jap`ina

                                                                        Eje: Participación de la
                                                                                 mujer


                                                                                                                           Indicador:
                                                                                                                          Papel de la
                                                               Ámbito: Acciones institucionales                           mujer en el
                                                                          Subtemas:                                        manejo de
                                                                         Micro riego                                     carpas solares
                                                                        Carpas solares
                                                              Forestación

  Herramientas:                       Fuentes de
   Entrevistas                   información: mujeres
  Observaciones                                                                                                Indicador: Papel de
                                     de los grupos
                                                                                                               la mujer en la
                                                                            Indicador: Papel                   comercialización
  Herramientas:                             Fuente de                       de la mujer en el
   entrevista                             información:                      manejo del vivero
                                            viverista




     42           Sistematización de experiencias en proyectos de cooperación y desarrollo
Anexo 4: Organizaciones/redes relacionadas con el tema




ALFORJA                 ALFORJA es una red de centros de educación popular de Centro
                        América; impulsa desde 1984 la sistematización de sus integrantes.
                        Coordinador es Oscar Jara; Perú (forma parte del Taller
                        Permanente de Sistematización). Lista de organizaciones con
                        experiencia en sistematización; biblioteca virtual con documentos
                        sobre    metodologías,    experiencias     y    conceptos     sobre
                        sistematizaciones. Su página web es www.alforja.or.cr/sistem/

REPPOL                  Red de Educación Popular que integra ONG´s, autoridades
                        municipales, organizaciones sociales y en general organizaciones
                        de desarrollo. Está relacionada con CEAAL. Trabaja en la
                        pedagogía pero también en el área de políticas públicas. Sus líneas
                        de acción son socialización de experiencias, investigación,
                        sistematización,  construcción    de   propuestas,      teorización,
                        elaboración, formación, capacitación y asesoramiento. Su página
                        web es www.chasque.net/reppol/

CAPA                    Los Centros de Atención Primaria Ambiental. Tiene su oficina en
                        Santiago, Chile. Ofrece sistematizaciones de experiencias en
                        manejo    del    medio   ambiente.    Más    información    en:
                        www.geocities.com/RainForest/Andes/6289/sistemat.htm

CEAAL                   Consejo de Educación de Adultos de América Latina. Cuenta con
                        tres redes temáticas y dos grupos de trabajo, del cual uno es
                        programa de sistematización. Este programa es coordinado por el
                        Taller Permanente de Sistematización. Sus integrantes son de 21
                        países diferentes en Latino América que trabajan en la educación
                        popular, transformación democrática, procesos de paz y derechos
                        humanos. Su página web es www.ceaal.org

CEDEAL                  Centro de Documentación Especializado en Educación de Adultos
                        para América Latina. Tiene su oficina en México. Ofrece cursos y
                        una biblioteca digital con el tema sistematización. Página web:
                        www.atzimba.crefal.edu.mx/cedeal

CIED                    Centro de Investigación, Educación y Desarrollo. Documentos de
                        Sistematización e Impacto.
                        www.ciedperu.org/publicaciones/frapublica.htm




   43     Sistematización de experiencias en proyectos de cooperación y desarrollo
Anexo 5: Presentación proceso de sistematización APO Mallku


      Mujeres en camino a su autogestión


      1.     Antecedentes

      La ONG APO Mallku trabaja en el Norte de Potosí, tiene como objetivos:

             Apoyar al mejoramiento agropecuario;
             Fortalecimiento de organizaciones locales;
             Mejor participación de la mujer;
             Fortalecimiento del proceso de paz entre los ayllus.

      La ONG tiene una experiencia exitosa con las mujeres del cabildo Muruq´u Marka con las
      que se ha logrado a través de diferentes actividades aumentar su autoestima y capacidad
      de autogestión.

      Para recuperar esta experiencia a través de un proceso de sistematización, piden el
      apoyo de la Fundación AGRECOL Andes.


      2.     Los actores

             Las mujeres del cabildo Muruq´u Marka.
             El equipo de APO Mallku.
             Otras organizaciones.
             Los facilitadores (en este caso AGRECOL).

             Se forma un equipo de sistematización de tres técnicos de APO Mallku (2
             mujeres de las cuales una es de Muruq`u Marka) y dos mujeres de otros ayllus
             donde quieren ampliar el proyecto. Este equipo se responsabiliza de la
             sistematización en cuanto a la logística, la recolección de datos en el campo y de
             fuentes secundarias, etc.

             Los facilitadores se responsabilizan del acompañamiento a todo el proceso,
             apoyo en la formulación de la propuesta, elaboración de herramientas, apoyo en
             el análisis y reflexión de los datos, la elaboración del documento o otros
             materiales y apoyo en la formulación del seguimiento.


      3.     Período del proceso

      Septiembre 2002          1. Punto de partida                                           Convenio

      Octubre 2002             2. Elaboración de la propuesta                                Herramientas

      Octubre hasta            3. Levantamiento de información                               Datos
      Febrero 2003



           44     Sistematización de experiencias en proyectos de cooperación y desarrollo
Febrero hasta              4. Reconstrucción, análisis y reflexión                       Visión compartida
Abril 2003                 del proceso vivido

Hasta Mayo 2003            5. Punto de llegada                                           Documento final y
                                                                                         Seguimiento

Total: más o menos 8 ½ meses.
Ojo: mucho depende de la disponibilidad de tiempo por parte de la organización y los
agricultores (mucha demora en la época de la siembra).


   4.      El proceso en fases

             4.1       Fase 1: Punto de partida

Acercamiento:
      Con mujeres del cabildo Muruq`u Marka.
      Con APO Mallku.

Consenso acerca de:
      Concepto de sistematización compartida.
      Contenido del proceso a sistematizar.
      Forma de coordinar.
      Formación del equipo de sistematización.


             4.2       Fase 2: Elaboración de la propuesta

Eje principal:

“Se ha generado una mayor participación de las mujeres en la sociedad fruto de su
autoestima”.

Objetivos:

        Nuevas estrategias para trabajar con mujeres;
        Ampliación del proyecto;
        Documento de presentación.

Beneficiarios:

        Mujeres (actividades más dirigidas a sus necesidades);
        APO Mallku (pautas para mejorar sus actividades);
        Otros ayllus (ampliación del proyecto).

Ámbitos de análisis:

        Acciones institucionales (por ej. Forestería, carpas solares);
        Acciones comunales y de los ayllus (por ej. Reuniones comunales);
        Acciones de otras instituciones (por ej. Alfabetización);


     45       Sistematización de experiencias en proyectos de cooperación y desarrollo
Otras influencias (por ej. Sectas religiosas).

Herramientas                           Fuentes de información

Entrevistas                            Radio PIO XII, Hombres y mujeres líderes, familias
                                       beneficiadas.

Discusiones grupales                   Familias beneficiadas.

Observación directa                    Reuniones comunales.

Inventario de estadísticas             Yuyay Jap`ina (alfabetización); Centro de Salud y
                                       Defensoría del Pueblo.

Análisis de documentos                 Documentos de APO Mallku.


Elaboración del plan de trabajo con responsables, plazo, lugar, etc.


              4.3       Fase 3: Levantamiento de información

Consiste de:

       Trabajo en el campo
   Mediante el equipo de sistematización, aplicando las herramientas que fueron
   elaboradas durante la elaboración de la propuesta. Siempre se necesita seguimiento
   para ajustar las herramientas a la realidad del campo y las necesidades del equipo de
   sistematización (por ejemplo, decidieron ya no anotar las respuestas de las
   entrevistas pero grabarlas).

       Análisis de documentos
   A través de una matriz que ayudó analizar sistemáticamente los documentos, el
   equipo de sistematización se ocupó del análisis de los informes, evaluaciones,
   planificaciones, etc. de APO Mallku.


              4.4       Fase 4: Reconstrucción, análisis y reflexión de fondo del proceso
                        vivido

       Taller de profundización de información
   Mediante la aplicación de varias herramientas, entre ellas el río de la vida, se
   profundiza la información que ha recolectado el equipo de sistematización.

       Taller de reconstrucción, análisis y reflexión
   En talleres con las mujeres de Muruq`u Marka y el equipo de APO Mallku, se
   construye una visión histórica sobre el proceso, analizándola desde diferentes
   enfoques. Herramientas: dibujos; antes, ahora, sueño; preguntas claves para la
   discusión.




     46        Sistematización de experiencias en proyectos de cooperación y desarrollo
4.5       Fase 5: Punto de llegada

     Borrador del documento.

     Taller de retroalimentación.

     Elaboración del documento final, incorporando los comentarios de las mujeres de
     Muruq`u Marka y del equipo de APO Mallku.

     Formulación del seguimiento:
        Mejorar actividades actuales con las mujeres;
        Elaborar material que visualiza el proceso de sistematización, con fotos y texto en
        quechua, para las mujeres.
        Presentar la experiencia de las mujeres a otras organizaciones para lograr su
        apoyo financiero en la ampliación del proyecto.
        Ampliación del proyecto hacia a otros ayllus.


5.        Resultados

Formulación de tres fases en el desarrollo de la experiencia:

     1.       Desarrollo de actividades dentro del hogar, ámbito de mayor influencia de las
              mujeres (1997- 1999).
     2.       Desarrollo de actividades productivas: la mujer consolida su influencia en
              ámbitos productivos (1999- 2001).
     3.       Fortalecimiento de las organizaciones de las mujeres: las mujeres empiezan a
              autogestionarse (2001- 2003).

Lecciones aprendidas:
(adaptadas)

                  Las organizaciones de mujeres brindan un espacio de auto desarrollo.
                  La capacitación y el fortalecimiento de las organizaciones de mujeres
                  aportan al desarrollo sostenible de toda la comunidad.
                  Se logró una mayor autoestima de la mujer a través de un proceso que
                  contiene tres fases: enfoque en actividades en el hogar, enfoque en
                  actividades productivas y enfoque en actividades socio organizativas.
                  Planificar en base a distribución real del trabajo productivo.
                  La participación en procesos educativos aumenta la autoestima.
                  Partir desde las necesidades y demandas de las mujeres.
                  Consensuar y coordinar con hombres y mujeres.




      47       Sistematización de experiencias en proyectos de cooperación y desarrollo

B0087 2

  • 1.
    5. Los puntos de llegada: Son la formulación de conclusiones teóricas y prácticas tomando como referencia principal los ejes de sistematización. Las conclusiones deben responder a los objetivos planteados. Es importante comunicar los aprendizajes extraídos de la sistematización a todos los participantes. 13. IDENTIFICACIÓN DE EJE(S), OBJETO Y OBJETIVOS Eje Objeto Objetivo OBJETO El objeto delimita el contexto del estudio, definiendo el: • Para quién (instancias a quienes van dirigidas las lecciones aprendidas); • Dónde (área geográfica); • Cuándo (período a tomar en cuenta). En el ejemplo de la sistematización con la ONG APO Mallku el objeto era: “Experiencia desarrollada por APO – Mallku en el Cabildo Muruq`u Marka entre 1991 y el 2002. Sus productos están dirigidos a los ayllus en conflicto, la red de mujeres interayllus y el trabajo de APO – Mallku”. EJE El eje de la sistematización es la hipótesis o el tema principal respecto al proceso o la experiencia que se desea sistematizar. 25 Sistematización de experiencias en proyectos de cooperación y desarrollo
  • 2.
    A través dela sistematización se pretende analizar el desarrollo en el eje y los factores que hayan influido en ello. Por lo tanto es el hilo que corre por todo el proceso; todos los datos y puntos de vista que se recolectan y analizan deben tener una relación directa con ella. En el ejemplo de APO Mallku han definido como eje: “Se ha generado una mayor participación de las mujeres, fruto de su autoestima” O en el ejemplo de Radio Esperanza en Aiquile se ha definido como eje: “¿Por qué se estanca el proceso de adopción de conservación de suelos?” OBJETIVO Los objetivos reflejan el para qué se quiere realizar el proceso de sistematización, mirando hacia el futuro. En el caso de APO Mallku, se han definido como objetivos de la sistematización: Generar nuevas estrategias para trabajar con las mujeres. Ampliar el proyecto hacia otros ayllus (aplicando las lecciones aprendidas). Obtener un documento de presentación de la organización. 14. PRESENTACIÓN DE UN CASO DE UN PROCESO DE SISTEMATIZACIÓN (Ver Anexo 5 “Presentación APO Mallku). 15. AFINAR LA DEFINICIÓN DEL EJE, OBJETO Y OBJETIVOS (TRABAJO EN GRUPOS) Se trabajan en los mismos grupos que antes, con las siguientes preguntas: 1. Definir actores que se involucran en la sistematización. 2. Cotejar sus expectativas para formular objetivos comunes (por lo menos 3). 26 Sistematización de experiencias en proyectos de cooperación y desarrollo
  • 3.
    Ajustar objeto 3. Definir el objeto de estudio, delimitarlo en tiempo y espacio geográfico. 4. Justificarlo en función a los objetivos. Delimitar ejes 5. Definir y plantear los temas concretos dentro del objeto de estudio que se pretende profundizar. 6. Reajustar (volver, objetivos) en función de ejes y objeto. 15.1 PRESENTACIÓN DE LA INTERCOMUNAL Eje temático Experiencias adquiridas en Manejo del Suelo para cultivos de Vid – Frutales. Actores Familias productoras vitifruticultores; Promotoras y promotores del proyecto; Equipo técnico de la Intercomunal; Asociación de Productores Ecológicos APECO-TARIJA; Facilitadores / Fundación AGRECOL Ande.s Para qué va a servir (objetivos) Documentar la experiencia (memoria); Defender la experiencia para agricultores; Fomentar el aprendizaje e intercambio de experiencias. Objeto Para quién: Agricultores, técnicos e Intercomunal. Dónde: 5 comunidades de la primera sec. Prov. Aniles. Cuándo: Desde 1999 a 2003 (4 años). También ver trabajo anterior. 15.2 PRESENTACIÓN DE PRONAR 1. Definir actores que se involucran en la sistematización Equipo facilitador, organización de usuarios, diferentes grupos usuarios, técnicos y técnicas de las alcaldías, Empresa Constructora (EC), comunarios excluidos, técnicos CAT, técnico de acompañamiento. 27 Sistematización de experiencias en proyectos de cooperación y desarrollo
  • 4.
    2. Cotejar sus expectativas para formular objetivos comunes Mejorar los servicios de acompañamiento en la región del Chaco. Mejorar la guía de formulación de proyectos en función a las condiciones de las diferentes regiones del país. Entender mejor el funcionamiento de los sistemas de riego en el Chaco analizándolos para poder formular actividades para su mejoramiento. Mejorar la cantidad del contenido de las capacitaciones del CAT (componente de asistencia técnica). 3. Definir objeto de estudio, delimitar en tiempo y espacio geográfico Experiencias en el servicio de acompañamiento en proyectos de riego ubicados en el pie de Monte Chaqueño, ejecutado entre 2003 y 2004. 4. Justificarlo en función a los objetivos Se justifica. 4. Definir y plantear los temas concretos dentro del objeto de estudio que se pretende profundizar. Los reglamentos y estatutos elaborados reflejan las demandas de los diferentes grupos heterogéneos de usuarios. La interacción entre las diferentes entidades involucradas en la ejecución del proyecto (EP, EC, EA, Supervisor) ha permitido colmar las expectativas de los grupos heterogéneos en cuanto a la calidad de las obras de infraestructura. La distribución del aporte comunal está en función a los criterios de equidad manejados por los diferentes grupos usuarios. 15.3 PRESENTACIÓN DE CIPCA Objetivos: Analizar y reflexionar los cambios socioculturales, económicos y políticos generados en el proceso de reasentamiento de 3 comunidades en comparación a su situación de vida pasado en las haciendas. Crear procesos de autorreflexión al nivel de las comunidades reasentadas para que tomen decisiones políticas de cara al ejercicio de sus derechos ciudadanos y nuevos desafíos. 28 Sistematización de experiencias en proyectos de cooperación y desarrollo
  • 5.
    Generar información yconocimientos para orientar las políticas y estrategias institucionales de CIPCA en procesos de reasentamientos. Actores Familias reasentadas, familias empadronadas, CIPCA, APG, O.I. 16. Evaluación día dos Negativo Positivo En la mañana había discusiones Trabajo en grupos fue bonito. un poco largas. Mayor claridad sobre el Horario no se cumple. proceso de sistematización. Incumplimiento de horarios. Mejoró la participación del Faltó profundizar algunos equipo en los grupos. debates. Material bibliográfico Existe aún confusión sobre interesante. definiciones. Rescatable la experiencia de Conceptos “eje temático”, Pronar. “objeto” y “objetivos” necesitan Muy buena participación de aclaración. CIPCA. La ponencia de Rubén sufrió de Valía la pena las explicaciones tarjetas mal legibles en la mañana. (demasiadas palabras en una El ejemplo de las mujeres tarjeta). (APO Mallku) fue interesante. ¿Porqué no se cambió los La aclaración de los términos temas de ayer y de hoy? valía la pena. Será mejor adelantar el tema de El día de hoy aclaró los metodología y herramientas disparates de ayer. para mejor entendimiento cómo funciona. 29 Sistematización de experiencias en proyectos de cooperación y desarrollo
  • 6.
    Día tres: 2de octubre del 2003 17. METODOLOGÍA Y HERRAMIENTAS DE LA SISTEMATIZACIÓN 17.1 EL MAPA MENTAL Herramientas F Fuentes de información u Indicador e n Indicador t He e Indicador F Ambito de u rra s In d Ambito de e He mi In análisis di n e análisis ca rra en i di te do s mi tas n ca r d en f do o e tas r r Eje In i n m di a Ambi f ca o c In to de do i r di anális Ambito de r m ó ca n is análisis He do rra r Indicador Fuentes de información mi Indicador Herramientas en tas Objetivo: Identificar los elementos de análisis de información: eje, ámbitos, indicadores, fuentes de información y herramientas para obtener información. Metodología: Los participantes conforman grupos. Cada grupo escribe el eje en el centro de un papelógrafo. Alrededor se dibuja una rueda o círculos más pequeños en los cuales se anotan las prácticas que han influido, positiva o negativamente en el eje: los subtemas. Durante la plenaria el facilitador ayuda a unir los diferentes subtemas en temas principales: los ámbitos, por ejemplo Acciones institucionales, acciones comunales, Acciones de otras organizaciones (ver también anexo 3). Es importante no sólo identificar prácticas o influencias positivas sino también las negativas, ya que son las acciones las que 30 Sistematización de experiencias en proyectos de cooperación y desarrollo
  • 7.
    pueden generar ricosaprendizajes y evitar cometer los mismos errores en el futuro. Luego, los grupos definen por ámbito los indicadores con los que se puede medir un cambio en relación al eje y de dónde se puede sacar la información. Al final se definen las técnicas para recuperar la información: entrevistas, talleres, etc. Estos datos sirven como insumos para la propuesta de sistematización. 17.2 HERRAMIENTAS PARA LA SISTEMATIZACIÓN Herramientas según la fase de sistematización Objetivo: Objeto: Eje(s): Pasos Actividades Herramientas de análisis Responsables Plazos Acercamiento Propuesta de la Definición Araña sistematización eje(s) Mapa mental Definición ámbitos e indicadores Identificación fuentes de información Revisión de Clasificación Tabla de revisión y documentación según eje ordenamiento de la información Tabla de acumulación reflexiva de la información Recolección de Talleres, recorridos de información campo, entrevistas, observación directa, evaluación, estadísticas Análisis y Diferencial semántico reflexión Talleres de análisis dirigidos Río de la vida, sociodrama Análisis con Talleres con grupos actores focales Presentación documento final 31 Sistematización de experiencias en proyectos de cooperación y desarrollo
  • 8.
    Cuadro guía parala reconstrucción de la experiencia Nombre de la experiencia Objetivos de la Pregunta eje de la que se va a sistematizar sistematización sistematización Fe- Qué Quié Para Cómo Resulta- Resol- Contex Observa Pregun cha pasó nes qué lo lo dos tados to ciones tas lo hicie- hicie- positivos negati hicie ron ron vos ron Análisis del eje Ordenamiento de los datos obtenidos durante la recolección de información Eje Acciones Intuiciones Logros Cam- Dificul- Métodos Con- Observacio Intenciones bios de tades textos nes Propuestas timón Propósitos Acumulación cronológica de la información generada a lo largo de la experiencia Actividades Fechas Análisis Comparación de los resultados del proceso de sistematización con la “Teoría” manejada. Validación de lo desarrollado con grupos focales. “Borrador” de resultados, lecciones e impactos. Revisión por externos y/o expertos. Documento final. Difusión. Manejo de información documentada Eje Constatación y Cronología Influencia del ¿Qué falta? lecciones crítica contexto Comprobar y relacionada profundizar Nuevas pistas 32 Sistematización de experiencias en proyectos de cooperación y desarrollo
  • 9.
    Ejemplo de RadioEsperanza Radio Esperanza tuvo como eje de su sistematización “¿Por qué se estanca el proceso?” y para identificar y reflexionar sobre sus causas se valió de diferentes instrumentos que facilitan el análisis. Preguntas que generaban la discusión: ¿Imataj kay proyecto? ¿Qué es este proyecto? ¿Imata ruwan? ¿Qué hace este proyecto? ¿Imapaj ruwan? ¿Para qué hace? En base a estas preguntas hubo una discusión en grupos de interés (técnicos, agricultores antiguos que tienen parcelas con conservación de suelos, agricultores que están iniciando el proceso y dirigentes de las comunidades en las que se implementa el proyecto). Luego había una reflexión sobre las estrategias de promoción: Estrategias Da Empezamos a Avanzamos Ayudamos a animo hacer otros Programas de radio Intercambio de experiencias Cursos/ talleres de capacitación Acompañamiento técnico- agricultor Parcelas demostrativas Cada grupo llena el cuadro utilizando los siguientes símbolos: ++ = influye más; + = influye; R= influye regularmente; N = no influye; - = influye negativamente. Al final se realizaba una FODA (análisis de Fortalezas, Oportunidades, Debilidades, Amenazas) del proyecto por grupo, se analizan los resultados en conjunto y se formulan con todos los participantes las lecciones aprendidas. Ejemplo de ACLO Potosí Herramientas generales Cuadros de recolección y ordenamiento de información colectada; Entrevistas semi estructuradas; Talleres comunales; 33 Sistematización de experiencias en proyectos de cooperación y desarrollo
  • 10.
    Identificación y reflexiónsobre las etapas del proceso Recopilación y ordenamiento de la información; Entrevistas y talleres; Diagramas de flujo; Diagramas históricos. Análisis de factores que han dinamizado la recreación de las prácticas de conservación de suelos Calendarios estacionales de actividades; Diagramas de flujo; Matrices de identificación de ventajas y desventajas. 18. EJE, ÁMBITO, INDICADORES, HERRAMIENTAS Y FUENTES DE INFORMACIÓN (PLENARIA) 18.1 CASO DE PRONAR Eje: Los reglamentos y estatutos elaborados de la organización de regantes en cuanto a la distribución del agua reflejan las demandas de los diferentes grupos heterogéneos de usuarios (grupos étnicos y sociales, hombres y mujeres y otros). Ámbitos de análisis: Usuarios sin riego en la situación actual; Gente que vive fuera de la comunidad y tiene riego; Comunarios que hacen uso intensivo del agua. Indicadores: Cantidad del agua según demanda; Superficie según demanda; Frecuencia del agua según demanda; Flexibilidad según demanda; Equidad (aceptación) de la distribución. Fuentes de información: Primarias: Usuarios (de diferentes grupos); Acompañante; Técnico alcaldía. 34 Sistematización de experiencias en proyectos de cooperación y desarrollo
  • 11.
    Secundarias: Actas de reuniones; Informes técnicos; Reglamentos. Observaciones: También se pudiera definir otros ámbitos de análisis, como el uso del agua, sistemas de riego, propiedad de tierra, organización local, etc. e incorporar los ámbitos mencionados aquí en “fuentes de información”. Hay que tomar en cuenta formular tanto indicadores cuantitativas como cualitativas para obtener no sólo datos concretos sino también la visión de los actores sobre la experiencia vivida. 18.2 CASO DE CIPCA OBJETO DE ESTUDIO • Cambios de carácter social, cultural, económico y político, experimentados por tres comunidades reasentadas desde las haciendas del municipio de Huacareta, provincia Hernando Siles, en la última década. • Cuál es la importancia de estos cambios en la capacidad de autogestión de las comunidades reasentadas. • Qué aspectos del proceso CIPCA pueden rescatar para la definición de estrategias de intervención institucional para el próximo quinquenio. EJES TEMATICOS 1. Cambios vividos por las comunidades durante el proceso de reasentamiento en comparación con el estado, vida en las haciendas. 2. Capacidad de autogestión de las comunidades reasentadas. 3. Lecciones aprendidas para la formulación de estrategias y políticas de intervención institucional de CIPCA. EJE Cambios socioeconómicos en 3 comunidades reasentadas en comparación con la vida en hacienda. ÁMBITO DE ANALISIS Situación socioeconómica en 3 comunidades expresados en la Hacienda. 35 Sistematización de experiencias en proyectos de cooperación y desarrollo
  • 12.
    INDICADOR * Económicos: • Nivel de ingresos; Será bueno • Diversificación Productiva (grado); especificar el eje • Acceso a los medios de producción. (formularlo como hipótesis o pregunta * Social: concreta: qué tipo de cambios se espera • Estructura organizativa; detectar). • Ejercicio de Derechos; • Participación de espacios, poder local; • Organización Social; • Bienestar y Autoestima. INFORMACIÓN • Familias reasentadas; (Estos dos puntos deben basarse en Género y También se debe • Familias en hacienda; Generacionales) especificar el objeto: • Técnicos CIPCA; lugar exacto, época • Técnicos Organización Guaraní/Capitania; que se quiere tomar • Líderes Indígenas; en cuenta. • Dirigentes APT nacional; • Informes Técnicos; • Informes Evaluación. HERRAMIENTAS * Actores Directos Normalmente se 1. Entrevistas: deben desarrollar Estructuras; más las herramientas Semi estructuras. (preguntas o temas de las entrevistas 2. Encuestas; según entrevistados, 3. Testimonios orales; elaborar matrices 4. Ayer, hoy y mañana; para analizar la 5. Computadora de papel; información de las 6. Información secundaria; fuentes secundarias, 7. Revisión bibliográfica de informes técnicos; etc.) 8. Historia comunal. 36 Sistematización de experiencias en proyectos de cooperación y desarrollo
  • 13.
    19. ALGUNAS HERRAMIENTAS 19.1 RÍO DE LA VIDA Objetivo: Reconstrucción y análisis histórico de la experiencia o el proceso que se quiere sistematizar. Este trabajo se realiza en grupos (pueden ser un grupo de técnicos y uno de agricultores o un grupo de hombres y otro de mujeres). Se dibuja un río que representa “la vida” de la experiencia o el proceso, indicando al lado cuáles han sido las influencias, problemas, etc. en forma de dibujos o con palabras claves. Después, se lo presenta en plenaria, pidiendo al resto del grupo complementar lo que falta, por ejemplo en tarjetas. Estas se pueden pegar en los lugares correspondientes para tener una visión más completa. 19.2 TELARAÑA Objetivo: Priorizar un tema, un eje, etc. Trabajo en plenaria. El facilitador dibuja una telaraña con los diferentes temas o ejes en los extremos. Desde el centro hasta el extremo se marcan tres puntajes: 1 (menos preferencia), 2 (preferencia media) y 3 (mayor preferencia). En turnos, los participantes se acercan e indican en la telaraña con puntos el grado de su preferencia para cada eje, conectando los puntos con líneas. Luego, se cuentan los puntajes. Se prioriza el eje con el mayor puntaje. Capacitación para Comercialización mujeres 3 3 2 2 1 1 1 2 Participación de la mujer 3 37 Sistematización de experiencias en proyectos de cooperación y desarrollo
  • 14.
    Capacitación para mujeres: 1+ 1+ 2= 4 Participación de la mujer: 2+ 2+ 3= 7, eje priorizado Comercialización: 1+ 2+ 2= 5 (Ejemplo adaptado de APO Mallku). 20. Evaluación final Negativo Positivo Que pena que no han sacado La sistematización da ánimo fotocopias de ambos lados Iniciación al tema (ecología como tema transversal Mezcla entre exposiciones y de nuestro trabajo?) trabajo práctico en grupo Hubiera sido bueno distribuir al Interesante inicio del taller las copias de todos Da ánimo los acetatos para poder tomar Buena literatura notas (aclaraciones) en los Buena y positiva dinámica de mismos grupo Empezamos tarde, terminamos Buen trabajo en grupo temprano Buen ambiente en grupo Tener preparadas definiciones Buena literatura (es verdad) claras, cortas y concisas. Ampliación de mis Horarios a respetar mejor. conocimientos en Facilitación más dinámica sistematización Complicado Más dinámico No sé si podré aplicarlo todavía Al final faltó hacer más ejemplos para entender y explicar más herramientas Fue regular, me quedan dudas 38 Sistematización de experiencias en proyectos de cooperación y desarrollo
  • 15.
    ¿Qué se haaclarado? ¿Qué dudas tiene ¿Qué va a hacer con lo todavía? aprendido? La diferencia entre la Sobre el objeto y Tratar de realizar una investigación y la objetivo sistematización y sistematización Cómo aplicar y profundizar la temática Definiciones y realizar Profundizar y (aplicar?) conceptos Falta aclarar más Profundización sobre el Las diferencias entre objeto/objetivos de tema evaluación, una sistematización Revisar y profundizar investigación y y diferenciar objeto y Profundizar los sistematización eje conocimientos y Conceptos más Faltó profundizar aplicarlos en una clarificados ciertos elementos sistematización de un Los conceptos sobre el objeto de proyecto La metodología estudio Aclarar algunas de mis Los pasos a seguir Algunas dudas sobre dudas para realizar una los conceptos: Usar para la sistematización objeto, objetivo, sistematización de 1 – 2 Distinción entre ámbito de temas y presentar en la autoevaluación, sistematización institución sistematización e Como se aplica la Intentar aplicar con el investigación sistematización en equipo de Las metodologías de un caso real (en el sistematización sistematización caso de mi Poner en práctica en el aplicadas por organización) desarrollo de mi trabajo AGRECOL Falto aclarar más las en la institución Se ha aclarado la herramientas Aplicar en una metodología para (trabajar más con experiencia institucional empezar con una ejemplos) Quisiera en el futuro sistematización Como evitar que sea poder apoyar procesos La metodología un proceso de sistematización específica para superficial Por el momento nada en sistematizar Algunas dudas que concreto experiencias pueden ser resueltas Incluir algunas El proceso completo consultando herramientas en la y algunas bibliografía sobre el sistematización con mi definiciones tema de ONG Conocimiento básico sistematización Intentar sistematizar sobre la Definiciones claras Me gustaría sistematizar sistematización de objeto, ámbitos experiencias junto con mi Como se planifica de análisis y institución una sistematización objetivos Profundizar y visitar un (pero recién con el Sobre objeto, proyecto donde ya se ejemplo del CIPCA) análisis temático. aplicó (se está aplicando) Algunos conceptos la sistematización de de sistematización experiencias Evaluación, auto- Complementando con evaluación e lecturas investigación 39 Sistematización de experiencias en proyectos de cooperación y desarrollo
  • 16.
    Anexo 1: Lista de Participantes Participantes No. Nombre y apellido Institución Lugar e-mail 1 Primitiva Baldiviezo CCIMCAT Tarija ccimcat@mail.cosett.com.bo 2 Mariana Hummel CCIMCAT Tarija mariannehummel@hotmail.com 3 Cornelia Virreira CERDET- DED Tarija virreira@cosett.com.bo 4 Marcelo Arandia CIPCA Chaco marandia@cipca.org.bo 5 Fernando Heredia CIPCA Charagua fheredia@cipca.org.bo 6 Francisco Dupret CIPCA- DED Chaco dupretfx@yahoo.com 7 Gunther Riebel DED Monteagudo diplo.gunnar@gmx.de 8 Gudrum Schula DED Monteagudo gudrum-schulz@gmx.de 9 Daniela Hirsch PRISA-DED Rurrenabaque danielahirsch@hotmail.com 10 Stefan Rybak APT- DED Tarija Stefanry2@web.de 11 Susanne Acebey Fundación Chaco sacebey@alamo.entelnet.bo Chaco-DED 12 Ludwig Kiefer Intercomunal- Tarija kiefer@cosett.com.bo DED 13 Anita Iris Garcia Intercomunal Tarija anairis2708@yahoo.es 14 Armando Perez Intercomunal Tarija intercom@mail.cosett.com.bo 15 Arnaldo Quiroga Intercomunal Tarija intercom@mail.cosett.com.bo 16 Fernando Barrientos Intercomunal Tarija intercom@mail.cosett.com.bo 17 Leandra Mamani Intercomunal Tarija leandramt12@hotmail.com 18 Lourdes Martinez Intercomunal Tarija mybeibi@hotmail.com 19 Ina Breiter PRONAR-DED Chaco catina@cidis.ws 20 Delfor Perales PRONAR Tarija - Facilitadores 1 Rubén Maldonado Fundación Cochabamba ruben@agrecolandes.org AGRECOL Andes 2 Jocelijn François Fundación Cochabamba Joky@agrecolandes.org AGRECOL Andes- DED 40 Sistematización de experiencias en proyectos de cooperación y desarrollo
  • 17.
    Anexo 2: Programa(ajustado) Día uno (martes, 30 de septiembre) 09:00 - 09:50 Presentación de participantes 09:50 - 10:00 Explicación del programa 10:00 - 10:20 Refrigerio 10:20 - 10:40 Aclaración de diferentes términos 10:40 - 11:00 Ronda de preguntas y respuestas 11:00 - 12:00 Sistematización: dilemas y desafíos 12:00 - 12:30 Percepciones y utilidades 12:30 - 14:00 Almuerzo 14:00 - 14:30 Enfoques de la sistematización de AGRECOL 14:30 - 17:00 Estudios de caso (trabajo en grupos) 16:40 - 17:00 Refrigerio 17:00 Presentación de documentos disponibles sobre el tema Día dos (miércoles, 1 de octubre) 09:00 - 10:30 Definición y complementariedad de conceptos (trabajo en grupos) 10:30 - 10:45 Refrigerio 10:45 - 11:15 Los pasos de la sistematización 11:15 - 12:00 Identificación de eje(s), objeto y objetivos 12:00 - 12:30 Presentación de un caso de un proceso de sistematización. 12:30 - 14:00 Almuerzo 14:00 - 16:00 Identificación de temas potenciales y definición del objeto para la sistematización, identificación de ejes por tema (trabajo en grupos) 16:00 - 16:20 Refrigerio 16:20 - 17:30 Plenaria y discusión Día tres (jueves, 2 de octubre) 08:30 - 10:00 Metodología y herramientas de la sistematización (con ejemplo). 10:00 - 10:20 Refrigerio 10:20 - 12:30 Elaboración de objeto, ámbitos de análisis, indicadores, herramientas y fuentes de información (trabajo en plenaria) 14:00 - 14:30 Evaluación del taller 12:30 - 14:00 Almuerzo y clausura 41 Sistematización de experiencias en proyectos de cooperación y desarrollo
  • 18.
    Anexo 3: Ejemplode aplicación del mapa mental Ejemplo ajustado de la ONG APO Mallku Ámbito: Acciones comunales Subtemas: Asociación de productores Ámbito: Otras organizaciones Intercambio de experiencias Subtemas: Actividades culturales Convenios con municipio Proyecto Yuyay Jap`ina Eje: Participación de la mujer Indicador: Papel de la Ámbito: Acciones institucionales mujer en el Subtemas: manejo de Micro riego carpas solares Carpas solares Forestación Herramientas: Fuentes de Entrevistas información: mujeres Observaciones Indicador: Papel de de los grupos la mujer en la Indicador: Papel comercialización Herramientas: Fuente de de la mujer en el entrevista información: manejo del vivero viverista 42 Sistematización de experiencias en proyectos de cooperación y desarrollo
  • 19.
    Anexo 4: Organizaciones/redesrelacionadas con el tema ALFORJA ALFORJA es una red de centros de educación popular de Centro América; impulsa desde 1984 la sistematización de sus integrantes. Coordinador es Oscar Jara; Perú (forma parte del Taller Permanente de Sistematización). Lista de organizaciones con experiencia en sistematización; biblioteca virtual con documentos sobre metodologías, experiencias y conceptos sobre sistematizaciones. Su página web es www.alforja.or.cr/sistem/ REPPOL Red de Educación Popular que integra ONG´s, autoridades municipales, organizaciones sociales y en general organizaciones de desarrollo. Está relacionada con CEAAL. Trabaja en la pedagogía pero también en el área de políticas públicas. Sus líneas de acción son socialización de experiencias, investigación, sistematización, construcción de propuestas, teorización, elaboración, formación, capacitación y asesoramiento. Su página web es www.chasque.net/reppol/ CAPA Los Centros de Atención Primaria Ambiental. Tiene su oficina en Santiago, Chile. Ofrece sistematizaciones de experiencias en manejo del medio ambiente. Más información en: www.geocities.com/RainForest/Andes/6289/sistemat.htm CEAAL Consejo de Educación de Adultos de América Latina. Cuenta con tres redes temáticas y dos grupos de trabajo, del cual uno es programa de sistematización. Este programa es coordinado por el Taller Permanente de Sistematización. Sus integrantes son de 21 países diferentes en Latino América que trabajan en la educación popular, transformación democrática, procesos de paz y derechos humanos. Su página web es www.ceaal.org CEDEAL Centro de Documentación Especializado en Educación de Adultos para América Latina. Tiene su oficina en México. Ofrece cursos y una biblioteca digital con el tema sistematización. Página web: www.atzimba.crefal.edu.mx/cedeal CIED Centro de Investigación, Educación y Desarrollo. Documentos de Sistematización e Impacto. www.ciedperu.org/publicaciones/frapublica.htm 43 Sistematización de experiencias en proyectos de cooperación y desarrollo
  • 20.
    Anexo 5: Presentaciónproceso de sistematización APO Mallku Mujeres en camino a su autogestión 1. Antecedentes La ONG APO Mallku trabaja en el Norte de Potosí, tiene como objetivos: Apoyar al mejoramiento agropecuario; Fortalecimiento de organizaciones locales; Mejor participación de la mujer; Fortalecimiento del proceso de paz entre los ayllus. La ONG tiene una experiencia exitosa con las mujeres del cabildo Muruq´u Marka con las que se ha logrado a través de diferentes actividades aumentar su autoestima y capacidad de autogestión. Para recuperar esta experiencia a través de un proceso de sistematización, piden el apoyo de la Fundación AGRECOL Andes. 2. Los actores Las mujeres del cabildo Muruq´u Marka. El equipo de APO Mallku. Otras organizaciones. Los facilitadores (en este caso AGRECOL). Se forma un equipo de sistematización de tres técnicos de APO Mallku (2 mujeres de las cuales una es de Muruq`u Marka) y dos mujeres de otros ayllus donde quieren ampliar el proyecto. Este equipo se responsabiliza de la sistematización en cuanto a la logística, la recolección de datos en el campo y de fuentes secundarias, etc. Los facilitadores se responsabilizan del acompañamiento a todo el proceso, apoyo en la formulación de la propuesta, elaboración de herramientas, apoyo en el análisis y reflexión de los datos, la elaboración del documento o otros materiales y apoyo en la formulación del seguimiento. 3. Período del proceso Septiembre 2002 1. Punto de partida Convenio Octubre 2002 2. Elaboración de la propuesta Herramientas Octubre hasta 3. Levantamiento de información Datos Febrero 2003 44 Sistematización de experiencias en proyectos de cooperación y desarrollo
  • 21.
    Febrero hasta 4. Reconstrucción, análisis y reflexión Visión compartida Abril 2003 del proceso vivido Hasta Mayo 2003 5. Punto de llegada Documento final y Seguimiento Total: más o menos 8 ½ meses. Ojo: mucho depende de la disponibilidad de tiempo por parte de la organización y los agricultores (mucha demora en la época de la siembra). 4. El proceso en fases 4.1 Fase 1: Punto de partida Acercamiento: Con mujeres del cabildo Muruq`u Marka. Con APO Mallku. Consenso acerca de: Concepto de sistematización compartida. Contenido del proceso a sistematizar. Forma de coordinar. Formación del equipo de sistematización. 4.2 Fase 2: Elaboración de la propuesta Eje principal: “Se ha generado una mayor participación de las mujeres en la sociedad fruto de su autoestima”. Objetivos: Nuevas estrategias para trabajar con mujeres; Ampliación del proyecto; Documento de presentación. Beneficiarios: Mujeres (actividades más dirigidas a sus necesidades); APO Mallku (pautas para mejorar sus actividades); Otros ayllus (ampliación del proyecto). Ámbitos de análisis: Acciones institucionales (por ej. Forestería, carpas solares); Acciones comunales y de los ayllus (por ej. Reuniones comunales); Acciones de otras instituciones (por ej. Alfabetización); 45 Sistematización de experiencias en proyectos de cooperación y desarrollo
  • 22.
    Otras influencias (porej. Sectas religiosas). Herramientas Fuentes de información Entrevistas Radio PIO XII, Hombres y mujeres líderes, familias beneficiadas. Discusiones grupales Familias beneficiadas. Observación directa Reuniones comunales. Inventario de estadísticas Yuyay Jap`ina (alfabetización); Centro de Salud y Defensoría del Pueblo. Análisis de documentos Documentos de APO Mallku. Elaboración del plan de trabajo con responsables, plazo, lugar, etc. 4.3 Fase 3: Levantamiento de información Consiste de: Trabajo en el campo Mediante el equipo de sistematización, aplicando las herramientas que fueron elaboradas durante la elaboración de la propuesta. Siempre se necesita seguimiento para ajustar las herramientas a la realidad del campo y las necesidades del equipo de sistematización (por ejemplo, decidieron ya no anotar las respuestas de las entrevistas pero grabarlas). Análisis de documentos A través de una matriz que ayudó analizar sistemáticamente los documentos, el equipo de sistematización se ocupó del análisis de los informes, evaluaciones, planificaciones, etc. de APO Mallku. 4.4 Fase 4: Reconstrucción, análisis y reflexión de fondo del proceso vivido Taller de profundización de información Mediante la aplicación de varias herramientas, entre ellas el río de la vida, se profundiza la información que ha recolectado el equipo de sistematización. Taller de reconstrucción, análisis y reflexión En talleres con las mujeres de Muruq`u Marka y el equipo de APO Mallku, se construye una visión histórica sobre el proceso, analizándola desde diferentes enfoques. Herramientas: dibujos; antes, ahora, sueño; preguntas claves para la discusión. 46 Sistematización de experiencias en proyectos de cooperación y desarrollo
  • 23.
    4.5 Fase 5: Punto de llegada Borrador del documento. Taller de retroalimentación. Elaboración del documento final, incorporando los comentarios de las mujeres de Muruq`u Marka y del equipo de APO Mallku. Formulación del seguimiento: Mejorar actividades actuales con las mujeres; Elaborar material que visualiza el proceso de sistematización, con fotos y texto en quechua, para las mujeres. Presentar la experiencia de las mujeres a otras organizaciones para lograr su apoyo financiero en la ampliación del proyecto. Ampliación del proyecto hacia a otros ayllus. 5. Resultados Formulación de tres fases en el desarrollo de la experiencia: 1. Desarrollo de actividades dentro del hogar, ámbito de mayor influencia de las mujeres (1997- 1999). 2. Desarrollo de actividades productivas: la mujer consolida su influencia en ámbitos productivos (1999- 2001). 3. Fortalecimiento de las organizaciones de las mujeres: las mujeres empiezan a autogestionarse (2001- 2003). Lecciones aprendidas: (adaptadas) Las organizaciones de mujeres brindan un espacio de auto desarrollo. La capacitación y el fortalecimiento de las organizaciones de mujeres aportan al desarrollo sostenible de toda la comunidad. Se logró una mayor autoestima de la mujer a través de un proceso que contiene tres fases: enfoque en actividades en el hogar, enfoque en actividades productivas y enfoque en actividades socio organizativas. Planificar en base a distribución real del trabajo productivo. La participación en procesos educativos aumenta la autoestima. Partir desde las necesidades y demandas de las mujeres. Consensuar y coordinar con hombres y mujeres. 47 Sistematización de experiencias en proyectos de cooperación y desarrollo