CALCULO	DE	DEMANDAS	
MATERIA:	INSTALCIONES	ELECTRICAS	INDUSTRIALES	I																																																																																																																							UMSS	
MAMANI	CALLISAYA	ANGEL	RODRIGO 
Demanda: Es la carga en las terminales receptoras, tomada como valor medio en un intervalo de tiempo determinado; por
lo tanto, hablar de demanda carece de sentido si no se explicita dicho intervalo. Se expresa en kW, kVA o Amperes.
Es necesario determinar la demanda, con el objetivo de dimensionaran las instalaciones de enlace (acometidas) y la
potencia del transformador
CALCULO ELECTRICO
DETERMINACION DE LA DEMANDA
 Considerar la industria representada en la figura, en la que se tienen una serie de cargas con las siguientes
características:
M1 = M2 = M3 = 30 [cv], IV polos, 380 [V]; M4 = 100 [cv], IV polos, 220 [V]
M5 = 100 [cv], IV polos, 220 [V] opera a 3
4 de carga; M6 = 50 CV, IV polos, 220 V
Determinar las demandas en los diferentes tableros CCM1, CCM2, CCM3 y TGF, y especificar los transformadores de las
subestaciones.
Calculo de la demanda en el CCM1 𝐷
Demanda de motores individuales
M3 = 30 [cv], IV polos, 380 [V];
D
Fu ∗ Pn (CV)*0,736 (
kw
CV
)
η ∗ cosθ
Donde:
Fu = factor de utilización del motor (Tabla1.4)
Pn = Potencia nominal del motor (dato)
CALCULO	DE	DEMANDAS	
MATERIA:	INSTALCIONES	ELECTRICAS	INDUSTRIALES	I																																																																																																																							UMSS	
MAMANI	CALLISAYA	ANGEL	RODRIGO 
0,736 factor de conversión de CV a kW
η= rendimiento del motor (Tabla 5.3)
cosθ= factor de potencia del motor (Tabla 5.3)
𝐷
, ∗ (CV)*0,736 ( )
, ∗ ,
= 25,12 kVA
M1 = M2 = M3 = 30 [cv], IV polos, 380 [V]
Entonces: 𝐷 =𝐷 =𝐷
Cálculo de la demanda en el CCM1 𝑫 𝑪𝑪𝑴𝟏
Se obtiene sumando las demandas individuales de los aparatos (motores), y se multiplica el resultado por el respectivo
factor de simultaneidad entre los aparatos considerados (motores).
D = 𝐹 * ∑ 𝐷 +𝐷 +𝐷 ) = 0,8 * (25,12+ 25,12+ 25,12) = 60,29 kVA
Fs=0,8
CALCULO	DE	DEMANDAS	
MATERIA:	INSTALCIONES	ELECTRICAS	INDUSTRIALES	I																																																																																																																							UMSS	
MAMANI	CALLISAYA	ANGEL	RODRIGO 
Se debería interpolar, pero el valor correspondiente al Fs para 3 motores de 30 CV es 0,8, puesto que los limites superior e
inferior es el mismo
Cálculo de la demanda en el CCM1 𝑫 𝑪𝑪𝑴𝟐
Demanda de motores individuales
M4 = 100 [cv], IV polos, 220 [V]
D
Fu ∗ Pn (CV)*0,736 (
kw
CV
)
η ∗ cosθ
D
, ∗ (CV)*0,736 ( )
, ∗ ,
= 80 kVA
M5 = 100 [cv], IV polos, 220 [V] opera a 𝟑
𝟒 de carga
Nota: ¿Se tiene alguna particularidad en el M5?
El M5 tiene los mismos datos que el M4, con la particularidad de que el M5 trabaja a ¾ de carga
¿Como afecta esto?
El estado de carga afecta en rendimiento (η) considerando “perdidas” y el factor de potencia (cosθ) considerando
“reactivo”, para eso tenemos las siguientes tablas, donde podemos observar que el subíndice 𝟒
𝟒 me indica = plena carga
Entonces solo va afectar en ejercicios correspondientes a bancos de capacitores
No afecta en ejercicios correspondientes a Demandas (caso de este ejercicio), por tanto
D
, ∗ (CV)*0,736 ( )
, ∗ ,
= 80 kVA
Cálculo de la demanda en el CCM3 𝑫 𝑪𝑪𝑴𝟑
D = 𝐹 * ∑ 𝐷 +𝐷 ) = 0,9 * (80+80) = 144 kVA
Cálculo de la demanda en el CCM2 𝑫 𝑪𝑪𝑴𝟐
Demanda de motores individuales
M6 = 50 CV, IV polos, 220 V
CALCULO	DE	DEMANDAS	
MATERIA:	INSTALCIONES	ELECTRICAS	INDUSTRIALES	I																																																																																																																							UMSS	
MAMANI	CALLISAYA	ANGEL	RODRIGO 
D
Fu ∗ Pn (CV)*0,736 (
kw
CV
)
η ∗ cosθ
D
, ∗ (CV)*0,736 ( )
, ∗ ,
= 40,46 kVA
Cálculo de la demanda en el CCM2 𝑫 𝑪𝑪𝑴𝟐
D = D + D = 144 + 40,46 = 184,46 kVA
Cálculo de la demanda del TR2 𝑫 𝑻𝑹𝟐
D =D =184,46 kVA
Como referencia tomamos la demanda del TR2 (D ), elegimos un transformador adecuado para nuestra instalación
eléctrica industrial, de no haber el valor, elegimos uno por exceso (inmediato superior)
Nota: Esta tabla 4,2 es para transformadores reductores MT-BT, caso del TR1 13,8 kV a 380 V
CALCULO	DE	DEMANDAS	
MATERIA:	INSTALCIONES	ELECTRICAS	INDUSTRIALES	I																																																																																																																							UMSS	
MAMANI	CALLISAYA	ANGEL	RODRIGO 
Nosotros queremos especificar el TR2, usamos la tabla 4,3 para transformadores reductores BT-BT 380V a 220 V
Especificación del transformador (TR2)
TR
TR2
MARCA: SIEMENS
TIPO: SUMERGIDO EN ACEITE O SECO
REFRIGERACION: ONAN O ONAF
FASES: TRIFASICO
POTENCIA: 500 Kva
FRECUENCIA: 50 Hz
TENSION PRIMARIA: 13.8 Kv
TENSION SECUNDARIA: 0,38/0,22 kV
GRUPO DE CONEXIÓN: DYn5
IMPEDANCIA PORCENTUAL: 4,5%
SERVICIO: CONTINUO
MONTAJE: INTERPERIE O BAJO TECHO
ALTURA DE MONTAJE: 3000 MSNM
 
SIEMENS
SECO
TRIFASICO
200 Kva
50 Hz
Vp = 380 V
Vs = 220 V
-
3,5%
-
-
-
CALCULO	DE	DEMANDAS	
MATERIA:	INSTALCIONES	ELECTRICAS	INDUSTRIALES	I																																																																																																																							UMSS	
MAMANI	CALLISAYA	ANGEL	RODRIGO 
Cálculo de la demanda del horno 𝑫 𝑯
𝐷 =𝐹 *PnH= 1*50= 50 Kva
Nota: Toda la energía eléctrica que recibe el horno se transforma en calor, por ello el rendimiento (η=100%)
Como la potencia del horno ya está dada en kw, no se debe hacer ninguna transformación
Cálculo de la demanda en el TGF 𝑫 𝑻𝑮𝑭
D = D + S +𝐷 = 60,21+200+50= 310,21 kVA
Especificación del transformador (TR1)
TR1
SIEMENS
SUMERGIDO EN ACEITE
TRIFASICO
500 Kva
50 Hz
Vp = 13,8 kV
Vs = 0,38/0,22 kV
-
4,5%
-
-
-
CALCULO	DE	DEMANDAS	
MATERIA:	INSTALCIONES	ELECTRICAS	INDUSTRIALES	I																																																																																																																							UMSS	
MAMANI	CALLISAYA	ANGEL	RODRIGO 
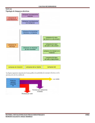
NOTAS:
Tipología de lámparas eléctricas
CALCULO	DE	DEMANDAS	
MATERIA:	INSTALCIONES	ELECTRICAS	INDUSTRIALES	I																																																																																																																							UMSS	
MAMANI	CALLISAYA	ANGEL	RODRIGO 
Cargas para Iluminación:
CALCULO	DE	DEMANDAS	
MATERIA:	INSTALCIONES	ELECTRICAS	INDUSTRIALES	I																																																																																																																							UMSS	
MAMANI	CALLISAYA	ANGEL	RODRIGO 
Potencia instalada de iluminación
La potencia total del circuito de iluminación, estará determinada a partir de los cálculos luminotécnicos respectivos
(Método de los Lúmenes o Cavidades Zonales), de acuerdo con los niveles de iluminación prescritos por cada tipo de
ambiente, tipo de iluminación, tipo de luminaria, tipo de fuente de luz, etc.
En instalaciones domiciliarias y en ambientes de dimensiones reducidas donde no se realicen tareas visuales severas, se
puede obviar un proyecto formal de iluminación. En éste caso debe cumplirse:
- El tipo de lámpara y de luminaria debe ser elegido a criterio.
- Los puntos de luz deben disponerse en el local tratando de obtener la iluminación más uniforme posible.
- Para efectos de estimación de las potencias nominales instaladas en circuitos de iluminación en instalaciones
domiciliarias, se puede utilizar como base los valores de densidad de carga de la siguiente tabla: 
CALCULO	DE	DEMANDAS	
MATERIA:	INSTALCIONES	ELECTRICAS	INDUSTRIALES	I																																																																																																																							UMSS	
MAMANI	CALLISAYA	ANGEL	RODRIGO 
Para las luminarias fijas de iluminación incandescente, la potencia debe tomarse igual a la suma de las potencias
nominales de las lámparas:
- En ambientes con una superficie de hasta 6 m2 se debe considerar como mínimo una potencia de 60 W por punto de
iluminación incandescente
- Para ambientes con una superficie entre 6 m2 a 15 m2 se debe considerar como mínimo de 100 W por punto de
iluminación incandescente.
Para las luminarias fijas de iluminación con lámparas de descarga (Fluorescentes), la potencia debe considerar la potencia
nominal de la lámpara y los accesorios a partir de los datos del fabricante. Si no se conocen datos precisos, la potencia
nominal de las luminarias debe tenerse como mínimo 1.8 veces la potencia nominal de la lámpara en vatios.
Demandas máximas
a) La potencia instalada de iluminación y tomacorrientes se afectarán de los siguientes factores de
demanda (ver Tabla 1.3). 
Factor de demanda: Es la razón entre la demanda máxima y su carga total instalada en un lapso de tiempo (t). El factor
de demanda generalmente es menor que uno, y sólo es igual a la unidad cuando todos los aparatos conectados a la carga
están absorbiendo su potencia nominal.
Carga: El término carga, en el lenguaje habitual de la electrotécnica, puede tener varias acepciones:
• Conjunto de valores eléctricos que caracterizan la
solicitación a que está sometido un equipamiento eléctrico (transformador, máquina, etc.).
• Equipamiento eléctrico que absorbe potencia.
• Potencia (o corriente) transferida por un equipamiento eléctrico.
• Potencia instalada.
CALCULO	DE	DEMANDAS	
MATERIA:	INSTALCIONES	ELECTRICAS	INDUSTRIALES	I																																																																																																																							UMSS	
MAMANI	CALLISAYA	ANGEL	RODRIGO 
Ejercicios:
CALCULO	DE	DEMANDAS	
MATERIA:	INSTALCIONES	ELECTRICAS	INDUSTRIALES	I																																																																																																																							UMSS	
MAMANI	CALLISAYA	ANGEL	RODRIGO 

Calculo de demandas

  • 1.
    CALCULO DE DEMANDAS MATERIA: INSTALCIONES ELECTRICAS INDUSTRIALES I UMSS MAMANI CALLISAYA ANGEL RODRIGO  Demanda: Es lacarga en las terminales receptoras, tomada como valor medio en un intervalo de tiempo determinado; por lo tanto, hablar de demanda carece de sentido si no se explicita dicho intervalo. Se expresa en kW, kVA o Amperes. Es necesario determinar la demanda, con el objetivo de dimensionaran las instalaciones de enlace (acometidas) y la potencia del transformador CALCULO ELECTRICO DETERMINACION DE LA DEMANDA  Considerar la industria representada en la figura, en la que se tienen una serie de cargas con las siguientes características: M1 = M2 = M3 = 30 [cv], IV polos, 380 [V]; M4 = 100 [cv], IV polos, 220 [V] M5 = 100 [cv], IV polos, 220 [V] opera a 3 4 de carga; M6 = 50 CV, IV polos, 220 V Determinar las demandas en los diferentes tableros CCM1, CCM2, CCM3 y TGF, y especificar los transformadores de las subestaciones. Calculo de la demanda en el CCM1 𝐷 Demanda de motores individuales M3 = 30 [cv], IV polos, 380 [V]; D Fu ∗ Pn (CV)*0,736 ( kw CV ) η ∗ cosθ Donde: Fu = factor de utilización del motor (Tabla1.4) Pn = Potencia nominal del motor (dato)
  • 2.
    CALCULO DE DEMANDAS MATERIA: INSTALCIONES ELECTRICAS INDUSTRIALES I UMSS MAMANI CALLISAYA ANGEL RODRIGO  0,736 factor deconversión de CV a kW η= rendimiento del motor (Tabla 5.3) cosθ= factor de potencia del motor (Tabla 5.3) 𝐷 , ∗ (CV)*0,736 ( ) , ∗ , = 25,12 kVA M1 = M2 = M3 = 30 [cv], IV polos, 380 [V] Entonces: 𝐷 =𝐷 =𝐷 Cálculo de la demanda en el CCM1 𝑫 𝑪𝑪𝑴𝟏 Se obtiene sumando las demandas individuales de los aparatos (motores), y se multiplica el resultado por el respectivo factor de simultaneidad entre los aparatos considerados (motores). D = 𝐹 * ∑ 𝐷 +𝐷 +𝐷 ) = 0,8 * (25,12+ 25,12+ 25,12) = 60,29 kVA Fs=0,8
  • 3.
    CALCULO DE DEMANDAS MATERIA: INSTALCIONES ELECTRICAS INDUSTRIALES I UMSS MAMANI CALLISAYA ANGEL RODRIGO  Se debería interpolar,pero el valor correspondiente al Fs para 3 motores de 30 CV es 0,8, puesto que los limites superior e inferior es el mismo Cálculo de la demanda en el CCM1 𝑫 𝑪𝑪𝑴𝟐 Demanda de motores individuales M4 = 100 [cv], IV polos, 220 [V] D Fu ∗ Pn (CV)*0,736 ( kw CV ) η ∗ cosθ D , ∗ (CV)*0,736 ( ) , ∗ , = 80 kVA M5 = 100 [cv], IV polos, 220 [V] opera a 𝟑 𝟒 de carga Nota: ¿Se tiene alguna particularidad en el M5? El M5 tiene los mismos datos que el M4, con la particularidad de que el M5 trabaja a ¾ de carga ¿Como afecta esto? El estado de carga afecta en rendimiento (η) considerando “perdidas” y el factor de potencia (cosθ) considerando “reactivo”, para eso tenemos las siguientes tablas, donde podemos observar que el subíndice 𝟒 𝟒 me indica = plena carga Entonces solo va afectar en ejercicios correspondientes a bancos de capacitores No afecta en ejercicios correspondientes a Demandas (caso de este ejercicio), por tanto D , ∗ (CV)*0,736 ( ) , ∗ , = 80 kVA Cálculo de la demanda en el CCM3 𝑫 𝑪𝑪𝑴𝟑 D = 𝐹 * ∑ 𝐷 +𝐷 ) = 0,9 * (80+80) = 144 kVA Cálculo de la demanda en el CCM2 𝑫 𝑪𝑪𝑴𝟐 Demanda de motores individuales M6 = 50 CV, IV polos, 220 V
  • 4.
    CALCULO DE DEMANDAS MATERIA: INSTALCIONES ELECTRICAS INDUSTRIALES I UMSS MAMANI CALLISAYA ANGEL RODRIGO  D Fu ∗ Pn(CV)*0,736 ( kw CV ) η ∗ cosθ D , ∗ (CV)*0,736 ( ) , ∗ , = 40,46 kVA Cálculo de la demanda en el CCM2 𝑫 𝑪𝑪𝑴𝟐 D = D + D = 144 + 40,46 = 184,46 kVA Cálculo de la demanda del TR2 𝑫 𝑻𝑹𝟐 D =D =184,46 kVA Como referencia tomamos la demanda del TR2 (D ), elegimos un transformador adecuado para nuestra instalación eléctrica industrial, de no haber el valor, elegimos uno por exceso (inmediato superior) Nota: Esta tabla 4,2 es para transformadores reductores MT-BT, caso del TR1 13,8 kV a 380 V
  • 5.
    CALCULO DE DEMANDAS MATERIA: INSTALCIONES ELECTRICAS INDUSTRIALES I UMSS MAMANI CALLISAYA ANGEL RODRIGO  Nosotros queremos especificarel TR2, usamos la tabla 4,3 para transformadores reductores BT-BT 380V a 220 V Especificación del transformador (TR2) TR TR2 MARCA: SIEMENS TIPO: SUMERGIDO EN ACEITE O SECO REFRIGERACION: ONAN O ONAF FASES: TRIFASICO POTENCIA: 500 Kva FRECUENCIA: 50 Hz TENSION PRIMARIA: 13.8 Kv TENSION SECUNDARIA: 0,38/0,22 kV GRUPO DE CONEXIÓN: DYn5 IMPEDANCIA PORCENTUAL: 4,5% SERVICIO: CONTINUO MONTAJE: INTERPERIE O BAJO TECHO ALTURA DE MONTAJE: 3000 MSNM   SIEMENS SECO TRIFASICO 200 Kva 50 Hz Vp = 380 V Vs = 220 V - 3,5% - - -
  • 6.
    CALCULO DE DEMANDAS MATERIA: INSTALCIONES ELECTRICAS INDUSTRIALES I UMSS MAMANI CALLISAYA ANGEL RODRIGO  Cálculo de lademanda del horno 𝑫 𝑯 𝐷 =𝐹 *PnH= 1*50= 50 Kva Nota: Toda la energía eléctrica que recibe el horno se transforma en calor, por ello el rendimiento (η=100%) Como la potencia del horno ya está dada en kw, no se debe hacer ninguna transformación Cálculo de la demanda en el TGF 𝑫 𝑻𝑮𝑭 D = D + S +𝐷 = 60,21+200+50= 310,21 kVA Especificación del transformador (TR1) TR1 SIEMENS SUMERGIDO EN ACEITE TRIFASICO 500 Kva 50 Hz Vp = 13,8 kV Vs = 0,38/0,22 kV - 4,5% - - -
  • 7.
  • 8.
  • 9.
    CALCULO DE DEMANDAS MATERIA: INSTALCIONES ELECTRICAS INDUSTRIALES I UMSS MAMANI CALLISAYA ANGEL RODRIGO  Potencia instalada deiluminación La potencia total del circuito de iluminación, estará determinada a partir de los cálculos luminotécnicos respectivos (Método de los Lúmenes o Cavidades Zonales), de acuerdo con los niveles de iluminación prescritos por cada tipo de ambiente, tipo de iluminación, tipo de luminaria, tipo de fuente de luz, etc. En instalaciones domiciliarias y en ambientes de dimensiones reducidas donde no se realicen tareas visuales severas, se puede obviar un proyecto formal de iluminación. En éste caso debe cumplirse: - El tipo de lámpara y de luminaria debe ser elegido a criterio. - Los puntos de luz deben disponerse en el local tratando de obtener la iluminación más uniforme posible. - Para efectos de estimación de las potencias nominales instaladas en circuitos de iluminación en instalaciones domiciliarias, se puede utilizar como base los valores de densidad de carga de la siguiente tabla: 
  • 10.
    CALCULO DE DEMANDAS MATERIA: INSTALCIONES ELECTRICAS INDUSTRIALES I UMSS MAMANI CALLISAYA ANGEL RODRIGO  Para las luminariasfijas de iluminación incandescente, la potencia debe tomarse igual a la suma de las potencias nominales de las lámparas: - En ambientes con una superficie de hasta 6 m2 se debe considerar como mínimo una potencia de 60 W por punto de iluminación incandescente - Para ambientes con una superficie entre 6 m2 a 15 m2 se debe considerar como mínimo de 100 W por punto de iluminación incandescente. Para las luminarias fijas de iluminación con lámparas de descarga (Fluorescentes), la potencia debe considerar la potencia nominal de la lámpara y los accesorios a partir de los datos del fabricante. Si no se conocen datos precisos, la potencia nominal de las luminarias debe tenerse como mínimo 1.8 veces la potencia nominal de la lámpara en vatios. Demandas máximas a) La potencia instalada de iluminación y tomacorrientes se afectarán de los siguientes factores de demanda (ver Tabla 1.3).  Factor de demanda: Es la razón entre la demanda máxima y su carga total instalada en un lapso de tiempo (t). El factor de demanda generalmente es menor que uno, y sólo es igual a la unidad cuando todos los aparatos conectados a la carga están absorbiendo su potencia nominal. Carga: El término carga, en el lenguaje habitual de la electrotécnica, puede tener varias acepciones: • Conjunto de valores eléctricos que caracterizan la solicitación a que está sometido un equipamiento eléctrico (transformador, máquina, etc.). • Equipamiento eléctrico que absorbe potencia. • Potencia (o corriente) transferida por un equipamiento eléctrico. • Potencia instalada.
  • 11.
  • 12.