Incrustar presentación
Descargar como DOCX, PPTX




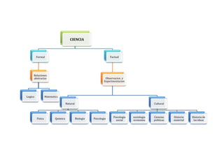
El documento presenta tres clasificaciones de la ciencia propuestas por diferentes autores: 1) Bunge clasifica la ciencia en ciencia factual y ciencia formal dependiendo de si estudian procesos naturales/sociales o procesos lógicos y matemáticos. 2) Tillic clasifica la ciencia en ciencias del pensamiento, ciencias reales y ciencias espirituales o normativas dependiendo del objeto de estudio. 3) Messer clasifica la ciencia en ciencias ideales y ciencias reales, asimilando las ideales a las ciencias formales



