1
ADMINISTRACIÓN
ADMINISTRACIÓN
2
ADMINISTRACIÓN
Índice
Índice.................................................................................................................................... 2
Diseño y estructura………………………………………………………………………………….3
Capítulo 1: Las Organizaciones y la Administración ........................................................ 4
1. Las Organizaciones ....................................................................................................... 5
2. Las Empresas .............................................................................................................. 15
3. La Administración ........................................................................................................ 23
4. Historia de la Administración ....................................................................................... 28
Capítulo 2: Proceso Administrativo: Planeación y Control ............................................ 33
1. Fundamentos de la Planeación .................................................................................... 34
2. La Administración Estratégica ...................................................................................... 38
3. El Control ..................................................................................................................... 45
Capítulo 3: Proceso Administrativo: Organización......................................................... 52
1. Estructura y Diseño Organizacional.............................................................................. 53
2. Elementos del Diseño Organizacional ......................................................................... 54
3. Diseños Organizacionales ........................................................................................... 59
Capítulo 4: Proceso Administrativo: Dirección ............................................................... 64
1. La Comunicación ......................................................................................................... 65
2. La Motivación .............................................................................................................. 69
3. El Liderazgo ................................................................................................................ 74
Bibliografía......................................................................................................................... 81
3
ADMINISTRACIÓN
Metas de Comprensión
En ADMINISTRACIÓN, se espera que los estudiantes sean capaces de:
 Ingresar al mundo de la gestión desde una visión sistémica e integral de la
organización.
 Comprender el proceso administrativo como una de las funciones básicas de la
Administración.
 Desarrollar habilidades y capacidades profesionales para trabajar en organizaciones
concretas, negociando y resolviendo situaciones problemáticas.
 Identificar el proceso administrativo como herramientas de gestión.
Guía Iconográfica
El diseño que presentamos en cada capítulo de esta colección, se organizará con las
siguientes herramientas que facilitarán la comprensión y el entrenamiento para el
aprendizaje y evaluación.
Lecturas
Videos temáticos
Actividades
Autoevaluación
Enero, 2022
4
ADMINISTRACIÓN
CAPÍTULO 1
LAS
ORGANIZACIONES Y
LA ADMINISTRACIÓN
Objetivos
 Reconocer la importancia de las
organizaciones como medios eficaces
para la satisfacción de las
necesidades humanas.
 Modelizar los elementos de las
organizaciones,
 Reconocer la importancia de las
funciones del administrador en las
organizaciones.
5
ADMINISTRACIÓN
1. Las Organizaciones
1.1 Concepto e Importancia
 Concepto
Podemos decir que las Organizaciones son grupos de individuos, en los cuales cada uno de
ellos está motivado en sus acciones por el logro de deseos y objetivos, individuales o
colectivos. Desde el punto de vista de la Administración podríamos definirla, como:
De esta definición, se desprende:
→ es un sistema social porque está constituida por un conjunto de personas cuyas
actividades se relacionan entre sí para lograr objetivos.
→ cada individuo desempeña un rol indispensable para que el sistema subsista.
→ la organización siempre tiene un propósito, que a veces puede ser claro y en otras
no tanto.
 Importancia
Las organizaciones son, tal vez, uno de los elementos más comunes de la vida cotidiana de
nuestra sociedad. Nosotros estamos en permanente contacto con organizaciones.
Es así que si uno quisiera entender su importancia y el rol que ellas ocupan no hay nada
más ilustrativo que nombrar algunos ejemplos, como lo son las obras sociales, los clubes y
hospitales, las sociedades de fomento, las cárceles, los teatros, las bibliotecas, el ejército,
las iglesias, las escuelas y facultades; así como grandes empresas como Mc Donald’s,
Ferrari, M&M, IBM, e incluso otras no tan grandes como pueden ser una verdulería, una
carnicería, una farmacia o la panadería del barrio.
Estos ejemplos nos muestran que esta materia no es algo abstracto, sino que va a analizar
elementos que son parte de nuestras vidas y que influyen en nuestros pensamientos,
cultura, ideologías, así como también en múltiples decisiones diarias, como pueden ser a
dónde salir para entretenerse, con quiénes, hasta qué hora, con qué ropa, etc.
Organización
Es un sistema social compuesto por personas que
trabajan juntas de forma coordinada para alcanzar sus
objetivos.
6
ADMINISTRACIÓN
Las organizaciones son tan antiguas como la historia de la humanidad, ya que, a través del
tiempo, los hombres se han unido entre sí para alcanzar objetivos comunes, desde las más
simples como las tribus, hasta la formación actual de organizaciones complejas.
Siempre se ha logrado “organización” cuando los individuos han adoptado creencias y
metas colectivas, haciéndolas suyas, o bien, cuando han acordado actuar según creencias y
metas organizacionales como si fuesen propias.
En la actualidad, las organizaciones son consideradas el medio más eficaz, concebido hasta
a ahora, para agrupar los esfuerzos de los miembros y canalizarlos de manera que sean
medios productivos de satisfacción de necesidades.
Actividad N° 1
1. Respondan las siguientes preguntas
a) ¿Cualquier grupo de personas reunidas es una Organización? ¿Por qué?
b) ¿Tu escuela cumple con las Características de una organización? Fundamenten.
1.2 Elementos de las Organizaciones
 Introducción
No hay una organización igual a otra. Cada una de ellas tiene características, cultura,
metodologías, fines, estructuras diferentes. Sin embargo, se puede decir que todas
comparten algunos elementos que son propios de las organizaciones: los recursos con que
cuentan. Los describimos a continuación:
→ Objetivos
→ Metas
→ Recursos Humanos
→ Recursos Materiales
→ Información
 Objetivos
Los Objetivos son los fines hacia los cuales se encamina la actividad de la organización.
 Metas
Las Metas son fines específicos, expresados en forma cuantitativa.
7
ADMINISTRACIÓN
 Recursos Humanos
Son las personas o grupos de personas que trabajan en la organización y
se relacionan entre sí, aportando su esfuerzo físico e intelectual, así como
sus valores, ideas y conocimientos.
En la actualidad, se considera que es uno de los recursos más importantes
(sino el más importante) que posee una organización. La administración de los recursos
humanos es una de las áreas de mayor estudio. Incluye aspectos como la motivación,
retención, incentivos, capacitación, etcétera.
 Recursos Materiales
Son los medios físicos, naturales y financieros que utiliza la organización para alcanzar los
fines propuestos.
→ Recursos Físicos: Son las materias primas, maquinarias, herramientas, vehículos,
computadoras, etc.
→ Recursos naturales y energéticos: Son la tierra, el aire, el agua, la luz solar,
combustibles y energía eléctrica, luz solar, etc. con que pueda contar la
organización.
Las organizaciones están tendiendo a un modelo organizacional de Green Office, un
modelo cuyo objetivo es reducir las emisiones de dióxido de carbono y la huella
ecológica que dejan las oficinas. Green Office conduce a los empleados de una
oficina a trabajar en un medio ambiente más agradable, mejora la conciencia por el
medio ambiente y lleva a una reducción de costos. La aplicación de este programa
beneficiará tanto a la organización como al medio ambiente.
→ Recursos Financieros: Son el dinero, los préstamos, las acciones, títulos, bonos, etc.
 Información
Son los recursos que genera la mente humana, apoyados o no por el uso de la tecnología.
La información es fundamental para la toma de decisiones. Por ejemplo, el sistema contable,
los informes de producción, las evaluaciones de los recursos humanos, los informes de
precios y características de productos competidores de los nuestros, etc.
8
ADMINISTRACIÓN
Elementos que caracterizan a una organización
Hospitales Escuelas privadas
Objetivos
Atender la salud de la comunidad. Brindar educación primaria y
secundaria.
Metas
200 consultas diarias en la guardia. 30 alumnos promedio por cada
curso y un 90% de promoción.
Recursos
humanos
Médicos, enfermeras,
administrativos.
Docentes, administrativos,
maestranza.
Recursos
materiales
Presupuesto anual, edificio,
equipos, computadoras.
Cuotas, edificios, muebles,
instalaciones.
Información
Cantidad de pacientes atendidos,
informe de evolución de pacientes
internados, publicaciones de
avances en medicina.
Asistencia de los alumnos y
personal, cuotas pagadas y
calendario escolar, resoluciones
ministeriales.
Actividad N° 2
1. Identifiquen los elementos de un SUPERMERCADO. Para realizar la actividad
tomen como modelo el cuadro de "elementos que caracterizan a las organizaciones”.
2. Investiguen sobre tres organizaciones antiguas en tu ciudad. Identifiquen los
componentes que tienen en la actualidad.
1.3 Clasificación de Organizaciones
 Introducción
Las organizaciones pueden clasificarse según diferentes criterios, en esta materia nos
enfocaremos en dos de ellas:
→ Según la estructura
→ Según el objetivo
→ Según la actitud frente a los cambios
9
ADMINISTRACIÓN
 Según la Estructura
→ Formales: son aquellas cuyas actividades se distribuyen de acuerdo con áreas de
responsabilidad, sobre las cuales se ejerce autoridad claramente definida, y están
coordinadas hacia el logro de objetivos precisos.
→ Informales: no tiene fines explícitos, y sus propósitos por lo general son los de la
sociabilidad, perdurar la cultura de un grupo, trasmitir tradiciones y valores, etc.
 Según el Objetivo
→ Con fines de lucro: aquellas que tiene ánimo de obtener ganancias.
→ Sin fines de lucro: son las que tienen fines sociales, pueden ser políticas, religiosas,
educativas.
 Según la actitud frente a los cambios
→ Rígidas: tiene una estructura impermeable a cambios que se producen en el contexto
social en el que interactúan.
→ Flexibles: se adaptan en forma espontánea a los cambios producidos en el contexto
social en que se desarrollan.
Actividad N° 3
1. Clasifiquen cada una de las siguientes organizaciones (utilicen los tres
criterios):
a) Grupo de jóvenes reunidos con el fin de difundir un mensaje de una Iglesia.
b) Grupo de jóvenes que, reunidos en comisión, realizan diferentes actividades para
recaudar fondos para su viaje de egresados.
c) Grupo de trabajadores que, reunidos dentro del departamento de una empresa,
se dedican al control de calidad de los productos ya elaborados.
d) Grupo de vecinos reunidos en una asociación de fomento de actividades
barriales.
e) Grupo de jefes de distintas secciones de un hipermercado que, reunidos,
deliberan acerca de faltantes de mercaderías en las góndolas.
10
ADMINISTRACIÓN
1.4 La Organización y su contexto
 Introducción
En la teoría de las organizaciones, el medio ambiente o entorno es aquello que se encuentra
fuera de la organización y que la rodea y/o afecta.
La organización interactúa con diferentes elementos del entorno. Estos elementos, de forma
directa o indirecta, influyen sobre las organizaciones.
Encontramos dos entornos:
→ Entorno Inmediato (fuerzas directas): Hay un entorno inmediato a la organización,
que interactúa con ella y la afecta directamente.
→ Entorno Mediato (fuerzas indirectas): El entorno mediato es el entorno más amplio.
Produce efectos sobre los elementos del medio inmediato y luego terminan
afectando a la organización.
 Entorno Inmediato
→ Competidores: son organizaciones que ofrecen los mismos productos o servicios que
la nuestra, y cuyo comportamiento organizacional está dirigido por un objetivo que se
enfrenta al mismo que perseguimos. Por ejemplo, consideremos el caso de que
siendo ASUS competidora de Hewlett Packard, ambas busquen ser líderes en
ventas. HP se puede ver perjudicada por una decisión de ASUS de lanzar al
mercado una nueva computadora totalmente innovadora, que lleve a que los
consumidores la adquieran, en lugar de comprar computadoras de HP.
→ Proveedores: son aquellas organizaciones o personas que nos proveen de
materiales e insumos necesarios para la operatoria de nuestra organización. Para
una carnicería, un proveedor es el frigorífico al cual le compra la carne. La carnicería
se puede ver afectada, en caso de que el frigorífico tome la decisión de cambiar la
calidad de la carne que vende, o decida aumentar el precio.
→ Clientes: son aquellas personas que consumen el servicio o producto que brinda la
organización. Por ejemplo, hace unos 20 años, un empresario podría tomar la
decisión de invertir en un ciber con las mejores consolas de videojuegos para atraer
al público adolescente. Este empresario, por ejemplo, se vio afectado por las
decisiones de los consumidores de dejar de ir a los ciber y pasar a jugar desde sus
casas con máquinas propias.
→ Organismos oficiales: son organismos gubernamentales, ya sean municipales,
provinciales o nacionales. Por ejemplo, una ley lanzada desde el gobierno nacional
que imponga límites de horario para el ingreso a bares y boliche afecta directamente
a estas empresas.
11
ADMINISTRACIÓN
→ Organizaciones laborales: Se trata de los sindicatos a los cuales están asociados los
empleados de una organización, que pueden influir en nuestra organización
directamente. Supongamos que deciden hacer una huelga y a raíz de ello parar las
operaciones por un día. Esto generará problemas que repercutirán directamente en
el seno de la administración de la empresa.
 Entorno mediato
→ El entorno demográfico: la cantidad de personas que habita una zona influye en
nuestras organizaciones. Por ejemplo, si uno tiene una carnicería en un pueblo
pequeño, no va a tener la misma cantidad de potenciales clientes que los que tendría
si el local estuviera en el centro de una gran ciudad; así como tampoco se va a ver
afectado por grandes competidores.
→ El entorno económico: la situación económica de un país es importante y está
incluida dentro del entorno mediato de una organización. Por ejemplo, una crisis
económica sin duda puede afectar a nuestros clientes, que probablemente reduzcan
el consumo de los artículos que nos compran; o un contexto inflacionario lleva a la
necesidad de actualizar constantemente los precios de venta para poder cubrir los
costos.
→ El entorno político: las políticas, declaraciones, acciones y regulaciones del gobierno
pueden llegar a afectar a nuestro ambiente inmediato. Por ejemplo, una política de
freno a las importaciones podría afectar a nuestros proveedores, que podrían no
estar en condiciones de proveernos los mismos materiales que antes.
→ El entorno tecnológico: los avances tecnológicos generan muchos cambios en las
organizaciones, que las afectan de diferentes maneras. Por ejemplo, si la
competencia adquiere una maquinaria de última tecnología que permite producir un
producto a menores costos que nuestra organización, va a tener una ventaja
competitiva con respecto a nosotros.
→ El entorno natural o medio ambiente: en muchas ocasiones, las condiciones
naturales llevan a afectar de alguna manera a nuestro ambiente inmediato. Por
ejemplo, Los clientes de una aseguradora podrían verse afectados por una lluvia de
granizo que dañó sus autos, y hacer los reclamos correspondientes. Este
acontecimiento podría afectar directamente a la aseguradora.
→ El entorno cultural: la cultura de la sociedad en la que la organización está inmersa
influye sobre las organizaciones. La cultura de una sociedad genera diferentes
comportamientos en los clientes, puesto que los incita a consumir diferentes
productos. Mientras que un argentino consume yerba mate, dulce de leche y
alfajores, porque son elementos que están inmersos en su cultura, un
estadounidense suele consumir otros productos como mantequilla de maní.
12
ADMINISTRACIÓN
Actividad N° 4
1. Completen el siguiente cuadro. En cuanto a la enumeración de recursos propios
de cada organización, mencionar aquellos: materiales y humanos.
ORGANIZACIÓN Clasificación
Entorno
Inmediato
Entorno
Mediato
Recursos
Jumbo S. A
Iglesia One Way
Arcos S.A
Municipalidad de
Neuquén
Banco Nación
Mutual AMEN
Sur Café
Cruz Roja
13
ADMINISTRACIÓN
1.5 Cultura Organizacional
 Definición
La organización posee un conjunto de valores, creencias, normas, lenguajes,
conocimientos, códigos de comportamiento y formas de actuar que son conocidos y
compartidos por sus miembros. Estos hacen a su identidad, constituyendo su cultura.
Existen tantas culturas como organizaciones capaces de generarlas.
La cultura organizacional dentro de una empresa se va generando de la interacción de los
diferentes procesos que se suceden dentro de la misma, más la influencia del contexto
exterior. No hay dudas que el cambio es un proceso irreversible. Impacta a toda la sociedad,
los mercados y a sus participantes. Por otra parte, la cultura es sin duda la esencia de la
competitividad de las empresas.
La cultura puede cambiar. Y debe cambiar cuando la competitividad está en juego. Este
modo de ver las cosas que pasan en una organización tiene manifestaciones visibles:
Ejemplo: “como vestimos en el trabajo”; “como nos dirigimos a nuestros jefes o a nuestros
colaboradores”; “la forma en que se distribuye el espacio (¿Quién tiene el piso de la oficina
alfombrado y baño privado?)”.
Pero también hay manifestaciones no visibles de la cultura, que residen en dimensiones
profundas, inconscientes y fuertemente condicionantes del comportamiento: son reglas no
escritas e incuestionables sobre lo que está bien y lo que está mal. Ejemplo: “hay que
consultar antes de decidir”; “nos gusta trabajar en ambientes rutinarios, lo más lejos posible
de los desafíos”; “el cliente debe esperar, primero está el trabajo”; “en esta empresa
quedarse después de hora garantiza el ascenso”; etc.
Cultura Organizacional
Es el conjunto de ideas, normas y pautas de
comportamiento compartidas por todos los miembros de
una organización.
14
ADMINISTRACIÓN
 Elementos
Sus elementos son:
→ Misión: La misión de una organización resulta de conocer a qué se dedica una
organización, para qué existe. La misión es el propósito o razón de ser de la
empresa. Es la declaración de aquello que pretende realizar en el sistema en el cual
interactúa. La definición de la misión puede ser crucial. Establecer una misión
estrecha puede delimitar el accionar de una organización y hasta llevarla al fracaso.
→ Visión: Es el sueño de los socios fundadores, la imagen que ellos se crearon al
momento de crear la organización. Esto es muy importante, porque guía a la
organización hacia un camino, es la fuente de inspiración para el negocio. Sobre
todo, en organizaciones jóvenes y en desarrollo, es la guía que da fuerzas para
continuar en aquellas etapas difíciles. Muestra hacia dónde se dirige la empresa a
largo plazo. Una visión bien formulada debe ser breve, inspiradora, clara, fácil de
captar y recordar.
→ Valores: Son las creencias o convicciones del grupo de individuos que forman la
organización. Por ej.: la responsabilidad, la honestidad.
Video N° 1
Cultura Organizacional - https://youtu.be/Ru4_zLOwpp8
En este video se muestra un caso práctico sobre la importancia de la Cultura
Organizacional.
Actividad N° 5
1. Cultura Organizacional. Respondan a las siguientes cuestiones:
a) ¿Qué valores sustentan, según ustedes: una religiosa, un científico, un
político, un empresario?
b) Comenten cuáles son los ídolos o personajes que admiran y que valores
sustentan cada uno de ellos.
c) Analicen que rituales tienen lugar dentro de la institución escolar. ¿Por qué se
realizan?
d) ¿Qué medidas tomarías con los que no cumplen con las Pautas de
Convivencias establecidas en esta institución escolar? ¿Con qué se relaciona
esta consigna?
e) ¿Comparten la misma cultura organizacional los alumnos de 4º y 5º año tu
escuela? Justificar.
15
ADMINISTRACIÓN
2. Investiguen y transcriban la Misión, Visión y Valores de 2 (dos)
organizaciones del mismo rubro. ¿Coinciden dichos conceptos en ambas
organizaciones? ¿Por qué?
3. Reúnanse con algunos compañeros (máximo 4), y redacten una Misión,
Visión y Valores para un emprendimiento de su interés.
2. Las Empresas
2.1 Concepto y características
 Concepto
La empresa es el ente que desarrolla una actividad económica, produciendo
u ofreciendo bienes y servicios al mercado, lo que le permite obtener
beneficios y además cumplir un rol social al ofrecer fuentes de trabajo y
colaborar con el progreso y el bienestar de la sociedad.
Desde el punto de vista económico se considera a la empresa como el quinto Factor
Productivo. En realidad, nuclea los otro cuatro: naturaleza, trabajo, capital y tecnología.
 Características que presenta toda empresa
→ La existencia de un patrimonio compuesto por diversos recursos económicos, los
cuales son usados por sus propietarios con el fin de lograr los objetivos propuestos.
→ La combinación de los factores productivos (naturaleza, trabajo, capital, tecnología),
junto con los factores mercadotécnicos (que le permite introducir los productos o
servicios al mercado) y los factores financieros (para poder realizar inversiones
necesarias).
Empresa
Es una organización con fines de lucro que realiza una
actividad económica mediante la utilización de los
factores de producción, a los cuales coordina, con la
finalidad de obtener beneficio o ganancia.
16
ADMINISTRACIÓN
→ Los recursos humanos que reúne para el desarrollo de sus actividades (propietarios,
empleados, operarios, asesores, etc.).
→ La venta en el mercado de los productos obtenidos o el servicio que se desea
prestar, cumpliendo así con los objetivos principales como el de satisfacer las
necesidades de la comunidad.
→ La obtención del mayor beneficio o lucro (otro de los objetivos o fines de las
empresas).
2.2 Importancia de las Empresas
 Funciones principales de las empresas
→ La función física: se refiere al hecho mismo de la producción de bienes o a la
prestación de servicios.
→ La función social: se refiere a la satisfacción de las demandas de la población, es
decir el ofrecimiento por parte de la empresa de bienes o servicios que requiere la
sociedad.
→ La función económica: es llevada a cabo cuando se cumple la función social, ya que
se genera riqueza a través de la venta de los bienes o servicios que se ofrecen,
siempre teniendo en cuenta la competitividad y la rentabilidad que deje el producto o
servicio en cuestión.
 Otras funciones de las empresas
→ Ser creadora de puestos de trabajo o empleo
→ Mejorar el nivel de la vida de sus trabajadores a través de las presentaciones e
incentivos que les otorga.
→ Generar impuestos.
→ Ser vínculo de creación y distribución de riqueza.
2.3 La Empresa y los Factores Productivos
La empresa es la institución que intenta combinar los factores productivos en forma racional,
económicamente óptima, con el fin de obtener bienes y servicios que puedan satisfacer las
necesidades demandadas por la sociedad.
Los factores productivos a que nos referimos son:
→ la naturaleza (bienes proporcionados por ella, bosques, tierra, aire, etc.),
→ el trabajo (los recursos humanos o personal),
→ el capital (dinero)
17
ADMINISTRACIÓN
→ y la tecnología (que se ha incorporado actualmente), siendo el empresario el que
intentará combinar estos factores adecuadamente.
Es tarea, entonces, del empresario el adquirir estos factores a un costo que le permita
colocar en el mercado sus bienes y servicios a un precio que los consumidores estén
dispuestos a pagar, de lo contrario no podrá alcanzar los objetivos de la organización.
2.4 Clasificación de Empresas
Hay varias clases de empresas. En este curso, las clasificaremos según cinco criterios:
 Según la actividad desarrollada.
→ Productivas: Son aquellas que se dedican a la producción de bienes, ya sea
por proceso manual, mecánico o por acción del tiempo. Se subdividen en
extractivas, rurales e industriales.
→ Comerciales: son empresas que compran y venden bienes en el mismo
estado en los que los adquieren.
→ Servicios: son empresas que brindan prestaciones a través del accionar de
las personas a cargo, sin que por ello se produzcan bienes materiales.
→ Financieras
 Según el ámbito donde desarrolla su actividad.
→ A nivel local
→ A nivel regional
→ A nivel nacional
→ A nivel internacional
 Según su tamaño. La capacidad económica de una empresa puede ser medida de
acuerdo a diferentes parámetros: el monto de su capital, la cantidad de personal
ocupado, el volumen de ventas que realizar, infraestructura, etc.
→ Pequeñas empresas: las empresas de carácter individual o personal cuyo
capital o dirección se encuentra a cargo de una sola persona y su personal a
cargo es reducido.
→ Medianas empresas: las empresas que generalmente están constituidas
como Sociedad de personas que se unen con un fin común, aportando bienes
personales y asumiendo responsabilidades que en muchos casos
compromete el capital personal.
→ Grandes empresas: Las empresas que asumen la forma de Sociedades de
capital y agrupan a un gran número de accionistas para llevar a cabo
operaciones de gran envergadura.
18
ADMINISTRACIÓN
Las pequeñas y medianas empresas suelen incluirse bajo la denominación de Pymes.
 Según composición del capital.
→ Públicas: cuando el capital es aportado por el Estado.
→ Privadas: cuando el capital es aportado solo por particulares, sin intervención
del Estado.
→ Mixtas: Éste puede tener una participación mayoritaria (cuando el Estado es
dueño del más del 50% del capital) o minoritaria (cuando el Estado posee
menos del 51% del capital).
Asimismo, existen empresas Nacionalizadas: son empresas que en sus comienzos fueron
explotadas por particulares, pero luego pasaron a manos del Estado y Privatizadas: son
empresas que fueron del Estado y luego se transfirieron al sector privado.
 Según el régimen jurídico:
→ Unipersonales: aquellas que se encuentran a cargo de una sola persona que
llevará a cabo actividades de tipo comercial o profesional.
→ Societarias: aquellas que se forman por convenios entre dos o más personas.
En estas las partes pueden aportar capital, bienes o trabajo.
Video N° 2
Empresas según su Actividad Económica - https://youtu.be/RUL_lN9GCI4
En este vídeo aprenderemos los Tipos de empresa según su actividad económica.
2.5 Ciclo Operativo de las Empresas
Las empresas para poder alcanzar sus objetivos desarrollan una serie de actividades que
son similares en cualquiera de ellas.
Las actividades se desarrollan simultáneamente generando un ciclo continuo durante todo el
ejercicio económico. La única diferencia radica en la actividad extra que desarrollan las
Ciclo Operativo
Conjunto de operaciones básicas que realiza cualquier
Empresa para alcanzar sus objetivos.
19
ADMINISTRACIÓN
Empresas Industriales respecto de las comerciales. A continuación, se presenta un
esquema del Ciclo Operativo de ambas.
20
ADMINISTRACIÓN
Actividad N° 6
1. Clasifiquen a las siguientes empresas, según los criterios vistos.
• Textil S.A
• Supermercado La Anónima
• Chevalier
• Mercado Libre
• Panadería “Delicias”
• Inmobiliaria Ríos
• Banco Provincia del Neuquén S.A
• YPF
• Taxi “El rápido”
• Walmart
• Arcor
2. Teniendo en cuenta una empresa industrial y otra comercial, dibujen el
esquema del “ciclo operativo” de cada una de ellas, indicando sus operaciones
específicas.
2.6 Pequeñas y Medianas Empresas (PyMEs)
 Concepto
Se puede definir PyMEs a todas aquellas empresas cuyo personal no supere los 40
trabajadores y su facturación anual sea inferior a la estipulada en el Artículo 104 de la Ley
Nacional 24.467.
 Características
Entre las características que presentan este tipo de empresas, además de las anteriores
nombradas, se encuentran las siguientes:
→ Tienen administración independiente, donde los propietarios cumplen la función de
gerentes.
→ Poseen un tamaño pequeño dentro del ámbito industrial en que operan.
→ En capital, en la mayoría de los casos, es suministrado por los propietarios.
→ Operan dentro de un ámbito local, regional y hasta internacional.
→ Existe, en ellas, relaciones poco formales entre el empleador y sus subordinados.
→ Les resulta dificultoso adquirir nuevas tecnologías debido a los costos que tiene que
enfrentar y las faltas de créditos.
21
ADMINISTRACIÓN
→ Sus orígenes parten, en muchas ocasiones, de empresas familiares.
→ Constituyen una parte fundamental dentro de las economías de mercado, junto con
los microemprendimientos.
→ Son generadoras de genuinos puestos de trabajo, sobre todo para mujeres y jóvenes
de escasa capacitación.
2.7 Microemprendimientos y Empresas Familiares
 Microemprendimientos
Son unidades pequeñas que generan ingresos y cuentan con las siguientes características:
→ Son propiedad y está administradas por los propios empresarios, trabajan ellos
mismos en sus unidades, no tiene empleados o trabajan miembros de su familia,
usan un pequeño capital, y su forma jurídica puede encuadrarse dentro de lo
informal.
→ Generalmente surgen por iniciativas de personas que se han quedado sin empleo
que quieren completar sus ingresos, o simplemente por el deseo de utilizar
habilidades y destrezas con las que cuentan.
→ Estas organizaciones laborales, aunque pequeñas en dimensión, son altamente
superadoras del desempleo; constituyen una nueva alternativa en el contexto
socioeconómico actual.
Entre las ventajas que presentan los microemprendimientos, se pueden citar:
→ A l igual que las PyMEs ayudan a disminuir el desempleo.
→ Se transforman con gran facilidad, por no poseer una estructura rígida.
→ Son flexibles, pues se adaptan fácilmente a los cambios en los mercados y
transformar sus productos de acuerdo a ello.
A su vez, éstos presentan desventajas:
→ Generalmente utilizan tecnologías ya superadas u obsoletas, por no poseer capital
para su cambio.
→ En ciertos casos, sus integrantes tienen faltas de conocimientos y técnicas para
realizar una productividad más eficiente.
→ Tiene dificultades para obtener créditos.
22
ADMINISTRACIÓN
→ La producción o los servicios, generalmente va encaminada solamente al mercado
interno o local.
 Empresas Familiares
Se considera que una empresa es familiar cuando la propiedad de los medios de producción
y/o la dirección se hallan en manos de un grupo humano entre los cuales existe una relación
familiar.
Coexiste un punto de unión de importancia entre la empresa en sí y la familia, y esa unión
se da por la cultura y los valores que se comparten.
Actividad N° 7
1. Den por lo menos tres ejemplos de empresas locales que cumplan con las
características de las PyMEs dedicadas a la producción, los servicios y el
comercio.
2. ¿Existen microemprendimientos en la localidad? ¿Cuáles?
3. ¿En su barrio conocen alguna empresa familiar? Justificar.
23
ADMINISTRACIÓN
3. La Administración
3.1 Definición
 Concepto
La palabra administración se utiliza en nuestra vida cotidiana para referirnos a diferentes
situaciones como, por ejemplo: "las mujeres son buenas administradoras del hogar", "trabajo
en la administración pública", "la administración de la escuela cierra al mediodía" etc.
Estos ejemplos no significan lo mismo, pero nos hacen pensar en:
gobernar, dirigir, planificar, coordinar, controlar, fijar objetivos, decidir y responsabilidades.
Sin embargo, nosotros enfocamos a la administración desde el punto de vista de una
disciplina científica, una técnica y un arte.
→ Disciplina: Normas y leyes de una profesión, orden religiosa, institución etc.
→ Ciencia: Es el conocimiento exacto y razonado de las cosas.
→ Arte: Habilidad o destreza para hacer algo.
→ Técnica: Conjunto de procedimientos y recursos que utiliza una Ciencia o un Arte.
Podemos definir qué administración es: la disciplina científica, la técnica y el arte que tienen
como objetivo el estudio de las organizaciones para describirlas, comprender su
funcionamiento y su conducta, predecir sus acciones e influir en su comportamiento
gestionando su desarrollo.
Administración
La administración involucra la coordinación y
supervisión de las actividades laborales de otros, para
que éstas se lleven a cabo de forma eficiente y eficaz.
24
ADMINISTRACIÓN
 Eficiencia y Eficacia
Definamos dos cuestiones de la administración:
→ Eficiencia: “Hacer bien las cosas”. Obtener los mejores resultados a partir de la
menor cantidad de recursos.
→ Eficacia: “Hacer bien las cosas”. Lograr los objetivos de la organización.
 Necesidad Universal de la Administración
Video N° 3
Introducción a la Administración - https://youtu.be/Mk4TsGcUVGI
En este video podrás identificar las competencias que se desarrollan con el estudio de la
administración de empresas y las habilidades que se pueden potenciar.
25
ADMINISTRACIÓN
3.2 Funciones de la Administración
 Introducción
A principios del siglo veinte, Henri Fayol, un empresario francés, propuso por primera vez
que todos los gerentes ejecutan cinco funciones: planear, organizar, mandar, coordinar y
controlar. Hoy en día estas funciones se han resumido a cuatro: planeación, organización,
dirección y control.
Video N° 4
El Proceso Administrativo - https://youtu.be/7UdCw_qzNgE
En este video se desarrolla en forma breve, las fases del proceso administrativo.
3.3 Los Administradores
 Definición
Según Peter Drucker, "no existen países desarrollados o subdesarrollados, sino países
administrados o subadministrados".
Las organizaciones están integradas por personas en constante cambio y crecimiento, y
para conducirlas se necesitan buenos administradores.
El trabajo de un gerente no tiene que ver con logros personales, sino con ayudar a otros a
realizar su trabajo. Esto puede significar la coordinación del trabajo de un departamento o
supervisar a una sola persona. Podría involucrar la coordinación de las actividades de un
equipo de personas de distintos departamentos o incluso de personas ajenas a la
organización, como empleados temporales o empleados que trabajan con proveedores de la
organización.
Administradores
Los Administradores son quienes coordinan y
supervisan el trabajo de otras personas para que se
logren los objetivos de la organización.
26
ADMINISTRACIÓN
 Clasificación de Administradores/Gerentes
En organizaciones estructuradas de forma tradicional (las cuales se dice tienen forma de
pirámide, debido a que hay más empleados en los niveles organizacionales más bajos que
en los niveles superiores), suele suceder que se clasifique a los gerentes como de primera
línea, gerentes de nivel medio y gerentes de nivel alto
→ Gerentes de primera línea: Individuos que dirigen el trabajo de los empleados que no
ocupan una posición gerencial.
→ Gerentes de nivel medio: Individuos que dirigen el trabajo de los gerentes de primera
línea.
→ Gerentes de nivel alto: Individuos que son responsables de tomar las decisiones de
la empresa y de establecer los planes y objetivos que afectan a toda la organización.
 Roles de los Administradores
Los roles son las acciones o comportamientos específicos que se esperan de un gerente.
Mintzberg identificó 10 roles agrupados en torno a las relaciones interpersonales, la
transferencia de información y la toma de decisiones.
→ Roles interpersonales
• Representante
• Líder
• Enlace
→ Roles informativos
• Monitor
• Difusor
• Portavoz
→ Roles decisorios
• Emprendedor
• Manejador de Problemas
• Asignador de Recursos
• Negociador
27
ADMINISTRACIÓN
 Habilidades de los Administradores
Robert L. Katz desarrolló un enfoque para describir las habilidades gerenciales; concluyó
que los gerentes necesitan tres habilidades básicas: técnicas, humanas y conceptuales.
→ Habilidades técnicas: Conocimiento y competencia en un campo específico.
→ Habilidades humanas: Capacidad de trabajar bien con otras personas.
→ Habilidades conceptuales: Capacidad de pensar y conceptualizar situaciones
abstractas y complejas referentes a la organización.
Habilidades necesarias en los distintos niveles gerenciales
Actividad N° 8
1. ¿Cómo afectan los avances en tecnología, globalización y espíritu
emprendedor a los negocios?
2. “La principal responsabilidad de un gerente es enfocar a las personas en el
desempeño de sus actividades laborales para lograr los objetivos deseados”.
¿Cómo interpretan esta afirmación? ¿Están de acuerdo con ella? ¿Por qué sí o
por qué no?
3. En el entorno actual, contexto de COVID-19 ¿qué es más importante para las
organizaciones, la eficiencia o la eficacia? Expliquen sus respuestas.
4. “La administración fue, es y siempre será lo mismo: el arte de hacer que las
cosas se hagan”. ¿Están de acuerdo? ¿Por qué sí o por qué no?
28
ADMINISTRACIÓN
Actividad N° 9
1. Funciones gerenciales a diferentes niveles organizacionales
Expliquen cómo aplicarían el esquema anterior en una organización.
4. Historia de la Administración
4.1 Introducción
 Definición
La evolución de la administración como disciplina formal fue impulsada fuertemente por los
cambios que se dieron en las relaciones industriales y por los avances en áreas como la
psicología, la ingeniería y la tecnología.
 Importancia
Fundamentalmente estos cambios se dieron con la revolución industrial que se efectúo a
finales del siglo XVIII en Inglaterra. Esto dio lugar a la producción en serie y la sustitución de
los talleres artesanales por las fábricas.
De manera similar, todo esto impulsó la necesidad de la especialización del trabajo y la
coordinación de las tareas para que la organización trabajará de forma eficiente. Haciendo
que se dieran cambios profundos en las tareas de la administración. Esto provocó que
surgieran nuevas teorías con el objeto de alcanzar mejoras en los métodos, en los tiempos y
en los recursos utilizados.
29
ADMINISTRACIÓN
Justamente a finales del siglo XIX aparecen algunas de las primeras publicaciones de tipo
científico sobre temas de la administración. Pero en el siglo XX el desarrollo tan acelerado
que se dio en la sociedad obligó a revisar y a mejorar los procesos y las técnicas de la
administración.
Evidentemente, la administración se ha convertido en una exigencia para el buen
funcionamiento de las organizaciones, puesto que si quieren lograr sus objetivos deben
planificar y coordinar todas sus tareas.
4.2 Principales teorías administrativas
Sin duda, las nuevas teorías de la administración ayudan a poder seguir un orden que
permita controlar y coordinar todas las tareas y los diferentes roles que desempeñan las
personas que forman parte de una organización. De esa forma es más fácil adaptarse a los
cambios, anticiparse a los problemas y alcanzar los objetivos propuestos.
Las principales teorías administrativas son:
 Teoría científica
En efecto, la teoría científica surgió en los Estados Unidos en el año de 1903. Su principal
representante es Frederick Taylor, esta teoría busca la mejora de la eficiencia y la
productividad de los trabajadores por medio del estudio científico de los métodos del trabajo.
 Teoría burocrática
Por otra parte, la teoría burocrática fue propuesta por Max Weber en Alemania en 1905.
Esta teoría propone un método centralizado en una jerarquía, en la cual se dividen
responsabilidades y se da la división del trabajo. Opera bajo un orden burocrático y las
normas deben ser obedecidas por todos los miembros de la organización.
 Teoría clásica
Por otro lado, la teoría clásica considera que todos los principios administrativos se pueden
utilizar para coordinar y controlar todas las actividades de la organización. Por ello es un
enfoque sistémico, donde el buen desempeño se logra bajo la dirección jerárquica y
delegando responsabilidades en las funciones administrativas. Fue propuesta por Henry
Fayol en Francia en el año de 1916.
30
ADMINISTRACIÓN
 Teoría humanista
Luego, la teoría humanista se inicia en los Estados Unidos en 1932, su principal precursor
es Elton Mayo. Esta teoría se fundamenta en que las buenas relaciones entre las personas
ayudan a lograr una mayor eficiencia del proceso de producción.
 Teoría del comportamiento
Ciertamente, la teoría del comportamiento tiene como máximo representante a Abraham
Maslow, y esta teoría está basada en la pirámide de Maslow, donde explica que las
necesidades son los elementos que motivan la conducta del hombre. Aparece en el año de
1950, en los Estados Unidos.
 Teoría de la contingencia
Ahora bien, la teoría de la contingencia nace en los Estados Unidos en 1980, sus máximos
representantes son William Dill, William Starbuck, James Thompson, Paul Lawrence, Jay
Lorsch y Tom Burns.
Afirma que no hay nada absoluto en el proceso de la administración, por lo que todo
depende del enfoque de contingencia. Por lo que se considera la administración como un
sistema abierto. Es decir, que el funcionamiento de la organización dependerá de la
interacción con su entorno.
Video N° 5
Introducción a las teorías administrativas - https://youtu.be/F6PLGjLrBOw
En este video se desarrolla en una línea histórica la evolución de las teorías de la
administración.
31
ADMINISTRACIÓN
Actividad N° 10
Para resolver esta actividad deberán investigar en distintas fuentes de búsqueda
espontanea o provista por el profesor.
1. Taylor
a) ¿Qué propone Taylor con esta escuela?
b) Elijan 2 de los principios que formula esta escuela que puedan ser utilizados en
la actualidad. ¿Por qué? Fundamenten.
c) ¿Cuáles fueron los resultados en las organizaciones que aplicaron estas técnicas
en su época?
d) ¿A qué se le denominó “Taylorismo” y “Fordismo”? Características. ¿Qué opinión
les merece?
2. Película Tiempos Modernos (1936)
Luego De mirar los primeros 20 minutos de la película Tiempos Modernos, respondan:
a) ¿Cuáles de las características propias del fordismo aparecen representadas?
b) ¿Qué consecuencias tiene para el obrero – según la película- esta forma de
trabajo?
c) ¿Qué sucedía en la Economía a nivel mundial entre 1926 – 1936? Fundamenten.
d) Elaboren un breve informe con lo visto en la película (sugerencia: ½ o 1 carilla).
3. Fayol
e) ¿Qué propone analizar Fayol en esta escuela?
f) Formen grupos y den ejemplos donde se apliquen los principios de Fayol en las
organizaciones actuales.
4. Explicar las diferencias y similitudes fundamentales entre la escuela científica
y la industrial.
5. ¿Cómo surge y en qué contexto histórico, la escuela de las Relaciones
Humanas? ¿Qué aspectos fundamentales destaca E. Mayo en esta escuela?
¿Cuáles son los aportes de esta escuela, a la organización de hoy?
6. ¿Cuáles son los fundamentos del modelo de Weber y sus bases
funcionamiento? ¿Qué organizaciones actuales identificas con la teoría de
Weber?
7. ¿De qué se ocupa la Escuela de la Teoría de la Organización?
32
ADMINISTRACIÓN
Autoevaluación del Capítulo
1. Francisco Lucero, como gerente general de su empresa, debe presentar en
mayor medida, habilidades:
o Técnicas
o Humanas
o Conceptuales
o Todas
2. Javiera, tiene a cargo el cumplimiento de objetivos anuales en ventas de tarjetas
de crédito. Por ello a cada uno de sus colaboradores le ha definido un rol. Por
este motivo, Julia está desempeñando la función de ORGANIZAR, dentro del
proceso administrativo. V – F
3. El Padre de la Administración Científica fue Fayol. V – F
4. Si definimos que Estancia del Norte SRL sea la productora de aceite de oliva
más reconocida en el mundo, por los atributos y la calidad de su producto, ¿qué
estamos proponiendo cambiar?
o Misión
o Visión
o Valores
5. Cuando pedro les dice a sus empleados que les dará un premio al que logre
mayores ventas. ¿Qué función administrativa está aplicando?
o Dirección – Liderazgo
o Dirección – Motivación
6. La filosofía administrativa cuyos ejes son la mejora continua y la sensibilidad
hacia las necesidades y expectativas del cliente, se llama Calidad Total. V – F
7. El principio de Fayol que indica que cada empleado debe recibir órdenes de un
único superior directo. Se lo conoce con el nombre de Centralización. V - F
8. Si la administración de una organización logra que ésta alcance sus objetivos,
decimos que es una administración eficiente. V – F
9. El contexto de vinculación inmediato está dado por el sistema social, político y
cultural en el que actúa la organización. V – F
10. Según el enfoque basado en funciones, los gerentes desempeñan ciertas
actividades. ¿Cuál es la primera función que deben desarrollar?
o Dirección
o Planeación
o Control
o Organización
33
ADMINISTRACIÓN
CAPÍTULO 2
PROCESO
ADMINISTRATIVO:
PLANEACIÓN Y
CONTROL
Objetivos
 Definir el proceso de planeación y sus
aplicaciones en la toma de
decisiones.
 Describir las fases de la Planeación
Estratégica.
 Identificar la relación de los procesos
de Planeación y Control.
34
ADMINISTRACIÓN
1. Fundamentos de la Planeación
1.1 Conceptos
 Introducción
A la hora de irnos de vacaciones con amigos o familia, preferimos decidir con anticipación a
dónde nos vamos (playa o montaña), cómo nos vamos (avión, micro, auto...), cuánto vamos
a gastar (porque lo ahorramos, porque nos dan la plata...), y sobre todo qué tipo de
vacaciones queremos (diversión, aventura, descanso...). Estos y otros interrogantes son
planteados en nuestras mentes para el logro de nuestro principal objetivo.
Tal como cada uno de nosotros prefiere proyectar los pasos a seguir para conseguir un
objetivo propuesto (como en el ejemplo anterior), así también lo hacen todas las
organizaciones.
Pero entonces, vienen a nuestra mente varias preguntas: qué es planificar, para qué sirve,
cuándo es necesario hacerlo y aún más importante, cómo planifico.
La planeación, consiste en un proceso a través del cual se establecen los objetivos (a dónde
se quiere llegar), se analiza la situación actual (dónde está la organización hoy), y se
definen las estrategias y cursos de acción (cómo vamos a llegar) necesarios para alcanzar
dichos objetivos.
 Definición
La Planeación es una actividad gerencial primordial que implica:
→ Definir los objetivos de la organización.
→ Establecer una estrategia general para lograr dichos objetivos.
→ Desarrollar planes para las actividades del trabajo organizacional.
35
ADMINISTRACIÓN
Planificar nos ayuda a crear el futuro. De las decisiones que tomemos hoy dependerá el
resultado obtenido, ya sea éxito o fracaso. También este proceso ayuda a hacer que
nuestros objetivos puedan verse plasmados en la realidad.
 Propósitos de la planeación
→ Proporciona dirección a los gerentes y también al resto de los empleados.
→ Reduce la incertidumbre ya que obliga a los administradores a ver a futuro, a
anticipar el cambio, a considerar el efecto del cambio y a desarrollar respuestas
adecuadas.
→ Minimiza el desperdicio y la redundancia
→ Establece los objetivos o los estándares para controlar.
Nos dedicaremos a estudiar la Planeación formal, es decir, aquella cuyos objetivos
específicos se proponen por un periodo específico. Se plantean por escrito y se comparten
con los miembros de la organización.
1.2 Tipos de Planes
 Clasificación
Las formas más populares para describir los planes organizacionales son en términos de:
→ Alcance (estratégicos contra operacionales).
→ Tiempo (corto contra largo plazos).
→ Especificidad (direccionales contra concretos).
→ Frecuencia de uso (únicos contra permanentes).
Planeación
La planeación implica definir los objetivos de la
organización, establecer estrategias para lograr dichos
objetivos y desarrollar planes para integrar y coordinar
actividades de trabajo.
36
ADMINISTRACIÓN
 Planes estratégicos vs operacionales
→ Estratégicos:
o Aplican a toda la organización.
o Establecen los objetivos generales de la organización.
o Buscan posicionar a la organización en su entorno.
o Abarcan periodos largos.
→ Planes operacionales:
o Especifican los detalles de cómo lograr los objetivos generales.
o Abarcan periodos más cortos.
 Planes de largo plazo vs corto plazo
→ Largo plazo: Planes con un periodo mayor a tres años.
→ Corto plazo: Planes que abarcan un año o menos.
37
ADMINISTRACIÓN
Cualquier periodo entre ambos sería un plan intermedio. Aunque estas clasificaciones de
tiempo son bastante comunes, una organización puede utilizar cualquier marco de tiempo
de planeación que desee.
 Planes direccionales vs concretos
→ Direccionales: Planes flexibles que exponen pautas generales y proporcionan un
enfoque, pero no limitan a los administradores con objetivos específicos o líneas de
acción.
→ Concretos (específicos): Planes claramente definidos y que no dan lugar a
interpretaciones.
 Planes únicos vs permanentes
→ Únicos: Un plan para una vez, el cual se diseña específicamente para satisfacer las
necesidades de una situación.
→ Permanentes: Planes continuos que proporcionan una guía para las actividades que
se realizan repetidamente.
Video N° 1
Tipos de Planes - https://youtu.be/iL0gmThFuZA
En este vídeo se describirán los tipos de planes.
Actividad N° 1
1. Para analizar, reflexionar y discutir
a) Algunas personas evitan definir metas a largo plazo porque creen que es
imposible saber lo que ocurrirá. ¿Creen que esto es asumir una postura
inteligente?, ¿por qué?
b) ¿Qué tipos de planeación lleva a cabo en su vida personal? Describa estos
planes en términos de ser (i) estratégico y operacional, ii) de largo plazo o de
corto plazo, y iii) específico o direccional.
c) ¿La planeación se volverá más o menos importante para los gerentes del futuro?
¿Por qué?
d) Si la planeación es tan importante, ¿por qué algunos gerentes eligen no hacerlo?
¿Qué les dirían a estos gerentes?
e) Expliquen cómo es que la planeación involucra tomar decisiones hoy que tendrán
un efecto en el futuro.
38
ADMINISTRACIÓN
2. La Administración Estratégica
2.1 Estrategia
 Concepto
Las guerras fueron el escenario donde apareció por primera vez la palabra ESTRATEGIA y
se usaba para hacer alusión a los planes que diseñaba cada bando para vencer a su
enemigo. Más tarde se comenzaron a utilizar en el ámbito empresarial y hoy en día, ya
podemos decir que se aplica a nivel personal, para conseguir un trabajo, conquistar una
pareja, etcétera.
Las estrategias de una organización son los planes respecto a la manera en que la
organización hará cualquier cosa que sea necesario hacer en el negocio, cómo competir
exitosamente, y cómo atraer y satisfacer a sus clientes con el objeto de lograr sus objetivos.
Las variables fundamentales sobre las que se basa la administración estratégica
son:
→ Estrategia: Por estrategia entendemos el negocio, la visión/misión, posición y patrón
de comportamiento que desarrolla la empresa para generar un valor diferencial en el
mercado.
→ Estructura: La estructura representa las relaciones permanentes y estables
(planificadas o no) que se dan dentro de una organización y los métodos, proceso y
sistemas que se utilizan para alcanzar los objetivos.
→ Cultura: Es el conjunto de paradigmas, modelos y valores que desarrolla la
organización en su proceso de decisiones.
39
ADMINISTRACIÓN
 Importancia de la Administración Estratégica
→ Genera un alto desempeño organizacional.
→ Requiere que los gerentes examinen y se adapten a un entorno cambiante de los
negocios.
→ Coordina diversas unidades organizacionales, ayudándolas a enfocarse en las metas
de la empresa.
→ Se encuentra muy involucrada en el proceso de toma de decisiones.
 Niveles de Estrategias
Las organizaciones utilizan tres tipos de estrategias: corporativas, de negocio y funcionales.
Por lo general, los gerentes generales son los responsables de las estrategias corporativas,
los gerentes de nivel medio lo son de las estrategias de competitividad, y los gerentes de
nivel bajo de las estrategias funcionales.
→ Estrategias Corporativas: Plan de la dirección para toda la organización y sus
unidades estratégicas de negocios.
o Crecimiento: expansión en nuevos productos y mercados (Concentración
Integración vertical, Integración horizontal, Diversificación)
o Estabilidad: mantenimiento del status quo. Las situaciones del entorno y las
condiciones cambiantes obligan a la empresa a apegarse a su actividad
actual.
o Renovación: ajuste en la dirección de la empresa hacia nuevos mercados.
→ Estrategias de Negocios: Estrategia que busca determinar cómo debe competir una
organización en cada uno de sus negocios (unidades estratégicas de negocios).
o Ofrecer bajos costos
o Diferenciación
o Enfoque/nicho
40
ADMINISTRACIÓN
Modelo de las cinco fuerzas de Porter (Competitivad)
→ Estrategias funcionales: son las de las que diseñan y llevan a cabo los gerentes
medios de la empresa en busca de lograr el objetivo estratégico. Estas estrategias
se desprenden de la estrategia de negocios y dependen de ella, representan las
tácticas de la empresa, pero para los gerentes funcionales son estrategias.
2.2 El Proceso de la Planeación Estratégica
 Pasos para la planeación
Los pasos necesarios para realizar una planeación o planificación estratégica son los
siguientes:
→ 1. Establecer objetivos
→ 2. Análisis del entorno
→ 3. Formulación de estrategias
→ 4. Implementación de estrategias
→ 5. Evaluación de los resultados (Control)
Video N° 2
Proceso de Planificación Estratégica - https://youtu.be/UCFaXHPqynI
En este vídeo se describirá los pasos de la planeación estratégica.
41
ADMINISTRACIÓN
 1. Establecer objetivos
Cualquier organización, desea alcanzar objetivos, es decir, aquella situación deseada o
imagen que se pretende de cara al futuro. Los objetivos proporcionan la dirección para todas
las decisiones y acciones gerenciales y forman los parámetros desde los que se evalúan los
logros. Las decisiones y acciones de los miembros de la organización deben estar
orientadas a lograr los objetivos.
 2. Análisis del Entorno
Una vez que se establecieron los objetivos organizacionales, es necesario realizar un
análisis de la situación actual de la organización para más tarde poder decidir cuál es la
mejor acción que podemos tomar para el logro de
los objetivos.
En primer lugar, se debe hacer un análisis externo, que permita conocer la situación del
entorno y detectar oportunidades y amenazas; y un análisis interno, que permita conocer el
estado o capacidad de la organización y detectar fortalezas y debilidades.
En el análisis externo se evalúan las fuerzas económicas, sociales, gubernamentales,
tecnológicas; así como a la competencia, clientes y proveedores.
Y en el análisis interno se evalúan los recursos con que cuenta la empresa, ya sean
financieros, humanos, materiales, tecnológicos, etcétera.
Una de las herramientas más sencillas que permite analizar la situación actual de cualquier
organización es conocida como Matriz FODA. Dicha matriz permite observar la organización
desde una perspectiva interna y otra externa. Vale aclarar que FODA es la abreviatura para
las palabras: Fortalezas, Oportunidades, Debilidades y Amenazas.
42
ADMINISTRACIÓN
→ Perspectiva interna de la empresa: Dentro de la perspectiva interna encontramos las
fortalezas y debilidades.
o Fortalezas: elementos positivos que posee la organización y que constituyen
los recursos para la consecución de sus objetivos. Es decir, son aquellas
actividades internas de la organización que se llevan a cabo relativamente
bien. Algunos ejemplos podrían ser: objetivos claros, foco en la capacitación
de los empleados, excelente motivación de los empleados por el clima
laboral-beneficios-salario, buenos tratos personales, responsabilidad social
activa, etcétera.
o Debilidades: factores negativos que se tienen y que se constituyen en
barreras u obstáculos para alcanzar las metas propuestas. Por mencionar
algunos ejemplos: carencia de objetivos claros y alcanzables, falta de
recursos, mal manejo de situaciones de conflicto, mal manejo de recursos,
informalidad, poca ética, desorden, etcétera.
→ Perspectiva externa a la empresa: Dentro la perspectiva externa encontramos las
oportunidades y amenazas.
o Oportunidades: elementos del ambiente que la organización puede (debería)
aprovechar para el logro efectivo de sus metas y objetivos. Estos pueden ser
43
ADMINISTRACIÓN
de tipo social, económico, político, tecnológico, etc. Algunas menciones
serían: apoyo de otras organizaciones, posibilidad de implementar nueva
tecnología que se encuentra en el mercado, una necesidad desatendida en el
mercado, etcétera.
o Amenazas: aspectos que pueden llegar a constituir un peligro para el logro de
los objetivos si no se los previene o no se trabaja para evitarlos. Entre estos
tenemos: falta de aceptación, competencia desleal, alta rivalidad por parte de
los competidores, fenómenos naturales desalentadores para la actividad
organizacional, situación económica incierta, etcétera.
 3. Formulación de Estrategias
Una vez que se han establecido los objetivos y analizado la situación actual de la
organización, se determinan las estrategias necesarias para alcanzar dichos objetivos.
Algunas acciones de este paso son:
→ Desarrollar y evaluar alternativas estratégicas.
→ Seleccionar estrategias apropiadas para todos los niveles de la organización que
ofrezcan una ventaja relativa sobre la competencia
→ Comparar las fortalezas de la organización con las oportunidades del entorno.
→ Corregir las debilidades y protegerse de las amenazas.
 4. Implementación de Estrategias
Una vez que se han formulado las estrategias, éstas se deben implementar. No importa qué
tan bien haya planeado una organización sus estrategias, el desempeño se verá dañado si
las estrategias no se implementan de manera adecuada.
 5. Evaluación de los resultados
El paso final del proceso de la administración estratégica es la evaluación de resultados.
¿Qué tan efectivas han sido las estrategias para ayudar a la organización a lograr sus
objetivos? ¿Qué ajustes son necesarios?
2.3 Cuestiones contemporáneas de la Planeación
Concluimos este capítulo abordando dos temas contemporáneos de planeación. En
específico analizaremos las críticas a la planeación y cómo los gerentes pueden planear
eficazmente en entornos dinámicos.
44
ADMINISTRACIÓN
 Críticas a la planeación
→ La planeación puede generar rigidez.
→ No es posible desarrollar planes para un entorno dinámico.
→ Los planes formales no pueden sustituir la intuición y la creatividad.
→ La planeación centra la atención de los gerentes en la competencia actual y no en la
supervivencia a futuro.
→ La planeación formal refuerza el éxito, lo que puede llevar al fracaso.
→ Sólo planear no es suficiente.
 Planeación eficaz en entornos dinámicos
→ Desarrollar planes que sean específicos pero flexibles.
→ Entender que la planeación es un proceso continuo.
→ Cambiar los planes cuando las condiciones lo justifiquen.
→ Persistir en la planeación finalmente vale la pena.
→ Favorecer la jerarquía de la organización para fomentar el desarrollo de las
habilidades de planeación en todos los niveles de la organización.
Actividad N° 2
1. Para analizar, reflexionar y discutir
a) ¿Cómo podrían diferir la planeación en una organización sin fines de lucro, como
una mutual, de la planeación en una empresa como un supermercado?
b) ¿Por qué son importantes los planes de contingencia?
2. Tu grupo del colegio quiere irse de viaje, para más precisión pensemos en el
viaje de egresados a Bariloche. Imaginemos al curso como una pequeña
organización que tiene como objetivo lograr que todos puedan viajar.
a) ¿Qué estrategia utilizarán? Ejemplo: juntar fondos a través de eventos.
b) ¿Cuál será su Programa o Plan de acción para llevarla a cabo?
c) Especifiquen pasos a seguir, asignación de recursos, responsables, etcétera.
3. Elija una organización que conozca e identifique sus fortalezas y debilidades.
¿Cuáles son sus oportunidades y amenazas especiales en el ambiente
externo?
4. ¿Cómo harían una evaluación organizacional de su escuela?, ¿qué tipo de
negocio es una escuela?
45
ADMINISTRACIÓN
3. El Control
3.1 Introducción al Control
 Concepto
Los administradores deben monitorear si las metas establecidas como parte del proceso de
planeación se están logrando de forma eficiente y efectiva. Eso es lo que hacen cuando
controlan. Los controles apropiados pueden ayudar a los gerentes a detectar problemas en
el desempeño y áreas de mejora.
El Control es el proceso de monitorear las actividades para asegurarse de que se están
realizando como fueron planeadas y de corregir cualquier desviación importante.
El control es el mecanismo por el cual se garantiza en cualquier sistema el cumplimiento de
los objetivos definidos por la dirección. Es el modo que tiene la organización de aprender de
sí misma, y ayudar en ese sentido a dar un pronóstico sobre cómo cerrar la brecha entre la
situación deseada y la situación actual. El propósito es asegurar que las actividades se
completan de tal manera que se logren los objetivos de la organización
 Importancia del Control
→ Planear: Los controles permiten a los gerentes saber si se están cumpliendo los
objetivos y los planes, y qué acciones tomar en el futuro.
→ Otorgamiento de facultades de decisión a los empleados: Los sistemas de control
proporcionan a los gerentes información y retroalimentación sobre el desempeño de
los empleados.
→ Proteger el lugar de trabajo: Los controles mejoran la seguridad física y ayudan a
minimizar las interrupciones en el lugar de trabajo.
46
ADMINISTRACIÓN
Video N° 3
El Control Administrativo - https://youtu.be/vVHiHN_YuNw
En este vídeo se definirán distintos conceptos sobre el control.
3.2 El Proceso de Control
 Pasos para el Control
El proceso de control es un proceso de tres pasos en el que se mide el desempeño real, se
compara este contra un estándar y se toman acciones administrativas para corregir
cualquier desviación o para hacerse cargo de los estándares inadecuados.
 1. Medición
Para determinar lo que es el desempeño real, un gerente debe primero obtener información
al respecto. Por lo tanto, el primer paso en el control es la medición.
→ ¿Cómo medimos?: Fuentes de información
o Observación personal
o Reportes estadísticos
o Reportes orales
o Reportes escritos
→ ¿Qué medimos?: Criterios de control
o Empleados (satisfacción, rotación, ausentismo)
o Presupuestos (costos, resultados, ventas)
47
ADMINISTRACIÓN
 2. Comparación
El paso de comparación determina la variación entre el desempeño real y un estándar. Aun
cuando se puede esperar alguna variación en el desempeño en todas las actividades, es
crítico determinar un rango de variación aceptable. Las desviaciones fuera de este rango
requieren de atención.
 3. Toma de Acciones Administrativas
Los gerentes pueden elegir de entre tres cursos de acción posibles:
→ “No hacer nada”: Sólo si se considera que la desviación es insignificante.
→ Corregir el desempeño real:
o Acción correctiva inmediata para corregir el problema en el momento.
o Acción correctiva básica para localizar y corregir la fuente de la desviación.
→ Revisar el estándar: para establecer si es realista, justo y alcanzable.
48
ADMINISTRACIÓN
3.3 Tipos de Control
 Introducción
Los Administradores pueden implementar controles antes de que comience una actividad,
durante el tiempo en que se desarrolla una actividad, y después de que se ha completado
una actividad. El primer tipo se llama control preventivo; el segundo, control concurrente, y el
último, control de retroalimentación.
 Control Preventivo
El tipo de control más deseable, el control preventivo previene problemas. De esa manera,
se pueden prevenir los problemas en vez de corregirlos después de haber causado
cualquier daño, como productos de baja calidad, clientes insatisfechos, pérdidas en las
ganancias y otros.
49
ADMINISTRACIÓN
 Control Concurrente
Es aquel que tiene lugar mientras está en progreso la actividad monitoreada. La forma de
control concurrente mejor conocida es la supervisión directa.
 Control de Retroalimentación
El tipo de control más popular reside en la retroalimentación. En el control de
retroalimentación el control se da después de que la actividad se ha realizado.
3.4 Técnica de Control: El Presupuesto
 Introducción
Todo el tiempo estamos tomando decisiones que tienen que ver con el dinero, es por ello
que el presupuesto es una de las herramientas que le posibilita a la organización llevar
adelante un control. El mismo es la expresión numérica en pesos de la planificación, es
decir, es donde se establecen los ingresos y egresos monetarios que se considera que se
van a realizar durante el período que abarca el plan en cuestión.
Los presupuestos son siempre subjetivos ya que están bajo el criterio de quien los elabora.
Se trata de ser lo más real posible para minimizar riesgo y reducir incertidumbre, por eso es
necesario que para generar presupuesto interactúen todas las áreas de una organización.
Esta herramienta nos permitirá planear en qué vamos a gastar el dinero que recibimos de la
manera más eficiente.
50
ADMINISTRACIÓN
Video N° 3
La relación entre Planeación y Control - https://youtu.be/DAT3uhVoxaA
En este vídeo se indicarán las relaciones entre ambos procesos.
Actividad N° 3
1. Para analizar, reflexionar y discutir
a) ¿Cómo podrían utilizar el concepto de control en sus vidas personales? Sean
específicos. (piensen en términos de controles preventivo, concurrente y de
retroalimentación, así como en controles específicos para los diferentes
aspectos de su vida como escuela, relaciones familiares, amigos,
pasatiempos, etcétera).
b) “Cada empleado dentro de una organización juega un papel en el control de
las actividades laborales”. ¿Están de acuerdo con esta afirmación, o piensan
que el control es algo de lo que únicamente los gerentes son responsables?
Expliquen.
c) ¿Por qué la información en tiempo real no es lo bastante buena para el
control efectivo?
2. Entrevisten a dos administradores o gerentes sobre los controles que utilizan
en sus organizaciones. ¿Pueden identificar estándares frente a los cuales pueda
medirse el desempeño?, ¿cómo se mide el desempeño contra los estándares y qué
tan oportuno es el reporte de desviaciones? Si se detectan desviaciones, ¿qué
tiempo tardan antes de que se hagan correcciones en situaciones específicas?
3. Si se les encomendara establecer un sistema de control a medida en una
compañía, ¿cómo lo harían?, ¿qué necesitarían saber? Den un ejemplo.
4. Enumeren y describan cuatro tipos de presupuestos.
51
ADMINISTRACIÓN
Autoevaluación del Capítulo
1. Si Roberto identifica que, al formarse la pasta de oliva tras la molienda, en su
cadena de valor se da un gran desperdicio en el proceso productivo, ¿qué
situación es esta?
o Fortaleza
o Oportunidad
o Debilidad
o Amenaza
2. ¿En qué etapa del proceso administrativo se pueden percibir desviaciones?
o Planeación
o Organización
o Dirección
o Control
3. Cuando Rafael quiere desembarcar en otros mercados, como por ejemplo el
chileno, está pensando en un plan operativo. V – F
4. La Empresa RUEDAS S.A, ejerce de manera simultánea controles sobre las
llantas que producen, como un proceso continuo. ¿De qué tipo de control se
trata?
o Preliminar
o Concurrente
o Posterior
o Interno
5. Elaborar los presupuestos, ¿a qué fase del proceso administrativo se refiere?
o Motivación
o Organización
o Planeación y Control
o Dirección
6. La planta productiva de la empresa donde Catalina es gerente de producción, se
ha inundado fruto de contingencias climáticas, para lo cual deberá implementar
un plan de un solo uso. V – F
7. Para planificar en entornos inciertos y cambiantes, lo que se sugiere es
implementar planes:
o Flexibles
o Estandarizados
52
ADMINISTRACIÓN
CAPÍTULO 3
PROCESO
ADMINISTRATIVO:
ORGANIZACIÓN
Objetivos
 Identificar los elementos que definen
la estructura organizacional.
 Interpretar los tipos de
departamentalización y elaborar
organigramas.
 Reconocer distintos diseños y
estructuras organizacionales
contemporáneas
53
ADMINISTRACIÓN
1. Estructura y Diseño Organizacional
1.1 Conceptos Introductorios
 Organizar
Distribuir y estructurar el trabajo para cumplir con los objetivos de la organización. Los
propósitos de organizar son:
→ Dividir el trabajo a realizarse en tareas específicas y departamentos.
→ Asignar tareas y responsabilidades asociadas con puestos individuales.
→ Coordinar diversas tareas organizacionales.
→ Agrupar puestos en unidades.
→ Establecer relaciones entre individuos, grupos y departamentos.
→ Establecer líneas formales de autoridad.
→ Asignar y utilizar recursos de la organización.
 Estructura Organizacional y Organigrama
Distribuir y estructurar el trabajo para cumplir con los objetivos de la organización. El
organigrama es la representación visual de la estructura de una organización.
 Diseño Organizacional
Es un proceso que implica decisiones con respecto a seis elementos clave:
→ Especialización del trabajo
→ Departamentalización
→ Cadena de mando
→ Tramo de control
→ Centralización y descentralización
→ Formalización
54
ADMINISTRACIÓN
2. Elementos del Diseño Organizacional
2.1 Especialización del trabajo
 Concepto
La especialización del trabajo consiste en dividir las actividades laborales en tareas
separadas. Cada empleado se especializa en hacer una parte de una actividad en lugar de
hacerla toda, para aumentar los resultados. También se le conoce como división del trabajo.
 Visión actual
La mayoría de los gerentes consideran actualmente la especialización del trabajo como un
mecanismo importante de la función de organizar, ya que ésta ayuda a los empleados a ser
más eficientes. Por ejemplo, McDonald’s utiliza una gran especialización del trabajo para
preparar y entregar sus productos a los clientes de manera eficiente.
Sin embargo, cuando se lleva al extremo, esta especialización puede ocasionar problemas
como aburrimiento, fatiga, estrés, mala calidad, ausentismo, reducción del desempeño y
aumento en la rotación del personal.
2.2 Departamentalización
 Concepto
La departamentalización es la forma en que se agrupan los puestos. Existen cinco formas
comunes de departamentalización, aunque una organización puede utilizar su propia y
exclusiva clasificación.
Por lo general las grandes empresas combinan la mayoría o todas estas formas de
departamentalización. Por ejemplo, una importante compañía japonesa de productos
electrónicos organiza sus divisiones en líneas funcionales, sus unidades de manufactura en
procesos, sus unidades de ventas en siete regiones geográficas, y sus regiones de ventas
en cuatro agrupaciones de clientes.
 Formas de departamentalización
→ Funcional: Agrupa los puestos de acuerdo con las funciones realizadas.
→ Por productos: Agrupa los puestos por línea de productos.
→ Geográfica: Agrupa los puestos de acuerdo con el territorio o la geografía.
55
ADMINISTRACIÓN
→ Por procesos: Agrupa los puestos con base en el flujo de productos o clientes.
→ Por clientes: Agrupa los puestos por tipo de clientes y necesidades.
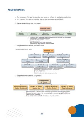
 Departamentalización funcional
 Departamentalización por Productos
 Departamentalización geográfica
56
ADMINISTRACIÓN
 Departamentalización por Procesos
*Superintendencia de planta es sinónimo de Gerencia de Operaciones o de Producción.
 Departamentalización por Clientes
Video N° 1
Tipos de Departamentalización - https://youtu.be/5skVnBb46cg
En este vídeo se enumerarán y ejemplificará cada uno de los tipos de departamentalización.
Actividad N° 1
1. Para analizar, reflexionar y discutir
a) Si usted fuera el presidente de una compañía organizada en líneas
funcionales y un consultor sugiriera organizarla en líneas territoriales o de
productos, ¿qué le preocuparía al seguir la recomendación?
b) ¿Por qué hay tantas dependencias de gobiernos nacionales organizadas
sobre todo de manera territorial?
2. Seleccionen una compañía e identifique el modelo (o modelos) de
departamentalización que utiliza. Elaboren un organigrama de la empresa. ¿Por
qué cree que la compañía seleccionó ese tipo de departamentalización? ¿Lo
recomendarían?
57
ADMINISTRACIÓN
3. Dadas las siguientes funciones, ubicarlas correctamente dentro del
organigrama propuesto:
• Gerencia de Comercialización
• Ventas al Interior
• Ventas en capital
• Sector de Control de existencias o stock
• Departamento de Ventas
• Departamento de Administración de Ventas
• Sector de Análisis de las Ventas
• Departamento de depósito y servicio al cliente
• Sector de créditos
2.3 Cadena de mando y tramo de control
 Concepto
La cadena de mando es la línea de autoridad que se extiende de los niveles más altos de la
organización hacia los más bajos, lo cual especifica quién le reporta a quién.
Los gerentes deben considerarla cuando organizan el trabajo, ya que esto ayuda a los
empleados con preguntas como “¿a quién le reporto? o ¿con quién voy si tengo un
problema?”.
58
ADMINISTRACIÓN
 Autoridad de línea y autoridad de staff
La Autoridad de línea es la posición de autoridad (dada y definida por la organización) que
otorga a un gerente el derecho de dirigir el trabajo de los empleados operativos.
La Autoridad staff son los puestos que tienen cierta autoridad (por ejemplo, reforzamiento de
las políticas) pero que han sido creados para apoyar, ayudar y asesorar a las personas que
tienen autoridad de línea.
 Tramo de Control
Es la cantidad de empleados que puede dirigir un gerente de forma eficiente y eficaz.
La visión tradicional era que los gerentes no podían, y no debían, supervisar directamente a
más de cinco o seis subordinados.
La tendencia de los últimos años se ha dirigido hacia tramos de control mayores, lo cual es
consistente con los esfuerzos de los gerentes de agilizar la toma de decisiones, aumentar la
flexibilidad, acercarse más a los clientes, dar facultades de decisión a los empleados y
reducir costos.
2.4 Centralización y Descentralización
 Concepto
La centralización es el grado en que las decisiones se toman en los niveles superiores de la
organización, en otras palabras, organizaciones en las que los gerentes de nivel alto toman
todas las decisiones, y los empleados de nivel inferior simplemente las cumplen.
Por otro lado, la descentralización es el grado en el que los empleados de niveles inferiores
proporcionan información o, de hecho, toman decisiones.
59
ADMINISTRACIÓN
 Factores que influyen en la centralización y descentralización
2.5 Formalización
 Concepto
La formalización es el grado en que los trabajos de una organización están estandarizados y
las reglas y procedimientos guían el comportamiento de los empleados.
→ Los puestos muy formalizados ofrecen poca discreción sobre lo que tiene que
hacerse.
→ La baja formalización significa menores restricciones a la forma en que los
empleados hacen su trabajo.
3. Diseños Organizacionales
3.1 Organización formal e informal
 Definición
Se entiende por organización formal la estructura intencional de funciones en una empresa
formalmente organizada; sin embargo, catalogar a una organización como formal no
significa que no haya algo inflexible. Para que un gerente pueda organizar adecuadamente
la estructura debe aportar un ambiente en el que el desempeño individual (presente y futuro)
60
ADMINISTRACIÓN
contribuya de la manera más efectiva a las metas del grupo.
Incluso la más formal de las organizaciones debe ser flexible y permitir la discrecionalidad, la
utilización benéfica de talentos creativos y el reconocimiento de los gustos y las capacidades
individuales; aunque el esfuerzo individual en una situación de grupo debe enfocarse en las
metas grupales y organizacionales.
La Organización informal se considera a la red de relaciones interpersonales que surgen
cuando los individuos se asocian entre sí.
 Estructuras mecanicistas (formales) vs orgánicas (informales)
Actividad N° 2
1. Para analizar, reflexionar y discutir
a) ¿La estructura de una organización puede ser modificada rápidamente? ¿Por
qué? ¿Debe cambiar rápidamente? Expliquen su respuesta.
b) ¿Ustedes preferirían trabajar en una organización mecanicista o en una
orgánica? ¿Por qué?
61
ADMINISTRACIÓN
3.2 Diseños organizacionales contemporáneos
 Estructuras de equipo
Toda la organización está formada por grupos de trabajo o equipos autodirigidos de
empleados a los que se les han otorgado facultades de decisión.
 Estructura matricial o de proyectos
Estructura organizacional que asigna especialistas de distintos departamentos funcionales a
uno o más proyectos. La estructura de proyectos los empleados trabajan continuamente en
proyectos.
 Organización sin límites
Organización cuyo diseño no está definido o restringido por límites horizontales, verticales y
externos, impuestos por una estructura predefinida. Es un diseño organizacional flexible y no
estructurado cuya intención es quitar las barreras externas entre la organización y sus
clientes y proveedores.
 Organización virtual
Una organización que consiste en un pequeño grupo de empleados de tiempo completo que
contrata especialistas temporales para trabajar en las oportunidades que surjan.
 Organización de red
Una pequeña organización que contrata proveedores externos para realizar sus principales
funciones de negocio (como la manufactura) para concentrarse en lo que hace mejor.
Actividad N° 3
1. Para analizar, reflexionar y discutir
c) Dar ejemplos de por lo menos tres empresas donde se torna conveniente la
aplicación de una estructura matricial/proyecto.
d) ¿Qué problemas, según tu opinión, pueden presentarse cuando se emplea la
“organización matricial”?
e) La organización sin límites tiene el potencial de crear un cambio importante
en la forma en que trabajamos. ¿Están de acuerdo con esto? Justifiquen.
62
ADMINISTRACIÓN
2. Organizaciones formales e informales
a) Elaboren un diagrama que ilustre la organización formal de una empresa o
actividad que conozcan. ¿De qué manera ayuda o entorpece este
organigrama el establecimiento de un ambiente para el desempeño?
b) Con la misma empresa o actividad de la pregunta anterior, trace su
organización informal. ¿Ayuda o entorpece a la organización formal? ¿Por
qué?
3. Construcción de Organigrama – Actividad Integradora
La empresa automotriz “CAR” está integrada por un grupo que forma un Consejo de
Administración del cual es presidente el Sr. Pedro Ruiz; del él depende el director
general de la Empresa que tiene los siguientes departamentos: Producción, Marketing,
Recursos Humanos y Finanzas; al frente de cada uno de ellos está un director. El
departamento de Producción está dividido en 5 secciones, (Furgonetas, Camiones,
Repuestos y Compras) cada una de ellas con sus jefes de sección. El departamento de
Marketing ha dividido el territorio nacional en 4 grandes zonas (Sur, Este, Norte y Oeste)
cada una de ellas con su director. El Departamento de Recursos Humanos al frente del
cual está Juan López, cuenta con dos departamentos: uno encargado de la contratación
y otro de Capacitación. El Departamento de Finanzas, está compuesto por una sección
encargada de los temas Fiscales, que cuenta con un Abogado asesor y asesor
Economista, y otra sección encargada de la contabilidad compuesta por un jefe de
contabilidad.
Con la información proporcionada de la empresa, se pide:
a) Grafiquen mediante un organigrama la estructura organizativa de la empresa
utilizando:
o Organigrama vertical
o Organigrama mixto
o Organigrama circular
b) Menciona cual es el tipo de organigrama que mejor se adapta a esta
estructura.
c) ¿Qué dificultades presenta el organigrama circular?
d) ¿Cuántos niveles de jerarquía tiene esta estructura?
e) ¿Cuáles son los criterios de departamentalización utilizados?
63
ADMINISTRACIÓN
Autoevaluación del Capítulo
1. Una empresa que se estructura con las siguientes áreas de Producción,
Marketing, Finanzas y Recursos Humanos, estamos refiriéndonos a un tipo de
departamentalización.
o Por funciones
o Por tiempos
o Geográfica
o Por clientes.
2. Cuando el Estado administra y toma decisiones sin delegar autoridad a otros
organismos provinciales, este ejemplo se refiere a:
o Delegación de autoridad
o Tramo amplio de control
o Departamentalización
o Centralización
o Poder
3. La tendencia a dispersar la autoridad en una estructura organizada, se denomina
descentralización. V – F
4. El organigrama permite conocer la estructura de la organización. V- F
5. El siguiente organigrama pertenece a una estructura:
6. Una empresa formada por personas que no están ubicadas en el mismo espacio
físico, a veces ni en la misma localidad o país. Decimos que se trata de una
organización.
o Informal
o Virtual
o Geográfica
7. Cuando el gerente de ventas informa los objetivos de ventas a cumplir en el mes
a los vendedores, decimos que está ejerciendo Autoridad de Staff. V – F
64
ADMINISTRACIÓN
CAPÍTULO 4
PROCESO
ADMINISTRATIVO:
DIRECCIÓN
Objetivos
 Aplicar las distintas teorías de la
motivación y liderazgo en situaciones
concretas.
 Conocer la importancia y relación
entre la tríada Comunicación –
Liderazgo – Motivación.
 Proponer alternativas de soluciones
ante conflictos en la comunicación y
liderazgo.
65
ADMINISTRACIÓN
1. La Comunicación
1.1 Naturaleza y función de la comunicación
 Concepto de comunicación
Es la transferencia y comprensión de significados.
→ Transferencia significa que el mensaje fue recibido de una manera que el receptor
puede interpretar.
→ Entender el mensaje no quiere decir que el receptor esté de acuerdo con el mensaje.
La comunicación es que ésta engloba tanto la comunicación interpersonal, la comunicación
entre dos o más personas, y la comunicación organizacional, todos los patrones, redes y
sistemas de comunicación en una organización.
 Funciones de la comunicación
La comunicación desempeña cuatro funciones principales: control, motivación, expresión
emocional e información. Cada función es igualmente importante.
→ Control: Las comunicaciones formales e informales actúan para controlar los
comportamientos de los individuos en las organizaciones.
→ Motivación: Las comunicaciones aclaran a los empleados lo que se debe hacer, qué
tan bien lo están haciendo y lo que se puede hacer para mejorar el desempeño.
→ Expresión emocional: La interacción social en la forma de comunicación dentro de un
grupo de trabajo proporciona a los empleados una manera de expresarse.
→ Información: Los individuos y los grupos de trabajo necesitan información para tomar
decisiones o realizar su trabajo.
66
ADMINISTRACIÓN
 El Proceso de la Comunicación Interpersonal
→ Mensaje: Fuente: el significado deseado del emisor.
→ Codificación: El mensaje convertido a una forma simbólica.
→ Canal: El medio por el que se transmite el mensaje.
→ Decodificación: La traducción que el receptor hace del mensaje.
→ Ruido: Alteraciones que interfieren con la comunicación.
→ Codificación del mensaje:
o El efecto de las habilidades, actitudes y conocimiento del emisor en el
proceso de codificación del mensaje.
o El sistema socio-cultural del emisor.
→ Mensaje:
o Símbolos utilizados para transmitir el significado del mensaje.
o El contenido mismo del mensaje.
o La elección del formato del mensaje.
o El ruido que interfiere con el mensaje.
→ Canal:
o La elección del emisor del canal apropiado o de múltiples canales para
transmitir el mensaje.
→ Receptor:
o El efecto de las habilidades, actitudes y conocimiento del receptor en el
proceso de decodificar el mensaje.
o El sistema socio-cultural del receptor.
→ Retroalimentación:
67
ADMINISTRACIÓN
o Las distorsiones del canal de comunicación que impiden que el mensaje
regrese del receptor al emisor.
 La Escucha Activa
1.2 Tipos de Comunicación organizacional
 Comunicación Formal Versus Comunicación Informal
→ Comunicación formal: Comunicación que sigue la cadena oficial de mando o es parte
de la comunicación requerida para realizar el trabajo.
→ Comunicación informal: Comunicación que no está definida por la jerarquía
estructural de la organización. Permite a los empleados satisfacer su necesidad de
interacción social. Puede mejorar el desempeño de la organización al crear canales
de comunicación más efectivos y rápidos.
 Dirección del flujo de la comunicación
→ Hacia abajo: Comunicaciones que fluyen de los gerentes a los empleados para
informarlos, dirigirlos, coordinarlos y evaluarlos.
→ Hacia arriba: Comunicaciones que fluyen de los empleados hacia los gerentes para
mantenerles informados de lo que necesitan y de cómo se pueden mejorar las cosas
68
ADMINISTRACIÓN
para crear un clima de confianza y respeto.
→ Comunicación lateral (horizontal): Comunicación que tiene lugar entre los empleados
de un mismo nivel en la organización para ahorrar tiempo y facilitar la coordinación.
→ Comunicación diagonal: Comunicación que cruza las áreas y los niveles
organizacionales con el objetivo de lograr eficiencia y velocidad.
 Tipos de redes de comunicación organizacional
Video N° 1
La Comunicación Organizacional en pandemia - https://youtu.be/qYVsFrBw8xw
En estos tiempos pandemia de COVID-19, la comunicación organizacional ha pasado a
convertirse en un imperativo estratégico para todas las empresas.
Actividad N° 1
1. Para analizar, reflexionar y discutir
a) ¿Por qué comunicación efectiva no es sinónimo de acuerdo?
b) ¿Qué creen que sea más importante para un administrador: hablar
correctamente o escuchar activamente? ¿Por qué?
c) ¿Qué relación existe entre comunicación interna y cultura organizacional?
d) “La comunicación ineficaz es culpa del emisor”. ¿Están de acuerdo o en
desacuerdo con este enunciado? Analicen.
e) ¿De qué manera podrían utilizar los gerentes el radiopasillo en su propio
beneficio?
69
ADMINISTRACIÓN
f) ¿La tecnología de la información está ayudando a los gerentes a ser más
efectivos y eficientes? Expliquen su respuesta.
g) Un estudio reciente mostró que 28 por ciento de la información en el día de un
trabajador se desperdicia entre interrupciones que se dan por situaciones que no
son urgentes ni importantes, como correos electrónicos innecesarios, y el tiempo
que toma volver a concentrarse. ¿Les sorprende esta estadística?
h) ¿Existe en la escuela un sistema informal de comunicación? ¿Genera
problemas? ¿Genera soluciones? ¿Cuáles?
2. La Motivación
2.1 Definición
 La motivación
Es el resultado de una interacción entre una persona y una situación; no es un rasgo
personal.
Es el proceso mediante el cual los esfuerzos de una persona se ven energizados, dirigidos y
sostenidos hacia el logro de una meta.
→ Energía: una medida de intensidad o impulso.
→ Dirección: hacia las metas de la organización.
→ Perseverancia: dar el máximo esfuerzo para lograr las metas.
La motivación funciona mejor cuando las necesidades del individuo son compatibles con las
metas de la organización.
2.2 Teorías sobre la Motivación
 Teoría de la jerarquía de las necesidades de Maslow
→ Las necesidades se clasifican en cinco niveles, de menor a mayor.
o Los individuos deben satisfacer las necesidades de nivel inferior antes de que
puedan satisfacer las de nivel superior,
70
ADMINISTRACIÓN
o Las necesidades satisfechas ya no motivarán.
o La motivación de una persona depende de conocer en qué nivel dentro de la
jerarquía se encuentra esa persona.
→ Jerarquía de necesidades:
o De orden inferior (externas): fisiológicas, seguridad.
o De orden superior (internas): sociales, estima, autorrealización.
 Teoría X y Teoría Y de McGregor
→ Componentes:
o Teoría X: Supone que los trabajadores tienen pocas ambiciones, les disgusta
su empleo, evitan las responsabilidades y tienen que ser supervisados de
cerca.
o Teoría Y: Supone que los trabajadores pueden utilizar su autodirección,
desean asumir responsabilidades y les gusta su trabajo.
→ Supuesto:
La participación en la toma de decisiones, los trabajos interesantes y las buenas
relaciones en el grupo maximizarán la motivación.
 Teoría de la motivación e higiene de Herzberg
→ Factores: Diferentes factores generan la satisfacción y la insatisfacción laboral.
o Factores de higiene: factores extrínsecos (entorno) que crean insatisfacción
en el trabajo.
o Motivadores: factores intrínsecos (psicológicos) que crean satisfacción en el
trabajo.
71
ADMINISTRACIÓN
Herzberg intentaba explicar por qué la satisfacción laboral no da como resultado un mayor
desempeño. Lo opuesto a “satisfacción” no es “insatisfacción”, sino “no satisfacción”.
 Teoría de las tres necesidades (McClelland)
Hay tres importantes necesidades adquiridas que son motivadores fundamentales en el
trabajo:
→ Necesidad de logros (nAch): Impulso para sobresalir y tener éxito.
→ Necesidad de poder (nPow): Necesidad de influir en el comportamiento de los
demás.
→ Necesidad de afiliación (nAff): El deseo de relaciones interpersonales
 Teoría de la Equidad
Propone que los empleados perciban lo que obtienen por su situación laboral (resultados)
en relación con lo que ellos contribuyen a él (insumos) y entonces comparan esa relación
insumos-resultados con los de otros empleados.
→ Si la relación se percibe como igual entonces existe un estado de equidad (justicia).
→ Si la relación se percibe como desigual, hay inequidad y la persona siente que su
compensación es insuficiente o excesiva.
→ Cuando hay inequidad, los empleados intentarán hacer algo para volver a equilibrar
las relaciones (buscan justicia).
Respuestas de los empleados a las inequidades percibidas:
→ Distorsionar sus relaciones o las de los demás.
→ Inducir a otros para cambiar sus propios insumos o resultados.
72
ADMINISTRACIÓN
→ Cambiar sus propios insumos (aumentar o disminuir sus esfuerzos) o resultados
(buscar mayores recompensas).
→ Elegir una comparación diferente (referente): otra persona, sistema o el mismo
individuo.
→ Dejar el puesto.
A los empleados les preocupa la naturaleza absoluta y relativa de las recompensas de la
organización.
 Teoría de las Expectativas
Enuncia que un individuo tiende a actuar de cierta manera con base en la expectativa de
que el acto estará acompañado de un resultado dado y en lo atractivo que pueda resultar
para el individuo esa consecuencia.
En esta teoría es clave entender y manejar las metas de los empleados y la conexión entre
esfuerzo, desempeño y recompensas.
→ Esfuerzo: capacidades de los empleados y capacitación/desarrollo.
→ Desempeño: sistemas válidos de evaluación.
→ Recompensas (metas): entender las necesidades de los empleados.
Relaciones de las expectativas
→ Expectativa (vínculo entre el esfuerzo y el desempeño): La probabilidad percibida por
un individuo de que esforzarse dará como resultado un cierto nivel de desempeño.
→ Medios: La percepción de que un nivel particular de desempeño dará como logro el
resultado deseado (recompensa).
→ Valencia: La importancia o el grado de atractivo que el individuo le asigna a la
recompensa del desempeño (resultado).
73
ADMINISTRACIÓN
 Teoría de las Metas
Propone que establecer metas que sean aceptadas, específicas y desafiantes (pero
alcanzables) dará como resultado un mayor desempeño, comparado con no tener metas o
que éstas sean fáciles.
Se adapta bien a la cultura de Estados Unidos y Canadá.
Beneficios:
→ Aumenta la aceptación de las metas.
→ Impulsa el compromiso con las metas difíciles y públicas.
→ Proporciona una retroalimentación al individuo (locus interno de control) que guía su
comportamiento y motiva su desempeño (autoeficacia).
Video N° 2
La Importancia de la Motivación en el trabajo - https://youtu.be/Ah7-wgXoRZU
En este video se pone énfasis en el conocimiento del desempeño de los colaboradores de
una empresa para lograr los objetivos.
74
ADMINISTRACIÓN
Actividad N° 2
1. Para analizar, reflexionar y discutir
a) ¿Qué relación existe entre los términos delegación, descentralización y
autoridad?
b) La mayoría de los adultos tienen que trabajar para vivir, y un empleo es una parte
central de sus vidas. Entonces, ¿por qué los gerentes tienen que preocuparse
tanto por los asuntos de motivación de empleados?
c) Describa una tarea que haya realizado recientemente para la que se haya
esforzado mucho. Explique su comportamiento mediante cualquiera de los tres
enfoques de motivación descritos en este capítulo.
d) Si tuviera que desarrollar un sistema de incentivos para una pequeña compañía
de pastelería ¿cuáles elementos de cuál enfoque o teoría de la motivación
utilizaría? ¿Por qué? ¿Su elección sería la misma si fuese una compañía de
diseño de software?
e) ¿Podrían los gerentes usar cualquiera de las teorías o enfoques sobre la
motivación para alentar y apoyar los esfuerzos de la diversidad de la fuerza
laboral? Explique.
f) “Demasiados gerentes en la actualidad han olvidado que el trabajo debe ser
inspirador y divertido y están demasiado alejados de lo que hace productivas a
las personas”. ¿Cómo respondería a esta declaración?
g) ¿Puede un individuo estar demasiado motivado? Analicen.
h) “Motivación significa simplemente cuidar a su gente”. ¿Cómo respondería a este
enunciado?
3. Liderazgo
3.1 Definición
 Conceptos Introductorios
→ Líder: Alguien que puede influir en los demás y que posee autoridad gerencial.
→ Liderazgo: Lo que hacen los líderes; el proceso de influir en un grupo para que
alcance sus metas.
Idealmente, todos los gerentes deberían ser líderes.
75
ADMINISTRACIÓN
Aunque los grupos pueden tener líderes informales que emergen, esos no son los líderes
que vamos a estudiar.
Las investigaciones han intentado responder la pregunta “¿Qué es un líder efectivo?”
Video N° 2
Liderazgo en las organizaciones - https://youtu.be/Y0Ar2RwGHL8
En este video se muestra la importancia del liderazgo en las organizaciones.
3.2 Teorías sobre el Liderazgo
 Teorías de los rasgos (décadas de 1920 y 1930)
Las investigaciones que se enfocaban en identificar las características personales que
diferenciaban a los líderes de los no líderes, no tuvieron éxito.
Las investigaciones posteriores sobre el proceso de liderazgo identificaron siete rasgos
asociados con un liderazgo exitoso.
Impulso, el deseo de dirigir, honestidad e integridad, confianza en sí mismos, inteligencia,
conocimiento relativo al trabajo y extroversión.
Siete rasgos asociados con el liderazgo
76
ADMINISTRACIÓN
 Teorías del comportamiento
Estudios de la Universidad de Iowa (Kurt Lewin):
Identificaron tres estilos de liderazgo:
→ Estilo autocrático: autoridad centralizada, baja participación.
→ Estilo democrático: involucramiento, alta participación, retroalimentación.
→ Estilo liberal: gerencia de no intervención.
Hallazgos de la investigación: resultados mixtos.
→ Ningún estilo específico era consistentemente mejor para producir un mejor
desempeño.
→ Los empleados se sentían más satisfechos con un líder democrático que con uno
autocrático.
 Modelo de la ruta-meta
Sostiene que el trabajo de un líder es ayudar a sus seguidores a alcanzar sus metas y
proporcionar la dirección o el apoyo necesarios para asegurar que esas metas sean
compatibles con las metas de la organización.
Los líderes asumen diferentes estilos de liderazgo en diferentes momentos dependiendo de
la situación:
→ Líder directivo: El líder permite que los subordinados sepan lo que se espera de
ellos, programa el trabajo que debe hacerse, y proporciona una guía específica de
cómo llevar a cabo las tareas.
→ Líder solidario: El líder muestra interés por las necesidades de los seguidores y es
amistoso.
→ Líder participativo: El líder consulta con los miembros del equipo y usa sus
sugerencias antes de tomar una decisión:
→ Líder orientado a los logros: El líder establece objetivos desafiantes y espera que los
seguidores se desempeñen a su más alto nivel.
77
ADMINISTRACIÓN
3.3 Teorías Contemporáneas sobre el Liderazgo
¿Cuáles son las opiniones más recientes acerca del liderazgo? Hay tres que deseamos
examinar: el liderazgo transformacional-transaccional, el liderazgo carismático-visionario y el
liderazgo de equipos.
 El liderazgo transformacional-transaccional
→ Liderazgo transaccional
Líderes que guían o motivan a sus seguidores hacia las metas establecidas al aclarar las
funciones y los requerimientos de las tareas.
→ Liderazgo transformacional
Líderes que inspiran a los seguidores a trascender sus propios intereses por el bien de la
organización al aclarar las funciones y los requerimientos de las tareas.
 El liderazgo carismático-visionario
→ Liderazgo carismático
Un líder entusiasta y seguro de sí mismo, cuya personalidad y acciones influyen en las
personas para que se conduzcan de cierta forma.
Características de los líderes carismáticos:
o Tienen una visión.
o Habilidad de comunicar esa visión.
o Disposición a tomar riesgos para alcanzar esa visión.
o Sensibilidad ante el ambiente y las necesidades de los seguidores.
o Muestran comportamientos que están fuera de lo común.
→ Liderazgo visionario
Un líder que crea y comunica una visión realista, creíble y atractiva del futuro que mejora la
situación actual.
Los líderes visionarios tienen la capacidad de:
o Explicar su visión a los demás.
o Expresar la visión no sólo verbalmente, sino mediante su comportamiento.
o Ampliar o aplicar la visión a diferentes contextos de liderazgo.
78
ADMINISTRACIÓN
 Liderazgo de equipo
→ Características:
o Tener paciencia para compartir la información.
o Ser capaz de confiar en los demás y ceder autoridad.
o Entender cuándo intervenir.
→ Trabajo del líder de equipos:
o Manejo de los límites externos del equipo.
o Facilitación del proceso del equipo.
o Tutoría, facilitación, manejo de problemas disciplinarios, revisión del desempeño
de equipos e individuos, capacitación y comunicación.
Actividad N° 3
1. Para analizar, reflexionar y discutir
a) ¿Qué tipos de poder tiene usted a su disposición? ¿Cuáles utiliza más? ¿Por
qué?
b) Si le pregunta a la gente por qué un individuo en particular es un líder, tiende a
describir a la persona en términos como competente, consistente, seguro de sí
mismo, inspira una visión compartida, y entusiasta. ¿Cómo se ajustan estas
descripciones a los conceptos de liderazgo presentados en este capítulo?
c) ¿Qué tipos de actividades en la escuela podría llevar a cabo un estudiante que
conduzca a la percepción de que es un líder carismático? De continuar con esas
actividades, ¿qué podría hacer este alumno para mejorar esta percepción de ser
carismático?
d) ¿Cree que la confianza evoluciona a partir de las características personales de
un individuo, o a partir de situaciones específicas? Explique.
79
ADMINISTRACIÓN
e) Un estudio reciente demostró que los presidentes de las compañías exitosas
poseen rasgos personales duros, como perseverancia, eficiencia, atención al
detalle y una tendencia a establecer altos estándares, y no fortalezas más
indulgentes como trabajo en equipo, entusiasmo y flexibilidad.
¿Qué piensa de esto? ¿Le sorprende? ¿Cómo explicaría esta situación a la luz
de las teorías de liderazgo que se trataron en este capítulo?
¿Que un líder sea eficaz tiene que ver con los seguidores? Discuta.
¿Cómo pueden las organizaciones desarrollar líderes eficaces?
80
ADMINISTRACIÓN
Autoevaluación del Capítulo
1. El líder es aquel individuo que influye sobre los demás y que tiene autoridad
administrativa. V – F
2. El gerente general de una empresa siempre toma las decisiones respecto a la
misma y no da participación a sus subordinados. ¿Qué estilo de liderazgo ejerce
este gerente general?
o Liberal
o Autocrático
o Democrático
3. Lucia trabaja en una importante empresa donde busca oportunidad para realizar
crecer y desarrollar su propio potencial. Lucia busca satisfacer la necesidad de
autorrealización. V – F
4. La motivación se define como el proceso Que inciden en la energía, dirección y
persistencia del esfuerzo que realiza una persona para alcanzar un objetivo. V –
F
5. El estilo de liderazgo democrático se caracteriza por una autoridad centralizada.
V – F
6. El líder carismático es aquel que tiene entusiasmo y es seguro de sí mismo.
V – F
7. A la red de comunicación informal se la conoce como:
o Rumores
o Ruidos
8. Si un gerente tiene a su cargo personas con características X, ¿qué estilo de
liderazgo debería aplicar?
o Autocrático
o Liberal
o Democrático
9. Las necesidades de autorrealización se relacionan con qué necesidad, según la
teoría de Mc Clelland:
o Fisiológicas.
o De logro.
o Higiénicos.
o Social.
81
ADMINISTRACIÓN
Bibliografía
 Eggers, M (2012) Teoría de las Organizaciones. Ituzaingó: Maipue.
 Robbins, S y Coulter, M (2010) Administración. Décima edición México – Argentina:
Pearson Educacion.
 Koontz, H (2012) Administración. Una perspectiva global y empresarial.
Decimocuarta edición. México
 Mochón, F (2016). Teoría de las Organizaciones. 2da Edición. Buenos Aires:
Alfaomega Grupo Editor.
 https://economipedia.com/definiciones/evolucion-de-la-administracion.html
 http://contenidosdigitales.ulp.edu.ar/exe/teoria_y_gestion/mdulo_teora_y_gestin_de_l
as_organizaciones_i.html

Cuadernillo Administración 1 - Ed. 2022 c.pdf

  • 1.
  • 2.
    2 ADMINISTRACIÓN Índice Índice.................................................................................................................................... 2 Diseño yestructura………………………………………………………………………………….3 Capítulo 1: Las Organizaciones y la Administración ........................................................ 4 1. Las Organizaciones ....................................................................................................... 5 2. Las Empresas .............................................................................................................. 15 3. La Administración ........................................................................................................ 23 4. Historia de la Administración ....................................................................................... 28 Capítulo 2: Proceso Administrativo: Planeación y Control ............................................ 33 1. Fundamentos de la Planeación .................................................................................... 34 2. La Administración Estratégica ...................................................................................... 38 3. El Control ..................................................................................................................... 45 Capítulo 3: Proceso Administrativo: Organización......................................................... 52 1. Estructura y Diseño Organizacional.............................................................................. 53 2. Elementos del Diseño Organizacional ......................................................................... 54 3. Diseños Organizacionales ........................................................................................... 59 Capítulo 4: Proceso Administrativo: Dirección ............................................................... 64 1. La Comunicación ......................................................................................................... 65 2. La Motivación .............................................................................................................. 69 3. El Liderazgo ................................................................................................................ 74 Bibliografía......................................................................................................................... 81
  • 3.
    3 ADMINISTRACIÓN Metas de Comprensión EnADMINISTRACIÓN, se espera que los estudiantes sean capaces de:  Ingresar al mundo de la gestión desde una visión sistémica e integral de la organización.  Comprender el proceso administrativo como una de las funciones básicas de la Administración.  Desarrollar habilidades y capacidades profesionales para trabajar en organizaciones concretas, negociando y resolviendo situaciones problemáticas.  Identificar el proceso administrativo como herramientas de gestión. Guía Iconográfica El diseño que presentamos en cada capítulo de esta colección, se organizará con las siguientes herramientas que facilitarán la comprensión y el entrenamiento para el aprendizaje y evaluación. Lecturas Videos temáticos Actividades Autoevaluación Enero, 2022
  • 4.
    4 ADMINISTRACIÓN CAPÍTULO 1 LAS ORGANIZACIONES Y LAADMINISTRACIÓN Objetivos  Reconocer la importancia de las organizaciones como medios eficaces para la satisfacción de las necesidades humanas.  Modelizar los elementos de las organizaciones,  Reconocer la importancia de las funciones del administrador en las organizaciones.
  • 5.
    5 ADMINISTRACIÓN 1. Las Organizaciones 1.1Concepto e Importancia  Concepto Podemos decir que las Organizaciones son grupos de individuos, en los cuales cada uno de ellos está motivado en sus acciones por el logro de deseos y objetivos, individuales o colectivos. Desde el punto de vista de la Administración podríamos definirla, como: De esta definición, se desprende: → es un sistema social porque está constituida por un conjunto de personas cuyas actividades se relacionan entre sí para lograr objetivos. → cada individuo desempeña un rol indispensable para que el sistema subsista. → la organización siempre tiene un propósito, que a veces puede ser claro y en otras no tanto.  Importancia Las organizaciones son, tal vez, uno de los elementos más comunes de la vida cotidiana de nuestra sociedad. Nosotros estamos en permanente contacto con organizaciones. Es así que si uno quisiera entender su importancia y el rol que ellas ocupan no hay nada más ilustrativo que nombrar algunos ejemplos, como lo son las obras sociales, los clubes y hospitales, las sociedades de fomento, las cárceles, los teatros, las bibliotecas, el ejército, las iglesias, las escuelas y facultades; así como grandes empresas como Mc Donald’s, Ferrari, M&M, IBM, e incluso otras no tan grandes como pueden ser una verdulería, una carnicería, una farmacia o la panadería del barrio. Estos ejemplos nos muestran que esta materia no es algo abstracto, sino que va a analizar elementos que son parte de nuestras vidas y que influyen en nuestros pensamientos, cultura, ideologías, así como también en múltiples decisiones diarias, como pueden ser a dónde salir para entretenerse, con quiénes, hasta qué hora, con qué ropa, etc. Organización Es un sistema social compuesto por personas que trabajan juntas de forma coordinada para alcanzar sus objetivos.
  • 6.
    6 ADMINISTRACIÓN Las organizaciones sontan antiguas como la historia de la humanidad, ya que, a través del tiempo, los hombres se han unido entre sí para alcanzar objetivos comunes, desde las más simples como las tribus, hasta la formación actual de organizaciones complejas. Siempre se ha logrado “organización” cuando los individuos han adoptado creencias y metas colectivas, haciéndolas suyas, o bien, cuando han acordado actuar según creencias y metas organizacionales como si fuesen propias. En la actualidad, las organizaciones son consideradas el medio más eficaz, concebido hasta a ahora, para agrupar los esfuerzos de los miembros y canalizarlos de manera que sean medios productivos de satisfacción de necesidades. Actividad N° 1 1. Respondan las siguientes preguntas a) ¿Cualquier grupo de personas reunidas es una Organización? ¿Por qué? b) ¿Tu escuela cumple con las Características de una organización? Fundamenten. 1.2 Elementos de las Organizaciones  Introducción No hay una organización igual a otra. Cada una de ellas tiene características, cultura, metodologías, fines, estructuras diferentes. Sin embargo, se puede decir que todas comparten algunos elementos que son propios de las organizaciones: los recursos con que cuentan. Los describimos a continuación: → Objetivos → Metas → Recursos Humanos → Recursos Materiales → Información  Objetivos Los Objetivos son los fines hacia los cuales se encamina la actividad de la organización.  Metas Las Metas son fines específicos, expresados en forma cuantitativa.
  • 7.
    7 ADMINISTRACIÓN  Recursos Humanos Sonlas personas o grupos de personas que trabajan en la organización y se relacionan entre sí, aportando su esfuerzo físico e intelectual, así como sus valores, ideas y conocimientos. En la actualidad, se considera que es uno de los recursos más importantes (sino el más importante) que posee una organización. La administración de los recursos humanos es una de las áreas de mayor estudio. Incluye aspectos como la motivación, retención, incentivos, capacitación, etcétera.  Recursos Materiales Son los medios físicos, naturales y financieros que utiliza la organización para alcanzar los fines propuestos. → Recursos Físicos: Son las materias primas, maquinarias, herramientas, vehículos, computadoras, etc. → Recursos naturales y energéticos: Son la tierra, el aire, el agua, la luz solar, combustibles y energía eléctrica, luz solar, etc. con que pueda contar la organización. Las organizaciones están tendiendo a un modelo organizacional de Green Office, un modelo cuyo objetivo es reducir las emisiones de dióxido de carbono y la huella ecológica que dejan las oficinas. Green Office conduce a los empleados de una oficina a trabajar en un medio ambiente más agradable, mejora la conciencia por el medio ambiente y lleva a una reducción de costos. La aplicación de este programa beneficiará tanto a la organización como al medio ambiente. → Recursos Financieros: Son el dinero, los préstamos, las acciones, títulos, bonos, etc.  Información Son los recursos que genera la mente humana, apoyados o no por el uso de la tecnología. La información es fundamental para la toma de decisiones. Por ejemplo, el sistema contable, los informes de producción, las evaluaciones de los recursos humanos, los informes de precios y características de productos competidores de los nuestros, etc.
  • 8.
    8 ADMINISTRACIÓN Elementos que caracterizana una organización Hospitales Escuelas privadas Objetivos Atender la salud de la comunidad. Brindar educación primaria y secundaria. Metas 200 consultas diarias en la guardia. 30 alumnos promedio por cada curso y un 90% de promoción. Recursos humanos Médicos, enfermeras, administrativos. Docentes, administrativos, maestranza. Recursos materiales Presupuesto anual, edificio, equipos, computadoras. Cuotas, edificios, muebles, instalaciones. Información Cantidad de pacientes atendidos, informe de evolución de pacientes internados, publicaciones de avances en medicina. Asistencia de los alumnos y personal, cuotas pagadas y calendario escolar, resoluciones ministeriales. Actividad N° 2 1. Identifiquen los elementos de un SUPERMERCADO. Para realizar la actividad tomen como modelo el cuadro de "elementos que caracterizan a las organizaciones”. 2. Investiguen sobre tres organizaciones antiguas en tu ciudad. Identifiquen los componentes que tienen en la actualidad. 1.3 Clasificación de Organizaciones  Introducción Las organizaciones pueden clasificarse según diferentes criterios, en esta materia nos enfocaremos en dos de ellas: → Según la estructura → Según el objetivo → Según la actitud frente a los cambios
  • 9.
    9 ADMINISTRACIÓN  Según laEstructura → Formales: son aquellas cuyas actividades se distribuyen de acuerdo con áreas de responsabilidad, sobre las cuales se ejerce autoridad claramente definida, y están coordinadas hacia el logro de objetivos precisos. → Informales: no tiene fines explícitos, y sus propósitos por lo general son los de la sociabilidad, perdurar la cultura de un grupo, trasmitir tradiciones y valores, etc.  Según el Objetivo → Con fines de lucro: aquellas que tiene ánimo de obtener ganancias. → Sin fines de lucro: son las que tienen fines sociales, pueden ser políticas, religiosas, educativas.  Según la actitud frente a los cambios → Rígidas: tiene una estructura impermeable a cambios que se producen en el contexto social en el que interactúan. → Flexibles: se adaptan en forma espontánea a los cambios producidos en el contexto social en que se desarrollan. Actividad N° 3 1. Clasifiquen cada una de las siguientes organizaciones (utilicen los tres criterios): a) Grupo de jóvenes reunidos con el fin de difundir un mensaje de una Iglesia. b) Grupo de jóvenes que, reunidos en comisión, realizan diferentes actividades para recaudar fondos para su viaje de egresados. c) Grupo de trabajadores que, reunidos dentro del departamento de una empresa, se dedican al control de calidad de los productos ya elaborados. d) Grupo de vecinos reunidos en una asociación de fomento de actividades barriales. e) Grupo de jefes de distintas secciones de un hipermercado que, reunidos, deliberan acerca de faltantes de mercaderías en las góndolas.
  • 10.
    10 ADMINISTRACIÓN 1.4 La Organizacióny su contexto  Introducción En la teoría de las organizaciones, el medio ambiente o entorno es aquello que se encuentra fuera de la organización y que la rodea y/o afecta. La organización interactúa con diferentes elementos del entorno. Estos elementos, de forma directa o indirecta, influyen sobre las organizaciones. Encontramos dos entornos: → Entorno Inmediato (fuerzas directas): Hay un entorno inmediato a la organización, que interactúa con ella y la afecta directamente. → Entorno Mediato (fuerzas indirectas): El entorno mediato es el entorno más amplio. Produce efectos sobre los elementos del medio inmediato y luego terminan afectando a la organización.  Entorno Inmediato → Competidores: son organizaciones que ofrecen los mismos productos o servicios que la nuestra, y cuyo comportamiento organizacional está dirigido por un objetivo que se enfrenta al mismo que perseguimos. Por ejemplo, consideremos el caso de que siendo ASUS competidora de Hewlett Packard, ambas busquen ser líderes en ventas. HP se puede ver perjudicada por una decisión de ASUS de lanzar al mercado una nueva computadora totalmente innovadora, que lleve a que los consumidores la adquieran, en lugar de comprar computadoras de HP. → Proveedores: son aquellas organizaciones o personas que nos proveen de materiales e insumos necesarios para la operatoria de nuestra organización. Para una carnicería, un proveedor es el frigorífico al cual le compra la carne. La carnicería se puede ver afectada, en caso de que el frigorífico tome la decisión de cambiar la calidad de la carne que vende, o decida aumentar el precio. → Clientes: son aquellas personas que consumen el servicio o producto que brinda la organización. Por ejemplo, hace unos 20 años, un empresario podría tomar la decisión de invertir en un ciber con las mejores consolas de videojuegos para atraer al público adolescente. Este empresario, por ejemplo, se vio afectado por las decisiones de los consumidores de dejar de ir a los ciber y pasar a jugar desde sus casas con máquinas propias. → Organismos oficiales: son organismos gubernamentales, ya sean municipales, provinciales o nacionales. Por ejemplo, una ley lanzada desde el gobierno nacional que imponga límites de horario para el ingreso a bares y boliche afecta directamente a estas empresas.
  • 11.
    11 ADMINISTRACIÓN → Organizaciones laborales:Se trata de los sindicatos a los cuales están asociados los empleados de una organización, que pueden influir en nuestra organización directamente. Supongamos que deciden hacer una huelga y a raíz de ello parar las operaciones por un día. Esto generará problemas que repercutirán directamente en el seno de la administración de la empresa.  Entorno mediato → El entorno demográfico: la cantidad de personas que habita una zona influye en nuestras organizaciones. Por ejemplo, si uno tiene una carnicería en un pueblo pequeño, no va a tener la misma cantidad de potenciales clientes que los que tendría si el local estuviera en el centro de una gran ciudad; así como tampoco se va a ver afectado por grandes competidores. → El entorno económico: la situación económica de un país es importante y está incluida dentro del entorno mediato de una organización. Por ejemplo, una crisis económica sin duda puede afectar a nuestros clientes, que probablemente reduzcan el consumo de los artículos que nos compran; o un contexto inflacionario lleva a la necesidad de actualizar constantemente los precios de venta para poder cubrir los costos. → El entorno político: las políticas, declaraciones, acciones y regulaciones del gobierno pueden llegar a afectar a nuestro ambiente inmediato. Por ejemplo, una política de freno a las importaciones podría afectar a nuestros proveedores, que podrían no estar en condiciones de proveernos los mismos materiales que antes. → El entorno tecnológico: los avances tecnológicos generan muchos cambios en las organizaciones, que las afectan de diferentes maneras. Por ejemplo, si la competencia adquiere una maquinaria de última tecnología que permite producir un producto a menores costos que nuestra organización, va a tener una ventaja competitiva con respecto a nosotros. → El entorno natural o medio ambiente: en muchas ocasiones, las condiciones naturales llevan a afectar de alguna manera a nuestro ambiente inmediato. Por ejemplo, Los clientes de una aseguradora podrían verse afectados por una lluvia de granizo que dañó sus autos, y hacer los reclamos correspondientes. Este acontecimiento podría afectar directamente a la aseguradora. → El entorno cultural: la cultura de la sociedad en la que la organización está inmersa influye sobre las organizaciones. La cultura de una sociedad genera diferentes comportamientos en los clientes, puesto que los incita a consumir diferentes productos. Mientras que un argentino consume yerba mate, dulce de leche y alfajores, porque son elementos que están inmersos en su cultura, un estadounidense suele consumir otros productos como mantequilla de maní.
  • 12.
    12 ADMINISTRACIÓN Actividad N° 4 1.Completen el siguiente cuadro. En cuanto a la enumeración de recursos propios de cada organización, mencionar aquellos: materiales y humanos. ORGANIZACIÓN Clasificación Entorno Inmediato Entorno Mediato Recursos Jumbo S. A Iglesia One Way Arcos S.A Municipalidad de Neuquén Banco Nación Mutual AMEN Sur Café Cruz Roja
  • 13.
    13 ADMINISTRACIÓN 1.5 Cultura Organizacional Definición La organización posee un conjunto de valores, creencias, normas, lenguajes, conocimientos, códigos de comportamiento y formas de actuar que son conocidos y compartidos por sus miembros. Estos hacen a su identidad, constituyendo su cultura. Existen tantas culturas como organizaciones capaces de generarlas. La cultura organizacional dentro de una empresa se va generando de la interacción de los diferentes procesos que se suceden dentro de la misma, más la influencia del contexto exterior. No hay dudas que el cambio es un proceso irreversible. Impacta a toda la sociedad, los mercados y a sus participantes. Por otra parte, la cultura es sin duda la esencia de la competitividad de las empresas. La cultura puede cambiar. Y debe cambiar cuando la competitividad está en juego. Este modo de ver las cosas que pasan en una organización tiene manifestaciones visibles: Ejemplo: “como vestimos en el trabajo”; “como nos dirigimos a nuestros jefes o a nuestros colaboradores”; “la forma en que se distribuye el espacio (¿Quién tiene el piso de la oficina alfombrado y baño privado?)”. Pero también hay manifestaciones no visibles de la cultura, que residen en dimensiones profundas, inconscientes y fuertemente condicionantes del comportamiento: son reglas no escritas e incuestionables sobre lo que está bien y lo que está mal. Ejemplo: “hay que consultar antes de decidir”; “nos gusta trabajar en ambientes rutinarios, lo más lejos posible de los desafíos”; “el cliente debe esperar, primero está el trabajo”; “en esta empresa quedarse después de hora garantiza el ascenso”; etc. Cultura Organizacional Es el conjunto de ideas, normas y pautas de comportamiento compartidas por todos los miembros de una organización.
  • 14.
    14 ADMINISTRACIÓN  Elementos Sus elementosson: → Misión: La misión de una organización resulta de conocer a qué se dedica una organización, para qué existe. La misión es el propósito o razón de ser de la empresa. Es la declaración de aquello que pretende realizar en el sistema en el cual interactúa. La definición de la misión puede ser crucial. Establecer una misión estrecha puede delimitar el accionar de una organización y hasta llevarla al fracaso. → Visión: Es el sueño de los socios fundadores, la imagen que ellos se crearon al momento de crear la organización. Esto es muy importante, porque guía a la organización hacia un camino, es la fuente de inspiración para el negocio. Sobre todo, en organizaciones jóvenes y en desarrollo, es la guía que da fuerzas para continuar en aquellas etapas difíciles. Muestra hacia dónde se dirige la empresa a largo plazo. Una visión bien formulada debe ser breve, inspiradora, clara, fácil de captar y recordar. → Valores: Son las creencias o convicciones del grupo de individuos que forman la organización. Por ej.: la responsabilidad, la honestidad. Video N° 1 Cultura Organizacional - https://youtu.be/Ru4_zLOwpp8 En este video se muestra un caso práctico sobre la importancia de la Cultura Organizacional. Actividad N° 5 1. Cultura Organizacional. Respondan a las siguientes cuestiones: a) ¿Qué valores sustentan, según ustedes: una religiosa, un científico, un político, un empresario? b) Comenten cuáles son los ídolos o personajes que admiran y que valores sustentan cada uno de ellos. c) Analicen que rituales tienen lugar dentro de la institución escolar. ¿Por qué se realizan? d) ¿Qué medidas tomarías con los que no cumplen con las Pautas de Convivencias establecidas en esta institución escolar? ¿Con qué se relaciona esta consigna? e) ¿Comparten la misma cultura organizacional los alumnos de 4º y 5º año tu escuela? Justificar.
  • 15.
    15 ADMINISTRACIÓN 2. Investiguen ytranscriban la Misión, Visión y Valores de 2 (dos) organizaciones del mismo rubro. ¿Coinciden dichos conceptos en ambas organizaciones? ¿Por qué? 3. Reúnanse con algunos compañeros (máximo 4), y redacten una Misión, Visión y Valores para un emprendimiento de su interés. 2. Las Empresas 2.1 Concepto y características  Concepto La empresa es el ente que desarrolla una actividad económica, produciendo u ofreciendo bienes y servicios al mercado, lo que le permite obtener beneficios y además cumplir un rol social al ofrecer fuentes de trabajo y colaborar con el progreso y el bienestar de la sociedad. Desde el punto de vista económico se considera a la empresa como el quinto Factor Productivo. En realidad, nuclea los otro cuatro: naturaleza, trabajo, capital y tecnología.  Características que presenta toda empresa → La existencia de un patrimonio compuesto por diversos recursos económicos, los cuales son usados por sus propietarios con el fin de lograr los objetivos propuestos. → La combinación de los factores productivos (naturaleza, trabajo, capital, tecnología), junto con los factores mercadotécnicos (que le permite introducir los productos o servicios al mercado) y los factores financieros (para poder realizar inversiones necesarias). Empresa Es una organización con fines de lucro que realiza una actividad económica mediante la utilización de los factores de producción, a los cuales coordina, con la finalidad de obtener beneficio o ganancia.
  • 16.
    16 ADMINISTRACIÓN → Los recursoshumanos que reúne para el desarrollo de sus actividades (propietarios, empleados, operarios, asesores, etc.). → La venta en el mercado de los productos obtenidos o el servicio que se desea prestar, cumpliendo así con los objetivos principales como el de satisfacer las necesidades de la comunidad. → La obtención del mayor beneficio o lucro (otro de los objetivos o fines de las empresas). 2.2 Importancia de las Empresas  Funciones principales de las empresas → La función física: se refiere al hecho mismo de la producción de bienes o a la prestación de servicios. → La función social: se refiere a la satisfacción de las demandas de la población, es decir el ofrecimiento por parte de la empresa de bienes o servicios que requiere la sociedad. → La función económica: es llevada a cabo cuando se cumple la función social, ya que se genera riqueza a través de la venta de los bienes o servicios que se ofrecen, siempre teniendo en cuenta la competitividad y la rentabilidad que deje el producto o servicio en cuestión.  Otras funciones de las empresas → Ser creadora de puestos de trabajo o empleo → Mejorar el nivel de la vida de sus trabajadores a través de las presentaciones e incentivos que les otorga. → Generar impuestos. → Ser vínculo de creación y distribución de riqueza. 2.3 La Empresa y los Factores Productivos La empresa es la institución que intenta combinar los factores productivos en forma racional, económicamente óptima, con el fin de obtener bienes y servicios que puedan satisfacer las necesidades demandadas por la sociedad. Los factores productivos a que nos referimos son: → la naturaleza (bienes proporcionados por ella, bosques, tierra, aire, etc.), → el trabajo (los recursos humanos o personal), → el capital (dinero)
  • 17.
    17 ADMINISTRACIÓN → y latecnología (que se ha incorporado actualmente), siendo el empresario el que intentará combinar estos factores adecuadamente. Es tarea, entonces, del empresario el adquirir estos factores a un costo que le permita colocar en el mercado sus bienes y servicios a un precio que los consumidores estén dispuestos a pagar, de lo contrario no podrá alcanzar los objetivos de la organización. 2.4 Clasificación de Empresas Hay varias clases de empresas. En este curso, las clasificaremos según cinco criterios:  Según la actividad desarrollada. → Productivas: Son aquellas que se dedican a la producción de bienes, ya sea por proceso manual, mecánico o por acción del tiempo. Se subdividen en extractivas, rurales e industriales. → Comerciales: son empresas que compran y venden bienes en el mismo estado en los que los adquieren. → Servicios: son empresas que brindan prestaciones a través del accionar de las personas a cargo, sin que por ello se produzcan bienes materiales. → Financieras  Según el ámbito donde desarrolla su actividad. → A nivel local → A nivel regional → A nivel nacional → A nivel internacional  Según su tamaño. La capacidad económica de una empresa puede ser medida de acuerdo a diferentes parámetros: el monto de su capital, la cantidad de personal ocupado, el volumen de ventas que realizar, infraestructura, etc. → Pequeñas empresas: las empresas de carácter individual o personal cuyo capital o dirección se encuentra a cargo de una sola persona y su personal a cargo es reducido. → Medianas empresas: las empresas que generalmente están constituidas como Sociedad de personas que se unen con un fin común, aportando bienes personales y asumiendo responsabilidades que en muchos casos compromete el capital personal. → Grandes empresas: Las empresas que asumen la forma de Sociedades de capital y agrupan a un gran número de accionistas para llevar a cabo operaciones de gran envergadura.
  • 18.
    18 ADMINISTRACIÓN Las pequeñas ymedianas empresas suelen incluirse bajo la denominación de Pymes.  Según composición del capital. → Públicas: cuando el capital es aportado por el Estado. → Privadas: cuando el capital es aportado solo por particulares, sin intervención del Estado. → Mixtas: Éste puede tener una participación mayoritaria (cuando el Estado es dueño del más del 50% del capital) o minoritaria (cuando el Estado posee menos del 51% del capital). Asimismo, existen empresas Nacionalizadas: son empresas que en sus comienzos fueron explotadas por particulares, pero luego pasaron a manos del Estado y Privatizadas: son empresas que fueron del Estado y luego se transfirieron al sector privado.  Según el régimen jurídico: → Unipersonales: aquellas que se encuentran a cargo de una sola persona que llevará a cabo actividades de tipo comercial o profesional. → Societarias: aquellas que se forman por convenios entre dos o más personas. En estas las partes pueden aportar capital, bienes o trabajo. Video N° 2 Empresas según su Actividad Económica - https://youtu.be/RUL_lN9GCI4 En este vídeo aprenderemos los Tipos de empresa según su actividad económica. 2.5 Ciclo Operativo de las Empresas Las empresas para poder alcanzar sus objetivos desarrollan una serie de actividades que son similares en cualquiera de ellas. Las actividades se desarrollan simultáneamente generando un ciclo continuo durante todo el ejercicio económico. La única diferencia radica en la actividad extra que desarrollan las Ciclo Operativo Conjunto de operaciones básicas que realiza cualquier Empresa para alcanzar sus objetivos.
  • 19.
    19 ADMINISTRACIÓN Empresas Industriales respectode las comerciales. A continuación, se presenta un esquema del Ciclo Operativo de ambas.
  • 20.
    20 ADMINISTRACIÓN Actividad N° 6 1.Clasifiquen a las siguientes empresas, según los criterios vistos. • Textil S.A • Supermercado La Anónima • Chevalier • Mercado Libre • Panadería “Delicias” • Inmobiliaria Ríos • Banco Provincia del Neuquén S.A • YPF • Taxi “El rápido” • Walmart • Arcor 2. Teniendo en cuenta una empresa industrial y otra comercial, dibujen el esquema del “ciclo operativo” de cada una de ellas, indicando sus operaciones específicas. 2.6 Pequeñas y Medianas Empresas (PyMEs)  Concepto Se puede definir PyMEs a todas aquellas empresas cuyo personal no supere los 40 trabajadores y su facturación anual sea inferior a la estipulada en el Artículo 104 de la Ley Nacional 24.467.  Características Entre las características que presentan este tipo de empresas, además de las anteriores nombradas, se encuentran las siguientes: → Tienen administración independiente, donde los propietarios cumplen la función de gerentes. → Poseen un tamaño pequeño dentro del ámbito industrial en que operan. → En capital, en la mayoría de los casos, es suministrado por los propietarios. → Operan dentro de un ámbito local, regional y hasta internacional. → Existe, en ellas, relaciones poco formales entre el empleador y sus subordinados. → Les resulta dificultoso adquirir nuevas tecnologías debido a los costos que tiene que enfrentar y las faltas de créditos.
  • 21.
    21 ADMINISTRACIÓN → Sus orígenesparten, en muchas ocasiones, de empresas familiares. → Constituyen una parte fundamental dentro de las economías de mercado, junto con los microemprendimientos. → Son generadoras de genuinos puestos de trabajo, sobre todo para mujeres y jóvenes de escasa capacitación. 2.7 Microemprendimientos y Empresas Familiares  Microemprendimientos Son unidades pequeñas que generan ingresos y cuentan con las siguientes características: → Son propiedad y está administradas por los propios empresarios, trabajan ellos mismos en sus unidades, no tiene empleados o trabajan miembros de su familia, usan un pequeño capital, y su forma jurídica puede encuadrarse dentro de lo informal. → Generalmente surgen por iniciativas de personas que se han quedado sin empleo que quieren completar sus ingresos, o simplemente por el deseo de utilizar habilidades y destrezas con las que cuentan. → Estas organizaciones laborales, aunque pequeñas en dimensión, son altamente superadoras del desempleo; constituyen una nueva alternativa en el contexto socioeconómico actual. Entre las ventajas que presentan los microemprendimientos, se pueden citar: → A l igual que las PyMEs ayudan a disminuir el desempleo. → Se transforman con gran facilidad, por no poseer una estructura rígida. → Son flexibles, pues se adaptan fácilmente a los cambios en los mercados y transformar sus productos de acuerdo a ello. A su vez, éstos presentan desventajas: → Generalmente utilizan tecnologías ya superadas u obsoletas, por no poseer capital para su cambio. → En ciertos casos, sus integrantes tienen faltas de conocimientos y técnicas para realizar una productividad más eficiente. → Tiene dificultades para obtener créditos.
  • 22.
    22 ADMINISTRACIÓN → La produccióno los servicios, generalmente va encaminada solamente al mercado interno o local.  Empresas Familiares Se considera que una empresa es familiar cuando la propiedad de los medios de producción y/o la dirección se hallan en manos de un grupo humano entre los cuales existe una relación familiar. Coexiste un punto de unión de importancia entre la empresa en sí y la familia, y esa unión se da por la cultura y los valores que se comparten. Actividad N° 7 1. Den por lo menos tres ejemplos de empresas locales que cumplan con las características de las PyMEs dedicadas a la producción, los servicios y el comercio. 2. ¿Existen microemprendimientos en la localidad? ¿Cuáles? 3. ¿En su barrio conocen alguna empresa familiar? Justificar.
  • 23.
    23 ADMINISTRACIÓN 3. La Administración 3.1Definición  Concepto La palabra administración se utiliza en nuestra vida cotidiana para referirnos a diferentes situaciones como, por ejemplo: "las mujeres son buenas administradoras del hogar", "trabajo en la administración pública", "la administración de la escuela cierra al mediodía" etc. Estos ejemplos no significan lo mismo, pero nos hacen pensar en: gobernar, dirigir, planificar, coordinar, controlar, fijar objetivos, decidir y responsabilidades. Sin embargo, nosotros enfocamos a la administración desde el punto de vista de una disciplina científica, una técnica y un arte. → Disciplina: Normas y leyes de una profesión, orden religiosa, institución etc. → Ciencia: Es el conocimiento exacto y razonado de las cosas. → Arte: Habilidad o destreza para hacer algo. → Técnica: Conjunto de procedimientos y recursos que utiliza una Ciencia o un Arte. Podemos definir qué administración es: la disciplina científica, la técnica y el arte que tienen como objetivo el estudio de las organizaciones para describirlas, comprender su funcionamiento y su conducta, predecir sus acciones e influir en su comportamiento gestionando su desarrollo. Administración La administración involucra la coordinación y supervisión de las actividades laborales de otros, para que éstas se lleven a cabo de forma eficiente y eficaz.
  • 24.
    24 ADMINISTRACIÓN  Eficiencia yEficacia Definamos dos cuestiones de la administración: → Eficiencia: “Hacer bien las cosas”. Obtener los mejores resultados a partir de la menor cantidad de recursos. → Eficacia: “Hacer bien las cosas”. Lograr los objetivos de la organización.  Necesidad Universal de la Administración Video N° 3 Introducción a la Administración - https://youtu.be/Mk4TsGcUVGI En este video podrás identificar las competencias que se desarrollan con el estudio de la administración de empresas y las habilidades que se pueden potenciar.
  • 25.
    25 ADMINISTRACIÓN 3.2 Funciones dela Administración  Introducción A principios del siglo veinte, Henri Fayol, un empresario francés, propuso por primera vez que todos los gerentes ejecutan cinco funciones: planear, organizar, mandar, coordinar y controlar. Hoy en día estas funciones se han resumido a cuatro: planeación, organización, dirección y control. Video N° 4 El Proceso Administrativo - https://youtu.be/7UdCw_qzNgE En este video se desarrolla en forma breve, las fases del proceso administrativo. 3.3 Los Administradores  Definición Según Peter Drucker, "no existen países desarrollados o subdesarrollados, sino países administrados o subadministrados". Las organizaciones están integradas por personas en constante cambio y crecimiento, y para conducirlas se necesitan buenos administradores. El trabajo de un gerente no tiene que ver con logros personales, sino con ayudar a otros a realizar su trabajo. Esto puede significar la coordinación del trabajo de un departamento o supervisar a una sola persona. Podría involucrar la coordinación de las actividades de un equipo de personas de distintos departamentos o incluso de personas ajenas a la organización, como empleados temporales o empleados que trabajan con proveedores de la organización. Administradores Los Administradores son quienes coordinan y supervisan el trabajo de otras personas para que se logren los objetivos de la organización.
  • 26.
    26 ADMINISTRACIÓN  Clasificación deAdministradores/Gerentes En organizaciones estructuradas de forma tradicional (las cuales se dice tienen forma de pirámide, debido a que hay más empleados en los niveles organizacionales más bajos que en los niveles superiores), suele suceder que se clasifique a los gerentes como de primera línea, gerentes de nivel medio y gerentes de nivel alto → Gerentes de primera línea: Individuos que dirigen el trabajo de los empleados que no ocupan una posición gerencial. → Gerentes de nivel medio: Individuos que dirigen el trabajo de los gerentes de primera línea. → Gerentes de nivel alto: Individuos que son responsables de tomar las decisiones de la empresa y de establecer los planes y objetivos que afectan a toda la organización.  Roles de los Administradores Los roles son las acciones o comportamientos específicos que se esperan de un gerente. Mintzberg identificó 10 roles agrupados en torno a las relaciones interpersonales, la transferencia de información y la toma de decisiones. → Roles interpersonales • Representante • Líder • Enlace → Roles informativos • Monitor • Difusor • Portavoz → Roles decisorios • Emprendedor • Manejador de Problemas • Asignador de Recursos • Negociador
  • 27.
    27 ADMINISTRACIÓN  Habilidades delos Administradores Robert L. Katz desarrolló un enfoque para describir las habilidades gerenciales; concluyó que los gerentes necesitan tres habilidades básicas: técnicas, humanas y conceptuales. → Habilidades técnicas: Conocimiento y competencia en un campo específico. → Habilidades humanas: Capacidad de trabajar bien con otras personas. → Habilidades conceptuales: Capacidad de pensar y conceptualizar situaciones abstractas y complejas referentes a la organización. Habilidades necesarias en los distintos niveles gerenciales Actividad N° 8 1. ¿Cómo afectan los avances en tecnología, globalización y espíritu emprendedor a los negocios? 2. “La principal responsabilidad de un gerente es enfocar a las personas en el desempeño de sus actividades laborales para lograr los objetivos deseados”. ¿Cómo interpretan esta afirmación? ¿Están de acuerdo con ella? ¿Por qué sí o por qué no? 3. En el entorno actual, contexto de COVID-19 ¿qué es más importante para las organizaciones, la eficiencia o la eficacia? Expliquen sus respuestas. 4. “La administración fue, es y siempre será lo mismo: el arte de hacer que las cosas se hagan”. ¿Están de acuerdo? ¿Por qué sí o por qué no?
  • 28.
    28 ADMINISTRACIÓN Actividad N° 9 1.Funciones gerenciales a diferentes niveles organizacionales Expliquen cómo aplicarían el esquema anterior en una organización. 4. Historia de la Administración 4.1 Introducción  Definición La evolución de la administración como disciplina formal fue impulsada fuertemente por los cambios que se dieron en las relaciones industriales y por los avances en áreas como la psicología, la ingeniería y la tecnología.  Importancia Fundamentalmente estos cambios se dieron con la revolución industrial que se efectúo a finales del siglo XVIII en Inglaterra. Esto dio lugar a la producción en serie y la sustitución de los talleres artesanales por las fábricas. De manera similar, todo esto impulsó la necesidad de la especialización del trabajo y la coordinación de las tareas para que la organización trabajará de forma eficiente. Haciendo que se dieran cambios profundos en las tareas de la administración. Esto provocó que surgieran nuevas teorías con el objeto de alcanzar mejoras en los métodos, en los tiempos y en los recursos utilizados.
  • 29.
    29 ADMINISTRACIÓN Justamente a finalesdel siglo XIX aparecen algunas de las primeras publicaciones de tipo científico sobre temas de la administración. Pero en el siglo XX el desarrollo tan acelerado que se dio en la sociedad obligó a revisar y a mejorar los procesos y las técnicas de la administración. Evidentemente, la administración se ha convertido en una exigencia para el buen funcionamiento de las organizaciones, puesto que si quieren lograr sus objetivos deben planificar y coordinar todas sus tareas. 4.2 Principales teorías administrativas Sin duda, las nuevas teorías de la administración ayudan a poder seguir un orden que permita controlar y coordinar todas las tareas y los diferentes roles que desempeñan las personas que forman parte de una organización. De esa forma es más fácil adaptarse a los cambios, anticiparse a los problemas y alcanzar los objetivos propuestos. Las principales teorías administrativas son:  Teoría científica En efecto, la teoría científica surgió en los Estados Unidos en el año de 1903. Su principal representante es Frederick Taylor, esta teoría busca la mejora de la eficiencia y la productividad de los trabajadores por medio del estudio científico de los métodos del trabajo.  Teoría burocrática Por otra parte, la teoría burocrática fue propuesta por Max Weber en Alemania en 1905. Esta teoría propone un método centralizado en una jerarquía, en la cual se dividen responsabilidades y se da la división del trabajo. Opera bajo un orden burocrático y las normas deben ser obedecidas por todos los miembros de la organización.  Teoría clásica Por otro lado, la teoría clásica considera que todos los principios administrativos se pueden utilizar para coordinar y controlar todas las actividades de la organización. Por ello es un enfoque sistémico, donde el buen desempeño se logra bajo la dirección jerárquica y delegando responsabilidades en las funciones administrativas. Fue propuesta por Henry Fayol en Francia en el año de 1916.
  • 30.
    30 ADMINISTRACIÓN  Teoría humanista Luego,la teoría humanista se inicia en los Estados Unidos en 1932, su principal precursor es Elton Mayo. Esta teoría se fundamenta en que las buenas relaciones entre las personas ayudan a lograr una mayor eficiencia del proceso de producción.  Teoría del comportamiento Ciertamente, la teoría del comportamiento tiene como máximo representante a Abraham Maslow, y esta teoría está basada en la pirámide de Maslow, donde explica que las necesidades son los elementos que motivan la conducta del hombre. Aparece en el año de 1950, en los Estados Unidos.  Teoría de la contingencia Ahora bien, la teoría de la contingencia nace en los Estados Unidos en 1980, sus máximos representantes son William Dill, William Starbuck, James Thompson, Paul Lawrence, Jay Lorsch y Tom Burns. Afirma que no hay nada absoluto en el proceso de la administración, por lo que todo depende del enfoque de contingencia. Por lo que se considera la administración como un sistema abierto. Es decir, que el funcionamiento de la organización dependerá de la interacción con su entorno. Video N° 5 Introducción a las teorías administrativas - https://youtu.be/F6PLGjLrBOw En este video se desarrolla en una línea histórica la evolución de las teorías de la administración.
  • 31.
    31 ADMINISTRACIÓN Actividad N° 10 Pararesolver esta actividad deberán investigar en distintas fuentes de búsqueda espontanea o provista por el profesor. 1. Taylor a) ¿Qué propone Taylor con esta escuela? b) Elijan 2 de los principios que formula esta escuela que puedan ser utilizados en la actualidad. ¿Por qué? Fundamenten. c) ¿Cuáles fueron los resultados en las organizaciones que aplicaron estas técnicas en su época? d) ¿A qué se le denominó “Taylorismo” y “Fordismo”? Características. ¿Qué opinión les merece? 2. Película Tiempos Modernos (1936) Luego De mirar los primeros 20 minutos de la película Tiempos Modernos, respondan: a) ¿Cuáles de las características propias del fordismo aparecen representadas? b) ¿Qué consecuencias tiene para el obrero – según la película- esta forma de trabajo? c) ¿Qué sucedía en la Economía a nivel mundial entre 1926 – 1936? Fundamenten. d) Elaboren un breve informe con lo visto en la película (sugerencia: ½ o 1 carilla). 3. Fayol e) ¿Qué propone analizar Fayol en esta escuela? f) Formen grupos y den ejemplos donde se apliquen los principios de Fayol en las organizaciones actuales. 4. Explicar las diferencias y similitudes fundamentales entre la escuela científica y la industrial. 5. ¿Cómo surge y en qué contexto histórico, la escuela de las Relaciones Humanas? ¿Qué aspectos fundamentales destaca E. Mayo en esta escuela? ¿Cuáles son los aportes de esta escuela, a la organización de hoy? 6. ¿Cuáles son los fundamentos del modelo de Weber y sus bases funcionamiento? ¿Qué organizaciones actuales identificas con la teoría de Weber? 7. ¿De qué se ocupa la Escuela de la Teoría de la Organización?
  • 32.
    32 ADMINISTRACIÓN Autoevaluación del Capítulo 1.Francisco Lucero, como gerente general de su empresa, debe presentar en mayor medida, habilidades: o Técnicas o Humanas o Conceptuales o Todas 2. Javiera, tiene a cargo el cumplimiento de objetivos anuales en ventas de tarjetas de crédito. Por ello a cada uno de sus colaboradores le ha definido un rol. Por este motivo, Julia está desempeñando la función de ORGANIZAR, dentro del proceso administrativo. V – F 3. El Padre de la Administración Científica fue Fayol. V – F 4. Si definimos que Estancia del Norte SRL sea la productora de aceite de oliva más reconocida en el mundo, por los atributos y la calidad de su producto, ¿qué estamos proponiendo cambiar? o Misión o Visión o Valores 5. Cuando pedro les dice a sus empleados que les dará un premio al que logre mayores ventas. ¿Qué función administrativa está aplicando? o Dirección – Liderazgo o Dirección – Motivación 6. La filosofía administrativa cuyos ejes son la mejora continua y la sensibilidad hacia las necesidades y expectativas del cliente, se llama Calidad Total. V – F 7. El principio de Fayol que indica que cada empleado debe recibir órdenes de un único superior directo. Se lo conoce con el nombre de Centralización. V - F 8. Si la administración de una organización logra que ésta alcance sus objetivos, decimos que es una administración eficiente. V – F 9. El contexto de vinculación inmediato está dado por el sistema social, político y cultural en el que actúa la organización. V – F 10. Según el enfoque basado en funciones, los gerentes desempeñan ciertas actividades. ¿Cuál es la primera función que deben desarrollar? o Dirección o Planeación o Control o Organización
  • 33.
    33 ADMINISTRACIÓN CAPÍTULO 2 PROCESO ADMINISTRATIVO: PLANEACIÓN Y CONTROL Objetivos Definir el proceso de planeación y sus aplicaciones en la toma de decisiones.  Describir las fases de la Planeación Estratégica.  Identificar la relación de los procesos de Planeación y Control.
  • 34.
    34 ADMINISTRACIÓN 1. Fundamentos dela Planeación 1.1 Conceptos  Introducción A la hora de irnos de vacaciones con amigos o familia, preferimos decidir con anticipación a dónde nos vamos (playa o montaña), cómo nos vamos (avión, micro, auto...), cuánto vamos a gastar (porque lo ahorramos, porque nos dan la plata...), y sobre todo qué tipo de vacaciones queremos (diversión, aventura, descanso...). Estos y otros interrogantes son planteados en nuestras mentes para el logro de nuestro principal objetivo. Tal como cada uno de nosotros prefiere proyectar los pasos a seguir para conseguir un objetivo propuesto (como en el ejemplo anterior), así también lo hacen todas las organizaciones. Pero entonces, vienen a nuestra mente varias preguntas: qué es planificar, para qué sirve, cuándo es necesario hacerlo y aún más importante, cómo planifico. La planeación, consiste en un proceso a través del cual se establecen los objetivos (a dónde se quiere llegar), se analiza la situación actual (dónde está la organización hoy), y se definen las estrategias y cursos de acción (cómo vamos a llegar) necesarios para alcanzar dichos objetivos.  Definición La Planeación es una actividad gerencial primordial que implica: → Definir los objetivos de la organización. → Establecer una estrategia general para lograr dichos objetivos. → Desarrollar planes para las actividades del trabajo organizacional.
  • 35.
    35 ADMINISTRACIÓN Planificar nos ayudaa crear el futuro. De las decisiones que tomemos hoy dependerá el resultado obtenido, ya sea éxito o fracaso. También este proceso ayuda a hacer que nuestros objetivos puedan verse plasmados en la realidad.  Propósitos de la planeación → Proporciona dirección a los gerentes y también al resto de los empleados. → Reduce la incertidumbre ya que obliga a los administradores a ver a futuro, a anticipar el cambio, a considerar el efecto del cambio y a desarrollar respuestas adecuadas. → Minimiza el desperdicio y la redundancia → Establece los objetivos o los estándares para controlar. Nos dedicaremos a estudiar la Planeación formal, es decir, aquella cuyos objetivos específicos se proponen por un periodo específico. Se plantean por escrito y se comparten con los miembros de la organización. 1.2 Tipos de Planes  Clasificación Las formas más populares para describir los planes organizacionales son en términos de: → Alcance (estratégicos contra operacionales). → Tiempo (corto contra largo plazos). → Especificidad (direccionales contra concretos). → Frecuencia de uso (únicos contra permanentes). Planeación La planeación implica definir los objetivos de la organización, establecer estrategias para lograr dichos objetivos y desarrollar planes para integrar y coordinar actividades de trabajo.
  • 36.
    36 ADMINISTRACIÓN  Planes estratégicosvs operacionales → Estratégicos: o Aplican a toda la organización. o Establecen los objetivos generales de la organización. o Buscan posicionar a la organización en su entorno. o Abarcan periodos largos. → Planes operacionales: o Especifican los detalles de cómo lograr los objetivos generales. o Abarcan periodos más cortos.  Planes de largo plazo vs corto plazo → Largo plazo: Planes con un periodo mayor a tres años. → Corto plazo: Planes que abarcan un año o menos.
  • 37.
    37 ADMINISTRACIÓN Cualquier periodo entreambos sería un plan intermedio. Aunque estas clasificaciones de tiempo son bastante comunes, una organización puede utilizar cualquier marco de tiempo de planeación que desee.  Planes direccionales vs concretos → Direccionales: Planes flexibles que exponen pautas generales y proporcionan un enfoque, pero no limitan a los administradores con objetivos específicos o líneas de acción. → Concretos (específicos): Planes claramente definidos y que no dan lugar a interpretaciones.  Planes únicos vs permanentes → Únicos: Un plan para una vez, el cual se diseña específicamente para satisfacer las necesidades de una situación. → Permanentes: Planes continuos que proporcionan una guía para las actividades que se realizan repetidamente. Video N° 1 Tipos de Planes - https://youtu.be/iL0gmThFuZA En este vídeo se describirán los tipos de planes. Actividad N° 1 1. Para analizar, reflexionar y discutir a) Algunas personas evitan definir metas a largo plazo porque creen que es imposible saber lo que ocurrirá. ¿Creen que esto es asumir una postura inteligente?, ¿por qué? b) ¿Qué tipos de planeación lleva a cabo en su vida personal? Describa estos planes en términos de ser (i) estratégico y operacional, ii) de largo plazo o de corto plazo, y iii) específico o direccional. c) ¿La planeación se volverá más o menos importante para los gerentes del futuro? ¿Por qué? d) Si la planeación es tan importante, ¿por qué algunos gerentes eligen no hacerlo? ¿Qué les dirían a estos gerentes? e) Expliquen cómo es que la planeación involucra tomar decisiones hoy que tendrán un efecto en el futuro.
  • 38.
    38 ADMINISTRACIÓN 2. La AdministraciónEstratégica 2.1 Estrategia  Concepto Las guerras fueron el escenario donde apareció por primera vez la palabra ESTRATEGIA y se usaba para hacer alusión a los planes que diseñaba cada bando para vencer a su enemigo. Más tarde se comenzaron a utilizar en el ámbito empresarial y hoy en día, ya podemos decir que se aplica a nivel personal, para conseguir un trabajo, conquistar una pareja, etcétera. Las estrategias de una organización son los planes respecto a la manera en que la organización hará cualquier cosa que sea necesario hacer en el negocio, cómo competir exitosamente, y cómo atraer y satisfacer a sus clientes con el objeto de lograr sus objetivos. Las variables fundamentales sobre las que se basa la administración estratégica son: → Estrategia: Por estrategia entendemos el negocio, la visión/misión, posición y patrón de comportamiento que desarrolla la empresa para generar un valor diferencial en el mercado. → Estructura: La estructura representa las relaciones permanentes y estables (planificadas o no) que se dan dentro de una organización y los métodos, proceso y sistemas que se utilizan para alcanzar los objetivos. → Cultura: Es el conjunto de paradigmas, modelos y valores que desarrolla la organización en su proceso de decisiones.
  • 39.
    39 ADMINISTRACIÓN  Importancia dela Administración Estratégica → Genera un alto desempeño organizacional. → Requiere que los gerentes examinen y se adapten a un entorno cambiante de los negocios. → Coordina diversas unidades organizacionales, ayudándolas a enfocarse en las metas de la empresa. → Se encuentra muy involucrada en el proceso de toma de decisiones.  Niveles de Estrategias Las organizaciones utilizan tres tipos de estrategias: corporativas, de negocio y funcionales. Por lo general, los gerentes generales son los responsables de las estrategias corporativas, los gerentes de nivel medio lo son de las estrategias de competitividad, y los gerentes de nivel bajo de las estrategias funcionales. → Estrategias Corporativas: Plan de la dirección para toda la organización y sus unidades estratégicas de negocios. o Crecimiento: expansión en nuevos productos y mercados (Concentración Integración vertical, Integración horizontal, Diversificación) o Estabilidad: mantenimiento del status quo. Las situaciones del entorno y las condiciones cambiantes obligan a la empresa a apegarse a su actividad actual. o Renovación: ajuste en la dirección de la empresa hacia nuevos mercados. → Estrategias de Negocios: Estrategia que busca determinar cómo debe competir una organización en cada uno de sus negocios (unidades estratégicas de negocios). o Ofrecer bajos costos o Diferenciación o Enfoque/nicho
  • 40.
    40 ADMINISTRACIÓN Modelo de lascinco fuerzas de Porter (Competitivad) → Estrategias funcionales: son las de las que diseñan y llevan a cabo los gerentes medios de la empresa en busca de lograr el objetivo estratégico. Estas estrategias se desprenden de la estrategia de negocios y dependen de ella, representan las tácticas de la empresa, pero para los gerentes funcionales son estrategias. 2.2 El Proceso de la Planeación Estratégica  Pasos para la planeación Los pasos necesarios para realizar una planeación o planificación estratégica son los siguientes: → 1. Establecer objetivos → 2. Análisis del entorno → 3. Formulación de estrategias → 4. Implementación de estrategias → 5. Evaluación de los resultados (Control) Video N° 2 Proceso de Planificación Estratégica - https://youtu.be/UCFaXHPqynI En este vídeo se describirá los pasos de la planeación estratégica.
  • 41.
    41 ADMINISTRACIÓN  1. Establecerobjetivos Cualquier organización, desea alcanzar objetivos, es decir, aquella situación deseada o imagen que se pretende de cara al futuro. Los objetivos proporcionan la dirección para todas las decisiones y acciones gerenciales y forman los parámetros desde los que se evalúan los logros. Las decisiones y acciones de los miembros de la organización deben estar orientadas a lograr los objetivos.  2. Análisis del Entorno Una vez que se establecieron los objetivos organizacionales, es necesario realizar un análisis de la situación actual de la organización para más tarde poder decidir cuál es la mejor acción que podemos tomar para el logro de los objetivos. En primer lugar, se debe hacer un análisis externo, que permita conocer la situación del entorno y detectar oportunidades y amenazas; y un análisis interno, que permita conocer el estado o capacidad de la organización y detectar fortalezas y debilidades. En el análisis externo se evalúan las fuerzas económicas, sociales, gubernamentales, tecnológicas; así como a la competencia, clientes y proveedores. Y en el análisis interno se evalúan los recursos con que cuenta la empresa, ya sean financieros, humanos, materiales, tecnológicos, etcétera. Una de las herramientas más sencillas que permite analizar la situación actual de cualquier organización es conocida como Matriz FODA. Dicha matriz permite observar la organización desde una perspectiva interna y otra externa. Vale aclarar que FODA es la abreviatura para las palabras: Fortalezas, Oportunidades, Debilidades y Amenazas.
  • 42.
    42 ADMINISTRACIÓN → Perspectiva internade la empresa: Dentro de la perspectiva interna encontramos las fortalezas y debilidades. o Fortalezas: elementos positivos que posee la organización y que constituyen los recursos para la consecución de sus objetivos. Es decir, son aquellas actividades internas de la organización que se llevan a cabo relativamente bien. Algunos ejemplos podrían ser: objetivos claros, foco en la capacitación de los empleados, excelente motivación de los empleados por el clima laboral-beneficios-salario, buenos tratos personales, responsabilidad social activa, etcétera. o Debilidades: factores negativos que se tienen y que se constituyen en barreras u obstáculos para alcanzar las metas propuestas. Por mencionar algunos ejemplos: carencia de objetivos claros y alcanzables, falta de recursos, mal manejo de situaciones de conflicto, mal manejo de recursos, informalidad, poca ética, desorden, etcétera. → Perspectiva externa a la empresa: Dentro la perspectiva externa encontramos las oportunidades y amenazas. o Oportunidades: elementos del ambiente que la organización puede (debería) aprovechar para el logro efectivo de sus metas y objetivos. Estos pueden ser
  • 43.
    43 ADMINISTRACIÓN de tipo social,económico, político, tecnológico, etc. Algunas menciones serían: apoyo de otras organizaciones, posibilidad de implementar nueva tecnología que se encuentra en el mercado, una necesidad desatendida en el mercado, etcétera. o Amenazas: aspectos que pueden llegar a constituir un peligro para el logro de los objetivos si no se los previene o no se trabaja para evitarlos. Entre estos tenemos: falta de aceptación, competencia desleal, alta rivalidad por parte de los competidores, fenómenos naturales desalentadores para la actividad organizacional, situación económica incierta, etcétera.  3. Formulación de Estrategias Una vez que se han establecido los objetivos y analizado la situación actual de la organización, se determinan las estrategias necesarias para alcanzar dichos objetivos. Algunas acciones de este paso son: → Desarrollar y evaluar alternativas estratégicas. → Seleccionar estrategias apropiadas para todos los niveles de la organización que ofrezcan una ventaja relativa sobre la competencia → Comparar las fortalezas de la organización con las oportunidades del entorno. → Corregir las debilidades y protegerse de las amenazas.  4. Implementación de Estrategias Una vez que se han formulado las estrategias, éstas se deben implementar. No importa qué tan bien haya planeado una organización sus estrategias, el desempeño se verá dañado si las estrategias no se implementan de manera adecuada.  5. Evaluación de los resultados El paso final del proceso de la administración estratégica es la evaluación de resultados. ¿Qué tan efectivas han sido las estrategias para ayudar a la organización a lograr sus objetivos? ¿Qué ajustes son necesarios? 2.3 Cuestiones contemporáneas de la Planeación Concluimos este capítulo abordando dos temas contemporáneos de planeación. En específico analizaremos las críticas a la planeación y cómo los gerentes pueden planear eficazmente en entornos dinámicos.
  • 44.
    44 ADMINISTRACIÓN  Críticas ala planeación → La planeación puede generar rigidez. → No es posible desarrollar planes para un entorno dinámico. → Los planes formales no pueden sustituir la intuición y la creatividad. → La planeación centra la atención de los gerentes en la competencia actual y no en la supervivencia a futuro. → La planeación formal refuerza el éxito, lo que puede llevar al fracaso. → Sólo planear no es suficiente.  Planeación eficaz en entornos dinámicos → Desarrollar planes que sean específicos pero flexibles. → Entender que la planeación es un proceso continuo. → Cambiar los planes cuando las condiciones lo justifiquen. → Persistir en la planeación finalmente vale la pena. → Favorecer la jerarquía de la organización para fomentar el desarrollo de las habilidades de planeación en todos los niveles de la organización. Actividad N° 2 1. Para analizar, reflexionar y discutir a) ¿Cómo podrían diferir la planeación en una organización sin fines de lucro, como una mutual, de la planeación en una empresa como un supermercado? b) ¿Por qué son importantes los planes de contingencia? 2. Tu grupo del colegio quiere irse de viaje, para más precisión pensemos en el viaje de egresados a Bariloche. Imaginemos al curso como una pequeña organización que tiene como objetivo lograr que todos puedan viajar. a) ¿Qué estrategia utilizarán? Ejemplo: juntar fondos a través de eventos. b) ¿Cuál será su Programa o Plan de acción para llevarla a cabo? c) Especifiquen pasos a seguir, asignación de recursos, responsables, etcétera. 3. Elija una organización que conozca e identifique sus fortalezas y debilidades. ¿Cuáles son sus oportunidades y amenazas especiales en el ambiente externo? 4. ¿Cómo harían una evaluación organizacional de su escuela?, ¿qué tipo de negocio es una escuela?
  • 45.
    45 ADMINISTRACIÓN 3. El Control 3.1Introducción al Control  Concepto Los administradores deben monitorear si las metas establecidas como parte del proceso de planeación se están logrando de forma eficiente y efectiva. Eso es lo que hacen cuando controlan. Los controles apropiados pueden ayudar a los gerentes a detectar problemas en el desempeño y áreas de mejora. El Control es el proceso de monitorear las actividades para asegurarse de que se están realizando como fueron planeadas y de corregir cualquier desviación importante. El control es el mecanismo por el cual se garantiza en cualquier sistema el cumplimiento de los objetivos definidos por la dirección. Es el modo que tiene la organización de aprender de sí misma, y ayudar en ese sentido a dar un pronóstico sobre cómo cerrar la brecha entre la situación deseada y la situación actual. El propósito es asegurar que las actividades se completan de tal manera que se logren los objetivos de la organización  Importancia del Control → Planear: Los controles permiten a los gerentes saber si se están cumpliendo los objetivos y los planes, y qué acciones tomar en el futuro. → Otorgamiento de facultades de decisión a los empleados: Los sistemas de control proporcionan a los gerentes información y retroalimentación sobre el desempeño de los empleados. → Proteger el lugar de trabajo: Los controles mejoran la seguridad física y ayudan a minimizar las interrupciones en el lugar de trabajo.
  • 46.
    46 ADMINISTRACIÓN Video N° 3 ElControl Administrativo - https://youtu.be/vVHiHN_YuNw En este vídeo se definirán distintos conceptos sobre el control. 3.2 El Proceso de Control  Pasos para el Control El proceso de control es un proceso de tres pasos en el que se mide el desempeño real, se compara este contra un estándar y se toman acciones administrativas para corregir cualquier desviación o para hacerse cargo de los estándares inadecuados.  1. Medición Para determinar lo que es el desempeño real, un gerente debe primero obtener información al respecto. Por lo tanto, el primer paso en el control es la medición. → ¿Cómo medimos?: Fuentes de información o Observación personal o Reportes estadísticos o Reportes orales o Reportes escritos → ¿Qué medimos?: Criterios de control o Empleados (satisfacción, rotación, ausentismo) o Presupuestos (costos, resultados, ventas)
  • 47.
    47 ADMINISTRACIÓN  2. Comparación Elpaso de comparación determina la variación entre el desempeño real y un estándar. Aun cuando se puede esperar alguna variación en el desempeño en todas las actividades, es crítico determinar un rango de variación aceptable. Las desviaciones fuera de este rango requieren de atención.  3. Toma de Acciones Administrativas Los gerentes pueden elegir de entre tres cursos de acción posibles: → “No hacer nada”: Sólo si se considera que la desviación es insignificante. → Corregir el desempeño real: o Acción correctiva inmediata para corregir el problema en el momento. o Acción correctiva básica para localizar y corregir la fuente de la desviación. → Revisar el estándar: para establecer si es realista, justo y alcanzable.
  • 48.
    48 ADMINISTRACIÓN 3.3 Tipos deControl  Introducción Los Administradores pueden implementar controles antes de que comience una actividad, durante el tiempo en que se desarrolla una actividad, y después de que se ha completado una actividad. El primer tipo se llama control preventivo; el segundo, control concurrente, y el último, control de retroalimentación.  Control Preventivo El tipo de control más deseable, el control preventivo previene problemas. De esa manera, se pueden prevenir los problemas en vez de corregirlos después de haber causado cualquier daño, como productos de baja calidad, clientes insatisfechos, pérdidas en las ganancias y otros.
  • 49.
    49 ADMINISTRACIÓN  Control Concurrente Esaquel que tiene lugar mientras está en progreso la actividad monitoreada. La forma de control concurrente mejor conocida es la supervisión directa.  Control de Retroalimentación El tipo de control más popular reside en la retroalimentación. En el control de retroalimentación el control se da después de que la actividad se ha realizado. 3.4 Técnica de Control: El Presupuesto  Introducción Todo el tiempo estamos tomando decisiones que tienen que ver con el dinero, es por ello que el presupuesto es una de las herramientas que le posibilita a la organización llevar adelante un control. El mismo es la expresión numérica en pesos de la planificación, es decir, es donde se establecen los ingresos y egresos monetarios que se considera que se van a realizar durante el período que abarca el plan en cuestión. Los presupuestos son siempre subjetivos ya que están bajo el criterio de quien los elabora. Se trata de ser lo más real posible para minimizar riesgo y reducir incertidumbre, por eso es necesario que para generar presupuesto interactúen todas las áreas de una organización. Esta herramienta nos permitirá planear en qué vamos a gastar el dinero que recibimos de la manera más eficiente.
  • 50.
    50 ADMINISTRACIÓN Video N° 3 Larelación entre Planeación y Control - https://youtu.be/DAT3uhVoxaA En este vídeo se indicarán las relaciones entre ambos procesos. Actividad N° 3 1. Para analizar, reflexionar y discutir a) ¿Cómo podrían utilizar el concepto de control en sus vidas personales? Sean específicos. (piensen en términos de controles preventivo, concurrente y de retroalimentación, así como en controles específicos para los diferentes aspectos de su vida como escuela, relaciones familiares, amigos, pasatiempos, etcétera). b) “Cada empleado dentro de una organización juega un papel en el control de las actividades laborales”. ¿Están de acuerdo con esta afirmación, o piensan que el control es algo de lo que únicamente los gerentes son responsables? Expliquen. c) ¿Por qué la información en tiempo real no es lo bastante buena para el control efectivo? 2. Entrevisten a dos administradores o gerentes sobre los controles que utilizan en sus organizaciones. ¿Pueden identificar estándares frente a los cuales pueda medirse el desempeño?, ¿cómo se mide el desempeño contra los estándares y qué tan oportuno es el reporte de desviaciones? Si se detectan desviaciones, ¿qué tiempo tardan antes de que se hagan correcciones en situaciones específicas? 3. Si se les encomendara establecer un sistema de control a medida en una compañía, ¿cómo lo harían?, ¿qué necesitarían saber? Den un ejemplo. 4. Enumeren y describan cuatro tipos de presupuestos.
  • 51.
    51 ADMINISTRACIÓN Autoevaluación del Capítulo 1.Si Roberto identifica que, al formarse la pasta de oliva tras la molienda, en su cadena de valor se da un gran desperdicio en el proceso productivo, ¿qué situación es esta? o Fortaleza o Oportunidad o Debilidad o Amenaza 2. ¿En qué etapa del proceso administrativo se pueden percibir desviaciones? o Planeación o Organización o Dirección o Control 3. Cuando Rafael quiere desembarcar en otros mercados, como por ejemplo el chileno, está pensando en un plan operativo. V – F 4. La Empresa RUEDAS S.A, ejerce de manera simultánea controles sobre las llantas que producen, como un proceso continuo. ¿De qué tipo de control se trata? o Preliminar o Concurrente o Posterior o Interno 5. Elaborar los presupuestos, ¿a qué fase del proceso administrativo se refiere? o Motivación o Organización o Planeación y Control o Dirección 6. La planta productiva de la empresa donde Catalina es gerente de producción, se ha inundado fruto de contingencias climáticas, para lo cual deberá implementar un plan de un solo uso. V – F 7. Para planificar en entornos inciertos y cambiantes, lo que se sugiere es implementar planes: o Flexibles o Estandarizados
  • 52.
    52 ADMINISTRACIÓN CAPÍTULO 3 PROCESO ADMINISTRATIVO: ORGANIZACIÓN Objetivos  Identificarlos elementos que definen la estructura organizacional.  Interpretar los tipos de departamentalización y elaborar organigramas.  Reconocer distintos diseños y estructuras organizacionales contemporáneas
  • 53.
    53 ADMINISTRACIÓN 1. Estructura yDiseño Organizacional 1.1 Conceptos Introductorios  Organizar Distribuir y estructurar el trabajo para cumplir con los objetivos de la organización. Los propósitos de organizar son: → Dividir el trabajo a realizarse en tareas específicas y departamentos. → Asignar tareas y responsabilidades asociadas con puestos individuales. → Coordinar diversas tareas organizacionales. → Agrupar puestos en unidades. → Establecer relaciones entre individuos, grupos y departamentos. → Establecer líneas formales de autoridad. → Asignar y utilizar recursos de la organización.  Estructura Organizacional y Organigrama Distribuir y estructurar el trabajo para cumplir con los objetivos de la organización. El organigrama es la representación visual de la estructura de una organización.  Diseño Organizacional Es un proceso que implica decisiones con respecto a seis elementos clave: → Especialización del trabajo → Departamentalización → Cadena de mando → Tramo de control → Centralización y descentralización → Formalización
  • 54.
    54 ADMINISTRACIÓN 2. Elementos delDiseño Organizacional 2.1 Especialización del trabajo  Concepto La especialización del trabajo consiste en dividir las actividades laborales en tareas separadas. Cada empleado se especializa en hacer una parte de una actividad en lugar de hacerla toda, para aumentar los resultados. También se le conoce como división del trabajo.  Visión actual La mayoría de los gerentes consideran actualmente la especialización del trabajo como un mecanismo importante de la función de organizar, ya que ésta ayuda a los empleados a ser más eficientes. Por ejemplo, McDonald’s utiliza una gran especialización del trabajo para preparar y entregar sus productos a los clientes de manera eficiente. Sin embargo, cuando se lleva al extremo, esta especialización puede ocasionar problemas como aburrimiento, fatiga, estrés, mala calidad, ausentismo, reducción del desempeño y aumento en la rotación del personal. 2.2 Departamentalización  Concepto La departamentalización es la forma en que se agrupan los puestos. Existen cinco formas comunes de departamentalización, aunque una organización puede utilizar su propia y exclusiva clasificación. Por lo general las grandes empresas combinan la mayoría o todas estas formas de departamentalización. Por ejemplo, una importante compañía japonesa de productos electrónicos organiza sus divisiones en líneas funcionales, sus unidades de manufactura en procesos, sus unidades de ventas en siete regiones geográficas, y sus regiones de ventas en cuatro agrupaciones de clientes.  Formas de departamentalización → Funcional: Agrupa los puestos de acuerdo con las funciones realizadas. → Por productos: Agrupa los puestos por línea de productos. → Geográfica: Agrupa los puestos de acuerdo con el territorio o la geografía.
  • 55.
    55 ADMINISTRACIÓN → Por procesos:Agrupa los puestos con base en el flujo de productos o clientes. → Por clientes: Agrupa los puestos por tipo de clientes y necesidades.  Departamentalización funcional  Departamentalización por Productos  Departamentalización geográfica
  • 56.
    56 ADMINISTRACIÓN  Departamentalización porProcesos *Superintendencia de planta es sinónimo de Gerencia de Operaciones o de Producción.  Departamentalización por Clientes Video N° 1 Tipos de Departamentalización - https://youtu.be/5skVnBb46cg En este vídeo se enumerarán y ejemplificará cada uno de los tipos de departamentalización. Actividad N° 1 1. Para analizar, reflexionar y discutir a) Si usted fuera el presidente de una compañía organizada en líneas funcionales y un consultor sugiriera organizarla en líneas territoriales o de productos, ¿qué le preocuparía al seguir la recomendación? b) ¿Por qué hay tantas dependencias de gobiernos nacionales organizadas sobre todo de manera territorial? 2. Seleccionen una compañía e identifique el modelo (o modelos) de departamentalización que utiliza. Elaboren un organigrama de la empresa. ¿Por qué cree que la compañía seleccionó ese tipo de departamentalización? ¿Lo recomendarían?
  • 57.
    57 ADMINISTRACIÓN 3. Dadas lassiguientes funciones, ubicarlas correctamente dentro del organigrama propuesto: • Gerencia de Comercialización • Ventas al Interior • Ventas en capital • Sector de Control de existencias o stock • Departamento de Ventas • Departamento de Administración de Ventas • Sector de Análisis de las Ventas • Departamento de depósito y servicio al cliente • Sector de créditos 2.3 Cadena de mando y tramo de control  Concepto La cadena de mando es la línea de autoridad que se extiende de los niveles más altos de la organización hacia los más bajos, lo cual especifica quién le reporta a quién. Los gerentes deben considerarla cuando organizan el trabajo, ya que esto ayuda a los empleados con preguntas como “¿a quién le reporto? o ¿con quién voy si tengo un problema?”.
  • 58.
    58 ADMINISTRACIÓN  Autoridad delínea y autoridad de staff La Autoridad de línea es la posición de autoridad (dada y definida por la organización) que otorga a un gerente el derecho de dirigir el trabajo de los empleados operativos. La Autoridad staff son los puestos que tienen cierta autoridad (por ejemplo, reforzamiento de las políticas) pero que han sido creados para apoyar, ayudar y asesorar a las personas que tienen autoridad de línea.  Tramo de Control Es la cantidad de empleados que puede dirigir un gerente de forma eficiente y eficaz. La visión tradicional era que los gerentes no podían, y no debían, supervisar directamente a más de cinco o seis subordinados. La tendencia de los últimos años se ha dirigido hacia tramos de control mayores, lo cual es consistente con los esfuerzos de los gerentes de agilizar la toma de decisiones, aumentar la flexibilidad, acercarse más a los clientes, dar facultades de decisión a los empleados y reducir costos. 2.4 Centralización y Descentralización  Concepto La centralización es el grado en que las decisiones se toman en los niveles superiores de la organización, en otras palabras, organizaciones en las que los gerentes de nivel alto toman todas las decisiones, y los empleados de nivel inferior simplemente las cumplen. Por otro lado, la descentralización es el grado en el que los empleados de niveles inferiores proporcionan información o, de hecho, toman decisiones.
  • 59.
    59 ADMINISTRACIÓN  Factores queinfluyen en la centralización y descentralización 2.5 Formalización  Concepto La formalización es el grado en que los trabajos de una organización están estandarizados y las reglas y procedimientos guían el comportamiento de los empleados. → Los puestos muy formalizados ofrecen poca discreción sobre lo que tiene que hacerse. → La baja formalización significa menores restricciones a la forma en que los empleados hacen su trabajo. 3. Diseños Organizacionales 3.1 Organización formal e informal  Definición Se entiende por organización formal la estructura intencional de funciones en una empresa formalmente organizada; sin embargo, catalogar a una organización como formal no significa que no haya algo inflexible. Para que un gerente pueda organizar adecuadamente la estructura debe aportar un ambiente en el que el desempeño individual (presente y futuro)
  • 60.
    60 ADMINISTRACIÓN contribuya de lamanera más efectiva a las metas del grupo. Incluso la más formal de las organizaciones debe ser flexible y permitir la discrecionalidad, la utilización benéfica de talentos creativos y el reconocimiento de los gustos y las capacidades individuales; aunque el esfuerzo individual en una situación de grupo debe enfocarse en las metas grupales y organizacionales. La Organización informal se considera a la red de relaciones interpersonales que surgen cuando los individuos se asocian entre sí.  Estructuras mecanicistas (formales) vs orgánicas (informales) Actividad N° 2 1. Para analizar, reflexionar y discutir a) ¿La estructura de una organización puede ser modificada rápidamente? ¿Por qué? ¿Debe cambiar rápidamente? Expliquen su respuesta. b) ¿Ustedes preferirían trabajar en una organización mecanicista o en una orgánica? ¿Por qué?
  • 61.
    61 ADMINISTRACIÓN 3.2 Diseños organizacionalescontemporáneos  Estructuras de equipo Toda la organización está formada por grupos de trabajo o equipos autodirigidos de empleados a los que se les han otorgado facultades de decisión.  Estructura matricial o de proyectos Estructura organizacional que asigna especialistas de distintos departamentos funcionales a uno o más proyectos. La estructura de proyectos los empleados trabajan continuamente en proyectos.  Organización sin límites Organización cuyo diseño no está definido o restringido por límites horizontales, verticales y externos, impuestos por una estructura predefinida. Es un diseño organizacional flexible y no estructurado cuya intención es quitar las barreras externas entre la organización y sus clientes y proveedores.  Organización virtual Una organización que consiste en un pequeño grupo de empleados de tiempo completo que contrata especialistas temporales para trabajar en las oportunidades que surjan.  Organización de red Una pequeña organización que contrata proveedores externos para realizar sus principales funciones de negocio (como la manufactura) para concentrarse en lo que hace mejor. Actividad N° 3 1. Para analizar, reflexionar y discutir c) Dar ejemplos de por lo menos tres empresas donde se torna conveniente la aplicación de una estructura matricial/proyecto. d) ¿Qué problemas, según tu opinión, pueden presentarse cuando se emplea la “organización matricial”? e) La organización sin límites tiene el potencial de crear un cambio importante en la forma en que trabajamos. ¿Están de acuerdo con esto? Justifiquen.
  • 62.
    62 ADMINISTRACIÓN 2. Organizaciones formalese informales a) Elaboren un diagrama que ilustre la organización formal de una empresa o actividad que conozcan. ¿De qué manera ayuda o entorpece este organigrama el establecimiento de un ambiente para el desempeño? b) Con la misma empresa o actividad de la pregunta anterior, trace su organización informal. ¿Ayuda o entorpece a la organización formal? ¿Por qué? 3. Construcción de Organigrama – Actividad Integradora La empresa automotriz “CAR” está integrada por un grupo que forma un Consejo de Administración del cual es presidente el Sr. Pedro Ruiz; del él depende el director general de la Empresa que tiene los siguientes departamentos: Producción, Marketing, Recursos Humanos y Finanzas; al frente de cada uno de ellos está un director. El departamento de Producción está dividido en 5 secciones, (Furgonetas, Camiones, Repuestos y Compras) cada una de ellas con sus jefes de sección. El departamento de Marketing ha dividido el territorio nacional en 4 grandes zonas (Sur, Este, Norte y Oeste) cada una de ellas con su director. El Departamento de Recursos Humanos al frente del cual está Juan López, cuenta con dos departamentos: uno encargado de la contratación y otro de Capacitación. El Departamento de Finanzas, está compuesto por una sección encargada de los temas Fiscales, que cuenta con un Abogado asesor y asesor Economista, y otra sección encargada de la contabilidad compuesta por un jefe de contabilidad. Con la información proporcionada de la empresa, se pide: a) Grafiquen mediante un organigrama la estructura organizativa de la empresa utilizando: o Organigrama vertical o Organigrama mixto o Organigrama circular b) Menciona cual es el tipo de organigrama que mejor se adapta a esta estructura. c) ¿Qué dificultades presenta el organigrama circular? d) ¿Cuántos niveles de jerarquía tiene esta estructura? e) ¿Cuáles son los criterios de departamentalización utilizados?
  • 63.
    63 ADMINISTRACIÓN Autoevaluación del Capítulo 1.Una empresa que se estructura con las siguientes áreas de Producción, Marketing, Finanzas y Recursos Humanos, estamos refiriéndonos a un tipo de departamentalización. o Por funciones o Por tiempos o Geográfica o Por clientes. 2. Cuando el Estado administra y toma decisiones sin delegar autoridad a otros organismos provinciales, este ejemplo se refiere a: o Delegación de autoridad o Tramo amplio de control o Departamentalización o Centralización o Poder 3. La tendencia a dispersar la autoridad en una estructura organizada, se denomina descentralización. V – F 4. El organigrama permite conocer la estructura de la organización. V- F 5. El siguiente organigrama pertenece a una estructura: 6. Una empresa formada por personas que no están ubicadas en el mismo espacio físico, a veces ni en la misma localidad o país. Decimos que se trata de una organización. o Informal o Virtual o Geográfica 7. Cuando el gerente de ventas informa los objetivos de ventas a cumplir en el mes a los vendedores, decimos que está ejerciendo Autoridad de Staff. V – F
  • 64.
    64 ADMINISTRACIÓN CAPÍTULO 4 PROCESO ADMINISTRATIVO: DIRECCIÓN Objetivos  Aplicarlas distintas teorías de la motivación y liderazgo en situaciones concretas.  Conocer la importancia y relación entre la tríada Comunicación – Liderazgo – Motivación.  Proponer alternativas de soluciones ante conflictos en la comunicación y liderazgo.
  • 65.
    65 ADMINISTRACIÓN 1. La Comunicación 1.1Naturaleza y función de la comunicación  Concepto de comunicación Es la transferencia y comprensión de significados. → Transferencia significa que el mensaje fue recibido de una manera que el receptor puede interpretar. → Entender el mensaje no quiere decir que el receptor esté de acuerdo con el mensaje. La comunicación es que ésta engloba tanto la comunicación interpersonal, la comunicación entre dos o más personas, y la comunicación organizacional, todos los patrones, redes y sistemas de comunicación en una organización.  Funciones de la comunicación La comunicación desempeña cuatro funciones principales: control, motivación, expresión emocional e información. Cada función es igualmente importante. → Control: Las comunicaciones formales e informales actúan para controlar los comportamientos de los individuos en las organizaciones. → Motivación: Las comunicaciones aclaran a los empleados lo que se debe hacer, qué tan bien lo están haciendo y lo que se puede hacer para mejorar el desempeño. → Expresión emocional: La interacción social en la forma de comunicación dentro de un grupo de trabajo proporciona a los empleados una manera de expresarse. → Información: Los individuos y los grupos de trabajo necesitan información para tomar decisiones o realizar su trabajo.
  • 66.
    66 ADMINISTRACIÓN  El Procesode la Comunicación Interpersonal → Mensaje: Fuente: el significado deseado del emisor. → Codificación: El mensaje convertido a una forma simbólica. → Canal: El medio por el que se transmite el mensaje. → Decodificación: La traducción que el receptor hace del mensaje. → Ruido: Alteraciones que interfieren con la comunicación. → Codificación del mensaje: o El efecto de las habilidades, actitudes y conocimiento del emisor en el proceso de codificación del mensaje. o El sistema socio-cultural del emisor. → Mensaje: o Símbolos utilizados para transmitir el significado del mensaje. o El contenido mismo del mensaje. o La elección del formato del mensaje. o El ruido que interfiere con el mensaje. → Canal: o La elección del emisor del canal apropiado o de múltiples canales para transmitir el mensaje. → Receptor: o El efecto de las habilidades, actitudes y conocimiento del receptor en el proceso de decodificar el mensaje. o El sistema socio-cultural del receptor. → Retroalimentación:
  • 67.
    67 ADMINISTRACIÓN o Las distorsionesdel canal de comunicación que impiden que el mensaje regrese del receptor al emisor.  La Escucha Activa 1.2 Tipos de Comunicación organizacional  Comunicación Formal Versus Comunicación Informal → Comunicación formal: Comunicación que sigue la cadena oficial de mando o es parte de la comunicación requerida para realizar el trabajo. → Comunicación informal: Comunicación que no está definida por la jerarquía estructural de la organización. Permite a los empleados satisfacer su necesidad de interacción social. Puede mejorar el desempeño de la organización al crear canales de comunicación más efectivos y rápidos.  Dirección del flujo de la comunicación → Hacia abajo: Comunicaciones que fluyen de los gerentes a los empleados para informarlos, dirigirlos, coordinarlos y evaluarlos. → Hacia arriba: Comunicaciones que fluyen de los empleados hacia los gerentes para mantenerles informados de lo que necesitan y de cómo se pueden mejorar las cosas
  • 68.
    68 ADMINISTRACIÓN para crear unclima de confianza y respeto. → Comunicación lateral (horizontal): Comunicación que tiene lugar entre los empleados de un mismo nivel en la organización para ahorrar tiempo y facilitar la coordinación. → Comunicación diagonal: Comunicación que cruza las áreas y los niveles organizacionales con el objetivo de lograr eficiencia y velocidad.  Tipos de redes de comunicación organizacional Video N° 1 La Comunicación Organizacional en pandemia - https://youtu.be/qYVsFrBw8xw En estos tiempos pandemia de COVID-19, la comunicación organizacional ha pasado a convertirse en un imperativo estratégico para todas las empresas. Actividad N° 1 1. Para analizar, reflexionar y discutir a) ¿Por qué comunicación efectiva no es sinónimo de acuerdo? b) ¿Qué creen que sea más importante para un administrador: hablar correctamente o escuchar activamente? ¿Por qué? c) ¿Qué relación existe entre comunicación interna y cultura organizacional? d) “La comunicación ineficaz es culpa del emisor”. ¿Están de acuerdo o en desacuerdo con este enunciado? Analicen. e) ¿De qué manera podrían utilizar los gerentes el radiopasillo en su propio beneficio?
  • 69.
    69 ADMINISTRACIÓN f) ¿La tecnologíade la información está ayudando a los gerentes a ser más efectivos y eficientes? Expliquen su respuesta. g) Un estudio reciente mostró que 28 por ciento de la información en el día de un trabajador se desperdicia entre interrupciones que se dan por situaciones que no son urgentes ni importantes, como correos electrónicos innecesarios, y el tiempo que toma volver a concentrarse. ¿Les sorprende esta estadística? h) ¿Existe en la escuela un sistema informal de comunicación? ¿Genera problemas? ¿Genera soluciones? ¿Cuáles? 2. La Motivación 2.1 Definición  La motivación Es el resultado de una interacción entre una persona y una situación; no es un rasgo personal. Es el proceso mediante el cual los esfuerzos de una persona se ven energizados, dirigidos y sostenidos hacia el logro de una meta. → Energía: una medida de intensidad o impulso. → Dirección: hacia las metas de la organización. → Perseverancia: dar el máximo esfuerzo para lograr las metas. La motivación funciona mejor cuando las necesidades del individuo son compatibles con las metas de la organización. 2.2 Teorías sobre la Motivación  Teoría de la jerarquía de las necesidades de Maslow → Las necesidades se clasifican en cinco niveles, de menor a mayor. o Los individuos deben satisfacer las necesidades de nivel inferior antes de que puedan satisfacer las de nivel superior,
  • 70.
    70 ADMINISTRACIÓN o Las necesidadessatisfechas ya no motivarán. o La motivación de una persona depende de conocer en qué nivel dentro de la jerarquía se encuentra esa persona. → Jerarquía de necesidades: o De orden inferior (externas): fisiológicas, seguridad. o De orden superior (internas): sociales, estima, autorrealización.  Teoría X y Teoría Y de McGregor → Componentes: o Teoría X: Supone que los trabajadores tienen pocas ambiciones, les disgusta su empleo, evitan las responsabilidades y tienen que ser supervisados de cerca. o Teoría Y: Supone que los trabajadores pueden utilizar su autodirección, desean asumir responsabilidades y les gusta su trabajo. → Supuesto: La participación en la toma de decisiones, los trabajos interesantes y las buenas relaciones en el grupo maximizarán la motivación.  Teoría de la motivación e higiene de Herzberg → Factores: Diferentes factores generan la satisfacción y la insatisfacción laboral. o Factores de higiene: factores extrínsecos (entorno) que crean insatisfacción en el trabajo. o Motivadores: factores intrínsecos (psicológicos) que crean satisfacción en el trabajo.
  • 71.
    71 ADMINISTRACIÓN Herzberg intentaba explicarpor qué la satisfacción laboral no da como resultado un mayor desempeño. Lo opuesto a “satisfacción” no es “insatisfacción”, sino “no satisfacción”.  Teoría de las tres necesidades (McClelland) Hay tres importantes necesidades adquiridas que son motivadores fundamentales en el trabajo: → Necesidad de logros (nAch): Impulso para sobresalir y tener éxito. → Necesidad de poder (nPow): Necesidad de influir en el comportamiento de los demás. → Necesidad de afiliación (nAff): El deseo de relaciones interpersonales  Teoría de la Equidad Propone que los empleados perciban lo que obtienen por su situación laboral (resultados) en relación con lo que ellos contribuyen a él (insumos) y entonces comparan esa relación insumos-resultados con los de otros empleados. → Si la relación se percibe como igual entonces existe un estado de equidad (justicia). → Si la relación se percibe como desigual, hay inequidad y la persona siente que su compensación es insuficiente o excesiva. → Cuando hay inequidad, los empleados intentarán hacer algo para volver a equilibrar las relaciones (buscan justicia). Respuestas de los empleados a las inequidades percibidas: → Distorsionar sus relaciones o las de los demás. → Inducir a otros para cambiar sus propios insumos o resultados.
  • 72.
    72 ADMINISTRACIÓN → Cambiar suspropios insumos (aumentar o disminuir sus esfuerzos) o resultados (buscar mayores recompensas). → Elegir una comparación diferente (referente): otra persona, sistema o el mismo individuo. → Dejar el puesto. A los empleados les preocupa la naturaleza absoluta y relativa de las recompensas de la organización.  Teoría de las Expectativas Enuncia que un individuo tiende a actuar de cierta manera con base en la expectativa de que el acto estará acompañado de un resultado dado y en lo atractivo que pueda resultar para el individuo esa consecuencia. En esta teoría es clave entender y manejar las metas de los empleados y la conexión entre esfuerzo, desempeño y recompensas. → Esfuerzo: capacidades de los empleados y capacitación/desarrollo. → Desempeño: sistemas válidos de evaluación. → Recompensas (metas): entender las necesidades de los empleados. Relaciones de las expectativas → Expectativa (vínculo entre el esfuerzo y el desempeño): La probabilidad percibida por un individuo de que esforzarse dará como resultado un cierto nivel de desempeño. → Medios: La percepción de que un nivel particular de desempeño dará como logro el resultado deseado (recompensa). → Valencia: La importancia o el grado de atractivo que el individuo le asigna a la recompensa del desempeño (resultado).
  • 73.
    73 ADMINISTRACIÓN  Teoría delas Metas Propone que establecer metas que sean aceptadas, específicas y desafiantes (pero alcanzables) dará como resultado un mayor desempeño, comparado con no tener metas o que éstas sean fáciles. Se adapta bien a la cultura de Estados Unidos y Canadá. Beneficios: → Aumenta la aceptación de las metas. → Impulsa el compromiso con las metas difíciles y públicas. → Proporciona una retroalimentación al individuo (locus interno de control) que guía su comportamiento y motiva su desempeño (autoeficacia). Video N° 2 La Importancia de la Motivación en el trabajo - https://youtu.be/Ah7-wgXoRZU En este video se pone énfasis en el conocimiento del desempeño de los colaboradores de una empresa para lograr los objetivos.
  • 74.
    74 ADMINISTRACIÓN Actividad N° 2 1.Para analizar, reflexionar y discutir a) ¿Qué relación existe entre los términos delegación, descentralización y autoridad? b) La mayoría de los adultos tienen que trabajar para vivir, y un empleo es una parte central de sus vidas. Entonces, ¿por qué los gerentes tienen que preocuparse tanto por los asuntos de motivación de empleados? c) Describa una tarea que haya realizado recientemente para la que se haya esforzado mucho. Explique su comportamiento mediante cualquiera de los tres enfoques de motivación descritos en este capítulo. d) Si tuviera que desarrollar un sistema de incentivos para una pequeña compañía de pastelería ¿cuáles elementos de cuál enfoque o teoría de la motivación utilizaría? ¿Por qué? ¿Su elección sería la misma si fuese una compañía de diseño de software? e) ¿Podrían los gerentes usar cualquiera de las teorías o enfoques sobre la motivación para alentar y apoyar los esfuerzos de la diversidad de la fuerza laboral? Explique. f) “Demasiados gerentes en la actualidad han olvidado que el trabajo debe ser inspirador y divertido y están demasiado alejados de lo que hace productivas a las personas”. ¿Cómo respondería a esta declaración? g) ¿Puede un individuo estar demasiado motivado? Analicen. h) “Motivación significa simplemente cuidar a su gente”. ¿Cómo respondería a este enunciado? 3. Liderazgo 3.1 Definición  Conceptos Introductorios → Líder: Alguien que puede influir en los demás y que posee autoridad gerencial. → Liderazgo: Lo que hacen los líderes; el proceso de influir en un grupo para que alcance sus metas. Idealmente, todos los gerentes deberían ser líderes.
  • 75.
    75 ADMINISTRACIÓN Aunque los grupospueden tener líderes informales que emergen, esos no son los líderes que vamos a estudiar. Las investigaciones han intentado responder la pregunta “¿Qué es un líder efectivo?” Video N° 2 Liderazgo en las organizaciones - https://youtu.be/Y0Ar2RwGHL8 En este video se muestra la importancia del liderazgo en las organizaciones. 3.2 Teorías sobre el Liderazgo  Teorías de los rasgos (décadas de 1920 y 1930) Las investigaciones que se enfocaban en identificar las características personales que diferenciaban a los líderes de los no líderes, no tuvieron éxito. Las investigaciones posteriores sobre el proceso de liderazgo identificaron siete rasgos asociados con un liderazgo exitoso. Impulso, el deseo de dirigir, honestidad e integridad, confianza en sí mismos, inteligencia, conocimiento relativo al trabajo y extroversión. Siete rasgos asociados con el liderazgo
  • 76.
    76 ADMINISTRACIÓN  Teorías delcomportamiento Estudios de la Universidad de Iowa (Kurt Lewin): Identificaron tres estilos de liderazgo: → Estilo autocrático: autoridad centralizada, baja participación. → Estilo democrático: involucramiento, alta participación, retroalimentación. → Estilo liberal: gerencia de no intervención. Hallazgos de la investigación: resultados mixtos. → Ningún estilo específico era consistentemente mejor para producir un mejor desempeño. → Los empleados se sentían más satisfechos con un líder democrático que con uno autocrático.  Modelo de la ruta-meta Sostiene que el trabajo de un líder es ayudar a sus seguidores a alcanzar sus metas y proporcionar la dirección o el apoyo necesarios para asegurar que esas metas sean compatibles con las metas de la organización. Los líderes asumen diferentes estilos de liderazgo en diferentes momentos dependiendo de la situación: → Líder directivo: El líder permite que los subordinados sepan lo que se espera de ellos, programa el trabajo que debe hacerse, y proporciona una guía específica de cómo llevar a cabo las tareas. → Líder solidario: El líder muestra interés por las necesidades de los seguidores y es amistoso. → Líder participativo: El líder consulta con los miembros del equipo y usa sus sugerencias antes de tomar una decisión: → Líder orientado a los logros: El líder establece objetivos desafiantes y espera que los seguidores se desempeñen a su más alto nivel.
  • 77.
    77 ADMINISTRACIÓN 3.3 Teorías Contemporáneassobre el Liderazgo ¿Cuáles son las opiniones más recientes acerca del liderazgo? Hay tres que deseamos examinar: el liderazgo transformacional-transaccional, el liderazgo carismático-visionario y el liderazgo de equipos.  El liderazgo transformacional-transaccional → Liderazgo transaccional Líderes que guían o motivan a sus seguidores hacia las metas establecidas al aclarar las funciones y los requerimientos de las tareas. → Liderazgo transformacional Líderes que inspiran a los seguidores a trascender sus propios intereses por el bien de la organización al aclarar las funciones y los requerimientos de las tareas.  El liderazgo carismático-visionario → Liderazgo carismático Un líder entusiasta y seguro de sí mismo, cuya personalidad y acciones influyen en las personas para que se conduzcan de cierta forma. Características de los líderes carismáticos: o Tienen una visión. o Habilidad de comunicar esa visión. o Disposición a tomar riesgos para alcanzar esa visión. o Sensibilidad ante el ambiente y las necesidades de los seguidores. o Muestran comportamientos que están fuera de lo común. → Liderazgo visionario Un líder que crea y comunica una visión realista, creíble y atractiva del futuro que mejora la situación actual. Los líderes visionarios tienen la capacidad de: o Explicar su visión a los demás. o Expresar la visión no sólo verbalmente, sino mediante su comportamiento. o Ampliar o aplicar la visión a diferentes contextos de liderazgo.
  • 78.
    78 ADMINISTRACIÓN  Liderazgo deequipo → Características: o Tener paciencia para compartir la información. o Ser capaz de confiar en los demás y ceder autoridad. o Entender cuándo intervenir. → Trabajo del líder de equipos: o Manejo de los límites externos del equipo. o Facilitación del proceso del equipo. o Tutoría, facilitación, manejo de problemas disciplinarios, revisión del desempeño de equipos e individuos, capacitación y comunicación. Actividad N° 3 1. Para analizar, reflexionar y discutir a) ¿Qué tipos de poder tiene usted a su disposición? ¿Cuáles utiliza más? ¿Por qué? b) Si le pregunta a la gente por qué un individuo en particular es un líder, tiende a describir a la persona en términos como competente, consistente, seguro de sí mismo, inspira una visión compartida, y entusiasta. ¿Cómo se ajustan estas descripciones a los conceptos de liderazgo presentados en este capítulo? c) ¿Qué tipos de actividades en la escuela podría llevar a cabo un estudiante que conduzca a la percepción de que es un líder carismático? De continuar con esas actividades, ¿qué podría hacer este alumno para mejorar esta percepción de ser carismático? d) ¿Cree que la confianza evoluciona a partir de las características personales de un individuo, o a partir de situaciones específicas? Explique.
  • 79.
    79 ADMINISTRACIÓN e) Un estudioreciente demostró que los presidentes de las compañías exitosas poseen rasgos personales duros, como perseverancia, eficiencia, atención al detalle y una tendencia a establecer altos estándares, y no fortalezas más indulgentes como trabajo en equipo, entusiasmo y flexibilidad. ¿Qué piensa de esto? ¿Le sorprende? ¿Cómo explicaría esta situación a la luz de las teorías de liderazgo que se trataron en este capítulo? ¿Que un líder sea eficaz tiene que ver con los seguidores? Discuta. ¿Cómo pueden las organizaciones desarrollar líderes eficaces?
  • 80.
    80 ADMINISTRACIÓN Autoevaluación del Capítulo 1.El líder es aquel individuo que influye sobre los demás y que tiene autoridad administrativa. V – F 2. El gerente general de una empresa siempre toma las decisiones respecto a la misma y no da participación a sus subordinados. ¿Qué estilo de liderazgo ejerce este gerente general? o Liberal o Autocrático o Democrático 3. Lucia trabaja en una importante empresa donde busca oportunidad para realizar crecer y desarrollar su propio potencial. Lucia busca satisfacer la necesidad de autorrealización. V – F 4. La motivación se define como el proceso Que inciden en la energía, dirección y persistencia del esfuerzo que realiza una persona para alcanzar un objetivo. V – F 5. El estilo de liderazgo democrático se caracteriza por una autoridad centralizada. V – F 6. El líder carismático es aquel que tiene entusiasmo y es seguro de sí mismo. V – F 7. A la red de comunicación informal se la conoce como: o Rumores o Ruidos 8. Si un gerente tiene a su cargo personas con características X, ¿qué estilo de liderazgo debería aplicar? o Autocrático o Liberal o Democrático 9. Las necesidades de autorrealización se relacionan con qué necesidad, según la teoría de Mc Clelland: o Fisiológicas. o De logro. o Higiénicos. o Social.
  • 81.
    81 ADMINISTRACIÓN Bibliografía  Eggers, M(2012) Teoría de las Organizaciones. Ituzaingó: Maipue.  Robbins, S y Coulter, M (2010) Administración. Décima edición México – Argentina: Pearson Educacion.  Koontz, H (2012) Administración. Una perspectiva global y empresarial. Decimocuarta edición. México  Mochón, F (2016). Teoría de las Organizaciones. 2da Edición. Buenos Aires: Alfaomega Grupo Editor.  https://economipedia.com/definiciones/evolucion-de-la-administracion.html  http://contenidosdigitales.ulp.edu.ar/exe/teoria_y_gestion/mdulo_teora_y_gestin_de_l as_organizaciones_i.html