Proviene del griego Currere
que significa andar ligero,
marchar, correr

¿QUÉ ES EL CURRICULUM?

Es el método de organización de
actividades educativas en función
de los contenidos de los métodos
y técnicas didácticas

Está
constituido
por
las
experiencias de aprendizaje que
vive el alumno, bajo la orientación
o motivación del docente

Evolución del término
Realidad concreta

Como ciencia

Centrado en asignaturas

Centrado en experiencias

Como sistema

Como disciplina aplicada

Sinónimo de planes y
programas de estudio

Experimentar
para
desarrollar capacidades

Una serie de elementos que
permiten el desarrollo de
experiencias de aprendizaje

Posee una investigación
científica, el objeto son los
procesos de enseñanza
aprendizaje y contenido
de esos procesos

Medios
empleados
por el profesor con el
sentido de alcanzar los
fines de la educación

Serie de cosas que
deben hacer
y
experimetar
para
desarrollar
sus
habilidades

Contrato
que
la
sociedad espera de la
institución educativa

Documento
escrito
que representa las
materias que deben
ser enseñadas
Definiciones
de
curriculum

Proyecto educacional
que define metas y
objetivos de una
acción educacional
Currículum

Conjunto de elementos que interactuan
para alcanzar intenciones educativas

Orientación de los procesos de enseñanza
apredizaje

Concreción de las politicas educativas

Educación

Proceso individual y social

conceptualización del curriculum

Fundamentos
del currículum

Filosofía:

Psicología:

Sociología:

Antropología:

sistematiza aspiraciones del
tipo de hombre y sociedad
que se espera alcanzar

Fundamenta el
conocimiento del alumno
en sus características
particulares

Relaciones entre las
demandas sociales y el
proceso curricular

Analiza el papel de la
cultura dentro del proceso
de planificación curricular
FUENTES DEL CURRÍCULUM

CONTEXTO SOCIOCULTURAL

EL ALUMNO
(PSICOLÓGICO)

LAS ÁREAS DEL SABER
(PEDAGÓGICO, EPISTE
MOLÓGICO)

Provee
elementos Aporta
información
culturales
para relativa en cuanto al Provee el contenido de
incorporar
en
el tipo de hombre que se cultura sistematizada
currículum
desea formar

ELEMENTOS DEL CURRICULUM

Orientadores

expresan
las
finaliddes hacia
las que tiende el
currículum

Reguladores

Generadores

Actores sociales

Contexto
cultural

socio

Entorno
donde
inmerso
alumno

social
está
el

Docente
Alumno
Padres de familia
Otros miembros
de la comunidad

Activadores o
metódicos

Componentes
que norman el
proceso curricular
de acuerdo con la
política
educacional
vigente

Elementos
que
tienen
relación
con la ejecución
del
proceso
curricular

Multimedios

Relativo a
recursos que
emplean en
ejecución
currículum

los
se
la
del
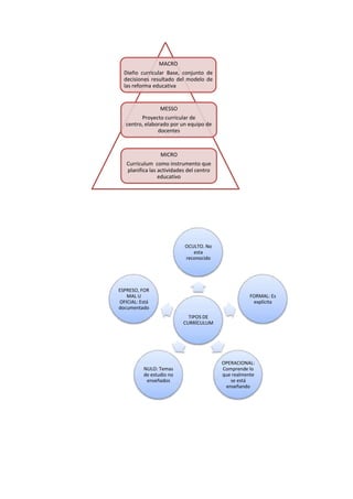
MACRO
Dieño curricular Base, conjunto de
decisiones resultado del modelo de
las reforma educativa

MESSO
Proyecto curricular de
centro, elaborado por un equipo de
docentes

MICRO
Curriculum como instrumento que
planifica las actividades del centro
educativo

OCULTO. No
esta
reconocido

ESPRESO, FOR
MAL U
OFICIAL: Está
documentado

FORMAL: Es
explícita
TIPOS DE
CURRÍCULUM

NULO: Temas
de estudio no
enseñados

OPERACIONAL:
Comprende lo
que realmente
se está
enseñando
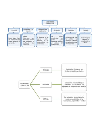
MODELOS DE
CURRÍCULUM

Prescrito

Presentado a los
docentes

Moldeado por
los docentes

En acción

Realizado

Evaluado

Existe algun tipo
de orientación de
lo que debe ser el
contenido

Medios
elaborados
por
diferentes medios
que traducen el
significado
del
currículum

El docente es el
agente
activo
decisivo en la
concreciónde los
contenidos

Las
tareas
académicas
se
guían
por
esquemas teóricos
y prácticos del
profesorado

Consecuencia de
la práctica se
producen efectos
complejos de muy
diverso orden

Controles para
obtener la
acreditación y
títulos

TÉCNICA

TEORÍAS DEL
CURRÍCULUM

Racionaliza al máximo los
fundamentos del currículum

PRÁCTICA

concepción personalista que
considera a la socidedad un
agregado de individuos que aportan

CRÍTICA

Sus principios son rechazar las
nociones positivistas de la
racionalidad, objetividad y verdad
Enfoques curriculares

Racionalismo
académico

Como proceso
tecnológico

Como proceso
socio
reconstruccionista

Como proceso
cognitivo

Como proceso
educativo

Es el mas
tradicionalista

Se intereza en
como se entrega la
información

Pretende
transformar la
educación en un
proceso de
socialización

Desde un punto de
vista psicológico

Acción productiva
a la educación

Curriculum daniel

  • 1.
    Proviene del griegoCurrere que significa andar ligero, marchar, correr ¿QUÉ ES EL CURRICULUM? Es el método de organización de actividades educativas en función de los contenidos de los métodos y técnicas didácticas Está constituido por las experiencias de aprendizaje que vive el alumno, bajo la orientación o motivación del docente Evolución del término Realidad concreta Como ciencia Centrado en asignaturas Centrado en experiencias Como sistema Como disciplina aplicada Sinónimo de planes y programas de estudio Experimentar para desarrollar capacidades Una serie de elementos que permiten el desarrollo de experiencias de aprendizaje Posee una investigación científica, el objeto son los procesos de enseñanza aprendizaje y contenido de esos procesos Medios empleados por el profesor con el sentido de alcanzar los fines de la educación Serie de cosas que deben hacer y experimetar para desarrollar sus habilidades Contrato que la sociedad espera de la institución educativa Documento escrito que representa las materias que deben ser enseñadas Definiciones de curriculum Proyecto educacional que define metas y objetivos de una acción educacional
  • 2.
    Currículum Conjunto de elementosque interactuan para alcanzar intenciones educativas Orientación de los procesos de enseñanza apredizaje Concreción de las politicas educativas Educación Proceso individual y social conceptualización del curriculum Fundamentos del currículum Filosofía: Psicología: Sociología: Antropología: sistematiza aspiraciones del tipo de hombre y sociedad que se espera alcanzar Fundamenta el conocimiento del alumno en sus características particulares Relaciones entre las demandas sociales y el proceso curricular Analiza el papel de la cultura dentro del proceso de planificación curricular
  • 3.
    FUENTES DEL CURRÍCULUM CONTEXTOSOCIOCULTURAL EL ALUMNO (PSICOLÓGICO) LAS ÁREAS DEL SABER (PEDAGÓGICO, EPISTE MOLÓGICO) Provee elementos Aporta información culturales para relativa en cuanto al Provee el contenido de incorporar en el tipo de hombre que se cultura sistematizada currículum desea formar ELEMENTOS DEL CURRICULUM Orientadores expresan las finaliddes hacia las que tiende el currículum Reguladores Generadores Actores sociales Contexto cultural socio Entorno donde inmerso alumno social está el Docente Alumno Padres de familia Otros miembros de la comunidad Activadores o metódicos Componentes que norman el proceso curricular de acuerdo con la política educacional vigente Elementos que tienen relación con la ejecución del proceso curricular Multimedios Relativo a recursos que emplean en ejecución currículum los se la del
  • 4.
    MACRO Dieño curricular Base,conjunto de decisiones resultado del modelo de las reforma educativa MESSO Proyecto curricular de centro, elaborado por un equipo de docentes MICRO Curriculum como instrumento que planifica las actividades del centro educativo OCULTO. No esta reconocido ESPRESO, FOR MAL U OFICIAL: Está documentado FORMAL: Es explícita TIPOS DE CURRÍCULUM NULO: Temas de estudio no enseñados OPERACIONAL: Comprende lo que realmente se está enseñando
  • 5.
    MODELOS DE CURRÍCULUM Prescrito Presentado alos docentes Moldeado por los docentes En acción Realizado Evaluado Existe algun tipo de orientación de lo que debe ser el contenido Medios elaborados por diferentes medios que traducen el significado del currículum El docente es el agente activo decisivo en la concreciónde los contenidos Las tareas académicas se guían por esquemas teóricos y prácticos del profesorado Consecuencia de la práctica se producen efectos complejos de muy diverso orden Controles para obtener la acreditación y títulos TÉCNICA TEORÍAS DEL CURRÍCULUM Racionaliza al máximo los fundamentos del currículum PRÁCTICA concepción personalista que considera a la socidedad un agregado de individuos que aportan CRÍTICA Sus principios son rechazar las nociones positivistas de la racionalidad, objetividad y verdad
  • 6.
    Enfoques curriculares Racionalismo académico Como proceso tecnológico Comoproceso socio reconstruccionista Como proceso cognitivo Como proceso educativo Es el mas tradicionalista Se intereza en como se entrega la información Pretende transformar la educación en un proceso de socialización Desde un punto de vista psicológico Acción productiva a la educación