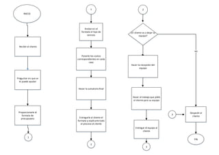
Inicio
Encender PC e
iniciar sesión
Presionar tecla
Windows + Pause, o
entrando a
propiedades de
sistema
Administrador de
Dispositivos
¿Tiene drivers
dered?
Abrir laptop
Ubicar tarjeta de
red y reemplazarla
por una igual o
compatible
Cerrar laptop
Buscar eldriver
correcto
Instalarlo
Reiniciar laptop Usar internet Fin
1
1
NO SI
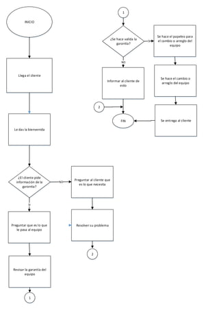
INICIO
Llega el cliente
Le das la bienvenida
¿El cliente pide
información de la
garantia?
NO
SI
Preguntar que es lo que
le pasa al equipo
Revisar la garantía del
equipo
1
Preguntar al cliente que
es lo que necesita
Resolver su problema
2
1
¿Se hace valida la
garantía?
NO
SI
Informar al cliente de
esto
FIN
2
Se hace el papeleo para
el cambio o arreglo del
equipo
Se hace el cambio o
arreglo del equipo
Se entrega al cliente
INICIO
Recibir al cliente
Preguntar en que se
le puede ayudar
Proporcionarle el
formato de
presupuesto
1
1
Anotar en el
formato el tipo de
servicio
Ponerle los costos
correspondientes en cada
caso
Hacer la sumatoria final
Entregarle al cliente el
formato y explicarle todo
el proceso al cliente
2
2
¿El cliente va a dejar su
equipo?
Hacer la recepción del
equipo
Hacer el trabajo que pidió
el cliente para su equipo
Entregar el equipo al
cliente
3
3
Despedir al
cliente
FIN
NO

Diagramas

  • 1.
    Inicio Encender PC e iniciarsesión Presionar tecla Windows + Pause, o entrando a propiedades de sistema Administrador de Dispositivos ¿Tiene drivers dered? Abrir laptop Ubicar tarjeta de red y reemplazarla por una igual o compatible Cerrar laptop Buscar eldriver correcto Instalarlo Reiniciar laptop Usar internet Fin 1 1 NO SI
  • 2.
    INICIO Llega el cliente Ledas la bienvenida ¿El cliente pide información de la garantia? NO SI Preguntar que es lo que le pasa al equipo Revisar la garantía del equipo 1 Preguntar al cliente que es lo que necesita Resolver su problema 2 1 ¿Se hace valida la garantía? NO SI Informar al cliente de esto FIN 2 Se hace el papeleo para el cambio o arreglo del equipo Se hace el cambio o arreglo del equipo Se entrega al cliente
  • 3.
    INICIO Recibir al cliente Preguntaren que se le puede ayudar Proporcionarle el formato de presupuesto 1 1 Anotar en el formato el tipo de servicio Ponerle los costos correspondientes en cada caso Hacer la sumatoria final Entregarle al cliente el formato y explicarle todo el proceso al cliente 2 2 ¿El cliente va a dejar su equipo? Hacer la recepción del equipo Hacer el trabajo que pidió el cliente para su equipo Entregar el equipo al cliente 3 3 Despedir al cliente FIN NO