NO
SI
1.-Conun multímetro,medirlapilaCR2032.
2.-Si la pilaestáenbuenascondiciones,límpielayvuélvalaa colocar.
3.-Si la pilaesmenora 2 volts,cambiarla.
El reloj de la pc se atrasa
Medir la pila CR2032 con el
multimetro
¿El valor es
mayor a2 volts?
La pila esta
desgastada
La pila está en
condiciones
Límpiela y vuélvala a
colocar Remplace la pila
El reloj de la pc ya no atrasa
NO NO
SI SI
NO
SI
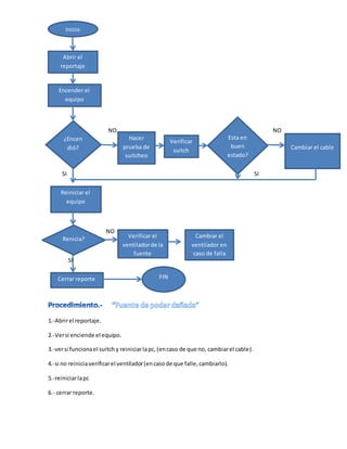
1.-Abrirel reportaje.
2.-Versi enciende el equipo.
3.-versi funcionael suitch y reiniciarlapc,(encaso de que no, cambiarel cable).
4.-si no reiniciaverificarel ventilador(encasode que falle,cambiarlo).
5.-reiniciarlapc
6.- cerrar reporte.
Inicio
Abrir el
reportaje
Encender el
equipo
¿Encen
dió?
Hacer
prueba de
suitcheo
Verificar
suitch
Esta en
buen
estado?
Cambiar el cable
Reiniciar el
equipo
Renicia? Verificar el
ventiladorde la
fuente
Cambiar el
ventilador en
caso de falla
Cerrar reporte FIN
NO
SI
NO
Inicio
Abrir
reporte
Encender
equipo
Se traba y se
congela la
pantalla?
Apagar equipo
Realizar un
backup de los
ficheros
Quitar con
cuidado las
memorias
Están
dañadas?
Limpiar con
cuidado sin
dejar polvo
l
l
Cambiar
memoria
Cerrar reporte
FIN
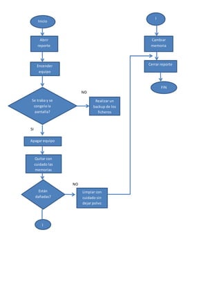
1. Abrir reporte.
2.-Encenderel equipo.
3.- versi se traba o congelala pantalla.
4.-Si no se congela,hacerun backupde losficheros.
5.-si la pantallase congela,apagarel equipo.
6.-Quitarcon cuidadolasmemoriasylimpiarlasconcuidadosindejarpelusani polvo.
7.- SI lasmemoriasestán dañadas,cambiarlaporuna nuevaycerrar reporte.

Diagramas de flujo de problemas de hardware

  • 1.
    NO SI 1.-Conun multímetro,medirlapilaCR2032. 2.-Si lapilaestáenbuenascondiciones,límpielayvuélvalaa colocar. 3.-Si la pilaesmenora 2 volts,cambiarla. El reloj de la pc se atrasa Medir la pila CR2032 con el multimetro ¿El valor es mayor a2 volts? La pila esta desgastada La pila está en condiciones Límpiela y vuélvala a colocar Remplace la pila El reloj de la pc ya no atrasa
  • 2.
    NO NO SI SI NO SI 1.-Abrirelreportaje. 2.-Versi enciende el equipo. 3.-versi funcionael suitch y reiniciarlapc,(encaso de que no, cambiarel cable). 4.-si no reiniciaverificarel ventilador(encasode que falle,cambiarlo). 5.-reiniciarlapc 6.- cerrar reporte. Inicio Abrir el reportaje Encender el equipo ¿Encen dió? Hacer prueba de suitcheo Verificar suitch Esta en buen estado? Cambiar el cable Reiniciar el equipo Renicia? Verificar el ventiladorde la fuente Cambiar el ventilador en caso de falla Cerrar reporte FIN
  • 3.
    NO SI NO Inicio Abrir reporte Encender equipo Se traba yse congela la pantalla? Apagar equipo Realizar un backup de los ficheros Quitar con cuidado las memorias Están dañadas? Limpiar con cuidado sin dejar polvo l l Cambiar memoria Cerrar reporte FIN
  • 4.
    1. Abrir reporte. 2.-Encenderelequipo. 3.- versi se traba o congelala pantalla. 4.-Si no se congela,hacerun backupde losficheros. 5.-si la pantallase congela,apagarel equipo. 6.-Quitarcon cuidadolasmemoriasylimpiarlasconcuidadosindejarpelusani polvo. 7.- SI lasmemoriasestán dañadas,cambiarlaporuna nuevaycerrar reporte.