Contacto con los ojos
graves daños en la córnea
Ingestion
molestias estomacales,
náuseas, vómitos, diarrea y
narcosis
Organo de Destino
Daños Renales
Daños Oculares
Metales pesados y nobles
Posee las mas altas
conductividades térmica y
eléctrica
Amalgamas dentales y
metales para cojinetes y
pistones de motores.
La plata no reacciona con
óxidos diluidos no
oxidantes (hclo sulfúrico
)ni con bases fuertes
(naoh).
La plata comercial tiene
una pureza de 999
UNIVERSIDAD TÉCNICA DE MACHALA
Calidad, Pertenencia y Calidez
UNIDAD ACADEMICA DE CIENCIAS QUÍMICAS Y DE LA SALUD
CARRERA DE BIOQUÍMICA Y FARMACIA
CATEDRA DE TOXICOLOGÍA
NOMBRE: Joselyn Chamaidan Loayza
DOCENTE: Bioq. Carlos Alberto García
CURSO: 8vo Semestre “B”
FECHA DE ENTREGA: 12/07/2018
DIARIO # 1
PLATA
EFECTOS SOBRE LA SALUD
Con los oxalatos
precipitado blanco
Con cianuro de
potasio
precipitado blanco
Con tiosulfato de
sodio
precipitado blanco
Con los fosfatos
precipitado
amarillo
Con el cromato de
potasio
precipitado rojo
Con los arseniatos
precipitado rojo –
ladrillo
Con la diofenil tio
carbazona
coloración violeta
REACCIONES DE RECONOCIMIENTO
COBRE
EFECTOS SOBRE LA SALUD
irritar la nariz, la
boca y los ojos
dolor de cabeza,
de estómago,
mareos, vómitos
y diarreas
daño al hígado y
los riñones e
incluso la muerte
el Cobre es
cancerígeno
fiebre del metal
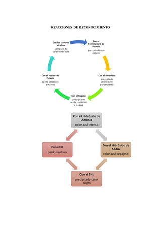
Con el Hidróxido de
Amonio
color azul intenso
Con el Hidróxido de
Sodio
color azul pegajoso
Con el SH2
precipitado color
negro
Con el IK
pardo verdoso
REACCIONES DE RECONOCIMIENTO
Con el
Ferrocianuro de
Potasio
precipitado rojo
oscuro
Con el Amoniaco
precipitado
verde claro
pulverulento
Con el Cuprón
precipitado
verde insoluble
en agua
Con el Yoduro de
Potasio
pardo-verdoso o
amarillo
Con los cianuros
alcalinos
complejode
colorverde-café
Con el NaOH
precipitadocolorblanco
Con las sales de bismuto
precipitadocolornegroBismutometálico.
Con el SH2
precipitadonegro
Con el Zinc metálico
colorblanco
Con azul de metileno
formaincolora
ESTAÑO
REACCIONES DE IDENTIFICACION
____________________________
FIRMA
El óxido
estannoso,
SnO es un
producto
cristalino de
color negro-
azul
El estaño y las sales
inorgánicas simples no
son tóxicos, pero sí lo
son algunas formas de
compuesto
organoestannosos.
El mineral de
estaño más
importante es
la casiterita,
SnO2.

Diario 1 segundo hemi

  • 1.
    Contacto con losojos graves daños en la córnea Ingestion molestias estomacales, náuseas, vómitos, diarrea y narcosis Organo de Destino Daños Renales Daños Oculares Metales pesados y nobles Posee las mas altas conductividades térmica y eléctrica Amalgamas dentales y metales para cojinetes y pistones de motores. La plata no reacciona con óxidos diluidos no oxidantes (hclo sulfúrico )ni con bases fuertes (naoh). La plata comercial tiene una pureza de 999 UNIVERSIDAD TÉCNICA DE MACHALA Calidad, Pertenencia y Calidez UNIDAD ACADEMICA DE CIENCIAS QUÍMICAS Y DE LA SALUD CARRERA DE BIOQUÍMICA Y FARMACIA CATEDRA DE TOXICOLOGÍA NOMBRE: Joselyn Chamaidan Loayza DOCENTE: Bioq. Carlos Alberto García CURSO: 8vo Semestre “B” FECHA DE ENTREGA: 12/07/2018 DIARIO # 1 PLATA EFECTOS SOBRE LA SALUD
  • 2.
    Con los oxalatos precipitadoblanco Con cianuro de potasio precipitado blanco Con tiosulfato de sodio precipitado blanco Con los fosfatos precipitado amarillo Con el cromato de potasio precipitado rojo Con los arseniatos precipitado rojo – ladrillo Con la diofenil tio carbazona coloración violeta REACCIONES DE RECONOCIMIENTO COBRE EFECTOS SOBRE LA SALUD irritar la nariz, la boca y los ojos dolor de cabeza, de estómago, mareos, vómitos y diarreas daño al hígado y los riñones e incluso la muerte el Cobre es cancerígeno fiebre del metal
  • 3.
    Con el Hidróxidode Amonio color azul intenso Con el Hidróxido de Sodio color azul pegajoso Con el SH2 precipitado color negro Con el IK pardo verdoso REACCIONES DE RECONOCIMIENTO Con el Ferrocianuro de Potasio precipitado rojo oscuro Con el Amoniaco precipitado verde claro pulverulento Con el Cuprón precipitado verde insoluble en agua Con el Yoduro de Potasio pardo-verdoso o amarillo Con los cianuros alcalinos complejode colorverde-café
  • 4.
    Con el NaOH precipitadocolorblanco Conlas sales de bismuto precipitadocolornegroBismutometálico. Con el SH2 precipitadonegro Con el Zinc metálico colorblanco Con azul de metileno formaincolora ESTAÑO REACCIONES DE IDENTIFICACION ____________________________ FIRMA El óxido estannoso, SnO es un producto cristalino de color negro- azul El estaño y las sales inorgánicas simples no son tóxicos, pero sí lo son algunas formas de compuesto organoestannosos. El mineral de estaño más importante es la casiterita, SnO2.