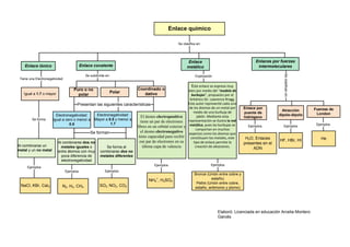
Enlace químico

                                                                                                Se clasifica en:




                                                                                                      Enlace                                   Enlaces por fuerzas
    Enlace iónico                          Enlace covalente                                           metálico                                  intermoleculares




                                                                                                                                                             Se clasifican en:
                                              Se subdivide en:                                              Explicación
 Tiene una Electronegatividad

                                                                                                      Este enlace se expresa muy
                                     Puro o no                          Coordinado o                bien por medio del “modelo de
    Igual a 1.7 o mayor                              Polar                 dativo
                                       polar                                                          burbujas”, propuesto por el
                                                                                                     británico Sir. Lawrence Rragg.
                                    Presentan las siguientes características                        Este autor representó cada uno
                                                                                                    de los átomos de un metal por        Enlace por                              Fuerzas de
                                                                                                       medio de una burbuja de                               Atracción
                                                                                                                                         puente de                                London
                       Electronegatividad:    Electronegatividad:      El átomo electropositivo           jabón. Mediante esta                             dipolo-dipolo
                                                                                                                                         hidrógeno
         Se forma    igual a cero o menor a Mayor a 0.5 y menor a                                   representación se ilustra la red
                                                                      tiene un par de electrones
                               0.5                    1.7                                                                                                                         Ejemplos
                                                                    libres en un orbital exterior y metálica, pues las burbujas se         Ejemplos          Ejemplos
                                                                                                         comportan en muchos
                                           Se forman                  el átomo electronegativo      aspectos como los átomos que
                                                                     tiene capacidad para recibir constituyen los metales, este           H2O, Enlaces                              He
                                                                      ese par de electrones en su      tipo de enlace permite la                           HF, HBr, HI
                        Al combinarse dos no                                                                                             presentes en el
Al combinarse un          metales iguales o         Se forma al         última capa de valencia          creación de aleaciones.
metal y un no metal                                                                                                                           ADN
                        entre átomos con muy combinarse dos no
                          poca diferencia de    metales diferentes
                          electronegatividad
                                                                                  Ejemplos                            Ejemplos
     Ejemplos
                                Ejemplos                  Ejemplos
                                                                                                           Bronce (Unión entre cobre y
                                                                               NH4+,   H2SO4                         estaño)
                                                                                                            Peltre (Unión entre cobre,
 NaCl, KBr, CaI2            N2, H2, CH4                SO3, NO2, CO2                                       estaño, antimonio y plomo)




                                                                                                                          Elaboró: Licenciada en educación Arcelia Montero
                                                                                                                          Garcés

Enlaces quimicos

  • 1.
    Enlace químico Se clasifica en: Enlace Enlaces por fuerzas Enlace iónico Enlace covalente metálico intermoleculares Se clasifican en: Se subdivide en: Explicación Tiene una Electronegatividad Este enlace se expresa muy Puro o no Coordinado o bien por medio del “modelo de Igual a 1.7 o mayor Polar dativo polar burbujas”, propuesto por el británico Sir. Lawrence Rragg. Presentan las siguientes características Este autor representó cada uno de los átomos de un metal por Enlace por Fuerzas de medio de una burbuja de Atracción puente de London Electronegatividad: Electronegatividad: El átomo electropositivo jabón. Mediante esta dipolo-dipolo hidrógeno Se forma igual a cero o menor a Mayor a 0.5 y menor a representación se ilustra la red tiene un par de electrones 0.5 1.7 Ejemplos libres en un orbital exterior y metálica, pues las burbujas se Ejemplos Ejemplos comportan en muchos Se forman el átomo electronegativo aspectos como los átomos que tiene capacidad para recibir constituyen los metales, este H2O, Enlaces He ese par de electrones en su tipo de enlace permite la HF, HBr, HI Al combinarse dos no presentes en el Al combinarse un metales iguales o Se forma al última capa de valencia creación de aleaciones. metal y un no metal ADN entre átomos con muy combinarse dos no poca diferencia de metales diferentes electronegatividad Ejemplos Ejemplos Ejemplos Ejemplos Ejemplos Bronce (Unión entre cobre y NH4+, H2SO4 estaño) Peltre (Unión entre cobre, NaCl, KBr, CaI2 N2, H2, CH4 SO3, NO2, CO2 estaño, antimonio y plomo) Elaboró: Licenciada en educación Arcelia Montero Garcés