• Los insectos y el hombre
• Introducción a la Entomología
• Introducción a la Entomología Cadavérica
• Clasificación de las Escuadras de la muerte de Pierre Begnin
• Episodios Entomológicos post mortem de Alfred Piera
• Inspección ocular
ENTOMOLOGÍA
FORENSE
Autor: Josep Alfred Piera i Pelliçer
Los insectos representan cotidianamente una reali-
dad molesta y perjudicial: los mosquitos y las avis-
pas pican, las moscas son un incordio y las cuca-
rachas nos provocan repulsión.
La historia nos referencia auténticos desastres pro-
ducidos por los insectos como por ejemplo, el mos-
quito de la fiebre amarilla que fue capaz de interfe-
rir en la construcción del Canal de Panamá,
muriendo 16.000 trabajadores a consecuencia de
la fiebre amarilla, teniéndose que suspender los
trabajos, hasta poder controlar la enfermedad.
La historia nos ha venido proporcionando datos de
epidemias producidas por los insectos. También
determinados insectos han sido considerados
como amuletos e, incluso, estudios recientes
defienden que la narración bíblica del maná de los
israelitas se debió a una plaga de pulgones; una
plaga de pulgones en un oasis con posteriores ráfa-
gas de aire caliente y seco hicieron que la limaza
excretada por el ano de los pulgones se secara y
se desprendiera de las hojas vegetales volando
con el viento en forma de finas obleas. Esta sus-
tancia es rica en hidratos de carbono, ya que pro-
viene de la sabia de los árboles, y pudo ser ali-
mento para el Pueblo de Israel en su caminar hacia
la Tierra Prometida.
Con todo ello, esto no es sino un breve recordato-
rio de las ventajas que nos han supuesto los insec-
tos y los desastres que también han podido produ-
cir; aunque muchas veces por la mano del hombre;
ya que al atacar a un genero de artrópodos, corre-
mos el riesgo de matar un predador de otro genero
y favorecer con ello la proliferación de una plaga
mucho más dañina que la inicial.
Sin embargo, cada vez más, la Entomología pro-
porciona sobre estos animales nuevos datos que,
por un lado, tienen innegable interés científico y,
por otro, permiten combatir las plagas de los insec-
tos más perjudiciales.
Se puede decir que, a grandes rasgos, el hallazgo
del exoesqueleto de un escarabajo o un artejo ais-
lado en unas ruinas prehistóricas pueden darnos a
conocer el tipo de animal que allí se encontraba en
aquel momento. Hay que pensar que el escarabajo
se podía alimentar de un determinado excremento
que, como es lógico, ha desaparecido, pero no así
la parte del insecto queratinizada.
Existen insectos carnívoros, carroñeros, caníbales
y fitófagos. Todos ellos -en el supuesto de un aisla-
miento ecológico- se hallan en perfecto equilibrio.
Cada fitófago tiene su nicho ecológico, que siempre
tiende a ser dominante frente al resto de especies
o familias. Éste tiene sus predadores, que pueden
ser carnívoros o endoparásitos. Por último, existen
los carroñeros que, de alguna forma, son los encar-
gados de mantener limpia la naturaleza de desper-
dicios.
Adaptación de los insectos
Los insectos tienen tal facilidad de adaptación que
se ha dicho que, en el supuesto de una explosión
nuclear masiva, la Tierra sería el planeta de los
insectos.
Los insectos tienen un gran poder mimético; basta
pensar que las mariposas no disponen de vistosos
coloridos al azar, sino que son una adaptación al
medio para defenderse. Si observamos la maripo-
sa loba -maniola jurtina L.- además de su colorido
en el extremo de sus alas superiores, lleva unos
círculos equidistantes, de forma que si la viéramos
desde el aire posada en un árbol daría la sensación
de que se trata de un ave depredadora descansan-
do y ambos círculos los ojos del ave. En general, el
vistoso colorido
constituye la
advertencia de
que se trata de
una especie vene-
nosa o de mal
sabor para poten-
ciales depredado-
res.
Veamos dos ejemplos claros sobre la adaptabi-
lidad de los insectos:
• Las pulgas que viven sobre los conejos adultos no
copulan, y las hembras no tienen desarrollados los
ovarios. Sin embargo, cuando las conejas quedan
preñadas las pulgas empiezan a madurar sexual-
mente, como consecuencia de la mayor concentra-
ción de corticosteroides en la sangre de aquéllas.
Cuando la coneja tiene las crías, las pulgas la
abandonan y se van a alimentar de éstas. La alta
concentración de corticosteroides y de hormona del
crecimiento en la sangre de las crías induce la
copulación de las pulgas. Los huevos los dejan en
las madrigueras y las pulgas adultas vuelven a las
conejas a esperar otro embarazo.
• Cuando la hembra del escarabajo quiere poner
sus huevos en un nido de hormigas, entra volando
en el nido y es inmediatamente atacada por las
hormigas, el escarabajo retrae todos los apéndices
de su cuerpo en unos surcos que tiene al efecto.
Adopta una forma de resistencia, y además se
queda completamente quieto, como si estuviera
muerto. Las hormigas se desentienden pronto de
este escarabajo inofensivo, el cual adquiere poco a
LOS INSECTOS Y EL HOMBRE
Entomología Forense
Josep Alfred Piera i Pelliçer
poco el olor del nido. Entonces puede poner sus
huevos con tranquilidad, su desarrollo se realiza
durante más de 2 años. También los estafilínidos
(otro coleoptero), llevan mechones de cerdas -tri-
comas- y las hormigas lamen un exudado especial.
Ordeñan a sus escarabajos domésticos como si se
tratara de vacas. Estas secreciones no son sustan-
cias alimenticias necesarias, sino que se trata de
estimulantes. Los escarabajos ruegan a sus hospe-
dantes que los alimenten, mediante movimientos
de las antenas que también emplean las hormigas,
y éstas los alimentan gustosas; pero los escaraba-
jos se comen además las crías de las hormigas. Es
más, las larvas de los escarabajos viven exclusiva-
mente de ellas.
Efectos nocivos de los insectos para el
hombre
El problema se presen-
ta cuando un determi-
nado nicho ecológico
se amplia en forma de
cultivo. Pongamos, por
ejemplo, los estragos
que en su día hizo el
escarabajo de la pata-
ta. Es un insecto del
Orden Coleóptero de la
familia de los
Crisomélidos y de la
especie Leptinotarsa
decemlineata; también denominado
el escarabajo del Colorado, y que
con sólo un centímetro de longitud
fue capaz de provocar una epidemia
de hambre en el mundo.
El escarabajo y su larva vivían en
Colorado en solanáceas silvestres.
Cuando se empezó a cultivar la pata-
ta, el escarabajo pasó a esta planta y
así fue introducido
en todos los paí-
ses que cultiva-
ban patatas. En
1922 se estable-
ció definitivamen-
te en el sur de
Francia; a partir del 1936 se inició su entrada en
Alemania y desde 1948 está establecido en todo el
país. Actualmente este escarabajo se ha introduci-
do en la Federación Rusa. Cuando se presenta de
forma masiva puede devorar campos enteros de
patatas. Su ventaja competitiva, frente a la acción
de los seres humanos, es su capacidad de repro-
ducción.
A buen seguro que, originariamente, este coleópte-
ro en las solanáceas silvestres que constituían su
nicho ecológico, tenía allí sus predadores o endo-
parásitos; pero lo bien cierto es que cuando su
nicho ecológico aumentó de forma tan considera-
ble, en las plantaciones de patatas, pudieron ocu-
rrir dos cosas: por una parte que los predadores no
tuvieran tanta facilidad de reproducirse o bien, por
otra, que no se adaptaran igual a otros climas. Con
lo cual los escarabajos se podían multiplicar a sus
anchas hasta exterminar las plantaciones sin poder
ser contrarrestada esta acción de forma natural.
Otro ejemplo más reciente y cercano lo tenemos
con el minador de cítricos, cuyo nombre genérico
es la Phyllocnistis Citrella Stainton de la familia
Gracillaridae y del Orden Lepidóptera. Fue introdu-
cido en España por las costas malagueñas y se
reprodujo en nuestra Comunidad en breve espacio
de tiempo. También este microlepidóptero encontró
un nicho ecológico óptimo y abundante en las bro-
taciones de los cítricos y sus predadores y endopa-
rásitos de origen no pudieron adaptarse al medio
con la misma facilidad. Debemos destacar que en
nuestra Comunidad decir minador es hablar de la
Phyllocnistis; pero en entomología están enumera-
dos 1800 tipos de larvas minadoras de hojas, aun-
que cada una con su nicho propio.
En las luchas insecticidas de este microlepidóptero
se debe tener presente, no sólo que elimine la
plaga en cuestión, sino que, además, no perjudique
la aparición de nuevas plagas que, en la mayoría
de los casos, suelen ser más perjudiciales y más
resistentes que los daños causados por la larva
minadora.
Conclusión
Hay que tener presente que los insecticidas cuya
dosis letal es del cien por cien no son los más
aconsejables, sino que los insecticidas deben ser
controladores de la plaga. Hay que procurar siem-
pre que los expertos nos indiquen no solamente el
tipo de producto, sino además el más indicado en
función de la época, para evitar daños a otros posi-
bles insectos beneficiosos.
La observación del comportamiento de los insectos
justifica que hayan sido capaces de perdurar
durante millones de años, casi siempre viviendo de
sus hospedantes, gracias, entre otros factores, a su
capacidad de adaptación, su mimetismo y su colo-
rido. También el ser humano que se acopla a un
hospedante y vive de él, presenta, salvando las dis-
tancias, ciertas características de adaptación y
mimetismo (que se muestra incluso en la forma de
hablar o de vestir) pueden llevar a la conclusión de
que, además de ser poco útiles, o son venenosos o
saben mal.
Entomología Forense
Josep Alfred Piera i Pelliçer
Introducción
Se emplea el nombre de Entomología para desig-
nar a la ciencia que estudia los insectos y con
mayor precisión técnica, a los artrópodos. Existen
alrededor de las 900.000 especies, anualmente se
descubren alrededor de las 7.000 nuevas y a buen
seguro quedan más especies sin descubrir que
conocidas. Ninguna otra clase de animales ha inva-
dido y colonizado de forma tan completa la Tierra,
como lo han hecho los insectos. Existen fitófagos,
carnívoros, predadores de otros insectos, carroñe-
ros, endoparásitos, parásitos externos, caníbales,
etc., y vectores de muchas enfermedades que
padecen aves y mamíferos.
Los insectos son animales con un tegumento endu-
recido y miembros articulados. Su cuerpo está divi-
dido en tres regiones: cabeza, tórax y abdomen. La
situación dominante que disfrutan sobre el reino
animal se debe a:
- Su capacidad de vuelo
- Su adaptabilidad
- Su tamaño y su esqueleto
- Su resistencia a la desecación
- Su respiración traqueal
- Su metamorfosis.
Existen insectos benefi-
ciosos y perjudiciales.
Pero a buen seguro tal
como avanzamos en el
conocimiento de la
Entomología se va opte-
niendo mayor provecho
del comportamiento de los Insectos, como es el
estudio y aprovechamiento de los insectos poliniza-
dores, del estudio y aplicación de la Entomología
Forense, o lo sucedido en Australia entre los años
1970 y 1985 que se vieron obligados a realizar
fuertes inversiones en la introducción de escarabei-
dos coprófago, al tener este país carencia de una
fauna adecuada y adaptada a la explotación de los
excrementos del ganado que había sido introduci-
do por los colonos, precisandose de una serie de
especies de insectos que pudieran hacer una
acción de destrucción y reciclaje de sus heces.
Esto son algunos de los ejemplos recientes en los
que el hombre no sólo ve lo molesto y perjudicial de
este Phyllum, sino las innumerables ventajas y pro-
vechos que nos puede aportar su observación.
La historia nos referencia auténticos desastres pro-
ducidos por los insectos. En contraposición, ya
ciertas tribus africanas también supieron utilizar los
beneficios que aportaban las hormigas, que han
supuesto verdaderas plagas, al emplear las de la
casta soldado, para suturar las heridas. Las hormi-
gas mordían la piel y se las decapitaba después,
las mandíbulas permanecían cerradas, se las deja-
ba en esa posición hasta que se unían los borde de
la herida. Pertenecientes a este mismo Orden, las
abejas también, son insectos altamente beneficio-
sos, tanto por su aportaciones a la economía apí-
cola, como por su efecto polinizador.
Baer, cirujano en el año 1.930, comprobó que en
muchos casos introduciendo larvas de Dípteros del
Género Calliphora en llagas purulentas se obtenía
una rápida curación. Esto que parece un contra-
sentido se debía a que las larvas eliminaban las
partes contaminadas y putrefactas de los tejidos.
Pero además demostró que inyectando debajo de
la piel cerca de las llagas un filtrado estéril de lar-
vas destruidas, se obtenían rápidas curaciones
especialmente en la osteomielitis crónica. Se averi-
guó que las larvas producen ciertos principios muy
activos contra los Estreptococos piógenos y los
Estreptococos aureus.
Clasificación y biología
Cuando existe animales de diferencias constantes
en algún carácter estructural o definido hablaremos
de diferentes especies, que se agrupan en géne-
ros. Un género es una reunión de especies, que tie-
nen caracteres en común. Los géneros, a su vez,
se agrupan en familias, cuyos componentes com-
parten caracteres muy importantes. Un orden lo for-
man las familias que muestran caracteres impor-
tantes que las relacionan formando un conjunto
natural. Los ordenes forman la clase y estas se
agrupan en un Phyllum. Existen categorías inter-
medias como la sub y la superfamilia y dentro del
orden está el suborden.
Quedando esquemáticamente de la siguiente
manera:
Phyllum: Arthropoda
Clase: Insecta
Orden: --------
Suborden: --------
Superfamilia: -------
Familia:--------
Subfamilia: --------
Género: -------
Especie: ------
Filogenia de los antrópodos
Existen muchas dudas sobre la evolución filogéni-
ca de los insectos. En cambio, desde el descubri-
INTRODUCCIÓN A LA
ENTOMOLOGÍA
Entomología Forense
Josep Alfred Piera i Pelliçer
miento del C14 se
han conseguido
c o n s i d e r a b l e s
avances cronológi-
cos. Los fósiles de
los insectos que
vivieron en perío-
dos geológicos
millones de años
anteriores a la era
humana, demues-
tran las vicisitudes
por las que atrave-
saron éstos, en
medios incompati-
bles para cualquier
otra especie ani-
mal.
El nivel de des-
arrollo de la fauna
entomológica es
variable y difícil de
valorar por crite-
rios humanos.
Muchas especies
de hormigas, abe-
jas y termitas de
tendencias socia-
les, muestran un
alto grado de efi-
ciencia en sus
laboriosas cons-
trucciones, movi-
das por alguna inex-
plicable fuerza, defini-
da como instinto, si no
es por facultades de
razón e inteligencia.
Darwin reconoció que
la existencia de cas-
tas estériles entre los
insectos sociales
planteaba dificultades
a la teoría de la selec-
ción natural.
La fauna entomológi-
ca actual es una
pequeña parte del
total de los que vivie-
ron en los 350 millo-
nes de años atrás y
que han sobrevivido
durante todo ese tiem-
po, sin sufrir modifica-
ciones tan marcadas
como en otros seres
vivientes. Pero han
sabido adaptarse para
soportar todas las
condiciones del pla-
neta, y posiblemente
hayan podido adqui-
rir especializaciones
y adaptaciones que
desconocemos
Se sabe poco acerca
del origen de los
insectos alados y su
vuelo; existen hipóte-
sis que explican la
aparición de las alas,
resultando la teoría
más probable la para-
notal. El Pérmico fue
un período de abun-
dante irradiación entre
los insectos alados. En
teoría también se
supone que los ante-
pasados de los insec-
tos alados fueron
acuáticos y en un ante-
rior estado de su evo-
lución las alas estuvie-
ran más relacionadas con exhibiciones sexuales o
de regulación de la temperatura que con el vuelo.
Un logro evolutivo fue su capacidad de utilizar el
material vegetal, siendo que las plantas aportan,
por lo general, sustancias alimenticias de menor
valor nutritivo que la alimentación proveniente de
animales. Es más, los insectos fitófagos suelen ser
menos eficientes a la hora de trasformar su dieta
en sustancias corporales propias, que los insectos
carnívoros. Por ello, aunque el hábito fitófago es
muy frecuente, es el modo de vida principal o domi-
nante en tan sólo nueve ordenes de insectos, fren-
te a los veinte o más que se alimentan básicamen-
te de animales y son carroñeros sobre materia
orgánica en descomposición o microorganismos.
Fundamentos morfoanatómicos comu-
nes de los insectos
La cutícula forma el exoesqueleto y la componen
tres capas: La epicutícula, la exocutícula y la endo-
cutícula.
El cuerpo de los insectos está formado por veinte
segmentos primitivos.
La cabeza presenta la cápsula cefálica y los apén-
dices. El exterior de la cabeza está formado por
varios escleritos soldados, constituyendo así una
cápsula dura, en el dorso se encuentra la sutura
epicraneal.
Entomología Forense
Josep Alfred Piera i Pelliçer
Libélula fosilinizada
Estructura de la cápsula
cefálica de un insecto
Tórax y patas de un insecto
Corte longitudinal de un insecto
Segmentos del extremo abdo-
minal. 1º ano; 2º periprocto
Tipos de neuronas de insec-
tos: 1º. Monopolar; 2º.
Bipolar; 3º. multipolar
Tipos de sénsulos presentes en
los insectos
Sección transversal esque-
mática de un insecto
Topografía de la Venación alar y
las celdas correspondientes
Las antenas se encuentran en la cabeza y son
estructuras pares.
El tórax, se divide en tres segmentos: protorax,
mesotórax y metatórax. Las patas están unidas al
tórax y se dividen, normalmente, en cinco segmen-
tos: coxa, trocánter, fémur, tibia y tarso.
Las alas no están presentes en todos los insectos.
No están presentes en los ápteros y en algunos
Ptrygota, han perdido sus alas en el curso de la
evolución.
En las venas alares se encuentran vasos sencillos,
y también en las patas, pero la circulación es a baja
presión a través de las cavidades sanguíneas. Los
movimientos de las alas están producidos por la
actividad de tres conjuntos de músculos alares; los
directos, los indirectos y los accesorios indirectos.
El abdomen está dividido en doce segmentos fácil-
mente reconocibles en el embrión y dificultoso en
los estados postembrionarios. En el macho el seg-
mento genital es el noveno abdominal. En la hem-
bra consiste en una abertura por debajo del 7º ú 8º
esternón
Los músculos de los insectos, tanto los esqueleta-
les como los viscerales, son estriados en todos los
casos. Los músculos son mucho más poderosos
que los de los vertebrados. El poder muscular rela-
tivo debe incrementarse según disminuye el tama-
ño del animal. En los insectos que pueden volar
activamente, los músculos del vuelo son muy ricos
en mitocondrias, muy grandes y provistas de cres-
tas con muchos pliegues, que proporcionan una
gran área superficial para el rápido intercambio de
metabolitos entre el sistema enzimático mitocon-
drial oxidativo y el citoplasma general del músculo.
El Sistema circulatorio. La sangre o hemolinfa es el
único líquido extracelular de los insectos. Es clara,
sin color o de un amarillo verdoso muy pálido y está
formada por plasma líquido, en el que se encuen-
tran en suspensión flotando células ameboides que
son los glóbulos sanguíneos. El plasma está for-
mado por un 85% de agua, normalmente con un pH
de 6,4 a 6,8 y contiene aminoácidos, proteínas,
grasas, azúcares y sales inorgánicas.
El tejido nervioso está formado por dos tipos princi-
pales de células: las neuronas o nerviosas y las no
nerviosas. El sistema nervioso se divide en sistema
nervioso central, visceral y periférico.
Órganos de los sentidos y percepción
La percepción sensorial se realiza por medio de
estructuras llamadas receptores o sensilos. Se
pueden clasificar en:
- Mecanorreceptores, tacto, tensión y peso
- Auditivos, receptores de sonidos
- Quimiorreceptores, receptores de olores y sabo-
res
- Receptores de humedad y temperatura
- Fotorreceptores u órganos visuales
Mecanorreceptores, tacto, tensión y peso. Son
estímulos que actúan sobre la cutícula o en la pro-
ximidad de un sensilo. Son útiles en el equilibrio de
vuelo y registran los cambios de tensión cuticular.
Auditivos, receptores de sonidos. Los órganos
timpánicos son más sensibles a los sonidos de
determinadas frecuencias, en tanto que las maripo-
sas son sensibles a frecuencias ultrasónicas. La
onda es importante sólo en tanto pueda caer den-
tro de la gama auditiva del insecto. En los insectos
también existe algún grado de discriminación de
frecuencias.
Quimiorreceptores, receptores de olores y sabo-
res. Los receptores olfatorios están situados en las
antenas y en ocasiones en los palpos. Cada recep-
tor posee una cutícula, que suele ser de muy poco
espesor y perforada por diminutos orificios, enerva-
das por neuronas bipolares. Los diversos tipos de
receptores se han clasificado en; tricoideos, basi-
cónicos, celocónicos y placoideos. Estos recepto-
res pueden ser numerosos y juegan un papel muy
importante en la vida del insecto. Algunas hembras
son atraídas por aromas a los lugares que son ade-
cuados para la puesta y el desarrollo de las larvas,
aunque algunos insectos fitófagos son atraídos
hacia su planta huésped gracias al olor de aceites
esenciales contenidos en ella.
Los receptores gustativos son probablemente basi-
cónicos o tricoideos. Se encuentran en la superficie
de la cavidad preoral y en las piezas bucales y en
los tarsos de muchos lepidópteros, con sus recep-
tores tarsales, distinguen soluciones de sucrosa
con sensibilidad casi 200 veces superiores a la de
la lengua humana.
Si un insecto no es disuadido por su contacto sen-
sorial inicial, empezará a alimentarse. Los jugos
que ingiere de la planta contienen sustancias que
estimulan los receptores de la superficie interna de
las piezas bucales y de la cavidad preoral.
Los palmos maxilares de las larvas de lepidópteros
también llevan sensilos olfativos, así como recepto-
res gustativos estilo cónicos que se estimulan en
contacto con la planta o con los jugos que ésta
Entomología Forense
Josep Alfred Piera i Pelliçer
exuda. Pueden existir cuatro células sensoriales
asociadas con cada uno de los sensilos gustativos
de un palpo y cada una de ellas responde a sus-
tancias diferentes tales como sales, aminoácidos,
fructosa, inositol o a diversas sustancias secunda-
rias de las plantas.
Diferentes células pueden responder a una misma
sustancia, pero con diferentes niveles de sensibili-
dad, y en cierto número de orugas de lepidópteros
existen receptores sensibles a disuasivos que res-
ponden a diversos tipos de éstos con composicio-
nes químicas distintas, tales como quinina, pilocar-
pina y azadiractina.
El sentido del olfato juega un papel muy importan-
te en la vida de los insectos; pues muchos cambios
de comportamiento y de desarrollo están produci-
dos por feromonas.
Las feromonas sexuales mejor conocidas son los
atrayentes sexuales liberados por muchas hem-
bras de Lepidóptera para atraer a los machos a su
inmediación. En general estos atrayentes son pro-
ducidos por glándulas epidérmicas en el abdomen
de la hembra y forman un halo de aroma que se
expande con el viento.
Algunas larvas lepidópteras pueden distinguir los
olores de aceites esenciales diferentes con los sen-
silos de sus antenas. Estos sensilos llevan células
receptoras de olores, con potenciales de acción
diferentes de unas células a otras. Cuando se per-
cibe un olor cada célula puede aumentar o dismi-
nuir su actividad, con lo que genera un impulso ner-
vioso que altera el modelo de impulso sensorial del
cerebro. Se realiza a través de células sensoriales
con espectros de estímulos solapados, que se
debe distinguir de los receptores sensoriales más
especializados, que responden a feromonas espe-
cíficas.
Receptores de humedad y temperatura, algunos
tienen en las antenas receptores de temperatura
que son sensibles a cambios menores de 0.5ºC.
Los receptores de humedad se pueden encontrar
en las antenas, palpos maxilares y tarsos, aunque
se conoce relativamente poco de su estructura y de
su fisiología. Se conocen pocos insectos que reac-
cionen al calor radiante. Muchos insectos reaccio-
nan a diferencias atmosféricas de humedad, ya sea
mostrando una preferencia por ciertas humedades.
Fotorreceptores u órganos visuales. Algunos
insectos, pero no todos, poseen visión de los colo-
res, aunque diferentes especies pueden distinguir
entre diferentes conjuntos de colores, y se sabe
que muchos insectos son capaces de percibir la
radiación ultravioleta, invisible para el hombre.
En los insectos hay
dos tipos de fotorre-
ceptores: ocelos u ojos
simples y ojos com-
puestos. Ambos tipos
de ojos se encuentran
en el mismo insecto,
pero pueden faltar uno
u otro.
Los ocelos son incapaces de formar una imagen,
pero pueden percibir cambios en la intensidad
luminosa, actuando como mediadores de la res-
puesta a la luz, pudiendo ser capaces de percibir
movimientos y poder orientarse hacia el foco de luz
y pudieran también apreciar el color. Los ocelos
son reemplazados por los ojos compuestos cuando
la larva sufre la metamórfosis.
Los ojos compuestos están caracterizados por la
córnea dividida en facetas o lentes, usualmente de
forma hexagonal. Cada faceta es parte de una
estructura visual independiente u omatidio. El
número de facetas u omatidios en un ojo compues-
to se aproxima a 20.000 en algunas libélulas, a
12.000 en muchos Lepidóptera y 4.000 en Musca.
Cada omatidio tiene una cubierta transparente, la
cornea, y un cristalino que concentra la luz en un
fotorreceptor sensible, el rabdoma. Cada receptor
recibe luz sólo de una pequeña parte del campo
visual y forma una pequeña imagen invertida. De
este modo, el receptor muestra la intensidad lumí-
nica promedio de esa zona. Todos los omatidios en
conjunto producen una imagen compuesta o ima-
gen en mosaico. Una vaina de células pigmentadas
rodea cada omatidio. La formación de imagen se
justifica por la teoría de la visión en mosaico. Las
pequeñas zonas normalmente difieren en intensi-
dad y juntas producen una imagen compuesta de
puntos claros y oscuros, parecida a una fotografía
de periódico al ser aumentada con una lupa.
Aunque hay insectos que detectan rápidamente el
movimiento de los objetos, la agudeza de su visión
es muy inferior a la del hombre.
Los ojos de los artrópodos suelen adaptarse a dife-
rentes intensidades de luz. En los insectos de hábi-
tos nocturnos o crepusculares y en muchos crustá-
ceos, los pigmentos pueden migrar proximal y dis-
talmente. Cuando el pigmento está en la posición
proximal, cada omatidio queda aislado de su veci-
no, y sólo la luz que entra directamente a lo largo
de su eje puede estimular los receptores. Si el pig-
mento está en la posición distal, la luz que incida a
cualquier ángulo puede atravesar varios omatidios
y estimular muchas unidades retinianas. Como
resultado, la sensibilidad del ojo aumenta en la luz
Entomología Forense
Josep Alfred Piera i Pelliçer
Esquema de un ojo
compuesto
tenue, y el ojo es protegido de la estimulación exce-
siva en la luz brillante. La migración pigmentaria
está bajo control neural.
La claridad y definición de la imagen dependen de
cuantos puntos hayan por unidad de área; cuantos
más puntos, tanto mejor será la imagen. Lo mismo
ocurre en el caso del ojo compuesto. La imagen
percibida por el animal es probablemente mucho
mejor en calidad de los que podría sospecharse
con base en la estructura de ojo compuesto.
Numerosos insectos son capaces de percibir el
plano de vibración de la luz polarizada. Aunque el
ojo compuesto solo puede formar imágenes aproxi-
madas, compensa ese hecho con su capacidad de
seguir destellos o parpadeos de frecuencia eleva-
da. Las moscas pueden detectar parpadeos hasta
unas 256 veces por segundo; en cambio el ojo
humano sólo puede detectar de 45 a 53 por segun-
do; para nosotros los destellos con frecuencia
mayor los percibimos como si las imágenes tuvie-
ran un movimiento uniforme, y la luz de una lámpa-
ra incandescente como si fuera continua. Para un
insecto estos bajos umbrales les obliga a un cons-
tante parpadeo. La ventaja del elevado umbral de
fusión de destellos crítico de los insectos es que
permite la detección inmediata de cualquier movi-
miento de una presa o un enemigo. El ojo com-
puesto es una adaptación importante para el modo
de vida de los artrópodos.
Los ojos compuestos son distintos del ojo humano
en otros dos aspectos. Son sensibles a longitudes
de onda de luz en el intervalo del rojo al ultraviole-
ta. En consecuencia, un insecto ve bien la radiación
ultravioleta y su mundo de color es muy distinto del
nuestro. Dado que diversas flores reflejan la radia-
ción ultravioleta en distintos grados, dos flores que
para nosotros parecen de color idéntico pueden ser
del todo distintas para los insectos.
Competencia
Cuando la población tiene una densidad pequeña
los efectos de la depredación, parasitismo y com-
petencia por el espacio y alimento son menos y la
población como respuesta tiene un crecimiento
más rápido.
Cualquier recurso es limitado y puede convertirse
en tal si la población aumenta de tamaño. Para
demostrar la competencia es necesario demostrar
que la mortalidad aumenta a medida que la densi-
dad de población por unidad de recurso aumenta.
Habitualmente se distinguen dos formas de compe-
tencia: competencia intraespecífica, que se da
entre los miembros de una misma especie, y com-
petencia interespecífica, que se da entre los miem-
bros de dos o más especies. Ambos tipos se pre-
sentan a la vez.
La competencia intraespecífica es de dos tipos: La
competencia por explotación, cada individuo que
compite recibe una parte aproximadamente igual al
recurso que disminuye. En la competencia por dis-
puta, por otro lado, el recurso limitado está des-
igualmente repartido entre los individuos que com-
piten, de manera que unos no reciben nada y otros
están plenamente satisfechos. Esto puede darse,
cuando hay un número limitado de lugares de
puesta o de pupación o de zonas en las que puede
darse el acoplamiento. Si los recursos son más o
menos constantes en cantidad o número, la com-
petencia por disputa tenderá a estabilizar el tama-
ño de la población y, en general, se puede distinguir
de la competencia por explotación.
La teoría de la competencia interespecífica sugiere
que si dos o más especies tienen requerimientos
ecológicos idénticos no serán capaces de existir
juntas; una de ellas desalojará a las otras, de forma
que la especie triunfadora ocupará eventualmente
ese nicho ecológico particular.
Un principio de exclusión competitiva es que cuan-
do dos o más especies parecen coexistir en el
mismo hábitat general, en realidad ocupan nichos
ecológicos más o menos diferenciados, de forma
que los recursos del hábitat son de hecho reparti-
dos entre las diversas especies que lo ocupan.
El nicho ecológico
Es la posición relativa de un organismo dentro de la
comunidad o ecosistema. El comensalismo es la
relación en la cual dos especies viven juntas habi-
tualmente y una de ellas (llamada comensal) obtie-
ne beneficios de la asociación, mientras la otra no
es perjudicada.
Insectos parasitoides
El término parasitoide hace referencia a un tipo
especial de parasitismo que es característico de
muchas especies de insectos y que se diferencia
de las formas típicas de parasitismo por tres carac-
terísticas:
1º únicamente se puede considerar que son pará-
sitos los estados larvarios del parasitoide, que ade-
más tienen adaptaciones típicas en su forma de
vida; los adultos no difieren fundamentalmente de
las especies de vida completamente libre, salvo en
su comportamiento de puesta;
2º la larva suele matar a su huésped, que en gene-
ral es otra especie de insecto y más raramente otro
pequeño invertebrado
Entomología Forense
Josep Alfred Piera i Pelliçer
3º el parásito es relativamente grande con relación
al huésped.
Incluso en los parasitoides más típicos que se ali-
mentan en el interior del huésped, la larva, una vez
que se ha alimentado de la sangre y del cuerpo
graso, devora otras vísceras, por lo que podría con-
siderarse un predador interno.
Existen varios tipos de infestaciones por parasitoi-
des. El parasitismo primario implica el ataque a
huéspedes de vida libre, mientras que los hiperpa-
rásitos atacan los estados inmaduros de especies
que a su vez son parásitas y pueden ser parásitos
secundarios o incluso terciarios.
Órdenes de interés en entomología
forense
Dípteros
Los Dípteros, de dividen en tres Subórdenes:
Nematóceros, Braquíceros y Ciclorrafos. Dentro
del Suborden Ciclorrafos, existen dos grandes gru-
pos o Súper familias los Asquizos y los
Esquizóforos.
Su ciclo vital puede ser muy corto, incluso menos
de una semana, en condiciones óptimas para ellas,
aunque depende de las especies. Las Ciclorrafos
pueden tener varias generaciones al año, pero
muchas otras pueden tener una sola generación al
año.
Las especies de interés en Entomología forense
son: Los óridos, perteneciente a la Súper familia de
los Azquinos. Y dentro de los Esquizóforos:
Piofílidos, Drosophilidos, Califoridos y Musca
doméstica.
Coleopteros
Dentro de este Orden las principales familias son
Catópidos, Cléridos, Derméstidos, Escarabeidos,
Estafilínidos, Histéridos, Nitidúlidos, Ptílidos,
Sílfidos, Tenebriónidos. No todos ellos intervienen
en el proceso de descomposición directamente,
sino que será este Orden de insectos el que se
adaptará mas que los otros al lugar donde esté
depositado el cadaver o de donde venga, ante un
posible traslado. También pueden intervenir sobre
la población del resto de insectos que intervengan
en el cadáver.
Los Coleopteros Necrophorus se ven relativamente
poco, pero son fáciles de atrapar mediante cebo. Si
enterramos un recipiente con el cadáver de un ani-
mal dentro o un trozo de carne sin llenar el bote al
cabo de dos o tres días es probable que se encuen-
tren en el bote algunos escarabajos enterradores.
Estos vuelan de noche en busca de un cadáver de
animal. Su sentido del olfato está altamente des-
arrollado y probablemente olfatean la carroña a
cientos de metros de distancia. En el curso de una
noche pueden reunirse numerosos enterradores.
A los 5 días salen las larvas, mientras la madre
hace un agujero en la superficie del cadáver y
vomita dentro secreciones intestinales, la sustan-
cia de la carroña se diluye y forma una papilla.
Unos siete días después las larvas ya han crecido
y van a pupar al suelo. Mientras tanto la madre
permanece en la cripta y defiendo la puesta de
cualquier intruso, por ejemplo insectos carroñeros
o depredadores. Los enterradores llegan a una
relación directa entre la descendencia, lo cual es
muy raro entre los insectos, a excepción de los
sociales.
Lepidópteros
De mucha menor trascendencia que los Ordenes
anteriores, destacables algunas especies de la
familia Teneidos.
En los cadáveres expuestos al aire libre se desen-
vuelven miríadas de gusanos; de este hecho deriva
precisamente la etimología de la palabra
CADÁVER formada por la sílaba inicial de tres
voces latinas: CAro-DAta-VERnibus (Carne-
Tiempo - Gusanos).
Introducción
En 1886 Francia es el país de origen de la
Entomología forense, cuando sus tribunales solici-
taron la colaboración de los naturalistas para fijar
la fecha de la muerte de individuos cuyos cadáve-
res habían sido ocultados y posteriormente descu-
biertos por la policía. Las primeras referencias apa-
recen en Anales de Higiene y Medicina Legal. En
1894 el entomólogo Pierre Mégnin del Muséumi
National d'Histoire Naturelle de París publica su
obra 'Lafaune des cadavres: Applicatión de
Ventomologie á la Médicine légale'. En ese
momento se forma un grupo de estudio en el que
se encuentran el propio Mégnin y otros dos auto-
res, el profesor Brouardel y su alumno el doctor
Yovanonitch, de la Facultad de Medicina de París.
Resulta de suma importancia el estudio de los
insectos necrófagos, así como las sucesiones de
especies a lo largo del proceso de descomposición
del cadáver, siendo el objeto de la entomología
INTRODUCCIÓN A LA
ENTOMOLOGÍA CADAVÉRICA
Entomología Forense
Josep Alfred Piera i Pelliçer
forense. Especialidad poco desarrollada y que sin
embargo puede aportar pruebas cruciales en la
resolución de investigaciones criminales. El proble-
ma reside en la realización de estudios entomológi-
cos pormenorizados en diferentes regiones geo-
gráficas, ya que, en la mayor parte de los casos, los
datos obtenidos en una región no son válidos en
otra.
Insectos necrófagos
Los saprófagos se alimentan de materia muerta o
de desechos, de este modo la materia orgánica
pasa a otros niveles de organismos a través de las
cadenas tróficas.
Según Putman la descomposición se puede definir
como el proceso mediante el cual un organismo o
derivados del mismo se llegan a fraccionar en las
partes o elementos que lo componen, el resto ani-
mal se habrá desintegrado gradualmente hasta que
sus estructuras ya no sean reconocibles y sus com-
plejas moléculas orgánicas se hayan fragmentado.
Es éste un proceso que comporta la liberación de
energía y la mineralización de los nutrientes quími-
cos convirtiendo los elementos orgánicos en inor-
gánicos.
Fases del proceso
- El proceso de destrucción es la fase inicial de la
descomposición, se produce el fraccionamiento del
resto orgánico, así al final de éste se convierte en
partículas, jugando un importante papel los facto-
res abióticos y los bióticos.
- En una segunda fase, a continuación, se produci-
rá la degradación de la materia orgánica, produ-
ciéndose la desintegración de las pequeñas partí-
culas en moléculas dando como productos finales
C02, H20 y sales minerales.
Flujo de energía
Los grupos de invertebrados que intervienen en los
procesos de descomposición de restos orgánicos
pertenecen a grupos taxonómicos muy variados.
En su mayoría son grupos de animales ligados al
medio edáfico y que poseen tamaños muy dispa-
res. Su clasificación será acorde a su talla:
- microfauna cuando tienen menos de 100 mm
- mesofauna cuando su tamaño oscila entre 100
mm y 200 mm
- mesofauna cuando superan esta talla.
Todos estos grupos son los responsables de la tri-
turación y fragmentación de los restos animales,
interviniendo en lo que hemos denominado fase de
destrucción.
Gracias a la acción de los artrópodos durante la
fase inicial de fragmentación, los restos orgánicos
pueden ser degradados.
La entomofauna de los cadáveres
Para entender los procesos
de degradación y reciclaje de
cadáveres, debemos de tener
presente que son medios
abundantes en materia orgá-
nica y que participan de unas
condiciones micro climáticas
especiales. Los cadáveres
representan no sólo una rica
fuente de energía, sino un
hábitat muy especializado
que es explotado por una
entomofauna también muy
especializada en la mayoría
de los casos. Esta fauna
obtiene alimento en estos
acúmulos orgánicos, bien
directamente como en el
caso de los coprófagos y
necrófagos, bien indirecta-
mente como en el caso de los
predadores.
La comunidad de artrópodos
que intervienen en un cadá-
ver forma el conjunto de todos ellos una unidad
perfectamente definida a la vez que limitada en el
espacio y tiempo. Los cadáveres presentan una
serie de características que influyen en la composi-
ción y dinámica del conjunto de especies que los
utilizan. Estos medios constituyen por tanto verda-
deros microhábitats dentro del ecosistema en el
que se encuentran depositados, formando en con-
junto un sistema parcheado de unidades ricas en
nutrientes, por lo que pueden soportar elevado
número de especies. Son por otra parte microhábi-
tats que se caracterizan fundamentalmente por sus
sucesiones biocenóticas, pudiéndose considerar
como micro ecosistemas que se dirigen hacia su
total destrucción gracias a la acción de los anima-
les que se van sucediendo en el tiempo.
Por otra parte, el número de individuos que se
encuentran en cada una de las unidades puede
variar enormemente, produciéndose una distribu-
ción agregada cuya consecuencia sea el que
pueda coexistir un amplio número de especies en
un mismo ecosistema. Sirva como ejemplo el que
sólo en un cadáver de conejo pueden encontrarse
mas de 100 especies de artrópodos pertenecientes
a 16 ordenes y 48 familias, si bien son las larvas de
Entomología Forense
Josep Alfred Piera i Pelliçer
califóridos y en menor grado las de sarcofágidos
múscidos y derméstidos las responsables directas
de su descomposición.
La fauna de artrópodos que interviene en los pro-
cesos de descomposición de cadáveres es des-
componedora y de su acción se deriva el que otros
organismos como bacterias y hongos actúen más
tarde en el proceso de degradación.
Las larvas de moscas y otros insectos producen la
licuefacción de los tejidos de los cadáveres prepa-
rando indirectamente el sustrato para la interven-
ción de microorganismos descomponedores inclu-
so las larvas minadoras y la acción de remover
favorecen la presencia de microorganismos aero-
bios. Así pues, la acción de los necrófagos y copró-
fagos es complementaria de la acción de los orga-
nismos verdaderamente descomponedores que
son los microorganismos.
Los vertebrados carroñeros adquieren importancia
igual o mayor que los artrópodos descomponedo-
res. Los vertebrados carroñeros actúan sobre el
cadáver al igual que lo hacen los depredadores
sobre sus presas, no implicándose en los procesos
de descomposición. En los ecosistemas templa-
dos, dependiendo de la estación del año, los cadá-
veres pueden ser destruidos por los vertebrados
carroñeros como zorros, lobos, perros. Durante el
verano los artrópodos descomponedores pueden
utilizar en mayor medida los cadáveres, las altas
temperaturas provocan la descomposición antes
de ser localizados por los vertebrados carroñeros.
Esta competencia entre vertebrados y artrópodos
se establece en todos los cadáveres. Existen pocas
diferencias entre una presa que acaba de ser caza-
da y el cadáver de un animal que acaba de morir.
El proceso que ocurre en un cadáver en putrefac-
ción es muy diferente, al tratarse de materiales
específicos que soportan una entomofauna tam-
bién muy determinada. Al igual que también existen
diferencias entre la fauna de excrementos de car-
nívoros y los de herbívoros, debido a que la com-
posición de nutrientes es totalmente distinta.
Mientras en los excrementos de herbívoros existe
un alto componente de materia vegetal no digerida,
el sistema digestivo de carnívoros es mucho más
eficaz y los excrementos contienen menos materia
aprovechable, de ahí que la fauna que acude a
este tipo de heces sea más pobre.
Descomponedores de cadáveres
La fauna de artrópodos descomponedora que
acude a los cadáveres varía de acuerdo con el
medio y las condiciones ambientales. En los eco-
sistemas templados los grupos dominantes son
dípteros y coleópteros y su acción sobre el cadáver
acelera en gran medida el proceso de descomposi-
ción. No obstante el grado de actuación de estos
animales descomponedores varía con la ubicación
espacial del cadáver y la profundidad a que esté
enterrado, observándose que el número de insec-
tos es inverso a la profundidad que se encuentre el
cadáver.
Los insectos que colonizan un cadáver lo hacen de
forma secuencial y la naturaleza y duración de la
descomposición depende de las condiciones clima-
tológicas y edáficas donde se encuentre el cadáver.
En la descomposición de un cadáver se pueden
distinguir cinco fases:
- Inicial (en la que intervienen sólo microorganis-
mos ya presentes en el cuerpo).
- Putrefacción,
- Putrefacción negra
- Fermentación butírica
- Fermentación seca
Siendo paulatinamente mayor la duración de cada
una de ellas en una misma estación.
La colonización de cadáveres por parte de la ento-
mofauna necrófaga es ordenada. Los primeros en
llegar son los dípteros califóridos y múscidos que
acuden a las pocas horas a depositar los huevos.
Posteriormente, son los dípteros sarcofágidos que
junto con especies de los dos grupos anteriormen-
te mencionados, depositan sus larvas o huevos
sobre el cadáver. Los principales predadores de
estas larvas son los coleópteros estafilínidos, histé-
ridos y sílfidos, si bien todos ellos son también
necrófagos. Cuando las vísceras comienzan a des-
componerse, acuden a las partes líquidas los díp-
teros fóridos, drosofílidos y sírfidos. Por último, las
larvas o adultos de coleópteros derméstidos, esca-
rabeidos y cléridos comen las partes queratiniza-
das y las orugas de tineidos Lepidoptera se ali-
mentan de los pelos y plumas restantes.
Hay que tener presente que los patrones de repar-
to de recursos tróficos dentro de un cadáver varían
geográficamente, teniendo cada localidad su pro-
pio conjunto de especies de artrópodos que inter-
vienen en los procesos de descomposición de
cadáveres, ya que a excepción de algunas espe-
cies cosmopolitas, cada región presenta su propia
entomofauna necrófaga especializada. No obstan-
te, los niveles taxonómicos superiores se mantie-
nen constantes en todo el mundo.
Los insectos descomponedores de cadáveres por
excelencia son los dípteros fundamentalmente las
Entomología Forense
Josep Alfred Piera i Pelliçer
familias Calliplioridae, Muscidae y Sarcophagidae.
Si bien los adultos pueden alimentarse de los flui-
dos del cadáver, son las larvas los organismos ver-
daderamente descomponedores gracias a las
secreciones enzimáticas que producen y que oca-
sionan la lisis de los tejidos que actúan de caldo de
cultivo para los microorganismos. La importancia
de los dípteros se centra fundamentalmente en los
meses de verano y otoño como consecuencia de
su fenología, pudiendo tener mayor importancia los
coleópteros durante parte de la primavera. El ciclo
de vida de la mayoría de las especies de dípteros
es similar.
Las hembras de califóridos y múscidos ponen
numerosos huevos sobre la superficie de los cadá-
veres recientes, generalmente alrededor de orifi-
cios naturales, facilitando de este modo la penetra-
ción hacia el interior. Por el contrario, las hembras
ovovivíparas de los sarcofágidos son menos fecun-
das y no depositan todas sus larvas en el mismo
cadáver, sino que las distribuyen equitativamente
entre varios. El desarrollo larvario es muy rápido (3-
4 días durante los meses estivales) y la pupación
se hace fuera del cadáver, generalmente en el
suelo bajo el mismo o en zonas cercanas. Tras un
periodo que varía generalmente entre 10 y 30 días
emergerán nuevos adultos que iniciarán el ciclo.
En los cadáveres se produce una sucesión de
especies de dípteros en el tiempo, que ha sido uti-
lizada en estudios de entomología forense, ya que
la rápida colonización de los cadáveres por parte
de los imagos y los predecibles patrones de creci-
miento de sus larvas, les hacen ser buenos indica-
dores estimativos de los intervalos postmorte. Así,
pueden dar información sobre el lugar, momento y
condiciones en los que se encontraba el cuerpo
antes de ser hallado. Los primeros dípteros en acu-
dir al cadáver son los de mayor tamaño: califóridos
seguidos de sarcofágidos y múscidos. Los adultos
de las familias de menor tamaño como
Psychodidae, Scatopsidae, Sciaridac, Phoridac,
Sepsidae y Sphaeroceridae acuden a los cadáve-
res en su última fase de la descomposición, tras el
abandono del cadáver por parte de los primeros
colonizadores.
Un hecho a tener en cuenta es que muchas espe-
cies que se desarrollan sobre cadáveres, pueden
vivir también sobre heridas de animales y personas
provocando las conocidas miasis. La palabra mia-
sis procede del griego myia = mosca y se refiere a
la infección de animales vertebrados vivos por lar-
vas de dípteros que se alimentan durante cierto
tiempo de los tejidos vivos o muertos de su hospe-
dador, o de la comida por él ingerida.
Probablemente uno de los ejemplos mas conocidos
por sus implicaciones económicas y medicoveteri-
narias es el de Cochliomyia hominivorax, Diptera
Callifora, cuyas larvas
se desarrollan sobre
heridas de animales y
humanos, pudiéndoles
provocar la muerte.
En cuanto a los coleóp-
teros, son los Silphidae
el grupo con una mayor
incidencia en la des-
trucción de los cadáve-
res, siendo en algunos
ecosistemas su acción
comparable a la que
pueden ejercer los dípteros. Son un grupo de cole-
ópteros perfectamente adaptados a vivir en la
carroña, completando en la misma todo su ciclo
biológico. Los adultos forman galerías debajo del
cadáver, entierran en una cámara el cadáver y a
continuación eliminan las plumas o pelos que incor-
poran a la cámara de cría, forma una bola nido y
finalizan por depositar los huevos en estos acúmu-
los enterrados.
De este modo se aseguran la supervivencia de la
descendencia al evitar la depredación y la compe-
tencia. En esta operación intervienen tanto el
macho como la hembra que continuarán cooperan-
do y proporcionando cuidados parentales a las lar-
vas hasta que estas llegan al estado de ninfa. En
ocasiones pueden desplazar varios metros partes
del cadáver con el fin de enterrarlo en lugares con
suelo más propicio.
Por último debemos señalar la importancia que tie-
nen las hormigas (Hymenoptera: Formicidae) en
ecosistemas de regiones cálidas y tropicales. Las
obreras localizan rápidamente el cadáver y trans-
portan en un tiempo muy breve los restos del
mismo hasta sus nidos con fines alimenticios.
Entomología Forense
Josep Alfred Piera i Pelliçer
Hymenoptera: Formicidae
Entomología Forense
Josep Alfred Piera i Pelliçer
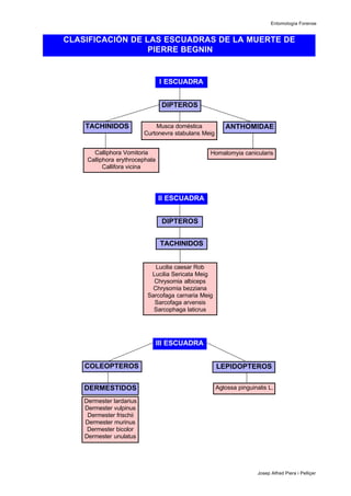
CLASIFICACIÓN DE LAS ESCUADRAS DE LA MUERTE DE
PIERRE BEGNIN
DIPTEROS
Musca doméstica
Curtonevra stabulans Meig
II ESCUADRA
I ESCUADRA
DIPTEROS
Lucilia caesar Rob
Lucilia Sericata Meig
Chrysomia albiceps
Chrysomia bezziana
Sarcofaga carnaria Meig
Sarcofaga arvensis
Sarcophaga laticrus
Calliphora Vomitoria
Calliphora erythrocephala
Callifora vicina
Homalomyia canicularis
TACHINIDOS
TACHINIDOS
ANTHOMIDAE
III ESCUADRA
Dermester lardarius
Dermester vulpinus
Dermester frischii
Dermester murinus
Dermester bicolor
Dermester unulatus
Aglossa pinguinalis L.
COLEOPTEROS
DERMESTIDOS
LEPIDOPTEROS
Entomología Forense
Josep Alfred Piera i Pelliçer
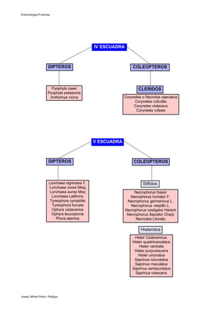
IV ESCUADRA
V ESCUADRA
Pyophyla caesi
Pyophyla petasionis
Anthomya vicina Corynetes o Necrobia caeruleus
Corynetes ruficollis
Corynetes violaceus
Corynetes rufipes
CLERIDOS
DIPTEROS COLEOPTEROS
Lonchaea nigrimana F.
Lonchaea corea Meig
Lonchaea aurea Meq
Lonchaea Latifrons
Tyreophora cynophila
Tyreophora furcata
Ophyra cadaverina
Ophyra leucostoma
Phora aterrina
Necrophorus fossor
Necrophorus humator F.
Necrophorus germanicus L.
Necrophorus vespillo L.
Necrophorus vestigator Hersch
Necrophorus Sepultor Charp
Necrodes Litoralis
Silfidos
Hister Cadaverinus.
Hister quadrimaculatus
Hister ventralis
Hister purpurescens
Hister uncinatus
Saprinus rotundatus
Saprinus maculatus
Saprinus semipuntatus
Saprinus virescens
Histeridos
DIPTEROS COLEOPTEROS
Entomología Forense
Josep Alfred Piera i Pelliçer
VI ESCUADRA
ACAROS
Uropoda numularia
Trachynotus cadaverinus
Glyciphagus cursor
Glyciphagus spinipes
Tyroglyphus longior
Tyroglyphus siro
Tyroglyphus farinae
Tyroglyphus entomophagus
Tyroglyphus urophorus
Serrator anfibius
Serrator necrophagus
Tiroglyphes echinopus (Coepophagus)
VIII ESCUADRA
Tenebrio molitor
Tenebrio obscurus
Ptinus bruneus
Philontus ebenimus Grav
Philontus atratus
Philontus fuscipenis
Philontus sanguinolentus
Philontus carbonarius
Philontus laevicollis
Philontus laminatus
Rhizophagus parallelocollis Gyll
COLEOPTEROS
VII ESCUADRA
Antherenus museorum
Attagenus latreille
Attagenus pellio L.
Attagenus piceus
Aglosa cuprealis
Tineola biselliela
Tineola pellionella
COLEOPTEROS
DERMESTER
LEPIDOPTEROS
Dípteros(di, dos; pteron, alas).
Insectos de dos alas.
Insectos desde diminutos
hasta grandes, con alas
posteriores reducidas ,
quedando un sólo par de
alas membranosas.
Piezas bucales modifica-
das para chupar, perforar
o taladrar.
Muchos dípteros se parecen a las abejas y avispas
como resultado de una adaptación imitativa, obser-
vándolas detenidamente veremos dos alas. Las
moscas verdaderas constituyen un orden grande y
de gran importancia económica.
Este Orden de insectos ha sabido aprovechar una
amplia gama de alimentos desde materia en putre-
facción, néctar, sangre. Con una forma tan variable
de alimentación, incluso en la propia especie como
en la de algunos Tábanos las hembras se alimen-
tan de sangre y los machos de néctar. Lo que tie-
nen en común todos los dípteros es que se alimen-
tan todos de líquidos, aunque exista una gran
variación en los hábitos alimentarios y en las for-
mas de sus piezas bucales.
El Suborden Cyclorrhapha lo constituyen los dípte-
ros superiores. La familia Tachinidae lo componen
las denominadas moscas peludas de larvas endo-
parásitas de otros insectos.
Género Musca
La Musca doméstica L, con una envergadura entre
6-9 mm, de color gris. Habita en todo el mundo, de
forma cosmopolita; hiberna y produce numerosas
generaciones. La larva vive en los desperdicios de
origen vegetal y animal; pupa en el suelo.
Si las condiciones ambientales son buenas, de
mayo a septiembre una pareja fértil puede ser muy
prolifera, aunque también tienen sus predadores y
parásitos, siendo diezmadas por ellos e incluso
totalmente destruidas.
Género Callíphora
A mediados de verano tardan las larvas en llegar a
su completo desarrollo 8 días.
Género Lucilia
Aparecen cuando aparece el olor cadavérico.
Poseen brillantes colores metálicos, generalmente
verde esmeralda. Megnin señala que buscan los
cadáveres en que ya ha comenzado la putrefacción
para depositar en ellos sus huevos de los que
emergen las larvas. Pudiendo terminar su desarro-
llo en 15 días. Este género es incluido por algunos
autores en la 1ª escuadra como Balthazar y Begnin
las incluye en la 2ª. Lo que es cierto es que apare-
cen al estímulo del olor cadavérico.
Aparece el género Sarcophaga, con sus variantes
especies.
Tras la fermentación butírica que tiene lugar en el
cadáver, se produce, a partir de las materias albu-
minoideas, la fermentación caseica. Pyophila
casei, el nombre de Phyphila quiere decir amante
de la grasa. La Pyophila casei va siempre unida a
elevadas temperaturas y vuelan atraídas por el olor
a queso rancio que se desprende de los cadáveres
en esa fase del estado de putrefacción. El queso
fermentado es otro de sus bocados favoritos, espe-
cialmente el de Roquefort.
Las Anthomya vicina son moscas del campo,
puede ser su hallazgo en el cadáver pista para
conocer la localidad en que tuvo lugar la muerte.
Coleópteros
Escarabajos, mariquitas (koleos, estuche; pteron,
alas).
Insectos holometábolos, pequeños o grandes, cuyo
primer par de alas está modificado para formar éli-
tros. Con un segundo par de alas membranosas,
que pueden faltar. Piezas bucales masticadoras.
Larvas de diversos tipos. Es el Orden con mayor
número de especies del Phylum Insecta. Existen
más de 370.000 especies.
El Género Corynetes o Necrobia tienen fuertes
mandíbulas y dientes típicos de depredador. Las
larvas son delgadas, con patas cortas y fuerte apa-
rato masticador. Son carnívoras. Se alimentan de
larvas de otros insectos, por lo que en ocasiones
son consideradas como útiles. Megnin las ha
encontrado en cadáveres humanos expuestos al
aire libre, diez meses después de la muerte, suc-
cionando los líquidos ácidos que se desprendían
del cuerpo, junto con Pyophilas. Atacan a las pie-
zas de museo que contengan materias grasas ran-
cias.
Después de las fermentaciones butírica y caseica,
se presenta en el cadáver una fermentación amo-
niacal que licua gran parte de los tejidos blandos
putrefactos que quedan convirtiéndolos en putríla-
go, de color pardo negruzco. El olor amoniacal
atrae a la V escuadra de trabajadores de la muer-
te, formada por dípteros y coleópteros.
Entomología Forense
Josep Alfred Piera i Pelliçer
Es escena frecuente en los climas cálidos, obser-
var en bosques y selvas, como cuando hay un ani-
mal, mamífero o ave, muerto, lo rodean montones
de coleópteros que trabajan activamente, no para
devorarlo sino para enterrarlo. A estos coleópteros
se les llama Necróforos y pertenecen a la familia de
los Sílfidos. Su apetencia por los fuertes olores de
la putrefacción y en especial de la fermentación
amoniacal, va unida a la producción de fermentos
digestivos que atacan a las carnes y carroñas.
Cuando los animales son de pequeño tamaño, los
sepultan a poca profundidad para que sirvan como
alimento a las larvas que saldrán de los huevos
depositados por las hembras. La aparente inten-
ción de sustraer los cadáveres a otros insectos y
ocultarlos, los hace útiles como elementos sanita-
rios de los bosques y selvas.
Los histéridos, tanto en su estado adulto como lar-
vario viven en sustancias animales en descomposi-
ción o entre carroña de mamíferos, estiércol de
vacas y caballos de cuyas sustancias se alimentan.
Lepidópteros
Mariposas, polillas, (lepido, escama; pteron, ala).
Insectos holometábolos, desde muy pequeños a
muy grandes, cubiertos de escamas. Piezas buca-
les transformadas en una probóscide, raramente
tienen mandíbulas.
Atacan los insectos de esta escuadra en el momen-
to que se producen ácidos grasos, despidiendo el
típico olor a grasa rancia del ácido butírico produci-
do por la saponificación de las grasas. Esto sucede
dependiendo de las condiciones ambientales de los
3 a 6 meses después de la muerte. Los insectos
con apetencia por este olor son todos los que tie-
nen la misma apetencia por las grasas rancias y
son el terror de las pieles, las carnes saladas, por
su gran voracidad y los destrozos que hacen en
ellas, atacando cueros, lanas, objetos hechos de
cuerno y colecciones de insectos en los museos
zoológicos. El género Aglossa, una pequeña poli-
lla que dispone de un olfato muy desarrollado y
puede volar grandes distancias tras percibir el olor
a grasa rancia.
También el género Tinéola, 12 mm de envergadu-
ra, de color crema plateado, con los pelos de la
cabeza rojos y larva de 4 a 5 mm blanca y de cabe-
za roja, son las vulgares polillas cuya actividad es
crepuscular y nocturna. También la pellionella se
desarrolla de primavera a verano y es también una
de las polillas de las pieles, de tonos claros, ante-
nas delgadas, color gris amarillento y a veces con
manchas pequeñas y oscuras en las alas anterio-
res, de hábitos crepusculares o nocturnos. En 10
días con temperaturas cálidas salen las larvas que
enseguida comienzan a alimentarse.
Los acaridae o ácaros pertenecen al Phyllum
Artropoda, aunque no a la Clase Insecta. Son pues
artropodos sin antenas. Al grupo de los chelicerata
se incluyen escorpiones, arañas, ácaros y garrapa-
tas. Tienen el cuerpo dividido en cefalotórax y
abdomen. No poseen antenas. Tienen cuatro pares
de patas. No tienen verdaderas mandíbulas, pero
han desarrollado gnatobases para romper el ali-
mento.
Los trabajadores de esta escuadra tienen la misión
de absorber los líquidos que todavía pueden existir
en el cadáver, restos de putrílago, acabando por
desecar o momificar las partes que hayan podido
resistir la destrucción de las escuadras anteriores.
No hay una frontera tan precisa que podría pensar-
se ya que cuando comienzan a atacar los repre-
sentantes de la 4ª y 5ª escuadras ya puede haber
ácaros trabajando simultáneamente. Incluso si las
circunstancias son favorables están en el cadáver
desde el primer momento desecando el mismo.
El profesor Teodoro Ríos, publicó en 1902 un tra-
bajo: Los insectos y la putrefacción de los cadáve-
res. En este artículo se recopila toda la fauna cada-
vérica conocida, sin utilizar el trabajo de Mégnin
como base de estudios entomológicos en el cadá-
ver, presentando a los necrófagos no como una
serie de escuadras o cuadrillas, bien definidas, sino
coincidiendo en la secuencia de aparición de los
diferentes grupos de especies. Nosotros seguimos
los criterios del Prof. Rios, desde nuestro punto de
vista, mas ajustados a la realidad que la denomina-
ción de escuadras o cuadrillas, aunque la fauna ha
cambiado desde 1902, no en lo referente a las
especies, sino en cuanto al ecosistema, en el que
se pueda encontrar el cadáver.
Introducción
La Entomología Forense, es la ciencia encargada
de interpretar la información que suministran los
insectos necrofagos y con mayor precisión técnica
diremos que es la ciencia encargada de estudiar el
hábitat que forma un cadáver dentro de un ecosis-
tema dado.
Todo ser vivo en el momento de su muerte inicia un
nuevo proceso de vuelta atrás, o sea, si se inicia
todo ser por el cigoto y tras progresiones multipli-
caciones celulares forman el ser uno e indiviso, en
EPISODIOS ENTOMOLÓGICOS
POST-MORTEM DE
ALFRED PIERA
Entomología Forense
Josep Alfred Piera i Pelliçer
el momento de la muerte ocurre una regresión, o
sea, ese ser uno e indiviso se descompone fraccio-
nandose en las partes o elementos iniciales que lo
componen, el resto se desintegra gradualmente
hasta que sus estructuras ya no son reconocibles y
sus complejas moléculas orgánicas se hayan frag-
mentado. Según Putman este es un proceso que
comporta la liberación de energía y la mineraliza-
ción de los nutrientes químicos, convirtiendo los
elementos orgánicos en inorgánicos.
En este claro proceso de conservación de la ener-
gía es lo que conocemos como proceso de des-
composición, que lo dividimos en dos fases: des-
trucción y degradación de la materia orgánica.
El proceso de destrucción es característico por
producir el fraccionamiento del resto orgánico
mediante medios mecánicos de tal manera que al
final del proceso se obtienen las partículas de
pequeño tamaño, para dar paso a la degradación.
El proceso de destrucción puede ser bien directa-
mente al descomponerse el cadáver acude la fauna
entomológica para producir el adecuado fracciona-
miento y se pueda dar paso a la degradación.
Pero también en ocasiones estos pasos no existen
de forma directa, sino por medio de los animales de
rapiña que pueden, en épocas frias, utilizar el cadá-
ver para su supervivencia como si de un animal de
caza se tratara y se convertirían en los excremen-
tos de sistemas digestivos de carnivoros- por cier-
to sistemas muy evolucionados y difícil de obtener
hallazgos.En los procesos de descomposición pro-
piamente dichos, es en la fase de destrucción
donde interviene la entomología cadavérica y es
donde se ha creado toda una ciencia de comporta-
miento de los insectos y de descomposición de los
cadávers, teniendo en cuenta los efectos abióticos
que denominados Entomología Forense.
La Entomología forense está encaminada a deter-
minar el intervalo post morten, posible causa de la
muerte y la identificación de los posibles traslados
del cuerpo, así como de las características de las
zonas de procedencia.
En conclusión, la información que pueden suminis-
trar los insectos a la investigación es sumamente
importante; establecer si un cuerpo ha sido trasla-
dado, determinar el tiempo post mortem e identifi-
car la presencia de determinados compuestos quí-
micos, entre otros, son elementos indispensables
para el buen desarrollo de una investigación, per-
mitiendo reconstruir la cronología del suceso.
Para poder realizar esta tarea es necesario tener
un conocimiento detallado del ciclo de vida de las
especies necrófagas, así como de las modificacio-
nes que sufren sus respectivos ciclos de vida ante
las variaciones de las
condiciones ambientales
(temperatura y hume-
dad) en las que se des-
arrollaron. Teniendo
siempre presente que los
recursos tróficos dentro
de un cadáver varían
geográficamente, ya que
a excepción de algunas
especies cosmopolitas,
cada región presenta su
propia entomofauna necrófaga especializada, aun-
que los niveles taxonómicos superiores se mantie-
nen constantes.
Principales animales de rapiña
Así pues si conocemos detalladamente el ciclo de
vida y el comportamiento de estos insectos podre-
mos, a tenor de la zona geográfica en cuestión y de
la éopoca del año, determinar los datos necesarios.
Teniendo además en cuenta que no siempre la
Entomología puede sernos útil, existen circunstan-
cias adversas a tener en cuenta. Por ejemplo, la
Península Ibérica ademas de tener una
Entomofauna muy diversa, es diferente en las pro-
vincias de Almería y Lérida, siendo mucho más
acentuada esta diferencia en la etapa invernal.
Un cadáver en invierno en Almería puede ser des-
compuesto por los insectos de la zona, que de
forma más lenta que en los meses estivales ten-
drán su actuación; pero podrán actuar. En cambio,
en la Provincia de Lérida y más concreto en la zona
del Pirineo resultará prácticamente imposible su
actuación; es más, probablemente será descubier-
to el cadáver por los animales de rapiña mucho
antes que puedan actuar los insectos. Es evidente
que el frio retardará considerablemente la descom-
posición del cuerpo y dará mayor margen de tiem-
po a los animales de rapiña para localizarlo y
actuar como si se tratara de un animal cazado por
ellos.
También en este último ejemplo cabría la posibili-
dad de pensar en alguna excepción. Si el cadáver
estuviera situado cerca de alguna casa habitada,
protegido de posibles ventiscas y durante el día
Entomología Forense
Josep Alfred Piera i Pelliçer
Paisaje de ambas provin-
cias en invierno
calentado por el sol, los
dipteros a pesar del
invierno, si las condicio-
nes climáticas del hogar
fueran óptimas y si pun-
tualmente durante unos
dias el tiempo fuera
favorable podrían emi-
grar estos dípteros fuera del hogar e invadir el
cadáver. Pudiendose entonces evaluar la fecha, al
promediar la temperatura de esos días. Pero segui-
rá siendo más probable que el cuerpo sea localiza-
do por algún lobo, perro, zorro, comadreja, cuervo,
etc.
La colonización de cadáveres por parte de la ento-
mofauna necrófaga es ordenada. Los primeros en
llegar son los dípteros califóridos y múscidos que
acuden a las pocas horas a depositar los huevos.
Posteriormente, son los dípteros sarcofágidos que
junto con especies de los dos grupos anteriormen-
te mencionados, depositan sus larvas o huevos
sobre el cadáver. Los principales predadores de
estas larvas son los coleópteros estafilínidos, histé-
ridos y sílfidos, si bien todos ellos son también
necrófagos. Cuando las vísceras comienzan a des-
componerse, acuden a las partes líquidas los díp-
teros fóridos, drosofílidos y sírfidos. Por último, las
larvas o adultos de coleópteros derméstidos, esca-
rabeidos y cléridos comen las partes queratiniza-
das y las orugas de tineidos Lepidoptera se ali-
mentan de los pelos.
Azul: Dípteros
Verde: Coleópteros
Rosa: Lepidópteros
Los insectos descomponedores de cadáveres por
excelencia son los dípteros fundamentalmente las
familias Calliplioridae, Muscidae y Sarcophagidae.
Si bien los adultos pueden alimentarse de los flui-
dos del cadáver, son las larvas los organismos ver-
daderamente descomponedores gracias a las
secreciones enzimáticas que producen y que oca-
sionan la lisis de los tejidos que actúan de caldo de
cultivo para los microorganismos. La importancia
de los dípteros se centra fundamentalmente en los
meses de verano y otoño como consecuencia de
su fenología, pudiendo tener mayor importancia los
coleópteros durante parte de la primavera. El ciclo
de vida de la mayoría de las especies de dípteros
es similar.
Otro papel importante de las larvas que están con-
sumiendo un cuerpo es que incorporan a sus teji-
dos restos de compuestos químicos presentes en
el individuo, como barbitúricos, cocaína, anfetami-
nas e incluso venenos. Estos tejidos pueden ser
analizados para detectar esas sustancias. Este tipo
de estudios retoma importancia en aquellos casos
en que el cuerpo se encuentre en avanzado estado
de descomposición o cuando carece de sangre y
no es posible realizar el análisis toxicológico de ruti-
na.
Estudio comparativo entre el ecosiste-
ma y el cadáver
Iniciaremos el estudio de estos episodios post mor-
tem teniendo una idea concebida de lo que signifi-
ca el cadáver en un entorno, que lo denominare-
mos E, -ecosistema- y al cadáver H-habitat-.
El ecosistema sería un conjunto de factores abióti-
cos como: humedad, temperatura, vientos y pro-
pios como: tipo de terreno, viviendas cercanas, ver-
tederos cercanos - o estar el cadáver sobre el ver-
tedero- proximidad a corrientes de agua -puede ser
dulce o salada- cercanías a caminos, a prados, etc.
Todo este ecosistema denominado por nosotros
conjunto E y todos sus factores serían subconjun-
tos de E, con notable influencia sobre los factores
bióticos H, tanto por el grado de celeridad de la
descomposición, como por las especies que actua-
rán directamente y por las especies secundarias
cuya influencia no es directa sobre H, sino sobre
las especies que actúan sobre H.
Así pues quedará establecido que el viento sería un
subconjunto que podremos denominar E1 y el tipo
de terreno E2 y así sucesivamente, quedando de la
siguiente manera:
E1 + E2 +...... > E
Entomología Forense
Josep Alfred Piera i Pelliçer
CALIFÓRIDOS y MÚSCIDOS
ESTAFILINIDOS
HISTERIDOS
SILFIDOS
FÓRIDOS
DROSOFILIDOS
SIRFIDOS
DERMESTIDOS
ESCARABEIDOS
CLÉRIDOS
TENEIDOS
ÁCAROS
ECOSISTEMA E
Fact. bióticos: viento, temper. etc
Fact. propios: suelo, lugar, etc
SARCOFÁGIDOS
H
El cadáver es un habitat abundante en materia
orgánica aunque situado dentro del un ecosistema
E, influido por todas y cada una de las variantes de
los subconjuntos de E; pero también formará un
conjunto propio H. Luego si esquematizaramos
esta situación veriamos, que cada parte del cadá-
ver es un subvconjunto de H y cada subconjunto
será variante a la unión con el factor tiempo, con-
virtiendose en un nuevo nicho ecológico, que sin
perder su carácter de subconjunto de H si pierde
las características propias que le precedian en la
variante inversa del tiempo, quedando H + t = Ht
siendo la t de todos los subconjuntos de H propor-
cionales a Ht.
Si el habitat en estudio está formado por tejido ner-
vioso, tejido vascular, tejido adiposo, intestinos, teji-
do cutáneo, visceras, etc. Cada formación celular
uniforme será considerada como un subconjunto.
Por ejemplo las visceras serían H1, el tejido adipo-
so H2, las uñas H3, y así sucesivamente, quedan-
do de la siguiente manera:
H1 + H2 + H3... > H
Si esto lo aplicamos al estudio de los episodios
entomologicos post mortem veremos que un sub-
conjunto de H que puede ser un determinado tejido
o una agrupación de tejidos cuyas características
se encuentren dentro del espectro de sabor y olor
de una determinada especie, será esta la que pro-
curará invadir y ser dominante dentro de dicho
habitat, sin entrar en competencias con otras espe-
cies cuyo nicho ecológico sea diferente.
Es importante la
coceptompren-
sión del con de
los episodios
entomológicos
porque un sub-
conjunto de H
será un nicho
ecológico de una
determinada especie entomológica; pero a ese
subconjunto el factor t lo convertirá, -sin dejar de
ser el mismo subconjunto con respecto a H-, en
otro nicho ecológico dominado por otra especie,
que podrá ser del mismo Orden o familia que la
anterior o no parecerse en nada. Siguiendo la uni-
direccionalidad progresiva de t existirán, dentro del
mismo subconjunto, unidireccionales y progresivos
nicho ecológicos y nunca regresivos.
Un ejemplo de ello lo tendríamos en el tejido adi-
poso. Un tejido adiposo fresco no es el mismo
nicho ecológico cuando empieza a descomponerse
o cuando t le convierte en el clásico olor rancio,
luego seria un subconjunto de H, pero variaría el
factor t, haciendo que sobre este mismo tejido se
alberguen distintos nichos ecológicos progresivos e
imposible de ser regresivos.
Influencia del factor temperatura sobre
la entomología necrófaga.
Hemos podido confeccionar unas estimaciones de
relación entre temperaturas y data de la muerte.
Esta metodología se basaría en las muertes recien-
tes y siempre teniendo en cuenta que la duración
del ciclo será inversamente proporcional a la tem-
peratura.
Basándonos en la llegada de las moscas adultas a
un cuerpo a una temperatura superior a 25ºC serán
en el mismo día de la muerte, y que inmediata-
mente depositarán sus huevos que emergerán las
larvas, pudiendo determinar el tiempo de muerte
del individuo según en que fase de desarrollo se
encuentren las larvas o crisálidas.
A una temperatura de 25ºC y un 60% de humedad
relativa el ciclo de la Musca domestica durara 13
días, desde la puesta de los huevos hasta que el
insecto adopte la forma de imago. De los cuales 1
día durara desde la puesta hasta la eclosión del
huevo; 6 días la evolución de la larva, pudiendo cla-
sificarla en L1,L2 y L3 y entre 6 y 7 días la crisálida
o pupa. En la gráfica adjunta mostramos que la
temperatura será inversamente proporcional al
ciclo de vida de la Musca; ello es porque la vida de
estos insectos no se mide ni por días ni por horas,
sino por la denominada temperatura integral. Así
pues, una vez alcanzada la temperatura integral de
la especie habrá finalizado su ciclo.
Es pues razonable que a mayor temperatura el
ciclo sea de menos días y viceversa.
Observando el cadáver, veremos si hay o no larvas.
Si no existen larvas, la temperatura media oscila
entre 25 y 30ºC y el cadáver se encuentra al des-
cubierto se observarán los orificios naturales
Entomología Forense
Josep Alfred Piera i Pelliçer
t
H + t = Ht
H2
H1
H3
Ht
Ht2
Ht1
Ht3
0
100
200
1 2 3 4 5 6 7 8
grados
grados
horas
expuestos al exterior, se tomarán unas muestras
microscópicas y se comprobará si existen o no hue-
vos. Si no los hay, es que tiene menos de 24 horas
el cadáver. Si los hay es que tiene más de 24 horas
y menos de 36. Si por el contrario ya encontramos
larvas, se deberá hacer un muestreo de las mismas
para ver en que grado de madurez media se
encuentran, si están en L1, L2, L3; piénsese que
cada una de estas etapas de la larva a una tempe-
ratura de 30ºC puede ser de día y medio. Si por el
contrario ya no existen larvas y éstas están en fase
de crisálida el cadáver lleva más de 5 días.
Teniendo siempre en cuenta qué tipo de larva se
encuentra sobre el cuerpo.
Influencia de los tratamientos insectici-
das del entorno sobre la entomología
necrófaga
En nuestro Centro pudimos observar que la apari-
ción de Coleopteros fue mucho antes de lo descri-
to en distintas publicaciones especializadas; ello lo
consideramos nosotros en un incremento de la
población de Coleopteros y un detrimento de la
población de Dípteros. Todo ello debido a las dis-
tintas campañas, tanto estatales como privadas, de
pulverizaciones masivas, tanto por tierra como por
aire.
Lo que desconocemos es si el estudio hubiera
estado cerca de una plantación de patatas donde
las pulverizaciones son constantes contra el
Coleoptero de la familia de los Crisomélidos y de la
especie Leptinotarsa decemlineata que es contro-
lado para garantizar la cosecha de este tubérculo.
Cabe la posibilidad que hubiera entonces una dis-
minución notable de la población perteneciente al
Orden tratado.
Variantes de terrenos aptos para cole-
ópteros necrófagos
En los estudios sobre entomología forense deben
incluirse distintas variantes, no sólo las naturales
del ecosistema del entorno al cadáver, sino tam-
bién las posibles variantes intencionadas, para
entorpecer el esclarecimiento de los hechos. Cabe
pensar situaciones preparadas de enmascaramien-
to ante estos hechos. Si es evidente que la ento-
mología es capaz de darnos datos sobre el cadáver
y que cualquier actuación post mortem y previa al
estudio entomologico puede borrar datos de suma
importancia en la investigación, tal como relata la
Prof. Carreño sobre los cadáveres que han sido
guardados en nevera antes del estudio entomológi-
co. Así, una forma de enmascarar datos sería
rociar el cadáver con insecticidas, cualquir piretroi-
de, enmascararía la aparición de dípteros.
Duración del proceso de descomposi-
ción
La segunda fase del proceso de descomposición
es en la que se produce la desintegración de las
pequeñas partículas en moléculas dando como
productos finales CO2, H2O y sales minerales, no
siendo de interés en Entomología forense, al no
intervenir los insectos.
La primera fase de destrucción es la fase inicial de
descomposición característica por producirse el
fraccionamiento de los restos orgánicos mediante
medios mecánicos, de tal modo que al finalizar este
proceso se obtienen partículas diminutas de mate-
ria. En la duración de esta fase tiene vital impor-
tancia la temperatura ambiente, en ningún caso el
tamaño del cadáver.
En el proceso de destrucción
son paralelos dos factores: la
descomposición y la pobla-
ción entomológica. Si razona-
mos veremos que la descom-
posición es unánime por com-
puestos, órganos o tejidos -
todo compuesto en iguales
condiciones bióticas tiene el
mismo proceso de descom-
posición- y la población ento-
mológica invade el cadáver
en un solo ciclo por especie.
Cuando la población tiene una densidad pequeña
los efectos de la depredación, parasitismo y com-
petencia por el espacio y alimento son menos y la
población como respuesta tiene un crecimiento
más rápido.
El habitat que presenta el cadáver es un recurso
limitado a la población de insectos porque, concre-
tamente en los dípteros se crea la denominada
Entomología Forense
Josep Alfred Piera i Pelliçer
Trox sabulo-
sus. Phaleria
Cadaverina
Hypocaccus
rugíceps
Korynetes coe-
ruleus.
Derméstidos
Korynetes coe-
ruleus.
Derméstidos
Hypocaccus
rugíceps
Saprinus semistria-
tus. Hister cadave-
rinus. Acrotrichis
intermedia
competencia intraespecífica por explotación ya que
cada individuo que compite recibe una parte apro-
ximadamente igual al recurso que disminuye y es
tal el número de indivíduos que no todos llegarán a
completar su ciclo porque nacerán, en condiciones
normales, más indivíduos que alimento exista.
Cabría resaltar que no solo tendrá que ver en el
tamaño del cadáver, es más, si se encontrarán
varios cadáveres juntos,v o sea, en idéntico eco-
sistema, al descomposición iría por igual, orquesta-
da únicamente por las variantes de factores bioti-
cos adaptándose los episídios entomológicos a ello
y varíando, a nivel general, tan sólo por la presen-
cia de parasitos y predadores. La variación a nivel
individual se produciría por determinadas caracte-
rísticas, -de interés entomología forense- como
pudiera ser la presencia de venenos, estupefacien-
tes, etc.
Otros factores a tener en cuenta serán los parási-
tos y predadores que si pueden mermar la pobla-
ción entomológica y retrasar el proceso de des-
composición del cadáver, como podría ser en el
caso de los dípteros los Lamprochernes nodosus y
los coleópteros estafilínidos, histéridos y sílfidos y
en los coleópteros los ácaros Poecilochirus necro-
phori. La predación del Orden Himenóptera, con-
cretamente los Subordenes de hormigas y avispas,
que son verdaderos predadores de las larvas de
dípteros y pueden llegar a hacerlas desaparecer;
las larvas de Sarcophaga se comportan como ver-
daderos caníbales del resto de larvas de otras
especies, en especial de Lucilia y Chrysoníyia; a
este respecto hay que hacer referencia a las larvas
de histérido, que son principalmente entomófagas y
sólo se nutren de las larvas de otras especies de
insectos. Los ácaros Varroa jacobsoni parasita a
las abejas y avispas causando importantes pérdi-
das en apicultura y en nuestro caso mermando la
población de avispas.
La teoría de la competencia interespecífica sugiere
que si dos o más especies tienen requerimientos
ecológicos idénticos no serán capaces de existir
juntas; una de ellas desalojará a las otras, de forma
que la especie triunfadora ocupará eventualmente
ese nicho ecológico particular.
Los episodios entomológicos post mortem se ini-
ciarán con los dípteros, a reglón seguido aparecer
los coleópteros y durante un tiempo convivirán en
ninchos diferentes coleopteros y dípteros, por últi-
mo convivirán, también en ninchos diferentes cole-
ópteros, ácaros y lepidópteros.
Referente al Orden Diptera diremos que el
Suborden Ciclorrafa es de interés en Entomología
Forense, como insectos directos sobre el cadáver,
aunque otros subordenes secundarios cuyo efecto
repercute sobre el suborden primario. Para una
mejor comprensión de este Orden esquematizare-
mos los Subordenes, desarrollando sólo el que nos
resulta de interés.
Ordenes, subordenes, secciones, divi-
siones, superfamilias, familias y espe-
cies de los episodios entomológicos
Orden dípteros
Superfamilia Muscoidea. Familia Múscidos.
Mosca doméstica menor. Fania canicularis. No
llega a 1 cm de embergadura , carece de trompa
picadora . Vuela en zigzag propio de la especie. En
los hogares suele volar alrededor de los focos lumi-
nosos, habita en las viviendas y se encuentra
desde principios de primavera hasta finales de
Entomología Forense
Josep Alfred Piera i Pelliçer
Orden DIPTEROS
Suborden NEMATOCEROS
Suborden BRAQUÍCEROS
Suborden CICLORRAFOS
- Asquizofos (Aschiza)
• Foridos
• Sirfidos
- Esquizoforos Acalipteros
• Drosofilidos
- Esquizoforos Calípteros
• Taquínidos
• Califóridos
• Múscidos
- Esquizoforos Puparios
CICLORRAFOS
Orden DIPTEROS
- DIVISIÓN SCHIZOPHORA -
SECCIÓN CALITRATE
- Superfamilia Muscoidea
• Múscidos
- Superfamilia Oestroidea
• Califóridos
• Sarcofágidos
SECCIÓN ACALYPTRATAE
- Superfamilia Sphydroidea
• Drosofílidos
- DIVISIÓN ASCHIZA -
- Superfamilia Sphydroidea
• Sírfidos
- Superfamilia Sphydroidea
• Fóridos
SUBORDEN CYCLORRHAPHA
otoño. Su distribución en mundial. Pone los huevos
sobre el cadáver. En casos muy especiales según
referencia la Dra. Helgard Reichholf-Riehm se han
encontrado larvas en el intestino grueso y en la
vejiga de la orna del hombre. Para la fase pupal y
para invernar se entierran en las capas superiores
del terreno. Dan darias generaciones al año, las lar-
vas se alimentan de material putrefacto, tanto
vegetal como animal
Mosca doméstica común. Musca doméstica.
Alrededor de 1 cm de embergadura, no dispone de
aguijón, en el macho los ojos parecen juntarse en
la frenta, es la distinción con la hembra, que no es
así. Su distribución es mundial. Al inicio de la pri-
mavera aparecen los primeros ejemplares que
invernaron en los desvanes. Una hembra puede
poner hasta 150 huevos en materias putrefactas, a
los dias -según la temperatura- emergen las larvas
y una vez terminado el desarrollo larval se entierran
en el suelo para pupar. Esta familia puede alcanzar
alrededor de las 5 generaciones al año, depen-
diendo de la zona y de la temperatura media del
año. Se estima que una hembra puede poner en
dos meses alrededor de los 1.000 huevos, su ali-
mentación además de ser sobre productos de des-
echos principalmente acude a los azucarados.
Superfamilia Oestroidea. Familia Califóridos y
Sarcofágidos
Moscarda azul de la carroña. Calliphora vicina o
vomitoria. Alrededor de 1,2 cm de embergadura,
con abdomen muy peludo y azul tornasolado. Su
distribución es mundial y coloniza las viviendas.
Dispone de un excelente olfato que le permite dis-
tinguir en los olores mixtos de moscas jóvenes y
viejas, así como los olores de machos y hembras.
Las hembras ponen sus huevos sobre el cadáver;
pero también en heridas abiertas. Su ciclo dura
alrededor de 2 a 3 semanas -dependiente de las
condiciones climatológicas, sobre todo- Se alimen-
ta de vegetales y animales en descomposición. Es
uno de los principales insectos por su capacidad
devoradora en los procesos de descomposición.
La aparición de Califóridos sobre un cadáver
reciente es inevitable; su ausencia debe hacer
pensar en que éste ha sido trasladado, una des-
composición avanzada del sustrato deja de atraer-
los. Las larvas de estos dípteros destruyen los teji-
dos superficiales, creando las primeras cavidades
que actúan como puertas de entrada para que
otras especies alcancen zonas más profundas,
hacen sus puestas en los pliegues del cuerpo
Moscarda verde. Lucilia caesar. Alrededor de 1,2
cm de embergadura, tanto el tórax como el abdo-
men son de color verde metálico. Siempre se
encuentra cerca de estiercoleros, granjas y cadá-
veres. Permanecen sobre flores muy olorosas,
sobre el hongo denominado falo impúdico, sobre
estiercol, excrementos o cadáveres, que descu-
bren por su fino olfato. Entre estos materiales se
alimentan, aparean, viven y hacen la puesta.
Algunas viven parasitariamente en las heridas de
mamíferos, su desarrollo no suele ser rápido. Una
hembra puede hacer por cada puesta varios cente-
nares de huevos, lo que le permitirán multiplicarse
por millones cada año. Sin embargo, los pájaros y
los murcielagos, en cuanto a los efectos bióticos y
los efectos abióticos desfavorables se encargarán
de diezmarlas, con pérdidas tan grandes que la
probabilidad que tiene un huevo de llegar a mosca
es muy pequeña.
Moscarda gris de la carne. Sarcophaga carnaria.
Alrededor de 1,5 cm de embergadura. La mosca
más grande de coloración entre oscura y negra,
perteneciente al grupo de las moscas carroñeras.
En la naturaleza se mantiene sobre flores de olor
penetrante. Vive sobre carne en vías de descom-
posición. Sobre el cadáver pone cientos de huevo
en pocos días, en el que emergerán las larvas a las
pocas horas en altas temperaturas. Se alimentan
del cadáver y a los pocos días inician la fase pupal.
Hace varias ciclos al año. Las larvas son trasmiso-
ras de gérmenes patógenos. En el siglo pasado se
guardaba la carne en una especi de jaulas cuya
tela metálica era finísima para que no pudiera acu-
dir este díptero. Sin embargo a distancia puede
poner los huevos sobre la carne debido a que dis-
pone de un ovipositor cuyo esfinter le permite ejer-
cer una presión de expulsión y poder enviar los
huevos a distancia. Esto durante un tiempo supuso
una creencia errónea, ya que carne aislada y pro-
tegida por una tela podía tener huevos y larvas, lle-
gando a creer que las larvas nacían de la carne.
Mientras los Sarcofágidos pupan entre la ropa o en
los pliegues del cuerpo los Callifóridos se entierran
para realizar la pupación.
Superfamilia Sphydroidea. Familia Drosophila
Drosophila funebris. Alrededor de 0.4 cm de
embergadura, de alas grandes y abdomen anillado.
Su aparición es en verano o en otoño. ·Es cosmo-
polita. La larva se alimenta de productos en des-
composición.Los imagos se encuentran sobre fru-
tas en fermentación. La puesta suele ser de 400
huevos. En condiciones climatológicas adecuadas
el ciclo dura 15 días
Superfamilia Syrphoidea. Familia Sirfidos y
Fóridos.
Volucella zonaria. Alrededor de 2 cm de emberga-
dura, cuerpo rechoncho, cabeza ancha y ojos gran-
des, antenas cortas y plumosas, alas de tonalidad
pardusca. Le gusta acudir a las flores. Los huevos
Entomología Forense
Josep Alfred Piera i Pelliçer
se suelen depositar en los nidos de los avispones,
en los que penetra la larva joven, que en principio
de alimenta de forma ectoparásita de las larvas,
posteriormente abandona la celda y se alimenta en
el interior del nido de animales muertos y demás
desperdicios. En invierno se esconde en el suelo y
pupa en primavera.
Phora aterrima. Moscas pequeñas, con el dorso
jorobado, con venación alar característica, el borde
anterior del ala suele ser muy espinoso, las larvas
se alimentan de materiales en descomposición ,
pero parece que algunas aparasitan a otros insec-
tos. Rivalizan el habitar con los sirfidos
Coleópteros
Familia Catópidos.
Se encuentran en cadáveres de animales, hongos
putrefactos o trampas cebadas con carne o queso.
Viven en galerías excavadas por mamíferos, en
Entomología Forense
Josep Alfred Piera i Pelliçer
Fannia canicularis
Musca doméstica
Tomaphagus
sericatus
Catops
nigrita
Sciodrepoides
watsoni
Calliphora vicina o
vomitoria
Sarcophaga carnaria
Lucilia caesar
SUPERFAMILIA MUSCOIDEA
SUPERFAMILIA SPHYDROIDEA
SUPERFAMILIA OESTROIDEA
Drosophila funebris
Fóridos. Phora aterrima
Sirfidos. Volucella zonaria
SUPERFAMILIA SYRPHOIDEA
madrigueras y en cuevas. Algunos son exclusiva-
mente cavernícolas
Ptomaphagus sericatus, Viven en galerías y en
cadáveres.
Sciodrepoides watsoni, Viven en la carroña y en
madrigueras de mamíferos y en cadáveres.
Catops nigrita, Viven sobre todo en cadáveres
Familia Cléridos- Escarabajos ajedrezados
Su cuerpo es
peludo, las ante-
nas son mazudas
o dentadas. Son
predadores. Se
les encuentra
sobre flores o en
la madera, y un
cierto grupo en
huevos y carroña.
Necrobia violacea, es cosmopolita; son predado-
res en carroña seca y en otras sustancias animales
en descomposición.
Korynetes coeruleus, se encuentran tanto al exte-
rior como en los edificios; cazan otros insectos.
Familia Derméstidos
La especie más frecuente es Dermestes lardarius,
el escarabajo de las despensas. En su aspecto se
parece al escarabajo de las pieles, - Attagenus
pellio- , pero en la parte anterior de los élitros tiene
una faja ancha de color gris. Al aire libre vive sobre
la carroña, como todos sus parientes, aunque los
derméstidos se encuentran en las casas y en los
almacenes de víveres. Las larvas comen grasa ani-
mal, tocino, jamón y carne ahumada, y también
pescado desecado y ahumado; asimismo comen
pellejos, cueros y tripas, cerdas, pelos, cuernos
pezuñas, plumas y animales disecados. Dado que
las larvas roen hasta las más pequeñas fibras de
carne pegadas a los huesos, se utilizan para limpiar
los esqueletos. Si se coloca el cadáver de un ani-
mal en un recipiente con un cultivo de Dermestes,
pronto se tiene un esqueleto limpio del animal.
Las demás especies de Dermestes tienen un modo
de vida parecido. Dermestes vulpinus se ha encon-
trado en el cuero e intestinos de vaca. Dermestes
cadaverinus destruye cueros, sedas y telas de
algodón. Dermestes carnívorus es importado de
América del Norte y América del Sur. Dermestes
peruvienus llega también del Nuevo Mundo con las
pellejas y tripas. Dermestes fríschil se ha encontra-
do en tripas secas y pescado seco, y Dermestes
bicolor, vive en palomares donde muerde y hasta
se come los polluelos de gallinas y patos recién
salidos del huevo.
Junto con Attagenus pellio se encuentra, tanto al
aire libre sobre las flores como dentro de las casas,
un pequeño coleóptero multicolor, redondo, que
mide 3?4,5 milímetros y pertenece a la misma fami-
lia de los derméstidos. Es Anthrenus scrophulariae,
el escarabajo de las alfombras.
Familia Escarabeidos
En estos escara-
bajos son típicas
las antenas, en
las cuales los 3
últimos artejos
están ensancha-
dos de un lado
en forma de
peine o de maza.
las patas son cor-
tas pero fuertes y las tibias anteriores llevan dien-
tes en el borde posterior y muchas veces están
convertidas en patas excavadoras.
Trox sabulosus. Viven en materias animales
secas tales como pellejas, pezuñas, plumas, hue-
sos, cadáveres, etc. no son escasos en terrenos
arenosos
Geotrupes stercorosus. Algunos autores lo
denominan silvaticus. Crían en primavera y se
encuentran sobre todo en las deyecciones huma-
nas.
Entomología Forense
Josep Alfred Piera i Pelliçer
Necrobia
violacea
Korynetes
coeruleus
Trox
sabulosus
Geotrupes
stercorosus
Dermestes
lardarius
Attagenus
pellio
Antherenus
verbasci
Philonthus
politus
Creophius
maxillosus
Ontholestes
murinus
Emus
hirtus
Familia Estafilínidos
Constituyen la familia de coleópteros más rica en
especies. En general se reconocen por los élitros
cortos, pero sin embargo existen también algunos
estafilínidos con élitros largos, también existen
escarabajos de otras familias con élitros cortos,
que entonces se les podría tener la consideración
como si se tratase de estafilínidos. Suelen tener
alas bien desarrolladas y pueden volar, la mayoría
son predadores
Philonthus politus. Tienen a cada lado de la línea
media del pronoto una hilera de puntos. Se encuen-
tran principalmente en materias vegetales en des-
composición, en estercoleros, en la carroña, excre-
mentos y hongos.
Creophius maxillosus. Son inconfundible por el
dibujo negro y gris blanquecino del pronoto y del
abdomen, que en parte es producido por la colora-
ción y en parte por la vellosidad, se encuentran en
la carroña y más raramente en otras materias en
descomposición.
Ontholestes murinus. Se encuentran en la carro-
ña y en el estiércol fresco.
Emus hirtus. Está recubierto de pilosidad amarillo
dorada, gris y negra, se encuentran en estiércol y
en la carroña.
Autalia rivularis. Se diferencian de los demás
géneros emparentados por sus dos surcos longitu-
dinales en la base de cada élitro. Viven en todas
partes en la carroña y en el estiércol.
Taxicera deplanata. Sobre los élitros y sobre el
pronoto pelos largos y de disposición transversal,
viven en orillas arenosas secas, sobre todo debajo
de materias en descomposición y carroña, por lo
general en terreno montañoso.
Aleochara curtula. Viven en materiales en des-
composición de procedencia animal y vegetal. Las
especies tienen una oscilación anormal de tamaño
que quizá sea consecuencia que las larvas viven
de forma medio parásita en puparios de moscas,
son muy frecuentes en la carroña.
Familia Histéridos
Los escarabajos pueden reconocerse bien por
algunos caracteres muy marcados; su cuerpo está
fuertemente quitinizado, las antenas son acodadas
y engrosadas en la punta en forma de botón, los éli-
tros no cubren los dos últimos tergitos. Los anima-
les pueden retraer la cabeza debajo del pronoto.
Tanto las larvas como los escarabajos son depre-
dadores que cazan larvas de insectos en materias
animales y vegetales en descomposición. Se les
encuentra principalmente en cadáveres, estiércol,
hongos en descomposición, en el flujo de la savia
de los árboles y debajo de la corteza de los mis-
mos, y algunos en nidos de hormigas.
Onthophilus striatus. Viven debajo de materiales
vegetales en descomposición, en el estiércol, en
nidos de mamíferos, en la carroña y en los hongos.
Los escarabajos son redondeados y los élitros pre-
sentan marcadas costillas.
Gnathoncus nanus. Viven en nidos de aves, en
carroña o en hongos en descomposición.
Saprinus semistriatus. Se encuentran debajo de
materias animales y vegetales en descomposición
y sobre todo es frecuente en la carroña.
Hypocaccus rugíceps. Se encuentran principal-
mente sobre suelos arenosos cerca de cursos de
agua. La especie representada recibe el nombre de
quadristriatus en obras antiguas y no es rara en el
estiércol y en la carroña, cerca de cursos de agua.
Hister cadaverinus. Cazan otros insectos, pero
también se encuentran en cadáveres, bajo mate-
Entomología Forense
Josep Alfred Piera i Pelliçer
Emus
hirtus
Aleochara
curtula
Taxicera
deplanat
Onthophilus
striatus
Gnathoncus
nanus
Saprinus
semistriatus
Hypocaccus
rugíceps
Hister
cadaverinus
Hister quadri-
maculatus
rias vegetales en descomposición,en hongos o en
el flujo de la savia de los árboles, es uno de los his-
téridos más frecuentes, sobre todo en la carroña.
Hister quadrimaculatus. Se encuentran sobre
todo en el estiércol de caballo y vaca, materias
vegetales y animales en descomposición, amante
del calor, pero no llega hasta mucha altura en la
montaña
Familia Nitidúlidos
Estos pequeños
escarabajos tie-
nen forma muy
variable, aunque
por lo general es
oviforme. En el
modo de vida
hay muchas
diferencias.
Omosita colon. Se encuentran en huesos, carroña
seca y sustancias parecidas, por ejemplo en pelle-
jos viejos.
Nitidula rufipes. Viven en carroña seca, huesos y
pellejos de animales.
Familia Ptílidos
Antes se les daba el nombre de tri-
copterígidos. Su forma es muy
variable; son los esbarabajos más
pequeños que existen, con una lon-
gitud entre 0,5 y 1,2 mm. Son típicas
las alas, estrechas y lingüiformes,
provista de largas cerdas en los bor-
des que amplían así la superficie. Tanto los escara-
bajos como las larvas comen esporas de hongos.
Acrotrichis intermedia. Viven debajo de material
vegetal en descomposición, en el estiércol, carroña
y en cadáveres.
Familia Sílfidos.
No todas las especies merecen ser llamadas ente-
rradores, ya que si bien muchas de ellas viven en
la carroña, otras son depredadoras y otras viven en
plantas en des-
composición, y
algunas incluso en
plantas vivas.
N e c r o p h o r u s
humator. Están
en la carroña,
entierran los cadá-
veres de peque-
ños animales, de los cuales se alimentan sus crías.
También se encuentran algunos en plantas en des-
composición., no es raro en cadáveres y hongos
putrefactos.
Necrodes littoralis. Los ojos son especialmente
grandes para tratarse de sílfidos, se encuentran en
cadáveres de mayor tamaño
Thanatophilus sinuatus. Se les reconoce por el
pronoto que parece como martilleado. Los escara-
bajos viven en la carroña.
Oeceoptoma thoracica. Es frecuente en excre-
mentos, carroña y muy especialmente en los cuer-
pos fructíferos del falo.
Silpha obscura. Viven en la carroña, pero a veces
son también depredadores.
Familia Tenebriónidos
La estructura del cuerpo es tan diver-
sa que casi no existe ninguna familia
de escarabajos que no tenga algún
parecido con los tenebriónidos, la
mayoría gusta del calor, hay una can-
tidad de especies que se encuentra
en las casas y es perjudicial para los
productos almacenados.
Phaleria Cadaverina. Viven en lugares arenosos y
se alimentan principalmente de carroña. No obs-
tante, también se encuentran, debajo de algas
marinas y a veces se entierran profundamente en
la arena.
Lepidópteros
La familia Tineidos
( T i n e i d a e ) . L a
mayor parte de las
Polillas domésticas
de las ropas perte-
necen a la familia
de los Tineidos. Los
miembros de esta
familia son general-
mente Insectos pe-
queños, a menudo
Entomología Forense
Josep Alfred Piera i Pelliçer
Omosita colon
Acrotrichis
intermedia
Phaleria
Cadaverina
Nitidula rufipes
Necrophorus
humator
Necrodes
littoralis
Thanatophilus
sinuatus
Tineola Bisselliella
Trichophaga Tapetzella
Oeceoptoma
thoracica
Silpha
obscura
con un brillo dorado o plateado. Por lo tanto los
Insectos adultos no se alimentan y es la larva la
que produce los daños. En general son Insectos
lucífugos aunque a veces acuden a la luz, es más
probable que echen a correr en busca de refugio en
lugar de volar al descubierto cuando se las pertur-
ba. Las larvas se alimentan principalmente de
material animal y vegetal seco se sitúan entre los
pocos Insectos capaces de digerir la queratina del
pelo y de las plumas. Las guaridas naturales de
estos Insectos incluyen los nidos de las Aves y
Mamíferos pequeños y en su vertiente cosmopolita
en las residencias domésticas humanas. Las fun-
das aíslantes de las cañerías son un lugar particu-
larmente favorable para estas Polillas debido a que
allí no se sienten perturbadas y a menudo están
calientes.
La Tineola bisselliella sus larvas se alimentan de
todos los materiales que contienen queratinas,
pelo, lana, seda, plumas, etc., también la
Pellionella, juega un papel menor en el deterioro de
tejidos, al igual que la Trichophaga tapetzella
Ácaros
Se presentan en el cadáver cuando se estado es
de sequedad manifiesta. Las garrapatas son de
mayor tamaño que el resto de los
ácaros. Son artropodos de 8 patas
(el insecto de 6). Se encuentran
entre los artrópodos más nocivos.
Muchos pasan inadvertidos por su
escaso tamaño. Se denominan nin-
guas las larvas de los ácaros.
Cuando el cadáver es fresco pueden
adherirse garrapatas para succionar
su sangre.
Trombidium sp. Presentan durante su desarrollo
cuatro estados de crecimiento que conducen a la
madurez : larva, protoninfa, deutoninfa y tritoninfa.
Las larvas recién salidas del huevo solo tienen 6
patas, los tres estadios ninfa presentan ya el núme-
ro total de patas, por lo que parecen adultos. Se ali-
mentan de materias orgánicas en descomposición,
chupa sangre y puede practicar el canibalismo.
En esta fase podemos considerar el uso de orga-
nismos como bioindicadores, teniendo además de
tener en cuenta la la estación, la situación geográ-
fica, la situación topográfica del cadáver, o incluso
en la profundidad en la que se encuentre etc. Es
evidente que según donde esté situado el cadáver,
dentro de una misma zona -por ejemplo- si está
situado orientado hacia el este, o hacia el sur, o
arropado por una sombra, cerca de un rio, cerca de
un camino, etc. Va a tener mucho que ver, no en
cuanto a los dípteros, sino en cuanto a la población
de coleopteros y además estos nos darán informa-
ción si el cadáver ha sido trasladado y la proce-
dencia de éste tendrá que ver con los restos de
coleópteros en el cadáver. Cuando se traslada a un
lugar con las mismas características que las proce-
dentes es dificil de distinguir, si existe poca distan-
cia de un lugar a otro. Aunque siempre existen
características peculiares en el ecosistema perime-
tral que se forma del habital individualizado forma-
do por el propio cadáver. Consideramos desde
nuestro punto de vista que los dípteros pueden dar-
nos información de la data de la muerte, siempre
que sea reciente, son los coleopteros los auténticos
informadores del resto de situaciones macroscópi-
cas, cuando se efectue la inspección ocular.
Para el equipo investigador caven tres las pregun-
tas fundamentales: Causa de la muerte y circuns-
tancias en las que se produjo, data de la muerte y
lugar donde se produjo la muerte, es decir, si el
cadáver se encuentra en el lugar donde se produjo
el fallecimiento o éste pudo ser trasladado. De
estas tres cuestiones: causa, data y lugar. Los
artrópodos, hasta ahora poco o nada podían apor-
tar respecto a la primera; sin embargo, tanto en la
fijación del momento del fallecimiento como en la
relativa a los posibles desplazamientos del cadá-
ver, sí pueden ofrecer respuestas y, en muchos
casos, respuestas definitivas.
Nosotros aportamos en nuestros trabajos que
determinadas substancias pasan al sistema diges-
tivo de larvas, como algunos venenos y estupefa-
cienes; además la venenos y del orden lepidópte-
ra y la presencia de Geotrupes stercorosus perte-
neciente a la família de los Escarabeidos, nos
puede indicar que ha habido una relajación de
esfínteres previo a la muerte, con lo cual se aporta
otro dato importante al equipo investigador.
Los artrópodos visitarán el cadáver acorde a su
etapa de descomposición. En la inspección ocular
se pueden obervar los siguientes olores, que los
indicamos de reciente a terminal: Fresco, Olor fuer-
te, Fermentación butírica, Fermentación caseica,
Olor rancio, Fermentación amoniacal, Sequedad
incipiente, Sequedad manifiesta y Sequedad total
Para realizar una buena inspección ocular y recogi-
da de datos es preciso, tener en cuenta los siguien-
tes puntos:
- Recolectar una muestra completa de todos los
insectos y ácaros que se encuentren tanto encima
como debajo del cadáver, tanto los ejemplares
vivos, como muertos, en estado adulto o larvario,
así como sus mudas, etc. Si se trata de un cadáver
reciente se colectarán los huevos y las larvas jóve-
INSPECCIÓN OCULAR
Entomología Forense
Josep Alfred Piera i Pelliçer
Trombidium
sp.
nes de díptero que puedan encontrarse, buscándo-
las preferentemente en los ojos, en los orificios
naturales o los bordes de las heridas si las hubie-
se. Las diferentes muestras se deberán guardar
por separado y convenientemente rotuladas y refe-
renciadas, indicando la zona del cadáver donde
fueron obtenidas y cualquier otro detalle que pre-
sumiblemente pueda ser de interés. Se procurará
mantener parte de las larvas vivas para su posterior
desarrollo en el laboratorio. Los ácaros serán con-
servados en alcohol de 70º.
- Se precisarán los datos de fecha, lugar y datos
meteorológicos del entorno del cuerpo. La medida
del pH del cadáver nos dará una idea del estado de
autolisis y putrefacción del mismo. Con las mues-
tras se actuará:
• Poner un ejemplar de cada larva diferente en
agua hirviendo para su posterior conservación en
alcohol de 70º, evitando así la melanización para
permitir el perfecto estudio de sus características.
• Colocar en cultivo el resto de larvas procurando
mantener en lo posible las mismas condiciones de
humedad, temperatura y estado del substrato.
• Preparar los adultos según la conservación.
• Hacer una identificación lo más exacta posible de
todo el material.
• Reunir los datos meteorológicos precisos del
entorno del cadáver tanto del momento de su loca-
lización, como del periodo de antigüedad estimado.
• Determinar los datos biológicos y de ciclo vital de
las larvas encontradas así como de los periodos de
incubación de los huevos, tiempo de llegada al
cadáver, etc., teniendo en cuenta las condiciones
óptimas y las que hayan podido incidir en el cadá-
ver objeto de estudio.
• Conocer el entorno entomológico, establecer las
variaciones faunísticas y la secuencia de aparición
de las especies sobre el cadáver.
• Exponer las conclusiones
El trabajo de campo como el de recogida de datos
y de laboratorio deben ser muy minuciosos y ajus-
tarse en todo lo posible al método científico con el
fin de obtener unas conclusiones lo más fiables
posibles dada la trascendencia posterior del resul-
tado de la recogiada entomológica.
Entomología Forense
Josep Alfred Piera i Pelliçer

Entomologiaforense (1)

  • 1.
    • Los insectosy el hombre • Introducción a la Entomología • Introducción a la Entomología Cadavérica • Clasificación de las Escuadras de la muerte de Pierre Begnin • Episodios Entomológicos post mortem de Alfred Piera • Inspección ocular ENTOMOLOGÍA FORENSE Autor: Josep Alfred Piera i Pelliçer
  • 2.
    Los insectos representancotidianamente una reali- dad molesta y perjudicial: los mosquitos y las avis- pas pican, las moscas son un incordio y las cuca- rachas nos provocan repulsión. La historia nos referencia auténticos desastres pro- ducidos por los insectos como por ejemplo, el mos- quito de la fiebre amarilla que fue capaz de interfe- rir en la construcción del Canal de Panamá, muriendo 16.000 trabajadores a consecuencia de la fiebre amarilla, teniéndose que suspender los trabajos, hasta poder controlar la enfermedad. La historia nos ha venido proporcionando datos de epidemias producidas por los insectos. También determinados insectos han sido considerados como amuletos e, incluso, estudios recientes defienden que la narración bíblica del maná de los israelitas se debió a una plaga de pulgones; una plaga de pulgones en un oasis con posteriores ráfa- gas de aire caliente y seco hicieron que la limaza excretada por el ano de los pulgones se secara y se desprendiera de las hojas vegetales volando con el viento en forma de finas obleas. Esta sus- tancia es rica en hidratos de carbono, ya que pro- viene de la sabia de los árboles, y pudo ser ali- mento para el Pueblo de Israel en su caminar hacia la Tierra Prometida. Con todo ello, esto no es sino un breve recordato- rio de las ventajas que nos han supuesto los insec- tos y los desastres que también han podido produ- cir; aunque muchas veces por la mano del hombre; ya que al atacar a un genero de artrópodos, corre- mos el riesgo de matar un predador de otro genero y favorecer con ello la proliferación de una plaga mucho más dañina que la inicial. Sin embargo, cada vez más, la Entomología pro- porciona sobre estos animales nuevos datos que, por un lado, tienen innegable interés científico y, por otro, permiten combatir las plagas de los insec- tos más perjudiciales. Se puede decir que, a grandes rasgos, el hallazgo del exoesqueleto de un escarabajo o un artejo ais- lado en unas ruinas prehistóricas pueden darnos a conocer el tipo de animal que allí se encontraba en aquel momento. Hay que pensar que el escarabajo se podía alimentar de un determinado excremento que, como es lógico, ha desaparecido, pero no así la parte del insecto queratinizada. Existen insectos carnívoros, carroñeros, caníbales y fitófagos. Todos ellos -en el supuesto de un aisla- miento ecológico- se hallan en perfecto equilibrio. Cada fitófago tiene su nicho ecológico, que siempre tiende a ser dominante frente al resto de especies o familias. Éste tiene sus predadores, que pueden ser carnívoros o endoparásitos. Por último, existen los carroñeros que, de alguna forma, son los encar- gados de mantener limpia la naturaleza de desper- dicios. Adaptación de los insectos Los insectos tienen tal facilidad de adaptación que se ha dicho que, en el supuesto de una explosión nuclear masiva, la Tierra sería el planeta de los insectos. Los insectos tienen un gran poder mimético; basta pensar que las mariposas no disponen de vistosos coloridos al azar, sino que son una adaptación al medio para defenderse. Si observamos la maripo- sa loba -maniola jurtina L.- además de su colorido en el extremo de sus alas superiores, lleva unos círculos equidistantes, de forma que si la viéramos desde el aire posada en un árbol daría la sensación de que se trata de un ave depredadora descansan- do y ambos círculos los ojos del ave. En general, el vistoso colorido constituye la advertencia de que se trata de una especie vene- nosa o de mal sabor para poten- ciales depredado- res. Veamos dos ejemplos claros sobre la adaptabi- lidad de los insectos: • Las pulgas que viven sobre los conejos adultos no copulan, y las hembras no tienen desarrollados los ovarios. Sin embargo, cuando las conejas quedan preñadas las pulgas empiezan a madurar sexual- mente, como consecuencia de la mayor concentra- ción de corticosteroides en la sangre de aquéllas. Cuando la coneja tiene las crías, las pulgas la abandonan y se van a alimentar de éstas. La alta concentración de corticosteroides y de hormona del crecimiento en la sangre de las crías induce la copulación de las pulgas. Los huevos los dejan en las madrigueras y las pulgas adultas vuelven a las conejas a esperar otro embarazo. • Cuando la hembra del escarabajo quiere poner sus huevos en un nido de hormigas, entra volando en el nido y es inmediatamente atacada por las hormigas, el escarabajo retrae todos los apéndices de su cuerpo en unos surcos que tiene al efecto. Adopta una forma de resistencia, y además se queda completamente quieto, como si estuviera muerto. Las hormigas se desentienden pronto de este escarabajo inofensivo, el cual adquiere poco a LOS INSECTOS Y EL HOMBRE Entomología Forense Josep Alfred Piera i Pelliçer
  • 3.
    poco el olordel nido. Entonces puede poner sus huevos con tranquilidad, su desarrollo se realiza durante más de 2 años. También los estafilínidos (otro coleoptero), llevan mechones de cerdas -tri- comas- y las hormigas lamen un exudado especial. Ordeñan a sus escarabajos domésticos como si se tratara de vacas. Estas secreciones no son sustan- cias alimenticias necesarias, sino que se trata de estimulantes. Los escarabajos ruegan a sus hospe- dantes que los alimenten, mediante movimientos de las antenas que también emplean las hormigas, y éstas los alimentan gustosas; pero los escaraba- jos se comen además las crías de las hormigas. Es más, las larvas de los escarabajos viven exclusiva- mente de ellas. Efectos nocivos de los insectos para el hombre El problema se presen- ta cuando un determi- nado nicho ecológico se amplia en forma de cultivo. Pongamos, por ejemplo, los estragos que en su día hizo el escarabajo de la pata- ta. Es un insecto del Orden Coleóptero de la familia de los Crisomélidos y de la especie Leptinotarsa decemlineata; también denominado el escarabajo del Colorado, y que con sólo un centímetro de longitud fue capaz de provocar una epidemia de hambre en el mundo. El escarabajo y su larva vivían en Colorado en solanáceas silvestres. Cuando se empezó a cultivar la pata- ta, el escarabajo pasó a esta planta y así fue introducido en todos los paí- ses que cultiva- ban patatas. En 1922 se estable- ció definitivamen- te en el sur de Francia; a partir del 1936 se inició su entrada en Alemania y desde 1948 está establecido en todo el país. Actualmente este escarabajo se ha introduci- do en la Federación Rusa. Cuando se presenta de forma masiva puede devorar campos enteros de patatas. Su ventaja competitiva, frente a la acción de los seres humanos, es su capacidad de repro- ducción. A buen seguro que, originariamente, este coleópte- ro en las solanáceas silvestres que constituían su nicho ecológico, tenía allí sus predadores o endo- parásitos; pero lo bien cierto es que cuando su nicho ecológico aumentó de forma tan considera- ble, en las plantaciones de patatas, pudieron ocu- rrir dos cosas: por una parte que los predadores no tuvieran tanta facilidad de reproducirse o bien, por otra, que no se adaptaran igual a otros climas. Con lo cual los escarabajos se podían multiplicar a sus anchas hasta exterminar las plantaciones sin poder ser contrarrestada esta acción de forma natural. Otro ejemplo más reciente y cercano lo tenemos con el minador de cítricos, cuyo nombre genérico es la Phyllocnistis Citrella Stainton de la familia Gracillaridae y del Orden Lepidóptera. Fue introdu- cido en España por las costas malagueñas y se reprodujo en nuestra Comunidad en breve espacio de tiempo. También este microlepidóptero encontró un nicho ecológico óptimo y abundante en las bro- taciones de los cítricos y sus predadores y endopa- rásitos de origen no pudieron adaptarse al medio con la misma facilidad. Debemos destacar que en nuestra Comunidad decir minador es hablar de la Phyllocnistis; pero en entomología están enumera- dos 1800 tipos de larvas minadoras de hojas, aun- que cada una con su nicho propio. En las luchas insecticidas de este microlepidóptero se debe tener presente, no sólo que elimine la plaga en cuestión, sino que, además, no perjudique la aparición de nuevas plagas que, en la mayoría de los casos, suelen ser más perjudiciales y más resistentes que los daños causados por la larva minadora. Conclusión Hay que tener presente que los insecticidas cuya dosis letal es del cien por cien no son los más aconsejables, sino que los insecticidas deben ser controladores de la plaga. Hay que procurar siem- pre que los expertos nos indiquen no solamente el tipo de producto, sino además el más indicado en función de la época, para evitar daños a otros posi- bles insectos beneficiosos. La observación del comportamiento de los insectos justifica que hayan sido capaces de perdurar durante millones de años, casi siempre viviendo de sus hospedantes, gracias, entre otros factores, a su capacidad de adaptación, su mimetismo y su colo- rido. También el ser humano que se acopla a un hospedante y vive de él, presenta, salvando las dis- tancias, ciertas características de adaptación y mimetismo (que se muestra incluso en la forma de hablar o de vestir) pueden llevar a la conclusión de que, además de ser poco útiles, o son venenosos o saben mal. Entomología Forense Josep Alfred Piera i Pelliçer
  • 4.
    Introducción Se emplea elnombre de Entomología para desig- nar a la ciencia que estudia los insectos y con mayor precisión técnica, a los artrópodos. Existen alrededor de las 900.000 especies, anualmente se descubren alrededor de las 7.000 nuevas y a buen seguro quedan más especies sin descubrir que conocidas. Ninguna otra clase de animales ha inva- dido y colonizado de forma tan completa la Tierra, como lo han hecho los insectos. Existen fitófagos, carnívoros, predadores de otros insectos, carroñe- ros, endoparásitos, parásitos externos, caníbales, etc., y vectores de muchas enfermedades que padecen aves y mamíferos. Los insectos son animales con un tegumento endu- recido y miembros articulados. Su cuerpo está divi- dido en tres regiones: cabeza, tórax y abdomen. La situación dominante que disfrutan sobre el reino animal se debe a: - Su capacidad de vuelo - Su adaptabilidad - Su tamaño y su esqueleto - Su resistencia a la desecación - Su respiración traqueal - Su metamorfosis. Existen insectos benefi- ciosos y perjudiciales. Pero a buen seguro tal como avanzamos en el conocimiento de la Entomología se va opte- niendo mayor provecho del comportamiento de los Insectos, como es el estudio y aprovechamiento de los insectos poliniza- dores, del estudio y aplicación de la Entomología Forense, o lo sucedido en Australia entre los años 1970 y 1985 que se vieron obligados a realizar fuertes inversiones en la introducción de escarabei- dos coprófago, al tener este país carencia de una fauna adecuada y adaptada a la explotación de los excrementos del ganado que había sido introduci- do por los colonos, precisandose de una serie de especies de insectos que pudieran hacer una acción de destrucción y reciclaje de sus heces. Esto son algunos de los ejemplos recientes en los que el hombre no sólo ve lo molesto y perjudicial de este Phyllum, sino las innumerables ventajas y pro- vechos que nos puede aportar su observación. La historia nos referencia auténticos desastres pro- ducidos por los insectos. En contraposición, ya ciertas tribus africanas también supieron utilizar los beneficios que aportaban las hormigas, que han supuesto verdaderas plagas, al emplear las de la casta soldado, para suturar las heridas. Las hormi- gas mordían la piel y se las decapitaba después, las mandíbulas permanecían cerradas, se las deja- ba en esa posición hasta que se unían los borde de la herida. Pertenecientes a este mismo Orden, las abejas también, son insectos altamente beneficio- sos, tanto por su aportaciones a la economía apí- cola, como por su efecto polinizador. Baer, cirujano en el año 1.930, comprobó que en muchos casos introduciendo larvas de Dípteros del Género Calliphora en llagas purulentas se obtenía una rápida curación. Esto que parece un contra- sentido se debía a que las larvas eliminaban las partes contaminadas y putrefactas de los tejidos. Pero además demostró que inyectando debajo de la piel cerca de las llagas un filtrado estéril de lar- vas destruidas, se obtenían rápidas curaciones especialmente en la osteomielitis crónica. Se averi- guó que las larvas producen ciertos principios muy activos contra los Estreptococos piógenos y los Estreptococos aureus. Clasificación y biología Cuando existe animales de diferencias constantes en algún carácter estructural o definido hablaremos de diferentes especies, que se agrupan en géne- ros. Un género es una reunión de especies, que tie- nen caracteres en común. Los géneros, a su vez, se agrupan en familias, cuyos componentes com- parten caracteres muy importantes. Un orden lo for- man las familias que muestran caracteres impor- tantes que las relacionan formando un conjunto natural. Los ordenes forman la clase y estas se agrupan en un Phyllum. Existen categorías inter- medias como la sub y la superfamilia y dentro del orden está el suborden. Quedando esquemáticamente de la siguiente manera: Phyllum: Arthropoda Clase: Insecta Orden: -------- Suborden: -------- Superfamilia: ------- Familia:-------- Subfamilia: -------- Género: ------- Especie: ------ Filogenia de los antrópodos Existen muchas dudas sobre la evolución filogéni- ca de los insectos. En cambio, desde el descubri- INTRODUCCIÓN A LA ENTOMOLOGÍA Entomología Forense Josep Alfred Piera i Pelliçer
  • 5.
    miento del C14se han conseguido c o n s i d e r a b l e s avances cronológi- cos. Los fósiles de los insectos que vivieron en perío- dos geológicos millones de años anteriores a la era humana, demues- tran las vicisitudes por las que atrave- saron éstos, en medios incompati- bles para cualquier otra especie ani- mal. El nivel de des- arrollo de la fauna entomológica es variable y difícil de valorar por crite- rios humanos. Muchas especies de hormigas, abe- jas y termitas de tendencias socia- les, muestran un alto grado de efi- ciencia en sus laboriosas cons- trucciones, movi- das por alguna inex- plicable fuerza, defini- da como instinto, si no es por facultades de razón e inteligencia. Darwin reconoció que la existencia de cas- tas estériles entre los insectos sociales planteaba dificultades a la teoría de la selec- ción natural. La fauna entomológi- ca actual es una pequeña parte del total de los que vivie- ron en los 350 millo- nes de años atrás y que han sobrevivido durante todo ese tiem- po, sin sufrir modifica- ciones tan marcadas como en otros seres vivientes. Pero han sabido adaptarse para soportar todas las condiciones del pla- neta, y posiblemente hayan podido adqui- rir especializaciones y adaptaciones que desconocemos Se sabe poco acerca del origen de los insectos alados y su vuelo; existen hipóte- sis que explican la aparición de las alas, resultando la teoría más probable la para- notal. El Pérmico fue un período de abun- dante irradiación entre los insectos alados. En teoría también se supone que los ante- pasados de los insec- tos alados fueron acuáticos y en un ante- rior estado de su evo- lución las alas estuvie- ran más relacionadas con exhibiciones sexuales o de regulación de la temperatura que con el vuelo. Un logro evolutivo fue su capacidad de utilizar el material vegetal, siendo que las plantas aportan, por lo general, sustancias alimenticias de menor valor nutritivo que la alimentación proveniente de animales. Es más, los insectos fitófagos suelen ser menos eficientes a la hora de trasformar su dieta en sustancias corporales propias, que los insectos carnívoros. Por ello, aunque el hábito fitófago es muy frecuente, es el modo de vida principal o domi- nante en tan sólo nueve ordenes de insectos, fren- te a los veinte o más que se alimentan básicamen- te de animales y son carroñeros sobre materia orgánica en descomposición o microorganismos. Fundamentos morfoanatómicos comu- nes de los insectos La cutícula forma el exoesqueleto y la componen tres capas: La epicutícula, la exocutícula y la endo- cutícula. El cuerpo de los insectos está formado por veinte segmentos primitivos. La cabeza presenta la cápsula cefálica y los apén- dices. El exterior de la cabeza está formado por varios escleritos soldados, constituyendo así una cápsula dura, en el dorso se encuentra la sutura epicraneal. Entomología Forense Josep Alfred Piera i Pelliçer Libélula fosilinizada Estructura de la cápsula cefálica de un insecto Tórax y patas de un insecto Corte longitudinal de un insecto Segmentos del extremo abdo- minal. 1º ano; 2º periprocto Tipos de neuronas de insec- tos: 1º. Monopolar; 2º. Bipolar; 3º. multipolar Tipos de sénsulos presentes en los insectos Sección transversal esque- mática de un insecto Topografía de la Venación alar y las celdas correspondientes
  • 6.
    Las antenas seencuentran en la cabeza y son estructuras pares. El tórax, se divide en tres segmentos: protorax, mesotórax y metatórax. Las patas están unidas al tórax y se dividen, normalmente, en cinco segmen- tos: coxa, trocánter, fémur, tibia y tarso. Las alas no están presentes en todos los insectos. No están presentes en los ápteros y en algunos Ptrygota, han perdido sus alas en el curso de la evolución. En las venas alares se encuentran vasos sencillos, y también en las patas, pero la circulación es a baja presión a través de las cavidades sanguíneas. Los movimientos de las alas están producidos por la actividad de tres conjuntos de músculos alares; los directos, los indirectos y los accesorios indirectos. El abdomen está dividido en doce segmentos fácil- mente reconocibles en el embrión y dificultoso en los estados postembrionarios. En el macho el seg- mento genital es el noveno abdominal. En la hem- bra consiste en una abertura por debajo del 7º ú 8º esternón Los músculos de los insectos, tanto los esqueleta- les como los viscerales, son estriados en todos los casos. Los músculos son mucho más poderosos que los de los vertebrados. El poder muscular rela- tivo debe incrementarse según disminuye el tama- ño del animal. En los insectos que pueden volar activamente, los músculos del vuelo son muy ricos en mitocondrias, muy grandes y provistas de cres- tas con muchos pliegues, que proporcionan una gran área superficial para el rápido intercambio de metabolitos entre el sistema enzimático mitocon- drial oxidativo y el citoplasma general del músculo. El Sistema circulatorio. La sangre o hemolinfa es el único líquido extracelular de los insectos. Es clara, sin color o de un amarillo verdoso muy pálido y está formada por plasma líquido, en el que se encuen- tran en suspensión flotando células ameboides que son los glóbulos sanguíneos. El plasma está for- mado por un 85% de agua, normalmente con un pH de 6,4 a 6,8 y contiene aminoácidos, proteínas, grasas, azúcares y sales inorgánicas. El tejido nervioso está formado por dos tipos princi- pales de células: las neuronas o nerviosas y las no nerviosas. El sistema nervioso se divide en sistema nervioso central, visceral y periférico. Órganos de los sentidos y percepción La percepción sensorial se realiza por medio de estructuras llamadas receptores o sensilos. Se pueden clasificar en: - Mecanorreceptores, tacto, tensión y peso - Auditivos, receptores de sonidos - Quimiorreceptores, receptores de olores y sabo- res - Receptores de humedad y temperatura - Fotorreceptores u órganos visuales Mecanorreceptores, tacto, tensión y peso. Son estímulos que actúan sobre la cutícula o en la pro- ximidad de un sensilo. Son útiles en el equilibrio de vuelo y registran los cambios de tensión cuticular. Auditivos, receptores de sonidos. Los órganos timpánicos son más sensibles a los sonidos de determinadas frecuencias, en tanto que las maripo- sas son sensibles a frecuencias ultrasónicas. La onda es importante sólo en tanto pueda caer den- tro de la gama auditiva del insecto. En los insectos también existe algún grado de discriminación de frecuencias. Quimiorreceptores, receptores de olores y sabo- res. Los receptores olfatorios están situados en las antenas y en ocasiones en los palpos. Cada recep- tor posee una cutícula, que suele ser de muy poco espesor y perforada por diminutos orificios, enerva- das por neuronas bipolares. Los diversos tipos de receptores se han clasificado en; tricoideos, basi- cónicos, celocónicos y placoideos. Estos recepto- res pueden ser numerosos y juegan un papel muy importante en la vida del insecto. Algunas hembras son atraídas por aromas a los lugares que son ade- cuados para la puesta y el desarrollo de las larvas, aunque algunos insectos fitófagos son atraídos hacia su planta huésped gracias al olor de aceites esenciales contenidos en ella. Los receptores gustativos son probablemente basi- cónicos o tricoideos. Se encuentran en la superficie de la cavidad preoral y en las piezas bucales y en los tarsos de muchos lepidópteros, con sus recep- tores tarsales, distinguen soluciones de sucrosa con sensibilidad casi 200 veces superiores a la de la lengua humana. Si un insecto no es disuadido por su contacto sen- sorial inicial, empezará a alimentarse. Los jugos que ingiere de la planta contienen sustancias que estimulan los receptores de la superficie interna de las piezas bucales y de la cavidad preoral. Los palmos maxilares de las larvas de lepidópteros también llevan sensilos olfativos, así como recepto- res gustativos estilo cónicos que se estimulan en contacto con la planta o con los jugos que ésta Entomología Forense Josep Alfred Piera i Pelliçer
  • 7.
    exuda. Pueden existircuatro células sensoriales asociadas con cada uno de los sensilos gustativos de un palpo y cada una de ellas responde a sus- tancias diferentes tales como sales, aminoácidos, fructosa, inositol o a diversas sustancias secunda- rias de las plantas. Diferentes células pueden responder a una misma sustancia, pero con diferentes niveles de sensibili- dad, y en cierto número de orugas de lepidópteros existen receptores sensibles a disuasivos que res- ponden a diversos tipos de éstos con composicio- nes químicas distintas, tales como quinina, pilocar- pina y azadiractina. El sentido del olfato juega un papel muy importan- te en la vida de los insectos; pues muchos cambios de comportamiento y de desarrollo están produci- dos por feromonas. Las feromonas sexuales mejor conocidas son los atrayentes sexuales liberados por muchas hem- bras de Lepidóptera para atraer a los machos a su inmediación. En general estos atrayentes son pro- ducidos por glándulas epidérmicas en el abdomen de la hembra y forman un halo de aroma que se expande con el viento. Algunas larvas lepidópteras pueden distinguir los olores de aceites esenciales diferentes con los sen- silos de sus antenas. Estos sensilos llevan células receptoras de olores, con potenciales de acción diferentes de unas células a otras. Cuando se per- cibe un olor cada célula puede aumentar o dismi- nuir su actividad, con lo que genera un impulso ner- vioso que altera el modelo de impulso sensorial del cerebro. Se realiza a través de células sensoriales con espectros de estímulos solapados, que se debe distinguir de los receptores sensoriales más especializados, que responden a feromonas espe- cíficas. Receptores de humedad y temperatura, algunos tienen en las antenas receptores de temperatura que son sensibles a cambios menores de 0.5ºC. Los receptores de humedad se pueden encontrar en las antenas, palpos maxilares y tarsos, aunque se conoce relativamente poco de su estructura y de su fisiología. Se conocen pocos insectos que reac- cionen al calor radiante. Muchos insectos reaccio- nan a diferencias atmosféricas de humedad, ya sea mostrando una preferencia por ciertas humedades. Fotorreceptores u órganos visuales. Algunos insectos, pero no todos, poseen visión de los colo- res, aunque diferentes especies pueden distinguir entre diferentes conjuntos de colores, y se sabe que muchos insectos son capaces de percibir la radiación ultravioleta, invisible para el hombre. En los insectos hay dos tipos de fotorre- ceptores: ocelos u ojos simples y ojos com- puestos. Ambos tipos de ojos se encuentran en el mismo insecto, pero pueden faltar uno u otro. Los ocelos son incapaces de formar una imagen, pero pueden percibir cambios en la intensidad luminosa, actuando como mediadores de la res- puesta a la luz, pudiendo ser capaces de percibir movimientos y poder orientarse hacia el foco de luz y pudieran también apreciar el color. Los ocelos son reemplazados por los ojos compuestos cuando la larva sufre la metamórfosis. Los ojos compuestos están caracterizados por la córnea dividida en facetas o lentes, usualmente de forma hexagonal. Cada faceta es parte de una estructura visual independiente u omatidio. El número de facetas u omatidios en un ojo compues- to se aproxima a 20.000 en algunas libélulas, a 12.000 en muchos Lepidóptera y 4.000 en Musca. Cada omatidio tiene una cubierta transparente, la cornea, y un cristalino que concentra la luz en un fotorreceptor sensible, el rabdoma. Cada receptor recibe luz sólo de una pequeña parte del campo visual y forma una pequeña imagen invertida. De este modo, el receptor muestra la intensidad lumí- nica promedio de esa zona. Todos los omatidios en conjunto producen una imagen compuesta o ima- gen en mosaico. Una vaina de células pigmentadas rodea cada omatidio. La formación de imagen se justifica por la teoría de la visión en mosaico. Las pequeñas zonas normalmente difieren en intensi- dad y juntas producen una imagen compuesta de puntos claros y oscuros, parecida a una fotografía de periódico al ser aumentada con una lupa. Aunque hay insectos que detectan rápidamente el movimiento de los objetos, la agudeza de su visión es muy inferior a la del hombre. Los ojos de los artrópodos suelen adaptarse a dife- rentes intensidades de luz. En los insectos de hábi- tos nocturnos o crepusculares y en muchos crustá- ceos, los pigmentos pueden migrar proximal y dis- talmente. Cuando el pigmento está en la posición proximal, cada omatidio queda aislado de su veci- no, y sólo la luz que entra directamente a lo largo de su eje puede estimular los receptores. Si el pig- mento está en la posición distal, la luz que incida a cualquier ángulo puede atravesar varios omatidios y estimular muchas unidades retinianas. Como resultado, la sensibilidad del ojo aumenta en la luz Entomología Forense Josep Alfred Piera i Pelliçer Esquema de un ojo compuesto
  • 8.
    tenue, y elojo es protegido de la estimulación exce- siva en la luz brillante. La migración pigmentaria está bajo control neural. La claridad y definición de la imagen dependen de cuantos puntos hayan por unidad de área; cuantos más puntos, tanto mejor será la imagen. Lo mismo ocurre en el caso del ojo compuesto. La imagen percibida por el animal es probablemente mucho mejor en calidad de los que podría sospecharse con base en la estructura de ojo compuesto. Numerosos insectos son capaces de percibir el plano de vibración de la luz polarizada. Aunque el ojo compuesto solo puede formar imágenes aproxi- madas, compensa ese hecho con su capacidad de seguir destellos o parpadeos de frecuencia eleva- da. Las moscas pueden detectar parpadeos hasta unas 256 veces por segundo; en cambio el ojo humano sólo puede detectar de 45 a 53 por segun- do; para nosotros los destellos con frecuencia mayor los percibimos como si las imágenes tuvie- ran un movimiento uniforme, y la luz de una lámpa- ra incandescente como si fuera continua. Para un insecto estos bajos umbrales les obliga a un cons- tante parpadeo. La ventaja del elevado umbral de fusión de destellos crítico de los insectos es que permite la detección inmediata de cualquier movi- miento de una presa o un enemigo. El ojo com- puesto es una adaptación importante para el modo de vida de los artrópodos. Los ojos compuestos son distintos del ojo humano en otros dos aspectos. Son sensibles a longitudes de onda de luz en el intervalo del rojo al ultraviole- ta. En consecuencia, un insecto ve bien la radiación ultravioleta y su mundo de color es muy distinto del nuestro. Dado que diversas flores reflejan la radia- ción ultravioleta en distintos grados, dos flores que para nosotros parecen de color idéntico pueden ser del todo distintas para los insectos. Competencia Cuando la población tiene una densidad pequeña los efectos de la depredación, parasitismo y com- petencia por el espacio y alimento son menos y la población como respuesta tiene un crecimiento más rápido. Cualquier recurso es limitado y puede convertirse en tal si la población aumenta de tamaño. Para demostrar la competencia es necesario demostrar que la mortalidad aumenta a medida que la densi- dad de población por unidad de recurso aumenta. Habitualmente se distinguen dos formas de compe- tencia: competencia intraespecífica, que se da entre los miembros de una misma especie, y com- petencia interespecífica, que se da entre los miem- bros de dos o más especies. Ambos tipos se pre- sentan a la vez. La competencia intraespecífica es de dos tipos: La competencia por explotación, cada individuo que compite recibe una parte aproximadamente igual al recurso que disminuye. En la competencia por dis- puta, por otro lado, el recurso limitado está des- igualmente repartido entre los individuos que com- piten, de manera que unos no reciben nada y otros están plenamente satisfechos. Esto puede darse, cuando hay un número limitado de lugares de puesta o de pupación o de zonas en las que puede darse el acoplamiento. Si los recursos son más o menos constantes en cantidad o número, la com- petencia por disputa tenderá a estabilizar el tama- ño de la población y, en general, se puede distinguir de la competencia por explotación. La teoría de la competencia interespecífica sugiere que si dos o más especies tienen requerimientos ecológicos idénticos no serán capaces de existir juntas; una de ellas desalojará a las otras, de forma que la especie triunfadora ocupará eventualmente ese nicho ecológico particular. Un principio de exclusión competitiva es que cuan- do dos o más especies parecen coexistir en el mismo hábitat general, en realidad ocupan nichos ecológicos más o menos diferenciados, de forma que los recursos del hábitat son de hecho reparti- dos entre las diversas especies que lo ocupan. El nicho ecológico Es la posición relativa de un organismo dentro de la comunidad o ecosistema. El comensalismo es la relación en la cual dos especies viven juntas habi- tualmente y una de ellas (llamada comensal) obtie- ne beneficios de la asociación, mientras la otra no es perjudicada. Insectos parasitoides El término parasitoide hace referencia a un tipo especial de parasitismo que es característico de muchas especies de insectos y que se diferencia de las formas típicas de parasitismo por tres carac- terísticas: 1º únicamente se puede considerar que son pará- sitos los estados larvarios del parasitoide, que ade- más tienen adaptaciones típicas en su forma de vida; los adultos no difieren fundamentalmente de las especies de vida completamente libre, salvo en su comportamiento de puesta; 2º la larva suele matar a su huésped, que en gene- ral es otra especie de insecto y más raramente otro pequeño invertebrado Entomología Forense Josep Alfred Piera i Pelliçer
  • 9.
    3º el parásitoes relativamente grande con relación al huésped. Incluso en los parasitoides más típicos que se ali- mentan en el interior del huésped, la larva, una vez que se ha alimentado de la sangre y del cuerpo graso, devora otras vísceras, por lo que podría con- siderarse un predador interno. Existen varios tipos de infestaciones por parasitoi- des. El parasitismo primario implica el ataque a huéspedes de vida libre, mientras que los hiperpa- rásitos atacan los estados inmaduros de especies que a su vez son parásitas y pueden ser parásitos secundarios o incluso terciarios. Órdenes de interés en entomología forense Dípteros Los Dípteros, de dividen en tres Subórdenes: Nematóceros, Braquíceros y Ciclorrafos. Dentro del Suborden Ciclorrafos, existen dos grandes gru- pos o Súper familias los Asquizos y los Esquizóforos. Su ciclo vital puede ser muy corto, incluso menos de una semana, en condiciones óptimas para ellas, aunque depende de las especies. Las Ciclorrafos pueden tener varias generaciones al año, pero muchas otras pueden tener una sola generación al año. Las especies de interés en Entomología forense son: Los óridos, perteneciente a la Súper familia de los Azquinos. Y dentro de los Esquizóforos: Piofílidos, Drosophilidos, Califoridos y Musca doméstica. Coleopteros Dentro de este Orden las principales familias son Catópidos, Cléridos, Derméstidos, Escarabeidos, Estafilínidos, Histéridos, Nitidúlidos, Ptílidos, Sílfidos, Tenebriónidos. No todos ellos intervienen en el proceso de descomposición directamente, sino que será este Orden de insectos el que se adaptará mas que los otros al lugar donde esté depositado el cadaver o de donde venga, ante un posible traslado. También pueden intervenir sobre la población del resto de insectos que intervengan en el cadáver. Los Coleopteros Necrophorus se ven relativamente poco, pero son fáciles de atrapar mediante cebo. Si enterramos un recipiente con el cadáver de un ani- mal dentro o un trozo de carne sin llenar el bote al cabo de dos o tres días es probable que se encuen- tren en el bote algunos escarabajos enterradores. Estos vuelan de noche en busca de un cadáver de animal. Su sentido del olfato está altamente des- arrollado y probablemente olfatean la carroña a cientos de metros de distancia. En el curso de una noche pueden reunirse numerosos enterradores. A los 5 días salen las larvas, mientras la madre hace un agujero en la superficie del cadáver y vomita dentro secreciones intestinales, la sustan- cia de la carroña se diluye y forma una papilla. Unos siete días después las larvas ya han crecido y van a pupar al suelo. Mientras tanto la madre permanece en la cripta y defiendo la puesta de cualquier intruso, por ejemplo insectos carroñeros o depredadores. Los enterradores llegan a una relación directa entre la descendencia, lo cual es muy raro entre los insectos, a excepción de los sociales. Lepidópteros De mucha menor trascendencia que los Ordenes anteriores, destacables algunas especies de la familia Teneidos. En los cadáveres expuestos al aire libre se desen- vuelven miríadas de gusanos; de este hecho deriva precisamente la etimología de la palabra CADÁVER formada por la sílaba inicial de tres voces latinas: CAro-DAta-VERnibus (Carne- Tiempo - Gusanos). Introducción En 1886 Francia es el país de origen de la Entomología forense, cuando sus tribunales solici- taron la colaboración de los naturalistas para fijar la fecha de la muerte de individuos cuyos cadáve- res habían sido ocultados y posteriormente descu- biertos por la policía. Las primeras referencias apa- recen en Anales de Higiene y Medicina Legal. En 1894 el entomólogo Pierre Mégnin del Muséumi National d'Histoire Naturelle de París publica su obra 'Lafaune des cadavres: Applicatión de Ventomologie á la Médicine légale'. En ese momento se forma un grupo de estudio en el que se encuentran el propio Mégnin y otros dos auto- res, el profesor Brouardel y su alumno el doctor Yovanonitch, de la Facultad de Medicina de París. Resulta de suma importancia el estudio de los insectos necrófagos, así como las sucesiones de especies a lo largo del proceso de descomposición del cadáver, siendo el objeto de la entomología INTRODUCCIÓN A LA ENTOMOLOGÍA CADAVÉRICA Entomología Forense Josep Alfred Piera i Pelliçer
  • 10.
    forense. Especialidad pocodesarrollada y que sin embargo puede aportar pruebas cruciales en la resolución de investigaciones criminales. El proble- ma reside en la realización de estudios entomológi- cos pormenorizados en diferentes regiones geo- gráficas, ya que, en la mayor parte de los casos, los datos obtenidos en una región no son válidos en otra. Insectos necrófagos Los saprófagos se alimentan de materia muerta o de desechos, de este modo la materia orgánica pasa a otros niveles de organismos a través de las cadenas tróficas. Según Putman la descomposición se puede definir como el proceso mediante el cual un organismo o derivados del mismo se llegan a fraccionar en las partes o elementos que lo componen, el resto ani- mal se habrá desintegrado gradualmente hasta que sus estructuras ya no sean reconocibles y sus com- plejas moléculas orgánicas se hayan fragmentado. Es éste un proceso que comporta la liberación de energía y la mineralización de los nutrientes quími- cos convirtiendo los elementos orgánicos en inor- gánicos. Fases del proceso - El proceso de destrucción es la fase inicial de la descomposición, se produce el fraccionamiento del resto orgánico, así al final de éste se convierte en partículas, jugando un importante papel los facto- res abióticos y los bióticos. - En una segunda fase, a continuación, se produci- rá la degradación de la materia orgánica, produ- ciéndose la desintegración de las pequeñas partí- culas en moléculas dando como productos finales C02, H20 y sales minerales. Flujo de energía Los grupos de invertebrados que intervienen en los procesos de descomposición de restos orgánicos pertenecen a grupos taxonómicos muy variados. En su mayoría son grupos de animales ligados al medio edáfico y que poseen tamaños muy dispa- res. Su clasificación será acorde a su talla: - microfauna cuando tienen menos de 100 mm - mesofauna cuando su tamaño oscila entre 100 mm y 200 mm - mesofauna cuando superan esta talla. Todos estos grupos son los responsables de la tri- turación y fragmentación de los restos animales, interviniendo en lo que hemos denominado fase de destrucción. Gracias a la acción de los artrópodos durante la fase inicial de fragmentación, los restos orgánicos pueden ser degradados. La entomofauna de los cadáveres Para entender los procesos de degradación y reciclaje de cadáveres, debemos de tener presente que son medios abundantes en materia orgá- nica y que participan de unas condiciones micro climáticas especiales. Los cadáveres representan no sólo una rica fuente de energía, sino un hábitat muy especializado que es explotado por una entomofauna también muy especializada en la mayoría de los casos. Esta fauna obtiene alimento en estos acúmulos orgánicos, bien directamente como en el caso de los coprófagos y necrófagos, bien indirecta- mente como en el caso de los predadores. La comunidad de artrópodos que intervienen en un cadá- ver forma el conjunto de todos ellos una unidad perfectamente definida a la vez que limitada en el espacio y tiempo. Los cadáveres presentan una serie de características que influyen en la composi- ción y dinámica del conjunto de especies que los utilizan. Estos medios constituyen por tanto verda- deros microhábitats dentro del ecosistema en el que se encuentran depositados, formando en con- junto un sistema parcheado de unidades ricas en nutrientes, por lo que pueden soportar elevado número de especies. Son por otra parte microhábi- tats que se caracterizan fundamentalmente por sus sucesiones biocenóticas, pudiéndose considerar como micro ecosistemas que se dirigen hacia su total destrucción gracias a la acción de los anima- les que se van sucediendo en el tiempo. Por otra parte, el número de individuos que se encuentran en cada una de las unidades puede variar enormemente, produciéndose una distribu- ción agregada cuya consecuencia sea el que pueda coexistir un amplio número de especies en un mismo ecosistema. Sirva como ejemplo el que sólo en un cadáver de conejo pueden encontrarse mas de 100 especies de artrópodos pertenecientes a 16 ordenes y 48 familias, si bien son las larvas de Entomología Forense Josep Alfred Piera i Pelliçer
  • 11.
    califóridos y enmenor grado las de sarcofágidos múscidos y derméstidos las responsables directas de su descomposición. La fauna de artrópodos que interviene en los pro- cesos de descomposición de cadáveres es des- componedora y de su acción se deriva el que otros organismos como bacterias y hongos actúen más tarde en el proceso de degradación. Las larvas de moscas y otros insectos producen la licuefacción de los tejidos de los cadáveres prepa- rando indirectamente el sustrato para la interven- ción de microorganismos descomponedores inclu- so las larvas minadoras y la acción de remover favorecen la presencia de microorganismos aero- bios. Así pues, la acción de los necrófagos y copró- fagos es complementaria de la acción de los orga- nismos verdaderamente descomponedores que son los microorganismos. Los vertebrados carroñeros adquieren importancia igual o mayor que los artrópodos descomponedo- res. Los vertebrados carroñeros actúan sobre el cadáver al igual que lo hacen los depredadores sobre sus presas, no implicándose en los procesos de descomposición. En los ecosistemas templa- dos, dependiendo de la estación del año, los cadá- veres pueden ser destruidos por los vertebrados carroñeros como zorros, lobos, perros. Durante el verano los artrópodos descomponedores pueden utilizar en mayor medida los cadáveres, las altas temperaturas provocan la descomposición antes de ser localizados por los vertebrados carroñeros. Esta competencia entre vertebrados y artrópodos se establece en todos los cadáveres. Existen pocas diferencias entre una presa que acaba de ser caza- da y el cadáver de un animal que acaba de morir. El proceso que ocurre en un cadáver en putrefac- ción es muy diferente, al tratarse de materiales específicos que soportan una entomofauna tam- bién muy determinada. Al igual que también existen diferencias entre la fauna de excrementos de car- nívoros y los de herbívoros, debido a que la com- posición de nutrientes es totalmente distinta. Mientras en los excrementos de herbívoros existe un alto componente de materia vegetal no digerida, el sistema digestivo de carnívoros es mucho más eficaz y los excrementos contienen menos materia aprovechable, de ahí que la fauna que acude a este tipo de heces sea más pobre. Descomponedores de cadáveres La fauna de artrópodos descomponedora que acude a los cadáveres varía de acuerdo con el medio y las condiciones ambientales. En los eco- sistemas templados los grupos dominantes son dípteros y coleópteros y su acción sobre el cadáver acelera en gran medida el proceso de descomposi- ción. No obstante el grado de actuación de estos animales descomponedores varía con la ubicación espacial del cadáver y la profundidad a que esté enterrado, observándose que el número de insec- tos es inverso a la profundidad que se encuentre el cadáver. Los insectos que colonizan un cadáver lo hacen de forma secuencial y la naturaleza y duración de la descomposición depende de las condiciones clima- tológicas y edáficas donde se encuentre el cadáver. En la descomposición de un cadáver se pueden distinguir cinco fases: - Inicial (en la que intervienen sólo microorganis- mos ya presentes en el cuerpo). - Putrefacción, - Putrefacción negra - Fermentación butírica - Fermentación seca Siendo paulatinamente mayor la duración de cada una de ellas en una misma estación. La colonización de cadáveres por parte de la ento- mofauna necrófaga es ordenada. Los primeros en llegar son los dípteros califóridos y múscidos que acuden a las pocas horas a depositar los huevos. Posteriormente, son los dípteros sarcofágidos que junto con especies de los dos grupos anteriormen- te mencionados, depositan sus larvas o huevos sobre el cadáver. Los principales predadores de estas larvas son los coleópteros estafilínidos, histé- ridos y sílfidos, si bien todos ellos son también necrófagos. Cuando las vísceras comienzan a des- componerse, acuden a las partes líquidas los díp- teros fóridos, drosofílidos y sírfidos. Por último, las larvas o adultos de coleópteros derméstidos, esca- rabeidos y cléridos comen las partes queratiniza- das y las orugas de tineidos Lepidoptera se ali- mentan de los pelos y plumas restantes. Hay que tener presente que los patrones de repar- to de recursos tróficos dentro de un cadáver varían geográficamente, teniendo cada localidad su pro- pio conjunto de especies de artrópodos que inter- vienen en los procesos de descomposición de cadáveres, ya que a excepción de algunas espe- cies cosmopolitas, cada región presenta su propia entomofauna necrófaga especializada. No obstan- te, los niveles taxonómicos superiores se mantie- nen constantes en todo el mundo. Los insectos descomponedores de cadáveres por excelencia son los dípteros fundamentalmente las Entomología Forense Josep Alfred Piera i Pelliçer
  • 12.
    familias Calliplioridae, Muscidaey Sarcophagidae. Si bien los adultos pueden alimentarse de los flui- dos del cadáver, son las larvas los organismos ver- daderamente descomponedores gracias a las secreciones enzimáticas que producen y que oca- sionan la lisis de los tejidos que actúan de caldo de cultivo para los microorganismos. La importancia de los dípteros se centra fundamentalmente en los meses de verano y otoño como consecuencia de su fenología, pudiendo tener mayor importancia los coleópteros durante parte de la primavera. El ciclo de vida de la mayoría de las especies de dípteros es similar. Las hembras de califóridos y múscidos ponen numerosos huevos sobre la superficie de los cadá- veres recientes, generalmente alrededor de orifi- cios naturales, facilitando de este modo la penetra- ción hacia el interior. Por el contrario, las hembras ovovivíparas de los sarcofágidos son menos fecun- das y no depositan todas sus larvas en el mismo cadáver, sino que las distribuyen equitativamente entre varios. El desarrollo larvario es muy rápido (3- 4 días durante los meses estivales) y la pupación se hace fuera del cadáver, generalmente en el suelo bajo el mismo o en zonas cercanas. Tras un periodo que varía generalmente entre 10 y 30 días emergerán nuevos adultos que iniciarán el ciclo. En los cadáveres se produce una sucesión de especies de dípteros en el tiempo, que ha sido uti- lizada en estudios de entomología forense, ya que la rápida colonización de los cadáveres por parte de los imagos y los predecibles patrones de creci- miento de sus larvas, les hacen ser buenos indica- dores estimativos de los intervalos postmorte. Así, pueden dar información sobre el lugar, momento y condiciones en los que se encontraba el cuerpo antes de ser hallado. Los primeros dípteros en acu- dir al cadáver son los de mayor tamaño: califóridos seguidos de sarcofágidos y múscidos. Los adultos de las familias de menor tamaño como Psychodidae, Scatopsidae, Sciaridac, Phoridac, Sepsidae y Sphaeroceridae acuden a los cadáve- res en su última fase de la descomposición, tras el abandono del cadáver por parte de los primeros colonizadores. Un hecho a tener en cuenta es que muchas espe- cies que se desarrollan sobre cadáveres, pueden vivir también sobre heridas de animales y personas provocando las conocidas miasis. La palabra mia- sis procede del griego myia = mosca y se refiere a la infección de animales vertebrados vivos por lar- vas de dípteros que se alimentan durante cierto tiempo de los tejidos vivos o muertos de su hospe- dador, o de la comida por él ingerida. Probablemente uno de los ejemplos mas conocidos por sus implicaciones económicas y medicoveteri- narias es el de Cochliomyia hominivorax, Diptera Callifora, cuyas larvas se desarrollan sobre heridas de animales y humanos, pudiéndoles provocar la muerte. En cuanto a los coleóp- teros, son los Silphidae el grupo con una mayor incidencia en la des- trucción de los cadáve- res, siendo en algunos ecosistemas su acción comparable a la que pueden ejercer los dípteros. Son un grupo de cole- ópteros perfectamente adaptados a vivir en la carroña, completando en la misma todo su ciclo biológico. Los adultos forman galerías debajo del cadáver, entierran en una cámara el cadáver y a continuación eliminan las plumas o pelos que incor- poran a la cámara de cría, forma una bola nido y finalizan por depositar los huevos en estos acúmu- los enterrados. De este modo se aseguran la supervivencia de la descendencia al evitar la depredación y la compe- tencia. En esta operación intervienen tanto el macho como la hembra que continuarán cooperan- do y proporcionando cuidados parentales a las lar- vas hasta que estas llegan al estado de ninfa. En ocasiones pueden desplazar varios metros partes del cadáver con el fin de enterrarlo en lugares con suelo más propicio. Por último debemos señalar la importancia que tie- nen las hormigas (Hymenoptera: Formicidae) en ecosistemas de regiones cálidas y tropicales. Las obreras localizan rápidamente el cadáver y trans- portan en un tiempo muy breve los restos del mismo hasta sus nidos con fines alimenticios. Entomología Forense Josep Alfred Piera i Pelliçer Hymenoptera: Formicidae
  • 13.
    Entomología Forense Josep AlfredPiera i Pelliçer CLASIFICACIÓN DE LAS ESCUADRAS DE LA MUERTE DE PIERRE BEGNIN DIPTEROS Musca doméstica Curtonevra stabulans Meig II ESCUADRA I ESCUADRA DIPTEROS Lucilia caesar Rob Lucilia Sericata Meig Chrysomia albiceps Chrysomia bezziana Sarcofaga carnaria Meig Sarcofaga arvensis Sarcophaga laticrus Calliphora Vomitoria Calliphora erythrocephala Callifora vicina Homalomyia canicularis TACHINIDOS TACHINIDOS ANTHOMIDAE III ESCUADRA Dermester lardarius Dermester vulpinus Dermester frischii Dermester murinus Dermester bicolor Dermester unulatus Aglossa pinguinalis L. COLEOPTEROS DERMESTIDOS LEPIDOPTEROS
  • 14.
    Entomología Forense Josep AlfredPiera i Pelliçer IV ESCUADRA V ESCUADRA Pyophyla caesi Pyophyla petasionis Anthomya vicina Corynetes o Necrobia caeruleus Corynetes ruficollis Corynetes violaceus Corynetes rufipes CLERIDOS DIPTEROS COLEOPTEROS Lonchaea nigrimana F. Lonchaea corea Meig Lonchaea aurea Meq Lonchaea Latifrons Tyreophora cynophila Tyreophora furcata Ophyra cadaverina Ophyra leucostoma Phora aterrina Necrophorus fossor Necrophorus humator F. Necrophorus germanicus L. Necrophorus vespillo L. Necrophorus vestigator Hersch Necrophorus Sepultor Charp Necrodes Litoralis Silfidos Hister Cadaverinus. Hister quadrimaculatus Hister ventralis Hister purpurescens Hister uncinatus Saprinus rotundatus Saprinus maculatus Saprinus semipuntatus Saprinus virescens Histeridos DIPTEROS COLEOPTEROS
  • 15.
    Entomología Forense Josep AlfredPiera i Pelliçer VI ESCUADRA ACAROS Uropoda numularia Trachynotus cadaverinus Glyciphagus cursor Glyciphagus spinipes Tyroglyphus longior Tyroglyphus siro Tyroglyphus farinae Tyroglyphus entomophagus Tyroglyphus urophorus Serrator anfibius Serrator necrophagus Tiroglyphes echinopus (Coepophagus) VIII ESCUADRA Tenebrio molitor Tenebrio obscurus Ptinus bruneus Philontus ebenimus Grav Philontus atratus Philontus fuscipenis Philontus sanguinolentus Philontus carbonarius Philontus laevicollis Philontus laminatus Rhizophagus parallelocollis Gyll COLEOPTEROS VII ESCUADRA Antherenus museorum Attagenus latreille Attagenus pellio L. Attagenus piceus Aglosa cuprealis Tineola biselliela Tineola pellionella COLEOPTEROS DERMESTER LEPIDOPTEROS
  • 16.
    Dípteros(di, dos; pteron,alas). Insectos de dos alas. Insectos desde diminutos hasta grandes, con alas posteriores reducidas , quedando un sólo par de alas membranosas. Piezas bucales modifica- das para chupar, perforar o taladrar. Muchos dípteros se parecen a las abejas y avispas como resultado de una adaptación imitativa, obser- vándolas detenidamente veremos dos alas. Las moscas verdaderas constituyen un orden grande y de gran importancia económica. Este Orden de insectos ha sabido aprovechar una amplia gama de alimentos desde materia en putre- facción, néctar, sangre. Con una forma tan variable de alimentación, incluso en la propia especie como en la de algunos Tábanos las hembras se alimen- tan de sangre y los machos de néctar. Lo que tie- nen en común todos los dípteros es que se alimen- tan todos de líquidos, aunque exista una gran variación en los hábitos alimentarios y en las for- mas de sus piezas bucales. El Suborden Cyclorrhapha lo constituyen los dípte- ros superiores. La familia Tachinidae lo componen las denominadas moscas peludas de larvas endo- parásitas de otros insectos. Género Musca La Musca doméstica L, con una envergadura entre 6-9 mm, de color gris. Habita en todo el mundo, de forma cosmopolita; hiberna y produce numerosas generaciones. La larva vive en los desperdicios de origen vegetal y animal; pupa en el suelo. Si las condiciones ambientales son buenas, de mayo a septiembre una pareja fértil puede ser muy prolifera, aunque también tienen sus predadores y parásitos, siendo diezmadas por ellos e incluso totalmente destruidas. Género Callíphora A mediados de verano tardan las larvas en llegar a su completo desarrollo 8 días. Género Lucilia Aparecen cuando aparece el olor cadavérico. Poseen brillantes colores metálicos, generalmente verde esmeralda. Megnin señala que buscan los cadáveres en que ya ha comenzado la putrefacción para depositar en ellos sus huevos de los que emergen las larvas. Pudiendo terminar su desarro- llo en 15 días. Este género es incluido por algunos autores en la 1ª escuadra como Balthazar y Begnin las incluye en la 2ª. Lo que es cierto es que apare- cen al estímulo del olor cadavérico. Aparece el género Sarcophaga, con sus variantes especies. Tras la fermentación butírica que tiene lugar en el cadáver, se produce, a partir de las materias albu- minoideas, la fermentación caseica. Pyophila casei, el nombre de Phyphila quiere decir amante de la grasa. La Pyophila casei va siempre unida a elevadas temperaturas y vuelan atraídas por el olor a queso rancio que se desprende de los cadáveres en esa fase del estado de putrefacción. El queso fermentado es otro de sus bocados favoritos, espe- cialmente el de Roquefort. Las Anthomya vicina son moscas del campo, puede ser su hallazgo en el cadáver pista para conocer la localidad en que tuvo lugar la muerte. Coleópteros Escarabajos, mariquitas (koleos, estuche; pteron, alas). Insectos holometábolos, pequeños o grandes, cuyo primer par de alas está modificado para formar éli- tros. Con un segundo par de alas membranosas, que pueden faltar. Piezas bucales masticadoras. Larvas de diversos tipos. Es el Orden con mayor número de especies del Phylum Insecta. Existen más de 370.000 especies. El Género Corynetes o Necrobia tienen fuertes mandíbulas y dientes típicos de depredador. Las larvas son delgadas, con patas cortas y fuerte apa- rato masticador. Son carnívoras. Se alimentan de larvas de otros insectos, por lo que en ocasiones son consideradas como útiles. Megnin las ha encontrado en cadáveres humanos expuestos al aire libre, diez meses después de la muerte, suc- cionando los líquidos ácidos que se desprendían del cuerpo, junto con Pyophilas. Atacan a las pie- zas de museo que contengan materias grasas ran- cias. Después de las fermentaciones butírica y caseica, se presenta en el cadáver una fermentación amo- niacal que licua gran parte de los tejidos blandos putrefactos que quedan convirtiéndolos en putríla- go, de color pardo negruzco. El olor amoniacal atrae a la V escuadra de trabajadores de la muer- te, formada por dípteros y coleópteros. Entomología Forense Josep Alfred Piera i Pelliçer
  • 17.
    Es escena frecuenteen los climas cálidos, obser- var en bosques y selvas, como cuando hay un ani- mal, mamífero o ave, muerto, lo rodean montones de coleópteros que trabajan activamente, no para devorarlo sino para enterrarlo. A estos coleópteros se les llama Necróforos y pertenecen a la familia de los Sílfidos. Su apetencia por los fuertes olores de la putrefacción y en especial de la fermentación amoniacal, va unida a la producción de fermentos digestivos que atacan a las carnes y carroñas. Cuando los animales son de pequeño tamaño, los sepultan a poca profundidad para que sirvan como alimento a las larvas que saldrán de los huevos depositados por las hembras. La aparente inten- ción de sustraer los cadáveres a otros insectos y ocultarlos, los hace útiles como elementos sanita- rios de los bosques y selvas. Los histéridos, tanto en su estado adulto como lar- vario viven en sustancias animales en descomposi- ción o entre carroña de mamíferos, estiércol de vacas y caballos de cuyas sustancias se alimentan. Lepidópteros Mariposas, polillas, (lepido, escama; pteron, ala). Insectos holometábolos, desde muy pequeños a muy grandes, cubiertos de escamas. Piezas buca- les transformadas en una probóscide, raramente tienen mandíbulas. Atacan los insectos de esta escuadra en el momen- to que se producen ácidos grasos, despidiendo el típico olor a grasa rancia del ácido butírico produci- do por la saponificación de las grasas. Esto sucede dependiendo de las condiciones ambientales de los 3 a 6 meses después de la muerte. Los insectos con apetencia por este olor son todos los que tie- nen la misma apetencia por las grasas rancias y son el terror de las pieles, las carnes saladas, por su gran voracidad y los destrozos que hacen en ellas, atacando cueros, lanas, objetos hechos de cuerno y colecciones de insectos en los museos zoológicos. El género Aglossa, una pequeña poli- lla que dispone de un olfato muy desarrollado y puede volar grandes distancias tras percibir el olor a grasa rancia. También el género Tinéola, 12 mm de envergadu- ra, de color crema plateado, con los pelos de la cabeza rojos y larva de 4 a 5 mm blanca y de cabe- za roja, son las vulgares polillas cuya actividad es crepuscular y nocturna. También la pellionella se desarrolla de primavera a verano y es también una de las polillas de las pieles, de tonos claros, ante- nas delgadas, color gris amarillento y a veces con manchas pequeñas y oscuras en las alas anterio- res, de hábitos crepusculares o nocturnos. En 10 días con temperaturas cálidas salen las larvas que enseguida comienzan a alimentarse. Los acaridae o ácaros pertenecen al Phyllum Artropoda, aunque no a la Clase Insecta. Son pues artropodos sin antenas. Al grupo de los chelicerata se incluyen escorpiones, arañas, ácaros y garrapa- tas. Tienen el cuerpo dividido en cefalotórax y abdomen. No poseen antenas. Tienen cuatro pares de patas. No tienen verdaderas mandíbulas, pero han desarrollado gnatobases para romper el ali- mento. Los trabajadores de esta escuadra tienen la misión de absorber los líquidos que todavía pueden existir en el cadáver, restos de putrílago, acabando por desecar o momificar las partes que hayan podido resistir la destrucción de las escuadras anteriores. No hay una frontera tan precisa que podría pensar- se ya que cuando comienzan a atacar los repre- sentantes de la 4ª y 5ª escuadras ya puede haber ácaros trabajando simultáneamente. Incluso si las circunstancias son favorables están en el cadáver desde el primer momento desecando el mismo. El profesor Teodoro Ríos, publicó en 1902 un tra- bajo: Los insectos y la putrefacción de los cadáve- res. En este artículo se recopila toda la fauna cada- vérica conocida, sin utilizar el trabajo de Mégnin como base de estudios entomológicos en el cadá- ver, presentando a los necrófagos no como una serie de escuadras o cuadrillas, bien definidas, sino coincidiendo en la secuencia de aparición de los diferentes grupos de especies. Nosotros seguimos los criterios del Prof. Rios, desde nuestro punto de vista, mas ajustados a la realidad que la denomina- ción de escuadras o cuadrillas, aunque la fauna ha cambiado desde 1902, no en lo referente a las especies, sino en cuanto al ecosistema, en el que se pueda encontrar el cadáver. Introducción La Entomología Forense, es la ciencia encargada de interpretar la información que suministran los insectos necrofagos y con mayor precisión técnica diremos que es la ciencia encargada de estudiar el hábitat que forma un cadáver dentro de un ecosis- tema dado. Todo ser vivo en el momento de su muerte inicia un nuevo proceso de vuelta atrás, o sea, si se inicia todo ser por el cigoto y tras progresiones multipli- caciones celulares forman el ser uno e indiviso, en EPISODIOS ENTOMOLÓGICOS POST-MORTEM DE ALFRED PIERA Entomología Forense Josep Alfred Piera i Pelliçer
  • 18.
    el momento dela muerte ocurre una regresión, o sea, ese ser uno e indiviso se descompone fraccio- nandose en las partes o elementos iniciales que lo componen, el resto se desintegra gradualmente hasta que sus estructuras ya no son reconocibles y sus complejas moléculas orgánicas se hayan frag- mentado. Según Putman este es un proceso que comporta la liberación de energía y la mineraliza- ción de los nutrientes químicos, convirtiendo los elementos orgánicos en inorgánicos. En este claro proceso de conservación de la ener- gía es lo que conocemos como proceso de des- composición, que lo dividimos en dos fases: des- trucción y degradación de la materia orgánica. El proceso de destrucción es característico por producir el fraccionamiento del resto orgánico mediante medios mecánicos de tal manera que al final del proceso se obtienen las partículas de pequeño tamaño, para dar paso a la degradación. El proceso de destrucción puede ser bien directa- mente al descomponerse el cadáver acude la fauna entomológica para producir el adecuado fracciona- miento y se pueda dar paso a la degradación. Pero también en ocasiones estos pasos no existen de forma directa, sino por medio de los animales de rapiña que pueden, en épocas frias, utilizar el cadá- ver para su supervivencia como si de un animal de caza se tratara y se convertirían en los excremen- tos de sistemas digestivos de carnivoros- por cier- to sistemas muy evolucionados y difícil de obtener hallazgos.En los procesos de descomposición pro- piamente dichos, es en la fase de destrucción donde interviene la entomología cadavérica y es donde se ha creado toda una ciencia de comporta- miento de los insectos y de descomposición de los cadávers, teniendo en cuenta los efectos abióticos que denominados Entomología Forense. La Entomología forense está encaminada a deter- minar el intervalo post morten, posible causa de la muerte y la identificación de los posibles traslados del cuerpo, así como de las características de las zonas de procedencia. En conclusión, la información que pueden suminis- trar los insectos a la investigación es sumamente importante; establecer si un cuerpo ha sido trasla- dado, determinar el tiempo post mortem e identifi- car la presencia de determinados compuestos quí- micos, entre otros, son elementos indispensables para el buen desarrollo de una investigación, per- mitiendo reconstruir la cronología del suceso. Para poder realizar esta tarea es necesario tener un conocimiento detallado del ciclo de vida de las especies necrófagas, así como de las modificacio- nes que sufren sus respectivos ciclos de vida ante las variaciones de las condiciones ambientales (temperatura y hume- dad) en las que se des- arrollaron. Teniendo siempre presente que los recursos tróficos dentro de un cadáver varían geográficamente, ya que a excepción de algunas especies cosmopolitas, cada región presenta su propia entomofauna necrófaga especializada, aun- que los niveles taxonómicos superiores se mantie- nen constantes. Principales animales de rapiña Así pues si conocemos detalladamente el ciclo de vida y el comportamiento de estos insectos podre- mos, a tenor de la zona geográfica en cuestión y de la éopoca del año, determinar los datos necesarios. Teniendo además en cuenta que no siempre la Entomología puede sernos útil, existen circunstan- cias adversas a tener en cuenta. Por ejemplo, la Península Ibérica ademas de tener una Entomofauna muy diversa, es diferente en las pro- vincias de Almería y Lérida, siendo mucho más acentuada esta diferencia en la etapa invernal. Un cadáver en invierno en Almería puede ser des- compuesto por los insectos de la zona, que de forma más lenta que en los meses estivales ten- drán su actuación; pero podrán actuar. En cambio, en la Provincia de Lérida y más concreto en la zona del Pirineo resultará prácticamente imposible su actuación; es más, probablemente será descubier- to el cadáver por los animales de rapiña mucho antes que puedan actuar los insectos. Es evidente que el frio retardará considerablemente la descom- posición del cuerpo y dará mayor margen de tiem- po a los animales de rapiña para localizarlo y actuar como si se tratara de un animal cazado por ellos. También en este último ejemplo cabría la posibili- dad de pensar en alguna excepción. Si el cadáver estuviera situado cerca de alguna casa habitada, protegido de posibles ventiscas y durante el día Entomología Forense Josep Alfred Piera i Pelliçer Paisaje de ambas provin- cias en invierno
  • 19.
    calentado por elsol, los dipteros a pesar del invierno, si las condicio- nes climáticas del hogar fueran óptimas y si pun- tualmente durante unos dias el tiempo fuera favorable podrían emi- grar estos dípteros fuera del hogar e invadir el cadáver. Pudiendose entonces evaluar la fecha, al promediar la temperatura de esos días. Pero segui- rá siendo más probable que el cuerpo sea localiza- do por algún lobo, perro, zorro, comadreja, cuervo, etc. La colonización de cadáveres por parte de la ento- mofauna necrófaga es ordenada. Los primeros en llegar son los dípteros califóridos y múscidos que acuden a las pocas horas a depositar los huevos. Posteriormente, son los dípteros sarcofágidos que junto con especies de los dos grupos anteriormen- te mencionados, depositan sus larvas o huevos sobre el cadáver. Los principales predadores de estas larvas son los coleópteros estafilínidos, histé- ridos y sílfidos, si bien todos ellos son también necrófagos. Cuando las vísceras comienzan a des- componerse, acuden a las partes líquidas los díp- teros fóridos, drosofílidos y sírfidos. Por último, las larvas o adultos de coleópteros derméstidos, esca- rabeidos y cléridos comen las partes queratiniza- das y las orugas de tineidos Lepidoptera se ali- mentan de los pelos. Azul: Dípteros Verde: Coleópteros Rosa: Lepidópteros Los insectos descomponedores de cadáveres por excelencia son los dípteros fundamentalmente las familias Calliplioridae, Muscidae y Sarcophagidae. Si bien los adultos pueden alimentarse de los flui- dos del cadáver, son las larvas los organismos ver- daderamente descomponedores gracias a las secreciones enzimáticas que producen y que oca- sionan la lisis de los tejidos que actúan de caldo de cultivo para los microorganismos. La importancia de los dípteros se centra fundamentalmente en los meses de verano y otoño como consecuencia de su fenología, pudiendo tener mayor importancia los coleópteros durante parte de la primavera. El ciclo de vida de la mayoría de las especies de dípteros es similar. Otro papel importante de las larvas que están con- sumiendo un cuerpo es que incorporan a sus teji- dos restos de compuestos químicos presentes en el individuo, como barbitúricos, cocaína, anfetami- nas e incluso venenos. Estos tejidos pueden ser analizados para detectar esas sustancias. Este tipo de estudios retoma importancia en aquellos casos en que el cuerpo se encuentre en avanzado estado de descomposición o cuando carece de sangre y no es posible realizar el análisis toxicológico de ruti- na. Estudio comparativo entre el ecosiste- ma y el cadáver Iniciaremos el estudio de estos episodios post mor- tem teniendo una idea concebida de lo que signifi- ca el cadáver en un entorno, que lo denominare- mos E, -ecosistema- y al cadáver H-habitat-. El ecosistema sería un conjunto de factores abióti- cos como: humedad, temperatura, vientos y pro- pios como: tipo de terreno, viviendas cercanas, ver- tederos cercanos - o estar el cadáver sobre el ver- tedero- proximidad a corrientes de agua -puede ser dulce o salada- cercanías a caminos, a prados, etc. Todo este ecosistema denominado por nosotros conjunto E y todos sus factores serían subconjun- tos de E, con notable influencia sobre los factores bióticos H, tanto por el grado de celeridad de la descomposición, como por las especies que actua- rán directamente y por las especies secundarias cuya influencia no es directa sobre H, sino sobre las especies que actúan sobre H. Así pues quedará establecido que el viento sería un subconjunto que podremos denominar E1 y el tipo de terreno E2 y así sucesivamente, quedando de la siguiente manera: E1 + E2 +...... > E Entomología Forense Josep Alfred Piera i Pelliçer CALIFÓRIDOS y MÚSCIDOS ESTAFILINIDOS HISTERIDOS SILFIDOS FÓRIDOS DROSOFILIDOS SIRFIDOS DERMESTIDOS ESCARABEIDOS CLÉRIDOS TENEIDOS ÁCAROS ECOSISTEMA E Fact. bióticos: viento, temper. etc Fact. propios: suelo, lugar, etc SARCOFÁGIDOS H
  • 20.
    El cadáver esun habitat abundante en materia orgánica aunque situado dentro del un ecosistema E, influido por todas y cada una de las variantes de los subconjuntos de E; pero también formará un conjunto propio H. Luego si esquematizaramos esta situación veriamos, que cada parte del cadá- ver es un subvconjunto de H y cada subconjunto será variante a la unión con el factor tiempo, con- virtiendose en un nuevo nicho ecológico, que sin perder su carácter de subconjunto de H si pierde las características propias que le precedian en la variante inversa del tiempo, quedando H + t = Ht siendo la t de todos los subconjuntos de H propor- cionales a Ht. Si el habitat en estudio está formado por tejido ner- vioso, tejido vascular, tejido adiposo, intestinos, teji- do cutáneo, visceras, etc. Cada formación celular uniforme será considerada como un subconjunto. Por ejemplo las visceras serían H1, el tejido adipo- so H2, las uñas H3, y así sucesivamente, quedan- do de la siguiente manera: H1 + H2 + H3... > H Si esto lo aplicamos al estudio de los episodios entomologicos post mortem veremos que un sub- conjunto de H que puede ser un determinado tejido o una agrupación de tejidos cuyas características se encuentren dentro del espectro de sabor y olor de una determinada especie, será esta la que pro- curará invadir y ser dominante dentro de dicho habitat, sin entrar en competencias con otras espe- cies cuyo nicho ecológico sea diferente. Es importante la coceptompren- sión del con de los episodios entomológicos porque un sub- conjunto de H será un nicho ecológico de una determinada especie entomológica; pero a ese subconjunto el factor t lo convertirá, -sin dejar de ser el mismo subconjunto con respecto a H-, en otro nicho ecológico dominado por otra especie, que podrá ser del mismo Orden o familia que la anterior o no parecerse en nada. Siguiendo la uni- direccionalidad progresiva de t existirán, dentro del mismo subconjunto, unidireccionales y progresivos nicho ecológicos y nunca regresivos. Un ejemplo de ello lo tendríamos en el tejido adi- poso. Un tejido adiposo fresco no es el mismo nicho ecológico cuando empieza a descomponerse o cuando t le convierte en el clásico olor rancio, luego seria un subconjunto de H, pero variaría el factor t, haciendo que sobre este mismo tejido se alberguen distintos nichos ecológicos progresivos e imposible de ser regresivos. Influencia del factor temperatura sobre la entomología necrófaga. Hemos podido confeccionar unas estimaciones de relación entre temperaturas y data de la muerte. Esta metodología se basaría en las muertes recien- tes y siempre teniendo en cuenta que la duración del ciclo será inversamente proporcional a la tem- peratura. Basándonos en la llegada de las moscas adultas a un cuerpo a una temperatura superior a 25ºC serán en el mismo día de la muerte, y que inmediata- mente depositarán sus huevos que emergerán las larvas, pudiendo determinar el tiempo de muerte del individuo según en que fase de desarrollo se encuentren las larvas o crisálidas. A una temperatura de 25ºC y un 60% de humedad relativa el ciclo de la Musca domestica durara 13 días, desde la puesta de los huevos hasta que el insecto adopte la forma de imago. De los cuales 1 día durara desde la puesta hasta la eclosión del huevo; 6 días la evolución de la larva, pudiendo cla- sificarla en L1,L2 y L3 y entre 6 y 7 días la crisálida o pupa. En la gráfica adjunta mostramos que la temperatura será inversamente proporcional al ciclo de vida de la Musca; ello es porque la vida de estos insectos no se mide ni por días ni por horas, sino por la denominada temperatura integral. Así pues, una vez alcanzada la temperatura integral de la especie habrá finalizado su ciclo. Es pues razonable que a mayor temperatura el ciclo sea de menos días y viceversa. Observando el cadáver, veremos si hay o no larvas. Si no existen larvas, la temperatura media oscila entre 25 y 30ºC y el cadáver se encuentra al des- cubierto se observarán los orificios naturales Entomología Forense Josep Alfred Piera i Pelliçer t H + t = Ht H2 H1 H3 Ht Ht2 Ht1 Ht3 0 100 200 1 2 3 4 5 6 7 8 grados grados horas
  • 21.
    expuestos al exterior,se tomarán unas muestras microscópicas y se comprobará si existen o no hue- vos. Si no los hay, es que tiene menos de 24 horas el cadáver. Si los hay es que tiene más de 24 horas y menos de 36. Si por el contrario ya encontramos larvas, se deberá hacer un muestreo de las mismas para ver en que grado de madurez media se encuentran, si están en L1, L2, L3; piénsese que cada una de estas etapas de la larva a una tempe- ratura de 30ºC puede ser de día y medio. Si por el contrario ya no existen larvas y éstas están en fase de crisálida el cadáver lleva más de 5 días. Teniendo siempre en cuenta qué tipo de larva se encuentra sobre el cuerpo. Influencia de los tratamientos insectici- das del entorno sobre la entomología necrófaga En nuestro Centro pudimos observar que la apari- ción de Coleopteros fue mucho antes de lo descri- to en distintas publicaciones especializadas; ello lo consideramos nosotros en un incremento de la población de Coleopteros y un detrimento de la población de Dípteros. Todo ello debido a las dis- tintas campañas, tanto estatales como privadas, de pulverizaciones masivas, tanto por tierra como por aire. Lo que desconocemos es si el estudio hubiera estado cerca de una plantación de patatas donde las pulverizaciones son constantes contra el Coleoptero de la familia de los Crisomélidos y de la especie Leptinotarsa decemlineata que es contro- lado para garantizar la cosecha de este tubérculo. Cabe la posibilidad que hubiera entonces una dis- minución notable de la población perteneciente al Orden tratado. Variantes de terrenos aptos para cole- ópteros necrófagos En los estudios sobre entomología forense deben incluirse distintas variantes, no sólo las naturales del ecosistema del entorno al cadáver, sino tam- bién las posibles variantes intencionadas, para entorpecer el esclarecimiento de los hechos. Cabe pensar situaciones preparadas de enmascaramien- to ante estos hechos. Si es evidente que la ento- mología es capaz de darnos datos sobre el cadáver y que cualquier actuación post mortem y previa al estudio entomologico puede borrar datos de suma importancia en la investigación, tal como relata la Prof. Carreño sobre los cadáveres que han sido guardados en nevera antes del estudio entomológi- co. Así, una forma de enmascarar datos sería rociar el cadáver con insecticidas, cualquir piretroi- de, enmascararía la aparición de dípteros. Duración del proceso de descomposi- ción La segunda fase del proceso de descomposición es en la que se produce la desintegración de las pequeñas partículas en moléculas dando como productos finales CO2, H2O y sales minerales, no siendo de interés en Entomología forense, al no intervenir los insectos. La primera fase de destrucción es la fase inicial de descomposición característica por producirse el fraccionamiento de los restos orgánicos mediante medios mecánicos, de tal modo que al finalizar este proceso se obtienen partículas diminutas de mate- ria. En la duración de esta fase tiene vital impor- tancia la temperatura ambiente, en ningún caso el tamaño del cadáver. En el proceso de destrucción son paralelos dos factores: la descomposición y la pobla- ción entomológica. Si razona- mos veremos que la descom- posición es unánime por com- puestos, órganos o tejidos - todo compuesto en iguales condiciones bióticas tiene el mismo proceso de descom- posición- y la población ento- mológica invade el cadáver en un solo ciclo por especie. Cuando la población tiene una densidad pequeña los efectos de la depredación, parasitismo y com- petencia por el espacio y alimento son menos y la población como respuesta tiene un crecimiento más rápido. El habitat que presenta el cadáver es un recurso limitado a la población de insectos porque, concre- tamente en los dípteros se crea la denominada Entomología Forense Josep Alfred Piera i Pelliçer Trox sabulo- sus. Phaleria Cadaverina Hypocaccus rugíceps Korynetes coe- ruleus. Derméstidos Korynetes coe- ruleus. Derméstidos Hypocaccus rugíceps Saprinus semistria- tus. Hister cadave- rinus. Acrotrichis intermedia
  • 22.
    competencia intraespecífica porexplotación ya que cada individuo que compite recibe una parte apro- ximadamente igual al recurso que disminuye y es tal el número de indivíduos que no todos llegarán a completar su ciclo porque nacerán, en condiciones normales, más indivíduos que alimento exista. Cabría resaltar que no solo tendrá que ver en el tamaño del cadáver, es más, si se encontrarán varios cadáveres juntos,v o sea, en idéntico eco- sistema, al descomposición iría por igual, orquesta- da únicamente por las variantes de factores bioti- cos adaptándose los episídios entomológicos a ello y varíando, a nivel general, tan sólo por la presen- cia de parasitos y predadores. La variación a nivel individual se produciría por determinadas caracte- rísticas, -de interés entomología forense- como pudiera ser la presencia de venenos, estupefacien- tes, etc. Otros factores a tener en cuenta serán los parási- tos y predadores que si pueden mermar la pobla- ción entomológica y retrasar el proceso de des- composición del cadáver, como podría ser en el caso de los dípteros los Lamprochernes nodosus y los coleópteros estafilínidos, histéridos y sílfidos y en los coleópteros los ácaros Poecilochirus necro- phori. La predación del Orden Himenóptera, con- cretamente los Subordenes de hormigas y avispas, que son verdaderos predadores de las larvas de dípteros y pueden llegar a hacerlas desaparecer; las larvas de Sarcophaga se comportan como ver- daderos caníbales del resto de larvas de otras especies, en especial de Lucilia y Chrysoníyia; a este respecto hay que hacer referencia a las larvas de histérido, que son principalmente entomófagas y sólo se nutren de las larvas de otras especies de insectos. Los ácaros Varroa jacobsoni parasita a las abejas y avispas causando importantes pérdi- das en apicultura y en nuestro caso mermando la población de avispas. La teoría de la competencia interespecífica sugiere que si dos o más especies tienen requerimientos ecológicos idénticos no serán capaces de existir juntas; una de ellas desalojará a las otras, de forma que la especie triunfadora ocupará eventualmente ese nicho ecológico particular. Los episodios entomológicos post mortem se ini- ciarán con los dípteros, a reglón seguido aparecer los coleópteros y durante un tiempo convivirán en ninchos diferentes coleopteros y dípteros, por últi- mo convivirán, también en ninchos diferentes cole- ópteros, ácaros y lepidópteros. Referente al Orden Diptera diremos que el Suborden Ciclorrafa es de interés en Entomología Forense, como insectos directos sobre el cadáver, aunque otros subordenes secundarios cuyo efecto repercute sobre el suborden primario. Para una mejor comprensión de este Orden esquematizare- mos los Subordenes, desarrollando sólo el que nos resulta de interés. Ordenes, subordenes, secciones, divi- siones, superfamilias, familias y espe- cies de los episodios entomológicos Orden dípteros Superfamilia Muscoidea. Familia Múscidos. Mosca doméstica menor. Fania canicularis. No llega a 1 cm de embergadura , carece de trompa picadora . Vuela en zigzag propio de la especie. En los hogares suele volar alrededor de los focos lumi- nosos, habita en las viviendas y se encuentra desde principios de primavera hasta finales de Entomología Forense Josep Alfred Piera i Pelliçer Orden DIPTEROS Suborden NEMATOCEROS Suborden BRAQUÍCEROS Suborden CICLORRAFOS - Asquizofos (Aschiza) • Foridos • Sirfidos - Esquizoforos Acalipteros • Drosofilidos - Esquizoforos Calípteros • Taquínidos • Califóridos • Múscidos - Esquizoforos Puparios CICLORRAFOS Orden DIPTEROS - DIVISIÓN SCHIZOPHORA - SECCIÓN CALITRATE - Superfamilia Muscoidea • Múscidos - Superfamilia Oestroidea • Califóridos • Sarcofágidos SECCIÓN ACALYPTRATAE - Superfamilia Sphydroidea • Drosofílidos - DIVISIÓN ASCHIZA - - Superfamilia Sphydroidea • Sírfidos - Superfamilia Sphydroidea • Fóridos SUBORDEN CYCLORRHAPHA
  • 23.
    otoño. Su distribuciónen mundial. Pone los huevos sobre el cadáver. En casos muy especiales según referencia la Dra. Helgard Reichholf-Riehm se han encontrado larvas en el intestino grueso y en la vejiga de la orna del hombre. Para la fase pupal y para invernar se entierran en las capas superiores del terreno. Dan darias generaciones al año, las lar- vas se alimentan de material putrefacto, tanto vegetal como animal Mosca doméstica común. Musca doméstica. Alrededor de 1 cm de embergadura, no dispone de aguijón, en el macho los ojos parecen juntarse en la frenta, es la distinción con la hembra, que no es así. Su distribución es mundial. Al inicio de la pri- mavera aparecen los primeros ejemplares que invernaron en los desvanes. Una hembra puede poner hasta 150 huevos en materias putrefactas, a los dias -según la temperatura- emergen las larvas y una vez terminado el desarrollo larval se entierran en el suelo para pupar. Esta familia puede alcanzar alrededor de las 5 generaciones al año, depen- diendo de la zona y de la temperatura media del año. Se estima que una hembra puede poner en dos meses alrededor de los 1.000 huevos, su ali- mentación además de ser sobre productos de des- echos principalmente acude a los azucarados. Superfamilia Oestroidea. Familia Califóridos y Sarcofágidos Moscarda azul de la carroña. Calliphora vicina o vomitoria. Alrededor de 1,2 cm de embergadura, con abdomen muy peludo y azul tornasolado. Su distribución es mundial y coloniza las viviendas. Dispone de un excelente olfato que le permite dis- tinguir en los olores mixtos de moscas jóvenes y viejas, así como los olores de machos y hembras. Las hembras ponen sus huevos sobre el cadáver; pero también en heridas abiertas. Su ciclo dura alrededor de 2 a 3 semanas -dependiente de las condiciones climatológicas, sobre todo- Se alimen- ta de vegetales y animales en descomposición. Es uno de los principales insectos por su capacidad devoradora en los procesos de descomposición. La aparición de Califóridos sobre un cadáver reciente es inevitable; su ausencia debe hacer pensar en que éste ha sido trasladado, una des- composición avanzada del sustrato deja de atraer- los. Las larvas de estos dípteros destruyen los teji- dos superficiales, creando las primeras cavidades que actúan como puertas de entrada para que otras especies alcancen zonas más profundas, hacen sus puestas en los pliegues del cuerpo Moscarda verde. Lucilia caesar. Alrededor de 1,2 cm de embergadura, tanto el tórax como el abdo- men son de color verde metálico. Siempre se encuentra cerca de estiercoleros, granjas y cadá- veres. Permanecen sobre flores muy olorosas, sobre el hongo denominado falo impúdico, sobre estiercol, excrementos o cadáveres, que descu- bren por su fino olfato. Entre estos materiales se alimentan, aparean, viven y hacen la puesta. Algunas viven parasitariamente en las heridas de mamíferos, su desarrollo no suele ser rápido. Una hembra puede hacer por cada puesta varios cente- nares de huevos, lo que le permitirán multiplicarse por millones cada año. Sin embargo, los pájaros y los murcielagos, en cuanto a los efectos bióticos y los efectos abióticos desfavorables se encargarán de diezmarlas, con pérdidas tan grandes que la probabilidad que tiene un huevo de llegar a mosca es muy pequeña. Moscarda gris de la carne. Sarcophaga carnaria. Alrededor de 1,5 cm de embergadura. La mosca más grande de coloración entre oscura y negra, perteneciente al grupo de las moscas carroñeras. En la naturaleza se mantiene sobre flores de olor penetrante. Vive sobre carne en vías de descom- posición. Sobre el cadáver pone cientos de huevo en pocos días, en el que emergerán las larvas a las pocas horas en altas temperaturas. Se alimentan del cadáver y a los pocos días inician la fase pupal. Hace varias ciclos al año. Las larvas son trasmiso- ras de gérmenes patógenos. En el siglo pasado se guardaba la carne en una especi de jaulas cuya tela metálica era finísima para que no pudiera acu- dir este díptero. Sin embargo a distancia puede poner los huevos sobre la carne debido a que dis- pone de un ovipositor cuyo esfinter le permite ejer- cer una presión de expulsión y poder enviar los huevos a distancia. Esto durante un tiempo supuso una creencia errónea, ya que carne aislada y pro- tegida por una tela podía tener huevos y larvas, lle- gando a creer que las larvas nacían de la carne. Mientras los Sarcofágidos pupan entre la ropa o en los pliegues del cuerpo los Callifóridos se entierran para realizar la pupación. Superfamilia Sphydroidea. Familia Drosophila Drosophila funebris. Alrededor de 0.4 cm de embergadura, de alas grandes y abdomen anillado. Su aparición es en verano o en otoño. ·Es cosmo- polita. La larva se alimenta de productos en des- composición.Los imagos se encuentran sobre fru- tas en fermentación. La puesta suele ser de 400 huevos. En condiciones climatológicas adecuadas el ciclo dura 15 días Superfamilia Syrphoidea. Familia Sirfidos y Fóridos. Volucella zonaria. Alrededor de 2 cm de emberga- dura, cuerpo rechoncho, cabeza ancha y ojos gran- des, antenas cortas y plumosas, alas de tonalidad pardusca. Le gusta acudir a las flores. Los huevos Entomología Forense Josep Alfred Piera i Pelliçer
  • 24.
    se suelen depositaren los nidos de los avispones, en los que penetra la larva joven, que en principio de alimenta de forma ectoparásita de las larvas, posteriormente abandona la celda y se alimenta en el interior del nido de animales muertos y demás desperdicios. En invierno se esconde en el suelo y pupa en primavera. Phora aterrima. Moscas pequeñas, con el dorso jorobado, con venación alar característica, el borde anterior del ala suele ser muy espinoso, las larvas se alimentan de materiales en descomposición , pero parece que algunas aparasitan a otros insec- tos. Rivalizan el habitar con los sirfidos Coleópteros Familia Catópidos. Se encuentran en cadáveres de animales, hongos putrefactos o trampas cebadas con carne o queso. Viven en galerías excavadas por mamíferos, en Entomología Forense Josep Alfred Piera i Pelliçer Fannia canicularis Musca doméstica Tomaphagus sericatus Catops nigrita Sciodrepoides watsoni Calliphora vicina o vomitoria Sarcophaga carnaria Lucilia caesar SUPERFAMILIA MUSCOIDEA SUPERFAMILIA SPHYDROIDEA SUPERFAMILIA OESTROIDEA Drosophila funebris Fóridos. Phora aterrima Sirfidos. Volucella zonaria SUPERFAMILIA SYRPHOIDEA
  • 25.
    madrigueras y encuevas. Algunos son exclusiva- mente cavernícolas Ptomaphagus sericatus, Viven en galerías y en cadáveres. Sciodrepoides watsoni, Viven en la carroña y en madrigueras de mamíferos y en cadáveres. Catops nigrita, Viven sobre todo en cadáveres Familia Cléridos- Escarabajos ajedrezados Su cuerpo es peludo, las ante- nas son mazudas o dentadas. Son predadores. Se les encuentra sobre flores o en la madera, y un cierto grupo en huevos y carroña. Necrobia violacea, es cosmopolita; son predado- res en carroña seca y en otras sustancias animales en descomposición. Korynetes coeruleus, se encuentran tanto al exte- rior como en los edificios; cazan otros insectos. Familia Derméstidos La especie más frecuente es Dermestes lardarius, el escarabajo de las despensas. En su aspecto se parece al escarabajo de las pieles, - Attagenus pellio- , pero en la parte anterior de los élitros tiene una faja ancha de color gris. Al aire libre vive sobre la carroña, como todos sus parientes, aunque los derméstidos se encuentran en las casas y en los almacenes de víveres. Las larvas comen grasa ani- mal, tocino, jamón y carne ahumada, y también pescado desecado y ahumado; asimismo comen pellejos, cueros y tripas, cerdas, pelos, cuernos pezuñas, plumas y animales disecados. Dado que las larvas roen hasta las más pequeñas fibras de carne pegadas a los huesos, se utilizan para limpiar los esqueletos. Si se coloca el cadáver de un ani- mal en un recipiente con un cultivo de Dermestes, pronto se tiene un esqueleto limpio del animal. Las demás especies de Dermestes tienen un modo de vida parecido. Dermestes vulpinus se ha encon- trado en el cuero e intestinos de vaca. Dermestes cadaverinus destruye cueros, sedas y telas de algodón. Dermestes carnívorus es importado de América del Norte y América del Sur. Dermestes peruvienus llega también del Nuevo Mundo con las pellejas y tripas. Dermestes fríschil se ha encontra- do en tripas secas y pescado seco, y Dermestes bicolor, vive en palomares donde muerde y hasta se come los polluelos de gallinas y patos recién salidos del huevo. Junto con Attagenus pellio se encuentra, tanto al aire libre sobre las flores como dentro de las casas, un pequeño coleóptero multicolor, redondo, que mide 3?4,5 milímetros y pertenece a la misma fami- lia de los derméstidos. Es Anthrenus scrophulariae, el escarabajo de las alfombras. Familia Escarabeidos En estos escara- bajos son típicas las antenas, en las cuales los 3 últimos artejos están ensancha- dos de un lado en forma de peine o de maza. las patas son cor- tas pero fuertes y las tibias anteriores llevan dien- tes en el borde posterior y muchas veces están convertidas en patas excavadoras. Trox sabulosus. Viven en materias animales secas tales como pellejas, pezuñas, plumas, hue- sos, cadáveres, etc. no son escasos en terrenos arenosos Geotrupes stercorosus. Algunos autores lo denominan silvaticus. Crían en primavera y se encuentran sobre todo en las deyecciones huma- nas. Entomología Forense Josep Alfred Piera i Pelliçer Necrobia violacea Korynetes coeruleus Trox sabulosus Geotrupes stercorosus Dermestes lardarius Attagenus pellio Antherenus verbasci Philonthus politus Creophius maxillosus Ontholestes murinus Emus hirtus
  • 26.
    Familia Estafilínidos Constituyen lafamilia de coleópteros más rica en especies. En general se reconocen por los élitros cortos, pero sin embargo existen también algunos estafilínidos con élitros largos, también existen escarabajos de otras familias con élitros cortos, que entonces se les podría tener la consideración como si se tratase de estafilínidos. Suelen tener alas bien desarrolladas y pueden volar, la mayoría son predadores Philonthus politus. Tienen a cada lado de la línea media del pronoto una hilera de puntos. Se encuen- tran principalmente en materias vegetales en des- composición, en estercoleros, en la carroña, excre- mentos y hongos. Creophius maxillosus. Son inconfundible por el dibujo negro y gris blanquecino del pronoto y del abdomen, que en parte es producido por la colora- ción y en parte por la vellosidad, se encuentran en la carroña y más raramente en otras materias en descomposición. Ontholestes murinus. Se encuentran en la carro- ña y en el estiércol fresco. Emus hirtus. Está recubierto de pilosidad amarillo dorada, gris y negra, se encuentran en estiércol y en la carroña. Autalia rivularis. Se diferencian de los demás géneros emparentados por sus dos surcos longitu- dinales en la base de cada élitro. Viven en todas partes en la carroña y en el estiércol. Taxicera deplanata. Sobre los élitros y sobre el pronoto pelos largos y de disposición transversal, viven en orillas arenosas secas, sobre todo debajo de materias en descomposición y carroña, por lo general en terreno montañoso. Aleochara curtula. Viven en materiales en des- composición de procedencia animal y vegetal. Las especies tienen una oscilación anormal de tamaño que quizá sea consecuencia que las larvas viven de forma medio parásita en puparios de moscas, son muy frecuentes en la carroña. Familia Histéridos Los escarabajos pueden reconocerse bien por algunos caracteres muy marcados; su cuerpo está fuertemente quitinizado, las antenas son acodadas y engrosadas en la punta en forma de botón, los éli- tros no cubren los dos últimos tergitos. Los anima- les pueden retraer la cabeza debajo del pronoto. Tanto las larvas como los escarabajos son depre- dadores que cazan larvas de insectos en materias animales y vegetales en descomposición. Se les encuentra principalmente en cadáveres, estiércol, hongos en descomposición, en el flujo de la savia de los árboles y debajo de la corteza de los mis- mos, y algunos en nidos de hormigas. Onthophilus striatus. Viven debajo de materiales vegetales en descomposición, en el estiércol, en nidos de mamíferos, en la carroña y en los hongos. Los escarabajos son redondeados y los élitros pre- sentan marcadas costillas. Gnathoncus nanus. Viven en nidos de aves, en carroña o en hongos en descomposición. Saprinus semistriatus. Se encuentran debajo de materias animales y vegetales en descomposición y sobre todo es frecuente en la carroña. Hypocaccus rugíceps. Se encuentran principal- mente sobre suelos arenosos cerca de cursos de agua. La especie representada recibe el nombre de quadristriatus en obras antiguas y no es rara en el estiércol y en la carroña, cerca de cursos de agua. Hister cadaverinus. Cazan otros insectos, pero también se encuentran en cadáveres, bajo mate- Entomología Forense Josep Alfred Piera i Pelliçer Emus hirtus Aleochara curtula Taxicera deplanat Onthophilus striatus Gnathoncus nanus Saprinus semistriatus Hypocaccus rugíceps Hister cadaverinus Hister quadri- maculatus
  • 27.
    rias vegetales endescomposición,en hongos o en el flujo de la savia de los árboles, es uno de los his- téridos más frecuentes, sobre todo en la carroña. Hister quadrimaculatus. Se encuentran sobre todo en el estiércol de caballo y vaca, materias vegetales y animales en descomposición, amante del calor, pero no llega hasta mucha altura en la montaña Familia Nitidúlidos Estos pequeños escarabajos tie- nen forma muy variable, aunque por lo general es oviforme. En el modo de vida hay muchas diferencias. Omosita colon. Se encuentran en huesos, carroña seca y sustancias parecidas, por ejemplo en pelle- jos viejos. Nitidula rufipes. Viven en carroña seca, huesos y pellejos de animales. Familia Ptílidos Antes se les daba el nombre de tri- copterígidos. Su forma es muy variable; son los esbarabajos más pequeños que existen, con una lon- gitud entre 0,5 y 1,2 mm. Son típicas las alas, estrechas y lingüiformes, provista de largas cerdas en los bor- des que amplían así la superficie. Tanto los escara- bajos como las larvas comen esporas de hongos. Acrotrichis intermedia. Viven debajo de material vegetal en descomposición, en el estiércol, carroña y en cadáveres. Familia Sílfidos. No todas las especies merecen ser llamadas ente- rradores, ya que si bien muchas de ellas viven en la carroña, otras son depredadoras y otras viven en plantas en des- composición, y algunas incluso en plantas vivas. N e c r o p h o r u s humator. Están en la carroña, entierran los cadá- veres de peque- ños animales, de los cuales se alimentan sus crías. También se encuentran algunos en plantas en des- composición., no es raro en cadáveres y hongos putrefactos. Necrodes littoralis. Los ojos son especialmente grandes para tratarse de sílfidos, se encuentran en cadáveres de mayor tamaño Thanatophilus sinuatus. Se les reconoce por el pronoto que parece como martilleado. Los escara- bajos viven en la carroña. Oeceoptoma thoracica. Es frecuente en excre- mentos, carroña y muy especialmente en los cuer- pos fructíferos del falo. Silpha obscura. Viven en la carroña, pero a veces son también depredadores. Familia Tenebriónidos La estructura del cuerpo es tan diver- sa que casi no existe ninguna familia de escarabajos que no tenga algún parecido con los tenebriónidos, la mayoría gusta del calor, hay una can- tidad de especies que se encuentra en las casas y es perjudicial para los productos almacenados. Phaleria Cadaverina. Viven en lugares arenosos y se alimentan principalmente de carroña. No obs- tante, también se encuentran, debajo de algas marinas y a veces se entierran profundamente en la arena. Lepidópteros La familia Tineidos ( T i n e i d a e ) . L a mayor parte de las Polillas domésticas de las ropas perte- necen a la familia de los Tineidos. Los miembros de esta familia son general- mente Insectos pe- queños, a menudo Entomología Forense Josep Alfred Piera i Pelliçer Omosita colon Acrotrichis intermedia Phaleria Cadaverina Nitidula rufipes Necrophorus humator Necrodes littoralis Thanatophilus sinuatus Tineola Bisselliella Trichophaga Tapetzella Oeceoptoma thoracica Silpha obscura
  • 28.
    con un brillodorado o plateado. Por lo tanto los Insectos adultos no se alimentan y es la larva la que produce los daños. En general son Insectos lucífugos aunque a veces acuden a la luz, es más probable que echen a correr en busca de refugio en lugar de volar al descubierto cuando se las pertur- ba. Las larvas se alimentan principalmente de material animal y vegetal seco se sitúan entre los pocos Insectos capaces de digerir la queratina del pelo y de las plumas. Las guaridas naturales de estos Insectos incluyen los nidos de las Aves y Mamíferos pequeños y en su vertiente cosmopolita en las residencias domésticas humanas. Las fun- das aíslantes de las cañerías son un lugar particu- larmente favorable para estas Polillas debido a que allí no se sienten perturbadas y a menudo están calientes. La Tineola bisselliella sus larvas se alimentan de todos los materiales que contienen queratinas, pelo, lana, seda, plumas, etc., también la Pellionella, juega un papel menor en el deterioro de tejidos, al igual que la Trichophaga tapetzella Ácaros Se presentan en el cadáver cuando se estado es de sequedad manifiesta. Las garrapatas son de mayor tamaño que el resto de los ácaros. Son artropodos de 8 patas (el insecto de 6). Se encuentran entre los artrópodos más nocivos. Muchos pasan inadvertidos por su escaso tamaño. Se denominan nin- guas las larvas de los ácaros. Cuando el cadáver es fresco pueden adherirse garrapatas para succionar su sangre. Trombidium sp. Presentan durante su desarrollo cuatro estados de crecimiento que conducen a la madurez : larva, protoninfa, deutoninfa y tritoninfa. Las larvas recién salidas del huevo solo tienen 6 patas, los tres estadios ninfa presentan ya el núme- ro total de patas, por lo que parecen adultos. Se ali- mentan de materias orgánicas en descomposición, chupa sangre y puede practicar el canibalismo. En esta fase podemos considerar el uso de orga- nismos como bioindicadores, teniendo además de tener en cuenta la la estación, la situación geográ- fica, la situación topográfica del cadáver, o incluso en la profundidad en la que se encuentre etc. Es evidente que según donde esté situado el cadáver, dentro de una misma zona -por ejemplo- si está situado orientado hacia el este, o hacia el sur, o arropado por una sombra, cerca de un rio, cerca de un camino, etc. Va a tener mucho que ver, no en cuanto a los dípteros, sino en cuanto a la población de coleopteros y además estos nos darán informa- ción si el cadáver ha sido trasladado y la proce- dencia de éste tendrá que ver con los restos de coleópteros en el cadáver. Cuando se traslada a un lugar con las mismas características que las proce- dentes es dificil de distinguir, si existe poca distan- cia de un lugar a otro. Aunque siempre existen características peculiares en el ecosistema perime- tral que se forma del habital individualizado forma- do por el propio cadáver. Consideramos desde nuestro punto de vista que los dípteros pueden dar- nos información de la data de la muerte, siempre que sea reciente, son los coleopteros los auténticos informadores del resto de situaciones macroscópi- cas, cuando se efectue la inspección ocular. Para el equipo investigador caven tres las pregun- tas fundamentales: Causa de la muerte y circuns- tancias en las que se produjo, data de la muerte y lugar donde se produjo la muerte, es decir, si el cadáver se encuentra en el lugar donde se produjo el fallecimiento o éste pudo ser trasladado. De estas tres cuestiones: causa, data y lugar. Los artrópodos, hasta ahora poco o nada podían apor- tar respecto a la primera; sin embargo, tanto en la fijación del momento del fallecimiento como en la relativa a los posibles desplazamientos del cadá- ver, sí pueden ofrecer respuestas y, en muchos casos, respuestas definitivas. Nosotros aportamos en nuestros trabajos que determinadas substancias pasan al sistema diges- tivo de larvas, como algunos venenos y estupefa- cienes; además la venenos y del orden lepidópte- ra y la presencia de Geotrupes stercorosus perte- neciente a la família de los Escarabeidos, nos puede indicar que ha habido una relajación de esfínteres previo a la muerte, con lo cual se aporta otro dato importante al equipo investigador. Los artrópodos visitarán el cadáver acorde a su etapa de descomposición. En la inspección ocular se pueden obervar los siguientes olores, que los indicamos de reciente a terminal: Fresco, Olor fuer- te, Fermentación butírica, Fermentación caseica, Olor rancio, Fermentación amoniacal, Sequedad incipiente, Sequedad manifiesta y Sequedad total Para realizar una buena inspección ocular y recogi- da de datos es preciso, tener en cuenta los siguien- tes puntos: - Recolectar una muestra completa de todos los insectos y ácaros que se encuentren tanto encima como debajo del cadáver, tanto los ejemplares vivos, como muertos, en estado adulto o larvario, así como sus mudas, etc. Si se trata de un cadáver reciente se colectarán los huevos y las larvas jóve- INSPECCIÓN OCULAR Entomología Forense Josep Alfred Piera i Pelliçer Trombidium sp.
  • 29.
    nes de dípteroque puedan encontrarse, buscándo- las preferentemente en los ojos, en los orificios naturales o los bordes de las heridas si las hubie- se. Las diferentes muestras se deberán guardar por separado y convenientemente rotuladas y refe- renciadas, indicando la zona del cadáver donde fueron obtenidas y cualquier otro detalle que pre- sumiblemente pueda ser de interés. Se procurará mantener parte de las larvas vivas para su posterior desarrollo en el laboratorio. Los ácaros serán con- servados en alcohol de 70º. - Se precisarán los datos de fecha, lugar y datos meteorológicos del entorno del cuerpo. La medida del pH del cadáver nos dará una idea del estado de autolisis y putrefacción del mismo. Con las mues- tras se actuará: • Poner un ejemplar de cada larva diferente en agua hirviendo para su posterior conservación en alcohol de 70º, evitando así la melanización para permitir el perfecto estudio de sus características. • Colocar en cultivo el resto de larvas procurando mantener en lo posible las mismas condiciones de humedad, temperatura y estado del substrato. • Preparar los adultos según la conservación. • Hacer una identificación lo más exacta posible de todo el material. • Reunir los datos meteorológicos precisos del entorno del cadáver tanto del momento de su loca- lización, como del periodo de antigüedad estimado. • Determinar los datos biológicos y de ciclo vital de las larvas encontradas así como de los periodos de incubación de los huevos, tiempo de llegada al cadáver, etc., teniendo en cuenta las condiciones óptimas y las que hayan podido incidir en el cadá- ver objeto de estudio. • Conocer el entorno entomológico, establecer las variaciones faunísticas y la secuencia de aparición de las especies sobre el cadáver. • Exponer las conclusiones El trabajo de campo como el de recogida de datos y de laboratorio deben ser muy minuciosos y ajus- tarse en todo lo posible al método científico con el fin de obtener unas conclusiones lo más fiables posibles dada la trascendencia posterior del resul- tado de la recogiada entomológica. Entomología Forense Josep Alfred Piera i Pelliçer