Entorno básico de Microsoft Excel 2010
¿Qué es Microsoft Excel?
Excel es un software que permite crear tablas, y calcular y
analizar datos. Este tipo de software se denomina software
de hoja de cálculo. Excel permite crear tablas que calculan
de forma automática los totales de los valores numéricos
que especifica, imprimir tablas con diseños cuidados, y
crear gráficos simples.
Excel forma parte de “Office”, un conjunto de productos
que combina varios tipos de software para crear documentos, hojas de cálculo y
presentaciones, y para administrar el correo electrónico.
Una hoja de cálculo sirva para trabajar con números de forma sencilla e intuitiva. Para ello
se utiliza una cuadricula donde en cada celda de la cuadricula se pueden introducir
números, letras y gráficos.
Formas básicas para iniciar Excel 2010
Para Windows 7
2. Botón de inicio
1. Haz clic para iniciar el
programa
Pantalla inicial del entorno
Guardar un archivo
1. Barrara de acceso rápido
CerrarGuardar
Al desplegarel menú Archivo se ve las opcionesque
se puede realizarsobre undocumento,incluyendo
guardar, imprimirocrear unnuevo.
2. Barra de Titulo
Contiene el nombre del documento sobre el que se está trabajando en ese momento.
Cuando creamos un libro nuevo se le asigna el nombre profesional automáticamente
Libro 1. Hasta que lo guardemos dándole el nombre que se quiera. A si también cuenta
con los botones en el extremo a la derecha para minimizar, maximizar y cerrar.
3. cinta de opciones
Contiene la mayoría de los comandos de la aplicación y sustituye a los menús y barras
de herramientas de las versiones precedentes de Excel. Estos comandos se agrupan
por tareas y cada una de ellas dispone de su correspondiente Ficha. Cada ficha
presenta grupos de comandos en la que se encuentran los botones de comandos que
permiten realizar la mayoría de las operaciones. Algunos grupos presentan un iniciador
de cuadros de diálogos, que permite desplegar un cuadro de dialogo o un panel de
tareas para acceder a opciones complementarias. Al seleccionar un objeto, como una
imagen, un dibujo o una tabla, aparecen fichas adicionales, llamadas fichas
contextuales. Estas aparecen a la derecha de las fichas normales y contienen los
comandos apropiados para el objeto seleccionado. Las pestañas que forman la banda
pueden ir cambiando según el momento en que se encuentre cuando trabaje con Excel.
Está diseñada para mostrar solamente aquellas opciones que le serán útiles en cada
pantalla.
Contiene las operaciones más
habituales de Excel. A demás de que
puede personalizarse para añadir
todos los botones que desee.
Maximizar
Minimizar
Cerrar
Inicio
Fuente
Fuente: Tipo de Letra.
Tamaño de Fuente:Tamaño de la Letra.
Negrita: Remarca un texto seleccionado.
Cursiva: Letra en Cursiva.
Subrayado: Subraya una parte de una hoja seleccionada.
Borde Inferior:Coloca diferentes bordes a la hoja.
Color de Relleno: Color que se coloca dentro de tabla, registro, fila.
Alineación
Orientación: Gira el texto a un ángulo diagonal o vertical.
Disminuir Sangría y aumentar Sangría: Margen entre el borde inferior y el texto de la
celda.
Texto a la Izquierda: Lugar donde se pondrá el texto
Centrado:Texto colocada en el centro de la celda.
Ajustar Texto: Hace que se vea visible.
Combinar y Centrar: Une las celdas seleccionadas.
Estilos
Formato Condicional.- Resalta celdas interesantes.
Dar Formato como Tabla.- Convierte celdas seleccionadas en Tablas.
Celdas
Insertar: Insertar nuevas celdas.
Eliminar: Eliminar celdas.
Formato: Cambia el alto de las filas o el ancho de las columnas.
Insertar
Diseño de página
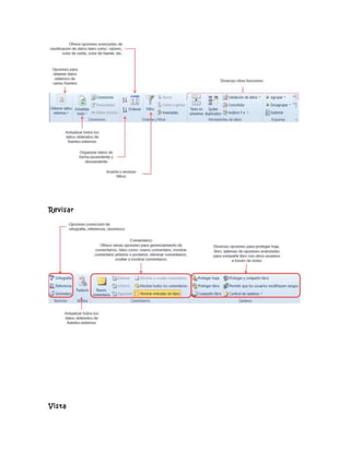
Fórmulas
Datos
Revisar
Vista
4. Barra De Desplazamiento
Permite la Visualización del contenido que aparece en la pantalla. Indican además, la
posición del cursor en el documento. En función del tamaño de la ventana y/o
documento hay:
 Barra de desplazamiento vertical
 Barra de desplazamiento horizontal
5. Zoom
El cursor Zoom y los botones Alejar(-) y Acercar(+) permiten modificar el zoom de
la ventana, para apreciar en mayor detalle o ver una vista general del resultado.
 Puede pulsar directamente el valor porcentual (que normalmente de
entrada será el tamaño real, 100%). Se abrirá una ventana donde ajustar el
zoom deseado.
 bien puede deslizar el marcador hacia los botones – o + que hay justo al
lado, arrastrándolo
6. Vistas del documento
Los tres botones corresponden a las posibles visualizaciones del documento:
 Normal
 Diseño de página
 Vista previa de salto de página
7. Barra de estado
Se utiliza para mostrar información sobre el estado de las actividades que se
realizan en Excel, Muestra también el icono para grabar macros. Puede activarse
más opciones con clic derecho.
8. Barra de formulas
Muestra el contenido de la celda activa, es decir, la casilla donde estamos
situados. Cuando se modifica el contenido de la celda, dicha barra variará
ligeramente.
CONCEPTOS BÁSICOS
Libro de trabajo:
Es el archivo que se crea con Excel, es decir, todo lo que hacemos en este programa se
almacenará formando el libro de trabajo. Los libros de trabajo de Excel tienen la extensión
.xls (2007) o .xlsx (2010).
Cuando se abre Excel automáticamente se crea un nuevo libro de trabajo con el nombre
provisional de Libro1, cada vez que se empieza un nuevo trabajo con Excel el número del
libro irá variando dependiendo de cuántos se hayan creado en esta sesión (al abrir).
Un libro de trabajo está formado por varias hojas, en principio constará de 3 hojas aunque
el número de éstas puede variar entre 1 y 255.
Los libros de trabajo son una gran herramienta de organización, ya que por ejemplo todas
las hojas referidas a un mismo proyecto o trabajo podrían agruparse en un solo libro.
Hoja de cálculo
Es como una gran hoja cuadriculada formada por 16384 columnas y1.048.576 filas.
Las hojas de cálculo están formadas por columnas y filas.
Una columna es el conjunto de celdas seleccionadas verticalmente.
Cada fila se numera desde 1 hasta 1.048.576 y es la selección horizontal de un conjunto
de celdas de una hoja de datos.
La intersección de una fila con una columna se llama celda y se nombra con el nombre de
la columna a la que pertenece y a continuación el número de su fila (C15).
Cuando el cursor está posicionado en alguna celda preparado para trabajar con ésta,
dicha celda se denomina celda activa y se identifica porque aparece más remarcada que
las demás.
Bibliografía
https://support.office.com/es-hn/article/%C2%BFQu%C3%A9-es-Excel-8373c3d7-bd64-
4b7f-bdbd-1fa4b2007b09?ui=es-ES&rs=es-HN&ad=HN
http://www.uaeh.edu.mx/docencia/VI_Presentaciones/educ_continua/PRES21.pdf
http://inforadministraci.blogspot.com/2013/02/barras-de-herramientas-de-excel-inicio.html

Entorno básico de Microsoft Excel 2010

  • 1.
    Entorno básico deMicrosoft Excel 2010 ¿Qué es Microsoft Excel? Excel es un software que permite crear tablas, y calcular y analizar datos. Este tipo de software se denomina software de hoja de cálculo. Excel permite crear tablas que calculan de forma automática los totales de los valores numéricos que especifica, imprimir tablas con diseños cuidados, y crear gráficos simples. Excel forma parte de “Office”, un conjunto de productos que combina varios tipos de software para crear documentos, hojas de cálculo y presentaciones, y para administrar el correo electrónico. Una hoja de cálculo sirva para trabajar con números de forma sencilla e intuitiva. Para ello se utiliza una cuadricula donde en cada celda de la cuadricula se pueden introducir números, letras y gráficos. Formas básicas para iniciar Excel 2010 Para Windows 7 2. Botón de inicio 1. Haz clic para iniciar el programa
  • 2.
    Pantalla inicial delentorno Guardar un archivo 1. Barrara de acceso rápido CerrarGuardar Al desplegarel menú Archivo se ve las opcionesque se puede realizarsobre undocumento,incluyendo guardar, imprimirocrear unnuevo.
  • 3.
    2. Barra deTitulo Contiene el nombre del documento sobre el que se está trabajando en ese momento. Cuando creamos un libro nuevo se le asigna el nombre profesional automáticamente Libro 1. Hasta que lo guardemos dándole el nombre que se quiera. A si también cuenta con los botones en el extremo a la derecha para minimizar, maximizar y cerrar. 3. cinta de opciones Contiene la mayoría de los comandos de la aplicación y sustituye a los menús y barras de herramientas de las versiones precedentes de Excel. Estos comandos se agrupan por tareas y cada una de ellas dispone de su correspondiente Ficha. Cada ficha presenta grupos de comandos en la que se encuentran los botones de comandos que permiten realizar la mayoría de las operaciones. Algunos grupos presentan un iniciador de cuadros de diálogos, que permite desplegar un cuadro de dialogo o un panel de tareas para acceder a opciones complementarias. Al seleccionar un objeto, como una imagen, un dibujo o una tabla, aparecen fichas adicionales, llamadas fichas contextuales. Estas aparecen a la derecha de las fichas normales y contienen los comandos apropiados para el objeto seleccionado. Las pestañas que forman la banda pueden ir cambiando según el momento en que se encuentre cuando trabaje con Excel. Está diseñada para mostrar solamente aquellas opciones que le serán útiles en cada pantalla. Contiene las operaciones más habituales de Excel. A demás de que puede personalizarse para añadir todos los botones que desee. Maximizar Minimizar Cerrar
  • 4.
    Inicio Fuente Fuente: Tipo deLetra. Tamaño de Fuente:Tamaño de la Letra. Negrita: Remarca un texto seleccionado. Cursiva: Letra en Cursiva. Subrayado: Subraya una parte de una hoja seleccionada. Borde Inferior:Coloca diferentes bordes a la hoja. Color de Relleno: Color que se coloca dentro de tabla, registro, fila. Alineación Orientación: Gira el texto a un ángulo diagonal o vertical. Disminuir Sangría y aumentar Sangría: Margen entre el borde inferior y el texto de la celda. Texto a la Izquierda: Lugar donde se pondrá el texto Centrado:Texto colocada en el centro de la celda. Ajustar Texto: Hace que se vea visible. Combinar y Centrar: Une las celdas seleccionadas. Estilos Formato Condicional.- Resalta celdas interesantes. Dar Formato como Tabla.- Convierte celdas seleccionadas en Tablas. Celdas Insertar: Insertar nuevas celdas. Eliminar: Eliminar celdas. Formato: Cambia el alto de las filas o el ancho de las columnas. Insertar
  • 5.
  • 6.
  • 7.
    4. Barra DeDesplazamiento Permite la Visualización del contenido que aparece en la pantalla. Indican además, la posición del cursor en el documento. En función del tamaño de la ventana y/o documento hay:  Barra de desplazamiento vertical  Barra de desplazamiento horizontal 5. Zoom El cursor Zoom y los botones Alejar(-) y Acercar(+) permiten modificar el zoom de la ventana, para apreciar en mayor detalle o ver una vista general del resultado.  Puede pulsar directamente el valor porcentual (que normalmente de entrada será el tamaño real, 100%). Se abrirá una ventana donde ajustar el zoom deseado.  bien puede deslizar el marcador hacia los botones – o + que hay justo al lado, arrastrándolo 6. Vistas del documento Los tres botones corresponden a las posibles visualizaciones del documento:  Normal  Diseño de página  Vista previa de salto de página 7. Barra de estado
  • 8.
    Se utiliza paramostrar información sobre el estado de las actividades que se realizan en Excel, Muestra también el icono para grabar macros. Puede activarse más opciones con clic derecho. 8. Barra de formulas Muestra el contenido de la celda activa, es decir, la casilla donde estamos situados. Cuando se modifica el contenido de la celda, dicha barra variará ligeramente. CONCEPTOS BÁSICOS Libro de trabajo: Es el archivo que se crea con Excel, es decir, todo lo que hacemos en este programa se almacenará formando el libro de trabajo. Los libros de trabajo de Excel tienen la extensión .xls (2007) o .xlsx (2010). Cuando se abre Excel automáticamente se crea un nuevo libro de trabajo con el nombre provisional de Libro1, cada vez que se empieza un nuevo trabajo con Excel el número del libro irá variando dependiendo de cuántos se hayan creado en esta sesión (al abrir). Un libro de trabajo está formado por varias hojas, en principio constará de 3 hojas aunque el número de éstas puede variar entre 1 y 255. Los libros de trabajo son una gran herramienta de organización, ya que por ejemplo todas las hojas referidas a un mismo proyecto o trabajo podrían agruparse en un solo libro. Hoja de cálculo Es como una gran hoja cuadriculada formada por 16384 columnas y1.048.576 filas. Las hojas de cálculo están formadas por columnas y filas. Una columna es el conjunto de celdas seleccionadas verticalmente. Cada fila se numera desde 1 hasta 1.048.576 y es la selección horizontal de un conjunto de celdas de una hoja de datos. La intersección de una fila con una columna se llama celda y se nombra con el nombre de la columna a la que pertenece y a continuación el número de su fila (C15). Cuando el cursor está posicionado en alguna celda preparado para trabajar con ésta, dicha celda se denomina celda activa y se identifica porque aparece más remarcada que las demás. Bibliografía https://support.office.com/es-hn/article/%C2%BFQu%C3%A9-es-Excel-8373c3d7-bd64- 4b7f-bdbd-1fa4b2007b09?ui=es-ES&rs=es-HN&ad=HN http://www.uaeh.edu.mx/docencia/VI_Presentaciones/educ_continua/PRES21.pdf http://inforadministraci.blogspot.com/2013/02/barras-de-herramientas-de-excel-inicio.html