Incrustar presentación
Descargar como PPSX, PPTX





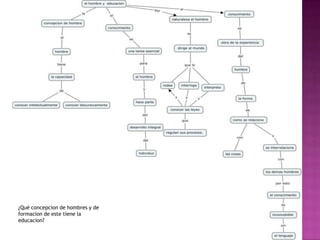
Este documento discute la concepción del hombre y su formación en la educación desde la perspectiva de la filosofía de la educación. Define al hombre como un ser racional con inteligencia y lenguaje, y la educación como un proceso de aprendizaje y socialización para desarrollar intelectual y éticamente a una persona. También define conceptos clave como formación, democracia y otros relacionados con la transmisión del conocimiento.




