1




 El Enfoque del marco lógico:
      10 casos prácticos
Cuaderno para la identificación y diseño de proyectos de desarrollo


 Hugo Camacho, Luis Cámara, Rafael Cascante, Héctor Sainz

         (Acciones de Desarrollo y Cooperación A.D.C)
El Enfoque del marco lógico: 10 casos didácticos
2
3




El enfoque del marco lógico: 10 casos prácticos

Cuaderno para la identificación y diseño de proyectos de desarrollo
El Enfoque del marco lógico: 10 casos didácticos
4
5

     ACCIONES DE DESARROLLO Y COOPERACIÓN




 El Enfoque del marco lógico: 10 casos prácticos
Cuaderno para la identificación y diseño de proyectos de desarrollo
El Enfoque del marco lógico: 10 casos didácticos
6




    
     CIDEAL – Fundación CIDEAL
    Blasco de Garay, 94, 28003 Madrid
    Tels.: + (34) 915 538 488 / + (34) 915 546 402
    Fax: + (34) 915 985 180
    E-mail: cideal@cideal.org
    Web: www.cideal.org


    
     Acciones de Desarrollo y Cooperación
    Topete, 30. 28039 Madrid.
    Tels.: Fax: + (34) 913 014 639 / + (34) 915 395 827
    E-mail: adconsul@teleline.es


           
               Hugo Camacho
           
               Luis Cámara
           
               Rafael Cascante
           
               Héctor Sainz




    Diseño y maquetación:
    Nieves Gómez-Inés Meyer



    ISBN: 84-87082-17/3
    D.L.: M-41850-2001
7

   Índice



     Presentación .............................................................................................................      7

     Preámbulo ................................................................................................................      9


1. Introducción al enfoque del marco lógico .............................................................                           14


2. Casos docentes .........................................................................................................         43

     Presentación ..............................................................................................................    44

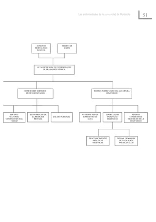
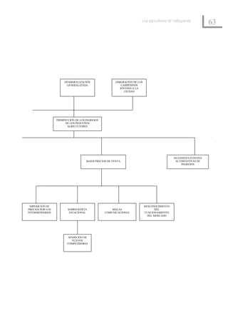
    1.    Las enfermedades de la comunidad de Montecito ..............................................                              46
    2.    Los agricultores de Vallegrande ..........................................................................                58
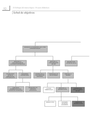
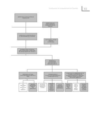
    3.    La educación en el departamento de Casanillo ..................................................                           70
    4.    Los jóvenes del barrio de los Chorrillos ..............................................................                   86
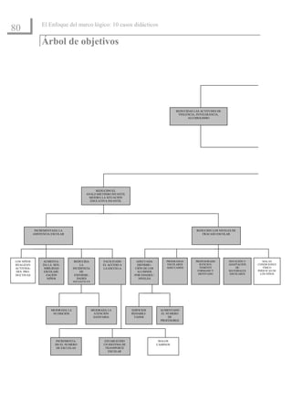
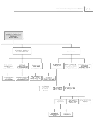
    5.    La atención sanitaria en la región de la Plata ......................................................                     98
    6.    El parque Natural de Aldehuela ..........................................................................                110
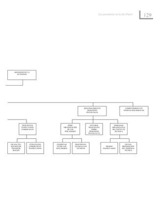
    7.    Los pescadores de la isla Wasini .........................................................................               124


3. Reflexiones y sugerencias para la aplicación práctica del EML .........................                                         138


4. Casos reales ..............................................................................................................     155

     Presentación ..............................................................................................................   157

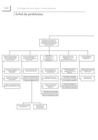
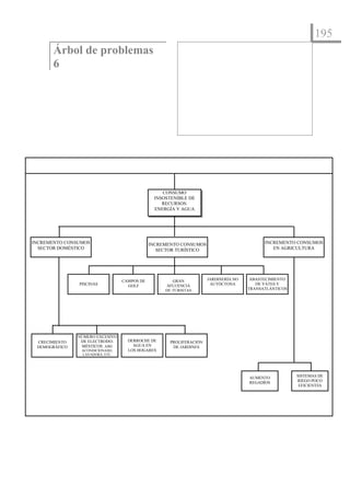
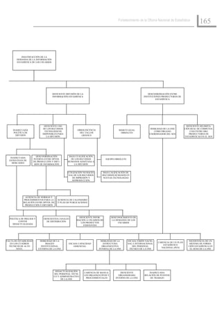
    1. Fortalecimiento de la Oficina Nacional de Estadística ONE ..............................                                    170
    2. Proyecto regional para el fortalecimiento de la organización de los adultos
       mayores de bajos ingresos y/o sin ingresos de la Región Andina.........................                                     178
    3. Diagnóstico participativo, identificación de problemas y una aproximación a la
       planificación estratégica en una ONG ecologista .................................................


5. Anexos ......................................................................................................................   205

     Materiales docentes ...................................................................................................       206
     Lista de comprobación ..............................................................................................          222
     Bibliografía comentada .............................................................................................          228
El Enfoque del marco lógico: 10 casos didácticos
8
Presentación
                                                                                       7




Presentación



D       esde su aparición inicial hace
        casi treinta años el enfoque del
        marco lógico (EML) ha sido el
método más utilizado por la mayor
                                            Durante años de trabajo en común
                                            hemos compartido tareas de asistencia
                                            técnica en el terreno y hemos impartido
                                            juntos cursos y seminarios dirigidos a
parte de las agencias de cooperación        profesionales, técnicos de proyectos,
internacional para la planificación y       funcionarios, académicos y responsa-
gestión de proyectos de desarrollo.         bles de instituciones públicas y priva-
                                            das, principalmente de España y de
En los últimos años, el tratamiento teó-    América Latina.
rico del EML se ha llevado a cabo por
autores e instituciones de distintos paí-   La novedad del trabajo que tiene el
ses en diversos estudios y publicacio-      lector en sus manos es su carácter emi-
nes, algunos de ellos de gran interés.      nentemente práctico, con uso casos
En España fue publicado, en 1999, un        inspirados en la realidad y otros elabo-
manual elaborado conjuntamente por          rados con objetivos didácticos. Este
Héctor Sainz y por el autor de estas lí-    texto pretender ser, sobre todo, un cua-
neas de presentación, destinado a apli-     derno de trabajo para ejercitarse en
car paso a paso las herramientas del        aplicar el EML. El peculiar formato
EML. Su tercera edición en castellano       que presentamos permite una mayor
ya en preparación, es una buena mues-       comodidad a la hora de utilizarlo como
tra, entre otras muchas, de la atención     herramienta profesional con cuyas pá-
que actualmente se le está prestando al     ginas podrá el lector ir familiarizán-
EML.                                        dose progresivamente.

En el presente texto, sus cuatro autores    Los mencionados supuestos prácticos
–Hugo Camacho, Luis Cámara, Rafael          aparecen en el texto vinculados a la ac-
Cascante y Héctor Sainz– combinan           ción de una institución pública, de una
una amplia trayectoria práctica y una       organización popular y de una ONGD,
experiencia docente que, tanto perso-       siendo todos agentes de desarrollo
nalmente como de modo institucional         aunque con características distintas.
en CIDEAL, conocemos muy bien.
El Enfoque del marco lógico: 10 casos didácticos
8




     Es bien sabido que un proyecto que                Puede afirmarse que, actualmente,
     alcanza el éxito en un contexto y un              constituye una herramienta de obligado
     período de tiempo determinados no                 conocimiento para poder realizar tareas
     produce automáticamente los mismos                profesionales en el departamento de
     efectos positivos, ni obtiene el mismo            proyectos de las instituciones de coo-
     impacto, en otros momentos o en                   peración al desarrollo, sean éstas públi-
     situaciones distintas. La cooperación             cas o privadas.
     internacional al desarrollo ya está
     habituada a presenciar fracasos de pro-           El objetivo de la presente publicación
     yectos por llevar a la práctica interven-         es, por tanto contribuir a un mejor co-
     ciones que constituyen una mera repe-             nocimiento del conjunto de técnicas
     tición de otras anteriores. Este error,           que componen la metodología del
     sin embargo, no invalida que un mismo             EML y de su aplicación práctica en la
     enfoque sea común a todos los pro-                gestión del ciclo de los proyectos. Por
     yectos, los cuales pueden ser objeto de           ello, confiamos resulte de utilidad a los
     una misma metodología, conveniente-               profesionales que trabajan en el ámbito
     mente aplicada a cada caso concreto.              del desarrollo.

     Aunque el debate sobre si el EML es la            CIDEAL, en su permanente esfuerzo
     mejor metodología práctica para los               para intentar contribuir a un profesio-
     proyectos de desarrollo no esté defini-           nalización de la cooperación al desa-
     tivamente cerrado, cada vez en mayor              rrollo, cree muy adecuado poner un
     medida los organismos de cooperación              texto como el que presentamos al al-
     bilateral y multilateral (agencias de             cance de las personas e instituciones
     Estados Unidos, Canadá, Japón, Ale-               que estén interesadas en la aplicación
     mania, España, Reino Unido, Bélgica,              de su contenido. Esperamos que su
     Noruega, Suecia, Dinamarca, Finlan-               lectura y utilización pueda contribuir,
     dia, Suiza, Italia, Francia, Grecia, Aus-         en alguna medida, a la deseable calidad
     tria, PNUD, FAO Banco Mundial,                    que requieren las intervenciones de
     BID, BasD, BafD, entre otros) utilizan            cooperación internacional al desarrollo.
     este método en sus distintas versiones
     (ZOPP, enfoque integrado, etc.). Tam-
     bién cada vez son más las universida-
     des y centros de formación especiali-
     zada que incluyen el estudio del EML                         Manuel Gómez Galán
     como parte de los programas de sus                           Director de CIDEAL
     cursos de postgrado sobre cooperación                        Madrid, septiembre de 2001
     internacional al desarrollo.
Preámbulo
                                                                                       9




Preámbulo



S
       i bien el enfoque del marco ló-      la docencia en múltiples cursos para
       gico (EML) ya cuenta en algunos      profesionales de las administraciones
       países con décadas de aplicación     públicas española y latinoamericanas,
en el contexto de la cooperación            de las delegaciones de la Comisión Eu-
internacional para el desarrollo, los úl-   ropea en América Latina, de otros or-
timos años han sido testigos de su utili-   ganismos internacionales y de organi-
zación cada vez más generalizada            zaciones no gubernamentales, así como
como principal herramienta de gestión       mediante la moderación de talleres
de proyectos de desarrollo.                 EML para la identificación y diseño de
                                            proyectos concretos, principalmente en
No es exagerado afirmar que este mé-        España y América Latina. Aunque se
todo se ha constituido en un referente      cuenta ya con una extensa bibliografía
obligado para los profesionales de la       sobre el enfoque y con algunos ma-
planificación y en requisito indispen-      nuales en español, lo novedoso de este
sable para la obtención de financiación     texto es su formato de “cuaderno de
de distintas agencias y organismos          ejercicios”, que deja traslucir su voca-
donantes. Esta es precisamente, al          ción eminentemente práctica.
margen de las ventajas evidentes del
método, la razón a la que más se acude      Dos han sido los motivos principales
para justificar la conveniencia de su       que nos han movido a elaborar el pre-
utilización y que explica en gran me-       sente texto. En primer lugar, el con-
dida la proliferación de cursos y talle-    vencimiento de que en el EML, como
res para su aprendizaje.                    ocurre con cualquier otra técnica o
                                            procedimiento “se aprende haciendo”,
El presente manual recoge la experien-      por lo que la mejor y tal vez la única
cia de los autores, miembros de Accio-      forma de conocerlo en profundidad y
nes de Desarrollo y Cooperación             de utilizarlo adecuadamente es
(ADC), en la aplicación del EML             poniéndolo en práctica de manera
durante los últimos años. Esta              habitual. En segundo término, la
experiencia se ha adquirido a través de     constatación de que la mayoría de
El Enfoque del marco lógico: 10 casos didácticos
10




      manuales del EML se centran casi ex-              seño de proyectos de desarrollo, ade-
      clusivamente en los aspectos teóricos             más de ofrecer algunas sugerencias
      del método, recurriendo para ilustrar el          para aquellos que deseen aplicar esta
      enfoque a ejemplos excesivamente                  herramienta en la práctica y en todo su
      simples y a menudo alejados de las ex-            potencial, como instrumento que faci-
      periencias habituales en los proyectos            lita la participación y la construcción
      de cooperación para el desarrollo.                de consensos.

      Por estas razones, aunque se parte de             Por último, el texto incluye como
      una breve introducción al enfoque, el             anexos una lista de comprobación de la
      grueso del manual lo constituye un                calidad del proyecto diseñado con-
      conjunto de siete casos elaborados es-            forme al EML, una bibliografía básica
      pecíficamente por ADC a lo largo de               comentada sobre el tema y algunos
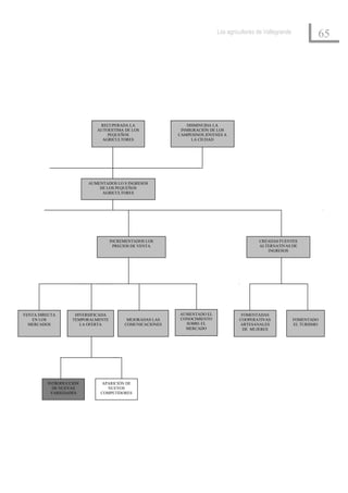
      los últimos años para facilitar la im-            materiales de apoyo a la docencia que
      partición del método. Se trata de casos           ADC ha ido preparado a lo largo de
      docentes que intentan cubrir un aba-              estos años y que utiliza habitualmente
      nico representativo de sectores en los            en los cursos que imparte.
      que se despliega habitualmente el tra-
      bajo de las organizaciones de coope-              El trabajo de los autores con el EML a
      ración internacional y de desarrollo lo-          lo largo de estos años no hubiera sido
      cal y sobre los que es posible practicar.         posible sin la actuación de diversas en-
                                                        tidades que vienen impulsando decidi-
      Algunos de estos casos están resueltos            damente la formación de sus cuadros
      y comentados, mientras que en otros se            técnicos y socios institucionales en
      exige del lector una implicación activa           materia de planificación del desarrollo
      para aplicar cada uno de los pasos del            e incorporando dinámicas participati-
      EML, identificando grupos sociales,               vas en los proyectos que acometen, con
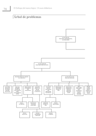
      elaborando árboles de problemas u                 el fin de alcanzar acuerdos de base so-
      objetivos, analizando y seleccionado              bre los que fundamentar de forma só-
      alternativas o completado matrices de             lida el trabajo conjunto de cooperación
      planificación.                                    con las principales partes implicadas.

      Adicionalmente, el manual incorpora               En este sentido, deseamos expresar
      tres ejemplos de proyectos reales iden-           nuestro especial agradecimiento a la
      tificados y diseñados conforme a este             Agencia Española de Cooperación In-
      procedimiento. Esos casos van                     ternacional; al Instituto de la Juventud
      precedidos de un capítulo destinado a             y al Instituto de Migraciones y Servi-
      reflexionar acerca de la utilización del          cios Sociales del Ministerio de Trabajo
      EML en talleres de identificación y di-           y Asuntos Sociales; al Instituto Na-
Preámbulo
                                                                                     11




cional de Estadística del Ministerio de   Vaya también nuestro reconocimiento
Economía y Hacienda y al Centro Eu-       y gratitud a CIDEAL por su constante
ropeo para la Formación de Estadísti-     esfuerzo editorial en favor de la divul-
cos de Países en Desarrollo (CESD-        gación y la docencia de mejores prácti-
Madrid); al Instituto Universitario de    cas en materia de cooperación para el
Desarrollo y Cooperación de la Uni-       desarrollo, de lo cual este manual es
versidad Complutense de Madrid; a la      una clara muestra.
Cruz Roja Española; a la Organización
de Estados Iberoamericanos para la                                   Los autores
Educación, la Ciencia y la Cultura y a
tantos otros que depositaron su con-                 Madrid, septiembre de 2001
fianza en ADC para esta labor.
El Enfoque del marco lógico: 10 casos didácticos
12




                                          1
13




Introducción al enfoque del
marco lógico
El Enfoque del marco lógico: 10 casos didácticos
14




      Introducción al enfoque del marco lógico
     (EML)


      El ciclo de gestión de los
      proyectos de desarrollo
                                                        Podemos afirmar, en tal sentido, que


      E        n este apartado se presenta un           todo proyecto de desarrollo debe po-
               resumen, sumamente esque-                seer una voluntad explícita de cambio.
               mático, de las características
      centrales del ciclo de vida de los pro-           Si bien pueden existir tantas definicio-
      yectos de desarrollo. La bibliografía al          nes de proyecto como manuales dispo-
      respecto es abundante y, por otra parte,          nibles o agencias de corporación acti-
      éste no es el foco de atención central            vas, hemos seleccionado una que nos
      de este manual. No obstante, sí parece            parece suficientemente significativa.
      oportuno, a efectos didácticos, recoger           Señala la Agencia Alemana de Coope-
      brevemente algunas de las principales             ración Técnica para el Desarrollo
      categorías que están en la base de los            (GTZ) en la presentación del método
      capítulos que siguen.                             ZOOPP: “Se entiende por proyecto una
                                                        tarea innovadora que tiene un objetivo
      El proyecto es la unidad básica de in-            definido, debiendo ser efectuada en un
      tervención en la cooperación para el              cierto período, en una zona geográfica
      desarrollo. Tiene como finalidad satis-           delimitada y para un grupo de benefi-
      facer un conjunto de necesidades con-             ciarios; solucionando de esta manera
      cretas a través de la aplicación de una           problemas específicos o mejorando una
      serie de técnicas que ponen en juego un           situación... La tarea principal es capa-
      determinado número de recursos para               citar a las personas e instituciones par-
      obtener ciertos beneficios.                       ticipantes para que ellas puedan conti-
                                                        nuar sus labores de forma indepen-
Introducción al EML
                                                                                      15




diente y resolver por sí mismas los        ponden, en mayor o menor medida, a
problemas que surjan después de            diferentes etapas temporales. Estas eta-
concluir la fase de apoyo externo”.        pas no son lineales sino que interactúan
(Deutsche Gessellschaft für Technische     entre sí en una suerte de retroalimenta-
Zusammenarbeit, GTZ, Gmbh, ¿?c,            ción permanente. Esta estructura es la
página 2).                                 que se viene en denominar como ciclo
                                           de gestión o ciclo de vida de los pro-
Obsérvese en la anterior definición la     yectos de desarrollo.
inclusión implícita de la sostenibilidad
de los proyectos como elemento de re-      Tal como se señaló en el caso de las
flexión central e inexcusable en las es-   diversas definiciones de proyecto, tam-
trategias de cooperación para el desa-     bién podemos encontrar un número
rrollo. Los términos “viabilidad” y        significativo de propuestas de etapas
“sostenibilidad” son en este contexto      proyectuales y de ciclos de gestión. A
sinónimos y se utilizarán indistinta-      efectos demostrativos, en el gráfico
mente a lo largo de esta publicación.      adjunto se incluye una de ellas que
                                           puede resultar suficientemente ilustra-
Podemos añadir, además, que la es-         tiva, por su construcción intencionada
tructura de todo proyecto transita por     desde el punto de vista del enfoque del
distintas fases articuladas que corres     marco lógico (EML).
El Enfoque del marco lógico: 10 casos didácticos
16




                                            Viabilidad                       Análisis de participación
                              Impacto                                                       Análisis de problemas
                                                          r
                                                       rio
                                                    ste
                                               po
                    Eficacia               n
                                                                                                    Análisis de
                                      ó
                                    ci




                                                                                                    objetivos
                                      a
                                  alu
                               Ev




             Eficiencia                                                 IDE
                                                                           NT
                                                                              I                          Análisis de
                                                                                                         alternativas


                                                                                FI
                                                                                  CA
          Pertinencia


                                                                                     CI
         Informes de                                                                   ON                 Matriz de
         seguimiento                                                                                      planificación
                                                    EJ




                                                                                        N
                                                                                 O



           Sistema de                                                                                    Programación de
                                                                                      IO
                               Eva




                                                      EC M




                                                                              EÑ
                                               SE




           información                                                          S
                                                                             DI
                                                                                    AC



                                                                                                         actividades
                                                        UC




                                                              IO
                                                 G
                                  l




                                                                                    UL
                                  ua



                                                         UI




                                                         IE    N
                                    ció




                                                           NT    Y             RM
                                                                             FO
                                       n




             Realización de                                  O                                     Programación de
                                          sim




             operaciones                        tá n                                               recursos
                                             ul




                                                    ea
                                                                                         Factores de viabilidad
                        Plan de ejecución
                                                                          Documento del proyecto



                                                              Financiación




     Fuente: Basado en Gómez Galán, M. Y Sainz Ollero, H. (1999, página 21)
Introducción al EML
                                                                                          17




Se puede observar en este gráfico que        desenvuelve la eventual intervención a
aparecen cuatro fases centrales –que         poner en marcha.
incluyen un conjunto de categorías in-       Supone, fundamentalmente, contex-
ternas o subetapas– y algunas otras fa-      tualizar y madurar la idea de aquello
ses complementarias. Su importancia          que se puede, se desea y es necesario
reside en la lógica circular -y de flujos–   hacer. Idea que puede surgir de múlti-
que subyace a la propuesta y no tanto        ples fuentes pero que, en cualquiera de
en la denominación de cada etapa, que        los casos, ha de ser filtrada por el co-
forma parte de convenciones y usos           rrespondiente análisis técnico-político.
distintos, todos ellos en principio equi-    No cabe duda de que en este análisis de
valentes y aceptables.                       la identificación juega un papel básico
                                             la precisión, justificación y tipificación
Algunas de las preguntas claves que          del colectivo de beneficiarios (¿para
fundamentan la utilidad de un ciclo de       quién?, ¿con quién?) al que iría desti-
gestión tipo serían: ¿cómo se estructura     nada la acción de cooperación, así
un proyecto?, ¿cuáles son sus pasos          como de aquellas otras categorías po-
básicos?, ¿cómo se codifican dichos          blacionales que, de un modo u otro,
pasos?, ¿cómo se actúa técnicamente          forman parte del contexto de la inter-
sobre ellos?.                                vención.

Nos vamos a referir, en esta introduc-       Algunas de las cuestiones relacionadas
ción, a las cuatro fases centrales que,      con la etapa de identificación tratan de
con los matices de cada caso, son co-        responder a las preguntas de ¿qué su-
munes a las diversas propuestas que          cede?, ¿por qué sucede?, ¿a quiénes y
pueden encontrarse.                          cómo afecta?, ¿cómo se puede solucio-
                                             nar?.

Identificación                               El EML otorga una importancia central
                                             a esta fase ya que sobre ella se va a
La primera etapa, identificación, cons-      construir buena parte de la estructura,
tituye la fase menos formalizada del         sistematización y lógica del proyecto.
ciclo. Supone el momento de gestación        Es así que los cuatro pasos iniciales del
del proyecto y está orientada a sentar       método –análisis de la participación,
sus bases. Se trata, en esta fase, de de-    análisis de problemas, análisis de obje-
terminar cuáles son los problemas que        tivos y análisis de alternativas- consti-
han de resolverse o, en su caso, las         tuyen la fase de identificación del pro-
oportunidades que pueden aprove-             yecto.
charse. Implica aproximarse a un cierto
análisis de la realidad en la que se
El Enfoque del marco lógico: 10 casos didácticos
18




      Diseño                                            sumen descriptivo, o lógica interna, del
                                                        conjunto articulado de actividades, re-
      La etapa de diseño, también denomi-               sultados y objetivos. La segunda esta-
      nada en ocasiones de formulación,                 blece los indicadores que miden o va-
      trata de avanzar a partir de los análisis         loran el nivel de logro esperando por la
      efectuados en la fase anterior. Consiste,         intervención.
      por tanto, en formalizar y organizar
      los resultados obtenidos en el proceso            En la tercera se incluye las fuentes de
      de identificación, estableciendo                  verificación a través de las cuales se
      estrategias, plazos, recursos, costes,            pueden objetivar los indicadores. La
      etc. Supone responder, fundamental-               cuarta, finalmente, determina los su-
      mente, a preguntas tales como ¿qué                puestos o hipótesis que atienden al
      queremos hacer?, y ¿cómo pretende-                conjunto de factores externos que,
      mos realizarlo? Pero también a cues-              desde el entorno de la intervención,
      tiones del tipo de ¿a quién se dirige la          actúan como condiciones necesarias
      acción?, ¿por qué y para qué actuar?,             para asegurar el desarrollo adecuado de
      ¿con quién, dónde, cuándo y con qué               la acción de cooperación.
      recursos?.

      La formalización de todo ello se esta-            Ejecución y seguimiento
      blece a través del denominado docu-
      mento de diseño del proyecto, que ex-             La etapa de ejecución supone el mo-
      presa la lógica de la intervención, su-           mento de aplicación de los resultados
      pone una guía para la acción y consti-            del diseño (y por consiguiente de la
      tuye un elemento de comunicación in-              identificación) a la acción práctica de
      dispensable entre las distintas partes y          cooperación con intención de transfor-
      entidades involucradas.                           mar una determinada realidad. Se
                                                        trata, por tanto, de llevar a cabo lo pre-
      En el EML la etapa de diseños está ar-            visto. Sus márgenes de maniobra de-
      ticulada en torno a la denominada                 penderán de la calidad, consistencia y
      Matriz de Planificación del Proyecto              pertinencia del correspondiente diseño.
      (MPP). Esta herramienta, esqueleto bá-
      sico del diseño, trata de presentar de            En esta fase se puede optar por distin-
      forma clara, lógica y secuenciada, los            tas modalidades en cuanto a procedi-
      elementos centrales de la intervención            mientos de gestión, planes de trabajo
      propuesta. La MPP no sustituye sino               ad hoc, estrategias de organización in-
      que complementa al documento de                   terna, etc. Si bien no se abundará en su
      proyecto. Cuenta habitualmente con                estudio en este contexto, sí cabe se-
      cuatro columnas. La primera es el re-             ñalar la importancia de actuar con la
                                                        adecuada dosis de flexibilidad en la
Introducción al EML
                                                                                        19




ejecución, evitando traslaciones me-         copilación, análisis y tratamiento de la
cánicas y acríticas que en ocasiones         información, tan objetiva y sistemáti-
fuerzan la adecuación de la realidad a       camente como ello sea posible. En tal
un impecable diseño.                         sentido, resulta obvio que la evaluación
                                             se apoya significativamente en el pro-
Para ello es conveniente contar con un       ceso de seguimiento.
sólido y contextualizado sistema de se-
guimiento, que favorezca la atención y       El EML ha venido incorporando un
análisis permanente de la ejecución.         conjunto de componentes -pertinencia,
Este sistema permitirá conocer -para en      eficiencia, eficacia, impacto y viabili-
su caso reencauzar- las características y    dad- como elementos básicos de aten-
evolución de la ejecución del proyecto.      ción en las prácticas evaluativas. Este
                                             manual existe un apartado específico
En el EML se señala, con frecuencia,         sobre la viabilidad y sus correspon-
que la etapa de seguimiento afecta fun-      dientes factores.
damentalmente a la “parte baja de la
MPP”. Es decir, su foco de atención
prioritaria se orientaría a la supervisión
del desempeño de actividades, recursos
y costes, así como a la interrelación
entre estas categorías.

Evaluación
La cuarta y última etapa central del ci-
clo de gestión es la evaluación. Diver-
sas definiciones y tipologías pueden ser
encontradas en numerosos manuales al
uso. Digamos tan sólo que la evalua-
ción es la fase en la que se aprecia y
valora –para extraer conclusiones y de-
seablemente utilizarlas– el conjunto de
la acción de cooperación antes, durante
y después de su ejecución. Esta tempo-
ralidad define distintos tipos de evalua-
ción que, a grandes rasgos, pueden ser
denominados como previa, simultánea,
final y posterior. La utilidad de esta
importante fase está asociada a la ela-
boración de un robusto sistema de re-
El Enfoque del marco lógico: 10 casos didácticos
20


                                        Matriz de planificación del proyecto

                                          LÓGICA DE LA     INDICADORES        FUENTES DE         SUPUESTOS/
                                         INTERVENCIÓN     OBJETIVAMENTE      VERIFICACIÓN        HIPÓTESIS/
                                                           VERIFICABLES                      FACTORES EXTERNOS
                          OBJETIVO




                                                                                                                    ÁREA PREFERENTE DE
                          GENERAL




                                                                                                                      LA EVALUACION
                          OBJETIVO
                          ESPECIFICO


                          RESULTADOS
     ÁREA PREFERENTE
     DEL SEGUIMIENTO




                          ACTIVIDADES                       RECURSOS           COSTES


                                                                                                 CONDICIONES
                                                                                                   PREVIAS




                        El enfoque del marco lógico                       marco lógico que se relacionan en la
                                                                          bibliografía comentada que se incluye
                        (EML)                                             al final de este libro. No parece, por
                                                                          tanto, necesario preparar un nuevo ma-
                        Resulta un hecho suficientemente co-              nual que venga a repetir lo ya sabido.
                        nocido la enorme influencia que un                Los problemas en la aplicación del
                        método concreto de planificación de               EML no son atribuibles a la falta de
                        proyectos por objetivos, el EML, ha               materiales de calidad donde se expli-
                        obtenido durante los últimos tiempos              quen los rasgos y los procesos funda-
                        entre los principales agentes e institu-          mentales del método. De hecho, las
                        ciones que centran sus actividades en             dudas acerca de la utilidad práctica de
                        la cooperación internacional para el de-          esta herramienta no se encuentran, se-
                        sarrollo. Hoy por hoy, el EML es prác-            guramente, muy justificadas, teniendo
                        ticamente el método universal a la hora           en cuenta que el enfoque del marco ló-
                        de gestionar las intervenciones de desa-          gico es un método del cual se habla
                        rrollo y la mayor parte de su termino-            mucho más de lo que se aplica. El ver-
                        logía más característica (objetivo espe-          dadero peligro es que esta técnica ha
                        cífico, resultados, hipótesis o supues-           pasado a convertirse en una especie de
                        tos, etc.) ha pasado ya al lenguaje co-           procedimiento administrativo para jus-
                        mún de los cooperantes y de los docu-             tificar la asignación de fondos más que
                        mentos de proyecto.                               en un método de gestión de los pro-
                                                                          yectos de desarrollo.
                        En España este fenómeno es relativa-
                        mente reciente, pero no por ello menos            Si el EML acaba siendo un requisito
                        intenso. En la actualidad contamos con            para solicitar recursos, los proyectos
                        una serie de manuales e introducciones            del futuro serán formalmente más pre-
                        más que aceptables al enfoque del                 sentables que los que hasta ahora he-
Introducción al EML
                                                                                             21




mos conocido, pero adolecerán de los            plos de aplicación del marco lógico,
mismos defectos y errores de siempre.           con objeto de facilitar la compresión de
                                                una técnica que, como todas, sólo
Esa contradicción entre la retórica de la       puede ser plenamente dominada y cri-
planificación, las inercias de funcio-          ticada cuando se practica sistemática-
namiento de la mayoría de las institu-          mente.
ciones que forman parte del sistema
español de cooperación para el desa-            A pesar de la evidente vocación apli-
rrollo y los propios requerimientos de          cada de este texto, nos ha parecido
la aplicación del enfoque del marco ló-         conveniente presentar esquemática-
gico constituyen la principal amenaza           mente los rasgos esenciales del enfo-
que puede acabar convirtiendo a este            que del marco lógico, a modo de intro-
esfuerzo de racionalización de la ges-          ducción.
tión en una especie de vía muerta.              No deben esperarse en las líneas que se
                                                presentan a continuación grandes mati-
En otro orden de cosas, la experiencia          zaciones ni aportaciones novedosas.
en el trabajo concreto de identificación,       Simplemente trataremos de presentar,
diseño y evaluación de proyectos de             de la manera más sintética posible, las
desarrollo y en tareas puntuales de             principales características de este mé-
asistencia técnica y capacitación               todo.
muestra que, más que volver a insistir
en la conceptualización de un método            Aproximaciones para una
cuya principal característica es su sen-        definición del método
cillez, es necesario ofrecer ejemplos
concretos de aplicación práctica, ya sea
                                                Cada manual presenta una o varias de-
en el ámbito de la docencia o como re-
                                                finiciones del EML, unas más afortu-
sumen de trabajos específicos de con-
                                                nadas que otras. En cualquier caso,
sultoría.
                                                creemos que es posible extraer algunos
                                                rasgos comunes que pasamos a conti-
Las discusiones de carácter escolástico
                                                nuación a presentar:
en torno a los límites del enfoque del
marco lógico y su aplicabilidad tienden
a ser poco útiles, fundamentalmente         •     El EML es un método de planifica-
                                                  ción por objetivos que se utiliza de
cuando, la principal debilidad consiste,
                                                  manera esencial, pero no en exclu-
sencillamente, en que en muy pocas
                                                  siva, en la gestión de los proyectos
ocasiones se intenta aplicar este mé-
                                                  de cooperación para el desarrollo.
todo de una manera consecuente.
                                                  Cada vez más, el EML, o al menos
                                                  algunos de sus elementos más ca-
Esa es la razón por la que nos hemos
                                                  racterísticos, tiende a ser utilizado en
decidido a ofrecer una serie de ejem-
                                                  otros ámbitos (desarrollo local, etc.)
El Enfoque del marco lógico: 10 casos didácticos
22




         en otras intervenciones de la coo-                 nocer que las etapas más sistemati-
         peración para el desarrollo que no                 zadas y clásicas del método son las
         son proyectos.                                     de identificación y diseño. En ese
                                                            sentido, de una manera un tanto
     •   Como cualquier método de planifi-                  imprecisa, pero gráfica, podemos
         cación, se trata de un sistema de                  decir que el EML aparece
         toma de decisiones que, se supone,                 esencialmente como un método para
         permite tomar (y justificar) decisio-              preparar buenos documentos de pro-
         nes mejores y más razonadas.                       yectos.

     •   El EML es un método de planifica-              •   Un rasgo esencial del EML es su
         ción participativa. Esa insistencia en             sencillez. La pretensión de ser utili-
         la participación nunca es suficiente,              zado como un vehículo para la parti-
         ya que, a pesar de toda la retórica al             cipación hace que exista una opción
         respecto, tiende a ser la característica           básica por la simplicidad. La termi-
         que más rápidamente se olvida. To-                 nología para iniciados se reduce al
         das las técnicas que propone el EML                mínimo y los procedimientos pueden
         son técnicas de discusión en grupo y,              ser utilizados prácticamente por
         dentro de esos grupos, es funda-                   cualquiera. Hay que reconocer que el
         mental que los presuntos colectivos                dominio de la lectura y la escritura
         beneficiarios ocupen un lugar prefe-               tienden a ser unos importantes facto-
         rente.                                             res limitantes a la hora de promover
                                                            la participación. Se han ensayado di-
     •   Hay que insistir en que los proyectos              versas tentativas para facilitar la in-
         no se preparan en un despacho ni de                tegración de personas que no saben
         manera individual. Los proyectos se                leer y escribir, aunque se plantean
         identifican y diseñan en equipo y en               problemas de difícil solución.
         el seno de esos equipos deben estar
         representados los beneficiarios,               •   El EML es un método de discusión
         siempre que eso sea posible. Si olvi-              secuencial. Cuando decimos esto nos
         damos esa perspectiva, la mayoría de               referimos a que los temas de las dis-
         los pasos que vamos a comentar ha-                 cusiones grupales se encuentran pre-
         brán perdido su sentido.                           determinados y se presentan en una
                                                            secuencia lineal única. Cada paso del
     •   Se supone que el EML es un método                  método se construye sobre la base de
         utilizable para la gestión de todo el              los acuerdos alcanzados en el paso
         ciclo del proyecto, desde la                       anterior.
         identificación hasta la última evalua-
         ción. Esa suposición es cierta, pero           •   Como todos los métodos de planifi-
         sólo en parte, ya que hay que reco-                cación participativa, el EML trabaja
Introducción al EML
                                                                                           23




      por consensos. Los juegos de mayo-       pas de identificación y diseño de un
      rías y minorías están en principio       proyecto de desarrollo. Esos pasos son
      descartados. Se trata de alcanzar te-    los siguientes:
      rritorios de confluencia entre todos
      los participantes y no de imponer
      una visión sobre todas las otras           •   Análisis de la participación
      posibles.
                                                 •   Análisis de los problemas
•     El EML, además de ofrecer una se-
      rie de temas ordenados de discusión        •   Análisis de los objetivos
      en los que es preciso llegar a acuer-
      dos entre todas las partes implicadas,     •   Análisis de las alternativas
      propone una serie de procedimientos
      para las discusiones y una manera de       •   Matriz de planificación del pro-
      visualizar los acuerdos alcanzados.            yecto
      Esas técnicas de visualización de los
      consensos tienden a ser los rasgos
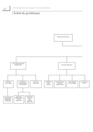
      más conocidos del método: árboles        Los cuatro primeros pasos son pasos de
      de problemas y objetivos, discusión      la identificación y contribuyen a siste-
      de alternativas, matriz de planifica-    matizar una de las fases más impor-
      ción.                                    tantes de la vida de un proyecto que
                                               habitualmente tiende a quedar en una
    Podemos, por tanto, afirmar que el         nebulosa de generalidades. A través de
    EML es un método de planificación          esos pasos se pretenden hacer explíci-
    participativa por objetivos que se uti-    tos los mecanismos que han llevado a
    liza de manera esencial, pero no exclu-    justificar la oportunidad de la opción
    siva, en los proyectos de cooperación      seleccionada. Para ello, es preciso
    para el desarrollo. Este método ofrece     mostrar qué problemas afectan a qué
    una secuencia ordenada de las discu-       personas, cuáles son las relaciones en-
    siones para la preparación de una in-      tre los diferentes grupos que confor-
    tervención y unas técnicas de visuali-     man una realidad, entre esos grupos y
    zación de los acuerdos alcanzados.         los problemas identificados y, por úl-
                                               timo, entre los propios problemas que
    Los pasos del método                       se han detectado, para finalmente
                                               avanzar los criterios de priorización de
    Como puede verse en todos los ma-          la alternativa considerada más desea-
    nuales disponibles, el EML consta en       ble.
    sus versiones más clásicas de cinco pa-
    sos de discusión que sistematizan las      La Comisión Europea, sin justificar las
    tareas imprescindibles durante las eta-    razones, ha suprimido en su manual de
El Enfoque del marco lógico: 10 casos didácticos
24




      proyectos el primero de los pasos de la           derarse finalizado el diseño de un pro-
      identificación, aunque en su docu-                yecto. Los diseños “a medias” (aque-
      mento de proyecto plantea, como no                llos en los que falta alguno, o algunos,
      podía ser de otra manera, la determina-           de los elementos descritos con anterio-
      ción de los colectivos beneficiarios y            ridad), tan habituales en la cooperación
      del resto de los grupos e instituciones           para el desarrollo, pueden justificarse
      implicados en la futura intervención.             en ocasiones atendiendo a los prolon-
      No podemos entrar muy a fondo en                  gados plazos que los organismos
      este tema espinoso que exigiría un                financiadores suelen necesitar para
      tratamiento mucho más detallado.                  adoptar la decisión de apoyar (o no)
      Cuando describamos mínimamente las                una propuesta de proyecto, pero esta-
      características de cada uno de estos              blecen una incertidumbre grave con
      pasos volveremos sobre la cuestión,               respecto a la propia intervención y son,
      aunque ahora puede señalarse que para             desde el punto de vista técnico, una
      las propuestas "marcologistas" más                opción claramente indeseable.
      clásicas, y según nuestra opinión más
      acertadas, un proyecto comienza                   En los ejemplos que siguen a continua-
      siempre determinando los colectivos               ción se ha limitado la secuencia hasta
      cuya situación s pretende mejorar.                la elaboración de las matrices respecti-
                                                        vas de los diferentes proyectos, pero
      La matriz de planificación del proyecto           debe quedar perfectamente claro que
      constituye, por su parte, la estructura           una matriz no completa el diseño de
      del diseño, el armazón sobre el que se            una intervención y necesita de otros
      construye el documento de formula-                documentos esenciales para convertirse
      ción. La matriz es la base el diseño              en una opción operativa realista.
      pero no es todo el diseño. Para que éste
      pueda considerarse completado es pre-             A continuación se indican de una ma-
      ciso realizar la programación de las              nera telegráfica algunas de las princi-
      actividades y los recursos (calendarios,          pales características de cada uno de
      presupuestos y organización del perso-            estos pasos. Vale la pena reiterar que
      nal adscrito a la ejecución de todas esas         los lectores interesados en profundizar
      actividades), completar los diseños               en alguno de los aspectos que aquí
      técnicos siempre que éstos sean nece-             simplemente se enunciarán pueden re-
      sarios y efectuar una valoración de las           currir a los manuales que se relacionan
      posibilidades de viabilidad de la futura          en la bibliografía comentada que se in-
      intervención. Sólo cuando todas esas              cluye al final de este libro.
      tareas han sido realizadas puede consi-
Introducción al EML
                                                                                          25




Comentarios sobre los pa-                    establecer el “quién es quién” dentro
                                             de una realidad determinada. Para ello
sos del método                               no es necesario contar con expertos
                                             consagrados ni elaborar un remedo de
Análisis de la participación                 tesis doctoral. Se trata de realizar un
                                             diagnóstico liviano y, como siempre,
Con el análisis de la participación se       de carácter operativo.
pretenden básicamente dos cosas. En
primer lugar, se trata de tener una vi-      Pero el análisis de la participación no
sión, lo más precisa posible, de la rea-     consiste tan sólo en precisar ese “quién
lidad social sobre la que el futuro          es quién”. Tan importante, o más, es
proyecto pretende incidir. Muchas            determinar, dentro de los grupos
intervenciones de desarrollo fracasan,       identificados, el que debe acabar con-
precisamente, por haber efectuado un         virtiéndose en los beneficiarios direc-
diagnóstico excesivamente superficial        tos del futuro proyecto de desarrollo.
del contexto en el que deben insertarse.     Por lo tanto, el análisis de la participa-
Tendemos a pensar que los proyectos          ción es una especie de diagnóstico fo-
tienen éxito gracias a nuestras propias      calizado, en el sentido de que se hace
capacidades y subestimamos el marco          “desde un punto de vista” particular y
en el que debemos actuar. Los gestores       explícito. Eso es algo que, por otra
de proyectos pueden ser vistos, a ve-        parte, ocurre en cualquier tipo de diag-
ces, como actores en gira de provincias      nóstico; la presunta objetividad de es-
para quienes los beneficiarios no dejan      tos análisis no es más que otro mito
de ser caras anónimas que, a la mañana       tranquilizador.
siguiente, se olvidan. El problema es
que los beneficiarios de un proyecto no      Evidentemente, la determinación de los
son el público de una representación en      presuntos beneficiarios es una decisión
la que nosotros actuamos, sino sus au-       de tipo político, más que técnico. No
ténticos protagonistas y que es preciso      hay ningún criterio técnico que pueda
asumir nuestro papel subsidiario (so-        determinar quién o quiénes deben con-
mos los que montamos los decorados y         vertirse en beneficiarios de un pro-
nos preocupamos de la iluminación). Si       yecto. Muy a menudo, percibimos en el
no lo hacemos, estamos ocupando un           seno de las instituciones en las que tra-
puesto que no nos corresponde y la           bajamos, resistencias a la hora de to-
función, por mucho entusiasmo y “sa-         mar decisiones que implican una de-
ber hacer” que le pongamos, estará           terminada opción de carácter esencial-
condenada al fracaso.                        mente político o, mejor dicho, lo que
                                             percibimos es una cierta resistencia a
Por lo tanto, el análisis de la participa-   hacerlas explícitas.
ción debe pretender, antes que nada,
El Enfoque del marco lógico: 10 casos didácticos
26




      La tentación de suponer que el desa-              Para realizar este tipo de análisis exis-
      rrollo es una opción “técnica”, más que           ten algunos procedimientos que gozan
      política, y el viejo paradigma funcio-            de cierto éxito, pues permiten ordenar
      nalista que sueña con una especie de              la información recopilada y, se supone,
      armonía social en la que es posible               facilitan la inevitable elección de los
      imaginar proyectos que mejoran “a                 colectivos “con quiénes queremos tra-
      todo el mundo”, son dos vicios de                 bajar”. En los últimos tiempos se habla
      sombra muy alargada en la                         bastante del análisis de los implicados
      cooperación para el desarrollo.                   (stakeholder analysis), un método
                                                        desarrollado por el Departament for
      Tomar decisiones es muy a menudo                  International Development (DfID) bri-
      ingrato, porque el hecho de seleccionar           tánico y que tiende a ser utilizado en
      a unos supone, como contrapartida, re-            muchos contextos. El programa infor-
      chazar a los demás. Pero la cosa se               mático Team Up establece una catego-
      complica porque, además de ese re-                rización más sencilla para ese mismo
      chazo, percibimos que los proyectos               propósito. También el análisis de Ca-
      suelen tener, junto a unos beneficiarios          pacidad y Vulnerabilidad pretende,
      más o menos bien definidos, unos per-             utilizando otro tipo de criterios, facili-
      judicados que son igualmente signifi-             tar la clasificación de los colectivos
      cativos.                                          que componen una cierta realidad so-
                                                        cial, indicando cuáles son los grupos
      Los criterios para la selección de los            más vulnerables que, en principio, de-
      beneficiarios son específicos en cada             berían ser priorizados como la pobla-
      ocasión y dependen de las prioridades             ción objetivo de un proyecto de desa-
      que cada persona o cada institución               rrollo.
      establezca. Sabido es que las preguntas
      generales que deben valorarse en cada             Por su parte, la GTZ planteó un es-
      caso son:                                         quema sumamente sencillo de clasifi-
                                                        cación en cuatro categorías esenciales:
      •   ¿Quién o quiénes se encuentran
          en situación de mayor necesidad?

      •   ¿Quién o quiénes parecen tener                BENEFICIARIOS DIRECTOS
          mayores posibilidades de apro-
          vechar los beneficios generados               BENEFICIARIOS INDIRECTOS
          por la intervención?
                                                        NEUTRALES/EXCLUIDOS
      •   ¿Qué conflictos puede suponerse
          que ocurrirán al apoyar a deter-              PERJUDICADOS/OPONENTES
          minados grupos?
Introducción al EML
                                                                                        27




Sea como sea, el análisis de la partici-   tido, pero hay que manejar con cuidado
pación resulta un momento clave a la       ese tipo de iniciativas. Según nuestra
hora de comenzar la preparación de un      experiencia, en muchas ocasiones esos
proyecto. Hay que saber a quién            proyectos no “llegan” a las personas y
queremos mejorar, antes de determinar      se limitan a “dotar” a determinadas
qué es lo que queremos hacer.              instituciones de ciertos bienes o servi-
                                           cios (vehículos, computadoras,
Ese dilema (¿qué es antes la identifica-   pasantías, etc.), cuya incidencia en la
ción de los beneficiarios o la de los      transformación de la realidad es
problemas?) tiene en ocasiones el as-      inapreciable.
pecto de una discusión absurda como
la del viejo cuento del huevo y la ga-     Análisis de los problemas
llina. En la realidad personas y pro-
blemas forman una combinación indi-        Los problemas “van” siempre con las
soluble que es imposible separar. Cada     personas o, dicho de otra manera, no
problema tiene su nombre y apellido        hay problemas sin personas. Por lo
social y, como contrapartida, hay que      tanto, el llamado análisis de la situa-
reconocer que no existen problemas         ción es, de hecho, el análisis de la par-
generales que afecten de igual manera      ticipación más el análisis de proble-
a todo el mundo. La determinación de       mas.
los problemas siempre se realiza desde
un determinado punto de vista y no es,     En el análisis de problemas se com-
no puede ser, neutra.                      plementa la indagación efectuada con
                                           anterioridad pero, si antes ésta se
Una última cuestión con respecto al        efectuaba en función de los distintos
análisis de la participación. Aunque       agentes sociales que componen una
pueden indicarse excepciones al res-       realidad, ahora se trata de identificar
pecto, una de las reglas de oro básicas    los problemas que afectan a los colec-
a la hora de identificar un proyecto es    tivos inicialmente priorizados y de es-
que éste debe tener como beneficiarios     tablecer las relaciones que existen entre
a un colectivo concreto de personas y      esos problemas.
no a una institución. Los proyectos van
destinados a las personas y no a las       De lo que se trata es de elaborar un
instituciones que deben ser concebidas     diagrama de causas y efectos entre los
como medios que, de alguna manera,         distintos problemas identificados árbol
contribuyen a mejorar la situación de      de problemas y que supone el docu-
aquellas. Es verdad que existen pro-       mento quizás más característico de la
yectos de fortalecimiento institucional    identificación de proyectos de desarro-
e incluso hemos incluido algunos caos      llo según el enfoque del marco lógico.
reales que van orientados en ese sen-      Ese diagrama fue “importando” por la
El Enfoque del marco lógico: 10 casos didácticos
28




         GTZ al área de la cooperación para el            relativamente sencillos, como los que
         desarrollo desde el mundo empresarial,           pueden detectarse en una cadena de
         donde tuvo su origen. Fue un ingeniero           montaje, que para establecer las rela-
         japonés, Kaoru Ishikawa quien lo uti-            ciones entre fenómenos sociales cuyas
         lizó por primera vez en 1952 en la em-           interacciones tienden a resultar mucho
         presa Kawasaki para analizar los pro-            más complejas. En cualquier caso, hay
         blemas de las cadenas de montaje. Se             que recordar que no se trata (al menos
         le conoce como diagrama de espina de             no sólo) de analizar la realidad, sino de
         pescado, diagrama de río o, menos                establecer las bases de una interven-
         imaginativamente, como diagrama de               ción operativa y, para eso, el árbol de
         Ishikawa y está incluido en los                  problemas resulta una herramienta su-
         estándares de calidad de las empresas            mamente potente.
         japonesas.
                                                          Sin más comentarios, podemos indicar
         Está claro que esta representación sim-          que un árbol de problemas se construye
         plificada de la realidad es más                  siguiendo una secuencia más o menos
         adecuada para el análisis de procesos            similar a la que ahora se relaciona:



     •     Identificar los problemas existentes.

     •     Escribir cada problema en una tarjeta, preferiblemente con letras mayúsculas.

     •     Determinar cuál es, dentro de los problemas identificados, aquel que ocupa un lugar
           central que permite ordenar en torno a él la mayor parte de la información recopilada.
           Colocar esa tarjeta en el centro de un panel.

     •     Determinar las causas que provocan ese problema, preguntándose el por qué se
           produce esa situación considerada indeseable. Situar esas tarjetas en el nivel inme-
           diatamente inferior al del problema considerado focal o central.

     •     Avanzar hacia abajo preguntándose por las causas de las causas.
                                                                           Introducción al EML
     •     Establecer los efectos provocados por el problema central. Situar esas tarjetas en la
           parte superior del árbol.

     •     Recomprobar las relaciones causales y dibujarlas en el panel.
Introducción al EML
                                                                                                   29




Los problemas más típicos que nos
solemos encontrar al elaborar un árbol
de problemas son los siguientes:

         Dificultad en la identificación de los problemas. Es muy típico que los problemas se
         enuncien con un carácter muy poco preciso. Por ejemplo, se dice que el problema es

 1       “la marginalidad” o “la salud” o cosas así; no hay que estar muy familiarizado con el
         marco lógico para darse cuenta de que enunciados de ese tipo sirven para muy poco.
         Hay que intentar expresar los problemas de la forma más inequívoca posible.

         Dificultad en la valoración de lo que es efectivamente un problema. Los problemas se
         perciben siempre desde un determinado punto de vista, desde una cultura y desde un

 2       conjunto de intereses específicos. Es típico que la percepción del técnico no coincida
         al 100% con la percepción de los beneficiarios. Frente a este tipo de conflictos no hay
         recetas universales, aunque, en principio, se trata de dejar que todo el mundo exprese
         lo que considere conveniente.

         Definición de los problemas como “falta de soluciones”. En principio, los problemas
         no deben describirse como ausencia de determinadas soluciones. Todas las tarjetas

 3       que expresan “falta de...” “no hay...” no serían, en una visión ortodoxa del EML,
         aceptables. Nos han contado experiencias con algunos moderadores de talleres “mar-
         cologistas” más apegados a la ortodoxia que nosotros que rompen las tarjetas escritas
         de esa manera. La verdad es que, sin llegar a esos extremos (de hecho en los ejemplos
         que se incluyen a continuación aparecen algunos pecados en ese sentido) hay que re-
         conocer que no es, en general, deseable enunciar los problemas como la falta de una
         solución, ya que de esa manera se está describiendo lo que quiere hacerse y no, en
         realidad, el problema que existe.
         Dificultades para establecer la causalidad entre los problemas. La verdad es que, en la
         realidad, las causalidades verticales y unívocas que propone este tipo de análisis fun-

 4       cionan tan sólo a medias. Las relaciones entre los problemas tienden a ser bastante
         más complejas. Un mismo problema puede aparecer en varias raíces del árbol o se es-
         tablecen retroalimentaciones entre los problemas que no hacen tan fácil el estableci-
         miento de la lógica vertical que sustenta el árbol de problemas. En cualquier caso, y
         sin tener una solución absoluta, hay que señalar que el árbol de problemas. En cual-
         quier caso, y sin tener una solución absoluta, hay que señalar que el árbol debe tender
         a “abrirse” en los niveles inferiores o, dicho de otra manera, que cualquier problema,
         es provocado por más de una causa. Igualmente hay que rechazar radicalmente la
         existencia de problemas–madre cuya resolución determinaría la solución de numero-
         sos efectos situados en los niveles superiores. Ese tipo de problemas (el “subdesarro-
         llo”, el “intercambio desigual”, la “marginalidad” o enunciados similares) tiende a ser
         un enunciado–resumen de un gran número de problemas más concretos que son, en
         principio, los que deben interesarnos.
El Enfoque del marco lógico: 10 casos didácticos
30




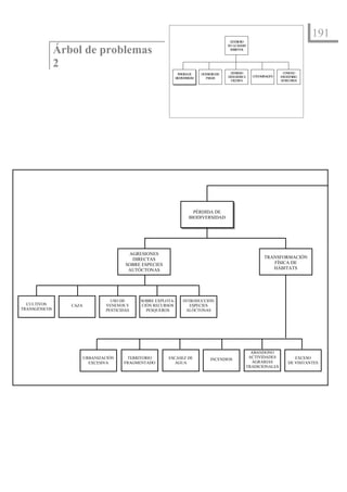
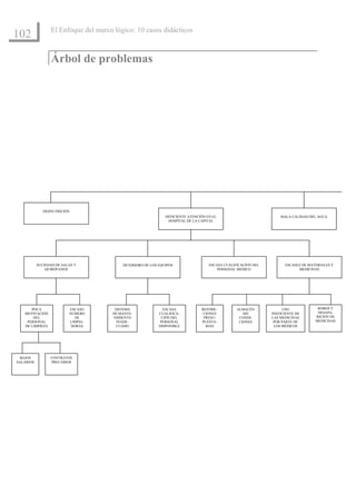
         En resumen, el árbol de problemas                     por algunos de los implicados” pasan
         debe ofrecer una visión parcial de la                 ahora a ser definidos como “estados
         realidad, estructurada en torno a los                 alcanzados positivos que se establecen
         problemas que padece un colectivo o                   sobre la resolución de los problemas
         unos colectivos de personas concretos,                anteriormente identificados”. Es decir,
         estableciendo las relaciones de causali-              para el enfoque del marco lógico, los
         dad que se establecen entre esos pro-                 objetivos de desarrollo se construyen
         blemas. Evidentemente, esas relaciones                sobre la solución de problemas con-
         constituyen una simplificación de la                  cretos que afectan a personas concretas
         realidad, pero permiten determinar una                y cuya definición y relaciones se han
         jerarquización de los problemas y                     establecido en el paso anterior. De esa
         ofrecen una base para una posible in-                 manera, se trata de construir un árbol
         tervención.                                           de objetivos que, en principio, es una
                                                               copia en positivo del árbol de proble-
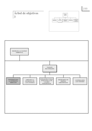
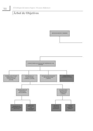
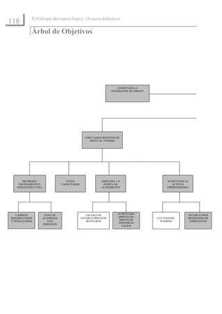
         Análisis de los objetivos                             mas, pero donde la relación causal pasa
                                                               a convertirse en una relación de carác-
         El análisis de objetivos es un paso de la             ter instrumental, donde las tarjetas in-
         identificación de un proyecto de desa-                feriores son los medios para alcanzar
         rrollo que se construye sobre los re-                 las superiores que, con respecto a
         sultados obtenidos en el anterior análi-              aquellas, son los fines que se esperan
         sis de los problemas. Los problemas                   alcanzar.
         que habían sido descritos como “situa-                Para construir el árbol de objetivos hay
         ciones negativas percibidas como tal                  que hacer las siguientes cosas:


     •       Convertir las tarjetas-problema en tarjetas-objetivo teniendo un cierto cuidado en la
             redacción para que exista una mínima coherencia: no se trata de establecer un enunciado
             inverso sino de expresarlo en unos términos que resulten razonables.

     •       Las tarjetas que se considere que no son modificables pasan sin cambios (es decir como
             problemas) al nuevo árbol.

     •       Se incluyen nuevas tarjetas que representen medios adicionales que consideramos importantes
             a la hora de garantizar la consecución de las tarjetas superiores.

     •       Se comprueba la relación medios-fines. En este caso la pregunta clave es “¿cómo?” y se
             supone que las respuestas serán en cada caso las tarjetas situadas en los niveles inferiores.

         •     Se dibuja un “árbol” que será el inverso en positivo del de problemas, con algunas tarjetas
               no modificadas y algunas tarjetas nuevas en los niveles inferiores y en el que la relación
               causal ha pasado a convertirse en una relación de carácter instrumental.Introducción al EML
Introducción al EML
                                                                                        31




Análisis de las alternativas                Con carácter general puede señalarse
                                            que la transparencia, la negociación y
El análisis de alternativas es un paso      la asunción de la necesidad de alcanzar
fundamental dentro de la gestión de         un cierto consenso entre todas las par-
una intervención, aunque inevitable-        tes implicadas en el proceso tienden a
mente presenta un nivel de indefinición     ser elementos que refuerzan la “bon-
que resulta enojoso a la hora de            dad” de una determinada selección.
plantear una explicación de carácter        Las imposiciones no suelen dar buen
más bien esquemático y superficial.         resultado y tienden a provocar que los
Dicho de una manera rápida, puede           proyectos sean vistos como una pro-
decirse que la función básica del análi-    piedad particular (normalmente de los
sis de alternativas, también llamado        financiadores o de quienes se encuen-
discusión de estrategias según la Co-       tran en disposición de aportar los re-
misión Europea, es la de compara las        cursos necesarios para su puesta en
diferentes opciones que pueden identi-      marcha), generando la consiguiente
ficarse en el árbol de objetivos, recha-    inhibición del resto. De esa forma, la
zando las que no nos parezcan desea-        esperada viabilidad de los proyectos se
bles o presentan un grado excesivo de       encuentra seriamente amenazada, pues
incertidumbre y seleccionando, dentro       nadie se mostrará muy dispuesto a
de la alternativa que parece óptima, la     “defender” el proyecto cuando con-
tarjeta-objetivo que va a convertirse en    cluya el aporte externo de fondos.
el objetivo del futuro proyecto de desa-
rrollo.                                     Según nuestra experiencia, lo más ha-
                                            bitual suele ser que se efectúe un aná-
El análisis de alternativas cierra, por     lisis de decisión multicriterio, en oca-
tanto, la etapa de la identificación y da   siones no todo lo explícito que sería
paso al diseño o formulación de la in-      deseable, mediante el que se valoran
tervención.                                 cada una de las alternativas que en
                                            principio se consideran más intere-
Los procedimientos para realizar esa        santes en función de toda una serie de
selección son muy variados y no puede       criterios que se consideran significati-
ofrecerse una “receta” de validez           vos. Las valoraciones pueden efec-
universal. Lo que puede resultar ade-       tuarse manejando criterios cualitativos
cuado en determinadas circunstancias        (bueno-regular-malo; alto-medio-bajo,
puede ser completamente inapropiado         etc.) o, bien, asignando puntuaciones
en otras. Evidentemente, las preferen-      numéricas en una escala predetermi-
cias, más o menos justificadas, de las      nada a cada una de las alternativas en
instituciones participantes en el pro-      función de cada criterio.
ceso tienden a jugar un papel esencial
en esa toma de decisiones.
El Enfoque del marco lógico: 10 casos didácticos
32




       Las posibilidades en ese sentido tien-            un requisito básico para el éxito de la
       den a ser muy variadas y no es posible            futura intervención.
       recomendar un procedimiento estándar
       para todas las ocasiones. Es conve-               Los criterios que pueden manejarse
       niente recordar que el proceso de toma            para la valoración de las diferentes al-
       de decisiones debe ser comprendido y              ternativas detectadas son muy variados
       asumido por todas las instancias impli-           pero pueden avanzarse algunos que se
       cadas, porque esa asunción constituye             consideran, con carácter general, como
                                                         fundamentales:




     Recursos disponibles, tanto en lo que hace referencia a los recursos materiales –financieros–
     como a los recursos humanos –capacidades-.

     Tiempo estimado para el logro de los distintos objetivos que se valoran.

     Adecuación a las prioridades de cada una de las partes implicadas en el proceso.

     Riesgos identificados en cada una de las alternativas/Probabilidades de logro de los obje-
     tivos.

     Contribución de las diferentes alternativas al logro de objetivos de carácter más general.

     Posibles efectos generados por el logro de los diferentes objetivos valorados.

     Vinculación entre las distintas alternativas y los colectivos seleccionados como beneficiarios
     prioritarios.

     Posibilidades de viabilidad de cada una de las alternativas.
Introducción al EML
                                                                                             33




Es evidente que esa pequeña relación             De manera esquemática, puede indi-
no concluye con un tema tan amplio               carse que el análisis de las alternativas
pero puede ofrecer algunas pistas para           se realiza normalmente (si es que en
entender el tipo de valoraciones que se          verdad se “hace” y no se parte de una
considera importante efectuar. Hay que           decisión previa que tiende a tomarse
recordar que la identificación (y con-           muy lejos del lugar donde los proble-
cretamente el análisis de alternativas)          mas existen realmente) siguiendo una
debe ser un proceso rápido y de bajo             secuencia parecida a la que a continua-
coste, ya que, de momento, no existe             ción se presenta:
ninguna garantía acerca de la efectiva
puesta en práctica de la intervención
que está preparándose.




      •   Identificar las relaciones medio–fines dentro del árbol de objetivos sobre
          las que, en principio, parece existir un mayor interés en actuar.

      •   Comparar esas alternativas en función de algunos criterios que pueden
          coincidir en parte con los enunciados con anterioridad.

      •   Seleccionar la alternativa que, entre todas las contempladas, parece reunir
          una combinación más adecuada de elementos positivos.

      •   Precisar la tarjeta–objetivo que va a convertirse en objetivo del proyecto
          que comienza a continuación a diseñarse; en ocasiones la discusión de
          alternativas es más bien una “discusión de objetivos”, por lo que el punto
          anterior y éste se convertirían en el mismo.



Sea como sea, con mayor o menor                  mite comenzar el diseño de la futura
participación, con mayor o menor aná-            intervención. Después de esa decisión,
lisis y manejo de datos, el análisis de          puede considerarse que comienza la
alternativas concluye cuando se selec-           fase de diseño o formulación del pro-
ciona un objetivo concreto que consti-           yecto.
tuye la orientación esencial que per-
El Enfoque del marco lógico: 10 casos didácticos
34




         Matriz de planificación del                       principales contenidos del diseño de un
                                                           proyecto en un formato simplificado
         proyecto                                          que facilita, en un golpe de vista, com-
                                                           prender la lógica interna de una inter-
         La matriz de planificación del proyecto           vención. Hoy, más de 30 años después
         es el documento–herramienta más ca-               de que la Agencia Estadounidense de
         racterístico del enfoque del marco ló-            Cooperación Internacional (USAID)
         gico. De hecho, el marco lógico co-               comenzará a utilizar las matrices de
         menzó siendo una matriz y hasta que la            planificación de los proyectos, éstas si-
         GTZ estableció la secuencia de pasos              guen cumpliendo esa función. A las
         previos que conducen hasta ella, lo que           matrices de los proyectos se las suele
         constituye la principal originalidad del          criticar por su esquematismo y rigidez,
         método ZOPP, la identificación entre              cosas ciertamente reales, pero compen-
         un término y otro fue absoluta. En la             san esas deficiencias gracias a su clari-
         actualidad, aunque la mayoría de las              dad y fácil comprensión. De momento,
         versiones del método asumen esa se-               no parecen existir opciones realistas
         cuencia como un todo, la matriz conti-            que puedan sustituir con ventaja al mo-
         núa siendo el elemento más típico del             delo actual de matriz.
         EML.
                                                           Una matriz de planificación es, apro-
         En su origen, la matriz apareció como             ximadamente, un cuadro como el que
         un intento de sistematizar y ordenar los          sigue:


                         LÓGICA DE LA        INDICADORES         FUENTES DE            SUPUESTOS/
                        INTERVENCIÓN        OBJETIVAMENTE       VERIFICACIÓN            HIPÓTESIS/
                                             VERIFICABLES                          FACTORES EXTERNOS
     OBJETIVO
     GENERAL

     OBJETIVO
     ESPECÍFICO

     RESULTADOS

     ACTIVIDADES                               RECURSOS            COSTES


                                                                                  CONDICIONES PREVIAS
Introducción al EML
                                                                                            35




 En ese documento quedan sintetizados             cas que establecen esa interdependen-
 los principales componentes del diseño           cia.
 de un proyecto. Además, existe una               Se llaman las lógicas vertical y hori-
 relación entre todos esos elementos              zontal.
 que, de alguna manera, están vincula-            La primera establece la siguiente rela-
 dos entre sí. Existen dos lógicas bási-          ción:




    Si se dan unas condiciones previas (entonces) se libera un presupuesto con

    el que se movilizan unos recursos para hacer unas actividades. Si se hacen

    esas actividades y se producen unos supuestos (que están fuera de la

    competencia de la intervención) se logran unos resultados. Si se logran esos

    resultados y se producen los supuestos situados a su nivel, se alcanza el

    objetivo específico. El logro de ese objetivo específico, unido al cumplimiento
    de los supuestos colocados en su nivel, supondrá una contribución significativa

    a un objetivo general (o superior). Y si se producen los supuestos de ese nivel
    el objetivo general podrá perdurar.



La lógica horizontal, más sencilla, indica que:




         todo resultado u objetivo se expresa mediante, al menos, un indicador
         verificable objetivamente. Ese indicador debe poder comprobarse
         mediante una fuente de verificación específica.
El Enfoque del marco lógico: 10 casos didácticos
36




      De esa manera, con un vistazo rápido              ciencias más comunes de un gran nú-
      es posible saber “de que va” un pro-              mero de proyectos.
      yecto concreto y descubrir sus princi-
      pales fortalezas y debilidades. Eviden-           El objetivo específico debe ser uno;
      temente, existe la posibilidad de reali-          cada objetivo específico justifica la
      zar un marco lógico (una matriz) irre-            realización de otra matriz y, por lo
      prochable desde el punto de vista de su           tanto, de otro proyecto. El objetivo su-
      coherencia interna, aunque su corres-             perior con el que el específico se en-
      pondencia con una situación concreta              cuentra en relación en el árbol de obje-
      sea escasa o, en un caso extremo, nula,           tivos es el que llamamos general, glo-
      pero eso ocurre con cualquier procedi-            bal o de desarrollo. De hecho, se en-
      miento de planificación. Las críticas             cuentra fuera del ámbito de actuación
      que señalan la posibilidad de utilizar            de la intervención (resulta más ambi-
      “mal” el marco lógico no invalidan la             cioso y sólo puede ser alcanzado por
      utilidad del método. Muy a menudo,                una combinación de proyectos), pero
      esas críticas se caracterizan por no              orienta nuestra iniciativa. Nuestra con-
      plantear ningún tipo de alternativa, con          tribución al logro de ese objetivo es un
      lo que se mueven en un terreno más                criterio esencial para valorar la calidad
      bien estéril.                                     de cualquier proyecto.

      De manera esquemática, vamos a des-               Los resultados (también llamados pro-
      cribir brevemente los contenidos prin-            ductos, componentes o metas) son los
      cipales de las columnas de la matriz:             medios necesarios para alcanzar el ob-
                                                        jetivo específico. Constituyen el con-
      Primera columna. En ella se describe el           junto de bienes y servicios que entrega
      proyecto, “lo que hacemos” y la lógica            el proyecto durante o al finalizar su
      interna que vincula a cada uno de sus             ejecución. Estos resultados surgen, al
      elementos. El objetivo del proyecto,              menos en parte, del propio árbol de
      normalmente llamado objetivo                      objetivos (son las tarjetas inferiores
      específico, es, de alguna manera, el que          que se encuentran vinculadas a la se-
      establece la direccionalidad de la inter-         leccionada). Es preciso valorar si re-
      vención, su punto de referencia. Hay              sultan medios suficientes y necesarios
      que recordar que éste es un método de             para el logro de ese objetivo y, en caso
      planificación por objetivos y que las             de no ser así, habrá que incluir nuevos
      actividades (lo que hacemos) se en-               resultados (es decir, que no estén en el
      cuentran siempre subordinadas a lo que            árbol de objetivos) a nuestra matriz.
      pretendemos conseguir. Esa confusión
      entre lo que hacemos y lo que quere-              Las actividades constituyen el conjunto
      mos obtener, confusión que parece un              “de lo que hacemos” y deben estar cla-
      tanto pueril, constituye una de las defi-         ramente vinculadas a la consecución de
Introducción al EML
                                                                                       37




cada uno de los resultados enunciados.      plimiento se encuentra fuera de nuestro
En principio, no debe haber actividades     ámbito concreto de competencia. Di-
(más allá de las generales de adminis-      cho de otra manera, la probabilidad de
tración, seguimiento y evaluación) que      cumplimiento de las hipótesis son los
no se encuentren inequívocamente re-        riesgos del proyecto. No existe un pro-
lacionadas con alguno de los resulta-       cedimiento a partir del cual tengamos
dos. Cada actividad deberá llevar espe-     plena garantía de haber identificado to-
cificados el conjunto de recursos, me-      das las hipótesis significativas que
dios o insumos necesarios para su eje-      pueden afectar a un proyecto concreto.
cución. Los costes de movilización de       En cualquier caso, su valoración, aún
esos recursos ofrecerán el presupuesto      cuando sea incompleta, siempre será
de cada una de las actividades. La          deseable frente a su no consideración.
suma de todos esos costes constituirá el    Es necesario situar las hipótesis en el
presupuesto general del proyecto.           lugar en que son significativas para la
                                            propia lógica de la intervención.
Los objetivos y resultados tienden a ser
redactados como situaciones ya alcan-       Los indicadores pretenden traducir a
zadas, mientras que las actividades         términos inequívocos los objetivos y
suelen redactarse en infinitivo.            los resultados de un proyecto. Se trata
                                            de poder expresar de la manera más
Una vez que se tiene establecida de         precisa posible lo que vamos a hacer y
manera provisional la primera columna       lo que queremos conseguir con nuestra
de la matriz, es conveniente comenzar       intervención. Cualquier indicador debe
a cumplimentar la columna de la dere-       reflejar la cantidad de producto que se
cha, la que incluye las hipótesis, su-      pretende alcanzar, su calidad y el
puestos o factores externos. Si un pro-     tiempo para su logro. En caso de no re-
yecto se ejecutase en un ambiente con-      sultar evidente, será preciso clarificar
trolado (como un experimento) las va-       las personas beneficiarias que se en-
riables exteriores no serían significati-   contrarán incluidas y el área geográfica
vas. A nadie se le escapa que eso nunca     considerada.
es así y que un proyecto interactúa en
un contexto al que influye y del que re-    Los indicadores tienen una cierta mala
cibe influencias. Con las hipótesis se      prensa, pues afirma que no todo puede
plantea la necesidad de valorar ese         ser cuantificado y que esa obsesión
contexto y de identificar los principales   numérica puede provocar graves dis-
aspectos que pueden tener una inciden-      torsiones en la propia lógica de la in-
cia grave en la propia lógica de inter-     tervención. Esas objeciones pueden ser
vención. Las hipótesis son, por tanto,      ciertas en ocasiones pero lo más habi-
todas las situaciones y decisiones que      tual es que esa resistencia frente a los
tienen que producirse, pero cuyo cum-       indicadores esconda un desconoci-
El Enfoque del marco lógico: 10 casos didácticos
38




      miento de lo que se pretende conseguir.            últimas son en principio deseables,
      Objetivos enunciados como “Mejora                  aunque en muchas ocasiones no están
      de la calidad de vida”, sin indicadores            disponibles, no poseen la fiabilidad
      concretos y operativos resultan esen-              exigible o su nivel de desagregación no
      cialmente inútiles, dada su radical in-            resulta adecuado, por lo que será pre-
      comprensibilidad.                                  ciso recurrir a fuentes propias, de las
                                                         que será preciso valorar sus costes e
      La regla establece que cada objetivo y             incluirlos en el presupuesto.
      resultado debe llevar, al menos, un in-
      dicador de las características antes re-           La matriz y el diseño de los
      señadas. Todo el mundo asume que el
      nivel de concreción de los indicadores             proyectos
      disminuye a medida que “subimos” por
      la matriz y que los indicadores del ob-            La matriz de planificación constituye la
      jetivo superior tenderán a ser mucho               base del diseño de un proyecto pero no
      menos operativos que los de los resul-             lo agota. Un documento de proyecto
      tados. Si no existe una correspondencia            tiene, aparte de los reseñados, otros
      evidente entre el objetivo (o el resul-            elementos que resultan imprescindi-
      tado) y su indicador, puede ser conve-             bles. Básicamente podemos referirnos
      niente incluir más de uno.                         a los siguientes:

      Cada indicador debe poseer su corres-             • Programación de las actividades
      pondiente fuente de verificación, que                (calendario y asignación de res-
      son procedimientos y soportes puestos                ponsabilidades entre las diferentes
      en marcha para comprobar el cumpli-                  personas o instituciones im-
      miento del indicador. Un indicador sin               plicadas)
      fuente de verificación carece de opera-
      tividad, por lo que debe ser conside-             • Programación de recursos (pre-
      rado como un indicador inútil. Fuentes               supuesto)
      típicas de verificación son encuestas,
      registros, certificados, actas, etc. Po-          • Un análisis de las posibilidades de
      demos calificar las fuentes de verifica-             permanencia del proyecto una vez
      ción en “internas” y “externas”. Las                 concluida la asistencia externa
      primeras son las generadas por el pro-               (valoración de los llamados
      pio proyecto, mientras las segundas se               factores viabilidad)
      encuentran fuera de la intervención.
      Por una consideración de costes, estas
Introducción al EML
                                                                                              39




De esa manera, un documento-tipo de proyecto consta de las siguientes partes:

              Análisis del contexto y justificación de la alternativa seleccionada. Se
   1          trata de incluir aquí los trabajos efectuados durante la etapa de identifica-
              ción, con especial mención a los colectivos beneficiarios y al resto de los
              grupos afectados, a los problemas detectados y a la selección de la estrate-
              gia concreta para su solución.
              Intervención. En este caso, es preciso describir qué queremos conseguir
   2          (objetivo específico), para qué queremos lograr ese propósito (objetivo ge-
              neral), cómo vamos a lograrlo (resultados-actividades), qué hipótesis con-
              sideramos importantes para el logro de nuestro objetivo y cuáles riesgos se
              han identificado, cómo vamos a medir el éxito de lo realizado (indicadores)
              y dónde a través de qué procedimientos vamos a establecer esas medicio-
              nes (fuentes de verificación).
              Ejecución. En este apartado se describe cómo vamos a hacer las activida-
   3          des, con qué recursos, quién lo va hacer (organización y reparto de respon-
              sabilidades), cuándo se va a hacer (calendario) y cuánto va a costar (presu-
              puesto).
              Viabilidad. Se considera imprescindible efectuar una valoración de las po-
   4          sibilidades de permanencia de los objetivos de la intervención más allá del
              período de ejecución. Para esa valoración se consideran habitualmente siete
              factores que tienen una incidencia especial en la posible viabilidad de un
              proyecto. Esos factores son: políticas de apoyo, capacidad institucional y
              de gestión, factores socioculturales, enfoque de género, tecnológica, facto-
              res medioambientales y viabilidad económica y financiera.



En este texto no se han incluido los as-          los aspectos más tradicionales del EML
pectos que afectan a la programación              y concluir todos los ejercicios que se
de las actividades, a pesar de su indu-           incluyen a continuación con la formu-
dable importancia. Se ha considerado              lación de las matrices de planificación.
más interesante centrar el análisis en
El Enfoque del marco lógico: 10 casos didácticos
40




      Sobre la viabilidad
      Se entiende habitualmente por viabili-                subrayado también se suele registrar en
      dad (o sostenibilidad), un análisis                   las subsiguientes fases evaluatorias.
      acerca de las posibilidades de continui-
      dad de los efectos positivos del pro-                 ¿A qué obedece esta circunstancia?
      yecto una vez que éste haya finalizado.               Desde el primer momento debe recha-
                                                            zarse la idea de que la viabilidad sea un
      Con frecuencia en el diseño del pro-                  componente de la evaluación más rele-
      yecto de desarrollo y en las normas de                vante que la pertinencia, el impacto o
      calidad aplicables en la evaluación                   la eficacia; ya que analíticamente se
      previa de los proyectos, se presta una                debe aceptar que la eficiencia tiene un
      atención especial a la viabilidad, entre              nivel de importancia subordinado a los
      los componentes de la evaluación.                     otros componentes.
      Estos son, aparte de la propia
      viabilidad, la pertinencia, el impacto, la            La explicación de este tratamiento es-
      eficacia y la eficiencia. Este                        pecifico de la viabilidad se justifica de-
                                                            bido a que:


      La viabilidad es un componente identificativo del proyecto de desarrollo (véase la definición
      de proyecto de desarrollo en las páginas 16 y 17 de este Manual), y que por tanto lo diferencia y
      singulariza con respecto a otras intervenciones de desarrollo; por ejemplo; las intervenciones de
      ayuda de emergencia, en las que la viabilidad no es un criterio relevante.

      Es un componente que radica esencialmente en la lógica interna del diseño del proyecto de
      desarrollo.

      Tiene una respuesta básicamente dicotómica. Un proyecto de desarrollo es, desde un punto de
      vista analítico, viable o no lo es.

      Es sumamente visible. Tras la finalización del proyecto, o pasado un período de tiempo
      adecuado para cada actuación, se puede valorar con relativa facilidad la permanencia del flujo de
      beneficios dirigidos a la población meta o, en determinados casos, la continuidad institucional o
      la prestación de los servicios que el proyecto pretendía proveer.

      Naturalmente, en cada fase de la eva-                 simultánea y final se convierte en la
      luación la certeza del enjuiciamiento                 valoración de la información ya dispo-
      sobre la viabilidad varía. Lo que en la               nible sobre su desempeño. En la eva-
      evaluación previa es un ejercicio razo-               luación posterior el juicio se basa en
      nado de prospectiva, en la evaluación                 una apreciación casi evidencial.
Introducción al EML
                                                                                                                     41




         Los factores de viabilidad
         Se entiende por factores de viabilidad
         los componentes básicos para facilitar
         su análisis.
         Existe un consenso generalizado sobre
         los siguientes factores de viabilidad:


Políticas de apoyo. Es decir, la coherencia del proyecto de desarrollo con las políticas (generales y locales) del
espacio en que se inscribe el proyecto. Se manifiesta por la coincidencia con los objetivos de las políticas y la
existencia de compromisos específicos razonablemente seguros.

Tecnología adecuada. Se refiere a su coherencia con las condiciones reinantes en el medio en que se ejecuta el
proyecto; así como a la capacidad que tienen las entidades que cogestionan el proyecto de desarrollo para asimilar
las tecnologías transferidas por la intervención y, especialmente, su capacidad para mantenerlas en funcionamiento
una vez finalizado el apoyo externo. Hay que prestar especial atención a su aptitud para reponer los elementos
tecnológicos que se deterioren o se desgasten.

Protección del medio ambiente. Es la apreciación de los efectos que sobre el medio ambiente tiene el proyecto de
desarrollo y los efectos que éste genere tras su finalización, valorando si son negativos, tolerables o beneficiosos.
Ha de asegurarse el uso razonable de los recursos renovables y no renovables.

Aspectos socioculturales. Se trata de valorar las transformaciones socioculturales que inevitablemente conlleva
cualquier proyecto de desarrollo (dado su carácter transformador) para comprobar que son adecuadamente
sopesados, deseados e incorporados por los beneficiarios. Asimismo debe acreditarse que todos los componentes del
grupo meta reciben un flujo equitativo de beneficios.

Mujer y desarrollo. Hay que enjuiciar los eventuales efectos perjudiciales que el proyecto de desarrollo puede
conllevar para las mujeres, para evitarlos, al mismo tiempo que se debe actuar para que las necesidades específicas
de las mujeres dentro de los grupos beneficiarios se contemplen y se actúe en consecuencia.

Capacidad institucional de gestión. Se contempla la capacidad de los socios locales para asumir la gestión
autónoma de lo puesto en pie por el proyecto de desarrollo tras la finalización de éste; manteniendo para ello el
personal que se requiere y el compromiso de las entidades que agrupan a los beneficiarios.

Factores económicos y financieros. Se debe analizar cuidadosamente si los socios locales podrán hacerse cargo de
los costes de operación y de depreciación que la permanencia de los efectos del proyecto demande. Usualmente se
establece la diferencia entre los aspectos financieros, que son los que debe afrontar internamente el proyecto o la
continuación del mismo (capacidad de vender los productos o servicios a precios rediticios, por ejemplo); y los
económicos, que hacen referencia a la certeza existente sobre los aportes externos que la intervención precisa para
asegurar su continuidad (por ejemplo, suficientes recursos presupuestarios públicos).
El Enfoque del marco lógico: 10 casos didácticos
42




                                          2
43




Casos docentes

    Presentación

1. Las enfermedades de la comunidad de Montecito

2. Los agricultores de Vallegrande

3. La educación en el departamento de Casanillo

4. Los jóvenes del barrio de los Chorrillos

5. La atención sanitaria en la región de La Plata

6. El Parque Natural de Aldehuela

7. Los pescadores de la isla Wasini
El Enfoque del marco lógico: 10 casos didácticos
44




     Presentación




      S
             e incluyen a continuación siete            restantes abordan aspectos relativos al
             casos utilizados en los talleres y         desarrollo educativo (“La educación en
             seminarios realizados por los              el departamento de Casanillo”), la pro-
      autores para la presentación y aplica-            blemática juvenil (“Los jóvenes del ba-
      ción del EML. Como ya se ha señalado              rrio de los Chorrillos”) y al desarrollo
      con anterioridad, este método sólo                turístico y manejo de los recursos am-
      puede dominarse a partir de una prác-             bientales (“El Parque Natural de Al-
      tica cotidiana, por lo que en todas las           dehuela”).
      actividades formativas que se llevan a
      cabo se utiliza alguno de estos casos, u          Todos los casos que se presentan están
      otros, para permitir a los participantes          basados en experiencias reales, aunque
      una cierta familiaridad con este proce-           han sido modificados y simplificados
      dimiento de planificación por objeti-             con fines docentes. En todos ellos se
      vos.                                              incluye una primera descripción de la
                                                        realidad sobre la que se pretende inter-
      Los casos seleccionados para este ma-             venir, a partir de la cual es posible
      nual pretenden ofrecer una cierta pano-           avanzar en los diferentes pasos que
      rámica de las áreas de intervención               forman el proceso de planificación
      más comunes dentro de la cooperación              propuesto por el enfoque del marco ló-
      internacional para el desarrollo. Dos de          gico.
      ellos (“Las enfermedades de la comu-
      nidad de Montecito” y “La atención                Los tres primeros ejemplos se encuen-
      sanitaria en la región de La Plata”) se           tran completamente desarrollados y
      enmarcan dentro del sector de la salud            pueden ser utilizados como modelos
      y del manejo y tratamiento del agua;              para la realización de los trabajos pro-
      otros dos (“Los agricultores de Valle-            puestos en los cuatro casos restantes.
      grande” y “Los pescadores de la isla              En estos últimos se avanzan algunos
      Wasini”) hacen referencia a problemas             elementos del proceso de planificación
      vinculados con la producción y el desa-           y se indican los ejercicios que es pre-
      rrollo económico, mientras que los                ciso abordar para concluir de manera
Presentación
                                                                                      45




satisfactoria el diseño de un proyecto     que tenderían a complicar en exceso
según el EML. Hay que recordar que         este texto.
todos los ejemplos incluidos terminan
con la elaboración de la matriz de pla-    El nivel de complejidad de los casos
nificación. La programación de la acti-    presentados es muy variable. Esto es
vidades y recursos y el análisis de los    así porque, en su origen, han sido uti-
factores de viabilidad, aún siendo ele-    lizados en talleres y seminarios con du-
mentos claves para dar por finalizado      raciones muy diferentes. Por último, es
el diseño de un proyecto de desarrollo,    preciso recordar que el EML es una
no han sido incluidos en los ejercicios    técnica de trabajo en equipo, por lo
propuestos. Se ha considerado más          que es conveniente efectuar las tareas
oportuno trabajar de manera intensiva      que se proponen entre varias personas,
en los pasos más clásicos del EML, los     discutiendo y estableciendo diferentes
que van del análisis de la participación   niveles de consenso. De todas maneras,
a la matriz de planificación del pro-      los ejercicios propuestos pueden ser
yecto, en vez de incluir otros aspectos    también para un trabajo individual.
El Enfoque del marco lógico: 10 casos didácticos
46




     Las enfermedades de la comunidad de
     Montecito



      E        l departamento de Floresta
               presenta graves carencias en
               diversos órdenes socioeconó-
      micos. La capital del mismo es el mu-
      nicipio de los Naranjos. La ciudad es
                                                        Muchas familias poseen alguna pe-
                                                        queña chacra donde cultivan algunos
                                                        productos para el autoconsumo (man-
                                                        dioca, frijoles, maíz, etc.) y crían algu-
                                                        nos animales; aves y cerdos especial-
      atravesada por el río Curicó, única co-           mente. Las mujeres suelen tener una
      rriente superficial de agua en la zona.           participación muy destacada en esta
                                                        producción doméstica y se encargan de
      La región tiene un clima tropical, con            todas las labores de la casa. Los niños,
      alternancia de épocas de lluvia y perío-          muy numerosos, colaboran en las ta-
      dos secos. En verano se alcanzan unas             reas domésticas y asisten de forma
      temperaturas medias de 30ºC, mientras             irregular a la escuela.
      que en invierno la media desciende
      hasta los 19ºC. Las lluvias torrenciales          En los últimos tiempos, algunos infor-
      aparecen en verano y otoño.                       mes de los servicios de salud han de-
                                                        tectado un aumento significativo de la
      La actividad económica principal es la            mortalidad, especialmente infantil,
      agricultura de exportación, siendo los            provocado por la alta incidencia de las
      principales productos el banano y la              enfermedades infecciosas de transmi-
      piña. Junto a la actividad agrícola               sión hídrica. El malestar causado por
      existen estancias ganaderas dedicadas a           estos problemas es muy patente en las
      la cría de vacuno.                                comunidades campesinas.

      Conectados con la ganadería, se en-               Para interpretar las causas de esta si-
      cuentran en actividad un matadero y               tuación y buscar soluciones, la Asocia-
      una fábrica de curtidos.                          ción de Pobladores de Floresta ha
                                                        creado, con la colaboración de su socio
                                                        español, un equipo técnico de planifi-
Las enfermedades de la comunidad de Montecito
                                                                                             47




cación. Se espera que este equipo                 de agua y las mujeres y los niños sue-
pueda diseñar alguna iniciativa con-              len ser los encargados de ir a buscar el
creta de desarrollo que ayude a mejorar           agua al río y a los pocos pozos que
las condiciones de vida de los habitan-           existen en la zona. Por lo que se ha ob-
tes de la zona, reduciendo de esa ma-             servado, no tienen apenas nociones de
nera la situación de tensión que ac-              las implicaciones sanitarias que repre-
tualmente se vive. Por decisión de la             senta el consumo de agua en malas
propia Asociación se ha optado por di-            condiciones y no se efectúa ninguna de
señar una primera intervención en la              las prácticas generalmente recomenda-
comunidad de Montecito. Se trata de               das; cocción de agua, uso de filtros,
un poblado rural de asentamiento re-              etc. Tampoco existen en las distintas
ciente, de unos 400 habitantes, situado           escuelas programas específicos de edu-
a orillas del río Curicó.                         cación para la salud. De todas formas,
                                                  no es el desconocimiento la única
La primera constatación que se ha                 causa que provoca un mal manejo del
efectuado es que los servicios médico-            agua. Las pésimas condiciones higiéni-
sanitarios se prestan de una manera               cas de estos poblados, sin apenas letri-
muy deficiente y desarrollan una acti-            nas ni ningún otro tipo de infraestruc-
vidad exclusivamente curativa. El                 tura sanitaria, también contribuyen a
único Centro de Salud de departamento             esta situación.
se encuentran en un edificio que no
reúne ninguna condición para ese tipo             Los informes existentes sobre la cali-
de usos. El equipamiento básico y el              dad del agua muestran que ésta no es
material sanitario, están en muy mal              apta para el consumo humano. Por una
estado y está atendido únicamente por             parte, la agricultura de la zona, basada
un enfermero. Hay que señalar que en              en el monocultivo de muy pocos pro-
el municipio se localizan otros cinco             ductos destinados a la exportación y la
médicos que atienden consultas priva-             extensión reciente de las estancias ga-
das, con mucha mejor cobertura sanita-            naderas han provocado la deforestación
ria, aunque sus precios impiden que la            de buena parte de los bosques autócto-
población más necesitada pueda utili-             nos, aumentando de forma significativa
zar sus servicios. Aparte de estos servi-         la erosión.
cios médicos institucionales, existe un
número importante de curanderos que               Por otra, la utilización intensiva de
cumplen funciones sanitarias.                     productos químicos para aumentar la
                                                  productividad ha generado unos nive-
El manejo del agua para consumo hu-               les preocupantes de contaminación de
mano en la comunidad de Montecito es              los acuíferos subterráneos, lo que
completamente inadecuado. No existe               afecta a la salud de la población que se
ninguna red pública de abastecimiento             abastece en los pozos.
El Enfoque del marco lógico: 10 casos didácticos
48




           También se encuentran en la zona ver-             agrupa a unas 200 personas que viven
           tederos incontrolados, debido a la esca-          en los asentamientos campesinos peri-
           sez e insuficiencia de los servicios              féricos. Su influencia en la región es
           prestados por el Municipio, que contri-           bastante importante. Carece de sede
           buyen significativamente a la contami             social y las reuniones se realizan en la
           nación de las reservas subterráneas de            casa de alguno de los asociados o en un
           agua. La comunidad, por su parte,                 lugar abierto cuando se trata de una
           muestra una escasa educación referente            asamblea más numerosa.
           al manejo de basuras.
                                                             No existe una estructura organizativa
           Las aguas del río Curicó presentan                mínimamente sólida. La Junta Direc-
           unos niveles preocupantes de contami-             tiva de la Asociación está compuesta
           nación debido, aparte de la erosión ya            por nueve personas que no tienen ape-
           reseñada, a los vertidos incontrolados            nas experiencia en la gestión de una
           de las aguas negras y a la contamina-             asociación pública, aun cuando su en-
           ción industrial que producen el mata-             tusiasmo y su prestigio dentro de la
           dero y la fábrica de curtidos.                    comunidad son muy importantes. La
                                                             Asociación tiene personalidad jurídica
           Especialmente ésta utiliza grandes                y está reconocida por Ley.
           cantidades de agua sin ningún tipo de
           control higiénico.                                Después de esta descripción
                                                             somera de la situación de la
           Es conveniente señalar que la Asocia-
                                                             zona, el equipo de planificación
           ción de Pobladores del departamento
           de Floresta es una organización que               se propone efectuar:



 Un análisis de los distintos         Un análisis de los problemas           Un análisis de las distintas
 agentes, grupos y sectores so-       identificados determinando             alternativas identificadas.
 ciales implicados en los pro-        sus causas y sus efectos.
 blemas del departamento y,
 más específicamente, de los
 habitantes de la comunidad                                                  El diseño de una intervención
 de Montecito.                                                               de desarrollo propuesta en el
                                                                             departamento, a través de la
                                      Un análisis de los objetivos           formulación de una matriz
                                      de desarrollo.                         de planificación del proyecto.
Las enfermedades de la comunidad de Montecito
                                                                                                               49

         Análisis de participación


    Beneficiarios                      Beneficiarios                  Excluidos/                Perjudicados/
      Directos                          Indirectos                    Neutrales              Oponentes potenciales


Comunidad de Montecito:   •       Asociación de Pobladores de     Médicos privados
     Mujeres                      Floresta
     Niños
     Campesino                                                                   Matadero
                              •    Servicios médico-sanitarios                   Fábrica de curtidos
                                                                                 Estanciero


                          •       Escuelas (maestros)

                                                        Curanderos



          Explicación:
          Tal como se señala en el texto, la co-                  posteriormente se realice. Algo similar
          munidad de Montecito, compuesta por                     ocurrirá con los curanderos, tal como
          unas 400 personas, ha sido seleccio-                    se percibe en el cuadro.
          nada como beneficiaria de la interven-                  Los médicos privados quedarán en
          ción que se pretende diseñar. De todas                  principio, excluidos de la intervención,
          formas sería deseable contar con más                    así como el matadero, la fabrica de
          informaciones sobre los distintos gru-                  curtidos y los estancieros, quienes
          pos sociales que forman parte de la                     dependiendo de la alternativa seleccio-
          comunidad (mujeres, niños, campesi-                     nada podrán ser considerados
          nos, etc...).                                           excluidos o perjudicados por la
                                                                  intervención.
          Entre los beneficiarios indirectos apa-
          recería, con claridad, la Asociación de                 Obsérvese, en todo caso, que el análisis
          Pobladores de Floresta y, posible-                      de la participación tal como se presenta
          mente, habría que incluir a los servi-                  aquí, tiene un cierto grado de provisio-
          cios médico-sanitarios y a los educati-                 nalidad y puede ser matizado en fun-
          vos, aunque en estos últimos casos su                   ción de la selección que se realice en el
          posición relativa puede variar en fun-                  análisis de alternativas.
          ción de la selección del proyecto que
El Enfoque del marco lógico: 10 casos didácticos
50
               Árbol de problemas




                                        AGUA NO APTA
                                      CONSUMO HUMANO




        CONTAMINACIÓN DE                                       CONTAMINACIÓN                  CENTRO DE SALUD
            ACUÍFEROS                                             DEL RIÓ                        EN MALAS
          SUBTERRÁNEOS                                                                          CONDICIONES




 UTILIZACIÓN            VERTEDEROS             CONTAMINACIÓN     VERTIDOS
 PRODUCTOS            INCONTROLADOS              INDUSTRIAL    AGUAS NEGRAS                  EROSIÓN
  QUÍMICOS




              ESCASA           INSUFICIENTES                                    LLUVIAS
          EDUCACIÓN DE           SERVICIOS                                    TORRENCIALES             DEFORESTACIÓN
          LA COMUNIDAD          MUNICIPALES




                                                                                                                 EXTENSIÓN
                                                                                             MONOCULTIVO         ESTANCIAS
                                                                                                                 GANADERAS
Las enfermedades de la comunidad de Montecito
                                                                                                                          51




                              AUMENTO                MALESTAR
                             MORTALIDAD               SOCIAL
                              INFANTIL




                               ALTA INCIDENCIA DE ENFERMEDADES
                                     DE TRASMISIÓN HÍDRICA




                   DEFICIENTES SERVICIOS                                      MANEJO INADECUADO DEL AGUA EN LA
                    MÉDICO/SANITARIOS                                                    COMUNIDAD




    EQUIPO Y           ALTOS PRECIOS DE                            NO EXISTE RED DE     INADECUADAS             PÉSIMAS
   MATERIAL              LA MEDICINA         ESCASO PERSONAL        SUMINISTRO DE         PRACTICAS           CONDICIONES
SANITARIO EN MAL           PRIVADA                                      AGUA              HIGIÉNICAS        HIGIÉNICAS DE LA
     ESTADO                                                                                                   COMUNIDAD




                                                                          DESCONOCIMIENTO         NO HAY PROGRAMA
                                                                             PRÁCTICAS             DE EDUCACIÓN
                                                                             HIGIÉNICAS            PARA LA SALUD
El Enfoque del marco lógico: 10 casos didácticos
52
           Árbol de objetivos




                             MEJORADA LA CALIDAD DEL AGUA PARA
                                     CONSUMO HUMANO




             REDUCIDA LA                                             REDUCIDA LA                 REHABILITADO
          CONTAMINACIÓN DE                                          CONTAMINACIÓN               CENTRO DE SALUD
       ACUÍFEROS SUBTERRÁNEOS                                          DEL RIÓ




  ESTABLECIDAS          VERTEDEROS           CONTROLADA LA           DEPURADAS LAS            LIMITADA LA
    TÉCNICAS           CONTROLADOS           CONTAMINACIÓN           AGUAS NEGRAS               EROSIÓN
  AGRÍCOLAS NO                                 INDUSTRIAL
 CONTAMINANTES




          COMUNIDAD                MEJORADOS LOS                                      REDUCIDA LA
                                                               LLUVIAS                                       CONSTRUCCIÓN
      SENSIBILIZADA EN EL            SERVICIOS                                       DEFORESTACIÓN
                                                             TORRENCIALES                                   TERRAZAS RIBERA
     MANEJO DE LAS BASURAS          MUNICIPALES
                                                                                                                DEL RIÓ




                                                                 MONOCULTIVO             EXTENSIÓN            CAMPAÑA DE
                                                                                         ESTANCIAS           REFORESTACIÓN
                                                                                         GANADERAS
Las enfermedades de la comunidad de Montecito
                                                                                                                         53



                       DISMINUIDA LA           MITIGADO
                        MORTALIDAD             MALESTAR
                          INFANTIL              SOCIAL




                              REDUCIDA INCIDENCIA DE
                           ENFERMEDADES DE TRANSMISIÓN
                                     HÍDRICA




               MEJORADOS LOS SERVICIOS                                                  MANEJO ADECUADO DEL AGUA EN LA
                 MÉDICO/SANITARIOS                                                                COMUNIDAD




MEJORADO EL EQUIPO Y     ALTOS PRECIOS DE     INCREMENTADO EL        ESTABLECIDA RED        ADOPTADAS        MEJORADAS LAS
    EL MATERIAL            LA MEDICINA            PERSONAL            DE SUMINISTRO         PRACTICAS         CONDICIONES
     SANITARIO               PRIVADA             SANITARIO               DE AGUA            HIGIÉNICAS       HIGIÉNICAS DE
                                                                                                             LA COMUNIDAD




                                                                                       POBLACIÓN          NO HAY PROGRAMA
                                                                                       INFORMADA            DE EDUCACIÓN
                                                                                                           PARA LA SALUD




               Comentario:
               Nótese que algunos problemas mantie-                “las lluvias torrenciales”, “la extensión
               nen su enunciado tal como aparecía en               de las estancias ganaderas”, “el mono-
               el árbol anterior, por considerarse im-             cultivo” o “la no existencia de progra-
               posible su solución o fuera del ámbito              mas de educación para la salud en las
               de la intervención. Ese es el caso de               escuelas”.
El Enfoque del marco lógico: 10 casos didácticos
54

            Análisis cualitativo de alternativas

                                     Alternativa 1:               Alternativa 2:              Alternativa 3:
          Criterios             Mejora de la calidad del       Mejora de los servicios    Tratamiento adecuado
                                         agua                        sanitarios                  del agua
 Coste                        Alto ++                          Medio / alto              Medio


 Tiempo                       Largo                            Medio                     Medio


 Concentración sobre los      Media / baja                     Baja                      Alta
 beneficiarios

 Riesgos sociales             Medio / altos                    Medios                    Bajos


 Impacto ambiental            Alto ++ (positivo)               Bajo                      Medio (positivo)


 Impacto de género            Bajo                             Medio                     Medio / alto


 Viabilidad                   Media / baja                     Media                     Media / alta




              Notas explicativas:
              Sobre el coste: Se asume que éste no sería muy elevado en el caso del sistema de agua
              potable ya que se trata de una obra muy sencilla.

              La concentración sobre el grupo beneficiario de la alternativa dos se ha valorado como
              “baja”, dado que el centro de salud presta sus servicios a una población muy amplia.

              Las restantes valoraciones no precisan explicaciones especiales y su justificación se de-
              riva de los comentarios incluidos en el texto inicial.
Las enfermedades de la comunidad de Montecito
                                                                                                               55

             Análisis cuantitativo de alternativas


                                       Alternativa 1:              Alternativa 2:                 Alternativa 3:
        Criterios                  Mejora de la calidad del     Mejora de los servicios      Tratamiento adecuado del
                     Coeficiente           agua                      sanitarios                       agua

Coste                    4             1             4              2              8              3            12


Tiempo                   2             1             2              3              6              3            6

Concentración
sobre los                5             2            10              1              5              4            20
beneficiarios

Riesgos                  3             2             6              3              9              4            12
Sociales

Impacto                  4             5            20              2              8              3            12
Ambiental

Impacto de               4             2             8              3             12              4            16
Género

Viabilidad               5             2            10              3             15              4            20


    TOTAL                                           60                            63                           98

              Notas explicativas:
              La cuantificación de las valoraciones               La suma total de esas puntuaciones
              cualitativas presentadas en la tabla an-            constituye la valoración final de las
              terior se ha realizado asignando en                 tres estrategias consideradas. La
              primer lugar unos coeficientes a cada               máxima puntuación supone que esa
              uno de los criterios utilizados, en los             alternativa aparece como la más
              que las puntuaciones más elevadas sig-              deseable. En este caso se trata de la
              nifican una mayor importancia.                      tercera alternativa: “Tratamiento
                                                                  adecuado del agua”.
              De la misma manera se ha valorado
              cada alternativa en función de cada                 La base numérica utilizada ha sido de 1
              criterio. En tercer lugar, se ha multi-             a 5, en la que las puntuaciones más al-
              plicado el valor asignado a cada alter-             tas representan las valoraciones más
              nativa por el coeficiente, obteniendo               positivas y las más bajas, las que se
              unas puntuaciones ponderadas.                       consideran menos adecuadas. No se
                                                                  han manejado en este caso puntuacio-
                                                                  nes negativas.
El Enfoque del marco lógico: 10 casos didácticos
56

                       Matriz de planificación del proyecto


                         LÓGICA DE                   INDICADORES OBJETIVAMENTE                             FUENTES DE                  SUPUESTOS/ HIPÓTESIS/
                     LA INTERVENCIÓN                        VERIFICABLES                                  VERIFICACIÓN                  FACTORES EXTERNOS

                 Reducida la incidencia de las       1. Disminución en un 30% en el tercer         1. Estadísticas del centro de sa-   Los beneficiarios continúan
                 enfermedades de transmisión         año (último del proyecto) y en un 50% en      lud.                                considerando               como
 O. GENERAL




                 hídrica de la población de la co-   el sexto año de las enfermedades                                                  prioritarios los temas de salud.
                 munidad de Montecito.               provocadas por el mal uso del agua, en
                                                     particular cólera y parasitosis intestinal,
                                                     entre los pobladores de la comunidad de
                                                     Montecito, tratadas en el centro de salud
                                                     local.

                                                     2. Incremento de la asistencia de los         2. Informe de los maestros de la
                                                     niños de Montecito a la escuela en un         escuela local.
                                                     20% en el tercer año y 30% en el cuarto
                                                     año.

                 Manejo adecuado del agua para       1. El 50% en el primer año y el 80% en el     1. Informe del equipo del pro-      El proyecto de mejora de la
                 consumo humano entre la po-         tercero de las mujeres de Montecito           yecto a partir de una encuesta.     atención sanitaria realizado
 O. ESPECIFICO




                 blación de la comunidad de          realizan habitualmente las prácticas                                              por la Cooperación Española
                 Montecito, departamento de          higiénicas relacionadas con el uso de                                             cumple su objetivo.
                 Floresta.                           agua.

                                                     2. Un 90% de las familias de la               2. Estudio realizado       sobre    El cuadro de enfermedades de
                                                     comunidad de Montecito consume al             muestra representativa.             transmisión hídrica permanece
                                                     final del proyecto agua que cumple con                                            sin modificaciones.
                                                     los estándares de calidad establecidos por
                                                     la Organización Mundial de la Salud                                               La calidad del agua no
                                                     (OMS).                                                                            empeora significativamente.

                 1. Establecida una red de sumi-     1. Dos fuentes en funcionamiento en           1. Certificación de las obras       Las tareas de mantenimiento
                 nistro de agua en la comunidad      Montecito al final del segundo año del        emitida por las autoridades mu-     de las letrinas son asumidas
                 de Montecito.                       proyecto.                                     nicipales.                          por los beneficiarios.



                 2. Mejoradas las condiciones hi-    2. Diez letrinas en funcionamiento final      2. Informe de los responsables de   Los volúmenes de agua se
 RESULTADOS




                 giénicas de la comunidad.           del primer año del proyecto.                  la Asociación de Pobladores.        mantienen estables.




                 3. Adoptadas prácticas higiéni-     3. Un 90% de las casas de Montecito al        3. Informe de los responsables de   El crecimiento demográfico
                 cas                                 final del proyecto no dispone de              la Asociación de Pobladores a       de la comunidad se mantiene
                                                     recipientes de agua inadecuados.              partir de observación directa.      en los términos actuales.



                 4. Fortalecida la capacidad ope-    4. Los responsables locales de la             4. Informe de los supervisores
                 rativa de la Asociación de Po-      Asociación de Pobladores de Montecito         municipales.
                 bladores en la comunidad de         efectúan por sí mismos las tareas de
                 Montecito.                          gestión del sistema de suministro de agua
                                                     a partir del tercer año.
Las enfermedades de la comunidad de Montecito
                                                                                                                                                         57




                           LÓGICA DE LA                 INDICADORES OBJETIVAMENTE                  FUENTES DE                    SUPUESTOS/ HIPÓTESIS/
                          INTERVENCIÓN                         VERIFICABLES                       VERIFICACIÓN                    FACTORES EXTERNOS
              1.1. Realización   del    estudio
                   técnico.                                          Recursos                           Costes

                                                                                                                               Los propietarios de los terrenos
                                                                                                                               permiten la instalación de las
                                                                                                                               letrinas.
              1.2. Realización      de      trabajos Recursos materiales                   Pesetas/Euros y/o, en su caso, en
                   comunitarios para la canalización                                       divisas de referencia en el país
                   del agua.                         Recursos humanos                      receptor (detallar por activida-
                                                                                           des)
              1.3. Construcción de un depósito y Recursos financieros
                   dos fuentes.
                                                 (especificar por actividades)                                                 Los       hombres    aceptan     la
                                                                                                                               participación de las mujeres en los
                                                                                                                               talleres formativos
              2.1. Determinación de los puntos de
ACTIVIDADES




                   colocación de las letrinas.

              2.2. Realización de los trabajos de                                                                              Se mantiene el interés de la
                   acondicionamiento.                                                                                          población local en prestar su
                                                                                                                               trabajo para el proyecto.

              2.3. Construcción de las letrinas (10)

              3.1. Cursos de       formación     para
                   mujeres.

              3.2. Campaña de sensibilización
                   acerca del uso del agua.


              4.1. Formación de lideres comu-
                   nitarios

              4.2. Construcción de una sede para la
                   Asociación de Pobladores

              4.3. Formación en        gestión    del
                   servicio de agua.



                                                                                                                               CONDICIONES PREVIAS
                                                                                                                               Las     autoridades   municipales
                                                                                                                               conceden los permisos de obra y se
                                                                                                                               comprometen al mantenimiento de
                                                                                                                               las fuentes.
El Enfoque del marco lógico: 10 casos didácticos
58




     Los agricultores de Vallegrande



     V       allegrande es una región campe-
             sina, alejada de los grandes cen-
             tros urbanos de la zona. En Va-
     llegrande hay varias pequeñas comunida-
                                                        Los pequeños agricultores de
                                                        Vallegrande han visto como disminuían
                                                        sus ingresos de forma alarmante durante
                                                        los últimos tiempos. Por este motivo, en
     des que recibieron sus títulos de propie-          la zona se han dejado de cultivar las
     dad hace más de una década. Desde en-              parcelas menos productivas y algunos de
     tonces, la agricultura se ha intensificado         los agricultores más jóvenes han
     de una manera muy notable.                         emigrado hacia la ciudad. En la región se
                                                        percibe un fuete descontento social y una
     El crecimiento demográfico ha sido tam-            desmoralización generalizada.
     bién importante. El clima es templado y
     resulta sumamente apto para la actividad           Este diagnóstico coincide con el expre-
     agrícola.                                          sado por los técnicos del Servicio de Ex-
                                                        tensión Agraria que la Delegación del
     Un número significativo de los agriculto-          Ministerio de Agricultura desplaza de
     res de Vallegrande se encuentra organi-            manera puntual a la región.
     zado en una Asociación que defiende sus
     intereses. Nuestra institución ha trabajado        La principal fuente de ingresos de los
     con esta Asociación de Pequeños Agri-              pequeños agricultores proviene de la
     cultores en varios proyectos durante los           venta de sus cosechas de tomate, ya que
     últimos tiempos.                                   no existen otras fuentes alternativas de
                                                        ingresos, a pesar de contar la región con
     En la actualidad, se pretende identificar y        claros valores paisajísticos e históricos
     diseñar alguna nueva intervención que              que podrían sustentar alguna iniciativa de
     tienda a mejorar las condiciones de vida           tipo turístico. Tampoco se obtiene ningún
     de este colectivo. Por ese motivo, se ha           valor añadido de las ricas producciones
     desplazado a la región un equipo técnico           tradicionales que perduran en la comarca
     de planificación que ha elaborado el in-           y que son elaboradas básicamente por las
     forme que se presenta a continuación.              mujeres.
Los agricultores de Vallegrande
                                                                                            59




Los ingresos de estos agricultores han        chas son las pérdidas por plagas, la utili-
disminuido en los últimos tiempos por         zación de técnicas productivas inadecua-
diversos motivos. En primer lugar, se         das y el agotamiento general de la tierra.
señala que los costes de producción so-
portados por estas personas son muy ele-      La escasez de agua es también señalada
vados y tienden a aumentar todavía más.       como una de las razones que explican el
Los insumos (maquinaria, plásticos, fer-      poco rendimiento obtenido en las parce-
tilizantes, etc.) resultan muy caros y,       las de cultivo.
además, su utilización es muy poco efi-
ciente, debido a las pequeñas dimensio-       Los pequeños agricultores no consiguen
nes de la mayoría de las propiedades y al     unos beneficios más importantes debido a
desconocimiento de su manejo adecuado         los bajos precios de venta de sus produc-
por parte de los pequeños agricultores.       tos. Las ventas se efectúan en la misma
                                              zona a intermediarios mayoristas que, en
En la zona existen unos pocos proveedo-       la práctica, acaban imponiendo los pre-
res de materiales y maquinaria que apro-      cios.
vechan su situación para obtener unos
altos márgenes comerciales. Además de         Estos intermediarios forman un grupo
lo ya señalado, hay que reconocer que la      cohesionado y resultan fundamentales en
elevada inflación soportada en el país ha     la actualidad para la comercialización de
contribuido al incremento de los precios      las cosechas de tomate. Una buena parte
de esos insumos.                              de los agricultores desconocen los meca-
                                              nismos de funcionamiento del mercado.
Por otra parte, se ha detectado que las
cosechas son cada vez más escasas. Se-        Los intermediarios justifican sus bajos
gún un informe de la Delegación del Mi-       precios por las malas comunicaciones
nisterio de Agricultura, con el que está      existentes en la región. También hay que
básicamente de acuerdo la Asociación de       reconocer que el tomate ha perdido valor
Pequeños Agricultores de Vallegrande,         en esos mercados debido a una clara so-
las causas principales de estas bajas cose-   breoferta estacional, provocada por la
                                              aparición de nuevos competidores.
El Enfoque del marco lógico: 10 casos didácticos
60




          Teniendo en cuenta la situación existente, un equipo de
          planificación está intentando diseñar alguna intervención que
          contribuya a mejorar la situación de estas personas. Para ello se
          propone efectuar:



     Un análisis de los distintos   Un análisis de los objetivos
     grupos implicados              de desarrollo.                 La matriz de planificación
                                                                   de un proyecto de
                                                                   desarrollo.

     Un análisis de los proble-     Un análisis de alternativas.
     mas.
Los agricultores de Vallegrande
                                                                                                      61

          Análisis de participación


     Beneficiarios               Beneficiarios                Excluidos/                Perjudicados/
       Directos                   Indirectos                  Neutrales              Oponentes potenciales


Pequeños agricultores    Asociación de Pequeños         Proveedores de mate-      Intermediarios mayoristas
                         Agricultores                   riales y maquinaria




                         Delegación del Ministerio de
                         Agricultura




          Explicación:
          La elección de los pequeños agricultores
          como beneficiarios directos de la futura
          intervención muy probablemente afectará
          a los intereses de los intermediarios.
El Enfoque del marco lógico: 10 casos didácticos
62
               Árbol de problemas




                                                                      DESCONTENTO SOCIAL




              ELEVADOS COSTES DE
                 PRODUCCIÓN                                                  ESCASAS COSECHAS




  INSUMOS                DEFICIENTE          ELEVADA     PERDIDAS   UTILIZACIÓN DE     AGOTAMIENTO    ESCASEZ DE
 MUY CAROS             UTILIZACIÓN DE       INFLACIÓN       POR        TÉCNICAS        DE LA TIERRA      AGUA
                        LOS INSUMOS                       PLAGAS     INADECUADAS




                   PEQUEÑAS        DESCONOCI-
LOS ESCASOS
PROVEEDOR
                  DIMENSIONES        MIENTO
ES IMPONEN           DE LAS           DEL
LOS PRECIOS        PARCELAS         MANEJO
                                   ADECUADO
Los agricultores de Vallegrande
                                                                                                                  63




                       DESMORALIZACIÓN                 EMIGRACIÓN DE LOS
                        GENERALIZADA                      CAMPESINOS
                                                         JÓVENES A LA
                                                            CIUDAD




                  DISMINUCIÓN DE LOS INGRESOS
                        DE LOS PEQUEÑOS
                         AGRICULTORES




                                                                                             NO EXISTEN FUENTES
                                     BAJOS PRECIOS DE VENTA                                   ALTERNATIVAS DE
                                                                                                  INGRESOS




 IMPOSICIÓN DE                                                             DESCONOCIMIENTO
PRECIOS POR LOS          SOBREOFERTA                 MALAS                       DEL
INTERMEDIARIOS            ESTACIONAL             COMUNICACIONES            FUNCIONAMIENTO
                                                                             DEL MERCADO




                        APARICIÓN DE
                          NUEVOS
                        COMPETIDORES
El Enfoque del marco lógico: 10 casos didácticos
64

              Árbol de objetivos




                                                                          REDUCIDO DEL
                                                                       DESCONTENTO SOCIAL




                 DISMINUIDOS LO S                                                MEJORADAS LAS
                    COSTOS DE                                                      COSECHAS
                   PRODUCCIÓN




ABARATADOS           MEJORADA                                           MEJORADAS         RECUPERADA     ESTABLECI-
LOS INSUMOS        UTILIZACIÓN DE           ELEVADA    REDUCIDAS LAS   LAS TÉCNICAS      LA CAPACIDAD   DO UN SISTE-
                    LOS INSUMOS            INFLACIÓN      PLAGAS       PRODUCTIVAS      PRODUCTIVA DE   MA DE REGA-
                                                                                           LA TIERRA        DÍO




ESTABLECIDO       PEQUEÑAS          AUMENTADO EL
 UN SISTEMA      DIMENSIONES        CONOCIMIENTO
 DE COMPRA          DE LAS          DEL MANEJO DE
 DIRECTA DE       PARCELAS             INSUMOS
  INSUMOS
Los agricultores de Vallegrande
                                                                                                                    65




                            RECUPERADA LA                   DISMINUIDA LA
                           AUTOESTIMA DE LOS              INMIGRACIÓN DE LOS
                               PEQUEÑOS                  CAMPESINOS JÓVENES A
                             AGRICULTORES                     LA CIUDAD




                        AUMENTADOS LO S INGRESOS
                            DE LOS PEQUEÑOS
                             AGRICULTORES




                                   INCREMENTADOS LOS                                      CREADAS FUENTES
                                    PRECIOS DE VENTA                                      ALTERNATIVAS DE
                                                                                             INGRESOS




VENTA DIRECTA      DIVERSIFICADA                         AUMENTADO EL              FOMENTADAS
   EN LOS         TEMPORALMENTE          MEJORADAS LAS   CONOCIMIENTO             COOPERATIVAS             FOMENTADO
  MERCADOS           LA OFERTA          COMUNICACIONES     SOBRE EL               ARTESANALES              EL TURISMO
                                                           MERCADO                 DE MUJERES




         INTRODUCCIÓN       APARICIÓN DE
           DE NUEVAS          NUEVOS
          VARIEDADES        COMPETIDORES
El Enfoque del marco lógico: 10 casos didácticos
66

              Análisis cualitativo de alternativas


                             Alternativa 1:        Alternativa 2:      Alternativa 3:         Alternativa 4:
         Criterios          Disminuidos los        Mejora de las     Incremento de los     Creación de fuentes
                          costes de producción       cosechas         precios de venta   alternativas de ingresos


 Coste                    Medio                  Medio / Alto       Alto                 Medio / Alto

 Tiempo                   Medio                  Medio              Largo                Largo
 Concentración           Alta                    Alta               Media                Media
 sobre los beneficiarios


 Impacto de género        Bajo                   Medio / Bajo       Bajo                 Alto (Positivo)

 Impacto ambiental        Bajo                   Alto               Bajo                 Bajo
 Riesgos sociales         Medio / Altos          Bajos              Altos                Medios
 y económicos


 Viabilidad               Media                  Media / Alta       Media / Baja         Media
Los agricultores de Vallegrande
                                                                                                                 67

          Análisis cuantitativo de alternativas


                                      Alternativa 1:      Alternativa 2:     Alternativa 3:         Alternativa 4:
         Criterios                   Disminuidos los      Mejora de las    Incremento de los     Creación de fuentes
                                   costes de producción     cosechas        precios de venta   alternativas de ingresos
                     Coeficiente

Coste                    3             3          9        2         6       1          3           2           6


Tiempo                   2             3          6        3         6       1          2           1           2
Concentración
sobre los                5             5         25        5        25       3          15          3           15
beneficiarios

Impacto de               4             1          4        2         8       1          4           5           20
género
Impacto
Ambiental                4             1          4        5        20       1          4           1           4
Riesgos sociales
y económicos             3             2          6        5        15       1          3           3           9

Viabilidad               5             3         15        4        20       2          10          3           15
    TOTAL                                        69                 100                 41                      71
El Enfoque del marco lógico: 10 casos didácticos
68


                          Matriz de planificación del proyecto

                           LÓGICA DE              INDICADORES OBJETIVAMENTE                        FUENTES DE                       SUPUESTOS/ HIPÓTESIS/
                       LA INTERVENCIÓN                   VERIFICABLES                             VERIFICACIÓN                       FACTORES EXTERNOS

                     Incremento los ingresos de El 80% de los hogares de los pequeños Visitas sobre el terreno realizada Los pequeños agricultores continúan
     O. GENERAL




                     los pequeños agricultores de agricultores de Vallegrande ha realizado por el equipo evaluador.      efectuando las inversiones necesarias para
                     Vallegrande.                 mejoras en sus viviendas: (tejados,                                    garantizar el incremento de sus cosechas.
                                                  puertas, ventanas) en los tres años
                                                  siguientes a la finalización del proyecto.




                     Mejoradas las cosechas de 1. La producción de tomate del conjunto 1. Registros de la báscula de la La cotización del tomate se mantiene
                     los pequeños agricultores de de los miembros de la Asociación de Asociación       de      Pequeños estabilizada (+/-10%) en el período
     O. ESPECIFICO




                     Vallegrande.                 Pequeños Agricultores de Vallegrande Agricultores de Vallegrande.     considerado.
                                                  aumenta en un 20% en el tercer año con
                                                  relación a la situación de partida.




                                                 2. Al menos un 30% de la producción de 2. Registros de ventas.               El coste de los recursos necesarios para la
                                                 tomate de los pequeños agricultores se                                       producción (maquinaria, semillas, etc.) no
                                                 comercializa en la categoría “Extra” en el                                   se incrementa significativamente.
                                                 tercer año.


                     1. Reducidas las plagas.    1. Disminución en un 65% de la presencia 1. Estudio efectuado        sobre La superficie cultivada no disminuye por
                                                 de     gusanos       en    los  tomates muestra representativa.            causa de la emigración
                                                 comercializados por los pequeños
                                                 agricultores en el segundo año.
                     2. Mejoradas las técnicas 2. En el tercer año un 80% de los 2. Informe de la Unidad de Segui-
     RESULTADOS




                     productivas.              pequeños agricultores aplican en sus miento      y Evaluación   del
                                               propiedades las técnicas recomendadas. Proyecto.

                     3. Recuperada la capacidad 3. En el segundo año aumenta en un 40% 3. Estudio realizado por el
                     productiva de la tierra.   la presencia de fosfatos y nitratos en la laboratorio edafológico del
                                                tierra con relación a la situación de Ministerio de Agricultura.
                                                partida.

                     4. Establecido un sistema de 4. A partir del segundo año el 80% de la 4. Observación directa efectuada
                     regadío.                     superficie cultivada de Vallegrande se por la Unidad de Seguimiento y
                                                  encuentra en regadío.                    Evaluación del Proyecto.
Los agricultores de Vallegrande
                                                                                                                                          69




                 LÓGICA DE LA INTERVENCIÓN                     INDICADORES OBJETIVAMENTE     FUENTES DE       SUPUESTOS/HIPÓTESIS/
                                                                      VERIFICABLES          VERIFICACIÓN       FACTORES EXTERNOS

                                                                        Recursos                 Costes

              1.1. Realizar estudio fitosanitario.                                                          No aparecen más las plagas en la
                                                                                                            comarca.
              1.2. Efectuar campaña sanitaria.

                                                                                                            Los pequeños agricultores se
              1.3. Mejorar el sistema de almacenamiento.                                                    muestran interesados en aplicar
                                                                                                            las técnicas recomendadas y en
                                                                                                            efectuar en sus explotaciones las
                                                                                                            inversiones necesarias.
ACTIVIDADES




              2.1. Impartir cursos de capacitación para los
              pequeños agricultores.
                                                                                                            Las precipitaciones oscilan dentro
              2.2. Poner en marcha una explotación de-                                                      de los parámetros considerados
              mostrativa.                                                                                   normales en la comarca.




              3.1. Establecer un diagnóstico sobre la situa-
              ción de las tierras de uso agrícola de Valle-
              grande.

              3.2. Realizar tareas de abonado

              3.3. Establecer sistemas de rotación de culti-
              vos.




              4.1. Diseñar reglamento de gestión del agua.

              4.2. Formar a los agricultores.

              4.3. Realizar las obras de canalización
              4.4. Constituir una comunidad de regantes.




                                                                                                              CONDICIONES PREVIAS

                                                                                                            Las autoridades de Vallegrande
                                                                                                            autorizan las obras del sistema de
                                                                                                            regadío.

                                                                                                            Firma del convenio entre el
                                                                                                            Ministerio de Agricultura, las
                                                                                                            autoridades municipales y la
                                                                                                            Asociación    de      Pequeños
                                                                                                            Agricultores.
El Enfoque del marco lógico: 10 casos didácticos
70




     La educación en el departamento de Casanillo


     E       l departamento de Casanillo pre-
             senta una situación de graves ca-
     rencias socioeconómicas. Se trata de una
     región de media montaña, en la que la
                                                        muy deficientemente el español. Aunque
                                                        existen algunas grandes propiedades en
                                                        manos de no residentes, las comunidades
                                                        todavía poseen importantes extensiones
     población se dedica fundamentalmente al            de terreno que tienden a cultivar en lotes
     cultivo del maíz, la patata, el algodón y          familiares. Una única carretera comunica
     algunas especies hortícolas. También               el departamento con la vía principal y un
     existe una ganadería importante,                   servicio de autobuses establece la rela-
     especialmente de ovejas. En la capital del         ción entre la capital y el departamento. Se
     departamento, La Victoria, hay algunos             trata de un largo y pesado viaje de más de
     comercios, dos o tres pensiones, varias            seis horas, ya que la carretera se encuen-
     cantinas, una emisora de radio muy escu-           tra en bastante mal estado.
     chada en toda la región, un centro de sa-
     lud, una farmacia, dos escuelas públicas y         El último conflicto civil destruyó buena
     otra regentada por monjas españolas y un           parte de las infraestructuras del departa-
     puesto de policía. Todos los viernes se            mento y provocó un empeoramiento muy
     celebra un mercado al que acuden los               perceptible de los niveles de vida de la
     campesinos de las comunidades de los               población. Las tasas de mortalidad, la
     alrededores para vender sus productos y            desnutrición y el analfabetismo son muy
     adquirir los insumos que necesitan.                superiores a los índices medios del país.
                                                        En tiempos, existió una fábrica textil en
     La población de La Victoria es de unos             La Victoria pero quebró y en la actuali-
     5.000 habitantes, mientras que otras               dad las únicas actividades manufactureras
     20.000 personas viven en las pequeñas              son las realizadas por algunos pequeños
     aldeas campesinas que se encuentran en             talleres que se dedican a la fabricación y
     las colinas de los alrededores. Se trata de        reparación de aperos agrícolas. También
     una población mayoritariamente indí-               hay un número considerable de pequeños
     gena, con un fuerte sentido de solidaridad         artesanos y es corriente que las mujeres
     grupal y unas ricas tradiciones. La mayor          se dediquen en sus hogares a tejer pon-
     parte de estas personas se expresan habi-          chos y otras prendas textiles.
     tualmente en su propio idioma y conocen
La educación en el departamento de Casanillo
                                                                                               71




Para intentar mejorar la situación exis-         Como se dijo en su momento los únicos
tente, el Gobierno de la Nación ha puesto        centro educativos existentes en la región
en marcha un Plan de Desarrollo Regio-           son dos escuelas públicas y otra regen-
nal que pretende en cinco años equiparar         tada por misioneras dominicas. Las dos
los niveles de vida del departamento con         primeras se encuentran situadas en edifi-
los del resto el país. En este sentido, se ha    cios bastante deteriorados, con los tejados
solicitado a nuestra organización no gu-         en situación precaria, ventanas sin crista-
bernamental (ONG) que contribuya de              les, material escolar en muy mal estado,
alguna manera a esta tarea, diseñando una        etc. Asisten regularmente unos 800 niños
intervención concreta en el terreno edu-         estas escuelas, hacinados en las aulas.
cativo en la región de Casanillo. Un             Dieciséis maestros sobrecargados de tra-
equipo técnico de nuestra organización,          bajo y percibiendo unos sueldos escasos
en compañía de los responsables educati-         son los responsables de la educación de
vos de la zona, ha elaborado el siguiente        todos estos niños.
diagnóstico a través del que se pretenden
ofrecer claves que expliquen los muy             El colegio regentado por las religiosas
bajos niveles educativos que se perciben         españolas se encuentra en un edificio más
entre la población del departamento.             cuidado y atiende a otros 300 niños, al-
                                                 gunos en régimen de internado. Diez per-
En concreto, se señala la existencia de          sonas, entre religiosas y personal contra-
altísimos niveles de analfabetismo, tanto        tado, son las responsables educativas de
infantil como entre la población adulta y,       esta institución. En la región había con
en general, una escasa cualificación edu-        anterioridad otros tres centros educativos
cativa de la población mayor de quince           diseminados en las comunidades pero
años. Por supuesto, esa situación contri-        fueron abandonados en los últimos tiem-
buye a que las actitudes de violencia fa-        pos, debido a la situación bélica y a la
miliar, intolerancia, alcoholismo, etc. se       falta de presupuesto, y en la actualidad no
vean incrementadas y también a que se            funcionan de forma regular. Se tienen
constate una escasa participación en la          noticias de que en algunas aldeas perso-
vida sociopolítica nacional y departa-           nas sin titulación académica enseñan a
mental. Además, este bajo nivel educa-           algunos niños a leer y escribir.
tivo puede relacionarse asimismo con la
dificultad de acceso a trabajos cualifica-       La primera constatación que se impone
dos y, en última instancia, con los bajos        es, pues, que muchos niños en edad es-
niveles de renta que percibe buena parte         colar no asisten a la escuela de forma
de los habitantes de la región. Todos es-        regular, fundamentalmente los niños que
tos fenómenos, entre otros, provocan que         viven en las comunidades campesinas
la situación de marginalidad en la que se        más alejadas. Aunque no existen recuen-
desarrolla la vida en el departamento se         tos demográficos recientes, se calcula que
haya acentuado en los últimos tiempos.           en torno al 40% de la población del de-
El Enfoque del marco lógico: 10 casos didácticos
72




     partamento tiene menos de quince años,             maestros consultados consideran que esta
     lo que arroja un total de 10.000 niñas y           situación es provocada por las malas con-
     niños, de los que algo más de una décima           diciones psíquico-físicas de muchos de
     parte tiene una cobertura escolar más o            los alumnos, cansados por sus actividades
     menos regular. Muchos niños no van a la            laborales o con síntomas más o menos
     escuela porque realizan tareas producti-           acusados de desnutrición y, además, por
     vas impropias de su edad: pastoreo, labo-          la situación de hacinamiento en la que se
     res agrícolas, auxiliares de los pequeños          imparten las clases, debida a la mala si-
     comerciantes, limpiabotas, etc.                    tuación de los edificios y a la ausencia de   L
     Tampoco es fácil el acceso a las escuelas,         personal suficiente. El director de uno de
     concentradas en la capital departamental           los centros señaló también la escasez de
     y sin transportes escolares y malas comu-          materiales escolares y el deficiente diseño
     nicaciones que imposibilitan que los ni-           de muchos de ellos: por ejemplo, no
     ños de las aldeas más distantes se despla-         existen textos en idiomas nativos y los
     cen diariamente a la escuela. Según los            existentes plantean ejemplos fuera de los
     maestros, muchos padres muestran un                contextos vitales de los niños. Por último,
     escaso interés en que sus hijos vayan a la         se nos indicó la inadecuación de los pro-
     escuela y, ya sea por necesidad o por              gramas escolares vigentes. A estas razo-
     apatía, prefieren que éstos ayuden en las          nes, los padres de los niños con los que se
     tareas domésticas, en el caso de las niñas,        ha podido conversar añadieron que la
     o colaboren en las faenas del campo.               formación profesional de muchos de los
     Además, se ha identificado toda una serie          maestros, tanto en las escuelas públicas
     de pequeños empresarios que utilizan               como en la religiosa, deja mucho que
     niños para labores auxiliares, aprove-             desear y que su motivación es escasa.
     chando el bajo coste de esta mano de
     obra.                                              Si la situación educativa infantil es muy
                                                        deficiente, los sistemas de educación para
     A estas razones hay que añadir la enorme           adultos son completamente inexistentes.
     incidencia de las enfermedades infantiles,         Entre la población mayor de quince años
     provocadas básicamente por la desnutri-            se dan unas tasas de analfabetismo eleva-
     ción o por la deficiente atención sanitaria        dísimas. Se calcula que alrededor de un
     que puede prestar el centro de salud. Hay          tercio de esas personas son analfabetos
     bastantes casos, no cuantificados con              funcionales; bien porque no asistieron a
     rigor, de niños con discapacidades gra-            la escuela en su momento o, porque en la
     ves.                                               actualidad no existe ningún programa
                                                        formativo específico dedicado a este
     En otro orden de cosas, el equipo de pla-          segmento de la población.
     nificación ha constatado que entre los
     niños escolarizados existen unos altísi-           Juntos al analfabetismo ya señalado, más
     mos niveles de fracaso escolar. Los                acusado entre los campesinos que en los
La educación en el departamento de Casanillo
                                                                                              73




habitantes de La Victoria, se percibe una       soluta de los valores y actitudes de una
bajísima cualificación profesional de la        sociedad democrática y un desconoci-
población activa departamental. Por una         miento casi total de los derechos y debe-
parte la existencia de muy pocas fuentes        res asociados a la nueva situación. Las
de trabajo, fuera de la agricultura, en la      responsables de la Asociación de Mujeres
zona dificulta la capacitación laboral de       de Casanillo, con una presencia notable
las personas; pero no es ésta la única ra-      en el departamento, nos han indicado que
zón que explica la situación. No se ha          la violencia en el seno de las familias es
realizado ningún estudio para identificar       una situación preocupante y muy común.
alternativas profesionales válidas, aunque      Por supuesto, los prejuicios sociales
hay una clara demanda potencial de ser-         existentes en la zona y el desconoci-
vicios asociados a la comercialización de       miento de las implicaciones de algunas
los productos artesanales y, quizás, de         de estas actitudes son una de las causas
actividades de transformación agropecua-        que puede explicar esta falta de sintonía
ria. Algunos comerciantes locales y las         entre la situación política del país y los
religiosas españolas tienen establecidos        comportamientos de la población del
sistemas de comercialización de las arte-       departamento de Casanillo.
sanías regionales pero están muy poco
desarrollados. El turismo, teniendo en          También la violencia vivida en los últi-
cuenta las experiencias de regiones limí-       mos tiempos puede explicar la perviven-
trofes, es una actividad que tampoco debe       cia de actitudes y comportamientos inde-
descartarse. Por otra parte, no existe en la    seables.
actualidad ningún programa de formación         Hay que señalar que ni en los programas
profesional que pueda cubrir esas deman-        escolares ni en ninguna actuación pública
das.                                            o privada, si exceptuamos algunas inicia-
                                                tivas desarrolladas desde la misión reli-
Por último, el equipo de planificación ha       giosa, se ha intentado realizar una forma-
detectado un clima social claramente en-        ción en valores que ayude a mitigar estas
rarecido, en el que las secuelas del último     secuelas de situaciones felizmente supe-
conflicto se dejan sentir con mucha inten-      radas.
sidad. Se percibe una incomprensión ab-
El Enfoque del marco lógico: 10 casos didácticos
74




         Después de esta descripción
         somera de la situación de la
         zona, el equipo de planifica-
         ción se propone efectuar:




     Un análisis de los distintos
     agentes, grupos y sectores        Un análisis de los objetivos de
     sociales implicados en los        desarrollo.                       El diseño de una interven-
     problemas del departamento.                                         ción de desarrollo pro-
                                                                         puesta        en         el
                                                                         departamento, a través de
                                                                         la formulación de una
                                                                         matriz de planificación de
     Un análisis de los problemas      Un análisis de las distintas      un proyecto.
     identificados, determinando       alternativas identificadas.
     sus causas y sus efectos.
La educación en el departamento de Casanillo
                                                                                                                       75

           Análisis de participación / Análisis de implicados
                                                FASE 1
                                                                                                          Posible impacto
                       Implicados                             Principales intereses                        del proyecto
                                                                                                         Sobre los intereses
Primarios


•    Dos escuelas públicas                     mejorar la calidad educativa y aumentar la cobertura              +
                                               escolar
    800 niños escolarizados                    obtener la calificación académica                                 +
    16 maestros                                realizar su trabajo educativo en mejores condiciones              +
•    Una escuela religiosa privada             ídem escuelas públicas                                            =
    300 niños                                  ídem 800 niños de los colegios públicos                           =
    10 maestros                                realizar su trabajo educativo con normalidad                      =
•    Personas sin titulación académica que
    cumplen funciones educativas               reconocimiento a su función educativa                             ?
•    Padres niños escolarizados                mejora de la calidad de la educación recibida por sus             +
                                               hijos
•    Unos 8.900 niños no escolarizados         mejorar sus condiciones de vida y recibir algún tipo
                                               de educación                                                      +
•    Padres de los niños no escolarizados      garantizar la supervivencia familiar                              ?
•    Adultos analfabetos                       incrementar su educación                                          +
•    Población activa con baja cualificación   mejorar su formación profesional                                  +
•    Empresarios contratantes de mano
    de obra infantil                           aprovechar los beneficios derivados del bajo coste                 -
                                               del trabajo infantil


Secundarios


•    ONG (equipo técnico)                      diseñar una propuesta viable que mejore la situación en
                                               el departamento                                                   +
•    Gobierno Nacional                         equiparar los niveles de vida del departamento con
                                               los del resto del país.                                           +
•    Responsables educativos de la zona        ídem ONG (equipo técnico)                                         +
•    Centro de Salud                           mejorar la calidad de la atención sanitaria que prestan           =
•    Emisora de radio                          mantener y/o aumentar su presencia e influencia en la             =
                                               región
•    Religiosas españolas                      cumplir su compromiso religioso y contribuir a
                                               mejorar las condiciones de vida de la población                   =
•    Asociación de Mujeres de Casanillo        reducir los niveles de violencia familiar                         =+
El Enfoque del marco lógico: 10 casos didácticos
76

                                                          Análisis de participación /

                                                                                                   Fase 2

                             Alta importancia
                                                            Potenciales beneficiarios
                              Baja influencia


                800 niños escolarizados en las escuelas públicas

                8.900 niños no escolarizados

                Adultos analfabetos

                Población activa con baja cualificación

                16 maestros de la escuela pública




                             Baja importancia
                                                            Otros colectivos: potenciales beneficiarios
                              Baja influencia               indirectos; neutrales / excluidos...




                Personas sin titulación académica que cumplen funciones educativas

                Padres niños escolarizados

                Padres niños no escolarizados

                300 niños escolarizados en la escuela privada

                10 maestros escuelas privadas
La educación en el departamento de Casanillo
                                                                                          77

Análisis de implicados




      Alta importancia
                                                    Potenciales contrapartes
      Alta influencia


      Gobierno Nacional

      Responsables educativos de la zona

      Emisora de radio

      Asociación de Mujeres de Casanillo

      Centro de Salud

      ONG


      Baja importancia
                                                    Potenciales oponentes
      Alta influencia



      Empresarios contratantes de mano de obra infantil
El Enfoque del marco lógico: 10 casos didácticos
78

            Árbol de problemas




                                                                                                    ACTITUDES DE
                                                                                               VIOLENCIA, INTOLERANCIA,
                                                                                                    ALCOHOLISMO




                                                       ALTAS TASAS DE
                                                   ANALFABETISMO INFANTIL




             MUCHOS NIÑOS NO ASISTEN                                                                     ALTOS NIVELES DE
                 A LA ESCUELA                                                                            FRACASO ESCOLAR




                                                                                                                               MAT.       MALAS
LOS NIÑOS     ESCASA            FRECUENTES        GRANDES          LOS NIÑOS          PROGRAMAS            DEFICIENTE
                                                                                                                            ESCOLARES     CONDI-
REALIZAN      SENSIBILI-        ENFERMEDA-       DIFICULTA-          ESTÁN            ESCOLARES            FORMACIÓN
                                                                                                                            ESCASOS Y     CIONES
ACTIVIDA-    ZACIÓN DE              DES            DES DE          HACINADOS           INADECUA-            Y MOTIVA-
                                                                                                                                MAL       FÍSICO-
 DES PRO-   LAS FAMILIAS         INFANTILES       ACCESO A             SIN                DOS               CIÓN DEL
                                                                                                                            DISEÑADOS:   PSÍQUICAS
DUCTIVAS        PARA                             LA ESCUELA        DISTINCIÓN                               PROFESO-
                                                                                                                               NO EN       DE LOS
            ESCOLARIZAR                                            DE NIVELES                                 RADO
                                                                                                                             IDIOMAS       NIÑOS
                NIÑOS                                                                                                        NATIVOS




                      MALA                DEFICIENTE            EDIFICIOS           POCOS
                    NUTRICIÓN             ATENCIÓN             INADECUA-          PROFESORES
                                          SANITARIA               DOS




                             POCAS                  NO HAY                   MALOS
                           ESCUELAS              TRANSPORTE                 CAMINOS
                                                   ESCOLAR
La educación en el departamento de Casanillo
                                                                                                                          79

  MARGINACIÓN




                                                   BAJOS NIVELES DE
ESCASA PARTICIPACIÓN EN LA VIDA                         RENTA
    SOCIOPOLÍTICA NACIONAL


                                                  DIFICULTAD ACCESO
                                                       TRABAJOS
                                                     CUALIFICADOS




MUY BAJOS NIVELES EDUCATIVOS
   ENTRE LA POBLACIÓN DEL
 DEPARTAMENTO DE CASANILLO




                                             ESCASA CUALIFICACIÓN
                                           EDUCATIVA DE LA POBLACIÓN
                                                   ADULTA




                                                                                            INCOMPRENSIÓN DE LOS VALORES Y
   ALTAS TASAS ANALFABETISMO                     DEFICIENTE CUALIFICACIÓN                      ACTITUDES DE UNA SOCIEDAD
     ENTRE MAYORES 15 AÑOS                     PROFESIONAL DE LA POBLACIÓN                 DEMOCRÁTICA: DERECHOS Y DEBERES,
                                                          ACTIVA                             ENFOQUE DE GENERO, EDUCACIÓN
                                                                                                      AMBIENTAL




      NO            NO EXISTEN    HAY POCAS             NO SE HAN             NO EXISTE     PREJUI-       SITUA-      AUSEN-
  ASISTIERON        PROGRAMAS     FUENTES DE          IDENTIFICADO             NINGÚN        CIOS       CIÓN DE        CIA DE
     A LA            FORMATI-     TRABAJO EN         ALTERNATIVAS            PROGRAMA       SOCIA-      VIOLEN-       FORMA-
  ESCUELA EN        VOS ESPECÍ-    LA ZONA           PROFESIONALES           DE FORMA-     LES MA-          CIA       CIÓN EN
      SU               FICOS                             VALIDAS             CIÓN PROFE-   CHISMO...     PREVIA;       VALO-
   MOMENTO                                                                     SIONAL                   GUERRA..        RES
El Enfoque del marco lógico: 10 casos didácticos
80
                 Árbol de objetivos




                                                                                                 REDUCIDAS LAS ACTITUDES DE
                                                                                                  VIOLENCIA, INTOLERANCIA,
                                                                                                       ALCOHOLISMO




                                                REDUCIDO EL
                                           ANALFABETISMO INFANTIL
                                            MEJORA LA SITUACIÓN
                                             EDUCATIVA INFANTIL




             INCREMENTADA LA                                                                                REDUCIDO LOS NIVELES DE
            ASISTENCIA ESCOLAR                                                                                 FRACASO ESCOLAR




LOS NIÑOS        AUMENTA-            REDUCIDA          FACILITADO        ADECUADA           PROGRAMAS       PROFESORADO       DOTACIÓN Y      MALAS
REALIZAN         DA LA SEN-             LA             EL ACCESO A       DISTRIBU-          ESCOLARES         SUFICIEN-       ADAPTACIÓN   CONDICIONES
ACTIVIDA-         SIBILIDAD         INCIDENCIA         LA ESCUELA       CIÓN DE LOS         ADECUADOS         TEMENTE             DE          FÍSICO
DES PRO-         ESCOLARI-              DE                               ALUMNOS                             FORMADO Y        MATERIALES   PSÍQUICAS DE
                   ZACIÓN            ENFERME-                           POR EDADES /                         MOTIVADO          ESCOLARES    LOS NIÑOS
DUCTIVAS
                    NIÑOS             DADES                               NIVELES
                                    INFANTILES




                      MEJORADA LA                MEJORADA LA           EDIFICIOS         AUMENTADO
                       NUTRICIÓN                  ATENCIÓN             REHABILI-         EL NUMERO
                                                  SANITARIA             TADOS                DE
                                                                                         PROFESORES




                        INCREMENTA-                     ESTABLECIDO                     MALOS
                        DO EL NUMERO                   UN SISTEMA DE                   CAMINOS
                         DE ESCUELAS                    TRANSPORTE
                                                          ESCOLAR
La educación en el departamento de Casanillo
                                                                                                                     81

DISMINUIDAS LAS SITUACIONES DE
         MARGINACIÓN




                                                   AUMENTADAS LAS
                                                  OPORTUNIDADES DE
                                                 INCREMENTO DE LOS
                                                      INGRESOS




  AUMENTADA LA PARTICIPACIÓN EN
  LA VIDA SOCIOPOLÍTICA NACIONAL


                                                 FACILITADO EL ACCESO
                                                       TRABAJOS
                                                     CUALIFICADOS




   INCREMENTADOS LOS NIVELES
 EDUCATIVOS ENTRE LA POBLACIÓN
 DEL DEPARTAMENTO DE CASANILLO




                                                        MEJORADA LA
                                                       CUALIFICACIÓN
                                                      EDUCATIVA DE LA
                                                     POBLACIÓN ADULTA




                                                                                      AUMENTADA LA COMPRENSIÓN DE LOS
        REDUCIDAS LAS TASAS                            INCREMENTADA LA                   VALORES Y ACTITUDES DE UNA
    ANALFABETISMO MAYORES DE 15                  CUALIFICACION PROFESIONAL DE         SOCIEDAD DEMOCRÁTICA: DERECHOS Y
               AÑOS                                  LA POBLACIÓN ACTIVA                 DEBERES, ENFOQUE DE GENERO,
                                                                                            EDUCACIÓN AMBIENTAL




                                                        IDENTIFI-
        NO             CREADOS      HAY POCAS                                          REDUCI-       SITUA-       ESTABLE-
                                                         CADAS             CREADO
    ASISTIERON        PROGRAMAS     FUENTES DE                                         DOS LOS     CIÓN DE        CIDO UN
                                                         ALTER-          PROGRAMA
       A LA            FORMATI-     TRABAJO EN                                         PREJUI-     VIOLEN-        SISTEMA
                                                        NATIVAS          FORMACIÓN
    ESCUELA EN            VOS        LA ZONA                                            CIOS           CIA       DE FORMA-
                                                         PROFE-         PROFESIONAL
        SU            ESPECÍFICOS                                                     SOCIALES      PREVIA;        CIÓN EN
                                                        SIONALES
     MOMENTO                                                                                       GUERRA..       VALORES
                                                        VÁLIDAS
El Enfoque del marco lógico: 10 casos didácticos
82

             Análisis cualitativo de alternativas


               Criterios            Alternativa 1:            Alternativa 2:              Alternativa 3:
                                   Incremento de la        Disminución de los        Mejora de la cualificación
                                   asistencia escolar   niveles de fracaso escolar   educativa de la población
                                                                                              adulta

     Coste                           Medio / Alto               Medio / Bajo                   Bajo


     Riesgos                             Altos                  Medio / Bajos                  Altos
     Prioridades de la política
     de desarrollo                        Alta                      Alta                       Alta


     Tiempo                              Largo                  Medio / Corto             Medio / Largo


     Impacto de género                  Medio                      Medio                     Positivo
     Concentración sobre
     grupos prioritarios                  Alta                  Media / Alta               Media / Alta

     Probabilidad de alcanzar
     el objetivo                     Media / Baja               Media / Alta                  Media


     Viabilidad institucional        Media / Baja               Media / Alta                  Media
     Aprovechamiento
     recursos locales                   Medio                   Medio / Alto               Medio / Bajo
La educación en el departamento de Casanillo
                                                                                                                  83

          Análisis cuantitativo de alternativas


                                      Alternativa 1:            Alternativa 2:            Alternativa 3:
        Criterios                    Incremento de la        Disminución de los      Mejora de la cualificación
                                     asistencia escolar   niveles de fracaso escolar educativa de la población
                       Coeficiente                                                            adulta

Coste                       3          2           6           4            12              5               15

Riesgos                     4          1           4           4            16              1               4
Prioridades de la
política de                 4          5          20           5            20              5               20
desarrollo

Tiempo                      2          1           2           4             8              2               5


Impacto de género           4          3          12           3            12              4               20
Concentración
sobre grupos                4          5          20           4            16              4               16
prioritarios
Probabilidad de
alcanzar el objetivo        5          2          10           4            20              4               20
Viabilidad
institucional               5          2          10           4            20              3               15
Aprovechamiento
recursos locales            3          3           9           4            12              2               6
     TOTAL                                        93                       136                              115
El Enfoque del marco lógico: 10 casos didácticos
84

                        Matriz de planificación del proyecto


                             LÓGICA DE                        INDICADORES OBJETIVAMENTE                                  FUENTES DE                             SUPUESTOS/ HIPÓTESIS/
                         LA INTERVENCIÓN                             VERIFICABLES                                       VERIFICACIÓN                             FACTORES EXTERNOS

                 Mejorada la situación educativa infantil   1. Al menos el 75% de los alumnos egresados    1. Pruebas orales y escritas de comprensión y
                 en el departamento de Casanillo.           de la educación primaria de las escuelas       expresión realizadas por el Comité Pedagó-
                                                            públicas de Casanillo saben leer y escribir    gico del Proyecto sobre una muestra repre-
 O. GENERAL




                                                            correctamente en el cuarto año.                sentativa.

                                                            2. Al menos se incrementa en un 40% las 2. Registro de la Biblioteca Municipal de La
                                                            peticiones de libros de la Biblioteca Munici- Victoria.
                                                            pal de la Victoria en el cuarto año.

                                                            3. Al menos se incrementa en un 25% las 3. Listas de peticiones de ingreso en los
                                                            solicitudes de ingreso en los colegios colegios públicos de La Victoria.
                                                            públicos de Casanillo en el quinto año.


                 Reducidos los niveles de fracaso escolar   1. Al menos aumenta en un 30% el número 1. Actas oficiales de calificaciones de los El trabajo infantil en el departamento de
                 entre la población infantil escolarizada   de aprobados en las evaluaciones finales de la colegios públicos de La Victoria.    Casanillo     se mantiene en          las
                 en la educación primaria en el             educación primaria de los colegios públicos                                         dimensiones existentes inmediatamente
                 departamento de Casanillo.                 de Casanillo en el tercer año.                                                      antes de iniciarse el proyecto.
 O. ESPECIFICO




                                                            2. Las deserciones escolares en la educación 2. Registro de alumnos de los colegios            Los temas educativos continúan siendo
                                                            primaria se reducen al menos un 40% en los públicos de la Victoria.                            una prioridad.
                                                            colegios públicos de Casanillo en el tercer
                                                            año.                                                                                           El apoyo público y gubernamental se
                                                                                                                                                           mantiene.




                 1. Profesorado suficientemente formado     1.1. Los 16 maestros de los centros públicos 1.1. Informe   de           los   responsables Las condiciones psicofísicas de los
                 y motivado.                                superan con éxito un curso de adaptación pedagógicos del curso.                             alumnos no empeoran.
                                                            pedagógica en el primer año.

                                                            1.2. Se realizan un mínimo de 40 salidas 1.2. Informes de los profesores de los cole- Los padres apoyan las innovaciones
                                                            pedagógicas fuera del aula a partir del se- gios.                                     pedagógicas efectuadas en las escuelas
                                                            gundo año.                                                                            públicas del departamento de Casanillo.

                 2. Programación escolar adecuada de 2. Los centros públicos del departamento 2.       Decretos    de      aprobación                de
                 acuerdo con la Ley de Educación.    disponen, en el segundo año, de las progra- programaciones escolares.
 RESULTADOS




                                                     maciones curriculares correspondientes a                                                              Se establecen relaciones de colaboración
                                                     todos los niveles.                                                                                    entre los antiguos y nuevos profesores.

                 3. Los niños escolarizados están           3.1. Los niños escolarizados en los centros 3. Informe del Delegado Educativo del
                 correctamente distribuidos de acuerdo a    públicos de Casanillo están distribuidos por departamento.
                 su edad / conocimiento y aula.             grupos de edad / conocimientos y no rebasan
                                                            el número de 40 alumnos por aula, en el
                                                            segundo año.

                                                            3.2. Se contratan 10 nuevos profesores en los 3.2. Copia de los contratos laborales.
                                                            colegios públicos de Casanillo a finales del
                                                            tercer año.

                 4. Existen los materiales escolares 4. Al final del tercer año todos los alumnos 4. Informe del Delegado Educativo del
                 precisos y responden a las características escolarizados disponen de textos bilingües y departamento.
                 culturales de los alumnos.                 un material básico de lecto-escritura.
La educación en el departamento de Casanillo
                                                                                                                                                                          85




                           LÓGICA DE LA                        INDICADORES OBJETIVAMENTE                             FUENTES DE          SUPUESTOS/HIPÓTESIS/
                          INTERVENCIÓN                                VERIFICABLES                                  VERIFICACIÓN          FACTORES EXTERNOS
                                                                                     Recursos                          Costes

              1.1. Realizar un curso de adaptación pedagógica 1.1. Docentes + infraestructuras + materiales +                      El personal docente capacitado permanece en
              para los profesores de los colegios públicos del viáticos.                                                           sus puestos de trabajo.
              departamento de Casanillo.

              1.2. Establecer un sistema de incentivos         1.2. Comisión encargada de diseñar el sistema de                    Los agentes implicados (autoridades, profe-
              económicos para los profesores.                  retribución.                                                        sores, educadores y padres) participan
                                                                                                                                   activamente en el proyecto.
              1.3. Abonar los incentivos a los profesores.     1.3. Gestión + presupuesto.
                                                                                                                                   La Comisión Pedagógica Central del Ministerio
              2.1. Crear una Comisión Pedagógica compuesta 2.1. Material + responsable                                             de Educación aprueba las propuestas de los
              por padres, profesores y educadores.                                                                                 centros.

              2.2 Diseñar la programación educativa.           2.2. Pedagogos + material.                                          El precio de los insumos necesarios para el
                                                                                                                                   proyecto permanece estable (+/-10% anual).
              3.1. Diseñar las obras de remodelación de los 3.1. Arquitectos + permisos legales.
              centros docentes.                                                                                                    Existe suficiente personal formado interesado
                                                                                                                                   en trabajar en los centros públicos.
              3.2. Realizar las obras de remodelación.         3.2. Materiales + maquinaria + mano de obra.
                                                                                                                                   La motivación de los padres para enviar a sus
                                                                                                                                   hijos al colegio no sufre cambios significativos.
ACTIVIDADES




              3.3. Contratar 10 profesores de apoyo.           3.3. Personal encargado de la selección + salarios
                                                                                                                                   Existen proveedores de los bienes y servicios
                                                                                                                                   precisos para el proyecto capaces de sumi-
              4.1. Crear una comisión pedagógica para la 4.1. Personal + materiales                                                nistrarlos en tiempo y forma.
              elaboración de los materiales didácticos.

              4.2. Elaborar los materiales didácticos.         4.2. Salarios.

              4.3. Editar los materiales didácticos.           4.3. Revisar material + editar 500 ejemplares


              4.4. Adquirir el material escolar.               4.4. 600 cuadernos + 200 pupitres + 20 pizarras.


              5.1. Seguimiento y evaluación.                   5.1. Personal + viáticos.




                                                                                                                                            CONDICIONES PREVIAS

                                                                                                                                   El Ministro de Educación se compromete al
                                                                                                                                   pago de los profesores, al mantenimiento de
                                                                                                                                   las instalaciones educativas y al suministro de
                                                                                                                                   material escolar una vez finalizado el apoyo
                                                                                                                                   externo.

                                                                                                                                   Se aprueba y se desarrolla reglamentariamente
                                                                                                                                   una nueva Ley de Educación que contempla la
                                                                                                                                   educación bilingüe y establece las bases de la
                                                                                                                                   programación curricular.
El Enfoque del marco lógico: 10 casos didácticos
86




     Los jóvenes del barrio de Los Chorrillos


     U        n problema reciente e importante
              que se ha podido observar en el
              barrio de Los Chorrillos es el del
     incremento espectacular de la delincuen-
                                                        queados o son inexistentes, las organiza-
                                                        ciones juveniles locales son muy débiles
                                                        y existen claros prejuicios sociales que
                                                        impiden la integración de este grupo de
     cia juvenil, lo que ha provocado un evi-           edad.
     dente malestar social, un aumento de la
     presencia policial en la zona y un número          En otro orden de cosas, hay que recono-
     significativo de muertos, heridos y dam-           cer que la mayoría de los jóvenes del
     nificados en general por este auge de las          barrio cuentan con unos ingresos escasí-
     conductas antisociales protagonizadas por          simos o carecen completamente de ellos.
     algunos grupos locales de jóvenes.                 Por una parte, las empresas de la zona no
                                                        muestran un interés especial en contratar
     El barrio de Los Chorrillos constituye un          a trabajadores jóvenes, alegando su falta
     área degradada de la ciudad, habitado              de experiencia y de seriedad. Además,
     mayoritariamente por poblaciones inmi-             muchos jóvenes apenas tienen informa-
     grantes de origen rural que se han ido             ción sobre el mercado laboral y descono-
     estableciendo durante los últimos tiempos          cen sus posibilidades de contratación.
     en algunos de los barrios tradicionales del
     centro urbano. Los porcentajes de pobla-           Por último, debe señalarse que la defi-
     ción juvenil son muy elevados y se cal-            ciente capacitación laboral del colectivo
     cula que en torno a un 25% de los habi-            juvenil provoca el subempleo o el paro de
     tantes del barrio tienen entre 15 y 24             muchos de ellos. Esta escasa capacitación
     años.                                              puede deberse a la ausencia de una for-
                                                        mación laboral específica pero, también,
     Para intentar comprender las causas que            a los muy bajos niveles de escolaridad
     han motivado el auge de este tipo de con-          que tienen muchos de estos jóvenes.
     ductas un equipo de planificación se ha
     entrevistado con diferentes agentes so-            Aparte de todo esto, el estudio muestra
     ciales de la zona y ha constatado que los          que buena parte de los hábitos de vida de
     jóvenes apenas están integrados en la              los jóvenes del barrio son muy poco salu-
     vida comunitaria. Los canales para la              dables y que el consumo de drogas, el
     participación juvenil se encuentran blo-           alcoholismo o las relaciones sexuales de
Los jóvenes del barrio de Los Chorrillos
                                                                                                      87




                                                                       Teniendo en cuenta
                                                                       la situación descrita,
                                                                       el      equipo     de
riesgo son mucho más              ignorancia va unida la               planificación      se
comunes de lo que en              práctica inexistencia de             proponer realizar:
principio podía supo-             servicios de salud
nerse. Los jóvenes entre-         accesibles a los jóvenes.
                                                                       Un análisis de los dis-
vistados manifestaron un          Además, no hay en el                 tintos grupos implicados.
completo desconoci-               barrio ningún equipa-
miento acerca de las im-          miento deportivo ni de               Un análisis de los pro-
plicaciones que esos              ningún otro tipo que                 blemas.
comportamientos tienen            permita la realización de
                                                                       Un análisis de los obje-
para su salud. Esta               un ocio creativo.                    tivos de desarrollo.

                                                                       Un análisis de las alter-
                                                                       nativas.

                                                                       Una matriz de planifi-
                                                                       cación del proyecto de
                                                                       desarrollo.



Análisis de participación

      Beneficiarios                  Beneficiarios              Excluidos /          Perjudicados /
        Directos                      Indirectos                Neutrales          Oponentes potenciales
Jóvenes del barrio de Los •     Familiares de los jóvenes
Chorrillos                      beneficiarios                              Traficantes de drogas
                          •     Organizaciones      juveniles
                                locales                                    Vendedores de alcohol
                            •   Empresas de la zona


Explicación:
En este caso se presenta una muy escasa información sobre los diferentes grupos o agentes
sociales del área de intervención: En principio, queda claro que el colectivo juvenil es el
directamente beneficiario, aunque sería deseable disponer de más información al respecto.
Los familiares de esos jóvenes, las organizaciones juveniles locales y las empresas de la
zona serían hipotéticos beneficiarios indirectos. Como excluidos u oponentes aparecerían
los traficantes de drogas y los vendedores de alcohol.
El Enfoque del marco lógico: 10 casos didácticos
88
           Árbol de problemas




                                                                     MUERTOS Y HERIDOS




                                  LOS JÓVENES DISPONEN DE INGRESOS
                                            MUY ESCASOS




     LAS EMPRESAS NO                           DEFICIENTE                  LOS JÓVENES APENAS
     TIENEN INTERÉS EN                        CAPACITACIÓN                 TIENEN INFORMACIÓN
       CONTRATAR A                            LABORAL DEL                   SOBRE EL MERCADO
          JÓVENES                           COLECTIVO JUVENIL                    LABORAL




                         BAJOS NIVELES DE                                      AUSENCIA DE
                          ESCOLARIDAD                                          FORMACIÓN
                                                                                 LABORAL
                                                                                ESPECIFICA
Los jóvenes del barrio de Los Chorrillos
                                                                                                                                       89




AUMENTO DE LA PRESENCIA
       POLICIAL
                                                                   MALESTAR SOCIAL




INCREMENTO DE LA DELINCUENCIA JUVENIL EN EL BARRIO
                DE LOS CHORRILLOS




            LOS JÓVENES APENAS ESTÁN INTEGRADOS EN LA VIDA                               LOS HÁBITOS DE VIDA DE LOS JÓVENES DEL
            COMUNITARIA                                                                  BARRIO SON MUY POCO SALUDABLES




  LOS CANALES                    LAS                                             DESCONOCI-           LOS SERVICIOS              POCAS
       DE                  ORGANIZACION                                        MIENTO DE LAS          DE SALUD SON           OPCIONES PARA
 PARTICIPACIÓN              ES JUVENILES              PREJUICIOS               IMPLICACIONES          INACCESIBLES                 LA
       SE                     SON MUY                  SOCIALES                  DE CIERTOS             PARA LOS              REALIZACIÓN
  ENCUENTRAN                   DÉBILES                                           COMPORTA-              JÓVENES                 DE OCIO
  BLOQUEADOS                                                                   MIENTOS SOBRE                                   CREATIVO
                                                                                  LA SALUD
El Enfoque del marco lógico: 10 casos didácticos
90
             Árbol de Objetivos




                                                                            MENOS MUERTOS Y HERIDOS




                                      AUMENTADOS LOS NIVELES DE INGRESOS DE LOS
                                                      JÓVENES




 ESTIMULADO INTERÉS             REFORZADA LA               ESTABLECIDOS SISTEMAS             FOMENTADO EL
   EMPRESARIAL EN               CAPACITACIÓN                  DE INFORMACIÓN               AUTOEMPLEO JUVENIL
    CONTRATACIÓN               LABORAL JUVENIL                    LABORAL
       JUVENIL




                      MEJORADOS LOS                                                    ESTABLECIDOS
                        NIVELES DE                                                      SISTEMAS DE
                       ESCOLARIDAD                                                      FORMACIÓN
                                                                                          LABORAL




                                       FORMACIÓN                              CREADO UN               EXISTEN
            MEJORADAS LAS             ADAPTADA A                              SISTEMA DE               PLANES
          INFRAESTRUCTURAS                 LAS                                FORMACIÓN             FORMACIÓN -
             EDUCATIVAS               CAPACIDADES                            PROFESIONAL              EMPRESA
                                        JUVENILES
Los jóvenes del barrio de Los Chorrillos
                                                                                                                                                91




            REDUCIDA LA PRESENCIA                                       DIMINUIDO EL MALESTAR
                  POLICIAL                                                      SOCIAL




              DISMINUCIÓN DE LOS NIVELES DE DELINCUENCIA




                        AUMENTADA LA INTEGRACIÓN DE LOS JÓVENES EN LA                                  LOS JÓVENES TIENEN HÁBITOS DE VIDA MÁS
                                     VIDA COMUNITARIA                                                                SALUDABLES




                   FORTALECI-                                                               LOS JÓVENES           ESTABLECIDOS           CREADA UNA
FORMADOS           MIENTO DE             REDUCIDOS LOS            CREADOS                     CONOCEN              SERVICIOS DE           OFERTA DE
 LÍDERES          ORGANIZACIO-             PREJUICIOS            CANALES DE                IMPLICACIONES              SALUD                 OCIO
JUVENILES         NES JUVENILES             SOCIALES            PARTICIPACIÓN                DE CIERTOS           ACCESIBLES A           SALUDABLE
                                                                   JUVENIL                   COMPORTA-             LOS JÓVENES
                                                                                              MIENTOS
El Enfoque del marco lógico: 10 casos didácticos
92

     Análisis cualitativo de alternativas


                          Alternativa 1:             Alternativa 2:           Alternativa 3:
     Criterios         Hábitos saludables de       Incrementados los   Integración de los jóvenes
                               vida                     ingresos         en la vida comunitaria




     Ejercicio:
     Efectúe un análisis cualitativo y cuantitativo de alternati-
     vas para justificar la selección de alguna de las matrices de
     planificación incompleta que se presentan posteriormente.

     Complete la MPP seleccionada.
Los jóvenes del barrio de Los Chorrillos
                                                                                                   93

    Análisis cuantitativo de alternativas


                             Alternativa 1:         Alternativa 2:                Alternativa 3:
Criterios                 Hábitos saludables de   Incrementados los        Integración de los jóvenes
            Coeficiente           vida                 ingresos              en la vida comunitaria




TOTAL
El Enfoque del marco lógico: 10 casos didácticos
94
                         Matriz de planificación del proyecto


                                    LÓGICA DE                         INDICADORES OBJETIVAMENTE                             FUENTES DE                      SUPUESTOS/ HIPÓTESIS/
                                LA INTERVENCIÓN                              VERIFICABLES                                  VERIFICACIÓN                      FACTORES EXTERNOS

                     Disminución de los niveles de delincuencia El número de denuncias en la comisaría de Estadísticas policiales.
                     juvenil en el barrio de Los Chorrillos.    Los Chorrillos por asaltos de bandas juveniles
                                                                se reduce en un 30% dos años después de la
     O. GENERAL




                                                                finalización del proyecto.




                     Hábitos saludables de vida para los jóvenes 1. El número de casos atendidos en el hospital 1. Estadísticas hospitalarias.         Las condiciones socioeconómicas de los
                     del barrio de Los Chorrillos.               de Los Chorrillos de jóvenes con cuadro                                               jóvenes    no     sufren   variaciones
                                                                 etílico y enfermedades venéreas se reduce en                                          importantes.
                                                                 un 25% en el segundo año del proyecto.
     O. ESPECIFICO




                                                                   2. Las muertes provocadas por sobredosis se      2. Estadísticas hospitalarias.     Los padres mantienen su actitud de
                                                                   reducirán en un 15% en el segundo año.                                              apoyo a los jóvenes con problemas.




                     1. Los jóvenes conocen las implicaciones de 1. El 80% de los jóvenes del barrio de Los 1. Encuesta realizada                sobre No crece significativamente el número
                     ciertas conductas para la salud.            Chorrillos declara utilizar habitualmente muestra representativa.                     de narcotraficantes en la zona.
                                                                 preservativos en sus relaciones sexuales a
                                                                 partir del primer año del proyecto.
     RESULTADOS




                     2. Creada una oferta de ocio saludable.       2.1. 100 jóvenes participan anualmente en el  2.1. Informe de los monitores de El deporte sigue siendo uno de los
                                                                   programa de campamentos en el segundo año     la actividad.                    principales focos de atención de la
                                                                   del proyecto.                                                                  juventud.
                                                                   2.2. Al menos 500 jóvenes de Los Chorrillos   2.2. Registro administrativo del
                                                                   se encuentran inscritos en las actividades delpolideportivo.                   Los niveles adquisitivos de los jóvenes
                                                                   polideportivo.                                                                 continúan permitiéndoles pagar las
                                                                                                                                                  tarifas médicas.
                     3. Establecidos servicios accesibles para los 3. En el consultorio son atendidos anualmente 3. Estadísticas consultorio.
                     jóvenes                                       200 pacientes jóvenes a partir del primer año
                                                                   proyecto.
Los jóvenes del barrio de Los Chorrillos
                                                                                                                                                   95



                           LÓGICA DE                             INDICADORES OBJETIVAMENTE         FUENTES DE          SUPUESTOS/ HIPÓTESIS/
                       LA INTERVENCIÓN                                  VERIFICABLES              VERIFICACIÓN          FACTORES EXTERNOS

                                                                               Recursos                 Costes

              1.1. Impartir cursos de educación sexual.          Maestros.                                            Los jóvenes se muestran interesados
                                                                                                                      en asistir a los cursos.
              1.2 Impartir      cursos    sobre    droga     y   Locales.
              alcoholismo.                                                                                            Las asociaciones juveniles del barrio
                                                                 Material.                                            establecen programas deportivos
              1.3. Realizar campaña de sensibilización.                                                               para utilizar las instalaciones
                                                                 Publicidad.                                          construidas.
              2.1. Habilitar consultorio juvenil de salud.
                                                                 Etc.
              2.2. Contratar equipo médico especializado.

              2.3. Dotar de equipamiento           sanitario-
              farmacéutico:
              preservativos, metadona...

              3.1. Construir polideportivo.

              3.2. Establecer campamentos de verano.
ACTIVIDADES




                                                                                                                         CONDICIONES PREVIAS

                                                                                                                      El municipio asume los gastos de
                                                                                                                      funcionamiento del consultorio
                                                                                                                      juvenil de salud una vez finalizado
                                                                                                                      el proyecto.
El Enfoque del marco lógico: 10 casos didácticos
96
                           Matriz de planificación del proyecto                                                                      (1)


                                    LÓGICA DE                          INDICADORES OBJETIVAMENTE                      FUENTES DE                SUPUESTOS/ HIPÓTESIS/
                                LA INTERVENCIÓN                               VERIFICABLES                           VERIFICACIÓN                FACTORES EXTERNOS

                     Disminución de los niveles de delincuencia El número de denuncias en la comisaría de Estadísticas policiales.
                     juvenil en el barrio de Los Chorrillos.    Los Chorrillos por asaltos de bandas juveniles
                                                                se reduce en un 30% dos años después de la
                                                                finalización del proyecto.
     O. GENERAL




                     Incrementados los ingresos de los jóvenes.                                                                            La venta de droga no se incrementa en la
                                                                                                                                           zona.
     O. ESPECIFICO




                     1. Establecidos sistemas de información 1. 50 jóvenes solicitan mensualmente 1. Listado visitas oficina.
                     laboral para jóvenes.                   información en la oficina de empleo en el año.
     RESULTADOS




                     2. Estimulado el interés empresarial en la 2.
                     contratación juvenil.

                     3. Reforzada capacitación laboral.           3.

                     4. Fomentado el autoempleo.                  4.



                                                                                 Recursos                                 Costes
     ACTIVIDADES




                                                                                                                                                    CONDICIONES PREVIAS
Los jóvenes del barrio de Los Chorrillos
                                                                                                                                                                             97
                   Matriz de planificación del proyecto                                                                             (2)


                               LÓGICA DE                             INDICADORES OBJETIVAMENTE                       FUENTES DE                 SUPUESTOS/ HIPÓTESIS/
                           LA INTERVENCIÓN                                  VERIFICABLES                            VERIFICACIÓN                 FACTORES EXTERNOS

                Disminución de los niveles de delincuencia El número de denuncias en la comisaría de Estadísticas policiales.
                juvenil en el barrio de Los Chorrillos.    Los Chorrillos por asaltos de bandas juveniles
                                                           se reduce en un 30% dos años después de la
                                                           finalización del proyecto.
O. GENERAL




                Integración de los jóvenes en la vida comuni-                                                                                El interés de las autoridades
                taria.                                                                                                                       municipales continúa.
O. ESPECIFICO




                1. Fortalecidas las organizaciones juveniles.   1. La organización juvenil “La Oveja Negra” Registro asociación.
                                                                incrementa su número de afiliados en un 30%
                                                                en el segundo año.
RESULTADOS




                2. Formación de líderes juveniles.              2.                                                                           Los jóvenes muestran interés en
                                                                                                                                             integrarse en las asociaciones.

                                                                3.

                                                                4. El 80% de los adultos de los Chorrillos Encuesta de opinión       sobre
                                                                identifican los 4 motivos centrales de la muestra representativa.
                                                                campaña de sensibilización en el primer año.


                                                                                Recursos                                  Costes
ACTIVIDADES




                                                                                                                                                     CONDICIONES PREVIAS
El Enfoque del marco lógico: 10 casos didácticos
98




     La atención sanitaria en la región
     de La Plata


     L       os últimos informes de la Delega-
             ción Regional del Ministerio de
             Salud en La Plata han puesto de
     manifiesto que los índices de mortalidad
     infantil y de las madres con hijos lactan-
                                                        ción recibida en el hospital que se en-
                                                        cuentra situado en la capital de la región
                                                        es muy deficiente y que ello provoca, sin
                                                        duda, un aumento de los índices de mor-
                                                        talidad. En concreto se refirieron a la
     tes son significativamente más altos que           escasa cualificación de buena parte del
     el promedio nacional.                              personal médico, a la suciedad en que se
                                                        encuentran las salas y quirófanos y a la
     Para analizar esa situación y proponer             escasez de los materiales y medicinas
     una intervención que contribuya a mitigar          más imprescindibles.
     el malestar detectado, el Ministerio ha
     solicitado la colaboración de una institu-         Los médicos y enfermeras del citado
     ción de cooperación internacional. Se ha           hospital que participaban en la reunión
     enviado a la región un equipo de consul-           reconocieron que pueden existir algunos
     tores, quien después de recorrer la zona,          casos aislados de baja cualificación, pero
     ha decidido organizar un taller de planifi-        señalaron que, según su punto de vista,
     cación participativa con representantes de         los problemas más graves radican en el
     los principales sectores implicados.               deterioro de los equipos, lo que les im-
                                                        pide desarrollar su trabajo en las mejores
     Asistieron a la reunión algunas directivas         condiciones.
     de las asociaciones de mujeres de la re-
     gión junto a representantes de los grupos          Específicamente, estuvieron de acuerdo
     de médicos y enfermeras, la concejal de            en la grave falta de medicinas y materia-
     salud del Ayuntamiento de La Plata, al-            les y añadieron que el sistema de mante-
     gunos alcaldes de los municipios periféri-         nimiento de los equipos no resulta ade-
     cos y el gerente del hospital.                     cuado. Ante estas afirmaciones, el admi-
                                                        nistrador del hospital intervino diciendo
     Las representantes de los grupos de muje-          que había que tener en cuenta las restric-
     res comenzaron señalando que la aten-              ciones presupuestarias, pero que, aparte
La atención sanitaria en la región de La Plata
                                                                                               99




de éstas, era preciso reconocer que el        Según ello, las pocas ambulancias dispo-
almacén de las medicinas no tenía condi-      nibles y los trámites burocráticos impiden
ciones para guardarlas, por lo que muchas     que las mujeres lleguen al hospital de
se deterioraban. De todas maneras, señaló     manera rápida. Los médicos presentes en
que se detectaba un uso ineficiente por       la reunión que trabajan en estos centros
parte de los médicos, además de un por-       locales reconocieron esas dificultades,
centaje significativo de desapariciones o     pero indicaron que no parecía realista
robos. Abundando en esto, señaló que el       esperar que todas las pacientes pudieran
deterioro de los equipos estaba provocado     ser llevadas al hospital o que se incre-
por la escasa cualificación del personal      mente de forma notable el número de
disponible, más que por un sistema            centros y de personal asignados al Sis-
inadecuado de mantenimiento. Por úl-          tema de Atención Primaria de la Salud, a
timo, respondiendo a las mujeres precisó      pesar de reconocer su insuficiencia ac-
que el cuerpo de limpiadoras era muy          tual. Por el contrario, señalaron que para
escaso y que éstas se encontraban muy         ellos el problema radicaba en la defi-
poco motivadas a la hora de realizar su       ciente formación de las personas que
trabajo, fundamentalmente por los bajos       atienden a nivel local a las parturientas y
salarios percibidos y la precariedad de su    los recién nacidos.
contratación.
                                              Según su opinión, muchas mujeres son
Algunos representantes de los municipios      atendidas por parteras, quienes no siem-
periféricos plantearon que, para ellos, los   pre tienen la experiencia deseable. Todos
problemas del hospital no resultaban muy      los participantes estuvieron de acuerdo en
significativos pues apenas tenían posibi-     ese tema.
lidades de acceder a él. Por el contrario,
se quejaron de la poca utilidad de la red     Cuando se preguntó a los asistentes a la
de salud que opera a nivel regional. En       reunión si pensaban que existían algunas
concreto, señalaron que su cobertura es       otras causas que podían haber contribuido
muy escasa y apenas tiene incidencia en       al incremento de los índices de mortali-
las zonas más alejadas.                       dad de bebés y madres con hijos lactan-
                                              tes, surgieron diversas opiniones acerca
También se quejaron de la poca presencia      de los altos niveles de desnutrición en la
de personal médico en los centros locales     zona, la mala calidad del agua o las
de salud y de las dificultades para conse-    inadecuadas prácticas higiénicas llevadas
guir que las pacientes sean trasladadas       a cabo en muchas comunidades.
desde esos centros al hospital, lo que
hace que los casos más graves se atiendan
inadecuadamente.
El Enfoque del marco lógico: 10 casos didácticos
100




         Teniendo en cuenta la extremada                    atención sanitaria materno-infantil en la
         variabilidad de estos problemas y la               región de La Plata.
         dificultad de precisar las causas que los
         provocan, se decidió no avanzar más en             Teniendo en cuenta la situación
         ese camino y centrar los esfuerzos en una          descrita, es preciso elaborar:
         intervención que tienda a mejorar la




 Un análisis de los diferentes       Un análisis de los objetivos que
 grupos      e    instituciones      se identifican después de la
 implicadas en los problemas         resolución de los problemas
 detectados.                         anteriormente detectados.

                                                                             La elaboración de una matriz
                                                                             de planificación del proyecto
                                                                             seleccionado.
                                     Una comparación de las
                                     diferentes            estrategias
 Un análisis de los problemas,       identificadas, seleccionando la
 determinando sus relaciones         que parezca más adecuada.
 causales y elaborando un árbol
 de problemas.
La atención sanitaria en la región de La Plata
                                                                                                      101

    Análisis de participación


       Beneficiarios            Beneficiarios          Excluidos/                Perjudicados/
         Directos                Indirectos            Neutrales              Oponentes potenciales

Madres con hijos lactantes
que     residen   en     los
municipios periféricos de la
región.




    Ejercicio:
    1. Habiendo establecido que las madres con hijos lactantes que
       residen en los municipios periféricos de la región forman el
       colectivo de beneficiarios directos, sitúe al resto de los
       grupos e instituciones identificados en las otras categorías
       prevista


    2. Revise el análisis de participación una vez seleccione la
       alternativa del proyecto.
El Enfoque del marco lógico: 10 casos didácticos
102

                 Árbol de problemas




              DESNUTRICIÓN
                                                             DEFICIENTE ATENCIÓN EN EL                           MALA CALIDAD DEL AGUA
                                                              HOSPITAL DE LA CAPITAL




           SUCIEDAD DE SALAS Y           DETERIORO DE LOS EQUIPOS                 ESCASA CUALIFICACION DEL         ESCASEZ DE MATERIALES Y
               QUIRÓFANOS                                                             PERSONAL MEDICO                    MEDICINAS




      POCA                ESCASO      SISTEMA               ESCASA            RESTRIC-         ALMACÉN             USO            ROBOS Y
   MOTIVACIÓN             NUMERO     DE MANTE-            CUALIFICA-           CIONES             SIN        INEFICIENTE DE       DESAPA-
       DEL                  DE       NIMIENTO              CIÓN DEL            PRESU-           CONDI-       LAS MEDICINAS       RICIÓN DE
    PERSONAL              LIMPIA-      INADE-             PERSONAL            PUESTA-           CIONES        POR PARTE DE       MEDICINAS
   DE LIMPIEZA             DORAS       CUADO              DISPONIBLE            RIAS                          LOS MÉDICOS




 BAJOS           CONTRATOS
SALARIOS         PRECARIOS
La atención sanitaria en la región de La Plata
                                                                                                                         103




           MALESTAR
            SOCIAL




     ELEVADOS ÍNDICES DE
         MORTALIDAD
    MATERNOINFANTIL EN LA
      REGIÓN DE LA PLATA




                                                                   POCA UTILIDAD DE LA RED DE
                                                                        SALUD REGIONAL




                                ESCASA COBERTURA DE LA           DEFICIENTE FORMACIÓN DE LAS         DIFICULTAD DE CONSEGUIR
                                         RED                     PERSONAS QUE ATIENDEN A LAS         EL TRASLADO AL HOSPITAL
                                                                 PARTURIENTAS A NIVEL LOCAL              DE LOS CASOS MÁS
                                                                                                             URGENTES




                              POCA                 NUMERO                                          POCAS           TRAMITES
                            PRESENCIA             REDUCIDO                                       AMBULAN-          BUROCRÁ-
                               DE                DE CENTROS                                         CIAS             TICOS
                            PERSONAL                                                            DISPONIBLES         LENTOS
                             MEDICO




Explicación:
Tal como se señala en el texto existen                        provocar el problema focal, sobre las
otras causas (desnutrición, mala calidad                      cuales se carece de información para
del agua, etc...) que contribuyen a                           poder desarrollar el árbol.
El Enfoque del marco lógico: 10 casos didácticos
104
      Árbol de objetivos
La atención sanitaria en la región de La Plata
                                                                                              105




Ejercicio:
Elabora el árbol de objetivos que pueda       Considere las tarjetas que no pueden re-
construirse sobre la base del anterior ár-    convertirse en objetivos y añada los me-
bol de problemas.                             dios que estime oportunos.
El Enfoque del marco lógico: 10 casos didácticos
106
      Análisis cualitativo de alternativas


               Criterios                   Alternativa 1:                  Alternativa 2:
                                      Mejorada la atención           Incrementada la utilidad
                                    en el hospital de la capital    de la Red de Salud regional




      Ejercicio:
      Efectúe el análisis de alternativas cualitativo y cuantitativo que le permita seleccionar
      la estrategia del proyecto incluida en la matriz de planificación que se presenta a conti-
      nuación. (Página 108 y 109 de manual).
La atención sanitaria en la región de La Plata
                                                                                               107
Análisis cuantitativo de alternativas


                                     Alternativa 1:               Alternativa 2:
    Criterios                   Mejorada la atención        Incrementada la utilidad
                Coeficiente   en el hospital de la capital de la Red de Salud regional




  TOTAL
El Enfoque del marco lógico: 10 casos didácticos
108

                           Matriz de planificación del proyecto


                               LÓGICA DE                         INDICADORES OBJETIVAMENTE    FUENTES DE    SUPUESTOS/ HIPÓTESIS/
                           LA INTERVENCIÓN                              VERIFICABLES         VERIFICACIÓN    FACTORES EXTERNOS

                 Reducidos los índices de mortalidad
                 materno infantil de la región de La Plata.
 O. GENERAL




                 Incrementada la utilidad de la Red de Salud
                 regional de La Plata.
 O. ESPECIFICO




                 1. Ampliada la cobertura de la red regional
                 de salud.
 RESULTADOS




                 2. Mejorada la formación del personal que
                 atiende a las parturientas y recién nacidos a
                 nivel local.

                 3. Facilitado el traslado de pacientes al
                 hospital de la capital




                           Ejercicio:
                           Complete la MPP
La atención sanitaria en la región de La Plata
                                                                                                    109




               LÓGICA DE LA   INDICADORES OBJETIVAMENTE      FUENTES DE           SUPUESTOS/ HIPÓTESIS/
              INTERVENCIÓN           VERIFICABLES           VERIFICACIÓN           FACTORES EXTERNOS
                                        Recursos                  Costes
ACTIVIDADES




                                                                                     CONDICIONES PREVIAS
El Enfoque del marco lógico: 10 casos didácticos
110




      El Parque Natural de Aldehuela


      L      a comarca de Aldehuela cuenta
             con 15 municipios diseminados en
             el área de influencia del Parque
      Natural del mismo nombre, en los que
      vive una población total de unos 6.000
                                                         completamente abandonados y la pobla-
                                                         ción está envejeciendo progresivamente.

                                                         Con el fin de poner en marcha algunas
                                                         medidas en este ámbito que permitan
      habitantes, según el último censo.                 incrementar el desarrollo en la zona y
                                                         ofrecer alternativas económicas y labo-
      Por su proximidad al mar, el clima de la           rales a los jóvenes, la Mancomunidad ha
      región es templado a lo largo de todo el           encargado una misión de identificación a
      año, con inviernos algo más frescos de-            un equipo de agentes de desarrollo local
      bido a la cercanía de la Sierra de Artajo y        que se ha desplazado a la zona.
      veranos calurosos. El parque es atrave-
      sado por el río Guadalmar.                         El parque cuenta con una gran variedad
                                                         de especies animales y vegetales, así
      Las actividades económicas principales             como con bellos paisajes que le propor-
      se han venido centrando tradicionalmente           cionan un enorme atractivo para el tu-
      en el sector primario, en especial en la           rismo rural y ecológico, cuya demanda es
      producción de corcho, ya que se trata de           claramente creciente en el país.
      una de las zonas del país donde más
      abundan los alcornoques. Otras activida-           No obstante, el informe preliminar del
      des de cierta importancia son la caza y la         equipo señala que el potencial turístico
      cría de cerdos.                                    del Parque y su área de influencia y, por
                                                         tanto, las posibilidades de creación de
      Recientemente se ha creado la Manco-               empleo que su explotación adecuada po-
      munidad de Municipios de Aldehuela,                dría generar, se aprovechan muy defi-
      con el fin de aunar esfuerzos para elevar          cientemente en la actualidad.
      el nivel de desarrollo de la comarca, ante
      la crisis que padece la producción de cor-         En principio salvo algunos trípticos sim-
      cho desde hace ya algunos años, y que              ples y poco sistemáticos editados por la
      está provocando que una buena parte de             asociación cultural “El Alcornocal” ape-
      los jóvenes emigren a las zonas urbanas            nas existe información disponible acerca
      de la región. Algunos pueblos han sido             del Parque y sus atractivos. A esto
El Parque Natural de Aldehuela
                                                                                             111




se suma la aparente descoordinación y         formación profesional en estos campos,
falta de entendimiento entre las institu-     aunque en los últimos presupuestos re-
ciones municipales y autonómicas, todo        gionales se ha aprobado una partida pre-
lo cual redunda en una promoción muy          supuestaria especial para este fin.
deficiente del Parque en los mercados         Tan sólo un pequeño grupo de trabajado-
turísticos. Los responsables de la Man-       res del corcho, agrupados en la Asocia-
comunidad se quejan del olvido y aban-        ción de Corcheros de Aldehuela (ACA),
dono al que está sometida la comarca por      comienza a comprender la importancia
parte de las autoridades regionales, cuya     del tema y ha montado por su propia ini-
política turística favorece a su juicio       ciativa, infraestructuras muy básicas de
principalmente a las zonas costeras.          alojamiento y comidas en sus propias
                                              casas, organizando incluso en ocasiones
El Consejero de Turismo de la región,         pequeñas excursiones guiadas para los
por su parte, manifestó al equipo de          visitantes. Sin embargo, no parecen estar
planificación que el Gobierno Regional        lo suficientemente capacitados para esta
está dispuesto a invertir recursos signifi-   labor y su conocimiento del entorno natu-
cativos en el Parque y en su promoción,       ral y del patrimonio arqueológico
siempre que la Mancomunidad tome al-          existente en el parque son muy limitados.
gunas medidas, dentro de su ámbito de
competencias, para mejorar la inadecuada      Por otra parte, aunque en la comarca hay
infraestructura de servicios de apoyo al      algunas pensiones, fondas y hostales, así
turismo existentes en la zona.                como un Parador Nacional a unos 70
                                              kilómetros, en realidad apenas se puede
Según manifestó dicho representante, en       cubrir la demanda de alojamiento de la
general se detecta una escasa actitud em-     zona, sobre todo en temporada alta.
prendedora por parte de muchos jóvenes,
inmersos en la tradicional “cultura del       Paradójicamente, existen numerosos in-
subsidio”, provocada por largos períodos      muebles abandonados en algunos pueblos
de ayudas y subvenciones que desde el         del Parque Natural, así como algunos
Ministerio de Agricultura se venían ofre-     molinos de viento, ranchos y cortijos
ciendo en los últimos años a la actividad     vacíos diseminados por el Parque que
del descorche.                                presentan un deterioro considerable, sin
                                              que se hayan tomado hasta el momento
Además de ser muy reacios a asumir            medidas de protección o rehabilitación de
riesgos empresariales, sus niveles de for-    ninguna clase.
mación tanto en gestión empresarial
como en materia de turismo y hostelería       Un alto responsable de la Consejería de
son muy deficientes. No obstante, reco-       Medio Ambiente manifestó que se han
noció, hasta el momento no han existido       comenzado a constatar quejas de algunos
en la región programas específicos de         visitantes, principalmente en el periódico
El Enfoque del marco lógico: 10 casos didácticos
112




      de la capital, por el deterioro ambiental          nos, así como algunas pinturas rupestres
      en los márgenes del Parque, principal-             en las Cuevas del Moro. A pesar de su
      mente causado por la acumulación de                importancia y atractivo turístico y cultu-
      basuras. Los servicios municipales de              ral, estos lugares no se han considerado
      recogida de residuos sólidos no cubren             como un activo de desarrollo de la zona.
      determinadas áreas aledañas al Parque y            El acceso a los mismos resulta muy com-
      éste no cuenta con una dotación sufi-              plicado y apenas son conocidos, lo cual
      ciente de contenedores de basura. Por              no ha impedido, desafortunadamente, la
      otra parte, tanto la población local, como         frecuente expoliación de los restos ar-
      algunos visitantes, dan muestras de una            queológicos que contienen, sin que, por
      nula educación ambiental.                          el momento, se hayan tomado medidas al
                                                         respecto.
      Por estas razones, aunque la mancomuni-
      dad y algunos productores de corcho es-            Desde el punto de vista cultural, al patri-
      tán muy interesados en fomentar la acti-           monio arqueológico citado hay que aña-
      vidad turística, ya se están levantando            dir una incipiente actividad artesanal de-
      voces de grupos ecologistas de la región           sarrollada por la cooperativa de mujeres
      que demandan ciertas medidas de control            artesanas del municipio de Pedralba, que
      del número de visitantes y de la práctica          ha alcanzado cierta fama a nivel regional
      de la caza furtiva, que está, a su juicio,         por el esfuerzo de promoción realizado y
      poniendo en peligro algunas especies. En           por la originalidad de sus diseños artesa-
      general, estos grupos también se                   nales utilizando el corcho y el brezo, muy
      muestran muy reacios al establecimiento            abundante en la zona y con el que fabri-
      de industrias o de cualquier otra actividad        can pipas de gran calidad.
      que pueda romper el equilibrio ecológico
      de la zona.

      Los caminos forestales en el Parque están
      en bastante mal estado y carecen de se-
      ñalización básica, la información al visi-
      tante acerca de los lugares de interés es
      escasa e incompleta y el único lugar teó-
      ricamente delimitado para la acampada
      carece de equipamiento y servicios mí-
      nimos.

      En el Parque también existe un intere-
      sante patrimonio arqueológico. Particu-
      larmente significativos son algunos restos
      de antiguas minas y asentamiento roma-
El Parque Natural de Aldehuela
                                                                                          113




Después de esta descripción de la si-
tuación de la zona, el equipo de agentes
de desarrollo local se propone efectuar:




                                                          Un análisis de las distintas
                             Un análisis de los proble- alternativas identificadas.
Un análisis de los distintos mas identificados, deter-
agentes, grupos y sectores minando sus causas y sus
sociales implicados en los efectos.
problemas de la comarca.                                  Un diseño de una interven-
                             Un análisis de los objetivos ción de desarrollo pro-
                             de desarrollo.               puesta en la zona, a través
                                                          de una matriz de planifica-
                                                          ción del proyecto.
El Enfoque del marco lógico: 10 casos didácticos
114

                                 Análisis de participación /

                                                  Fase 1

                    Implicados                       Principales intereses   Posible impacto del
                                                                             proyecto sobre los
                                                                                  intereses



      Primarios




      Secundarios
El Parque Natural de Aldehuela
                                                                                                          115

                             / Análisis de implicados

                                              Fase 2

Alta importancia                                     Alta importancia
                      Potenciales beneficiarios                                Potenciales contrapartes
Baja influencia                                      Alta influencia




Baja importancia      Otros colectivos indirec- Baja importancia
                      tos: potenciales beneficiarios                           Potenciales oponentes
Baja influencia       indirectos; neutrales / excluidos… Alta influencia




    Ejercicio: Realice un análisis de implicados, identificando a los agentes principales existentes
    en la zona y señale sus principal intereses y el posible impacto del proyecto sobre los mismos. Pos-
    teriormente ordene a los grupos identificados en base a su importancia e influencia respectivas.
    Puede tomar como referencia el ejemplo del caso “La educación en el departamento de Casanillo”
    (Página 70-85 del Manual).
El Enfoque del marco lógico: 10 casos didácticos
116

               Árbol de problemas




                                                                  ESCASA GENERACIÓN DE
                                                                         EMPLEO




                                                INADECUADOS SERVICIOS
                                                 DE APOYO AL TURISMO




    EQUIPAMIENTO E                 GUÍAS NO               INSUFICIENTE                        ESCASA ACTITUD
   INFRAESTRUCTURA               CAPACITADOS               OFERTA DE                          EMPRENDEDORA
      DEFICIENTES                                         ALOJAMIENTO




 CAMINOS EN           ZONA DE                                            INMUEBLES
MAL ESTADO Y         ACAMPADA                     ESCASEZ DE               VACÍOS        CULTURA DEL          FALTA
     SIN                SIN                    ESTABLECIMIENTOS          DESAPROVE-        SUBSIDIO       PROGRAMAS DE
SEÑALIZACIÓN         SERVICIOS                    HOTELEROS                CHADOS                           FORMACIÓN
El Parque Natural de Aldehuela
                                                                                                               117




            ABANDONO DE
              PUEBLOS




                                                                      EMIGRACIÓN DE LOS
                                                                       JÓVENES A ZONAS
                                                                          URBANAS

   DEFICIENTE APROVECHAMIENTO DEL
    POTENCIAL TURÍSTICO DEL PARQUE




                                           DEFICIENTE PROMOCIÓN                          APROVECHAMIENTO
       DETERIORO AMBIENTAL                       TURÍSTICA                                DEFICIENTE DEL
                                                                                     PATRIMONIO ARQUEOLÓGICO




 ACUMULACIÓN                         DEFICIENTE       INFORMA-
 DE BASURAS Y         CAZA            COORDINA-      CIÓN ESCASA          EXPOLIA-         DIFÍCIL          POCO
  VERTEDEROS         FURTIVA            CIÓN         DEL PARQUE             CIÓN           ACCESO         CONOCIDO
INCONTROLADOS                        INSTITUCIO-        Y SUS
                                         NAL         ATRACTIVOS




      ESCASA             ESCASA                 DOTACIÓN
    EDUCACIÓN          COBERTURA              INSUFICIENTE
    AMBIENTAL           SERVICIOS                  DE
                       MUNICIPALES           CONTENEDORES
El Enfoque del marco lógico: 10 casos didácticos
118
            Árbol de Objetivos




                                                                     AUMENTADA LA
                                                                  GENERACIÓN DE EMPLEO




                                                 ADECUADOS SERVICIOS DE
                                                   APOYO AL TURISMO




       MEJORADO                     GUÍAS                  AMPLIADA LA                         AUMENTADA LA
    EQUIPAMIENTO E               CAPACITADOS                OFERTA DE                             ACTITUD
   INFRAESTRUCTURA                                         ALOJAMIENTO                         EMPRENDEDORA




                                                                     AUMENTADO
   CAMINOS            ZONA DE                     ESCASEZ DE                                              ESTABLECIDOS
                                                                     APROVECHA-
REHABILITADOS        ACAMPADA                  ESTABLECIMIENTOS                          CULTURA DEL      PROGRAMAS DE
                                                                      MIENTO DE
Y SEÑALIZADOS           CON                       HOTELEROS                                SUBSIDIO        FORMATIVOS
                                                                     INMUEBLES
                     SERVICIOS
                                                                       VACÍOS
El Parque Natural de Aldehuela
                                                                                                                  119




           REDUCIDO EL
            PROCESO DE
           ABANDONO DE
             PUEBLOS




                                                                   DISMINUCIÓN DE LA
                                                                   EMIGRACIÓN DE LOS
                                                                    JÓVENES A ZONAS
                                                                       URBANAS
   FOMENTADO EL TURISMO RURAL EN
  EL PARQUE NATURAL DE ALDEHUELA




         DISMINUIDO EL                   MEJORADA LA PROMOCIÓN                         INCREMENTADO EL
      DETERIORO AMBIENTAL                 TURÍSTICA DEL PARQUE                     APROVECHAMIENTO DEL
                                                                                   PATRIMONIO ARQUEOLÓGICO




  BASURAS Y        CONTRO-          REFORZADA          MAYOR Y                                               MEJORADA
 VERTEDEROS        LADA LA          LA COORDI-           MEJOR          CONTRO-          FACILITADO          LA DIVUL-
CONTROLADOS         CAZA            NACIÓN INS-        INFORMA-         LADA LA           EL ACCESO           GACIÓN
                   FURTIVA          TITUCIONAL         CIÓN DEL         EXPOLIA-                             DEL PATRI-
                                                       PARQUE Y           CIÓN                                MONIO
                                                          SUS
                                                      ATRACTIVOS




     ESCASA         AUMENTADA LA              AUMENTADA
   EDUCACIÓN         COBERTURA                DOTACIÓN DE
   AMBIENTAL          SERVICIOS              CONTENEDORES
                     MUNICIPALES




                                   Ejercicio: Amplíe la relación medios–fines añadiendo nuevas tarjetas

                                           Explicaciones:              Se han considerado como problemas que
                                           no pueden reconvertirse en objetivos los siguientes:
                                           “ESCASEZ DE ESTABLECIMIENTOS HOTELEROS”, “CULTURA
                                           DEL SUBSIDIO” Y “ESCASA EDUCACIÓN AMBIENTAL”.
El Enfoque del marco lógico: 10 casos didácticos
120
      Análisis cualitativo de alternativas




       Criterios              Alternativa 1:             Alternativa 2:           Alternativa 3:




             Ejercicio: Efectúe un análisis, cualitativo y cuantitativo, de alternativas y seleccione
             una estrategia de proyecto, utilizando los criterios que estime oportunos.
El Parque Natural de Aldehuela
                                                                                       121
 Análisis cuantitativo de alternativas




  Criterios                 Alternativa 1:   Alternativa 2:           Alternativa 3:
              Coeficiente




TOTAL
El Enfoque del marco lógico: 10 casos didácticos
122

                      Matriz de planificación del proyecto


                          LÓGICA DE         INDICADORES OBJETIVAMENTE     FUENTES DE    SUPUESTOS/ HIPÓTESIS/
                      LA INTERVENCIÓN              VERIFICABLES          VERIFICACIÓN    FACTORES EXTERNOS

                  .
  O. GENERAL
  O. ESPECIFICO
  RESULTADOS
El Parque Natural de Aldehuela
                                                                                                                            123




                      LÓGICA DE                     INDICADORES OBJETIVAMENTE    FUENTES DE              SUPUESTOS/ HIPÓTESIS/
                  LA INTERVENCIÓN                          VERIFICABLES         VERIFICACIÓN              FACTORES EXTERNOS

              .                                                                     Costes
                                                               Recursos
ACTIVIDADES




                                                                                                       CONDICIONES PREVIAS




                  Ejercicio: Elabore la MPP de la estrategia seleccionada.
El Enfoque del marco lógico: 10 casos didácticos
124




      Los pescadores de la isla Wasini


      L      a isla Wasini se encuentra frente al
             continente, separada de éste por un
             estrecho canal que en la marea
      baja casi puede atravesarse a pie. La isla
                                                         res hayan abandonado la actividad y emi-
                                                         gren hacia las ciudades cercanas.

                                                         Para conocer las causas de esta situación
      es muy plana, con manglares en la costa            y diseñar alguna intervención que con-
      oeste y algunas plantaciones de cocos en           tribuya a paliar estos problemas se ha
      su centro. En la isla hay dos pequeñas             desplazado a la zona un equipo de plani-
      comunidades de pescadores, sin luz ni              ficación que se ha reunido con algunos de
      agua corriente ni ningún otro tipo de in-          los principales pescadores de la isla. De
      fraestructura básica. Las familias viven           las reuniones mantenidas se ha obtenido
      de la pesca, aunque también tienen algu-           una información muy significativa que se
      nas pequeñas huertas y mantienen                   expone a continuación.
      algunos animales domésticos. La
      población es musulmana y habla swahili.            En primer lugar, se ha determinado que
      Todavía pueden visitarse las ruinas de             las capturas obtenidas por los pescadores
      una antigua mezquita decorada con                  son cada vez más escasas y, además, muy
      cerámica china que recuerda la época de            poco variadas. Los pescadores señalan
      la gran expansión islámica en la costa             que se detecta una evidente reducción de
      oriental africana.                                 los bancos de pesca en las aguas superfi-
                                                         ciales. Según dicen, “donde antes reco-
      En los últimos tiempos los pescadores              gían diez, ahora apenas consiguen tres”,
      han expresado su malestar por las difi-            lo que resulta frustrante para ellos y,
      cultades crecientes que encuentran a la            además, provoca que los más jóvenes no
      hora de comercializar sus productos pes-           tengan el más mínimo interés en dedi-
      queros artesanales. Pescan en viejas, aun-         carse a esta actividad. En su opinión, la
      que perfectamente adaptadas a las carac-           destrucción de los manglares, donde
      terísticas del entorno, barcas de vela en          hacen las puestas muchas de las especies
      las que salen a faenar tres o cuatro perso-        que capturan, es la causa principal que
      nas. Estas dificultades han provocado que          puede explicar esa reducción de la fauna
      sus ingresos hayan disminuido de forma             marina. Esto puede ser cierto, aunque
      notable y que buena parte de los pescado-          para el equipo de planificación el
                                                         aumento de la contaminación de las
Los pescadores de la isla Wasini
                                                                                            125




aguas superficiales resulta otra causa evi-   que podría consumir esas producciones,
dente que contribuye a disminuir la po-       pero hasta ahora no ha sido posible colo-
blación marina de la zona.                    car sus ofertas en ningún establecimiento
                                              hotelero.
Aparte de esto, hay que reconocer que las
técnicas pesqueras utilizadas resultan        Los pescadores desconocen completa-
claramente inadecuadas. Por una parte,        mente esas demandas potenciales y las
los materiales empleados son poco útiles      preferencias de los posibles consumido-
para incrementar las capturas, ya que         res. Eso es debido, por una parte, a la
tienden a romperse con mucha facilidad.       propia debilidad de las organizaciones de
También hay una evidente escasez de           pescadores, quienes apenas han realizado
artes de pesca. Por último, los pescadores    actividades en ese sentido. Las relaciones
muestran un desconocimiento esencial          entre los pescadores de la isla no son muy
acerca de nuevas técnicas pesqueras que,      positivas y existe una gran enemistad
sin duda, les permitirían incrementar el      entre los habitantes del poblado del norte
volumen de sus capturas.                      y el del sur.

Los pescadores se quejan también de los       Además, unos y otros manifiestan una
bajos precios que obtienen por sus pro-       clara desconfianza hacia los técnicos pes-
ducciones cuando las llevan a vender en       queros que han pretendido fortalecer sus
el continente. Para ello, tienen que trans-   organizaciones y les han propuesto la
portarlas a los puertos cercanos del conti-   aplicación de algún tipo de novedades en
nente, con unos costes de transporte que      sus actividades tradicionales. Junto a este
consideran muy elevados. Los volúmenes        fenómeno, hay que reconocer que los
de pesca tan reducidos, la dispersión geo-    estudios existentes sobre demandas po-
gráfica de los desembarcaderos y la leja-     tenciales resultan completamente insatis-
nía de los mercados potenciales contribu-     factorios. De hecho, nadie parece saber
yen a que los precios que perciben les        qué es lo que se demanda en los estable-
resulten muy poco atractivos. Pero no         cimiento turísticos que se encuentran en
sólo los altos costes de transporte son la    el área potencial de influencia de estos
causa que hace que el precio percibido        pescadores. El Instituto Pesquero, depen-
por sus productos sea insatisfactorio. Hay    diente del Ministerio de Agricultura y
que recordar que las estructuras comer-       Pesca, principal institución responsable
ciales de que disponen son muy defi-          de la promoción de la pesca artesanal,
cientes. Las tecnologías de transforma-       apenas tiene presencia en la zona y
ción son muy escasas, por no decir            muestra una debilidad preocupante. Su
inexistentes, y sus estrategias comerciales   personal carece de la preparación impres-
son incapaces de introducir su oferta de      cindible y los medios de los que dispone
manera efectiva en los mercados po-           son insuficientes para cumplir sus fun-
tenciales. En concreto, existe en la actua-   ciones.
lidad un turismo significativo en la zona
El Enfoque del marco lógico: 10 casos didácticos
126




         Por último, es preciso señalar que los             congelada es mucho más barata y hace
         pescadores de la isla Wasini están sopor-          que los consumidores clásicos de la pesca
         tando en los últimos tiempo una fuerte             artesanal prefieran esa nueva oferta.
         competencia por parte de los pescadores
         de altura que comercializan en los mer-            Teniendo en cuenta la situación des-
         cados locales parte de las capturas que no         crita, el equipo de planificación se pro-
         pueden exportar hacia Europa. Esa pesca            pone realizar:




      Un análisis de los diferentes      Un análisis de los posibles
      actores involucrados en los        objetivos de desarrollo.
      problemas antes descritos.                                              La preparación de una in-
                                                                              tervención de desarrollo, a
                                                                              través de la elaboración de
                                                                              una matriz de planificación
      Un análisis de los problemas       Una valoración de las dife-          de un proyecto
      identificados, estableciendo       rentes alternativas que se
      sus relaciones de causas y         definen, seleccionando la
      efectos.                           que sea considerada más
                                         deseable.
Los pescadores de la isla Wasini
                                                                                                            127

Análisis de participación

    Beneficiarios                Beneficiarios                  Excluidos/          Perjudicados/
      Directos                    Indirectos                    Neutrales        Oponentes potenciales




Explicación:
A partir de la información anterior cumplimente un análi-
sis de participación que determine los colectivos benefi-
ciarios, y sitúe al resto de los agentes identificados en las
categorías que considere oportuno
El Enfoque del marco lógico: 10 casos didácticos
128

              Árbol de problemas




                                                                   DISMINUCIÓN                          EMIGRACIÓN A LA CIUDAD
                                                                   DE INGRESOS




                                                                                           DIFICULTAD EN LA COMERCIALIZACIÓN DE
                                                                                           LOS PRODUCTOS PESQUEROS ARTESANALES




                          CAPTURAS INSUFICIENTES:                                                       BAJOS PRECIOS OBTENIDOS
                          EN CANTIDAD Y VARIEDAD                                                          POR LOS PRODUCTOS
                                                                                                        PESQUEROS ARTESANALES




           REDUCCIÓN
            BANCOS DE
                                                       TÉCNICAS                                   ALTOS COSTES
         PESCA EN AGUAS
                                                      PESQUERAS                                        DE
          SUPERFICIALES
                                                    INADECUADAS                                    TRANSPORTE




                                                                   DESCONOCI-                        DISPERSIÓN
 DESTRUC-       CONTAMINA-         MATERIALES         ARTES DE    MIENTO DE LAS    VOLÚMENES         GEOGRÁFICA        LEJANÍA DE
CIÓN DE LOS     CIÓN DE LAS        POCO UTILES         PESCA         NUEVAS       REDUCIDOS DE         DE LOS             LOS
MANGLARES          AGUAS                              ESCASAS       TÉCNICAS        PRODUCTO        DESEMBARCA-        MERCADOS
                                                                   PESQUERAS                           DEROS
Los pescadores de la isla Wasini
                                                                                                                  129




   ABANDONO DE LA
     ACTIVIDAD




                                                         DESCONOCIMIENTO                         COMPETIDORES CON
                                                            DEMANDAS                            OFERTAS MÁS BARATAS
                                                           POTENCIALES




           DEFICIENTES                    DÉBIL                  ESTUDIOS              DEBILIDAD
          ESTRUCTURAS                 ORGANIZACIÓN             DEFICIENTES           ORGANIZATIVA
          COMERCIALES                     DE LOS                  SOBRE              DEL INSTITUTO
                                       PESCADORES               DEMANDAS                DE PESCA
                                                               POTENCIALES




ESCASA TEC-       ESTRATEGIAS    ENEMISTAD      DESCONFIAN-                                      ESCASA
NOLOGÍA DE       COMERCIALES     ENTRE LOS      ZA HACIA LOS                    MEDIOS        PREPARACIÓN
 TRANSFOR-       INADECUADAS    PESCADORES        TÉCNICOS                   INADECUADOS      DEL PERSONAL
  MACIÓN                                                                                        TÉCNICO
El Enfoque del marco lógico: 10 casos didácticos
130

      Árbol de objetivos
Los pescadores de la isla Wasini
                                                                                                        131




Explicación:
Reconvierta el anterior árbol de problemas y elabore un árbol de
objetivos, añadiendo los medios que considere oportunos.

Discuta y acuerde con su equipo de trabajo las fichas-problema que
no pueden ser transformadas en objetivos.
El Enfoque del marco lógico: 10 casos didácticos
132

      Análisis cualitativo de alternativas



       Criterios                      Alternativa 1:     Alternativa 2:   Alternativa 3:




      Ejercicio:
      Justifique, a través de los criterios que consi-
      dere oportunos, la estrategia de proyecto que
      estime más adecuada, dentro de todas las
      posibles.

      Efectúe un análisis cualitativo y cuantitativo
      de alternativas
Los pescadores de la isla Wasini
                                                                                          133

    Análisis cuantitativo de alternativas


                           Alternativa 1:     Alternativa 2:                   Alternativa 3:
 Criterios
             Coeficiente




TOTAL
El Enfoque del marco lógico: 10 casos didácticos
134

                     Matriz de planificación del proyecto


                          LÓGICA DE                            INDICADORES OBJETIVAMENTE    FUENTES DE    SUPUESTOS/ HIPÓTESIS/
                      LA INTERVENCIÓN                                 VERIFICABLES         VERIFICACIÓN    FACTORES EXTERNOS

                 .
 O. GENERAL
 O. ESPECIFICO
 RESULTADOS




                     Ejercicio:
                     Elabore la MPP seleccionado en el análisis anterior.
Los pescadores de la isla Wasini
                                                                                              135




               LÓGICA DE LA   INDICADORES OBJETIVAMENTE    FUENTES DE         SUPUESTOS/ HIPÓTESIS/
              INTERVENCIÓN           VERIFICABLES         VERIFICACIÓN         FACTORES EXTERNOS
                                        Recursos               Costes
ACTIVIDADES




                                                                               CONDICIONES PREVIAS
El Enfoque del marco lógico: 10 casos didácticos
136




                                           3
137




Reflexiones y sugerencias
para la aplicación del EML en
la práctica
El Enfoque del marco lógico: 10 casos didácticos
138




       Reflexiones y sugerencias para la aplicación del
       EML en la práctica


      E       n las páginas anteriores se ha
              presentado el EML a través de un
              conjunto de casos específica-
      mente elaborados para la docencia y el
                                                         nidos en la información de partida, y tan
                                                         sólo existe (en algunos casos) cierto
                                                         margen de libertad para que el grupo de
                                                         alumnos escoja la alternativa o estrate-
      aprendizaje práctico de este método, que           gia de proyecto que considere más ade-
      cubren una parte representativa de los             cuada.
      sectores y temáticas en los que se suelen
      concentrar los programas y proyectos               Sin embargo, cuando aplicamos el EML
      clásicos de cooperación para el desarro-           en la práctica, no solemos contar con
      llo y/o de desarrollo local.                       descripciones o análisis previos sobre
                                                         los que construir el diagnóstico de par-
      No obstante, la aplicación del enfoque a           tida y avanzar, en la identificación y di-
      la identificación y diseño real de pro-            seño de una intervención concreta,
      yectos de desarrollo exige, para resultar          desde su idea inicial hasta su concreción
      adecuada, la realización de talleres, en           en la matriz de planificación. Es preci-
      los cuales han de participar los princi-           samente el trabajo de los participantes y
      pales agentes o instituciones involucra-           el moderador durante el desarrollo del
      das en dichos proyectos, además de una             propio taller el que permite, a través de
      persona que ejerza adecuadamente el                los distintos pasos del EML, alcanzar
      papel de moderador.                                los acuerdos básicos sobre los que se
                                                         sustenta el proceso de identificación y
      La organización y el desarrollo de estos           diseño del programa o proyecto en
      talleres presenta en la práctica ciertas           cuestión.
      particularidades respecto a la mera apli-
      cación del EML con fines docentes,                 No podía faltar por tanto, en un manual
      apoyada habitualmente en un caso teó-              sobre la aplicación práctica del EML, un
      rico como los siete anteriormente ex-              breve capítulo específicamente dedicado
      puestos, en los que los análisis de parti-         a compartir algunas experiencias con-
      cipación, de problemas y de objetivos              cretas de los autores como facilitadores
      están implícita o explícitamente conte-            en este tipo de talleres. Así, en las
Reflexiones y sugerencias para la aplicación del EML en la práctica
                                                                                                     139




próximas líneas, se comentan algunos                cuenta y planificar detenidamente a la
factores que ejercen una influencia de-             hora de organizar una iniciativa de este
cisiva en la promoción de la participa-             tipo.
ción y el debate, en la determinación
adecuada de los problemas, en la orien-
tación exitosa del proceso y, en defini-            Los participantes en un taller EML
tiva, en la optimización de sus resulta-
dos.                                                Ya se ha señalado que el EML, es una
                                                    técnica en la que diversos individuos,
Entre ellos, cabe destacar aspectos tales           con procedencia, expectativas, visiones
como la organización de un taller de                e intereses también diversos, participan
esta naturaleza, los elementos principa-            en un proceso abierto de discusión para
les en la dinámica de construcción y                alcanzar un consenso amplio y repre-
sistematización del consenso y las difi-            sentativo, acerca de cuáles son los prin-
cultades más habituales que se presentan            cipales problemas que enfrentan deter-
para alcanzarlo, la importancia del papel           minados colectivos sociales o institucio-
del moderador y las especificidades de              nes y de los medios que pueden utili-
procedimiento que pueden incorporarse               zarse para superar o solucionar esos
en la conducción de un taller del EML.              problemas.

Eso es precisamente lo que se pretende              Participar activamente en un taller EML
con este capítulo, que además se ilustra            es habitualmente un medio muy eficaz
mediante la presentación concreta de los            para comprender mejor la naturaleza de
resultados obtenidos en tres talleres               los problemas en discusión, conocer
EML, llevados a cabo en los ámbitos de              otros puntos de vista y crear el espíritu
la atención a adultos mayores y personas            de grupo necesario para desarrollar pro-
con discapacidad, el refuerzo institucio-           puestas de trabajo en torno a objetivos
nal del sistema estadístico nacional de             compartidos por todos. En la medida en
un país latinoamericano y en una orga-              que el EML sirve para lograr el acuerdo
nización no gubernamental ecologista.               y el consenso, requisito fundamental
                                                    para el éxito de cualquier proyecto de
Como en cualquier otra actividad de si-             desarrollo, es altamente recomendable
milar naturaleza en la que un grupo de              que en la celebración de un taller con
personas se reúnen con el propósito de              este método se cuente con la participa-
llegar a acuerdos sobre la base de un               ción lo más representativa posible de los
trabajo en equipo, existen diversos as-             principales agentes involucrados: colec-
pectos que, por obvios que puedan pare-             tivos beneficiarios de la intervención,
cer, influyen decisivamente en las posi-            funcionarios de las instituciones públi-
bilidades de éxito de un taller EML y               cas y privadas especializadas en el sec-
que, por tanto, es necesario tomar en               tor y en el área geográfica considerada,
El Enfoque del marco lógico: 10 casos didácticos
140




      usuarios del servicio público, agencias            al taller a aquellos donantes más sensi-
      donantes, autoridades nacionales, de-              bilizados con la problemática del sector
      partamentales o locales, organizaciones            correspondiente.
      sociales, etc. A estos efectos cabe seña-
      lar que, si bien cualquier taller EML re-          Si por el contrario, el taller se lleva a
      presenta, en última instancia, un proceso          cabo por encargo de una organización
      de negociación en cuyo resultado final             donante cuya programación, prioridades
      se intenta que todas las partes ven sus            y procedimientos son conocidos, de-
      intereses reflejados, la presencia activa          biendo el taller tener como resultado el
      de los destinatarios finales de la acción          diseño concreto de una intervención y
      y la adopción de sus puntos de vista re-           estando la entidad contraparte previa-
      sulta especialmente relevante.                     mente identificada, habrá que contar con
                                                         la participación de las principales enti-
      No obstante, al margen de estas reco-              dades implicadas en la financiación y
      mendaciones generales, no existen nor-             ejecución del proyecto. Además, si hay
      mas específicas y válidas para cualquier           que desarrollar aspectos de carácter pre-
      situación, a la hora de seleccionar quié-          supuestario, elaborar un cronograma
      nes deben ser los participantes en cada            detallado de actividades o definir indi-
      taller EML, cuestión que dependerá,                cadores y sus correspondientes fuentes
      entre otros, de factores como el enfoque           de verificación, quizás sea necesario re-
      que se pretenda dar a la reunión y el al-          currir en última instancia a especialistas.
      cance de la misma, el momento del ciclo
      de gestión en el que se encuentra el pro-          Cuando se trate de un taller específica-
      yecto de desarrollo y las alianzas que             mente destinado a elaborar propuestas
      convenga establecer entre entidades para           de fortalecimiento de una institución
      que la misma goce de suficiente apoyo y            concreta, además de los gestores princi-
      soporte institucional.                             pales de la misma al más alto nivel, de-
                                                         berán estar presentes en el taller los res-
      ¿Servirá exclusivamente la reunión para            ponsables de las distintas áreas o depar-
      identificar las líneas maestras de un pro-         tamentos, con perspectiva y conoci-
      grama o conjunto de proyectos que, ne-             miento profundo de la institución y del
      cesariamente, habrán de ser perfilados             entorno en el que ésta desarrolla su acti-
      cuando posteriormente sean sometidos a             vidad. Adicionalmente, será conveniente
      la consideración de uno o varios donan-            que también puedan tomar parte perso-
      tes? En este caso será imprescindible              nas en representación de los clientes o
      contar con el máximo consenso entre los            usuarios del servicio que presta la insti-
      receptores de la ayuda y por tanto, será           tución y a cuyos intereses, en última
      recomendable una amplia representa-                instancia, ésta debe responder.
      ción de los mismos en el taller. Puede
      asimismo estimarse conveniente invitar
Reflexiones y sugerencias para la aplicación del EML en la práctica
                                                                                                      141




En todo caso, lo óptimo sería que las                Puede resultar asimismo útil solicitar a
personas participen en el taller repre-              los participantes que preparen antes del
senten adecuadamente a las instituciones             taller alguna información relativa a sus
implicadas, conozcan en detalle su cul-              países (cuando se trate de una iniciativa
tura organizativa y procedimientos, dis-             regional) o a sus instituciones, utili-
pongan de la suficiente capacidad para               zando, por ejemplo un análisis DAFO
tomar decisiones que comprometan a                   (debilidades, amenazas, fortalezas y
sus instituciones y cuenten con informa-             oportunidades) u otro tipo de técnicas
ción pertinente acerca de la problemá-               sencillas de diagnóstico.
tica del sector considerado.
                                                     Asimismo, resultará de gran interés co-
Por último, para que un taller EML re-               nocer de los participantes, con carácter
sulte plenamente operativo es necesario              previo, distintas iniciativas de desarrollo
que el número de asistentes no sea                   que se estén llevando a cabo en el sector
demasiado reducido (en cuyo caso se                  y en el área geográfica considerada, lo
corre el riesgo de que el análisis recoja            cual puede ayudar a identificar posibles
puntos de vista muy parciales) ni muy                complementariedades entre proyectos o
amplio (con lo que se podría entrar en               evitar solapamientos indeseados y, por
una dinámica asamblearia que haga im-                tanto, a decidir qué estrategia de pro-
practicable el debate y el consenso). A              yecto es la más adecuada.
estos efectos, para poder conjugar la
pluralidad de puntos de vista con la ne-             Todas estas informaciones pueden
cesaria dosis de operatividad del grupo              transmitirse a los participantes con an-
para la toma de decisiones, se sugiere               telación, contribuyendo así a crear desde
orientativamente que el número de par-               los primeros momentos el necesario
ticipantes se sitúe entre un mínimo de               ambiente de confianza, transparencia,
ocho y un máximo de quince personas.                 colaboración y espíritu de equipo, favo-
                                                     rable a la discusión abierta y a la gene-
                                                     ración de ideas en un ambiente relajado.
La convocatoria del taller
Además de los aspectos de carácter lo-               ¿Cuánto tiempo destinar a un
gístico, conviene que cada participante              taller EML?
sea informado con antelación a la cele-
bración del taller EML acerca de quié-               Una vez más la respuesta a esta cuestión
nes son y a qué instituciones representan            depende de lo que se quiera lograr con
el resto de participantes, en qué consiste           el taller. Para alcanzar un acuerdo mí-
el ejercicio, cuál es su alcance, qué pa-            nimo sobre directrices generales e in-
sos procedimentales se seguirán y qué                cluso esbozar una cartera de proyectos
resultados concretos se espera obtener.              articulados en torno a un objetivo co-
El Enfoque del marco lógico: 10 casos didácticos
142




      mún y cuyas actividades se determinen              ¿Dónde celebrar un taller EML?
      de forma muy general, una semana in-
      tensiva de trabajo será suficiente. Este           Es deseable que los participantes en un
      es, por otra parte, el período que más             taller EML dispongan del tiempo sufi-
      habitualmente se emplea para los talle-            ciente para estar presentes a lo largo de
      res EML, habida cuenta de las lógicas              toda su duración, aspecto que no siem-
      limitaciones de recursos que todas las             pre resulta posible cuando se trata de re-
      instituciones enfrentan.                           presentantes de muy alto nivel o cuando
                                                         el taller se celebra en la propia sede de
      No obstante, si la idea de proyecto de la          la institución, cuya dinámica de trabajo
      que se parte es muy básica y lo que se             diario suele generar interrupciones
      busca es discutir las alternativas, selec-         constantes y una asistencia irregular a
      cionar una de ellas y llegar a un diseño           las discusiones.
      más acabado de la intervención (en el
      que se especifiquen con mayor detalle              Por esta razón, al margen de otras con-
      las actividades y su cronograma, se                sideraciones acerca de la idoneidad del
      asignen responsabilidades, se identifi-            espacio escogido para facilitar un am-
      quen los recursos/insumos necesarios, e            biente agradable durante las discusiones
      incluso se avance en la construcción de            y de su amplitud para permitir tener a la
      indicadores y fuentes de verificación, en          vista los acuerdos alcanzados en fases
      el presupuesto, etc.) se precisará al me-          sucesivas, se recomienda que la reunión
      nos otra semana adicional.                         se realice en un lugar separado del tra-
                                                         bajo habitual de los participantes, que
      La mayor o menor armonía de intereses              les permita aislarse de los asuntos de la
      y expectativas entre los asistentes al ta-         oficina y concentrarse en las discusiones
      ller, la actitud de los participantes du-          durante el mayor tiempo posible.
      rante el mismo, la productividad de las
      sesiones y la propia capacidad del mo-
      derador para conducir adecuadamente                Al comenzar el taller
      las discusiones serán otros factores que
      influirán en la duración del taller, por lo        Aún cuando se haya preparado el taller e
      que conviene planificar ésta con cierta            informado con antelación a los asisten-
      flexibilidad.                                      tes acerca del mismo, conviene al inicio
                                                         de la reunión, realizar una ronda previa
      La misma argumentación es válida para              de presentación personal e institucional,
      la duración de cada una de las sesiones o          en la que cada participante plantee ade-
      para determinar el tiempo que se em-               más sus intereses y expectativas.
      pleará en cada fase del análisis.
                                                         Es conveniente además que el modera-
                                                         dor especifique con claridad desde el
Reflexiones y sugerencias para la aplicación del EML en la práctica
                                                                                                      143




comienzo las reglas del juego, recor-                concreta sobre la que se pretende inter-
dando los pasos del método, el tiempo                venir. El objetivo fundamental de este
estimado que se destinará a cada uno de              paso es conocer los problemas, intere-
ellos y las técnicas de visualización que            ses, expectativas y prioridades de cada
se emplearán. El facilitador deberá ex-              uno de ellos y determinar qué grupo o
plicar claramente en qué consiste su                 grupos serán los beneficiarios finales de
función (aplicar correctamente el mé-                la intervención. Como consecuencia de
todo) e insistir en la importancia de que            esta selección, deberán determinarse
todos los asistentes participen activa-              asimismo aquellos colectivos poten-
mente, aportando sus propios puntos de               cialmente perjudicados por la misma.
vista. En este sentido el facilitador debe
recalcar que se trata de un ejercicio                No obstante, especialmente cuando el
orientado a la búsqueda de acuerdos que              taller se desarrolla con una entidad con-
posibiliten la acción.                               creta cuyo ámbito de actuación está per-
                                                     fectamente delimitado, los beneficiarios
Una vez explicado el método, el carácter             de la intervención (los colectivos con-
de la reunión y los resultados esperados             cretos con los que habitualmente la enti-
en términos generales, el moderador po-              dad trabaja o a los que presta sus servi-
drá dar comienzo al taller introduciendo             cios) están por lo general definidos y
brevemente y de forma secuencial cada                seleccionados de antemano. El análisis,
uno de los pasos del EML para, después               en este caso, sirve más bien para adqui-
de cada pequeña explicación teórica, ce-             rir una visión amplia del resto de intere-
der el protagonismo a los participantes.             ses en juego, lo que habitualmente se
                                                     puede conseguir a través de un sencillo
                                                     “mapa institucional” que sitúa al mode-
Algunos comentarios sobre                            rador y a los participantes en el contexto
                                                     en el que la intervención se va a ejecu-
el análisis de participación                         tar.


Un mapa institucional para                           La importancia de “conocer el
situarnos                                            terreno”
En análisis de participación, también                En cualquier caso, para que el análisis
denominado análisis de implicados, es el             de participación ofrezca una imagen lo
primer paso que se aborda en un taller               más completa posible de los implicados,
EML, con el fin de presentar un pano-                de sus funciones, intereses, recursos y
rama lo más completo posible de los                  problemas, es necesario que los partici-
distintos agentes, grupos sociales e ins-            pantes en el ejercicio conozcan en pro-
tituciones involucradas en la realidad
El Enfoque del marco lógico: 10 casos didácticos
144




      fundidad tanto las características y el            esas instituciones trabajan, los benefi-
      funcionamiento del conjunto de organi-             ciarios últimos de tales acciones.
      zaciones más representativas en el sec-
      tor de que se trate, como la problemática          Esta distinción tiene una enorme im-
      específica de los grupos a los que se di-          portancia, habida cuenta de la necesidad
      rige la acción.                                    de adoptar precisamente el punto de
                                                         vista de los destinatarios finales de las
                                                         intervenciones para determinar sus prin-
      Las instituciones socias como be-                  cipales problemas e interpretar las cau-
      neficiarios instrumentales                         sas que los producen, evitando que el
                                                         análisis gravite, exclusivamente, en
      A veces de produce una cierta confusión            torno a las deficiencias o limitaciones de
      a la hora de especificar los beneficiarios         las instituciones que les prestan servi-
      del programa o proyecto en cuestión. En            cios.
      numerosas ocasiones las organizaciones
      socios locales de los países en desarrollo
      que trabajan con determinados colecti-
      vos sociales desfavorecidos suelen pre-            Consideraciones sobre el
      sentar también ciertas debilidades insti-          análisis de problemas
      tucionales (en cuanto a recursos de todo
      tipo, niveles de organización y coordi-
                                                         La determinación del problema
      nación interinstitucional, cualificación
      del personal, etc.) que, una vez supera-           central y sus causas directas
      das, permitirían teóricamente atender
      mejor las demandas de esos colectivos y            Habitualmente se establece que, una vez
      prestarles unos mejores servicios.                 identificados los problemas que afectan
                                                         a los colectivos beneficiarios, es necesa-
      En este sentido, no debemos perder de              rio seleccionar y llegar a un consenso
      vista que, aunque el refuerzo y moderni-           acerca de cuál es el problema que los
      zación de las instituciones es un ele-             participantes consideran central, focal o
      mento importante en favor de la viabili-           principal, que permita ordenar o articu-
      dad de cualquier iniciativa de desarrollo,         lar al resto de problemas detectados se-
      dichas instituciones deben ser conside-            gún una relación de causas y efectos.
      radas como beneficiarios exclusiva-
      mente instrumentales de las acciones de            En la práctica, la determinación del pro-
      desarrollo –aún cuando se trate de los             blema central y el acuerdo de los parti-
      destinatarios más directos de las accio-           cipantes acerca del mismo constituye
      nes de cooperación técnica- y que son              siempre un proceso lento cuya dificultad
      precisamente los colectivos con los que            se agudiza considerando las siempre
                                                         presentes limitaciones de tiempo para la
Reflexiones y sugerencias para la aplicación del EML en la práctica
                                                                                                      145




realización del taller y las expectativas            expresado de una nueva tarjeta, que
iniciales de los participantes en ver                encabezarán las principales ramas de
reflejados sus puntos de vista desde los             análisis posterior.
primeros momentos del análisis.

Por esta razón, a la hora de abordar el              Esos enunciados de situaciones
análisis de problemas, resulta conve-                negativas:
niente en muchas ocasiones aplazar la
identificación del problema central para             •   Señalan las principales áreas-pro-
un momento posterior, comenzando por                     blema compartidas por todos los
establecer un acuerdo sobre los proble-                  colectivos o entidades representados
mas del nivel inmediatamente inferior                    en el taller y, por tanto, constituyen
que, en conjunto, constituirán las causas                los pilares de una visión común de
directas del problema central.                           partida.
Para ello, es recomendable solicitar a
                                                     •   Integran a la gran mayoría de los
cada uno de los participantes en el taller
                                                         problemas individuales identificados
que identifique un número limitado (de
                                                         por los participantes, que ven cómo
dos a cinco, dependiendo del número de
                                                         la práctica totalidad de las ideas
participantes) de problemas que, a su
                                                         aportadas, aunque hayan perdido su
juicio, son los más importantes que en-
                                                         impronta personal, quedan recogidas
frenta su entidad, desde el punto de vista
                                                         en el análisis final. En términos co-
de los intereses del colectivo de benefi-
                                                         loquiales se suele decir que “todos
ciarios al que la intervención se va a di-
                                                         los participantes se ven en la foto de
rigir.
                                                         grupo”.
Cada uno de esos problemas debe es-
                                                     •   Suponen un paso adelante muy im-
cribirse en una tarjeta. Posteriormente,
                                                         portante en la construcción de un
con ayuda del moderador y tras un pro-
                                                         acuerdo inicial, que sin duda facilita
ceso de debate y, en su caso, de clarifi-
                                                         el consenso en fases posteriores de
cación o matización de los enunciados
                                                         la discusión.
propuestos, las distintas tarjetas-pro-
blema se pueden agrupar entre sí, aten-
                                                     Por supuesto, algunos problemas enun-
diendo a su similar naturaleza, para fi-
                                                     ciados por los participantes quedan al
nalmente, buscar un enunciado-pro-
                                                     margen de este análisis, por ser de me-
blema integrador de cada uno de los
                                                     nor rango (corresponder a un nivel infe-
grupos considerados, que goce del con-
                                                     rior) o por representar puntos de vista
senso de todo el grupo. Mediante este
                                                     muy minoritarios y, por tanto, no sufi-
procedimiento, se pueden definir varios
                                                     cientemente significativos desde una
“grandes problemas”, cada uno de ellos
                                                     aproximación grupal. No obstante, todos
El Enfoque del marco lógico: 10 casos didácticos
146




      los problemas propuestos en la primera             los mismos y de su integración en enun-
      fase permanecen a la vista de los parti-           ciados comunes que representen la vi-
      cipantes a lo largo de todo el taller y de         sión del grupo. A partir del tercer nivel,
      hecho, algunas de las tarjetas “descar-            las causas se pueden identificar en una
      tadas” en esta primera fase, pueden vol-           discusión abierta entre los participantes.
      ver a incorporarse en momentos poste-
      riores del análisis; generalmente como
      causas de inferior nivel dentro de su              La necesidad de definir correcta-
      grupo.                                             mente los problemas y sus causas
      A estos efectos, conviene siempre ser              Es absolutamente imprescindible preve-
      sumamente cuidadoso a la hora de                   nir a los participantes en este tipo de
      apartar temporalmente algún problema               ejercicios acerca de la formulación pre-
      que no encaje bien en este momento del             cisa de los problemas. Cuanto mejor y
      análisis, insistiendo en la posibilidad de         más concretamente esté definido un
      volver a él posteriormente si se consi-            problema, más sencilla y adecuada será
      dera necesario. El consenso es una base            la identificación de sus futuras solucio-
      esencial del método y deben evitarse las           nes. Por tanto, todos los participantes en
      tomas de decisión por mayoría.                     el taller, incluido el moderador, deben
                                                         interpretar lo mismo cuando lean el
      La definición del problema central (so-            enunciado de un problema.
      bre el que por lo general no se piensa
      intervenir directamente debido a su en-            Por otra parte, debe siempre advertirse
      vergadura e importancia) puede pasar               que los problemas han de enunciarse
      por tanto a realizarse en un segundo               como situaciones negativas y evitando
      momento. En efecto, ahora resulta mu-              en la medida de lo posible expresiones
      cho más sencilla su determinación, pen-            como “falta” o “ausencia de” cuales-
      sando en el efecto principal que provo-            quiera clase de recursos. Esta clase de
      can los problemas de menor nivel ante-             enunciados son muy frecuentes en los
      riormente identificados.                           talleres en los que se utiliza el EML, lo
                                                         que revela que los problemas son muy a
      Una vez determinados el problema cen-              menudo percibidos como la carencia de
      tral y sus causas de primer nivel (en el           medios: presupuestos, personal cualifi-
      orden explicado anteriormente), se con-            cado, ordenadores, etc. Debe recordarse
      tinúan ampliando las relaciones causales           que los recursos son siempre por defini-
      hacia abajo, repitiendo el proceso de              ción escasos (si no fuera así no
      identificación por cada uno de los parti-          existirían los problemas que con ellos se
      cipantes de un reducido número de cau-             pretende resolver), con lo que este tipo
      sas directas para cada uno de los prime-           de enunciados no aportan una
      ros grandes problemas, de agrupación de            información demasiado relevante, al
Reflexiones y sugerencias para la aplicación del EML en la práctica
                                                                                                      147




menos en los momentos iniciales del                  vos, siendo siempre recomendable
análisis. Por otra parte, formulaciones              adoptar un tono realista para que las al-
de este tipo pueden predeterminar                    ternativas de proyecto obtenidas sean
implícitamente las soluciones a los                  razonables y para que el cumplimiento
problemas detectados.                                de los objetivos y resultados que contie-
                                                     nen estén dentro de lo posible.
Finalmente, cuando se construye el ár-
bol de problemas, es fundamental verifi-             Al igual que con los problemas, deberán
car que la relación que se establezca en-            precisarse adecuadamente los objetivos
tre los mismos sea verdaderamente una                que conforman el árbol, de forma que
relación causal. Los enunciados de las               sean claros y que su cumplimiento
tarjetas inferiores deben especificar los            pueda verificarse a través de indicado-
porqués de las tarjetas del nivel jerár-             res.
quico inmediatamente superior y no re-
coger meras clarificaciones o explica-
ciones adicionales del significado de                Una “cartera de proyectos” consis-
éstas.                                               tente

                                                     Es precisamente una vez finalizado el
El análisis de objetivos y la elec-                  árbol de objetivos cuando se pueden
ción de alternativas                                 apreciar de manera inequívoca las dis-
                                                     tintas alternativas susceptibles de ser
Como ya se ha explicado anteriormente,               consideradas como proyectos dirigidos a
en el análisis de objetivos, los proble-             resolver los problemas previamente
mas anteriormente identificados y orde-              identificados, así como su articulación
nados en el árbol de problemas se for-               horizontal y vertical en torno a un obje-
mulan como estados positivos alcanza-                tivo común.
dos. Es decir, se trata de convertir las
tarjetas-problema en tarjetas-objetivo.              Es de sobra conocido, aunque poco apli-
                                                     cado en la práctica, que una planifica-
Este proceso no reviste ninguna compli-              ción adecuada exige la compatibilidad
cación y habrán de seguirse los pasos y              de objetivos en sentido vertical (dentro
recomendaciones prácticas habituales,                de la estrategia de proyecto seleccionada
ya expresadas en la introducción al en-              y en la secuencia plan-programa-pro-
foque, para reconvertir las relaciones               yecto), así como en sentido horizontal
causa-efecto en relaciones medios-fines.             (la coherencia de objetivos entre, por
En todo caso, deberá prevenirse a los                ejemplo, los distintos proyectos que
participantes acerca del nivel de ambi-              forman parte de un mismo programa).
ción con el que se formulan los objeti-              En ese sentido puede afirmarse que la
                                                     utilización del EML permite establecer
El Enfoque del marco lógico: 10 casos didácticos
148




      con nitidez los distintos niveles de la            yecto, sino también optar por una de
      planificación y sirve, por tanto, como             ellas (o al menos descartar aquellas que
      pauta acerca de las buenas prácticas que           no resulten posibles o adecuadas), e in-
      deben orientar el proceso de identifica-           cluso avanzar en su diseño a través de la
      ción y diseño de cualquier proyecto de             matriz de planificación.
      desarrollo.
                                                         En este caso, resultará imprescindible
      El árbol de objetivos resultante de la re-         durante el análisis de objetivos (hori-
      conversión del árbol de problemas                  zontalmente y sobre todo hacia los ni-
      ofrece, por el momento, una informa-               veles inferiores) ampliar las relaciones
      ción de carácter estratégico, que incluye          medios-fines, hasta llegar a un nivel a
      las principales ramas medios-fines que             partir del cual sea posible concretar ac-
      deben orientar cualquier acción encami-            ciones con un marcado carácter opera-
      nada, en última instancia, a mejorar los           tivo, que puedan llegar a convertirse en
      problemas de los beneficiarios o satisfa-          actividades de un hipotético programa o
      cer las demandas de los usuarios del               proyecto.
      servicio de que se trate.
                                                         La selección de las actividades, y los re-
      Las orientaciones generales que propor-            cursos que su ejecución precisa, resultan
      ciona un taller de este alcance, no se             determinantes para una elección racional
      suelen traducir en un diseño acabado de            de la alternativa de proyecto más ade-
      actividades concretas a las que clara-             cuada. Un proyecto es un conjunto de
      mente se puedan asignar unos recursos              actividades organizadas y concatenadas
      (humanos, técnicos, materiales o finan-            para lograr una serie de resultados que
      cieros) y, por lo tanto, un presupuesto.           conduzcan a un objetivo específico de-
      Las actividades suelen quedar simple-              terminado, por lo que las actividades
      mente esbozadas en términos generales,             que finalmente se seleccionen para su
      por lo que podríamos decir que el re-              ejecución imprimirán “carácter” al pro-
      sultado en este caso queda a medio ca-             yecto de que se trate.
      mino entre un enfoque puramente es-
      tratégico y un enfoque operativo.                  El binomio actividades/recursos deter-
                                                         mina el coste de cada alternativa, inci-
                                                         diendo en la mayor o menos duración
      La importancia de las                              del proyecto, en su eficiencia, en sus po-
      actividades seleccionadas para el                  sibilidades de viabilidad, en los riesgos
                                                         asociados, en el grado en que la opción
      análisis de alternativas
                                                         se concentra en los colectivos beneficia-
                                                         rios, en la factibilidad política y en otros
      Pero también puede suceder que durante
                                                         criterios en los que habitualmente se
      el taller se desee no sólo analizar las
                                                         sustenta la elección de alternativas, entre
      distintas estrategias alternativas de pro-
Reflexiones y sugerencias para la aplicación del EML en la práctica
                                                                                                       149




los cuales no puede subestimarse la pro-              tos de vista estén presentes en el debate,
pia orientación o especialización profe-              además de establecer desde el comienzo
sional de las entidades encargadas de la              bases adecuadas para generar transpa-
ejecución.                                            rencia, colaboración y confianza mutua.

Como en el resto de fases, el análisis de
alternativas será más adecuado cuanto                 Analizar posibles duplicidades y/o
más se discuta y se acuerde entre los                 sinergias con otras iniciativas
participantes en el taller, de acuerdo con
los criterios que se estimen oportunos y              Durante la etapa de análisis de alternati-
sobre la base de la mayor transparencia               vas puede resultar asimismo sumamente
posible, con independencia de que pos-                fructífero analizar iniciativas que ya se
teriormente puedan requerirse estudios                estén ejecutando en el sector, en el área
adicionales para tomar decisiones más                 geográfica o en favor de los mismos co-
fundamentadas.                                        lectivos de beneficiarios. Al proporcio-
                                                      nar un abanico de posibles proyectos
En la práctica, los intereses, orientacio-            perfectamente articulados entre sí, el
nes y prioridades geográficas y secto-                EML también permite determinar fácil-
riales de las organizaciones donantes                 mente dentro del árbol de objetivos qué
ejercen una influencia determinante a la              áreas están desatendidas y carecen de
hora de seleccionar la alternativa de                 proyectos, en cuáles se pueden estar
proyecto, sobre todo en el contexto ha-               produciendo solapamientos y en cuáles
bitual de restricciones presupuestarias y             se pueden establecer acciones coordina-
escasez crónica de recursos financieros               das para lograr externalidades.
que enfrentan las instituciones públicas
de los países en desarrollo. En ese caso,             Por esta razón, el EML puede resultar
si no se desea que el taller EML quede                una herramienta de suma utilidad para la
en un mero ejercicio intelectual, será                coordinación de acciones entre distintos
conveniente tratar de sintonizar con                  donantes que concentran sus esfuerzos
aquello que, respondiendo de forma                    en sectores y áreas geográficas comu-
prioritaria a la problemática de los des-             nes, coordinación que parece del todo
tinatarios de la acción, mejor se adapta a            recomendable tanto para lograr una
los intereses o prácticas específicas de la           mejor asignación de los recursos, como
entidad donante; sea ésta nacional o ex-              para aumentar la credibilidad de las po-
tranjera.                                             líticas de cooperación y ayuda al desa-
                                                      rrollo. En la práctica, desafortunada-
Esta es otra razón que hace absoluta-                 mente, la ausencia de coordinación suele
mente recomendable la presencia de al-                conducir con bastante frecuencia a exce-
gún representante de las entidades do-                sos de financiamiento en determinadas
nantes en el taller, a fin de que sus pun-
El Enfoque del marco lógico: 10 casos didácticos
150




      áreas, a la inexistencia de intervenciones         tados-objetivos, es altamente recomen-
      en otras o a una proliferación de inter-           dable.
      venciones aisladas, apenas integradas en
      programas y planes más amplios.                    Además de las actividades derivadas de
                                                         la ampliación de las ramas medios-fines
      El análisis de las intervenciones en mar-          en el árbol de objetivos, no deben olvi-
      cha en el área constituye un criterio adi-         darse aquellas actividades y/o resultados
      cional de suma importancia a la hora de            que se estimen necesarias para garanti-
      discutir las estrategias alternativas de           zar la viabilidad del proyecto en cues-
      proyecto, que afecta de forma central a            tión o para mejorar la lógica interna de
      la pertinencia de cada una de ellas. Por           la intervención, y que deberán añadirse
      esta razón, como se señaló al principio            a las actividades y resultados ya con-
      de este capítulo, es recomendable soli-            templados.
      citar a los participantes que preparen
      con antelación la información relativa a           Segunda y tercera columnas: Indicado-
      las mismas.                                        res objetivamente verificables y fuentes
                                                         de verificación

      La matriz de planificación del                     Algunos indicadores pueden discutirse,
      proyecto                                           pero en función del tiempo disponible,
                                                         pueden no concretarse o cuantificase du-
      Aunque en muchos talleres EML, de-                 rante el taller. No obstante, el que los
      bido a las restricciones de tiempo, la             participantes en el taller se pregunten
      MPP queda simplemente esbozada, es                 cómo medir los objetivos y resultados
      altamente recomendable prestar una es-             propuestos, es quizá el mejor procedi-
      pecial atención a sus principales ele-             miento que éstos sean definidos de la
      mentos constitutivos, ya que la elabora-           manera más precisa posible.
      ción de la MPP no sólo permite ir ce-
      rrando el diseño del proyecto, sino tam-           El que el grupo sea capaz de definir pre-
      bién, y quizás más importante el taller.           cisamente los indicadores, acordar su
      Muy sucintamente, se señalan a conti-              cuantificación y la referencia temporal
      nuación algunos de los aspectos que se             necesaria para su cumplimiento, es qui-
      consideran centrales para ambos propó-             zás la mejor prueba de que los objetivos
      sitos.                                             y resultados del proyecto están clara-
                                                         mente formulados, comprendidos, com-
      Primera columna: resumen descriptivo               partidos y apoyados por todos.

      Una última revisión en común de la ló-             Al contrario, la dificultad para asignar
      gica interna del proyecto, marcada por             indicadores a objetivos y resultados es
      la secuencia insumos-actividades-resul-            en ocasiones una muestra de que éstos
Reflexiones y sugerencias para la aplicación del EML en la práctica
                                                                                                      151




no están del todo claros, que se han                 que se ejecutará el proyecto), compara-
formulado en términos muy generales o                bilidad, fiabilidad, etc. Si no es posible
que son ambiguos, de forma que pueden                identificar indicadores directos, habrá de
prestarse fácilmente a distintas inter-              recurrirse a indicadores indirectos.
pretaciones por parte de los participan-
tes.                                                 En todo caso, probablemente sea nece-
                                                     sario en algún momento complementar
La formulación de objetivos y de indi-               la selección inicial con la opinión de ex-
cadores son, por lo tanto, dos procesos              pertos en el tema o con lo aprendido en
que se refuerzan mutuamente: una ade-                otras experiencias similares.
cuada formulación o enunciado del ob-
jetivo ayuda también a definir de ma-                Con relación a los recursos/insumos, lo
nera precisa los indicadores; a su vez, el           habitual es que su determinación exacta
proceso de selección de indicadores                  y su presupuestación escapen al objeto
contribuye a mejorar el diseño de los                de un taller EML.
objetivos y, por tanto, de los proyectos.
                                                     Cuarta columna: Supuestos
Por todas estas razones, no resultaría
conveniente seleccionar de manera pre-               Finalmente, deberá dedicarse también el
cipitada el primer indicador que se nos              tiempo necesario a la determinación de
ocurra. A veces no es sencillo encontrar             las hipótesis, supuestos, o factores ex-
el indicador ideal, por lo que en los ta-            ternos en cada uno de los niveles, así
lleres EML puede ser interesante invo-               como de las medidas que se piensa utili-
lucrar a los participantes en una lluvia             zar para controlarlos y tratar de influir
de ideas, a partir de la cual se elabore             sobre ellos en beneficio del proyecto. Si
una lista de posibles indicadores (direc-            se considera oportuno, dichas medidas,
tos e indirectos) que ayuden a compren-              podrán eventualmente incluirse como
der mejor el objetivo o resultado en sus             actividades en el mismo.
múltiples dimensiones y desde distintas
perspectivas.                                        Tanto en cursos como en talleres EML
                                                     es relativamente frecuente que los pre-
Para la selección definitiva, cada indica-           supuestos se enuncien como condiciones
dor considerado debería valorarse a la               necesarias para el éxito del proyecto,
luz de los criterios habituales de calidad           pero que cuenten con muy poca o nin-
que se han de exigir a todo indicador, en            guna probabilidad de que se cumplan.
términos de su validez, capacidad de de-             Que una vez concluido el apoyo ex-
sagregación, coste razonable de su ob-               terno, el gobierno municipal o local se
tención, disponibilidad (sólo deben uti-             hagan cargo del pago de salarios del
lizarse indicadores para los cuales sea              personal, o se responsabilice del mante-
posible recoger datos en el contexto en              nimiento de edificios, instalaciones o
El Enfoque del marco lógico: 10 casos didácticos
152




      infraestructuras de servicios públicos,            El papel del moderador
      por poner un ejemplo, son típicos su-
      puestos relativos a la sostenibilidad que          En todos los talleres EML, y en general
      deben contemplarse en el nivel de con-             en cualquier reunión de trabajo, los par-
      diciones previas, que es necesario ga-             ticipantes suelen adoptar distintos pa-
      rantizar (al menos mediante un com-                peles que van desde el liderazgo en las
      promiso formal) antes de desembolsar el            opiniones y en el uso de la palabra por
      presupuesto e iniciar la ejecución.                parte de unos, cuestión que suele estar
                                                         vinculada directamente con el cargo que
      Así pues, deberá hacerse un énfasis es-            ocupan en la entidad, a la actitud re-
      pecial para identificar, extrayendo de los         traída y tímida que manifiestan otros o a
      participantes las experiencias concretas           la insistencia exagerada por parte de al-
      de riesgos que los proyectos suelen en-            gunos en determinados puntos de vista
      frentar en su entorno institucional, cuá-          que no siempre gozan del consenso del
      les son las condiciones previas indispen-          resto del grupo.
      sables para que el proyecto comience a
      ejecutarse sobre una base sólida.                  El papel del moderador para dirigir y
                                                         centrar las discusiones a lo largo de todo
      Elaborar la matriz de                              el proceso resulta esencial, pues no es
      planificación del programa                         extraño que las intervenciones de los
                                                         participantes se alarguen en exceso en
      Si en el taller no se ha optado por una            determinados momentos o sean prolijas
      alternativa concreta de proyecto, o si se          en detalles particulares, tendiendo a ve-
      deja abierta esa posibilidad para nego-            ces a apartarse de la lógica que debe
      ciaciones posteriores con posibles orga-           conducir el análisis.
      nizaciones donantes, puede resultar su-
      mamente útil, partiendo del árbol de               El moderador debe velar para que las
      objetivos, desarrollar en términos gene-           intervenciones sean precisas, breves y
      rales la matriz de planificación del pro-          pertinentes, evitando en la medida de lo
      grama, considerado como un conjunto                posible disgresiones no directamente
      de proyectos que comparten un mismo                relacionadas con la materia en discusión
      objetivo general.                                  en cada momento.

      De esta forma se concreta mucho más y              Además deberá evitar la frecuente ten-
      adquiere mayor consistencia la cartera             dencia de algunos participantes a mono-
      de proyectos a que nos referíamos en               polizar los debates y dar a todos la
      anteriores apartados.                              oportunidad de expresar sus puntos de
                                                         vista en cada momento.
Reflexiones y sugerencias para la aplicación del EML en la práctica
                                                                                                    153




La experiencia viene a mostrar que es                  Además, debe tener la capacidad sufi-
conveniente contar con un moderador                    ciente para desbloquear las situaciones
no directamente implicado en los pro-                  de aparentes puntos muertos en las dis-
blemas identificados y que no pueda ser                cusiones, “quitar hierro” a los debates
considerado un experto en el área de                   encendidos, introducir mecanismos de
análisis. En muchas ocasiones, el mode-                distensión y mantener una estricta neu-
rador debe adoptar el punto de vista de                tralidad frente a las opiniones o ideas
un profano en la materia que regular-                  enfrentadas.
mente solicita aclaraciones frente a
enunciados excesivamente generales,                    Por último, es muy conveniente que du-
confusos y/o técnicos. Evidentemente,                  rante el taller se disponga de algún
resulta recomendable que tenga un                      apoyo secretarial, con el fin de ir plas-
cierto conocimiento de los temas a tratar              mando los resultados de las discusiones
en el taller, e incluso que participe en la            parciales conforme las mismas van
fase de preparación de mismo, pero más                 avanzando. Al final de cada paso se
importante es, sin duda, que conozca en                debe entregar una copia de los resulta-
profundidad las características del mé-                dos del mismo a todos los participantes,
todo de planificación y que cuente con                 con el fin de obtener el refrendo defini-
experiencia en su aplicación real.                     tivo del grupo o introducir en su caso las
                                                       matizaciones o reformulaciones que se
El moderador, por otra parte, debe ejer-               consideren oportunas, antes de avanzar
cer en ocasiones el papel de “abogado                  al siguiente paso.
del diablo”, cuestionando la lógica cau-
sal de los problemas identificados, se-                En los talleres EML a veces las discu-
ñalando los inconvenientes que pueden                  siones para alcanzar acuerdos se alargan
obstaculizar el logro de los objetivos y               excesivamente y es frecuente la apari-
resultados propuestos y solicitando las                ción de cierto cansancio en el grupo, e
clarificaciones necesarias para afinar el              incluso de algún escepticismo acerca de
análisis y conducirlo hacia conclusiones               la utilidad de los resultados a que el
operativas.                                            método pueda conducir. Esta es otra ra-
                                                       zón que aconseja que los participantes
En todo momento el moderador debe                      reciban periódicamente, en momentos
dominar las discusiones y actuar como                  claves del taller, una recompensa por el
interlocutor frente a todos los partici-               esfuerzo realizado, en forma de acuer-
pantes, limitando en la medida de lo po-               dos claros, sistemáticos y compartidos.
sible las discusiones particulares entre
los asistentes.
154   El Enfoque del marco lógico: 10 casos didácticos




                                        4
155




Casos reales


Presentación

1. Oficina Nacional de Estadística
2. Proyecto regional para el fortalecimiento
   de la organización de los adultos mayores
   de bajos ingresos y/o sin ingresos
3. Diagnóstico participativo, identificación
   de problemas y una aproximación a la
   planificación estratégica en una ONG
   ecologista
156   El Enfoque del marco lógico: 10 casos didácticos
157




Presentación


L       os casos reales que se describen
        en este capítulo constituyen un
        complemento a los ejercicios
docentes del capítulo dos. A menudo se
                                           En los casos reales que se presentan a
                                           continuación se han utilizado elemen-
                                           tos de la secuencia clásica del EML,
                                           sin seguir al pie de la letra las reco-
plantean algunas dudas acerca de la        mendaciones de los manuales más co-
aplicabilidad del EML, sugiriendo que      nocidos. Con ellos se pretende propo-
se trata de un método muy formalizado      ner algunos ejemplos de cómo el mé-
y difícilmente utilizable en contextos     todo puede ser aplicado, aunque el
reales. La experiencia viene a mostrar     mismo nunca debe ser visto como una
que, a pesar de esas opiniones, el         solución absoluta a los retos y dificul-
desconocimiento y la inercia de hábitos    tades que se presentan en un proceso
de trabajo poco rigurosos tienden a ser    de planificación.
las causas que provocan una cierta
resistencia a la hora de aplicar de        Se han seleccionado tres casos que
manera más intensiva este procedi-         hacen referencia a contextos de inter-
miento de planificación por objetivos.     vención muy variados. En el primero
                                           de los ejemplos se relata la preparación
El EML es una herramienta que puede        de un proyecto que debe contribuir a la
contribuir a mejorar el trabajo coti-      mejora de la producción estadística en
diano de las personas y las institucio-    un país latinoamericano. El segundo
nes que realizan su actividad en el ám-    aborda el diseño de una intervención
bito de la cooperación para el desarro-    tendente al fortalecimiento de las orga-
llo. No debe ser visto como un con-        nizaciones de los adultos mayores en
junto de recetas cerradas que es preciso   situación de alta vulnerabilidad en la
aplicar rígidamente en todas las           región andina, mientras que en el ter-
circunstancias, sino como una guía que     cero se sientan las bases de la planifi-
permite tomar mejores decisiones y         cación estratégica de una ONG ecolo-
elevar la calidad de los proyectos lle-    gista.
vados a cabo.
                                           Todos los casos comienzan con una
                                           primera descripción del contexto en
158     El Enfoque del marco lógico: 10 casos didácticos




      que se llevaron adelante las tareas de         cluye. En otro se propone una primera
      identificación y de diseño y se descri-        programación de actividades.
      ben los resultados de las discusiones
      grupales. Se ha pretendido, siempre            De esta manera se ha pretendido ofre-
      que ha sido posible, relatar cómo se           cer una primera aproximación a expe-
      llevó adelante el proceso de prepara-          riencias reales de aplicación del EML
      ción de las intervenciones.                    para poder valorar de una forma rea-
                                                     lista sus fortalezas y debilidades. Los
      Aunque en todas las ocasiones se ha            casos presentados no tienen un valor
      respetado en lo esencial el EML, en            ejemplarizante; son, simplemente, el
      ninguna de ellas aparecen una secuen-          resultado de experiencias concretas de
      cia completa, tal como se presenta en          aplicación del método en ámbitos muy
      los casos docentes. En algunas ocasio-         diversos. Se ha considerado conve-
      nes faltan los análisis de participación       niente eliminar las referencias concre-
      y de alternativas, por las razones que se      tas sobre nombres, ciudades, etc., para
      comentan en los textos correspondien-          no provocar ningún tipo de incomodi-
      tes. Por el contrario, en uno de los ca-       dad a las instituciones implicadas, a las
      sos descritos, el EML tuvo como com-           que agradecemos sinceramente su co-
      plemento un análisis DAFO que se in-           laboración.
159




Fortalecimiento de la Oficina Nacional de
Estadística de un país latinoamericano, como
organismo coordinador del Sistema Estadístico
Nacional



E        n las páginas siguientes se pre-
         sentan los resultados de un ta-
         ller EML efectuado con el ge-
rente, los directivos y los responsables
de diversos departamentos de la Ofi-
                                            de Cooperación de la AECI en ese
                                            país.

                                            La metodología utilizada para la pre-
                                            sentación de problemas fue la expli-
cina Nacional de Estadística (ONE) de       cada en el capítulo de reflexiones
un país latinoamericano.                    acerca de la organización de un taller
                                            EML. Cada uno de los participantes
La reunión, que tuvo una duración de        identificó en un momento inicial los
siete días, se desarrolló en la sede de     tres problemas más importantes que
dicha oficina y contó asimismo con la       enfrentaba la ONE para cumplir ade-
participación de un representante de la     cuadamente sus funciones.
Agencia Española de Cooperación In-
ternacional (AECI), del Instituto Na-       Con ayuda del moderador, los proble-
cional de Estadística de España (INE)       mas similares detectados se agruparon,
y del Centro Europeo para la Forma-         obteniéndose tres enunciados que en-
ción de Estadísticas de Países en Desa-     cabezarían las ramas del análisis, refe-
rrollo (CESD-Madrid).                       ridos a la mala calidad de la informa-
                                            ción estadística, a la deficiente difusión
El objetivo del taller era la identifica-   y a la descoordinación entre las entida-
ción y el diseño de un proyecto de          des productoras de información esta-
apoyo a la ONE en el marco de una           dística en el Sistema Estadístico Na-
iniciativa de fortalecimiento institucio-   cional (SEN).
nal promovida por la Oficina Técnica
160     El Enfoque del marco lógico: 10 casos didácticos




      En el siguiente nivel de análisis se pro-      se pensó que se podría contar con la
      cedió de la misma manera para identi-          colaboración de otros institutos de es-
      ficar las causas de los problemas ante-        tadística latinoamericanos, especial-
      riores, llegándose posteriormente a tra-       mente en el establecimiento de un sis-
      vés de un proceso abierto de discusión         tema de formación en el seno de la
      a completar el árbol de problemas que          ONE para todo el SEN.
      se incluye más adelante.
                                                     Se estimó que el proyecto podría tener
      A través de la conversión de problemas         una duración aproximada de un año y
      en objetivos se logró identificar una          medio a dos y se estableció un crono-
      cartera de proyectos articulados entre sí      grama tentativo de actividades, asig-
      para satisfacer las necesidades de             nado asimismo las responsabilidades
      información estadística de los usuarios        para la organización y ejecución de las
      finales y los tomadores de decisiones.         mismas entre las entidades implicadas
                                                     e incluyendo dicha programación de
      Tras un proceso de discusión se optó           actividades en la propia matriz de pla-
      por seleccionar la alternativa de mejo-        nificación.
      rar la coordinación entre instituciones
      productoras de estadística en el país,         Por último, se asignaron rápidamente
      escogiendo como objetivo del proyecto          algunos indicadores (en algunos casos
      el fortalecimiento de la ONE como ór-          sin cuantificar y sin referencia tempo-
      gano coordinador del SEN.                      ral) a los objetivos y resultados identi-
                                                     ficados, aunque necesariamente debe-
      Para la selección se tuvieron en cuenta        rían ser afinados posteriormente con el
      diversos criterios. Considerando que en        fin de apreciar en lo sucesivo el avance
      ese momento se estaba tramitando en            del proyecto.
      el Parlamento una ley para convertir a
      la ONE en Instituto de Estadística y           También se identificaron hipótesis o
      dotarle de mayores competencias como           factores externos en los diferentes ni-
      entidad rectora del SEN, se estimó que         veles, relativos sobre todo a decisiones
      sería positivo acompañar ese proceso           legales o administrativas en el país que
      ya en marcha, tomando como referen-            resultan necesarias para el éxito del
      cia la experiencia española. Por otra          proyecto. Nótese que algunas de ellas
      parte, la alternativa seleccionada era la      podrían haberse incorporado como
      más consistente con el interés de la           condiciones previas, como por ejemplo
      AECI por apoyar un proyecto de for-            la aprobación de la Ley de creación del
      talecimiento institucional, y en la que        INE, aunque finalmente se decidió ini-
      la experiencia del INE español podría          ciar el proyecto antes del cumplimiento
      resultar de mayor utilidad. Por último,        de esa condición.
Fortalecimiento de la Oficina Nacional de Estadística
                                                                                                    161
Análisis de participación




Explicación del análisis de
las instituciones implicadas


El taller se inició con la elaboración de      ONE dentro del sistema Estadístico
un análisis de los agentes y organismos        Nacional.
involucrados en el Sistema Estadístico
Nacional, los cuales fueron clasificados       Se explotaron asimismo las principales
atendiendo a un doble criterio: según          competencias, demandas e intereses de
su carácter interno (nacional) o externo       cada uno de los agentes considerados,
(internacional) y en función del papel         así como el posible impacto (positivo,
específico que desempeñan como pro-            neutro o negativo) que un proyecto de
ductores, informantes o usuarios fina-         fortalecimiento de la Oficina Nacional
les de la información estadística. Otro        de Estadística, como organismo rector
criterio manejado para la clasificación        del SEN, podría tener sobre dichos in-
de los diferentes actores identificados        tereses.
fue el de su carácter público o privado.
                                               De esta manera, se obtuvo un primer
Todos los participantes aceptaron la           mapa sintético de la situación del sec-
conveniencia de centrar el análisis en         tor considerado, identificado a los dis-
las diferentes instituciones implicadas        tintos organismos implicados, sus prin-
en la producción y la utilización de los       cipales competencias, demandas, inte-
datos estadísticos, teniendo en cuenta         reses y funciones, así como el posible
que, desde el primer momento, se de-           impacto que sobre ellos tendría el fu-
cidió diseñar una intervención cuyo            turo proyecto. Los resultados de ese
propósito era el fortalecimiento de la         trabajo se presentan a continuación:
162        El Enfoque del marco lógico: 10 casos didácticos


         Análisis de instituciones implicadas



                                                                                                                     POSIBLE
                           ACTORES / ORGANISMOS                                 CARACTERÍSTICAS                     IMPACTO
                                                                                                                       DEL
                                PRODUCTORES                             PRINCIPALES COMPETENCIAS                   PROYECTO
      INTERNOS    Públicos                                         Estadísticas de:                                    (+)
                  Oficina Nacional de Estadística
                                                                   Fuerza laboral
                                                                   Demográficas
                                                                   Sociales
                                                                   Económicas
                                                                   Ambientales
                                                                   Empleo
                                                                   IPC Nacional
                                                                   Comercio Exterior

                                                                   Cuentas Nacionales                                 (-)
                  Banco Central                                    Estadísticas Financieras
                                                                   Estadísticas Gubernamentales
                                                                   IPC Área Metropolitana (Cifra Oficial)

                  Ministerios:
                  Finanzas                                         Estadísticas Sectoriales                          ( +- )
                  Educación
                  Salud
                  Producción y Comercio
                  Minas

                  Consejo Nacional Electoral (CNE)                 Estadísticas Electorales                           (+)

                  Universidades e Institutos de Investigación      Estudios e Investigaciones Ad-Hoc                  (+)

                  Privados                                                                                            (-)
                  Cámara de Producción y Comercio                  Estadísticas en su propio ámbito de actuación

                                                                   Índice de Consumo y Pobreza

                  Confederación Nacional de Trabajadores           Estadísticas de Empleo                             (-)
                                                                   Precios de Canasta

                  Encuestas Privadas                               Estudios, Investigaciones y Encuestas de Opi-      (-)
                                                                   nión

                  Universidades e Institutos de Investigación      Estudios e Investigaciones ad hoc                  (-)

                  INFORMANTES
                  Públicos
                  Ministerios                                                                                         (-)
                  Empresas Públicas                                                                                  ( +- )
                  Gobiernos Locales y Regionales

                  Privados
                  Empresas Privadas y Federaciones Empresariales                                                     (+-)
                  Hogares
                  Personas                                                                                            (+)
                  Redes de ONG
Fortalecimiento de la Oficina Nacional de Estadística
                                                                                                                             163




                                                                                                                           POSIBLE
                      ACTORES / ORGANISMOS                                      CARACTERÍSTICAS                           IMPACTO
                                                                                                                             DEL
                          USUARIOS FINALES                           DEMANDAS ESPECÍFICAS/INTERESES                      PROYECTO
           Públicos
           Organismos de Gobierno (Presidente y Ministros)         Información desagregada a su máximo nivel                (+)
           Ministerio de Planificación y Desarrollo                Estadísticas Oportunas, Accesibles
           Ministerios                                             Estadísticas Confiables, de Calidad
           Gobiernos Locales y Regionales


           Corporaciones Regionales                                Estadísticas Económicas y Sociales a nivel regional

           Universidades
           Empresas del Estado
           Fondos de Intervención


           Privados                                                                                                         (+)
                                                                   Información desagregada a su máximo nivel
           Nivel Nacional y/o Regional                             Estadísticas Oportunas, Accesibles
           Público                                                 Estadísticas Confiables, de calidad

           Empresas
           Universidades
           ONG
           Medios de Comunicación
           Empresas de Investigación
           Cámaras

EXTERNOS     ORGANIZACIONES INTERNACIONALES                                          FUNCIONES
           Cooperación Bilateral y Agencias de Cooperación                                                                  (+)
           INSEE – Francia                                         Asistencia Técnica, Capacitación
           INEI – Perú                                             Asistencia Técnica
           INEGI – México                                          Capacitación
           AECI – España                                           Asistencia Técnica, Capacitación, Financiamiento,
                                                                   Usuario
           CESD – Madrid                                           Capacitación
           INE – España                                            Asistencia Técnica, Capacitación

           Organismos Internacionales                                                                                       (+)
           Fondo de las Naciones Unidas para la Educación, la      Asistencia Técnica, Financiamiento, Usuario
           Ciencia y la Cultura (UNICEF)
           Fondo de las Naciones Unidas para la Población          Financiamiento
           (FNUAP)
           Comisión Económica de las Naciones Unidas para          Asistencia Técnica, Capacitación, Usuario, Meto-
           América Latina y el Caribe (CEPAL)                      dología
           Programa de las Naciones Unidas para el Desarrollo      Financiamiento, Usuario
           (PNUD)
           Organización Internacional del Trabajo (OIT)            Asistencia Técnica, Financiamiento, Usuario
           Fondo Monetario Internacional (FMI)                     Usuario, Sistema General de Divulgación de Datos
           Banco Mundial (BM)                                      Usuario
           Banco Interamericano de Desarrollo (BID)                Usuario
           Centro Latinoamericano de Demografía (CELADE)           Asistencia Técnica, Capacitación, Usuario
           Comunidad Andina de Naciones (CAN)                      Metodología, Armonización, Usuario
           Corporación Andina de Fomento (CAF)                     Usuario
           Organización de Estados Americanos (OEA)                Usuario
164                        El Enfoque del marco lógico: 10 casos didácticos


                    Árbol de problemas




                                                                    INSUFICIENTE CALIDAD DE LA
                                                                     INFORMACIÓN ESTADÍSTICA:
                                                                   OPORTUNIDAD, DESAGREGACIÓN,
                                                                    CONFIABILIDAD, PERTINENCIA,
                                                                         COMPARABILIDAD




                                                                           DEFICIENCIAS
DEFICIENTE INFRAESTRUC-            ESCASO VALOR AGREGADO                                                INSUFICIENTE APOYO          FUGA DEL PERSONAL
                                                                        TECNOLÓGICAS EN LA
TURA ESTADÍSTICA: REGIS-               DE LA PRODUCCIÓN                                                ADMINISTRATIVO Y DE           CALIFICADO DE LA
                                                                             CAPTURA Y
 TROS, CLASIFICACIONES,            ESTADÍSTICA: ESTADÍSTICAS                                              PERSONAL A LAS               INSTITUCIÓN
                                                                       PROCESAMIENTO DE LA
     METODOLOGÍAS                          DE SÍNTESIS                                               OPERACIONES ESTADÍSTICAS
                                                                           INFORMACIÓN




                                                                                                          DESACTUALIZACIÓN DE       ESCASA IDENTIFICACIÓN
   INSUFICIENTE COBERTURA              ESCASA CALIFICACIÓN DE                DESCONOCIMIENTO DE
                                                                                                            PROCEDIMIENTOS           DEL PERSONAL CON LA
      DE DIRECTORIOS Y                   RECURSOS HUMANOS                    NUEVOS DESARROLLOS
                                                                                                          ADMINISTRATIVOS Y DE            INSTITUCIÓN
          REGISTROS                                                             TECNOLÓGICOS
                                                                                                               PERSONAL



                                     DESACTUALIZACIÓN DE METO-                                           PROCEDIMIENTOS ADMIIS-
    DESACTUALIZACIÓN DE                                                   OBSOLESCENCIA DE LA                                           BAJO NIVEL DE
                                      DOLOGÍAS Y TÉCNICAS ESTA-                                          TRATIVOS Y DE PERSONAL
    MARCOS MUESTRALES Y                                                 PLATAFORMA TECNOLÓGICA                                         REMUNERACIÓN
                                     DÍSTICAS: COBERTURA, PERIO-                                        NO ADAPTADOS A LA LABOR
        DIRECTORIOS
                                       DICIDAD, DESAGREGACIÓN                                           Y EL TRABAJO ESTADÍSTICO



                                                                                                          ESCASO CONOCIMIENTO
  DESACTUALIZACIÓN DE LOS                                                    ESCASA CUALIFICACION
                                                                                                       MUTUO ENTRE DEPARTAMEN-
 REGISTROS ADMINISTRATIVOS                                                     TECNOLÓGICA DEL
                                                                                                       TOS ADMINISTRATIVOS Y PRO-
                                                                                  PERSONAL
                                                                                                        DUCTORES DE ESTADÍSTICAS



                                                                        ASINCRONÍA E INCOMPATIBI-
                                                                        LIDAD TECNOLÓGICA ENTRE
                                                                       LOS DIFERENTES AGENTES DEL
                                                                       SEN Y AL INTERIOR DE LA ONE




                           ESCASA INVESTIGACIÓN           RESISTENCIA A LA
                              METODOLÓGICA                  INNOVACIÓN
                                                           METODOLÓGICA
Fortalecimiento de la Oficina Nacional de Estadística
                                                                                                                                                            165



          INSATISFACCIÓN DE LA
       DEMANDA DE LA INFORMACIÓN
       ESTADÍSTICA DE LOS USUARIOS




                                     DEFICIENTE DIFUSIÓN DE LA                                                    DESCOORDINACIÓN ENTRE
                                     INFORMACIÓN ESTADÍSTICA                                                   INSTITUCIONES PRODUCTORAS DE
                                                                                                                        ESTADÍSTICA




                               DEFICIENTE USO                                                                                                     DEFICIENTE DELIMITA-
                              DE LOS RECURSOS                                                                        DEBILIDAD DE LA ONE        CIÓN REAL DE COMPETEN-
     INADECUADA                                          OBSOLESCENCIA                      MARCO LEGAL
                               TECNOLÓGICOS                                                                             COMO ÓRGANO                  CIAS ENTRE ORG
      POLÍTICA DE                                          DEL TALLER                        OBSOLETO
                              DISPONIBLES PARA                                                                      COORDINADOR DEL SEN             PRODUCTORES DE
       DIFUSIÓN                                             GRÁFICO
                                 LA DIFUSIÓN                                                                                                     ESTADÍSTICAS EN EL SEN




                          DESCOORDINACIÓN         BAJA CUALIFICACIÓN
   INADECUADA
                       INTERNA ENTRE DPTOS.        DE LOS RECURSOS               EQUIPO OBSOLETO
  ESTRATEGIA DE
                       DE PRODUCCIÓN Y DIFU-     HUMANOS ADAPTADA A
    MERCADEO
                        SIÓN DE INFORMACIÓN           LA DIFUSIÓN
                                                            Í

                                                 UTILIZACIÓN NO RACIO-         BAJA CALIFICACIÓN DE
                                                 NAL DE LOS RECURSOS          RECURSOS HUMANOS EN
                                                    DE IMPRESIÓN Y             NUEVAS TECNOLOGÍAS
                                                     REPRODUCCIÓN




              AUSENCIA DE NORMAS Y
             PROCEDIMIENTOS PARA LA       AUSENCIA DE CALENDARIO
             RELACIÓN ENTRE DPTOS. DE     Y PLAN DE PUBLICACIONES
              PRODUCCIÓN Y DIFUSIÓN




                                                          DEFICIENTE INFOR-            DESCONOCIMIENTO DE
  POLÍTICA DE PRECIOS Y        DEFICIENTES CANALES
                                                        MACIÓN A USUARIOS DE            LA DEMANDA DE LOS
         COSTOS                  DE DISTRIBUCIÓN
                                                           LOS PRODUCTOS                     USUARIOS
    DESACTUALIZADA
                                                             EXISTENTES




FALTA DE ESTABILIDAD       DEBILIDAD DE LA                                   DEBILIDAD DE LA       ESCASA VISIÓN NACIO-                            INEXISTENCIA DE UN
                                                                                                                          CARENCIA DE UN PLAN
   EN LOS CUADROS              IMAGEN             ESCASA CAPACIDAD             ESTRUCTURA          NAL E INTERNACIONAL                              SISTEMA DE FORMA-
                                                                                                                              ESTADÍSTICO
  TÉCNICOS DE ALTO          INSTITUCIONAL            GERENCIAL                ORGANIZATIVA            DEL PERSONAL                                 CIÓN ESTADÍSTICA EN
                                                                                                                            NACIONAL (PEN)
        NIVEL             EXTERNA DE LA ONE                                 INTERNA DE LA ONE       TÉCNICO DE LA ONE                               EL SENO DE LA ONE




                                        DESACTUALIZACIÓN
                                                                 CARENCIA DE MANUA-           DEFICIENTE            INADECUADA
                                       DEL PERSONAL TÉCNI-
                                                                 LES ORGANIZATIVOS Y        ORGANIGRAMA         RELACIÓN DE PUESTOS
                                       CO Y ADMINISTRATIVO
                                                                  PROCEDIMENTALES         INTERNO DE LA ONE          DE TRABAJO
                                             DE LA ONE
166                     El Enfoque del marco lógico: 10 casos didácticos


                     Árbol de problemas




                                                                     MEJORADA LA CALIDAD DE LA
                                                                      INFORMACIÓN ESTADÍSTICA:
                                                                    OPORTUNIDAD, DESAGREGACIÓN,
                                                                     CONFIABILIDAD, PERTINENCIA,
                                                                          COMPARABILIDAD




         MEJORADA LA                 INCREMENTADO EL VALOR             REDUCIDAS LAS DEFICIEN-         APOYO ADMINISTRATIVO Y       REDUCIDA LA FUGA DEL
INFRAESTRUCTURA ESTADÍSTICA:              AGREGADO DE LA               CIAS TECNOLÓGICAS EN LA         DE PERSONAL ADECUADO A      PERSONAL CALIFICADO DE
  REGISTROS, CLASIFICACIONES,        PRODUCCIÓN ESTADÍSTICA:           CAPTURA Y PROCESAMIEN-              LAS OPERACIONES             LA INSTITUCIÓN
        METODOLOGÍAS                  ESTADÍSTICAS DE SÍNTESIS          TO DE LA INFORMACIÓN                 ESTADÍSTICAS




                                                                                                                                         EXISTE MAYOR
         AUMENTADA LA                         MEJORADA LA                 AUMENTADOS LOS CONOCI-
                                                                                                                                      IDENTIFICACIÓN DEL
          COBERTURA DE                  CALIFICACIÓN DE RECURSOS          MIENTOS DE NUEVOS DESA-
                                                                                                              ELABORADOS               PERSONAL CON LA
     DIRECTORIOS Y REGISTROS                    HUMANOS                    RROLLOS TECNOLÓGICOS
                                                                                                            PROCEDIMIENTOS                INSTITUCIÓN
                                                                                                          ADMINISTRATIVOS Y DE
                                                                                                                PERSONAL
                                                                                                            ACTUALIZADOS Y
                                        METODOLOGÍAS Y TÉCNICAS
       MARCOS MUESTRALES Y                                                 MODERNIZACIÓN DE LA            ADAPTADOS A LA LABOR
                                       ESTADÍSTICAS ACTUALIZADAS:                                                                        BAJO NIVEL DE
           DIRECTORIOS                                                   PLATAFORMA TECNOLÓGICA               Y EL TRABAJO
                                        COBERTURA, PERIODICIDAD,                                                                        REMUNERACIÓN
          ACTUALIZADOS                                                                                        ESTADÍSTICO
                                            DESAGREGACIÓN


                                                                                                              MEJORADO EL
    REGISTROS ADMINISTRATIVOS                                              MEJORADA LA CUALIFI-            CONOCIMIENTO MUTUO
          ACTUALIZADOS                                                    CACIÓN TECNOLÓGICA DEL          ENTRE DEPARTAMENTOS
                                                                                 PERSONAL                 ADMINISTRATIVOS Y PRO-
                                                                                                              DUCTORES DE
                                                                                                              ESTADÍSTICAS

                                                                          SINCRONIZACIÓN Y COMPLE-
                                                                         MENTO, TECNOLÓGICA ENTRE
                                                                         LOS DIFERENTES AGENTES DEL
                                                                         SEN Y AL INTERIOR DE LA ONE




                                                              REDUCIDA LA
                                 AUMENTA LA
                                                            RESISTENCIA A LA
                                INVESTIGACIÓN
                                                              INNOVACIÓN
                                METODOLÓGICA
                                                             METODOLÓGICA
Fortalecimiento de la Oficina Nacional de Estadística
                                                                                                                                                                167




             MEJORADA LA SATISFACCIÓN DE
                  LA DEMANDA DE LA
             INFORMACIÓN ESTADÍSTICA DE
                    LOS USUARIOS




                                                                                                                        MEJORADA LA COORDINACIÓN
                                MEJORADA LA DIFUSIÓN DE LA                                                                 ENTRE INSTITUCIONES
                                 INFORMACIÓN ESTADÍSTICA                                                               PRODUCTORAS DE ESTADÍSTICA
                                                                                                                                EN EL SEN




                                   EFICIENTE USO DE LOS                                                                                               DELIMITADAS LAS
           ADECUADA                 RECURSOS TECNOLÓ-            MODERNIZACIÓN                                             FORTALECIDA LA ONE       COMPETENCIAS ENTRE
           POLÍTICA DE                                            DEL TALLER                       ACTUALIZADO EL             COMO ÓRGANO
                                     GICOS DISPONIBLES                                              MARCO LEGAL                                     ORG. PRODUCTORES DE
            DIFUSIÓN                 PARA LA DIFUSIÓN               GRÁFICO                                               COORDINADOR DEL SEN       ESTADÍSTICA EN EL SEN




                            MEJORADA LA COORD.             MEJORADA CUALIFICA-
       ADECUADA
                           INTERNA ENTRE DPTOS.            CIÓN DE LOS RECURSOS         EQUIPO MODERNO
     ESTRATEGIA DE
                           DE PRODUCCIÓN Y DIFU-           HUMANOS ADAPTADA A             INSTALADO
       MERCADEO
                            SIÓN DE INFORMACIÓN           LA DIFUSIÓN ESTADÍSTICA


                                                          UTILIZACIÓN RACIONAL             MEJORADA LA
                                                           DE LOS RECURSOS DE         CALIFICACIÓN RECURSOS
                                                               IMPRESIÓN Y             HUMANOS EN NUEVAS
                                                              REPRODUCCIÓN                 TECNOLOGÍAS




               CREADOS NORMAS Y
                                             ESTABLECIDO UN
            PROCEDIMIENTOS PARA LA
                                           CALENDARIO Y PLAN DE
           RELACIÓN ENTRE DPTOS. DE
                                              PUBLICACIONES
             PRODUCCIÓN Y DIFUSIÓN




                                                                     MEJORADA LA                AUMENTADO EL
        POLÍTICA DE PRECIOS Y           MEJORADOS LOS
                                                                    INFORMACIÓN A            CONOCIMIENTO DE LA
                                          CANALES DE
        COSTOS ACTUALIZADA                                          USUARIOS DE LOS            DEMANDA DE LOS
                                         DISTRIBUCIÓN
                                                                      PRODUCTOS                   USUARIOS




FALTA DE ESTABILIDAD      FORTALECIDA LA                                      FORTALECIDA LA          AUMENTADA VISIÓN                                 CREADO UN SISTEMA
                                                      MEJORADA LA                                                             ESTABLECIDO EL PLAN
   EN LOS CUADROS             IMAGEN                                            ESTRUCTURA           NACIONAL E INTERNA-                                  DE FORMACIÓN
                                                  CAPACIDAD GERENCIAL                                                             ESTADÍSTICO
  TÉCNICOS DE ALTO         INSTITUCIONAL                                       ORGANIZATIVA          CIONAL DEL PERSONAL                                ESTADÍSTICA EN EL
                                                                                                                                 NACIONAL (PEN)
        NIVEL            EXTERNA DE LA ONE                                   INTERNA DE LA ONE        TÉCNICO DE LA ONE                                  SENO DE LA ONE




                                             CURSOS DE ACTUALIZA-
                                                                       ELABORADOS MANUA-           ESTABLECIDO EL         RELACIÓN ADECUADA
                                              CIÓN DEL PERSONAL
                                                                       LES ORGANIZATIVOS Y          ORGANIGRAMA              DE PUESTOS DE
                                              TÉCNICO Y ADMINIS-
                                                                        PROCEDIMENTALES          FUNCIONAL DE LA ONE            TRABAJO
                                              TRATIVO DE LA ONE
168                      El Enfoque del marco lógico: 10 casos didácticos


                      Matriz de planificación del proyecto

                           LÓGICA DE                           INDICADORES                        FUENTES DE               SUPUESTOS/ HIPÓTESIS/
                       LA INTERVENCIÓN                        OBJETIVAMENTE                      VERIFICACIÓN               FACTORES EXTERNOS
                                                               VERIFICABLES

                 Mejorada la coordinación entre        Disminución de la duplicidad de     Segundo inventario de ope-
 O. GENERAL




                 instituciones productoras de es-      información y funciones entre       raciones estadísticas, con
                 tadística en el Sistema               organismos.                         respecto al primer inventario
                 Estadístico Nacional                                                      y al PEN.
                 Venezolano (SEN).




                 Fortalecida la Oficina Nacional       Reducción de la no respuesta a      Informes de solicitudes         * Reglamento de desarro-
                 de Estadística como organismo         las solicitudes de información      atendidas.                      llo y aplicación legisla-
 O. ESPECIFICO




                 coordinador del SEN.                  estadística.                                                        tiva.

                                                       Incremento de la producción de      Nuevas publicaciones
                                                       información estadística en las                                      * Aplicación y cumpli-
                                                       áreas desasistidas.                                                 miento de la ley, regla-
                                                                                                                           mento y del PEN.
                                                       Número de acuerdos estableci-       Acuerdos y convenios sus-
                                                       dos entre ONE y organismos del      critos.
                                                       SEN para la realización de acti-
                                                       vidades estadísticas.


                 1. Elaborado un Plan Estadístico     PEN elaborado en el año 2.           Documento elaborado.            * Aprobación de la ley de
                 Nacional (PEN).                                                                                           creación del INE (en ese
                                                                                                                           momento en el parla-
                 2. Fortalecida la estructura orga-   Reducción del tiempo de trámites     Informe de evaluación.          mento)
                 nizativa interna de la ONE /         administrativos.
                 INE.                                                                                                      * Aprobación del Plan
                                                      Reducción de la proporción entre     Informe de evaluación.          Estadístico Nacional.
                                                      el personal administrativo con
                                                      respecto al personal técnico.                                        * Relativa estabilidad del
                                                                                                                           personal directivo de
 RESULTADOS




                 3. Mejorada la capacidad geren-      Cumplimiento de los objetivos        Informe de evaluación.          ONE.
                 cial del personal directivo de       incluidos en el plan estratégico y
                 ONE.                                 planes anuales.

                 4. Fortalecida la imagen institu-    Incremento de las noticias positi-   Archivo del departamento
                 cional externa de la ONE.            vas referente a ONE y sus activi-    de comunicaciones de la
                                                      dades.                               ONE.

                 5. Aumenta la visión nacional e      Incremento de relaciones profe-      Informe de actividades; e-
                 internacional del personal de la     sionales con homólogos a nivel       mail.
                 ONE.                                 nacional e internacional (Andi-
                                                      nos).

                 6. Establecido un sistema de         Establecidos los programas de        Programa de formación ela-
                 formación estadística en el seno     formación en el Año 2.               borados.
                 de ONE.
                                                      Cantidad de cursos dictados por      Listado de participantes; in-
                                                      año.                                 formes de los cursos.
Fortalecimiento de la Oficina Nacional de Estadística
                                                                                                                                                                        169



                                    LÓGICA DE                                         I   II   III       IV       V                                    SUPUESTOS/ HIPÓTESIS/
                                LA INTERVENCIÓN                                                                             IMPLICADOS                  FACTORES EXTERNOS

              1.1. Visita de una delegación de la ONE a España para conocer el                                           ONE / AECI / INE
              Sistema Estadístico Nacional español.                                                                                                    Participación de diferentes
                                                                                                                                                       Organismos Internacionales
              1.2. Creación en el país de comisión técnica coordinadora del PEN.                                         ONE                           como apoyo al Sistema de
              1.3. Misión de asistencia técnica de experto español a Venezuela                                           AECI / ONE / INE              Formación.
              para preparación del plan de trabajo para elaboración del PEN.

              1.4. Elaboración del Plan Estadístico Nacional                                                             AECI / ONE /INE
              * Inventario de operaciones estadísticas: campo de observación,                                                                          Estimaciones presupuesta-
              unidad de investigación, soporte de información, diseño de cues-                                                                         rias estables, adecuadas al
              tionario, etc.                                                                                                                           alcance del Proyecto.
              * Creación de grupos de trabajo temáticos para identificar proble-
              mas y necesidades del sector.
              * Identificación de operaciones a incluir en el PEN por los comités
              interministeriales e interterritoriales.                                                                                                 Aprobación de la Nueva Es-
              * Definición de estructura interna del Plan.
                                                                                                                                                       tructura Organizativa por
              1.5. Presentación del PEN al Gobierno Nacional.                                                            ONE                           parte del Ministerio de Pla-
                                                                                                                                                       nificación y Desarrollo.
              2.1. Elaborar nuevo organigrama funcional de ONE, (departamen-
              tos, unidades, funciones, etc.) adaptado al rol coordinador del SEN                                        ONE / AECI-INE (AT)
              y a la participación en las comunidades internacionales (Comuni-
              dad Andina).                                                                                                                             Los participantes de los cur-
              2.2. Elaborar un manual de descripción y clasificación de cargos                                                                         sos de mejoramiento geren-
              (relación de puestos de trabajo, incluidos niveles de remuneración).                                       ONE / AECI-INE (AT)           cial y de adiestramiento téc-
                                                                                                                                                       nico dictados permanecen en
              2.3. Elaboración de un manual de normas y procedimientos: admi-
              nistrativos (almacén, compras, etc.), de personal (evaluación de                                           ONE / AECI-INE (AT)           la ONE y aplican los cono-
              personal, etc.), técnico (área técnica estadística) y gerencial (con-                                                                    cimientos adquiridos.
              trol de gestión gerencial y de memoria y cuenta).
ACTIVIDADES




              2.4. Cursos de reentrenamiento del personal, para su adecuación a                                          ONE / INE-CESD/AECI
              las nuevas necesidades de la ONE.

              2.5. Evaluación del funcionamiento de la nueva estructura y docu-                                          ONE / AECI-INE (AT)
              mentos implantados.

              3.1. Curso de formación de alta gerencia de institutos de estadís-                                         ONE/CESD-AECI (AT)
              tica.

              3.2. Elaboración de un plan estratégico de ONE.                                                            ONE

              3.3. Elaboración del plan operativo anual de ONE.                                                          ONE

              3.4. Ampliación de la intranet entre el personal de la ONE.                                                ONE

              4.1. Diseño de una estrategia comunicacional de la ONE orientada                                           ONE
              a resaltar su papel rector en el SEN, a nivel nacional y regional.

              4.2. Difusión del proyecto a los medios de comunicación y a otros                                          ONE / AECI
              actores del SEN a escala nacional y regional.

              4.3. Presentación de la nueva ley de creación ONE/INE.                                                     ONE

              4.4. Presentación de las nuevas funciones que la ley otorga a la                                           ONE
              ONE/INE como coordinador del SEN.

              5.1. Jornadas de trabajo para presentar el proyecto de ley al perso-                                       ONE
              nal de la ONE.

              5.2. Jornadas de trabajo para presentar el Programa Comunitario                                            ONE/ COMITÉ ANDINO
              Andino de Estadística con: a) personal directivo de ONE, b) perso-                                         DE ESTADÍSTICA (CAE)
              nal de programas y departamentos.

              5.3. Jornadas de trabajo para presentar el Programa Comunitario                                            ONE / CAE
              Andino de Estadística a los diferentes actores del SEN del país.

              5.4. Identificación de los homólogos a nivel nacional e internacio-                                        ONE / CAE
              nal (a nivel andino). Elaboración de directorio.

              6.1. Identificación de necesidades formativas.                                                             ONE

              6.2. Elaboración de programa académico.                                                                    ONE/AECI-INE/INEGI
                                                                                                                         Mex/INEI Perú/Universidades


              6.3. Cursos de formación para el personal del SEN                                                          ONE/AECI-INE/INEGI
                                                                                                                         Mex/INEI Perú/Universidades
170      El Enfoque del marco lógico: 10 casos didácticos




       Proyecto regional para el fortalecimiento de la
       organización de los adultos mayores de bajos
       ingresos y/o sin ingresos de la Región Andina


       E       ste proyecto se desarrolló en un
               taller EML organizado por el
               Instituto de Migraciones y Ser-
      vicios Sociales (IMSERSO) y realizado
                                                     identificaron tres tipos de problemas
                                                     principales que afectan a ese colectivo:
                                                     su escasa participación social, el dete-
                                                     rioro de su salud y la escasez crónica de
      en Bolivia en mayo de 1999, en el que          ingresos que sufren.
      participaron responsables de organismos
      no gubernamentales de los países de la         Se observará que al tratarse de una ini-
      Comunidad Andina cuyo ámbito de                ciativa regional, las singularidades na-
      actuación es la atención a adultos             cionales necesariamente han de ceder
      mayores.                                       paso a enfoques más globales que repre-
                                                     senten problemáticas comunes a todos
      La duración del taller fue de sólo cinco       los países representados. Esta es la ra-
      días, por lo que se optó por concentrar        zón que explica que los enunciados de
      los esfuerzos en la discusión de los prin-     los problemas tengan en ocasiones un
      cipales problemas que afectan a los            carácter excesivamente genérico.
      adultos mayores en la región, en la ela-
      boración de los árboles de problemas y         Aunque no se efectuó un análisis for-
      objetivos y en el esbozo del diseño de         malizado de alternativas, se determinó,
      un proyecto dirigido a estos colectivos,       en función de las preocupaciones de las
      sin entrar a considerar aspectos relacio-      organizaciones presentes en el taller y
      nados con recursos y presupuestos.             de sus capacidades reales de influir en la
                                                     realidad de partida, seleccionar la rama
      El único análisis de participación que se      de participación social. Dentro de ella se
      realizó consistió en seleccionar específi-     resolvió escoger la tarjeta “ORGANIZA-
      camente a los adultos mayores con esca-        CIÓN DE LOS ADULTOS MAYORES FOR-
      sos o nulos ingresos como destinatarios        TALECIDA” como objetivo específico
      específicos del proyecto en cuestión. Se       del proyecto. Las otras dos amas del ár-
                                                     bol de problemas: “DETERIORO DE LA
Fortalecimiento de la Organización de Adultos
                                                                                                  171




SALUD” y “BAJOS INGRESOS”, ni si-             Finalmente, los participantes propusie-
quiera fueron reconvertidas en objeti-        ron en una discusión abierta una serie de
vos, por exceder claramente las posibili-     indicadores, directos e indirectos, que
dades reales de la red de organizaciones      podrían utilizarse para verificar el
no gubernamentales presentes. Aunque          avance hacia el cumplimiento de resul-
los resultados se obtienen directamente       tados y objetivos, así como de hipótesis
del árbol de objetivos, el nivel de activi-   o factores externos que sería necesario
dades se desarrolló conforme se confec-       tener en cuenta. Los indicadores no se
cionaba la matriz de planificación.           cuantificaron.
172                    El Enfoque del marco lógico: 10 casos didácticos


                 Árbol de problemas




                                                            ESCASA PARTICIPACIÓN SOCIAL

                                                              DE LOS ADULTOS MAYORES




POCA SENSIBILIZACIÓN        DÉBIL ORGANIZACIÓN            DEFICIENTE                                                           POCO CONOCIMIENTO
  SOCIAL ANTE LOS             DE LOS ADULTOS            AUTOCONCEPTO Y                            DÉBIL APOYO FAMILIAR          DE SUS DERECHOS
 ADULTOS MAYORES                 MAYORES                  AUTOESTIMA                                                               Y DEBERES




                                                   DEBILIDAD DE LAS                                                      ESCASA SENSIBILIZACIÓN
    ESCASA CULTURA                                                                                 ESCASOS INGRESOS
                                                  ORGANIZACIONES DE             VARIACIÓN EN                                FAMILIAR CON LA
  PARTICIPATIVA DE LOS     ESCASEZ DE LÍDERES                                                         FAMILIARES
                                                 ADULTOS MAYORES EN         ESTRUCTURA FAMILIAR                           PROBLEMÁTICA DE LOS
   ADULTOS MAYORES
                                                  MATERIA DE GESTIÓN                                                       ADULTOS MAYORES
Fortalecimiento de la Organización de Adultos
                                                                                                                                                   173




         DETERIORO DE LA CALIDAD DE
        VIDA DE LOS ADULTOS MAYORES
               SIN INGRESOS Y/O
              DE BAJOS INGRESOS




                   DETERIORO DE LA SALUD DE
                    LOS ADULTOS MAYORES                                                                            BAJOS INGRESOS




                          DEFICIENTES                                                   ESCASAS FUENTES         ESCASA CAPACITACIÓN    INEXISTENCIA DE FONDOS
DIFÍCIL ACCESO A          PROGRAMAS             ESTILOS DE VIDA                                                PARA LA RECONVERSIÓN          PARA CUBRIR
LOS SERVICIOS DE                                                                        ALTERNATIVAS DE
                     SOCIOSANITARIOS PARA        INADECUADOS                                                       OCUPACIONAL              NECESIDADES
     SALUD                                                                                 INGRESOS
                     LOS ADULTOS MAYORES                                                                                                 ECONÓMICAS BÁSICAS




                                               DÉBIL INFRAESTRUC-
ESCASEZ RECURSOS    FORMACIÓN INADECUADA                                    DEFICIENTE
                                                 TURA Y EQUIPOS
    HUMANOS            DE LOS RECURSOS                                 PLANIFICACIÓN DE LAS
                                              ESPECIALIZADOS PARA
 ESPECIALIZADOS      HUMANOS EXISTENTES                                POLÍTICAS SANITARIAS
                                                    LA SALUD




                                                                    INSUFICIENTES
                                                                                         MERCADO LABORAL       DEFICIENTE CALIDAD
                                                                    ALTERNATIVAS
                                                                                         CERRADO PARA LOS      DE LA MANO DE OBRA
                                                                     FINANCIERAS
                                                                                         ADULTOS MAYORES
                                                                       DE APOYO




                                                                                                 PENSIONES          INEQUIDAD EN LA       FALTA DE VOLUNTAD
                                                                                               INSUFICIENTES        DISTRIBUCIÓN DEL           POLÍTICA
                                                                                                                      PRESUPUESTO




                                                                                      INSUFICIENTE          TRABAJOS MAL
                                                                                    PRESUPUESTO DEL         REMUNERADOS
                                                                                         ESTADO
174                 El Enfoque del marco lógico: 10 casos didácticos


                Árbol de objetivos




                                                        AUMENTADA LA PARTICIPACIÓN
                                                          SOCIAL DE LOS ADULTOS
                                                                MAYORES




   AUMENTADA LA
                         ORGANIZACIÓN DE LOS            MEJORADO EL                                                      AUMENTADO EL
  SENSIBILIZACIÓN                                                                                   INCREMENTADO
                          ADULTOS MAYORES              AUTOCONCEPTO Y                                                  CONOCIMIENTO DE SUS
  SOCIAL ANTE LOS                                                                                 EL APOYO FAMILIAR
                            FORTALECIDA                  AUTOESTIMA                                                    DERECHOS Y DEBERES
 ADULTOS MAYORES




                          INCREMENTADO EL       MEJORADA LA GESTIÓN        IDENTIFICADAS LAS                           MEJORADA LA
 CULTURA PARTICIPATIVA                                                                            ESCASOS INGRESOS
                         NÚMERO DE LÍDERES     DE LAS ORGANIZACIONES      ORGANIZACIONES DE                           SENSIBILIZACIÓN
    DE LOS ADULTOS                                                                                   FAMILIARES
                         ENTRE LOS ADULTOS                                 ADULTOS MAYORES
  MAYORES ALIMENTADA                            DE ADULTOS MAYORES                                                       FAMILIAR
                              MAYORES                                   EXISTENTES EN LA REGIÓN
Fortalecimiento de la Organización de Adultos         175




   MEJORADA LA CALIDAD DE VIDA
   DE LOS ADULTOS MAYORES SIN
           INGRESOS Y/O
        DE BAJOS INGRESOS




                   DETERIORO DE LA SALUD DE
                    LOS ADULTOS MAYORES                                                                           BAJOS INGRESOS




                          DEFICIENTES                                                   ESCASAS FUENTES                                 INEXISTENCIA DE FONDOS
DIFÍCIL ACCESO A          PROGRAMAS              ESTILOS DE VIDA                                                ESCASA CAPACITACIÓN           PARA CUBRIR
LOS SERVICIOS DE                                                                        ALTERNATIVAS DE        PARA LA RECONVERSIÓN
                     SOCIOSANITARIOS PARA         INADECUADOS                                                                                NECESIDADES
     SALUD                                                                                 INGRESOS                OCUPACIONAL
                     LOS ADULTOS MAYORES                                                                                                  ECONÓMICAS BÁSICAS




                                               DÉBIL INFRAESTRUC-
ESCASEZ RECURSOS    FORMACIÓN INADECUADA                                    DEFICIENTE
                                                 TURA Y EQUIPOS
    HUMANOS            DE LOS RECURSOS                                 PLANIFICACIÓN DE LAS
                                              ESPECIALIZADOS PARA
 ESPECIALIZADOS      HUMANOS EXISTENTES                                POLÍTICAS SANITARIAS
                                                    LA SALUD




                                                                    INSUFICIENTES
                                                                                        MERCADO LABORAL        DEFICIENTE CALIDAD
                                                                    ALTERNATIVAS
                                                                                        CERRADO PARA LOS       DE LA MANO DE OBRA
                                                                     FINANCIERAS
                                                                                        ADULTOS MAYORES
                                                                       DE APOYO




                                                                                                 PENSIONES           INEQUIDAD EN LA       FALTA DE VOLUNTAD
                                                                                               INSUFICIENTES         DISTRIBUCIÓN DEL           POLÍTICA
                                                                                                                       PRESUPUESTO




                                                                                      INSUFICIENTE         TRABAJOS MAL
                                                                                    PRESUPUESTO DEL        REMUNERADOS
                                                                                         ESTADO
176                        El Enfoque del marco lógico: 10 casos didácticos


                       Matriz de planificación del proyecto
                     LÓGICA DE                   INDICADORES OBJETIVAMENTE                           FUENTES DE               SUPUESTOS/ HIPÓTESIS/
                                                        VERIFICABLES
                 LA INTERVENCIÓN                                                                    VERIFICACIÓN               FACTORES EXTERNOS
                Aumentada            la     a) Dos años después de finalizado el              a) Prensa local, boletines de
                participación social de     proyecto, se ha producido un aumento del          las asociaciones.
                los adultos mayores de      Y% en el número de movilizaciones
                la Región Andina.           organizadas de los adultos mayores de la
                                            región en defensa de sus intereses como
                                            colectivo, en relación con la situación al
                                            inicio del proyecto.
O. GENERAL




                                            b) Aumento en un X% de los espacios (noti-        b) Registro documental de
                                            cias, reportajes, artículos, entrevistas, etc.)   referencias en prensa, radio,
                                            que los medios de comunicación dedican a          televisión, elaborado por el
                                            la problemática de los adultos mayores final      equipo del proyecto.
                                            del año 2.




                                            d) El número de denuncias ante la                 d) Registro de denuncias de
                                            Defensoría del Pueblo realizadas por los          las Defensorías del Pueblo.
                                            adultos mayores, y que estén relacionadas
                                            con sus intereses como colectivo específico,
                                            aumenta en un X% al final del año 4.

                Fortalecida        la       a) El número de adultos mayores asociados         Registros de socios de las      La sensibilización social y
                organización de los         en la región aumenta en un X% al final del        asociaciones  de    adultos     familiar ante los adultos
                adultos mayores de la       año 2 del proyecto, un Y% en el año 3 y un        mayores.                        mayores no se deteriora
                Región Andina.              Z% al final del quinto año, con respecto a la                                     significativamente.
O. ESPECIFICO




                                            situación de partida.

                                            b) Al finalizar el proyecto, aumenta en un        Registros    Oficiales     de
                                            X% el número de organizaciones de adultos         Asociaciones en los países de
                                            mayores legalmente constituidas en la             la región.
                                            región.

                                            c) Al final del proyecto, se ha incrementado      Informes del    equipo    del
                                            en X% el número de unidades                       proyecto.
                                            especializadas en la atención a adultos
                                            mayores pertenecientes a instituciones
                                            públicas, con relación al inicio del proyecto.

                1. Identificadas las       Al final de 1° semestre del proyecto se            Directorio e informes del       El grado de prioridad hacia
                organizaciones             dispone de un banco de datos actualizado de        proyecto.                       los adultos mayores en la
                existentes de adultos      organizaciones de adultos mayores existentes                                       política social de la región
                mayores.                   en el X% de las provincias de la región                                            andina se mantiene al
                                           andina.                                                                            menos en los términos
                                                                                                                              actuales.
RESULTADOS




                2. Mejorada la gestión     Al menos un X% de las asociaciones de              Informes del equipo del
                de las organizaciones de   adultos mayores de la región disponen de un        proyecto y memorias de las
                adultos mayores.           plan de trabajo por escrito al final del año 3.    asociaciones  de   adultos
                                                                                              mayores.

                3. Aumentada la cultura    Se incrementa en términos globales un X% el        Actas de las reuniones de las
                participativa de los       número de asistentes a las reuniones convoca-      organizaciones de adultos
                adultos mayores            das por las organizaciones de adultos mayores      mayores.
                                           en el año 3.

                                           Un X% de las asociaciones de adultos               Boletines y publicaciones de
                                           mayores dedican un mayor espacio a las             las asociaciones de adultos
                                           secciones dedicadas a recoger opiniones de         mayores.
                                           los asociados, al final del año X.
Fortalecimiento de la Organización de Adultos
                                                                                                                                           177

                              LÓGICA DE                                 INDICADORES                     FUENTES DE                SUPUESTOS/
                                                                       OBJETIVAMENTE                                              HIPÓTESIS/
                         LA INTERVENCIÓN                                                              VERIFICACIÓN
                                                                        VERIFICABLES
                                                                                                                             FACTORES EXTERNOS
             4. Capacitados los líderes adultos mayores         Un total de X líderes regionales     Listado          de     Los líderes regionales y
             existentes y formación de nuevos líderes.          han participado en el curso de       participantes en el     nacionales capacitados
                                                                capacitación organizado.             curso regional.         asumen el papel espe-
                                                                                                                             rado en la promoción de
                                                                Un total de X líderes nacionales     Listado           de    las   asociaciones    de
                                                                han participado en los cursos de     participantes en los    adultos mayores.
                                                                réplica.                             cursos nacionales.

                                                                          Insumos                        Costes
             1.1. Elaborar una ficha para la recogida de                                                                     El grado de respuesta a
             datos.                                                                                                          los cuestionarios es lo
                                                                                                                             suficientemente elevado
             1.2. Recoger y procesar información                                                                             para proporcionar una
             relevante sobre organizaciones de adultos                                                                       cobertura representativa
             mayores existentes en la región.                                                                                de las organizaciones de
                                                                                                                             adultos mayores de la
             1.3. Elaborar y difundir un directorio de                                                                       región.
             organizaciones de adultos mayores.

             2.1. Realizar programas de capacitación de
             desarrollo organizacional.                                                                                      Las organizaciones de
                                                                                                                             adultos mayores están
             2.2. Prestar asesoría a las organizaciones de                                                                   interesados en los cursos
             adultos mayores para su formalización legal.                                                                    y asesoría propuestos y
                                                                                                                             aplican los conocimien-
             2.3. Prestar asesoría a las organizaciones de                                                                   tos adquiridos a sus pro-
             adultos mayores para el marketing y difusión                                                                    cedimientos de gestión.
             de los servicios que prestan.
RESULTADOS




             2.4. Prestar asesoría a las organizaciones de
             adultos mayores para la planificación de sus                                                                    Los servicios ofrecidos
             actividades.                                                                                                    por las asociaciones de
                                                                                                                             adultos mayores resultan
             3.1. Realizar talleres de cultura participativa.                                                                lo        suficientemente
                                                                                                                             atractivos para hacer
             3.2. Elaborar y difundir información sobre                                                                      efectiva la incorporación
             derechos y deberes de los adultos mayores.                                                                      de nuevos asociados.

             3.3. Elaborar y difundir información sobre
             los servicios ofrecidos por las organizaciones
             de adultos mayores existentes.

             4.1. Identificación de líderes mayores a nivel
             nacional y constitución de un grupo regional
             de líderes.

             4.2. Realizar curso de capacitación
             (formación de formadores) para el grupo
             regional de líderes previamente identificado.

             4.3. Réplicas nacionales de la formación con
             nuevos líderes de cada país.

             4.4. Campaña de motivación a los adultos
             mayores organizados para que asuman roles
             y ejerzan cargos de liderazgo.
178      El Enfoque del marco lógico: 10 casos didácticos




       Diagnóstico participativo, identificación de
       problemas y una aproximación a la planificación
       estratégica en una ONG ecologista.



       A         continuación se presenta un
                 resumen de los trabajos que se
                 realizaron en la sede de una
      ONG ecologista que cuenta con una sig-
                                                     Con el propósito de obtener información
                                                     significativa de forma rápida, se solicitó
                                                     a cada uno de los participantes que es-
                                                     cribieran de forma individual cinco
      nificativa implantación en algunas re-         enunciados, como máximo, sobre cada
      giones del litoral mediterráneo. El pro-       uno de los temas planteados por el mo-
      pósito del taller, realizado durante dos       derador. Todas esas opiniones se refle-
      días completos, era el de establecer un        jaban en tarjetas que eran colocadas en
      diagnóstico sobre la situación actual de       un panel. En un segundo momento se
      la organización para, a continuación, di-      agruparon esas tarjetas en función de sus
      señar una propuesta de líneas estratégi-       coincidencias, solicitando aclaraciones
      cas de futuro.                                 sobre sus significados cuando éstos no
                                                     resultaban totalmente evidentes. De esta
      Para preparar la reunión se envió un           manera se trabajó sobre los aspectos en
      instructivo a todos los asistentes y se        los que el acuerdo parecía mayor. Una
      utilizaron dos técnicas de trabajo de          vez establecidas esas coincidencias se
      grupo. Se efectuó un análisis de dia-          profundizó sobre ellas mediante trabajo
      gnóstico DAFO y una versión adaptada           en equipo, dejando relativamente al
      a las necesidades de la organización del       margen las opiniones particulares.
      EML.
ONG ecologista    179




    Análisis DAFO

    El taller se inició realizando un análisis        El análisis DAFO se basa en una orde-
    DAFO, con objeto de establecer un                 nación de la realidad, en torno a las di-
    diagnóstico de situación que sirviera             cotomías interno/externo y posi-
    como base para la determinación de las            tivo/negativo. Así, las cuestiones inter-
    principales líneas estratégicas de actua-         nas que afectan a la propia organización
    ción. Se pretendió recabar información            se dividen en fortalezas (positivas) y de-
    sobre el estado actual de la institución          bilidades (negativas), mientras que los
    para establecer un cierto criterio de rea-        aspectos externos se clasifican en opor-
    lidad en el diseño de los objetivos a me-         tunidades (positivas) y amenazas (nega-
    dio/largo plazo.                                  tivas).

    Fortalezas

    Las fortalezas identificadas en la reunión fueron las que a continuación se relacionan, pre-
    sentadas ya de la manera agrupada que se acordó:

ALTO NIVEL DE COMPROMISO                 NOTABLE IMPLANTACIÓN                      PRESTIGIO Y
  DE LOS TRABAJADORES                           SOCIAL                             EXPERIENCIA

  FORMACIÓN ADECUADA                          ALTO GRADO DE                   BUENA PRENSA, BUENA
   (PROFESIONALIDAD)                        INCIDENCIA SOCIAL                       IMAGEN

EQUIPO DE TRABAJO ESTABLE                                                   ALTA CREDIBILIDAD ANTE
       Y CON BUENA                          INCIDENCIA SOCIAL               LOS MEDIOS Y LA OPINIÓN
   RELACIÓN PERSONAL                                                               PÚBLICA

  POCAS DISCREPANCIAS                                                        PRESTIGIO E INFLUENCIA
                                             PESO ESPECÍFICO
       INTERNAS                                                                     PÚBLICA

                                                                                 TRAYECTORIA DE
 CONFLICTIVIDAD INTERNA
                                             PRESTIGIO SOCIAL                     CREDIBILIDAD Y
       REDUCIDA
                                                                                    SERIEDAD


  COHESIÓN IDEOLÓGICA


    UNIFICACIÓN DEL
   ECOLOGISMO SOCIAL

MOTIVACIÓN POR LAS CAUSAS
      QUE NOS UNEN
180      El Enfoque del marco lógico: 10 casos didácticos




                                                                            FLEXIBILIDAD, ADAPTACIÓN
      NÚMERO DE ASOCIADOS                   NÚMERO DE SOCIOS
                                                                                 A NUEVOS RETOS

      NÚMERO IMPORTANTE DE                                                    ESTRUCTURA PARA UNA
                                             MUCHOS SOCIOS Y
          ASOCIADOS Y                                                         AMPLIA CAPACIDAD DE
                                              SIMPATIZANTES
         SIMPATIZANTES                                                              TRABAJO

                                                                                GRUPOS CON GRAN
                                                                               AUTONOMÍA Y ALTA
                                                                             CAPACIDAD DE RESPUESTA




                                                                                 CAPACIDAD PARA
        ÁMBITO TERRITORIAL                         EFICACIA
                                                                               CONSEGUIR OBJETIVOS

            ÚNICO GRUPO
                                           CAMPAÑAS EXITOSAS                     GRAN EXPERIENCIA
            ECOLOGISTA

                                           HEMOS CONSEGUIDO
            DISTRIBUCIÓN
                                          RESULTADOS POSITIVOS                      TRAYECTORIA
            TERRITORIAL
                                               TANGIBLES

      SERIEDAD Y COHERENCIA                  AMPLIO HISTORIAL
                                                                                       SOLERA
        EN SUS ACTUACIONES                     DE LOGROS



      Las cuestiones más repetidas hacen                Otra serie de opiniones resaltaron como
      referencia fundamentalmente al presti-            fortaleza significativa a la propia es-
      gio e influencia de la organización. Este         tructura de la organización. En ese sen-
      aspecto, junto a la eficacia de las actua-        tido, se destacó la cohesión interna del
      ciones emprendidas, aparece como el               cuerpo técnico de la institución, su esta-
      rasgo de la organización considerado              bilidad y experiencia. La flexibilidad y
      más positivo por los participantes. Es            la adaptabilidad fueron consideradas
      discutible que todas estas cuestiones             elementos positivos que debían ser teni-
      puedan ser consideradas como fortalezas           dos en cuenta. Igualmente la base social
      de manera estricta, aunque sí parece              de la organización, su número de aso-
      claro que existe una gran unanimidad en           ciados y la capacidad de captación de
      el seno de la institución sobre estas ma-         simpatizantes fueron señalados como
      terias.                                           claros puntos positivos.
ONG ecologista
                                                                                             181




El resto de las opiniones tuvieron un           ofrecen sin duda una panorámica más
menor nivel de unanimidad y no quedan           ajustada.
reflejadas en el texto.
                                                Los temas recurrentes a la hora de ex-
                                                presar debilidades internas de la organi-
                                                zación son los relativos a la saturación
Debilidades                                     del personal, sobrecargado con tareas
                                                excesivas para la estructura existentes y,
Las debilidades deben ser analizadas            muy significativamente, la falta de prio-
como el reverso de las fortalezas antes         ridades estratégicas claras que provocan
enunciadas. En muchos casos aportan             una actividad relativamente errática.
una necesaria matización a las valora-
ciones positivas que tienden a ofrecer          Los enunciados recogidos en las tarjetas
una imagen demasiado optimista de la            sobre estos aspectos son los siguientes:
realidad. El contraste entre unas y otras


          PERSONAL ESCASO PARA
                                                           SOBRECARGA
       ATENDER TODAS LAS FUNCIONES

        SATURACIÓN QUE DIFICULTA LA                 EXCESIVO VOLUMEN DE
            DISCUSIÓN DE FUTURO                           TRABAJO

                                                   ESCASA RENOVACIÓN DEL
          SATURACIÓN DEL PERSONAL
                                                         PERSONAL

         EXCESO DE TRABAJO PARA LA
                                                    FALTA DE RENOVACIÓN
           ESTRUCTURA ORGÁNICA



    DIFICULTAD PARA                                                       DEFICIENTE
                                     ELEVADO NÚMERO DE
         DEFINIR                                                        ORGANIZACIÓN
                                         CAMPAÑAS
   LÍNEAS DE TRABAJO                                                   Y PLANIFICACIÓN

    PRIORIDADES POCO               INSUFICIENTE DEFINICIÓN         CONFLICTOS EN LA TOMA
         CLARAS                        DE PRIORIDADES                  DE DECISIONES

  MUCHOS ÁMBITOS DE                                               ESCASA ELABORACIÓN DE
                                       NO PRIORIZACIÓN
     ACTUACIÓN                                                        ALTERNATIVAS

                                     INSUFICIENTE DEBATE
    MUCHOS FRENTES                     SOBRE ASPECTOS
       ABIERTOS                          TEÓRICOS Y
                                        ESTRATÉGICOS
182      El Enfoque del marco lógico: 10 casos didácticos




      Otro tema que apareció con recurrencia           Un tema destacado fue el del relativo
      en este diagnóstico fue el de la dificul-        envejecimiento de la base social y ope-
      tad de insertar a los voluntarios y aso-         rativa, varias tarjetas hicieron referencia
      ciados en el trabajo cotidiano de la or-         a estas cuestiones:
      ganización.


                       ATENCIÓN AL                           ENVEJECIMIENTO DE
                      VOLUNTARIADO                              LOS SOCIOS

                                                        DIFICULTAD DE RENOVACIÓN
                    POCA GENTE JOVEN
                                                           DEL PERSONAL ACTIVO

                   POCO VOLUNTARIADO                          FALTA DE JÓVENES


                DISMINUCIÓN BASE SOCIAL




      Una opinión claramente contradictoria            Muchos participantes visualizaron como
      con algunas de las fortalezas antes              debilidad la falta de recursos económi-
      enunciadas es la de las dificultades eco-        cos:
      nómicas de la institución.


                  CIERTA INESTABILIDAD                      FALTA DE TÉCNICOS EN
                       ECONÓMICA                             TEMAS ECONÓMICOS

                  RECURSOS ECONÓMICOS                      BÚSQUEDA DE FONDOS
                 CON CICLOS IRREGULARES                  OCUPA DEMASIADO TIEMPO

                     FALTA RECURSOS
                       ECONÓMICOS

                  RECURSOS ECONÓMICOS
                      INSUFICIENTES



      Las restantes opiniones fueron de carácter individual y se decidió no continuar trabajando
      sobre ellas.
ONG ecologista
                                                                                         183




Oportunidades

Con respecto a las oportunidades detec-     Este fenómeno se encuentra claramente
tadas en el transcurso del taller, pudo     relacionado con el prestigio institucional
constatarse una gran unanimidad. La         identificado como fortaleza en un pri-
mayoría de los participantes indicaron      mer momento. Las tarjetas que hicieron
que el incremento de la conciencia eco-     referencia a esta cuestión se reflejan a
logista constituye la más clara oportuni-   continuación:
dad que la organización puede aprove-
char en estos momentos.




                                                    PROGRESIVA
         SOCIEDAD QUE NOS VALORA             CONCIENCIACIÓN AMBIENTAL
                                                  DE LA SOCIEDAD

          DEGRADACIÓN AMBIENTAL
                                                 VALORACIÓN AL ALZA
          PROVOCA CONCIENCIACIÓN
                                                     DE LA ÉTICA
                CIUDADANA

          EL MEDIO AMBIENTE ESTÁ             IMPORTANCIA DE LOS TEMAS
                 DE MODA                           AMBIENTALES

                MEDIO SOCIAL
                SENSIBILIZADO
184      El Enfoque del marco lógico: 10 casos didácticos




      Amenazas

      En último lugar, se solicitó a los partici-    Un primer nivel de amenaza hizo refe-
      pantes en el taller que identificasen las      rencia a la progresiva desmovilización
      que, a su juicio, aparecen como las prin-      social.
      cipales amenazas que pueden suponer
      riesgos para la acción futura de la insti-     En concreto, se expresaron las siguien-
      tución.                                        tes opiniones:


                  REIVINDICACIÓN NO DE                 CONFLICTO ENTRE RIQUEZA
                         MODA                               Y PROTECCIÓN

                                                     VALORE SOCIALES DOMINANTES:
                      PROGRESIVA
                                                     CONSUMISMO, INDIVIDUALISMO,
                 DESMOVILIZACIÓN SOCIAL
                                                           COMPETITIVIDAD

                      SOCIEDAD RICA Y
                       CONFORMISTA




      También la aparición de nuevos agentes         En cualquier caso, varias tarjetas señala-
      es percibida como una amenaza, lo que          ron ese fenómeno:
      puede resultar discutible.


               PROLIFERACIÓN DE ONG CON
                                                            INTRUSIÓN DE NUEVOS
                  MENORES EXIGENCIAS
                                                                  GRUPOS
                        ÉTICAS

                                                             POSIBLES PÉRDIDAS DE
                      COMPETENCIA DE
                                                            INICIATIVAS POR PARTE
                        “PARA ONG”
                                                              DE NUEVOS GRUPOS

                 COMPETENCIA OTRAS ONG




      El resto de las opiniones recogidas fueron más heterogéneas y apenas hubo tiempo para
      discutirlas
ONG ecologista
                                                                                         185




Comentario final análisis DAFO.



Es difícil expresar de forma nítida un      tiva social. Esa dinámica sobrecarga el
diagnóstico de situación basado en las      trabajo de los recursos humanos dispo-
informaciones recogidas. El escaso          nibles. Junto a esto, es interesante seña-
tiempo disponible impidió entrar a valo-    lar que se detecta una escasa renovación
rar de forma pormenorizada muchas de        de la base social de la organización y la
las cuestiones que se enunciaron. De esa    ausencia de mecanismos de integración
manera, fue imposible poner de mani-        de los voluntarios que se aproximan a la
fiesto algunas incongruencias y contra-     institución.
dicciones que parecen evidentes y pro-
fundizar en los aspectos más relevantes.    La situación actual del litoral mediterrá-
                                            neo, con una cada vez más intensa pre-
Teniendo en cuenta esas opiniones, pue-     sión turística, puede ser analizada para-
den señalarse como rasgos más caracte-      dójicamente como la principal amenaza
rísticos una clara valoración del papel     y oportunidad a las que se enfrenta una
social de la institución y de su inciden-   organización ecologista. En la medida
cia en la sociedad.                         que esa situación causa una progresiva
                                            toma de conciencia de sectores cada vez
Las causas principales que pueden ex-       más amplios acerca de los riesgos que
plicar esa realidad son, por una parte,     conlleva un modelo turístico intensivo,
una eficacia en el logro de los objetivos   las posibilidades de incrementar la pre-
planteados, una fuerte cohesión interna     sencia pública de la ONG parecen más
del equipo gestor y una base social con-    prometedoras.
siderable.
                                            A la vez, esa presión exterior puede ser
Por el contrario, se percibe como una       vista como la principal amenaza sobre el
debilidad esencial la ausencia de unas      medio ambiente y la propia institución
líneas estratégicas claras e identifica-    analizada. La desmovilización social,
bles. Esa falta de priorización provoca     los fuertes intereses económicos en
que la institución se vea abocada a         juego, el papel de ciertos medios de co-
desarrollar una actividad esencialmente     municación, etc., son otros tantos fenó-
reactiva que genera en muchas ocasio-       menos que se encuentran relacionados.
nes una sensación de pérdida de inicia-
186      El Enfoque del marco lógico: 10 casos didácticos




      De manera específica, se avanzó una            con un amplio acuerdo entre todos los
      propuesta de análisis DAFO que contó           asistentes. Se trata de la siguiente:




                   FORTALEZAS                                OPORTUNIDADES


      • Equipos de trabajo cohesionados y com-    • Alta valoración social.
        prometidos.

      • Fuerte implantación social.               • Interés creciente por los temas ecológi-
                                                    cos.
      • Importante base social.
                                                  • Apoyo político.
      • Alta capacidad de adaptación.
                                                  • Aumento de la conciencia social acerca
      • Amplia distribución territorial.            de las amenazas sobre el medio am-
                                                    biente mediterráneo.
      • Experiencia y trayectoria contrastada.

                   DEBILIDADES                                  AMENAZAS


      • Sobrecarga de trabajo.                    • Conformismo social.

      • Saturación de la estructura orgánica.     • Aparición de otras ONG con menores
                                                    exigencias.
      • Deficiente definición de prioridades.
                                                  • Destrucción de espacios de alto valor
      • Envejecimiento de la base social.           ecológico.

      • Recursos económicos escasos.
ONG ecologista
                                                                                             187




El enfoque del marco lógico y el
diagnóstico participativo de
problemas


La segunda parte del taller, la más ex-        trando la atención en la detección de
tensa y significativa, se dedicó a la rea-     problemas y en la formulación parcial
lización de un ejercicio de aplicación del     de algunas matrices de planificación.
EML. Se efectuaron algunas adaptacio-          Las restantes fases del método, análisis
nes para adecuar los requerimientos del        de la participación, objetivos y alternati-
procedimiento con los tiempos disponi-         vas, fueron simplemente enunciadas o se
bles y las características e intereses de la   avanzaron por parte del moderador sin
organización. Básicamente, se realizó          profundizar en ellas.
una simplificación del método, cen-




Los árboles de problemas


En un primer momento, se solicitó que          La primera detección de problemas, su-
cada uno de los participantes en el taller     mamente variada, estableció un primer
identificase los, a su juicio, cinco prin-     nivel de información en el que se plan-
cipales problemas a cuya resolución la         tearon cuestiones de todo tipo. A conti-
institución debe dedicar de manera prio-       nuación se efectuó, como en el caso an-
ritaria sus esfuerzos. Se definieron los       terior, un análisis de los enunciados
problemas como “situaciones negativas          planteados, agrupando los que parecían
existentes” y no como “falta de solucio-       afines y seleccionando los que, a juicio
nes” y se enfatizó en la necesidad de          de los/as participantes, resultaban prio-
identificar problemas reales y concretos       ritarios.
y no estados difusos, futuros o condi-
cionados. De nuevo se combinó un es-           En un primer momento se identificaron
fuerzo de indagación personal con las          más de 30 problemas, sin apenas cohe-
discusiones grupales y, de nuevo, se uti-      rencia entre sí y con niveles de detalle
lizaron las tarjetas como el medio para        muy variados. Entre ellos se encontra-
fijar y proporcionar información.              ban los siguientes:
188     El Enfoque del marco lógico: 10 casos didácticos




      POBLACIÓN POCO ACTIVA           PROCESO DE EDIFICACIÓN    GRAN PRESIÓN HUMANA
         Y DESMOVILIZADA                     MASIVA                   EXTERIOR



                                      ACTIVIDAD EMPRESARIAL     CRECIMIENTO CONTINUO
      DESMOVILIZACIÓN CIUDA-
                                             AGRESIVA           DE LA POBLACIÓN Y LAS
        DANA/APATÍA SOCIAL
                                         (CONSTRUCCIÓN)           PLAZAS TURÍSTICAS



                                         HIPERDESARROLLO        CONVERSIÓN DE SECANO
       INTERESES ECONÓMICOS
                                            URBANÍSTICO              A REGADÍO




       SOCIEDAD CONSUMISTA             TRANSFORMACIÓN DEL        CRISIS EN EL SECTOR
              Y RICA                       TERRITORIO                  AGRARIO



                                                                  DISMINUCIÓN DE
      TERCIARIZACIÓN DE LA            ARTIFICIALIZACIÓN DEL
                                                                  POBLACIONES DE
           ECONOMÍA                        TERRITORIO
                                                               ESPECIES AMENAZADAS


                                      CONSUMO EXAGERADO
      DEMANDA DE VIVIENDA                                         DEGRADACIÓN DE
                                              DE
        EN SUELO RÚSTICO                                        HÁBITATS NATURALES
                                      RECURSOS NATURALES


                                                                     PÉRDIDA DE
      ERRÓNEA ORDENACIÓN               CONSUMO ELEVADO Y            NATURALIDAD
          TERRITORIAL                     CONSUMISMO           EN ESPACIOS NATURALES
                                                                     PROTEGIDOS


      CONSUMO INSOSTENIBLE                                       PRESIÓN SOBRE EL
                                     MASIFICACIÓN TURÍSTICA
        DE AGUA Y ENERGÍA                                         MEDIO NATURAL
ONG ecologista
                                                                                         189




A pesar de este panorama tan amplio y        INSOSTENIBLE DE AGUA”, pero se
difuso, las discusiones llevadas a cabo      analizó que ese tipo de problemas no re-
dentro del grupo fijaron cinco grandes       cogía de forma convincente las áreas
problemas ante los que se estableció un      consideradas prioritarias por la organi-
consenso prácticamente unánime. Hay          zación. De esa manera, se avanzó hacia
que precisar que esa detección no fue        el enunciado de problemas que podrían
sencilla y que exigió tiempo y muchos        considerarse como de primer nivel. Los
debates. En un primer momento, se em-        cinco problemas claves que fueron
pezó trabajando con problemas muy            identificados resultaron los siguientes:
concretos, como el “CONSUMO




                      PERDIDA DE BIODIVERSIDAD
                      DETERIORO DEL PAISAJE
                      EXCESIVA DENSIDAD DEMOGRÁFICA
                      CONTAMINACIÓN
                      CONSUMO INSOSTENIBLE DE RECURSOS




La detección de estos problemas no se        biental que se convertiría de esa forma
produjo simultáneamente, sino que fue        en el problema focal que permite orde-
el resultado de las discusiones llevadas a   nar y estructurar un primer nivel del ár-
cabo en los dos días de sesiones. El         bol de problemas, tal como puede verse
efecto combinado de todos estos pro-         en los gráficos que aparecen a continua-
blemas identificados sería enunciado         ción.
como un deterioro de la calidad am-
190      El Enfoque del marco lógico: 10 casos didácticos


       Árbol de problemas
       1




                                                   DETERIORO
                                                  DE LA CALIDAD
                                                   AMBIENTAL




              PERDIDA DE       DETERIORO DEL        DENSIDAD                              CONSUMO
                                                  DEMOGRÁFICA       CONTAMINACIÓN       INSOSTENIBLE
            BIODIVERSIDAD         PAISAJE
                                                    EXCESIVA                            DE RECURSOS




      Hay que reconocer que, en este caso, el           res, más que un efecto provocado por
      problema focal surgió como una cons-              ellos. Debe quedar claro, de todas mane-
      trucción a posteriori que permitió “ce-           ras, que los niveles más significativos de
      rrar” la elaboración del árbol de proble-         indagación se sitúan siempre en el te-
      mas y establecer un nivel más elevado             rreno de las causas pues, normalmente,
      de coherencia. Ese tipo de solución               será ahí donde habrá más posibilidades
      suele ser muy común, aunque no con-               de proponer algún tipo de actuación.
      cuerda con la secuencia que aparece en
      los manuales. El riesgo más evidente es           El trabajo para desarrollar el árbol de
      que el problema focal así definido sea            problemas en ámbitos más concretos,
      una especie de compendio de los pro-              permitió concretar las siguientes pro-
      blemas incluidos en los niveles inferio-          puestas:
191
                                                                                              D ETERIORO


               Árbol de problemas
                                                                                             D LACA A
                                                                                              E      LID D
                                                                                              A BIEN L
                                                                                                M TA



               2
                                                                 PERD AD
                                                                     ID E     DETERIO D
                                                                                     RO EL     D SID D
                                                                                                EN A                          CO SU O
                                                                                                                                N M
                                                                                             D O RÁ
                                                                                              EM G FICA      CO TA IN CIÓ
                                                                                                               N M A N      IN STEN
                                                                                                                              SO    IBLE
                                                               BIO IV
                                                                  D ERSID D
                                                                         A       PA JE
                                                                                   ISA
                                                                                               EXCESIVA                     D RECU S
                                                                                                                              E    RSO




                                                                         PÉRDIDA DE
                                                                       BIODIVERSIDAD




                                          AGRESIONES
                                           DIRECTAS                                                                TRANSFORMACIÓN
                                         SOBRE ESPECIES                                                               FÍSICA DE
                                          AUTÓCTONAS                                                                  HÁBITATS




                                   USO DE     SOBRE EXPLOTA-       INTRODUCCIÓN
  CULTIVOS        CAZA           VENENOS Y    CIÓN RECURSOS           ESPECIES
TRANSGÉNICOS                     PESTICIDAS     PESQUEROS            ALÓCTONAS




                                                                                                            ABANDONO
                         URBANIZACIÓN    TERRITORIO       ESCASEZ DE                                       ACTIVIDADES              EXCESO
                                                                                   INCENDIOS
                           EXCESIVA     FRAGMENTADO          AGUA                                           AGRARIAS             DE VISITANTES
                                                                                                          TRADICIONALES
192    El Enfoque del marco lógico: 10 casos didácticos


      Árbol de problemas                                                                       D ETERIORO

      3                                                                                       D LACA A
                                                                                               E      LID D
                                                                                               A BIEN L
                                                                                                 M TA




                                                                  PERD AD
                                                                      ID E     DETERIO D
                                                                                      RO EL     D SID D
                                                                                                 EN A                          CO SU O
                                                                                                                                 N M
                                                                                              D O RÁ
                                                                                               EM G FICA      CO TA IN CIÓ
                                                                                                                N M A N      IN STEN
                                                                                                                               SO    IBLE
                                                                BIO IV
                                                                   D ERSID D
                                                                          A       PA JE
                                                                                    ISA
                                                                                                EXCESIVA                     D RECU S
                                                                                                                               E    RSO




                                                        DETERIORO
                                                           DEL
                                                         PAISAJE




                                  CONSTRUCCIÓN                           BANALIZACIÓN DE                       PROLIFERACIÓN
             CANTERAS            INADECUADA DE                              DISEÑOS                              VERTIDOS
                                INFRAESTRUCTURA                           URBANÍSTICOS                        INCONTROLADOS
                               (LÍNEAS ELÉCTRICAS, CAMINOS …)
193
Árbol de problemas
4
                                                               DETERIORO
                                                              DE LACALIDAD
                                                               AM BIENTAL




                                 PERDIDADE     DETERIORODEL     DENSIDAD                       CONSUM O
                                                              DEM RÁFICA
                                                                  OG         CONTA INACIÓN
                                                                                  M          INSOSTENIBLE
                               BIODIVERSIDAD      PAISAJE
                                                                EXCESIVA                     DE RECURSOS




                                DENSIDAD
                              DEMOGRÁFICA
                                EXCESIVA




   INCREMENTO DE   GRAN CAPACIDAD              GRAN CAPACIDAD                     AMPLIA OFERTA
    LAS DEMANDAS     DE ACOGIDA                  DE ACOGIDA                          DE SUELO
      TURÍSTICAS       AÉREA                      TURÍSTICA                        URBANIZABLE
194            El Enfoque del marco lógico: 10 casos didácticos


            Árbol de problemas
            5
                                                                                          D ETERIORO
                                                                                         D LACA
                                                                                          E      LIDAD
                                                                                          A BIENTA
                                                                                            M       L




                                                           PERDIDADE    DETERIO D
                                                                               RO EL       D SIDA
                                                                                            EN D                          CO SU O
                                                                                                                            N M
                                                                                         D O RÁ
                                                                                          EM G FICA      CO TA INA N
                                                                                                           N M CIÓ      IN STENIBLE
                                                                                                                          SO
                                                         BIO ERSIDA
                                                            DIV     D      PA JE
                                                                             ISA
                                                                                           EXCESIVA                     D RECU S
                                                                                                                          E    RSO




                                                   CONTAMINACIÓN




      INSUFICIENTES        MUCHAS FUENTES          INCREMENTO                     DETERIORO DE LA                      DETERIORO DE LA
         SISTEMAS          DE CONTAMINA-             RESIDUOS                       CALIDAD DEL                          CALIDAD DEL
        DE GESTIÓN          CIÓN ACÚSTICA             SÓLIDOS                          AGUA                                  AIRE




                                                    MODELO DE                             VERTIDOS                       TRANSPORTE
                                                    CONSUMO                             INDUSTRIALES                      EXCESIVO
                                                 DESPILFARRADOR


                                                     CENIZAS DE                       ACTIVIDADES                        PRODUCCIÓN
                                                   INCINERACIÓN                       GANADERAS                            ENERGÍA
                                                                                   (PURINES/ABONOS))                      ELÉCTRICA



                                                    INCREMENTO                         VERTIDOS AGUAS
                                                     POBLACIÓN                           RESIDUALES
                                                                                          URBANAS


                                                  RESIDUOS SÓLIDOS                      SALINIZACIÓN
                                                   AGRARIOS/TURÍS-                       ACUÍFEROS
                                                 TICOS/INDUSTRIALES


                                                                                         LIXIVIADOS
195
       Árbol de problemas
       6
                                                                                        D ETERIORO
                                                                                       D LACA A
                                                                                        E      LID D
                                                                                        A BIEN L
                                                                                         M TA




                                                           PERD AD
                                                               ID E     DETERIO D
                                                                               RO EL     D SID D
                                                                                          EN A                          CO SU O
                                                                                                                          N M
                                                                                       D O RÁ
                                                                                        EM G FICA      CO TA IN CIÓ
                                                                                                         N M A N      IN STEN E
                                                                                                                        SO    IBL
                                                         BIO IV
                                                            D ERSID D
                                                                   A       PA JE
                                                                             ISA
                                                                                         EXCESIVA                     D RECU S
                                                                                                                        E    RSO




                                                 CONSUMO
                                              INSOSTENIBLE DE
                                                 RECURSOS:
                                              ENERGÍA Y AGUA




INCREMENTO CONSUMOS                          INCREMENTO CONSUMOS                                        INCREMENTO CONSUMOS
  SECTOR DOMÉSTICO                              SECTOR TURÍSTICO                                           EN AGRICULTURA




                                 CAMPOS DE           GRAN               JARDINERÍA NO          ABASTECIMIENTO
               PISCINAS            GOLF           AFLUENCIA              AUTÓCTONA               DE YATES Y
                                                  DE TURISTAS                                 TRANSATLÁNTICOS




               NÚMERO EXCESIVO
 CRECIMIENTO    DE ELECTRODO-      DERROCHE DE      PROLIFERACIÓN
 DEMOGRÁFICO    MÉSTICOS: AIRE       AGUA EN         DE JARDINES
                ACONDICIONADO,     LOS HOGARES
                LAVADORA, ETC.




                                                                                                AUMENTO                   SISTEMAS DE
                                                                                                REGADÍOS                  RIEGO POCO
                                                                                                                           EFICIENTES
196      El Enfoque del marco lógico: 10 casos didácticos




      El nivel de detalle de los árboles elabo-      ceso de trabajo en esa área teniendo en
      rados varía de manera considerable. Así        cuenta la imposibilidad de trabajar en el
      los problemas “PÉRDIDA DE BIODI-               tiempo disponible todas las “raíces” del
      VERSIDAD” y, sobre todo, “CON-                 árbol.
      SUMO INSOSTENIBLE DE RECUR-
      SOS” presentan un desarrollo mucho             En el segundo de los casos, es un resul-
      más detallado que el resto.                    tado de uno de los ensayos de las discu-
                                                     siones del taller que comenzaron
      En el primero de los casos, ese hecho          desarrollando ese tema, aunque poste-
      responde a una decisión consciente del         riormente se reorientaron las discusiones
      equipo que decidió ejemplificar el pro-        hacia otros ámbitos.




      El análisis de objetivos

      La reconversión de los problemas en            presenta debe ser visto, por lo tanto,
      objetivos fue propuesta esencialmente          como una primera aproximación que es
      por el moderador, teniendo en cuenta los       necesario desarrollar.
      ajustados tiempos con los que se con-
      taba. De común acuerdo, se decidió             Fue interesante comprobar como algu-
      desarrollar únicamente los objetivos           nos problemas no fueron reconvertidos
      muy vinculados con el primero de los           en objetivos (caso de “ABANDONO
      árboles presentados, con un propósito          DE LAS ACTIVIDADES AGRARIAS
      ejemplarizante.                                TRADICIONALES”), por no resultar
                                                     un campo de actuación en el que la ins-
      De todas maneras, quedó clara la nece-         titución plantea propuestas concretas
      sidad de contar con un árbol de objeti-        mientras que se establecieron nuevas
      vos general que consiga plasmar la vi-         tarjetas en el árbol de objetivos:
      sión estratégica de futuro de la organi-       “ÁREAS DEGRADADAS REGENE-
      zación. Ese árbol constituiría una ima-        RADAS” e “INCREMENTADA LA
      gen clara y concisa de los propósitos de       SUPERFICIE ARBOLADA”, “MAN-
      la organización, donde se detectarían las      TENIDA LA BIODIVERSIDAD” y
      grandes líneas de actuación. El que se         “PAISAJES RECUPERADOS”.
197
Árbol de objetivos
1




                                   MEJORADA LA
                                     CALIDAD
                                    AMBIENTAL




                                  ESTABILIZADO EL                    PROMOCIONADO
    MANTENIDA LA      PAISAJES                       REDUCIDA LA      UN CONSUMO
    BIODIVERSIDAD   RECUPERADOS     CRECIMIENTO
                                                    CONTAMINACIÓN   SOSTENIBLE DE LOS
                                   DEMOGRÁFICO
                                                                        RECURSOS
198             El Enfoque del marco lógico: 10 casos didácticos


            Árbol de objetivos                                                                         MEJORADA LA
                                                                                                         CALIDAD
                                                                                                        AMBIENTAL



            2
                                                                                          PAISAJES    ESTABILIZADO EL                   PROMOCIONADO
                                                                        MANTENIDA LA                                     REDUCIDA LA
                                                                                        RECUPERADOS    CRECIMIENTO                        UN CONSUMO
                                                                        BIODIVERSIDAD                                   CONTAMINACIÓN
                                                                                                       DEMOGRÁFICO                       SOSTENIBLE DE
                                                                                                                                         LOS RECURSOS




                                                                                                                 MEJORADA LA CALIDAD
                                                                                                                      AMBIENTAL




                                                                  MANTENIDA LA
                                                                  BIODIVERSIDAD




                                        LIMITADA LAS AGRE-
                                         SIONES SOBRE LAS                                                                     HÁBITATS
                                             ESPECIES                                                                       CONSERVADOS
                                           AUTÓCTONAS




                  CONTROLADA    REDUCIDO EL     MANEJO SOSTE-   CONTROLADA LA
 ERRADICADOS        LA CAZA    USO DE VENENOS    NIBLE DE LOS    INTRODUCCIÓN
 LOS CULTIVOS                   Y PESTICIDAS      RECURSOS          ESPECIES
 TRANSGÉNICOS                                     PESQUEROS        ALÓCTONAS




                                          RESTABLECIDA                                                      ABANDONO
                                                                                REDUCIDA LA
           LIMITADO EL    LIMITADA LA     LA COMUNICA-   CONSERVADOS                                       ACTIVIDADES                       ÁREAS
                                                                               INCIDENCIA DE
           NÚMERO DE     URBANIZACIÓN      CIÓN ENTRE    LOS RECURSOS                                       AGRARIAS                      DEGRADADAS
                                                                               LOS INCENDIOS
            VISITANTES                     TERRITORIOS     HÍDRICOS                                       TRADICIONALES                   REGENERADAS
199
        Árbol de objetivos                                                          MEJORADA LA
                                                                                      CALIDAD



        3
                                                                                     AMBIENTAL




                                                                       PAISAJES    ESTABILIZADO EL                   PROMOCIONADO
                                                     MANTENIDA LA                                     REDUCIDA LA
                                                                     RECUPERADOS    CRECIMIENTO                        UN CONSUMO
                                                     BIODIVERSIDAD                                   CONTAMINACIÓN
                                                                                    DEMOGRÁFICO                       SOSTENIBLE DE
                                                                                                                      LOS RECURSOS




     MEJORADA LA CALIDAD
          AMBIENTAL




                                              PAISAJES
                                            RECUPERADOS




INCREMENTADA           LIMITADA LA    INFRAESTRUCTURAS
                                                                     MEJORADOS LOS                                       CONTROLADOS
 LA SUPERFICIE        INCIDENCIA DE    ADAPTADAS A LOS
                                                                        DISEÑOS                                          LOS VERTIDOS
  ARBOLADA                                 VALORES
                      LAS CANTERAS                                   URBANÍSTICOS
                                         PAISAJÍSTICOS
200                   El Enfoque del marco lógico: 10 casos didácticos



           Matriz de planificación                                                                      MEJORADA LA
                                                                                                          CALIDAD
                                                                                                         AMBIENTAL



           ONG ecologista 1
                                                                                           PAISAJES    ESTABILIZADO EL                   PROMOCIONADO
                                                                         MANTENIDA LA                                     REDUCIDA LA
                                                                                         RECUPERADOS    CRECIMIENTO                        UN CONSUMO
                                                                         BIODIVERSIDAD                                   CONTAMINACIÓN
                                                                                                        DEMOGRÁFICO                       SOSTENIBLE DE
                                                                                                                                          LOS RECURSOS




                                               OBJETIVOS ESTRATÉGICOS
                             LÓGICA DE              INDICADORES OBJETIVAMENTE                   FUENTES DE                               SUPUESTOS/ HIPÓTESIS/
                                                           VERIFICABLES
                         LA INTERVENCIÓN                                                      VERIFICACIÓN                               FACTORES EXTERNOS
                       Mejorada la calidad am-
      O. GENERAL




                       biental.




                       1. Mantenida la biodiver-
                       sidad.
      O. ESPECIFICO




                       2. Paisajes recuperados.
                       3. Establecido el creci-
                       miento demográfico y
                       demográfico.
                       4. Reducida la contamina-
                       ción industrial.
                       5. Promocionado un con-
                       sumo sostenible de los re-
                       cursos.
      RESULTADOS




      Formulación de las matrices de planificación

      Se prepararon algunas matrices incompletas, ya que el propósito esencial era el de visua-
      lizar el tipo de intervenciones que deberían ser desarrolladas en el futuro y no preparar
      alguna actuación concreta. Constituyen, pues el esqueleto de posibles matrices, más que
      documentos acabados. Su función es la de mostrar como el EML resulta también adecua-
      do para el establecimiento de objetivos estratégicos a más largo plazo. Evidentemente
      esos objetivos deberían contar con indicadores operativos. Las dificultades de tiempo im-
      pidieron profundizar esa cuestión esencial.
201

     Matriz de planificación                                                                          MEJORADA LA
                                                                                                        CALIDAD



     ONG ecologista 2
                                                                                                       AMBIENTAL




                                                                                         PAISAJES    ESTABILIZADO EL                    PROMOCIONADO
                                                                      MANTENIDA LA                                      REDUCIDA LA
                                                                                       RECUPERADOS    CRECIMIENTO                         UN CONSUMO
                                                                      BIODIVERSIDAD                                    CONTAMINACIÓN     SOSTENIBLE DE
                                                                                                      DEMOGRÁFICO
                                                                                                                                         LOS RECURSOS




                                                             LIMITADA LAS
                                                              AGRESIONES         HÁBITATS
                                                            SOBRE ESPECIES     CONSERVADOS
                                                             AUTÓCTONAS




                                   OBJETIVO ESTRATÉGICO
                                “MANTENIDA LA BIODIVERSIDAD”
                       LÓGICA DE           INDICADORES OBJETIVAMENTE                           FUENTES DE                         SUPUESTOS/ HIPÓTESIS/
                                                  VERIFICABLES
                   LA INTERVENCIÓN                                                           VERIFICACIÓN                              FACTORES EXTERNOS
O. GENERAL




                Mejorada la     calidad
                ambiental.
O. ESPECIFICO




                Mantenida la biodiver-
                sidad.




                1. Limitadas las agre-
                   siones directas sobre
                   especies autóctonas.
RESULTADOS




                2. Hábitats conserva-
                dos.
202                       El Enfoque del marco lógico: 10 casos didácticos


                      Matriz de planificación                                                                    MEJORADA LA
                                                                                                                   CALIDAD



                      ONG ecologista 3-1
                                                                                                                  AMBIENTAL




                                                                                                    PAISAJES    ESTABILIZADO EL                    PROMOCIONADO
                                                                                 MANTENIDA LA                                       REDUCIDA LA
                                                                                                  RECUPERADOS    CRECIMIENTO                         UN CONSUMO
                                                                                 BIODIVERSIDAD                                     CONTAMINACIÓN    SOSTENIBLE DE
                                                                                                                 DEMOGRÁFICO
                                                                                                                                                    LOS RECURSOS




                                                                        LIMITADA LAS
                                                                         AGRESIONES         HÁBITATS
                                                                       SOBRE ESPECIES     CONSERVADOS
                                                                        AUTÓCTONAS




                                                    OBJETIVO ESPECÍFICO
                            LÓGICA DE            INDICADORES OBJETIVAMENTE                  FUENTES DE                            SUPUESTOS/ HIPÓTESIS/
                        LA INTERVENCIÓN                VERIFICABLES                      VERIFICACIÓN                             FACTORES EXTERNOS
      O. GENERAL




                      Mejorada    la   calidad
                      ambiental
      O. ESPECIFICO




                      Limitadas las agresio-
                      nes sobre las especies
                      autóctonas.




                      1. Erradicados los cul-
                      tivos tansgénicos.
      RESULTADOS




                      2. Controlada la caza.

                      3. Reducido el uso de
                      venenos y pesticidas.

                      4. Manejo sostenible de
                      los recursos pesqueros.

                      5. Controlada la intro-
                      ducción de especies
                      alóctonas.
203
                 Matriz de planificación                                                                  MEJORADALA



                 ONG ecologista 3-2
                                                                                                            CALIDAD
                                                                                                           AMBIENTAL




                                                                                             PAISAJES    ESTABILIZADO EL                   PROMOCIONADO
                                                                          MANTENIDALA                                       REDUCIDALA
                                                                                           RECUPERADOS    CRECIMIENTO                        UN CONSUMO
                                                                          BIODIVERSIDAD                                    CONTAMINACIÓN    SOSTENIBLE DE
                                                                                                          DEMOGRÁFICO
                                                                                                                                            LOS RECURSOS




                                                                 LIMITADALAS
                                                                  AGRESIONES         HÁBITATS
                                                                SOBRE ESPECIES     CONSERVADOS
                                                                 AUTÓCTONAS




                                             OBJETIVO ESPECÍFICO
                      LÓGICA DE            INDICADORES OBJETIVAMENTE                       FUENTES DE                           SUPUESTOS/ HIPÓTESIS/
                  LA INTERVENCIÓN                VERIFICABLES                             VERIFICACIÓN                            FACTORES EXTERNOS
O. GENERAL




                Mejorada    la   calidad
                ambiental
O. ESPECIFICO




                Hábitats conservados.




                1. Limitada la urbani-
                zación.

                2. Restablecida la co-
                municación entre los
                diferentes territorios.
RESULTADOS




                3. Conservados los re-
                cursos hídricos.

                4. Reducida la inciden-
                cia de los incendios.

                5. Limitado el número
                de visitantes.

                6. Regeneradas las
                áreas especialmente de-
                gradadas.
El Enfoque del marco lógico: 10 casos didácticos
204




                                        5
205




Anexos
 Materiales docentes


 Lista de comprobación


 Bibliografía
El Enfoque del marco lógico: 10 casos didácticos
206




          MATERIALES DOCENTES




          ENFOQUE DEL MARCO LÓGICO

      Planificación de proyectos por objetivos

                             Pasos del método:
                       de la identificación al diseño


                                1    Análisis de participación

                        2     Análisis de problemas

                 3     Análisis de objetivos

          4     Análisis de alternativas

      5   Matriz de planificación del proyecto
Materiales Docentes
                                                     207
           EL MARCO LÓGICO
                   Y
        EL CICLO DEL PROYECTO




              IDENTIFICACIÓN




                MARCO
EVALUACIÓN                             DISEÑO
                LÓGICO




              EJECUCIÓN
El Enfoque del marco lógico: 10 casos didácticos
208
           ANÁLISIS DE PARTICIPACIÓN




                                 Objetivo

      O     frecer un panorama de todas las per-
            sonas, grupos, organizaciones, ins-
      tituciones, autoridades, etc. que de al-
      guna manera van a estar afectados por la
      acción de desarrollo.


        Se trata de analizar las relaciones sociales (conflictos,
        alianzas....) entre las personas y grupos que
        pertenecen a la realidad sobre la que se piensa
        intervenir.



        Cada grupo debe ser identificado con sus intereses y
        expectativas, determinando las relaciones existentes
        entre los diferentes colectivos.
Materiales Docentes
                                                                  209
        ANÁLISIS DE PARTICIPACIÓN




             ¿Cuáles son los grupos que más necesitan la
             ayuda externa?



Preguntas    ¿A qué grupos de interés habría que apoyar
  clave      para asegurar un desarrollo positivo?



             ¿Cuáles son los conflictos que probablemente
             ocurrirán al apoyar a ciertos grupos y qué
             medidas pueden tomarse para evitar estos
             conflictos?



   EL ANÁLISIS DE PARTICIPACIÓN SE UTILIZA PARA:

    TENER UNA VISIÓN COMPRENSIVA DE LA REALIDAD


    VER A QUIÉN QUEREMOS MEJORAR: ADOPTAR UN
    PUNTO DE VISTA.
El Enfoque del marco lógico: 10 casos didácticos
210
                ANÁLISIS DE PROBLEMAS



                                 Objetivo
        Una vez analizada la situación en función de los
        distintos grupos y entidades que la conforman, se
        trata de reordenar el material reunido en función
        de un problema que consideramos principal,
        estableciendo sus causas y efectos, sus orígenes y
        consecuencias.



      Determinar qué problema nos parece más importante
      y ordenar el resto de los problemas detectados en
      función del primero, estableciendo relaciones causa-
      les entre los problemas, hasta formar un ÁRBOL DE
                                               ÁRBOL DE
      PROBLEMAS
      PROBLEMAS
      La finalidad es configurar un panorama de proble-
      mas lo más completo posible. En ocasiones el grupo
      puede restringirse a analizar un aspecto de la reali-
      dad, sector, subsector, etc.
Materiales Docentes
                                                            211
      ANÁLISIS DE PROBLEMAS




               La pregunta clave en cada caso
Preguntas      es                 , o dicho de
  clave        otra forma, “A es causado por B,
               C, D …”




                  problema A




    problema        problema        problema
        B               C                D
El Enfoque del marco lógico: 10 casos didácticos
212
                     ÁRBOL DE PROBLEMAS

      Identificar los problemas que nos parecen más impor-
      tantes.

      Formular el problema central.

      Anotar las causas del problema central.

      Anotar los efectos provocados por el problema central.

      Elaborar un esquema que muestre las relaciones
      causa-efecto.

      Revisar el esquema completo y verificar su validez.




EFECTOS

                                              PROBLEMA
                                               CENTRAL


CAUSAS
Materiales Docentes
                                                                213
      ANÁLISIS DE OBJETIVOS


               Objetivo
 Se describe la situación futura que se alcanzará
 cuando se solucionen los problemas detectados
 en el paso anterior. Se trata de definir las
 futuras soluciones de los problemas.


Los problemas enunciados como “situaciones
negativas” pasan a convertirse en “condiciones
positivas de futuro” o “estados alcanzados”. Una
vez reconvertidas las fichas-problema en fichas-
objetivo, se elabora un árbol de objetivos.


La relación causa-efecto de los problemas se
transforma en una relación medios-fines en los
objetivos
El Enfoque del marco lógico: 10 casos didácticos
214
                 ANÁLISIS DE OBJETIVOS



                                La pregunta clave en cada caso
      Preguntas                 es                 , o en otras
        clave                   palabras “B, C, D, …. son
                                medios para lograr A”



                                       problema
                                              A

                                                  FIN
                                                    A
          problema                     problema           problema
                 B                            C             D
                MEDIO                        MEDIO          MEDIO
                     B                            C           D
Materiales Docentes
                                                                           215
                  ÁRBOL DE OBJETIVOS

        Trasladar los contenidos de las fichas de situaciones
        negativas (problemas) a estados positivos ya alcanza-
        dos (objetivos).

        Reformular los objetivos, si es necesario, para que
        queden más claros.

        Completar las relaciones causales medios-fines
        añadiendo objetivos.

        Los problemas que no pueden ser reconvertidos en
        objetivos pasan tal cual al árbol de objetivos (la
        misma tarjeta).

        Revisar el esquema y recomprobar la relación medios-
        fines.
FINES




MEDIOS
El Enfoque del marco lógico: 10 casos didácticos
216
            ANÁLISIS DE ALTERNATIVAS


                                 Objetivo


         Última fase de la identificación, señala el paso al
         diseño del proyecto, indicando las soluciones
         alternativas que puedan llegar a convertirse en
         estrategias de una acción de desarrollo.




      Paso esencial, sobre el que es necesario alcanzar un alto
      grado de consenso.

      Determinar dentro del árbol de objetivos qué opciones
      pueden llevarse a cabo con mayores posibilidades de éxito,
      con arreglo a una serie de criterios (específicos en cada
      caso).

      Tener en cuenta las conclusiones del análisis de participa-
      ción, para determinar la estrategia más adecuada.
Materiales Docentes
                                                                     217
   ANÁLISIS DE ALTERNATIVAS



• Identificar en el árbol de objetivos las posibles ramas
  medios-fines que tengan un “aire de familia” o
  guarden una especial unidad.



• Generalmente    se discuten algunas estrategias-tipo:
  “enfoque capacitación”, “enfoque infraestructuras”,
  “enfoque comercialización”, etc.



• Valorar cada una de las opciones desechando las que
  no son deseables o son imposibles de conseguir.



• Se decide la estrategia que va a desarrollar el proyecto.


• Dentro   de la alternativa escogida, se determina la
  tarjeta que se convertirá en objetivo del proyecto.
El Enfoque del marco lógico: 10 casos didácticos
218
           ANÁLISIS DE ALTERNATIVAS




           Recursos a disposición.

           Probabilidad de alcanzar los objetivos.

           Factibilidad política.

           Tiempo disponible.

           Prioridades de la política de desarrollo.

           Condiciones específicas en el país.

           Riesgos sociales y ecológicos.

           Impacto.

           Utilización de recursos regionales/locales.

           Prioridades de los grupos meta.

           Análisis coste-beneficio.

           Concentración en los grupos beneficiarios.
Materiales Docentes
                                               219
MATRIZ DE PLANIFICACIÓN
 DEL PROYECTO (M.P.P.)




   Es el esqueleto del diseño
   (documento) del proyecto, que
   incorpora las informaciones
   básicas de un proyecto de
   desarrollo. Es un resumen, en
   una pagina, del diseño del
   proyecto.
El Enfoque del marco lógico: 10 casos didácticos
220
               MATRIZ DE PLANIFICACIÓN
                DEL PROYECTO (M.P.P.)

                                                              OBJETIVO
              POR QUÉ                                         SUPERIOR



           PARA QUIÉN                                       BENEFICIARIOS



                                                              OBJETIVO
                  QUÉ                                        ESPECÍFICO


                                                            ACTIVIDADES /
                CÓMO                                         RESULTADOS


             FACTORES
             EXTERNOS                                         SUPUESTOS



           CÓMO SE                                           INDICADORES
         MIDE EL ÉXITO                                       VERIFICABLES
                                                            OBJETIVAMENTE

      DÓNDE SE ENCUENTRAN                                    FUENTES DE
      LOS DATOS PARA MEDIR                                  VERIFICACIÓN
            EL ÉXITO


        CUÁNTO COSTARÁ                                       PRESUPUESTO
Materiales Docentes
                                                                                   221
              MATRIZ DE PLANIFICACIÓN
               DEL PROYECTO (M.P.P.)

               LÓGICA DE LA    INDICADORES     FUENTES DE         SUPUESTOS/
              INTERVENCIÓN    OBJETIVAMENTE   VERIFICACIÓN        HIPÓTESIS/
                               VERIFICABLES                   FACTORES EXTERNOS


OBJETIVO
GENERAL




OBJETIVO
ESPECIFICO




RESULTADOS



                                RECURSOS        COSTES



ACTIVIDADES




                                                                   CONDICIONES
                                                                     PREVIAS
El Enfoque del marco lógico: 10 casos didácticos
222




       Lista de comprobación de un documento de
       diseño del proyecto elaborado mediante el EML



       M            ediante el examen del documento de diseño del proyecto se debe responder
                    razonadamente a la cuestión de si el proyecto está adecuadamente concebido
                    y si, por tanto, es susceptible de ser ejecutado. Los principales puntos a valo-
      rar serán: eficacia, eficiencia, impacto, pertinencia y viabilidad.

      Los comentarios deberán indicar que aspectos son correctos, insuficientes -pero suscepti-
      bles de adecuación mediante su reelaboración- o deficientes; emitiendo finalmente una
      opinión global sobre el documento de diseño del proyecto. Para ello se tratará de obviar
      las eventuales diferencias terminológicas, formales o de agrupación, a fin de examinar su
      contenido.

      De modo indicativo, y sin ánimo exhaustivo, se pueden establecer los siguientes puntos
      de análisis:


      1. ¿Están los beneficiarios directos bien definidos?

             1.1.    Geográficamente.
             1.2.    Ocupaciones.
             1.3.    Situación económica, social y cultural.
             1.4.    Necesidades y recursos.
Lista de Comprobación
                                                                                               223




      1.5.   Sexo y edad.
      1.6.   Número.
      1.7.   Clase, casta, etnia.
      1.8.   ¿Pertenecen a grupos sociales prioritarios para donantes y receptores?
      1.9.   ¿Están adecuadamente analizadas las eventuales diferencias existentes en-
             tre los diferentes grupos de beneficiarios directos? Por ejemplo, entre hom-
             bres y mujeres.


2. ¿El objetivo general (OG) es adecuado?

      2.1.   ¿Responde a las prioridades explícitas de donantes y receptores?
      2.2.   ¿Es suficiente justificación para el proyecto?
      2.3.   ¿Es realista? Es decir, el objetivo específico contribuirá significativamente
             a su logro?
      2.4.   ¿Aparecen claramente los beneficiarios directos relacionados con él?
      2.5.   ¿Es verificable?
      2.6.   ¿Representa su logro una significativa, duradera y directa mejora para la
             calidad de vida de los beneficiarios directos?


3. ¿El objetivo específico (OE) es adecuado?

      3.1.   ¿Es único? (Se reitera aquí que en la versión ortodoxa del enfoque del
             marco lógico el objetivo del proyecto o específico debe ser único; mientras
             que puede haber varios objetivos generales. No obstante, lo esencial es que
             exista una relación causal explícita y comprobable entre A, R, OE y OG).
      3.2.   ¿Aparecen los beneficiarios directos relacionados con él?
      3.3.   ¿Contribuye significativamente el logro del OG?
      3.4.   ¿Es realista?
      3.5.   ¿Está fuera del control inmediato del proyecto? Es decir, es algo más que
             la simple suma de los R.
      3.6.   ¿Es verificable?
      3.7.   ¿Es suficientemente concreto?
      3.8.   ¿Representa su logro una significativa, duradera y directa mejora para la
             calidad de vida de los beneficiarios directos?
El Enfoque del marco lógico: 10 casos didácticos
224




      4. ¿Son adecuados los resultados (R)?

            4.1.   ¿Son suficientes y necesarios –más los supuestos correspondientes- para el
                   logro del OE?
            4.2.   ¿Solamente son producidos por las actividades del proyecto?
            4.3.   ¿Son concretos y verificables?


      5. ¿Son las actividades (A) adecuadas?

            5.1.   ¿Son lo suficientemente importantes?
            5.2.   Si son relativamente complejas, ¿están divididas en subactividades y/o ta-
                   reas?
            5.3.   ¿Son suficientes y necesarios –más los supuestos correspondientes- para el
                   logro de los resultados?
            5.4.   ¿Son realizables considerando el marco del proyecto?
            5.5.   ¿Están previstas las actividades referidas al seguimiento y a la evaluación?


      6. ¿Son adecuados los recursos (RE)?

            6.1.   ¿Son necesarios y suficientes para llevar a cabo las actividades?
            6.2.   ¿Su detalle es el preciso: cantidad, calidad, marca, tipo...?
            6.3.   ¿Son los apropiados considerando el marco del proyecto?
            6.4.   ¿Están disponibles localmente y/o pueden ser proveídos en tiempo y
                   forma?
            6.5.   ¿Están claramente ligados a actividades específicas?


      7. Presupuesto (P)

            7.1.   ¿Está desagregado por recursos?
            7.2.   ¿Es realista?
            7.3.   ¿Identifica claramente las entidades de las que proviene y las cuantías, así
                   como los destinos de estos aportes?
            7.4.   ¿Están razonablemente monetizadas las aportaciones no dinerarias?
            7.5.   Existe una partida razonable para imprevistos: inflación, cambios de pre-
                   cios, riesgos cambiarios, gastos financieros...? (La existencia de un capítulo
                   de imprevistos no legitima un cálculo de costes optimista en el resto de las
                   partidas).
            7.6.   ¿Están todas las aportaciones adecuadamente garantizadas?
Lista de Comprobación
                                                                                               225




      7.7.    Es razonable, en su totalidad y en cada una de sus partidas, en relación con
              las A, los R, el OE y el OG.


8. ¿Son adecuados los indicadores objetivamente verificables (IOV)?

      8.1.    ¿Está claramente identificado el momento cero? Es decir, se conoce ade-
              cuadamente la situación en el momento inicial del proyecto, de manera de
              que sea posible establecer IOV que reflejen las transformaciones ocasiona-
              das por el proyecto.
      8.2.    ¿Son suficientemente específicos en términos de beneficiarios directos,
              calidad, cantidad, tiempo y ubicación?
      8.3.    ¿Son suficientemente significativos? Es decir, responden adecuadamente al
              contenido del OG, OE y R.
      8.4.    ¿Son sensibles y fiables?
      8.5.    ¿Cada uno de los OG, OE y R tiene al menos un IOV?
      8.6.    ¿Cuándo se estime que un solo IOV para un OG, OE o R no es suficiente,
              existen otros?
      8.7.    ¿Están adecuadamente repartidos durante el periodo de ejecución de ma-
              nera que se pueda apreciar el desenvolvimiento del proyecto?
      8.8.    ¿Son realistas? Es decir, se pueden obtener sin excesiva dificultad.
      8.9.    ¿Son razonablemente baratos y sencillos?
      8.10.   ¿Suministrarán la información tempestivamente?
      8.11.   ¿Existen o existirán razonablemente fuentes de verificación para cada uno
              de los IOV?
      8.12.   ¿Su coste de elaboración está previsto en el presupuesto?
      8.13.   ¿Cuándo no existan IOV, está claramente justificada su ausencia y
              adecuadamente reemplazados?


9. ¿Son adecuadas las fuentes de verificación (FV)?

      9.1.    ¿Existen o existirán razonablemente?
      9.2.    ¿Son fiables, estarán actualizadas y son fácilmente disponibles?
      9.3.    Si las informaciones las recogerá el proyecto, ¿está previsto su coste en el
              presupuesto?
      9.4.    ¿Cada IOV tiene claramente identificada su FV?
El Enfoque del marco lógico: 10 casos didácticos
226




      10. ¿Los supuestos (S) son adecuados?

            10.1. ¿Están ubicados en el nivel adecuado? En cada caso en el más bajo posible;
                  es decir que si un supuesto es necesario para “pasar” de las actividades a
                  los resultados y también lo pudiera ser para “pasar” de los resultados al
                  objetivo específico, debe estar ligado a las actividades.
            10.2. ¿Son importantes?
            10.3. ¿Son muy probables?
            10.4. ¿Están descritos de manera precisa y verificable?
            10.5. ¿Están todos los importantes?


      11. Cronograma (C).

            11.1. ¿Está especificado por actividades?
            11.2. ¿Distribuye adecuadamente las cargas de trabajo de los profesionales del
                  proyecto y las adicionales para los beneficiarios directos –incluidas las
                  eventuales diferencias entre hombres y mujeres- durante el periodo de eje-
                  cución?
            11.3. ¿Es realista?
            11.4. ¿Da tiempo a la maduración de los procesos?


      12. ¿Está adecuadamente descrito el marco cultural, ecológico, económico, geográ-
          fico, político y social del proyecto?


      13. ¿Está suficiente explicada la necesidad del proyecto y su oportunidad?


      14. ¿Está adecuadamente prevista la gestión del proyecto durante su ejecución y
          después de la misma?

            14.1. ¿Existe una unidad de gestión en la que participan todas las partes implica-
                  das y de la que son corresponsables?
            14.2. ¿De qué manera han participado los beneficiarios directos y entidades
                  receptoras en la elaboración del diseño del proyecto?
            14.3. ¿Cómo participarán los beneficiarios directos en la gestión del proyecto du-
                  rante su ejecución?
Lista de Comprobación
                                                                                              227



       14.4.   ¿Quién será responsable de qué en la ejecución?
       14.5.   ¿Cómo se tomarán las decisiones?
       14.6.   ¿Cómo está previsto realizar la evaluación?
       14.7.   ¿Cómo se utilizarán los resultados de la evaluación?


15. Viabilidad

       15.1. Forma de propiedad y de gestión tras la finalización del proyecto.
       15.2. ¿Quién y de qué manera hará frente –si es el caso- a los costes de funciona-
             miento precisos tras la finalización del proyecto?
       15.3. ¿Es el proyecto suficientemente rentable –si es el caso- para asegurar su
             pervivencia?
       15.4. ¿Es adecuado el marco económico, social y político para el éxito del pro-
             yecto?
       15.5. Historia de las entidades, y de su relación mutua, implicadas en el pro-
             yecto; sus fortalezas y flaquezas. A la luz de lo anterior, ¿son las adecua-
             das?
       15.6. ¿La tecnología precisa para la ejecución del proyecto, considerando su
             marco, es apropiada? ¿Seguirá funcionando tras la ejecución?
       15.7. ¿Las entidades receptoras y los beneficiarios están o estarán capacitados y
             desearán asumir el proyecto tras su finalización?


16. ¿Qué impactos culturales, ecológicos, económicos, geográficos, políticos y sociales
producirá el proyecto? ¿Son todos deseables? ¿Qué medidas se tomarán para redu-
cir los impactos perniciosos?


17. ¿Se podrá alcanzar el OE y OG propuesto?


Acrónimos utilizadas en el texto
A      =   Actividad                                  OE      =   Objetivo específico

C      =   Cronograma                                 OG      =   Objetivo global

EML =      Enfoque del marco lógico                   P       =   Presupuesto

FV     =   Fuente de verificación                     R       =   Resultado

RE     =   Recurso                                    S       =   Supuesto

IOV    =   Indicador objetivamente verificable
El Enfoque del marco lógico: 10 casos didácticos
228




       Bibliografía comentada




       L      as referencias a continuación reseñadas no pretenden ser una recopilación exhaus-
              tiva. Su propósito es, por un lado, recoger la bibliografía más accesible en español,
              y, por el otro, citar la que aporta visiones críticas o renovadoras.




         Akroyd, David (1996) “The logical framework approach and the post-evaluation of
         health-sector projects by the African Development Bank” en Project Appraisal, volu-
         men 10, número 4, diciembre, páginas 210-222.
      Analiza, entre otros temas, la utilidad de usar la matriz de planificación del proyecto de
      manera “retrospectiva”; es decir, para mejorar la calidad del diseño de proyectos concebi-
      dos utilizando otros procedimientos.




       Aune, Jens B. (2000) “Logical Framework Approach and PRA –mutually exclusive or
       complementary tools for project planning?” en Development in Practice, volumen 10,
       número 3, noviembre, páginas 687-690.
      Examina la complementariedad entre el EML y la Valoración Participativa Rural
      (Participatory Rural Appraisal, PRA); así como con otros enfoques derivados de la PRA.
Bibliografía Comentada
                                                                                                 229




   Cascante, Rafael (1994) “Nuevos procedimientos de gestión en la cooperación para el
    desarrollo de la Comunidad Europea” en Tiempos de Paz, número 31, invierno, páginas
    73-83.
Siguiendo el hilo de Comisión de las Comunidades Europeas (1993), se analizan las conse-
cuencias de la peculiaridad del “enfoque integrado/marco lógico” (la supresión del análisis
de participación) con respecto al “tradicional” EML (el de la GTZ o de la NORAD) y las
propias limitaciones del EML (y las de los procedimientos de planificación por objetivos)
ligadas a su anclaje en el positivismo lógico.



 Comisión de las Comunidades Europeas (1993) Manual: Gestión del ciclo de un
 proyecto: Enfoque integrado y marco lógico, Serie de métodos e instrumentos para la
 gestión del ciclo de un proyecto n° 1, Ayuda al Desarrollo. Unidad de Evaluación,
 Bruselas.
Exposición del procedimiento adoptado por la Comisión de las Comunidades Europeas
para gestionar su ayuda al desarrollo. Conceptualmente se basa en el ZOPP, si bien eli-
mina su primer paso (el análisis de participación). Es el primer manual de una serie de
ellos que tratan temas más específicos del ciclo de gestión del proyecto de desarrollo.



   Cracknell, Basil (1989) “Evaluating the effectiveness of the Logical Framework
    system in practice” en Project Appraisal, volumen 4, número 3, septiembre, páginas
    163-167.
Cuenta la historia del EML y de su difusión entre las agencias de desarrollo. Pasa revista a
la experiencia de su utilización en la Overseas Development Administration (ODA), ac-
tualmente Department for International Development (DFID) del Reino Unido.



   Deutsche Gesellschaft für Technische Zusammenarbeit (GTZ) Gmbh (¿?a) ZOPP
    FLIPCHARTS: Cuadros de Presentación: Versión Española, GTZ, ¿Eschborn?
Esta publicación y la siguiente –Deutsche Gasellschaft für Technische Zusammenarbeit
(GTZ) GmbH (¿?b)- fueron los primeros materiales didácticos del ZOPP (denominación en
la GTZ alemana del EML) disponibles en español.
El Enfoque del marco lógico: 10 casos didácticos
230




       Deutshce Gesellschaft für Technische Zusammenarbeit (GTZ) GmbH (¿?b) ZOPP (Una
       introducción al método), GTZ, ¿Eschborn?
      Véase Deutsche Gesellschaft für Technische Zusammenarbeit (GTZ) Gmbh (¿?a).



         Deutsche Gesellschaft für Technische Zusammenarbeit (GTZ) GmbH (¿?c) ZOPP re-
         sumido, GTZ, ¿Eschborn?
      Véase Deutsche Gesellschaft für Technische Zusammenarbeit (GTZ) Gmbh (¿?a).



         Deutsche Gesellschaft für Technische Zusammenarbeit (GTZ) GmbH (1998)
       Planificación de proyectos orientada a objetivos (ZOPP): Orientaciones para la planifi-
       cación de proyectos y programas nuevos y en curso, Deutsche Gesellschaft für
       Technische Zusammenarbeit (GTZ) GmbH. Unidad 04. Estrategia de Desarrollo de la
       Empresa, Eschborn.
      Actualización de Deutsche Gesellschaft für Technische Zusammenarbeit (GTZ) GmbH
      (¿?a) y Deutsche Gesellschaft für Technische Zusammenarbeit (GTZ) GmbH (¿?b).
      Incide especialmente en la flexibilidad. Presenta una de matriz de planificación del pro-
      yecto en que las cuatro columnas se denominan (de izquierda a derecha): Estrategia, Indi-
      cadores, Supuestos e Indicadores de los supuestos. Incluye un anexo titulado “Historia del
      ZOPP”.



         Eggers, Helmut (1992) “The Integrated Approach to project cycle management” en
          Project Appraisal, volumen 7, número 1, marzo, páginas 3-10.
      Primero de una serie de artículos divulgativos/explicativos sobre el procedimiento de ges-
      tión de proyectos de desarrollo de la Comisión de las Comunidades Europeas (Véase Co-
      misión de las Comunidades Europeas, 1993) escritos por su “inventor”.



       Eggers, Helmut (1993) “From project cycle management to the management co-
       operation” en Project Appraisal, volumen 8, número 2, junio, páginas 83-90E.
      Véase Eggers (1992).
Bibliografía Comentada
                                                                                                 231




 Eggers, Helmut (1994) “Integrated project cycle management: roots and perspectives”
 en Project Appraisal, volumen 9, número 1, marzo, páginas 59-65.
Véase Eggers (1992).



   Gasper, Des (1999) “El Enfoque del Marco Lógico más allá de los proyectos. El se-
   guimiento y la evaluación de la ayuda humanitaria en emergencias complejas” en Re-
   vista Española de Desarrollo y Cooperación, número 4, primavera-verano, páginas 51-
   82.
Analiza la utilización, no habitual, del EML en actuaciones de ayuda de emergencia.
Incluye una introducción al EML. Referencia una abundante bibliografía sobre el EML.



   Gasper, Des (2000) “Evaluating the ´Logical Framework Approach´towards Lerning
    oriented development evaluation” en Public Administration and Development, número
    20, páginas 17-28.
Examina la utilidad de la matriz de planificación en las distintas fases de su ciclo de ges-
tión. También se indica que la matriz está primariamente ligada al enfoque evaluativo ba-
sado en la rendición de cuentas, proponiendo una visión que la haga adecuada para la eva-
luación dirigida al aprendizaje.



   Gasper, Des (2000) ´Logical Frameworks´: Problems and Potentials, 25 de septiem-
    bre, Institute of Social Studies, “papel”.
Se pasa revista a las variaciones que a través del tiempo han sido introducidas en EML
para hacer frente a sus limitaciones; así como da indicaciones para una juiciosa utilización
del enfoque. En el estudio se prioriza la utilidad la “lógica vertical” respecto a la “lógica
horizontal”. Incluye abundante bibliografía.



   Gómez, Manuel; Sainz, Héctor (1999) El ciclo de gestión del proyecto de coopera-
   ción al desarrollo: aplicación del marco lógico, CIDEAL, Madrid.
Manual –de especial utilidad para aquéllos que no pueden asistir a capacitación formal-
sobre el EML.
El Enfoque del marco lógico: 10 casos didácticos
232




         Hersoug, Bjørn (1996) “´Logical Framework Analysis´in a Illogical World” en
          Forum for Development Studies, número 2, páginas 377-404.
      Una reflexión, apoyada con ejemplos extraídos de proyectos pesqueros de desarrollo, sobre
      las debilidades y fortalezas del EML. Las mismas reflexiones serían aplicables a todos los
      procedimientos de planificación por objetivos.




         Information Training and Agricultural Development (ITAD Ltd.) (1999) Project Cycle
         Management: Training Handbook, versión 1.0, mayo, European Commission. Joint
         Relex Service for the Management of Community Aid to Non-Member Countries
         (SCR), ¿Bruselas?, multicopiado.
      Manual que profundiza en los aspectos expuestos en Comisión de las Comunidades Euro-
      peas (1993).




         Ministerio de Asuntos Exteriores. Agencia Española de Cooperación Internacional
          (2000) Documentos de gestión: Metodología de gestión de proyectos de la Cooperación
          Española, Agencia Española de Cooperación Internacional, Madrid.
      Básicamente consiste en el conjunto de formularios, y sus correspondientes explicaciones
      para cumplimentarlos adecuadamente, que utiliza la Agencia Española de Cooperación
      Internacional. El hilo conductor del ciclo de gestión del proyecto de la Agencia es el EML.




         NORAD (1997) El enfoque del marco lógico: Manual para la planificación de pro-
         yectos orientada mediante objetivos, Instituto Universitario de Desarrollo y Coopera-
         ción Universidad Complutense-Fundación Centro Español de Estudios de América La-
         tina, Madrid.
      Traducción del manual de la agencia noruega de ayuda al desarrollo (NORAD) especial-
      mente indicado para la formación presencial.
Bibliografía Comentada
                                                                                            233




   Wigins, Steve; Shields, Dermot (1995) “Clarifying the ´logical framework´as a tool
   for planning development” en Project Appraisal, volumen 10, número 1, marzo, pági-
   nas 3-12.
Principalmente se centra en la historia y variantes del EML.
El Enfoque del marco lógico: 10 casos didácticos
234
      NOTAS
Notas
           235
NOTAS

Fpe 10 Casos Marcos Logicos

  • 1.
    1 El Enfoquedel marco lógico: 10 casos prácticos Cuaderno para la identificación y diseño de proyectos de desarrollo Hugo Camacho, Luis Cámara, Rafael Cascante, Héctor Sainz (Acciones de Desarrollo y Cooperación A.D.C)
  • 2.
    El Enfoque delmarco lógico: 10 casos didácticos 2
  • 3.
    3 El enfoque delmarco lógico: 10 casos prácticos Cuaderno para la identificación y diseño de proyectos de desarrollo
  • 4.
    El Enfoque delmarco lógico: 10 casos didácticos 4
  • 5.
    5 ACCIONES DE DESARROLLO Y COOPERACIÓN El Enfoque del marco lógico: 10 casos prácticos Cuaderno para la identificación y diseño de proyectos de desarrollo
  • 6.
    El Enfoque delmarco lógico: 10 casos didácticos 6  CIDEAL – Fundación CIDEAL Blasco de Garay, 94, 28003 Madrid Tels.: + (34) 915 538 488 / + (34) 915 546 402 Fax: + (34) 915 985 180 E-mail: cideal@cideal.org Web: www.cideal.org  Acciones de Desarrollo y Cooperación Topete, 30. 28039 Madrid. Tels.: Fax: + (34) 913 014 639 / + (34) 915 395 827 E-mail: adconsul@teleline.es  Hugo Camacho  Luis Cámara  Rafael Cascante  Héctor Sainz Diseño y maquetación: Nieves Gómez-Inés Meyer ISBN: 84-87082-17/3 D.L.: M-41850-2001
  • 7.
    7 Índice Presentación ............................................................................................................. 7 Preámbulo ................................................................................................................ 9 1. Introducción al enfoque del marco lógico ............................................................. 14 2. Casos docentes ......................................................................................................... 43 Presentación .............................................................................................................. 44 1. Las enfermedades de la comunidad de Montecito .............................................. 46 2. Los agricultores de Vallegrande .......................................................................... 58 3. La educación en el departamento de Casanillo .................................................. 70 4. Los jóvenes del barrio de los Chorrillos .............................................................. 86 5. La atención sanitaria en la región de la Plata ...................................................... 98 6. El parque Natural de Aldehuela .......................................................................... 110 7. Los pescadores de la isla Wasini ......................................................................... 124 3. Reflexiones y sugerencias para la aplicación práctica del EML ......................... 138 4. Casos reales .............................................................................................................. 155 Presentación .............................................................................................................. 157 1. Fortalecimiento de la Oficina Nacional de Estadística ONE .............................. 170 2. Proyecto regional para el fortalecimiento de la organización de los adultos mayores de bajos ingresos y/o sin ingresos de la Región Andina......................... 178 3. Diagnóstico participativo, identificación de problemas y una aproximación a la planificación estratégica en una ONG ecologista ................................................. 5. Anexos ...................................................................................................................... 205 Materiales docentes ................................................................................................... 206 Lista de comprobación .............................................................................................. 222 Bibliografía comentada ............................................................................................. 228
  • 8.
    El Enfoque delmarco lógico: 10 casos didácticos 8
  • 9.
    Presentación 7 Presentación D esde su aparición inicial hace casi treinta años el enfoque del marco lógico (EML) ha sido el método más utilizado por la mayor Durante años de trabajo en común hemos compartido tareas de asistencia técnica en el terreno y hemos impartido juntos cursos y seminarios dirigidos a parte de las agencias de cooperación profesionales, técnicos de proyectos, internacional para la planificación y funcionarios, académicos y responsa- gestión de proyectos de desarrollo. bles de instituciones públicas y priva- das, principalmente de España y de En los últimos años, el tratamiento teó- América Latina. rico del EML se ha llevado a cabo por autores e instituciones de distintos paí- La novedad del trabajo que tiene el ses en diversos estudios y publicacio- lector en sus manos es su carácter emi- nes, algunos de ellos de gran interés. nentemente práctico, con uso casos En España fue publicado, en 1999, un inspirados en la realidad y otros elabo- manual elaborado conjuntamente por rados con objetivos didácticos. Este Héctor Sainz y por el autor de estas lí- texto pretender ser, sobre todo, un cua- neas de presentación, destinado a apli- derno de trabajo para ejercitarse en car paso a paso las herramientas del aplicar el EML. El peculiar formato EML. Su tercera edición en castellano que presentamos permite una mayor ya en preparación, es una buena mues- comodidad a la hora de utilizarlo como tra, entre otras muchas, de la atención herramienta profesional con cuyas pá- que actualmente se le está prestando al ginas podrá el lector ir familiarizán- EML. dose progresivamente. En el presente texto, sus cuatro autores Los mencionados supuestos prácticos –Hugo Camacho, Luis Cámara, Rafael aparecen en el texto vinculados a la ac- Cascante y Héctor Sainz– combinan ción de una institución pública, de una una amplia trayectoria práctica y una organización popular y de una ONGD, experiencia docente que, tanto perso- siendo todos agentes de desarrollo nalmente como de modo institucional aunque con características distintas. en CIDEAL, conocemos muy bien.
  • 10.
    El Enfoque delmarco lógico: 10 casos didácticos 8 Es bien sabido que un proyecto que Puede afirmarse que, actualmente, alcanza el éxito en un contexto y un constituye una herramienta de obligado período de tiempo determinados no conocimiento para poder realizar tareas produce automáticamente los mismos profesionales en el departamento de efectos positivos, ni obtiene el mismo proyectos de las instituciones de coo- impacto, en otros momentos o en peración al desarrollo, sean éstas públi- situaciones distintas. La cooperación cas o privadas. internacional al desarrollo ya está habituada a presenciar fracasos de pro- El objetivo de la presente publicación yectos por llevar a la práctica interven- es, por tanto contribuir a un mejor co- ciones que constituyen una mera repe- nocimiento del conjunto de técnicas tición de otras anteriores. Este error, que componen la metodología del sin embargo, no invalida que un mismo EML y de su aplicación práctica en la enfoque sea común a todos los pro- gestión del ciclo de los proyectos. Por yectos, los cuales pueden ser objeto de ello, confiamos resulte de utilidad a los una misma metodología, conveniente- profesionales que trabajan en el ámbito mente aplicada a cada caso concreto. del desarrollo. Aunque el debate sobre si el EML es la CIDEAL, en su permanente esfuerzo mejor metodología práctica para los para intentar contribuir a un profesio- proyectos de desarrollo no esté defini- nalización de la cooperación al desa- tivamente cerrado, cada vez en mayor rrollo, cree muy adecuado poner un medida los organismos de cooperación texto como el que presentamos al al- bilateral y multilateral (agencias de cance de las personas e instituciones Estados Unidos, Canadá, Japón, Ale- que estén interesadas en la aplicación mania, España, Reino Unido, Bélgica, de su contenido. Esperamos que su Noruega, Suecia, Dinamarca, Finlan- lectura y utilización pueda contribuir, dia, Suiza, Italia, Francia, Grecia, Aus- en alguna medida, a la deseable calidad tria, PNUD, FAO Banco Mundial, que requieren las intervenciones de BID, BasD, BafD, entre otros) utilizan cooperación internacional al desarrollo. este método en sus distintas versiones (ZOPP, enfoque integrado, etc.). Tam- bién cada vez son más las universida- des y centros de formación especiali- zada que incluyen el estudio del EML Manuel Gómez Galán como parte de los programas de sus Director de CIDEAL cursos de postgrado sobre cooperación Madrid, septiembre de 2001 internacional al desarrollo.
  • 11.
    Preámbulo 9 Preámbulo S i bien el enfoque del marco ló- la docencia en múltiples cursos para gico (EML) ya cuenta en algunos profesionales de las administraciones países con décadas de aplicación públicas española y latinoamericanas, en el contexto de la cooperación de las delegaciones de la Comisión Eu- internacional para el desarrollo, los úl- ropea en América Latina, de otros or- timos años han sido testigos de su utili- ganismos internacionales y de organi- zación cada vez más generalizada zaciones no gubernamentales, así como como principal herramienta de gestión mediante la moderación de talleres de proyectos de desarrollo. EML para la identificación y diseño de proyectos concretos, principalmente en No es exagerado afirmar que este mé- España y América Latina. Aunque se todo se ha constituido en un referente cuenta ya con una extensa bibliografía obligado para los profesionales de la sobre el enfoque y con algunos ma- planificación y en requisito indispen- nuales en español, lo novedoso de este sable para la obtención de financiación texto es su formato de “cuaderno de de distintas agencias y organismos ejercicios”, que deja traslucir su voca- donantes. Esta es precisamente, al ción eminentemente práctica. margen de las ventajas evidentes del método, la razón a la que más se acude Dos han sido los motivos principales para justificar la conveniencia de su que nos han movido a elaborar el pre- utilización y que explica en gran me- sente texto. En primer lugar, el con- dida la proliferación de cursos y talle- vencimiento de que en el EML, como res para su aprendizaje. ocurre con cualquier otra técnica o procedimiento “se aprende haciendo”, El presente manual recoge la experien- por lo que la mejor y tal vez la única cia de los autores, miembros de Accio- forma de conocerlo en profundidad y nes de Desarrollo y Cooperación de utilizarlo adecuadamente es (ADC), en la aplicación del EML poniéndolo en práctica de manera durante los últimos años. Esta habitual. En segundo término, la experiencia se ha adquirido a través de constatación de que la mayoría de
  • 12.
    El Enfoque delmarco lógico: 10 casos didácticos 10 manuales del EML se centran casi ex- seño de proyectos de desarrollo, ade- clusivamente en los aspectos teóricos más de ofrecer algunas sugerencias del método, recurriendo para ilustrar el para aquellos que deseen aplicar esta enfoque a ejemplos excesivamente herramienta en la práctica y en todo su simples y a menudo alejados de las ex- potencial, como instrumento que faci- periencias habituales en los proyectos lita la participación y la construcción de cooperación para el desarrollo. de consensos. Por estas razones, aunque se parte de Por último, el texto incluye como una breve introducción al enfoque, el anexos una lista de comprobación de la grueso del manual lo constituye un calidad del proyecto diseñado con- conjunto de siete casos elaborados es- forme al EML, una bibliografía básica pecíficamente por ADC a lo largo de comentada sobre el tema y algunos los últimos años para facilitar la im- materiales de apoyo a la docencia que partición del método. Se trata de casos ADC ha ido preparado a lo largo de docentes que intentan cubrir un aba- estos años y que utiliza habitualmente nico representativo de sectores en los en los cursos que imparte. que se despliega habitualmente el tra- bajo de las organizaciones de coope- El trabajo de los autores con el EML a ración internacional y de desarrollo lo- lo largo de estos años no hubiera sido cal y sobre los que es posible practicar. posible sin la actuación de diversas en- tidades que vienen impulsando decidi- Algunos de estos casos están resueltos damente la formación de sus cuadros y comentados, mientras que en otros se técnicos y socios institucionales en exige del lector una implicación activa materia de planificación del desarrollo para aplicar cada uno de los pasos del e incorporando dinámicas participati- EML, identificando grupos sociales, vas en los proyectos que acometen, con elaborando árboles de problemas u el fin de alcanzar acuerdos de base so- objetivos, analizando y seleccionado bre los que fundamentar de forma só- alternativas o completado matrices de lida el trabajo conjunto de cooperación planificación. con las principales partes implicadas. Adicionalmente, el manual incorpora En este sentido, deseamos expresar tres ejemplos de proyectos reales iden- nuestro especial agradecimiento a la tificados y diseñados conforme a este Agencia Española de Cooperación In- procedimiento. Esos casos van ternacional; al Instituto de la Juventud precedidos de un capítulo destinado a y al Instituto de Migraciones y Servi- reflexionar acerca de la utilización del cios Sociales del Ministerio de Trabajo EML en talleres de identificación y di- y Asuntos Sociales; al Instituto Na-
  • 13.
    Preámbulo 11 cional de Estadística del Ministerio de Vaya también nuestro reconocimiento Economía y Hacienda y al Centro Eu- y gratitud a CIDEAL por su constante ropeo para la Formación de Estadísti- esfuerzo editorial en favor de la divul- cos de Países en Desarrollo (CESD- gación y la docencia de mejores prácti- Madrid); al Instituto Universitario de cas en materia de cooperación para el Desarrollo y Cooperación de la Uni- desarrollo, de lo cual este manual es versidad Complutense de Madrid; a la una clara muestra. Cruz Roja Española; a la Organización de Estados Iberoamericanos para la Los autores Educación, la Ciencia y la Cultura y a tantos otros que depositaron su con- Madrid, septiembre de 2001 fianza en ADC para esta labor.
  • 14.
    El Enfoque delmarco lógico: 10 casos didácticos 12 1
  • 15.
    13 Introducción al enfoquedel marco lógico
  • 16.
    El Enfoque delmarco lógico: 10 casos didácticos 14 Introducción al enfoque del marco lógico (EML) El ciclo de gestión de los proyectos de desarrollo Podemos afirmar, en tal sentido, que E n este apartado se presenta un todo proyecto de desarrollo debe po- resumen, sumamente esque- seer una voluntad explícita de cambio. mático, de las características centrales del ciclo de vida de los pro- Si bien pueden existir tantas definicio- yectos de desarrollo. La bibliografía al nes de proyecto como manuales dispo- respecto es abundante y, por otra parte, nibles o agencias de corporación acti- éste no es el foco de atención central vas, hemos seleccionado una que nos de este manual. No obstante, sí parece parece suficientemente significativa. oportuno, a efectos didácticos, recoger Señala la Agencia Alemana de Coope- brevemente algunas de las principales ración Técnica para el Desarrollo categorías que están en la base de los (GTZ) en la presentación del método capítulos que siguen. ZOOPP: “Se entiende por proyecto una tarea innovadora que tiene un objetivo El proyecto es la unidad básica de in- definido, debiendo ser efectuada en un tervención en la cooperación para el cierto período, en una zona geográfica desarrollo. Tiene como finalidad satis- delimitada y para un grupo de benefi- facer un conjunto de necesidades con- ciarios; solucionando de esta manera cretas a través de la aplicación de una problemas específicos o mejorando una serie de técnicas que ponen en juego un situación... La tarea principal es capa- determinado número de recursos para citar a las personas e instituciones par- obtener ciertos beneficios. ticipantes para que ellas puedan conti- nuar sus labores de forma indepen-
  • 17.
    Introducción al EML 15 diente y resolver por sí mismas los ponden, en mayor o menor medida, a problemas que surjan después de diferentes etapas temporales. Estas eta- concluir la fase de apoyo externo”. pas no son lineales sino que interactúan (Deutsche Gessellschaft für Technische entre sí en una suerte de retroalimenta- Zusammenarbeit, GTZ, Gmbh, ¿?c, ción permanente. Esta estructura es la página 2). que se viene en denominar como ciclo de gestión o ciclo de vida de los pro- Obsérvese en la anterior definición la yectos de desarrollo. inclusión implícita de la sostenibilidad de los proyectos como elemento de re- Tal como se señaló en el caso de las flexión central e inexcusable en las es- diversas definiciones de proyecto, tam- trategias de cooperación para el desa- bién podemos encontrar un número rrollo. Los términos “viabilidad” y significativo de propuestas de etapas “sostenibilidad” son en este contexto proyectuales y de ciclos de gestión. A sinónimos y se utilizarán indistinta- efectos demostrativos, en el gráfico mente a lo largo de esta publicación. adjunto se incluye una de ellas que puede resultar suficientemente ilustra- Podemos añadir, además, que la es- tiva, por su construcción intencionada tructura de todo proyecto transita por desde el punto de vista del enfoque del distintas fases articuladas que corres marco lógico (EML).
  • 18.
    El Enfoque delmarco lógico: 10 casos didácticos 16 Viabilidad Análisis de participación Impacto Análisis de problemas r rio ste po Eficacia n Análisis de ó ci objetivos a alu Ev Eficiencia IDE NT I Análisis de alternativas FI CA Pertinencia CI Informes de ON Matriz de seguimiento planificación EJ N O Sistema de Programación de IO Eva EC M EÑ SE información S DI AC actividades UC IO G l UL ua UI IE N ció NT Y RM FO n Realización de O Programación de sim operaciones tá n recursos ul ea Factores de viabilidad Plan de ejecución Documento del proyecto Financiación Fuente: Basado en Gómez Galán, M. Y Sainz Ollero, H. (1999, página 21)
  • 19.
    Introducción al EML 17 Se puede observar en este gráfico que desenvuelve la eventual intervención a aparecen cuatro fases centrales –que poner en marcha. incluyen un conjunto de categorías in- Supone, fundamentalmente, contex- ternas o subetapas– y algunas otras fa- tualizar y madurar la idea de aquello ses complementarias. Su importancia que se puede, se desea y es necesario reside en la lógica circular -y de flujos– hacer. Idea que puede surgir de múlti- que subyace a la propuesta y no tanto ples fuentes pero que, en cualquiera de en la denominación de cada etapa, que los casos, ha de ser filtrada por el co- forma parte de convenciones y usos rrespondiente análisis técnico-político. distintos, todos ellos en principio equi- No cabe duda de que en este análisis de valentes y aceptables. la identificación juega un papel básico la precisión, justificación y tipificación Algunas de las preguntas claves que del colectivo de beneficiarios (¿para fundamentan la utilidad de un ciclo de quién?, ¿con quién?) al que iría desti- gestión tipo serían: ¿cómo se estructura nada la acción de cooperación, así un proyecto?, ¿cuáles son sus pasos como de aquellas otras categorías po- básicos?, ¿cómo se codifican dichos blacionales que, de un modo u otro, pasos?, ¿cómo se actúa técnicamente forman parte del contexto de la inter- sobre ellos?. vención. Nos vamos a referir, en esta introduc- Algunas de las cuestiones relacionadas ción, a las cuatro fases centrales que, con la etapa de identificación tratan de con los matices de cada caso, son co- responder a las preguntas de ¿qué su- munes a las diversas propuestas que cede?, ¿por qué sucede?, ¿a quiénes y pueden encontrarse. cómo afecta?, ¿cómo se puede solucio- nar?. Identificación El EML otorga una importancia central a esta fase ya que sobre ella se va a La primera etapa, identificación, cons- construir buena parte de la estructura, tituye la fase menos formalizada del sistematización y lógica del proyecto. ciclo. Supone el momento de gestación Es así que los cuatro pasos iniciales del del proyecto y está orientada a sentar método –análisis de la participación, sus bases. Se trata, en esta fase, de de- análisis de problemas, análisis de obje- terminar cuáles son los problemas que tivos y análisis de alternativas- consti- han de resolverse o, en su caso, las tuyen la fase de identificación del pro- oportunidades que pueden aprove- yecto. charse. Implica aproximarse a un cierto análisis de la realidad en la que se
  • 20.
    El Enfoque delmarco lógico: 10 casos didácticos 18 Diseño sumen descriptivo, o lógica interna, del conjunto articulado de actividades, re- La etapa de diseño, también denomi- sultados y objetivos. La segunda esta- nada en ocasiones de formulación, blece los indicadores que miden o va- trata de avanzar a partir de los análisis loran el nivel de logro esperando por la efectuados en la fase anterior. Consiste, intervención. por tanto, en formalizar y organizar los resultados obtenidos en el proceso En la tercera se incluye las fuentes de de identificación, estableciendo verificación a través de las cuales se estrategias, plazos, recursos, costes, pueden objetivar los indicadores. La etc. Supone responder, fundamental- cuarta, finalmente, determina los su- mente, a preguntas tales como ¿qué puestos o hipótesis que atienden al queremos hacer?, y ¿cómo pretende- conjunto de factores externos que, mos realizarlo? Pero también a cues- desde el entorno de la intervención, tiones del tipo de ¿a quién se dirige la actúan como condiciones necesarias acción?, ¿por qué y para qué actuar?, para asegurar el desarrollo adecuado de ¿con quién, dónde, cuándo y con qué la acción de cooperación. recursos?. La formalización de todo ello se esta- Ejecución y seguimiento blece a través del denominado docu- mento de diseño del proyecto, que ex- La etapa de ejecución supone el mo- presa la lógica de la intervención, su- mento de aplicación de los resultados pone una guía para la acción y consti- del diseño (y por consiguiente de la tuye un elemento de comunicación in- identificación) a la acción práctica de dispensable entre las distintas partes y cooperación con intención de transfor- entidades involucradas. mar una determinada realidad. Se trata, por tanto, de llevar a cabo lo pre- En el EML la etapa de diseños está ar- visto. Sus márgenes de maniobra de- ticulada en torno a la denominada penderán de la calidad, consistencia y Matriz de Planificación del Proyecto pertinencia del correspondiente diseño. (MPP). Esta herramienta, esqueleto bá- sico del diseño, trata de presentar de En esta fase se puede optar por distin- forma clara, lógica y secuenciada, los tas modalidades en cuanto a procedi- elementos centrales de la intervención mientos de gestión, planes de trabajo propuesta. La MPP no sustituye sino ad hoc, estrategias de organización in- que complementa al documento de terna, etc. Si bien no se abundará en su proyecto. Cuenta habitualmente con estudio en este contexto, sí cabe se- cuatro columnas. La primera es el re- ñalar la importancia de actuar con la adecuada dosis de flexibilidad en la
  • 21.
    Introducción al EML 19 ejecución, evitando traslaciones me- copilación, análisis y tratamiento de la cánicas y acríticas que en ocasiones información, tan objetiva y sistemáti- fuerzan la adecuación de la realidad a camente como ello sea posible. En tal un impecable diseño. sentido, resulta obvio que la evaluación se apoya significativamente en el pro- Para ello es conveniente contar con un ceso de seguimiento. sólido y contextualizado sistema de se- guimiento, que favorezca la atención y El EML ha venido incorporando un análisis permanente de la ejecución. conjunto de componentes -pertinencia, Este sistema permitirá conocer -para en eficiencia, eficacia, impacto y viabili- su caso reencauzar- las características y dad- como elementos básicos de aten- evolución de la ejecución del proyecto. ción en las prácticas evaluativas. Este manual existe un apartado específico En el EML se señala, con frecuencia, sobre la viabilidad y sus correspon- que la etapa de seguimiento afecta fun- dientes factores. damentalmente a la “parte baja de la MPP”. Es decir, su foco de atención prioritaria se orientaría a la supervisión del desempeño de actividades, recursos y costes, así como a la interrelación entre estas categorías. Evaluación La cuarta y última etapa central del ci- clo de gestión es la evaluación. Diver- sas definiciones y tipologías pueden ser encontradas en numerosos manuales al uso. Digamos tan sólo que la evalua- ción es la fase en la que se aprecia y valora –para extraer conclusiones y de- seablemente utilizarlas– el conjunto de la acción de cooperación antes, durante y después de su ejecución. Esta tempo- ralidad define distintos tipos de evalua- ción que, a grandes rasgos, pueden ser denominados como previa, simultánea, final y posterior. La utilidad de esta importante fase está asociada a la ela- boración de un robusto sistema de re-
  • 22.
    El Enfoque delmarco lógico: 10 casos didácticos 20 Matriz de planificación del proyecto LÓGICA DE LA INDICADORES FUENTES DE SUPUESTOS/ INTERVENCIÓN OBJETIVAMENTE VERIFICACIÓN HIPÓTESIS/ VERIFICABLES FACTORES EXTERNOS OBJETIVO ÁREA PREFERENTE DE GENERAL LA EVALUACION OBJETIVO ESPECIFICO RESULTADOS ÁREA PREFERENTE DEL SEGUIMIENTO ACTIVIDADES RECURSOS COSTES CONDICIONES PREVIAS El enfoque del marco lógico marco lógico que se relacionan en la bibliografía comentada que se incluye (EML) al final de este libro. No parece, por tanto, necesario preparar un nuevo ma- Resulta un hecho suficientemente co- nual que venga a repetir lo ya sabido. nocido la enorme influencia que un Los problemas en la aplicación del método concreto de planificación de EML no son atribuibles a la falta de proyectos por objetivos, el EML, ha materiales de calidad donde se expli- obtenido durante los últimos tiempos quen los rasgos y los procesos funda- entre los principales agentes e institu- mentales del método. De hecho, las ciones que centran sus actividades en dudas acerca de la utilidad práctica de la cooperación internacional para el de- esta herramienta no se encuentran, se- sarrollo. Hoy por hoy, el EML es prác- guramente, muy justificadas, teniendo ticamente el método universal a la hora en cuenta que el enfoque del marco ló- de gestionar las intervenciones de desa- gico es un método del cual se habla rrollo y la mayor parte de su termino- mucho más de lo que se aplica. El ver- logía más característica (objetivo espe- dadero peligro es que esta técnica ha cífico, resultados, hipótesis o supues- pasado a convertirse en una especie de tos, etc.) ha pasado ya al lenguaje co- procedimiento administrativo para jus- mún de los cooperantes y de los docu- tificar la asignación de fondos más que mentos de proyecto. en un método de gestión de los pro- yectos de desarrollo. En España este fenómeno es relativa- mente reciente, pero no por ello menos Si el EML acaba siendo un requisito intenso. En la actualidad contamos con para solicitar recursos, los proyectos una serie de manuales e introducciones del futuro serán formalmente más pre- más que aceptables al enfoque del sentables que los que hasta ahora he-
  • 23.
    Introducción al EML 21 mos conocido, pero adolecerán de los plos de aplicación del marco lógico, mismos defectos y errores de siempre. con objeto de facilitar la compresión de una técnica que, como todas, sólo Esa contradicción entre la retórica de la puede ser plenamente dominada y cri- planificación, las inercias de funcio- ticada cuando se practica sistemática- namiento de la mayoría de las institu- mente. ciones que forman parte del sistema español de cooperación para el desa- A pesar de la evidente vocación apli- rrollo y los propios requerimientos de cada de este texto, nos ha parecido la aplicación del enfoque del marco ló- conveniente presentar esquemática- gico constituyen la principal amenaza mente los rasgos esenciales del enfo- que puede acabar convirtiendo a este que del marco lógico, a modo de intro- esfuerzo de racionalización de la ges- ducción. tión en una especie de vía muerta. No deben esperarse en las líneas que se presentan a continuación grandes mati- En otro orden de cosas, la experiencia zaciones ni aportaciones novedosas. en el trabajo concreto de identificación, Simplemente trataremos de presentar, diseño y evaluación de proyectos de de la manera más sintética posible, las desarrollo y en tareas puntuales de principales características de este mé- asistencia técnica y capacitación todo. muestra que, más que volver a insistir en la conceptualización de un método Aproximaciones para una cuya principal característica es su sen- definición del método cillez, es necesario ofrecer ejemplos concretos de aplicación práctica, ya sea Cada manual presenta una o varias de- en el ámbito de la docencia o como re- finiciones del EML, unas más afortu- sumen de trabajos específicos de con- nadas que otras. En cualquier caso, sultoría. creemos que es posible extraer algunos rasgos comunes que pasamos a conti- Las discusiones de carácter escolástico nuación a presentar: en torno a los límites del enfoque del marco lógico y su aplicabilidad tienden a ser poco útiles, fundamentalmente • El EML es un método de planifica- ción por objetivos que se utiliza de cuando, la principal debilidad consiste, manera esencial, pero no en exclu- sencillamente, en que en muy pocas siva, en la gestión de los proyectos ocasiones se intenta aplicar este mé- de cooperación para el desarrollo. todo de una manera consecuente. Cada vez más, el EML, o al menos algunos de sus elementos más ca- Esa es la razón por la que nos hemos racterísticos, tiende a ser utilizado en decidido a ofrecer una serie de ejem- otros ámbitos (desarrollo local, etc.)
  • 24.
    El Enfoque delmarco lógico: 10 casos didácticos 22 en otras intervenciones de la coo- nocer que las etapas más sistemati- peración para el desarrollo que no zadas y clásicas del método son las son proyectos. de identificación y diseño. En ese sentido, de una manera un tanto • Como cualquier método de planifi- imprecisa, pero gráfica, podemos cación, se trata de un sistema de decir que el EML aparece toma de decisiones que, se supone, esencialmente como un método para permite tomar (y justificar) decisio- preparar buenos documentos de pro- nes mejores y más razonadas. yectos. • El EML es un método de planifica- • Un rasgo esencial del EML es su ción participativa. Esa insistencia en sencillez. La pretensión de ser utili- la participación nunca es suficiente, zado como un vehículo para la parti- ya que, a pesar de toda la retórica al cipación hace que exista una opción respecto, tiende a ser la característica básica por la simplicidad. La termi- que más rápidamente se olvida. To- nología para iniciados se reduce al das las técnicas que propone el EML mínimo y los procedimientos pueden son técnicas de discusión en grupo y, ser utilizados prácticamente por dentro de esos grupos, es funda- cualquiera. Hay que reconocer que el mental que los presuntos colectivos dominio de la lectura y la escritura beneficiarios ocupen un lugar prefe- tienden a ser unos importantes facto- rente. res limitantes a la hora de promover la participación. Se han ensayado di- • Hay que insistir en que los proyectos versas tentativas para facilitar la in- no se preparan en un despacho ni de tegración de personas que no saben manera individual. Los proyectos se leer y escribir, aunque se plantean identifican y diseñan en equipo y en problemas de difícil solución. el seno de esos equipos deben estar representados los beneficiarios, • El EML es un método de discusión siempre que eso sea posible. Si olvi- secuencial. Cuando decimos esto nos damos esa perspectiva, la mayoría de referimos a que los temas de las dis- los pasos que vamos a comentar ha- cusiones grupales se encuentran pre- brán perdido su sentido. determinados y se presentan en una secuencia lineal única. Cada paso del • Se supone que el EML es un método método se construye sobre la base de utilizable para la gestión de todo el los acuerdos alcanzados en el paso ciclo del proyecto, desde la anterior. identificación hasta la última evalua- ción. Esa suposición es cierta, pero • Como todos los métodos de planifi- sólo en parte, ya que hay que reco- cación participativa, el EML trabaja
  • 25.
    Introducción al EML 23 por consensos. Los juegos de mayo- pas de identificación y diseño de un rías y minorías están en principio proyecto de desarrollo. Esos pasos son descartados. Se trata de alcanzar te- los siguientes: rritorios de confluencia entre todos los participantes y no de imponer una visión sobre todas las otras • Análisis de la participación posibles. • Análisis de los problemas • El EML, además de ofrecer una se- rie de temas ordenados de discusión • Análisis de los objetivos en los que es preciso llegar a acuer- dos entre todas las partes implicadas, • Análisis de las alternativas propone una serie de procedimientos para las discusiones y una manera de • Matriz de planificación del pro- visualizar los acuerdos alcanzados. yecto Esas técnicas de visualización de los consensos tienden a ser los rasgos más conocidos del método: árboles Los cuatro primeros pasos son pasos de de problemas y objetivos, discusión la identificación y contribuyen a siste- de alternativas, matriz de planifica- matizar una de las fases más impor- ción. tantes de la vida de un proyecto que habitualmente tiende a quedar en una Podemos, por tanto, afirmar que el nebulosa de generalidades. A través de EML es un método de planificación esos pasos se pretenden hacer explíci- participativa por objetivos que se uti- tos los mecanismos que han llevado a liza de manera esencial, pero no exclu- justificar la oportunidad de la opción siva, en los proyectos de cooperación seleccionada. Para ello, es preciso para el desarrollo. Este método ofrece mostrar qué problemas afectan a qué una secuencia ordenada de las discu- personas, cuáles son las relaciones en- siones para la preparación de una in- tre los diferentes grupos que confor- tervención y unas técnicas de visuali- man una realidad, entre esos grupos y zación de los acuerdos alcanzados. los problemas identificados y, por úl- timo, entre los propios problemas que Los pasos del método se han detectado, para finalmente avanzar los criterios de priorización de Como puede verse en todos los ma- la alternativa considerada más desea- nuales disponibles, el EML consta en ble. sus versiones más clásicas de cinco pa- sos de discusión que sistematizan las La Comisión Europea, sin justificar las tareas imprescindibles durante las eta- razones, ha suprimido en su manual de
  • 26.
    El Enfoque delmarco lógico: 10 casos didácticos 24 proyectos el primero de los pasos de la derarse finalizado el diseño de un pro- identificación, aunque en su docu- yecto. Los diseños “a medias” (aque- mento de proyecto plantea, como no llos en los que falta alguno, o algunos, podía ser de otra manera, la determina- de los elementos descritos con anterio- ción de los colectivos beneficiarios y ridad), tan habituales en la cooperación del resto de los grupos e instituciones para el desarrollo, pueden justificarse implicados en la futura intervención. en ocasiones atendiendo a los prolon- No podemos entrar muy a fondo en gados plazos que los organismos este tema espinoso que exigiría un financiadores suelen necesitar para tratamiento mucho más detallado. adoptar la decisión de apoyar (o no) Cuando describamos mínimamente las una propuesta de proyecto, pero esta- características de cada uno de estos blecen una incertidumbre grave con pasos volveremos sobre la cuestión, respecto a la propia intervención y son, aunque ahora puede señalarse que para desde el punto de vista técnico, una las propuestas "marcologistas" más opción claramente indeseable. clásicas, y según nuestra opinión más acertadas, un proyecto comienza En los ejemplos que siguen a continua- siempre determinando los colectivos ción se ha limitado la secuencia hasta cuya situación s pretende mejorar. la elaboración de las matrices respecti- vas de los diferentes proyectos, pero La matriz de planificación del proyecto debe quedar perfectamente claro que constituye, por su parte, la estructura una matriz no completa el diseño de del diseño, el armazón sobre el que se una intervención y necesita de otros construye el documento de formula- documentos esenciales para convertirse ción. La matriz es la base el diseño en una opción operativa realista. pero no es todo el diseño. Para que éste pueda considerarse completado es pre- A continuación se indican de una ma- ciso realizar la programación de las nera telegráfica algunas de las princi- actividades y los recursos (calendarios, pales características de cada uno de presupuestos y organización del perso- estos pasos. Vale la pena reiterar que nal adscrito a la ejecución de todas esas los lectores interesados en profundizar actividades), completar los diseños en alguno de los aspectos que aquí técnicos siempre que éstos sean nece- simplemente se enunciarán pueden re- sarios y efectuar una valoración de las currir a los manuales que se relacionan posibilidades de viabilidad de la futura en la bibliografía comentada que se in- intervención. Sólo cuando todas esas cluye al final de este libro. tareas han sido realizadas puede consi-
  • 27.
    Introducción al EML 25 Comentarios sobre los pa- establecer el “quién es quién” dentro de una realidad determinada. Para ello sos del método no es necesario contar con expertos consagrados ni elaborar un remedo de Análisis de la participación tesis doctoral. Se trata de realizar un diagnóstico liviano y, como siempre, Con el análisis de la participación se de carácter operativo. pretenden básicamente dos cosas. En primer lugar, se trata de tener una vi- Pero el análisis de la participación no sión, lo más precisa posible, de la rea- consiste tan sólo en precisar ese “quién lidad social sobre la que el futuro es quién”. Tan importante, o más, es proyecto pretende incidir. Muchas determinar, dentro de los grupos intervenciones de desarrollo fracasan, identificados, el que debe acabar con- precisamente, por haber efectuado un virtiéndose en los beneficiarios direc- diagnóstico excesivamente superficial tos del futuro proyecto de desarrollo. del contexto en el que deben insertarse. Por lo tanto, el análisis de la participa- Tendemos a pensar que los proyectos ción es una especie de diagnóstico fo- tienen éxito gracias a nuestras propias calizado, en el sentido de que se hace capacidades y subestimamos el marco “desde un punto de vista” particular y en el que debemos actuar. Los gestores explícito. Eso es algo que, por otra de proyectos pueden ser vistos, a ve- parte, ocurre en cualquier tipo de diag- ces, como actores en gira de provincias nóstico; la presunta objetividad de es- para quienes los beneficiarios no dejan tos análisis no es más que otro mito de ser caras anónimas que, a la mañana tranquilizador. siguiente, se olvidan. El problema es que los beneficiarios de un proyecto no Evidentemente, la determinación de los son el público de una representación en presuntos beneficiarios es una decisión la que nosotros actuamos, sino sus au- de tipo político, más que técnico. No ténticos protagonistas y que es preciso hay ningún criterio técnico que pueda asumir nuestro papel subsidiario (so- determinar quién o quiénes deben con- mos los que montamos los decorados y vertirse en beneficiarios de un pro- nos preocupamos de la iluminación). Si yecto. Muy a menudo, percibimos en el no lo hacemos, estamos ocupando un seno de las instituciones en las que tra- puesto que no nos corresponde y la bajamos, resistencias a la hora de to- función, por mucho entusiasmo y “sa- mar decisiones que implican una de- ber hacer” que le pongamos, estará terminada opción de carácter esencial- condenada al fracaso. mente político o, mejor dicho, lo que percibimos es una cierta resistencia a Por lo tanto, el análisis de la participa- hacerlas explícitas. ción debe pretender, antes que nada,
  • 28.
    El Enfoque delmarco lógico: 10 casos didácticos 26 La tentación de suponer que el desa- Para realizar este tipo de análisis exis- rrollo es una opción “técnica”, más que ten algunos procedimientos que gozan política, y el viejo paradigma funcio- de cierto éxito, pues permiten ordenar nalista que sueña con una especie de la información recopilada y, se supone, armonía social en la que es posible facilitan la inevitable elección de los imaginar proyectos que mejoran “a colectivos “con quiénes queremos tra- todo el mundo”, son dos vicios de bajar”. En los últimos tiempos se habla sombra muy alargada en la bastante del análisis de los implicados cooperación para el desarrollo. (stakeholder analysis), un método desarrollado por el Departament for Tomar decisiones es muy a menudo International Development (DfID) bri- ingrato, porque el hecho de seleccionar tánico y que tiende a ser utilizado en a unos supone, como contrapartida, re- muchos contextos. El programa infor- chazar a los demás. Pero la cosa se mático Team Up establece una catego- complica porque, además de ese re- rización más sencilla para ese mismo chazo, percibimos que los proyectos propósito. También el análisis de Ca- suelen tener, junto a unos beneficiarios pacidad y Vulnerabilidad pretende, más o menos bien definidos, unos per- utilizando otro tipo de criterios, facili- judicados que son igualmente signifi- tar la clasificación de los colectivos cativos. que componen una cierta realidad so- cial, indicando cuáles son los grupos Los criterios para la selección de los más vulnerables que, en principio, de- beneficiarios son específicos en cada berían ser priorizados como la pobla- ocasión y dependen de las prioridades ción objetivo de un proyecto de desa- que cada persona o cada institución rrollo. establezca. Sabido es que las preguntas generales que deben valorarse en cada Por su parte, la GTZ planteó un es- caso son: quema sumamente sencillo de clasifi- cación en cuatro categorías esenciales: • ¿Quién o quiénes se encuentran en situación de mayor necesidad? • ¿Quién o quiénes parecen tener BENEFICIARIOS DIRECTOS mayores posibilidades de apro- vechar los beneficios generados BENEFICIARIOS INDIRECTOS por la intervención? NEUTRALES/EXCLUIDOS • ¿Qué conflictos puede suponerse que ocurrirán al apoyar a deter- PERJUDICADOS/OPONENTES minados grupos?
  • 29.
    Introducción al EML 27 Sea como sea, el análisis de la partici- tido, pero hay que manejar con cuidado pación resulta un momento clave a la ese tipo de iniciativas. Según nuestra hora de comenzar la preparación de un experiencia, en muchas ocasiones esos proyecto. Hay que saber a quién proyectos no “llegan” a las personas y queremos mejorar, antes de determinar se limitan a “dotar” a determinadas qué es lo que queremos hacer. instituciones de ciertos bienes o servi- cios (vehículos, computadoras, Ese dilema (¿qué es antes la identifica- pasantías, etc.), cuya incidencia en la ción de los beneficiarios o la de los transformación de la realidad es problemas?) tiene en ocasiones el as- inapreciable. pecto de una discusión absurda como la del viejo cuento del huevo y la ga- Análisis de los problemas llina. En la realidad personas y pro- blemas forman una combinación indi- Los problemas “van” siempre con las soluble que es imposible separar. Cada personas o, dicho de otra manera, no problema tiene su nombre y apellido hay problemas sin personas. Por lo social y, como contrapartida, hay que tanto, el llamado análisis de la situa- reconocer que no existen problemas ción es, de hecho, el análisis de la par- generales que afecten de igual manera ticipación más el análisis de proble- a todo el mundo. La determinación de mas. los problemas siempre se realiza desde un determinado punto de vista y no es, En el análisis de problemas se com- no puede ser, neutra. plementa la indagación efectuada con anterioridad pero, si antes ésta se Una última cuestión con respecto al efectuaba en función de los distintos análisis de la participación. Aunque agentes sociales que componen una pueden indicarse excepciones al res- realidad, ahora se trata de identificar pecto, una de las reglas de oro básicas los problemas que afectan a los colec- a la hora de identificar un proyecto es tivos inicialmente priorizados y de es- que éste debe tener como beneficiarios tablecer las relaciones que existen entre a un colectivo concreto de personas y esos problemas. no a una institución. Los proyectos van destinados a las personas y no a las De lo que se trata es de elaborar un instituciones que deben ser concebidas diagrama de causas y efectos entre los como medios que, de alguna manera, distintos problemas identificados árbol contribuyen a mejorar la situación de de problemas y que supone el docu- aquellas. Es verdad que existen pro- mento quizás más característico de la yectos de fortalecimiento institucional identificación de proyectos de desarro- e incluso hemos incluido algunos caos llo según el enfoque del marco lógico. reales que van orientados en ese sen- Ese diagrama fue “importando” por la
  • 30.
    El Enfoque delmarco lógico: 10 casos didácticos 28 GTZ al área de la cooperación para el relativamente sencillos, como los que desarrollo desde el mundo empresarial, pueden detectarse en una cadena de donde tuvo su origen. Fue un ingeniero montaje, que para establecer las rela- japonés, Kaoru Ishikawa quien lo uti- ciones entre fenómenos sociales cuyas lizó por primera vez en 1952 en la em- interacciones tienden a resultar mucho presa Kawasaki para analizar los pro- más complejas. En cualquier caso, hay blemas de las cadenas de montaje. Se que recordar que no se trata (al menos le conoce como diagrama de espina de no sólo) de analizar la realidad, sino de pescado, diagrama de río o, menos establecer las bases de una interven- imaginativamente, como diagrama de ción operativa y, para eso, el árbol de Ishikawa y está incluido en los problemas resulta una herramienta su- estándares de calidad de las empresas mamente potente. japonesas. Sin más comentarios, podemos indicar Está claro que esta representación sim- que un árbol de problemas se construye plificada de la realidad es más siguiendo una secuencia más o menos adecuada para el análisis de procesos similar a la que ahora se relaciona: • Identificar los problemas existentes. • Escribir cada problema en una tarjeta, preferiblemente con letras mayúsculas. • Determinar cuál es, dentro de los problemas identificados, aquel que ocupa un lugar central que permite ordenar en torno a él la mayor parte de la información recopilada. Colocar esa tarjeta en el centro de un panel. • Determinar las causas que provocan ese problema, preguntándose el por qué se produce esa situación considerada indeseable. Situar esas tarjetas en el nivel inme- diatamente inferior al del problema considerado focal o central. • Avanzar hacia abajo preguntándose por las causas de las causas. Introducción al EML • Establecer los efectos provocados por el problema central. Situar esas tarjetas en la parte superior del árbol. • Recomprobar las relaciones causales y dibujarlas en el panel.
  • 31.
    Introducción al EML 29 Los problemas más típicos que nos solemos encontrar al elaborar un árbol de problemas son los siguientes: Dificultad en la identificación de los problemas. Es muy típico que los problemas se enuncien con un carácter muy poco preciso. Por ejemplo, se dice que el problema es 1 “la marginalidad” o “la salud” o cosas así; no hay que estar muy familiarizado con el marco lógico para darse cuenta de que enunciados de ese tipo sirven para muy poco. Hay que intentar expresar los problemas de la forma más inequívoca posible. Dificultad en la valoración de lo que es efectivamente un problema. Los problemas se perciben siempre desde un determinado punto de vista, desde una cultura y desde un 2 conjunto de intereses específicos. Es típico que la percepción del técnico no coincida al 100% con la percepción de los beneficiarios. Frente a este tipo de conflictos no hay recetas universales, aunque, en principio, se trata de dejar que todo el mundo exprese lo que considere conveniente. Definición de los problemas como “falta de soluciones”. En principio, los problemas no deben describirse como ausencia de determinadas soluciones. Todas las tarjetas 3 que expresan “falta de...” “no hay...” no serían, en una visión ortodoxa del EML, aceptables. Nos han contado experiencias con algunos moderadores de talleres “mar- cologistas” más apegados a la ortodoxia que nosotros que rompen las tarjetas escritas de esa manera. La verdad es que, sin llegar a esos extremos (de hecho en los ejemplos que se incluyen a continuación aparecen algunos pecados en ese sentido) hay que re- conocer que no es, en general, deseable enunciar los problemas como la falta de una solución, ya que de esa manera se está describiendo lo que quiere hacerse y no, en realidad, el problema que existe. Dificultades para establecer la causalidad entre los problemas. La verdad es que, en la realidad, las causalidades verticales y unívocas que propone este tipo de análisis fun- 4 cionan tan sólo a medias. Las relaciones entre los problemas tienden a ser bastante más complejas. Un mismo problema puede aparecer en varias raíces del árbol o se es- tablecen retroalimentaciones entre los problemas que no hacen tan fácil el estableci- miento de la lógica vertical que sustenta el árbol de problemas. En cualquier caso, y sin tener una solución absoluta, hay que señalar que el árbol de problemas. En cual- quier caso, y sin tener una solución absoluta, hay que señalar que el árbol debe tender a “abrirse” en los niveles inferiores o, dicho de otra manera, que cualquier problema, es provocado por más de una causa. Igualmente hay que rechazar radicalmente la existencia de problemas–madre cuya resolución determinaría la solución de numero- sos efectos situados en los niveles superiores. Ese tipo de problemas (el “subdesarro- llo”, el “intercambio desigual”, la “marginalidad” o enunciados similares) tiende a ser un enunciado–resumen de un gran número de problemas más concretos que son, en principio, los que deben interesarnos.
  • 32.
    El Enfoque delmarco lógico: 10 casos didácticos 30 En resumen, el árbol de problemas por algunos de los implicados” pasan debe ofrecer una visión parcial de la ahora a ser definidos como “estados realidad, estructurada en torno a los alcanzados positivos que se establecen problemas que padece un colectivo o sobre la resolución de los problemas unos colectivos de personas concretos, anteriormente identificados”. Es decir, estableciendo las relaciones de causali- para el enfoque del marco lógico, los dad que se establecen entre esos pro- objetivos de desarrollo se construyen blemas. Evidentemente, esas relaciones sobre la solución de problemas con- constituyen una simplificación de la cretos que afectan a personas concretas realidad, pero permiten determinar una y cuya definición y relaciones se han jerarquización de los problemas y establecido en el paso anterior. De esa ofrecen una base para una posible in- manera, se trata de construir un árbol tervención. de objetivos que, en principio, es una copia en positivo del árbol de proble- Análisis de los objetivos mas, pero donde la relación causal pasa a convertirse en una relación de carác- El análisis de objetivos es un paso de la ter instrumental, donde las tarjetas in- identificación de un proyecto de desa- feriores son los medios para alcanzar rrollo que se construye sobre los re- las superiores que, con respecto a sultados obtenidos en el anterior análi- aquellas, son los fines que se esperan sis de los problemas. Los problemas alcanzar. que habían sido descritos como “situa- Para construir el árbol de objetivos hay ciones negativas percibidas como tal que hacer las siguientes cosas: • Convertir las tarjetas-problema en tarjetas-objetivo teniendo un cierto cuidado en la redacción para que exista una mínima coherencia: no se trata de establecer un enunciado inverso sino de expresarlo en unos términos que resulten razonables. • Las tarjetas que se considere que no son modificables pasan sin cambios (es decir como problemas) al nuevo árbol. • Se incluyen nuevas tarjetas que representen medios adicionales que consideramos importantes a la hora de garantizar la consecución de las tarjetas superiores. • Se comprueba la relación medios-fines. En este caso la pregunta clave es “¿cómo?” y se supone que las respuestas serán en cada caso las tarjetas situadas en los niveles inferiores. • Se dibuja un “árbol” que será el inverso en positivo del de problemas, con algunas tarjetas no modificadas y algunas tarjetas nuevas en los niveles inferiores y en el que la relación causal ha pasado a convertirse en una relación de carácter instrumental.Introducción al EML
  • 33.
    Introducción al EML 31 Análisis de las alternativas Con carácter general puede señalarse que la transparencia, la negociación y El análisis de alternativas es un paso la asunción de la necesidad de alcanzar fundamental dentro de la gestión de un cierto consenso entre todas las par- una intervención, aunque inevitable- tes implicadas en el proceso tienden a mente presenta un nivel de indefinición ser elementos que refuerzan la “bon- que resulta enojoso a la hora de dad” de una determinada selección. plantear una explicación de carácter Las imposiciones no suelen dar buen más bien esquemático y superficial. resultado y tienden a provocar que los Dicho de una manera rápida, puede proyectos sean vistos como una pro- decirse que la función básica del análi- piedad particular (normalmente de los sis de alternativas, también llamado financiadores o de quienes se encuen- discusión de estrategias según la Co- tran en disposición de aportar los re- misión Europea, es la de compara las cursos necesarios para su puesta en diferentes opciones que pueden identi- marcha), generando la consiguiente ficarse en el árbol de objetivos, recha- inhibición del resto. De esa forma, la zando las que no nos parezcan desea- esperada viabilidad de los proyectos se bles o presentan un grado excesivo de encuentra seriamente amenazada, pues incertidumbre y seleccionando, dentro nadie se mostrará muy dispuesto a de la alternativa que parece óptima, la “defender” el proyecto cuando con- tarjeta-objetivo que va a convertirse en cluya el aporte externo de fondos. el objetivo del futuro proyecto de desa- rrollo. Según nuestra experiencia, lo más ha- bitual suele ser que se efectúe un aná- El análisis de alternativas cierra, por lisis de decisión multicriterio, en oca- tanto, la etapa de la identificación y da siones no todo lo explícito que sería paso al diseño o formulación de la in- deseable, mediante el que se valoran tervención. cada una de las alternativas que en principio se consideran más intere- Los procedimientos para realizar esa santes en función de toda una serie de selección son muy variados y no puede criterios que se consideran significati- ofrecerse una “receta” de validez vos. Las valoraciones pueden efec- universal. Lo que puede resultar ade- tuarse manejando criterios cualitativos cuado en determinadas circunstancias (bueno-regular-malo; alto-medio-bajo, puede ser completamente inapropiado etc.) o, bien, asignando puntuaciones en otras. Evidentemente, las preferen- numéricas en una escala predetermi- cias, más o menos justificadas, de las nada a cada una de las alternativas en instituciones participantes en el pro- función de cada criterio. ceso tienden a jugar un papel esencial en esa toma de decisiones.
  • 34.
    El Enfoque delmarco lógico: 10 casos didácticos 32 Las posibilidades en ese sentido tien- un requisito básico para el éxito de la den a ser muy variadas y no es posible futura intervención. recomendar un procedimiento estándar para todas las ocasiones. Es conve- Los criterios que pueden manejarse niente recordar que el proceso de toma para la valoración de las diferentes al- de decisiones debe ser comprendido y ternativas detectadas son muy variados asumido por todas las instancias impli- pero pueden avanzarse algunos que se cadas, porque esa asunción constituye consideran, con carácter general, como fundamentales: Recursos disponibles, tanto en lo que hace referencia a los recursos materiales –financieros– como a los recursos humanos –capacidades-. Tiempo estimado para el logro de los distintos objetivos que se valoran. Adecuación a las prioridades de cada una de las partes implicadas en el proceso. Riesgos identificados en cada una de las alternativas/Probabilidades de logro de los obje- tivos. Contribución de las diferentes alternativas al logro de objetivos de carácter más general. Posibles efectos generados por el logro de los diferentes objetivos valorados. Vinculación entre las distintas alternativas y los colectivos seleccionados como beneficiarios prioritarios. Posibilidades de viabilidad de cada una de las alternativas.
  • 35.
    Introducción al EML 33 Es evidente que esa pequeña relación De manera esquemática, puede indi- no concluye con un tema tan amplio carse que el análisis de las alternativas pero puede ofrecer algunas pistas para se realiza normalmente (si es que en entender el tipo de valoraciones que se verdad se “hace” y no se parte de una considera importante efectuar. Hay que decisión previa que tiende a tomarse recordar que la identificación (y con- muy lejos del lugar donde los proble- cretamente el análisis de alternativas) mas existen realmente) siguiendo una debe ser un proceso rápido y de bajo secuencia parecida a la que a continua- coste, ya que, de momento, no existe ción se presenta: ninguna garantía acerca de la efectiva puesta en práctica de la intervención que está preparándose. • Identificar las relaciones medio–fines dentro del árbol de objetivos sobre las que, en principio, parece existir un mayor interés en actuar. • Comparar esas alternativas en función de algunos criterios que pueden coincidir en parte con los enunciados con anterioridad. • Seleccionar la alternativa que, entre todas las contempladas, parece reunir una combinación más adecuada de elementos positivos. • Precisar la tarjeta–objetivo que va a convertirse en objetivo del proyecto que comienza a continuación a diseñarse; en ocasiones la discusión de alternativas es más bien una “discusión de objetivos”, por lo que el punto anterior y éste se convertirían en el mismo. Sea como sea, con mayor o menor mite comenzar el diseño de la futura participación, con mayor o menor aná- intervención. Después de esa decisión, lisis y manejo de datos, el análisis de puede considerarse que comienza la alternativas concluye cuando se selec- fase de diseño o formulación del pro- ciona un objetivo concreto que consti- yecto. tuye la orientación esencial que per-
  • 36.
    El Enfoque delmarco lógico: 10 casos didácticos 34 Matriz de planificación del principales contenidos del diseño de un proyecto en un formato simplificado proyecto que facilita, en un golpe de vista, com- prender la lógica interna de una inter- La matriz de planificación del proyecto vención. Hoy, más de 30 años después es el documento–herramienta más ca- de que la Agencia Estadounidense de racterístico del enfoque del marco ló- Cooperación Internacional (USAID) gico. De hecho, el marco lógico co- comenzará a utilizar las matrices de menzó siendo una matriz y hasta que la planificación de los proyectos, éstas si- GTZ estableció la secuencia de pasos guen cumpliendo esa función. A las previos que conducen hasta ella, lo que matrices de los proyectos se las suele constituye la principal originalidad del criticar por su esquematismo y rigidez, método ZOPP, la identificación entre cosas ciertamente reales, pero compen- un término y otro fue absoluta. En la san esas deficiencias gracias a su clari- actualidad, aunque la mayoría de las dad y fácil comprensión. De momento, versiones del método asumen esa se- no parecen existir opciones realistas cuencia como un todo, la matriz conti- que puedan sustituir con ventaja al mo- núa siendo el elemento más típico del delo actual de matriz. EML. Una matriz de planificación es, apro- En su origen, la matriz apareció como ximadamente, un cuadro como el que un intento de sistematizar y ordenar los sigue: LÓGICA DE LA INDICADORES FUENTES DE SUPUESTOS/ INTERVENCIÓN OBJETIVAMENTE VERIFICACIÓN HIPÓTESIS/ VERIFICABLES FACTORES EXTERNOS OBJETIVO GENERAL OBJETIVO ESPECÍFICO RESULTADOS ACTIVIDADES RECURSOS COSTES CONDICIONES PREVIAS
  • 37.
    Introducción al EML 35 En ese documento quedan sintetizados cas que establecen esa interdependen- los principales componentes del diseño cia. de un proyecto. Además, existe una Se llaman las lógicas vertical y hori- relación entre todos esos elementos zontal. que, de alguna manera, están vincula- La primera establece la siguiente rela- dos entre sí. Existen dos lógicas bási- ción: Si se dan unas condiciones previas (entonces) se libera un presupuesto con el que se movilizan unos recursos para hacer unas actividades. Si se hacen esas actividades y se producen unos supuestos (que están fuera de la competencia de la intervención) se logran unos resultados. Si se logran esos resultados y se producen los supuestos situados a su nivel, se alcanza el objetivo específico. El logro de ese objetivo específico, unido al cumplimiento de los supuestos colocados en su nivel, supondrá una contribución significativa a un objetivo general (o superior). Y si se producen los supuestos de ese nivel el objetivo general podrá perdurar. La lógica horizontal, más sencilla, indica que: todo resultado u objetivo se expresa mediante, al menos, un indicador verificable objetivamente. Ese indicador debe poder comprobarse mediante una fuente de verificación específica.
  • 38.
    El Enfoque delmarco lógico: 10 casos didácticos 36 De esa manera, con un vistazo rápido ciencias más comunes de un gran nú- es posible saber “de que va” un pro- mero de proyectos. yecto concreto y descubrir sus princi- pales fortalezas y debilidades. Eviden- El objetivo específico debe ser uno; temente, existe la posibilidad de reali- cada objetivo específico justifica la zar un marco lógico (una matriz) irre- realización de otra matriz y, por lo prochable desde el punto de vista de su tanto, de otro proyecto. El objetivo su- coherencia interna, aunque su corres- perior con el que el específico se en- pondencia con una situación concreta cuentra en relación en el árbol de obje- sea escasa o, en un caso extremo, nula, tivos es el que llamamos general, glo- pero eso ocurre con cualquier procedi- bal o de desarrollo. De hecho, se en- miento de planificación. Las críticas cuentra fuera del ámbito de actuación que señalan la posibilidad de utilizar de la intervención (resulta más ambi- “mal” el marco lógico no invalidan la cioso y sólo puede ser alcanzado por utilidad del método. Muy a menudo, una combinación de proyectos), pero esas críticas se caracterizan por no orienta nuestra iniciativa. Nuestra con- plantear ningún tipo de alternativa, con tribución al logro de ese objetivo es un lo que se mueven en un terreno más criterio esencial para valorar la calidad bien estéril. de cualquier proyecto. De manera esquemática, vamos a des- Los resultados (también llamados pro- cribir brevemente los contenidos prin- ductos, componentes o metas) son los cipales de las columnas de la matriz: medios necesarios para alcanzar el ob- jetivo específico. Constituyen el con- Primera columna. En ella se describe el junto de bienes y servicios que entrega proyecto, “lo que hacemos” y la lógica el proyecto durante o al finalizar su interna que vincula a cada uno de sus ejecución. Estos resultados surgen, al elementos. El objetivo del proyecto, menos en parte, del propio árbol de normalmente llamado objetivo objetivos (son las tarjetas inferiores específico, es, de alguna manera, el que que se encuentran vinculadas a la se- establece la direccionalidad de la inter- leccionada). Es preciso valorar si re- vención, su punto de referencia. Hay sultan medios suficientes y necesarios que recordar que éste es un método de para el logro de ese objetivo y, en caso planificación por objetivos y que las de no ser así, habrá que incluir nuevos actividades (lo que hacemos) se en- resultados (es decir, que no estén en el cuentran siempre subordinadas a lo que árbol de objetivos) a nuestra matriz. pretendemos conseguir. Esa confusión entre lo que hacemos y lo que quere- Las actividades constituyen el conjunto mos obtener, confusión que parece un “de lo que hacemos” y deben estar cla- tanto pueril, constituye una de las defi- ramente vinculadas a la consecución de
  • 39.
    Introducción al EML 37 cada uno de los resultados enunciados. plimiento se encuentra fuera de nuestro En principio, no debe haber actividades ámbito concreto de competencia. Di- (más allá de las generales de adminis- cho de otra manera, la probabilidad de tración, seguimiento y evaluación) que cumplimiento de las hipótesis son los no se encuentren inequívocamente re- riesgos del proyecto. No existe un pro- lacionadas con alguno de los resulta- cedimiento a partir del cual tengamos dos. Cada actividad deberá llevar espe- plena garantía de haber identificado to- cificados el conjunto de recursos, me- das las hipótesis significativas que dios o insumos necesarios para su eje- pueden afectar a un proyecto concreto. cución. Los costes de movilización de En cualquier caso, su valoración, aún esos recursos ofrecerán el presupuesto cuando sea incompleta, siempre será de cada una de las actividades. La deseable frente a su no consideración. suma de todos esos costes constituirá el Es necesario situar las hipótesis en el presupuesto general del proyecto. lugar en que son significativas para la propia lógica de la intervención. Los objetivos y resultados tienden a ser redactados como situaciones ya alcan- Los indicadores pretenden traducir a zadas, mientras que las actividades términos inequívocos los objetivos y suelen redactarse en infinitivo. los resultados de un proyecto. Se trata de poder expresar de la manera más Una vez que se tiene establecida de precisa posible lo que vamos a hacer y manera provisional la primera columna lo que queremos conseguir con nuestra de la matriz, es conveniente comenzar intervención. Cualquier indicador debe a cumplimentar la columna de la dere- reflejar la cantidad de producto que se cha, la que incluye las hipótesis, su- pretende alcanzar, su calidad y el puestos o factores externos. Si un pro- tiempo para su logro. En caso de no re- yecto se ejecutase en un ambiente con- sultar evidente, será preciso clarificar trolado (como un experimento) las va- las personas beneficiarias que se en- riables exteriores no serían significati- contrarán incluidas y el área geográfica vas. A nadie se le escapa que eso nunca considerada. es así y que un proyecto interactúa en un contexto al que influye y del que re- Los indicadores tienen una cierta mala cibe influencias. Con las hipótesis se prensa, pues afirma que no todo puede plantea la necesidad de valorar ese ser cuantificado y que esa obsesión contexto y de identificar los principales numérica puede provocar graves dis- aspectos que pueden tener una inciden- torsiones en la propia lógica de la in- cia grave en la propia lógica de inter- tervención. Esas objeciones pueden ser vención. Las hipótesis son, por tanto, ciertas en ocasiones pero lo más habi- todas las situaciones y decisiones que tual es que esa resistencia frente a los tienen que producirse, pero cuyo cum- indicadores esconda un desconoci-
  • 40.
    El Enfoque delmarco lógico: 10 casos didácticos 38 miento de lo que se pretende conseguir. últimas son en principio deseables, Objetivos enunciados como “Mejora aunque en muchas ocasiones no están de la calidad de vida”, sin indicadores disponibles, no poseen la fiabilidad concretos y operativos resultan esen- exigible o su nivel de desagregación no cialmente inútiles, dada su radical in- resulta adecuado, por lo que será pre- comprensibilidad. ciso recurrir a fuentes propias, de las que será preciso valorar sus costes e La regla establece que cada objetivo y incluirlos en el presupuesto. resultado debe llevar, al menos, un in- dicador de las características antes re- La matriz y el diseño de los señadas. Todo el mundo asume que el nivel de concreción de los indicadores proyectos disminuye a medida que “subimos” por la matriz y que los indicadores del ob- La matriz de planificación constituye la jetivo superior tenderán a ser mucho base del diseño de un proyecto pero no menos operativos que los de los resul- lo agota. Un documento de proyecto tados. Si no existe una correspondencia tiene, aparte de los reseñados, otros evidente entre el objetivo (o el resul- elementos que resultan imprescindi- tado) y su indicador, puede ser conve- bles. Básicamente podemos referirnos niente incluir más de uno. a los siguientes: Cada indicador debe poseer su corres- • Programación de las actividades pondiente fuente de verificación, que (calendario y asignación de res- son procedimientos y soportes puestos ponsabilidades entre las diferentes en marcha para comprobar el cumpli- personas o instituciones im- miento del indicador. Un indicador sin plicadas) fuente de verificación carece de opera- tividad, por lo que debe ser conside- • Programación de recursos (pre- rado como un indicador inútil. Fuentes supuesto) típicas de verificación son encuestas, registros, certificados, actas, etc. Po- • Un análisis de las posibilidades de demos calificar las fuentes de verifica- permanencia del proyecto una vez ción en “internas” y “externas”. Las concluida la asistencia externa primeras son las generadas por el pro- (valoración de los llamados pio proyecto, mientras las segundas se factores viabilidad) encuentran fuera de la intervención. Por una consideración de costes, estas
  • 41.
    Introducción al EML 39 De esa manera, un documento-tipo de proyecto consta de las siguientes partes: Análisis del contexto y justificación de la alternativa seleccionada. Se 1 trata de incluir aquí los trabajos efectuados durante la etapa de identifica- ción, con especial mención a los colectivos beneficiarios y al resto de los grupos afectados, a los problemas detectados y a la selección de la estrate- gia concreta para su solución. Intervención. En este caso, es preciso describir qué queremos conseguir 2 (objetivo específico), para qué queremos lograr ese propósito (objetivo ge- neral), cómo vamos a lograrlo (resultados-actividades), qué hipótesis con- sideramos importantes para el logro de nuestro objetivo y cuáles riesgos se han identificado, cómo vamos a medir el éxito de lo realizado (indicadores) y dónde a través de qué procedimientos vamos a establecer esas medicio- nes (fuentes de verificación). Ejecución. En este apartado se describe cómo vamos a hacer las activida- 3 des, con qué recursos, quién lo va hacer (organización y reparto de respon- sabilidades), cuándo se va a hacer (calendario) y cuánto va a costar (presu- puesto). Viabilidad. Se considera imprescindible efectuar una valoración de las po- 4 sibilidades de permanencia de los objetivos de la intervención más allá del período de ejecución. Para esa valoración se consideran habitualmente siete factores que tienen una incidencia especial en la posible viabilidad de un proyecto. Esos factores son: políticas de apoyo, capacidad institucional y de gestión, factores socioculturales, enfoque de género, tecnológica, facto- res medioambientales y viabilidad económica y financiera. En este texto no se han incluido los as- los aspectos más tradicionales del EML pectos que afectan a la programación y concluir todos los ejercicios que se de las actividades, a pesar de su indu- incluyen a continuación con la formu- dable importancia. Se ha considerado lación de las matrices de planificación. más interesante centrar el análisis en
  • 42.
    El Enfoque delmarco lógico: 10 casos didácticos 40 Sobre la viabilidad Se entiende habitualmente por viabili- subrayado también se suele registrar en dad (o sostenibilidad), un análisis las subsiguientes fases evaluatorias. acerca de las posibilidades de continui- dad de los efectos positivos del pro- ¿A qué obedece esta circunstancia? yecto una vez que éste haya finalizado. Desde el primer momento debe recha- zarse la idea de que la viabilidad sea un Con frecuencia en el diseño del pro- componente de la evaluación más rele- yecto de desarrollo y en las normas de vante que la pertinencia, el impacto o calidad aplicables en la evaluación la eficacia; ya que analíticamente se previa de los proyectos, se presta una debe aceptar que la eficiencia tiene un atención especial a la viabilidad, entre nivel de importancia subordinado a los los componentes de la evaluación. otros componentes. Estos son, aparte de la propia viabilidad, la pertinencia, el impacto, la La explicación de este tratamiento es- eficacia y la eficiencia. Este pecifico de la viabilidad se justifica de- bido a que: La viabilidad es un componente identificativo del proyecto de desarrollo (véase la definición de proyecto de desarrollo en las páginas 16 y 17 de este Manual), y que por tanto lo diferencia y singulariza con respecto a otras intervenciones de desarrollo; por ejemplo; las intervenciones de ayuda de emergencia, en las que la viabilidad no es un criterio relevante. Es un componente que radica esencialmente en la lógica interna del diseño del proyecto de desarrollo. Tiene una respuesta básicamente dicotómica. Un proyecto de desarrollo es, desde un punto de vista analítico, viable o no lo es. Es sumamente visible. Tras la finalización del proyecto, o pasado un período de tiempo adecuado para cada actuación, se puede valorar con relativa facilidad la permanencia del flujo de beneficios dirigidos a la población meta o, en determinados casos, la continuidad institucional o la prestación de los servicios que el proyecto pretendía proveer. Naturalmente, en cada fase de la eva- simultánea y final se convierte en la luación la certeza del enjuiciamiento valoración de la información ya dispo- sobre la viabilidad varía. Lo que en la nible sobre su desempeño. En la eva- evaluación previa es un ejercicio razo- luación posterior el juicio se basa en nado de prospectiva, en la evaluación una apreciación casi evidencial.
  • 43.
    Introducción al EML 41 Los factores de viabilidad Se entiende por factores de viabilidad los componentes básicos para facilitar su análisis. Existe un consenso generalizado sobre los siguientes factores de viabilidad: Políticas de apoyo. Es decir, la coherencia del proyecto de desarrollo con las políticas (generales y locales) del espacio en que se inscribe el proyecto. Se manifiesta por la coincidencia con los objetivos de las políticas y la existencia de compromisos específicos razonablemente seguros. Tecnología adecuada. Se refiere a su coherencia con las condiciones reinantes en el medio en que se ejecuta el proyecto; así como a la capacidad que tienen las entidades que cogestionan el proyecto de desarrollo para asimilar las tecnologías transferidas por la intervención y, especialmente, su capacidad para mantenerlas en funcionamiento una vez finalizado el apoyo externo. Hay que prestar especial atención a su aptitud para reponer los elementos tecnológicos que se deterioren o se desgasten. Protección del medio ambiente. Es la apreciación de los efectos que sobre el medio ambiente tiene el proyecto de desarrollo y los efectos que éste genere tras su finalización, valorando si son negativos, tolerables o beneficiosos. Ha de asegurarse el uso razonable de los recursos renovables y no renovables. Aspectos socioculturales. Se trata de valorar las transformaciones socioculturales que inevitablemente conlleva cualquier proyecto de desarrollo (dado su carácter transformador) para comprobar que son adecuadamente sopesados, deseados e incorporados por los beneficiarios. Asimismo debe acreditarse que todos los componentes del grupo meta reciben un flujo equitativo de beneficios. Mujer y desarrollo. Hay que enjuiciar los eventuales efectos perjudiciales que el proyecto de desarrollo puede conllevar para las mujeres, para evitarlos, al mismo tiempo que se debe actuar para que las necesidades específicas de las mujeres dentro de los grupos beneficiarios se contemplen y se actúe en consecuencia. Capacidad institucional de gestión. Se contempla la capacidad de los socios locales para asumir la gestión autónoma de lo puesto en pie por el proyecto de desarrollo tras la finalización de éste; manteniendo para ello el personal que se requiere y el compromiso de las entidades que agrupan a los beneficiarios. Factores económicos y financieros. Se debe analizar cuidadosamente si los socios locales podrán hacerse cargo de los costes de operación y de depreciación que la permanencia de los efectos del proyecto demande. Usualmente se establece la diferencia entre los aspectos financieros, que son los que debe afrontar internamente el proyecto o la continuación del mismo (capacidad de vender los productos o servicios a precios rediticios, por ejemplo); y los económicos, que hacen referencia a la certeza existente sobre los aportes externos que la intervención precisa para asegurar su continuidad (por ejemplo, suficientes recursos presupuestarios públicos).
  • 44.
    El Enfoque delmarco lógico: 10 casos didácticos 42 2
  • 45.
    43 Casos docentes Presentación 1. Las enfermedades de la comunidad de Montecito 2. Los agricultores de Vallegrande 3. La educación en el departamento de Casanillo 4. Los jóvenes del barrio de los Chorrillos 5. La atención sanitaria en la región de La Plata 6. El Parque Natural de Aldehuela 7. Los pescadores de la isla Wasini
  • 46.
    El Enfoque delmarco lógico: 10 casos didácticos 44 Presentación S e incluyen a continuación siete restantes abordan aspectos relativos al casos utilizados en los talleres y desarrollo educativo (“La educación en seminarios realizados por los el departamento de Casanillo”), la pro- autores para la presentación y aplica- blemática juvenil (“Los jóvenes del ba- ción del EML. Como ya se ha señalado rrio de los Chorrillos”) y al desarrollo con anterioridad, este método sólo turístico y manejo de los recursos am- puede dominarse a partir de una prác- bientales (“El Parque Natural de Al- tica cotidiana, por lo que en todas las dehuela”). actividades formativas que se llevan a cabo se utiliza alguno de estos casos, u Todos los casos que se presentan están otros, para permitir a los participantes basados en experiencias reales, aunque una cierta familiaridad con este proce- han sido modificados y simplificados dimiento de planificación por objeti- con fines docentes. En todos ellos se vos. incluye una primera descripción de la realidad sobre la que se pretende inter- Los casos seleccionados para este ma- venir, a partir de la cual es posible nual pretenden ofrecer una cierta pano- avanzar en los diferentes pasos que rámica de las áreas de intervención forman el proceso de planificación más comunes dentro de la cooperación propuesto por el enfoque del marco ló- internacional para el desarrollo. Dos de gico. ellos (“Las enfermedades de la comu- nidad de Montecito” y “La atención Los tres primeros ejemplos se encuen- sanitaria en la región de La Plata”) se tran completamente desarrollados y enmarcan dentro del sector de la salud pueden ser utilizados como modelos y del manejo y tratamiento del agua; para la realización de los trabajos pro- otros dos (“Los agricultores de Valle- puestos en los cuatro casos restantes. grande” y “Los pescadores de la isla En estos últimos se avanzan algunos Wasini”) hacen referencia a problemas elementos del proceso de planificación vinculados con la producción y el desa- y se indican los ejercicios que es pre- rrollo económico, mientras que los ciso abordar para concluir de manera
  • 47.
    Presentación 45 satisfactoria el diseño de un proyecto que tenderían a complicar en exceso según el EML. Hay que recordar que este texto. todos los ejemplos incluidos terminan con la elaboración de la matriz de pla- El nivel de complejidad de los casos nificación. La programación de la acti- presentados es muy variable. Esto es vidades y recursos y el análisis de los así porque, en su origen, han sido uti- factores de viabilidad, aún siendo ele- lizados en talleres y seminarios con du- mentos claves para dar por finalizado raciones muy diferentes. Por último, es el diseño de un proyecto de desarrollo, preciso recordar que el EML es una no han sido incluidos en los ejercicios técnica de trabajo en equipo, por lo propuestos. Se ha considerado más que es conveniente efectuar las tareas oportuno trabajar de manera intensiva que se proponen entre varias personas, en los pasos más clásicos del EML, los discutiendo y estableciendo diferentes que van del análisis de la participación niveles de consenso. De todas maneras, a la matriz de planificación del pro- los ejercicios propuestos pueden ser yecto, en vez de incluir otros aspectos también para un trabajo individual.
  • 48.
    El Enfoque delmarco lógico: 10 casos didácticos 46 Las enfermedades de la comunidad de Montecito E l departamento de Floresta presenta graves carencias en diversos órdenes socioeconó- micos. La capital del mismo es el mu- nicipio de los Naranjos. La ciudad es Muchas familias poseen alguna pe- queña chacra donde cultivan algunos productos para el autoconsumo (man- dioca, frijoles, maíz, etc.) y crían algu- nos animales; aves y cerdos especial- atravesada por el río Curicó, única co- mente. Las mujeres suelen tener una rriente superficial de agua en la zona. participación muy destacada en esta producción doméstica y se encargan de La región tiene un clima tropical, con todas las labores de la casa. Los niños, alternancia de épocas de lluvia y perío- muy numerosos, colaboran en las ta- dos secos. En verano se alcanzan unas reas domésticas y asisten de forma temperaturas medias de 30ºC, mientras irregular a la escuela. que en invierno la media desciende hasta los 19ºC. Las lluvias torrenciales En los últimos tiempos, algunos infor- aparecen en verano y otoño. mes de los servicios de salud han de- tectado un aumento significativo de la La actividad económica principal es la mortalidad, especialmente infantil, agricultura de exportación, siendo los provocado por la alta incidencia de las principales productos el banano y la enfermedades infecciosas de transmi- piña. Junto a la actividad agrícola sión hídrica. El malestar causado por existen estancias ganaderas dedicadas a estos problemas es muy patente en las la cría de vacuno. comunidades campesinas. Conectados con la ganadería, se en- Para interpretar las causas de esta si- cuentran en actividad un matadero y tuación y buscar soluciones, la Asocia- una fábrica de curtidos. ción de Pobladores de Floresta ha creado, con la colaboración de su socio español, un equipo técnico de planifi-
  • 49.
    Las enfermedades dela comunidad de Montecito 47 cación. Se espera que este equipo de agua y las mujeres y los niños sue- pueda diseñar alguna iniciativa con- len ser los encargados de ir a buscar el creta de desarrollo que ayude a mejorar agua al río y a los pocos pozos que las condiciones de vida de los habitan- existen en la zona. Por lo que se ha ob- tes de la zona, reduciendo de esa ma- servado, no tienen apenas nociones de nera la situación de tensión que ac- las implicaciones sanitarias que repre- tualmente se vive. Por decisión de la senta el consumo de agua en malas propia Asociación se ha optado por di- condiciones y no se efectúa ninguna de señar una primera intervención en la las prácticas generalmente recomenda- comunidad de Montecito. Se trata de das; cocción de agua, uso de filtros, un poblado rural de asentamiento re- etc. Tampoco existen en las distintas ciente, de unos 400 habitantes, situado escuelas programas específicos de edu- a orillas del río Curicó. cación para la salud. De todas formas, no es el desconocimiento la única La primera constatación que se ha causa que provoca un mal manejo del efectuado es que los servicios médico- agua. Las pésimas condiciones higiéni- sanitarios se prestan de una manera cas de estos poblados, sin apenas letri- muy deficiente y desarrollan una acti- nas ni ningún otro tipo de infraestruc- vidad exclusivamente curativa. El tura sanitaria, también contribuyen a único Centro de Salud de departamento esta situación. se encuentran en un edificio que no reúne ninguna condición para ese tipo Los informes existentes sobre la cali- de usos. El equipamiento básico y el dad del agua muestran que ésta no es material sanitario, están en muy mal apta para el consumo humano. Por una estado y está atendido únicamente por parte, la agricultura de la zona, basada un enfermero. Hay que señalar que en en el monocultivo de muy pocos pro- el municipio se localizan otros cinco ductos destinados a la exportación y la médicos que atienden consultas priva- extensión reciente de las estancias ga- das, con mucha mejor cobertura sanita- naderas han provocado la deforestación ria, aunque sus precios impiden que la de buena parte de los bosques autócto- población más necesitada pueda utili- nos, aumentando de forma significativa zar sus servicios. Aparte de estos servi- la erosión. cios médicos institucionales, existe un número importante de curanderos que Por otra, la utilización intensiva de cumplen funciones sanitarias. productos químicos para aumentar la productividad ha generado unos nive- El manejo del agua para consumo hu- les preocupantes de contaminación de mano en la comunidad de Montecito es los acuíferos subterráneos, lo que completamente inadecuado. No existe afecta a la salud de la población que se ninguna red pública de abastecimiento abastece en los pozos.
  • 50.
    El Enfoque delmarco lógico: 10 casos didácticos 48 También se encuentran en la zona ver- agrupa a unas 200 personas que viven tederos incontrolados, debido a la esca- en los asentamientos campesinos peri- sez e insuficiencia de los servicios féricos. Su influencia en la región es prestados por el Municipio, que contri- bastante importante. Carece de sede buyen significativamente a la contami social y las reuniones se realizan en la nación de las reservas subterráneas de casa de alguno de los asociados o en un agua. La comunidad, por su parte, lugar abierto cuando se trata de una muestra una escasa educación referente asamblea más numerosa. al manejo de basuras. No existe una estructura organizativa Las aguas del río Curicó presentan mínimamente sólida. La Junta Direc- unos niveles preocupantes de contami- tiva de la Asociación está compuesta nación debido, aparte de la erosión ya por nueve personas que no tienen ape- reseñada, a los vertidos incontrolados nas experiencia en la gestión de una de las aguas negras y a la contamina- asociación pública, aun cuando su en- ción industrial que producen el mata- tusiasmo y su prestigio dentro de la dero y la fábrica de curtidos. comunidad son muy importantes. La Asociación tiene personalidad jurídica Especialmente ésta utiliza grandes y está reconocida por Ley. cantidades de agua sin ningún tipo de control higiénico. Después de esta descripción somera de la situación de la Es conveniente señalar que la Asocia- zona, el equipo de planificación ción de Pobladores del departamento de Floresta es una organización que se propone efectuar: Un análisis de los distintos Un análisis de los problemas Un análisis de las distintas agentes, grupos y sectores so- identificados determinando alternativas identificadas. ciales implicados en los pro- sus causas y sus efectos. blemas del departamento y, más específicamente, de los habitantes de la comunidad El diseño de una intervención de Montecito. de desarrollo propuesta en el departamento, a través de la Un análisis de los objetivos formulación de una matriz de desarrollo. de planificación del proyecto.
  • 51.
    Las enfermedades dela comunidad de Montecito 49 Análisis de participación Beneficiarios Beneficiarios Excluidos/ Perjudicados/ Directos Indirectos Neutrales Oponentes potenciales Comunidad de Montecito: • Asociación de Pobladores de Médicos privados Mujeres Floresta Niños Campesino Matadero • Servicios médico-sanitarios Fábrica de curtidos Estanciero • Escuelas (maestros) Curanderos Explicación: Tal como se señala en el texto, la co- posteriormente se realice. Algo similar munidad de Montecito, compuesta por ocurrirá con los curanderos, tal como unas 400 personas, ha sido seleccio- se percibe en el cuadro. nada como beneficiaria de la interven- Los médicos privados quedarán en ción que se pretende diseñar. De todas principio, excluidos de la intervención, formas sería deseable contar con más así como el matadero, la fabrica de informaciones sobre los distintos gru- curtidos y los estancieros, quienes pos sociales que forman parte de la dependiendo de la alternativa seleccio- comunidad (mujeres, niños, campesi- nada podrán ser considerados nos, etc...). excluidos o perjudicados por la intervención. Entre los beneficiarios indirectos apa- recería, con claridad, la Asociación de Obsérvese, en todo caso, que el análisis Pobladores de Floresta y, posible- de la participación tal como se presenta mente, habría que incluir a los servi- aquí, tiene un cierto grado de provisio- cios médico-sanitarios y a los educati- nalidad y puede ser matizado en fun- vos, aunque en estos últimos casos su ción de la selección que se realice en el posición relativa puede variar en fun- análisis de alternativas. ción de la selección del proyecto que
  • 52.
    El Enfoque delmarco lógico: 10 casos didácticos 50 Árbol de problemas AGUA NO APTA CONSUMO HUMANO CONTAMINACIÓN DE CONTAMINACIÓN CENTRO DE SALUD ACUÍFEROS DEL RIÓ EN MALAS SUBTERRÁNEOS CONDICIONES UTILIZACIÓN VERTEDEROS CONTAMINACIÓN VERTIDOS PRODUCTOS INCONTROLADOS INDUSTRIAL AGUAS NEGRAS EROSIÓN QUÍMICOS ESCASA INSUFICIENTES LLUVIAS EDUCACIÓN DE SERVICIOS TORRENCIALES DEFORESTACIÓN LA COMUNIDAD MUNICIPALES EXTENSIÓN MONOCULTIVO ESTANCIAS GANADERAS
  • 53.
    Las enfermedades dela comunidad de Montecito 51 AUMENTO MALESTAR MORTALIDAD SOCIAL INFANTIL ALTA INCIDENCIA DE ENFERMEDADES DE TRASMISIÓN HÍDRICA DEFICIENTES SERVICIOS MANEJO INADECUADO DEL AGUA EN LA MÉDICO/SANITARIOS COMUNIDAD EQUIPO Y ALTOS PRECIOS DE NO EXISTE RED DE INADECUADAS PÉSIMAS MATERIAL LA MEDICINA ESCASO PERSONAL SUMINISTRO DE PRACTICAS CONDICIONES SANITARIO EN MAL PRIVADA AGUA HIGIÉNICAS HIGIÉNICAS DE LA ESTADO COMUNIDAD DESCONOCIMIENTO NO HAY PROGRAMA PRÁCTICAS DE EDUCACIÓN HIGIÉNICAS PARA LA SALUD
  • 54.
    El Enfoque delmarco lógico: 10 casos didácticos 52 Árbol de objetivos MEJORADA LA CALIDAD DEL AGUA PARA CONSUMO HUMANO REDUCIDA LA REDUCIDA LA REHABILITADO CONTAMINACIÓN DE CONTAMINACIÓN CENTRO DE SALUD ACUÍFEROS SUBTERRÁNEOS DEL RIÓ ESTABLECIDAS VERTEDEROS CONTROLADA LA DEPURADAS LAS LIMITADA LA TÉCNICAS CONTROLADOS CONTAMINACIÓN AGUAS NEGRAS EROSIÓN AGRÍCOLAS NO INDUSTRIAL CONTAMINANTES COMUNIDAD MEJORADOS LOS REDUCIDA LA LLUVIAS CONSTRUCCIÓN SENSIBILIZADA EN EL SERVICIOS DEFORESTACIÓN TORRENCIALES TERRAZAS RIBERA MANEJO DE LAS BASURAS MUNICIPALES DEL RIÓ MONOCULTIVO EXTENSIÓN CAMPAÑA DE ESTANCIAS REFORESTACIÓN GANADERAS
  • 55.
    Las enfermedades dela comunidad de Montecito 53 DISMINUIDA LA MITIGADO MORTALIDAD MALESTAR INFANTIL SOCIAL REDUCIDA INCIDENCIA DE ENFERMEDADES DE TRANSMISIÓN HÍDRICA MEJORADOS LOS SERVICIOS MANEJO ADECUADO DEL AGUA EN LA MÉDICO/SANITARIOS COMUNIDAD MEJORADO EL EQUIPO Y ALTOS PRECIOS DE INCREMENTADO EL ESTABLECIDA RED ADOPTADAS MEJORADAS LAS EL MATERIAL LA MEDICINA PERSONAL DE SUMINISTRO PRACTICAS CONDICIONES SANITARIO PRIVADA SANITARIO DE AGUA HIGIÉNICAS HIGIÉNICAS DE LA COMUNIDAD POBLACIÓN NO HAY PROGRAMA INFORMADA DE EDUCACIÓN PARA LA SALUD Comentario: Nótese que algunos problemas mantie- “las lluvias torrenciales”, “la extensión nen su enunciado tal como aparecía en de las estancias ganaderas”, “el mono- el árbol anterior, por considerarse im- cultivo” o “la no existencia de progra- posible su solución o fuera del ámbito mas de educación para la salud en las de la intervención. Ese es el caso de escuelas”.
  • 56.
    El Enfoque delmarco lógico: 10 casos didácticos 54 Análisis cualitativo de alternativas Alternativa 1: Alternativa 2: Alternativa 3: Criterios Mejora de la calidad del Mejora de los servicios Tratamiento adecuado agua sanitarios del agua Coste Alto ++ Medio / alto Medio Tiempo Largo Medio Medio Concentración sobre los Media / baja Baja Alta beneficiarios Riesgos sociales Medio / altos Medios Bajos Impacto ambiental Alto ++ (positivo) Bajo Medio (positivo) Impacto de género Bajo Medio Medio / alto Viabilidad Media / baja Media Media / alta Notas explicativas: Sobre el coste: Se asume que éste no sería muy elevado en el caso del sistema de agua potable ya que se trata de una obra muy sencilla. La concentración sobre el grupo beneficiario de la alternativa dos se ha valorado como “baja”, dado que el centro de salud presta sus servicios a una población muy amplia. Las restantes valoraciones no precisan explicaciones especiales y su justificación se de- riva de los comentarios incluidos en el texto inicial.
  • 57.
    Las enfermedades dela comunidad de Montecito 55 Análisis cuantitativo de alternativas Alternativa 1: Alternativa 2: Alternativa 3: Criterios Mejora de la calidad del Mejora de los servicios Tratamiento adecuado del Coeficiente agua sanitarios agua Coste 4 1 4 2 8 3 12 Tiempo 2 1 2 3 6 3 6 Concentración sobre los 5 2 10 1 5 4 20 beneficiarios Riesgos 3 2 6 3 9 4 12 Sociales Impacto 4 5 20 2 8 3 12 Ambiental Impacto de 4 2 8 3 12 4 16 Género Viabilidad 5 2 10 3 15 4 20 TOTAL 60 63 98 Notas explicativas: La cuantificación de las valoraciones La suma total de esas puntuaciones cualitativas presentadas en la tabla an- constituye la valoración final de las terior se ha realizado asignando en tres estrategias consideradas. La primer lugar unos coeficientes a cada máxima puntuación supone que esa uno de los criterios utilizados, en los alternativa aparece como la más que las puntuaciones más elevadas sig- deseable. En este caso se trata de la nifican una mayor importancia. tercera alternativa: “Tratamiento adecuado del agua”. De la misma manera se ha valorado cada alternativa en función de cada La base numérica utilizada ha sido de 1 criterio. En tercer lugar, se ha multi- a 5, en la que las puntuaciones más al- plicado el valor asignado a cada alter- tas representan las valoraciones más nativa por el coeficiente, obteniendo positivas y las más bajas, las que se unas puntuaciones ponderadas. consideran menos adecuadas. No se han manejado en este caso puntuacio- nes negativas.
  • 58.
    El Enfoque delmarco lógico: 10 casos didácticos 56 Matriz de planificación del proyecto LÓGICA DE INDICADORES OBJETIVAMENTE FUENTES DE SUPUESTOS/ HIPÓTESIS/ LA INTERVENCIÓN VERIFICABLES VERIFICACIÓN FACTORES EXTERNOS Reducida la incidencia de las 1. Disminución en un 30% en el tercer 1. Estadísticas del centro de sa- Los beneficiarios continúan enfermedades de transmisión año (último del proyecto) y en un 50% en lud. considerando como O. GENERAL hídrica de la población de la co- el sexto año de las enfermedades prioritarios los temas de salud. munidad de Montecito. provocadas por el mal uso del agua, en particular cólera y parasitosis intestinal, entre los pobladores de la comunidad de Montecito, tratadas en el centro de salud local. 2. Incremento de la asistencia de los 2. Informe de los maestros de la niños de Montecito a la escuela en un escuela local. 20% en el tercer año y 30% en el cuarto año. Manejo adecuado del agua para 1. El 50% en el primer año y el 80% en el 1. Informe del equipo del pro- El proyecto de mejora de la consumo humano entre la po- tercero de las mujeres de Montecito yecto a partir de una encuesta. atención sanitaria realizado O. ESPECIFICO blación de la comunidad de realizan habitualmente las prácticas por la Cooperación Española Montecito, departamento de higiénicas relacionadas con el uso de cumple su objetivo. Floresta. agua. 2. Un 90% de las familias de la 2. Estudio realizado sobre El cuadro de enfermedades de comunidad de Montecito consume al muestra representativa. transmisión hídrica permanece final del proyecto agua que cumple con sin modificaciones. los estándares de calidad establecidos por la Organización Mundial de la Salud La calidad del agua no (OMS). empeora significativamente. 1. Establecida una red de sumi- 1. Dos fuentes en funcionamiento en 1. Certificación de las obras Las tareas de mantenimiento nistro de agua en la comunidad Montecito al final del segundo año del emitida por las autoridades mu- de las letrinas son asumidas de Montecito. proyecto. nicipales. por los beneficiarios. 2. Mejoradas las condiciones hi- 2. Diez letrinas en funcionamiento final 2. Informe de los responsables de Los volúmenes de agua se RESULTADOS giénicas de la comunidad. del primer año del proyecto. la Asociación de Pobladores. mantienen estables. 3. Adoptadas prácticas higiéni- 3. Un 90% de las casas de Montecito al 3. Informe de los responsables de El crecimiento demográfico cas final del proyecto no dispone de la Asociación de Pobladores a de la comunidad se mantiene recipientes de agua inadecuados. partir de observación directa. en los términos actuales. 4. Fortalecida la capacidad ope- 4. Los responsables locales de la 4. Informe de los supervisores rativa de la Asociación de Po- Asociación de Pobladores de Montecito municipales. bladores en la comunidad de efectúan por sí mismos las tareas de Montecito. gestión del sistema de suministro de agua a partir del tercer año.
  • 59.
    Las enfermedades dela comunidad de Montecito 57 LÓGICA DE LA INDICADORES OBJETIVAMENTE FUENTES DE SUPUESTOS/ HIPÓTESIS/ INTERVENCIÓN VERIFICABLES VERIFICACIÓN FACTORES EXTERNOS 1.1. Realización del estudio técnico. Recursos Costes Los propietarios de los terrenos permiten la instalación de las letrinas. 1.2. Realización de trabajos Recursos materiales Pesetas/Euros y/o, en su caso, en comunitarios para la canalización divisas de referencia en el país del agua. Recursos humanos receptor (detallar por activida- des) 1.3. Construcción de un depósito y Recursos financieros dos fuentes. (especificar por actividades) Los hombres aceptan la participación de las mujeres en los talleres formativos 2.1. Determinación de los puntos de ACTIVIDADES colocación de las letrinas. 2.2. Realización de los trabajos de Se mantiene el interés de la acondicionamiento. población local en prestar su trabajo para el proyecto. 2.3. Construcción de las letrinas (10) 3.1. Cursos de formación para mujeres. 3.2. Campaña de sensibilización acerca del uso del agua. 4.1. Formación de lideres comu- nitarios 4.2. Construcción de una sede para la Asociación de Pobladores 4.3. Formación en gestión del servicio de agua. CONDICIONES PREVIAS Las autoridades municipales conceden los permisos de obra y se comprometen al mantenimiento de las fuentes.
  • 60.
    El Enfoque delmarco lógico: 10 casos didácticos 58 Los agricultores de Vallegrande V allegrande es una región campe- sina, alejada de los grandes cen- tros urbanos de la zona. En Va- llegrande hay varias pequeñas comunida- Los pequeños agricultores de Vallegrande han visto como disminuían sus ingresos de forma alarmante durante los últimos tiempos. Por este motivo, en des que recibieron sus títulos de propie- la zona se han dejado de cultivar las dad hace más de una década. Desde en- parcelas menos productivas y algunos de tonces, la agricultura se ha intensificado los agricultores más jóvenes han de una manera muy notable. emigrado hacia la ciudad. En la región se percibe un fuete descontento social y una El crecimiento demográfico ha sido tam- desmoralización generalizada. bién importante. El clima es templado y resulta sumamente apto para la actividad Este diagnóstico coincide con el expre- agrícola. sado por los técnicos del Servicio de Ex- tensión Agraria que la Delegación del Un número significativo de los agriculto- Ministerio de Agricultura desplaza de res de Vallegrande se encuentra organi- manera puntual a la región. zado en una Asociación que defiende sus intereses. Nuestra institución ha trabajado La principal fuente de ingresos de los con esta Asociación de Pequeños Agri- pequeños agricultores proviene de la cultores en varios proyectos durante los venta de sus cosechas de tomate, ya que últimos tiempos. no existen otras fuentes alternativas de ingresos, a pesar de contar la región con En la actualidad, se pretende identificar y claros valores paisajísticos e históricos diseñar alguna nueva intervención que que podrían sustentar alguna iniciativa de tienda a mejorar las condiciones de vida tipo turístico. Tampoco se obtiene ningún de este colectivo. Por ese motivo, se ha valor añadido de las ricas producciones desplazado a la región un equipo técnico tradicionales que perduran en la comarca de planificación que ha elaborado el in- y que son elaboradas básicamente por las forme que se presenta a continuación. mujeres.
  • 61.
    Los agricultores deVallegrande 59 Los ingresos de estos agricultores han chas son las pérdidas por plagas, la utili- disminuido en los últimos tiempos por zación de técnicas productivas inadecua- diversos motivos. En primer lugar, se das y el agotamiento general de la tierra. señala que los costes de producción so- portados por estas personas son muy ele- La escasez de agua es también señalada vados y tienden a aumentar todavía más. como una de las razones que explican el Los insumos (maquinaria, plásticos, fer- poco rendimiento obtenido en las parce- tilizantes, etc.) resultan muy caros y, las de cultivo. además, su utilización es muy poco efi- ciente, debido a las pequeñas dimensio- Los pequeños agricultores no consiguen nes de la mayoría de las propiedades y al unos beneficios más importantes debido a desconocimiento de su manejo adecuado los bajos precios de venta de sus produc- por parte de los pequeños agricultores. tos. Las ventas se efectúan en la misma zona a intermediarios mayoristas que, en En la zona existen unos pocos proveedo- la práctica, acaban imponiendo los pre- res de materiales y maquinaria que apro- cios. vechan su situación para obtener unos altos márgenes comerciales. Además de Estos intermediarios forman un grupo lo ya señalado, hay que reconocer que la cohesionado y resultan fundamentales en elevada inflación soportada en el país ha la actualidad para la comercialización de contribuido al incremento de los precios las cosechas de tomate. Una buena parte de esos insumos. de los agricultores desconocen los meca- nismos de funcionamiento del mercado. Por otra parte, se ha detectado que las cosechas son cada vez más escasas. Se- Los intermediarios justifican sus bajos gún un informe de la Delegación del Mi- precios por las malas comunicaciones nisterio de Agricultura, con el que está existentes en la región. También hay que básicamente de acuerdo la Asociación de reconocer que el tomate ha perdido valor Pequeños Agricultores de Vallegrande, en esos mercados debido a una clara so- las causas principales de estas bajas cose- breoferta estacional, provocada por la aparición de nuevos competidores.
  • 62.
    El Enfoque delmarco lógico: 10 casos didácticos 60 Teniendo en cuenta la situación existente, un equipo de planificación está intentando diseñar alguna intervención que contribuya a mejorar la situación de estas personas. Para ello se propone efectuar: Un análisis de los distintos Un análisis de los objetivos grupos implicados de desarrollo. La matriz de planificación de un proyecto de desarrollo. Un análisis de los proble- Un análisis de alternativas. mas.
  • 63.
    Los agricultores deVallegrande 61 Análisis de participación Beneficiarios Beneficiarios Excluidos/ Perjudicados/ Directos Indirectos Neutrales Oponentes potenciales Pequeños agricultores Asociación de Pequeños Proveedores de mate- Intermediarios mayoristas Agricultores riales y maquinaria Delegación del Ministerio de Agricultura Explicación: La elección de los pequeños agricultores como beneficiarios directos de la futura intervención muy probablemente afectará a los intereses de los intermediarios.
  • 64.
    El Enfoque delmarco lógico: 10 casos didácticos 62 Árbol de problemas DESCONTENTO SOCIAL ELEVADOS COSTES DE PRODUCCIÓN ESCASAS COSECHAS INSUMOS DEFICIENTE ELEVADA PERDIDAS UTILIZACIÓN DE AGOTAMIENTO ESCASEZ DE MUY CAROS UTILIZACIÓN DE INFLACIÓN POR TÉCNICAS DE LA TIERRA AGUA LOS INSUMOS PLAGAS INADECUADAS PEQUEÑAS DESCONOCI- LOS ESCASOS PROVEEDOR DIMENSIONES MIENTO ES IMPONEN DE LAS DEL LOS PRECIOS PARCELAS MANEJO ADECUADO
  • 65.
    Los agricultores deVallegrande 63 DESMORALIZACIÓN EMIGRACIÓN DE LOS GENERALIZADA CAMPESINOS JÓVENES A LA CIUDAD DISMINUCIÓN DE LOS INGRESOS DE LOS PEQUEÑOS AGRICULTORES NO EXISTEN FUENTES BAJOS PRECIOS DE VENTA ALTERNATIVAS DE INGRESOS IMPOSICIÓN DE DESCONOCIMIENTO PRECIOS POR LOS SOBREOFERTA MALAS DEL INTERMEDIARIOS ESTACIONAL COMUNICACIONES FUNCIONAMIENTO DEL MERCADO APARICIÓN DE NUEVOS COMPETIDORES
  • 66.
    El Enfoque delmarco lógico: 10 casos didácticos 64 Árbol de objetivos REDUCIDO DEL DESCONTENTO SOCIAL DISMINUIDOS LO S MEJORADAS LAS COSTOS DE COSECHAS PRODUCCIÓN ABARATADOS MEJORADA MEJORADAS RECUPERADA ESTABLECI- LOS INSUMOS UTILIZACIÓN DE ELEVADA REDUCIDAS LAS LAS TÉCNICAS LA CAPACIDAD DO UN SISTE- LOS INSUMOS INFLACIÓN PLAGAS PRODUCTIVAS PRODUCTIVA DE MA DE REGA- LA TIERRA DÍO ESTABLECIDO PEQUEÑAS AUMENTADO EL UN SISTEMA DIMENSIONES CONOCIMIENTO DE COMPRA DE LAS DEL MANEJO DE DIRECTA DE PARCELAS INSUMOS INSUMOS
  • 67.
    Los agricultores deVallegrande 65 RECUPERADA LA DISMINUIDA LA AUTOESTIMA DE LOS INMIGRACIÓN DE LOS PEQUEÑOS CAMPESINOS JÓVENES A AGRICULTORES LA CIUDAD AUMENTADOS LO S INGRESOS DE LOS PEQUEÑOS AGRICULTORES INCREMENTADOS LOS CREADAS FUENTES PRECIOS DE VENTA ALTERNATIVAS DE INGRESOS VENTA DIRECTA DIVERSIFICADA AUMENTADO EL FOMENTADAS EN LOS TEMPORALMENTE MEJORADAS LAS CONOCIMIENTO COOPERATIVAS FOMENTADO MERCADOS LA OFERTA COMUNICACIONES SOBRE EL ARTESANALES EL TURISMO MERCADO DE MUJERES INTRODUCCIÓN APARICIÓN DE DE NUEVAS NUEVOS VARIEDADES COMPETIDORES
  • 68.
    El Enfoque delmarco lógico: 10 casos didácticos 66 Análisis cualitativo de alternativas Alternativa 1: Alternativa 2: Alternativa 3: Alternativa 4: Criterios Disminuidos los Mejora de las Incremento de los Creación de fuentes costes de producción cosechas precios de venta alternativas de ingresos Coste Medio Medio / Alto Alto Medio / Alto Tiempo Medio Medio Largo Largo Concentración Alta Alta Media Media sobre los beneficiarios Impacto de género Bajo Medio / Bajo Bajo Alto (Positivo) Impacto ambiental Bajo Alto Bajo Bajo Riesgos sociales Medio / Altos Bajos Altos Medios y económicos Viabilidad Media Media / Alta Media / Baja Media
  • 69.
    Los agricultores deVallegrande 67 Análisis cuantitativo de alternativas Alternativa 1: Alternativa 2: Alternativa 3: Alternativa 4: Criterios Disminuidos los Mejora de las Incremento de los Creación de fuentes costes de producción cosechas precios de venta alternativas de ingresos Coeficiente Coste 3 3 9 2 6 1 3 2 6 Tiempo 2 3 6 3 6 1 2 1 2 Concentración sobre los 5 5 25 5 25 3 15 3 15 beneficiarios Impacto de 4 1 4 2 8 1 4 5 20 género Impacto Ambiental 4 1 4 5 20 1 4 1 4 Riesgos sociales y económicos 3 2 6 5 15 1 3 3 9 Viabilidad 5 3 15 4 20 2 10 3 15 TOTAL 69 100 41 71
  • 70.
    El Enfoque delmarco lógico: 10 casos didácticos 68 Matriz de planificación del proyecto LÓGICA DE INDICADORES OBJETIVAMENTE FUENTES DE SUPUESTOS/ HIPÓTESIS/ LA INTERVENCIÓN VERIFICABLES VERIFICACIÓN FACTORES EXTERNOS Incremento los ingresos de El 80% de los hogares de los pequeños Visitas sobre el terreno realizada Los pequeños agricultores continúan O. GENERAL los pequeños agricultores de agricultores de Vallegrande ha realizado por el equipo evaluador. efectuando las inversiones necesarias para Vallegrande. mejoras en sus viviendas: (tejados, garantizar el incremento de sus cosechas. puertas, ventanas) en los tres años siguientes a la finalización del proyecto. Mejoradas las cosechas de 1. La producción de tomate del conjunto 1. Registros de la báscula de la La cotización del tomate se mantiene los pequeños agricultores de de los miembros de la Asociación de Asociación de Pequeños estabilizada (+/-10%) en el período O. ESPECIFICO Vallegrande. Pequeños Agricultores de Vallegrande Agricultores de Vallegrande. considerado. aumenta en un 20% en el tercer año con relación a la situación de partida. 2. Al menos un 30% de la producción de 2. Registros de ventas. El coste de los recursos necesarios para la tomate de los pequeños agricultores se producción (maquinaria, semillas, etc.) no comercializa en la categoría “Extra” en el se incrementa significativamente. tercer año. 1. Reducidas las plagas. 1. Disminución en un 65% de la presencia 1. Estudio efectuado sobre La superficie cultivada no disminuye por de gusanos en los tomates muestra representativa. causa de la emigración comercializados por los pequeños agricultores en el segundo año. 2. Mejoradas las técnicas 2. En el tercer año un 80% de los 2. Informe de la Unidad de Segui- RESULTADOS productivas. pequeños agricultores aplican en sus miento y Evaluación del propiedades las técnicas recomendadas. Proyecto. 3. Recuperada la capacidad 3. En el segundo año aumenta en un 40% 3. Estudio realizado por el productiva de la tierra. la presencia de fosfatos y nitratos en la laboratorio edafológico del tierra con relación a la situación de Ministerio de Agricultura. partida. 4. Establecido un sistema de 4. A partir del segundo año el 80% de la 4. Observación directa efectuada regadío. superficie cultivada de Vallegrande se por la Unidad de Seguimiento y encuentra en regadío. Evaluación del Proyecto.
  • 71.
    Los agricultores deVallegrande 69 LÓGICA DE LA INTERVENCIÓN INDICADORES OBJETIVAMENTE FUENTES DE SUPUESTOS/HIPÓTESIS/ VERIFICABLES VERIFICACIÓN FACTORES EXTERNOS Recursos Costes 1.1. Realizar estudio fitosanitario. No aparecen más las plagas en la comarca. 1.2. Efectuar campaña sanitaria. Los pequeños agricultores se 1.3. Mejorar el sistema de almacenamiento. muestran interesados en aplicar las técnicas recomendadas y en efectuar en sus explotaciones las inversiones necesarias. ACTIVIDADES 2.1. Impartir cursos de capacitación para los pequeños agricultores. Las precipitaciones oscilan dentro 2.2. Poner en marcha una explotación de- de los parámetros considerados mostrativa. normales en la comarca. 3.1. Establecer un diagnóstico sobre la situa- ción de las tierras de uso agrícola de Valle- grande. 3.2. Realizar tareas de abonado 3.3. Establecer sistemas de rotación de culti- vos. 4.1. Diseñar reglamento de gestión del agua. 4.2. Formar a los agricultores. 4.3. Realizar las obras de canalización 4.4. Constituir una comunidad de regantes. CONDICIONES PREVIAS Las autoridades de Vallegrande autorizan las obras del sistema de regadío. Firma del convenio entre el Ministerio de Agricultura, las autoridades municipales y la Asociación de Pequeños Agricultores.
  • 72.
    El Enfoque delmarco lógico: 10 casos didácticos 70 La educación en el departamento de Casanillo E l departamento de Casanillo pre- senta una situación de graves ca- rencias socioeconómicas. Se trata de una región de media montaña, en la que la muy deficientemente el español. Aunque existen algunas grandes propiedades en manos de no residentes, las comunidades todavía poseen importantes extensiones población se dedica fundamentalmente al de terreno que tienden a cultivar en lotes cultivo del maíz, la patata, el algodón y familiares. Una única carretera comunica algunas especies hortícolas. También el departamento con la vía principal y un existe una ganadería importante, servicio de autobuses establece la rela- especialmente de ovejas. En la capital del ción entre la capital y el departamento. Se departamento, La Victoria, hay algunos trata de un largo y pesado viaje de más de comercios, dos o tres pensiones, varias seis horas, ya que la carretera se encuen- cantinas, una emisora de radio muy escu- tra en bastante mal estado. chada en toda la región, un centro de sa- lud, una farmacia, dos escuelas públicas y El último conflicto civil destruyó buena otra regentada por monjas españolas y un parte de las infraestructuras del departa- puesto de policía. Todos los viernes se mento y provocó un empeoramiento muy celebra un mercado al que acuden los perceptible de los niveles de vida de la campesinos de las comunidades de los población. Las tasas de mortalidad, la alrededores para vender sus productos y desnutrición y el analfabetismo son muy adquirir los insumos que necesitan. superiores a los índices medios del país. En tiempos, existió una fábrica textil en La población de La Victoria es de unos La Victoria pero quebró y en la actuali- 5.000 habitantes, mientras que otras dad las únicas actividades manufactureras 20.000 personas viven en las pequeñas son las realizadas por algunos pequeños aldeas campesinas que se encuentran en talleres que se dedican a la fabricación y las colinas de los alrededores. Se trata de reparación de aperos agrícolas. También una población mayoritariamente indí- hay un número considerable de pequeños gena, con un fuerte sentido de solidaridad artesanos y es corriente que las mujeres grupal y unas ricas tradiciones. La mayor se dediquen en sus hogares a tejer pon- parte de estas personas se expresan habi- chos y otras prendas textiles. tualmente en su propio idioma y conocen
  • 73.
    La educación enel departamento de Casanillo 71 Para intentar mejorar la situación exis- Como se dijo en su momento los únicos tente, el Gobierno de la Nación ha puesto centro educativos existentes en la región en marcha un Plan de Desarrollo Regio- son dos escuelas públicas y otra regen- nal que pretende en cinco años equiparar tada por misioneras dominicas. Las dos los niveles de vida del departamento con primeras se encuentran situadas en edifi- los del resto el país. En este sentido, se ha cios bastante deteriorados, con los tejados solicitado a nuestra organización no gu- en situación precaria, ventanas sin crista- bernamental (ONG) que contribuya de les, material escolar en muy mal estado, alguna manera a esta tarea, diseñando una etc. Asisten regularmente unos 800 niños intervención concreta en el terreno edu- estas escuelas, hacinados en las aulas. cativo en la región de Casanillo. Un Dieciséis maestros sobrecargados de tra- equipo técnico de nuestra organización, bajo y percibiendo unos sueldos escasos en compañía de los responsables educati- son los responsables de la educación de vos de la zona, ha elaborado el siguiente todos estos niños. diagnóstico a través del que se pretenden ofrecer claves que expliquen los muy El colegio regentado por las religiosas bajos niveles educativos que se perciben españolas se encuentra en un edificio más entre la población del departamento. cuidado y atiende a otros 300 niños, al- gunos en régimen de internado. Diez per- En concreto, se señala la existencia de sonas, entre religiosas y personal contra- altísimos niveles de analfabetismo, tanto tado, son las responsables educativas de infantil como entre la población adulta y, esta institución. En la región había con en general, una escasa cualificación edu- anterioridad otros tres centros educativos cativa de la población mayor de quince diseminados en las comunidades pero años. Por supuesto, esa situación contri- fueron abandonados en los últimos tiem- buye a que las actitudes de violencia fa- pos, debido a la situación bélica y a la miliar, intolerancia, alcoholismo, etc. se falta de presupuesto, y en la actualidad no vean incrementadas y también a que se funcionan de forma regular. Se tienen constate una escasa participación en la noticias de que en algunas aldeas perso- vida sociopolítica nacional y departa- nas sin titulación académica enseñan a mental. Además, este bajo nivel educa- algunos niños a leer y escribir. tivo puede relacionarse asimismo con la dificultad de acceso a trabajos cualifica- La primera constatación que se impone dos y, en última instancia, con los bajos es, pues, que muchos niños en edad es- niveles de renta que percibe buena parte colar no asisten a la escuela de forma de los habitantes de la región. Todos es- regular, fundamentalmente los niños que tos fenómenos, entre otros, provocan que viven en las comunidades campesinas la situación de marginalidad en la que se más alejadas. Aunque no existen recuen- desarrolla la vida en el departamento se tos demográficos recientes, se calcula que haya acentuado en los últimos tiempos. en torno al 40% de la población del de-
  • 74.
    El Enfoque delmarco lógico: 10 casos didácticos 72 partamento tiene menos de quince años, maestros consultados consideran que esta lo que arroja un total de 10.000 niñas y situación es provocada por las malas con- niños, de los que algo más de una décima diciones psíquico-físicas de muchos de parte tiene una cobertura escolar más o los alumnos, cansados por sus actividades menos regular. Muchos niños no van a la laborales o con síntomas más o menos escuela porque realizan tareas producti- acusados de desnutrición y, además, por vas impropias de su edad: pastoreo, labo- la situación de hacinamiento en la que se res agrícolas, auxiliares de los pequeños imparten las clases, debida a la mala si- comerciantes, limpiabotas, etc. tuación de los edificios y a la ausencia de L Tampoco es fácil el acceso a las escuelas, personal suficiente. El director de uno de concentradas en la capital departamental los centros señaló también la escasez de y sin transportes escolares y malas comu- materiales escolares y el deficiente diseño nicaciones que imposibilitan que los ni- de muchos de ellos: por ejemplo, no ños de las aldeas más distantes se despla- existen textos en idiomas nativos y los cen diariamente a la escuela. Según los existentes plantean ejemplos fuera de los maestros, muchos padres muestran un contextos vitales de los niños. Por último, escaso interés en que sus hijos vayan a la se nos indicó la inadecuación de los pro- escuela y, ya sea por necesidad o por gramas escolares vigentes. A estas razo- apatía, prefieren que éstos ayuden en las nes, los padres de los niños con los que se tareas domésticas, en el caso de las niñas, ha podido conversar añadieron que la o colaboren en las faenas del campo. formación profesional de muchos de los Además, se ha identificado toda una serie maestros, tanto en las escuelas públicas de pequeños empresarios que utilizan como en la religiosa, deja mucho que niños para labores auxiliares, aprove- desear y que su motivación es escasa. chando el bajo coste de esta mano de obra. Si la situación educativa infantil es muy deficiente, los sistemas de educación para A estas razones hay que añadir la enorme adultos son completamente inexistentes. incidencia de las enfermedades infantiles, Entre la población mayor de quince años provocadas básicamente por la desnutri- se dan unas tasas de analfabetismo eleva- ción o por la deficiente atención sanitaria dísimas. Se calcula que alrededor de un que puede prestar el centro de salud. Hay tercio de esas personas son analfabetos bastantes casos, no cuantificados con funcionales; bien porque no asistieron a rigor, de niños con discapacidades gra- la escuela en su momento o, porque en la ves. actualidad no existe ningún programa formativo específico dedicado a este En otro orden de cosas, el equipo de pla- segmento de la población. nificación ha constatado que entre los niños escolarizados existen unos altísi- Juntos al analfabetismo ya señalado, más mos niveles de fracaso escolar. Los acusado entre los campesinos que en los
  • 75.
    La educación enel departamento de Casanillo 73 habitantes de La Victoria, se percibe una soluta de los valores y actitudes de una bajísima cualificación profesional de la sociedad democrática y un desconoci- población activa departamental. Por una miento casi total de los derechos y debe- parte la existencia de muy pocas fuentes res asociados a la nueva situación. Las de trabajo, fuera de la agricultura, en la responsables de la Asociación de Mujeres zona dificulta la capacitación laboral de de Casanillo, con una presencia notable las personas; pero no es ésta la única ra- en el departamento, nos han indicado que zón que explica la situación. No se ha la violencia en el seno de las familias es realizado ningún estudio para identificar una situación preocupante y muy común. alternativas profesionales válidas, aunque Por supuesto, los prejuicios sociales hay una clara demanda potencial de ser- existentes en la zona y el desconoci- vicios asociados a la comercialización de miento de las implicaciones de algunas los productos artesanales y, quizás, de de estas actitudes son una de las causas actividades de transformación agropecua- que puede explicar esta falta de sintonía ria. Algunos comerciantes locales y las entre la situación política del país y los religiosas españolas tienen establecidos comportamientos de la población del sistemas de comercialización de las arte- departamento de Casanillo. sanías regionales pero están muy poco desarrollados. El turismo, teniendo en También la violencia vivida en los últi- cuenta las experiencias de regiones limí- mos tiempos puede explicar la perviven- trofes, es una actividad que tampoco debe cia de actitudes y comportamientos inde- descartarse. Por otra parte, no existe en la seables. actualidad ningún programa de formación Hay que señalar que ni en los programas profesional que pueda cubrir esas deman- escolares ni en ninguna actuación pública das. o privada, si exceptuamos algunas inicia- tivas desarrolladas desde la misión reli- Por último, el equipo de planificación ha giosa, se ha intentado realizar una forma- detectado un clima social claramente en- ción en valores que ayude a mitigar estas rarecido, en el que las secuelas del último secuelas de situaciones felizmente supe- conflicto se dejan sentir con mucha inten- radas. sidad. Se percibe una incomprensión ab-
  • 76.
    El Enfoque delmarco lógico: 10 casos didácticos 74 Después de esta descripción somera de la situación de la zona, el equipo de planifica- ción se propone efectuar: Un análisis de los distintos agentes, grupos y sectores Un análisis de los objetivos de sociales implicados en los desarrollo. El diseño de una interven- problemas del departamento. ción de desarrollo pro- puesta en el departamento, a través de la formulación de una matriz de planificación de Un análisis de los problemas Un análisis de las distintas un proyecto. identificados, determinando alternativas identificadas. sus causas y sus efectos.
  • 77.
    La educación enel departamento de Casanillo 75 Análisis de participación / Análisis de implicados FASE 1 Posible impacto Implicados Principales intereses del proyecto Sobre los intereses Primarios • Dos escuelas públicas mejorar la calidad educativa y aumentar la cobertura + escolar 800 niños escolarizados obtener la calificación académica + 16 maestros realizar su trabajo educativo en mejores condiciones + • Una escuela religiosa privada ídem escuelas públicas = 300 niños ídem 800 niños de los colegios públicos = 10 maestros realizar su trabajo educativo con normalidad = • Personas sin titulación académica que cumplen funciones educativas reconocimiento a su función educativa ? • Padres niños escolarizados mejora de la calidad de la educación recibida por sus + hijos • Unos 8.900 niños no escolarizados mejorar sus condiciones de vida y recibir algún tipo de educación + • Padres de los niños no escolarizados garantizar la supervivencia familiar ? • Adultos analfabetos incrementar su educación + • Población activa con baja cualificación mejorar su formación profesional + • Empresarios contratantes de mano de obra infantil aprovechar los beneficios derivados del bajo coste - del trabajo infantil Secundarios • ONG (equipo técnico) diseñar una propuesta viable que mejore la situación en el departamento + • Gobierno Nacional equiparar los niveles de vida del departamento con los del resto del país. + • Responsables educativos de la zona ídem ONG (equipo técnico) + • Centro de Salud mejorar la calidad de la atención sanitaria que prestan = • Emisora de radio mantener y/o aumentar su presencia e influencia en la = región • Religiosas españolas cumplir su compromiso religioso y contribuir a mejorar las condiciones de vida de la población = • Asociación de Mujeres de Casanillo reducir los niveles de violencia familiar =+
  • 78.
    El Enfoque delmarco lógico: 10 casos didácticos 76 Análisis de participación / Fase 2 Alta importancia Potenciales beneficiarios Baja influencia 800 niños escolarizados en las escuelas públicas 8.900 niños no escolarizados Adultos analfabetos Población activa con baja cualificación 16 maestros de la escuela pública Baja importancia Otros colectivos: potenciales beneficiarios Baja influencia indirectos; neutrales / excluidos... Personas sin titulación académica que cumplen funciones educativas Padres niños escolarizados Padres niños no escolarizados 300 niños escolarizados en la escuela privada 10 maestros escuelas privadas
  • 79.
    La educación enel departamento de Casanillo 77 Análisis de implicados Alta importancia Potenciales contrapartes Alta influencia Gobierno Nacional Responsables educativos de la zona Emisora de radio Asociación de Mujeres de Casanillo Centro de Salud ONG Baja importancia Potenciales oponentes Alta influencia Empresarios contratantes de mano de obra infantil
  • 80.
    El Enfoque delmarco lógico: 10 casos didácticos 78 Árbol de problemas ACTITUDES DE VIOLENCIA, INTOLERANCIA, ALCOHOLISMO ALTAS TASAS DE ANALFABETISMO INFANTIL MUCHOS NIÑOS NO ASISTEN ALTOS NIVELES DE A LA ESCUELA FRACASO ESCOLAR MAT. MALAS LOS NIÑOS ESCASA FRECUENTES GRANDES LOS NIÑOS PROGRAMAS DEFICIENTE ESCOLARES CONDI- REALIZAN SENSIBILI- ENFERMEDA- DIFICULTA- ESTÁN ESCOLARES FORMACIÓN ESCASOS Y CIONES ACTIVIDA- ZACIÓN DE DES DES DE HACINADOS INADECUA- Y MOTIVA- MAL FÍSICO- DES PRO- LAS FAMILIAS INFANTILES ACCESO A SIN DOS CIÓN DEL DISEÑADOS: PSÍQUICAS DUCTIVAS PARA LA ESCUELA DISTINCIÓN PROFESO- NO EN DE LOS ESCOLARIZAR DE NIVELES RADO IDIOMAS NIÑOS NIÑOS NATIVOS MALA DEFICIENTE EDIFICIOS POCOS NUTRICIÓN ATENCIÓN INADECUA- PROFESORES SANITARIA DOS POCAS NO HAY MALOS ESCUELAS TRANSPORTE CAMINOS ESCOLAR
  • 81.
    La educación enel departamento de Casanillo 79 MARGINACIÓN BAJOS NIVELES DE ESCASA PARTICIPACIÓN EN LA VIDA RENTA SOCIOPOLÍTICA NACIONAL DIFICULTAD ACCESO TRABAJOS CUALIFICADOS MUY BAJOS NIVELES EDUCATIVOS ENTRE LA POBLACIÓN DEL DEPARTAMENTO DE CASANILLO ESCASA CUALIFICACIÓN EDUCATIVA DE LA POBLACIÓN ADULTA INCOMPRENSIÓN DE LOS VALORES Y ALTAS TASAS ANALFABETISMO DEFICIENTE CUALIFICACIÓN ACTITUDES DE UNA SOCIEDAD ENTRE MAYORES 15 AÑOS PROFESIONAL DE LA POBLACIÓN DEMOCRÁTICA: DERECHOS Y DEBERES, ACTIVA ENFOQUE DE GENERO, EDUCACIÓN AMBIENTAL NO NO EXISTEN HAY POCAS NO SE HAN NO EXISTE PREJUI- SITUA- AUSEN- ASISTIERON PROGRAMAS FUENTES DE IDENTIFICADO NINGÚN CIOS CIÓN DE CIA DE A LA FORMATI- TRABAJO EN ALTERNATIVAS PROGRAMA SOCIA- VIOLEN- FORMA- ESCUELA EN VOS ESPECÍ- LA ZONA PROFESIONALES DE FORMA- LES MA- CIA CIÓN EN SU FICOS VALIDAS CIÓN PROFE- CHISMO... PREVIA; VALO- MOMENTO SIONAL GUERRA.. RES
  • 82.
    El Enfoque delmarco lógico: 10 casos didácticos 80 Árbol de objetivos REDUCIDAS LAS ACTITUDES DE VIOLENCIA, INTOLERANCIA, ALCOHOLISMO REDUCIDO EL ANALFABETISMO INFANTIL MEJORA LA SITUACIÓN EDUCATIVA INFANTIL INCREMENTADA LA REDUCIDO LOS NIVELES DE ASISTENCIA ESCOLAR FRACASO ESCOLAR LOS NIÑOS AUMENTA- REDUCIDA FACILITADO ADECUADA PROGRAMAS PROFESORADO DOTACIÓN Y MALAS REALIZAN DA LA SEN- LA EL ACCESO A DISTRIBU- ESCOLARES SUFICIEN- ADAPTACIÓN CONDICIONES ACTIVIDA- SIBILIDAD INCIDENCIA LA ESCUELA CIÓN DE LOS ADECUADOS TEMENTE DE FÍSICO DES PRO- ESCOLARI- DE ALUMNOS FORMADO Y MATERIALES PSÍQUICAS DE ZACIÓN ENFERME- POR EDADES / MOTIVADO ESCOLARES LOS NIÑOS DUCTIVAS NIÑOS DADES NIVELES INFANTILES MEJORADA LA MEJORADA LA EDIFICIOS AUMENTADO NUTRICIÓN ATENCIÓN REHABILI- EL NUMERO SANITARIA TADOS DE PROFESORES INCREMENTA- ESTABLECIDO MALOS DO EL NUMERO UN SISTEMA DE CAMINOS DE ESCUELAS TRANSPORTE ESCOLAR
  • 83.
    La educación enel departamento de Casanillo 81 DISMINUIDAS LAS SITUACIONES DE MARGINACIÓN AUMENTADAS LAS OPORTUNIDADES DE INCREMENTO DE LOS INGRESOS AUMENTADA LA PARTICIPACIÓN EN LA VIDA SOCIOPOLÍTICA NACIONAL FACILITADO EL ACCESO TRABAJOS CUALIFICADOS INCREMENTADOS LOS NIVELES EDUCATIVOS ENTRE LA POBLACIÓN DEL DEPARTAMENTO DE CASANILLO MEJORADA LA CUALIFICACIÓN EDUCATIVA DE LA POBLACIÓN ADULTA AUMENTADA LA COMPRENSIÓN DE LOS REDUCIDAS LAS TASAS INCREMENTADA LA VALORES Y ACTITUDES DE UNA ANALFABETISMO MAYORES DE 15 CUALIFICACION PROFESIONAL DE SOCIEDAD DEMOCRÁTICA: DERECHOS Y AÑOS LA POBLACIÓN ACTIVA DEBERES, ENFOQUE DE GENERO, EDUCACIÓN AMBIENTAL IDENTIFI- NO CREADOS HAY POCAS REDUCI- SITUA- ESTABLE- CADAS CREADO ASISTIERON PROGRAMAS FUENTES DE DOS LOS CIÓN DE CIDO UN ALTER- PROGRAMA A LA FORMATI- TRABAJO EN PREJUI- VIOLEN- SISTEMA NATIVAS FORMACIÓN ESCUELA EN VOS LA ZONA CIOS CIA DE FORMA- PROFE- PROFESIONAL SU ESPECÍFICOS SOCIALES PREVIA; CIÓN EN SIONALES MOMENTO GUERRA.. VALORES VÁLIDAS
  • 84.
    El Enfoque delmarco lógico: 10 casos didácticos 82 Análisis cualitativo de alternativas Criterios Alternativa 1: Alternativa 2: Alternativa 3: Incremento de la Disminución de los Mejora de la cualificación asistencia escolar niveles de fracaso escolar educativa de la población adulta Coste Medio / Alto Medio / Bajo Bajo Riesgos Altos Medio / Bajos Altos Prioridades de la política de desarrollo Alta Alta Alta Tiempo Largo Medio / Corto Medio / Largo Impacto de género Medio Medio Positivo Concentración sobre grupos prioritarios Alta Media / Alta Media / Alta Probabilidad de alcanzar el objetivo Media / Baja Media / Alta Media Viabilidad institucional Media / Baja Media / Alta Media Aprovechamiento recursos locales Medio Medio / Alto Medio / Bajo
  • 85.
    La educación enel departamento de Casanillo 83 Análisis cuantitativo de alternativas Alternativa 1: Alternativa 2: Alternativa 3: Criterios Incremento de la Disminución de los Mejora de la cualificación asistencia escolar niveles de fracaso escolar educativa de la población Coeficiente adulta Coste 3 2 6 4 12 5 15 Riesgos 4 1 4 4 16 1 4 Prioridades de la política de 4 5 20 5 20 5 20 desarrollo Tiempo 2 1 2 4 8 2 5 Impacto de género 4 3 12 3 12 4 20 Concentración sobre grupos 4 5 20 4 16 4 16 prioritarios Probabilidad de alcanzar el objetivo 5 2 10 4 20 4 20 Viabilidad institucional 5 2 10 4 20 3 15 Aprovechamiento recursos locales 3 3 9 4 12 2 6 TOTAL 93 136 115
  • 86.
    El Enfoque delmarco lógico: 10 casos didácticos 84 Matriz de planificación del proyecto LÓGICA DE INDICADORES OBJETIVAMENTE FUENTES DE SUPUESTOS/ HIPÓTESIS/ LA INTERVENCIÓN VERIFICABLES VERIFICACIÓN FACTORES EXTERNOS Mejorada la situación educativa infantil 1. Al menos el 75% de los alumnos egresados 1. Pruebas orales y escritas de comprensión y en el departamento de Casanillo. de la educación primaria de las escuelas expresión realizadas por el Comité Pedagó- públicas de Casanillo saben leer y escribir gico del Proyecto sobre una muestra repre- O. GENERAL correctamente en el cuarto año. sentativa. 2. Al menos se incrementa en un 40% las 2. Registro de la Biblioteca Municipal de La peticiones de libros de la Biblioteca Munici- Victoria. pal de la Victoria en el cuarto año. 3. Al menos se incrementa en un 25% las 3. Listas de peticiones de ingreso en los solicitudes de ingreso en los colegios colegios públicos de La Victoria. públicos de Casanillo en el quinto año. Reducidos los niveles de fracaso escolar 1. Al menos aumenta en un 30% el número 1. Actas oficiales de calificaciones de los El trabajo infantil en el departamento de entre la población infantil escolarizada de aprobados en las evaluaciones finales de la colegios públicos de La Victoria. Casanillo se mantiene en las en la educación primaria en el educación primaria de los colegios públicos dimensiones existentes inmediatamente departamento de Casanillo. de Casanillo en el tercer año. antes de iniciarse el proyecto. O. ESPECIFICO 2. Las deserciones escolares en la educación 2. Registro de alumnos de los colegios Los temas educativos continúan siendo primaria se reducen al menos un 40% en los públicos de la Victoria. una prioridad. colegios públicos de Casanillo en el tercer año. El apoyo público y gubernamental se mantiene. 1. Profesorado suficientemente formado 1.1. Los 16 maestros de los centros públicos 1.1. Informe de los responsables Las condiciones psicofísicas de los y motivado. superan con éxito un curso de adaptación pedagógicos del curso. alumnos no empeoran. pedagógica en el primer año. 1.2. Se realizan un mínimo de 40 salidas 1.2. Informes de los profesores de los cole- Los padres apoyan las innovaciones pedagógicas fuera del aula a partir del se- gios. pedagógicas efectuadas en las escuelas gundo año. públicas del departamento de Casanillo. 2. Programación escolar adecuada de 2. Los centros públicos del departamento 2. Decretos de aprobación de acuerdo con la Ley de Educación. disponen, en el segundo año, de las progra- programaciones escolares. RESULTADOS maciones curriculares correspondientes a Se establecen relaciones de colaboración todos los niveles. entre los antiguos y nuevos profesores. 3. Los niños escolarizados están 3.1. Los niños escolarizados en los centros 3. Informe del Delegado Educativo del correctamente distribuidos de acuerdo a públicos de Casanillo están distribuidos por departamento. su edad / conocimiento y aula. grupos de edad / conocimientos y no rebasan el número de 40 alumnos por aula, en el segundo año. 3.2. Se contratan 10 nuevos profesores en los 3.2. Copia de los contratos laborales. colegios públicos de Casanillo a finales del tercer año. 4. Existen los materiales escolares 4. Al final del tercer año todos los alumnos 4. Informe del Delegado Educativo del precisos y responden a las características escolarizados disponen de textos bilingües y departamento. culturales de los alumnos. un material básico de lecto-escritura.
  • 87.
    La educación enel departamento de Casanillo 85 LÓGICA DE LA INDICADORES OBJETIVAMENTE FUENTES DE SUPUESTOS/HIPÓTESIS/ INTERVENCIÓN VERIFICABLES VERIFICACIÓN FACTORES EXTERNOS Recursos Costes 1.1. Realizar un curso de adaptación pedagógica 1.1. Docentes + infraestructuras + materiales + El personal docente capacitado permanece en para los profesores de los colegios públicos del viáticos. sus puestos de trabajo. departamento de Casanillo. 1.2. Establecer un sistema de incentivos 1.2. Comisión encargada de diseñar el sistema de Los agentes implicados (autoridades, profe- económicos para los profesores. retribución. sores, educadores y padres) participan activamente en el proyecto. 1.3. Abonar los incentivos a los profesores. 1.3. Gestión + presupuesto. La Comisión Pedagógica Central del Ministerio 2.1. Crear una Comisión Pedagógica compuesta 2.1. Material + responsable de Educación aprueba las propuestas de los por padres, profesores y educadores. centros. 2.2 Diseñar la programación educativa. 2.2. Pedagogos + material. El precio de los insumos necesarios para el proyecto permanece estable (+/-10% anual). 3.1. Diseñar las obras de remodelación de los 3.1. Arquitectos + permisos legales. centros docentes. Existe suficiente personal formado interesado en trabajar en los centros públicos. 3.2. Realizar las obras de remodelación. 3.2. Materiales + maquinaria + mano de obra. La motivación de los padres para enviar a sus hijos al colegio no sufre cambios significativos. ACTIVIDADES 3.3. Contratar 10 profesores de apoyo. 3.3. Personal encargado de la selección + salarios Existen proveedores de los bienes y servicios precisos para el proyecto capaces de sumi- 4.1. Crear una comisión pedagógica para la 4.1. Personal + materiales nistrarlos en tiempo y forma. elaboración de los materiales didácticos. 4.2. Elaborar los materiales didácticos. 4.2. Salarios. 4.3. Editar los materiales didácticos. 4.3. Revisar material + editar 500 ejemplares 4.4. Adquirir el material escolar. 4.4. 600 cuadernos + 200 pupitres + 20 pizarras. 5.1. Seguimiento y evaluación. 5.1. Personal + viáticos. CONDICIONES PREVIAS El Ministro de Educación se compromete al pago de los profesores, al mantenimiento de las instalaciones educativas y al suministro de material escolar una vez finalizado el apoyo externo. Se aprueba y se desarrolla reglamentariamente una nueva Ley de Educación que contempla la educación bilingüe y establece las bases de la programación curricular.
  • 88.
    El Enfoque delmarco lógico: 10 casos didácticos 86 Los jóvenes del barrio de Los Chorrillos U n problema reciente e importante que se ha podido observar en el barrio de Los Chorrillos es el del incremento espectacular de la delincuen- queados o son inexistentes, las organiza- ciones juveniles locales son muy débiles y existen claros prejuicios sociales que impiden la integración de este grupo de cia juvenil, lo que ha provocado un evi- edad. dente malestar social, un aumento de la presencia policial en la zona y un número En otro orden de cosas, hay que recono- significativo de muertos, heridos y dam- cer que la mayoría de los jóvenes del nificados en general por este auge de las barrio cuentan con unos ingresos escasí- conductas antisociales protagonizadas por simos o carecen completamente de ellos. algunos grupos locales de jóvenes. Por una parte, las empresas de la zona no muestran un interés especial en contratar El barrio de Los Chorrillos constituye un a trabajadores jóvenes, alegando su falta área degradada de la ciudad, habitado de experiencia y de seriedad. Además, mayoritariamente por poblaciones inmi- muchos jóvenes apenas tienen informa- grantes de origen rural que se han ido ción sobre el mercado laboral y descono- estableciendo durante los últimos tiempos cen sus posibilidades de contratación. en algunos de los barrios tradicionales del centro urbano. Los porcentajes de pobla- Por último, debe señalarse que la defi- ción juvenil son muy elevados y se cal- ciente capacitación laboral del colectivo cula que en torno a un 25% de los habi- juvenil provoca el subempleo o el paro de tantes del barrio tienen entre 15 y 24 muchos de ellos. Esta escasa capacitación años. puede deberse a la ausencia de una for- mación laboral específica pero, también, Para intentar comprender las causas que a los muy bajos niveles de escolaridad han motivado el auge de este tipo de con- que tienen muchos de estos jóvenes. ductas un equipo de planificación se ha entrevistado con diferentes agentes so- Aparte de todo esto, el estudio muestra ciales de la zona y ha constatado que los que buena parte de los hábitos de vida de jóvenes apenas están integrados en la los jóvenes del barrio son muy poco salu- vida comunitaria. Los canales para la dables y que el consumo de drogas, el participación juvenil se encuentran blo- alcoholismo o las relaciones sexuales de
  • 89.
    Los jóvenes delbarrio de Los Chorrillos 87 Teniendo en cuenta la situación descrita, el equipo de riesgo son mucho más ignorancia va unida la planificación se comunes de lo que en práctica inexistencia de proponer realizar: principio podía supo- servicios de salud nerse. Los jóvenes entre- accesibles a los jóvenes. Un análisis de los dis- vistados manifestaron un Además, no hay en el tintos grupos implicados. completo desconoci- barrio ningún equipa- miento acerca de las im- miento deportivo ni de Un análisis de los pro- plicaciones que esos ningún otro tipo que blemas. comportamientos tienen permita la realización de Un análisis de los obje- para su salud. Esta un ocio creativo. tivos de desarrollo. Un análisis de las alter- nativas. Una matriz de planifi- cación del proyecto de desarrollo. Análisis de participación Beneficiarios Beneficiarios Excluidos / Perjudicados / Directos Indirectos Neutrales Oponentes potenciales Jóvenes del barrio de Los • Familiares de los jóvenes Chorrillos beneficiarios Traficantes de drogas • Organizaciones juveniles locales Vendedores de alcohol • Empresas de la zona Explicación: En este caso se presenta una muy escasa información sobre los diferentes grupos o agentes sociales del área de intervención: En principio, queda claro que el colectivo juvenil es el directamente beneficiario, aunque sería deseable disponer de más información al respecto. Los familiares de esos jóvenes, las organizaciones juveniles locales y las empresas de la zona serían hipotéticos beneficiarios indirectos. Como excluidos u oponentes aparecerían los traficantes de drogas y los vendedores de alcohol.
  • 90.
    El Enfoque delmarco lógico: 10 casos didácticos 88 Árbol de problemas MUERTOS Y HERIDOS LOS JÓVENES DISPONEN DE INGRESOS MUY ESCASOS LAS EMPRESAS NO DEFICIENTE LOS JÓVENES APENAS TIENEN INTERÉS EN CAPACITACIÓN TIENEN INFORMACIÓN CONTRATAR A LABORAL DEL SOBRE EL MERCADO JÓVENES COLECTIVO JUVENIL LABORAL BAJOS NIVELES DE AUSENCIA DE ESCOLARIDAD FORMACIÓN LABORAL ESPECIFICA
  • 91.
    Los jóvenes delbarrio de Los Chorrillos 89 AUMENTO DE LA PRESENCIA POLICIAL MALESTAR SOCIAL INCREMENTO DE LA DELINCUENCIA JUVENIL EN EL BARRIO DE LOS CHORRILLOS LOS JÓVENES APENAS ESTÁN INTEGRADOS EN LA VIDA LOS HÁBITOS DE VIDA DE LOS JÓVENES DEL COMUNITARIA BARRIO SON MUY POCO SALUDABLES LOS CANALES LAS DESCONOCI- LOS SERVICIOS POCAS DE ORGANIZACION MIENTO DE LAS DE SALUD SON OPCIONES PARA PARTICIPACIÓN ES JUVENILES PREJUICIOS IMPLICACIONES INACCESIBLES LA SE SON MUY SOCIALES DE CIERTOS PARA LOS REALIZACIÓN ENCUENTRAN DÉBILES COMPORTA- JÓVENES DE OCIO BLOQUEADOS MIENTOS SOBRE CREATIVO LA SALUD
  • 92.
    El Enfoque delmarco lógico: 10 casos didácticos 90 Árbol de Objetivos MENOS MUERTOS Y HERIDOS AUMENTADOS LOS NIVELES DE INGRESOS DE LOS JÓVENES ESTIMULADO INTERÉS REFORZADA LA ESTABLECIDOS SISTEMAS FOMENTADO EL EMPRESARIAL EN CAPACITACIÓN DE INFORMACIÓN AUTOEMPLEO JUVENIL CONTRATACIÓN LABORAL JUVENIL LABORAL JUVENIL MEJORADOS LOS ESTABLECIDOS NIVELES DE SISTEMAS DE ESCOLARIDAD FORMACIÓN LABORAL FORMACIÓN CREADO UN EXISTEN MEJORADAS LAS ADAPTADA A SISTEMA DE PLANES INFRAESTRUCTURAS LAS FORMACIÓN FORMACIÓN - EDUCATIVAS CAPACIDADES PROFESIONAL EMPRESA JUVENILES
  • 93.
    Los jóvenes delbarrio de Los Chorrillos 91 REDUCIDA LA PRESENCIA DIMINUIDO EL MALESTAR POLICIAL SOCIAL DISMINUCIÓN DE LOS NIVELES DE DELINCUENCIA AUMENTADA LA INTEGRACIÓN DE LOS JÓVENES EN LA LOS JÓVENES TIENEN HÁBITOS DE VIDA MÁS VIDA COMUNITARIA SALUDABLES FORTALECI- LOS JÓVENES ESTABLECIDOS CREADA UNA FORMADOS MIENTO DE REDUCIDOS LOS CREADOS CONOCEN SERVICIOS DE OFERTA DE LÍDERES ORGANIZACIO- PREJUICIOS CANALES DE IMPLICACIONES SALUD OCIO JUVENILES NES JUVENILES SOCIALES PARTICIPACIÓN DE CIERTOS ACCESIBLES A SALUDABLE JUVENIL COMPORTA- LOS JÓVENES MIENTOS
  • 94.
    El Enfoque delmarco lógico: 10 casos didácticos 92 Análisis cualitativo de alternativas Alternativa 1: Alternativa 2: Alternativa 3: Criterios Hábitos saludables de Incrementados los Integración de los jóvenes vida ingresos en la vida comunitaria Ejercicio: Efectúe un análisis cualitativo y cuantitativo de alternati- vas para justificar la selección de alguna de las matrices de planificación incompleta que se presentan posteriormente. Complete la MPP seleccionada.
  • 95.
    Los jóvenes delbarrio de Los Chorrillos 93 Análisis cuantitativo de alternativas Alternativa 1: Alternativa 2: Alternativa 3: Criterios Hábitos saludables de Incrementados los Integración de los jóvenes Coeficiente vida ingresos en la vida comunitaria TOTAL
  • 96.
    El Enfoque delmarco lógico: 10 casos didácticos 94 Matriz de planificación del proyecto LÓGICA DE INDICADORES OBJETIVAMENTE FUENTES DE SUPUESTOS/ HIPÓTESIS/ LA INTERVENCIÓN VERIFICABLES VERIFICACIÓN FACTORES EXTERNOS Disminución de los niveles de delincuencia El número de denuncias en la comisaría de Estadísticas policiales. juvenil en el barrio de Los Chorrillos. Los Chorrillos por asaltos de bandas juveniles se reduce en un 30% dos años después de la O. GENERAL finalización del proyecto. Hábitos saludables de vida para los jóvenes 1. El número de casos atendidos en el hospital 1. Estadísticas hospitalarias. Las condiciones socioeconómicas de los del barrio de Los Chorrillos. de Los Chorrillos de jóvenes con cuadro jóvenes no sufren variaciones etílico y enfermedades venéreas se reduce en importantes. un 25% en el segundo año del proyecto. O. ESPECIFICO 2. Las muertes provocadas por sobredosis se 2. Estadísticas hospitalarias. Los padres mantienen su actitud de reducirán en un 15% en el segundo año. apoyo a los jóvenes con problemas. 1. Los jóvenes conocen las implicaciones de 1. El 80% de los jóvenes del barrio de Los 1. Encuesta realizada sobre No crece significativamente el número ciertas conductas para la salud. Chorrillos declara utilizar habitualmente muestra representativa. de narcotraficantes en la zona. preservativos en sus relaciones sexuales a partir del primer año del proyecto. RESULTADOS 2. Creada una oferta de ocio saludable. 2.1. 100 jóvenes participan anualmente en el 2.1. Informe de los monitores de El deporte sigue siendo uno de los programa de campamentos en el segundo año la actividad. principales focos de atención de la del proyecto. juventud. 2.2. Al menos 500 jóvenes de Los Chorrillos 2.2. Registro administrativo del se encuentran inscritos en las actividades delpolideportivo. Los niveles adquisitivos de los jóvenes polideportivo. continúan permitiéndoles pagar las tarifas médicas. 3. Establecidos servicios accesibles para los 3. En el consultorio son atendidos anualmente 3. Estadísticas consultorio. jóvenes 200 pacientes jóvenes a partir del primer año proyecto.
  • 97.
    Los jóvenes delbarrio de Los Chorrillos 95 LÓGICA DE INDICADORES OBJETIVAMENTE FUENTES DE SUPUESTOS/ HIPÓTESIS/ LA INTERVENCIÓN VERIFICABLES VERIFICACIÓN FACTORES EXTERNOS Recursos Costes 1.1. Impartir cursos de educación sexual. Maestros. Los jóvenes se muestran interesados en asistir a los cursos. 1.2 Impartir cursos sobre droga y Locales. alcoholismo. Las asociaciones juveniles del barrio Material. establecen programas deportivos 1.3. Realizar campaña de sensibilización. para utilizar las instalaciones Publicidad. construidas. 2.1. Habilitar consultorio juvenil de salud. Etc. 2.2. Contratar equipo médico especializado. 2.3. Dotar de equipamiento sanitario- farmacéutico: preservativos, metadona... 3.1. Construir polideportivo. 3.2. Establecer campamentos de verano. ACTIVIDADES CONDICIONES PREVIAS El municipio asume los gastos de funcionamiento del consultorio juvenil de salud una vez finalizado el proyecto.
  • 98.
    El Enfoque delmarco lógico: 10 casos didácticos 96 Matriz de planificación del proyecto (1) LÓGICA DE INDICADORES OBJETIVAMENTE FUENTES DE SUPUESTOS/ HIPÓTESIS/ LA INTERVENCIÓN VERIFICABLES VERIFICACIÓN FACTORES EXTERNOS Disminución de los niveles de delincuencia El número de denuncias en la comisaría de Estadísticas policiales. juvenil en el barrio de Los Chorrillos. Los Chorrillos por asaltos de bandas juveniles se reduce en un 30% dos años después de la finalización del proyecto. O. GENERAL Incrementados los ingresos de los jóvenes. La venta de droga no se incrementa en la zona. O. ESPECIFICO 1. Establecidos sistemas de información 1. 50 jóvenes solicitan mensualmente 1. Listado visitas oficina. laboral para jóvenes. información en la oficina de empleo en el año. RESULTADOS 2. Estimulado el interés empresarial en la 2. contratación juvenil. 3. Reforzada capacitación laboral. 3. 4. Fomentado el autoempleo. 4. Recursos Costes ACTIVIDADES CONDICIONES PREVIAS
  • 99.
    Los jóvenes delbarrio de Los Chorrillos 97 Matriz de planificación del proyecto (2) LÓGICA DE INDICADORES OBJETIVAMENTE FUENTES DE SUPUESTOS/ HIPÓTESIS/ LA INTERVENCIÓN VERIFICABLES VERIFICACIÓN FACTORES EXTERNOS Disminución de los niveles de delincuencia El número de denuncias en la comisaría de Estadísticas policiales. juvenil en el barrio de Los Chorrillos. Los Chorrillos por asaltos de bandas juveniles se reduce en un 30% dos años después de la finalización del proyecto. O. GENERAL Integración de los jóvenes en la vida comuni- El interés de las autoridades taria. municipales continúa. O. ESPECIFICO 1. Fortalecidas las organizaciones juveniles. 1. La organización juvenil “La Oveja Negra” Registro asociación. incrementa su número de afiliados en un 30% en el segundo año. RESULTADOS 2. Formación de líderes juveniles. 2. Los jóvenes muestran interés en integrarse en las asociaciones. 3. 4. El 80% de los adultos de los Chorrillos Encuesta de opinión sobre identifican los 4 motivos centrales de la muestra representativa. campaña de sensibilización en el primer año. Recursos Costes ACTIVIDADES CONDICIONES PREVIAS
  • 100.
    El Enfoque delmarco lógico: 10 casos didácticos 98 La atención sanitaria en la región de La Plata L os últimos informes de la Delega- ción Regional del Ministerio de Salud en La Plata han puesto de manifiesto que los índices de mortalidad infantil y de las madres con hijos lactan- ción recibida en el hospital que se en- cuentra situado en la capital de la región es muy deficiente y que ello provoca, sin duda, un aumento de los índices de mor- talidad. En concreto se refirieron a la tes son significativamente más altos que escasa cualificación de buena parte del el promedio nacional. personal médico, a la suciedad en que se encuentran las salas y quirófanos y a la Para analizar esa situación y proponer escasez de los materiales y medicinas una intervención que contribuya a mitigar más imprescindibles. el malestar detectado, el Ministerio ha solicitado la colaboración de una institu- Los médicos y enfermeras del citado ción de cooperación internacional. Se ha hospital que participaban en la reunión enviado a la región un equipo de consul- reconocieron que pueden existir algunos tores, quien después de recorrer la zona, casos aislados de baja cualificación, pero ha decidido organizar un taller de planifi- señalaron que, según su punto de vista, cación participativa con representantes de los problemas más graves radican en el los principales sectores implicados. deterioro de los equipos, lo que les im- pide desarrollar su trabajo en las mejores Asistieron a la reunión algunas directivas condiciones. de las asociaciones de mujeres de la re- gión junto a representantes de los grupos Específicamente, estuvieron de acuerdo de médicos y enfermeras, la concejal de en la grave falta de medicinas y materia- salud del Ayuntamiento de La Plata, al- les y añadieron que el sistema de mante- gunos alcaldes de los municipios periféri- nimiento de los equipos no resulta ade- cos y el gerente del hospital. cuado. Ante estas afirmaciones, el admi- nistrador del hospital intervino diciendo Las representantes de los grupos de muje- que había que tener en cuenta las restric- res comenzaron señalando que la aten- ciones presupuestarias, pero que, aparte
  • 101.
    La atención sanitariaen la región de La Plata 99 de éstas, era preciso reconocer que el Según ello, las pocas ambulancias dispo- almacén de las medicinas no tenía condi- nibles y los trámites burocráticos impiden ciones para guardarlas, por lo que muchas que las mujeres lleguen al hospital de se deterioraban. De todas maneras, señaló manera rápida. Los médicos presentes en que se detectaba un uso ineficiente por la reunión que trabajan en estos centros parte de los médicos, además de un por- locales reconocieron esas dificultades, centaje significativo de desapariciones o pero indicaron que no parecía realista robos. Abundando en esto, señaló que el esperar que todas las pacientes pudieran deterioro de los equipos estaba provocado ser llevadas al hospital o que se incre- por la escasa cualificación del personal mente de forma notable el número de disponible, más que por un sistema centros y de personal asignados al Sis- inadecuado de mantenimiento. Por úl- tema de Atención Primaria de la Salud, a timo, respondiendo a las mujeres precisó pesar de reconocer su insuficiencia ac- que el cuerpo de limpiadoras era muy tual. Por el contrario, señalaron que para escaso y que éstas se encontraban muy ellos el problema radicaba en la defi- poco motivadas a la hora de realizar su ciente formación de las personas que trabajo, fundamentalmente por los bajos atienden a nivel local a las parturientas y salarios percibidos y la precariedad de su los recién nacidos. contratación. Según su opinión, muchas mujeres son Algunos representantes de los municipios atendidas por parteras, quienes no siem- periféricos plantearon que, para ellos, los pre tienen la experiencia deseable. Todos problemas del hospital no resultaban muy los participantes estuvieron de acuerdo en significativos pues apenas tenían posibi- ese tema. lidades de acceder a él. Por el contrario, se quejaron de la poca utilidad de la red Cuando se preguntó a los asistentes a la de salud que opera a nivel regional. En reunión si pensaban que existían algunas concreto, señalaron que su cobertura es otras causas que podían haber contribuido muy escasa y apenas tiene incidencia en al incremento de los índices de mortali- las zonas más alejadas. dad de bebés y madres con hijos lactan- tes, surgieron diversas opiniones acerca También se quejaron de la poca presencia de los altos niveles de desnutrición en la de personal médico en los centros locales zona, la mala calidad del agua o las de salud y de las dificultades para conse- inadecuadas prácticas higiénicas llevadas guir que las pacientes sean trasladadas a cabo en muchas comunidades. desde esos centros al hospital, lo que hace que los casos más graves se atiendan inadecuadamente.
  • 102.
    El Enfoque delmarco lógico: 10 casos didácticos 100 Teniendo en cuenta la extremada atención sanitaria materno-infantil en la variabilidad de estos problemas y la región de La Plata. dificultad de precisar las causas que los provocan, se decidió no avanzar más en Teniendo en cuenta la situación ese camino y centrar los esfuerzos en una descrita, es preciso elaborar: intervención que tienda a mejorar la Un análisis de los diferentes Un análisis de los objetivos que grupos e instituciones se identifican después de la implicadas en los problemas resolución de los problemas detectados. anteriormente detectados. La elaboración de una matriz de planificación del proyecto seleccionado. Una comparación de las diferentes estrategias Un análisis de los problemas, identificadas, seleccionando la determinando sus relaciones que parezca más adecuada. causales y elaborando un árbol de problemas.
  • 103.
    La atención sanitariaen la región de La Plata 101 Análisis de participación Beneficiarios Beneficiarios Excluidos/ Perjudicados/ Directos Indirectos Neutrales Oponentes potenciales Madres con hijos lactantes que residen en los municipios periféricos de la región. Ejercicio: 1. Habiendo establecido que las madres con hijos lactantes que residen en los municipios periféricos de la región forman el colectivo de beneficiarios directos, sitúe al resto de los grupos e instituciones identificados en las otras categorías prevista 2. Revise el análisis de participación una vez seleccione la alternativa del proyecto.
  • 104.
    El Enfoque delmarco lógico: 10 casos didácticos 102 Árbol de problemas DESNUTRICIÓN DEFICIENTE ATENCIÓN EN EL MALA CALIDAD DEL AGUA HOSPITAL DE LA CAPITAL SUCIEDAD DE SALAS Y DETERIORO DE LOS EQUIPOS ESCASA CUALIFICACION DEL ESCASEZ DE MATERIALES Y QUIRÓFANOS PERSONAL MEDICO MEDICINAS POCA ESCASO SISTEMA ESCASA RESTRIC- ALMACÉN USO ROBOS Y MOTIVACIÓN NUMERO DE MANTE- CUALIFICA- CIONES SIN INEFICIENTE DE DESAPA- DEL DE NIMIENTO CIÓN DEL PRESU- CONDI- LAS MEDICINAS RICIÓN DE PERSONAL LIMPIA- INADE- PERSONAL PUESTA- CIONES POR PARTE DE MEDICINAS DE LIMPIEZA DORAS CUADO DISPONIBLE RIAS LOS MÉDICOS BAJOS CONTRATOS SALARIOS PRECARIOS
  • 105.
    La atención sanitariaen la región de La Plata 103 MALESTAR SOCIAL ELEVADOS ÍNDICES DE MORTALIDAD MATERNOINFANTIL EN LA REGIÓN DE LA PLATA POCA UTILIDAD DE LA RED DE SALUD REGIONAL ESCASA COBERTURA DE LA DEFICIENTE FORMACIÓN DE LAS DIFICULTAD DE CONSEGUIR RED PERSONAS QUE ATIENDEN A LAS EL TRASLADO AL HOSPITAL PARTURIENTAS A NIVEL LOCAL DE LOS CASOS MÁS URGENTES POCA NUMERO POCAS TRAMITES PRESENCIA REDUCIDO AMBULAN- BUROCRÁ- DE DE CENTROS CIAS TICOS PERSONAL DISPONIBLES LENTOS MEDICO Explicación: Tal como se señala en el texto existen provocar el problema focal, sobre las otras causas (desnutrición, mala calidad cuales se carece de información para del agua, etc...) que contribuyen a poder desarrollar el árbol.
  • 106.
    El Enfoque delmarco lógico: 10 casos didácticos 104 Árbol de objetivos
  • 107.
    La atención sanitariaen la región de La Plata 105 Ejercicio: Elabora el árbol de objetivos que pueda Considere las tarjetas que no pueden re- construirse sobre la base del anterior ár- convertirse en objetivos y añada los me- bol de problemas. dios que estime oportunos.
  • 108.
    El Enfoque delmarco lógico: 10 casos didácticos 106 Análisis cualitativo de alternativas Criterios Alternativa 1: Alternativa 2: Mejorada la atención Incrementada la utilidad en el hospital de la capital de la Red de Salud regional Ejercicio: Efectúe el análisis de alternativas cualitativo y cuantitativo que le permita seleccionar la estrategia del proyecto incluida en la matriz de planificación que se presenta a conti- nuación. (Página 108 y 109 de manual).
  • 109.
    La atención sanitariaen la región de La Plata 107 Análisis cuantitativo de alternativas Alternativa 1: Alternativa 2: Criterios Mejorada la atención Incrementada la utilidad Coeficiente en el hospital de la capital de la Red de Salud regional TOTAL
  • 110.
    El Enfoque delmarco lógico: 10 casos didácticos 108 Matriz de planificación del proyecto LÓGICA DE INDICADORES OBJETIVAMENTE FUENTES DE SUPUESTOS/ HIPÓTESIS/ LA INTERVENCIÓN VERIFICABLES VERIFICACIÓN FACTORES EXTERNOS Reducidos los índices de mortalidad materno infantil de la región de La Plata. O. GENERAL Incrementada la utilidad de la Red de Salud regional de La Plata. O. ESPECIFICO 1. Ampliada la cobertura de la red regional de salud. RESULTADOS 2. Mejorada la formación del personal que atiende a las parturientas y recién nacidos a nivel local. 3. Facilitado el traslado de pacientes al hospital de la capital Ejercicio: Complete la MPP
  • 111.
    La atención sanitariaen la región de La Plata 109 LÓGICA DE LA INDICADORES OBJETIVAMENTE FUENTES DE SUPUESTOS/ HIPÓTESIS/ INTERVENCIÓN VERIFICABLES VERIFICACIÓN FACTORES EXTERNOS Recursos Costes ACTIVIDADES CONDICIONES PREVIAS
  • 112.
    El Enfoque delmarco lógico: 10 casos didácticos 110 El Parque Natural de Aldehuela L a comarca de Aldehuela cuenta con 15 municipios diseminados en el área de influencia del Parque Natural del mismo nombre, en los que vive una población total de unos 6.000 completamente abandonados y la pobla- ción está envejeciendo progresivamente. Con el fin de poner en marcha algunas medidas en este ámbito que permitan habitantes, según el último censo. incrementar el desarrollo en la zona y ofrecer alternativas económicas y labo- Por su proximidad al mar, el clima de la rales a los jóvenes, la Mancomunidad ha región es templado a lo largo de todo el encargado una misión de identificación a año, con inviernos algo más frescos de- un equipo de agentes de desarrollo local bido a la cercanía de la Sierra de Artajo y que se ha desplazado a la zona. veranos calurosos. El parque es atrave- sado por el río Guadalmar. El parque cuenta con una gran variedad de especies animales y vegetales, así Las actividades económicas principales como con bellos paisajes que le propor- se han venido centrando tradicionalmente cionan un enorme atractivo para el tu- en el sector primario, en especial en la rismo rural y ecológico, cuya demanda es producción de corcho, ya que se trata de claramente creciente en el país. una de las zonas del país donde más abundan los alcornoques. Otras activida- No obstante, el informe preliminar del des de cierta importancia son la caza y la equipo señala que el potencial turístico cría de cerdos. del Parque y su área de influencia y, por tanto, las posibilidades de creación de Recientemente se ha creado la Manco- empleo que su explotación adecuada po- munidad de Municipios de Aldehuela, dría generar, se aprovechan muy defi- con el fin de aunar esfuerzos para elevar cientemente en la actualidad. el nivel de desarrollo de la comarca, ante la crisis que padece la producción de cor- En principio salvo algunos trípticos sim- cho desde hace ya algunos años, y que ples y poco sistemáticos editados por la está provocando que una buena parte de asociación cultural “El Alcornocal” ape- los jóvenes emigren a las zonas urbanas nas existe información disponible acerca de la región. Algunos pueblos han sido del Parque y sus atractivos. A esto
  • 113.
    El Parque Naturalde Aldehuela 111 se suma la aparente descoordinación y formación profesional en estos campos, falta de entendimiento entre las institu- aunque en los últimos presupuestos re- ciones municipales y autonómicas, todo gionales se ha aprobado una partida pre- lo cual redunda en una promoción muy supuestaria especial para este fin. deficiente del Parque en los mercados Tan sólo un pequeño grupo de trabajado- turísticos. Los responsables de la Man- res del corcho, agrupados en la Asocia- comunidad se quejan del olvido y aban- ción de Corcheros de Aldehuela (ACA), dono al que está sometida la comarca por comienza a comprender la importancia parte de las autoridades regionales, cuya del tema y ha montado por su propia ini- política turística favorece a su juicio ciativa, infraestructuras muy básicas de principalmente a las zonas costeras. alojamiento y comidas en sus propias casas, organizando incluso en ocasiones El Consejero de Turismo de la región, pequeñas excursiones guiadas para los por su parte, manifestó al equipo de visitantes. Sin embargo, no parecen estar planificación que el Gobierno Regional lo suficientemente capacitados para esta está dispuesto a invertir recursos signifi- labor y su conocimiento del entorno natu- cativos en el Parque y en su promoción, ral y del patrimonio arqueológico siempre que la Mancomunidad tome al- existente en el parque son muy limitados. gunas medidas, dentro de su ámbito de competencias, para mejorar la inadecuada Por otra parte, aunque en la comarca hay infraestructura de servicios de apoyo al algunas pensiones, fondas y hostales, así turismo existentes en la zona. como un Parador Nacional a unos 70 kilómetros, en realidad apenas se puede Según manifestó dicho representante, en cubrir la demanda de alojamiento de la general se detecta una escasa actitud em- zona, sobre todo en temporada alta. prendedora por parte de muchos jóvenes, inmersos en la tradicional “cultura del Paradójicamente, existen numerosos in- subsidio”, provocada por largos períodos muebles abandonados en algunos pueblos de ayudas y subvenciones que desde el del Parque Natural, así como algunos Ministerio de Agricultura se venían ofre- molinos de viento, ranchos y cortijos ciendo en los últimos años a la actividad vacíos diseminados por el Parque que del descorche. presentan un deterioro considerable, sin que se hayan tomado hasta el momento Además de ser muy reacios a asumir medidas de protección o rehabilitación de riesgos empresariales, sus niveles de for- ninguna clase. mación tanto en gestión empresarial como en materia de turismo y hostelería Un alto responsable de la Consejería de son muy deficientes. No obstante, reco- Medio Ambiente manifestó que se han noció, hasta el momento no han existido comenzado a constatar quejas de algunos en la región programas específicos de visitantes, principalmente en el periódico
  • 114.
    El Enfoque delmarco lógico: 10 casos didácticos 112 de la capital, por el deterioro ambiental nos, así como algunas pinturas rupestres en los márgenes del Parque, principal- en las Cuevas del Moro. A pesar de su mente causado por la acumulación de importancia y atractivo turístico y cultu- basuras. Los servicios municipales de ral, estos lugares no se han considerado recogida de residuos sólidos no cubren como un activo de desarrollo de la zona. determinadas áreas aledañas al Parque y El acceso a los mismos resulta muy com- éste no cuenta con una dotación sufi- plicado y apenas son conocidos, lo cual ciente de contenedores de basura. Por no ha impedido, desafortunadamente, la otra parte, tanto la población local, como frecuente expoliación de los restos ar- algunos visitantes, dan muestras de una queológicos que contienen, sin que, por nula educación ambiental. el momento, se hayan tomado medidas al respecto. Por estas razones, aunque la mancomuni- dad y algunos productores de corcho es- Desde el punto de vista cultural, al patri- tán muy interesados en fomentar la acti- monio arqueológico citado hay que aña- vidad turística, ya se están levantando dir una incipiente actividad artesanal de- voces de grupos ecologistas de la región sarrollada por la cooperativa de mujeres que demandan ciertas medidas de control artesanas del municipio de Pedralba, que del número de visitantes y de la práctica ha alcanzado cierta fama a nivel regional de la caza furtiva, que está, a su juicio, por el esfuerzo de promoción realizado y poniendo en peligro algunas especies. En por la originalidad de sus diseños artesa- general, estos grupos también se nales utilizando el corcho y el brezo, muy muestran muy reacios al establecimiento abundante en la zona y con el que fabri- de industrias o de cualquier otra actividad can pipas de gran calidad. que pueda romper el equilibrio ecológico de la zona. Los caminos forestales en el Parque están en bastante mal estado y carecen de se- ñalización básica, la información al visi- tante acerca de los lugares de interés es escasa e incompleta y el único lugar teó- ricamente delimitado para la acampada carece de equipamiento y servicios mí- nimos. En el Parque también existe un intere- sante patrimonio arqueológico. Particu- larmente significativos son algunos restos de antiguas minas y asentamiento roma-
  • 115.
    El Parque Naturalde Aldehuela 113 Después de esta descripción de la si- tuación de la zona, el equipo de agentes de desarrollo local se propone efectuar: Un análisis de las distintas Un análisis de los proble- alternativas identificadas. Un análisis de los distintos mas identificados, deter- agentes, grupos y sectores minando sus causas y sus sociales implicados en los efectos. problemas de la comarca. Un diseño de una interven- Un análisis de los objetivos ción de desarrollo pro- de desarrollo. puesta en la zona, a través de una matriz de planifica- ción del proyecto.
  • 116.
    El Enfoque delmarco lógico: 10 casos didácticos 114 Análisis de participación / Fase 1 Implicados Principales intereses Posible impacto del proyecto sobre los intereses Primarios Secundarios
  • 117.
    El Parque Naturalde Aldehuela 115 / Análisis de implicados Fase 2 Alta importancia Alta importancia Potenciales beneficiarios Potenciales contrapartes Baja influencia Alta influencia Baja importancia Otros colectivos indirec- Baja importancia tos: potenciales beneficiarios Potenciales oponentes Baja influencia indirectos; neutrales / excluidos… Alta influencia Ejercicio: Realice un análisis de implicados, identificando a los agentes principales existentes en la zona y señale sus principal intereses y el posible impacto del proyecto sobre los mismos. Pos- teriormente ordene a los grupos identificados en base a su importancia e influencia respectivas. Puede tomar como referencia el ejemplo del caso “La educación en el departamento de Casanillo” (Página 70-85 del Manual).
  • 118.
    El Enfoque delmarco lógico: 10 casos didácticos 116 Árbol de problemas ESCASA GENERACIÓN DE EMPLEO INADECUADOS SERVICIOS DE APOYO AL TURISMO EQUIPAMIENTO E GUÍAS NO INSUFICIENTE ESCASA ACTITUD INFRAESTRUCTURA CAPACITADOS OFERTA DE EMPRENDEDORA DEFICIENTES ALOJAMIENTO CAMINOS EN ZONA DE INMUEBLES MAL ESTADO Y ACAMPADA ESCASEZ DE VACÍOS CULTURA DEL FALTA SIN SIN ESTABLECIMIENTOS DESAPROVE- SUBSIDIO PROGRAMAS DE SEÑALIZACIÓN SERVICIOS HOTELEROS CHADOS FORMACIÓN
  • 119.
    El Parque Naturalde Aldehuela 117 ABANDONO DE PUEBLOS EMIGRACIÓN DE LOS JÓVENES A ZONAS URBANAS DEFICIENTE APROVECHAMIENTO DEL POTENCIAL TURÍSTICO DEL PARQUE DEFICIENTE PROMOCIÓN APROVECHAMIENTO DETERIORO AMBIENTAL TURÍSTICA DEFICIENTE DEL PATRIMONIO ARQUEOLÓGICO ACUMULACIÓN DEFICIENTE INFORMA- DE BASURAS Y CAZA COORDINA- CIÓN ESCASA EXPOLIA- DIFÍCIL POCO VERTEDEROS FURTIVA CIÓN DEL PARQUE CIÓN ACCESO CONOCIDO INCONTROLADOS INSTITUCIO- Y SUS NAL ATRACTIVOS ESCASA ESCASA DOTACIÓN EDUCACIÓN COBERTURA INSUFICIENTE AMBIENTAL SERVICIOS DE MUNICIPALES CONTENEDORES
  • 120.
    El Enfoque delmarco lógico: 10 casos didácticos 118 Árbol de Objetivos AUMENTADA LA GENERACIÓN DE EMPLEO ADECUADOS SERVICIOS DE APOYO AL TURISMO MEJORADO GUÍAS AMPLIADA LA AUMENTADA LA EQUIPAMIENTO E CAPACITADOS OFERTA DE ACTITUD INFRAESTRUCTURA ALOJAMIENTO EMPRENDEDORA AUMENTADO CAMINOS ZONA DE ESCASEZ DE ESTABLECIDOS APROVECHA- REHABILITADOS ACAMPADA ESTABLECIMIENTOS CULTURA DEL PROGRAMAS DE MIENTO DE Y SEÑALIZADOS CON HOTELEROS SUBSIDIO FORMATIVOS INMUEBLES SERVICIOS VACÍOS
  • 121.
    El Parque Naturalde Aldehuela 119 REDUCIDO EL PROCESO DE ABANDONO DE PUEBLOS DISMINUCIÓN DE LA EMIGRACIÓN DE LOS JÓVENES A ZONAS URBANAS FOMENTADO EL TURISMO RURAL EN EL PARQUE NATURAL DE ALDEHUELA DISMINUIDO EL MEJORADA LA PROMOCIÓN INCREMENTADO EL DETERIORO AMBIENTAL TURÍSTICA DEL PARQUE APROVECHAMIENTO DEL PATRIMONIO ARQUEOLÓGICO BASURAS Y CONTRO- REFORZADA MAYOR Y MEJORADA VERTEDEROS LADA LA LA COORDI- MEJOR CONTRO- FACILITADO LA DIVUL- CONTROLADOS CAZA NACIÓN INS- INFORMA- LADA LA EL ACCESO GACIÓN FURTIVA TITUCIONAL CIÓN DEL EXPOLIA- DEL PATRI- PARQUE Y CIÓN MONIO SUS ATRACTIVOS ESCASA AUMENTADA LA AUMENTADA EDUCACIÓN COBERTURA DOTACIÓN DE AMBIENTAL SERVICIOS CONTENEDORES MUNICIPALES Ejercicio: Amplíe la relación medios–fines añadiendo nuevas tarjetas Explicaciones: Se han considerado como problemas que no pueden reconvertirse en objetivos los siguientes: “ESCASEZ DE ESTABLECIMIENTOS HOTELEROS”, “CULTURA DEL SUBSIDIO” Y “ESCASA EDUCACIÓN AMBIENTAL”.
  • 122.
    El Enfoque delmarco lógico: 10 casos didácticos 120 Análisis cualitativo de alternativas Criterios Alternativa 1: Alternativa 2: Alternativa 3: Ejercicio: Efectúe un análisis, cualitativo y cuantitativo, de alternativas y seleccione una estrategia de proyecto, utilizando los criterios que estime oportunos.
  • 123.
    El Parque Naturalde Aldehuela 121 Análisis cuantitativo de alternativas Criterios Alternativa 1: Alternativa 2: Alternativa 3: Coeficiente TOTAL
  • 124.
    El Enfoque delmarco lógico: 10 casos didácticos 122 Matriz de planificación del proyecto LÓGICA DE INDICADORES OBJETIVAMENTE FUENTES DE SUPUESTOS/ HIPÓTESIS/ LA INTERVENCIÓN VERIFICABLES VERIFICACIÓN FACTORES EXTERNOS . O. GENERAL O. ESPECIFICO RESULTADOS
  • 125.
    El Parque Naturalde Aldehuela 123 LÓGICA DE INDICADORES OBJETIVAMENTE FUENTES DE SUPUESTOS/ HIPÓTESIS/ LA INTERVENCIÓN VERIFICABLES VERIFICACIÓN FACTORES EXTERNOS . Costes Recursos ACTIVIDADES CONDICIONES PREVIAS Ejercicio: Elabore la MPP de la estrategia seleccionada.
  • 126.
    El Enfoque delmarco lógico: 10 casos didácticos 124 Los pescadores de la isla Wasini L a isla Wasini se encuentra frente al continente, separada de éste por un estrecho canal que en la marea baja casi puede atravesarse a pie. La isla res hayan abandonado la actividad y emi- gren hacia las ciudades cercanas. Para conocer las causas de esta situación es muy plana, con manglares en la costa y diseñar alguna intervención que con- oeste y algunas plantaciones de cocos en tribuya a paliar estos problemas se ha su centro. En la isla hay dos pequeñas desplazado a la zona un equipo de plani- comunidades de pescadores, sin luz ni ficación que se ha reunido con algunos de agua corriente ni ningún otro tipo de in- los principales pescadores de la isla. De fraestructura básica. Las familias viven las reuniones mantenidas se ha obtenido de la pesca, aunque también tienen algu- una información muy significativa que se nas pequeñas huertas y mantienen expone a continuación. algunos animales domésticos. La población es musulmana y habla swahili. En primer lugar, se ha determinado que Todavía pueden visitarse las ruinas de las capturas obtenidas por los pescadores una antigua mezquita decorada con son cada vez más escasas y, además, muy cerámica china que recuerda la época de poco variadas. Los pescadores señalan la gran expansión islámica en la costa que se detecta una evidente reducción de oriental africana. los bancos de pesca en las aguas superfi- ciales. Según dicen, “donde antes reco- En los últimos tiempos los pescadores gían diez, ahora apenas consiguen tres”, han expresado su malestar por las difi- lo que resulta frustrante para ellos y, cultades crecientes que encuentran a la además, provoca que los más jóvenes no hora de comercializar sus productos pes- tengan el más mínimo interés en dedi- queros artesanales. Pescan en viejas, aun- carse a esta actividad. En su opinión, la que perfectamente adaptadas a las carac- destrucción de los manglares, donde terísticas del entorno, barcas de vela en hacen las puestas muchas de las especies las que salen a faenar tres o cuatro perso- que capturan, es la causa principal que nas. Estas dificultades han provocado que puede explicar esa reducción de la fauna sus ingresos hayan disminuido de forma marina. Esto puede ser cierto, aunque notable y que buena parte de los pescado- para el equipo de planificación el aumento de la contaminación de las
  • 127.
    Los pescadores dela isla Wasini 125 aguas superficiales resulta otra causa evi- que podría consumir esas producciones, dente que contribuye a disminuir la po- pero hasta ahora no ha sido posible colo- blación marina de la zona. car sus ofertas en ningún establecimiento hotelero. Aparte de esto, hay que reconocer que las técnicas pesqueras utilizadas resultan Los pescadores desconocen completa- claramente inadecuadas. Por una parte, mente esas demandas potenciales y las los materiales empleados son poco útiles preferencias de los posibles consumido- para incrementar las capturas, ya que res. Eso es debido, por una parte, a la tienden a romperse con mucha facilidad. propia debilidad de las organizaciones de También hay una evidente escasez de pescadores, quienes apenas han realizado artes de pesca. Por último, los pescadores actividades en ese sentido. Las relaciones muestran un desconocimiento esencial entre los pescadores de la isla no son muy acerca de nuevas técnicas pesqueras que, positivas y existe una gran enemistad sin duda, les permitirían incrementar el entre los habitantes del poblado del norte volumen de sus capturas. y el del sur. Los pescadores se quejan también de los Además, unos y otros manifiestan una bajos precios que obtienen por sus pro- clara desconfianza hacia los técnicos pes- ducciones cuando las llevan a vender en queros que han pretendido fortalecer sus el continente. Para ello, tienen que trans- organizaciones y les han propuesto la portarlas a los puertos cercanos del conti- aplicación de algún tipo de novedades en nente, con unos costes de transporte que sus actividades tradicionales. Junto a este consideran muy elevados. Los volúmenes fenómeno, hay que reconocer que los de pesca tan reducidos, la dispersión geo- estudios existentes sobre demandas po- gráfica de los desembarcaderos y la leja- tenciales resultan completamente insatis- nía de los mercados potenciales contribu- factorios. De hecho, nadie parece saber yen a que los precios que perciben les qué es lo que se demanda en los estable- resulten muy poco atractivos. Pero no cimiento turísticos que se encuentran en sólo los altos costes de transporte son la el área potencial de influencia de estos causa que hace que el precio percibido pescadores. El Instituto Pesquero, depen- por sus productos sea insatisfactorio. Hay diente del Ministerio de Agricultura y que recordar que las estructuras comer- Pesca, principal institución responsable ciales de que disponen son muy defi- de la promoción de la pesca artesanal, cientes. Las tecnologías de transforma- apenas tiene presencia en la zona y ción son muy escasas, por no decir muestra una debilidad preocupante. Su inexistentes, y sus estrategias comerciales personal carece de la preparación impres- son incapaces de introducir su oferta de cindible y los medios de los que dispone manera efectiva en los mercados po- son insuficientes para cumplir sus fun- tenciales. En concreto, existe en la actua- ciones. lidad un turismo significativo en la zona
  • 128.
    El Enfoque delmarco lógico: 10 casos didácticos 126 Por último, es preciso señalar que los congelada es mucho más barata y hace pescadores de la isla Wasini están sopor- que los consumidores clásicos de la pesca tando en los últimos tiempo una fuerte artesanal prefieran esa nueva oferta. competencia por parte de los pescadores de altura que comercializan en los mer- Teniendo en cuenta la situación des- cados locales parte de las capturas que no crita, el equipo de planificación se pro- pueden exportar hacia Europa. Esa pesca pone realizar: Un análisis de los diferentes Un análisis de los posibles actores involucrados en los objetivos de desarrollo. problemas antes descritos. La preparación de una in- tervención de desarrollo, a través de la elaboración de una matriz de planificación Un análisis de los problemas Una valoración de las dife- de un proyecto identificados, estableciendo rentes alternativas que se sus relaciones de causas y definen, seleccionando la efectos. que sea considerada más deseable.
  • 129.
    Los pescadores dela isla Wasini 127 Análisis de participación Beneficiarios Beneficiarios Excluidos/ Perjudicados/ Directos Indirectos Neutrales Oponentes potenciales Explicación: A partir de la información anterior cumplimente un análi- sis de participación que determine los colectivos benefi- ciarios, y sitúe al resto de los agentes identificados en las categorías que considere oportuno
  • 130.
    El Enfoque delmarco lógico: 10 casos didácticos 128 Árbol de problemas DISMINUCIÓN EMIGRACIÓN A LA CIUDAD DE INGRESOS DIFICULTAD EN LA COMERCIALIZACIÓN DE LOS PRODUCTOS PESQUEROS ARTESANALES CAPTURAS INSUFICIENTES: BAJOS PRECIOS OBTENIDOS EN CANTIDAD Y VARIEDAD POR LOS PRODUCTOS PESQUEROS ARTESANALES REDUCCIÓN BANCOS DE TÉCNICAS ALTOS COSTES PESCA EN AGUAS PESQUERAS DE SUPERFICIALES INADECUADAS TRANSPORTE DESCONOCI- DISPERSIÓN DESTRUC- CONTAMINA- MATERIALES ARTES DE MIENTO DE LAS VOLÚMENES GEOGRÁFICA LEJANÍA DE CIÓN DE LOS CIÓN DE LAS POCO UTILES PESCA NUEVAS REDUCIDOS DE DE LOS LOS MANGLARES AGUAS ESCASAS TÉCNICAS PRODUCTO DESEMBARCA- MERCADOS PESQUERAS DEROS
  • 131.
    Los pescadores dela isla Wasini 129 ABANDONO DE LA ACTIVIDAD DESCONOCIMIENTO COMPETIDORES CON DEMANDAS OFERTAS MÁS BARATAS POTENCIALES DEFICIENTES DÉBIL ESTUDIOS DEBILIDAD ESTRUCTURAS ORGANIZACIÓN DEFICIENTES ORGANIZATIVA COMERCIALES DE LOS SOBRE DEL INSTITUTO PESCADORES DEMANDAS DE PESCA POTENCIALES ESCASA TEC- ESTRATEGIAS ENEMISTAD DESCONFIAN- ESCASA NOLOGÍA DE COMERCIALES ENTRE LOS ZA HACIA LOS MEDIOS PREPARACIÓN TRANSFOR- INADECUADAS PESCADORES TÉCNICOS INADECUADOS DEL PERSONAL MACIÓN TÉCNICO
  • 132.
    El Enfoque delmarco lógico: 10 casos didácticos 130 Árbol de objetivos
  • 133.
    Los pescadores dela isla Wasini 131 Explicación: Reconvierta el anterior árbol de problemas y elabore un árbol de objetivos, añadiendo los medios que considere oportunos. Discuta y acuerde con su equipo de trabajo las fichas-problema que no pueden ser transformadas en objetivos.
  • 134.
    El Enfoque delmarco lógico: 10 casos didácticos 132 Análisis cualitativo de alternativas Criterios Alternativa 1: Alternativa 2: Alternativa 3: Ejercicio: Justifique, a través de los criterios que consi- dere oportunos, la estrategia de proyecto que estime más adecuada, dentro de todas las posibles. Efectúe un análisis cualitativo y cuantitativo de alternativas
  • 135.
    Los pescadores dela isla Wasini 133 Análisis cuantitativo de alternativas Alternativa 1: Alternativa 2: Alternativa 3: Criterios Coeficiente TOTAL
  • 136.
    El Enfoque delmarco lógico: 10 casos didácticos 134 Matriz de planificación del proyecto LÓGICA DE INDICADORES OBJETIVAMENTE FUENTES DE SUPUESTOS/ HIPÓTESIS/ LA INTERVENCIÓN VERIFICABLES VERIFICACIÓN FACTORES EXTERNOS . O. GENERAL O. ESPECIFICO RESULTADOS Ejercicio: Elabore la MPP seleccionado en el análisis anterior.
  • 137.
    Los pescadores dela isla Wasini 135 LÓGICA DE LA INDICADORES OBJETIVAMENTE FUENTES DE SUPUESTOS/ HIPÓTESIS/ INTERVENCIÓN VERIFICABLES VERIFICACIÓN FACTORES EXTERNOS Recursos Costes ACTIVIDADES CONDICIONES PREVIAS
  • 138.
    El Enfoque delmarco lógico: 10 casos didácticos 136 3
  • 139.
    137 Reflexiones y sugerencias parala aplicación del EML en la práctica
  • 140.
    El Enfoque delmarco lógico: 10 casos didácticos 138 Reflexiones y sugerencias para la aplicación del EML en la práctica E n las páginas anteriores se ha presentado el EML a través de un conjunto de casos específica- mente elaborados para la docencia y el nidos en la información de partida, y tan sólo existe (en algunos casos) cierto margen de libertad para que el grupo de alumnos escoja la alternativa o estrate- aprendizaje práctico de este método, que gia de proyecto que considere más ade- cubren una parte representativa de los cuada. sectores y temáticas en los que se suelen concentrar los programas y proyectos Sin embargo, cuando aplicamos el EML clásicos de cooperación para el desarro- en la práctica, no solemos contar con llo y/o de desarrollo local. descripciones o análisis previos sobre los que construir el diagnóstico de par- No obstante, la aplicación del enfoque a tida y avanzar, en la identificación y di- la identificación y diseño real de pro- seño de una intervención concreta, yectos de desarrollo exige, para resultar desde su idea inicial hasta su concreción adecuada, la realización de talleres, en en la matriz de planificación. Es preci- los cuales han de participar los princi- samente el trabajo de los participantes y pales agentes o instituciones involucra- el moderador durante el desarrollo del das en dichos proyectos, además de una propio taller el que permite, a través de persona que ejerza adecuadamente el los distintos pasos del EML, alcanzar papel de moderador. los acuerdos básicos sobre los que se sustenta el proceso de identificación y La organización y el desarrollo de estos diseño del programa o proyecto en talleres presenta en la práctica ciertas cuestión. particularidades respecto a la mera apli- cación del EML con fines docentes, No podía faltar por tanto, en un manual apoyada habitualmente en un caso teó- sobre la aplicación práctica del EML, un rico como los siete anteriormente ex- breve capítulo específicamente dedicado puestos, en los que los análisis de parti- a compartir algunas experiencias con- cipación, de problemas y de objetivos cretas de los autores como facilitadores están implícita o explícitamente conte- en este tipo de talleres. Así, en las
  • 141.
    Reflexiones y sugerenciaspara la aplicación del EML en la práctica 139 próximas líneas, se comentan algunos cuenta y planificar detenidamente a la factores que ejercen una influencia de- hora de organizar una iniciativa de este cisiva en la promoción de la participa- tipo. ción y el debate, en la determinación adecuada de los problemas, en la orien- tación exitosa del proceso y, en defini- Los participantes en un taller EML tiva, en la optimización de sus resulta- dos. Ya se ha señalado que el EML, es una técnica en la que diversos individuos, Entre ellos, cabe destacar aspectos tales con procedencia, expectativas, visiones como la organización de un taller de e intereses también diversos, participan esta naturaleza, los elementos principa- en un proceso abierto de discusión para les en la dinámica de construcción y alcanzar un consenso amplio y repre- sistematización del consenso y las difi- sentativo, acerca de cuáles son los prin- cultades más habituales que se presentan cipales problemas que enfrentan deter- para alcanzarlo, la importancia del papel minados colectivos sociales o institucio- del moderador y las especificidades de nes y de los medios que pueden utili- procedimiento que pueden incorporarse zarse para superar o solucionar esos en la conducción de un taller del EML. problemas. Eso es precisamente lo que se pretende Participar activamente en un taller EML con este capítulo, que además se ilustra es habitualmente un medio muy eficaz mediante la presentación concreta de los para comprender mejor la naturaleza de resultados obtenidos en tres talleres los problemas en discusión, conocer EML, llevados a cabo en los ámbitos de otros puntos de vista y crear el espíritu la atención a adultos mayores y personas de grupo necesario para desarrollar pro- con discapacidad, el refuerzo institucio- puestas de trabajo en torno a objetivos nal del sistema estadístico nacional de compartidos por todos. En la medida en un país latinoamericano y en una orga- que el EML sirve para lograr el acuerdo nización no gubernamental ecologista. y el consenso, requisito fundamental para el éxito de cualquier proyecto de Como en cualquier otra actividad de si- desarrollo, es altamente recomendable milar naturaleza en la que un grupo de que en la celebración de un taller con personas se reúnen con el propósito de este método se cuente con la participa- llegar a acuerdos sobre la base de un ción lo más representativa posible de los trabajo en equipo, existen diversos as- principales agentes involucrados: colec- pectos que, por obvios que puedan pare- tivos beneficiarios de la intervención, cer, influyen decisivamente en las posi- funcionarios de las instituciones públi- bilidades de éxito de un taller EML y cas y privadas especializadas en el sec- que, por tanto, es necesario tomar en tor y en el área geográfica considerada,
  • 142.
    El Enfoque delmarco lógico: 10 casos didácticos 140 usuarios del servicio público, agencias al taller a aquellos donantes más sensi- donantes, autoridades nacionales, de- bilizados con la problemática del sector partamentales o locales, organizaciones correspondiente. sociales, etc. A estos efectos cabe seña- lar que, si bien cualquier taller EML re- Si por el contrario, el taller se lleva a presenta, en última instancia, un proceso cabo por encargo de una organización de negociación en cuyo resultado final donante cuya programación, prioridades se intenta que todas las partes ven sus y procedimientos son conocidos, de- intereses reflejados, la presencia activa biendo el taller tener como resultado el de los destinatarios finales de la acción diseño concreto de una intervención y y la adopción de sus puntos de vista re- estando la entidad contraparte previa- sulta especialmente relevante. mente identificada, habrá que contar con la participación de las principales enti- No obstante, al margen de estas reco- dades implicadas en la financiación y mendaciones generales, no existen nor- ejecución del proyecto. Además, si hay mas específicas y válidas para cualquier que desarrollar aspectos de carácter pre- situación, a la hora de seleccionar quié- supuestario, elaborar un cronograma nes deben ser los participantes en cada detallado de actividades o definir indi- taller EML, cuestión que dependerá, cadores y sus correspondientes fuentes entre otros, de factores como el enfoque de verificación, quizás sea necesario re- que se pretenda dar a la reunión y el al- currir en última instancia a especialistas. cance de la misma, el momento del ciclo de gestión en el que se encuentra el pro- Cuando se trate de un taller específica- yecto de desarrollo y las alianzas que mente destinado a elaborar propuestas convenga establecer entre entidades para de fortalecimiento de una institución que la misma goce de suficiente apoyo y concreta, además de los gestores princi- soporte institucional. pales de la misma al más alto nivel, de- berán estar presentes en el taller los res- ¿Servirá exclusivamente la reunión para ponsables de las distintas áreas o depar- identificar las líneas maestras de un pro- tamentos, con perspectiva y conoci- grama o conjunto de proyectos que, ne- miento profundo de la institución y del cesariamente, habrán de ser perfilados entorno en el que ésta desarrolla su acti- cuando posteriormente sean sometidos a vidad. Adicionalmente, será conveniente la consideración de uno o varios donan- que también puedan tomar parte perso- tes? En este caso será imprescindible nas en representación de los clientes o contar con el máximo consenso entre los usuarios del servicio que presta la insti- receptores de la ayuda y por tanto, será tución y a cuyos intereses, en última recomendable una amplia representa- instancia, ésta debe responder. ción de los mismos en el taller. Puede asimismo estimarse conveniente invitar
  • 143.
    Reflexiones y sugerenciaspara la aplicación del EML en la práctica 141 En todo caso, lo óptimo sería que las Puede resultar asimismo útil solicitar a personas participen en el taller repre- los participantes que preparen antes del senten adecuadamente a las instituciones taller alguna información relativa a sus implicadas, conozcan en detalle su cul- países (cuando se trate de una iniciativa tura organizativa y procedimientos, dis- regional) o a sus instituciones, utili- pongan de la suficiente capacidad para zando, por ejemplo un análisis DAFO tomar decisiones que comprometan a (debilidades, amenazas, fortalezas y sus instituciones y cuenten con informa- oportunidades) u otro tipo de técnicas ción pertinente acerca de la problemá- sencillas de diagnóstico. tica del sector considerado. Asimismo, resultará de gran interés co- Por último, para que un taller EML re- nocer de los participantes, con carácter sulte plenamente operativo es necesario previo, distintas iniciativas de desarrollo que el número de asistentes no sea que se estén llevando a cabo en el sector demasiado reducido (en cuyo caso se y en el área geográfica considerada, lo corre el riesgo de que el análisis recoja cual puede ayudar a identificar posibles puntos de vista muy parciales) ni muy complementariedades entre proyectos o amplio (con lo que se podría entrar en evitar solapamientos indeseados y, por una dinámica asamblearia que haga im- tanto, a decidir qué estrategia de pro- practicable el debate y el consenso). A yecto es la más adecuada. estos efectos, para poder conjugar la pluralidad de puntos de vista con la ne- Todas estas informaciones pueden cesaria dosis de operatividad del grupo transmitirse a los participantes con an- para la toma de decisiones, se sugiere telación, contribuyendo así a crear desde orientativamente que el número de par- los primeros momentos el necesario ticipantes se sitúe entre un mínimo de ambiente de confianza, transparencia, ocho y un máximo de quince personas. colaboración y espíritu de equipo, favo- rable a la discusión abierta y a la gene- ración de ideas en un ambiente relajado. La convocatoria del taller Además de los aspectos de carácter lo- ¿Cuánto tiempo destinar a un gístico, conviene que cada participante taller EML? sea informado con antelación a la cele- bración del taller EML acerca de quié- Una vez más la respuesta a esta cuestión nes son y a qué instituciones representan depende de lo que se quiera lograr con el resto de participantes, en qué consiste el taller. Para alcanzar un acuerdo mí- el ejercicio, cuál es su alcance, qué pa- nimo sobre directrices generales e in- sos procedimentales se seguirán y qué cluso esbozar una cartera de proyectos resultados concretos se espera obtener. articulados en torno a un objetivo co-
  • 144.
    El Enfoque delmarco lógico: 10 casos didácticos 142 mún y cuyas actividades se determinen ¿Dónde celebrar un taller EML? de forma muy general, una semana in- tensiva de trabajo será suficiente. Este Es deseable que los participantes en un es, por otra parte, el período que más taller EML dispongan del tiempo sufi- habitualmente se emplea para los talle- ciente para estar presentes a lo largo de res EML, habida cuenta de las lógicas toda su duración, aspecto que no siem- limitaciones de recursos que todas las pre resulta posible cuando se trata de re- instituciones enfrentan. presentantes de muy alto nivel o cuando el taller se celebra en la propia sede de No obstante, si la idea de proyecto de la la institución, cuya dinámica de trabajo que se parte es muy básica y lo que se diario suele generar interrupciones busca es discutir las alternativas, selec- constantes y una asistencia irregular a cionar una de ellas y llegar a un diseño las discusiones. más acabado de la intervención (en el que se especifiquen con mayor detalle Por esta razón, al margen de otras con- las actividades y su cronograma, se sideraciones acerca de la idoneidad del asignen responsabilidades, se identifi- espacio escogido para facilitar un am- quen los recursos/insumos necesarios, e biente agradable durante las discusiones incluso se avance en la construcción de y de su amplitud para permitir tener a la indicadores y fuentes de verificación, en vista los acuerdos alcanzados en fases el presupuesto, etc.) se precisará al me- sucesivas, se recomienda que la reunión nos otra semana adicional. se realice en un lugar separado del tra- bajo habitual de los participantes, que La mayor o menor armonía de intereses les permita aislarse de los asuntos de la y expectativas entre los asistentes al ta- oficina y concentrarse en las discusiones ller, la actitud de los participantes du- durante el mayor tiempo posible. rante el mismo, la productividad de las sesiones y la propia capacidad del mo- derador para conducir adecuadamente Al comenzar el taller las discusiones serán otros factores que influirán en la duración del taller, por lo Aún cuando se haya preparado el taller e que conviene planificar ésta con cierta informado con antelación a los asisten- flexibilidad. tes acerca del mismo, conviene al inicio de la reunión, realizar una ronda previa La misma argumentación es válida para de presentación personal e institucional, la duración de cada una de las sesiones o en la que cada participante plantee ade- para determinar el tiempo que se em- más sus intereses y expectativas. pleará en cada fase del análisis. Es conveniente además que el modera- dor especifique con claridad desde el
  • 145.
    Reflexiones y sugerenciaspara la aplicación del EML en la práctica 143 comienzo las reglas del juego, recor- concreta sobre la que se pretende inter- dando los pasos del método, el tiempo venir. El objetivo fundamental de este estimado que se destinará a cada uno de paso es conocer los problemas, intere- ellos y las técnicas de visualización que ses, expectativas y prioridades de cada se emplearán. El facilitador deberá ex- uno de ellos y determinar qué grupo o plicar claramente en qué consiste su grupos serán los beneficiarios finales de función (aplicar correctamente el mé- la intervención. Como consecuencia de todo) e insistir en la importancia de que esta selección, deberán determinarse todos los asistentes participen activa- asimismo aquellos colectivos poten- mente, aportando sus propios puntos de cialmente perjudicados por la misma. vista. En este sentido el facilitador debe recalcar que se trata de un ejercicio No obstante, especialmente cuando el orientado a la búsqueda de acuerdos que taller se desarrolla con una entidad con- posibiliten la acción. creta cuyo ámbito de actuación está per- fectamente delimitado, los beneficiarios Una vez explicado el método, el carácter de la intervención (los colectivos con- de la reunión y los resultados esperados cretos con los que habitualmente la enti- en términos generales, el moderador po- dad trabaja o a los que presta sus servi- drá dar comienzo al taller introduciendo cios) están por lo general definidos y brevemente y de forma secuencial cada seleccionados de antemano. El análisis, uno de los pasos del EML para, después en este caso, sirve más bien para adqui- de cada pequeña explicación teórica, ce- rir una visión amplia del resto de intere- der el protagonismo a los participantes. ses en juego, lo que habitualmente se puede conseguir a través de un sencillo “mapa institucional” que sitúa al mode- Algunos comentarios sobre rador y a los participantes en el contexto en el que la intervención se va a ejecu- el análisis de participación tar. Un mapa institucional para La importancia de “conocer el situarnos terreno” En análisis de participación, también En cualquier caso, para que el análisis denominado análisis de implicados, es el de participación ofrezca una imagen lo primer paso que se aborda en un taller más completa posible de los implicados, EML, con el fin de presentar un pano- de sus funciones, intereses, recursos y rama lo más completo posible de los problemas, es necesario que los partici- distintos agentes, grupos sociales e ins- pantes en el ejercicio conozcan en pro- tituciones involucradas en la realidad
  • 146.
    El Enfoque delmarco lógico: 10 casos didácticos 144 fundidad tanto las características y el esas instituciones trabajan, los benefi- funcionamiento del conjunto de organi- ciarios últimos de tales acciones. zaciones más representativas en el sec- tor de que se trate, como la problemática Esta distinción tiene una enorme im- específica de los grupos a los que se di- portancia, habida cuenta de la necesidad rige la acción. de adoptar precisamente el punto de vista de los destinatarios finales de las intervenciones para determinar sus prin- Las instituciones socias como be- cipales problemas e interpretar las cau- neficiarios instrumentales sas que los producen, evitando que el análisis gravite, exclusivamente, en A veces de produce una cierta confusión torno a las deficiencias o limitaciones de a la hora de especificar los beneficiarios las instituciones que les prestan servi- del programa o proyecto en cuestión. En cios. numerosas ocasiones las organizaciones socios locales de los países en desarrollo que trabajan con determinados colecti- vos sociales desfavorecidos suelen pre- Consideraciones sobre el sentar también ciertas debilidades insti- análisis de problemas tucionales (en cuanto a recursos de todo tipo, niveles de organización y coordi- La determinación del problema nación interinstitucional, cualificación del personal, etc.) que, una vez supera- central y sus causas directas das, permitirían teóricamente atender mejor las demandas de esos colectivos y Habitualmente se establece que, una vez prestarles unos mejores servicios. identificados los problemas que afectan a los colectivos beneficiarios, es necesa- En este sentido, no debemos perder de rio seleccionar y llegar a un consenso vista que, aunque el refuerzo y moderni- acerca de cuál es el problema que los zación de las instituciones es un ele- participantes consideran central, focal o mento importante en favor de la viabili- principal, que permita ordenar o articu- dad de cualquier iniciativa de desarrollo, lar al resto de problemas detectados se- dichas instituciones deben ser conside- gún una relación de causas y efectos. radas como beneficiarios exclusiva- mente instrumentales de las acciones de En la práctica, la determinación del pro- desarrollo –aún cuando se trate de los blema central y el acuerdo de los parti- destinatarios más directos de las accio- cipantes acerca del mismo constituye nes de cooperación técnica- y que son siempre un proceso lento cuya dificultad precisamente los colectivos con los que se agudiza considerando las siempre presentes limitaciones de tiempo para la
  • 147.
    Reflexiones y sugerenciaspara la aplicación del EML en la práctica 145 realización del taller y las expectativas expresado de una nueva tarjeta, que iniciales de los participantes en ver encabezarán las principales ramas de reflejados sus puntos de vista desde los análisis posterior. primeros momentos del análisis. Por esta razón, a la hora de abordar el Esos enunciados de situaciones análisis de problemas, resulta conve- negativas: niente en muchas ocasiones aplazar la identificación del problema central para • Señalan las principales áreas-pro- un momento posterior, comenzando por blema compartidas por todos los establecer un acuerdo sobre los proble- colectivos o entidades representados mas del nivel inmediatamente inferior en el taller y, por tanto, constituyen que, en conjunto, constituirán las causas los pilares de una visión común de directas del problema central. partida. Para ello, es recomendable solicitar a • Integran a la gran mayoría de los cada uno de los participantes en el taller problemas individuales identificados que identifique un número limitado (de por los participantes, que ven cómo dos a cinco, dependiendo del número de la práctica totalidad de las ideas participantes) de problemas que, a su aportadas, aunque hayan perdido su juicio, son los más importantes que en- impronta personal, quedan recogidas frenta su entidad, desde el punto de vista en el análisis final. En términos co- de los intereses del colectivo de benefi- loquiales se suele decir que “todos ciarios al que la intervención se va a di- los participantes se ven en la foto de rigir. grupo”. Cada uno de esos problemas debe es- • Suponen un paso adelante muy im- cribirse en una tarjeta. Posteriormente, portante en la construcción de un con ayuda del moderador y tras un pro- acuerdo inicial, que sin duda facilita ceso de debate y, en su caso, de clarifi- el consenso en fases posteriores de cación o matización de los enunciados la discusión. propuestos, las distintas tarjetas-pro- blema se pueden agrupar entre sí, aten- Por supuesto, algunos problemas enun- diendo a su similar naturaleza, para fi- ciados por los participantes quedan al nalmente, buscar un enunciado-pro- margen de este análisis, por ser de me- blema integrador de cada uno de los nor rango (corresponder a un nivel infe- grupos considerados, que goce del con- rior) o por representar puntos de vista senso de todo el grupo. Mediante este muy minoritarios y, por tanto, no sufi- procedimiento, se pueden definir varios cientemente significativos desde una “grandes problemas”, cada uno de ellos aproximación grupal. No obstante, todos
  • 148.
    El Enfoque delmarco lógico: 10 casos didácticos 146 los problemas propuestos en la primera los mismos y de su integración en enun- fase permanecen a la vista de los parti- ciados comunes que representen la vi- cipantes a lo largo de todo el taller y de sión del grupo. A partir del tercer nivel, hecho, algunas de las tarjetas “descar- las causas se pueden identificar en una tadas” en esta primera fase, pueden vol- discusión abierta entre los participantes. ver a incorporarse en momentos poste- riores del análisis; generalmente como causas de inferior nivel dentro de su La necesidad de definir correcta- grupo. mente los problemas y sus causas A estos efectos, conviene siempre ser Es absolutamente imprescindible preve- sumamente cuidadoso a la hora de nir a los participantes en este tipo de apartar temporalmente algún problema ejercicios acerca de la formulación pre- que no encaje bien en este momento del cisa de los problemas. Cuanto mejor y análisis, insistiendo en la posibilidad de más concretamente esté definido un volver a él posteriormente si se consi- problema, más sencilla y adecuada será dera necesario. El consenso es una base la identificación de sus futuras solucio- esencial del método y deben evitarse las nes. Por tanto, todos los participantes en tomas de decisión por mayoría. el taller, incluido el moderador, deben interpretar lo mismo cuando lean el La definición del problema central (so- enunciado de un problema. bre el que por lo general no se piensa intervenir directamente debido a su en- Por otra parte, debe siempre advertirse vergadura e importancia) puede pasar que los problemas han de enunciarse por tanto a realizarse en un segundo como situaciones negativas y evitando momento. En efecto, ahora resulta mu- en la medida de lo posible expresiones cho más sencilla su determinación, pen- como “falta” o “ausencia de” cuales- sando en el efecto principal que provo- quiera clase de recursos. Esta clase de can los problemas de menor nivel ante- enunciados son muy frecuentes en los riormente identificados. talleres en los que se utiliza el EML, lo que revela que los problemas son muy a Una vez determinados el problema cen- menudo percibidos como la carencia de tral y sus causas de primer nivel (en el medios: presupuestos, personal cualifi- orden explicado anteriormente), se con- cado, ordenadores, etc. Debe recordarse tinúan ampliando las relaciones causales que los recursos son siempre por defini- hacia abajo, repitiendo el proceso de ción escasos (si no fuera así no identificación por cada uno de los parti- existirían los problemas que con ellos se cipantes de un reducido número de cau- pretende resolver), con lo que este tipo sas directas para cada uno de los prime- de enunciados no aportan una ros grandes problemas, de agrupación de información demasiado relevante, al
  • 149.
    Reflexiones y sugerenciaspara la aplicación del EML en la práctica 147 menos en los momentos iniciales del vos, siendo siempre recomendable análisis. Por otra parte, formulaciones adoptar un tono realista para que las al- de este tipo pueden predeterminar ternativas de proyecto obtenidas sean implícitamente las soluciones a los razonables y para que el cumplimiento problemas detectados. de los objetivos y resultados que contie- nen estén dentro de lo posible. Finalmente, cuando se construye el ár- bol de problemas, es fundamental verifi- Al igual que con los problemas, deberán car que la relación que se establezca en- precisarse adecuadamente los objetivos tre los mismos sea verdaderamente una que conforman el árbol, de forma que relación causal. Los enunciados de las sean claros y que su cumplimiento tarjetas inferiores deben especificar los pueda verificarse a través de indicado- porqués de las tarjetas del nivel jerár- res. quico inmediatamente superior y no re- coger meras clarificaciones o explica- ciones adicionales del significado de Una “cartera de proyectos” consis- éstas. tente Es precisamente una vez finalizado el El análisis de objetivos y la elec- árbol de objetivos cuando se pueden ción de alternativas apreciar de manera inequívoca las dis- tintas alternativas susceptibles de ser Como ya se ha explicado anteriormente, consideradas como proyectos dirigidos a en el análisis de objetivos, los proble- resolver los problemas previamente mas anteriormente identificados y orde- identificados, así como su articulación nados en el árbol de problemas se for- horizontal y vertical en torno a un obje- mulan como estados positivos alcanza- tivo común. dos. Es decir, se trata de convertir las tarjetas-problema en tarjetas-objetivo. Es de sobra conocido, aunque poco apli- cado en la práctica, que una planifica- Este proceso no reviste ninguna compli- ción adecuada exige la compatibilidad cación y habrán de seguirse los pasos y de objetivos en sentido vertical (dentro recomendaciones prácticas habituales, de la estrategia de proyecto seleccionada ya expresadas en la introducción al en- y en la secuencia plan-programa-pro- foque, para reconvertir las relaciones yecto), así como en sentido horizontal causa-efecto en relaciones medios-fines. (la coherencia de objetivos entre, por En todo caso, deberá prevenirse a los ejemplo, los distintos proyectos que participantes acerca del nivel de ambi- forman parte de un mismo programa). ción con el que se formulan los objeti- En ese sentido puede afirmarse que la utilización del EML permite establecer
  • 150.
    El Enfoque delmarco lógico: 10 casos didácticos 148 con nitidez los distintos niveles de la yecto, sino también optar por una de planificación y sirve, por tanto, como ellas (o al menos descartar aquellas que pauta acerca de las buenas prácticas que no resulten posibles o adecuadas), e in- deben orientar el proceso de identifica- cluso avanzar en su diseño a través de la ción y diseño de cualquier proyecto de matriz de planificación. desarrollo. En este caso, resultará imprescindible El árbol de objetivos resultante de la re- durante el análisis de objetivos (hori- conversión del árbol de problemas zontalmente y sobre todo hacia los ni- ofrece, por el momento, una informa- veles inferiores) ampliar las relaciones ción de carácter estratégico, que incluye medios-fines, hasta llegar a un nivel a las principales ramas medios-fines que partir del cual sea posible concretar ac- deben orientar cualquier acción encami- ciones con un marcado carácter opera- nada, en última instancia, a mejorar los tivo, que puedan llegar a convertirse en problemas de los beneficiarios o satisfa- actividades de un hipotético programa o cer las demandas de los usuarios del proyecto. servicio de que se trate. La selección de las actividades, y los re- Las orientaciones generales que propor- cursos que su ejecución precisa, resultan ciona un taller de este alcance, no se determinantes para una elección racional suelen traducir en un diseño acabado de de la alternativa de proyecto más ade- actividades concretas a las que clara- cuada. Un proyecto es un conjunto de mente se puedan asignar unos recursos actividades organizadas y concatenadas (humanos, técnicos, materiales o finan- para lograr una serie de resultados que cieros) y, por lo tanto, un presupuesto. conduzcan a un objetivo específico de- Las actividades suelen quedar simple- terminado, por lo que las actividades mente esbozadas en términos generales, que finalmente se seleccionen para su por lo que podríamos decir que el re- ejecución imprimirán “carácter” al pro- sultado en este caso queda a medio ca- yecto de que se trate. mino entre un enfoque puramente es- tratégico y un enfoque operativo. El binomio actividades/recursos deter- mina el coste de cada alternativa, inci- diendo en la mayor o menos duración La importancia de las del proyecto, en su eficiencia, en sus po- actividades seleccionadas para el sibilidades de viabilidad, en los riesgos asociados, en el grado en que la opción análisis de alternativas se concentra en los colectivos beneficia- rios, en la factibilidad política y en otros Pero también puede suceder que durante criterios en los que habitualmente se el taller se desee no sólo analizar las sustenta la elección de alternativas, entre distintas estrategias alternativas de pro-
  • 151.
    Reflexiones y sugerenciaspara la aplicación del EML en la práctica 149 los cuales no puede subestimarse la pro- tos de vista estén presentes en el debate, pia orientación o especialización profe- además de establecer desde el comienzo sional de las entidades encargadas de la bases adecuadas para generar transpa- ejecución. rencia, colaboración y confianza mutua. Como en el resto de fases, el análisis de alternativas será más adecuado cuanto Analizar posibles duplicidades y/o más se discuta y se acuerde entre los sinergias con otras iniciativas participantes en el taller, de acuerdo con los criterios que se estimen oportunos y Durante la etapa de análisis de alternati- sobre la base de la mayor transparencia vas puede resultar asimismo sumamente posible, con independencia de que pos- fructífero analizar iniciativas que ya se teriormente puedan requerirse estudios estén ejecutando en el sector, en el área adicionales para tomar decisiones más geográfica o en favor de los mismos co- fundamentadas. lectivos de beneficiarios. Al proporcio- nar un abanico de posibles proyectos En la práctica, los intereses, orientacio- perfectamente articulados entre sí, el nes y prioridades geográficas y secto- EML también permite determinar fácil- riales de las organizaciones donantes mente dentro del árbol de objetivos qué ejercen una influencia determinante a la áreas están desatendidas y carecen de hora de seleccionar la alternativa de proyectos, en cuáles se pueden estar proyecto, sobre todo en el contexto ha- produciendo solapamientos y en cuáles bitual de restricciones presupuestarias y se pueden establecer acciones coordina- escasez crónica de recursos financieros das para lograr externalidades. que enfrentan las instituciones públicas de los países en desarrollo. En ese caso, Por esta razón, el EML puede resultar si no se desea que el taller EML quede una herramienta de suma utilidad para la en un mero ejercicio intelectual, será coordinación de acciones entre distintos conveniente tratar de sintonizar con donantes que concentran sus esfuerzos aquello que, respondiendo de forma en sectores y áreas geográficas comu- prioritaria a la problemática de los des- nes, coordinación que parece del todo tinatarios de la acción, mejor se adapta a recomendable tanto para lograr una los intereses o prácticas específicas de la mejor asignación de los recursos, como entidad donante; sea ésta nacional o ex- para aumentar la credibilidad de las po- tranjera. líticas de cooperación y ayuda al desa- rrollo. En la práctica, desafortunada- Esta es otra razón que hace absoluta- mente, la ausencia de coordinación suele mente recomendable la presencia de al- conducir con bastante frecuencia a exce- gún representante de las entidades do- sos de financiamiento en determinadas nantes en el taller, a fin de que sus pun-
  • 152.
    El Enfoque delmarco lógico: 10 casos didácticos 150 áreas, a la inexistencia de intervenciones tados-objetivos, es altamente recomen- en otras o a una proliferación de inter- dable. venciones aisladas, apenas integradas en programas y planes más amplios. Además de las actividades derivadas de la ampliación de las ramas medios-fines El análisis de las intervenciones en mar- en el árbol de objetivos, no deben olvi- cha en el área constituye un criterio adi- darse aquellas actividades y/o resultados cional de suma importancia a la hora de que se estimen necesarias para garanti- discutir las estrategias alternativas de zar la viabilidad del proyecto en cues- proyecto, que afecta de forma central a tión o para mejorar la lógica interna de la pertinencia de cada una de ellas. Por la intervención, y que deberán añadirse esta razón, como se señaló al principio a las actividades y resultados ya con- de este capítulo, es recomendable soli- templados. citar a los participantes que preparen con antelación la información relativa a Segunda y tercera columnas: Indicado- las mismas. res objetivamente verificables y fuentes de verificación La matriz de planificación del Algunos indicadores pueden discutirse, proyecto pero en función del tiempo disponible, pueden no concretarse o cuantificase du- Aunque en muchos talleres EML, de- rante el taller. No obstante, el que los bido a las restricciones de tiempo, la participantes en el taller se pregunten MPP queda simplemente esbozada, es cómo medir los objetivos y resultados altamente recomendable prestar una es- propuestos, es quizá el mejor procedi- pecial atención a sus principales ele- miento que éstos sean definidos de la mentos constitutivos, ya que la elabora- manera más precisa posible. ción de la MPP no sólo permite ir ce- rrando el diseño del proyecto, sino tam- El que el grupo sea capaz de definir pre- bién, y quizás más importante el taller. cisamente los indicadores, acordar su Muy sucintamente, se señalan a conti- cuantificación y la referencia temporal nuación algunos de los aspectos que se necesaria para su cumplimiento, es qui- consideran centrales para ambos propó- zás la mejor prueba de que los objetivos sitos. y resultados del proyecto están clara- mente formulados, comprendidos, com- Primera columna: resumen descriptivo partidos y apoyados por todos. Una última revisión en común de la ló- Al contrario, la dificultad para asignar gica interna del proyecto, marcada por indicadores a objetivos y resultados es la secuencia insumos-actividades-resul- en ocasiones una muestra de que éstos
  • 153.
    Reflexiones y sugerenciaspara la aplicación del EML en la práctica 151 no están del todo claros, que se han que se ejecutará el proyecto), compara- formulado en términos muy generales o bilidad, fiabilidad, etc. Si no es posible que son ambiguos, de forma que pueden identificar indicadores directos, habrá de prestarse fácilmente a distintas inter- recurrirse a indicadores indirectos. pretaciones por parte de los participan- tes. En todo caso, probablemente sea nece- sario en algún momento complementar La formulación de objetivos y de indi- la selección inicial con la opinión de ex- cadores son, por lo tanto, dos procesos pertos en el tema o con lo aprendido en que se refuerzan mutuamente: una ade- otras experiencias similares. cuada formulación o enunciado del ob- jetivo ayuda también a definir de ma- Con relación a los recursos/insumos, lo nera precisa los indicadores; a su vez, el habitual es que su determinación exacta proceso de selección de indicadores y su presupuestación escapen al objeto contribuye a mejorar el diseño de los de un taller EML. objetivos y, por tanto, de los proyectos. Cuarta columna: Supuestos Por todas estas razones, no resultaría conveniente seleccionar de manera pre- Finalmente, deberá dedicarse también el cipitada el primer indicador que se nos tiempo necesario a la determinación de ocurra. A veces no es sencillo encontrar las hipótesis, supuestos, o factores ex- el indicador ideal, por lo que en los ta- ternos en cada uno de los niveles, así lleres EML puede ser interesante invo- como de las medidas que se piensa utili- lucrar a los participantes en una lluvia zar para controlarlos y tratar de influir de ideas, a partir de la cual se elabore sobre ellos en beneficio del proyecto. Si una lista de posibles indicadores (direc- se considera oportuno, dichas medidas, tos e indirectos) que ayuden a compren- podrán eventualmente incluirse como der mejor el objetivo o resultado en sus actividades en el mismo. múltiples dimensiones y desde distintas perspectivas. Tanto en cursos como en talleres EML es relativamente frecuente que los pre- Para la selección definitiva, cada indica- supuestos se enuncien como condiciones dor considerado debería valorarse a la necesarias para el éxito del proyecto, luz de los criterios habituales de calidad pero que cuenten con muy poca o nin- que se han de exigir a todo indicador, en guna probabilidad de que se cumplan. términos de su validez, capacidad de de- Que una vez concluido el apoyo ex- sagregación, coste razonable de su ob- terno, el gobierno municipal o local se tención, disponibilidad (sólo deben uti- hagan cargo del pago de salarios del lizarse indicadores para los cuales sea personal, o se responsabilice del mante- posible recoger datos en el contexto en nimiento de edificios, instalaciones o
  • 154.
    El Enfoque delmarco lógico: 10 casos didácticos 152 infraestructuras de servicios públicos, El papel del moderador por poner un ejemplo, son típicos su- puestos relativos a la sostenibilidad que En todos los talleres EML, y en general deben contemplarse en el nivel de con- en cualquier reunión de trabajo, los par- diciones previas, que es necesario ga- ticipantes suelen adoptar distintos pa- rantizar (al menos mediante un com- peles que van desde el liderazgo en las promiso formal) antes de desembolsar el opiniones y en el uso de la palabra por presupuesto e iniciar la ejecución. parte de unos, cuestión que suele estar vinculada directamente con el cargo que Así pues, deberá hacerse un énfasis es- ocupan en la entidad, a la actitud re- pecial para identificar, extrayendo de los traída y tímida que manifiestan otros o a participantes las experiencias concretas la insistencia exagerada por parte de al- de riesgos que los proyectos suelen en- gunos en determinados puntos de vista frentar en su entorno institucional, cuá- que no siempre gozan del consenso del les son las condiciones previas indispen- resto del grupo. sables para que el proyecto comience a ejecutarse sobre una base sólida. El papel del moderador para dirigir y centrar las discusiones a lo largo de todo Elaborar la matriz de el proceso resulta esencial, pues no es planificación del programa extraño que las intervenciones de los participantes se alarguen en exceso en Si en el taller no se ha optado por una determinados momentos o sean prolijas alternativa concreta de proyecto, o si se en detalles particulares, tendiendo a ve- deja abierta esa posibilidad para nego- ces a apartarse de la lógica que debe ciaciones posteriores con posibles orga- conducir el análisis. nizaciones donantes, puede resultar su- mamente útil, partiendo del árbol de El moderador debe velar para que las objetivos, desarrollar en términos gene- intervenciones sean precisas, breves y rales la matriz de planificación del pro- pertinentes, evitando en la medida de lo grama, considerado como un conjunto posible disgresiones no directamente de proyectos que comparten un mismo relacionadas con la materia en discusión objetivo general. en cada momento. De esta forma se concreta mucho más y Además deberá evitar la frecuente ten- adquiere mayor consistencia la cartera dencia de algunos participantes a mono- de proyectos a que nos referíamos en polizar los debates y dar a todos la anteriores apartados. oportunidad de expresar sus puntos de vista en cada momento.
  • 155.
    Reflexiones y sugerenciaspara la aplicación del EML en la práctica 153 La experiencia viene a mostrar que es Además, debe tener la capacidad sufi- conveniente contar con un moderador ciente para desbloquear las situaciones no directamente implicado en los pro- de aparentes puntos muertos en las dis- blemas identificados y que no pueda ser cusiones, “quitar hierro” a los debates considerado un experto en el área de encendidos, introducir mecanismos de análisis. En muchas ocasiones, el mode- distensión y mantener una estricta neu- rador debe adoptar el punto de vista de tralidad frente a las opiniones o ideas un profano en la materia que regular- enfrentadas. mente solicita aclaraciones frente a enunciados excesivamente generales, Por último, es muy conveniente que du- confusos y/o técnicos. Evidentemente, rante el taller se disponga de algún resulta recomendable que tenga un apoyo secretarial, con el fin de ir plas- cierto conocimiento de los temas a tratar mando los resultados de las discusiones en el taller, e incluso que participe en la parciales conforme las mismas van fase de preparación de mismo, pero más avanzando. Al final de cada paso se importante es, sin duda, que conozca en debe entregar una copia de los resulta- profundidad las características del mé- dos del mismo a todos los participantes, todo de planificación y que cuente con con el fin de obtener el refrendo defini- experiencia en su aplicación real. tivo del grupo o introducir en su caso las matizaciones o reformulaciones que se El moderador, por otra parte, debe ejer- consideren oportunas, antes de avanzar cer en ocasiones el papel de “abogado al siguiente paso. del diablo”, cuestionando la lógica cau- sal de los problemas identificados, se- En los talleres EML a veces las discu- ñalando los inconvenientes que pueden siones para alcanzar acuerdos se alargan obstaculizar el logro de los objetivos y excesivamente y es frecuente la apari- resultados propuestos y solicitando las ción de cierto cansancio en el grupo, e clarificaciones necesarias para afinar el incluso de algún escepticismo acerca de análisis y conducirlo hacia conclusiones la utilidad de los resultados a que el operativas. método pueda conducir. Esta es otra ra- zón que aconseja que los participantes En todo momento el moderador debe reciban periódicamente, en momentos dominar las discusiones y actuar como claves del taller, una recompensa por el interlocutor frente a todos los partici- esfuerzo realizado, en forma de acuer- pantes, limitando en la medida de lo po- dos claros, sistemáticos y compartidos. sible las discusiones particulares entre los asistentes.
  • 156.
    154 El Enfoque del marco lógico: 10 casos didácticos 4
  • 157.
    155 Casos reales Presentación 1. OficinaNacional de Estadística 2. Proyecto regional para el fortalecimiento de la organización de los adultos mayores de bajos ingresos y/o sin ingresos 3. Diagnóstico participativo, identificación de problemas y una aproximación a la planificación estratégica en una ONG ecologista
  • 158.
    156 El Enfoque del marco lógico: 10 casos didácticos
  • 159.
    157 Presentación L os casos reales que se describen en este capítulo constituyen un complemento a los ejercicios docentes del capítulo dos. A menudo se En los casos reales que se presentan a continuación se han utilizado elemen- tos de la secuencia clásica del EML, sin seguir al pie de la letra las reco- plantean algunas dudas acerca de la mendaciones de los manuales más co- aplicabilidad del EML, sugiriendo que nocidos. Con ellos se pretende propo- se trata de un método muy formalizado ner algunos ejemplos de cómo el mé- y difícilmente utilizable en contextos todo puede ser aplicado, aunque el reales. La experiencia viene a mostrar mismo nunca debe ser visto como una que, a pesar de esas opiniones, el solución absoluta a los retos y dificul- desconocimiento y la inercia de hábitos tades que se presentan en un proceso de trabajo poco rigurosos tienden a ser de planificación. las causas que provocan una cierta resistencia a la hora de aplicar de Se han seleccionado tres casos que manera más intensiva este procedi- hacen referencia a contextos de inter- miento de planificación por objetivos. vención muy variados. En el primero de los ejemplos se relata la preparación El EML es una herramienta que puede de un proyecto que debe contribuir a la contribuir a mejorar el trabajo coti- mejora de la producción estadística en diano de las personas y las institucio- un país latinoamericano. El segundo nes que realizan su actividad en el ám- aborda el diseño de una intervención bito de la cooperación para el desarro- tendente al fortalecimiento de las orga- llo. No debe ser visto como un con- nizaciones de los adultos mayores en junto de recetas cerradas que es preciso situación de alta vulnerabilidad en la aplicar rígidamente en todas las región andina, mientras que en el ter- circunstancias, sino como una guía que cero se sientan las bases de la planifi- permite tomar mejores decisiones y cación estratégica de una ONG ecolo- elevar la calidad de los proyectos lle- gista. vados a cabo. Todos los casos comienzan con una primera descripción del contexto en
  • 160.
    158 El Enfoque del marco lógico: 10 casos didácticos que se llevaron adelante las tareas de cluye. En otro se propone una primera identificación y de diseño y se descri- programación de actividades. ben los resultados de las discusiones grupales. Se ha pretendido, siempre De esta manera se ha pretendido ofre- que ha sido posible, relatar cómo se cer una primera aproximación a expe- llevó adelante el proceso de prepara- riencias reales de aplicación del EML ción de las intervenciones. para poder valorar de una forma rea- lista sus fortalezas y debilidades. Los Aunque en todas las ocasiones se ha casos presentados no tienen un valor respetado en lo esencial el EML, en ejemplarizante; son, simplemente, el ninguna de ellas aparecen una secuen- resultado de experiencias concretas de cia completa, tal como se presenta en aplicación del método en ámbitos muy los casos docentes. En algunas ocasio- diversos. Se ha considerado conve- nes faltan los análisis de participación niente eliminar las referencias concre- y de alternativas, por las razones que se tas sobre nombres, ciudades, etc., para comentan en los textos correspondien- no provocar ningún tipo de incomodi- tes. Por el contrario, en uno de los ca- dad a las instituciones implicadas, a las sos descritos, el EML tuvo como com- que agradecemos sinceramente su co- plemento un análisis DAFO que se in- laboración.
  • 161.
    159 Fortalecimiento de laOficina Nacional de Estadística de un país latinoamericano, como organismo coordinador del Sistema Estadístico Nacional E n las páginas siguientes se pre- sentan los resultados de un ta- ller EML efectuado con el ge- rente, los directivos y los responsables de diversos departamentos de la Ofi- de Cooperación de la AECI en ese país. La metodología utilizada para la pre- sentación de problemas fue la expli- cina Nacional de Estadística (ONE) de cada en el capítulo de reflexiones un país latinoamericano. acerca de la organización de un taller EML. Cada uno de los participantes La reunión, que tuvo una duración de identificó en un momento inicial los siete días, se desarrolló en la sede de tres problemas más importantes que dicha oficina y contó asimismo con la enfrentaba la ONE para cumplir ade- participación de un representante de la cuadamente sus funciones. Agencia Española de Cooperación In- ternacional (AECI), del Instituto Na- Con ayuda del moderador, los proble- cional de Estadística de España (INE) mas similares detectados se agruparon, y del Centro Europeo para la Forma- obteniéndose tres enunciados que en- ción de Estadísticas de Países en Desa- cabezarían las ramas del análisis, refe- rrollo (CESD-Madrid). ridos a la mala calidad de la informa- ción estadística, a la deficiente difusión El objetivo del taller era la identifica- y a la descoordinación entre las entida- ción y el diseño de un proyecto de des productoras de información esta- apoyo a la ONE en el marco de una dística en el Sistema Estadístico Na- iniciativa de fortalecimiento institucio- cional (SEN). nal promovida por la Oficina Técnica
  • 162.
    160 El Enfoque del marco lógico: 10 casos didácticos En el siguiente nivel de análisis se pro- se pensó que se podría contar con la cedió de la misma manera para identi- colaboración de otros institutos de es- ficar las causas de los problemas ante- tadística latinoamericanos, especial- riores, llegándose posteriormente a tra- mente en el establecimiento de un sis- vés de un proceso abierto de discusión tema de formación en el seno de la a completar el árbol de problemas que ONE para todo el SEN. se incluye más adelante. Se estimó que el proyecto podría tener A través de la conversión de problemas una duración aproximada de un año y en objetivos se logró identificar una medio a dos y se estableció un crono- cartera de proyectos articulados entre sí grama tentativo de actividades, asig- para satisfacer las necesidades de nado asimismo las responsabilidades información estadística de los usuarios para la organización y ejecución de las finales y los tomadores de decisiones. mismas entre las entidades implicadas e incluyendo dicha programación de Tras un proceso de discusión se optó actividades en la propia matriz de pla- por seleccionar la alternativa de mejo- nificación. rar la coordinación entre instituciones productoras de estadística en el país, Por último, se asignaron rápidamente escogiendo como objetivo del proyecto algunos indicadores (en algunos casos el fortalecimiento de la ONE como ór- sin cuantificar y sin referencia tempo- gano coordinador del SEN. ral) a los objetivos y resultados identi- ficados, aunque necesariamente debe- Para la selección se tuvieron en cuenta rían ser afinados posteriormente con el diversos criterios. Considerando que en fin de apreciar en lo sucesivo el avance ese momento se estaba tramitando en del proyecto. el Parlamento una ley para convertir a la ONE en Instituto de Estadística y También se identificaron hipótesis o dotarle de mayores competencias como factores externos en los diferentes ni- entidad rectora del SEN, se estimó que veles, relativos sobre todo a decisiones sería positivo acompañar ese proceso legales o administrativas en el país que ya en marcha, tomando como referen- resultan necesarias para el éxito del cia la experiencia española. Por otra proyecto. Nótese que algunas de ellas parte, la alternativa seleccionada era la podrían haberse incorporado como más consistente con el interés de la condiciones previas, como por ejemplo AECI por apoyar un proyecto de for- la aprobación de la Ley de creación del talecimiento institucional, y en la que INE, aunque finalmente se decidió ini- la experiencia del INE español podría ciar el proyecto antes del cumplimiento resultar de mayor utilidad. Por último, de esa condición.
  • 163.
    Fortalecimiento de laOficina Nacional de Estadística 161 Análisis de participación Explicación del análisis de las instituciones implicadas El taller se inició con la elaboración de ONE dentro del sistema Estadístico un análisis de los agentes y organismos Nacional. involucrados en el Sistema Estadístico Nacional, los cuales fueron clasificados Se explotaron asimismo las principales atendiendo a un doble criterio: según competencias, demandas e intereses de su carácter interno (nacional) o externo cada uno de los agentes considerados, (internacional) y en función del papel así como el posible impacto (positivo, específico que desempeñan como pro- neutro o negativo) que un proyecto de ductores, informantes o usuarios fina- fortalecimiento de la Oficina Nacional les de la información estadística. Otro de Estadística, como organismo rector criterio manejado para la clasificación del SEN, podría tener sobre dichos in- de los diferentes actores identificados tereses. fue el de su carácter público o privado. De esta manera, se obtuvo un primer Todos los participantes aceptaron la mapa sintético de la situación del sec- conveniencia de centrar el análisis en tor considerado, identificado a los dis- las diferentes instituciones implicadas tintos organismos implicados, sus prin- en la producción y la utilización de los cipales competencias, demandas, inte- datos estadísticos, teniendo en cuenta reses y funciones, así como el posible que, desde el primer momento, se de- impacto que sobre ellos tendría el fu- cidió diseñar una intervención cuyo turo proyecto. Los resultados de ese propósito era el fortalecimiento de la trabajo se presentan a continuación:
  • 164.
    162 El Enfoque del marco lógico: 10 casos didácticos Análisis de instituciones implicadas POSIBLE ACTORES / ORGANISMOS CARACTERÍSTICAS IMPACTO DEL PRODUCTORES PRINCIPALES COMPETENCIAS PROYECTO INTERNOS Públicos Estadísticas de: (+) Oficina Nacional de Estadística Fuerza laboral Demográficas Sociales Económicas Ambientales Empleo IPC Nacional Comercio Exterior Cuentas Nacionales (-) Banco Central Estadísticas Financieras Estadísticas Gubernamentales IPC Área Metropolitana (Cifra Oficial) Ministerios: Finanzas Estadísticas Sectoriales ( +- ) Educación Salud Producción y Comercio Minas Consejo Nacional Electoral (CNE) Estadísticas Electorales (+) Universidades e Institutos de Investigación Estudios e Investigaciones Ad-Hoc (+) Privados (-) Cámara de Producción y Comercio Estadísticas en su propio ámbito de actuación Índice de Consumo y Pobreza Confederación Nacional de Trabajadores Estadísticas de Empleo (-) Precios de Canasta Encuestas Privadas Estudios, Investigaciones y Encuestas de Opi- (-) nión Universidades e Institutos de Investigación Estudios e Investigaciones ad hoc (-) INFORMANTES Públicos Ministerios (-) Empresas Públicas ( +- ) Gobiernos Locales y Regionales Privados Empresas Privadas y Federaciones Empresariales (+-) Hogares Personas (+) Redes de ONG
  • 165.
    Fortalecimiento de laOficina Nacional de Estadística 163 POSIBLE ACTORES / ORGANISMOS CARACTERÍSTICAS IMPACTO DEL USUARIOS FINALES DEMANDAS ESPECÍFICAS/INTERESES PROYECTO Públicos Organismos de Gobierno (Presidente y Ministros) Información desagregada a su máximo nivel (+) Ministerio de Planificación y Desarrollo Estadísticas Oportunas, Accesibles Ministerios Estadísticas Confiables, de Calidad Gobiernos Locales y Regionales Corporaciones Regionales Estadísticas Económicas y Sociales a nivel regional Universidades Empresas del Estado Fondos de Intervención Privados (+) Información desagregada a su máximo nivel Nivel Nacional y/o Regional Estadísticas Oportunas, Accesibles Público Estadísticas Confiables, de calidad Empresas Universidades ONG Medios de Comunicación Empresas de Investigación Cámaras EXTERNOS ORGANIZACIONES INTERNACIONALES FUNCIONES Cooperación Bilateral y Agencias de Cooperación (+) INSEE – Francia Asistencia Técnica, Capacitación INEI – Perú Asistencia Técnica INEGI – México Capacitación AECI – España Asistencia Técnica, Capacitación, Financiamiento, Usuario CESD – Madrid Capacitación INE – España Asistencia Técnica, Capacitación Organismos Internacionales (+) Fondo de las Naciones Unidas para la Educación, la Asistencia Técnica, Financiamiento, Usuario Ciencia y la Cultura (UNICEF) Fondo de las Naciones Unidas para la Población Financiamiento (FNUAP) Comisión Económica de las Naciones Unidas para Asistencia Técnica, Capacitación, Usuario, Meto- América Latina y el Caribe (CEPAL) dología Programa de las Naciones Unidas para el Desarrollo Financiamiento, Usuario (PNUD) Organización Internacional del Trabajo (OIT) Asistencia Técnica, Financiamiento, Usuario Fondo Monetario Internacional (FMI) Usuario, Sistema General de Divulgación de Datos Banco Mundial (BM) Usuario Banco Interamericano de Desarrollo (BID) Usuario Centro Latinoamericano de Demografía (CELADE) Asistencia Técnica, Capacitación, Usuario Comunidad Andina de Naciones (CAN) Metodología, Armonización, Usuario Corporación Andina de Fomento (CAF) Usuario Organización de Estados Americanos (OEA) Usuario
  • 166.
    164 El Enfoque del marco lógico: 10 casos didácticos Árbol de problemas INSUFICIENTE CALIDAD DE LA INFORMACIÓN ESTADÍSTICA: OPORTUNIDAD, DESAGREGACIÓN, CONFIABILIDAD, PERTINENCIA, COMPARABILIDAD DEFICIENCIAS DEFICIENTE INFRAESTRUC- ESCASO VALOR AGREGADO INSUFICIENTE APOYO FUGA DEL PERSONAL TECNOLÓGICAS EN LA TURA ESTADÍSTICA: REGIS- DE LA PRODUCCIÓN ADMINISTRATIVO Y DE CALIFICADO DE LA CAPTURA Y TROS, CLASIFICACIONES, ESTADÍSTICA: ESTADÍSTICAS PERSONAL A LAS INSTITUCIÓN PROCESAMIENTO DE LA METODOLOGÍAS DE SÍNTESIS OPERACIONES ESTADÍSTICAS INFORMACIÓN DESACTUALIZACIÓN DE ESCASA IDENTIFICACIÓN INSUFICIENTE COBERTURA ESCASA CALIFICACIÓN DE DESCONOCIMIENTO DE PROCEDIMIENTOS DEL PERSONAL CON LA DE DIRECTORIOS Y RECURSOS HUMANOS NUEVOS DESARROLLOS ADMINISTRATIVOS Y DE INSTITUCIÓN REGISTROS TECNOLÓGICOS PERSONAL DESACTUALIZACIÓN DE METO- PROCEDIMIENTOS ADMIIS- DESACTUALIZACIÓN DE OBSOLESCENCIA DE LA BAJO NIVEL DE DOLOGÍAS Y TÉCNICAS ESTA- TRATIVOS Y DE PERSONAL MARCOS MUESTRALES Y PLATAFORMA TECNOLÓGICA REMUNERACIÓN DÍSTICAS: COBERTURA, PERIO- NO ADAPTADOS A LA LABOR DIRECTORIOS DICIDAD, DESAGREGACIÓN Y EL TRABAJO ESTADÍSTICO ESCASO CONOCIMIENTO DESACTUALIZACIÓN DE LOS ESCASA CUALIFICACION MUTUO ENTRE DEPARTAMEN- REGISTROS ADMINISTRATIVOS TECNOLÓGICA DEL TOS ADMINISTRATIVOS Y PRO- PERSONAL DUCTORES DE ESTADÍSTICAS ASINCRONÍA E INCOMPATIBI- LIDAD TECNOLÓGICA ENTRE LOS DIFERENTES AGENTES DEL SEN Y AL INTERIOR DE LA ONE ESCASA INVESTIGACIÓN RESISTENCIA A LA METODOLÓGICA INNOVACIÓN METODOLÓGICA
  • 167.
    Fortalecimiento de laOficina Nacional de Estadística 165 INSATISFACCIÓN DE LA DEMANDA DE LA INFORMACIÓN ESTADÍSTICA DE LOS USUARIOS DEFICIENTE DIFUSIÓN DE LA DESCOORDINACIÓN ENTRE INFORMACIÓN ESTADÍSTICA INSTITUCIONES PRODUCTORAS DE ESTADÍSTICA DEFICIENTE USO DEFICIENTE DELIMITA- DE LOS RECURSOS DEBILIDAD DE LA ONE CIÓN REAL DE COMPETEN- INADECUADA OBSOLESCENCIA MARCO LEGAL TECNOLÓGICOS COMO ÓRGANO CIAS ENTRE ORG POLÍTICA DE DEL TALLER OBSOLETO DISPONIBLES PARA COORDINADOR DEL SEN PRODUCTORES DE DIFUSIÓN GRÁFICO LA DIFUSIÓN ESTADÍSTICAS EN EL SEN DESCOORDINACIÓN BAJA CUALIFICACIÓN INADECUADA INTERNA ENTRE DPTOS. DE LOS RECURSOS EQUIPO OBSOLETO ESTRATEGIA DE DE PRODUCCIÓN Y DIFU- HUMANOS ADAPTADA A MERCADEO SIÓN DE INFORMACIÓN LA DIFUSIÓN Í UTILIZACIÓN NO RACIO- BAJA CALIFICACIÓN DE NAL DE LOS RECURSOS RECURSOS HUMANOS EN DE IMPRESIÓN Y NUEVAS TECNOLOGÍAS REPRODUCCIÓN AUSENCIA DE NORMAS Y PROCEDIMIENTOS PARA LA AUSENCIA DE CALENDARIO RELACIÓN ENTRE DPTOS. DE Y PLAN DE PUBLICACIONES PRODUCCIÓN Y DIFUSIÓN DEFICIENTE INFOR- DESCONOCIMIENTO DE POLÍTICA DE PRECIOS Y DEFICIENTES CANALES MACIÓN A USUARIOS DE LA DEMANDA DE LOS COSTOS DE DISTRIBUCIÓN LOS PRODUCTOS USUARIOS DESACTUALIZADA EXISTENTES FALTA DE ESTABILIDAD DEBILIDAD DE LA DEBILIDAD DE LA ESCASA VISIÓN NACIO- INEXISTENCIA DE UN CARENCIA DE UN PLAN EN LOS CUADROS IMAGEN ESCASA CAPACIDAD ESTRUCTURA NAL E INTERNACIONAL SISTEMA DE FORMA- ESTADÍSTICO TÉCNICOS DE ALTO INSTITUCIONAL GERENCIAL ORGANIZATIVA DEL PERSONAL CIÓN ESTADÍSTICA EN NACIONAL (PEN) NIVEL EXTERNA DE LA ONE INTERNA DE LA ONE TÉCNICO DE LA ONE EL SENO DE LA ONE DESACTUALIZACIÓN CARENCIA DE MANUA- DEFICIENTE INADECUADA DEL PERSONAL TÉCNI- LES ORGANIZATIVOS Y ORGANIGRAMA RELACIÓN DE PUESTOS CO Y ADMINISTRATIVO PROCEDIMENTALES INTERNO DE LA ONE DE TRABAJO DE LA ONE
  • 168.
    166 El Enfoque del marco lógico: 10 casos didácticos Árbol de problemas MEJORADA LA CALIDAD DE LA INFORMACIÓN ESTADÍSTICA: OPORTUNIDAD, DESAGREGACIÓN, CONFIABILIDAD, PERTINENCIA, COMPARABILIDAD MEJORADA LA INCREMENTADO EL VALOR REDUCIDAS LAS DEFICIEN- APOYO ADMINISTRATIVO Y REDUCIDA LA FUGA DEL INFRAESTRUCTURA ESTADÍSTICA: AGREGADO DE LA CIAS TECNOLÓGICAS EN LA DE PERSONAL ADECUADO A PERSONAL CALIFICADO DE REGISTROS, CLASIFICACIONES, PRODUCCIÓN ESTADÍSTICA: CAPTURA Y PROCESAMIEN- LAS OPERACIONES LA INSTITUCIÓN METODOLOGÍAS ESTADÍSTICAS DE SÍNTESIS TO DE LA INFORMACIÓN ESTADÍSTICAS EXISTE MAYOR AUMENTADA LA MEJORADA LA AUMENTADOS LOS CONOCI- IDENTIFICACIÓN DEL COBERTURA DE CALIFICACIÓN DE RECURSOS MIENTOS DE NUEVOS DESA- ELABORADOS PERSONAL CON LA DIRECTORIOS Y REGISTROS HUMANOS RROLLOS TECNOLÓGICOS PROCEDIMIENTOS INSTITUCIÓN ADMINISTRATIVOS Y DE PERSONAL ACTUALIZADOS Y METODOLOGÍAS Y TÉCNICAS MARCOS MUESTRALES Y MODERNIZACIÓN DE LA ADAPTADOS A LA LABOR ESTADÍSTICAS ACTUALIZADAS: BAJO NIVEL DE DIRECTORIOS PLATAFORMA TECNOLÓGICA Y EL TRABAJO COBERTURA, PERIODICIDAD, REMUNERACIÓN ACTUALIZADOS ESTADÍSTICO DESAGREGACIÓN MEJORADO EL REGISTROS ADMINISTRATIVOS MEJORADA LA CUALIFI- CONOCIMIENTO MUTUO ACTUALIZADOS CACIÓN TECNOLÓGICA DEL ENTRE DEPARTAMENTOS PERSONAL ADMINISTRATIVOS Y PRO- DUCTORES DE ESTADÍSTICAS SINCRONIZACIÓN Y COMPLE- MENTO, TECNOLÓGICA ENTRE LOS DIFERENTES AGENTES DEL SEN Y AL INTERIOR DE LA ONE REDUCIDA LA AUMENTA LA RESISTENCIA A LA INVESTIGACIÓN INNOVACIÓN METODOLÓGICA METODOLÓGICA
  • 169.
    Fortalecimiento de laOficina Nacional de Estadística 167 MEJORADA LA SATISFACCIÓN DE LA DEMANDA DE LA INFORMACIÓN ESTADÍSTICA DE LOS USUARIOS MEJORADA LA COORDINACIÓN MEJORADA LA DIFUSIÓN DE LA ENTRE INSTITUCIONES INFORMACIÓN ESTADÍSTICA PRODUCTORAS DE ESTADÍSTICA EN EL SEN EFICIENTE USO DE LOS DELIMITADAS LAS ADECUADA RECURSOS TECNOLÓ- MODERNIZACIÓN FORTALECIDA LA ONE COMPETENCIAS ENTRE POLÍTICA DE DEL TALLER ACTUALIZADO EL COMO ÓRGANO GICOS DISPONIBLES MARCO LEGAL ORG. PRODUCTORES DE DIFUSIÓN PARA LA DIFUSIÓN GRÁFICO COORDINADOR DEL SEN ESTADÍSTICA EN EL SEN MEJORADA LA COORD. MEJORADA CUALIFICA- ADECUADA INTERNA ENTRE DPTOS. CIÓN DE LOS RECURSOS EQUIPO MODERNO ESTRATEGIA DE DE PRODUCCIÓN Y DIFU- HUMANOS ADAPTADA A INSTALADO MERCADEO SIÓN DE INFORMACIÓN LA DIFUSIÓN ESTADÍSTICA UTILIZACIÓN RACIONAL MEJORADA LA DE LOS RECURSOS DE CALIFICACIÓN RECURSOS IMPRESIÓN Y HUMANOS EN NUEVAS REPRODUCCIÓN TECNOLOGÍAS CREADOS NORMAS Y ESTABLECIDO UN PROCEDIMIENTOS PARA LA CALENDARIO Y PLAN DE RELACIÓN ENTRE DPTOS. DE PUBLICACIONES PRODUCCIÓN Y DIFUSIÓN MEJORADA LA AUMENTADO EL POLÍTICA DE PRECIOS Y MEJORADOS LOS INFORMACIÓN A CONOCIMIENTO DE LA CANALES DE COSTOS ACTUALIZADA USUARIOS DE LOS DEMANDA DE LOS DISTRIBUCIÓN PRODUCTOS USUARIOS FALTA DE ESTABILIDAD FORTALECIDA LA FORTALECIDA LA AUMENTADA VISIÓN CREADO UN SISTEMA MEJORADA LA ESTABLECIDO EL PLAN EN LOS CUADROS IMAGEN ESTRUCTURA NACIONAL E INTERNA- DE FORMACIÓN CAPACIDAD GERENCIAL ESTADÍSTICO TÉCNICOS DE ALTO INSTITUCIONAL ORGANIZATIVA CIONAL DEL PERSONAL ESTADÍSTICA EN EL NACIONAL (PEN) NIVEL EXTERNA DE LA ONE INTERNA DE LA ONE TÉCNICO DE LA ONE SENO DE LA ONE CURSOS DE ACTUALIZA- ELABORADOS MANUA- ESTABLECIDO EL RELACIÓN ADECUADA CIÓN DEL PERSONAL LES ORGANIZATIVOS Y ORGANIGRAMA DE PUESTOS DE TÉCNICO Y ADMINIS- PROCEDIMENTALES FUNCIONAL DE LA ONE TRABAJO TRATIVO DE LA ONE
  • 170.
    168 El Enfoque del marco lógico: 10 casos didácticos Matriz de planificación del proyecto LÓGICA DE INDICADORES FUENTES DE SUPUESTOS/ HIPÓTESIS/ LA INTERVENCIÓN OBJETIVAMENTE VERIFICACIÓN FACTORES EXTERNOS VERIFICABLES Mejorada la coordinación entre Disminución de la duplicidad de Segundo inventario de ope- O. GENERAL instituciones productoras de es- información y funciones entre raciones estadísticas, con tadística en el Sistema organismos. respecto al primer inventario Estadístico Nacional y al PEN. Venezolano (SEN). Fortalecida la Oficina Nacional Reducción de la no respuesta a Informes de solicitudes * Reglamento de desarro- de Estadística como organismo las solicitudes de información atendidas. llo y aplicación legisla- O. ESPECIFICO coordinador del SEN. estadística. tiva. Incremento de la producción de Nuevas publicaciones información estadística en las * Aplicación y cumpli- áreas desasistidas. miento de la ley, regla- mento y del PEN. Número de acuerdos estableci- Acuerdos y convenios sus- dos entre ONE y organismos del critos. SEN para la realización de acti- vidades estadísticas. 1. Elaborado un Plan Estadístico PEN elaborado en el año 2. Documento elaborado. * Aprobación de la ley de Nacional (PEN). creación del INE (en ese momento en el parla- 2. Fortalecida la estructura orga- Reducción del tiempo de trámites Informe de evaluación. mento) nizativa interna de la ONE / administrativos. INE. * Aprobación del Plan Reducción de la proporción entre Informe de evaluación. Estadístico Nacional. el personal administrativo con respecto al personal técnico. * Relativa estabilidad del personal directivo de RESULTADOS 3. Mejorada la capacidad geren- Cumplimiento de los objetivos Informe de evaluación. ONE. cial del personal directivo de incluidos en el plan estratégico y ONE. planes anuales. 4. Fortalecida la imagen institu- Incremento de las noticias positi- Archivo del departamento cional externa de la ONE. vas referente a ONE y sus activi- de comunicaciones de la dades. ONE. 5. Aumenta la visión nacional e Incremento de relaciones profe- Informe de actividades; e- internacional del personal de la sionales con homólogos a nivel mail. ONE. nacional e internacional (Andi- nos). 6. Establecido un sistema de Establecidos los programas de Programa de formación ela- formación estadística en el seno formación en el Año 2. borados. de ONE. Cantidad de cursos dictados por Listado de participantes; in- año. formes de los cursos.
  • 171.
    Fortalecimiento de laOficina Nacional de Estadística 169 LÓGICA DE I II III IV V SUPUESTOS/ HIPÓTESIS/ LA INTERVENCIÓN IMPLICADOS FACTORES EXTERNOS 1.1. Visita de una delegación de la ONE a España para conocer el ONE / AECI / INE Sistema Estadístico Nacional español. Participación de diferentes Organismos Internacionales 1.2. Creación en el país de comisión técnica coordinadora del PEN. ONE como apoyo al Sistema de 1.3. Misión de asistencia técnica de experto español a Venezuela AECI / ONE / INE Formación. para preparación del plan de trabajo para elaboración del PEN. 1.4. Elaboración del Plan Estadístico Nacional AECI / ONE /INE * Inventario de operaciones estadísticas: campo de observación, Estimaciones presupuesta- unidad de investigación, soporte de información, diseño de cues- rias estables, adecuadas al tionario, etc. alcance del Proyecto. * Creación de grupos de trabajo temáticos para identificar proble- mas y necesidades del sector. * Identificación de operaciones a incluir en el PEN por los comités interministeriales e interterritoriales. Aprobación de la Nueva Es- * Definición de estructura interna del Plan. tructura Organizativa por 1.5. Presentación del PEN al Gobierno Nacional. ONE parte del Ministerio de Pla- nificación y Desarrollo. 2.1. Elaborar nuevo organigrama funcional de ONE, (departamen- tos, unidades, funciones, etc.) adaptado al rol coordinador del SEN ONE / AECI-INE (AT) y a la participación en las comunidades internacionales (Comuni- dad Andina). Los participantes de los cur- 2.2. Elaborar un manual de descripción y clasificación de cargos sos de mejoramiento geren- (relación de puestos de trabajo, incluidos niveles de remuneración). ONE / AECI-INE (AT) cial y de adiestramiento téc- nico dictados permanecen en 2.3. Elaboración de un manual de normas y procedimientos: admi- nistrativos (almacén, compras, etc.), de personal (evaluación de ONE / AECI-INE (AT) la ONE y aplican los cono- personal, etc.), técnico (área técnica estadística) y gerencial (con- cimientos adquiridos. trol de gestión gerencial y de memoria y cuenta). ACTIVIDADES 2.4. Cursos de reentrenamiento del personal, para su adecuación a ONE / INE-CESD/AECI las nuevas necesidades de la ONE. 2.5. Evaluación del funcionamiento de la nueva estructura y docu- ONE / AECI-INE (AT) mentos implantados. 3.1. Curso de formación de alta gerencia de institutos de estadís- ONE/CESD-AECI (AT) tica. 3.2. Elaboración de un plan estratégico de ONE. ONE 3.3. Elaboración del plan operativo anual de ONE. ONE 3.4. Ampliación de la intranet entre el personal de la ONE. ONE 4.1. Diseño de una estrategia comunicacional de la ONE orientada ONE a resaltar su papel rector en el SEN, a nivel nacional y regional. 4.2. Difusión del proyecto a los medios de comunicación y a otros ONE / AECI actores del SEN a escala nacional y regional. 4.3. Presentación de la nueva ley de creación ONE/INE. ONE 4.4. Presentación de las nuevas funciones que la ley otorga a la ONE ONE/INE como coordinador del SEN. 5.1. Jornadas de trabajo para presentar el proyecto de ley al perso- ONE nal de la ONE. 5.2. Jornadas de trabajo para presentar el Programa Comunitario ONE/ COMITÉ ANDINO Andino de Estadística con: a) personal directivo de ONE, b) perso- DE ESTADÍSTICA (CAE) nal de programas y departamentos. 5.3. Jornadas de trabajo para presentar el Programa Comunitario ONE / CAE Andino de Estadística a los diferentes actores del SEN del país. 5.4. Identificación de los homólogos a nivel nacional e internacio- ONE / CAE nal (a nivel andino). Elaboración de directorio. 6.1. Identificación de necesidades formativas. ONE 6.2. Elaboración de programa académico. ONE/AECI-INE/INEGI Mex/INEI Perú/Universidades 6.3. Cursos de formación para el personal del SEN ONE/AECI-INE/INEGI Mex/INEI Perú/Universidades
  • 172.
    170 El Enfoque del marco lógico: 10 casos didácticos Proyecto regional para el fortalecimiento de la organización de los adultos mayores de bajos ingresos y/o sin ingresos de la Región Andina E ste proyecto se desarrolló en un taller EML organizado por el Instituto de Migraciones y Ser- vicios Sociales (IMSERSO) y realizado identificaron tres tipos de problemas principales que afectan a ese colectivo: su escasa participación social, el dete- rioro de su salud y la escasez crónica de en Bolivia en mayo de 1999, en el que ingresos que sufren. participaron responsables de organismos no gubernamentales de los países de la Se observará que al tratarse de una ini- Comunidad Andina cuyo ámbito de ciativa regional, las singularidades na- actuación es la atención a adultos cionales necesariamente han de ceder mayores. paso a enfoques más globales que repre- senten problemáticas comunes a todos La duración del taller fue de sólo cinco los países representados. Esta es la ra- días, por lo que se optó por concentrar zón que explica que los enunciados de los esfuerzos en la discusión de los prin- los problemas tengan en ocasiones un cipales problemas que afectan a los carácter excesivamente genérico. adultos mayores en la región, en la ela- boración de los árboles de problemas y Aunque no se efectuó un análisis for- objetivos y en el esbozo del diseño de malizado de alternativas, se determinó, un proyecto dirigido a estos colectivos, en función de las preocupaciones de las sin entrar a considerar aspectos relacio- organizaciones presentes en el taller y nados con recursos y presupuestos. de sus capacidades reales de influir en la realidad de partida, seleccionar la rama El único análisis de participación que se de participación social. Dentro de ella se realizó consistió en seleccionar específi- resolvió escoger la tarjeta “ORGANIZA- camente a los adultos mayores con esca- CIÓN DE LOS ADULTOS MAYORES FOR- sos o nulos ingresos como destinatarios TALECIDA” como objetivo específico específicos del proyecto en cuestión. Se del proyecto. Las otras dos amas del ár- bol de problemas: “DETERIORO DE LA
  • 173.
    Fortalecimiento de laOrganización de Adultos 171 SALUD” y “BAJOS INGRESOS”, ni si- Finalmente, los participantes propusie- quiera fueron reconvertidas en objeti- ron en una discusión abierta una serie de vos, por exceder claramente las posibili- indicadores, directos e indirectos, que dades reales de la red de organizaciones podrían utilizarse para verificar el no gubernamentales presentes. Aunque avance hacia el cumplimiento de resul- los resultados se obtienen directamente tados y objetivos, así como de hipótesis del árbol de objetivos, el nivel de activi- o factores externos que sería necesario dades se desarrolló conforme se confec- tener en cuenta. Los indicadores no se cionaba la matriz de planificación. cuantificaron.
  • 174.
    172 El Enfoque del marco lógico: 10 casos didácticos Árbol de problemas ESCASA PARTICIPACIÓN SOCIAL DE LOS ADULTOS MAYORES POCA SENSIBILIZACIÓN DÉBIL ORGANIZACIÓN DEFICIENTE POCO CONOCIMIENTO SOCIAL ANTE LOS DE LOS ADULTOS AUTOCONCEPTO Y DÉBIL APOYO FAMILIAR DE SUS DERECHOS ADULTOS MAYORES MAYORES AUTOESTIMA Y DEBERES DEBILIDAD DE LAS ESCASA SENSIBILIZACIÓN ESCASA CULTURA ESCASOS INGRESOS ORGANIZACIONES DE VARIACIÓN EN FAMILIAR CON LA PARTICIPATIVA DE LOS ESCASEZ DE LÍDERES FAMILIARES ADULTOS MAYORES EN ESTRUCTURA FAMILIAR PROBLEMÁTICA DE LOS ADULTOS MAYORES MATERIA DE GESTIÓN ADULTOS MAYORES
  • 175.
    Fortalecimiento de laOrganización de Adultos 173 DETERIORO DE LA CALIDAD DE VIDA DE LOS ADULTOS MAYORES SIN INGRESOS Y/O DE BAJOS INGRESOS DETERIORO DE LA SALUD DE LOS ADULTOS MAYORES BAJOS INGRESOS DEFICIENTES ESCASAS FUENTES ESCASA CAPACITACIÓN INEXISTENCIA DE FONDOS DIFÍCIL ACCESO A PROGRAMAS ESTILOS DE VIDA PARA LA RECONVERSIÓN PARA CUBRIR LOS SERVICIOS DE ALTERNATIVAS DE SOCIOSANITARIOS PARA INADECUADOS OCUPACIONAL NECESIDADES SALUD INGRESOS LOS ADULTOS MAYORES ECONÓMICAS BÁSICAS DÉBIL INFRAESTRUC- ESCASEZ RECURSOS FORMACIÓN INADECUADA DEFICIENTE TURA Y EQUIPOS HUMANOS DE LOS RECURSOS PLANIFICACIÓN DE LAS ESPECIALIZADOS PARA ESPECIALIZADOS HUMANOS EXISTENTES POLÍTICAS SANITARIAS LA SALUD INSUFICIENTES MERCADO LABORAL DEFICIENTE CALIDAD ALTERNATIVAS CERRADO PARA LOS DE LA MANO DE OBRA FINANCIERAS ADULTOS MAYORES DE APOYO PENSIONES INEQUIDAD EN LA FALTA DE VOLUNTAD INSUFICIENTES DISTRIBUCIÓN DEL POLÍTICA PRESUPUESTO INSUFICIENTE TRABAJOS MAL PRESUPUESTO DEL REMUNERADOS ESTADO
  • 176.
    174 El Enfoque del marco lógico: 10 casos didácticos Árbol de objetivos AUMENTADA LA PARTICIPACIÓN SOCIAL DE LOS ADULTOS MAYORES AUMENTADA LA ORGANIZACIÓN DE LOS MEJORADO EL AUMENTADO EL SENSIBILIZACIÓN INCREMENTADO ADULTOS MAYORES AUTOCONCEPTO Y CONOCIMIENTO DE SUS SOCIAL ANTE LOS EL APOYO FAMILIAR FORTALECIDA AUTOESTIMA DERECHOS Y DEBERES ADULTOS MAYORES INCREMENTADO EL MEJORADA LA GESTIÓN IDENTIFICADAS LAS MEJORADA LA CULTURA PARTICIPATIVA ESCASOS INGRESOS NÚMERO DE LÍDERES DE LAS ORGANIZACIONES ORGANIZACIONES DE SENSIBILIZACIÓN DE LOS ADULTOS FAMILIARES ENTRE LOS ADULTOS ADULTOS MAYORES MAYORES ALIMENTADA DE ADULTOS MAYORES FAMILIAR MAYORES EXISTENTES EN LA REGIÓN
  • 177.
    Fortalecimiento de laOrganización de Adultos 175 MEJORADA LA CALIDAD DE VIDA DE LOS ADULTOS MAYORES SIN INGRESOS Y/O DE BAJOS INGRESOS DETERIORO DE LA SALUD DE LOS ADULTOS MAYORES BAJOS INGRESOS DEFICIENTES ESCASAS FUENTES INEXISTENCIA DE FONDOS DIFÍCIL ACCESO A PROGRAMAS ESTILOS DE VIDA ESCASA CAPACITACIÓN PARA CUBRIR LOS SERVICIOS DE ALTERNATIVAS DE PARA LA RECONVERSIÓN SOCIOSANITARIOS PARA INADECUADOS NECESIDADES SALUD INGRESOS OCUPACIONAL LOS ADULTOS MAYORES ECONÓMICAS BÁSICAS DÉBIL INFRAESTRUC- ESCASEZ RECURSOS FORMACIÓN INADECUADA DEFICIENTE TURA Y EQUIPOS HUMANOS DE LOS RECURSOS PLANIFICACIÓN DE LAS ESPECIALIZADOS PARA ESPECIALIZADOS HUMANOS EXISTENTES POLÍTICAS SANITARIAS LA SALUD INSUFICIENTES MERCADO LABORAL DEFICIENTE CALIDAD ALTERNATIVAS CERRADO PARA LOS DE LA MANO DE OBRA FINANCIERAS ADULTOS MAYORES DE APOYO PENSIONES INEQUIDAD EN LA FALTA DE VOLUNTAD INSUFICIENTES DISTRIBUCIÓN DEL POLÍTICA PRESUPUESTO INSUFICIENTE TRABAJOS MAL PRESUPUESTO DEL REMUNERADOS ESTADO
  • 178.
    176 El Enfoque del marco lógico: 10 casos didácticos Matriz de planificación del proyecto LÓGICA DE INDICADORES OBJETIVAMENTE FUENTES DE SUPUESTOS/ HIPÓTESIS/ VERIFICABLES LA INTERVENCIÓN VERIFICACIÓN FACTORES EXTERNOS Aumentada la a) Dos años después de finalizado el a) Prensa local, boletines de participación social de proyecto, se ha producido un aumento del las asociaciones. los adultos mayores de Y% en el número de movilizaciones la Región Andina. organizadas de los adultos mayores de la región en defensa de sus intereses como colectivo, en relación con la situación al inicio del proyecto. O. GENERAL b) Aumento en un X% de los espacios (noti- b) Registro documental de cias, reportajes, artículos, entrevistas, etc.) referencias en prensa, radio, que los medios de comunicación dedican a televisión, elaborado por el la problemática de los adultos mayores final equipo del proyecto. del año 2. d) El número de denuncias ante la d) Registro de denuncias de Defensoría del Pueblo realizadas por los las Defensorías del Pueblo. adultos mayores, y que estén relacionadas con sus intereses como colectivo específico, aumenta en un X% al final del año 4. Fortalecida la a) El número de adultos mayores asociados Registros de socios de las La sensibilización social y organización de los en la región aumenta en un X% al final del asociaciones de adultos familiar ante los adultos adultos mayores de la año 2 del proyecto, un Y% en el año 3 y un mayores. mayores no se deteriora Región Andina. Z% al final del quinto año, con respecto a la significativamente. O. ESPECIFICO situación de partida. b) Al finalizar el proyecto, aumenta en un Registros Oficiales de X% el número de organizaciones de adultos Asociaciones en los países de mayores legalmente constituidas en la la región. región. c) Al final del proyecto, se ha incrementado Informes del equipo del en X% el número de unidades proyecto. especializadas en la atención a adultos mayores pertenecientes a instituciones públicas, con relación al inicio del proyecto. 1. Identificadas las Al final de 1° semestre del proyecto se Directorio e informes del El grado de prioridad hacia organizaciones dispone de un banco de datos actualizado de proyecto. los adultos mayores en la existentes de adultos organizaciones de adultos mayores existentes política social de la región mayores. en el X% de las provincias de la región andina se mantiene al andina. menos en los términos actuales. RESULTADOS 2. Mejorada la gestión Al menos un X% de las asociaciones de Informes del equipo del de las organizaciones de adultos mayores de la región disponen de un proyecto y memorias de las adultos mayores. plan de trabajo por escrito al final del año 3. asociaciones de adultos mayores. 3. Aumentada la cultura Se incrementa en términos globales un X% el Actas de las reuniones de las participativa de los número de asistentes a las reuniones convoca- organizaciones de adultos adultos mayores das por las organizaciones de adultos mayores mayores. en el año 3. Un X% de las asociaciones de adultos Boletines y publicaciones de mayores dedican un mayor espacio a las las asociaciones de adultos secciones dedicadas a recoger opiniones de mayores. los asociados, al final del año X.
  • 179.
    Fortalecimiento de laOrganización de Adultos 177 LÓGICA DE INDICADORES FUENTES DE SUPUESTOS/ OBJETIVAMENTE HIPÓTESIS/ LA INTERVENCIÓN VERIFICACIÓN VERIFICABLES FACTORES EXTERNOS 4. Capacitados los líderes adultos mayores Un total de X líderes regionales Listado de Los líderes regionales y existentes y formación de nuevos líderes. han participado en el curso de participantes en el nacionales capacitados capacitación organizado. curso regional. asumen el papel espe- rado en la promoción de Un total de X líderes nacionales Listado de las asociaciones de han participado en los cursos de participantes en los adultos mayores. réplica. cursos nacionales. Insumos Costes 1.1. Elaborar una ficha para la recogida de El grado de respuesta a datos. los cuestionarios es lo suficientemente elevado 1.2. Recoger y procesar información para proporcionar una relevante sobre organizaciones de adultos cobertura representativa mayores existentes en la región. de las organizaciones de adultos mayores de la 1.3. Elaborar y difundir un directorio de región. organizaciones de adultos mayores. 2.1. Realizar programas de capacitación de desarrollo organizacional. Las organizaciones de adultos mayores están 2.2. Prestar asesoría a las organizaciones de interesados en los cursos adultos mayores para su formalización legal. y asesoría propuestos y aplican los conocimien- 2.3. Prestar asesoría a las organizaciones de tos adquiridos a sus pro- adultos mayores para el marketing y difusión cedimientos de gestión. de los servicios que prestan. RESULTADOS 2.4. Prestar asesoría a las organizaciones de adultos mayores para la planificación de sus Los servicios ofrecidos actividades. por las asociaciones de adultos mayores resultan 3.1. Realizar talleres de cultura participativa. lo suficientemente atractivos para hacer 3.2. Elaborar y difundir información sobre efectiva la incorporación derechos y deberes de los adultos mayores. de nuevos asociados. 3.3. Elaborar y difundir información sobre los servicios ofrecidos por las organizaciones de adultos mayores existentes. 4.1. Identificación de líderes mayores a nivel nacional y constitución de un grupo regional de líderes. 4.2. Realizar curso de capacitación (formación de formadores) para el grupo regional de líderes previamente identificado. 4.3. Réplicas nacionales de la formación con nuevos líderes de cada país. 4.4. Campaña de motivación a los adultos mayores organizados para que asuman roles y ejerzan cargos de liderazgo.
  • 180.
    178 El Enfoque del marco lógico: 10 casos didácticos Diagnóstico participativo, identificación de problemas y una aproximación a la planificación estratégica en una ONG ecologista. A continuación se presenta un resumen de los trabajos que se realizaron en la sede de una ONG ecologista que cuenta con una sig- Con el propósito de obtener información significativa de forma rápida, se solicitó a cada uno de los participantes que es- cribieran de forma individual cinco nificativa implantación en algunas re- enunciados, como máximo, sobre cada giones del litoral mediterráneo. El pro- uno de los temas planteados por el mo- pósito del taller, realizado durante dos derador. Todas esas opiniones se refle- días completos, era el de establecer un jaban en tarjetas que eran colocadas en diagnóstico sobre la situación actual de un panel. En un segundo momento se la organización para, a continuación, di- agruparon esas tarjetas en función de sus señar una propuesta de líneas estratégi- coincidencias, solicitando aclaraciones cas de futuro. sobre sus significados cuando éstos no resultaban totalmente evidentes. De esta Para preparar la reunión se envió un manera se trabajó sobre los aspectos en instructivo a todos los asistentes y se los que el acuerdo parecía mayor. Una utilizaron dos técnicas de trabajo de vez establecidas esas coincidencias se grupo. Se efectuó un análisis de dia- profundizó sobre ellas mediante trabajo gnóstico DAFO y una versión adaptada en equipo, dejando relativamente al a las necesidades de la organización del margen las opiniones particulares. EML.
  • 181.
    ONG ecologista 179 Análisis DAFO El taller se inició realizando un análisis El análisis DAFO se basa en una orde- DAFO, con objeto de establecer un nación de la realidad, en torno a las di- diagnóstico de situación que sirviera cotomías interno/externo y posi- como base para la determinación de las tivo/negativo. Así, las cuestiones inter- principales líneas estratégicas de actua- nas que afectan a la propia organización ción. Se pretendió recabar información se dividen en fortalezas (positivas) y de- sobre el estado actual de la institución bilidades (negativas), mientras que los para establecer un cierto criterio de rea- aspectos externos se clasifican en opor- lidad en el diseño de los objetivos a me- tunidades (positivas) y amenazas (nega- dio/largo plazo. tivas). Fortalezas Las fortalezas identificadas en la reunión fueron las que a continuación se relacionan, pre- sentadas ya de la manera agrupada que se acordó: ALTO NIVEL DE COMPROMISO NOTABLE IMPLANTACIÓN PRESTIGIO Y DE LOS TRABAJADORES SOCIAL EXPERIENCIA FORMACIÓN ADECUADA ALTO GRADO DE BUENA PRENSA, BUENA (PROFESIONALIDAD) INCIDENCIA SOCIAL IMAGEN EQUIPO DE TRABAJO ESTABLE ALTA CREDIBILIDAD ANTE Y CON BUENA INCIDENCIA SOCIAL LOS MEDIOS Y LA OPINIÓN RELACIÓN PERSONAL PÚBLICA POCAS DISCREPANCIAS PRESTIGIO E INFLUENCIA PESO ESPECÍFICO INTERNAS PÚBLICA TRAYECTORIA DE CONFLICTIVIDAD INTERNA PRESTIGIO SOCIAL CREDIBILIDAD Y REDUCIDA SERIEDAD COHESIÓN IDEOLÓGICA UNIFICACIÓN DEL ECOLOGISMO SOCIAL MOTIVACIÓN POR LAS CAUSAS QUE NOS UNEN
  • 182.
    180 El Enfoque del marco lógico: 10 casos didácticos FLEXIBILIDAD, ADAPTACIÓN NÚMERO DE ASOCIADOS NÚMERO DE SOCIOS A NUEVOS RETOS NÚMERO IMPORTANTE DE ESTRUCTURA PARA UNA MUCHOS SOCIOS Y ASOCIADOS Y AMPLIA CAPACIDAD DE SIMPATIZANTES SIMPATIZANTES TRABAJO GRUPOS CON GRAN AUTONOMÍA Y ALTA CAPACIDAD DE RESPUESTA CAPACIDAD PARA ÁMBITO TERRITORIAL EFICACIA CONSEGUIR OBJETIVOS ÚNICO GRUPO CAMPAÑAS EXITOSAS GRAN EXPERIENCIA ECOLOGISTA HEMOS CONSEGUIDO DISTRIBUCIÓN RESULTADOS POSITIVOS TRAYECTORIA TERRITORIAL TANGIBLES SERIEDAD Y COHERENCIA AMPLIO HISTORIAL SOLERA EN SUS ACTUACIONES DE LOGROS Las cuestiones más repetidas hacen Otra serie de opiniones resaltaron como referencia fundamentalmente al presti- fortaleza significativa a la propia es- gio e influencia de la organización. Este tructura de la organización. En ese sen- aspecto, junto a la eficacia de las actua- tido, se destacó la cohesión interna del ciones emprendidas, aparece como el cuerpo técnico de la institución, su esta- rasgo de la organización considerado bilidad y experiencia. La flexibilidad y más positivo por los participantes. Es la adaptabilidad fueron consideradas discutible que todas estas cuestiones elementos positivos que debían ser teni- puedan ser consideradas como fortalezas dos en cuenta. Igualmente la base social de manera estricta, aunque sí parece de la organización, su número de aso- claro que existe una gran unanimidad en ciados y la capacidad de captación de el seno de la institución sobre estas ma- simpatizantes fueron señalados como terias. claros puntos positivos.
  • 183.
    ONG ecologista 181 El resto de las opiniones tuvieron un ofrecen sin duda una panorámica más menor nivel de unanimidad y no quedan ajustada. reflejadas en el texto. Los temas recurrentes a la hora de ex- presar debilidades internas de la organi- zación son los relativos a la saturación Debilidades del personal, sobrecargado con tareas excesivas para la estructura existentes y, Las debilidades deben ser analizadas muy significativamente, la falta de prio- como el reverso de las fortalezas antes ridades estratégicas claras que provocan enunciadas. En muchos casos aportan una actividad relativamente errática. una necesaria matización a las valora- ciones positivas que tienden a ofrecer Los enunciados recogidos en las tarjetas una imagen demasiado optimista de la sobre estos aspectos son los siguientes: realidad. El contraste entre unas y otras PERSONAL ESCASO PARA SOBRECARGA ATENDER TODAS LAS FUNCIONES SATURACIÓN QUE DIFICULTA LA EXCESIVO VOLUMEN DE DISCUSIÓN DE FUTURO TRABAJO ESCASA RENOVACIÓN DEL SATURACIÓN DEL PERSONAL PERSONAL EXCESO DE TRABAJO PARA LA FALTA DE RENOVACIÓN ESTRUCTURA ORGÁNICA DIFICULTAD PARA DEFICIENTE ELEVADO NÚMERO DE DEFINIR ORGANIZACIÓN CAMPAÑAS LÍNEAS DE TRABAJO Y PLANIFICACIÓN PRIORIDADES POCO INSUFICIENTE DEFINICIÓN CONFLICTOS EN LA TOMA CLARAS DE PRIORIDADES DE DECISIONES MUCHOS ÁMBITOS DE ESCASA ELABORACIÓN DE NO PRIORIZACIÓN ACTUACIÓN ALTERNATIVAS INSUFICIENTE DEBATE MUCHOS FRENTES SOBRE ASPECTOS ABIERTOS TEÓRICOS Y ESTRATÉGICOS
  • 184.
    182 El Enfoque del marco lógico: 10 casos didácticos Otro tema que apareció con recurrencia Un tema destacado fue el del relativo en este diagnóstico fue el de la dificul- envejecimiento de la base social y ope- tad de insertar a los voluntarios y aso- rativa, varias tarjetas hicieron referencia ciados en el trabajo cotidiano de la or- a estas cuestiones: ganización. ATENCIÓN AL ENVEJECIMIENTO DE VOLUNTARIADO LOS SOCIOS DIFICULTAD DE RENOVACIÓN POCA GENTE JOVEN DEL PERSONAL ACTIVO POCO VOLUNTARIADO FALTA DE JÓVENES DISMINUCIÓN BASE SOCIAL Una opinión claramente contradictoria Muchos participantes visualizaron como con algunas de las fortalezas antes debilidad la falta de recursos económi- enunciadas es la de las dificultades eco- cos: nómicas de la institución. CIERTA INESTABILIDAD FALTA DE TÉCNICOS EN ECONÓMICA TEMAS ECONÓMICOS RECURSOS ECONÓMICOS BÚSQUEDA DE FONDOS CON CICLOS IRREGULARES OCUPA DEMASIADO TIEMPO FALTA RECURSOS ECONÓMICOS RECURSOS ECONÓMICOS INSUFICIENTES Las restantes opiniones fueron de carácter individual y se decidió no continuar trabajando sobre ellas.
  • 185.
    ONG ecologista 183 Oportunidades Con respecto a las oportunidades detec- Este fenómeno se encuentra claramente tadas en el transcurso del taller, pudo relacionado con el prestigio institucional constatarse una gran unanimidad. La identificado como fortaleza en un pri- mayoría de los participantes indicaron mer momento. Las tarjetas que hicieron que el incremento de la conciencia eco- referencia a esta cuestión se reflejan a logista constituye la más clara oportuni- continuación: dad que la organización puede aprove- char en estos momentos. PROGRESIVA SOCIEDAD QUE NOS VALORA CONCIENCIACIÓN AMBIENTAL DE LA SOCIEDAD DEGRADACIÓN AMBIENTAL VALORACIÓN AL ALZA PROVOCA CONCIENCIACIÓN DE LA ÉTICA CIUDADANA EL MEDIO AMBIENTE ESTÁ IMPORTANCIA DE LOS TEMAS DE MODA AMBIENTALES MEDIO SOCIAL SENSIBILIZADO
  • 186.
    184 El Enfoque del marco lógico: 10 casos didácticos Amenazas En último lugar, se solicitó a los partici- Un primer nivel de amenaza hizo refe- pantes en el taller que identificasen las rencia a la progresiva desmovilización que, a su juicio, aparecen como las prin- social. cipales amenazas que pueden suponer riesgos para la acción futura de la insti- En concreto, se expresaron las siguien- tución. tes opiniones: REIVINDICACIÓN NO DE CONFLICTO ENTRE RIQUEZA MODA Y PROTECCIÓN VALORE SOCIALES DOMINANTES: PROGRESIVA CONSUMISMO, INDIVIDUALISMO, DESMOVILIZACIÓN SOCIAL COMPETITIVIDAD SOCIEDAD RICA Y CONFORMISTA También la aparición de nuevos agentes En cualquier caso, varias tarjetas señala- es percibida como una amenaza, lo que ron ese fenómeno: puede resultar discutible. PROLIFERACIÓN DE ONG CON INTRUSIÓN DE NUEVOS MENORES EXIGENCIAS GRUPOS ÉTICAS POSIBLES PÉRDIDAS DE COMPETENCIA DE INICIATIVAS POR PARTE “PARA ONG” DE NUEVOS GRUPOS COMPETENCIA OTRAS ONG El resto de las opiniones recogidas fueron más heterogéneas y apenas hubo tiempo para discutirlas
  • 187.
    ONG ecologista 185 Comentario final análisis DAFO. Es difícil expresar de forma nítida un tiva social. Esa dinámica sobrecarga el diagnóstico de situación basado en las trabajo de los recursos humanos dispo- informaciones recogidas. El escaso nibles. Junto a esto, es interesante seña- tiempo disponible impidió entrar a valo- lar que se detecta una escasa renovación rar de forma pormenorizada muchas de de la base social de la organización y la las cuestiones que se enunciaron. De esa ausencia de mecanismos de integración manera, fue imposible poner de mani- de los voluntarios que se aproximan a la fiesto algunas incongruencias y contra- institución. dicciones que parecen evidentes y pro- fundizar en los aspectos más relevantes. La situación actual del litoral mediterrá- neo, con una cada vez más intensa pre- Teniendo en cuenta esas opiniones, pue- sión turística, puede ser analizada para- den señalarse como rasgos más caracte- dójicamente como la principal amenaza rísticos una clara valoración del papel y oportunidad a las que se enfrenta una social de la institución y de su inciden- organización ecologista. En la medida cia en la sociedad. que esa situación causa una progresiva toma de conciencia de sectores cada vez Las causas principales que pueden ex- más amplios acerca de los riesgos que plicar esa realidad son, por una parte, conlleva un modelo turístico intensivo, una eficacia en el logro de los objetivos las posibilidades de incrementar la pre- planteados, una fuerte cohesión interna sencia pública de la ONG parecen más del equipo gestor y una base social con- prometedoras. siderable. A la vez, esa presión exterior puede ser Por el contrario, se percibe como una vista como la principal amenaza sobre el debilidad esencial la ausencia de unas medio ambiente y la propia institución líneas estratégicas claras e identifica- analizada. La desmovilización social, bles. Esa falta de priorización provoca los fuertes intereses económicos en que la institución se vea abocada a juego, el papel de ciertos medios de co- desarrollar una actividad esencialmente municación, etc., son otros tantos fenó- reactiva que genera en muchas ocasio- menos que se encuentran relacionados. nes una sensación de pérdida de inicia-
  • 188.
    186 El Enfoque del marco lógico: 10 casos didácticos De manera específica, se avanzó una con un amplio acuerdo entre todos los propuesta de análisis DAFO que contó asistentes. Se trata de la siguiente: FORTALEZAS OPORTUNIDADES • Equipos de trabajo cohesionados y com- • Alta valoración social. prometidos. • Fuerte implantación social. • Interés creciente por los temas ecológi- cos. • Importante base social. • Apoyo político. • Alta capacidad de adaptación. • Aumento de la conciencia social acerca • Amplia distribución territorial. de las amenazas sobre el medio am- biente mediterráneo. • Experiencia y trayectoria contrastada. DEBILIDADES AMENAZAS • Sobrecarga de trabajo. • Conformismo social. • Saturación de la estructura orgánica. • Aparición de otras ONG con menores exigencias. • Deficiente definición de prioridades. • Destrucción de espacios de alto valor • Envejecimiento de la base social. ecológico. • Recursos económicos escasos.
  • 189.
    ONG ecologista 187 El enfoque del marco lógico y el diagnóstico participativo de problemas La segunda parte del taller, la más ex- trando la atención en la detección de tensa y significativa, se dedicó a la rea- problemas y en la formulación parcial lización de un ejercicio de aplicación del de algunas matrices de planificación. EML. Se efectuaron algunas adaptacio- Las restantes fases del método, análisis nes para adecuar los requerimientos del de la participación, objetivos y alternati- procedimiento con los tiempos disponi- vas, fueron simplemente enunciadas o se bles y las características e intereses de la avanzaron por parte del moderador sin organización. Básicamente, se realizó profundizar en ellas. una simplificación del método, cen- Los árboles de problemas En un primer momento, se solicitó que La primera detección de problemas, su- cada uno de los participantes en el taller mamente variada, estableció un primer identificase los, a su juicio, cinco prin- nivel de información en el que se plan- cipales problemas a cuya resolución la tearon cuestiones de todo tipo. A conti- institución debe dedicar de manera prio- nuación se efectuó, como en el caso an- ritaria sus esfuerzos. Se definieron los terior, un análisis de los enunciados problemas como “situaciones negativas planteados, agrupando los que parecían existentes” y no como “falta de solucio- afines y seleccionando los que, a juicio nes” y se enfatizó en la necesidad de de los/as participantes, resultaban prio- identificar problemas reales y concretos ritarios. y no estados difusos, futuros o condi- cionados. De nuevo se combinó un es- En un primer momento se identificaron fuerzo de indagación personal con las más de 30 problemas, sin apenas cohe- discusiones grupales y, de nuevo, se uti- rencia entre sí y con niveles de detalle lizaron las tarjetas como el medio para muy variados. Entre ellos se encontra- fijar y proporcionar información. ban los siguientes:
  • 190.
    188 El Enfoque del marco lógico: 10 casos didácticos POBLACIÓN POCO ACTIVA PROCESO DE EDIFICACIÓN GRAN PRESIÓN HUMANA Y DESMOVILIZADA MASIVA EXTERIOR ACTIVIDAD EMPRESARIAL CRECIMIENTO CONTINUO DESMOVILIZACIÓN CIUDA- AGRESIVA DE LA POBLACIÓN Y LAS DANA/APATÍA SOCIAL (CONSTRUCCIÓN) PLAZAS TURÍSTICAS HIPERDESARROLLO CONVERSIÓN DE SECANO INTERESES ECONÓMICOS URBANÍSTICO A REGADÍO SOCIEDAD CONSUMISTA TRANSFORMACIÓN DEL CRISIS EN EL SECTOR Y RICA TERRITORIO AGRARIO DISMINUCIÓN DE TERCIARIZACIÓN DE LA ARTIFICIALIZACIÓN DEL POBLACIONES DE ECONOMÍA TERRITORIO ESPECIES AMENAZADAS CONSUMO EXAGERADO DEMANDA DE VIVIENDA DEGRADACIÓN DE DE EN SUELO RÚSTICO HÁBITATS NATURALES RECURSOS NATURALES PÉRDIDA DE ERRÓNEA ORDENACIÓN CONSUMO ELEVADO Y NATURALIDAD TERRITORIAL CONSUMISMO EN ESPACIOS NATURALES PROTEGIDOS CONSUMO INSOSTENIBLE PRESIÓN SOBRE EL MASIFICACIÓN TURÍSTICA DE AGUA Y ENERGÍA MEDIO NATURAL
  • 191.
    ONG ecologista 189 A pesar de este panorama tan amplio y INSOSTENIBLE DE AGUA”, pero se difuso, las discusiones llevadas a cabo analizó que ese tipo de problemas no re- dentro del grupo fijaron cinco grandes cogía de forma convincente las áreas problemas ante los que se estableció un consideradas prioritarias por la organi- consenso prácticamente unánime. Hay zación. De esa manera, se avanzó hacia que precisar que esa detección no fue el enunciado de problemas que podrían sencilla y que exigió tiempo y muchos considerarse como de primer nivel. Los debates. En un primer momento, se em- cinco problemas claves que fueron pezó trabajando con problemas muy identificados resultaron los siguientes: concretos, como el “CONSUMO PERDIDA DE BIODIVERSIDAD DETERIORO DEL PAISAJE EXCESIVA DENSIDAD DEMOGRÁFICA CONTAMINACIÓN CONSUMO INSOSTENIBLE DE RECURSOS La detección de estos problemas no se biental que se convertiría de esa forma produjo simultáneamente, sino que fue en el problema focal que permite orde- el resultado de las discusiones llevadas a nar y estructurar un primer nivel del ár- cabo en los dos días de sesiones. El bol de problemas, tal como puede verse efecto combinado de todos estos pro- en los gráficos que aparecen a continua- blemas identificados sería enunciado ción. como un deterioro de la calidad am-
  • 192.
    190 El Enfoque del marco lógico: 10 casos didácticos Árbol de problemas 1 DETERIORO DE LA CALIDAD AMBIENTAL PERDIDA DE DETERIORO DEL DENSIDAD CONSUMO DEMOGRÁFICA CONTAMINACIÓN INSOSTENIBLE BIODIVERSIDAD PAISAJE EXCESIVA DE RECURSOS Hay que reconocer que, en este caso, el res, más que un efecto provocado por problema focal surgió como una cons- ellos. Debe quedar claro, de todas mane- trucción a posteriori que permitió “ce- ras, que los niveles más significativos de rrar” la elaboración del árbol de proble- indagación se sitúan siempre en el te- mas y establecer un nivel más elevado rreno de las causas pues, normalmente, de coherencia. Ese tipo de solución será ahí donde habrá más posibilidades suele ser muy común, aunque no con- de proponer algún tipo de actuación. cuerda con la secuencia que aparece en los manuales. El riesgo más evidente es El trabajo para desarrollar el árbol de que el problema focal así definido sea problemas en ámbitos más concretos, una especie de compendio de los pro- permitió concretar las siguientes pro- blemas incluidos en los niveles inferio- puestas:
  • 193.
    191 D ETERIORO Árbol de problemas D LACA A E LID D A BIEN L M TA 2 PERD AD ID E DETERIO D RO EL D SID D EN A CO SU O N M D O RÁ EM G FICA CO TA IN CIÓ N M A N IN STEN SO IBLE BIO IV D ERSID D A PA JE ISA EXCESIVA D RECU S E RSO PÉRDIDA DE BIODIVERSIDAD AGRESIONES DIRECTAS TRANSFORMACIÓN SOBRE ESPECIES FÍSICA DE AUTÓCTONAS HÁBITATS USO DE SOBRE EXPLOTA- INTRODUCCIÓN CULTIVOS CAZA VENENOS Y CIÓN RECURSOS ESPECIES TRANSGÉNICOS PESTICIDAS PESQUEROS ALÓCTONAS ABANDONO URBANIZACIÓN TERRITORIO ESCASEZ DE ACTIVIDADES EXCESO INCENDIOS EXCESIVA FRAGMENTADO AGUA AGRARIAS DE VISITANTES TRADICIONALES
  • 194.
    192 El Enfoque del marco lógico: 10 casos didácticos Árbol de problemas D ETERIORO 3 D LACA A E LID D A BIEN L M TA PERD AD ID E DETERIO D RO EL D SID D EN A CO SU O N M D O RÁ EM G FICA CO TA IN CIÓ N M A N IN STEN SO IBLE BIO IV D ERSID D A PA JE ISA EXCESIVA D RECU S E RSO DETERIORO DEL PAISAJE CONSTRUCCIÓN BANALIZACIÓN DE PROLIFERACIÓN CANTERAS INADECUADA DE DISEÑOS VERTIDOS INFRAESTRUCTURA URBANÍSTICOS INCONTROLADOS (LÍNEAS ELÉCTRICAS, CAMINOS …)
  • 195.
    193 Árbol de problemas 4 DETERIORO DE LACALIDAD AM BIENTAL PERDIDADE DETERIORODEL DENSIDAD CONSUM O DEM RÁFICA OG CONTA INACIÓN M INSOSTENIBLE BIODIVERSIDAD PAISAJE EXCESIVA DE RECURSOS DENSIDAD DEMOGRÁFICA EXCESIVA INCREMENTO DE GRAN CAPACIDAD GRAN CAPACIDAD AMPLIA OFERTA LAS DEMANDAS DE ACOGIDA DE ACOGIDA DE SUELO TURÍSTICAS AÉREA TURÍSTICA URBANIZABLE
  • 196.
    194 El Enfoque del marco lógico: 10 casos didácticos Árbol de problemas 5 D ETERIORO D LACA E LIDAD A BIENTA M L PERDIDADE DETERIO D RO EL D SIDA EN D CO SU O N M D O RÁ EM G FICA CO TA INA N N M CIÓ IN STENIBLE SO BIO ERSIDA DIV D PA JE ISA EXCESIVA D RECU S E RSO CONTAMINACIÓN INSUFICIENTES MUCHAS FUENTES INCREMENTO DETERIORO DE LA DETERIORO DE LA SISTEMAS DE CONTAMINA- RESIDUOS CALIDAD DEL CALIDAD DEL DE GESTIÓN CIÓN ACÚSTICA SÓLIDOS AGUA AIRE MODELO DE VERTIDOS TRANSPORTE CONSUMO INDUSTRIALES EXCESIVO DESPILFARRADOR CENIZAS DE ACTIVIDADES PRODUCCIÓN INCINERACIÓN GANADERAS ENERGÍA (PURINES/ABONOS)) ELÉCTRICA INCREMENTO VERTIDOS AGUAS POBLACIÓN RESIDUALES URBANAS RESIDUOS SÓLIDOS SALINIZACIÓN AGRARIOS/TURÍS- ACUÍFEROS TICOS/INDUSTRIALES LIXIVIADOS
  • 197.
    195 Árbol de problemas 6 D ETERIORO D LACA A E LID D A BIEN L M TA PERD AD ID E DETERIO D RO EL D SID D EN A CO SU O N M D O RÁ EM G FICA CO TA IN CIÓ N M A N IN STEN E SO IBL BIO IV D ERSID D A PA JE ISA EXCESIVA D RECU S E RSO CONSUMO INSOSTENIBLE DE RECURSOS: ENERGÍA Y AGUA INCREMENTO CONSUMOS INCREMENTO CONSUMOS INCREMENTO CONSUMOS SECTOR DOMÉSTICO SECTOR TURÍSTICO EN AGRICULTURA CAMPOS DE GRAN JARDINERÍA NO ABASTECIMIENTO PISCINAS GOLF AFLUENCIA AUTÓCTONA DE YATES Y DE TURISTAS TRANSATLÁNTICOS NÚMERO EXCESIVO CRECIMIENTO DE ELECTRODO- DERROCHE DE PROLIFERACIÓN DEMOGRÁFICO MÉSTICOS: AIRE AGUA EN DE JARDINES ACONDICIONADO, LOS HOGARES LAVADORA, ETC. AUMENTO SISTEMAS DE REGADÍOS RIEGO POCO EFICIENTES
  • 198.
    196 El Enfoque del marco lógico: 10 casos didácticos El nivel de detalle de los árboles elabo- ceso de trabajo en esa área teniendo en rados varía de manera considerable. Así cuenta la imposibilidad de trabajar en el los problemas “PÉRDIDA DE BIODI- tiempo disponible todas las “raíces” del VERSIDAD” y, sobre todo, “CON- árbol. SUMO INSOSTENIBLE DE RECUR- SOS” presentan un desarrollo mucho En el segundo de los casos, es un resul- más detallado que el resto. tado de uno de los ensayos de las discu- siones del taller que comenzaron En el primero de los casos, ese hecho desarrollando ese tema, aunque poste- responde a una decisión consciente del riormente se reorientaron las discusiones equipo que decidió ejemplificar el pro- hacia otros ámbitos. El análisis de objetivos La reconversión de los problemas en presenta debe ser visto, por lo tanto, objetivos fue propuesta esencialmente como una primera aproximación que es por el moderador, teniendo en cuenta los necesario desarrollar. ajustados tiempos con los que se con- taba. De común acuerdo, se decidió Fue interesante comprobar como algu- desarrollar únicamente los objetivos nos problemas no fueron reconvertidos muy vinculados con el primero de los en objetivos (caso de “ABANDONO árboles presentados, con un propósito DE LAS ACTIVIDADES AGRARIAS ejemplarizante. TRADICIONALES”), por no resultar un campo de actuación en el que la ins- De todas maneras, quedó clara la nece- titución plantea propuestas concretas sidad de contar con un árbol de objeti- mientras que se establecieron nuevas vos general que consiga plasmar la vi- tarjetas en el árbol de objetivos: sión estratégica de futuro de la organi- “ÁREAS DEGRADADAS REGENE- zación. Ese árbol constituiría una ima- RADAS” e “INCREMENTADA LA gen clara y concisa de los propósitos de SUPERFICIE ARBOLADA”, “MAN- la organización, donde se detectarían las TENIDA LA BIODIVERSIDAD” y grandes líneas de actuación. El que se “PAISAJES RECUPERADOS”.
  • 199.
    197 Árbol de objetivos 1 MEJORADA LA CALIDAD AMBIENTAL ESTABILIZADO EL PROMOCIONADO MANTENIDA LA PAISAJES REDUCIDA LA UN CONSUMO BIODIVERSIDAD RECUPERADOS CRECIMIENTO CONTAMINACIÓN SOSTENIBLE DE LOS DEMOGRÁFICO RECURSOS
  • 200.
    198 El Enfoque del marco lógico: 10 casos didácticos Árbol de objetivos MEJORADA LA CALIDAD AMBIENTAL 2 PAISAJES ESTABILIZADO EL PROMOCIONADO MANTENIDA LA REDUCIDA LA RECUPERADOS CRECIMIENTO UN CONSUMO BIODIVERSIDAD CONTAMINACIÓN DEMOGRÁFICO SOSTENIBLE DE LOS RECURSOS MEJORADA LA CALIDAD AMBIENTAL MANTENIDA LA BIODIVERSIDAD LIMITADA LAS AGRE- SIONES SOBRE LAS HÁBITATS ESPECIES CONSERVADOS AUTÓCTONAS CONTROLADA REDUCIDO EL MANEJO SOSTE- CONTROLADA LA ERRADICADOS LA CAZA USO DE VENENOS NIBLE DE LOS INTRODUCCIÓN LOS CULTIVOS Y PESTICIDAS RECURSOS ESPECIES TRANSGÉNICOS PESQUEROS ALÓCTONAS RESTABLECIDA ABANDONO REDUCIDA LA LIMITADO EL LIMITADA LA LA COMUNICA- CONSERVADOS ACTIVIDADES ÁREAS INCIDENCIA DE NÚMERO DE URBANIZACIÓN CIÓN ENTRE LOS RECURSOS AGRARIAS DEGRADADAS LOS INCENDIOS VISITANTES TERRITORIOS HÍDRICOS TRADICIONALES REGENERADAS
  • 201.
    199 Árbol de objetivos MEJORADA LA CALIDAD 3 AMBIENTAL PAISAJES ESTABILIZADO EL PROMOCIONADO MANTENIDA LA REDUCIDA LA RECUPERADOS CRECIMIENTO UN CONSUMO BIODIVERSIDAD CONTAMINACIÓN DEMOGRÁFICO SOSTENIBLE DE LOS RECURSOS MEJORADA LA CALIDAD AMBIENTAL PAISAJES RECUPERADOS INCREMENTADA LIMITADA LA INFRAESTRUCTURAS MEJORADOS LOS CONTROLADOS LA SUPERFICIE INCIDENCIA DE ADAPTADAS A LOS DISEÑOS LOS VERTIDOS ARBOLADA VALORES LAS CANTERAS URBANÍSTICOS PAISAJÍSTICOS
  • 202.
    200 El Enfoque del marco lógico: 10 casos didácticos Matriz de planificación MEJORADA LA CALIDAD AMBIENTAL ONG ecologista 1 PAISAJES ESTABILIZADO EL PROMOCIONADO MANTENIDA LA REDUCIDA LA RECUPERADOS CRECIMIENTO UN CONSUMO BIODIVERSIDAD CONTAMINACIÓN DEMOGRÁFICO SOSTENIBLE DE LOS RECURSOS OBJETIVOS ESTRATÉGICOS LÓGICA DE INDICADORES OBJETIVAMENTE FUENTES DE SUPUESTOS/ HIPÓTESIS/ VERIFICABLES LA INTERVENCIÓN VERIFICACIÓN FACTORES EXTERNOS Mejorada la calidad am- O. GENERAL biental. 1. Mantenida la biodiver- sidad. O. ESPECIFICO 2. Paisajes recuperados. 3. Establecido el creci- miento demográfico y demográfico. 4. Reducida la contamina- ción industrial. 5. Promocionado un con- sumo sostenible de los re- cursos. RESULTADOS Formulación de las matrices de planificación Se prepararon algunas matrices incompletas, ya que el propósito esencial era el de visua- lizar el tipo de intervenciones que deberían ser desarrolladas en el futuro y no preparar alguna actuación concreta. Constituyen, pues el esqueleto de posibles matrices, más que documentos acabados. Su función es la de mostrar como el EML resulta también adecua- do para el establecimiento de objetivos estratégicos a más largo plazo. Evidentemente esos objetivos deberían contar con indicadores operativos. Las dificultades de tiempo im- pidieron profundizar esa cuestión esencial.
  • 203.
    201 Matriz de planificación MEJORADA LA CALIDAD ONG ecologista 2 AMBIENTAL PAISAJES ESTABILIZADO EL PROMOCIONADO MANTENIDA LA REDUCIDA LA RECUPERADOS CRECIMIENTO UN CONSUMO BIODIVERSIDAD CONTAMINACIÓN SOSTENIBLE DE DEMOGRÁFICO LOS RECURSOS LIMITADA LAS AGRESIONES HÁBITATS SOBRE ESPECIES CONSERVADOS AUTÓCTONAS OBJETIVO ESTRATÉGICO “MANTENIDA LA BIODIVERSIDAD” LÓGICA DE INDICADORES OBJETIVAMENTE FUENTES DE SUPUESTOS/ HIPÓTESIS/ VERIFICABLES LA INTERVENCIÓN VERIFICACIÓN FACTORES EXTERNOS O. GENERAL Mejorada la calidad ambiental. O. ESPECIFICO Mantenida la biodiver- sidad. 1. Limitadas las agre- siones directas sobre especies autóctonas. RESULTADOS 2. Hábitats conserva- dos.
  • 204.
    202 El Enfoque del marco lógico: 10 casos didácticos Matriz de planificación MEJORADA LA CALIDAD ONG ecologista 3-1 AMBIENTAL PAISAJES ESTABILIZADO EL PROMOCIONADO MANTENIDA LA REDUCIDA LA RECUPERADOS CRECIMIENTO UN CONSUMO BIODIVERSIDAD CONTAMINACIÓN SOSTENIBLE DE DEMOGRÁFICO LOS RECURSOS LIMITADA LAS AGRESIONES HÁBITATS SOBRE ESPECIES CONSERVADOS AUTÓCTONAS OBJETIVO ESPECÍFICO LÓGICA DE INDICADORES OBJETIVAMENTE FUENTES DE SUPUESTOS/ HIPÓTESIS/ LA INTERVENCIÓN VERIFICABLES VERIFICACIÓN FACTORES EXTERNOS O. GENERAL Mejorada la calidad ambiental O. ESPECIFICO Limitadas las agresio- nes sobre las especies autóctonas. 1. Erradicados los cul- tivos tansgénicos. RESULTADOS 2. Controlada la caza. 3. Reducido el uso de venenos y pesticidas. 4. Manejo sostenible de los recursos pesqueros. 5. Controlada la intro- ducción de especies alóctonas.
  • 205.
    203 Matriz de planificación MEJORADALA ONG ecologista 3-2 CALIDAD AMBIENTAL PAISAJES ESTABILIZADO EL PROMOCIONADO MANTENIDALA REDUCIDALA RECUPERADOS CRECIMIENTO UN CONSUMO BIODIVERSIDAD CONTAMINACIÓN SOSTENIBLE DE DEMOGRÁFICO LOS RECURSOS LIMITADALAS AGRESIONES HÁBITATS SOBRE ESPECIES CONSERVADOS AUTÓCTONAS OBJETIVO ESPECÍFICO LÓGICA DE INDICADORES OBJETIVAMENTE FUENTES DE SUPUESTOS/ HIPÓTESIS/ LA INTERVENCIÓN VERIFICABLES VERIFICACIÓN FACTORES EXTERNOS O. GENERAL Mejorada la calidad ambiental O. ESPECIFICO Hábitats conservados. 1. Limitada la urbani- zación. 2. Restablecida la co- municación entre los diferentes territorios. RESULTADOS 3. Conservados los re- cursos hídricos. 4. Reducida la inciden- cia de los incendios. 5. Limitado el número de visitantes. 6. Regeneradas las áreas especialmente de- gradadas.
  • 206.
    El Enfoque delmarco lógico: 10 casos didácticos 204 5
  • 207.
    205 Anexos Materiales docentes Lista de comprobación Bibliografía
  • 208.
    El Enfoque delmarco lógico: 10 casos didácticos 206 MATERIALES DOCENTES ENFOQUE DEL MARCO LÓGICO Planificación de proyectos por objetivos Pasos del método: de la identificación al diseño 1 Análisis de participación 2 Análisis de problemas 3 Análisis de objetivos 4 Análisis de alternativas 5 Matriz de planificación del proyecto
  • 209.
    Materiales Docentes 207 EL MARCO LÓGICO Y EL CICLO DEL PROYECTO IDENTIFICACIÓN MARCO EVALUACIÓN DISEÑO LÓGICO EJECUCIÓN
  • 210.
    El Enfoque delmarco lógico: 10 casos didácticos 208 ANÁLISIS DE PARTICIPACIÓN Objetivo O frecer un panorama de todas las per- sonas, grupos, organizaciones, ins- tituciones, autoridades, etc. que de al- guna manera van a estar afectados por la acción de desarrollo. Se trata de analizar las relaciones sociales (conflictos, alianzas....) entre las personas y grupos que pertenecen a la realidad sobre la que se piensa intervenir. Cada grupo debe ser identificado con sus intereses y expectativas, determinando las relaciones existentes entre los diferentes colectivos.
  • 211.
    Materiales Docentes 209 ANÁLISIS DE PARTICIPACIÓN ¿Cuáles son los grupos que más necesitan la ayuda externa? Preguntas ¿A qué grupos de interés habría que apoyar clave para asegurar un desarrollo positivo? ¿Cuáles son los conflictos que probablemente ocurrirán al apoyar a ciertos grupos y qué medidas pueden tomarse para evitar estos conflictos? EL ANÁLISIS DE PARTICIPACIÓN SE UTILIZA PARA: TENER UNA VISIÓN COMPRENSIVA DE LA REALIDAD VER A QUIÉN QUEREMOS MEJORAR: ADOPTAR UN PUNTO DE VISTA.
  • 212.
    El Enfoque delmarco lógico: 10 casos didácticos 210 ANÁLISIS DE PROBLEMAS Objetivo Una vez analizada la situación en función de los distintos grupos y entidades que la conforman, se trata de reordenar el material reunido en función de un problema que consideramos principal, estableciendo sus causas y efectos, sus orígenes y consecuencias. Determinar qué problema nos parece más importante y ordenar el resto de los problemas detectados en función del primero, estableciendo relaciones causa- les entre los problemas, hasta formar un ÁRBOL DE ÁRBOL DE PROBLEMAS PROBLEMAS La finalidad es configurar un panorama de proble- mas lo más completo posible. En ocasiones el grupo puede restringirse a analizar un aspecto de la reali- dad, sector, subsector, etc.
  • 213.
    Materiales Docentes 211 ANÁLISIS DE PROBLEMAS La pregunta clave en cada caso Preguntas es , o dicho de clave otra forma, “A es causado por B, C, D …” problema A problema problema problema B C D
  • 214.
    El Enfoque delmarco lógico: 10 casos didácticos 212 ÁRBOL DE PROBLEMAS Identificar los problemas que nos parecen más impor- tantes. Formular el problema central. Anotar las causas del problema central. Anotar los efectos provocados por el problema central. Elaborar un esquema que muestre las relaciones causa-efecto. Revisar el esquema completo y verificar su validez. EFECTOS PROBLEMA CENTRAL CAUSAS
  • 215.
    Materiales Docentes 213 ANÁLISIS DE OBJETIVOS Objetivo Se describe la situación futura que se alcanzará cuando se solucionen los problemas detectados en el paso anterior. Se trata de definir las futuras soluciones de los problemas. Los problemas enunciados como “situaciones negativas” pasan a convertirse en “condiciones positivas de futuro” o “estados alcanzados”. Una vez reconvertidas las fichas-problema en fichas- objetivo, se elabora un árbol de objetivos. La relación causa-efecto de los problemas se transforma en una relación medios-fines en los objetivos
  • 216.
    El Enfoque delmarco lógico: 10 casos didácticos 214 ANÁLISIS DE OBJETIVOS La pregunta clave en cada caso Preguntas es , o en otras clave palabras “B, C, D, …. son medios para lograr A” problema A FIN A problema problema problema B C D MEDIO MEDIO MEDIO B C D
  • 217.
    Materiales Docentes 215 ÁRBOL DE OBJETIVOS Trasladar los contenidos de las fichas de situaciones negativas (problemas) a estados positivos ya alcanza- dos (objetivos). Reformular los objetivos, si es necesario, para que queden más claros. Completar las relaciones causales medios-fines añadiendo objetivos. Los problemas que no pueden ser reconvertidos en objetivos pasan tal cual al árbol de objetivos (la misma tarjeta). Revisar el esquema y recomprobar la relación medios- fines. FINES MEDIOS
  • 218.
    El Enfoque delmarco lógico: 10 casos didácticos 216 ANÁLISIS DE ALTERNATIVAS Objetivo Última fase de la identificación, señala el paso al diseño del proyecto, indicando las soluciones alternativas que puedan llegar a convertirse en estrategias de una acción de desarrollo. Paso esencial, sobre el que es necesario alcanzar un alto grado de consenso. Determinar dentro del árbol de objetivos qué opciones pueden llevarse a cabo con mayores posibilidades de éxito, con arreglo a una serie de criterios (específicos en cada caso). Tener en cuenta las conclusiones del análisis de participa- ción, para determinar la estrategia más adecuada.
  • 219.
    Materiales Docentes 217 ANÁLISIS DE ALTERNATIVAS • Identificar en el árbol de objetivos las posibles ramas medios-fines que tengan un “aire de familia” o guarden una especial unidad. • Generalmente se discuten algunas estrategias-tipo: “enfoque capacitación”, “enfoque infraestructuras”, “enfoque comercialización”, etc. • Valorar cada una de las opciones desechando las que no son deseables o son imposibles de conseguir. • Se decide la estrategia que va a desarrollar el proyecto. • Dentro de la alternativa escogida, se determina la tarjeta que se convertirá en objetivo del proyecto.
  • 220.
    El Enfoque delmarco lógico: 10 casos didácticos 218 ANÁLISIS DE ALTERNATIVAS Recursos a disposición. Probabilidad de alcanzar los objetivos. Factibilidad política. Tiempo disponible. Prioridades de la política de desarrollo. Condiciones específicas en el país. Riesgos sociales y ecológicos. Impacto. Utilización de recursos regionales/locales. Prioridades de los grupos meta. Análisis coste-beneficio. Concentración en los grupos beneficiarios.
  • 221.
    Materiales Docentes 219 MATRIZ DE PLANIFICACIÓN DEL PROYECTO (M.P.P.) Es el esqueleto del diseño (documento) del proyecto, que incorpora las informaciones básicas de un proyecto de desarrollo. Es un resumen, en una pagina, del diseño del proyecto.
  • 222.
    El Enfoque delmarco lógico: 10 casos didácticos 220 MATRIZ DE PLANIFICACIÓN DEL PROYECTO (M.P.P.) OBJETIVO POR QUÉ SUPERIOR PARA QUIÉN BENEFICIARIOS OBJETIVO QUÉ ESPECÍFICO ACTIVIDADES / CÓMO RESULTADOS FACTORES EXTERNOS SUPUESTOS CÓMO SE INDICADORES MIDE EL ÉXITO VERIFICABLES OBJETIVAMENTE DÓNDE SE ENCUENTRAN FUENTES DE LOS DATOS PARA MEDIR VERIFICACIÓN EL ÉXITO CUÁNTO COSTARÁ PRESUPUESTO
  • 223.
    Materiales Docentes 221 MATRIZ DE PLANIFICACIÓN DEL PROYECTO (M.P.P.) LÓGICA DE LA INDICADORES FUENTES DE SUPUESTOS/ INTERVENCIÓN OBJETIVAMENTE VERIFICACIÓN HIPÓTESIS/ VERIFICABLES FACTORES EXTERNOS OBJETIVO GENERAL OBJETIVO ESPECIFICO RESULTADOS RECURSOS COSTES ACTIVIDADES CONDICIONES PREVIAS
  • 224.
    El Enfoque delmarco lógico: 10 casos didácticos 222 Lista de comprobación de un documento de diseño del proyecto elaborado mediante el EML M ediante el examen del documento de diseño del proyecto se debe responder razonadamente a la cuestión de si el proyecto está adecuadamente concebido y si, por tanto, es susceptible de ser ejecutado. Los principales puntos a valo- rar serán: eficacia, eficiencia, impacto, pertinencia y viabilidad. Los comentarios deberán indicar que aspectos son correctos, insuficientes -pero suscepti- bles de adecuación mediante su reelaboración- o deficientes; emitiendo finalmente una opinión global sobre el documento de diseño del proyecto. Para ello se tratará de obviar las eventuales diferencias terminológicas, formales o de agrupación, a fin de examinar su contenido. De modo indicativo, y sin ánimo exhaustivo, se pueden establecer los siguientes puntos de análisis: 1. ¿Están los beneficiarios directos bien definidos? 1.1. Geográficamente. 1.2. Ocupaciones. 1.3. Situación económica, social y cultural. 1.4. Necesidades y recursos.
  • 225.
    Lista de Comprobación 223 1.5. Sexo y edad. 1.6. Número. 1.7. Clase, casta, etnia. 1.8. ¿Pertenecen a grupos sociales prioritarios para donantes y receptores? 1.9. ¿Están adecuadamente analizadas las eventuales diferencias existentes en- tre los diferentes grupos de beneficiarios directos? Por ejemplo, entre hom- bres y mujeres. 2. ¿El objetivo general (OG) es adecuado? 2.1. ¿Responde a las prioridades explícitas de donantes y receptores? 2.2. ¿Es suficiente justificación para el proyecto? 2.3. ¿Es realista? Es decir, el objetivo específico contribuirá significativamente a su logro? 2.4. ¿Aparecen claramente los beneficiarios directos relacionados con él? 2.5. ¿Es verificable? 2.6. ¿Representa su logro una significativa, duradera y directa mejora para la calidad de vida de los beneficiarios directos? 3. ¿El objetivo específico (OE) es adecuado? 3.1. ¿Es único? (Se reitera aquí que en la versión ortodoxa del enfoque del marco lógico el objetivo del proyecto o específico debe ser único; mientras que puede haber varios objetivos generales. No obstante, lo esencial es que exista una relación causal explícita y comprobable entre A, R, OE y OG). 3.2. ¿Aparecen los beneficiarios directos relacionados con él? 3.3. ¿Contribuye significativamente el logro del OG? 3.4. ¿Es realista? 3.5. ¿Está fuera del control inmediato del proyecto? Es decir, es algo más que la simple suma de los R. 3.6. ¿Es verificable? 3.7. ¿Es suficientemente concreto? 3.8. ¿Representa su logro una significativa, duradera y directa mejora para la calidad de vida de los beneficiarios directos?
  • 226.
    El Enfoque delmarco lógico: 10 casos didácticos 224 4. ¿Son adecuados los resultados (R)? 4.1. ¿Son suficientes y necesarios –más los supuestos correspondientes- para el logro del OE? 4.2. ¿Solamente son producidos por las actividades del proyecto? 4.3. ¿Son concretos y verificables? 5. ¿Son las actividades (A) adecuadas? 5.1. ¿Son lo suficientemente importantes? 5.2. Si son relativamente complejas, ¿están divididas en subactividades y/o ta- reas? 5.3. ¿Son suficientes y necesarios –más los supuestos correspondientes- para el logro de los resultados? 5.4. ¿Son realizables considerando el marco del proyecto? 5.5. ¿Están previstas las actividades referidas al seguimiento y a la evaluación? 6. ¿Son adecuados los recursos (RE)? 6.1. ¿Son necesarios y suficientes para llevar a cabo las actividades? 6.2. ¿Su detalle es el preciso: cantidad, calidad, marca, tipo...? 6.3. ¿Son los apropiados considerando el marco del proyecto? 6.4. ¿Están disponibles localmente y/o pueden ser proveídos en tiempo y forma? 6.5. ¿Están claramente ligados a actividades específicas? 7. Presupuesto (P) 7.1. ¿Está desagregado por recursos? 7.2. ¿Es realista? 7.3. ¿Identifica claramente las entidades de las que proviene y las cuantías, así como los destinos de estos aportes? 7.4. ¿Están razonablemente monetizadas las aportaciones no dinerarias? 7.5. Existe una partida razonable para imprevistos: inflación, cambios de pre- cios, riesgos cambiarios, gastos financieros...? (La existencia de un capítulo de imprevistos no legitima un cálculo de costes optimista en el resto de las partidas). 7.6. ¿Están todas las aportaciones adecuadamente garantizadas?
  • 227.
    Lista de Comprobación 225 7.7. Es razonable, en su totalidad y en cada una de sus partidas, en relación con las A, los R, el OE y el OG. 8. ¿Son adecuados los indicadores objetivamente verificables (IOV)? 8.1. ¿Está claramente identificado el momento cero? Es decir, se conoce ade- cuadamente la situación en el momento inicial del proyecto, de manera de que sea posible establecer IOV que reflejen las transformaciones ocasiona- das por el proyecto. 8.2. ¿Son suficientemente específicos en términos de beneficiarios directos, calidad, cantidad, tiempo y ubicación? 8.3. ¿Son suficientemente significativos? Es decir, responden adecuadamente al contenido del OG, OE y R. 8.4. ¿Son sensibles y fiables? 8.5. ¿Cada uno de los OG, OE y R tiene al menos un IOV? 8.6. ¿Cuándo se estime que un solo IOV para un OG, OE o R no es suficiente, existen otros? 8.7. ¿Están adecuadamente repartidos durante el periodo de ejecución de ma- nera que se pueda apreciar el desenvolvimiento del proyecto? 8.8. ¿Son realistas? Es decir, se pueden obtener sin excesiva dificultad. 8.9. ¿Son razonablemente baratos y sencillos? 8.10. ¿Suministrarán la información tempestivamente? 8.11. ¿Existen o existirán razonablemente fuentes de verificación para cada uno de los IOV? 8.12. ¿Su coste de elaboración está previsto en el presupuesto? 8.13. ¿Cuándo no existan IOV, está claramente justificada su ausencia y adecuadamente reemplazados? 9. ¿Son adecuadas las fuentes de verificación (FV)? 9.1. ¿Existen o existirán razonablemente? 9.2. ¿Son fiables, estarán actualizadas y son fácilmente disponibles? 9.3. Si las informaciones las recogerá el proyecto, ¿está previsto su coste en el presupuesto? 9.4. ¿Cada IOV tiene claramente identificada su FV?
  • 228.
    El Enfoque delmarco lógico: 10 casos didácticos 226 10. ¿Los supuestos (S) son adecuados? 10.1. ¿Están ubicados en el nivel adecuado? En cada caso en el más bajo posible; es decir que si un supuesto es necesario para “pasar” de las actividades a los resultados y también lo pudiera ser para “pasar” de los resultados al objetivo específico, debe estar ligado a las actividades. 10.2. ¿Son importantes? 10.3. ¿Son muy probables? 10.4. ¿Están descritos de manera precisa y verificable? 10.5. ¿Están todos los importantes? 11. Cronograma (C). 11.1. ¿Está especificado por actividades? 11.2. ¿Distribuye adecuadamente las cargas de trabajo de los profesionales del proyecto y las adicionales para los beneficiarios directos –incluidas las eventuales diferencias entre hombres y mujeres- durante el periodo de eje- cución? 11.3. ¿Es realista? 11.4. ¿Da tiempo a la maduración de los procesos? 12. ¿Está adecuadamente descrito el marco cultural, ecológico, económico, geográ- fico, político y social del proyecto? 13. ¿Está suficiente explicada la necesidad del proyecto y su oportunidad? 14. ¿Está adecuadamente prevista la gestión del proyecto durante su ejecución y después de la misma? 14.1. ¿Existe una unidad de gestión en la que participan todas las partes implica- das y de la que son corresponsables? 14.2. ¿De qué manera han participado los beneficiarios directos y entidades receptoras en la elaboración del diseño del proyecto? 14.3. ¿Cómo participarán los beneficiarios directos en la gestión del proyecto du- rante su ejecución?
  • 229.
    Lista de Comprobación 227 14.4. ¿Quién será responsable de qué en la ejecución? 14.5. ¿Cómo se tomarán las decisiones? 14.6. ¿Cómo está previsto realizar la evaluación? 14.7. ¿Cómo se utilizarán los resultados de la evaluación? 15. Viabilidad 15.1. Forma de propiedad y de gestión tras la finalización del proyecto. 15.2. ¿Quién y de qué manera hará frente –si es el caso- a los costes de funciona- miento precisos tras la finalización del proyecto? 15.3. ¿Es el proyecto suficientemente rentable –si es el caso- para asegurar su pervivencia? 15.4. ¿Es adecuado el marco económico, social y político para el éxito del pro- yecto? 15.5. Historia de las entidades, y de su relación mutua, implicadas en el pro- yecto; sus fortalezas y flaquezas. A la luz de lo anterior, ¿son las adecua- das? 15.6. ¿La tecnología precisa para la ejecución del proyecto, considerando su marco, es apropiada? ¿Seguirá funcionando tras la ejecución? 15.7. ¿Las entidades receptoras y los beneficiarios están o estarán capacitados y desearán asumir el proyecto tras su finalización? 16. ¿Qué impactos culturales, ecológicos, económicos, geográficos, políticos y sociales producirá el proyecto? ¿Son todos deseables? ¿Qué medidas se tomarán para redu- cir los impactos perniciosos? 17. ¿Se podrá alcanzar el OE y OG propuesto? Acrónimos utilizadas en el texto A = Actividad OE = Objetivo específico C = Cronograma OG = Objetivo global EML = Enfoque del marco lógico P = Presupuesto FV = Fuente de verificación R = Resultado RE = Recurso S = Supuesto IOV = Indicador objetivamente verificable
  • 230.
    El Enfoque delmarco lógico: 10 casos didácticos 228 Bibliografía comentada L as referencias a continuación reseñadas no pretenden ser una recopilación exhaus- tiva. Su propósito es, por un lado, recoger la bibliografía más accesible en español, y, por el otro, citar la que aporta visiones críticas o renovadoras. Akroyd, David (1996) “The logical framework approach and the post-evaluation of health-sector projects by the African Development Bank” en Project Appraisal, volu- men 10, número 4, diciembre, páginas 210-222. Analiza, entre otros temas, la utilidad de usar la matriz de planificación del proyecto de manera “retrospectiva”; es decir, para mejorar la calidad del diseño de proyectos concebi- dos utilizando otros procedimientos. Aune, Jens B. (2000) “Logical Framework Approach and PRA –mutually exclusive or complementary tools for project planning?” en Development in Practice, volumen 10, número 3, noviembre, páginas 687-690. Examina la complementariedad entre el EML y la Valoración Participativa Rural (Participatory Rural Appraisal, PRA); así como con otros enfoques derivados de la PRA.
  • 231.
    Bibliografía Comentada 229 Cascante, Rafael (1994) “Nuevos procedimientos de gestión en la cooperación para el desarrollo de la Comunidad Europea” en Tiempos de Paz, número 31, invierno, páginas 73-83. Siguiendo el hilo de Comisión de las Comunidades Europeas (1993), se analizan las conse- cuencias de la peculiaridad del “enfoque integrado/marco lógico” (la supresión del análisis de participación) con respecto al “tradicional” EML (el de la GTZ o de la NORAD) y las propias limitaciones del EML (y las de los procedimientos de planificación por objetivos) ligadas a su anclaje en el positivismo lógico. Comisión de las Comunidades Europeas (1993) Manual: Gestión del ciclo de un proyecto: Enfoque integrado y marco lógico, Serie de métodos e instrumentos para la gestión del ciclo de un proyecto n° 1, Ayuda al Desarrollo. Unidad de Evaluación, Bruselas. Exposición del procedimiento adoptado por la Comisión de las Comunidades Europeas para gestionar su ayuda al desarrollo. Conceptualmente se basa en el ZOPP, si bien eli- mina su primer paso (el análisis de participación). Es el primer manual de una serie de ellos que tratan temas más específicos del ciclo de gestión del proyecto de desarrollo. Cracknell, Basil (1989) “Evaluating the effectiveness of the Logical Framework system in practice” en Project Appraisal, volumen 4, número 3, septiembre, páginas 163-167. Cuenta la historia del EML y de su difusión entre las agencias de desarrollo. Pasa revista a la experiencia de su utilización en la Overseas Development Administration (ODA), ac- tualmente Department for International Development (DFID) del Reino Unido. Deutsche Gesellschaft für Technische Zusammenarbeit (GTZ) Gmbh (¿?a) ZOPP FLIPCHARTS: Cuadros de Presentación: Versión Española, GTZ, ¿Eschborn? Esta publicación y la siguiente –Deutsche Gasellschaft für Technische Zusammenarbeit (GTZ) GmbH (¿?b)- fueron los primeros materiales didácticos del ZOPP (denominación en la GTZ alemana del EML) disponibles en español.
  • 232.
    El Enfoque delmarco lógico: 10 casos didácticos 230 Deutshce Gesellschaft für Technische Zusammenarbeit (GTZ) GmbH (¿?b) ZOPP (Una introducción al método), GTZ, ¿Eschborn? Véase Deutsche Gesellschaft für Technische Zusammenarbeit (GTZ) Gmbh (¿?a). Deutsche Gesellschaft für Technische Zusammenarbeit (GTZ) GmbH (¿?c) ZOPP re- sumido, GTZ, ¿Eschborn? Véase Deutsche Gesellschaft für Technische Zusammenarbeit (GTZ) Gmbh (¿?a). Deutsche Gesellschaft für Technische Zusammenarbeit (GTZ) GmbH (1998) Planificación de proyectos orientada a objetivos (ZOPP): Orientaciones para la planifi- cación de proyectos y programas nuevos y en curso, Deutsche Gesellschaft für Technische Zusammenarbeit (GTZ) GmbH. Unidad 04. Estrategia de Desarrollo de la Empresa, Eschborn. Actualización de Deutsche Gesellschaft für Technische Zusammenarbeit (GTZ) GmbH (¿?a) y Deutsche Gesellschaft für Technische Zusammenarbeit (GTZ) GmbH (¿?b). Incide especialmente en la flexibilidad. Presenta una de matriz de planificación del pro- yecto en que las cuatro columnas se denominan (de izquierda a derecha): Estrategia, Indi- cadores, Supuestos e Indicadores de los supuestos. Incluye un anexo titulado “Historia del ZOPP”. Eggers, Helmut (1992) “The Integrated Approach to project cycle management” en Project Appraisal, volumen 7, número 1, marzo, páginas 3-10. Primero de una serie de artículos divulgativos/explicativos sobre el procedimiento de ges- tión de proyectos de desarrollo de la Comisión de las Comunidades Europeas (Véase Co- misión de las Comunidades Europeas, 1993) escritos por su “inventor”. Eggers, Helmut (1993) “From project cycle management to the management co- operation” en Project Appraisal, volumen 8, número 2, junio, páginas 83-90E. Véase Eggers (1992).
  • 233.
    Bibliografía Comentada 231 Eggers, Helmut (1994) “Integrated project cycle management: roots and perspectives” en Project Appraisal, volumen 9, número 1, marzo, páginas 59-65. Véase Eggers (1992). Gasper, Des (1999) “El Enfoque del Marco Lógico más allá de los proyectos. El se- guimiento y la evaluación de la ayuda humanitaria en emergencias complejas” en Re- vista Española de Desarrollo y Cooperación, número 4, primavera-verano, páginas 51- 82. Analiza la utilización, no habitual, del EML en actuaciones de ayuda de emergencia. Incluye una introducción al EML. Referencia una abundante bibliografía sobre el EML. Gasper, Des (2000) “Evaluating the ´Logical Framework Approach´towards Lerning oriented development evaluation” en Public Administration and Development, número 20, páginas 17-28. Examina la utilidad de la matriz de planificación en las distintas fases de su ciclo de ges- tión. También se indica que la matriz está primariamente ligada al enfoque evaluativo ba- sado en la rendición de cuentas, proponiendo una visión que la haga adecuada para la eva- luación dirigida al aprendizaje. Gasper, Des (2000) ´Logical Frameworks´: Problems and Potentials, 25 de septiem- bre, Institute of Social Studies, “papel”. Se pasa revista a las variaciones que a través del tiempo han sido introducidas en EML para hacer frente a sus limitaciones; así como da indicaciones para una juiciosa utilización del enfoque. En el estudio se prioriza la utilidad la “lógica vertical” respecto a la “lógica horizontal”. Incluye abundante bibliografía. Gómez, Manuel; Sainz, Héctor (1999) El ciclo de gestión del proyecto de coopera- ción al desarrollo: aplicación del marco lógico, CIDEAL, Madrid. Manual –de especial utilidad para aquéllos que no pueden asistir a capacitación formal- sobre el EML.
  • 234.
    El Enfoque delmarco lógico: 10 casos didácticos 232 Hersoug, Bjørn (1996) “´Logical Framework Analysis´in a Illogical World” en Forum for Development Studies, número 2, páginas 377-404. Una reflexión, apoyada con ejemplos extraídos de proyectos pesqueros de desarrollo, sobre las debilidades y fortalezas del EML. Las mismas reflexiones serían aplicables a todos los procedimientos de planificación por objetivos. Information Training and Agricultural Development (ITAD Ltd.) (1999) Project Cycle Management: Training Handbook, versión 1.0, mayo, European Commission. Joint Relex Service for the Management of Community Aid to Non-Member Countries (SCR), ¿Bruselas?, multicopiado. Manual que profundiza en los aspectos expuestos en Comisión de las Comunidades Euro- peas (1993). Ministerio de Asuntos Exteriores. Agencia Española de Cooperación Internacional (2000) Documentos de gestión: Metodología de gestión de proyectos de la Cooperación Española, Agencia Española de Cooperación Internacional, Madrid. Básicamente consiste en el conjunto de formularios, y sus correspondientes explicaciones para cumplimentarlos adecuadamente, que utiliza la Agencia Española de Cooperación Internacional. El hilo conductor del ciclo de gestión del proyecto de la Agencia es el EML. NORAD (1997) El enfoque del marco lógico: Manual para la planificación de pro- yectos orientada mediante objetivos, Instituto Universitario de Desarrollo y Coopera- ción Universidad Complutense-Fundación Centro Español de Estudios de América La- tina, Madrid. Traducción del manual de la agencia noruega de ayuda al desarrollo (NORAD) especial- mente indicado para la formación presencial.
  • 235.
    Bibliografía Comentada 233 Wigins, Steve; Shields, Dermot (1995) “Clarifying the ´logical framework´as a tool for planning development” en Project Appraisal, volumen 10, número 1, marzo, pági- nas 3-12. Principalmente se centra en la historia y variantes del EML.
  • 236.
    El Enfoque delmarco lógico: 10 casos didácticos 234 NOTAS
  • 237.
    Notas 235 NOTAS