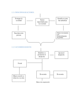
La ciencia, la tecnología y la sociedad en el desarrollo de la humanidad<br />1.1. EL PAPEL DE LA ADMINISTRACION EN EL DESARROLLO DE LA TECNOLOGIA Y LA SOCIEDAD<br />Las nuevas tecnologías siguen imparablemente introduciéndose en la sociedad y revolucionando la forma de interactuar entre ciudadanos, empresas y administraciones públicas. Lo más interesante es que las tecnologías se introducen de manera masiva de una manera natural, sin capacidad de campañas de alfabetización digital. Sólo hay que ver la cantidad de reproductores mp3, DVD, teléfonos móviles, cámaras digitales, ... para darnos cuenta de que no es necesario tener autobuses recorriendo las calles predicando las bondades de las nuevas tecnologías, tan sólo hacerlas accesibles a los ciudadanos a un precio que ellos consideren apropiado.<br />Pero, el papel de las Administraciones Públicas si puede y debe ser muy importante en al menos tres campos: crear un marco legislativo adecuado; favorecer la innovación y crerse lo que se predica, es decir, ser usuarias avanzadas de las nuevas tecnologías.<br />En el primer punto es necesario que el año 2006 se actualice el marco en que nos movemos en varios campos: la propiedad intelectual en Internet y los usos sociales que se hacen de la misma, contrarios a la norma actual; la regulación de las redes inalámbricas de acceso a Internet en las ciudades y pueblos; y finalmente cambiando varias normas relativas a la relación de los ciudadanos y empresas con las Administraciones públicas, permitiendo y fomentando la relación segura a través de Internet.<br />En el punto de la innovación es necesario igualmente que se apueste de manera clara por la innovación en un concepto amplio. Por ejemplo, estudiando que están haciendo otros países, creando centros de tecnología, apoyando a las empresas innovadoras, creando un marco fiscal favorable a la innovación o apostando por políticas públicas tendentes a la innovación.<br />Finalmente, en el tercer punto, el de que las Administraciones Públicas sean usuarias avanzadas de las TIC, es necesario creerselo internamente, no sólo en declaraciones políticas y en grandes planes. Y para ello hay que formar a todos los empleados públicos; poner el nivel de la tecnología en las estructuras administrativas a nivel superior (¿cuándo tendrán los Ministerios, como muchas Comunidades Autónomas en sus Consejerías, Directores de Tecnología en los Consejos de Dirección?); sustituir trámites en papel por electrónicos; dotar a todos los empleados públicos con identidad digital, etc.<br />Y finalmente sería bueno apostar por la digitalización de los contenidos. Por ejemplo, que útil sería cambiar la Ley de Depósito Legal, para obligar a que todos los libros, folletos, CD, etc. tuvieran que entregarse obligatoriamente en formato electrónico, para así tener toda la creación de contenidos realizada en España totalmente digitalizada. Así los más de 70.000 libros que se editan en España podrían tener vida lejos de las limitadas ediciones que tienen de media la gran mayoría. En el caso de la literatura científico-técnica sería sin duda un gran avance al permitir crear un gran repositorio de información que facilitaría la investigación y la innovación.<br />1.2 EL CAMPO DE LA SOCIEDAD EN EL MUNDO ACTUAL<br />Sociedad es el sistema o conjunto de relaciones que se establecen entre los individuos y grupos con la finalidad de constituir cierto tipo de colectividad, estructurada en campos definidos de actuación en los que se regulan los procesos de pertenencia, adaptación, participación, comportamiento, autoridad, burocracia, conflicto y otros.<br />El concepto de sociedad se ha empleado en las ciencias sociales de todas las épocas con significado y fundamentación diferente: en Roma se utilizaba para definir un grupo constituido por decisión voluntaria con finalidad compartida. El filósofo griego Aristóteles consideró a la sociedad como organismo vivo, concepción que el teólogo italiano Tomás de Aquino completó y desarrolló como totalidad orgánica propia, base del pensamiento social cristiano: los individuos que la componen son partes de un todo, regulado por fuerzas trascendentes.<br />La sociedad es el sistema básico de convivencia entre el hombre y sus semejantes. Los grupos humanos constituyen siempre una sociedad en que encontramos una estructura y una dinámica. En la estructura hay distintos elementos que dan una organización peculiar a cada grupo-sociedad. Es común la jefatura y también variedades de roles tales como los de hombre y mujer. Las instituciones de justicia son también frecuentes en grupos que tienen algún grado de desarrollo.<br />Cada estructura da las bases para la dinámica social que es la interacción que se da entre individuos y subgrupos o parcialidades de la sociedad. En última instancia esta dinámica es simplemente una expresión de los requerimientos u objetivos de los individuos que componen esa sociedad. Los que se ven forzados para alcanzarlos a accionar conforme al orden social que se ha generado en la respectiva sociedad. Naturalmente, esta estructura siempre está sometida a cambios, no es la misma sociedad la del hombre de las cavernas en relación al hombre medieval o al contemporáneo.<br />La sociedad es le sistema básico de convivencia entre el hombre y sus semejantes. Los grupos humanos constituyen siempre una sociedad en que encontramos una estructura y una dinámica. En la estructura hay distintos elementos que dan una organización peculiar a cada grupo-sociedad. Es común la jefatura y también variedades de roles tales como los de hombre y mujer. Las instituciones de justicia son también frecuentes en grupos que tienen algún grado de desarrollo.<br />Cada estructura da las bases para la dinámica social que es la interacción que se da entre individuos y subgrupos o parcialidades de la sociedad. En última instancia esta dinámica es simplemente una expresión de los requerimientos u objetivos de los individuos que componen esa sociedad. Los que se ven forzados para alcanzarlos a accionar conforme al orden social que se ha generado en la respectiva sociedad. Naturalmente, esta estructura siempre está sometida a cambios, no es la misma sociedad la del hombre de las cavernas en relación al hombre medieval o al contemporáneo.<br />1.2.1 PRINCIPIOS REACTORES<br />1.2.2 ACUERDOS BÁSICOS<br />1.2.2.1 EN MATERIA DE REFORMA ESTRUCTURAL ADMINISTRACIÓN EN EL CONTEXTO SOCIAL<br />Reforma estructural significa un cambio o transformación en aspectos estructurales, es decir, de base y fundamentales en las instituciones del país. Son innovaciones o modificaciones en la esencia política de un país, de las reglas de juego que implican actualización a las nuevas circunstancias que se viven y por eso contienen un claro objetivo de modernización —la realidad ha cambiado de tal manera que se necesitan cambios en la estructura política de fondo. Son una puesta al día de leyes, instituciones, estructuras e incluso formas de pensar. <br />Su objetivo es tener un mejor desempeño de la política nacional e incrementar las posibilidades de prosperidad de los ciudadanos de un país —lo que significa reconocer que las estructuras existentes no corresponden a las nuevas realidades y que mantener lo existente dañaría al país. Peor aún sería el regresar a estructuras anteriores, las que necesariamente están “pasadas” y darían resultados malos.<br />Las reformas estructurales tienen la mira en el futuro, en los cambios que son ya realidad, y en los cambios que se anticipa vendrán.<br />1.2.2.2 EN MATERIA DE COMERCIALIZACAIÓN Y DESARROLLO DE MERCADOS<br />La sociedad, la ciencia y la tecnología son van de la mano de acuerdo con la comercialización y desarrollo de mercados ya que se necesita de tecnología de punta para poder crear nuevas ideas que ayuden a sacar adelante los inventos que se tienen pensados pero que por falta de tecnología y de herramientas no se han podido llevar a cabo.<br />Al igual que se necesita de que la sociedad comprenda que para que el mercado nacional se extienda es necesario que consuman más cosas hechas en el país que las que no lo son, ya que al hacerlo están contribuyendo a que ese producto siga en venta y que ese mercado no vaya a dar en banca rota.<br />La ciencia también juega un papel muy importante en este gran desarrollo ya que al ser estudiada se sacan nuevas conclusiones que ayudan a poner en prueba aquellos productos que se quieren comercializar.<br />Por lo tanto es muy importante saber que si se quieres que los mercados nacionales crezcan se necesita que se vendan productos de calidad y que puedan ser comparados con los mejores al igual que la sociedad entienda que si quieren algo de calidad va a ser mas costoso que las cosas que traen de otros países y que son menos caras pero tampoco duran ni tienen la misma eficiencia que los de calidad.<br />1.2.2.3 EN MATERIA DE DESARROLLO SOCIAL<br />El desarrollo social es el término aplicado al desarrollo económico y social que permite hacer frente a las necesidades del presente, sin poner en peligro la capacidad de futuras generaciones para satisfacer sus propias necesidades. Los límites para el desarrollo no son absolutos, sino que vienen impuestos por el nivel tecnológico y de organización social, su impacto sobre los recursos del medio ambiente y la capacidad para absorber los efectos de la actividad humana.<br />Es posible mejorar tanto la tecnología como la organización social, para abrir paso a una nueva era de crecimiento económico sensible alas necesidades ambientales.<br />Durante las décadas de 1970 y 1980, empezó a quedar cada vez mas claro que los recursos naturales estaban dilapidándose en nombre del \"
desarrollo\"
. Fue necesario reconocer que la velocidad del cambio era tal, que superaba la capacidad científica e institucional para ralentizar o invertir el sentido de sus causas y efectos.<br />La especie humana continúa agotando el capital natural de la tierra. Los gobiernos adoptan el concepto de desarrollo sostenible y organizan estructuras nuevas, más equitativas, que empiezan a cerrar el abismo que separa a los países ricos de los pobres. El desarrollo sostenible no es, sin embargo, un estado inmutable de armonía, sino un proceso de cambio.<br />1.2.2.4 EN MATERIA DE CAMBIOS CONSTITUCIONALES, LEGISLATIVOS E INSTITUCIONALES<br />Una especial prioridad se debe dar a la revisión y modificación del marco jurídico relacionado con la protección de la biodiversidad mexicana y las leyes de propiedad intelectual y de patentes a efecto de proteger los recursos genéticos de la nación.<br />En México se han hecho varias constituciones pero la última fue la de 1917 la cual a lo largo de todos estos años ha sufrido varias modificaciones hechas por distintos presidentes de la república y que han sido en beneficio para la sociedad.<br />Conforme han avanzado la ciencia y la tecnología también se ha requerido de ciertos cambios sobre todo en las instituciones o empresas por ejemplo antes era muy difícil obtener agua potable y se desperdiciaba en gran cantidad pero ahora ya hay una ley que señala que las instituciones grandes que requieran de mucho abasto de agua deben contar con si propia planta de tratamientos de aguas y así se ahorra una considerable cantidad de agua.<br />Por lo tanto en cuanto mas avancen los conocimientos del hombre cada vez se irán agregando más derechos pero también más responsabilidades a las que la sociedad debe acatarse.<br />1.3. LOS ÁMBITOS DEL DESARROLLO DE LA ADMINISTRACION EN EL CONTEXTO SOCIAL<br />El ambiente externo de las organizaciones cada día se vuelve más complejo. Gran parte de esta complejidad se puede atribuir a la economía y tecnología mundiales.<br />La administración es un factor esencial para el desarrollo económico y social de un país, una buena administración de recursos garantiza una economía estable.<br />El administrador como ente consiente de su papel en el desarrollo puede contribuir a esto de muchas y variadas maneras. Desde el sector privado ajustando su práctica a las exigencias de la época, contribuyendo así al crecimiento económico, la creación de empleos, el mejoramiento del desarrollo del país, etc. Desde el sector público sus contribuciones pueden ser un mejoramiento de la sociedad, la creación de la política de desarrollo como en la ejecución de esta. <br />Las empresas son las células económicas de la sociedad y basta el mal funcionamiento de las mismas para traer graves trastornos.<br />En las sociedades actuales, tanto el vació de poder y la ingobernabilidad, así como la reducción o desaparición de las empresas, son señales inequívocas de graves crisis, política, económica y social, que puede desembocar en desastre, guerra civil y desmembramiento nacional, como sucede en las republicas de la ex Unión Soviética o como se avizora puede llegar a suceder en México.<br />La razón de ser y el sustento de gobiernos y empresas es la sociedad. Sin la sociedad perderían sustento y sin servirla no tienen justificación alguna para existir. Resulta imperativo que la sociedad conozca las posibilidades de superación y aprovechamiento de empresas y gobiernos.<br />1.4 PRACTICAS PREDOMINANTES Y EMERGENTES DE LA ADMINISTRACION<br />En la actualidad el hombre requiere consumir menos tiempo para realizar sus actividades cotidianas , para poder estar en un estado de relajación y tener espacio y tiempo de recreación para su persona , esto implica en mantener la atención en los diversos utensilios que utiliza el hombre para logar satisfacer sus necesidades básicas como las que son la alimentación y esparcimiento entre otras es aquí en donde la tecnología ha invertido una gran cantidad de horas de investigación para la innovación de artículos que logren satisfacer las necesidades se puede decir que una de las prácticas predominantes de la ingeniería es la elaboración de electrodomésticos, los cuales facilitan el trabajo que antes realizaba el hombre, estos son los que presentan mayor innovación y son fabricados con los materiales e insumos que se encuentran en el ambiente natural del hombre, esto requiere de un gran esfuerzo de parte de los ingenieros que investigan, crean, diseñan nuevas tecnologías y formas de artículos satisfactorios para la gran parte de la sociedad mundial, ya que esto traspasa fronteras y arrastra una gran movilización de naciones para poder colocar un articulo que cubra las expectativas del cliente.<br />En las áreas de la economía, las actividades productivas, los medios de comunicación, las finanzas, la estrategia y las operaciones militares ya se han vivido grandes cambios y acontecimientos cuyas causas profundas se hallan en la revolución tecnológica también ha sido penetrado en profundidad el espacio exterior con satélites artificiales, transbordadores espaciales y en muy pocos años más estará terminada la Estación Espacial Internacional, la más grande y costosa obra de ingeniería emprendida hasta el presente por la humanidad.<br />Hoy con estrictísimas exigencias en materia de precisión dimensional, confiabilidad, condiciones de servicio extremas y requerimientos para la preservación del ambiente natural. Aunque no en todos los proyectos esas exigencias son simultáneas, la satisfacción de cualquiera de ellas coloca al ingeniero frente a difíciles problemas de diseño, fabricación y operación.<br />1.5 EL PAPEL DEL MERCADO EN EL DESARROLLO E INOVACION SOCIAL<br />En una época de globalización y de alta competitividad de productos o servicios, como lo es en el cambiante mundo del marketing es necesario estar alerta a las exigencias y expectativas del mercado, para ello es de vital importancia para asegurar el éxito de las empresas hacer uso de técnicas y herramientas, una de ellas es llevar a cabo un estudio de mercado, en conjunto con una serie de investigaciones como lo son, competencia, los canales de distribución, lugares de venta del producto, que tanta publicidad existe en el mercado, precios, etc. <br />Es muy frecuente que lo empresarios no tengan claro qué es lo que venden. Muchas veces parece irrelevante preguntarse qué vendemos. Evidentemente, todos los vendedores conocen los productos que ofrecen a los consumidores. Pero no necesariamente conocen que buscan los consumidores en nuestros productos. <br />La frase clave es conocer el mercado. Las necesidades del mercado, es decir de los consumidores son las que dan la pauta para poder definir mejor que es lo que vamos a vender y a quienes así como dónde y como lo haremos.<br />Mercado<br />Entendemos por mercado el lugar en que asisten las fuerzas de la oferta y la demanda para realizar las transacciones de bienes y servicios a un determinado precio. <br />El mercado está en todas partes donde quiera que las personas cambien bienes o servicios por dinero. En un sentido económico general, mercado es un grupo de compradores y vendedores que están en un contacto lo suficientemente próximo para las transacciones entre cualquier par de ellos, afecte las condiciones de compra o de venta de los demás. <br />Stanley Jevons afirma que “los comerciantes pueden estar diseminados por toda la ciudad o una región, sin embargo constituir un mercado, si se hallan en estrecha comunicación los unos con los otros, gracias a ferias, reuniones, listas de precios, el correo, u otros medios”. <br />El mercado es un proceso por el cual la gente intercambia valores, el mercado se trata  de un intercambio de valores, cuyos protagonistas como queda dicho somos nsotros. Todos nosotros, en la medida que nadie puede vivir en una economia(de cualquier tipo) sin intercambiar valores. No es necesario la presencia de un medio comun de intercambio, como puede ser la moneda, para estar en presencia de un mercado. En la epoca del trueque ya habia mercado, de tal manera que no se tarta de un proceso novedoso. Sin embargo el proceso del mercado adquirio un nuevo significado y una nueva dinamica cuando aparece en el sistema social basado en la cooperacion humana que recibe el nombre de capitalismo.<br />Importancia del proceso de innovación<br />En el entorno actual, la empresa esta obligada a desarrollar recursos humanos, sistemas de información y capacidades tecnológicas acordes con los nuevos desafíos. De ahí la importancia que tiene el proceso de innovación. Pues esto implica la renovación y ampliación de procesos, productos y servicios, cambios en la organización y la gestión y cambios en las calificaciones del capital humano. Por tanto no debe entenderse como un concepto puramente técnico, sino que tiene raíces de carácter económico – social, y su análisis necesita de comprensión y de sus dos características esenciales:<br />La innovación tiene como objetivoexplotar las oportunidades que ofrecen los cambios, lo que obliga según demostró Roberts (1987), que sea fundamental en la generación de una cultura innovadora que permita a la empresa ser capaz de adaptarse a las nuevas situaciones y exigencias del mercado en que compite. <br />El carácter innovador tiene su base en la complejidad del proceso de investigación tecnológica y en las alteraciones de la naturaleza imprevisible que mueven el mercado y la propia competencia.<br />La actitud innovadora es una forma de actuación capaz de desarrollar valores y actitudes que impulsen ideas y cambios que impliquen mejoras en la eficiencia de la empresa, aunque suponga una ruptura con lo tradicional.<br />Definición de Empresa Innovadora<br />La Empresa Innovadora logra transformar los avances científicos tecnológicos en nuevos productos y procesos, mediante la adecuada y efectiva vinculación de la ciencia, la tecnología, la producción, las necesidades sociales y requerimientos del mercado nacional e internacional.<br />Es aquella, que mediante la sistemática aplicación de innovaciones, posee un nivel de organización de la gerenciaempresarial y del proceso productivo tales, que sus ofertas poseen calidad superior o igual a las mejores existentes en el mercado, que le propicie cubrir sus costos y obtener ganancias.<br />La definición de empresa innovadora abarca el accionar de la empresa en su totalidad:<br />Gerencia., Proceso productivo, Productos y/ o servicios, Comercialización, Economía y finanzas.<br />1.6. Sectores empresariales del entorno (PENDIENTE)<br />
Fundamentos de investigacion ITC
Fundamentos de investigacion ITC
Fundamentos de investigacion ITC
Fundamentos de investigacion ITC
Fundamentos de investigacion ITC
Fundamentos de investigacion ITC
Fundamentos de investigacion ITC
Fundamentos de investigacion ITC

Fundamentos de investigacion ITC

  • 1.
    La ciencia, latecnología y la sociedad en el desarrollo de la humanidad<br />1.1. EL PAPEL DE LA ADMINISTRACION EN EL DESARROLLO DE LA TECNOLOGIA Y LA SOCIEDAD<br />Las nuevas tecnologías siguen imparablemente introduciéndose en la sociedad y revolucionando la forma de interactuar entre ciudadanos, empresas y administraciones públicas. Lo más interesante es que las tecnologías se introducen de manera masiva de una manera natural, sin capacidad de campañas de alfabetización digital. Sólo hay que ver la cantidad de reproductores mp3, DVD, teléfonos móviles, cámaras digitales, ... para darnos cuenta de que no es necesario tener autobuses recorriendo las calles predicando las bondades de las nuevas tecnologías, tan sólo hacerlas accesibles a los ciudadanos a un precio que ellos consideren apropiado.<br />Pero, el papel de las Administraciones Públicas si puede y debe ser muy importante en al menos tres campos: crear un marco legislativo adecuado; favorecer la innovación y crerse lo que se predica, es decir, ser usuarias avanzadas de las nuevas tecnologías.<br />En el primer punto es necesario que el año 2006 se actualice el marco en que nos movemos en varios campos: la propiedad intelectual en Internet y los usos sociales que se hacen de la misma, contrarios a la norma actual; la regulación de las redes inalámbricas de acceso a Internet en las ciudades y pueblos; y finalmente cambiando varias normas relativas a la relación de los ciudadanos y empresas con las Administraciones públicas, permitiendo y fomentando la relación segura a través de Internet.<br />En el punto de la innovación es necesario igualmente que se apueste de manera clara por la innovación en un concepto amplio. Por ejemplo, estudiando que están haciendo otros países, creando centros de tecnología, apoyando a las empresas innovadoras, creando un marco fiscal favorable a la innovación o apostando por políticas públicas tendentes a la innovación.<br />Finalmente, en el tercer punto, el de que las Administraciones Públicas sean usuarias avanzadas de las TIC, es necesario creerselo internamente, no sólo en declaraciones políticas y en grandes planes. Y para ello hay que formar a todos los empleados públicos; poner el nivel de la tecnología en las estructuras administrativas a nivel superior (¿cuándo tendrán los Ministerios, como muchas Comunidades Autónomas en sus Consejerías, Directores de Tecnología en los Consejos de Dirección?); sustituir trámites en papel por electrónicos; dotar a todos los empleados públicos con identidad digital, etc.<br />Y finalmente sería bueno apostar por la digitalización de los contenidos. Por ejemplo, que útil sería cambiar la Ley de Depósito Legal, para obligar a que todos los libros, folletos, CD, etc. tuvieran que entregarse obligatoriamente en formato electrónico, para así tener toda la creación de contenidos realizada en España totalmente digitalizada. Así los más de 70.000 libros que se editan en España podrían tener vida lejos de las limitadas ediciones que tienen de media la gran mayoría. En el caso de la literatura científico-técnica sería sin duda un gran avance al permitir crear un gran repositorio de información que facilitaría la investigación y la innovación.<br />1.2 EL CAMPO DE LA SOCIEDAD EN EL MUNDO ACTUAL<br />Sociedad es el sistema o conjunto de relaciones que se establecen entre los individuos y grupos con la finalidad de constituir cierto tipo de colectividad, estructurada en campos definidos de actuación en los que se regulan los procesos de pertenencia, adaptación, participación, comportamiento, autoridad, burocracia, conflicto y otros.<br />El concepto de sociedad se ha empleado en las ciencias sociales de todas las épocas con significado y fundamentación diferente: en Roma se utilizaba para definir un grupo constituido por decisión voluntaria con finalidad compartida. El filósofo griego Aristóteles consideró a la sociedad como organismo vivo, concepción que el teólogo italiano Tomás de Aquino completó y desarrolló como totalidad orgánica propia, base del pensamiento social cristiano: los individuos que la componen son partes de un todo, regulado por fuerzas trascendentes.<br />La sociedad es el sistema básico de convivencia entre el hombre y sus semejantes. Los grupos humanos constituyen siempre una sociedad en que encontramos una estructura y una dinámica. En la estructura hay distintos elementos que dan una organización peculiar a cada grupo-sociedad. Es común la jefatura y también variedades de roles tales como los de hombre y mujer. Las instituciones de justicia son también frecuentes en grupos que tienen algún grado de desarrollo.<br />Cada estructura da las bases para la dinámica social que es la interacción que se da entre individuos y subgrupos o parcialidades de la sociedad. En última instancia esta dinámica es simplemente una expresión de los requerimientos u objetivos de los individuos que componen esa sociedad. Los que se ven forzados para alcanzarlos a accionar conforme al orden social que se ha generado en la respectiva sociedad. Naturalmente, esta estructura siempre está sometida a cambios, no es la misma sociedad la del hombre de las cavernas en relación al hombre medieval o al contemporáneo.<br />La sociedad es le sistema básico de convivencia entre el hombre y sus semejantes. Los grupos humanos constituyen siempre una sociedad en que encontramos una estructura y una dinámica. En la estructura hay distintos elementos que dan una organización peculiar a cada grupo-sociedad. Es común la jefatura y también variedades de roles tales como los de hombre y mujer. Las instituciones de justicia son también frecuentes en grupos que tienen algún grado de desarrollo.<br />Cada estructura da las bases para la dinámica social que es la interacción que se da entre individuos y subgrupos o parcialidades de la sociedad. En última instancia esta dinámica es simplemente una expresión de los requerimientos u objetivos de los individuos que componen esa sociedad. Los que se ven forzados para alcanzarlos a accionar conforme al orden social que se ha generado en la respectiva sociedad. Naturalmente, esta estructura siempre está sometida a cambios, no es la misma sociedad la del hombre de las cavernas en relación al hombre medieval o al contemporáneo.<br />1.2.1 PRINCIPIOS REACTORES<br />1.2.2 ACUERDOS BÁSICOS<br />1.2.2.1 EN MATERIA DE REFORMA ESTRUCTURAL ADMINISTRACIÓN EN EL CONTEXTO SOCIAL<br />Reforma estructural significa un cambio o transformación en aspectos estructurales, es decir, de base y fundamentales en las instituciones del país. Son innovaciones o modificaciones en la esencia política de un país, de las reglas de juego que implican actualización a las nuevas circunstancias que se viven y por eso contienen un claro objetivo de modernización —la realidad ha cambiado de tal manera que se necesitan cambios en la estructura política de fondo. Son una puesta al día de leyes, instituciones, estructuras e incluso formas de pensar. <br />Su objetivo es tener un mejor desempeño de la política nacional e incrementar las posibilidades de prosperidad de los ciudadanos de un país —lo que significa reconocer que las estructuras existentes no corresponden a las nuevas realidades y que mantener lo existente dañaría al país. Peor aún sería el regresar a estructuras anteriores, las que necesariamente están “pasadas” y darían resultados malos.<br />Las reformas estructurales tienen la mira en el futuro, en los cambios que son ya realidad, y en los cambios que se anticipa vendrán.<br />1.2.2.2 EN MATERIA DE COMERCIALIZACAIÓN Y DESARROLLO DE MERCADOS<br />La sociedad, la ciencia y la tecnología son van de la mano de acuerdo con la comercialización y desarrollo de mercados ya que se necesita de tecnología de punta para poder crear nuevas ideas que ayuden a sacar adelante los inventos que se tienen pensados pero que por falta de tecnología y de herramientas no se han podido llevar a cabo.<br />Al igual que se necesita de que la sociedad comprenda que para que el mercado nacional se extienda es necesario que consuman más cosas hechas en el país que las que no lo son, ya que al hacerlo están contribuyendo a que ese producto siga en venta y que ese mercado no vaya a dar en banca rota.<br />La ciencia también juega un papel muy importante en este gran desarrollo ya que al ser estudiada se sacan nuevas conclusiones que ayudan a poner en prueba aquellos productos que se quieren comercializar.<br />Por lo tanto es muy importante saber que si se quieres que los mercados nacionales crezcan se necesita que se vendan productos de calidad y que puedan ser comparados con los mejores al igual que la sociedad entienda que si quieren algo de calidad va a ser mas costoso que las cosas que traen de otros países y que son menos caras pero tampoco duran ni tienen la misma eficiencia que los de calidad.<br />1.2.2.3 EN MATERIA DE DESARROLLO SOCIAL<br />El desarrollo social es el término aplicado al desarrollo económico y social que permite hacer frente a las necesidades del presente, sin poner en peligro la capacidad de futuras generaciones para satisfacer sus propias necesidades. Los límites para el desarrollo no son absolutos, sino que vienen impuestos por el nivel tecnológico y de organización social, su impacto sobre los recursos del medio ambiente y la capacidad para absorber los efectos de la actividad humana.<br />Es posible mejorar tanto la tecnología como la organización social, para abrir paso a una nueva era de crecimiento económico sensible alas necesidades ambientales.<br />Durante las décadas de 1970 y 1980, empezó a quedar cada vez mas claro que los recursos naturales estaban dilapidándose en nombre del \" desarrollo\" . Fue necesario reconocer que la velocidad del cambio era tal, que superaba la capacidad científica e institucional para ralentizar o invertir el sentido de sus causas y efectos.<br />La especie humana continúa agotando el capital natural de la tierra. Los gobiernos adoptan el concepto de desarrollo sostenible y organizan estructuras nuevas, más equitativas, que empiezan a cerrar el abismo que separa a los países ricos de los pobres. El desarrollo sostenible no es, sin embargo, un estado inmutable de armonía, sino un proceso de cambio.<br />1.2.2.4 EN MATERIA DE CAMBIOS CONSTITUCIONALES, LEGISLATIVOS E INSTITUCIONALES<br />Una especial prioridad se debe dar a la revisión y modificación del marco jurídico relacionado con la protección de la biodiversidad mexicana y las leyes de propiedad intelectual y de patentes a efecto de proteger los recursos genéticos de la nación.<br />En México se han hecho varias constituciones pero la última fue la de 1917 la cual a lo largo de todos estos años ha sufrido varias modificaciones hechas por distintos presidentes de la república y que han sido en beneficio para la sociedad.<br />Conforme han avanzado la ciencia y la tecnología también se ha requerido de ciertos cambios sobre todo en las instituciones o empresas por ejemplo antes era muy difícil obtener agua potable y se desperdiciaba en gran cantidad pero ahora ya hay una ley que señala que las instituciones grandes que requieran de mucho abasto de agua deben contar con si propia planta de tratamientos de aguas y así se ahorra una considerable cantidad de agua.<br />Por lo tanto en cuanto mas avancen los conocimientos del hombre cada vez se irán agregando más derechos pero también más responsabilidades a las que la sociedad debe acatarse.<br />1.3. LOS ÁMBITOS DEL DESARROLLO DE LA ADMINISTRACION EN EL CONTEXTO SOCIAL<br />El ambiente externo de las organizaciones cada día se vuelve más complejo. Gran parte de esta complejidad se puede atribuir a la economía y tecnología mundiales.<br />La administración es un factor esencial para el desarrollo económico y social de un país, una buena administración de recursos garantiza una economía estable.<br />El administrador como ente consiente de su papel en el desarrollo puede contribuir a esto de muchas y variadas maneras. Desde el sector privado ajustando su práctica a las exigencias de la época, contribuyendo así al crecimiento económico, la creación de empleos, el mejoramiento del desarrollo del país, etc. Desde el sector público sus contribuciones pueden ser un mejoramiento de la sociedad, la creación de la política de desarrollo como en la ejecución de esta. <br />Las empresas son las células económicas de la sociedad y basta el mal funcionamiento de las mismas para traer graves trastornos.<br />En las sociedades actuales, tanto el vació de poder y la ingobernabilidad, así como la reducción o desaparición de las empresas, son señales inequívocas de graves crisis, política, económica y social, que puede desembocar en desastre, guerra civil y desmembramiento nacional, como sucede en las republicas de la ex Unión Soviética o como se avizora puede llegar a suceder en México.<br />La razón de ser y el sustento de gobiernos y empresas es la sociedad. Sin la sociedad perderían sustento y sin servirla no tienen justificación alguna para existir. Resulta imperativo que la sociedad conozca las posibilidades de superación y aprovechamiento de empresas y gobiernos.<br />1.4 PRACTICAS PREDOMINANTES Y EMERGENTES DE LA ADMINISTRACION<br />En la actualidad el hombre requiere consumir menos tiempo para realizar sus actividades cotidianas , para poder estar en un estado de relajación y tener espacio y tiempo de recreación para su persona , esto implica en mantener la atención en los diversos utensilios que utiliza el hombre para logar satisfacer sus necesidades básicas como las que son la alimentación y esparcimiento entre otras es aquí en donde la tecnología ha invertido una gran cantidad de horas de investigación para la innovación de artículos que logren satisfacer las necesidades se puede decir que una de las prácticas predominantes de la ingeniería es la elaboración de electrodomésticos, los cuales facilitan el trabajo que antes realizaba el hombre, estos son los que presentan mayor innovación y son fabricados con los materiales e insumos que se encuentran en el ambiente natural del hombre, esto requiere de un gran esfuerzo de parte de los ingenieros que investigan, crean, diseñan nuevas tecnologías y formas de artículos satisfactorios para la gran parte de la sociedad mundial, ya que esto traspasa fronteras y arrastra una gran movilización de naciones para poder colocar un articulo que cubra las expectativas del cliente.<br />En las áreas de la economía, las actividades productivas, los medios de comunicación, las finanzas, la estrategia y las operaciones militares ya se han vivido grandes cambios y acontecimientos cuyas causas profundas se hallan en la revolución tecnológica también ha sido penetrado en profundidad el espacio exterior con satélites artificiales, transbordadores espaciales y en muy pocos años más estará terminada la Estación Espacial Internacional, la más grande y costosa obra de ingeniería emprendida hasta el presente por la humanidad.<br />Hoy con estrictísimas exigencias en materia de precisión dimensional, confiabilidad, condiciones de servicio extremas y requerimientos para la preservación del ambiente natural. Aunque no en todos los proyectos esas exigencias son simultáneas, la satisfacción de cualquiera de ellas coloca al ingeniero frente a difíciles problemas de diseño, fabricación y operación.<br />1.5 EL PAPEL DEL MERCADO EN EL DESARROLLO E INOVACION SOCIAL<br />En una época de globalización y de alta competitividad de productos o servicios, como lo es en el cambiante mundo del marketing es necesario estar alerta a las exigencias y expectativas del mercado, para ello es de vital importancia para asegurar el éxito de las empresas hacer uso de técnicas y herramientas, una de ellas es llevar a cabo un estudio de mercado, en conjunto con una serie de investigaciones como lo son, competencia, los canales de distribución, lugares de venta del producto, que tanta publicidad existe en el mercado, precios, etc. <br />Es muy frecuente que lo empresarios no tengan claro qué es lo que venden. Muchas veces parece irrelevante preguntarse qué vendemos. Evidentemente, todos los vendedores conocen los productos que ofrecen a los consumidores. Pero no necesariamente conocen que buscan los consumidores en nuestros productos. <br />La frase clave es conocer el mercado. Las necesidades del mercado, es decir de los consumidores son las que dan la pauta para poder definir mejor que es lo que vamos a vender y a quienes así como dónde y como lo haremos.<br />Mercado<br />Entendemos por mercado el lugar en que asisten las fuerzas de la oferta y la demanda para realizar las transacciones de bienes y servicios a un determinado precio. <br />El mercado está en todas partes donde quiera que las personas cambien bienes o servicios por dinero. En un sentido económico general, mercado es un grupo de compradores y vendedores que están en un contacto lo suficientemente próximo para las transacciones entre cualquier par de ellos, afecte las condiciones de compra o de venta de los demás. <br />Stanley Jevons afirma que “los comerciantes pueden estar diseminados por toda la ciudad o una región, sin embargo constituir un mercado, si se hallan en estrecha comunicación los unos con los otros, gracias a ferias, reuniones, listas de precios, el correo, u otros medios”. <br />El mercado es un proceso por el cual la gente intercambia valores, el mercado se trata de un intercambio de valores, cuyos protagonistas como queda dicho somos nsotros. Todos nosotros, en la medida que nadie puede vivir en una economia(de cualquier tipo) sin intercambiar valores. No es necesario la presencia de un medio comun de intercambio, como puede ser la moneda, para estar en presencia de un mercado. En la epoca del trueque ya habia mercado, de tal manera que no se tarta de un proceso novedoso. Sin embargo el proceso del mercado adquirio un nuevo significado y una nueva dinamica cuando aparece en el sistema social basado en la cooperacion humana que recibe el nombre de capitalismo.<br />Importancia del proceso de innovación<br />En el entorno actual, la empresa esta obligada a desarrollar recursos humanos, sistemas de información y capacidades tecnológicas acordes con los nuevos desafíos. De ahí la importancia que tiene el proceso de innovación. Pues esto implica la renovación y ampliación de procesos, productos y servicios, cambios en la organización y la gestión y cambios en las calificaciones del capital humano. Por tanto no debe entenderse como un concepto puramente técnico, sino que tiene raíces de carácter económico – social, y su análisis necesita de comprensión y de sus dos características esenciales:<br />La innovación tiene como objetivoexplotar las oportunidades que ofrecen los cambios, lo que obliga según demostró Roberts (1987), que sea fundamental en la generación de una cultura innovadora que permita a la empresa ser capaz de adaptarse a las nuevas situaciones y exigencias del mercado en que compite. <br />El carácter innovador tiene su base en la complejidad del proceso de investigación tecnológica y en las alteraciones de la naturaleza imprevisible que mueven el mercado y la propia competencia.<br />La actitud innovadora es una forma de actuación capaz de desarrollar valores y actitudes que impulsen ideas y cambios que impliquen mejoras en la eficiencia de la empresa, aunque suponga una ruptura con lo tradicional.<br />Definición de Empresa Innovadora<br />La Empresa Innovadora logra transformar los avances científicos tecnológicos en nuevos productos y procesos, mediante la adecuada y efectiva vinculación de la ciencia, la tecnología, la producción, las necesidades sociales y requerimientos del mercado nacional e internacional.<br />Es aquella, que mediante la sistemática aplicación de innovaciones, posee un nivel de organización de la gerenciaempresarial y del proceso productivo tales, que sus ofertas poseen calidad superior o igual a las mejores existentes en el mercado, que le propicie cubrir sus costos y obtener ganancias.<br />La definición de empresa innovadora abarca el accionar de la empresa en su totalidad:<br />Gerencia., Proceso productivo, Productos y/ o servicios, Comercialización, Economía y finanzas.<br />1.6. Sectores empresariales del entorno (PENDIENTE)<br />