Fundamentos de la
Gestión de Riesgos
Los Bloques Fundamentales de la Gestión de Riesgos
MSc. Econ. Jorge Victor Quiñones Borda FRM
Introducción:
MSc. Econ. Jorge Quiñones Borda FRM
 Economista – Universidad de Lima
 Master in Corporate Science – Universidad de
Lisboa
 Egresado de Maestría en Economía con
Mención en Finanzas – UNMSM
 Semestre de Intercambio en Maestría en
Finanzas Empresariales – Universidad de
Guadalajara
 Financial Risk Manager – GARP (Global
Association of Risk Professionals)
 Examen CFA Nivel 1 Aprobado – CFA Institute
 Associate of Science in Computer Science –
University of the People (Finaliza Octubre
2021)
El Riesgo y su Administración
¿Qué es el riesgo?
• Variablidad potencial de los retornos alrededor de un retorno esperado.
o El riesgo financiero puede ser gestionado y mitigado.
o No hay rentabilidad sin riesgo
• Los gestores de riesgos consideran que tienen la habilidad de ponerle precio a
los riesgos y de conseguir una adecuada compensación por los riesgos tomados
en sus actividades de negocios.
o Ejemplo: Para generar retorno para los accionistas, prestamistas como JP Morgan
Chase están enfrentados constantemente con el riesgo de crédito – los prestatarios
podrían caer en default, con respecto a los pagos acordados.
RIESGO – La variabilidad que puede ser cuantificada en términos de
probabilidades.
INCERTIDUMBRE – La variabilidad que no puede ser cuantificada de ninguna
manera.
Drawdown
Definición: El drawdown es el retroceso de la curva de resultados desde el máximo
anterior de referencia hasta el mínimo durante un período determinado.
Tipos de Riesgo
 El riesgo puede ser agrupado, y este agrupamiento es esencial para las
empresas para ponderar los riesgos específicos, mientras se gestionan.
 Cada tipo de riesgo necesita un diferente grupo de habilidades y
conocimientos para poder ser manejado.
Riesgo de Brecha (Gap Risk)
 El riesgo de brecha («gap risk») surge de la estructura temporal de los
instrumentos de la cartera de inversión y describe el riesgo resultante del
perfil temporal de las variaciones de las tasas de interés de los instrumentos.
La magnitud del riesgo de brecha depende de si las variaciones en la
estructura temporal de las tasas de interés se producen sistemáticamente a lo
largo de la curva de rendimientos (riesgo paralelo) o se diferencian en función
del plazo (riesgo no paralelo).
 El riesgo de brecha («gap risk») surge de la estructura temporal de los
instrumentos de la cartera de inversión y describe el riesgo resultante del
perfil temporal de las variaciones de las tasas de interés de los instrumentos.
La magnitud del riesgo de brecha depende de si las variaciones en la
estructura temporal de las tasas de interés se producen sistemáticamente a lo
largo de la curva de rendimientos (riesgo paralelo) o se diferencian en función
del plazo (riesgo no paralelo).
Daily Treasury Yield Curve Rates
Fuente: https://www.treasury.gov/resource-center/data-chart-
center/interest-rates/Pages/TextView.aspx?data=yield
Fuente: https://www.marketwatch.com/story/fed-officials-say-
tapering-may-soon-be-warranted-and-pencil-in-an-earlier-rate-hike-
11632333636
Fuente: https://www.dw.com/es/la-fed-mantiene-los-
tipos-de-inter%C3%A9s-en-m%C3%ADnimos/a-59267816
23.09.2021
Riesgo de Mercado
 El riesgo de mercado es la reducción potencial del valor de un portafolio o de
una acción debido a cambios de los precios y tasas en los mercados
financieros.
 El riesgos sistémico no se ve afectado por la diversificación.
 El riesgo idiosincrático o riesgo específico es el componente de la volatilidad
determinada por las características específicas de la empresa, como su
equipo de gestión o sus líneas de producto. A este tipo de riesgo, también se
le llama riesgo no sistémico, el cual puede ser virtualmente eliminado a
través de la diversificación.
Riesgo de Precio
Riesgo de mercado general Riesgo de mercado específico
Variabilidad en los
retornos, debido a
cambios en la
información económica
Variabilidad en los retornos,
debido a información específica
de la empresa
Riesgo de Mercado
Clasificación
• Riesgo de precio de acciones
o Volatilidad en los precios de las acciones.
• Riesgo de tasa de interés
o Fluctuaciones en las tasas de interés de mercado que pueden causar un declive en el
valor de los portafolios sensitivos a las tasas de interés.
o Ejemplo: Cuando las tasas de interés suben, los precios de los bonos bajan; por lo que un
portafolio con bonos, podrían enfrentar una caída en su valor.
• Riesgo de Tipo de Cambio / Riesgo de Moneda (Currency Risk)
o Se puede manifiesta ra través de las operaciones que involucran monedas extranjeras,
en posiciones imperfectamente coberturadas en ciertas monedas, causando exposición a
la variación en los tipos de cambio.
• Riesgo de los precios de materias primas (Commodity Price risk)
o La volatilidad asociada con los precios de las materias primas.
Riesgo de Crédito
Clasificación
• Riesgo de Bancarrota
o El riesgo asociado con la imposibilidad de un prestatario de pagar sus deudas, llevando a
una toma de sus activos colateralizados.
• Riesgo de Degradación (Downgrade Risk)
o El riesgo de que pueda haber una declive en los ratings de crédito de un prestatario,
debido a una caída en su solvencia.
Temas relacionados
• Solvencia del prestatario: La tasa de interés aplicada al prestatario debe ser
ajustada, para compensar con el riesgo que se está tomando.
• Riesgo de concentración: El grado de la diversificación del deudor debe ser una
preocupación.
• Estado de la economía: Cuando la economía está creciendo, la frecuencia de las
cesaciones de pagos (defaults) es comparativamente menor, que cuando hay una
recesión.
Riesgo de Liquidez
El riesgo de liquidez, es el riesgo de que una empresa no sea capaz de afrontar sus necesidades
financieras de corto plazo.
Clasificación
Riesgo de liquidez de fondeo (Funding liquidity risk)
• El riesgo de que una empresa no sea capaz de cumplir con sus obligaciones, en el momento
en el que estas vencen.
Riesgo de liquidez de operación (también llamada Riesgo de liquidez de mercado)
• El riesgo asociado con la poca capacidad de una empresa para ejecutar transacciones al
precio de mercado existente.
• Es también considerado el riesgo de no poder vender un producto (financiero o no), a un
precio justo, en un plazo razonable.
• Ejemplo: Personas tratando de vender una casa, Empresas tratando de vender un producto
financiero muy específico.
¿A qué nos referimos con un producto
financiero muy específico? Probablemente
nos referimos a un producto financiero
derivado, o simplemente un “derivado”.
Ejemplo de Derivado Exótico:
Opción de Brecha de Tasa de Interés
Riesgo Operacional
El riesgo operacional, es el riesgo que surge debido a las debilidades
operacionales, tales como una falla en la administración, controles fallidos,
sistemas inadecuados, etc.
Clasificación:
Riesgo de Lavado de Activos (AML Risk):
• La prevención del lavado de activos, se refiere a una serie de leyes,
reglamentos, y procedimientos, desarrollados para prevenir que los criminales
disfracen fondos obtenidos ilegalmente, como ingresos legítimos.
Riesgo Cibernético (Cyber Risk):
• El riesgo de un ataque informático o del filtrado de información de una
organización.
Riesgo de Modelamiento (Model Risk):
• El riesgo de que el modelo financiero utilizado para medir la información
cuantitativa falle, o que obtenga resultados de manera inadecuada.
Ejemplo:
Modelo de Caja Negra
Riesgo de Negocios, Estratégico y
Reputacional
Clasificación:
Riesgo de Negocios:
• Surge de la incertidumbre en la demanda, en el costo de producción, y en el
costo de delivery de los productos.
Riesgo Estratégico:
• Riesgo asociado con las inversiones significativas que se hayan realizado, para
las cuales, la incertidumbre del éxito y de las ganancias, son altas.
Riesgo Reputacional:
• La empresa pueda cumplir con sus obligaciones con sus contrapartes y
prestamistas.
• La empresa sigue prácticas éticas.
Interacciones de los Tipos de Riesgo
Los riesgos pueden fluir de un tipo a otro.
Por ejemplo, durante tiempos difíciles para los negocios, el riesgo puede fluctuar
del riesgo de crédito, al riesgo de liquidez, y luego al riesgo de mercado.
Este tipo de flujo fue visto en la crisis financiera del 2007 al 2009.
El Proceso de Gestión de Riesgos
1) Identificar
• Nombrar
• Categorizar
• Comprender
2) Analizar
• Priorizar
• Puntuar
• Medir
• Cuantificar
3) Gestionar
• Retener
• Mitigar
4) Evaluar
• Efectos
• Repercusiones
El Proceso de Gestión de Riesgos
Métodos de Gestión de Riesgos
Evitar el Riesgo
• Por ejemplo, cerrando la unidad de negocios, o cambiando la estrategia del
negocio.
Mantener el Riesgo
• Aceptar el nivel de riesgo de un proyecto.
Mitigación del Riesgo
• Reducir la exposición, la frecuencia, y la severidad del riesgo.
Transferir el Riesgo
• Este método se aplica a riesgos que pueden ser transferidos a una tercera
parte.
• Un ejemplo de esto, se encuentra en los productos derivados, donde una
compañía paga una prima (Premium) a un participante del mercado, a cambio
de aceptar un cierto nivel de riesgo.
Métodos de Gestión de Riesgos
 Los gestores de riesgos no deben concentrarse solo en los riesgos conocidos,
sino también en los riesgos desconocidos.
- Pérdidas Esperadas (Expected Loss – EL)
- Pérdidas No Esperadas (Unexpected Loss – UL)
- Desconocidos Conocidos
- Desconocidos Desconocidos
Pérdidas Esperadas (Expected Loss – EL)
 La pérdida esperada se define como la pérdida promedio que un inversor
podría esperar de un portafolio.
 La pérdida esperada puede calcularse a partir de los siguientes factores
subyacentes:
- Probabilidad de Default (PD): La probabilidad de ocurrencia de un evento de
riesgo
- La Pérdida en caso de Default (LGD: Loss Given Default): El tamaño
(severidad) de la pérdida.
- La Exposición al Default (EAD: Exposure at Default): La exposición al riesgo.
EL = EAD X LGD X PD
Los gestores de riesgos deben subdividir el riesgo en factores de riesgo
discretos (EAD, LGD y PD), de manera que cada factor, y las
interacciones entre dichos factores, puedan ser estudiados.
Pérdida Inesperada
 Es la pérdida promedia, sobre la pérdida esperada.
 Es la variación en la pérdida esperada.
 Es calculada como la desviación estándar de la media, a un cierto nivel de
confianza.
Valor en Riesgo (VaR)
Value-at-Risk
 VaR es una medida estadística que define un nivel particular de pérdida en
términos de su posibilidad de ocurrencia. Es decir, el nivel de confianza del
análisis.
 Por ejemplo, se puede decir que nuestra posición de opciones tiene una VaR
de un día de USD$ 1 millón a un nivel de confianza del 95%.
 Eso significa, que para dicha posición de opciones, existe solo una posibilidad
del 5% de una pérdida que sea mayor a USD$ 1 millón, en un determinado día
de negociación.
El riesgo de cola, es aquel que raramente ocurre. Pueden
entenderse como una versión extrema de las pérdidas
inesperadas, que es difícil de encontrar en la data histórica.
El Problema de la Agencia Humana y los
conflictos de Interés
 Muchas empresas financieras han empleado tres maneras de
controlar la agencia humana y los conflictos de interés:
1) Las empresas crean modelos de negocios que pueden identificar y
gestionar riesgos.
2) Se contratan gestores de riesgos que hayan sido capacitados en
gestión de riesgos y en procesos de auditoría.
3) Realizan vigilancia independiente: Se contrata un servicio de
auditoría externo.
A veces, los traders y/o la plana gerencial, altea de manera
consciente la credibilidad de los sistemas de gestión de riesgos.
Es debido a esto, que entender el problema de la agencia única, el
interés propio, y los conflictos de interés, son algunos de los temas
principales de la gestión de riesgos.
Agregación del Riesgo
 El gestor de riesgos debe ser capaz de identificar los negocios más
riesgosos, así como de determinar los riesgos agregados que afronta
una empresa.
1) Los riesgos de mercado son fáciles de cuantificar y controlar, al
comparar el monto nocional en cada activo mantenido en cartera.
- En la realidad, esto no es práctico, debido a que diferentes acciones
e industrias, tienen diferentes volatilidades.
2) Los operadores de derivados desarrollaron medidas de riesgo
conocidas como los “Griegos”.
- Los “Griegos” aún se usan, pero no pueden ser sumados, por lo que su
utilidad es limitada al nivel de una empresa.
3) Otra medida del riesgo, es el Valor en Riego (VaR).
- Pero el VaR no nos da la magnitud de la pérdida.
 Entender como los riesgos son agregados, y las ventajas y desventajas
que tiene cada método, es un bloque fundamental de la gestión de
riesgos.
Equilibrio entre Riesgo y Rentabilidad
 Alto riesgo sistémico está usualmente asociado con mayores retornos en un
portafolio.
Gestión de Riesgos Empresariales
Enterprise Risk Management (ERM)
 La Gestión de riesgos Empresariales (ERM), es el proceso de
planificar, organizar, liderar, y controlar, las actividades de una
organización, de manera de minimizar los efectos del riesgo en el
capital y ganancias de una organización, considerada como un
todo.
 La ERM trata de enfrentarse a los desafíos de los compartimientos
aislados en la gestión de riesgos, donde cada unidad dentro de
una institución, maneja sus riesgos de manera independiente.
1) El riesgo es multidimensional: Debe ser abordado desde todos los
ángulos, y usando diversos métodos.
2) El riesgo demanda un juicio especializado: Y esto viene a ser
apoyado por la aplicación de las técnicas estadísticas.
3) El riesgo se desarrolla a través de los diferentes tipos de riesgos:
Por lo tanto, uno podría perder detalles importantes, al tratar de
analizar un riesgo a la vez.

Fundamentos de la gestión de riesgos

  • 1.
    Fundamentos de la Gestiónde Riesgos Los Bloques Fundamentales de la Gestión de Riesgos MSc. Econ. Jorge Victor Quiñones Borda FRM
  • 2.
    Introducción: MSc. Econ. JorgeQuiñones Borda FRM  Economista – Universidad de Lima  Master in Corporate Science – Universidad de Lisboa  Egresado de Maestría en Economía con Mención en Finanzas – UNMSM  Semestre de Intercambio en Maestría en Finanzas Empresariales – Universidad de Guadalajara  Financial Risk Manager – GARP (Global Association of Risk Professionals)  Examen CFA Nivel 1 Aprobado – CFA Institute  Associate of Science in Computer Science – University of the People (Finaliza Octubre 2021)
  • 3.
    El Riesgo ysu Administración ¿Qué es el riesgo? • Variablidad potencial de los retornos alrededor de un retorno esperado. o El riesgo financiero puede ser gestionado y mitigado. o No hay rentabilidad sin riesgo • Los gestores de riesgos consideran que tienen la habilidad de ponerle precio a los riesgos y de conseguir una adecuada compensación por los riesgos tomados en sus actividades de negocios. o Ejemplo: Para generar retorno para los accionistas, prestamistas como JP Morgan Chase están enfrentados constantemente con el riesgo de crédito – los prestatarios podrían caer en default, con respecto a los pagos acordados. RIESGO – La variabilidad que puede ser cuantificada en términos de probabilidades. INCERTIDUMBRE – La variabilidad que no puede ser cuantificada de ninguna manera.
  • 4.
    Drawdown Definición: El drawdownes el retroceso de la curva de resultados desde el máximo anterior de referencia hasta el mínimo durante un período determinado.
  • 5.
    Tipos de Riesgo El riesgo puede ser agrupado, y este agrupamiento es esencial para las empresas para ponderar los riesgos específicos, mientras se gestionan.  Cada tipo de riesgo necesita un diferente grupo de habilidades y conocimientos para poder ser manejado.
  • 7.
    Riesgo de Brecha(Gap Risk)  El riesgo de brecha («gap risk») surge de la estructura temporal de los instrumentos de la cartera de inversión y describe el riesgo resultante del perfil temporal de las variaciones de las tasas de interés de los instrumentos. La magnitud del riesgo de brecha depende de si las variaciones en la estructura temporal de las tasas de interés se producen sistemáticamente a lo largo de la curva de rendimientos (riesgo paralelo) o se diferencian en función del plazo (riesgo no paralelo).  El riesgo de brecha («gap risk») surge de la estructura temporal de los instrumentos de la cartera de inversión y describe el riesgo resultante del perfil temporal de las variaciones de las tasas de interés de los instrumentos. La magnitud del riesgo de brecha depende de si las variaciones en la estructura temporal de las tasas de interés se producen sistemáticamente a lo largo de la curva de rendimientos (riesgo paralelo) o se diferencian en función del plazo (riesgo no paralelo).
  • 8.
    Daily Treasury YieldCurve Rates Fuente: https://www.treasury.gov/resource-center/data-chart- center/interest-rates/Pages/TextView.aspx?data=yield
  • 9.
  • 10.
  • 11.
  • 12.
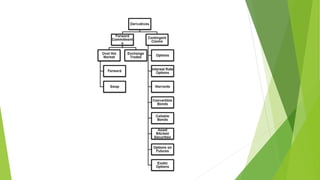
    Riesgo de Mercado El riesgo de mercado es la reducción potencial del valor de un portafolio o de una acción debido a cambios de los precios y tasas en los mercados financieros.  El riesgos sistémico no se ve afectado por la diversificación.  El riesgo idiosincrático o riesgo específico es el componente de la volatilidad determinada por las características específicas de la empresa, como su equipo de gestión o sus líneas de producto. A este tipo de riesgo, también se le llama riesgo no sistémico, el cual puede ser virtualmente eliminado a través de la diversificación. Riesgo de Precio Riesgo de mercado general Riesgo de mercado específico Variabilidad en los retornos, debido a cambios en la información económica Variabilidad en los retornos, debido a información específica de la empresa
  • 13.
    Riesgo de Mercado Clasificación •Riesgo de precio de acciones o Volatilidad en los precios de las acciones. • Riesgo de tasa de interés o Fluctuaciones en las tasas de interés de mercado que pueden causar un declive en el valor de los portafolios sensitivos a las tasas de interés. o Ejemplo: Cuando las tasas de interés suben, los precios de los bonos bajan; por lo que un portafolio con bonos, podrían enfrentar una caída en su valor. • Riesgo de Tipo de Cambio / Riesgo de Moneda (Currency Risk) o Se puede manifiesta ra través de las operaciones que involucran monedas extranjeras, en posiciones imperfectamente coberturadas en ciertas monedas, causando exposición a la variación en los tipos de cambio. • Riesgo de los precios de materias primas (Commodity Price risk) o La volatilidad asociada con los precios de las materias primas.
  • 15.
    Riesgo de Crédito Clasificación •Riesgo de Bancarrota o El riesgo asociado con la imposibilidad de un prestatario de pagar sus deudas, llevando a una toma de sus activos colateralizados. • Riesgo de Degradación (Downgrade Risk) o El riesgo de que pueda haber una declive en los ratings de crédito de un prestatario, debido a una caída en su solvencia. Temas relacionados • Solvencia del prestatario: La tasa de interés aplicada al prestatario debe ser ajustada, para compensar con el riesgo que se está tomando. • Riesgo de concentración: El grado de la diversificación del deudor debe ser una preocupación. • Estado de la economía: Cuando la economía está creciendo, la frecuencia de las cesaciones de pagos (defaults) es comparativamente menor, que cuando hay una recesión.
  • 17.
    Riesgo de Liquidez Elriesgo de liquidez, es el riesgo de que una empresa no sea capaz de afrontar sus necesidades financieras de corto plazo. Clasificación Riesgo de liquidez de fondeo (Funding liquidity risk) • El riesgo de que una empresa no sea capaz de cumplir con sus obligaciones, en el momento en el que estas vencen. Riesgo de liquidez de operación (también llamada Riesgo de liquidez de mercado) • El riesgo asociado con la poca capacidad de una empresa para ejecutar transacciones al precio de mercado existente. • Es también considerado el riesgo de no poder vender un producto (financiero o no), a un precio justo, en un plazo razonable. • Ejemplo: Personas tratando de vender una casa, Empresas tratando de vender un producto financiero muy específico.
  • 18.
    ¿A qué nosreferimos con un producto financiero muy específico? Probablemente nos referimos a un producto financiero derivado, o simplemente un “derivado”.
  • 20.
    Ejemplo de DerivadoExótico: Opción de Brecha de Tasa de Interés
  • 26.
    Riesgo Operacional El riesgooperacional, es el riesgo que surge debido a las debilidades operacionales, tales como una falla en la administración, controles fallidos, sistemas inadecuados, etc. Clasificación: Riesgo de Lavado de Activos (AML Risk): • La prevención del lavado de activos, se refiere a una serie de leyes, reglamentos, y procedimientos, desarrollados para prevenir que los criminales disfracen fondos obtenidos ilegalmente, como ingresos legítimos. Riesgo Cibernético (Cyber Risk): • El riesgo de un ataque informático o del filtrado de información de una organización. Riesgo de Modelamiento (Model Risk): • El riesgo de que el modelo financiero utilizado para medir la información cuantitativa falle, o que obtenga resultados de manera inadecuada.
  • 27.
  • 29.
    Riesgo de Negocios,Estratégico y Reputacional Clasificación: Riesgo de Negocios: • Surge de la incertidumbre en la demanda, en el costo de producción, y en el costo de delivery de los productos. Riesgo Estratégico: • Riesgo asociado con las inversiones significativas que se hayan realizado, para las cuales, la incertidumbre del éxito y de las ganancias, son altas. Riesgo Reputacional: • La empresa pueda cumplir con sus obligaciones con sus contrapartes y prestamistas. • La empresa sigue prácticas éticas.
  • 30.
    Interacciones de losTipos de Riesgo Los riesgos pueden fluir de un tipo a otro. Por ejemplo, durante tiempos difíciles para los negocios, el riesgo puede fluctuar del riesgo de crédito, al riesgo de liquidez, y luego al riesgo de mercado. Este tipo de flujo fue visto en la crisis financiera del 2007 al 2009.
  • 31.
    El Proceso deGestión de Riesgos 1) Identificar • Nombrar • Categorizar • Comprender 2) Analizar • Priorizar • Puntuar • Medir • Cuantificar 3) Gestionar • Retener • Mitigar 4) Evaluar • Efectos • Repercusiones
  • 32.
    El Proceso deGestión de Riesgos
  • 33.
    Métodos de Gestiónde Riesgos Evitar el Riesgo • Por ejemplo, cerrando la unidad de negocios, o cambiando la estrategia del negocio. Mantener el Riesgo • Aceptar el nivel de riesgo de un proyecto. Mitigación del Riesgo • Reducir la exposición, la frecuencia, y la severidad del riesgo. Transferir el Riesgo • Este método se aplica a riesgos que pueden ser transferidos a una tercera parte. • Un ejemplo de esto, se encuentra en los productos derivados, donde una compañía paga una prima (Premium) a un participante del mercado, a cambio de aceptar un cierto nivel de riesgo.
  • 34.
    Métodos de Gestiónde Riesgos  Los gestores de riesgos no deben concentrarse solo en los riesgos conocidos, sino también en los riesgos desconocidos. - Pérdidas Esperadas (Expected Loss – EL) - Pérdidas No Esperadas (Unexpected Loss – UL) - Desconocidos Conocidos - Desconocidos Desconocidos
  • 35.
    Pérdidas Esperadas (ExpectedLoss – EL)  La pérdida esperada se define como la pérdida promedio que un inversor podría esperar de un portafolio.  La pérdida esperada puede calcularse a partir de los siguientes factores subyacentes: - Probabilidad de Default (PD): La probabilidad de ocurrencia de un evento de riesgo - La Pérdida en caso de Default (LGD: Loss Given Default): El tamaño (severidad) de la pérdida. - La Exposición al Default (EAD: Exposure at Default): La exposición al riesgo. EL = EAD X LGD X PD Los gestores de riesgos deben subdividir el riesgo en factores de riesgo discretos (EAD, LGD y PD), de manera que cada factor, y las interacciones entre dichos factores, puedan ser estudiados.
  • 36.
    Pérdida Inesperada  Esla pérdida promedia, sobre la pérdida esperada.  Es la variación en la pérdida esperada.  Es calculada como la desviación estándar de la media, a un cierto nivel de confianza.
  • 37.
    Valor en Riesgo(VaR) Value-at-Risk  VaR es una medida estadística que define un nivel particular de pérdida en términos de su posibilidad de ocurrencia. Es decir, el nivel de confianza del análisis.  Por ejemplo, se puede decir que nuestra posición de opciones tiene una VaR de un día de USD$ 1 millón a un nivel de confianza del 95%.  Eso significa, que para dicha posición de opciones, existe solo una posibilidad del 5% de una pérdida que sea mayor a USD$ 1 millón, en un determinado día de negociación. El riesgo de cola, es aquel que raramente ocurre. Pueden entenderse como una versión extrema de las pérdidas inesperadas, que es difícil de encontrar en la data histórica.
  • 38.
    El Problema dela Agencia Humana y los conflictos de Interés  Muchas empresas financieras han empleado tres maneras de controlar la agencia humana y los conflictos de interés: 1) Las empresas crean modelos de negocios que pueden identificar y gestionar riesgos. 2) Se contratan gestores de riesgos que hayan sido capacitados en gestión de riesgos y en procesos de auditoría. 3) Realizan vigilancia independiente: Se contrata un servicio de auditoría externo. A veces, los traders y/o la plana gerencial, altea de manera consciente la credibilidad de los sistemas de gestión de riesgos. Es debido a esto, que entender el problema de la agencia única, el interés propio, y los conflictos de interés, son algunos de los temas principales de la gestión de riesgos.
  • 39.
    Agregación del Riesgo El gestor de riesgos debe ser capaz de identificar los negocios más riesgosos, así como de determinar los riesgos agregados que afronta una empresa. 1) Los riesgos de mercado son fáciles de cuantificar y controlar, al comparar el monto nocional en cada activo mantenido en cartera. - En la realidad, esto no es práctico, debido a que diferentes acciones e industrias, tienen diferentes volatilidades. 2) Los operadores de derivados desarrollaron medidas de riesgo conocidas como los “Griegos”. - Los “Griegos” aún se usan, pero no pueden ser sumados, por lo que su utilidad es limitada al nivel de una empresa. 3) Otra medida del riesgo, es el Valor en Riego (VaR). - Pero el VaR no nos da la magnitud de la pérdida.  Entender como los riesgos son agregados, y las ventajas y desventajas que tiene cada método, es un bloque fundamental de la gestión de riesgos.
  • 40.
    Equilibrio entre Riesgoy Rentabilidad  Alto riesgo sistémico está usualmente asociado con mayores retornos en un portafolio.
  • 41.
    Gestión de RiesgosEmpresariales Enterprise Risk Management (ERM)  La Gestión de riesgos Empresariales (ERM), es el proceso de planificar, organizar, liderar, y controlar, las actividades de una organización, de manera de minimizar los efectos del riesgo en el capital y ganancias de una organización, considerada como un todo.  La ERM trata de enfrentarse a los desafíos de los compartimientos aislados en la gestión de riesgos, donde cada unidad dentro de una institución, maneja sus riesgos de manera independiente. 1) El riesgo es multidimensional: Debe ser abordado desde todos los ángulos, y usando diversos métodos. 2) El riesgo demanda un juicio especializado: Y esto viene a ser apoyado por la aplicación de las técnicas estadísticas. 3) El riesgo se desarrolla a través de los diferentes tipos de riesgos: Por lo tanto, uno podría perder detalles importantes, al tratar de analizar un riesgo a la vez.