REPÚBLICA BOLIVARIANA DE VENEZUELA
INSTITUTO UNIVERSITARIO POLITÉCNICO
“SANTIAGO MARIÑO”
EXTENSIÓN PUERTO ORDAZ
MATERIA: GERENCIA INDUSTRIAL
SECCIÓN “S”
V.UNIDAD CONTROL
PROFESOR:
Alcides Cadiz
PARTICIPANTES:
NEXY RODRIGUEZ
LEOSKELY MOREY
LUIS FUENMAYOR
NERMARY BERNAL
FANNY RONDON
CIUDAD GUAYANA JULIO 2015
CAPITULO I
EMPRESA Y SUS DEPARTAMENTOS
EMPRESA: FARMACIA IDEAL C.A
DESCRIPCIÓN: Es una empresa de perteneciente al ramo farmacéutico que
se dedica a la venta y comercialización de medicamentos y misceláneos.
.
ORGANIGRAMA OPERATIVO
GERENTE GENERAL
REGENTE SUPERVISOR GENERALSUP.PISO DE VENTA
AUXILIAR DE FARMACIA
DESPACHADOR
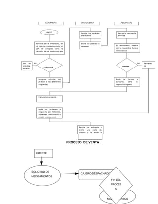
CAPITULO II
DIAGRAMA DE PROCESO DE CADA DEPARTAMENTO.
DEPARTAMENTO DE COMPRAS
DEPARTAMENTO DE SEGURIDAD Y SALUD LABORAL
PROCESO DE VENTA
Recibir nota de
crédito
CLIENTE
SOLICITUD DE
MEDICAMENTOS
CAJERO/DESPACHADOR
ENTREGA DE
MEDICAMENTOS
FIN DEL
PROCES
O
CAPITULO III
POLÍTICAS DE CONTROL DE LA EMPRESA Y DE CADA
DEPARTAMENTO.
El departamento de Compras: En su política los encargados de compras
establecen días para recibir los proveedores y hacer pedidos de misceláneos
y a días diferentes para recibir a los visitadores médicos y chequeo y
solicitud de mercancía.
- Los días Lunes realizan recorrido verificando si la farmacia esta
surtida , que producto tuvo más salida en la semana entre otros.
- Una vez realizado el pedido los proveedores realizan la facturación
para procesar el pago y despacho de la mercancía.
El departamento de Seguridad y Salud Laboral: Lleva registro de las
condiciones inseguras a subsanar, al igual que lleva registro estadístico de
accidentabilidad al momento de ocurrencia de los mismo, garantiza la
atención médica inmediata al lesionada. Levanta condiciones, subsana
ordenamientos e implementa política de prevención de accidentes laborales.
Departamento de Venta: En el caso de los medicamentos se solicita récipe
medico de los productos controlados como psicotrópicos por exigencia de
sanidad, se realiza consultas al encargado farmacéutico cuando un
medicamento puede ser sustituido por otro.
CAPITULO IV
AUDITORIAS
El departamento de Seguridad y Salud Laboral es auditado por el supervisor
e mensualmente, se solicita información de estimación de riesgos,
levantamiento de condiciones, inspecciones realizadas, accidentes ocurridos
investigados y declarados formalmente a inpsasel, informes de comité y
delegados de prevención al día, charlas de seguridad realizadas.
Es evaluado con la puntuación máxima del 100% si cumple con todos los
ítems mencionado, sino se levanta informe se otorga días para corregir y
cumplir con la gestión y continuar el proceso.
Al departamento de compra se audita cada tres (03) meses verificando si las
medicinas e insumos solicitados corresponden a la demanda del cliente , si
los productos que se ofrecen al cliente tienen salida y si se implementa el
plan para que las compras se realicen en forma on line verificando la
existencia y el faltante.
CAPITULO V
PROPUESTAS DE CONTROL O MEJORAS A LOS EXISTENTES DE LA
EMPRESA SELECCIONADA
- Se recomienda en la parte de compras para el control verificar el stock de
productos las fechas de vencimiento para evitar ventas de medicamentos
o productos vencidos que pueden ocasionar efectos secundarios a los
pacientes.
- En las ventas se debe capacitar constantemente al personal operativo de
caja (auxiliar de farmacia y despachador) referente al trato de clientes ya
que esta es una problemática que se presenta, la mala atención o la no
amabilidad al momento de atender al cliente.
- Seguridad Industrial, existe una sola persona encarga del departamento
en el cual debe cumplir con la gestión de 07 centros de trabajo lo que
presenta una sobrecarga de trabajo, se recomienda contratar otro
especialista para cumplir con la gestión exigida tanto por la empresa
como los organismos encargados.
CONCLUSIONES
Farmacia ideal c.a, Es una empresa que presta servicio a la comunidad por
lo tanto debe estar siempre al día con las solicitudes que realizan los
clientes.
Esta empresa requiere mejorar ciertos aspectos en la organización para
prestar mejor servicio y satisfacer las necesidades de los clientes.
Realizar esta investigación llena de experiencias y saberes a los
participantes ya que se entra en contacto directo con procesos y empresas
las cuales nos sirven de modelo para la presentación de nuestros trabajos en
la universidad.
Realizar esta investigación llena de experiencias y saberes a los
participantes ya que se entra en contacto directo con procesos y empresas
las cuales nos sirven de modelo para la presentación de nuestros trabajos en
la universidad.

Grupo gerencia

  • 1.
    REPÚBLICA BOLIVARIANA DEVENEZUELA INSTITUTO UNIVERSITARIO POLITÉCNICO “SANTIAGO MARIÑO” EXTENSIÓN PUERTO ORDAZ MATERIA: GERENCIA INDUSTRIAL SECCIÓN “S” V.UNIDAD CONTROL PROFESOR: Alcides Cadiz PARTICIPANTES: NEXY RODRIGUEZ LEOSKELY MOREY LUIS FUENMAYOR NERMARY BERNAL FANNY RONDON CIUDAD GUAYANA JULIO 2015
  • 2.
    CAPITULO I EMPRESA YSUS DEPARTAMENTOS EMPRESA: FARMACIA IDEAL C.A DESCRIPCIÓN: Es una empresa de perteneciente al ramo farmacéutico que se dedica a la venta y comercialización de medicamentos y misceláneos. . ORGANIGRAMA OPERATIVO GERENTE GENERAL REGENTE SUPERVISOR GENERALSUP.PISO DE VENTA AUXILIAR DE FARMACIA DESPACHADOR
  • 3.
    CAPITULO II DIAGRAMA DEPROCESO DE CADA DEPARTAMENTO. DEPARTAMENTO DE COMPRAS
  • 4.
    DEPARTAMENTO DE SEGURIDADY SALUD LABORAL PROCESO DE VENTA Recibir nota de crédito CLIENTE SOLICITUD DE MEDICAMENTOS CAJERO/DESPACHADOR ENTREGA DE MEDICAMENTOS FIN DEL PROCES O
  • 5.
    CAPITULO III POLÍTICAS DECONTROL DE LA EMPRESA Y DE CADA DEPARTAMENTO. El departamento de Compras: En su política los encargados de compras establecen días para recibir los proveedores y hacer pedidos de misceláneos y a días diferentes para recibir a los visitadores médicos y chequeo y solicitud de mercancía.
  • 6.
    - Los díasLunes realizan recorrido verificando si la farmacia esta surtida , que producto tuvo más salida en la semana entre otros. - Una vez realizado el pedido los proveedores realizan la facturación para procesar el pago y despacho de la mercancía. El departamento de Seguridad y Salud Laboral: Lleva registro de las condiciones inseguras a subsanar, al igual que lleva registro estadístico de accidentabilidad al momento de ocurrencia de los mismo, garantiza la atención médica inmediata al lesionada. Levanta condiciones, subsana ordenamientos e implementa política de prevención de accidentes laborales. Departamento de Venta: En el caso de los medicamentos se solicita récipe medico de los productos controlados como psicotrópicos por exigencia de sanidad, se realiza consultas al encargado farmacéutico cuando un medicamento puede ser sustituido por otro. CAPITULO IV AUDITORIAS El departamento de Seguridad y Salud Laboral es auditado por el supervisor e mensualmente, se solicita información de estimación de riesgos, levantamiento de condiciones, inspecciones realizadas, accidentes ocurridos investigados y declarados formalmente a inpsasel, informes de comité y delegados de prevención al día, charlas de seguridad realizadas.
  • 7.
    Es evaluado conla puntuación máxima del 100% si cumple con todos los ítems mencionado, sino se levanta informe se otorga días para corregir y cumplir con la gestión y continuar el proceso. Al departamento de compra se audita cada tres (03) meses verificando si las medicinas e insumos solicitados corresponden a la demanda del cliente , si los productos que se ofrecen al cliente tienen salida y si se implementa el plan para que las compras se realicen en forma on line verificando la existencia y el faltante. CAPITULO V PROPUESTAS DE CONTROL O MEJORAS A LOS EXISTENTES DE LA EMPRESA SELECCIONADA - Se recomienda en la parte de compras para el control verificar el stock de productos las fechas de vencimiento para evitar ventas de medicamentos o productos vencidos que pueden ocasionar efectos secundarios a los pacientes.
  • 8.
    - En lasventas se debe capacitar constantemente al personal operativo de caja (auxiliar de farmacia y despachador) referente al trato de clientes ya que esta es una problemática que se presenta, la mala atención o la no amabilidad al momento de atender al cliente. - Seguridad Industrial, existe una sola persona encarga del departamento en el cual debe cumplir con la gestión de 07 centros de trabajo lo que presenta una sobrecarga de trabajo, se recomienda contratar otro especialista para cumplir con la gestión exigida tanto por la empresa como los organismos encargados. CONCLUSIONES Farmacia ideal c.a, Es una empresa que presta servicio a la comunidad por lo tanto debe estar siempre al día con las solicitudes que realizan los clientes. Esta empresa requiere mejorar ciertos aspectos en la organización para prestar mejor servicio y satisfacer las necesidades de los clientes.
  • 9.
    Realizar esta investigaciónllena de experiencias y saberes a los participantes ya que se entra en contacto directo con procesos y empresas las cuales nos sirven de modelo para la presentación de nuestros trabajos en la universidad.
  • 10.
    Realizar esta investigaciónllena de experiencias y saberes a los participantes ya que se entra en contacto directo con procesos y empresas las cuales nos sirven de modelo para la presentación de nuestros trabajos en la universidad.