Universidad del Desarrollo Profesional
Administración de Empresas
Materia
Administración I
Trabajo de entrega
Proyecto final
Maestro: Antelmo Rosario Bojorquez Fontes
Alumno: Luis Enrique Contreras Ríos
04 de octubredel 2017
Introducción
Es muy importante que las empresas nuevas que se van a crear sigan la serie de
pasos que pide el ciclo de administración, esto con el fin que esta tenga una
estructura fuerte y pueda quedarse mucho tiempo en el área comercial.
Como también sus productos se vendan y sean deseados por la gente que los
compra y así tener buenas ganancias, como también tener un ambiente
agradable para que los trabajadores de esa empresa rindan más y se tengan
buenos resultados.
A continuación, se dará le ejemplo de una nueva empresa que va tener su
apertura, como también como debe estar estructurada.
Reactivos y material de laboratorio uranio 235 SACV
Giro: Mayorista
Código de ética: Los integrantes de la empresa de uranio 235, deben tener una conducta
buena hacia sus compañeros de trabajo, así como también la actuación entre los empleados
y su relación con terceros, que debe estar basada en el respeto mutuo entre todas las personas
con las que se relacionan; el compromiso con su trabajo y con la empresa; el respeto a la
legalidad, la solidaridad, la cooperación, la integridad y la responsabilidad.
Responsabilidad social y medio ambiente: Los materiales de laboratorio y reactivos
de desechos que nuestros clientes tengan, ir por ellos para que la empresa busque el mejor
lugar para desecharlos y así no contaminar más al medio ambiente. Encargarnos de los
reactivos que no se pueden echar al drenaje, así como reactivos tóxicos y dañinos ya no
usados recolectarlos para que no dañen a las personas que estén cerca de él.
Cultura organizacional: Que los trabajadores de la empresa busquen llegar a la meta
requerida por la empresa, como también cumplir el objetivo que tiene cada departamento,
como también que puedan resolver y enfrentar sus problemas internos y externos, aplicando
los valores que predica la empresa.
Planeación
Objetivos
1. Ser de las mejores empresas en cuanto al material de laboratorio que se vende y que
sea de buena calidad.
2. Atender a nuestros clientes de una manera especializada y entregar los pedidos a
tiempo
3. Proporcionar reactivos de calidad buena y con bajos costos.
Políticas
Las políticas de la empresa se conforman por lo siguiente:
 Abuso de sustancias: No se pueden consumir en horario de trabajo sustancias
alcohólicas, ni estupefacientes, esto para no causar caos, ni tampoco algún riesgo
grave los productos que se manejan. En caso de que una persona no siga esta política,
se le quitara de su cargo definitivamente, como también la baja definitiva de la
empresa.
 Código de vestimenta: Los atuendos que se pueden usar dentro del área de trabajo
son de seguridad, zapatos de seguridad y equipo de seguridad. Las personas que no
cumplan con esto no se les dejará entrar a trabajar y a las tres faltas por este motivo,
se le dará baja definitiva de la empresa
Misión: Ser el mejor proveedor de servicio del país. Para lograrlo, hemos establecido una
cultura que apoya a los miembros de nuestro equipo para que ellos puedan dar un servicio
excepcional a nuestros clientes.
Visión: La visión de reactivos y materiales uranio 235 es acercar los materiales y reactivos
a cada lugar de país que se necesite, para que tanto las escuelas, como laboratorios clínicos,
puedan tener nuestro producto y puedan hacer sus prácticas de laboratorio, como sus análisis
clínicos.
Como también tener un servicio eficiente y de trasladar rápido el material que se está
ocupando y que este llegue con las mejores condiciones, como también que sea de calidad.
Valores: Entre los valores que manejamos, está el del personal, que, a la vez de ser
incluyente y preparado, se encuentra en pleno servicio para que no existan confusiones con
los materiales y reactivos, además de que están preparados para manejar reactivos tóxicos.
Los empleados tienen una preparación social, con lo que se logra una atención más humana
y digna para los clientes.
Otro valor indispensable es el cuidado y apoyo a nuestros trabajadores, quienes cuentan con
todos los servicios de ley y a la vez una oportunidad de crecimiento y actualización educativa,
formación de carrera empresarial y derecho a sus acentos.
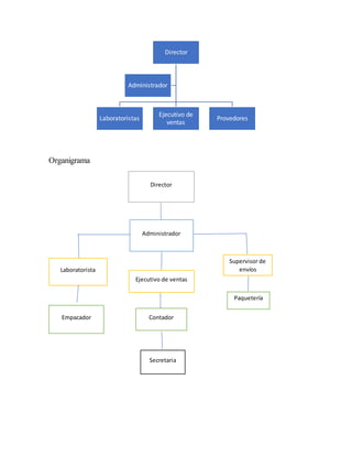
Organización
Estructura jerárquica
Organigrama
Director
Laboratoristas
Ejecutivo de
ventas
Provedores
Administrador
Director
Administrador
Laboratorista
Empacador
Ejecutivo de ventas
Contador
Secretaria
Supervisor de
envíos
Paquetería
Organización formal e informal
Organización formal
El director le pide cuentas de cómo está la empresa al administrador, ya que el director es el
dueño de la empresa. El administrador verifica que se estén llevando los objetivos de la
empresa, por esta razón es el que está encargado de checar en los demás espacios de la
empresa se cumpla todo y se haga en orden.
El laboratorista es el encargado de checar los reactivos que mandan como los que llegan sean
los que se pidieron, así como también que el material que llega este en buen estado, como
también como el que manden este en buenas condiciones. El empacador es el responsable de
empacar bien tanto reactivos y material para que lleguen en buen estado.
El ejecutivo de ventas es el que está al tanto de cuanto es el material que se vende, como
también checar cuanto material está dañado, como buscar mejores estrategias de venta. El
contador, es el responsable de todo lo que tenga que ver con la entrada y salida de dinero y
si hay ganancias, él le entera al ejecutivo de ventas. La secretaria es la que está al pendiente
de los pedidos que se le hacen a la empresa, así como también de lo que van a mandar de
otras empresas de materiales de laboratorio y reactivos.
El supervisor de envíos es el que verifica que los envíos, y las entregas sean llevadas el día y
la fecha pactada y supervisa a de paquetería que lleve todo lo que se pide en tiempo y forma.
El de paquetería es el que lleva los paquetes a su destino y que lleguen en un buen estado.
Organización informal
Esta ocurre cuando los empleados de la empresa salen, para comer juntos o se reúnen para
comer juntos en el espacio de la empresa determinado para eso. Como también salidas que
se organizan dentro de la empresa, pero no tiene nada que ver con ella. Esto se hace con las
personas que tienen más afinidad entre sí.
Integración
integración del personal a las organizaciones: la integración le sirve a la empresa para
desarrollar mejor al personal de nuevo ingreso, al tener una capacitación más rápida y eficaz
según la necesidad de la empresa, de igual manera crear dinámicas para que los compañeros
de trabajo hagan sentir al nuevo ya como parte esencial del equipo, mostrando su apoyo en
desenvolvimiento de la persona, para evitar las rotaciones.
Dirección
Esto se aplica al saber enfocar a los subordinados a los objetivos y necesidades de la empresa,
pero esto se aplica en una manera de motivación hacia ellos, al mencionar los beneficios que
les puede traer al cumplir con sus metas, además manejar la información entendible para que
el personal no tenga dudas y así se le facilite el cumplimiento de los objetivos, llevando a la
empresa al alza.
Control
LABORATORISTA: Primeramente, un control sobre que materiales se manejan debe de
tener un orden según el material y su utilidad, las cantidades en existencias, un inventario
diario por parte del encargado del departamento.
EJECUTIVO DE VENTAS: tener conocimiento de todo el material y equipo con el que se
cuenta en la empresa, el cada costo de cada uno, y cuanto seria también el precio en caso de
que sea al mayoreo, también, llevar un formato de control de ventas para así tener un registro
de lo que se está vendiendo y pasar el reporte diario o semanal a su superior.
SUPERVISOR DE ENVIOS: en este pues de igual manera tener un registro para el control
de envíos, crear rutas para la facilitar las entregas, de igual asignar una ruta a cada personal
de entrega, fijar objetivos de tiempo de entrega
Conclusión: Toda empresa debe estar diseñada de los puntos anteriores que se acaban
desarrollar esto le va ayudar a tener una mejora en el rendimiento de sus trabajadores, así
como también un buen desarrollo en cuanto lo monetario y la empresa tendría un rumbo fijo,
porque si no estuviera diseñada así esta no tendría rumbo y se empezaría a colapsar poco a
poco.
Estuvo muy interesante este trabajo, ya que me ayudo a saber más como desarrollar cada
punto de administración en una empresa ficticia y ahora los conceptos antes vistos en este
curso se pusieron en práctica en algo más práctico,

Lcr s5 tf

  • 1.
    Universidad del DesarrolloProfesional Administración de Empresas Materia Administración I Trabajo de entrega Proyecto final Maestro: Antelmo Rosario Bojorquez Fontes Alumno: Luis Enrique Contreras Ríos 04 de octubredel 2017
  • 2.
    Introducción Es muy importanteque las empresas nuevas que se van a crear sigan la serie de pasos que pide el ciclo de administración, esto con el fin que esta tenga una estructura fuerte y pueda quedarse mucho tiempo en el área comercial. Como también sus productos se vendan y sean deseados por la gente que los compra y así tener buenas ganancias, como también tener un ambiente agradable para que los trabajadores de esa empresa rindan más y se tengan buenos resultados. A continuación, se dará le ejemplo de una nueva empresa que va tener su apertura, como también como debe estar estructurada. Reactivos y material de laboratorio uranio 235 SACV Giro: Mayorista
  • 3.
    Código de ética:Los integrantes de la empresa de uranio 235, deben tener una conducta buena hacia sus compañeros de trabajo, así como también la actuación entre los empleados y su relación con terceros, que debe estar basada en el respeto mutuo entre todas las personas con las que se relacionan; el compromiso con su trabajo y con la empresa; el respeto a la legalidad, la solidaridad, la cooperación, la integridad y la responsabilidad. Responsabilidad social y medio ambiente: Los materiales de laboratorio y reactivos de desechos que nuestros clientes tengan, ir por ellos para que la empresa busque el mejor lugar para desecharlos y así no contaminar más al medio ambiente. Encargarnos de los reactivos que no se pueden echar al drenaje, así como reactivos tóxicos y dañinos ya no usados recolectarlos para que no dañen a las personas que estén cerca de él. Cultura organizacional: Que los trabajadores de la empresa busquen llegar a la meta requerida por la empresa, como también cumplir el objetivo que tiene cada departamento, como también que puedan resolver y enfrentar sus problemas internos y externos, aplicando los valores que predica la empresa. Planeación Objetivos 1. Ser de las mejores empresas en cuanto al material de laboratorio que se vende y que sea de buena calidad. 2. Atender a nuestros clientes de una manera especializada y entregar los pedidos a tiempo 3. Proporcionar reactivos de calidad buena y con bajos costos. Políticas Las políticas de la empresa se conforman por lo siguiente:  Abuso de sustancias: No se pueden consumir en horario de trabajo sustancias alcohólicas, ni estupefacientes, esto para no causar caos, ni tampoco algún riesgo
  • 4.
    grave los productosque se manejan. En caso de que una persona no siga esta política, se le quitara de su cargo definitivamente, como también la baja definitiva de la empresa.  Código de vestimenta: Los atuendos que se pueden usar dentro del área de trabajo son de seguridad, zapatos de seguridad y equipo de seguridad. Las personas que no cumplan con esto no se les dejará entrar a trabajar y a las tres faltas por este motivo, se le dará baja definitiva de la empresa Misión: Ser el mejor proveedor de servicio del país. Para lograrlo, hemos establecido una cultura que apoya a los miembros de nuestro equipo para que ellos puedan dar un servicio excepcional a nuestros clientes. Visión: La visión de reactivos y materiales uranio 235 es acercar los materiales y reactivos a cada lugar de país que se necesite, para que tanto las escuelas, como laboratorios clínicos, puedan tener nuestro producto y puedan hacer sus prácticas de laboratorio, como sus análisis clínicos. Como también tener un servicio eficiente y de trasladar rápido el material que se está ocupando y que este llegue con las mejores condiciones, como también que sea de calidad. Valores: Entre los valores que manejamos, está el del personal, que, a la vez de ser incluyente y preparado, se encuentra en pleno servicio para que no existan confusiones con los materiales y reactivos, además de que están preparados para manejar reactivos tóxicos. Los empleados tienen una preparación social, con lo que se logra una atención más humana y digna para los clientes. Otro valor indispensable es el cuidado y apoyo a nuestros trabajadores, quienes cuentan con todos los servicios de ley y a la vez una oportunidad de crecimiento y actualización educativa, formación de carrera empresarial y derecho a sus acentos. Organización Estructura jerárquica
  • 5.
  • 6.
    Organización formal einformal Organización formal El director le pide cuentas de cómo está la empresa al administrador, ya que el director es el dueño de la empresa. El administrador verifica que se estén llevando los objetivos de la empresa, por esta razón es el que está encargado de checar en los demás espacios de la empresa se cumpla todo y se haga en orden. El laboratorista es el encargado de checar los reactivos que mandan como los que llegan sean los que se pidieron, así como también que el material que llega este en buen estado, como también como el que manden este en buenas condiciones. El empacador es el responsable de empacar bien tanto reactivos y material para que lleguen en buen estado. El ejecutivo de ventas es el que está al tanto de cuanto es el material que se vende, como también checar cuanto material está dañado, como buscar mejores estrategias de venta. El contador, es el responsable de todo lo que tenga que ver con la entrada y salida de dinero y si hay ganancias, él le entera al ejecutivo de ventas. La secretaria es la que está al pendiente de los pedidos que se le hacen a la empresa, así como también de lo que van a mandar de otras empresas de materiales de laboratorio y reactivos. El supervisor de envíos es el que verifica que los envíos, y las entregas sean llevadas el día y la fecha pactada y supervisa a de paquetería que lleve todo lo que se pide en tiempo y forma. El de paquetería es el que lleva los paquetes a su destino y que lleguen en un buen estado. Organización informal Esta ocurre cuando los empleados de la empresa salen, para comer juntos o se reúnen para comer juntos en el espacio de la empresa determinado para eso. Como también salidas que se organizan dentro de la empresa, pero no tiene nada que ver con ella. Esto se hace con las personas que tienen más afinidad entre sí.
  • 7.
    Integración integración del personala las organizaciones: la integración le sirve a la empresa para desarrollar mejor al personal de nuevo ingreso, al tener una capacitación más rápida y eficaz según la necesidad de la empresa, de igual manera crear dinámicas para que los compañeros de trabajo hagan sentir al nuevo ya como parte esencial del equipo, mostrando su apoyo en desenvolvimiento de la persona, para evitar las rotaciones. Dirección Esto se aplica al saber enfocar a los subordinados a los objetivos y necesidades de la empresa, pero esto se aplica en una manera de motivación hacia ellos, al mencionar los beneficios que les puede traer al cumplir con sus metas, además manejar la información entendible para que el personal no tenga dudas y así se le facilite el cumplimiento de los objetivos, llevando a la empresa al alza. Control LABORATORISTA: Primeramente, un control sobre que materiales se manejan debe de tener un orden según el material y su utilidad, las cantidades en existencias, un inventario diario por parte del encargado del departamento. EJECUTIVO DE VENTAS: tener conocimiento de todo el material y equipo con el que se cuenta en la empresa, el cada costo de cada uno, y cuanto seria también el precio en caso de que sea al mayoreo, también, llevar un formato de control de ventas para así tener un registro de lo que se está vendiendo y pasar el reporte diario o semanal a su superior. SUPERVISOR DE ENVIOS: en este pues de igual manera tener un registro para el control de envíos, crear rutas para la facilitar las entregas, de igual asignar una ruta a cada personal de entrega, fijar objetivos de tiempo de entrega
  • 8.
    Conclusión: Toda empresadebe estar diseñada de los puntos anteriores que se acaban desarrollar esto le va ayudar a tener una mejora en el rendimiento de sus trabajadores, así como también un buen desarrollo en cuanto lo monetario y la empresa tendría un rumbo fijo, porque si no estuviera diseñada así esta no tendría rumbo y se empezaría a colapsar poco a poco. Estuvo muy interesante este trabajo, ya que me ayudo a saber más como desarrollar cada punto de administración en una empresa ficticia y ahora los conceptos antes vistos en este curso se pusieron en práctica en algo más práctico,