REPÚBLICA BOLIVARIANA DE VENEZUELA
INSTITUTO UNIVERSITARIO POLITÉCNICO
“SANTIAGO MARIÑO”
EXTENSIÓN PUERTO ORDAZ
MATERIA: GERENCIA INDUSTRIAL
SECCIÓN “S”
V.UNIDAD CONTROL
PARTICIPANTE:
Ana Demarco
Josbel Bolívar
Euyelis Mejias
Nayrovis Aristimuño
PROFESOR:
Alcides Cadiz
CIUDAD GUAYANA ENERO 2015
EMPRESA: FARMAHORRO C, A.
DESCRIPCIÓN: Es una empresa de perteneciente al ramo farmacéutico que se
dedica a la venta y comercialización de medicamentos y misceláneos.
.
ORGANIGRAMA OPERATIVO
GERENTE GENERAL
REGENTE SUPERVISOR
GENERAL
SUP.PISO DE VENTA
AUXILIAR DE FARMACIA
DESPACHADOR
DIAGRAMA DE PROCESO DE CADA DEPARTAMENTO.
DEPARTAMENTO DE COMPRAS
DEPARTAMENTO DE SEGURIDAD Y SALUD LABORAL
Recibir nota de
crédito
PROCESO DE SEGURIDAD Y SALUD LABORAL
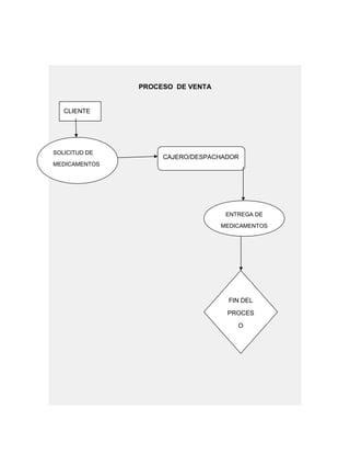
PROCESO DE VENTA
CLIENTE
SOLICITUD DE
MEDICAMENTOS
CAJERO/DESPACHADOR
ENTREGA DE
MEDICAMENTOS
FIN DEL
PROCES
O
POLÍTICAS DE CONTROL DE LA EMPRESA Y DE CADA
DEPARTAMENTO.
El departamento de Compras: En su política los encargados de compras
establecen días para recibir los proveedores y hacer pedidos de
misceláneos y a días diferentes para recibir a los visitadores médicos y
chequeo y solicitud de mercancía.
- Los días Lunes realizan recorrido verificando si la farmacia esta surtida , que
producto tuvo más salida en la semana entre otros.
- Una vez realizado el pedido los proveedores realizan la facturación para
procesar el pago y despacho de la mercancía.
El departamento de Seguridad y Salud Laboral: Lleva registro de las
condiciones inseguras a subsanar, al igual que lleva registro estadístico de
accidentabilidad al momento de ocurrencia de los mismo, garantiza la
atención médica inmediata al lesionada. Levanta condiciones, subsana
ordenamientos e implementa política de prevención de accidentes
laborales.
Departamento de Venta: En el caso de los medicamentos se solicita
récipe medico de los productos controlados como psicotrópicos por
exigencia de sanidad, se realiza consultas al encargado farmacéutico
cuando un medicamento puede ser sustituido por otro.
AUDITORIAS
El departamento de Seguridad y Salud Laboral es auditado por el supervisor e
mensualmente, se solicita información de estimación de riesgos, levantamiento de
condiciones, inspecciones realizadas, accidentes ocurridos investigados y
declarados formalmente a inpsasel, informes de comité y delegados de prevención
al día, charlas de seguridad realizadas.
Es evaluado con la puntuación máxima del 100% si cumple con todos los ítems
mencionado, sino se levanta informe se otorga días para corregir y cumplir con la
gestión y continuar el proceso.
Al departamento de compra se audita cada tres (03) meses verificando si las
medicinas e insumos solicitados corresponden a la demanda del cliente , si los
productos que se ofrecen al cliente tienen salida y si se implementa el plan para
que las compras se realicen en forma on line verificando la existencia y el faltante.
PROPUESTAS DE CONTROL O MEJORAS A LOS EXISTENTES DE LA
EMPRESA SELECCIONADA
- Se recomienda en la parte de compras para el control verificar el stock de
productos las fechas de vencimiento para evitar ventas de medicamentos o
productos vencidos que pueden ocasionar efectos secundarios a los pacientes.
- En las ventas se debe capacitar constantemente al personal operativo de caja
(auxiliar de farmacia y despachador) referente al trato de clientes ya que esta
es una problemática que se presenta, la mala atención o la no amabilidad al
momento de atender al cliente.
- Seguridad Industrial, existe una sola persona encarga del departamento en el
cual debe cumplir con la gestión de 07 centros de trabajo lo que presenta una
sobrecarga de trabajo, se recomienda contratar otro especialista para cumplir
con la gestión exigida tanto por la empresa como los organismos encargados.
CONCLUSIONES
Farmatodo, Es una empresa que presta servicio a la comunidad por lo tanto debe
estar siempre al día con las solicitudes que realizan los clientes.
Esta empresa requiere mejorar ciertos aspectos en la organización para prestar
mejor servicio y satisfacer las necesidades de los clientes.
Realizar esta investigación llena de experiencias y saberes a los participantes ya
que se entra en contacto directo con procesos y empresas las cuales nos sirven
de modelo para la presentación de nuestros trabajos en la universidad.
CONCLUSIONES
Farmatodo, Es una empresa que presta servicio a la comunidad por lo tanto debe
estar siempre al día con las solicitudes que realizan los clientes.
Esta empresa requiere mejorar ciertos aspectos en la organización para prestar
mejor servicio y satisfacer las necesidades de los clientes.
Realizar esta investigación llena de experiencias y saberes a los participantes ya
que se entra en contacto directo con procesos y empresas las cuales nos sirven
de modelo para la presentación de nuestros trabajos en la universidad.

Gerencia unidad de control

  • 1.
    REPÚBLICA BOLIVARIANA DEVENEZUELA INSTITUTO UNIVERSITARIO POLITÉCNICO “SANTIAGO MARIÑO” EXTENSIÓN PUERTO ORDAZ MATERIA: GERENCIA INDUSTRIAL SECCIÓN “S” V.UNIDAD CONTROL PARTICIPANTE: Ana Demarco Josbel Bolívar Euyelis Mejias Nayrovis Aristimuño PROFESOR: Alcides Cadiz CIUDAD GUAYANA ENERO 2015
  • 2.
    EMPRESA: FARMAHORRO C,A. DESCRIPCIÓN: Es una empresa de perteneciente al ramo farmacéutico que se dedica a la venta y comercialización de medicamentos y misceláneos. . ORGANIGRAMA OPERATIVO GERENTE GENERAL REGENTE SUPERVISOR GENERAL SUP.PISO DE VENTA AUXILIAR DE FARMACIA DESPACHADOR
  • 3.
    DIAGRAMA DE PROCESODE CADA DEPARTAMENTO. DEPARTAMENTO DE COMPRAS DEPARTAMENTO DE SEGURIDAD Y SALUD LABORAL Recibir nota de crédito
  • 4.
    PROCESO DE SEGURIDADY SALUD LABORAL
  • 5.
    PROCESO DE VENTA CLIENTE SOLICITUDDE MEDICAMENTOS CAJERO/DESPACHADOR ENTREGA DE MEDICAMENTOS FIN DEL PROCES O
  • 6.
    POLÍTICAS DE CONTROLDE LA EMPRESA Y DE CADA DEPARTAMENTO. El departamento de Compras: En su política los encargados de compras establecen días para recibir los proveedores y hacer pedidos de misceláneos y a días diferentes para recibir a los visitadores médicos y chequeo y solicitud de mercancía. - Los días Lunes realizan recorrido verificando si la farmacia esta surtida , que producto tuvo más salida en la semana entre otros. - Una vez realizado el pedido los proveedores realizan la facturación para procesar el pago y despacho de la mercancía. El departamento de Seguridad y Salud Laboral: Lleva registro de las condiciones inseguras a subsanar, al igual que lleva registro estadístico de accidentabilidad al momento de ocurrencia de los mismo, garantiza la atención médica inmediata al lesionada. Levanta condiciones, subsana ordenamientos e implementa política de prevención de accidentes laborales. Departamento de Venta: En el caso de los medicamentos se solicita récipe medico de los productos controlados como psicotrópicos por exigencia de sanidad, se realiza consultas al encargado farmacéutico cuando un medicamento puede ser sustituido por otro.
  • 7.
    AUDITORIAS El departamento deSeguridad y Salud Laboral es auditado por el supervisor e mensualmente, se solicita información de estimación de riesgos, levantamiento de condiciones, inspecciones realizadas, accidentes ocurridos investigados y declarados formalmente a inpsasel, informes de comité y delegados de prevención al día, charlas de seguridad realizadas. Es evaluado con la puntuación máxima del 100% si cumple con todos los ítems mencionado, sino se levanta informe se otorga días para corregir y cumplir con la gestión y continuar el proceso. Al departamento de compra se audita cada tres (03) meses verificando si las medicinas e insumos solicitados corresponden a la demanda del cliente , si los productos que se ofrecen al cliente tienen salida y si se implementa el plan para que las compras se realicen en forma on line verificando la existencia y el faltante. PROPUESTAS DE CONTROL O MEJORAS A LOS EXISTENTES DE LA EMPRESA SELECCIONADA - Se recomienda en la parte de compras para el control verificar el stock de productos las fechas de vencimiento para evitar ventas de medicamentos o productos vencidos que pueden ocasionar efectos secundarios a los pacientes.
  • 8.
    - En lasventas se debe capacitar constantemente al personal operativo de caja (auxiliar de farmacia y despachador) referente al trato de clientes ya que esta es una problemática que se presenta, la mala atención o la no amabilidad al momento de atender al cliente. - Seguridad Industrial, existe una sola persona encarga del departamento en el cual debe cumplir con la gestión de 07 centros de trabajo lo que presenta una sobrecarga de trabajo, se recomienda contratar otro especialista para cumplir con la gestión exigida tanto por la empresa como los organismos encargados.
  • 9.
    CONCLUSIONES Farmatodo, Es unaempresa que presta servicio a la comunidad por lo tanto debe estar siempre al día con las solicitudes que realizan los clientes. Esta empresa requiere mejorar ciertos aspectos en la organización para prestar mejor servicio y satisfacer las necesidades de los clientes. Realizar esta investigación llena de experiencias y saberes a los participantes ya que se entra en contacto directo con procesos y empresas las cuales nos sirven de modelo para la presentación de nuestros trabajos en la universidad.
  • 10.
    CONCLUSIONES Farmatodo, Es unaempresa que presta servicio a la comunidad por lo tanto debe estar siempre al día con las solicitudes que realizan los clientes. Esta empresa requiere mejorar ciertos aspectos en la organización para prestar mejor servicio y satisfacer las necesidades de los clientes. Realizar esta investigación llena de experiencias y saberes a los participantes ya que se entra en contacto directo con procesos y empresas las cuales nos sirven de modelo para la presentación de nuestros trabajos en la universidad.