MANUAL DEL ESTUDIANTE
INSTRUCCIÓN TÉCNICA
MODULO: Hidráulica I - II
TEMA: Conceptos, Generación de Flujo y
Componentes de Control
DESARROLLO TECNICO DMSE0020-2004a
DICIEMBRE, 2004 Preparado por MSC/ERI
CURSO: HIDRÁULICA I - II - 1 - Material del Estudiante
FSAA – DMSE0020-2004a
FERREYROS S.A.A. Desarrollo Técnico
MSC/ERI – Mar04
INDICE
Página
INDICE
DESCRIPCIÓN DEL CURSO
Resumen
Programa del Curso
Objetivos Generales
Requisitos
AGENDA DEL CURSO
MÓDULO 1: SEGURIDAD EN HIDRAULICA
MÓDULO 2: PRINCIPIOS BASICOS SOBRE FLUIDOS
Lección 2.1: Propiedades de los líquidos
Lección 2.2: Fluidos Hidráulicos
Hoja de Trabajo 2.1:Principios Básicos sobre Fluidos
Hoja de Trabajo 2.1.1:Principios Básicos sobre Fluidos
Lección 2.3: Ley de Pascal
Hoja de Trabajo 2.2: Principios Hidráulicos Básicos – Ley de Pascal
Hoja de Trabajo 2.2.1: Principios Hidráulicos Básicos – Ley de Pascal
MÓDULO 3: CODIGOS DE COLORES
Hoja de Trabajo 3.1: Código de Colores
Hoja de Trabajo 3.2: Código de Colores
Hoja de Trabajo 3.3: Código de Colores
MÓDULO 4: GLOSARIO DE TERMINOS
MÓDULO 5: PRINCIPIOS HIDRAULICOS BASICOS Y APLICACIONES
Lección 5.1: Tanques
Hoja de Trabajo 5.1: Principios Hidráulicos Básicos – Tanques
Lección 5.2: Líneas Hidráulicas
Lección 5.3: Cilindros
Hoja de Trabajo 5.3: Principios Hidráulicos Básicos – Cilindros
Lección 5.4: Acumuladores
Lección 5.5: Enfriadores de aceite
Lección 5.6: Filtros de aceite
MÓDULO 6: COMPONENTES GENERADORES DE FLUJO
Lección 6.1: Bombas y Motores
Hoja de Trabajo 6.1: Componentes Generadores de Flujo – Bombas
Hoja de Trabajo 6.2: Componentes Generadores de Flujo – Bombas
Hoja de Trabajo 6.3: Componentes Generadores de Flujo – Bombas
Hoja de Trabajo 6.4: Componentes Generadores de Flujo – Bombas
Hoja de Trabajo 6.5: Componentes Generadores de Flujo – Bombas
Hoja de Trabajo 6.6: Componentes Generadores de Flujo – Bombas
Hoja de Trabajo 6.7: Componentes Generadores de Flujo – Bombas
CURSO: HIDRÁULICA I - II - 2 - Material del Estudiante
FSAA – DMSE0020-2004a
FERREYROS S.A.A. Desarrollo Técnico
MSC/ERI – Mar04
MÓDULO 7: COMPONENTES DE CONTROL
Lección 7.1: Válvulas de Control de Presión
Lección 7.2: Válvulas de Control Direccional
Lección 7.3: Válvulas de Control de Flujo
MÓDULO 8: PROBLEMAS EN SISTEMAS HIDRAULICOS
Lección 8.1: Cavitación, Aireación
Leccion 8.2: Calidad del Aceite
Leccion 8.3: Efectos de la Contaminación
MODULO 9: ESQUEMAS HIDRÁULICOS
Lección 9.1: Manejo del Esquema
Lección 5.2: Cortes Ortogonales
ENCUESTA
CURSO: HIDRÁULICA I - II - 3 - Material del Estudiante
FSAA – DMSE0020-2004a
FERREYROS S.A.A. Desarrollo Técnico
MSC/ERI – Mar04
DIRIGIDO A
RESUMEN
PROGRAMA DEL
CURSO
DESCRIPCIÓN DEL CURSO
CURSO: HIDRÁULICA I - II
Tiempo de duración: 3 días (24 horas)
Número de Participantes: 08 estudiantes
Este curso ha sido diseñando para mecánicos y supervisores que trabajan con
maquinaria Caterpillar.
La clase del salón será una presentación de los principales conceptos de
hidráulica, utilizando para ello las presentaciones del Curso Básico Multimedia
Caterpillar, manuales de servicio, esquemas, piezas y algunas máquinas.
Se realizarán ejercicios al final de cada punto y la evaluación será una prueba
final de tipo escrita para medir el avance de los participantes.
Durante los laboratorios los estudiantes tendrán la oportunidad de analizar
algunas piezas y máquinas, para el conocimiento inicial sobre hidráulica y para
reforzar los temas desarrollados en clase.
MÓDULO 1: SEGURIDAD EN HIDRAULICA
MÓDULO 2: PRINCIPIOS BASICOS SOBRE FLUIDOS
Lección 2.1: Propiedades de los líquidos
Lección 2.2: Fluidos Hidráulicos
MÓDULO 3: CODIGOS DE COLORES
MÓDULO 4: GLOSARIO DE TERMINOS
MÓDULO 5: COMPONENTES HIDRAULICOS
Lección 5.1: Tanques
Lección 5.2: Líneas Hidráulicas
Lección 5.3: Cilindros
Lección 5.4: Acumuladores
Lección 5.5: Enfriadores
Lección 5.6: Filtros
MÓDULO 6: COMPONENTES GENERADORES DE FLUJO
Lección 6.1: Bombas y Motores
MÓDULO 7: COMPONENTES DE CONTROL
Lección 7.1: Válvulas de control de Presión
Lección 7.2: Válvulas de control Direccional
Lección 7.3: Válvulas de Control de Flujo
MÓDULO 8: PROBLEMAS EN SISTEMAS HIDRAULICOS
Lección 8.1: Cavitación, Aireación
Leccion 8.2: Calidad del Aceite
Lección 8.3: Efectos de la Contaminación
CURSO: HIDRÁULICA I - II - 4 - Material del Estudiante
FSAA – DMSE0020-2004a
FERREYROS S.A.A. Desarrollo Técnico
MSC/ERI – Mar04
OBJETIVOS
GENERALES
REQUISITOS
MÓDULO 9: ESQUEMAS HIDRÁULICOS
Lección 9.1: Manejo del Esquema ISO
Lección 9.2: Cortes Ortogonales
ENCUESTA
Al término de este curso los estudiantes estarán en capacidad de realizar los
siguientes procesos:
• Identificar las condiciones básicas de seguridad en hidráulica.
• Entender los principios básicos de comportamiento de los fluídos
hidráulicos.
• Identificar el código de colores empleado en hidráulica.
• Identificar los principales términos y unidades de medición empleados
en hidráulica.
• Entender los principios hidráulicos básicos y sus aplicaciones.
• Entender el funcionamiento de los componentes generadores de flujo
de un sistema hidráulico.
• Explicar lo distintos principios que intervienen en la Hidráulica
• Explicar el funcionamiento de las principales válvulas hidráulicas
• Explicar el funcionamiento de los distintos componentes de un circuito
hidráulico.
• Explicar las principales fallas hidráulicas y como enfrentarlas
• Leer y Explicar un diagrama Hidráulico, Extraer toda la información
pertinente de él.
Este curso ha sido creado para el personal que se inicia en el trabajo con
maquinaria Caterpillar, para lo cuál se requieren los siguientes pre-requisitos:
- Habilidad para el uso de herramientas manuales
- Habilidad para realizar cálculos aritméticos con calculadora
CURSO: HIDRÁULICA I - II - 5 - Material del Estudiante
FSAA – DMSE0020-2004a
FERREYROS S.A.A. Desarrollo Técnico
MSC/ERI – Mar04
AGENDA DEL CURSO
PRIMER DÍA
SEGUNDO DÍA
TERCER DÍA
Mañana
Tarde
Mañana
Tarde
Mañana
Tarde
• Presentación Inicial, Expectativas
• Pre – Test
• Módulo 1
• Módulo 2
• Módulo 3
• Módulo 4
• Módulo 5
• Módulo 6
• Módulo 7
• Modulo 8
• Módulo 9
• Examen Final
• Encuesta
CURSO: HIDRÁULICA I - II - 6 - Material del Estudiante
FSAA – DMSE0020-2004a
FERREYROS S.A.A. Desarrollo Técnico
MSC/ERI – Mar04
Módulo 1
SEGURIDAD EN HIDRAULICA
DESARROLLO TECNICO DMSE0020-2004a
MARZO, 2004 Preparado por MSC/ERI
CURSO: HIDRÁULICA I - II - 7 - Material del Estudiante
FSAA – DMSE0020-2004a Módulo 1
FERREYROS S.A.A. Desarrollo Técnico
MSC/ERI – Mar04
MODULO 1: SEGURIDAD EN HIDRAULICA
El propósito de este módulo es identificar las condiciones básicas de seguridad
para trabajar en sistemas hidráulicos.
La seguridad es la actividad más importante que todos deben aprender. Ya sea
en el aula de entrenamiento, laboratorio o área de trabajo, existen reglas y
regulaciones que especifican las prácticas de seguridad aceptables.
OBJETIVOS
Al término de este módulo, el estudiante estará en capacidad de:
1. Identificar las condiciones básicas de seguridad en sistemas
hidráulicos.
2. Establecer prácticas de seguridad en su área de trabajo.
CURSO: HIDRÁULICA I - II - 8 - Material del Estudiante
FSAA – DMSE0020-2004a Módulo 1
FERREYROS S.A.A. Desarrollo Técnico
MSC/ERI – Mar04
MODULO 1: SEGURIDAD EN HIDRAULICA
1.1. Procedimientos de Seguridad para la Hidráulica
Los sistemas hidráulicos Caterpillar han sido diseñados para prestar una
operación segura y libre de problemas. Pero aún así, conviene recordar que
estos sistemas han sido fabricados para hacer trabajo rudo y difícil. Esto
quiere decir que hay presentes altas presiones, aceite caliente y cargas
pesadas. Si no se siguen los procedimientos recomendados podrían ocurrir
serias lesiones. Siga siempre los procedimientos específicos detallados en el
“Manual de Servicio” y en las “Guías de Operación y Mantenimiento”
correspondiente a la máquina en la que está trabajando
1.2. Procedimientos Generales de Seguridad
Hay varios procedimientos generales de seguridad que deben seguirse antes
de trabajar con cualquier sistema hidráulico móvil:
1. Pare la máquina y colóquele una etiqueta.
2. Bloquee o baje los implementos y bloquee las ruedas o cadenas.
3. Alivie la presión en el sistema hidráulico.
4. Vuelva a poner en funcionamiento el sistema después de las
reparaciones.
1.2.1. Pare la Máquina y Colóquele una Etiqueta
Hay ciertos procedimientos generales de parada de la máquina que se deben
seguir cuando se está preparando para dar servicio al sistema hidráulico. Si
está en el campo, ponga la máquina en terreno horizontal, apartada de
máquinas en operación y de personal. Active el freno de estacionamiento y
luego baje o bloquee los implementos y los estabilizadores. Detenga la
máquina y conecte la traba de la transmisión. Luego, ponga rótulos en la
máquina para avisar que la máquina está siendo atendida. No se olvide de
este paso crítico. El lugar preferido para colocar el rótulo es en el volante o
en las palancas de dirección. Vea en la “Guía de Operación y Mantenimiento”
si hay algún procedimiento de parada especial y estará listo entonces para
comenzar las operaciones de servicio.
1.2.2. Procedimiento de Bloqueo
Los procedimientos de bloqueo variarán de una máquina a la otra y dependen
de los componentes en particular que requieran servicio. Una regla general es
que siempre se deben bloquear las ruedas o las cadenas para impedir el
movimiento de avance o de retroceso. Los implementos siempre se deben
bloquear con piezas de madera, nunca utilice piezas de cemento o
concreto. Verifique y asegúrese de que el material que usa para bloquear sea
suficiente para soportar la carga y de que esté colocado firmemente. Algunas
máquinas están equipadas con equipo de bloqueo especial, por ejemplo,
algunos cargadores de ruedas requieren bloquear la junta de articulación.
Estas máquinas vienen con un soporte especial para este fin. Las
retroexcavadoras cargadoras y otras máquinas tienen soportes especiales
para sostener el bastidor del cargador para ciertas tareas de servicio. Nunca
se olvide de comprobar en la “Guía de Operación y Mantenimiento” y en el
”Manual de Servicio” para ver si hay procedimientos de soporte con bloques
especiales.
CURSO: HIDRÁULICA I - II - 9 - Material del Estudiante
FSAA – DMSE0020-2004a Módulo 1
FERREYROS S.A.A. Desarrollo Técnico
MSC/ERI – Mar04
1.2.3. Alivie la Presión en el Sistema Hidráulico
La presión hidráulica del sistema siempre se debe aliviar antes de dar
servicio al sistema hidráulico. El aceite hidráulico puede ser un proyectil
mortífero si explota una línea presurizada. Después de bajar o bloquear los
implementos, todas las palancas de control hidráulico se deben pasar por
todas las posiciones posibles. Esto asegurará que se alivie la presión en los
cilindros y en las líneas. Afloje la tapa de llenado del tanque hidráulico y
purgue el acumulador si el sistema de la máquina que está atendiendo está
equipado con uno. Los acumuladores de los sistemas de freno y de dirección
se pueden purgar bombeando el pedal de freno o girando el volante de
dirección varias veces.
1.2.4. Seguimiento después del Servicio
Después de completar el servicio o las reparaciones no se olvide de añadir
aceite hidráulico de compensación en caso de ser necesario. Reemplace la
tapa de llenado del tanque, quite el rótulo de advertencia y opere la máquina
para asegurarse de que el sistema está en estado apropiado para trabajar.
1.2.5. Recomendaciones Adicionales de Seguridad
Los siguientes procedimientos son muy importantes cuando se trabaja con
sistemas hidráulicos en diferentes áreas de trabajo:
1. Utilice todo el tiempo sus implementos de seguridad, en especial los
lentes o mascaras de seguridad, al trabajar en sistemas hidráulicos.
2. Vístase apropiadamente. No utilice ropa suelta o mal abotonada. No
use joyería (anillos, cadenas, esclavas, etc.).
3. Mantenga el área de trabajo limpia todo el tiempo.
4. Mantenga las herramientas y repuestos debidamente ordenados y en
un lugar seguro.
5. Manipule cualquier conexión o componente eléctrica o hidráulico con
precaución. Siempre utilice o instale una conexión a tierra.
6. Siempre limpie sus manos antes de trabajar sobre equipo y/o
conexiones eléctricas.
7. No limpie las mangueras o partes plásticas con productos químicos.
8. Si no esta seguro de la operación de un circuito hidráulico, consulte el
manual de servicio de la maquina o a su supervisor.
CURSO: HIDRÁULICA I - II - 10 - Material del Estudiante
FSAA – DMSE0020-2004a Módulo 1
FERREYROS S.A.A. Desarrollo Técnico
MSC/ERI – Mar04
Módulo 2
PRINCIPIOS BÁSICOS SOBRE
FLUIDOS
DESARROLLO TECNICO DMSE0020-2004a
MARZO, 2004 Preparado por MSC/ERI
CURSO: HIDRÁULICA I - II - 12 - Material del Estudiante
FSAA – DMSE0020-2004a Módulo 2
FERREYROS S.A.A. Desarrollo Técnico
MSC/ERI - Mar 04
MODULO 2: PRINCIPIOS BÁSICOS SOBRE FLUÍDOS
El propósito de este módulo es entender los principios hidráulicos básicos y
sus aplicaciones.
Las máquinas de construcción son diseñadas usando varios componentes
hidráulicos: tanques, bombas, válvulas, cilindros y motores. La habilidad de
identificar los componentes y su funcionamiento permite al personal de servicio
reducir los circuitos hidráulicos complejos a unos pocos circuitos simples que
pueden ser entendidos fácilmente.
OBJETIVOS
Al término de este módulo, el estudiante estará en capacidad de:
1. Entender cómo los principios hidráulicos básicos son usados en la
operación de los componentes de un circuito hidráulico.
2. Entender el comportamiento de los fluidos hidráulicos.
3. Identificar los tipos de fluidos hidráulicos.
CURSO: HIDRÁULICA I - II - 13 - Material del Estudiante
FSAA – DMSE0020-2004a Módulo 2
FERREYROS S.A.A. Desarrollo Técnico
MSC/ERI - Mar 04
CURSO: HIDRÁULICA I - II - 14 - Material del Estudiante
FSAA – DMSE0020-2004a Módulo 2
FERREYROS S.A.A. Desarrollo Técnico
MSC/ERI - Mar 04
LECCION 2.1: PROPIEDADES DE LOS LÍQUIDOS
¿Por qué usamos un líquido?
Hay muchas ventajas de usar un líquido :
1. Los líquidos toman la forma del recipiente que los contiene.
2. Los líquidos son prácticamente incompresibles.
3. Los líquidos aplican la presión en todas direcciones.
Los líquidos toman la forma del recipiente
Los líquidos tomarán la forma del recipiente que los contiene. Los líquidos
también fluirán en cualquier dirección a través de varios tamaños y formas.
Prácticamente incompresibles
Un líquido es prácticamente incompresible. Cuando una sustancia es
comprimida, ésta ocupa menos espacio. Un líquido ocupa la misma cantidad
de espacio o volumen aún cuando se encuentre bajo presión. El espacio o
volumen que cualquier sustancia ocupa es llamado “desplazamiento”.
El gas es compresible
El gas es compresible. Cuando
un gas es comprimido, éste
ocupa menos espacio y su
desplazamiento viene a ser
menor. El espacio previamente
ocupado por el gas podría ser
ocupado por otro objeto. Así
entonces, un líquido es más
adecuado para un sistema
hidráulico porque continuamente
ocupa el mismo volumen o desplazamiento.
CURSO: HIDRÁULICA I - II - 15 - Material del Estudiante
FSAA – DMSE0020-2004a Módulo 2
FERREYROS S.A.A. Desarrollo Técnico
MSC/ERI - Mar 04
La hidráulica haciendo Trabajo
De acuerdo a la ley de Pascal, “ La presión ejercida en un líquido confinado
es transmitida sin pérdidas en todas las direcciones y actúa con igual
fuerza en todas las áreas iguales. ” Así entonces, una fuerza ejercida en
cualquier parte de un sistema de aceite hidráulico confinado transmite igual
presión en todas las direcciones a través del sistema.
En el ejemplo de arriba, una fuerza de 500 lb. actuando sobre un pistón de 2
pulgadas de radio crea una presión de aproximadamente 40 lb./ pulg2
en un
líquido confinado. Las mismas 40 lb./ pulg2
actuando en un pistón de 3
pulgadas de radio soportan un peso de 1130 libras.
Ventajas Mecánicas
La figura inferior demuestra como el líquido en un sistema hidráulico provee
una ventaja mecánica.
Como todos los cilindros están conectados, todas las áreas deben ser llenadas
antes que el sistema se presurice.
Ahora calcule A, B Y C
A = ................. C = ...............
B = .................
A
B
C
CURSO: HIDRÁULICA I - II - 16 - Material del Estudiante
FSAA – DMSE0020-2004a Módulo 2
FERREYROS S.A.A. Desarrollo Técnico
MSC/ERI - Mar 04
LECCION 2.2: FLUÍDOS HIDRÁULICOS
El fluido hidráulico es el componente clave de cualquier sistema hidráulico. Es
el medio por el cual se transmite la energía en todo el sistema. Ciertas
propiedades del fluido determinan cómo cumple su función. Esta lección trata
sobre las propiedades críticas y de aditivos utilizados para mejorarlas.
Funciones del Fluído Hidráulico
Las funciones básicas de los fluidos hidráulicos son:
• Transmisión de potencia.
• Lubricación.
• Sellado.
• Enfriamiento.
Viscosidad
La viscosidad es la medida de la resistencia de los líquidos a fluir a una
determinada temperatura. Un líquido que fluye fácilmente tiene baja viscosidad,
mientras que un líquido que no fluye fácilmente tiene alta viscosidad.
Cuando aumenta la temperatura de un líquido, baja su viscosidad. Cuando
disminuye la temperatura de un líquido, se incrementa su viscosidad.
Índice de Viscosidad
El índice de viscosidad es la medida del cambio del espesor de los líquidos
respecto a la temperatura.
Si el líquido mantiene su consistencia en un rango amplio de temperaturas, el
fluido tiene un alto índice de viscosidad. Si el líquido se hace espeso a bajas
temperaturas y se hace delgado a altas temperaturas, el fluido tiene un bajo
índice de viscosidad.
En los sistemas hidráulicos, los fluidos con un alto índice de viscosidad son
preferibles a los fluidos de bajo índice de viscosidad.
GENHD006
CURSO: HIDRÁULICA I - II - 17 - Material del Estudiante
FSAA – DMSE0020-2004a Módulo 2
FERREYROS S.A.A. Desarrollo Técnico
MSC/ERI - Mar 04
Comparación de Viscosidad
El aceite de alta viscosidad puede producir operación lenta y podría requerir
potencia adicional. La viscosidad baja puede disminuir la capacidad de lubricar
del fluido y hace que los componentes se desgasten más rápidamente. También
aumenta la posibilidad de fugas.
Efecto de la Temperatura sobre la Viscosidad
La temperatura puede afectar la viscosidad del aceite por lo cual es importante
utilizar el grado adecuado del aceite para su máquina y clima. Siempre remítase
a su Manual de Operación y Mantenimiento para determinar que aceite se
recomienda.
Tipos de Aceites
La materia prima de los aceites puede ser de dos tipos:
• Minerales
• Sintéticos
Aceites Minerales
La materia prima está conformada por productos refinados de aceites crudos de
petróleo.
Aceites Sintéticos
Se fabrican mediante un proceso de reacción química de aquellos materiales de
una composición química específica para producir un compuesto con cualidades
planificadas y predecibles. Estos aceites tienen un índice de viscosidad más alto
que los aceites minerales. Son especialmente mezclados para servicios
extremos (altas y bajas temperaturas).
Aditivos
Los aditivos fortalecen o modifican ciertas características del aceite base, ya
sea mineral o sintético.
Los aditivos se utilizan para controlar la viscosidad, reducir el desgaste,
aumentar la estabilidad química, inhibir la corrosión y oxidación, mantener
limpios los componentes y suspender las partículas hasta qué lleguen al filtro.
Estas son razones adicionales por las cuales en las máquinas Caterpillar
siempre se debe utilizar el fluido hidráulico recomendado.
Vida de los Aceites
El aceite hidráulico nunca se desgasta. El uso de filtros para remover partículas
sólidas y el añadido de algunos químicos mantiene la vida útil del aceite.
Sin embargo, el aceite llega a contaminarse hasta el punto que tiene que ser
reemplazado. En maquinaria de construcción, el aceite es reemplazado a
intervalos regulares de tiempo.
Los contaminantes en el aceite pueden también ser usados como indicadores
de desgaste excesivo y posibles áreas con problemas. Uno de los programas
que usa los contaminantes del aceite como una fuente de información es el
Análisis Programado de Aceite (APA) o Caterpillar Schedule Oil Sampling
Program (SOS).
CURSO: HIDRÁULICA I - II - 18 - Material del Estudiante
FSAA – DMSE0020-2004a Módulo 2
FERREYROS S.A.A. Desarrollo Técnico
MSC/ERI - Mar 04
Lección 1.1: Efecto orificio
Cuando discutimos sobre hidráulica es común utilizar el término “presión de
bomba “ Sin embargo, la bomba no produce presión. La bomba produce flujo.
Cuando el flujo es restringido, SE INCREMENTA LA PRESIÓN.
En las figuras 1a y 1b el flujo de la bomba a través de la tubería es 1gpm.
En la figura 1a no hay restricción al flujo a través de la tubería. Así entonces, la
lectura de presión es cero en ambos manómetros.
Un orificio ofrece una restricción al flujo de la bomba. Cuando el aceite fluye a
través de un orificio, se produce un incremento de presión ‘Aguas arriba’ del
orificio o antes del mismo.
En la figura 1b, hay una restricción en la tubería (un orificio) entre los dos
manómetros.
EL ORIFICIO
OFRECE UNA
RESTRICCIÓN
El manómetro antes del orificio muestra que una presión de 207 kPa ( 30 psi)
es necesaria para enviar un flujo de 1gpm a través del orificio. No hay otra
restricción al flujo después del orificio. El manómetro ‘Aguas Abajo’ o después
del orificio muestra una presión de 0 psi.
1a
1b
CURSO: HIDRÁULICA I - II - 19 - Material del Estudiante
FSAA – DMSE0020-2004a Módulo 2
FERREYROS S.A.A. Desarrollo Técnico
MSC/ERI - Mar 04
FLUJO DE
ACEITE
BLOQUEADO
Cuando el extremo de cualquier tubería es taponado, el flujo de aceite hacia el
tanque es bloqueado.
La bomba de desplazamiento positivo continúa bombeando a 1gpm y llena la
tubería. Cuando la tubería es llenada, la resistencia a cualquier flujo adicional al
interior de la tubería produce incremento de presión. La reacción del incremento
de la presión es la misma que dice la Ley de Pascal, la que establece que:
“ La presión ejercida en un líquido confinado es transmitida sin pérdidas
en todas las direcciones y actúa con igual presión en todas las áreas. ”
La presión se incrementará hasta que el flujo de la bomba sea derivado de la
línea a otro circuito o al tanque. Esto es hecho usualmente con una válvula de
alivio. Si el flujo de la bomba no fuera derivado de la línea, la presión en la línea
podría continuar elevándose y causar el colapso del circuito.
Hay dos tipos básicos de circuitos, Serie y Paralelo.
En la figura 1d, una presión de 620 kPa (90 psi) es requerida para enviar
1 gpm a través de cada circuito.
Orificios o válvulas de alivio en serie en un circuito hidráulico ofrecen una
resistencia que es similar a las resistencias en serie en un circuito eléctrico en
el que el aceite debe fluir a través de cada resistencia individual, en cada una de
ellas se produce una caída de presión diferente. La resistencia total equivale a
la suma de cada resistencia individual.
1c
1d
CURSO: HIDRÁULICA I - II - 20 - Material del Estudiante
FSAA – DMSE0020-2004a Módulo 2
FERREYROS S.A.A. Desarrollo Técnico
MSC/ERI - Mar 04
RESTRICCIONES
EN PARALELO
En un sistema con circuitos en paralelo, el aceite de la bomba sigue el camino
de la menor resistencia. En la figura 1e, la bomba suministra aceite a tres
circuitos paralelos. El circuito tres tiene la menor prioridad y el circuito uno
tienen la mayor prioridad.
Cuando el aceite de la bomba llena el pasaje a la izquierda de las tres válvulas,
la presión del aceite se incrementa hasta 207 kPa (30 psi). La presión de aceite
de la bomba abre la válvula del circuito 1 y el aceite fluye en el circuito. Cuando
el circuito uno es llenado, la presión del aceite de la bomba continúa
incrementándose hasta 414 kpa (60 psi) y abre la válvula del circuito 2. La
presión del aceite de la bomba no puede continuar incrementándose hasta que
el circuito 2 esté lleno. La presión del aceite de la bomba debe exceder los 620
kPa (90psi) para abrir la válvula del circuito tres.
Debe haber una válvula de alivio del sistema en uno de los circuitos o en la
bomba para limitar la presión máxima del sistema.
1e
CURSO: HIDRÁULICA I - II - 21 - Material del Estudiante
FSAA – DMSE0020-2004a Módulo 2
FERREYROS S.A.A. Desarrollo Técnico
MSC/ERI - Mar 04
CAÍDA DE PRESIÓN A TRAVÉS DE UN ORIFICIO
Un orificio es un paso restringido en una línea hidráulica o componente, usado para controlar el
caudal o crear una diferencia de presión (caída de presión). Para que el aceite fluya a través de un
orificio, tiene que haber una diferencia de presión a través del orificio (el término caída procede del
hecho de que la presión inferior siempre está más abajo en el sentido de la corriente) Inversamente,
si no hay caudal no hay diferencia de presión a través del orificio (Ver la figura 1f, caso d).
1f
CURSO: HIDRÁULICA I - II - 22 - Material del Estudiante
FSAA – DMSE0020-2004a Módulo 2
FERREYROS S.A.A. Desarrollo Técnico
MSC/ERI - Mar 04
LECCIÓN 5.3: LEY DE PASCAL
5.3.1. Definición de la Ley de Pascal
Hasta aquí hemos hablado sobre el caudal del fluido en un sistema hidráulico.
Si este caudal se restringe de alguna forma, tal como aplicando una carga
sobre un cilindro, se crea presión. La cantidad de presión se puede calcular
dividiendo la fuerza de la carga por la superficie sobre la que se aplica la
misma. Esta es una aplicación de la Ley de Pascal.
La definición del libro de texto sobre la Ley de Pascal es: “La fuerza aplicada
a un líquido encerrado se transmite igualmente en todas las direcciones”.
Esto se puede expresar utilizando la siguiente formula.
A
FP =
Donde :
P = Es la presión (en libras / pulgada2
)
F = Es la fuerza aplicada al vástago (en libras)
A = Es el área del pistón donde actúa la presión (en
pulgadas2
)
Dicho de otra forma, la presión se puede definir como una fuerza determinada
que actúa en un área determinada.
5.3.2. Ayuda para el Cálculo
Este símbolo a menudo se utiliza para recordar las ecuaciones. Se usa
cubriendo la variable que se desea calcular. La expresión que resulta es la
ecuación.
Por ejemplo, para calcular la presión, cubra la P y la expresión que queda es
F/A.
GENHD011
GENHD012
CURSO: HIDRÁULICA I - II - 23 - Material del Estudiante
FSAA – DMSE0020-2004a Módulo 2
FERREYROS S.A.A. Desarrollo Técnico
MSC/ERI - Mar 04
5.3.3. Área útil del Pistón
El área útil del pistón es el área (área 2 para la parte superior y área 1 para la
parte inferior) sobre la cual actúa la presión hidráulica. Si se aplica una
presión igual a ambos extremos de un pistón, se ejerce una fuerza mayor en
el extremo de cabeza del pistón. Ello se debe a que el vástago debe ocupar
parte del área del pistón, reduciendo el área útil del extremo del vástago.
El área de un pistón se calcula con la formula:
2
rA ×Π=
Donde :
A = Es el área (pulgada2
)
Π = Es el factor PI (3.1416)
r = Es el radio del pistón donde actúa la presión (en pulgadas)
5.3.4. Resumen
Resumiendo, se puede utilizar la Ley de Pascal para describir la relación
entre la presión, la fuerza y el área.
Se expresa mediante la fórmula:
A
FP =
Aplicando esta fórmula a los pistones, la cantidad de presión que se necesita
para levantar una carga es igual a la fuerza de resistencia de la carga dividida
por el área útil del pistón.
GENHD013
GENHD014
CURSO: HIDRÁULICA I - II - 24 - Material del Estudiante
FSAA – DMSE0020-2004a Módulo 2
FERREYROS S.A.A. Desarrollo Técnico
MSC/ERI - Mar 04
5.3.5. Unidades de Medida
Se pueden utilizar varias unidades de medida del sistema inglés y del métrico
para expresar presión, fuerza, área y flujo. Puede ser necesario convertir de
un sistema a otro.
5.3.6. Conversiones del Sistema Inglés al Sistema Métrico
En la siguiente tabla se muestran los factores de conversión más comunes
entre el sistema inglés y el sistema métrico:
FACTORES DE CONVERSIÓN
Multiplique una Unidad
Inglesa
Por
Para obtener una Unidad
Métrica
Libras por pulgada cuadrada
(psi)
6.895 kilo Pascal (kPa)
Pulgada (in) 25.400 milímetro (mm)
Pulgada cuadrada (in²) 6.450 centímetro cuadrado (cm²)
Pulgada cúbica (in³) 16.387 centímetro cúbico (cm³)
Galón (gal) 3.785 Litro (L)
Caballos de fuerza (HP) 0.746 kilo Watt (kW)
5.3.7 Conversiones del Sistema Métrico al Sistema Inglés
En la siguiente tabla se muestran los factores de conversión más comunes
entre el sistema métrico y el sistema inglés.
FACTORES DE CONVERSIÓN
Multiplique una Unidad
Métrica
Por
Para obtener una Unidad
Inglesa
kilo Pascal (kPa) 0.145
Libras por pulgada cuadrada
(psi)
milímetro (mm) 0.039 Pulgada (in)
centímetro cuadrado (cm²) 0.155 Pulgada cuadrada (in²)
centímetro cúbico (cm³) 0.061 Pulgada cúbica (in³)
Litro (L) 0.264 Galón (gal)
kilo Watt (kW) 1.340 Caballos de fuerza (HP)
CURSO: HIDRÁULICA I - II - 25 - Material del Estudiante
FSAA – DMSE0020-2004a Módulo 2
FERREYROS S.A.A. Desarrollo Técnico
MSC/ERI - Mar 04
ANEXO 1.1
Área Efectiva de un Cilindro
El tamaño del agujero del cilindro se refiere al diámetro interior del cilindro. Un cilindro con un mayor
diámetro crea un volumen más grande por unidad de longitud que un cilindro con un menor diámetro.
El cilindro de mayor diámetro necesita mas cantidad de aceite para mover el pistón la misma distancia
que el cilindro de menor diámetro. Por lo tanto, para un caudal dado, un cilindro con un diámetro
mayor se moverá más lentamente que un cilindro de diámetro menor. El área efectiva de un cilindro
es el área superficial del pistón sobre el cual el aceite aplica la fuerza. El extremo del pistón donde se
encuentra el vástago es el que se extiende fuera del cilindro y su área efectiva es menor que el área
efectiva del lado principal del pistón (lado de la tuerca). En este caso el aceite no podrá aplicar fuerza
en el área cubierta por el vástago.
El volumen de aceite necesario para llenar el extremo del cilindro donde está el vástago será menor
que el volumen de aceite necesario para llenar el extremo principal del cilindro.
Por lo tanto, para un caudal dado o fijo, el vástago del cilindro se retraerá más rápidamente de lo que
demoraría en extenderse.
CURSO: HIDRÁULICA I - II - 26 - Material del Estudiante
FSAA – DMSE0020-2004a Módulo 2
FERREYROS S.A.A. Desarrollo Técnico
MSC/ERI - Mar 04
ANEXO 1.2
Rendimiento Volumétrico
En teoría, una bomba suministra una cantidad de fluido igual a su desplazamiento por ciclo o
revolución. En realidad el desplazamiento efectivo es menor, debido a las fugas internas. A medida
que aumenta la presión, las fugas desde la salida de la bomba hacia la entrada o al drenaje también
aumentan y el rendimiento volumétrico disminuye.
El rendimiento volumétrico (ηv) determina el porcentaje y estado de las fugas internas en las
revoluciones por minuto en un estado de presión. Toda bomba necesita un flujo interno para lubricar
las partes en movimiento de la bomba. El rendimiento volumétrico (ηv) es calculado de la siguiente
forma:
El rendimiento volumétrico (ηv) es igual al caudal real de la bomba dividido entre el caudal teórico. Se
expresa en forma de porcentaje.
100*
icoCaudalTeór
alReCaudal
)v(étricoientoVolumdimnRe =η
Por ejemplo, si una bomba debe dar teóricamente un caudal de 10 gpm (37.85 lpm) @ 1000 psi
(68.94 bar) (6984.00 kPa), pero solamente da 9 gpm (34.07 lpm), su rendimiento volumétrico a esta
presión será del 90%.
%90100*
10
9
)v(étricoientoVolumdimnRe ==η
Si la presión aumenta a 2000 psi el caudal caerá a 8.5 gpm, entonces se tendrá un rendimiento
volumétrico de 85% @ 2000 psi. Por lo tanto, al medir o evaluar el rendimiento volumétrico de una
bomba, la velocidad debe mantenerse constante durante la prueba.
• Las bombas de engranaje tienen una eficiencia volumétrica aproximada de 85 a 96%.
• Las bombas de paletas tienen una eficiencia volumétrica aproximada de 85 a 93%.
• Las bombas de pistones tienen una eficiencia volumétrica aproximada de 95 a 98%.
CURSO: HIDRÁULICA I - II - 27 - Material del Estudiante
FSAA – DMSE0020-2004a Módulo 2
FERREYROS S.A.A. Desarrollo Técnico
MSC/ERI - Mar 04
ANEXO 1.3
CURSO: HIDRÁULICA I - II - 28 - Material del Estudiante
FSAA – DMSE0020-2004a Módulo 2
FERREYROS S.A.A. Desarrollo Técnico
MSC/ERI - Mar 04
CURSO: HIDRÁULICA I - II - 29 - Material del Estudiante
FSAA – DMSE0020-2004a Módulo 2
FERREYROS S.A.A. Desarrollo Técnico
MSC/ERI - Mar 04
HOJA DE TRABAJO EN CLASE N° 1.1
PRINCIPIOS HIDRÁULICOS II
Llene en los espacios en blanco:
1. ¿Cuál es la Ley de Pascal?
2. ¿Qué sucede con el efecto orificio cuando se bloquea el flujo de
aceite?
3. ¿Cómo se calcula el rendimiento volumétrico?
4. ¿Cuál es el área del extremo de cabeza del pistón?
1j
CURSO: HIDRÁULICA I - II - 30 - Material del Estudiante
FSAA – DMSE0020-2004a Módulo 2
FERREYROS S.A.A. Desarrollo Técnico
MSC/ERI - Mar 04
5. ¿Cuál es el área efectiva del extremo de cabeza del vástago?
6. ¿Cuál es la lectura en el manómetro A?
7. Llene los espacios en blanco si la presión de salida de la bomba es
150 psi
1k
CURSO: HIDRÁULICA I - II - 31 - Material del Estudiante
FSAA – DMSE0020-2004a Módulo 2
FERREYROS S.A.A. Desarrollo Técnico
MSC/ERI - Mar 04
Módulo 3
CODIGOS DE COLORES
DESARROLLO TECNICO DMSE0020-2004a
MARZO, 2004 Preparado por MSC/ERI
CURSO: HIDRÁULICA I - II - 19 - Material del Estudiante
FSAA – DMSE0020-2004a Módulo 3
FERREYROS S.A.A. Desarrollo Técnico
MSC/ERI – Mar04
MODULO 3: CODIGOS DE COLORES
El propósito de este módulo es identificar el código de colores empleado en
hidráulica.
Los sistemas hidráulicos son representados mediante diagramas, circuitos o
dibujos. Los componentes y las líneas hidráulicas con sus respectivos valores
de presión son identificados mediante colores en el diagrama hidráulico.
OBJETIVOS
Al término de este módulo, el estudiante estará en capacidad de:
1. Identificar los colores empleados en los diagramas hidráulicos.
2. Conocer el significado de cada color del código.
CURSO: HIDRÁULICA I - 20 - Material del Estudiante
FSAA – DMSE0020-2004a MODULO 3
FERREYROS S.A.A. Desarrollo Técnico
MSC/ERI – Mar04
MODULO 3: CODIGO DE COLORES
GRIS OSCURO: Sección
Transversal
PLOMO: Superficie
BLANCO: Atmósfera o
Aire (Sin Presión)
PURPURA: Presión Neumática
VERDE CON RAYAS
BLANCAS: Aceite de Trasiego
o Libre (Sin Presión)
AMARILLO: Componentes en
movimiento o activados
AMARILLO CAT: (Uso
Restringido) Identificación de
Componentes en un Grupo
en Movimiento
VERDE: Aceite de
Tanque (Baja Presión)
MARRON: Aceite de
Lubricación
NEGRO: Conexión
Mecánica - Sello
ROJO: Aceite de Alta Presión
ROJO CON RAYAS BLANCAS:
Primera Reducción de Presión
ROJO CRUZADO: Segunda
Reducción de Presión
ROSADO: Tercera
Reducción de Presión
ROJO CON RAYAS
ROSADAS: Presión de
Segunda Bomba
NARANJA: Aceite Piloto,
de Señal o de Convertidor
NARANJA CON RAYAS
BLANCAS: Aceite Piloto,
de Señal o Convertidor
reducidos
NARANJA CRUZADO:
Segunda Reducción de
Aceite Piloto, de Señal o
Convertidor
AZUL: Aceite Bloqueado
CURSO: HIDRÁULICA I - 21 - Material del Estudiante
FSAA – DMSE0020-2004a MODULO 3
FERREYROS S.A.A. Desarrollo Técnico
MSC/ERI – Mar04
EJEMPLO 3.1
EJEMPLO 3.2
CURSO: HIDRÁULICA I - 22 - Material del Estudiante
FSAA – DMSE0020-2004a MODULO 3
FERREYROS S.A.A. Desarrollo Técnico
MSC/ERI – Mar04
Módulo 4
GLOSARIO DE TERMINOS
DESARROLLO TECNICO DMSE0020-2004a
MARZO, 2004 Preparado por MSC/ERI
CURSO: HIDRÁULICA I - 24 - Material del Estudiante
FSAA – DMSE0020-2004a Módulo 4
FERREYROS S.A.A. Desarrollo Técnico
MSC/ERI – Mar04
MODULO 4: GLOSARIO DE TERMINOS
El propósito de este módulo es identificar los principales términos empleados
en hidráulica.
Para el trabajo en los diversos sistemas hidráulicos de una máquina se hace
necesario que todo el personal técnico involucrado se exprese con los mismos
términos.
OBJETIVOS
Al término de este módulo, el estudiante estará en capacidad de:
1. Entender la terminología básica empleada en hidráulica.
2. Uniformizar la terminología al referirse a la hidráulica.
CURSO: HIDRÁULICA I - 25 - Material del Estudiante
FSAA – DMSE0020-2004a Módulo 4
FERREYROS S.A.A. Desarrollo Técnico
MSC/ERI – Mar04
MODULO 4: GLOSARIO DE TERMINOS
Actuador. Dispositivo que convierte la energía hidráulica en energía
mecánica: un motor o un cilindro.
Acumulador. Recipiente que contiene un fluido a presión.
Aireación. Aire en un fluido hidráulico, causa problemas en el
funcionamiento del sistema y en los componentes.
Área anular. Es el área en forma de anillo, por ejemplo el área del
pistón menos el área del vástago.
Baffle. Dispositivo. Usualmente es un plato en el reservorio para
separar la admisión de una bomba y las líneas de retorno.
Bleed off. Desvía una porción controlada de flujo de la bomba del
reservorio.
Bomba. Genera caudal de fluido en el sistema.
By-pass. Pasaje secundario para el flujo de un fluido.
Caballos de
potencia (HP)
Un HP es la potencia requerida para levantar 550 libras a
1 pie de altura en 1 minuto. Equivale a 0,746 kW.
Caída de
presión.
Reducción de la presión entre dos puntos de una línea o
pasaje.
Calor. Es una forma de energía que tiene la capacidad de crear
un aumento de temperatura en una sustancia. Se mide en
BTU (British Thermal Unit)
Cámara. Compartimiento de un elemento hidráulico.
Carrera. Longitud que se desplaza el vástago de un cilindro de tope
a tope.
Unidades: m, cm, pulg, pies.
Caudal. Volumen de fluido que circula en un tiempo determinado.
Unidades: m³/min, cm³/min, l/min, gpm
Cavitación. Condición que producen los gases encerrados dentro de
un líquido cuando la presión se reduce a la presión del
vapor.
Centro abierto. Condición de la bomba en la cual el fluido recircula en ella,
por la posición neutral del sistema.
Centro
cerrado.
Condición en la cual la salida de la bomba no esta con
carga, en algunos casos se diría que esta trabajando en
neutro.
Cilindro de
doble acción.
Es un cilindro cuya fuerza del fluido puede ser aplicada en
ambas direcciones.
Cilindro
diferencial.
Cilindros en los cuales las dos áreas opuestas del pistón
no son iguales.
CURSO: HIDRÁULICA I - II - 26 - Material del Estudiante
FSAA – DMSE0020-2004a Módulo 4
FERREYROS S.A.A. Desarrollo Técnico
MSC/ERI – Mar04
Cilindro. Dispositivo que convierte energía hidráulica en energía
mecánica, en dirección lineal.
Circuito. Entiéndase como el recorrido completo que hace un fluido
dentro del sistema hidráulico.
Componente. Una sola unidad hidráulica.
Contra-
presión.
Se refiere a la presión existente en el lado de descarga de
una carga. Se debe añadir esta presión para el cálculo de
mover una carga.
Controles
hidráulicos.
Es un control que al funcionar determina una fuerza
hidráulica.
Convertidor de
torque.
Un tipo de acople hidráulico capaz de multiplicar el torque
que ingresa.
Desplazamien-
to.
Es la cantidad de fluido que puede pasar por una bomba,
un motor o un cilindro en una revolución o carrera.
Movimiento del vástago de un cilindro. Volumen
desplazado de aceite al recorrer la carrera completa del
cilindro.
Unidades: m³, cm³, L, gal.
Desplazamien-
to positivo.
Característica de las bombas de engranajes y de paletas.
Drenaje. Un pasaje, una línea o un componente hidráulico que
regresa parte del fluido al reservorio o tanque.
Eficiencia. Es la relación entre la salida y la entrada, esta puede ser
volumen, potencia, energía y se mide en porcentaje.
Enfriador. Intercambiador de calor del sistema hidráulico.
Filtro. Dispositivo que retiene partículas metálicas o
contaminantes del fluido.
Fluido. Líquido o gas. Un líquido que es específicamente
compuesto para usarlo como medio de transmitir potencia
en un sistema hidráulico.
Flujo. Es producido por la bomba que suministra el fluido.
Frecuencia. Número de veces que ocurre en una unidad de tiempo.
Fuerza. Efecto necesario para empujar o jalar, depende de la
presión y el área. F = P x A. Es la aplicación de una
energía.
La fuerza hace que un objeto en reposo se mueva.
La fuerza hace que un objeto en movimiento cambie de
dirección.
Hidráulica. Ciencia de la ingeniería que estudia los fluidos.
El uso de un fluido bajo presión controlada para realizar un
trabajo.
Hidrodinámica. Estudio de los fluidos en movimiento.
CURSO: HIDRÁULICA I - II - 27 - Material del Estudiante
FSAA – DMSE0020-2004a Módulo 4
FERREYROS S.A.A. Desarrollo Técnico
MSC/ERI – Mar04
Hidrostática. Estudio de los fluidos en reposo.
Intercambiador
de calor.
Dispositivo usado para producir transferencia de calor.
Ley de Pascal. La fuerza hidráulica se transmite en todas direcciones. “La
presión ejercida sobre un líquido confinado se transmite
con igual intensidad en todas direcciones y actúa con igual
fuerza sobre todas las áreas iguales”.
Línea de
retorno.
Línea usada para regresar el fluido al reservorio.
Línea de
succión.
Línea que conecta el reservorio con la bomba.
Líquido. Sustancia con la capacidad de adoptar cualquier forma.
Manifold. Múltiple de conexiones o conductores.
Motor. Dispositivo que cambia la energía hidráulica en mecánica
en forma giratoria.
Orificio. Es una restricción que consiste en un orificio a través de la
línea de presión.
Pasaje. Conductor de fluido a través del control hidráulico.
Pascal. Científico que descubrió que se podía transmitir fuerza a
través de un fluido.
Pistón. Elemento que dentro del cilindro recibe el efecto del fluido.
Plunger. Pistón usado en las válvulas.
Potencia. Trabajo por unidad de tiempo. Se expresa en HP o kW.
Presión. Fuerza por unidad de área. Se expresa en PSI o en kPa.
Es creada por la restricción al flujo. La presión ejercida en
un recipiente es la misma en todas direcciones.
Presión
absoluta.
Escala de presiones en la cual a la presión del manómetro
se le suma la presión atmosférica.
Presión
atmosférica.
Es la presión que soporta todo objeto, debido al peso del
aire que le rodea. El valor de la presión atmosférica normal
es 14.7 PSI (a nivel del mar).
PSI Pound per square inch - Libras por pulgada cuadrada.
Relación de
flujo.
El volumen, masa, peso del fluido, en una unidad de
tiempo.
Reservorio. Depósito que contiene el fluido hidráulico.
Respiradero. Dispositivo que permite al aire entrar y salir del recipiente
manteniendo la presión atmosférica.
Restricción. Reducción de la línea para producir diferencias de presión.
CURSO: HIDRÁULICA I - II - 28 - Material del Estudiante
FSAA – DMSE0020-2004a Módulo 4
FERREYROS S.A.A. Desarrollo Técnico
MSC/ERI – Mar04
Spool. Carrete que se mueve dentro de un cuerpo de válvula.
Succión. Es la ausencia de presión o presión menor que la
atmosférica.
Torque. Fuerza de giro.
Trabajo. Es el efecto que produce una fuerza cuando se desplaza
una determinada distancia, se mide en kg-m, N-m, lb-pie.
Válvula check. Válvula que permite el flujo en un solo sentido.
Válvula de
alivio.
Es la que determina la máxima presión del sistema,
desviando parte de aceite hacia el reservorio cuando la
presión sobrepasa el valor ajustado.
Válvula de
control de
flujo.
Válvula que controla la cantidad de flujo de un fluido.
Válvula
direccional.
Válvula con diferentes canales para dirigir el fluido en la
dirección deseada.
Válvula piloto. Válvula auxiliar usada para actuar los componentes del
control hidráulico.
Válvula. Dispositivo que cierra o restringe temporalmente un
conducto. Estas controlan la dirección de un flujo,
controlan el volumen o caudal de un flujo y controlan la
presión del sistema.
Velocidad. Es la rapidez de movimiento del flujo en la línea.
Viscosidad. Es una medida de la fricción interna o de la resistencia que
presenta el fluido al pasar por un conducto.
Volumen. Tamaño de espacio de la cámara, se mide en unidades
cúbicas: m³, pies cúbicos.
Conceptos Adicionales
1. La velocidad de desplazamiento del vástago de un cilindro depende del
área del pistón y del caudal de suministro.
2. El tiempo de ciclo de un cilindro depende de la velocidad de
desplazamiento y de la carrera del cilindro.
3. La presión necesaria para mover una carga o soportarla depende de la
carga (peso) y del área del pistón.
Otros Términos
Aguas arriba.- Se refiere al flujo antes del elemento indicado.
Aguas abajo.- Se refiere al flujo después del elemento indicado.
CURSO: HIDRÁULICA I - II - 29 - Material del Estudiante
FSAA – DMSE0020-2004a Módulo 4
FERREYROS S.A.A. Desarrollo Técnico
MSC/ERI – Mar04
Módulo 5
COMPONENTES HIDRAULICOS
DESARROLLO TECNICO DMSE0020-2004a
MARZO, 2004 Preparado por MSC/ERI
CURSO: HIDRÁULICA I - II - 45 - Material del Estudiante
FSAA – DMSE0020-2004a Módulo 5
FERREYROS S.A.A. Desarrollo Técnico
MSC/ERI – Mar04 Hidraul_mod_5 Componentes
MODULO 5: COMPONENTES HIDRAULICOS
El propósito de este módulo es entender los principios hidráulicos básicos y
sus aplicaciones.
Las máquinas de construcción son diseñadas usando varios componentes
hidráulicos: tanques, bombas, motores, válvulas y cilindros. La habilidad de
identificar los componentes y su funcionamiento permite al personal de servicio
reducir los circuitos hidráulicos complejos a unos pocos circuitos simples que
pueden ser entendidos fácilmente.
OBJETIVOS
Al término de este módulo, el estudiante estará en capacidad de:
1. Entender como los principios hidráulicos básicos son usados en la
operación de los componentes de un circuito hidráulico.
2. Identificar los tipos de tanques, líneas y cilindros hidráulicos.
3. Entender la función de tanques, líneas y cilindros hidráulicos.
4. Identificar los símbolos ISO para los tanques y cilindros hidráulicos.
CURSO: HIDRÁULICA I - II - 46 - Material del Estudiante
FSAA – DMSE0020-2004a Módulo 5
FERREYROS S.A.A. Desarrollo Técnico
MSC/ERI – Mar04 Hidraul_mod_5 Componentes
LECCION 5.1: TANQUES
5.1.1. Función de los Tanques Hidráulicos
El principal objetivo de los tanques hidráulicos es garantizar que el sistema
hidráulico tenga siempre un amplio suministro de aceite.
Los tanques también se utilizan para otros fines: las paredes de los tanques
disipan el calor que se acumula en el aceite hidráulico, y los deflectores de los
tanques ayudan a separar el aire y a la condensación del aceite. Además,
algunos contaminantes se asientan en el fondo del tanque, de donde se
pueden extraer.
5.1.2. Tipos de Tanques Hidráulicos
En los sistemas hidráulicos móviles se utilizan dos tipos de tanques: los
ventilados y los presurizados.
El tanque ventilado, respira, permitiendo que haya compensación de presión
cuando se producen cambios en los niveles de aceite y de temperatura.
Los tanques presurizados están sellados de la atmósfera, evitando que
penetre en ellos la suciedad y la humedad. La presión interna también empuja
el aceite hacia la bomba, evitando la cavitación de la misma.
Algunos tanques presurizados tienen bombas de aire externas que presurizan
el tanque, otros utilizan la presión que se genera naturalmente a medida que
se calienta el fluido hidráulico.
Aplicaciones
Tanques Ventilados: Rodillos Vibratorios, Camiones Mineros
Tanques Presurizados: Retroexcavadoras, Excavadoras, Pavimentadoras.
GENHD015
CURSO: HIDRÁULICA I - II - 47 - Material del Estudiante
FSAA – DMSE0020-2004a Módulo 5
FERREYROS S.A.A. Desarrollo Técnico
MSC/ERI – Mar04 Hidraul_mod_5 Componentes
5.1.3. Componentes del Tanque Hidráulico
En los tanques hidráulicos podemos encontrar los siguientes elementos:
1. Tubo de llenado.
2. Filtros internos.
3. Visor.
4. Tubería de retorno.
5. Tapón de drenaje.
6. Salida de la bomba.
7. Plancha deflectora.
8. Válvula hidráulica de
alivio.
9. Respiradero.
5.1.3.1. Tubo de llenado
El tubo de llenado es el punto de entrada para añadir aceite. La tapa evita
que los contaminantes entren en el tanque por el tubo de llenado. La rejilla
elimina los contaminantes del aceite a medida que el aceite entra en el tubo
de llenado.
5.1.3.2. Filtros internos
Muchos tanques tienen filtros internos que limpian el aceite de retorno.
5.1.3.3. Visor
El visor permite inspeccionar visualmente el nivel de aceite del tanque, así
como los niveles máximos y mínimos de aceite.
5.1.3.4. Tubería de retorno
La tubería de retorno devuelve al tanque el aceite procedente del sistema.
5.1.3.5. Tapón de drenaje
El tapón de drenaje puede quitarse para drenar el aceite. Puede ser
magnético para atraer y ayudar a eliminar las partículas de metal que
contaminan el aceite.
5.1.3.6. Salida de la bomba
La salida de la bomba es un pasaje de flujo de aceite que va desde el tanque
a la bomba.
5.1.3.7 Plancha deflectora
Las planchas deflectoras separan las zonas de retorno del tanque y dirigen el
flujo de aceite en el tanque. Los deflectores aumentan el tiempo que el aceite
permanece en el tanque, permitiendo que los contaminantes se asienten, que
se evapore el agua y se separe el aire del aceite.
Además, los deflectores reducen las salpicaduras de aceite dentro del tanque
ocasionadas por el movimiento del vehículo. La plancha deflectora de retorno
evita que el aceite de retorno agite el aceite que se encuentra en el tanque.
GENHD016
CURSO: HIDRÁULICA I - II - 48 - Material del Estudiante
FSAA – DMSE0020-2004a Módulo 5
FERREYROS S.A.A. Desarrollo Técnico
MSC/ERI – Mar04 Hidraul_mod_5 Componentes
5.1.3.8. Válvula hidráulica de alivio
La válvula hidráulica de alivio se utiliza en tanques presurizados. A medida
que el aceite se calienta, la presión aumenta, entre los 70 kPa (10 PSI) y los
207 kPa (30 PSI), la válvula se abre evitando que el exceso de presión
rompa el tanque. A medida que el aire se enfría y la presión desciende a 3.45
kPa (0.5 PSI), la válvula se abre para evitar que el vacío resultante desplome
el tanque.
5.1.3.9. Respiradero
El respiradero permite la entrada y salida del aire de los tanques ventilados.
Tiene un filtro para evitar que la suciedad penetre y está situado más arriba
del nivel de aceite del tanque.
5.1.4. Simbología ISO de los Tanques Hidráulicos
La figura muestra los símbolos ISO para tanques ventilados y tanques
presurizados.
El símbolo de un tanque ventilado es simplemente un caja o rectángulo
abierto en la parte superior.
El símbolo de un tanque presurizado es graficado como una caja o rectángulo
completamente cerrado.
Ambos tanques se muestran con líneas hidráulicas para denotar su función.
5.1.5. Localización y solución de problemas para tanques
La falla de un tanque hidráulico es poco frecuente y por lo general es causada
por daños externos. Las opciones de reparación son, por lo general, obvias y
fáciles.
CURSO: HIDRÁULICA I - II - 49 - Material del Estudiante
FSAA – DMSE0020-2004a Módulo 5
FERREYROS S.A.A. Desarrollo Técnico
MSC/ERI – Mar04 Hidraul_mod_5 Componentes
LECCIÓN 5.2: LINEAS HIDRAULICAS
5.2.1. Tubos
Un tubo es una tubería hidráulica rígida, generalmente hecha de acero. Los
tubos se utilizan para conectar los componentes que no rozan unos con otros.
En general, los tubos también requieren menos espacio que las mangueras y
pueden conectarse firmemente a la máquina, dando mayor protección a las
tuberías y una mejor apariencia general a la máquina.
5.2.2. Mangueras
Las mangueras hidráulicas se usan en los casos en que se necesita
flexibilidad, como cuando los componentes rozan unos con otros.
CURSO: HIDRÁULICA I - II - 50 - Material del Estudiante
FSAA – DMSE0020-2004a Módulo 5
FERREYROS S.A.A. Desarrollo Técnico
MSC/ERI – Mar04 Hidraul_mod_5 Componentes
Las mangueras absorben la vibración y resisten las variaciones de presión.
Sus usos en sistemas hidráulicos son variados, entre ellos encontramos:
Movimiento de tierras.
Industria forestal.
Industria petrolera.
Ferrocarriles.
Construcción.
Aserraderos de madera terciada y de pulpa.
Fábricas.
Agricultura.
Manejo de desechos.
Minería.
Las mangueras CAT exceden ampliamente las especificaciones dadas por la
norma SAE (Sociedad de Ingenieros Automotrices), soportando mayores
presiones, temperaturas y proporcionando mejor protección contra la
hinchazón de la manguera.
5.2.2.1. Construcción de mangueras
Las mangueras se hacen de diferentes capas en espiral. El tubo interior de
polímero (1) transporta el aceite. Una capa de alambre de refuerzo o
envoltura de fibra (2) sostiene al tubo interior. Si hay más de una capa de
refuerzo, estarán separadas por una capa de fricción de polímero (3). La
cubierta exterior (4) protege la manguera del desgaste.
GENHD026
CURSO: HIDRÁULICA I - II - 51 - Material del Estudiante
FSAA – DMSE0020-2004a Módulo 5
FERREYROS S.A.A. Desarrollo Técnico
MSC/ERI – Mar04 Hidraul_mod_5 Componentes
5.2.2.2. Tipos de mangueras
La selección de mangueras dependerá de su uso (temperatura, fluido a
transportar, etc.) y de los niveles de presión que soportará el sistema.
El siguiente cuadro muestra los niveles de presión que soporta cada tipo de
manguera CAT:
Tipos Nivel de presiones
1. XT-3 (Cuatro espirales) 2500-4000 PSI
2. XT-5 (Cuatro / seis espirales) 5000 PSI
3. XT-6 (Seis espirales) 6000 PSI
4. 716 (de una malla de alambre) 625-2750 PSI
5. 844 (succión hidráulica) 100-300 PSI
6. 556 (de una malla cubierta con tela) 500-3000 PSI
7. 1130 (Motor / frenos de aire) 250-1500 PSI
8. 1028 (Termoplástico) 1250-3000 PSI
9. 294 (de dos mallas de alambre) 2250-5800 PSI
5.2.3. Conexiones
Conexiones es un término que se refiere a una serie de acoplamientos, bridas
y conectores que se utilizan para conectar mangueras y tubos a los
componentes hidráulicos.
5.2.3.1. Acoplamientos
Los acoplamientos son los elementos que se utilizan para conectar las
mangueras a los componentes o a las tuberías.
Existen tres tipos:
CURSO: HIDRÁULICA I - II - 52 - Material del Estudiante
FSAA – DMSE0020-2004a Módulo 5
FERREYROS S.A.A. Desarrollo Técnico
MSC/ERI – Mar04 Hidraul_mod_5 Componentes
5.2.3.2. Acoplamientos Reutilizables
El acoplamiento Caterpillar de tipo collar es un acoplamiento reutilizable
compuesto por un conjunto de vástago con collar y un manguito de acero. El
vástago se inserta en el extremo de la manguera mientras que las uñetas en
cuña del collar se extienden hacia abajo por la superficie exterior. Luego se
presiona el manguito sobre las uñetas para mantener el acoplamiento en la
manguera.
Estos acoplamientos se utilizan por
lo general con una brida de dos
piezas y un anillo para acoplar
mangueras de alta presión y gran
tamaño.
5.2.3.3. Bridas
Las bridas se utilizan para conectar mangueras y tubos de gran diámetro a
bloques, cuerpos de válvulas y otros componentes.
Las bridas pueden soldarse
directamente a un tubo, o
conectarse a un acoplamiento de
mangueras, y después atornillarse a
un componente.
5.2.3.4. Tipos de bridas
En las máquinas Caterpillar se pueden encontrar dos tipos de bridas:
Brida SAE de cuatro tornillos: Dos capacidades de presión.
1. Código 61 estándar: de 3000-5000 PSI (Según la clasificación de la
manguera).
2. Código 62: 6000 PSI.
Brida dividida JIS: Igual a la SAE pero con pernos métricos.
CURSO: HIDRÁULICA I - II - 53 - Material del Estudiante
FSAA – DMSE0020-2004a Módulo 5
FERREYROS S.A.A. Desarrollo Técnico
MSC/ERI – Mar04 Hidraul_mod_5 Componentes
5.2.3.5. Medición de Bridas
A veces es necesario medir las bridas y las partes que se unen para
garantizar una selección y montaje correctos de los componentes.
Utilizando un calibrador de esfera, mida
primero el diámetro del agujero de la
lumbrera.
Luego, mida la distancia mayor entre
perforaciones de perno de centro a
centro.
Después mida el diámetro de la cabeza de
la brida.
Con estas tres medidas se puede
establecer una correlación con la brida
correcta.
5.2.3.6. Anillos de sellos
Los anillos de sellos, tales como los anillos tóricos (O’ring) y los anillos de
sección en D (D’ring), se utilizan para sellar una brida y su superficie de
sellado.
5.2.3.7. Conectores Roscados
Los conectores roscados se utilizan tanto para las conexiones de tubos como
de manguera. Su uso por lo general está limitado a las tuberías que tienen 1"
o menos de diámetro. Los conectores roscados de los sistemas hidráulicos
por lo regular se hacen de acero.
GENHD031
CURSO: HIDRÁULICA I - II - 54 - Material del Estudiante
FSAA – DMSE0020-2004a Módulo 5
FERREYROS S.A.A. Desarrollo Técnico
MSC/ERI – Mar04 Hidraul_mod_5 Componentes
Medición de Conectores con Rosca
Para determinar el tipo de conector necesario, a veces se deben medir las
roscas. Se necesitan tres herramientas: un medidor del ángulo del asiento, un
medidor del paso de la rosca y un calibrador del diámetro interno o el
diámetro externo.
Use el calibrador para medir el diámetro
de las rosca. Mida el
diámetro exterior de la rosca macho y el
diámetro interior de la
rosca hembra. Combine sus
mediciones con las de la guía de
manguera y acoplamientos.
Use el medidor de paso de rosca
para determinar la cantidad de
roscas por pulgada o la distancia
entre las roscas en los conectores
métricos. Busque la medida en la
guía.
Para medir el ángulo de la superficie de
sellado, mida las conexiones hembras
insertando el medidor del ángulo del
asiento en el conector. Si las líneas
medias del conector y el medidor
quedan paralelas, entonces se ha
determinando el ángulo.
Mida los conectores machos
colocando el medidor sobre la
superficie de sellado. Si el medidor
y el ángulo encajan ajustados,
entonces se ha determinado el
ángulo.
CURSO: HIDRÁULICA I - II - 55 - Material del Estudiante
FSAA – DMSE0020-2004a Módulo 5
FERREYROS S.A.A. Desarrollo Técnico
MSC/ERI – Mar04 Hidraul_mod_5 Componentes
5.2.4. Localización y solución de problemas y atención técnica para
tuberías y conexiones.
Es posible que sea necesario darle
servicio frecuentemente a las tuberías y
conexiones hidráulicas, especialmente en
las máquinas que realizan trabajos
severos.
5.2.4.1. ¿Cómo fallan las tuberías / mangueras?
Se producen fugas en las
tuberías o las mangueras.
Las tuberías o las mangueras se
parten o se revientan.
Las soldaduras y los
acoplamientos se rompen.
Los acoplamientos y conectores
tienen fugas.
5.2.4.2. ¿Por qué fallan las tuberías / mangueras / conexiones?
Tuberías / Mangueras Conexiones
Abrasión.
Daño externo.
Exceso de temperatura.
Exceso de presión.
Fatiga / envejecimiento.
Tendido incorrecto.
Tubería inadecuada para la
aplicación.
Montaje / instalación inadecuada.
Par de apriete incorrecto.
Sellos dañados.
Exceso de presión.
Exceso de temperatura.
5.2.4.3. Señales de falla
Fuga de aceite de la tubería o el
conector.
Acumulación de suciedad
alrededor de los conectores.
Mangueras deshilachadas o
cuarteadas.
5.2.5. Opciones de servicio
Conexiones con fuga
Volver a apretar.
Reemplazar los sellos.
Reemplazar el conector.
Tuberías
Reemplazar el conjunto de tubo.
Mangueras
Reemplazar la manguera.
CURSO: HIDRÁULICA I - II - 56 - Material del Estudiante
FSAA – DMSE0020-2004a Módulo 5
FERREYROS S.A.A. Desarrollo Técnico
MSC/ERI – Mar04 Hidraul_mod_5 Componentes
Reconstruir con manguera y acoplamientos reutilizables.
5.2.6. Selección de la manguera correcta
Reemplace siempre con mangueras del mismo tamaño y tipo que la
original.
Una manguera de repuesto que sea demasiado pequeña limitará el
caudal, ocasionando un recalentamiento y pérdida de presión.
Una manguera de repuesto que no tenga la suficiente capacidad de
presión constituye un serio peligro de seguridad.
CURSO: HIDRÁULICA I - II - 57 - Material del Estudiante
FSAA – DMSE0020-2004a Módulo 5
FERREYROS S.A.A. Desarrollo Técnico
MSC/ERI – Mar04 Hidraul_mod_5 Componentes
LECCIÓN 5.3: CILINDROS
5.3.1. Función de los cilindros
El objetivo principal de los sistemas hidráulicos es impulsar implementos tales
como hojas topadoras y cucharones.
Esto normalmente se realiza con cilindros, que son actuadores lineales que
convierten la energía hidráulica en energía mecánica.
5.3.2. Componentes
Los componentes principales de los cilindros hidráulicos son:
1. Vástago.
2. Tubo del cilindro.
3. Cáncamo de la cabeza.
4. Cáncamo del vástago.
5. Tapa o Cabeza del cilindro.
6. Puntos de conexión.
7. Pistón.
8. Tuerca del pistón.
5.3.2.1. Vástago
El vástago está conectado al pistón y debe soportar la carga del implemento.
Por lo general se hace de acero de alta resistencia, cromado en duro y
altamente pulido que resiste la picadura y el rayado.
5.3.2.2. Tubo del cilindro
El tubo del cilindro es un cañón o tubo hecho de acero estirado a presión o
fundido, con una tapa soldada en un extremo. El interior del cilindro tiene un
acabado pulido de alta precisión.
GENHD041
1 2 3
4 5 6 7 8
CURSO: HIDRÁULICA I - II - 58 - Material del Estudiante
FSAA – DMSE0020-2004a Módulo 5
FERREYROS S.A.A. Desarrollo Técnico
MSC/ERI – Mar04 Hidraul_mod_5 Componentes
5.3.2.3. Cáncamo de la cabeza
El cáncamo de la cabeza permite conectar el extremo de la cabeza del
cilindro a la máquina o al implemento.
5.3.2.4. Cáncamo del vástago
El cáncamo del vástago permite conectar el extremo del vástago del cilindro a
la máquina o al implemento.
5.3.2.5. Tapa o Cabeza del cilindro
La tapa del cilindro rodea el extremo abierto del vástago y tiene una abertura
por la que el vástago entra y sale del cilindro. Puede ir atornillada al cilindro o
unida a él por medio de pernos de anclaje o de bridas empernadas. La tapa
del cilindro a veces tiene una lumbrera.
a) Tapa de cilindro de corona roscada.- Enrosca en la parte exterior del tubo
del cilindro.
b) Cuello porta-sellos roscado.- Enrosca en el interior del tubo del cilindro.
5.3.2.6. Puntos de conexión
Proporcionan pasajes para el aceite de suministro y de retorno.
5.3.2.7. Pistón
Es un disco de acero unido al extremo del vástago. La presión hidráulica que
se ejerce sobre cualquiera de los lados del pistón hace que el vástago se
mueva.
5.3.2.8. Tuerca del pistón
Fija el vástago al pistón.
CURSO: HIDRÁULICA I - II - 59 - Material del Estudiante
FSAA – DMSE0020-2004a Módulo 5
FERREYROS S.A.A. Desarrollo Técnico
MSC/ERI – Mar04 Hidraul_mod_5 Componentes
5.3.3. Tipos de cilindros
5.3.3.1. Cilindro de efecto único o simple efecto
Es impulsado hidráulicamente en un sólo sentido. El aceite que entra en una
sola lumbrera hace que el actuador se extienda. El peso de la carga retrae el
actuador.
5.3.3.2. Cilindro de doble efecto
Es impulsado hidráulicamente en dos sentidos. El aceite a presión entra en el
extremo de la cabeza del cilindro para extenderlo. El aceite sale a presión del
extremo del vástago y regresa al tanque. Para retraer el cilindro, se envía
aceite a alta presión al extremo del vástago.
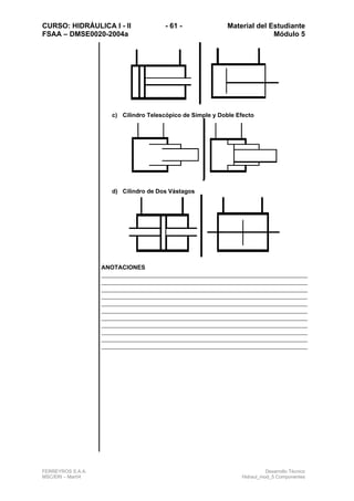
5.3.3.3. Cilindro telescópico de efecto único o simple efecto
Tiene un vástago interior y uno exterior. El vástago exterior se extiende
primero hasta que queda totalmente extendido, después se extiende el
vástago interior. Ambas secciones se retraen por gravedad.
5.3.3.4. Cilindro telescópico de doble efecto
CURSO: HIDRÁULICA I - II - 60 - Material del Estudiante
FSAA – DMSE0020-2004a Módulo 5
FERREYROS S.A.A. Desarrollo Técnico
MSC/ERI – Mar04 Hidraul_mod_5 Componentes
Tiene un vástago interior y uno exterior. El vástago exterior se extiende
primero hasta que queda totalmente extendido, después se extiende el
vástago interior. El aceite retrae primero el vástago interior, y después el
vástago exterior. Algunos cilindros utilizan la gravedad para retraer el vástago
exterior.
5.3.3.5. Cilindro de dos vástagos
Tiene un pistón con un vástago en cada extremo. Esto proporciona un área
de trabajo de igual efectividad a ambos lados del pistón y equilibra las
presiones de trabajo del cilindro ya sea en la posición de extensión como en
la de retracción.
5.3.3.6. Nomenclatura ISO
Los cilindros son representados en los diferentes diagramas con símbolos de
la norma ISO.
a) Cilindros de Efecto Único o Simple Efecto
b) Cilindros de Doble Efecto
GENHD045
GENHD046
CURSO: HIDRÁULICA I - II - 61 - Material del Estudiante
FSAA – DMSE0020-2004a Módulo 5
FERREYROS S.A.A. Desarrollo Técnico
MSC/ERI – Mar04 Hidraul_mod_5 Componentes
c) Cilindro Telescópico de Simple y Doble Efecto
d) Cilindro de Dos Vástagos
ANOTACIONES
CURSO: HIDRÁULICA I - II - 62 - Material del Estudiante
FSAA – DMSE0020-2004a Módulo 5
FERREYROS S.A.A. Desarrollo Técnico
MSC/ERI – Mar04 Hidraul_mod_5 Componentes
5.3.4. Sellos de los cilindros
Un cilindro hidráulico tiene varios sellos:
1. Sello limpiador.- Evita que la suciedad penetre en el cilindro.
2. Sello amortiguador.- Es el sello secundario del vástago y su función
consiste en evitar que los picos de presión lleguen al sello del vástago.
3. Sello del pistón.- Proporciona un sellado entre el pistón y el tubo del
cilindro. Esto reduce las fugas que se producen entre el vástago y el
extremo de cabeza del pistón
4. Anillo de desgaste del pistón.- Centra el pistón en el tubo del cilindro y
evita que el pistón raye al tubo.
5. Sello del vástago.- Es el sello principal del vástago y su función es sellar
el aceite dentro del cilindro para evitar las fugas.
6. Anillo de desgaste del vástago.- Es un manguito que centra el vástago
en la tapa y evita que la tapa raye el vástago.
7. Sello de la tapa.- Mantiene la presión del sistema y evita las fugas entre
la tapa y el tubo del cilindro.
5.3.4.1. Tipos de sellos
Hay tres términos que se utilizan frecuentemente para describir los sellos del
cilindro:
Los sellos dinámicos son los que se utilizan entre las superficies en las
cuales se produce movimiento.
Los sellos estáticos se utilizan entre las superficies donde no hay
movimiento.
Los sellos de sobre medida se utilizan en los cilindros que están rectificados
a sobre medida y que requieren sellos de tapa, sellos de pistón y anillos de
desgaste del pistón de sobre medida (0,030 ó 0,060 pulgadas).
GENHD042
1 2 3 4
5 6 7
CURSO: HIDRÁULICA I - II - 63 - Material del Estudiante
FSAA – DMSE0020-2004a Módulo 5
FERREYROS S.A.A. Desarrollo Técnico
MSC/ERI – Mar04 Hidraul_mod_5 Componentes
5.3.5. Amortiguadores
Una característica adicional de algunos cilindros hidráulicos son los
amortiguadores. Estos dispositivos reducen la velocidad del pistón a medida
que el vástago se acerca al extremo de su carrera, amortiguando el impacto.
5.3.5.1. Amortiguador integral en el extremo de la cabeza
Este elemento amortigua el extremo de la cabeza cuando éste llega a la
posición de retracción total, cerrando un orificio en el conducto, lo que
disminuye la velocidad del pistón. A medida que el pistón se retrae, el
amortiguador entra en el pequeño espacio cilíndrico situado en el extremo del
cilindro. Esta acción disminuye el espacio del conducto de salida, limitando
así el flujo de aceite y reduciendo la velocidad de desplazamiento del vástago.
5.3.5.2. Válvulas de derivación del pistón
Otro tipo de componente que protege el cilindro es la válvula de derivación del
pistón. Estas válvulas son de carrete y están situadas en el pistón. Durante el
movimiento de extensión y retracción, la presión de aceite mantiene las
válvulas cerradas.
A medida que el pistón se acerca al extremo de su carrera en cualquier
sentido, las válvulas se abren permitiendo que el aceite a presión descargue
en el tanque.
Estas válvulas se utilizan en los tractores de cadenas medianos y grandes.
Evitan los daños estructurales, especialmente cuando la hoja topadora está
inclinada y el operador la eleva hasta la posición de máximo levante.
GENHD043
GENHD044
CURSO: HIDRÁULICA I - II - 64 - Material del Estudiante
FSAA – DMSE0020-2004a Módulo 5
FERREYROS S.A.A. Desarrollo Técnico
MSC/ERI – Mar04 Hidraul_mod_5 Componentes
5.3.6. Localización, solución de problemas y atención técnica de
cilindros
De todos los componentes de un sistema hidráulico móvil, los cilindros son los
que trabajan más duro. Llevan toda la carga de los implementos y están
sometidos a un fuerte medio de trabajo que es donde trabajan muchas
máquinas Caterpillar.
5.3.6.1. ¿Cómo fallan los cilindros?
Fugas interiores y exteriores.
Roturas.
Daños físicos.
5.3.6.2. ¿Por qué fallan los cilindros?
Los contaminantes
ocasionan picaduras y
rayaduras.
Exceso de presión.
Montaje inadecuado.
Desgaste.
Abuso en la operación.
5.3.6.3. Señales de fallas
Fugas de aceite.
Debilitamiento hidráulico más
allá de las especificaciones
(solamente se aplica cuando
el vástago está extendido).
Rajaduras de los
componentes.
Picaduras y rayaduras del
vástago.
Los implementos se bajan.
CURSO: HIDRÁULICA I - II - 65 - Material del Estudiante
FSAA – DMSE0020-2004a Módulo 5
FERREYROS S.A.A. Desarrollo Técnico
MSC/ERI – Mar04 Hidraul_mod_5 Componentes
GENHD047
CURSO: HIDRÁULICA I - II - 66 - Material del Estudiante
FSAA – DMSE0020-2004a Módulo 5
FERREYROS S.A.A. Desarrollo Técnico
MSC/ERI – Mar04 Hidraul_mod_5 Componentes
LECCIÓN 5.4: ACUMULADORES
Funciones de los acumuladores
Los acumuladores son recipientes que almacenan el aceite hidráulico a
presión. Se utilizan en una serie de aplicaciones en los productos Caterpillar.
El depósito de aceite y presión que contienen los acumuladores proporciona
cuatro funciones básicas en los sistemas hidráulicos móviles.
1. Compensa las variaciones de flujo.
2. Mantiene una presión constante.
3. Absorbe los impactos.
4. PROPORCIONA PRESIÓN Y FLUJO DE EMERGENCIA.
Compensación de las variaciones
de flujo
En algunos sistemas, a veces la
demanda de flujo puede sobrepasar
las capacidades de los tanques y las
bombas. En estos casos, el
acumulador puede suministrar
provisoriamente el caudal necesario.
Cuando la operación regresa a la
normalidad, el acumulador se vuelve
a llenar de aceite.
Mantiene la presión constante
Los acumuladores compensan las variaciones de presión que se producen en
el sistema, suministrando presión adicional y absorbiendo el exceso de
presión, según se requiera
Amortiguación
Los cambios repentinos de carga
pueden ocasionar sobrecargas de
presión en el sistema. El acumulador
funciona como un amortiguador
recibiendo el aceite de la sobrecarga y
dejándolo salir una vez pasada la
sobrecarga
Proporciona presión y flujo de
emergencia
Si el motor pierde potencia, el
acumulador puede suministrar
presión y flujo hidráulico al sistema
durante un período de tiempo
limitado
2t53
2t54
2t55
CURSO: HIDRÁULICA I - II - 67 - Material del Estudiante
FSAA – DMSE0020-2004a Módulo 5
FERREYROS S.A.A. Desarrollo Técnico
MSC/ERI – Mar04 Hidraul_mod_5 Componentes
Tipos de acumuladores
Hay tres tipos básicos:
1. Acumulador contrapesado
2. Acumulador de resorte
3. Acumulador cargado con gas
Acumulador contrapesado
El acumulador contrapesado es el tipo de acumulador más antiguo. Consta
de un cilindro, pistón, empaquetadura (sellos) y una pesa.
A medida que la presión del sistema aumenta, el cilindro se llena de aceite, el
pistón y la pesa son empujados hacia arriba. A medida que la presión del
sistema disminuye, la fuerza de esa pesa obliga al pistón a que descienda,
haciendo que el aceite regrese al sistema.
El acumulador proporciona una presión estable, pero es demasiado pesado y
voluminoso para los sistemas móviles.
Acumulador de resorte
El acumulador de resorte consta de un resorte, un pistón y un cilindro. A
medida que la presión del sistema aumenta, el cilindro se llena de aceite,
haciendo que el pistón suba y comprima el resorte.
Cuando la presión del sistema disminuye, el resorte se descomprime,
haciendo que el aceite regrese al sistema. Los acumuladores de resorte se
utilizan raras veces en sistemas hidráulicos móviles.
Acumulador cargado por gas
El acumulador cargado con gas es el tipo de acumulador que más se utiliza
en las máquinas Caterpillar. Consta de un cilindro, un pistón o cámara de aire
y una válvula de carga.
El aceite que entra en el cilindro empuja el pistón comprimiendo el gas. A
medida que la presión disminuye, el gas se expande, haciendo que el aceite
salga. El acumulador cargado con gas es versátil, potente y exacto, pero
requiere un mantenimiento cuidadoso.
Símbolo ISO de un acumulador:
2t56
CURSO: HIDRÁULICA I - II - 68 - Material del Estudiante
FSAA – DMSE0020-2004a Módulo 5
FERREYROS S.A.A. Desarrollo Técnico
MSC/ERI – Mar04 Hidraul_mod_5 Componentes
Localización y solución de problemas para Acumuladores
Los acumuladores requieren un mantenimiento cuidadoso y periódico para
garantizar un funcionamiento adecuado.
¿Cómo fallan los acumuladores?
Fuga de gas o aceite internas o externas.
Ruptura de la cámara de aire.
Daño externo.
Resortes rotos o débiles.
¿Por qué fallan los acumuladores?
Instalación incorrecta.
Demasiada / poca carga.
Falla del sello del pistón.
Falla de la válvula de carga.
Agrietamiento / fatiga de la cámara de aire.
Indicadores de avería
Respuesta lenta o errática del implemento.
Fugas visibles.
Incapacidad de absorber impactos.
Funcionamiento deficiente.
Opciones de atención técnica
Reemplace componentes (válvulas, cámara de aire, resortes, pistón o
sellos)
Recargue con gas.
Reemplace el acumulador.
CURSO: HIDRÁULICA I - II - 69 - Material del Estudiante
FSAA – DMSE0020-2004a Módulo 5
FERREYROS S.A.A. Desarrollo Técnico
MSC/ERI – Mar04 Hidraul_mod_5 Componentes
LECCIÓN 5.5: ENFRIADORES
Función del enfriador de aceite
Como los componentes del sistema hidráulico trabajan a alta presión, el calor
se va acumulando en el aceite. Si las temperaturas aumentan demasiado,
pueden ocasionar que se dañen los componentes. Los enfriadores de aceite
son intercambiadores de calor, similares al radiador de un automóvil, que
utiliza aire o agua para mantener operaciones seguras.
Tipos de Enfriador
Enfriador de aire a aceite.
El aceite pasa por un tubo cubierto con
aletas de enfriamiento. Un ventilador
sopla aire sobre el tubo y las aletas,
enfriando el aceite.
Enfriador de agua a aceite
En este tipo de enfriador, el agua pasa
por una serie de tubos que enfrían al
aceite.
Localización y solución de problemas para enfriadores de aceite
Los enfriadores de aceite deben mantenerse en buenas condiciones de
operación ya que el recalentamiento puede dañar seriamente muchos
componentes hidráulicos.
¿Cómo fallan los enfriadores?
Taponamiento interno.
Obstrucción externa de las aletas (aire - aceite)
Fatiga de los tubos y las aletas debido a la vibración.
Tubos doblados, rotos o perforados.
¿Por qué fallan los enfriadores?
Mantenimiento inadecuado.
Daños externos.
Señales de falla
Fugas de aceite.
Temperatura de aceite anormalmente alta.
Carretes de válvulas pegajosas y barnizadas debido a recalentamiento.
Diferencia anormal de temperatura entre la entrada y la salida del
enfriador.
Opciones de servicio
Limpie las aletas.
Reemplace (No intente limpiar los tubos del enfriador de agua a aceite)
Enfriador, extrae calor al aire o a un refrigerante
Mantiene la temperatura constante
2t57
2t58
CURSO: HIDRÁULICA I - II - 70 - Material del Estudiante
FSAA – DMSE0020-2004a Módulo 5
FERREYROS S.A.A. Desarrollo Técnico
MSC/ERI – Mar04 Hidraul_mod_5 Componentes
LECCIÓN 5.6: MALLAS Y FILTROS
Para mantener los componentes hidráulicos funcionando adecuadamente. El
fluido hidráulico debe mantenerse tan limpio como sea posible. Materia extraña
y partículas de metal provenientes del desgaste natural de válvulas, bombas, y
otros componentes intentan ingresar al sistema. Mallas, filtros y tapones
magnéticos son usados para remover partículas extrañas del fluido hidráulico y
protegen el sistema efectivamente contra la contaminación. Tapones
magnéticos, localizados en los reservorios son usados para retirar las
partículas de hierro o acero del fluido.
MALLAS O REJILLAS (SCREENS)
Una Malla o rejilla es el sistema de filtración primaria que retira partículas
relativamente grandes o material extraño del fluido. Aún cuando la acción
filtrante de una rejilla no es tan buena como la de un filtro, una rejilla ofrece
menos resistencia al flujo. Una rejilla usualmente consiste de un marco de
metal envuelto en una fina malla de alambre o un elemento que sirve de tamiz.
Las rejillas son usadas en la entrada de las líneas de las bombas, donde las
caídas de presión deben mantenerse al mínimo.
La figura 2t45 muestra una rejilla en tres arreglos posibles usados en el ingreso
de las líneas de las bombas.
2t45
Sistema de rejillas
CURSO: HIDRÁULICA I - II - 71 - Material del Estudiante
FSAA – DMSE0020-2004a Módulo 5
FERREYROS S.A.A. Desarrollo Técnico
MSC/ERI – Mar04 Hidraul_mod_5 Componentes
FILTROS
Un filtro remueve partículas pequeñas extrañas del fluido hidráulico y es más
efectivo para proteger el sistema hidráulico. Los filtros están localizados en un
reservorio, una línea de presión, una línea de retorno, o en cualquier otro sitio
donde sea necesario.
El elemento o malla se clasifica en micrones, según el tamaño de las
perforaciones, de acuerdo con su capacidad de atrapar las partículas. Cuanto
más pequeño sea el tamaño de las perforaciones, más pequeñas serán las
partículas que podrá atrapar.
Diseño del filtro
Existen básicamente dos tipos de filtros de aceite. (1) Los de superficie y (2)
los de profundidad. Tal como el nombre lo indica, los filtros de superficie
recogen los contaminantes en la superficie del elemento del filtro o malla. Los
filtros de profundidad recogen los contaminantes de diferentes tamaños a
diferentes niveles dentro del elemento.
2t47
2t46
CURSO: HIDRÁULICA I - II - 72 - Material del Estudiante
FSAA – DMSE0020-2004a Módulo 5
FERREYROS S.A.A. Desarrollo Técnico
MSC/ERI – Mar04 Hidraul_mod_5 Componentes
UBICACIONES DEL FILTRO
Un sistema hidráulico puede requerir varios filtros, cada uno con su propio
propósito y ubicación.
a) Filtro presurizado.- El filtro presurizado evita que las partículas finas
contaminantes penetren en las válvulas y los accionadores y puede ser
un filtro del tipo de superficie o del tipo de profundidad.
b) Filtro de succión.- El filtro de succión evita que los contaminantes de
gran tamaño penetren en las bombas y demás componentes. Hay muy
poca caída de presión entre la entrada y la salida, para evitar la
cavitación de la bomba. Los filtros de succión por lo general son filtros de
superficie.
c) Filtro de drenaje de la caja del motor o de la bomba.- Elimina los
residuos que se producen con el desgaste o falla de un motor o bomba.
Es un filtro de baja presión y poco volumen y puede ser del tipo de tubo o
enroscable.
d) Filtro de retorno.- El filtro de retorno elimina los contaminantes que
entran en el sistema durante la operación, evitando que penetren en el
tanque. Es un filtro de superficie.
VÁLVULAS DE DERIVACIÓN (BY PASS)
La mayoría de los filtros de tubo y enroscables están equipados con válvulas
de derivación de filtro para garantizar que el flujo del sistema nunca quede
bloqueado. Hay dos situaciones que pueden ocasionar dicho bloqueo:
1. Una acumulación de contaminantes que obstruya el filtro.
2. Es posible que el aceite frío sea demasiado espeso para pasar por el
filtro.
Cualquiera de las dos situaciones puede afectar el rendimiento del sistema u
ocasionar daños a los componentes.
La válvula de derivación por lo general es una válvula de contrapunto
accionada por resorte. A medida que disminuye el caudal que pasa por el
filtro debido a los taponamientos o a que el aceite se espesa o enfría,
aumenta la presión en el lado de entrada.
Cuando la diferencia de presión llega a un límite predeterminado, llamado
presión de apertura, la válvula de contrapunto se abre, permitiendo que el
aceite se desvíe sin pasar por el elemento. El aceite derivado no está filtrado,
y se debe dar servicio al filtro lo antes posible. En el caso del aceite frío, la
válvula de derivación se cerrará tan pronto como se caliente el aceite.
2t48
CURSO: HIDRÁULICA I - II - 73 - Material del Estudiante
FSAA – DMSE0020-2004a Módulo 5
FERREYROS S.A.A. Desarrollo Técnico
MSC/ERI – Mar04 Hidraul_mod_5 Componentes
Localización y solución de problemas para filtros
Los filtros de aceite son artículos de mantenimiento, diseñados para que se
les dé servicio o sean reemplazados periódicamente.
¿Cómo fallan los filtros?
En cada una de estas situaciones, el aceite contaminado se desvía y no pasa
por el filtro:
Los filtros se taponan.
Los filtros se deforman y estropean.
El filtro no asienta bien.
¿Por qué fallan los filtros?
No se presta atención a los intervalos de servicio del filtro.
Daños externos.
Instalación incorrecta.
Contaminantes raros.
Fallas de componentes.
Indicadores de fallas
Aceite sucio.
Desgaste acelerado de los componentes de las válvulas.
Bomba con ruido.
Alarma de la válvula de derivación.
Opciones de Servicio
Siga las recomendaciones de intervalos de servicio para su vehículo.
Utilice siempre los filtros apropiados de Caterpillar.
Drene el aceite contaminado y reemplazar por aceite y filtro(s) limpios.
Símbolos ISO
Filtro o Malla.
Filtro con separador de agua y drenaje manual
Filtro con separador de agua y drenaje automático
Separador o trampa de agua
Lubricador de línea de aire
Secador de aire
Enfriador de aire
CURSO: HIDRÁULICA I - II - 74 - Material del Estudiante
FSAA – DMSE0020-2004a Módulo 5
FERREYROS S.A.A. Desarrollo Técnico
MSC/ERI – Mar04 Hidraul_mod_5 Componentes
Módulo 6
COMPONENTES GENERADORES
DE FLUJO
DESARROLLO TECNICO DMSE0020-2004a
MARZO, 2004 Preparado por MSC/ERI
CURSO: HIDRÁULICA I - II - 76 - Material del Estudiante
FSAA – DMSE0020-2004a Módulo 6
FERREYROS S.A.A. Desarrollo Técnico
MSC/ERI – Mar04
MODULO 6: COMPONENTES GENERADORES DE FLUJO
El propósito de este módulo es entender el funcionamiento de los
componentes generadores de flujo de un sistema hidráulico.
Bombas y motores son similares en construcción, pero diferentes en sus
características operacionales, por lo tanto la mayor parte del material de este
módulo se concentrará en la nomenclatura y operación de bombas.
OBJETIVOS
Al término de este módulo, el estudiante estará en capacidad de:
1. Entender la diferencia entre las bombas de desplazamiento positivo y
no positivo.
2. Entender la diferencia entre las bombas de desplazamiento fijo y
desplazamiento variable.
3. Entender la operación de los diferentes tipos de bombas.
4. Entender las similitudes y diferencias entre bombas y motores.
CURSO: HIDRÁULICA I - II - 77 - Material del Estudiante
FSAA – DMSE0020-2004a Módulo 6
FERREYROS S.A.A. Desarrollo Técnico
MSC/ERI – Mar04
LECCIÓN 6.1: BOMBAS Y MOTORES
6.1 Funciones
Las bombas hidráulicas convierten la energía mecánica en energía hidráulica
en forma de flujo de fluido.
Las bombas producen solamente caudal o flujo (en galones por minuto, litros
por minuto, centímetros cúbicos por revolución, etc.) el mismo que es utilizado
en un sistema hidráulico. Las bombas NO GENERAN PRESION. La presión
es originada por la resistencia al flujo. Esta resistencia es causada por los
diferentes componentes del sistema como mangueras, válvulas, orificios,
acoplamientos, conexiones, cilindros, motores o cualquier otro componente
que se encuentre en el camino del flujo hacia el tanque.
Aunque las bombas no generan directamente presión hidráulica, deben
diseñarse para soportar los requisitos de presión del sistema. Por lo general,
cuanto mayor sea la presión de operación, mayor será la bomba.
6.2 Tipos de Bombas
Las bombas pueden ser clasificadas dentro de dos grandes grupos:
- Bombas de desplazamiento NO POSITIVO.
- Bombas de desplazamiento POSITIVO.
6.2.1 Bombas de desplazamiento NO POSITIVO
Las bombas de desplazamiento NO POSITIVO presentan mayores espacios
(holgura) entre sus partes móviles y estacionarias que sus similares de
desplazamiento POSITIVO. Esta mayor holgura permite que una mayor
cantidad de líquido pueda recircular entre las partes cuando la presión
(resistencia al flujo) de salida aumenta.
Este tipo de bombas son menos eficientes debido a que el flujo de salida
decrece considerablemente con el aumento de la presión de salida. Estas
bombas generalmente son presentadas en dos tipos:
- Centrífugas
- Axiales
Estas son utilizadas en aplicaciones de baja presión como bombas de agua
de automóviles, bombas de agua para suministro doméstico e industrial y
como bombas de carga para bombas de pistón en sistemas hidráulicos de
alta presión.
CURSO: HIDRÁULICA I - II - 78 - Material del Estudiante
FSAA – DMSE0020-2004a Módulo 6
FERREYROS S.A.A. Desarrollo Técnico
MSC/ERI – Mar04
6.2.1.1 Bombas Centrífugas
La bomba centrífuga
consiste en dos porciones
básicas: el impulsor (2) que
se monta en el eje de
entrada (4) y la cubierta (3).
El impulsor tiene una parte
posterior sólida o disco con
láminas curvadas (1)
moldeadas en el lado de la
entrada. El líquido ingresa al
centro de la cubierta (5)
cerca del eje de entrada y
fluye por el impulsor. Las
láminas curvadas del impulsor propulsan el líquido hacia fuera, contra la
cubierta. La cubierta esta moldeada de tal forma que direcciona el líquido al
puerto de salida.
6.2.1.2 Bombas Axiales
El tipo axial se asemeja a un
ventilador eléctrico de aire. Se monta
en un tubo recto y tiene un propulsor
aplanado abierto. El líquido es
propulsado abajo del tubo por la
rotación de las láminas anguladas.
6.2.2 Bombas de desplazamiento POSITIVO
Son las bombas que siempre generan flujo cuando están funcionando. La
mayoría de las bombas que se utilizan en las máquinas Caterpillar son de
este tipo. Hay tres tipos básicos de bombas de desplazamiento positivo:
- De engranajes
- De paletas
- De pistón
Las bombas de desplazamiento positivo tienen holguras (espacios) entre
componentes mucho más pequeños. Esto reduce las fugas y proporciona
mayor eficiencia cuando se utiliza en sistemas hidráulicos de alta presión. El
flujo de la salida en una bomba de desplazamiento positivo es básicamente
igual para cada revolución de la bomba. Las bombas de desplazamiento
positivo son clasificadas por el control de flujo de salida y por su construcción.
Dentro de la clasificación por el control de flujo de salida tenemos:
De caudal fijo (desplazamiento fijo): Son las que mueven un volumen
constante o fijo de fluido en cada revolución de la bomba. Las bombas de
engranajes y algunas bombas de paletas son bombas de caudal fijo.
De caudal variable (desplazamiento variable): Pueden ajustar el
volumen del fluido que se impele durante cada revolución. Este caudal
puede ser controlado manual o automáticamente. En algunos casos se
puede encontrar una combinación de ambos controles. Las bombas de
pistones y algunas bombas de paletas pueden ser de caudal variable.
CURSO: HIDRÁULICA I - II - 79 - Material del Estudiante
FSAA – DMSE0020-2004a Módulo 6
FERREYROS S.A.A. Desarrollo Técnico
MSC/ERI – Mar04
Bi-direccionales: Son reversibles y pueden accionarse en cualquier
sentido.
De presión compensada: Son bombas de caudal variable equipadas
con un dispositivo de control que ajusta la salida de la bomba para
mantener la presión deseada en el sistema.
Se debe considerar que una bomba hidráulica tiene compensación de presión
de tres formas:
Una bomba que está equipada con una válvula compensadora de presión
para limitar la presión máxima del sistema.
Una bomba que varía el flujo de salida para mantener un diferencial de
presión determinado. Se utilizan servo-válvulas o carretes de margen
para enviar la señal a la bomba.
Una bomba que mantiene un régimen de flujo (caudal) determinado aún
cuando aumenta la presión de carga.
CURSO: HIDRÁULICA I - II - 80 - Material del Estudiante
FSAA – DMSE0020-2004a Módulo 6
FERREYROS S.A.A. Desarrollo Técnico
MSC/ERI – Mar04
Asimismo, se pueden clasificar por el diseño o construcción de dos maneras:
• Por la presión máxima del sistema (es decir 21,000 kPa o 3,000 PSI) a la
cual la bomba esta diseñada para funcionar.
• Por el flujo de salida específico entregado a una revolución o velocidad
dada y a una presión específica. Ejemplo: LPM @ RPM @ kPa o por
gpm @ RPM @ PSI (es decir 380 LPM @ 2000 RPM @ 690 kPa o 100
gpm @ 2000 RPM @ 100 psi).
6.2.2.1 Bombas de Engranajes
Las bombas de engranajes son
bombas de caudal positivo y fijo. Su
diseño simple, de recia construcción,
las hacen útiles en una amplia gama
de aplicaciones.
6.2.2.1.1 Componentes
Los componentes de una bomba de
engranajes se identifican en la
siguiente ilustración:
1. Sellos
2. Plancha de presión
3. Engranaje loco
4. Engranaje de impulsión
5. Caja
6.2.2.1.2 Funcionamiento de la bomba de engranajes
Un eje de impulsión hace girar el engranaje impulsor, el cual hace girar el
engranaje loco. A medida que giran los engranajes, los dientes del engranaje
forman un sello contra la caja. El aceite entra por la lumbrera de entrada
quedando atrapado entre los dientes y la caja, es impulsado y obligado a salir
por la lumbrera de salida.
GENHD018
GENHD019
CURSO: HIDRÁULICA I - II - 81 - Material del Estudiante
FSAA – DMSE0020-2004a Módulo 6
FERREYROS S.A.A. Desarrollo Técnico
MSC/ERI – Mar04
6.2.2.2 Bombas de Paletas
Las bombas de paletas son bombas
de caudal positivo y fijo. Estas
bombas de larga duración y suave
funcionamiento son de uso
frecuente.
6.2.2.2.1 Componentes
Los componentes de una bomba de
paletas son los siguientes:
1. Caja del extremo
2. Plancha flexible
3. Rotor
4. Anillo excéntrico
5. Paletas
6. Sello
7. Caja del extremo
6.2.2.2.2 Funcionamiento de la bomba de paletas
Un eje de impulsión gira el rotor. El aceite penetra en la cámara creada entre
las dos paletas y la caja, es impulsado hacia la lumbrera de salida. La bomba
de paletas consiste en: un anillo de leva, paletas y un rotor ranurado.
6.2.2.2.3 Bombas de paletas Caterpillar
La mayoría de las bombas de paletas Caterpillar son bombas balanceadas
con un par de lumbreras de entrada y un par de salida. Las lumbreras de
cada par están ubicadas en lados opuestos.
La fuerza centrífuga, los resortes o la alta presión de aceite empujan las
paletas contra la superficie interior del anillo. Esto permite que las paletas se
ajusten automáticamente según el desgaste.
GENHD020
GENHD021
CURSO: HIDRÁULICA I - II - 82 - Material del Estudiante
FSAA – DMSE0020-2004a Módulo 6
FERREYROS S.A.A. Desarrollo Técnico
MSC/ERI – Mar04
6.2.2.3 Bombas de Pistones
Las bombas de pistones pueden ser de caudal fijo o variable, según su
diseño. Estas bombas versátiles y eficientes se utilizan frecuentemente en los
sistemas hidráulicos de detección de carga y presión compensada.
6.2.2.3.1 Componentes
Una bomba de pistones de caudal
variable consiste en:
1. Eje impulsor.
2. Tambor de cilindros.
3. Placa de la lumbrera.
4. Pistones.
5. Retenes.
6. Placa de retracción.
7. Plato basculante.
6.2.2.3.2 Funcionamiento de la bomba de pistones
El eje impulsor está conectado al tambor de cilindros. A medida que gira, los
pistones, que están conectados al plato basculante, suben y bajan en los
cilindros.
A medida que el pistón se retrae, hace penetrar aceite en el cilindro por la
lumbrera de entrada y luego lo expulsa en la carrera descendente por la
lumbrera de salida.
El caudal de aceite impulsado depende del ángulo del plato basculante.
Cuando el plato basculante está situado en un ángulo máximo, habrá el
máximo caudal.
Cuando está situado en un ángulo cero, no habrá caudal ni flujo.
6.2.2.3.3 Bombas de pistón de caudal fijo
Las bombas de pistones también pueden ser de caudal fijo. En este tipo de
bombas se tiene un ángulo fijo del conjunto del tambor y pistones con
respecto al eje de impulsión.
GENHD022
CURSO: HIDRÁULICA I - II - 83 - Material del Estudiante
FSAA – DMSE0020-2004a Módulo 6
FERREYROS S.A.A. Desarrollo Técnico
MSC/ERI – Mar04
6.2.2.3.4 Bomba de pistones radiales
La bomba de pistones radiales mueve los pistones de adentro hacia fuera en
línea perpendicular a la línea del eje de accionamiento. Cuando los rodillos
seguidores de las levas caen en la base de la leva en el anillo exterior, el
pistón sale. La presión atmosférica o la carga de la bomba empuja el aceite a
través de la válvula de admisión y llena el interior de la cámara formada por la
salida del pistón. Cuando los rodillos seguidores de las levas suben a la
cresta de la leva del anillo exterior, el pistón entra. En este momento el aceite
contenido en la cámara es expulsado por la válvula de salida, generándose el
flujo de salida.
6.3 Desplazamiento de la bomba
El desplazamiento de la bomba se calcula midiendo el volumen de fluido
movido durante una revolución completa de la bomba.
6.4 Caudal de la bomba
El caudal de la bomba se calcula midiendo el volumen de fluido movido
durante un tiempo determinado. Se expresa en galones por minuto o en litros
por minuto (gal/min o l/min).
Cuando se exprese en volumen por revolución, el caudal pueden ser
convertido fácilmente multiplicándolo por la velocidad en RPM (es decir 2000
RPM) y dividiéndolo por una constante. Por ejemplo, calculemos el flujo de
una bomba que gire a 2000 RPM y tenga un flujo de 11.55 in3/rev o 190
cc/rev.
231
3
rpm
rev
in
GPM ×=
1000
rpm
rev
cc
LPM ×=
231
20005.11 ×
=GPM
1000
2000190×
=LPM
100=GPM 380=LPM
6.5 Motores
Los motores hidráulicos son actuadores que convierten la energía hidráulica
en energía mecánica en forma de movimiento y fuerza giratoria. Se utilizan en
las máquinas Caterpillar para impulsar cadenas, ruedas e implementos.
CURSO: HIDRÁULICA I - II - 84 - Material del Estudiante
FSAA – DMSE0020-2004a Módulo 6
FERREYROS S.A.A. Desarrollo Técnico
MSC/ERI – Mar04
6.5.1 Funcionamiento de los motores
Los motores hidráulicos son casi idénticos a las bombas hidráulicas. Esto se
aplica a los motores de engranajes, de paletas y de pistones. La diferencia
principal consiste en que el aceite a alta presión entra en el motor, haciendo
girar a los componentes internos. El aceite luego sale del motor a baja
presión y regresa al tanque. Cuando el motor está funcionando hacia
adelante, los componentes internos giran en la misma dirección.
6.6 Nomenclatura ISO
Bombas
Las bombas en el sistema ISO son identificadas por un triangulo negro dentro
de un círculo con la punta direccional apuntando al borde del mismo. Cuando
una flecha cruza el círculo diagonalmente, esta indica que la bomba es de
caudal variable.
Motores
Los motores en el sistema ISO son identificados por un triangulo negro dentro
de un círculo con su base apoyada al borde del circulo y la punta direccional
apuntando al centro del mismo. Cuando una flecha cruza el círculo
diagonalmente, esta indica que el motor es de caudal variable.
CURSO: HIDRÁULICA I - II - 85 - Material del Estudiante
FSAA – DMSE0020-2004a Módulo 6
FERREYROS S.A.A. Desarrollo Técnico
MSC/ERI – Mar04
6.7 Localización, solución de problemas y atención técnica para bombas
y motores
El rendimiento y la vida útil de las bombas hidráulicas pueden verse afectados
por una serie de condiciones de operación.
6.7.1 ¿Cómo fallan las bombas y los motores?
Fugas.
Desgaste.
Componentes rotos o averiados.
6.7.2 ¿Por qué fallan las bombas y los motores?
Cavitación.
Aireación.
Contaminación.
Fluido inadecuado.
Exceso de calor / presión.
Desgaste normal.
6.8 Cavitación
Cuando una bomba o un motor no recibe aceite o recibe muy poco aceite, se
forman cavidades de vapor que se desintegran en la bomba. Esto ocasiona
implosiones que desgastan los componentes internos de la bomba o del
motor. Además los componentes se rayan debido a la falta de lubricación.
GENHD023
CURSO: HIDRÁULICA I - II - 86 - Material del Estudiante
FSAA – DMSE0020-2004a Módulo 6
FERREYROS S.A.A. Desarrollo Técnico
MSC/ERI – Mar04
6.8.1 Síntomas de la cavitación
Los síntomas de la cavitación son:
Traqueteo peculiar.
Operación defectuosa del implemento.
Acumulación de calor en la bomba (la pintura de la bomba se quema).
6.8.2 Causas de la cavitación
Tubería de entrada restringida (ej. filtro taponado).
Exceso de velocidad.
Bajo nivel de aceite.
Viscosidad de aceite demasiado alta.
Falla de presurización del tanque.
Cambios no autorizados en el sistema y/o piezas de inferior calidad.
6.9 Aireación
La aireación consiste en el proceso de atrapar el aire que se encuentra en el
aceite, lo que es ocasionado por las fugas de aceite en el sistema. Las
burbujas explotan cuando entran en la bomba o en el motor, causando el
desgaste de los componentes internos.
6.9.1 Síntomas de la aireación
Ruido en la bomba o en el motor.
Operación errática del implemento.
Acumulación de calor en la bomba o en el motor.
Los controles del implemento están muy suaves.
Aceite espumoso.
6.10 Contaminación del aceite
Las bombas y los motores son susceptibles a los daños ocasionados por la
suciedad, el agua y otros contaminantes abrasivos.
6.10.1 Causas de la contaminación
Mantenimiento deficiente.
Conexiones flojas en las tuberías.
Sellos dañados.
Hábitos de trabajo descuidados (Dejar el tanque destapado, permitir que
contaminantes entren en el tanque al restablecer aceite, dejar el tanque
sin la tapa de ventilación).
GENHD024
CURSO: HIDRÁULICA I - II - 87 - Material del Estudiante
FSAA – DMSE0020-2004a Módulo 6
FERREYROS S.A.A. Desarrollo Técnico
MSC/ERI – Mar04
6.11 Viscosidad del fluido
Es importante utilizar aceite con la viscosidad apropiada.
A continuación se describen algunos problemas que pueden ocurrir si se
utiliza un tipo de fluido incorrecto:
Fluido insuficientemente viscoso:
Aumento de fugas internas y externas.
Patinaje de la bomba o del motor.
Exceso de desgaste de los componentes debido a lubricación
inadecuada.
Reducción de la presión del sistema.
Los controles del implemento están muy suaves.
Fluido demasiado espeso:
Aumento de la fricción interna.
Aumento de la temperatura con la resultante acumulación de residuos
lodosos.
Operación lenta y errática.
Se requiere más potencia para la operación.
6.12 Señales de falla
Ruido (tanto la cavitación como la aireación producen traqueteo).
Desempeño deficiente de la máquina.
Reducción de capacidad.
Operación errática.
Los controles están muy suaves.
Exceso de calor.
Exceso de fugas.
Aceite espumoso.
CURSO: HIDRÁULICA I - II - 88 - Material del Estudiante
FSAA – DMSE0020-2004a Módulo 6
FERREYROS S.A.A. Desarrollo Técnico
MSC/ERI – Mar04
GENHD025
CURSO: HIDRÁULICA I - II - 89 - Material del Estudiante
FSAA – DMSE0020-2004a Módulo 6
FERREYROS S.A.A. Desarrollo Técnico
MSC/ERI – Mar04
Módulo 7
COMPONENTES DE CONTROL
VALVULAS
DESARROLLO TECNICO DMSE0020-2004b
MAYO, 2004 Preparado por MSC y JTC
CURSO: HIDRÁULICA I - II - 91 - Material del Estudiante
FSAA – DMSE0020b MODULO 7.1
FERREYROS S.A.A. Desarrollo Técnico
MSC y JTC – MAYO 04 Hidraul_mod_7_1 Valvulas Ctrl Presion
MODULO 7: COMPONENTES DE CONTROL
INTRODUCCIÓN Los componentes de control que se tratarán en este módulo, comprenden las
configuraciones básicas de las diversas válvulas hidráulicas, las que se utilizan
para regular las condiciones del flujo de aceite, tales como caudal, presión y
dirección.
Todos los sistemas hidráulicos utilizan válvulas para controlar los actuadores:
cilindros y motores, además de regular otros requisitos de caudal de fluido y
presión del sistema.
Estas válvulas pueden ser componentes individuales, agrupados dentro de un
solo bloque o colocados en gran número dentro de bancos de válvulas.
OBJETIVOS
Al término de este módulo, el estudiante estará en capacidad de:
1. Describir los tipos más comunes de válvulas de control de presión, de
control de dirección y control de flujo.
2. Establecer las funciones de las válvulas anteriormente mencionadas.
3. Identificar los símbolos ISO de los tipos principales de válvulas
CURSO: HIDRÁULICA I - II - 92 - Material del Estudiante
FSAA – DMSE0020b MODULO 7
FERREYROS S.A.A. Desarrollo Técnico
MSC y JTC – MAYO 04 Hidraul_mod_7_1 Valvulas Ctrl Presion
VÁLVULA DE COMPUERTA
El tipo de válvula más simple es la válvula de compuerta común. El flujo se
controla acercando o alejando el vástago de la válvula del asiento de la
válvula. Esta válvula sencilla también puede afectar la presión del circuito. A
medida que se cierra la abertura entre el asiento de la válvula y el vástago, se
restringe el flujo, haciendo que caiga la presión del lado posterior a la válvula.
Este fenómeno se llama “efecto del orificio restrictor”.
2a
CURSO: HIDRÁULICA I - II - 93 - Material del Estudiante
FSAA – DMSE0020b MODULO 7
FERREYROS S.A.A. Desarrollo Técnico
MSC y JTC – MAYO 04 Hidraul_mod_7_1 Valvulas Ctrl Presion
LECCIÓN 7.1 VÁLVULAS DE CONTROL DE PRESIÓN
INTRODUCCIÓN Las válvulas de control de presión son usadas para controlar la presión en el
circuito o en un sistema. La función de la válvula será la misma aunque el
diseño podría cambiar. Algunas de las válvulas de control de presión que
estudiaremos son válvulas de alivio, válvulas de secuencia, válvulas reductoras
de presión, válvulas de presión diferencial y válvulas de descarga.
Válvulas de alivio
Los sistemas hidráulicos están diseñados para operar en un rango de presión.
Excediendo este rango podríamos dañar los componentes del sistema o podría
provocar un daño personal. La válvula de alivio mantiene la presión dentro de
un límite establecido al abrir y permitir que el exceso de aceite fluya, ya sea
hacia otro circuito o de regreso al tanque.
Válvula de alivio simple, Presión de apertura (cracking
pressure)
La figura 2b muestra una válvula de alivio simple en la posición de “presión de
apertura”.
La válvula de alivio simple (también llamada válvula de actuación directa) es
mantenida cerrada por la fuerza del resorte. La tensión del resorte es regulada
a la “presión de alivio”. Sin embargo la presión de regulación de alivio no es la
presión a la cual la válvula comienza a abrirse.
Cuando se dan las condiciones para que exista una resistencia al flujo normal
de aceite, el exceso de flujo de aceite causa el incremento de la presión de
aceite. Dicho incremento de presión es sensado por la válvula de alivio.
Cuando la fuerza del incremento de la presión de aceite supera la fuerza del
resorte de la válvula de alivio, la válvula se mueve contra el resorte y comienza
a abrirse. La presión requerida para iniciar la apertura de la válvula es llamada
la presión de apertura (cracking pressure) La válvula abre justo lo suficiente
para permitir que el exceso de aceite fluya a través de la válvula.
Vea imagen 2b.
2b
CURSO: HIDRÁULICA I - II - 94 - Material del Estudiante
FSAA – DMSE0020b MODULO 7
FERREYROS S.A.A. Desarrollo Técnico
MSC y JTC – MAYO 04 Hidraul_mod_7_1 Valvulas Ctrl Presion
Válvula de alivio simple, regulación de la presión de alivio
(relief pressure setting)
Un incremento en la resistencia al flujo de aceite, incrementa el volumen de
aceite en exceso y por consiguiente incrementa la presión del circuito. El
incremento de la presión del circuito supera la nueva tensión del resorte y
abre más la válvula de alivio.
El proceso es repetido hasta que el máximo volumen del aceite en exceso esté
fluyendo a través de la válvula de alivio. Esta es la regulación de la presión de
alivio (relief pressure setting), ver imagen 2c.
La válvula de alivio simple es comúnmente usada donde el volumen aceite en
exceso es bajo o donde hay una necesidad de una respuesta rápida.
Esto hace ideal a la válvula de alivio simple para aliviar presiones picos o
como una válvula de seguridad.
2c
CURSO: HIDRÁULICA I - II - 95 - Material del Estudiante
FSAA – DMSE0020b MODULO 7
FERREYROS S.A.A. Desarrollo Técnico
MSC y JTC – MAYO 04 Hidraul_mod_7_1 Valvulas Ctrl Presion
Válvula de Alivio Pilotada
Además de los elementos de una válvula simple, cuenta también con una
válvula adicional o piloto, más pequeña, que regula la presión, lo cual permite
que la válvula se abra y se cierre ante fluctuaciones menores en el sistema.
Esto elimina el ruido y permite un control más preciso Ante mayores
requerimientos de alivio primero la válvula más pequeña se abre, se produce
una mayor diferencia de presión en el carrete más grande, lo que hace que la
válvula mayor, con el resorte ligero, se abra y deje pasar el aceite.
CURSO: HIDRÁULICA I - II - 96 - Material del Estudiante
FSAA – DMSE0020b MODULO 7
FERREYROS S.A.A. Desarrollo Técnico
MSC y JTC – MAYO 04 Hidraul_mod_7_1 Valvulas Ctrl Presion
POSICIÓN
CERRADA
POSICIÓN
ABIERTA
2d
2e
CURSO: HIDRÁULICA I - II - 97 - Material del Estudiante
FSAA – DMSE0020b MODULO 7
FERREYROS S.A.A. Desarrollo Técnico
MSC y JTC – MAYO 04 Hidraul_mod_7_1 Valvulas Ctrl Presion
Símbolo ISO de válvula
NORMALMENTE CERRADA
La válvula representada por la figura
2f puede representar ya sea a una
válvula de alivio simple o pilotada.
Los Símbolos ISO son los mismos
para todas las válvulas de alivio.
La figura 2f representa la válvula en la
posición cerrada. La presión del
sistema es sensada en la parte
superior de la válvula y trabaja para
mover la válvula contra el resorte.
Durante la operación normal, el flujo
es bloqueado por la válvula cerrada.
Símbolo ISO de válvula
NORMALMENTE ABIERTA
El símbolo ISO de la válvula en la
figura 2g muestra una válvula de
alivio en posición abierta.
Cuando la fuerza de la presión de
aceite del sistema vence la fuerza del
resorte, la flecha se mueve hacia
arriba y desconecta la comunicación
entre bomba y drenaje.
Válvula Normalmente Cerrada
Válvula Normalmente Abierta
Símbolo ISO de válvula de
Alivio Variable
La válvula de alivio variable es
representada por una sección con
una flecha a través del resorte. La
flecha muestra que la tensión del
resorte puede ser variada.
2f 2g
2h
CURSO: HIDRÁULICA I - II - 98 - Material del Estudiante
FSAA – DMSE0020b MODULO 7
FERREYROS S.A.A. Desarrollo Técnico
MSC y JTC – MAYO 04 Hidraul_mod_7_1 Valvulas Ctrl Presion
Válvula de secuencia, Posición abierta
Cuando la presión en la cámara del resorte de la válvula de descarga excede
la regulación del resorte de la válvula piloto. La válvula piloto se abre. La
válvula piloto abierta permite al aceite en la cámara del resorte de la válvula
de descarga fluir hacia el tanque.
Esto permite que la presión del aceite en dicha cámara disminuya. La fuerza
de la presión de aceite mayor del sistema mueve la válvula de descarga
contra la fuerza del resorte de la válvula de descarga y abre el pasaje al
circuito 2. La válvula de secuencia permanece abierta hasta que la presión en
el circuito 1 disminuya a menos de la presión de regulación del resorte.
2k
CURSO: HIDRÁULICA I - II - 99 - Material del Estudiante
FSAA – DMSE0020b MODULO 7
FERREYROS S.A.A. Desarrollo Técnico
MSC y JTC – MAYO 04 Hidraul_mod_7_1 Valvulas Ctrl Presion
Válvula de Reducción de Presión
Se utilizan cuando la demanda de presión de un circuito es menor que la
presión de suministro. Básicamente consta de un pistón, un resorte y un
carrete. La fuerza del resorte determina la máxima presión corriente debajo
de la válvula. La válvula está normalmente abierta.
A medida que el flujo pasa por el carrete, la presión aumenta corriente abajo.
Al aumentar la presión en la cavidad del pistón, esta actúa contra el pistón y
el carrete y comienza a cerrar la válvula hasta encontrar el equilibrio
Símbolo ISO de la válvula Reductora de Presión
2l
CURSO: HIDRÁULICA I - II - 100 - Material del Estudiante
FSAA – DMSE0020b MODULO 7
FERREYROS S.A.A. Desarrollo Técnico
MSC y JTC – MAYO 04 Hidraul_mod_7_1 Valvulas Ctrl Presion
En el arranque de la bomba
En el arranque de la bomba, La fuerza del resorte de la válvula mantiene el
carrete y el pistón a la derecha. El suministro de aceite fluye alrededor del
carrete de la válvula para el circuito controlado (aguas debajo de la válvula) El
suministro de aceite también fluye a través del pasaje de aceite a la cámara
del pistón a la derecha de la cámara del pistón. Cualquier cambio en la
presión del circuito de aceite controlado es sensado por la cámara del pistón.
En el arranque de la bomba, la presión de alimentación y la presión
controlada de aceite son las mismas. Ver imagen 2m
Condición normal de operación
Cuando la presión se incrementa en el circuito, el incremento es sensado en
la cámara del pistón. La presión creciente mueve el pistón a la izquierda
contra el carrete de la válvula y la fuerza del resorte.
Cuando el carrete de la válvula se mueve a la izquierda, El carrete de la
válvula restringe el aceite de suministro a través de la válvula y reduce la
presión del circuito de aceite controlado.
El movimiento del carrete de la válvula crea un orificio variable entre el
suministro y el circuito controlado. El orificio variable permite incrementar o
disminuir el flujo de aceite como sea necesario para controlar la presión en el
circuito controlado. El aceite en la cámara del resorte debe ser drenado. Ver
la figura 2n
2m
2n
CURSO: HIDRÁULICA I - II - 101 - Material del Estudiante
FSAA – DMSE0020b MODULO 7
FERREYROS S.A.A. Desarrollo Técnico
MSC y JTC – MAYO 04 Hidraul_mod_7_1 Valvulas Ctrl Presion
Válvulas de Diferencia de Presión.
Permite establecer una secuencia de suministro de aceite a dos circuitos, o
mantener una diferencia de presión constante entre dos circuitos.
Está compuesta por un carrete y un resorte. Inicialmente el carrete bloquea el
flujo desde el circuito primario hacia el secundario. Una vez que se satisfacen
los requisitos de flujo hacia el circuito primario, la presión aumenta,
desplazando el carrete contra el resorte y permitiendo el flujo hacia el circuito
secundario y la cámara del resorte. A medida que aumenta la presión
secundaria, la válvula retrocede. La válvula constantemente ajustará su
posición de forma que la presión en el circuito secundario iguale la presión
en el primario menos la fuerza del resorte. Ver imágenes 2p, 2q, 2r.
Símbolo ISO de la Válvula de Diferencia de Presión
2p
CURSO: HIDRÁULICA I - II - 102 - Material del Estudiante
FSAA – DMSE0020b MODULO 7
FERREYROS S.A.A. Desarrollo Técnico
MSC y JTC – MAYO 04 Hidraul_mod_7_1 Valvulas Ctrl Presion
FUNCIONAMIENTO DE LA VALVULA DE DIFERENCIA DE PRESION
- AL INICIO DEL FUNCIONAMIENTO
---------------------------------------------------------------------------------------------------
......................................................................................................................
- EN FUNCIONAMIENTO NORMAL
...............................................................................................................
...............................................................................................................
................................................................................................................
2q
2r
CURSO: HIDRÁULICA I - II - 103 - Material del Estudiante
FSAA – DMSE0020b MODULO 7
FERREYROS S.A.A. Desarrollo Técnico
MSC y JTC – MAYO 04 Hidraul_mod_7_1 Valvulas Ctrl Presion
HOJA DE TRABAJO EN CLASE N° 2.1
VÁLVULAS DE CONTROL DE PRESIÓN
Llene en los espacios en blanco o círculos la mejor respuesta:
1. Explique el porqué de las válvulas de alivio
2. Liste dos tipos básicos de válvulas de alivio
En las preguntas de la 3 a la 5 responda si es verdadero o falso
3. Los símbolos ISO nos dicen si es una válvula de alivio simple o
pilotada
a) Verdadero
b) Falso
4. La pequeña sección de la válvula de alivio piloto tiene como objetivo
principal descargar el flujo del sistema al tanque.
a) Verdadero
b) Falso
5. El resorte del cuerpo de descarga de la válvula de alivio pilotada es
más rígido que el de una válvula de alivio simple.
a) Verdadero
b) Falso
VÁLVULAS REDUCTORAS DE PRESIÓN
6. ¿Cuándo elegiría usar una válvula reductora de presión en un circuito?
CURSO: HIDRÁULICA I - II - 104 - Material del Estudiante
FSAA – DMSE0020b MODULO 7
FERREYROS S.A.A. Desarrollo Técnico
MSC y JTC – MAYO 04 Hidraul_mod_7_1 Valvulas Ctrl Presion
7. Compare una válvula de alivio con una válvula reductora de presión.
8. ¿Por qué línea externa de drenaje es necesaria para una apropiada
operación de una válvula reductora de presión?
VÁLVULAS DE PRESIÓN DIFERENCIAL
9. ¿Cuándo elegiría usar una válvula de presión diferencial en un
circuito?
10. ¿ Por qué podríamos decir que el símbolo de una válvula de presión
diferencial es una combinación o no de los símbolos de una válvula de
alivio de presión y una válvula reductora de presión?
11. Compare una válvula de presión diferencial con una válvula reductora
de presión.
CURSO: HIDRÁULICA I - II - 106 - Material del Estudiante
FSAA – DMSE0020b MODULO 7.2
FERREYROS S.A.A. Desarrollo Técnico
MSC y JTC – MAYO 04 Hidraul_mod_7_2 Valvulas Ctrl Direccional
LECCIÓN 2.2 VÁLVULAS DE CONTROL DIRECCIONAL O
SELECTORAS
INTRODUCCIÓN Las válvulas de control direccional o selectoras son usadas para dirigir el aceite
a circuitos separados de un sistema hidráulico (hacia un actuador por ejemplo).
La máxima capacidad de flujo y la caída de presión a través de una válvula
son las primeras consideraciones. Las válvulas de control direccional pueden
interactuar con controles manuales, hidráulicos, neumáticos y electrónicos.
Esos factores son mayormente determinados por el diseño inicial del sistema.
Válvulas Selectoras
Controlan el funcionamiento de los actuadores y demás componentes de un
sistema hidráulico, permitiendo que la válvula determine la dirección y cantidad
de flujo de aceite.
La mayor parte de las válvulas selectoras tienen un carrete que se desliza
hacia adelante y hacia atrás en la perforación de la válvula. El carrete tiene
amplios diámetros, llamados resaltos, que pueden bloquear o abrir entradas y
salidas. Algunos carretes tienen ranuras de lubricación alrededor de los
resaltos gruesos en uno de los extremos del carrete cuya finalidad es atrapar el
aceite. Esto hace que el carrete flote en una capa delgada de aceite,
manteniéndolo centrado y más fácil de mover. Por lo general, el carrete está
centrado en la válvula mediante resortes y puede ser movido manualmente o
eléctricamente mediante solenoides. Los carretes de gran tamaño difíciles de
operar manualmente o situados en ubicaciones distantes, pueden ser
accionados hidráulicamente. Las válvulas selectoras que controlan la
operación de otras válvulas son llamadas válvulas piloto.
Las válvulas selectoras generalmente tienen tres o más posiciones. Cada
posición cambia el sentido del flujo hacia el actuador. Una válvula de centro
abierto permite el paso del aceite de suministro de retorno al tanque a través
de su posición neutral. Una válvula de centro cerrado bloquea el flujo
proveniente de la bomba.
2t1
CURSO: HIDRÁULICA II - 107 - Material del Estudiante
FSAA – DMSE0020b MODULO 7.2
FERREYROS S.A.A. Desarrollo Técnico
MSC y JTC – MAYO 04 Hidraul_mod_7_2 Valvulas Ctrl Direccional
Carrete de la válvula
El carrete de la válvula consiste en canales y resaltos. Los resaltos del carrete
bloquean el flujo del aceite a través del cuerpo de la válvula. Los canales del
carrete permiten el flujo del aceite alrededor del carrete y a través del cuerpo
de la válvula.
La posición del carrete cuando no está activa se llama posición “normal”o
neutral.
ANOTACIONES
2t2
2t3
CURSO: HIDRÁULICA II - 108 - Material del Estudiante
FSAA – DMSE0020b MODULO 7.2
FERREYROS S.A.A. Desarrollo Técnico
MSC y JTC – MAYO 04 Hidraul_mod_7_2 Valvulas Ctrl Direccional
Válvula de control direccional de centro abierto
(Posición fija - HOLD)
2t4
Válvula de control direccional de centro abierto
(Posición de levante - RAISE)
2t5
2t6
CURSO: HIDRÁULICA II - 109 - Material del Estudiante
FSAA – DMSE0020b MODULO 7.2
FERREYROS S.A.A. Desarrollo Técnico
MSC y JTC – MAYO 04 Hidraul_mod_7_2 Valvulas Ctrl Direccional
REPRESENTACIÓN ISO
El símbolo básico ISO en la imagen 2t6
consiste de uno o más cuadros básicos. El
número de cuadros usados representa el
número de posiciones que la válvula puede
adoptar.
Puertos o Vías
Ruta del flujo
2t6
2t7
2t8
2t9
En la imagen 2t9 se muestran tres símbolos ISO de válvulas de tres
posiciones.
Centro Cerrado:
Centro en Tandem:
Centro abierto:
CURSO: HIDRÁULICA II - 110 - Material del Estudiante
FSAA – DMSE0020b MODULO 7.2
FERREYROS S.A.A. Desarrollo Técnico
MSC y JTC – MAYO 04 Hidraul_mod_7_2 Valvulas Ctrl Direccional
Válvula controlada manualmente de tres posiciones, seis vías
y centro abierto
Válvula controlada por línea piloto de tres posiciones, seis
vías y centro cerrado
Actuadores de válvulas de control
direccional
2t10
2t11
2t12
CURSO: HIDRÁULICA II - 111 - Material del Estudiante
FSAA – DMSE0020b MODULO 7.2
FERREYROS S.A.A. Desarrollo Técnico
MSC y JTC – MAYO 04 Hidraul_mod_7_2 Valvulas Ctrl Direccional
Válvula de Control Direccional
CURSO: HIDRÁULICA II - 112 - Material del Estudiante
FSAA – DMSE0020b MODULO 7.2
FERREYROS S.A.A. Desarrollo Técnico
MSC y JTC – MAYO 04 Hidraul_mod_7_2 Valvulas Ctrl Direccional
VÁLVULAS
ROTATORIAS
Las válvulas rotatorias (ver imagen 2t13) consisten de un vástago redondo
con pasajes o canales. Los canales en el vástago se conectan con los puertos
en el cuerpo de la válvula.
En vez de cambiar de posición de derecha a izquierda, las válvulas rotan.
En el diagrama de la izquierda, la válvula conecta la bomba al extremo de
vástago del cilindro y el aceite del extremo de cabeza se conecta con tanque.
Cuando la válvula rota 90º, la bomba es conectada al extremo de cabeza y el
aceite en el extremo de vástago se conecta con el tanque.
La válvula muestra
cuatro vías. Sin
embargo este tipo
de válvula es
también usado con
dos o tres vías. Se
utiliza para
aplicaciones de
bajas presiones.
2t13
CURSO: HIDRÁULICA II - 113 - Material del Estudiante
FSAA – DMSE0020b MODULO 7.2
FERREYROS S.A.A. Desarrollo Técnico
MSC y JTC – MAYO 04 Hidraul_mod_7_2 Valvulas Ctrl Direccional
VÁLVULA
CHECK
El diseño más común consiste en un pistón o una bola y un resorte. La
válvula de retención se utiliza a menudo en combinación con otras válvulas.
La presión ejercida del lado anterior a
la válvula es suficiente para vencer la
fuerza del resorte, empujando el pistón
del asiento y permitiendo que pase
flujo por la válvula. El fluido en sentido
opuesto permite que la presión trabaje
con el resorte, cerrando la válvula y
bloqueando el flujo. Es posible que las
válvulas de retención sean
componentes independientes o pueden
formar parte de una caja común con
otras válvulas.
VÁLVULA
CHECK
PILOTADA
Flujo directo
La válvula check
pilotada difiere de la
válvula check simple
en que la pilotada
permite el flujo en
sentido inverso
Flujo bloqueado
2t14
2t15
2t16
CURSO: HIDRÁULICA II - 114 - Material del Estudiante
FSAA – DMSE0020b MODULO 7.2
FERREYROS S.A.A. Desarrollo Técnico
MSC y JTC – MAYO 04 Hidraul_mod_7_2 Valvulas Ctrl Direccional
Flujo inverso
En la imagen 2t18
Señal piloto abre la válvula check
Señal piloto cierra la válvula check
Válvula Resolver, Lanzadera o Enlace
Las figuras A y B
representan válvulas
check simple.
La figura C representa la
válvula shuttle (resolver)
La figura D representa
una válvula check
pilotada
2t17
2t18
CURSO: HIDRÁULICA II - 115 - Material del Estudiante
FSAA – DMSE0020b MODULO 7.2
FERREYROS S.A.A. Desarrollo Técnico
MSC y JTC – MAYO 04 Hidraul_mod_7_2 Valvulas Ctrl Direccional
VÁLVULAS
MAKE UP
El símbolo ISO es el
mismo que el de
una válvula check,
pues su función es
igual
a) Válvula Compensadora (Make - up)
Una válvula compensadora es un tipo de válvula de retención que permite
que el aceite de retorno fluya directamente hacia las tuberías del actuador
cada vez que la presión de retorno sea mayor que la presión de entrada al
actuador. Esto evita que los cilindros de las hojas o los cucharones se drenen
con mayor rapidez de la que puede desarrollar la bomba para llenarlos.
La válvula compensadora está
compuesta por una válvula de
retención y un resorte ligero. Cuando
la presión de aceite disminuye
aproximadamente 2 PSI por debajo
de la presión de la tubería de retorno,
la válvula se abre, dejando pasar el
aceite hacia las tuberías.
2t19
CURSO: HIDRÁULICA II - 116 - Material del Estudiante
FSAA – DMSE0020b MODULO 7.2
FERREYROS S.A.A. Desarrollo Técnico
MSC y JTC – MAYO 04 Hidraul_mod_7_2 Valvulas Ctrl Direccional
Válvulas de
control
activadas por
solenoide
En un solenoide, el campo electromagnético mueve una armadura, la cual
mueve un pin de presión, éste a su vez, mueve el carrete.
Los dos tipos más populares de actuadores son el solenoide seco (air gap
solenoid), imagen 2t20 y el solenoide húmedo (wet solenoid), imagen 2t21.
Comentarios
Válvula de control
direccional de
cuatro vías dos
posiciones
compensado por
resorte y
controlado por
solenoide
Válvula de control
direccional de
cuatro vías tres
posiciones
pilotado y
controlado por
solenoide
2t20 2t21
2t22
2t23
CURSO: HIDRÁULICA II - 117 - Material del Estudiante
FSAA – DMSE0020b MODULO 7.2
FERREYROS S.A.A. Desarrollo Técnico
MSC y JTC – MAYO 04 Hidraul_mod_7_2 Valvulas Ctrl Direccional
FALLAS DE SOLENOIDES
Muchas fallas de los solenoides ocurren cuando las válvulas están trabadas. El
carrete de la válvula solenoide trabado evita que la armadura cierre
apropiadamente.
La causa más común de la traba del carrete de las válvulas es la
contaminación.
Contaminantes tales como sedimentos, partículas de metal y otras partículas
podrían alojarse entre el carrete y el agujero causando que el carrete se trabe.
También el aceite oxidado o sobrecalentado pueden ocasionar taponamientos
de la luz entre el carrete y las paredes del agujero causando que el carrete se
pegue a la válvula por aparición de barnices.
La mayoría de estos contaminantes pueden prevenirse con la instalación de un
filtro.
El barniz depositado puede ser removido con algún disolvente tal como thiner.
El filtro y el aceite adecuados deben ser cambiados en los intervalos correctos
para evitar la mayoría de estos problemas.
Cuando la válvula está trabada y el solenoide energizado, el solenoide recibe
un alto flujo constante de corriente que genera excesivo calentamiento. El
solenoide no está diseñado para disipar el excesivo calentamiento y el
bobinado se puede quemar. Problemas de sobrecalentamiento frecuentemente
ocurren durante periodos de alta temperatura ambiental o bajos voltajes del
sistema.
Problemas de fallas de solenoides debido a altas temperaturas ambientales
podrían ser controladas incrementando el flujo de aire a través del solenoide.
La temperatura del aceite hidráulico debe ser disminuido para permitir mayor
transferencia de calor desde el solenoide al sistema hidráulico
Algunas veces, un diseño distinto de válvula podría ser requerido cuando se
opera durante condiciones de clima muy caliente. Algunos arreglos deben ser
hechos para permitir que el sistema opere a una menor temperatura.
Cuando el voltaje de la bobina es muy bajo, el campo electromagnético no es
lo suficientemente fuerte para atraer la armadura. Tal como ocurre en el carrete
pegado, la corriente continúa fluyendo a través de la bobina generando calor
excesivo.
Otros factores que también pueden afectar la adecuada operación y acortar el
periodo de vida del solenoide son: el ciclo repetitivo del solenoide, corto
circuitos u operación con corriente no adecuada (frecuencia o voltaje
incorrectos).
CURSO: HIDRÁULICA II - 118 - Material del Estudiante
FSAA – DMSE0020b MODULO 7.2
FERREYROS S.A.A. Desarrollo Técnico
MSC y JTC – MAYO 04 Hidraul_mod_7_2 Valvulas Ctrl Direccional
HOJA DE TRABAJO EN CLASE N° 2.2-
VÁLVULAS DE CONTROL DE DIRECCIÓN
1. Identifique a cuáles de las válvulas anteriormente estudiadas
corresponden las siguientes representaciones ISO:
2. Explique las diferencias entre una válvula check pilotada de una no
pilotada.
3. Liste dos consideraciones para elegir una válvula de control direccional
Llene los espacios en blanco:
4. Los ____________ bloquean el flujo a través del cuerpo de la válvula.
5. Los ____________ permiten el flujo de aceite a través del cuerpo de
la válvula.
6. En los símbolos básicos ISO, el número de cuadros representan el
número de ______________ que la válvula puede adoptar.
7. Si el suministro de aceite a través de la válvula está bloqueado en la
posición normal, la válvula es de centro_____________
8. ¿Cuál es el propósito de tener un botón de anulación “override” en un
solenoide actuador?
2t24 2t25
CURSO: HIDRÁULICA II - 119 - Material del Estudiante
FSAA – DMSE0020b MODULO 7.2
FERREYROS S.A.A. Desarrollo Técnico
MSC y JTC – MAYO 04 Hidraul_mod_7_2 Valvulas Ctrl Direccional
9. Escriba el nombre correcto de cada símbolo abajo:
A F
B G
C H
D I
E J
10. Dibuje el símbolo ISO de una válvula de control direccional de tres
posiciones, cuatro vías, de centro abierto, centrado por resorte y
operado por palanca.
11. Nombre tres condiciones por las que podría sobrecalentar una válvula
solenoide.
12. Describa la operación de una válvula check.
13. ¿Qué sucedería si la válvula check es instalada al revés?
14. ¿Qué es la presión ratio y la presión piloto?
2t26
CURSO: HIDRÁULICA II - 121 - Material del Estudiante
FSAA – DMSE0020b MODULO 7.3
FERREYROS S.A.A. Desarrollo Técnico
MSC y JTC – MAYO 04 Hidraul_mod_7_3 Valvulas Ctrl Caudal
LECCIÓN 2.3 VÁLVULAS DE CONTROL DE FLUJO
INTRODUCCIÓN El Control de Flujo consiste en controlar el volumen del flujo de aceite dentro
o fuera de un circuito. El control del flujo en un sistema hidráulico puede ser
logrado de varias maneras.
La forma más común es la instalación de un orifico. Cuando un orificio es
instalado, el orificio presenta una alta restricción mayor a la restricción normal
al flujo de la bomba.
La mayor resistencia incrementa la presión del aceite. El incremento en la
presión de aceite causa que algo del aceite tome otro camino.
El camino podría ser a través de otro circuito o podría ir por una válvula de
alivio.
También serán discutidas las válvulas no compensadas y compensadas de
control de flujo.
Orificio
Un orificio es una pequeña apertura en el camino del flujo del aceite. El flujo a
través del orifico es afectado por muchos factores. Tres son los más comunes
de ellos.
1. La temperatura del aceite
2. El tamaño del orifico
3. La diferencia de presiones a través del orificio
TEMPERATURA
CURSO: HIDRÁULICA II - 122 - Material del Estudiante
FSAA – DMSE0020b MODULO 7.3
FERREYROS S.A.A. Desarrollo Técnico
MSC y JTC – MAYO 04 Hidraul_mod_7_3 Valvulas Ctrl Caudal
TAMAÑO DEL
ORIFICIO
Válvula Check con un orificio fijo
Orificio Variable
FLUJO VS.
CAÍDA DE
PRESIÓN
Los esquemas de las imágenes 2t29 y 2t30 consisten en una bomba de
desplazamiento positivo, una válvula de alivio y un orificio variable. La válvula
de alivio es regulada a 3445 kPa (500 psi) y limita la presión máxima en el
sistema. El orificio puede ser ajustado a cualquier flujo entre 0 y 5 gpm.
En la imagen 2t29, el orificio
variable permite un flujo de
4gpm a través del orificio a una
presión de 3445 kpa (500psi)
Cuando la presión excede los
3445 kPa (500 psi), la válvula
de alivio abre y el excesivo
flujo de aceite (1gpm) fluye a
través de la válvula de alivio.
2t27
La imagen 2t28 muestra un
orificio variable en la forma
de una válvula de aguja, el
tamaño del orificio es
cambiado por el
posicionamiento de la punta
de la válvula en relación con
el asiento de la válvula.
La válvula de aguja es una
de los más frecuentemente
usados orificios variables.
2t28
2t29
CURSO: HIDRÁULICA II - 123 - Material del Estudiante
FSAA – DMSE0020b MODULO 7.3
FERREYROS S.A.A. Desarrollo Técnico
MSC y JTC – MAYO 04 Hidraul_mod_7_3 Valvulas Ctrl Caudal
En la imagen 2t30, el orificio
variable permite un flujo de 1
gpm a través del orificio a una
presión 3445 kPa (50 psi)
Cualquier incremento en el
flujo a través del orificio
requiere una presión mayor
que 3445 kPa (500 psi)
Cuando la presión excede
dicha presión, la válvula de
alivio abre y el flujo en exceso
fluye a través de la válvula de
alivio
Presión
Diferencial
El flujo a través de un orificio es
afectado por la presión
diferencial a través del orificio. A
mayor presión diferencial, mayor
flujo a través del orificio.
En la figura 2t31, la presión
diferencial es ilustrada usando
dos tubos de pasta de dientes.
Cuando el tubo de pasta de
dientes es suavemente apretado
como en A, la diferencia de
presiones entre el interior del
tubo y el exterior es pequeña.
Entonces sólo saldría poca pasta. Pero si es apretada con mayor fuerza, la
diferencia de presiones sería mayor y la cantidad de pasta aumentaría
Orificio Fijo
Orificio Variable
Con descarga fija, las variaciones en la presión de entrada no afectan el
flujo
Con descarga variable
2t30
2t31
CURSO: HIDRÁULICA II - 124 - Material del Estudiante
FSAA – DMSE0020b MODULO 7.3
FERREYROS S.A.A. Desarrollo Técnico
MSC y JTC – MAYO 04 Hidraul_mod_7_3 Valvulas Ctrl Caudal
Válvula de Control de flujo No compensada
La Imagen 2t32 consiste de una bomba de desplazamiento positivo, una
válvula de alivio, un cilindro, una válvula de control de flujo no compensado,
dos manómetros y una válvula de tres posiciones, cuatro vías, centro en
tandem operada por palanca.
La válvula de control de flujo no compensada consiste de un orificio variable y
una válvula check. Cuando el flujo de aceite ingresa al extremo de cabeza, la
válvula Check se asienta. El orificio variable controla el flujo de aceite dentro
del extremo de cabeza. Cuando el aceite fluye fuera del extremo de cabeza,
la válvula check se abre, el aceite sigue el camino de menor resistencia y
fluye irrestrictamente a través de la válvula Check.
En un circuito de control de flujo no compensado, cualquier cambio de la
presión diferencial a través del orificio, producirá un cambio correspondiente
de flujo a través del orificio.
La válvula de alivio está regulada a 3445 kPa (500 psi). El orificio es ajustado
a un flujo de 5 gpm en 3445 kPa (500 psi) sin carga en el cilindro.
La presión diferencial a través del orificio es 3445 kPa (500 psi) El flujo total
de la bomba fluye a través del orificio hacia el cilindro.
2t32
CURSO: HIDRÁULICA II - 125 - Material del Estudiante
FSAA – DMSE0020b MODULO 7.3
FERREYROS S.A.A. Desarrollo Técnico
MSC y JTC – MAYO 04 Hidraul_mod_7_3 Valvulas Ctrl Caudal
La carga se
incrementa
La carga
disminuye 2t34
2t33
CURSO: HIDRÁULICA II - 126 - Material del Estudiante
FSAA – DMSE0020b MODULO 7.3
FERREYROS S.A.A. Desarrollo Técnico
MSC y JTC – MAYO 04 Hidraul_mod_7_3 Valvulas Ctrl Caudal
Circuitos de control de flujo compensado
Válvula de
control de flujo
de presión
compensada
tipo Bypass
Cambio de flujo
En un circuito de control de flujo compensado, la presión diferencial a través
del orificio no es afectada por un cambio en la carga. La presión diferencial a
través del orificio producirá un flujo constante a través del orificio.
En la imagen 2t35 se muestra una ilustración de una válvula de control de
flujo de presión compensada del tipo Bypass, esta válvula ajusta
automáticamente el flujo a los cambios de la carga.
La cantidad de flujo a través de la válvula depende del tamaño del orificio.
Cualquier cambio en el flujo a través del orificio crea un cambio de presión
aguas arriba del orificio. El mismo cambio de presión actúa contra la válvula
de descarga y el resorte.
Cuando el flujo de la bomba está dentro del rango de flujo de diseño del
orificio, la fuerza de la presión del aceite aguas arriba actuando en la válvula
de descarga es menos que la fuerza combinada de la presión de aceite y el
resorte, aguas abajo, la válvula de descarga permanece cerrada y todo el
aceite de la bomba fluye a través del orificio.
Cuando el flujo de la bomba es mayor que el flujo de diseño del orificio, la
fuerza de la presión del aceite aguas arriba actuante sobre la válvula de
descarga es mayor que la fuerza combinada de la presión del aceite y el
resorte, aguas abajo.
La válvula de descarga abre y el exceso de aceite fluye a través de la válvula
de descarga al tanque.
2t35
CURSO: HIDRÁULICA II - 127 - Material del Estudiante
FSAA – DMSE0020b MODULO 7.3
FERREYROS S.A.A. Desarrollo Técnico
MSC y JTC – MAYO 04 Hidraul_mod_7_3 Valvulas Ctrl Caudal
Sin Presión de
carga
La presión de
carga se
incrementa
2t36
2t37
CURSO: HIDRÁULICA II - 128 - Material del Estudiante
FSAA – DMSE0020b MODULO 7.3
FERREYROS S.A.A. Desarrollo Técnico
MSC y JTC – MAYO 04 Hidraul_mod_7_3 Valvulas Ctrl Caudal
Válvula con combinación de orificio y cuerpo de descarga
El tipo más común de válvulas de control de flujo es la mostrada en la imagen
2t38. Esta válvula combina la acción del orificio y la válvula de descarga en
una parte móvil. La operación de compensación de presión es la misma que
la válvula de control de flujo de presión compensada tipo Bypass.
El gráfico en la izquierda muestra un flujo a través de la válvula que está
dentro del rango de flujo o menos que el rango del flujo de diseño de la
válvula.
En la gráfica de la derecha se muestra que el flujo está comenzando a
exceder el rango de flujo de la válvula, la presión diferencial se incrementa lo
suficiente para empezar a comprimir el resorte y empezar a descargar el
aceite en exceso tal como es mostrado.
Si el flujo a través de la válvula se incrementa, la acción del orificio causará
que el resorte se comprima todavía más y más flujo será descargado.
El flujo controlado permanecerá constante mientras el flujo a la válvula se
incrementa o disminuye.
2t38
CURSO: HIDRÁULICA II - 129 - Material del Estudiante
FSAA – DMSE0020b MODULO 7.3
FERREYROS S.A.A. Desarrollo Técnico
MSC y JTC – MAYO 04 Hidraul_mod_7_3 Valvulas Ctrl Caudal
Válvula de control de flujo por presión compensada del tipo
restrictora
La imagen 2t39 muestra una ilustración de una válvula de control de flujo de
presión compensada del tipo restrictora. El flujo de aceite controlado es
regulado por la regulación de la válvula de aguja.
El carrete compensador y el resorte Bias trabajan como una válvula reductora
de presión. La presión de suministro de aceite es reducida a la presión que
envía el flujo de aceite correcto que pasa por la válvula de aguja.
Cuando el sistema está inactivo, el resorte mueve el carrete compensador a
la izquierda
En el arranque, el carrete de la compensadora está abierto para permitir el
paso del flujo total y la presión. Cuando el flujo de aceite crece más que la
regulación de la válvula aguja, la válvula aguja restringe el flujo y causa que la
presión del aceite se incremente como se muestra en el manómetro 2. El
incremento de la presión 2 también es sensado a la izquierda del carrete
compensador.
Cuando la fuerza de la presión a la izquierda del carrete compensador vence
la fuerza del resorte, el carrete compensador se mueve a la derecha.
Aunque la presión del suministro puede continuar incrementándose como es
mostrado en el manómetro 1, el orificio 1 reduce la presión en la válvula de
aguja a la fuerza del resorte. La presión de flujo de aceite controlado es 0
kPa, la presión diferencial a través de la válvula de aguja es 1378 kPa (200
psi), la cual iguala a la fuerza del resorte.
La válvula de aguja es ajustada para permitir 2gpm a través del orificio 2
cuando la presión diferencial a través de la válvula de aguja es 1378 kPa (200
psi)
2t39
CURSO: HIDRÁULICA II - 130 - Material del Estudiante
FSAA – DMSE0020b MODULO 7.3
FERREYROS S.A.A. Desarrollo Técnico
MSC y JTC – MAYO 04 Hidraul_mod_7_3 Valvulas Ctrl Caudal
Presión
Controlada de
aceite
2t40
CURSO: HIDRÁULICA II - 131 - Material del Estudiante
FSAA – DMSE0020b MODULO 7.3
FERREYROS S.A.A. Desarrollo Técnico
MSC y JTC – MAYO 04 Hidraul_mod_7_3 Valvulas Ctrl Caudal
Válvula de caída rápida
La válvula de caída rápida es una válvula compensadora más compleja, que
se utiliza en algunos tractores de cadenas medianos y grandes. Está
compuesta por una válvula de retención de dos piezas y un resorte, además
de un orificio restrictor. La válvula está situada entre el cilindro y la válvula de
control del implemento y está normalmente cerrada.
Cuando se baja la hoja topadora sin resistencia, su peso hace que caiga más
rápido de lo que la bomba puede llenar el extremo de cabeza del cilindro.
Esto da lugar a presión de suministro menor. El orificio restrictor restringe el
aceite de retorno procedente del extremo de varilla del cilindro, lo cual hace
que la presión aumente. Esta presión actúa sobre el extremo de la válvula de
retención desplazándola hacia la derecha. El aceite del extremo de varilla
ahora puede entrar en el conducto de suministro del extremo de cabeza para
unirse al aceite procedente de la bomba, evitando la cavitación en el cilindro.
Representación esquemática “Modo Quick Drop”
2t41
2t42
CURSO: HIDRÁULICA II - 132 - Material del Estudiante
FSAA – DMSE0020b MODULO 7.3
FERREYROS S.A.A. Desarrollo Técnico
MSC y JTC – MAYO 04 Hidraul_mod_7_3 Valvulas Ctrl Caudal
Representación esquemática “Modo levante de hoja”
SCHEMATIC OF BOWL CIRCUIT IN RAISE POSITION 1. Line to rod ends of bowl
cylinders. 2. Line to filters and hydraulic tank. 3. Control valve. 4. Vent line for
quick drop valves. 5. Oil line to hydraulic tank. 6. Valve spool for ejector cylinder.
7. Valve spool for apron cylinder. 8. Quick drop and check valve (two). 9. Quick
drop valve. 10. Valve spool for bowl cylinders. 11. Vent valve. 12. Bowl
cylinder (two). 13. Line to head ends of bowl cylinders. 14. Relief valve (in control
valve). 15. Line from small section of hydraulic pump to the steering system. 16.
Pump, with two sections. 17. Filter in hydraulic tank. 18. Vent line from carry check
valves. 19. Hydraulic tank. A. QUICK DROP position. B. LOWER position. C.
HOLD position. D. RAISE position
2t43
CURSO: HIDRÁULICA II - 133 - Material del Estudiante
FSAA – DMSE0020b MODULO 7.3
FERREYROS S.A.A. Desarrollo Técnico
MSC y JTC – MAYO 04 Hidraul_mod_7_3 Valvulas Ctrl Caudal
SÍMBOLOS ISO
La figura 2t44, muestra los símbolos ISO para los componentes de control de
flujo básicos.
Los símbolos ISO de control de flujo de presión no compensada son de
orificio fijo y orificio variable.
Los elementos de control de flujo de presión compensada son las válvulas de
control de flujo de presión compensada y las válvulas de control de flujo de
presión compensada con Bypass.
Los símbolos ISO no dan ninguna información de la estructura física del
componente.
2t44
CURSO: HIDRÁULICA II - 134 - Material del Estudiante
FSAA – DMSE0020b MODULO 7.3
FERREYROS S.A.A. Desarrollo Técnico
MSC y JTC – MAYO 04 Hidraul_mod_7_3 Valvulas Ctrl Caudal
HOJA DE TRABAJO EN CLASE N° 2.3
VÁLVULAS DE CONTROL DE FLUJO
Llene en los espacios en blanco la mejor respuesta
1. El orificio presenta una restricción mayor del normal al flujo de la
bomba.
a) Verdadero
b) Falso
2. El tamaño del orificio tiene poco efecto en la cantidad de flujo a
través del orificio.
a) Verdadero
b) Falso
3. El aceite fluye en línea recta a través de la válvula de aguja
a) Verdadero
b) Falso
4. Una disminución de la presión diferencial a través del orificio,
causará una disminución en el flujo a través del orificio.
a) Verdadero
b) Falso
5. La temperatura no tiene efecto en el flujo a través del orificio
a) Verdadero
b) Falso
Llene los espacios en blanco con los siguientes términos:
• Válvula de aguja
• Válvula de control de flujo de presión compensada de tipo By-pass
• Válvula de control de flujo de presión compensada de tipo restrictora
6. La válvula consiste de un vástago roscado el cual puede ser
ajustado_________________
7. El flujo de aceite que excede el flujo de regulación del orificio
incrementa la presión y abre la válvula de descarga-__________
8. El flujo de aceite que excede el flujo de regulación del orificio
incrementa la presión y abre la válvula de descarga
__________________________
9. Orificio y válvula de descarga en una sola parte móvil
____________________________
Módulo 8
PROBLEMAS EN SISTEMAS
HIDRAULICOS
DESARROLLO TECNICO DMSE0020-2004b
MAYO, 2004 Preparado por MSC y JTC
CURSO: HIDRÁULICA II - 136 - Material del Estudiante
FSAA – DMSE0020b MODULO 8
FERREYROS S.A.A. Desarrollo Técnico
MSC y JTC – MAYO 04 Hidraul_mod_8 Problemas Sist Hid
MODULO 4: PROBLEMAS EN SISTEMAS HIDRAULICOS
Los sistemas hidráulicos juegan un papel integral en la operación eficiente de
un equipo, el sistema hidráulico Caterpillar es una red independiente
cuidadosamente balanceada, los componentes hidráulicos están diseñados
para trabajar unidos y entregar el máximo de eficiencia. Cada día, sin embargo
hay muchos factores que trabajan para erosionar esa eficiencia.
En este Módulo los participantes conocerán los principales problemas que
afectan la eficiencia de un sistema hidráulico.
OBJETIVOS
Al término de este módulo, el estudiante estará en capacidad de:
1. Describir los factores que afectan la vida de un sistema
hidráulico
2. Reconocer o detectar dichos problemas
3. Saber como responder ante la presencia de estos factores.
CURSO: HIDRÁULICA II - 137 - Material del Estudiante
FSAA – DMSE0020b MODULO 8
FERREYROS S.A.A. Desarrollo Técnico
MSC y JTC – MAYO 04 Hidraul_mod_8 Problemas Sist Hid
Lección 4.1.1: Cavitación
La Cavitación es un fenómeno físico que ocurre en dos etapas, consiste en la
formación de burbujas de vapor del mismo fluido causadas por bajas
presiones y su colapso eventual según se mueven fuera de la zona de
presión baja y penetren a regiones de presiones más altas
La región de presión que causa que la burbuja de vapor se colapse podría
estar ubicada inmediatamente después de la formación de la burbuja de
vapor o a alguna distancia aguas abajo dependiendo de las condiciones de
presión.
Se mezclan con el flujo de aceite pequeñas burbujas de vapor de aceite que
desplazan una parte del aceite líquido causando mala lubricación y
calentamiento
El aplastamiento repentino o implosión de las burbujas por la presión del
fluido causa un golpeteo al llenar el aceite estos espacios, esto produce una
vibración bastante fuerte en todo el componente, además las fuerzas que se
producen en esa implosión causan desgaste como erosión y picaduras en la
parte interna del componente, una bomba sonaría como si estuviera
moviendo bolitas
Síntomas de la cavitación
Los síntomas de la cavitación son:
Traqueteo peculiar.
Operación defectuosa del implemento.
Acumulación de calor en la bomba (pintura quemada)
Causas de la cavitación
Tubería de entrada restringida (ejm. filtro taponado).
Exceso de velocidad.
Bajo nivel de aceite.
Viscosidad de aceite demasiado alta.
Falla de presurización del tanque.
Cambios no autorizados en el sistema y / o piezas de inferior calidad
CURSO: HIDRÁULICA II - 138 - Material del Estudiante
FSAA – DMSE0020b MODULO 8
FERREYROS S.A.A. Desarrollo Técnico
MSC y JTC – MAYO 04 Hidraul_mod_8 Problemas Sist Hid
Lección 4.1.2: Aireación
La aireación es la mezcla del aire con el aceite, consiste en el proceso de
atrapar el aire ya sea por una agitación excesiva en los reservorios o por
filtraciones de aire al sistema ocasionado por las fugas de aceite, en una
bomba se producirían chirridos.
Las burbujas de aire también desplazan el aceite causando mala lubricación e
inestabilidad, al entrar el aire en las líneas, los cilindros y carretes de válvulas;
la compresibilidad de éstas, causa una operación esponjosa o errática y
causan la pérdida de la sensación de control, al ser comprimidas por el aceite
dentro de la bomba o en el motor causan similares desgastes que la
cavitación.
Síntomas de la aireación
Ruido en la bomba o en el motor.
Operación errática del implemento.
Acumulación de calor en la bomba o en el motor.
Los controles del implemento están muy suaves.
Aceite espumoso
Causas de la Aireación:
- Bajo nivel de aceite. Esto puede causar agitación si la línea de retorno no
esta cubierta por el aceite, o permite la entrada directa de aire a la línea de
succión de la bomba si la línea de admisión esta descubierta
- Una filtración de aire en la línea de succión de la bomba
- Filtraciones de aire en el sello de la varilla del cilindro o en la conexión de la
línea. Cuando se baja el implemento, especialmente con la válvula de control
en la posición libre, existe un vacío en el extremo de varilla del cilindro, y si
los sellos o las varillas están dañados permitirán la entrada de aire al sistema.
- Agitación en el tanque causado por partes dañadas tales como mangueras
flojas o rotas, deflectores flojos o faltantes, o un tubo de retorno doblado en
dirección equivocada
- Agitación causada por un flujo excesivo a través de la válvula de alivio. Esto
se puede deber a demasiado ajuste bajo de la válvula, o a una presión
exagerada del sistema causada por sobrecarga de la máquina o malas
técnicas de operación
- Aceite hidráulico contaminado con agua (mismos efectos que aire)
CURSO: HIDRÁULICA II - 139 - Material del Estudiante
FSAA – DMSE0020b MODULO 8
FERREYROS S.A.A. Desarrollo Técnico
MSC y JTC – MAYO 04 Hidraul_mod_8 Problemas Sist Hid
Descartando Cavitación de Aireación:
Como la aireación y cavitación causan daños similares, es necesario hacer pruebas
adicionales.
Donde las características de los daños señalen estos problemas busque primero lo
obvio tal como:
- Un tubo de succión doblado, una manguera de succión aplastada o aceite
espeso causa cavitación
- Un tubo de succión agrietado, una manguera de succión floja o bajo nivel de
aceite puede causar aireación
Si ninguno de estos es evidente, se puede hacer la “prueba de la botella”
1. El aceite en el tanque hidráulico debe estar a su nivel normal de operación.
Haga funcionar el motor a velocidad alta en vacío durante 5 minutos con
todas las válvulas de control en la posición “FIJA”. Asegúrese que el aceite
está a la temperatura de 66° C (150° F) o cerca de esta.
2. Introduzca una botella de vidrio transparente de tamaño reducido y limpia en
el aceite a través del tubo de llenado del tanque, y remueva una muestra de
aceite.
3. Ponga la botella contra una luz fuerte y vea a través del aceite en busca de
espuma o burbujas, que señalen aireación
4. Si el aceite esta aireado, las causas pueden ser filtración de aire en línea de
succión o descarga de aceite en el tanque encima del nivel. Haga las
correcciones necesarias y repita la prueba.
Si no hay burbujas de aire en la muestra de la botella compruebe el circuito de los
implementos, por ejemplo levantamiento del cucharón:
1. Realice ciclos en el circuito de levantamiento durante 5 minutos subiendo el
cucharón a velocidad alta en vacío y dejando que baje libremente al suelo
con el motor a velocidad baja en vacío
2. Introduzca una botella de vidrio transparente pequeña y limpia a través del
tubo de llenado del tanque y remueva una muestra de aceite
3. Ponga la botella contra una luz fuerte y vea a través del aceite buscando
espuma o burbujas de aceite que señalen aireación.
4. Si el aceite esta aireado, la causa es aire que entró por los sellos de las
varillas de los cilindros del implemento que probó. Haga las correcciones
necesarias de modo que se pueda repetir la prueba y obtener una muestra
sin burbujas.
CURSO: HIDRÁULICA II - 140 - Material del Estudiante
FSAA – DMSE0020b MODULO 8
FERREYROS S.A.A. Desarrollo Técnico
MSC y JTC – MAYO 04 Hidraul_mod_8 Problemas Sist Hid
Lección 4.2: Calidad del Aceite
El aceite que se usa en el sistema debe tener los aditivos correctos y una
película lo suficientemente resistente para mantener una película de
lubricante entre los componentes en funcionamiento. Use siempre un aceite
de buena calidad, del tipo y grado correctos que contengan aditivos para
controlar la oxidación, la espuma, la herrumbre y el desgaste.
Viscosidad del fluido
Es importante utilizar aceite con la viscosidad apropiada
A continuación se describen algunos problemas que pueden ocurrir si se
utiliza un tipo de fluido incorrecto:
Fluido insuficientemente viscoso:
Aumento de fugas internas y externas.
Patinaje de la bomba o del motor.
Exceso de desgaste de los componentes debido a lubricación
inadecuada.
Reducción de la presión del sistema.
Los controles del implemento están muy suaves.
Fluido demasiado espeso:
Aumento de la fricción interna.
Aumento de la temperatura con la resultante acumulación de residuos
lodosos.
Operación lenta y errática
Se requiere más potencia para la operación
CURSO: HIDRÁULICA II - 141 - Material del Estudiante
FSAA – DMSE0020b MODULO 8
FERREYROS S.A.A. Desarrollo Técnico
MSC y JTC – MAYO 04 Hidraul_mod_8 Problemas Sist Hid
Temperatura Elevada del Aceite.
Una temperatura excesiva en el sistema hidráulico es una causa importante de falla de
sellos. Las temperaturas del aceite en el tanque no deben exceder de 93-99° C (200 –
210° F) o habrá daños
Si hay evidencias de temperatura elevada inspeccione el enfriador de aceite para
asegurarse que esté limpio y que funciona correctamente; Compruebe el sistema para
ver si hay derivación de aceite a presiones elevadas (que causan un rápido
incremento de la temperatura).
Causas de una derivación:
1. Una bomba desgastada permite que el aceite se derive internamente del lado
de alta presión al lado de baja presión
2. Una válvula de máxima presión o una válvula de control desgastada o
pegada
3. Una válvula de presión máxima con ajuste demasiado bajo, permitiendo que
se abra con demasiada frecuencia
4. Funcionamiento frecuente de la válvula de presión máxima causada por una
presión excesiva en el sistema
5. Partes flojas, faltantes o dañadas, tales como sellos o empaquetaduras, en el
tanque.
Sellos de aceite:
Los sellos más críticos son los que están en las varillas de los cilindros, si el labio del
sello limpiador no esta dañado visiblemente, no hay filtraciones de aceite y la varilla no
tiene daños visibles, se puede considerar estas partes en buen estado
Los daños al sello son causados frecuentemente por el aceite caliente, el sello puede
hacerse duro y quebradizo, causando grietas; o blando y flexible, permitiendo la
extrusión o desgaste.
Sobrecarga del sistema hidráulico:
Esto sucede de dos maneras:
1. Sobrecargando la máquina, toda máquina esta diseñada para dar un
rendimiento óptimo bajo condiciones especificas de peso, carga y operación.
Utilizar elementos no recomendados o incorrectos como cucharones
exageradamente grandes causan sobrecargas a la máquina y al sistema
hidráulico
2. Usando técnicas incorrectas de operación, trabajando contra cargas
extremas y hacer que los cilindros lleguen al fondo causa presiones
excesivas, el operador debe lograr una producción optima sin exceder los
límites de presión
Lubricación de la Bomba.
Al instalar una bomba nueva, llénela con aceite y haga girar el eje para distribuir el
aceite, esto evita daños durante el cebado de la bomba al arrancar el motor, luego de
vaciar el sistema debe también llenarse los cilindros hidráulicos, las líneas y
acumuladores. Esto exige 2 a 3 veces el volumen del tanque que sólo contiene aceite
para los cambios de volumen al extender los cilindros
Lubricación del Eje de la bomba.
La lubricación de esas estrías esta separada del sistema hidráulico, estas reciben
lubricación de otro compartimiento a través del mando, si se desgastan las estrías
inspeccione todos los pasajes de aceite incluyendo las aberturas en los sellos, las
empaquetaduras y los cojinetes.
CURSO: HIDRÁULICA II - 142 - Material del Estudiante
FSAA – DMSE0020b MODULO 8
FERREYROS S.A.A. Desarrollo Técnico
MSC y JTC – MAYO 04 Hidraul_mod_8 Problemas Sist Hid
Lección 4.3: Efectos de la Contaminación
CONTAMINANTES
Los contaminantes son todo lo que no debe estar en un sistema hidráulico
El 80% de los costos de mantenimiento es causado por esto:
Tipos de contaminantes:
1. Sólidos (Metálica, fibrosa, óxidos, sedimentos, polvo microscópico)
2. Líquidos (gel de aceite, humedad, agua)
3. Gaseosos (aire, vapor de aceite)
Los contaminantes causan dos tipos de fallas:
• Degradación, falla lenta
i. Abrasión: Las partículas abrasivas (menos de 30µ, el
cabello humano es de 80µ) raspan el metal que
multiplica el daño
ii. Fatiga: Las cargas de fuerza y esfuerzos de alta
presión repetidas rompen o astillan el metal
iii. Sedimentación: partículas que se acumulan en las
superficies obstruyendo el flujo, causando
atascamiento y adherencia.
• Catastrófica, falla rápida
CURSO: HIDRÁULICA II - 143 - Material del Estudiante
FSAA – DMSE0020b MODULO 8
FERREYROS S.A.A. Desarrollo Técnico
MSC y JTC – MAYO 04 Hidraul_mod_8 Problemas Sist Hid
Fuentes de la contaminación:
1. Incorporada al sistema: restos del proceso de fabricación, restos
de soldadura, arenisca, oxido de cañerías, escamas de pintura,
virutas metálicas de ajustes roscados
2. Generada por el sistema: trozos de metal a causa de la fricción
de bombas, válvulas o cilindros, partículas fibrosas de filtros,
carbón y barniz de aceite recalentado
3. Infiltrada Externamente: polvo, bacterias, grasa o otras materias
que entran pasando sellos dañados de vástagos de cilindros y
ejes de bombas, o por los respiraderos de tanques o conexiones
estáticas flojas, el ingreso de contaminantes implica la fuga del
aceite.
• FUGAS en partes móviles solo se corrigen eliminando la
fuente de contaminación abrasiva que desgasto el sello o el
metal
•
4. Contaminación Inducida: Entra involuntariamente al dar servicio a
la máquina, ajuste roscado excesivo, limpieza de tanque con
trapos, demasiada cinta teflón, aceite nuevo mal almacenado
5. Contaminación Escapada, al vibrar filtros o usar de mala calidad
CURSO: HIDRÁULICA II - 144 - Material del Estudiante
FSAA – DMSE0020b MODULO 8
FERREYROS S.A.A. Desarrollo Técnico
MSC y JTC – MAYO 04 Hidraul_mod_8 Problemas Sist Hid
Control de la contaminación en el Taller
- Designe a una persona responsable del control
- Mantenga el piso y áreas de trabajo limpias
-
- Maneje adecuadamente los derrames
- Proteja los trabajos “en progreso”
-
Control de la contaminación durante la operación del equipo:
- Efectúe inspecciones diarias. Si hay fugas, REPARELAS
- Mantenga el tanque de aceite hidráulico lleno (entre FULL lleno y
ADD añadir, está bien). Bajo nivel de aceite causa cavitación y alta
temperatura. Un alto nivel de aceite no permite expansión del aire
dentro del tanque causando sobre presión y fugas por el respiradero
-
- Proporcione mantenimiento adecuado a las válvulas y al enfriador
-
- Utilice protectores del vástago del cilindro en aplicaciones de polvo
fino o materiales corrosivos, controle la temperatura
-
CURSO: HIDRÁULICA II - 145 - Material del Estudiante
FSAA – DMSE0020b MODULO 8
FERREYROS S.A.A. Desarrollo Técnico
MSC y JTC – MAYO 04 Hidraul_mod_8 Problemas Sist Hid
Control de la contaminación durante Manipuleo de Aceite
- Seleccione el aceite correcto
- Cambie el aceite de manera regular y apropiada. El cambio cada
2000 horas es referencial, el monitoreo del SOS establece el intervalo
apropiado, drene el aceite viejo cuando está caliente y agitado.
Transfiera el aceite nuevo cuando esté frío e inmóvil.
-
- Se recomienda usar un carro – filtro de transferencia de aceite, así
como tapas protectoras de tambores
Controle la contaminación durante el cambio de filtro
- Cambie los filtros de manera regular y cuidadosa, por lo menos cada
500 horas, la extracción apropiada asegura que los contaminantes no
regresen al sistema, los filtros nuevos deben mantenerse dentro de
sus empaques hasta instalarlos
-
- Si el sistema estuvo abierto en una reparación, se recomienda usar
filtros de alta eficiencia para eliminar los contaminantes
Controle contaminación al cambiar mangueras
- Limpie las mangueras antes de su ensamble, un equipo limpiador es
recomendable
- Proteja las mangueras durante su almacenaje
-
CURSO: HIDRÁULICA II - 146 - Material del Estudiante
FSAA – DMSE0020b MODULO 8
FERREYROS S.A.A. Desarrollo Técnico
MSC y JTC – MAYO 04 Hidraul_mod_8 Problemas Sist Hid
Controle la contaminación durante el Mantenimiento General
- Al realizar el mantenimiento, abrir y extraer los componentes tan cuidadosamente como
sea posible, mantener las manqueras tapadas y taponadas, mantener las piezas
nuevas cubiertas hasta el momento exacto de su instalación, siga los intervalos de
servicio:
-
Inspección diaria o cada 10 horas:
- Revise el nivel del fluido hidráulico
- Revise los cilindros y las bombas para ver si hay fugas
- Revise las mangueras, tuberías y el área del tanque hidráulico para ver si hay fugas o
daños
Inspección mensual o cada 250 horas
- Efectúe las revisiones del mantenimiento de 10 horas
- Revise el enfriador de aceite hidráulico por fugas u obstrucciones
- Revise todas las tuberías por conexiones flojas, faltantes o dañadas
Inspección trimestral o cada 500 horas
- Efectúe las revisiones de 10 y 250 horas
- Efectúe el análisis SOS del aceite hidráulico
- Cambie el filtro
- Revise los montajes y bombas en cuanto a tornillería y abrazaderas
-
Inspección semestral o cada 1000 horas
- Efectúe las revisiones de 10, 250 y 500 horas
- Compruebe la presión del sistema hidráulico
- Compruebe los tiempos de ciclo y velocidades de corrimiento
- Revise los pasajes de drenaje de las bombas por fugas excesivas
Inspección anual o cada 2000 horas
- Efectúe las revisiones de mantenimiento de 10, 250, 500 y 1000 horas
- Lave las rejillas de llenado y cambie el aceite hidráulico
CURSO: HIDRÁULICA II - 147 - Material del Estudiante
FSAA – DMSE0020b MODULO 8
FERREYROS S.A.A. Desarrollo Técnico
MSC y JTC – MAYO 04 Hidraul_mod_8 Problemas Sist Hid
Conozca qué sucede dentro de los Sistemas Hidráulicos
Tome muestras regularmente cada 6 meses o 500 horas utilizando el método correcto.
La sonda para válvulas de aceite solamente debe utilizarse en compartimientos
presurizados, usar una nueva pieza de tubo para cada muestra. Las sondas deben ser
descartadas apropiadamente después de ser utilizadas
USO DE LA SONDA PARA VÁLVULAS DE ACEITE
1. Ajuste el motor en velocidad baja en vacío, quite la tapa protectora contra el
polvo de la válvula que usted esté muestreando
2. Inserte la sonda dentro de la válvula y transfiera aproximadamente 100 ml (4
onzas fluidas) de aceite dentro de un recipiente. Deseche apropiadamente el
aceite
3. Inserte otra vez la sonda dentro de la válvula y llene la botella de
muestra hasta aproximadamente las 3/4 partes, no hasta el tope
4. Extraiga la sonda y asegure la tapa en la botella, coloque la etiqueta
debidamente llenada dentro del cilindro de embarque, incluyendo:
- El modelo de la máquina y número de serie
- Las horas o unidades de servicio del equipo y el aceite
- Si el aceite fue cambiado o no cuando se tomó la muestra
CURSO: HIDRÁULICA II - 148 - Material del Estudiante
FSAA – DMSE0020b MODULO 8
FERREYROS S.A.A. Desarrollo Técnico
MSC y JTC – MAYO 04 Hidraul_mod_8 Problemas Sist Hid
UTILIZACIÓN DE EXTRACCIÓN DE VACIO
Use este método para sistemas presurizados sin válvula de muestreo
1. Apague el motor, mida y corte un tubo nuevo de longitud igual a la varilla
medidora. Si el compartimiento que está muestreando no tiene varilla
medidora, corte el tubo para que alcance la mitad de la profundidad del aceite
2. Inserte el tubo a través del cabezal de la bomba de vacío y apriete la tuerca
de retención, el tubo debe extenderse 4 cm (1 pulgada) más halla de la base
del cabezal de la bomba de vacío
3. Instale una botella de muestreo nueva encima del cabezal de la bomba de
vacío e inserte el extremo del tubo dentro del aceite, que no toque el fondo
4. Bombee la manivela para crear un vacío, llene la botella a 3/4 no hasta el
tope
5. Extraiga el tubo, quite la botella de la bomba de vacío y asegure la tapa en
dicha botella. Coloque la etiqueta
CURSO: HIDRÁULICA II - 149 - Material del Estudiante
FSAA – DMSE0020b MODULO 8
FERREYROS S.A.A. Desarrollo Técnico
MSC y JTC – MAYO 04 Hidraul_mod_8 Problemas Sist Hid
ENTENDER
- S.O.S (Scheduled Oil Sampling)
- A.P.A. (Análisis Programado de Aceite)
-
-
El APA (SOS) se usa para evaluar la composición de su aceite y determinar
las acciones correctivas adecuadas. Se componen de 3 pruebas:
1. Análisis de metal desgastado: indica el tipo de metal y la
cantidad de ese contaminante
2. Análisis infrarrojo: monitorea el estado del aceite y cuando es
que los contaminantes lo descomponen químicamente
3. Conteo de partículas: cuenta las partículas ya sean metálicas
o no metálicas, es decir la acumulación total de partículas.
CURSO: HIDRÁULICA II - 150 - Material del Estudiante
FSAA – DMSE0020b MODULO 8
FERREYROS S.A.A. Desarrollo Técnico
MSC y JTC – MAYO 04 Hidraul_mod_8 Problemas Sist Hid
ANEXO 4.1 GUIA DE FALLAS
Muchas de las fallas en un sistema hidráulico muestran síntomas similares:
una gradual o repentina pérdida de presión, resultando en pérdida de fuerza o
velocidad en los cilindros, incluso sin moverse ante cargas ligeras.
Frecuentemente la pérdida de potencia es acompañada de un incremento en
el ruido de la bomba
¿Dónde está la falla?
Siguiendo paso a paso un procedimiento organizado se puede detectar el
área del problema y si es necesario cada componente implicado puede ser
probado o cambiado; En este diagrama simple seguiremos paso a paso la
búsqueda del problema
Paso 1: Filtro de Succión de la Bomba
La causa más frecuente de falla es la cavitación de la bomba causada por
una restricción en la admisión por una rejilla o colador sucio (A), luego de
limpiarlo inspeccione todas las juntas (B, E, G, H, J y K), no debe haber fugas
de aceite que permitan el ingreso de aire al sistema, el nivel de aceite con
todos los cilindros extendidos estará sobre la línea de succión.
Paso 2: Bomba y Válvula de Alivio.
Si el colador de succión no es el problema, separemos la bomba y la válvula
de alivio del resto del circuito desconectando en el punto E, tapone las líneas
desconectadas, encienda el sistema y observe la presión en el manómetro
mientras ajusta la válvula de alivio. Si la presión sube, ambos componentes
están funcionando bien en caso contrario pase al siguiente paso
CURSO: HIDRÁULICA II - 151 - Material del Estudiante
FSAA – DMSE0020b MODULO 8
FERREYROS S.A.A. Desarrollo Técnico
MSC y JTC – MAYO 04 Hidraul_mod_8 Problemas Sist Hid
Paso 3: Bomba o Válvula de Alivio.
Desconecte en el punto H y conecte un medidor de flujo “flowmeter”, repita la
prueba anterior ajustando la válvula y observe que sucede
- Si la presión no se incremente de un valor bajo y el volumen de flujo
no disminuye sustancialmente, la válvula de alivio esta fallando y
deberá ser limpiada o reemplazada según el paso 5
- Si el flujo de aceite disminuye sustancialmente conforme se ajusta la
válvula y sólo se genera una presión baja, esto indica un problema en
la bomba, proceda al paso 4
Paso 4: La bomba
Si no obtiene flujo según el paso 3 y asumiendo limpia la rejilla de succión del
paso 1, el problema es interno a la bomba. Puede ser desgaste o alta
temperatura, en operación normal con una bomba en buen estado la caja de
la bomba esta a unos 20° F sobre la temperatura del tanque de aceite, si es
mayor, existen excesivas fugas internas
Paso 5: Válvula de Alivio.
En el paso 3 se determinó una falla en la válvula (punto D). La solución más
rápida es reemplazar la válvula para posteriormente limpiarla e inspeccionarla
Paso 6: Cilindros
Si la bomba entrega toda la presión ajustada en la válvula de alivio en el paso
2, el problema esta más adelante. Probar el cilindro por fugas internas
Paso 7: Válvula de Control Direccional.
Si se ha probado el cilindro, revisar la válvula de control de 4 vías, esto no
sucede con frecuencia pero un excesivo desgaste en los carretes evita que el
aceite alcance la presión de operación, el síntoma es una pérdida en la
velocidad del cilindro junto con dificultad en el aumento de presión
Encuentre la Falla.
CURSO: HIDRÁULICA II - 152 - Material del Estudiante
FSAA – DMSE0020b MODULO 8
FERREYROS S.A.A. Desarrollo Técnico
MSC y JTC – MAYO 04 Hidraul_mod_8 Problemas Sist Hid
REACCIONE ANTE LOS INDICADORES DE REPARACIÓN
INDICADORES CAUSAS OPCIONES
Fugas Caja floja o dañada
Presión del sistema muy alta
Vástago doblado o con
ralladuras
Sellos incorrectos o averiados
Sellado defectuoso de la
manguera y el acoplamiento
Conexión de manguera
apretada inadecuadamente
Manguera dañada
Inspección / reparación de
componentes
Inspección técnica para
determinar la reparación
Corrimiento excesivo Válvula requiere ajuste
Cilindros con ralladuras
Sellos averiados
Válvula con ralladuras
Inspección técnica para
determinar la reparación
Operación ruidosa Bajo nivel del aceite hidráulico
Restricciones en el sistema
Aireación
Bomba o motor desgastado
Válvula de alivio averiada
Rellenar el tanque
Inspección técnica para
determinar la reparación
Recalentamiento Enfriador de aceite averiado
Bajo nivel de aceite
Filtro obstruido
Bomba o motor desgastado
Válvula de alivio averiada
Aceite de viscosidad errónea
Restricción en el sistema
Hábitos del operador
Rellenar aceite en el tanque
Inspección técnica para
determinar la reparación
Uniones de cilindro
flojas
Vástago o muñón/ ojo del
cilindro desgastado
Bomba o motor desgastado
Inspección técnica para
determinar la reparación
Tiempos de ciclo
prolongado
Empaquetaduras del vástago
del cilindro averiadas
Válvula averiada
Bajo nivel de aceite
Bomba o motor desgastado
Inspección técnica
Ampolladuras o
abrasiones en la
manguera
Fugas minúsculas en el
material del revestimiento
Instalación inadecuada de la
manguera
Daño exterior
Inspección / Reparación de
componentes
Movimiento excesivo de
la manguera
Sujeción o instalación
inapropiada de la manguera
Aireación / Cavitación
Inspección / Reparación de
componentes
Resultado del S.O.S. Desgaste potencial que lleva
a averías de la bomba. Del
motor o del cilindro cuando
hay altos niveles de
elementos presentes en la
muestra de aceite
Inspección técnica
Consultar al distribuidor FSAA
Horas elevadas del
medidor de servicio
Las horas del medidor de
servicio son otro buen
indicador de reparación.
Consultar al distribuidor FSAA
CURSO: HIDRÁULICA II - 153 - Material del Estudiante
FSAA – DMSE0020b MODULO 8
FERREYROS S.A.A. Desarrollo Técnico
MSC y JTC – MAYO 04 Hidraul_mod_8 Problemas Sist Hid
GUIA DE FALLAS EN BOMBAS DE ENGRANAJES
IDENTIFICACION CAUSA CORRECCIONES
1. Banda con apariencia de haber
sido limpiada con chorro de arena
alrededor de las perforaciones de
la placa de presión
2. Ranura en ángulo en la cara de
la placa de presión
3. La ranura de lubricación está
crecida y con los bordes
redondeados
4. Área mate en el eje, en la raíz
del diente
5. Acabado mate en el eje, en el
área del cojinete
6. La perforación del engranaje en
la caja con apariencia de haber
sido limpiada con chorro de arena
1. Desgaste causado por
partículas finas
2. Suciedad, contaminantes
finos (no visibles)
1. ¿Se usó aceite limpio?
2. ¿Fue correcto el período de
cambio de los elementos
filtrantes?
3. ¿Se usaron los elementos
filtrantes correctos?
4. ¿Estaban los sellos
limpiadores de la varilla del
cilindro en buen estado?
5. ¿Estaban las varillas de los
cilindros rayadas o
golpeadas?
6. ¿Se lavó correctamente el
sistema luego de la falla
anterior?
1. Placas de presión
golpeadas
2. Ejes golpeados
3. Perforación del
engranaje golpeada
1. Desgaste causado
por partículas
metálicas
2. Contaminantes
metálicos (grandes
y visibles)
1.¿Se lavó correctamente el
sistema después de la falla?
2.¿Los contaminantes fueron
producidos en otro punto del
sistema hidráulico?
3.¿Contaminantes producidos
por el desgaste de los
componentes de la bomba?
1. Cualquier daño
externo a la bomba
2. Daños únicamente en
la parte trasera del
engranaje motriz y en
la placa trasera de
presión
1. Instalación incorrecta 1. ¿Tocó el eje la parte
inferior de la pieza
correspondiente?
2. ¿Hubo alguna
interferencia entre la
bomba y la máquina?
1. Caja de la bomba
corroída
2. Las placas de
presión corroídas
1. Aireación y
Cavitación
2. Restricción del flujo
del aceite en la
entrada de la
bomba
3. Aceite aireado
1. ¿El nivel de aceite está
correcto?
2. ¿Es la viscosidad del aceite la
recomendada?
3. ¿Hay alguna restricción en la
línea de admisión de la bomba?
4. ¿Hay alguna filtración de aire
en el conducto de admisión de la
bomba?
5. ¿Están flojas las mangueras o
las conexiones de los tubos, cerca
o por encima del nivel de aceite en
el tanque?
6. ¿Es excesiva la operación de la
válvula de alivio?
1. Desgaste marcado en
la placa de presión
2. Desgaste marcado en
el extremo del
engranaje
1. Falta de aceite 1. ¿Estuvo correcto el nivel del
aceite?
2. ¿Hubo filtraciones en la tubería
dentro del tanque?
3. ¿Regresa el aceite al tanque
por encima del nivel de aceite?
1. La caja con golpes
severos
2. La admisión picada y
golpeada
3. Objeto extraño
atrapado entre los
dientes de los
engranajes
1. Daños causados por objetos
metálicos
1. ¿Se dejó un objeto
metálico en el sistema
durante el ensamble inicial o
en la reparación anterior?
2. ¿Fue el objeto metálico
producido por alguna falla
del sistema?
1. Placa de presión está
de color negro
2. Los sellos anulares
están quebradizos
3. Los engranajes y
muñones están de
color negro
1. Calor excesivo 1.¿Estaba pegada alguna válvula?
2 .¿El ajuste de la válvula de alivio
estaba demasiado bajo?
3 .¿Fue correcta la viscosidad del
aceite?
4 .¿Estuvo correcto el nivel de
aceite?
1. Eje roto
2. Caja o brida rotas
1. Sobrepresión 1 .¿Estaba correcto el ajuste
de la válvula de alivio?
2 .¿Funcionaba la válvula de
alivio?
CURSO: HIDRÁULICA II - 154 - Material del Estudiante
FSAA – DMSE0020b MODULO 8
FERREYROS S.A.A. Desarrollo Técnico
MSC y JTC – MAYO 04 Hidraul_mod_8 Problemas Sist Hid
GUIA DE FALLAS EN BOMBAS DE PALETAS
SINTOMAS CAUSA COMPROBACIONES
1. Paletas grises
2. Desgaste de ranuras de rotor
3 .Escalones en el anillo
4. Superficies del rotor y placas de
extremo de color grises
5 .Desgaste de puntas de paletas
6 .Contacto de paletas con placas
de extremo
7 .Desgaste de estrías de eje y
rotor
8 .Temperatura excesiva de aceite
9 .Paletas rotas
10 .Empaquetadura limpiadora de
varilla defectuosa
1. Desgaste producido
por abrasivos
2. Materias
contaminadoras
finas
1 .¿Se usó aceite limpio?
2 .¿Se cambiaron los
elementos de filtros a
intervalos correctos?
3 .¿Se usan elementos de
filtros correctos?
4 .¿Están en buenas
condiciones las
empaquetaduras limpiadoras
de las varillas de los cilindros?
5 .¿Están rayadas o picadas
las varillas de los cilindros?
6 .¿Se lavó el sistema
correctamente después de la
falla anterior?
1 .Anillo ovalado con
ralladuras
2 .Superficies de paletas con
ralladuras
3 .Adhesiones de metal en
superficies de paletas
4 .Puntas de paletas con
ralladuras
5 .Paletas atascadas en
ranuras del rotor
6 .Atascamiento del rotor
1. Daños de partículas
metálicas
2. Materias
contaminadoras de
metal gruesas
(visibles al ojo)
1. ¿Se lavó el sistema
correctamente
después de la falla
anterior?
2. ¿Provienen las
materias
contaminadoras de
otro lugar en el
sistema hidráulico?
3. ¿Provienen las
materias
contaminadoras del
desgaste de algún
componente de la
bomba?
1 .Placas del extremo
desgastadas
2 .Anillo ovalado con
ondulaciones
3 .Atascamiento de rotor
4 .Decoloración de pintura
5 .Anillo ovalado vitrificado
6 .Desgaste de tipo dentado
en puntas de paletas y anillo
ovalado
7 .Escalones en anillo ovalado
1. Lubricación
insuficiente
2. Alta temperatura del
aceite
3. Tipo incorrecto de
aceite
1 .¿Se usa el tipo correcto de
aceite?
2 .¿Tiene el aceite la viscosidad
correcta?
3 .¿Es correcto el ajuste de la
válvula de presión mínima?
4 .¿Funciona la válvula de presión
máxima frecuentemente a causa
de sobrecargas?
5 .¿Es alta la temperatura
ambiente?
6 .¿Se lubricó la bomba de
repuesto antes de arrancar el
motor?
7 .¿Se ha usado el procedimiento
correcto de llenado después de
vaciar el sistema?
1. Placas del extremo
rayadas
2. Transferencia de
metal de placas del
extremo a rotor
3. Superficies de rotor
o bordes de paleta
azulados
4. Eje torcido o
quebrado
1. Atascamiento del
rotor
2. Efectos similares a
los de lubricación
insuficiente
3. Presión excesiva
1. ¿Algún síntoma de
otros tipos de fallas?
Efectúe las
comprobaciones
correspondientes
2. ¿Está funcionado
correctamente la
válvula de presión
máxima?
3. Si no hay otros
síntomas visibles tal
vez no sea necesario
efectuar
comprobaciones
adicionales
1. Estrías desgastadas en el
eje de mando de la bomba
1. Mala lubricación
2. Restricciones en el
suministro de aceite
al mando de la
bomba
1. Compruebe sellos
2. Calidad y tipo de
aceite
3. Compruebe que no
están cerrados ni
taponados los
pasajes de aceite
en el mando de la
bomba
CURSO: HIDRÁULICA II - 155 - Material del Estudiante
FSAA – DMSE0020b MODULO 8
FERREYROS S.A.A. Desarrollo Técnico
MSC y JTC – MAYO 04 Hidraul_mod_8 Problemas Sist Hid
1. Placas de
extremo
desgastadas
por bordes de
paletas
2. Desgaste de
anillo ovalado
3. Puntas de
paletas
desgastadas
4. Pasadores
desgastados
1. Falta de control
de paletas
2. Efectos
secundarios de
una lubricación
ineficiente
1. ¿Algún síntoma de
otros tipos de fallas?
Efectúe las
comprobaciones
correspondientes
2. ¿Está funcionado
correctamente la
válvula de presión
máxima?
3. Si no hay otros
síntomas visibles tal
vez no sea necesario
efectuar
comprobaciones
adicionales
1. Hendidura en
diámetro exterior de
rotor
2. Anillo ovalado con
ralladuras
3. Paleta atascada en
ranura de rotor
4. Paleta quebrada
5. Eje torcido o
quebrado
6. Placas de extremo
rayadas en
lumbreras de
admisión
1. Daños de objeto
metálico
2. Objeto de metal
grande
1. ¿Se ha dejado un
objeto de metal en
el sistema durante
el armado inicial o
una reparación
previa?
2. ¿Proviene el objeto
metálico de otra
falla en el sistema?
1. Ondulaciones y
picaduras del anillo
ovalado
2. Erosión de las
placas de extremo
3. Desgaste severo en
las paletas
4. Caja de la bomba,
pernos y anillo
ovalado agrietadas
o rotas
1. Aireación, aire
mezclado en el
aceite que produce
burbujas y falta de
lubricación, aceite
contaminado con
agua
1 .Bajo nivel de aceite
2 .Filtraciones de aire en la línea
de succión
3 .Filtraciones de aire en las
varillas de los cilindros
4 .Partes dobladas, dañadas o
faltantes en el tanque causando
agitación del aceite
5 .Ajuste bajo de presión en la
válvula de presión máxima
causando derivación excesiva
6 .Operación excesiva de la
válvula de presión máxima debido
a sobrecargas o mala operación
1. Ralladuras severas
y transferencia
exagerada de metal
en las placas de
extremo, en los
lados del rotor y en
los extremos de la
paleta
2. Ausencia de
ralladuras y otros
daños al anillo
ovalado, a los
bordes de las
paletas o a las
caras de las paletas
1. Rotor pegado
2. Consecuencia de
daños por otras
causas
3. Falta de holgura en
el rotor debido a
una presión o
tolerancia excesiva
1. Compruebe que no
haya señales de
otros tipos de
daños. Si los
encuentra consulte
las comprobaciones
para ese tipo de
daños
2. Si no se pueden
identificar otros
daños, compruebe
el funcionamiento
de la válvula de
presión máxima y el
ajuste de presión
1. Ondulaciones y
picaduras del anillo
ovalado
2. Erosión de las
placas de extremo
3. Desgaste severo en
las paletas
4. Caja de la bomba,
pernos y anillo
ovalado agrietadas
o rotas
1. Cavitación por
restricción o
limitación de
suministro de aceite
a la bomba
1.Viscosidad del aceite
2.Mangueras aplastadas
en la línea de succión de
la bomba
3.Rejillas tapadas u otras
restricciones en la
entrada de la bomba
CURSO: HIDRÁULICA II - 156 - Material del Estudiante
FSAA – DMSE0020b MODULO 8
FERREYROS S.A.A. Desarrollo Técnico
MSC y JTC – MAYO 04 Hidraul_mod_8 Problemas Sist Hid
GUIA DE FALLAS EN BOMBAS DE PISTONES
Las fallas ocurren normalmente en los siguientes componentes:
COMPONENTE IDENTIFICACION CAUSA
Cavidades cilíndricas del
Barril
Excesivo desgaste Funcionamiento en seco
Perdida de lubricación del
fluido
Contaminantes externos
Plato de puertos o
lumbreras
Escoriaciones o picaduras
Arañazos
Incrustaciones
Aireación
Cavitación
Contaminación
Alta temperatura
Pistón y Seguidor Pérdida del ajuste del
pivote
Rotación del pistón
Pérdida del ajuste
diametral
Superficie raspada
Desgaste adhesivo
Contaminación
Cavitación
Falta de lubricación
Plato de desgaste Desgaste excesivo
Daño severo (surcos)
Grietas térmicas
Elevación y rotación de
pistones
Pistón desubicado
Alta temperatura
Placa de retracción Desgaste
Superficies pulidas y
brillantes
Redondeo de los filos
Contaminación
Elevación de pistón
Eslabón de giro
Ejes
Cajas
Rotura Alta frecuencia de carga y
descarga
Inadecuado torque de
pernos
Fatiga
Barril de cilindros Decoloración
Grietas y cuarteaduras
Combadura
Excesiva temperatura
IDENTIFICACION CAUSA
1. Desgaste abrasivo causado por partículas
finas
1. Vástago de cilindro hidráulico con
ralladuras
2. Daños o desgaste de los sellos del
vástago
3. Contaminación en el sistema
4. Elemento de filtro incorrecto
5. Intervalo de cambio de filtro
extendido
6. Insuficiente limpieza después de la
reparación
2. Desgaste abrasivo causado por partículas
gruesas
1. Contaminantes como restos de lijas
o escoria de soldadura dentro del
tanque
2. Contaminantes generados
internamente como partículas de
metal del cilindro o de sellos
3. Insuficiente limpieza después de la
reparación
3. Daño causado por el impacto de un objeto
extraño duro
1. Insuficiente limpieza del sistema
luego de ocurrida una falla
2. Objeto dejado en el sistema
4. Desgaste adhesivo causado por falta de
lubricación
1. Pobre procedimiento de arranque
después de una reparación
2. Arrancar la bomba con insuficiente
aceite
3. Pobre purgado de la línea de
succión luego de un recambio
CURSO: HIDRÁULICA II - 157 - Material del Estudiante
FSAA – DMSE0020b MODULO 8
FERREYROS S.A.A. Desarrollo Técnico
MSC y JTC – MAYO 04 Hidraul_mod_8 Problemas Sist Hid
5. Daño causado por excesivo calentamiento 1. Restricción del flujo de aire en el
enfriador
2. Válvula de alivio regulada a un valor
de presión muy bajo
3. Excesiva operación de la válvula de
alivio
4. Válvula de bypass del enfriador mal
regulada enviando mucho o poco
aceite
5. Ineficiente o dañada circulación de
aceite por el enfriador
6. Válvula resolver o pistón servo del
mecanismo de control de la bomba
con funcionamiento pegajoso
acelera el motor
7. Tope de ángulo mínimo del plato de
la bomba desajustado
8. Excesivo flujo de drenaje interno de
la bomba
6. Daño causado por aireación 1. Bajo nivel de aceite en el tanque
2. Fuga en la línea de succión de la
bomba
3. Fuga en las varillas de cilindros,
sellos o líneas
4. Una manguera o tubería floja cerca
o sobre el nivel de aceite del tanque
5. Rotura, daño o pérdida de un
componente dentro del tanque
causando agitación
6. Excesiva operación de la válvula de
alivio
7. Daño causado por cavitación 1. Aceite de viscosidad equivocada
para esa temperatura ambiental
2. Manguera colapsada en la línea de
succión
3. Una restricción en el filtro de malla o
la succión de la bomba
8. Daño causado por adhesión del pistón 1. Falta de lubricación
2. Materias extrañas , insuficiente
limpieza
3. Posición excéntrica de los
componentes
9. Daño causado por rotura de los pernos de
la placa de retracción
1. Bomba trabaja a máximo flujo y
ángulo con aceite frío
2. Demasiados cambios bruscos del
ángulo de la bomba
3. Aceite de viscosidad equivocada
4. Restricción en la línea de succión
5. Pérdida del ajuste de los pernos
10. Imposibilidad de la bomba de alcanzar su
máxima performance
1. Fugas en los pistones servo que angulan el
plato, mantienen el ángulo en mínimo
11. Movimiento errático o lento del implemento 1. Desgaste en el pivote del pistón
servo causa variaciones en el
ángulo del plato
2. Desgaste en el tope del ángulo de la
bomba
12. Sobre velocidad de un motor hidráulico de
traslación
1. La máquina se mueve hacia abajo con
mayor velocidad que la diseñada y falla la
válvula de sobre velocidad del motor hidráulico
Módulo 9
ESQUEMAS HIDRAULICOS
DESARROLLO TECNICO DMSE0020-2004b
MAYO, 2004 Preparado por MSC y JTC
CURSO: HIDRÁULICA II - 159 - Material del Estudiante
FSAA – DMSE0020b MODULO 9
FERREYROS S.A.A. Desarrollo Técnico
MSC y JTC – MAYO 04 Hidraul_mod_9 Esquemas
MODULO 5:ESQUEMAS HIDRÁULICOS
El propósito de este módulo es otorgar al participante la habilidad de
comprender, y extraer toda la información adecuada de los tipos de esquemas
hidráulicos más usados en Caterpillar
OBJETIVOS
Al término de este módulo, el estudiante estará en capacidad de:
1. Identificar los tipos de esquemas ISO, Ortogonal
2. Comprender el funcionamiento de determinado circuito
mediante la lectura de esquemas hidráulicos
CURSO: HIDRÁULICA II - 160 - Material del Estudiante
FSAA – DMSE0020b MODULO 9
FERREYROS S.A.A. Desarrollo Técnico
MSC y JTC – MAYO 04 Hidraul_mod_9 Esquemas
Lección 5.1:Comprender los Diagramas Esquemáticos
Para comprender y localizar las fallas de los complejos sistemas hidráulicos de
las máquinas actuales es necesario poder leer e interpretar los diagramas
hidráulicos esquemáticos.
Los sistemas más simples que se utilizaban antes en las máquinas Caterpillar
podían representarse fácilmente mediante proyecciones ortogonales que
presentaban bidimensionalmente diagramas de ingeniería y vistas de
secciones de los componentes principales.
Al hacerse más complejos los sistemas, este tipo de diagrama esquemático se
hizo demasiado engorroso y difícil de leer. Por lo tanto, los sistemas modernos,
más complejos, con frecuencia utilizan diagramas con símbolos gráficos
internacionales de la Organización Internacional de Normas (ISO) para
representar los diferentes componentes.
Estos símbolos desarrollados por la ISO proporcionan un método mundial
simple de representar los diferentes tipos de componentes hidráulicos.
Los manuales de servicio Caterpillar frecuentemente presentan tanto
proyecciones ortogonales como diagramas tipo ISO. Una vez terminado este
módulo, usted podrá reconocer los componentes y seguir el recorrido del flujo
por complejos sistemas hidráulicos, leyendo e interpretando correctamente los
dos tipos de diagramas esquemáticos.
Clave de Colores
Usted ha aprendido que a veces se utiliza el color
para indicar las presiones del sistema. Las publicaciones de
servicio y los materiales de entrenamiento de servicio Caterpillar
usan a menudo estos colores para representar la presión y la
función del fluido y los componentes.
1. La presión más alta del aceite de suministro se indica en rojo
2. El aceite de suministro de presión intermedia está indicado en
rojo con líneas diagonales blancas
3. El aceite de suministro de presión más baja tiene puntos rojos
4. El aceite de retorno está indicado con el color verde
5. El aceite de servomando o de señal piloto esta indicado en naranja
6. El aceite atrapado está indicado en azul
7. Los componentes estáticos están indicados en gris
8: Las piezas de los componentes móviles están indicadas en amarillo
Ejemplo de Codificación de
Colores
Usted verá que estos colores se utilizan frecuentemente en los
diagramas.
1. Aceite de suministro de presión más alta
2. Componente estático
3. Componentes móviles
4. Aceite de retorno
5. Aceite de suministro de presión intermedia
CURSO: HIDRÁULICA II - 161 - Material del Estudiante
FSAA – DMSE0020b MODULO 9
FERREYROS S.A.A. Desarrollo Técnico
MSC y JTC – MAYO 04 Hidraul_mod_9 Esquemas
HOJA DE
TRABAJO:
CURSO: HIDRÁULICA II - 162 - Material del Estudiante
FSAA – DMSE0020b MODULO 9
FERREYROS S.A.A. Desarrollo Técnico
MSC y JTC – MAYO 04 Hidraul_mod_9 Esquemas
HOJA DE
TRABAJO:
CURSO: HIDRÁULICA II - 163 - Material del Estudiante
FSAA – DMSE0020b MODULO 9
FERREYROS S.A.A. Desarrollo Técnico
MSC y JTC – MAYO 04 Hidraul_mod_9 Esquemas
HOJA DE
TRABAJO:
MANUAL DEL ESTUDIANTE
INSTRUCCIÓN TÉCNICA
CURSO: Hidráulica III
TEMA: Sistemas Hidráulicos
DESARROLLO TÉCNICO
MARZO, 2005
DMSE0020-2004C
Preparado por ESCH y JGR
CURSO: HIDRÁULICA III - 1 - Material del Estudiante
FSAA – DMSE0020C
INDICE
DESCRIPCIÓN DEL CURSO
Resumen
Programa del Curso
Objetivo General
Requisitos
AGENDA DEL CURSO
MÓDULO 1: SISTEMA HIDRAULICO PILOTADO
Lección 1.1: Definición de Sistema Pilotado
Lección 1.2: Válvula Control Piloto
Funcionamiento
Resorte Dosificador
Lección 1.3: Válvula de Control Pilotada
Lección 1.4: Válvula Combinada de Alivio y
Compensación
Lección 1.5: Ejemplos con Sistemas Pilotados
Lección 1.6: Evaluación de Sistemas
MÓDULO 2: SISTEMA LSPC con HMU
Lección 2.1: Sistema de Dirección
Hand Metering Unit (HMU)
Funcionamiento
Lección 2.2: Sistema de Detección de Carga
Funcionamiento de la Bomba
Lección 2.3: Funcionamiento del Sistema
Lección 2.4: Aplicación en Sistemas de Dirección
Lección 2.5: Evaluación de Sistema
MÓDULO 3: SISTEMA PILOTADO ELECTRO
-HIDRAULICAMENTE
Lección 3.1: Componentes Control Piloto
Lección 3.2: Funcionamiento del Sistema
Lección 3.3: Evaluación de Sistemas
Sistema Pilotado en Camión
MÓDULO 4: SISTEMA DE DIRECCION CON COMANDO
DE CONTROL
Lección 4.1: Componentes del Comando de Control
Lección 4.2: Funcionamiento de Sistema
(Command Control)
Lección 4.3: Evaluación de Sistema
Sistema con Mando Joystick
MÓDULO 5: SISTEMA HIDROSTATICOS
Lección 5.1: Tipo de Sistemas
Lección 5.2: Componentes
Lección 5.3: Aplicaciones de Sistemas
Sistema del Ventilador
Sistemas de Propulsión
ENCUESTA
2
2
2
3
3
4
6
7
9
9
11
12
14
18
23
27
28
29
32
36
47
64
68
74
78
79
88
90
90
109
110
117
123
141
142
144
146
146
148
159
FERREYROS S.A.A. Desarrollo Técnico
ESCH y JGR – JUN 04 manual_hidIII_P0
CURSO: HIDRÁULICA II - 2 - Material del Estudiante
FSAA – DMSE0020b
DIRIGIDO A
RESUMEN
PROGRAMA DEL
CURSO
DESCRIPCIÓN DEL CURSO
CURSO: HIDRÁULICA II
Tiempo de duración: 5 días (40 horas)
Número de Participantes: 08 estudiantes
Este curso ha sido preparado para técnicos y supervisores que trabajan con
maquinaria Caterpillar.
El curso está diseñado para proseguir el entendimiento de la hidráulica
estudiando los sistemas más elaborados como los de control piloto, detección
de carga y compensación de presión (LSCP), la bomba de dosificación manual
(HMU), sistema pilotado electro hidráulico, sistemas de dirección y sistemas
hidrostáticos.
Reforzamos el entendimiento de los tópicos con el importante uso de
esquemas hidráulicos ISO, Ortogonales, Planos, su seguimiento en máquina
según disponibilidad y laboratorios
MÓDULO 1: SISTEMA HIDRAULICO PILOTADO
Lección 1.1: Definición de Sistema Pilotado
Lección 1.2: Válvula Control Piloto
Lección 1.3: Válvula de Control Pilotada
Lección 1.4: Válvula Combinada de Alivio y Compensación
Lección 1.5: Ejemplos con Sistemas Pilotados
Lección 1.6: Evaluación y Pruebas de Sistemas
MÓDULO 2: SISTEMA LSPC con HMU
Lección 2.1: Sistema de Dirección (HMU)
Lección 2.2: Sistema de Detección de Carga (LSPC)
Lección 2.3: Funcionamiento del Sistema
Lección 2.4: Aplicación en Sistemas de Dirección
Lección 2.5: Evaluación y Pruebas de Sistemas
MÓDULO 3: SISTEMA PILOTADO ELECTRO-HIDRAULICAMENTE
Lección 3.1: Componentes de Control Piloto
Lección 3.2: Funcionamiento del Sistema
Lección 3.3: Evaluación de Sistemas
MÓDULO 4: SISTEMA DE DIRECCION CON COMANDO
Lección 4.1: Componentes de Comando de Control
Lección 4.2: Funcionamiento de Sistema (Command Control)
Lección 4.3: Evaluación y Pruebas de Sistemas (Joystick)
MÓDULO 5: SISTEMA HIDROSTATICOS
Lección 5.1: Tipos de Sistemas
Lección 5.2: Componentes
Lección 5.3: Aplicaciones de Sistemas
Lección 5.4: Evaluación y Pruebas
FERREYROS S.A.A. Desarrollo Técnico
ESCH y JGR – JUN 04 manual_hidIII_P0
CURSO: HIDRÁULICA II - 3 - Material del Estudiante
FSAA – DMSE0020b
OBJETIVOS
GENERALES
REQUISITOS
Al término de este curso, los estudiantes estarán en capacidad de:
• Explicar el funcionamiento de un sistema hidráulico pilotado
• Explicar el funcionamiento de un sistema LSPC
• Explicar el funcionamiento de un HMU
• Explicar el funcionamiento de un sistema pilotado Electro-
Hidráulicamente.
• Explicar como funcionan los sistemas de Dirección
• Explicar como funciona un sistema hidrostático.
• Realizar las diferentes evaluaciones y pruebas de los sistemas
hidráulicos como toma de presiones, corrimiento y velocidades.
• Leer y Explicar un diagrama Hidráulico,
• Extraer toda la información necesaria del plano hidráulico
• Obtener toda la información del manual de servicio hidráulico
Hidráulica II
FERREYROS S.A.A. Desarrollo Técnico
ESCH y JGR – JUN 04 manual_hidIII_P0
CURSO: HIDRÁULICA II - 4 - Material del Estudiante
FSAA – DMSE0020b
AGENDA DEL CURSO
PRIMER DÍA
SEGUNDO DÍA
TERCER DÍA
CUARTO DÍA
QUINTO DÍA
Mañana
Tarde
Mañana
Tarde
Mañana
Tarde
Mañana
Tarde
Mañana
Tarde
• Presentación Inicial
• Expectativas y Objetivos
• Pre – Test
• Revisión del curso anterior (hidráulica II)
• Módulo 1, Sistema hidraulico pilotado
• Evaluación de Sistema
• Módulo 2, Sistema LSPC con HMU
• HMU, funcionamiento
• Módulo 2, Sistema LSPC
• Funcionamiento
• Evaluacion de Sistema.
• Módulo 3, Sistema pilotado electro
Hidráulicamente
• Funcionamiento
• Módulo 3, Sistema Pilotado electro-
hidraulicamente
• Evaluacion de Sistema
• Módulo 4, Sistemas de Dirección
• Funcionamiento
• Módulo 4, Sistemas de Dirección
• Evaluación de Sistema.
• Módulo 5, Sistemas hidrostáticos
• Tipos y componentes
• Módulo 5, Sistemas hidrostáticos
• Evaluación de Sistemas
• Conclusiones
• Exámen Final, Encuesta
FERREYROS S.A.A. Desarrollo Técnico
ESCH y JGR – JUN 04 manual_hidIII_P0
Módulo 1
SISTEMA HIDRÁULICO
PILOTADO
DESARROLLO TÉCNICO
JUNIO, 2004
DMSE0020-2004C
Preparado por ESCH y JGR
CURSO: HIDRÁULICA III - 6 - Material del Estudiante
FSAA – DMSE0020C MODULO 1
FERREYROS S.A.A. Desarrollo Técnico
ESCH y JGR–JUN 04 manual_hidIII_P1
MODULO 1: SISTEMAS HIDRAULICOS PILOTADOS
El propósito de este módulo es entender como funcionan los sistemas
hidráulicos pilotados
ÍNTRODUCCIÓN En este módulo, los participantes usaran los conocimientos aprendidos en
hidráulica I e hidráulica II para entender el funcionamiento de un sistema
hidráulico de implementos operado por piloto, este sistema es usado en varios
modelos de máquinas móviles Caterpillar.
Se identificaran los componentes usados, sus funciones y seguirán el flujo de
aceite hidráulico a través del sistema de una máquina
.
OBJETIVOS
Al término de este módulo, el estudiante estará en capacidad de:
1. Establecer los principios hidráulicos usados en la operación del
sistema piloto hidráulico de implementos
2. Identificar claramente los componentes que lo integran.
3. Explicar sin error como es que estos sistemas funcionan.
4. Identificar al 100% los símbolos ISO de este sistema
5. Trazar el flujo de aceite y el estado de función de cada uno de los
componentes en el plano
.
CURSO: HIDRÁULICA III - 7 - Material del Estudiante
FSAA – DMSE0020C MODULO 1
FERREYROS S.A.A. Desarrollo Técnico
ESCH y JGR–JUN 04 manual_hidIII_P1
LECCION 1.1: DEFINICIÓN DE SISTEMA PILOTADO
Los sistemas de control piloto son señales hidráulicas de aceite que controlan
el movimiento de válvulas de control de dirección, una menor presión es
suficiente para mover el carrete de una válvula que lleva presión mucho
mayor, estos sistemas hidráulicos piloto nos permite operar sistemas de
dirección, sistemas de implementos, etc además nos permiten mayor
precisión en la operación reduciendo los esfuerzos del operador.
En este sistema hidráulico de Implementos tenemos todos los controles en la
posición de mantener HOLD mientras el motor diesel funciona, reconozca los
códigos de colores adecuados y la simbología ISO.
El flujo de aceite desde la bomba ingresa al cuerpo de la válvula de tres
carretes, pasa la válvula de alivio principal y por la posición central de las
válvulas auxiliar, inclinación y levante regresa al tanque, estas válvulas se
llaman de centro abierto.
CURSO: HIDRÁULICA III - 8 - Material del Estudiante
FSAA – DMSE0020C MODULO 1
FERREYROS S.A.A. Desarrollo Técnico
ESCH y JGR–JUN 04 manual_hidIII_P1
Aun en la posición mantener (HOLD) la bomba envía aceite hacia la válvula reductora de
presión que regula una presión máxima para el sistema piloto, el acumulador mantiene
esa presión ante súbitas variaciones o si falla la bomba, la válvula check evita baje dicha
presión
Si la válvula de cierre (SHUTOFF) esta cerrada, este aceite es bloqueado, si esta abierta
el aceite llega a las válvulas de control piloto
En esta posición de mantener, el aceite piloto esta bloqueado en las tres válvulas de
control piloto, estas son del tipo Centro Cerrado
NOTAS:
CURSO: HIDRÁULICA III - 9 - Material del Estudiante
FSAA – DMSE0020C MODULO 1
FERREYROS S.A.A. Desarrollo Técnico
ESCH y JGR–JUN 04 manual_hidIII_P1
LECCION 1.2: LA VÁLVULA DE CONTROL PILOTO
Funcionamiento de una válvula de control piloto
En la vista mostrada tenemos los componentes principales de la válvula de
control piloto de un cargador, esta válvula controla el cilindro de inclinación o
volteo (TILD) de la hoja, con excepción de la bobina ensamblada en la parte
superior de la sección de descarga o vaciado en el lado superior izquierdo,
las partes son las mismas en ambos lados de la válvula.
Con el motor encendido y la válvula de control en la posición fija (HOLD) el
aceite ingresa en el puerto de suministro, ubicado en la parte inferior central
del cuerpo de la válvula y es bloqueado por los carretes dosificadores.
cualquier aceite en las líneas de la válvula de control principal es enviado al
tanque por el puerto de descarga ubicado en la parte central de los carretes
dosificadores.
Esto lo podemos observar en la figura
CURSO: HIDRÁULICA III - 10 - Material del Estudiante
FSAA – DMSE0020C MODULO 1
FERREYROS S.A.A. Desarrollo Técnico
ESCH y JGR–JUN 04 manual_hidIII_P1
Posición Inclinación hacia Atrás ( TILT BACK )
Cuando el operador mueve la palanca de control piloto hacia la posición de
inclinación hacia atrás, esta fuerza causa que placa pivote mueva el embolo
superior, el embolo inferior, el resorte dosificador , el reten del resorte del
carrete dosificador, el resorte del carrete dosificador y el carrete dosificador
inferior. El aceite de la bomba piloto fluye a través del orificio que esta
ubicado en el centro del carrete dosificador de la válvula de control principal,
el retorno de la válvula de control principal fluye a través del puerto del carrete
dosificador de vaciado o descarga hacia el puerto de descarga al tanque.
CURSO: HIDRÁULICA III - 11 - Material del Estudiante
FSAA – DMSE0020C MODULO 1
FERREYROS S.A.A. Desarrollo Técnico
ESCH y JGR–JUN 04 manual_hidIII_P1
Resorte Dosificador
El trabajo del carrete dosificador es permitir el movimiento del carrete de la
válvula de control principal en proporción al movimiento de la palanca de la
válvula piloto. El carrete dosificador y el resorte dosificador funcionan como
una válvula reductora de presión y controlan la presión de aceite hacia la
parte externa del carrete de la válvula de control principal
Cuando el carrete dosificador se mueve hacia abajo, el aceite piloto fluye a
través del orificio, al centro del carrete dosificador y hacia afuera del carrete
de la válvula de control principal. El aceite piloto es bloqueado en el carrete
de la válvula de control principal causando que la presión piloto se
incremente
El incremento de presión sobrepasa la fuerza del resorte del carrete de la
válvula de control principal y lo mueve hacia una u otra dirección, entonces
como consecuencia de este movimiento el carrete de la válvula de control
principal dirige el aceite del sistema principal hacia los cilindros.
El incremento de presión es también sentido por la parte baja del carrete
dosificador. Cuando el incremento de la presión sobrepasa la fuerza aplicada
el carrete dosificador se mueve hacia arriba y comprime el resorte dosificador.
El movimiento restringe el flujo de aceite piloto a través del orificio del carrete
dosificador
El resorte dosificador además ajusta la presión hacia el carrete de la válvula
de control principal en proporción al movimiento de la palanca de la válvula
de control piloto.
CURSO: HIDRÁULICA III - 12 - Material del Estudiante
FSAA – DMSE0020C MODULO 1
FERREYROS S.A.A. Desarrollo Técnico
ESCH y JGR–JUN 04 manual_hidIII_P1
LECCION 1.3 VALVULAS DE CONTROL PILOTADAS
Esta figura muestra una válvula de control principal en la posición mantener
HOLD, en nuestro circuito representa la válvula de inclinación, levante,
auxiliar o una cuarta válvula, la válvula auxiliar tiene dos líneas con válvulas
de alivio en sus dos puertos
Válvula en Posición Fija
Aquí se muestra la válvula de control en posición fija, supongamos que es la
válvula de inclinación, cuando estamos en posición fija el suministro de aceite
de la bomba ingresa en el pasaje central, y fluye a través del carrete de
control y a través de los pasajes de salida hacia la válvula siguiente.
El flujo de aceite pasa por la válvula check hacia el carrete de control
principal, el carrete de control principal bloquea el suministro de aceite hacia
los puertos de trabajo ( pasajes de recojo de carga TILT y descarga DUMP ).
El carrete de control principal también bloquea los pasajes de aceite hacia el
tanque
.
CURSO: HIDRÁULICA III - 13 - Material del Estudiante
FSAA – DMSE0020C MODULO 1
FERREYROS S.A.A. Desarrollo Técnico
ESCH y JGR–JUN 04 manual_hidIII_P1
Válvula en posición de inclinación hacia atrás ( TILT BACK )
Cuando el operador mueve la palanca de control a la posición de inclinación
hacia atrás, el aceite piloto ( color naranja ) mueve el carrete de control de
inclinación hacia la derecha. El carrete de control bloquea el pasaje de salida
de aceite, abriendo el pasaje de la válvula check hacia el lado de cabeza de
los cilindros de inclinación y abriendo el pasaje del lado de vástago de los
cilindros hacia el tanque
Además cuando la presión de suministro es más alta que la presión del lado
de cabeza del cilindro el suministro de aceite abre la válvula check y deja
pasar el flujo de aceite hacia el lado de cabeza del cilindro, el retorno de
aceite del lado de vástago del cilindro pasa al tanque. Entonces la hoja
cucharón empieza a inclinarse hacia atrás
CURSO: HIDRÁULICA III - 14 - Material del Estudiante
FSAA – DMSE0020C MODULO 1
FERREYROS S.A.A. Desarrollo Técnico
ESCH y JGR–JUN 04 manual_hidIII_P1
LECCION 1.4:VALVULA COMBINADA DE ALIVIO Y COMPENSACIÓN
La figura mostrada es la combinación de una válvula de alivio de línea y la
válvula de compensación (make up) la válvula de alivio de línea es
simplemente una válvula de alivio pilotada
Sin embargo la válvula de alivio de línea no esta diseñada para soportar el
flujo máximo de bomba hacia los implementos.
El aceite en los cilindros esta conectado a través de las líneas en el lado
derecho de la válvula de combinación. El aceite fluye a través del orificio de la
válvula principal hacia la cámara del resorte de la válvula principal.
La presión de aceite en lado derecho de la válvula es la misma presión de
aceite en la cámara del resorte, la presión de aceite de la cámara del resorte
más la fuerza del resorte mantiene la válvula cerrada
Válvula de Alivio de línea en POSICIÓN de Alivio
En la Figura de la siguiente pagina, la válvula de alivio de línea es mostrada
en posición de alivio. Cuando la presión de aceite sobrepasa el ajuste de la
válvula piloto, la válvula piloto mueve a la izquierda el resorte. La alta presión
de aceite en la cámara del resorte de la válvula principal fluye a través del
orificio de la válvula piloto hacia el pasaje de drenaje de la cámara del resorte
de la válvula piloto.
Entonces la presión en la cámara del resorte de la válvula principal decrece.
La alta presión de aceite en lado derecho de la válvula principal mueve a la
válvula hacia el lado izquierdo. La alta presión de aceite fluye pasando la
válvula principal a través de la válvula compensadora de descarga o vaciado
que abre a tanque.
La válvula compensadora no se mueve cuando la válvula alivio de línea esta
abierta.
CURSO: HIDRÁULICA III - 15 - Material del Estudiante
FSAA – DMSE0020C MODULO 1
FERREYROS S.A.A. Desarrollo Técnico
ESCH y JGR–JUN 04 manual_hidIII_P1
Posición de Compensación ( Makeup)
Aquí tenemos a la combinación de válvula de alivio de línea y compensadora
en posición de compensación. La presión de tanque es sentida o detectada
en el área efectiva de la válvula de combinación todo el tiempo. Cuando la
presión de aceite en el cilindro, la línea de conexión y la cámara del resorte
de la válvula de alivio decrece debajo o menos de 2 PSI ( 13.78 KPa ) que la
presión del tanque, la presión del tanque mueve la válvula compensadora y la
válvula principal hacia la izquierda contra el resorte de la válvula principal.
El aceite de Tanque fluye nuevamente a través del pasaje abierto a la línea
de conexión del cilindro
CURSO: HIDRÁULICA III - 16 - Material del Estudiante
FSAA – DMSE0020C MODULO 1
FERREYROS S.A.A. Desarrollo Técnico
ESCH y JGR–JUN 04 manual_hidIII_P1
Válvula de Control de Levante (LIFT) Posición bajada
Cuando el operador mueve la palanca de control piloto a la posición BAJADA,
el aceite piloto (color naranja) mueve el carrete de control de levante a la
izquierda. El carrete de la válvula de control bloquea el pasaje de salida de
aceite, y abre el pasaje de la válvula check hacia el lado de vástago del
cilindro de levante y abre el pasaje del lado de cabeza del cilindro de retorno
al tanque.
Cuando la presión de suministro es más alta que la presión en el lado de
vástago del cilindro, la presión de suministro abre la válvula check y fluye
pasando al carrete de control hacia el lado de vástago del cilindro de levante,
el retorno de aceite fluye del lado de cabeza del cilindro fluyendo el aceite
hacia el tanque.
Entonces el cucharón empieza a bajar
NOTAS
CURSO: HIDRÁULICA III - 17 - Material del Estudiante
FSAA – DMSE0020C MODULO 1
FERREYROS S.A.A. Desarrollo Técnico
ESCH y JGR–JUN 04 manual_hidIII_P1
Posición Flotante
Cuando el operador mueve la palanca de control piloto a la posición Flotante
el aceite piloto (color naranja) mueve el carrete de control de levante
completamente a la izquierda. El carrete de control abre el pasaje de la
válvula check a la salida del lado izquierdo y abre el pasaje del lado de
cabeza del cilindro de retorno al tanque. El carrete de control también
conecta el lado de vástago del cilindro con el tanque.
Cuando la bomba y ambos lados del cilindro son conectados a tanque , el
cilindro de levante no puede ser hidráulicamente levantado ni bajado.
Cuando la máquina es movida con la palanca de control esta en posición
flotante , el implemento seguirá la curvatura del terreno
CURSO: HIDRÁULICA III - 18 - Material del Estudiante
FSAA – DMSE0020C MODULO 1
FERREYROS S.A.A. Desarrollo Técnico
ESCH y JGR–JUN 04 manual_hidIII_P1
LECCION 1.5 EJEMPLOS CON SISTEMAS PILOTADOS
CURSO: HIDRÁULICA III - 19 - Material del Estudiante
FSAA – DMSE0020C MODULO 1
FERREYROS S.A.A. Desarrollo Técnico
ESCH y JGR–JUN 04 manual_hidIII_P1
CURSO: HIDRÁULICA III - 20 - Material del Estudiante
FSAA – DMSE0020C MODULO 1
FERREYROS S.A.A. Desarrollo Técnico
ESCH y JGR–JUN 04 manual_hidIII_P1
CURSO: HIDRÁULICA III - 21 - Material del Estudiante
FSAA – DMSE0020C MODULO 1
FERREYROS S.A.A. Desarrollo Técnico
ESCH y JGR–JUN 04 manual_hidIII_P1
CURSO: HIDRÁULICA III - 22 - Material del Estudiante
FSAA – DMSE0020C MODULO 1
FERREYROS S.A.A. Desarrollo Técnico
ESCH y JGR–JUN 04 manual_hidIII_P1
CURSO: HIDRÁULICA III - 23 - Material del Estudiante
FSAA – DMSE0020C MODULO 1
FERREYROS S.A.A. Desarrollo Técnico
ESCH y JGR–JUN 04 manual_hidIII_P1
LECCION 1.6: EVALUACIÓN DE SISTEMA
CARGADOR 928G
Sistema Hidráulico de Implementos Operado por Presión Piloto
Componentes:
Tanque Hidráulico (1) esta ubicado detrás de la cabina y debajo de la cubierta
de acceso, este suministra aceite a los implementos, la dirección, los frenos y
el ventilador, la tapa de llenado (2), el filtro respiradero (3) y la tapa del
radiador (4)
CURSO: HIDRÁULICA III - 24 - Material del Estudiante
FSAA – DMSE0020C MODULO 1
FERREYROS S.A.A. Desarrollo Técnico
ESCH y JGR–JUN 04 manual_hidIII_P1
Bomba de Implementos (1), esta en el lado izquierdo de la máquina sobre la
transmisión, también se observa la bomba de dirección (2) y la válvula de
control de la bomba de dirección (3)
La válvula de cierre del sistema piloto (1) esta ubicada entre el asiento y las
válvulas de control piloto, la palanca de control de inclinación (2), la palanca
de levante (3), también esta la palanca de la tercera función auxiliar (4) y su
botón de bloqueo (5)
La válvula de control de implementos (1) esta debajo de los brazos de levante
en el bastidor frontal, se ven la válvula de levante (2), la de inclinación (3),
válvula de alivio principal (4),, válvula de alivio de línea del extremo de varilla
del cilindro de volteo (6), la línea de suministro de aceite (5) y el retorno (7)
Módulo 2
SISTEMA DE DETECCIÓN DE
CARGA Y PRESION COMPENSADA,
BOMBA DOSIFICADORA
DESARROLLO TÉCNICO
JUNIO, 2004
DMSE0020-2004C
Preparado por ESCH y JGR
CURSO: HIDRÁULICA III - 27 - Material del Estudiante
FSAA – DMSE0020C MODULO 2
FERREYROS S.A.A. Desarrollo Técnico
ESCH y JGR–JUN 04 manual_hidIII_P2
MODULO 2: SISTEMA LSPC CON HMU
El propósito de este módulo es conocer el sistema LSPC con HMU que puede
aplicarse a varias máquinas Caterpillar
ÍNTRODUCCIÓN Este módulo discute la nomenclatura, la función de los componentes y la
operación del sistema conocido como LSPC (Load Sensing, Pressure
Compensated) Sistema de Detección de Carga y Compensación de Presión,
además del otro componente relacionado, el HMU (Hand Metering Unit) o
Bomba Dosificadora o Medidora Manual.
OBJETIVOS
Al término de este módulo, el estudiante estará en capacidad de:
1. Identificar los tipos de componentes básicos usados en los sistemas de
detección de carga y compensación de presión.
2. Explicar las ventajas de usar un sistema hidráulico de detección de
carga y de presión compensada usando válvulas de centro cerrado
contra un sistema fijo que usa válvulas de control de centro abierto.
3. Explicar porque se utiliza la compensación de carga con detección de
descarga.
4. Describir la operación de un sistema LSPC
5. Trazar en un plano el flujo de aceite de un sistema LSPC de dirección
en todas las posiciones, mantener, giro gradual, giro completo.
6. Realizar el procedimiento de pruebas y ajustes del manual de servicio
con una eficiencia del 100%.
CURSO: HIDRÁULICA III - 28 - Material del Estudiante
FSAA – DMSE0020C MODULO 2
FERREYROS S.A.A. Desarrollo Técnico
ESCH y JGR–JUN 04 manual_hidIII_P2
LECCION 2.1:SISTEMA DE DIRECCIÓN
Tomamos nuevamente a un cargador 928G para estudiar un sistema de
dirección hidráulico con detección de carga, los componentes que vemos son
el grupo de la bomba hidráulica de desplazamiento variable, la bomba
dosificadora manual HMU y los dos cilindros de dirección
La bomba de dirección de desplazamiento variable en la máquina esta a la
izquierda debajo de la cabina, en la foto esta a la derecha teniendo encima la
válvula compensadora de presión.
CURSO: HIDRÁULICA III - 29 - Material del Estudiante
FSAA – DMSE0020C MODULO 2
FERREYROS S.A.A. Desarrollo Técnico
ESCH y JGR–JUN 04 manual_hidIII_P2
LECCION 2.1.1: HAND METERING UNIT (HMU)
La bomba de dosificación manual se encuentra en la base de la columna de
dirección debajo de una tapa delante de la cabina o debajo del asiento del
operador, según el modelo de máquina (en la foto esta detrás de la válvula de
cinco mangueras), la bomba esta montada sobre aislantes para evitar ruidos
y daños por vibraciones. Las dos secciones control y dosificación están
conectadas dentro de la unidad tanto hidráulica como mecánicamente, toda
HMU tiene una válvula rotativa y rotativa que controla el movimiento de los
cilindros de dirección
1. Carrete (interior) 2. Salida (drenaje al tanque)
3. Orificio de giro a la izquierda 4. Manguito (exterior)
5. Orificio de giro a la derecha 6. Entrada (aceite de la bomba)
7. Conducto 8. Estator
9. Rotor 10.Conducto
11.Mando 12.Pasador
13.Resortes de centrado
A: Sección de Control
B: Sección de Dosificación
Bomba de dosificación posición neutral
CURSO: HIDRÁULICA III - 30 - Material del Estudiante
FSAA – DMSE0020C MODULO 2
FERREYROS S.A.A. Desarrollo Técnico
ESCH y JGR–JUN 04 manual_hidIII_P2
Una HMU esta dividida en dos secciones principales, la sección más grande
es la válvula rotativa (1), la sección más pequeña es la sección medidora o
dosificadora (2), la válvula rotativa bloquea el flujo de aceite cuando la HMU
esta en neutro y dirige el aceite hacia la sección medidora y los cilindros de
dirección cuando la HMU gira a la derecha o izquierda.
El extremo (3) de la HMU permite unirla al eje de la columna de dirección.
timón o volante, la HMU se controla al girar la volante de dirección, las cuatro
conexiones son aceite piloto para giro a la izquierda (4), aceite para giro a la
derecha (5), suministro desde la bomba (6) y retorno a tanque (7)
La sección medidora consiste de un estator (1) y el rotor (2), el eje conductor
(3) se une con estriado al rotor, el otro extremo del eje se une con un pasador
al carrete exterior (4) en la sección rotativa
La sección de control de la válvula rotativa contiene un carrete interior (1), con
pasajes (2), y un carrete exterior o manguito (3) con orificios, el carrete interior
tiene ranuras (5) para el eje del timón de dirección, el carrete exterior se
conecta con el pasador a la sección dosificadora
Cuando el carrete interior esta completamente insertado en el manguito
exterior, los resortes de centrado de tipo hoja (6) están insertados en las
ranuras del manguito (7)
CURSO: HIDRÁULICA III - 31 - Material del Estudiante
FSAA – DMSE0020C MODULO 2
FERREYROS S.A.A. Desarrollo Técnico
ESCH y JGR–JUN 04 manual_hidIII_P2
Si la volante de dirección esta estacionaria, la sección de control esa en la
posición neutral, no hay alineamiento entre los pasajes de los carretes interior
y los orificios del manguito exterior, la válvula funciona como de centro
cerrado, cuando la volante gira algunos pasajes se alinean con los orificios
permitiendo al aceite de la bomba fluir, cuando la volante de dirección es
soltada, los resortes de hoja giran el carrete exterior a su posición neutra
En la caja de la válvula rotativa de la HMU hay pasajes (1) que toman aceite
de la sección dosificadora, también hay pasajes ranurados (2) dentro de la
caja desde donde el aceite es enviado o recibido de la válvula rotatoria, cada
ranura se conecta a una de las puertas que están en los lados de la caja
cubierta
1. Carrete 4. Manguito
14.Orificios para el pasador 15.Orificios para el flujo de aceite
16.Ranuras para el flujo de aceite 17.Ranuras para los resortes
CURSO: HIDRÁULICA III - 32 - Material del Estudiante
FSAA – DMSE0020C MODULO 2
FERREYROS S.A.A. Desarrollo Técnico
ESCH y JGR–JUN 04 manual_hidIII_P2
LECCION 2.1.1: FUNCIONAMIENTO DE UNA HMU
El aceite de la bomba de la válvula de control de dirección pasa por la entrada
(6) a la sección de control (A. Cuando se gira la volante de la dirección, la
sección de control envía aceite a la sección de dosificación, el aceite
dosificado es enviado a continuación por la sección de control (A) al orificio de
giro a la derecha (5) o al orificio de giro a la izquierda (3) Este aceite se
convierte en aceite piloto para la válvula de control de la dirección.
La sección de dosificación es una pequeña bomba hidráulica produce una
pequeña cantidad especifica (dosificada) de flujo de aceite, esta pequeña
dosis de aceite es enviada por la sección de control (A) al orificio de giro a la
izquierda o a la derecha.
Cuando la volante de la dirección se gira más rápido, hay un aumento en el
flujo de aceite piloto, se envía más aceite piloto a la válvula de control lo que
permite que los cilindros de dirección se muevan mayor distancia y con mayor
rapidez
Flujo de Aceite
La sección de control de la bomba de dosificación de dirección es una bomba
de centro cerrado. Cuando la volante de dirección esta en posición neutral no
hay alimentación entre los orificios del manguito (4) y los conductos del
carrete (1), sin embargo, una pequeña cantidad de la bomba de la entrada
(6) puede pasar por la posición central de la bomba de dosificación de la
dirección.
Esta pequeña cantidad de flujo de aceite ( purga térmica, sangrado térmico)
mantiene la bomba HMU llena y preparada para una respuesta rápida a las
demandas del volante. La purga térmica contribuye también a mantener
calientes las tuberías de aceite piloto que va a la válvula de dirección y a la
bomba HMU, así como mantiene lubricada la bomba
CURSO: HIDRÁULICA III - 33 - Material del Estudiante
FSAA – DMSE0020C MODULO 2
FERREYROS S.A.A. Desarrollo Técnico
ESCH y JGR–JUN 04 manual_hidIII_P2
En el esquema la HMU dirige el aceite al cilindro de dirección, en otros
sistemas la HMU dirige el aceite a una válvula de control de dirección.
Hemos visto los componentes de la válvula rotativa, la sección dosificadora
consiste de una bomba tipo gerotor que controla la cantidad de aceite que va
al cilindro de dirección
El carrete interior esta unido por estrías al eje de la volante, el manguito
externo se conecta al carrete con resortes, un pasador a través del manguito
pasa por un gran agujero en el carrete, el carrete puede girar hasta 8 grados
en cualquier dirección antes que el pasador choque, los resortes regresan al
manguito a neutro, la bomba medidora o dosificadora se une al manguito
exterior, una vuelta de la volante de dirección hace girar el eje una vuelta
también pero el rotor gira muchas mas vueltas dentro de su estator
En la figura de la pagina siguiente al rotar a la derecha la volante gira el
carrete interior en sentido horario, durante los primeros 8 grados de giro de la
volante, el manguito permanece estacionario, cuando el carrete interior ha
rotado 1.5 grados dentro del manguito exterior, el aceite fluye hacia la bomba
dosificadora
Luego de girar la volante 4 grados, la bomba medidora empieza a dosificar
aceite de regreso a la válvula rotatoria.
CURSO: HIDRÁULICA III - 34 - Material del Estudiante
FSAA – DMSE0020C MODULO 2
FERREYROS S.A.A. Desarrollo Técnico
ESCH y JGR–JUN 04 manual_hidIII_P2
Luego de los 8 grados de rotación, los pasajes en el carrete y el manguito
están totalmente alineados en la posición de giro a la derecha, el carrete, el
manguito y la bomba dosificadora giran juntos
La válvula rotativa dirige el aceite desde la bomba medidora hacia el cilindro
de dirección, el aceite de retorno desde el cilindro pasa por la válvula rotatoria
rumbo al tanque
Cuando se gira el volante de dirección hacia la derecha y hacer un giro de la
máquina a la derecha, el carrete (1) el pasador (12)y el mando (11)
comienzan a girar. El manguito (4) no empieza a girar al mismo tiempo
porque el diámetro de los orificios para el pasador (12) en el manguito (4) es
ligeramente mayor que el diámetro del pasador (12) Esto permite que el
carrete (1) gire dentro del manguito lo suficiente para alinear los orificios en el
manguito con las ranuras en el carrete. El camino del aceite para la purga se
cierra cuando el carrete y el manguito giran y salen de la posición neutral.
CURSO: HIDRÁULICA III - 35 - Material del Estudiante
FSAA – DMSE0020C MODULO 2
FERREYROS S.A.A. Desarrollo Técnico
ESCH y JGR–JUN 04 manual_hidIII_P2
El aceite de la bomba pasa desde la entrada (6) por los orificios en el
manguito y llega a las ranuras en el carrete. El aceite en las ranuras sale por
otros orificios en el manguito y llega al conducto (10), el aceite pasa por el
conducto (10) a la sección de dosificación de donde es enviado a un espacio
entre el estator y el rotor.
El rotor esta conectado por estrías al mando (11), cuando el mando gira el
rotor gira y hace salir aceite del conducto (7) El aceite dosificado pasa por
otros orificios en el manguito llega a las ranuras en el carrete y sale del
manguito al orificio de giro a la derecha. Aceite piloto del orificio va al carrete
direccional en la válvula de control de la dirección
Cuando se deja de girar el volante de dirección, el carrete, el pasador, el
mando y el rotor dejan de girar, los resortes de centrado que estaban
comprimidos cuando el carrete se movía, hacen regresar ahora el carrete y el
manguito a la posición neutral. Los orificios en el manguito ya no están
alineados con las ranuras en el carrete, se detiene también el aceite piloto a
la válvula de control de dirección lo que hace que las ruedas permanezcan en
la posición en que estaban cuando se dejo de girar la volante
Si por cualquier motivo se desarma la bomba de dosificación de la dirección,
debe volver a armarse con la relación que se muestra entre el rotor (9) y el
pasador (12), en caso contrario la dirección será errática.
Detección de carga
La bomba HMU tiene un orificio de detección de carga además de los cuatro
orificios que se han descrito. Este orificio esta conectado internamente al
orificio de entrada a la bomba por medio de un orificio. La presión de aceite
en el orificio de entrada se detecta en la tubería de detección de carga, esta
presión de señal se comunica al carrete de prioridad en la válvula de control
de dirección.
CURSO: HIDRÁULICA III - 36 - Material del Estudiante
FSAA – DMSE0020C MODULO 2
FERREYROS S.A.A. Desarrollo Técnico
ESCH y JGR–JUN 04 manual_hidIII_P2
LECCION 2.2 SISTEMA DE DETECCIÓN DE CARGA
PRINCIPIOS SOBRE SISTEMAS HIDRAULICOS DETECTORES DE CARGA Y DE
PRESIÓN COMPENSADA LS / PC.
La presión compensada es un principio de diseño y el detector de carga conocido comúnmente
por el termino “sensor” de carga es otro. Ambos pueden ser usados juntos.
Iniciaremos nuestra discusión construyendo un sistema básico compuesto de los siguientes
elementos:
( 1 ) Una bomba de desplazamiento fijo.
( 2 ) Un reservorio (tanque).
( 3 ) Una válvula de control abierto, activada por palanca.
( 4 ) Un cilindro hidráulico de doble acción.
En un sistema de centro abierto “todo” el flujo de la bomba pasa “todo” el tiempo por la válvula de
control, ya sea directamente hacia el tanque o hacia el actuador, o repartido entre ambos durante
una condición de dosificación, “medición” o “transición” entre una u otra posición. Este flujo
constante de un gran volumen de aceite tiene el potencial de generar gran cantidad de calor si
existe alguna restricción al flujo. El calor reduce la vida de los componentes. Usando una válvula
de gran tamaño para minimizar la restricción a un enfriador de aceite podemos limitar los efectos
del calor; sin embargo, esto no siempre es práctico por el costo y tamaño de los componentes
con relación a la máquina
En el “Esquema” podemos crear algunos problemas si accionamos la válvula de control a la
posición de extender el cilindro y la mantenemos activada aún cuando el cilindro llegue a su tope.
Si hacemos esto debemos añadir otro componente: la válvula de alivio (5) para proteger el
sistema. La desventaja de esto es que descargamos o aliviamos nuestro sistema a una “alta
presión” lo cual resulta en alta generación de calor. La alta presión también puede reducir la vida
de los componentes
CURSO: HIDRÁULICA III - 37 - Material del Estudiante
FSAA – DMSE0020C MODULO 2
FERREYROS S.A.A. Desarrollo Técnico
ESCH y JGR–JUN 04 manual_hidIII_P2
Hay otros dos problemas asociados con este sistema hidráulico, que trataremos mas adelante:
( 1 ) Movimiento “pegajoso” (sticky) del carrete de control.
( 2 ) La velocidad del cilindro varia con las RPM del motor o por cambios de carga en la
compuerta de salida de la válvula. Esto provoca que el caudal o flujo de aceite cambie
CARRETE DE CONTROL PEGAJOSO ( STICKY )
Este efecto es provocado por las comúnmente llamadas “fuerzas de flujo”.
Las fuerzas de flujo son aquellas que actúan sobre el carrete de control y tienen a provocar que
el carrete se quede en la posición abierta mientras exista flujo a través del orificio creado por la
apertura del carrete. Estas fuerzas de flujo son directamente proporcionales a la cantidad de flujo
y a la caída de presión a través de las bandas del carrete. En otras palabras, conforme el flujo y /
o la caída de presión se incrementen, la fuerza que trata de mantener el carrete abierto (fuerza
de flujo) también se incrementa. Grafico h18.
Un vector de fuerza actúa paralelamente a la línea de centro del carrete de la válvula actuando
para mantener el carrete abierto, SE OPONE A QUE LO CIERREN.
En el diagrama anterior, mientras más cerca está de cerrarse la compuerta de salida por la banda
del carrete, mayor es la caída de presión (demanda de alta presión pero con baja demanda de
caudal) a través del carrete y mayor la fuerza que trata de mantenerlo abierto.
Para ilustrar mejor lo anterior, imagínese que trata de cerrar una puerta contra un fuerte viento;
mientras más cerca está de cerrar la puerta mas grande es la fuerza que trata de mantenerla
abierta. Lo que se siente es el efecto de flujo y presión a través del carrete de la válvula (puerta)
conocido fuerza e flujo.
Sería de mucha ayuda en las válvulas de control si el carrete se “centrara” por
si mismo. Esto lo podemos hacer fácilmente. Añadiendo un resorte centrador
(6) debajo del carrete para cerrar el orificio cuando el operador suelte la
palanca. Recuerde, sin embargo, que mientras mayor es el flujo y / o mayor la
presión, mayor es la fuerza de flujo y mayor tendrá que ser la tensión del
resorte centrador. ¿Cuál es el resultado neto? Alto esfuerzo necesario para
accionar la palanca y esto nos lleva a un operador que se fatiga rápidamente
CURSO: HIDRÁULICA III - 38 - Material del Estudiante
FSAA – DMSE0020C MODULO 2
FERREYROS S.A.A. Desarrollo Técnico
ESCH y JGR–JUN 04 manual_hidIII_P2
¿Cuál es la mayor manera de solucionar el problema? Debido a que esas fuerzas de flujo están
relacionadas tanto con el flujo como con la caída de presión, si pudiéramos reducir uno a uno o
ambos de estos factores estaremos reduciendo las “fuerzas de flujo”, por lo tanto la fuerza
necesaria del resorte centrador y posconsecuencia los niveles de esfuerzo del operador.
VELOCIDAD VARIABLE DEL CILINDRO
En un circuito simple como el nuestro, la velocidad del cilindro esta
determinada por el flujo a través del carrete de control. Este flujo puede ser
afectado por la velocidad del motor, carga en implemento (que es
prácticamente la misma en la compuerta de la válvula), desplazamiento o
posición de la palanca de accionamiento (por lo tanto el carrete) y entrega de
la bomba.
Si el operador trata de mantener una velocidad constante del cilindro, con
variaciones de velocidad (RPM) del motor y de la carga hidráulica, tendría
que estar continuamente cambiando la posición de la palanca de control y por
lo tanto la abertura del carrete (variando el tamaño de orificio) para
“compensar” y mantener la misma caída de presión a través del carrete de
control. Nosotros conocemos de los principios de hidráulica que cuando la
caída de presión a través de un orificio se mantiene constante, el flujo a
través del mismo no variará. Lo anterior es difícil de hacerlo pues para tratar
de mantener una velocidad constante del implemento se debe mover
continuamente la palanca de control y requiere estar atento
permanentemente, esto añade fatiga al operador. Si a esto le sumamos el
esfuerzo necesario para vencer el resorte centrador, la fatiga del operador
será rápida.
Sería grandioso solucionar estos problemas a la vez... podemos hacerlo
añadiendo una válvula reductora de presión (7) la cual usaremos para
controlar flujo que atraviesa la válvula de control. También usaremos válvulas
de control de “centro cerrado”.
CURSO: HIDRÁULICA III - 39 - Material del Estudiante
FSAA – DMSE0020C MODULO 2
FERREYROS S.A.A. Desarrollo Técnico
ESCH y JGR–JUN 04 manual_hidIII_P2
Como podemos ver por la forma como la válvula reductora de presión va instalada en el sistema,
se está detectando la presión de entrada al carrete de control y también de la misma compuerta
de salida (carga). La presión de la compuerta de salida del carrete de control (carga) se suma
con la tensión del resorte de la válvula reductora para limitar la presión aguas abajo, a la entrada
de la válvula de control.
También necesitamos añadir una válvula “doble check”, o de resolución, que selecciona la
presión de trabajo mas alta ya sea la del lado de la cabeza o de la varilla del cilindro y envía la
señal “resulta” (la mas alta de las dos) a la válvula reductora.
¿Cómo se produce la reducción del esfuerzo para mover palanca de control de la válvula...? Si
Ud. Recuerda de nuestra discusión sobre las fuerzas de flujo y sus efectos sobre el “ esfuerzo ”
del operador al mover la palanca de control; la única manera de reducir este esfuerzo es reducir
el flujo y/o la caída de presión a través del carrete de control. Debido a que el flujo está
determinado por la bomba (de desplazamiento fijo) y los requerimientos de presión de trabajo
(carga) en la compuerta de salida de la válvula de control, los cuales no podemos cambiar, la
única variable posible de controlar la caída de presión a través del carrete.
Del esquema podemos ver que la “válvula reductora de presión ” (o válvula de control de flujo)
está instalada en el circuito para “sensar” la presión de trabajo (workport). Esta presión trabaja en
la cámara de resorte contra la presión de alimentación desde la bomba. La presión resultante de
salida de la válvula es igual a la presión de trabajo (Workport pressure) mas la presión del resorte
Esta presión resultante desde la válvula reductora de presión (control de flujo). Alimenta a la
válvula de control principal. Si el valor de la presión que alimenta al carrete de control principal
(entrada), es igual a la presión de trabajo (compuerta de salida) más la tensión del resorte de la
válvula reductora; entonces es obvio que la caída de presión a través del carrete de control
principal (compuerta de salida menos la entrada) es igual al valor del resorte (equivalente psi). Si
dimensionamos nuestro resorte para una ejercer una presión de 50 psi, entonces esta máxima
caída de presión de 50 PSI a través del carrete de control principal minimiza las “”fuerzas de flujo”
y nos permite reducir el tamaño y fuerza del resorte centrador, por lo tanto, el esfuerzo del
operador.
CURSO: HIDRÁULICA III - 40 - Material del Estudiante
FSAA – DMSE0020C MODULO 2
FERREYROS S.A.A. Desarrollo Técnico
ESCH y JGR–JUN 04 manual_hidIII_P2
La misma válvula reductora (o de control de flujo) actúa también para anular
los efectos de la velocidad variable en el cilindro: conforme el motor aumenta
de RPM, el flujo de la bomba se incrementa aumentando la presión. A válvula
reductora reacciona a este incremento en la presión desde bomba y
“restringe” el flujo de ingreso para mantener a misa caída de presión a través
del carrete principal de control. Mediante esto se mantendrá el flujo constante
hacia el cilindro. Si el motor baja sus RPM. Sucede lo contrario, permitirá
pasar más flujo.
Esta válvula también anula los efectos de carga “variable” en las compuertas
de la válvula. Las cargas variables no afectarán la velocidad del implemento;
a menos que la carga sea mayor que la carga máxima de diseño o que la
bomba no sea capaz de suministrar el flujo requerido. La velocidad del
implemento será constante.
DEFINICION DE PRESIÓN COMPENSADA: Un sistema de control que da
por resultado una velocidad constante del implemento para una posición
específica de la palanca de control.
Este efecto se logra manteniendo una caída de presión constante a través de
la válvula de control en el valor determinado por el resorte de la válvula
reductora de presión.
NOTA: (ESQUEMA h20) Realmente están ocurriendo dos caídas de presión:
(1) La caída de presión a través del carrete de la válvula de control que es
controlada o limitada por el resorte en la válvula reductora de presión (o
válvula de control de flujo). (2) La caída de presión en la misma válvula
reductora. Esta caída varia dependiendo de la diferencia entre la presión de la
bomba y la presión en la compuerta de trabajo (workport), mas el valor de la
presión debida al resorte.
En condiciones que requieren un movimiento lento del cilindro, el operador
mueve la palanca de control sólo con un pequeño desplazamiento, por tanto,
el carrete de control, también se mueve una pequeña longitud; en esta
condición solo una pequeña parte del flujo total de la bomba va hacia el
cilindro. Con una bomba de desplazamiento fijo, ¿Qué pasará con la presión
a la salida de la bomba?. La presión de salida se incrementa hasta que la
válvula de “alivio” descarga el exceso al tanque. Este alto flujo a alta presión
contribuye a elevar el calor en el sistema, pudiendo acortar la vida de los
componentes (la válvula de alivio también se abrirá cuando la válvula de
control está en la posición de retención).
Anteriormente mencionamos que podríamos añadir un enfriador de aceite.
Pero tenemos también otras dos opciones:
• Añadir una válvula de control de flujo (5) o válvula de descarga
• Reemplazar la bomba de desplazamiento fijo con una bomba de
desplazamiento variable
CURSO: HIDRÁULICA III - 41 - Material del Estudiante
FSAA – DMSE0020C MODULO 2
FERREYROS S.A.A. Desarrollo Técnico
ESCH y JGR–JUN 04 manual_hidIII_P2
VALVULA DE CONTROL DE FLUJO O DE DESCARGA
Añadiremos una válvula de control de flujo a nuestro sistema. Esta válvula será capaz de sensar
la presión de alimentación de la bomba y la presión en la compuerta de trabajo.
También habrá un resorte trabajando con la presión de la compuerta de trabajo (se suman)
contra la presión a la salida de la bomba. Esta válvula limitará nuestra presión de salida de la
bomba. Esta válvula limitará nuestra presión de salida de la bomba a un valor igual a la presión
de trabajo mas la presión del resorte. Ahora, el flujo no necesario en la válvula de control del
implemento será descargado al tanque por nuestra válvula de descarga en vez de la válvula de
alivio. (Recuerde que la válvula de alivio. (Recuerde que la válvula reductora de presión de los
implementos produce una restricción al flujo, como un orificio).
Analicemos esto a través de un ejemplo:
Nuestro implemento usara 5 GPM (galones por minuto) y provocará una presión en la compuerta
de trabajo de 2000 PSI. Nuestra bomba de desplazamiento fijo es capaz de entregar 30 GPM. El
resorte en la válvula de descarga es de 200 PSI. Que se suma a la presión de trabajo de 2000
PSI, resultando en 2200 que se oponen a la presión de salida de la bomba, limitándola por lo
tanto a 2200 PSI. El exceso de flujo, que el implemento no necesita, se descarga al tanque a una
presión de 200 PSI mayor que la necesaria en la compuerta de trabajo (2000 PSI). Esta
diferencia (200 PSI), que es el valor del resorte de la válvula de descarga, se le llama PRESION
MARGINAL y es la que asegura una buena “respuesta” del implemento.
¿Qué pasa cuando el control está en retención (Hold) y necesitamos ningún flujo? Como estamos
usando válvulas de centro cerrado, se podría esperar que actúe la “válvula de alivio”; sin
embargo, como estamos usando la válvula de descarga, la presión de suministro de la bomba
actúa sobre el resorte de 200 PSI sumados a “O PSI” de la compuerta de trabajo. Descargando
los 30 GPM al tanque a una presión de 200 PSI
“Nuestra válvula de descarga o válvula de control de flujo minimiza el incremento de calor en el
sistema y aumente la vida de los componentes”
En el sistema que estamos analizando, el mayor problema que nos queda es la POTENCIA
HIDRÁULICA DESPERDICIADA. Con este sistema nuestra bomba siempre (todo el tiempo)
entrega el máximo flujo (suponemos a RPM máximas del motor) sin importar lo que realmente
necesita el implemento. El exceso de flujo siempre regresa el tanque. “Está es la energía
desperdiciada”
.
CURSO: HIDRÁULICA III - 42 - Material del Estudiante
FSAA – DMSE0020C MODULO 2
FERREYROS S.A.A. Desarrollo Técnico
ESCH y JGR–JUN 04 manual_hidIII_P2
BOMBA DE DESPLAZAMIENTO (FLUJO) VARIABLE
Con la bomba y su válvula de control montada sobre el motor, necesitamos algún medio para
controlar el flujo de la bomba. Lo más lógico es conectarse a la línea de presión de la compuerta
de trabajo que va hacia nuestra válvula reductora de presión y usar esta presión y usar esta
presión para controlar el flujo de la bomba. Llamaremos a esta presión e control la “presión señal”
o “señal”. Esta señal actuará junto a un resorte para darnos una presión de salida de la bomba a
un valor fijo por encima de la presión de la compuerta de trabajo, llamad “presión marginal”..
Como los requerimientos de flujo cambian de acuerdo a la posición de la palanca de control, la
presión en la compuerta de trabajo cambiará como reacción a estos movimientos, y por
consecuencia la presión señal también cambia; provocando que la posición de la placa angulable
de la bomba cambie, regulando el caudal o entrega de la bomba.
Nota: Regresando a nuestro diagrama básico, hemos trasladado la función de nuestra válvula de
descarga y de la válvula de alivio principal hacia la válvula de control de la bomba. Uno de los
carretes de la válvula de control de la bomba es denominado compensador de flujo o “carrete
marginal” (no confundirlo con la reductora de la válvula de control, que a veces se le lama
“válvula compensadora” ya que compensa los esfuerzos del operador); mientras que el otro es el
limitador de presión que limita la presión máxima del sistema
Si tenemos un vástago de control secundario, en el grupo de la válvula de control de la bomba,
que reacciona a la presión de salida de la bomba y esta ajustada para “abrir” a una presión
máxima dada, podemos regular el caudal de la bomba para mantener un presión máxima del
sistema sin necesidad de utilizar una válvula de alivio principal. (Estas dos funciones las
discutiremos en detalle más adelante).
Regulando la bomba y su válvula control para que nos dé exactamente el flujo necesario para
cubrir la demanda de presión de la compuerta de trabajo, el sistema trabajará de manera mucho
más eficiente.
CURSO: HIDRÁULICA III - 43 - Material del Estudiante
FSAA – DMSE0020C MODULO 2
FERREYROS S.A.A. Desarrollo Técnico
ESCH y JGR–JUN 04 manual_hidIII_P2
Por ejemplo:
La fórmula para la potencia hidráulica es la siguiente:
(GPM x PSI)/ 1714 = HP = GPM x PSI x 000583
Considerando una bomba de caudal “fijo” que entrega 30 GPM, y una presión
en la compuerta de trabajo de 2000 PSI, usamos una válvula de control de
flujo (válvula de descarga) que detecta la presión de la compuerta de trabajo
(Pt) y actúa con un resorte que da 200 PSI (Presión Marginal - Pm) entonces
la potencia demandada al motor diesel y consumida por la bomba será
[ 30 PM x (2000 PSI + 200 PSI) ] / 1714 = 38.5 HP
Sin embargo, controlamos el flujo que va al cilindro, podemos usar por
ejemplo sólo 5 GPM (depende de la posición del carrete); en este caso
estamos usando sólo:
[5 GPM x (2000 PSI + 200 PSI)]/ 1714 = 6.4
¿Qué pasa con los (38.15 – 6.4) = 32.1 HP que estamos pidiéndole al motor?
Se desperdician descargándolos al tanque en forma de calor.
Utilizando una bomba de desplazamiento variable ¿cuántos HP
desperdiciamos? Prácticamente nada. Recuerde, esta bomba se regula para
entregar el flujo exacto que se necesita, a una presión ligeramente superior
que la requerida.
Ejemplo:
HP total demanda = [ 5 GPM x 2200 PSI]/1714 = 6.42 HP
HP neto para trabajo =[5 GPM x 2000] /1714 = 5.83 HP
HP desperdiciada = 6.42 – 5.83 HP
Se desperdician 0.59 HP en forma de calor debido a la presión marginal.
Comparativamente estamos usando la sexta parte de HP que en el ejemplo
anterior.
Tenemos dos ventajas al usar BOMBAS DE CAUDAL VARIABLE:
(1) Menor calor generado; dando mayor vida a los componentes.
(2) Menor HP desperdiciados; usando menos combustible.
CURSO: HIDRÁULICA III - 44 - Material del Estudiante
FSAA – DMSE0020C MODULO 2
FERREYROS S.A.A. Desarrollo Técnico
ESCH y JGR–JUN 04 manual_hidIII_P2
LOAD SENSING O SENSADO DE CARGA
Cualesquiera de los métodos, usando la válvula de control de flujo (o de descarga) o la bomba de
caudal variable con su válvula de control, nos dan la características de un sistema conocido como
“Load Sensing” o sensor de carga. En ambos sistemas se usa una “red” de resolución de señales
en forma lógica, que envía solamente el valor más alto (de entre todas las presiones en las
compuertas de trabajo de todas las válvulas de control que se tengan) hacia la válvula de control
de flujo (o de descarga) o a la válvula de control de la bomba (carrete marginal). De esta forma se
suministra el flujo necesario de acuerdo a los requerimientos de presión del sistema. A esto
también se le llama “red de trabajo de las señales”.
Dentro de esta “Red” de trabajo existen varias válvulas “Doble check”, las cuales son llamadas
“Resolvers” o “Shuttle”, o válvulas de resolución, lanzaderas, enlace o de vaivén.
DEFINICION DE LOAD SENSING O SENSADO DE CARGA
Un sistema de control que mantiene la presión a la salida de la bomba un valor fijo por encima
de la más alta presión requerida por el sistema.
SISTEMAS HIDRÁULICOS SENSORES DE CARGA Y DE PRESION COMPENSADA
Anteriormente hemos visto como trabaja la “presión compensada” y la detección o “sensado de
carga”. Ahora los juntaremos y veremos por que deseamos tener presión compensada en un
sistema “sensor de carga”.
En este esquema tenemos dos válvulas de control de implementos, marcados A y B (note los
componentes encerrados en la línea gruesa punteada), ninguna tiene una válvula reductora de
presión (control de flujo) en su circuito. Hay una válvula doble check (de resolución) entre el lado
de la varilla y de la cabeza de cada cilindro. Ya sea que se accione uno o ambos implementos,
otra válvula de resolución (doble check) enviará la señal de mayor presión de los do cuerpos de
válvula hacia la válvula control de flujo (la de descarga). Estas dos válvulas están trabajando solo
como “detectoras de carga”. Hagamos trabajar a las 2 válvulas (2 implementos) a la vez.
La válvula A tiene una presión en la compuerta de trabajo de 2000 PSI y la B de 500 PSI. La
mayor de estas presiones (2000 PSI) será sensada en la válvula de control de flujo (válvula de
descarga) sumándose a la presión del resorte (200 PSI). Esto limitará nuestra presión de
alimentación a 2200 PSI. Ambos implementos tienen disponible 2200 PSI en el lado de entrada
de sus carretes de control principal
CURSO: HIDRÁULICA III - 45 - Material del Estudiante
FSAA – DMSE0020C MODULO 2
FERREYROS S.A.A. Desarrollo Técnico
ESCH y JGR–JUN 04 manual_hidIII_P2
Ahora calculemos la caída de presión a través de cada carrete de control: La válvula “A” necesita
2000 PSI en la compuerta de trabajo, mientras que la bomba entrega 2200 PSI. La diferencia es
200 PSI. Esta relativamente pequeña caída de presión, no induce fatiga en el operador.
En la válvula “B” necesitamos 500 PSI en su compuerta de trabajo. La bomba entrega 2200. la
caída de presión es de 1700 PSI. Esta caída de presión es difícil de mantener y el operador se
fatigará debido al mayor esfuerzo sobre la palanca de control. Esta mayor caída de presión trata
de abrir el orificio de paso en la válvula de control para que pase mayor flujo que el necesario
debido a que éste es el camino de menor resistencia en el circuito.
El flujo a través del orificio en la válvula B no permanecerá constante si los requerimientos de
carga en la válvula “B” cambian (aún si el carrete de la válvula se mantiene en la misma
posición). El operador necesitar constantemente ajustar el carrete principal de la válvula para
mantener una velocidad constante del implemento. La mayor caída de presión a través de este
tipo de válvulas hacen necesarios resortes centradores de gran fuerza para prevenir que el
“spool” o carrete se quede pegado (sticky) como consecuencia de las fuerzas de flujo. Esto
resultará en mayores esfuerzos sobre la palanca de control y por consecuencia en un operador
fatigado
En este esquema tenemos dos válvulas de control de implementos marcadas A y B. (Note los
componentes encerrados en la línea gruesa puntuada), ambas tienen válvulas reductoras de
presión (control de flujo) en su circuito. Hay una válvula doble check (Ball resolver) ubicada entre
el lado de la varilla y la cabeza del pistón en cada cilindro. Ya sea que se accione cualquiera de
los dos implementos, otra válvula doble check enviará la señal de mayor presión de los dos
cuerpos de válvula hacia la válvula de control de flujo (válvula de descarga).
A estas válvulas las llamaremos sensoras de carga de presión compensada. Hagamos trabajar a
las dos válvulas al mismo tiempo:
La válvula A tiene una presión en la compuerta de trabajo de 2000 PSI, mientras que la válvula B
tiene 500 PSI. La mayor de ambas presiones será sensada en la cámara del resorte de la válvula
de descarga (control de flujo), lo que se suma a la tensión del resorte de 200 PSI. Esto limitará la
presión de suministro del sistema a 2200 PSI. Ambos implementos tendrán 2200 PSI disponibles
en el lado de entrada de sus válvulas de control, también cada válvula reductora (control de flujo)
tiene un resorte de 50 PSI.
Podemos observar en el esquema que las válvulas reductoras de presión (control de flujo) están
conectadas en el circuito de tal forma que detectan la presión de la compuerta de trabajo. Esta
presión actúa en la cámara del resorte oponiéndose a la presión de suministro desde la bomba.
La presión resultante a la salida de la válvula reductora (control de flujo) es la presión de la
compuerta de trabajo sumada a la tensión del resorte. Para la válvula A, la presión en la
compuerta de trabajo es de 2000 PSI, sumándole los 50 PSI del resorte de la válvula reductora
(control de flujo), nos da una presión en la compuerta de entrada de 2050 PSI. Ahora se pueden
calcular las caídas de presión de suministro desde la bomba es de 2200 PSI, menos la presión
en la compuerta de entrada del carrete de control 2050 PSI nos da 150 PSI. La segunda caída de
presión es a través del carrete principal, siendo en la entrada 2050 PSI y en la salida 2000 PSI, la
diferencia es 50 PSI que es justamente el valor del resorte de la válvula reductora de presión
(control de flujo)
CURSO: HIDRÁULICA III - 46 - Material del Estudiante
FSAA – DMSE0020C MODULO 2
FERREYROS S.A.A. Desarrollo Técnico
ESCH y JGR–JUN 04 manual_hidIII_P2
Veamos ahora que pasa con la válvula B. La presión de la compuerta de trabajo de 500 PSI se
suma a la del resorte de la válvula reductora de presión de 50 PSI dándonos una presión en la
compuerta de entrada de 550 PSI. Ahora podemos calcular las caídas de presión. La presión de
suministro de la bomba de 2200 PSI menos 550 nos da 1650 PSI. La segunda caída de presión
es 550 PSI a la entrada menos la presión de la compuerta de trabajo que es 500 PSI, esto nos da
PSI, esto nos da 50 PSI, que resulta ser el valor del resorte de la válvula reductora de presión
(control de flujo)
Podemos observar que tenemos una caída de presión a través de cada carrete de control de 50
PSI, y esto se debe al resorte de 50 PSI de las válvulas reductora de presión (control de flujo)
Esta válvula reductora de presión (control de flujo) minimiza las fuerzas de flujo en el carrete de
control principal y nos permite reducir el tamaño de los resortes centradores, y por lo tanto reducir
los esfuerzos efectuados sobre las palancas.
CURSO: HIDRÁULICA III - 47 - Material del Estudiante
FSAA – DMSE0020C MODULO 2
FERREYROS S.A.A. Desarrollo Técnico
ESCH y JGR–JUN 04 manual_hidIII_P2
LECCION 2.2.1 FUNCIONAMIENTO DE LA BOMBA Y DEL
CONTROLADOR DE SENSADO
La bomba de pistones axiales de desplazamiento variable con compensación
de presión consta de dos elementos, la bomba y la válvula compensadora.
La válvula compensadora controla el flujo de salida de aceite de la bomba
controlando el movimiento del pistón de control (actuator piston), este pistón
trabaja contra el resorte diagonal (bias spring) moviendo el plato de desgaste
oscilante (swashplate) para continuamente ajustar el ángulo, la cantidad de
aceite entregado en cada revolución de la bomba (su desplazamiento) es
determinado por ese ángulo, la cantidad de aceite en este modelo de bomba
es infinitamente variable entre un máximo (flujo máximo) y un mínimo (cero
flujo)
Cuando el motor diesel empieza a funcionar, el eje de la bomba rota los
componentes, el plato oscilante o de desgaste no-rota, cuando el barril de
cilindros gira con el plato en ángulo máximo, los pistones son movidos dentro
y fuera siguiendo el ángulo, para un pistón es movido fuera del barril admite
aceite desde la lumbrera de la bomba que conecta al tanque, al continuar
rotando el conjunto el pistón empuja el aceite desde el barril hacia la salida.
CURSO: HIDRÁULICA III - 48 - Material del Estudiante
FSAA – DMSE0020C MODULO 2
FERREYROS S.A.A. Desarrollo Técnico
ESCH y JGR–JUN 04 manual_hidIII_P2
La bomba tiene dos pistones de desplazamiento de carrera del plato oscilante
(o uno alienado contra un resorte), el pistón a tensión de resorte y el pistón de
control, el pistón de control es usado para aumentar la carrera (upstroke)
y aumentar el flujo de la bomba, la fuerza del resorte a tensión y la presión
de descarga de la bomba actúa en el pistón a tensión, opuesto esta el pistón
de control que es usado para disminuir el flujo de la bomba, este pistón
tiene un área mayor que el pistón tensión.
El carrete compensador de presión y el carrete compensador de flujo de la
válvula compensadora de presión y flujo cambian el desplazamiento de la
bomba hidráulica regulando la presión que actúa en el pistón de control,
la cual es suministrada por la descarga de la bomba. La mayor área del pistón
de control hace posible vencer la fuerza del pistón a tensión cuando la válvula
compensadora le aplica presión.
La válvula compensadora de presión y flujo automáticamente mantiene la
presión de la bomba y el flujo al nivel necesario para cumplir con los
requisitos de carga y flujo del sistema, cuando ninguno de los implementos
del equipo es usado la bomba esta en baja presión de espera (standby), si
uno o más circuitos son usados, las señales de presión son comparadas y la
mayor presión es enviada como señal a la válvula compensadora, esta envía
su señal a la bomba para mantener el flujo y presión requerido, esta última se
llama presión marginal y es mayor que la señal recibida en la válvula
compensadora
También limita la presión evitando sobrecargas del sistema, a un determinado
valor el compensador de presión anula al compensador de flujo disminuyendo
el ángulo reduciendo el flujo bajando la presión.
CURSO: HIDRÁULICA III - 49 - Material del Estudiante
FSAA – DMSE0020C MODULO 2
FERREYROS S.A.A. Desarrollo Técnico
ESCH y JGR–JUN 04 manual_hidIII_P2
El barril de cilindros
El eje de mando estriado
de la bomba hace rotar al
barril
El barril de cilindros
contiene a los pistones y
los mueve
Los pistones permanecen
unidos por una placa
llamada de retracción.
Cada pistón tiene un
pivote.
Los pivotes de los pistones
deslizan sobre una placa
de desgaste que no rota
La placa de desgaste aquí
esta unida al plato
oscilatorio
El plato oscilante gira unos
grados movido por los dos
pistones
El pistón de control de
mayor tamaño
El pistón a tensión de
menor tamaño y tiene un
resorte
Este ángulo genera el
movimiento de los
pistones axialmente dentro
del barril cambiando el
desplazamiento de la
bomba o volumen de
aceite entregado en una
revolución
CURSO: HIDRÁULICA III - 50 - Material del Estudiante
FSAA – DMSE0020C MODULO 2
FERREYROS S.A.A. Desarrollo Técnico
ESCH y JGR–JUN 04 manual_hidIII_P2
OPERACIÓN DE LA BOMBA HIDRÁULICA Y LA VÁLVULA
COMPENSADORA DE PRESIÓN Y FLUJO
Bomba Hidráulica - Pistones
Bomba de pistones de desplazamiento variable y Válvula Compensadora
(1) Resorte
(2) Resorte
(3) Válvula Compensadora
(4) Pistón Actuador
(5) Shoe Plate
(6) Eje de Mando
(7) Swashplate
(8) Piston shoe
(9) Piston
(10) Piston Bias
(11) Resorte Bias
(12) Cilindro barrel
(13) Carrete compensador de Presión
(14) Carrete compensador de Flujo
La bomba hidráulica tiene un pistón Bias (10) y un pistón del actuador (4) El pistón Bias se usa
para incrementar la carrera de la bomba. El pistón es presionado con la carga del Resorte (11) y
asistido por la presión de descarga de la bomba. El pistón de Actuador (4) se usa para disminuir
la carrera de la bomba. El pistón del actuador tiene una mayor área que el pistón Bias. El carrete
compensador de flujo (14) y el carrete compensador de presión (13) cambia el desplazamiento de
la bomba regulando la presión en el pistón del actuador (4) La mayor área del pistón del actuador
(4) permite al pistón superar al pistón Bias (10) y al resorte (11) en el orden para disminuir la
carrera de la bomba cuando la válvula compensadora (3) aplica la presión de descarga de bomba
al pistón.
La presión de salida es mantenida a aproximadamente 2100 kPa (305 psi) sobre la presión de
puerto de trabajo. La válvula compensadora tiene un limitador de presión. El limitador de presión
previene de sobrecargas de la bomba y del sistema. Cuando la presión del puerto de trabajo esta
encima de 24100 kPa (3500 psi), el carrete compensador de presión (13) puentea al carrete de
compensador de flujo (14) Esto baja el caudal de la bomba. La acción empieza a
aproximadamente 690 kPa (100 psi) debajo de la presión máxima de seteo o regulación.
Los siguiente esquemas muestran la bomba y la válvula compensadora con diferentes
condiciones en el sistema hidráulico.
CURSO: HIDRÁULICA III - 51 - Material del Estudiante
FSAA – DMSE0020C MODULO 2
FERREYROS S.A.A. Desarrollo Técnico
ESCH y JGR–JUN 04 manual_hidIII_P2
Máquina Apagada
Cuando el motor esta apagado, el resorte de inclinación (bias spring) fija el
plato angulable (swashplate) al máximo ángulo.
Cuando el motor es arrancado, el eje impulsor de la bomba comienza a rotar.
El aceite es jalado hacia las cavidades de los pistones. Cuando el conjunto de
pistones y barril gira, el aceite es forzado fuera, hacia el sistema
CURSO: HIDRÁULICA III - 52 - Material del Estudiante
FSAA – DMSE0020C MODULO 2
FERREYROS S.A.A. Desarrollo Técnico
ESCH y JGR–JUN 04 manual_hidIII_P2
Low Pressure Standby
Operación de la bomba y del compensador (Baja Presión de Standby)
(1) Resorte
(2) Resorte
(3) Línea a la válvula de control
(4) Piston Actuador
(5) Swashplate
(6) Piston Bias
(7) Resorte Bias
(8) Caja de drenaje
(9) Pasaje
(10) Pasaje
(11) Pasaje
(12) Pasaje
(13) Carrete compensador de Presión
(14) Carrete compensador de Flujo
(15) Cavidad
(16) Línea de señal de la válvula de control
(AA) Alta presión de aceite
(EE) Aceite Piloto
(LL) Tanque de aceite
La baja presión de standby ocurre cuando la máquina está funcionando y los instrumentos están
en la posición del HOLD. No hay flujo de demanda de la bomba. Consecuentemente no hay señal
de presión en la línea (16)
Antes de que el motor arranque, el resorte Bias (7) mantiene el swashplate (5) en máximo
ángulo. Cuando la bomba empieza a girar, la presión se incrementa en el sistema debido a las
válvulas de implemento de centro cerrado. La presión en el pasaje (11) es sentida en la parte
inferior del carrete compensador de presión y del compensador de flujo. Como la presión se
incrementa, esta empuja el carrete compensador de flujo en contra del resorte (1) Cuando la
presión del sistema llega a ser mayor que 2100 kPa (305 psi), el carrete (14) se mueve
ascendentemente lo suficiente para abrir el pasaje para la línea de presión de aceite retorne al
pistón del actuator (4) Esto causa que el pistón actuador se mueva hacia la derecha. El pistón del
actuador comprime el resorte Bias (7) y el pistón del actuador mueve el swashplate hacia ángulo
mínimo. El pistón del actuador continúa moviendo hacia la derecha hasta que el pistón del
actuador destapa el pasaje taladrado del cilindro del pistón de actuador. Esto permite el aceite
drenar a la caja
CURSO: HIDRÁULICA III - 53 - Material del Estudiante
FSAA – DMSE0020C MODULO 2
FERREYROS S.A.A. Desarrollo Técnico
ESCH y JGR–JUN 04 manual_hidIII_P2
La salida de la bomba no es lo suficientemente bueno para compensar por
fugas del sistema y para el drenado adicional a través del agujero taladrado
del pistón actuador. El pistón se mueve a la izquierda hasta que sólo este
abierto parte del agujero taladrado al drenaje. Esto aumenta la presión de
aceite detrás del pistón actuador. También, esto limita el desplazamiento del
pistón a la derecha. El rendimiento de la bomba es bueno bastante para
recuperar el goteo del sistema y para el goteo al caso de la bomba a través
del agujero cruz-taladrado. También, la bomba puede mantener la presión del
sistema a un máximo de 3600 kPa (520 psi)
La bomba está en baja presión de standby. La presión es diferente de la
presión de margen debido a las fugas del sistema y debido al agujero en el
cilindro del pistón de actuador. El carrete compensador de flujo debe moverse
ascendentemente en contra del resorte (1) para proporcionar suficiente flujo
al lado del pistón del actuator. Esto permite el sistema compensar las fugas a
través del agujero taladrado. El flujo debe ser lo suficiente para mantener la
presión requerida en la parte posterior del pistón para superar el resorte Bias
y la presión posterior del pistón Bias. La baja presión de standby debe ser
aproximadamente 1500 kPa (220 psi) superior que la presión de margen para
cambiar la bobina a la cantidad adicional contra primavera (1) La presión de
aceite detrás del pistón actuador es menor que la presión del sistema. La
caída de presión es creada por el aceite que fluye sobre el orificio. El orificio
es creado por el carrete compensador de flujo
SEÑAL
VALVULA COMBINACION
COMPENSADOR
DE
PRESION
COMPENSADOR
DE
FLUJO
BOMBA
ACTUADOR GRANDE
ACTUADOR PEQUEÑO
CURSO: HIDRÁULICA III - 54 - Material del Estudiante
FSAA – DMSE0020C MODULO 2
FERREYROS S.A.A. Desarrollo Técnico
ESCH y JGR–JUN 04 manual_hidIII_P2
• Ningún flujo en
la condición:
“presión baja
de standby”
(low pressure
standby)
• La presión baja
de espera es
mayor que la
presión
marginal
Con la máquina arrancada, el resorte de inclinación mantiene el plato angulable en el máximo
ángulo. Cuando la bomba produce flujo, la presión del sistema comienza a incrementarse porque
el flujo es bloqueado en las válvulas de control de los implementos. Esta presión es sentida
debajo del carrete marginal y el carrete de corte de presión. El carrete marginal se mueve hacia
arriba contra la fuerza del resorte y la presión baja de señal de la válvula de prioridad, y permite
que el aceite del sistema vaya al pistón de control Mayor en la bomba (pistón superior en la
figura)
Cuando la presión en el pistón de control mayor se incrementa, el pistón supera la fuerza del
resorte de inclinación y de la presión del pistón de control pequeño (pistón inferior en la figura)
y mueve el plato angulable a un ángulo reducido (ángulo respecto a la vertical) El pistón de
control grande se mueve a la derecha hasta que el conducto transversal en el vástago se
destape. El aceite en el pistón de control grande luego se drena hacia carcasa de la bomba. En
este ángulo mínimo, la bomba producirá sólo el flujo suficiente para compensar las fugas del
sistema. La presión del sistema en este momento es llamada “presión baja de espera” y es
aproximadamente 480 psi (3300 kPa)
La presión baja de espera es mayor que la presión marginal. Esta característica es debido a la
alta contra presión (back pressure) creada por el aceite que es bloqueado en las válvulas de
centro cerrado cuando todas las válvulas están en la posición fija. El aceite de suministro de la
bomba empuja el carrete marginal hacia arriba y comprime adicionalmente el resorte marginal. El
aceite de suministro adicional luego va hacia el pistón de control grande y fluye a través del
conducto transversal en el vástago hacia la carcasa de la bomba
CURSO: HIDRÁULICA III - 55 - Material del Estudiante
FSAA – DMSE0020C MODULO 2
FERREYROS S.A.A. Desarrollo Técnico
ESCH y JGR–JUN 04 manual_hidIII_P2
Incremento de carrera (Upstroking)
Operación de la bomba y del compensador (Upstroke)
(1) Resorte
(2) Resorte
(3) Línea a la válvula de control
(4) Piston Actuador
(5) Swashplate
(6) Piston Bias
(7) Resorte Bias
(8) Caja de drenaje
(9) Pasaje
(10) Pasaje
(11) Pasaje
(12) Pasaje
(13) Carrete compensador de Presión
(14) Carrete compensador de Flujo
(15) Cavidad
(16) Línea de señal de la válvula de control
(AA) Alta presión de aceite
(EE) Aceite Piloto
(LL) Tanque de aceite
Incremento de carrera significa que la bomba está aumentando el desplazamiento. Esto ocurre
cuando la señal de presión se incrementa debido a un incremento de la presión de carga. La
señal más alta de presión de la válvula resolver del implemento fluye a través de la línea (16)
Llenando la cavidad (15) la presión de Señala aumenta la fuerza del resorte (1) esto moverá el
carrete (14) descendentemente. El carrete (14) bloquea el flujo de aceite de suministro al pistón
del actuator (4) Cuando el carrete compensador de flujo (14) se mueve descendentemente, el
aceite puede fluir más allá del resorte del compensador de flujo. El aceite fluye a través del
pasaje (10) a la caja de drenaje (8)
El suministro de aceite fluye a través del pasaje (9) al pistón Bias (6) El flujo de aceite se combina
con la fuerza del resorte Bias (13) Las fuerzas combinadas mueven el swashplate al ángulo
máximo. Así, se incrementa el flujo de la bomba. La presión de salida de la bomba se incrementa
hasta que la presión en el pasaje (11) mueve el carrete (14) a la posición requerida. La presión
de la bomba es mayor que las fuerzas combinadas del resorte (1) y la señal de presión en la
cavidad (15) El carrete (14) se mueve ascendentemente. La presión se envía al pistón del
actuador (4)
La fuerza del pistón del actuador que mueve el swashplate (5) más cerca al ángulo mínimo es
mayor que la fuerza combinada del pistón Bias y del resorte Bias que están moviendo el
swashplate (5) más cerca al ángulo máximo. El ángulo de swashplate (5) disminuirá. El flujo de
salida de la bomba disminuirá. Cuando la presión ha disminuido, la presión de señal en la
cavidad (15) y la fuerza del resorte en la cavidad (15) moverá el carrete (14) descendentemente.
El aceite que está detrás del pistón del actuator (4) fluirá ala caja de drenaje. El pistón Bias (6) y
el resorte (7) fuerza el swashplate (5) para aumentar el ángulo.
CURSO: HIDRÁULICA III - 56 - Material del Estudiante
FSAA – DMSE0020C MODULO 2
FERREYROS S.A.A. Desarrollo Técnico
ESCH y JGR–JUN 04 manual_hidIII_P2
Dos carretes en la
válvula de control
de la bomba:
. Compensador
de flujo
Compensador
de presión
Posición Estable
El movimiento suave del carrete (14) se denomina posición estable. Las fuerzas en ambos
extremos del carrete (14) son iguales. El resorte (1) ejerce una presión de 2100 kPa (305 psi) Por
consiguiente, la presión de la bomba es 2100 kPa (305 psi) mayor que la presión de señal. La
diferencia se llama la presión de margen.
Aquí se muestra la válvula compensadora usada por ejemplo en todas las bombas de
implementos de las máquinas motoniveladoras de la serie H. Dos carretes están instalados en
la válvula:
1. Compensador de flujo o carrete marginal (a la izquierda): Esta válvula controla
la presión marginal y la presión baja de standby. La presión marginal esta ajustada
a 305 psi (2100 kPa) encima de la señal de presión. La presión baja de standby es
aproximadamente 480 psi (3300 kPa) Si esta presión esta debajo de 380 psi (2660
kPa) o encima de 580 psi (4000 kPa), la presión marginal debe ser verificada. Si la
presión marginal esta fuera de especificación, ajuste la presión marginal y la
presión baja de standby dentro del rango indicado arriba.
2. Compensador de presión o carrete de corte de presión (a la derecha): Des-
angula la bomba cuando la presión del sistema alcanza los 3700 psi (25500 kPa)
Nota: Cada resorte tiene un tornillo de ajuste individual
CURSO: HIDRÁULICA III - 57 - Material del Estudiante
FSAA – DMSE0020C MODULO 2
FERREYROS S.A.A. Desarrollo Técnico
ESCH y JGR–JUN 04 manual_hidIII_P2
ANGULAMIENTO
(UPSTROKING)
Cuando un implemento requiere flujo, una señal es enviada a la válvula de control de la bomba
(válvula compensadora) Esta señal causa que la fuerza (resorte marginal + señal de presión) en
la parte superior del carrete marginal sea más alta que la presión de suministro en la parte inferior
del carrete marginal. El carrete luego se mueve hacia abajo, bloquea el aceite hacia el pistón de
control grande y abre un conducto hacia el drenaje. La presión en el pistón de control grande es
reducida o eliminada, lo cual permite que el resorte de inclinación mueva el plato angulable hacia
un ángulo mayor. La bomba producirá ahora más flujo. Esta condición es llamada “angulamiento”
(Upstroking)
Las siguientes condiciones pueden causar el angulamiento de la bomba:
1. Una válvula de control es accionada cuando el sistema esta a la presión baja de
espera.
2. El vástago direccional de la válvula de control es movido para obtener adicional flujo.
3. Un circuito adicional es activado
4. Disminuye las rpm del motor. En este caso, la velocidad de la bomba disminuye lo cual
causa una disminución en el flujo y presión de suministro de la bomba. La bomba debe
entonces angularse para mantener los requerimientos de flujo del sistema.
Nota: La señal de presión no necesariamente tiene que incrementarse para que la bomba se
angule. Por ejemplo, si un implemento es activado y esta operando a 2000 psi (13800 kPa), la
presión de suministro del sistema es 2305 psi (15900 kPa) debido a la señal de presión máxima
de 2000 psi más la fuerza del resorte marginal de 305 psi. Ahora, si el operador activa otro
implemento a una presión inicial de operación de 1000 psi, la señal de presión máxima es aún
2000 psi, pero la presión de suministro disminuye momentáneamente para proveer el incremento
de flujo necesario ahora para los implementos. La fuerza en la parte superior del carrete marginal
(ahora mayor que la fuerza en la parte inferior del carrete marginal) empuja el carrete hacia abajo
y permite que el aceite en el control de la bomba se drene. Ahora el ángulo en el plato angulable
se incrementa y la bomba provee más flujo
CURSO: HIDRÁULICA III - 58 - Material del Estudiante
FSAA – DMSE0020C MODULO 2
FERREYROS S.A.A. Desarrollo Técnico
ESCH y JGR–JUN 04 manual_hidIII_P2
FLUJO CONSTANTE
(CONSTANT FLOW)
Flujo Constante (Constant Flow)
Cuando el flujo de la bomba se incrementa, la presión de suministro de la
bomba también se incrementa. Cuando la presión de suministro (rojo) se
incrementa e iguala la suma de la presión de carga (señal de presión) más la
presión del resorte marginal, el carrete marginal se mueve hacia la posición
de dosificación (metering position) y el sistema comienza a estabilizarse.
La diferencia entre la señal de presión y la presión de suministro de la bomba
es el valor del resorte marginal, el cual es 305 psi (2100 kPa)
CURSO: HIDRÁULICA III - 59 - Material del Estudiante
FSAA – DMSE0020C MODULO 2
FERREYROS S.A.A. Desarrollo Técnico
ESCH y JGR–JUN 04 manual_hidIII_P2
Disminución de la carrera (Destroking)
Operación de la bomba y del compensador
(1) Resorte
(2) Resorte
(3) Línea a la válvula de control
(4) Piston Actuador
(5) Swashplate
(6) Piston Bias
(7) Resorte Bias
(8) Caja de drenaje
(9) Pasaje
(10) Pasaje
(11) Pasaje
(12) Pasaje
(13) Carrete compensador de Presión
(14) Carrete compensador de Flujo
(15) Cavidad
(16) Línea de señal de la válvula de control
(AA) Alta presión de aceite
(EE) Aceite Piloto
(LL) Tanque de aceite
Destroking ocurre cuando la bomba está reduciendo el flujo de salida de la bomba. Destroking
también ocurre cuando señal de presión disminuye debido a una disminución de la presión de
carga. La señal de presión reducida fluye a través de la línea (16) La señal de presión llena la
cavidad (15) La señal de presión junto con la fuerza del resorte (1) en la cavidad (15) es menor
que la presión de la bomba en el pasaje (11) El carrete (14) ascenderá. El aceite detrás del pistón
del actuador (4) no puede pasar por el pasaje (10) a la caja de drenaje (8) El aceite de la Bomba
fluye a través del pasaje (11), pasa el carrete (14), a través del pasaje (12) ingresando al pistón
del actuador (4)
La Fuerza detrás del pistón del actuator (4) es ahora mayor que la fuerza combinada de pistón
Bias (6) y el resorte (7) El ángulo del swashplate (5) disminuye. El flujo de la bomba disminuye.
La presión del Sistema disminuye.
As system pressure approaches 2100 kPa (305 psi) (margin pressure) flow compensator spool
(14) moves down to the metering position. Also, as the pressure approaches 3600 kPa (520 psi)
(low pressure standby) flow compensator spool (14) moves down to the metering position.
Swashplate (5) maintains a slight angle that is sufficient to make up for system leakage and
swashplate (5) provides the lower required pressure.
Cuando la presión del sistema se acerca a 2100 kPa (305 psi) (presión de margen) el carrete
compensador de flujo (14) desciende a una posición estable. También cuando la presión se
acerca a 3600 kPa (520 psi) (baja presión de standby) el carrete compensador de flujo (14)
desciende a una posición estable. El Swashplate (5) mantiene un ángulo ligero que es suficiente
para compensar por fugas y el swashplate (5) proporcionara una mínima presión requerida
CURSO: HIDRÁULICA III - 60 - Material del Estudiante
FSAA – DMSE0020C MODULO 2
FERREYROS S.A.A. Desarrollo Técnico
ESCH y JGR–JUN 04 manual_hidIII_P2
DESANGULA-
MIENTO
(DESTROKING)
El flujo de la bomba
se estabiliza cuando
el carrete marginal
se mueve a la
“Posición de
dosificación”
(metering position)
Cuando menos flujo es necesario, la bomba es “des-angulada” (destroked) La bomba se des-
angula cuando la fuerza en la parte inferior del carrete marginal comienza a ser más alta que
en la parte superior. El carrete marginal luego se mueve hacia arriba y permite que más flujo
vaya al pistón de control grande. La presión en el pistón de control grande luego supera la
fuerza combinada del pistón de control pequeño y el resorte de inclinación y mueve el plato
angulable a un ángulo menor. La bomba ahora produce menos flujo.
Las siguientes condiciones pueden causar el des-angulamiento de la bomba:
1. Todos las válvulas de control de los implementos son movidas a la posición fija.
La bomba retorna a presión baja de espera.
2. El vástago direccional de la válvula de control es movido para reducir el flujo
3. Un circuito adicional es desactivado
4. Las rpm del motor. En este caso, la velocidad de la bomba se incrementa
causando un incremento de flujo. La bomba se des-angulará para mantener los
requerimientos de flujo del sistema.
Cuando el flujo de la bomba disminuye, la presión de suministro de la bomba también
disminuye. Cuando la presión de suministro de la bomba (rojo) disminuye y alcanza a la suma
de la presión de carga (señal de presión) más la presión marginal, el carrete marginal se
mueve a la posición de dosificación y el sistema se estabiliza.
Nota: La señal de presión no necesariamente tiene que disminuir para que la bomba se des-
angule. Por ejemplo, si dos implementos están activados, uno de ellos a 2000 psi y el otro a 1000
psi, la presión de suministro del sistema es 2305 psi debido a la señal de presión máxima de
2000 psi más la fuerza del resorte marginal. Ahora, si el operador retorna el implemento con 1000
psi a la posición fija. La señal de presión máxima es aún 2000 psi, pero la presión de suministro
se incrementa debido a la reducción del flujo necesario a los implementos. La presión de
suministro empujará el resorte marginal hacia arriba y permitirá que más aceite vaya al control de
la bomba lo cual causa que la bomba se des-angule
CURSO: HIDRÁULICA III - 61 - Material del Estudiante
FSAA – DMSE0020C MODULO 2
FERREYROS S.A.A. Desarrollo Técnico
ESCH y JGR–JUN 04 manual_hidIII_P2
Alta presión de
calado
(STALL)
High Pressure Stall (Cutoff)
Operación de la bomba y del compensador (High Pressure Stall)
(1) Resorte
(2) Resorte
(3) Línea a la válvula de control
(4) Piston Actuador
(5) Swashplate
(6) Piston Bias
(7) Resorte Bias
(8) Caja de drenaje
(9) Pasaje
(10) Pasaje
(11) Pasaje
(12) Pasaje
(13) Carrete compensador de Presión
(14) Carrete compensador de Flujo
(15) Cavidad
(16) Línea de señal de la válvula de control
(AA) Alta presión de aceite
(EE) Aceite Piloto
(LL) Tanque de aceite
El compensador de presión (o carrete de corte) esta en paralelo con el carrete marginal. El
compensador de presión limita la presión máxima del sistema a cualquier desplazamiento dado
de la bomba. El ajuste de la presión máxima del compensador de presión es 3700 psi (25500
kPa) El carrete es mantenido hacia abajo durante la operación normal por el resorte del
compensador de presión.
Durante el calado, la señal de presión, la cual esta limitada a 3200 psi (22050 kPa) por la
válvula de alivio de la señal de presión, controla la máxima señal de carga enviada al carrete
marginal de la bomba. Limitando la máxima señal de carga a la bomba previene a esta del
des-angulamiento a un desplazamiento mínimo por el compensador de presión cuando otros
circuitos estén operando a menores presiones. Cuando sólo un circuito es operado y calado
(como se muestra en el dibujo), la bomba normalmente se des-angulará porque el cilindro(s)
esta(n) al final de su carrera.
CURSO: HIDRÁULICA III - 62 - Material del Estudiante
FSAA – DMSE0020C MODULO 2
FERREYROS S.A.A. Desarrollo Técnico
ESCH y JGR–JUN 04 manual_hidIII_P2
En calado, limitando la señal de presión a 3200 psi se limita la máxima presión de operación a
3505 psi (24170 kPa) Si la presión del sistema excede la máxima presión de operación, el
compensador de presión des-angulará la bomba a un desplazamiento mínimo.
Si el compensador de presión falla en des-angular la bomba o si un pico de presión ocurre
transitoriamente al des-angularla, la válvula de alivio principal del sistema en la válvula de
combinación enviará el exceso de presión al tanque. Esta válvula esta ajustada a 3900 psi
(27000 kPa)
CURSO: HIDRÁULICA III - 63 - Material del Estudiante
FSAA – DMSE0020C MODULO 2
FERREYROS S.A.A. Desarrollo Técnico
ESCH y JGR–JUN 04 manual_hidIII_P2
Circuito de señal
(Signal network)
Hemos aprendido como trabaja la bomba recibiendo una señal, esa señal
llega luego de compararse con otras cargas en el sistema hidráulico
La figura muestra la ruta de la señal de presión desde la válvula de
levantamiento de la hoja en el circuito de señal. La señal de levantamiento de
la hoja (anaranjado) fuerza a todas las válvulas de retención de señal y a las
válvulas compensadoras en todas las válvulas de los implementos a la
posición cerrada. Aunque la señal de presión de la dirección esta presente, la
señal es menor que la señal de presión de levantamiento de la hoja. La bola
de la válvula resolver de señal es movida a la izquierda, lo cual envía la señal
de presión mayor (de levantamiento de la hoja) a la válvula compensadora.
Cuando se diagnostiquen problemas en el circuito de señal, recuerde que si
una de las válvulas de retención de señal esta con fuga, todos los otros
implementos estarán lentos. Cuando el implemento con la válvula de
retención de señal con fuga es operado, la velocidad del cilindro
correspondiente será normal. Este implemento tiene la válvula de retención
de señal con fuga
CURSO: HIDRÁULICA III - 64 - Material del Estudiante
FSAA – DMSE0020C MODULO 2
FERREYROS S.A.A. Desarrollo Técnico
ESCH y JGR–JUN 04 manual_hidIII_P2
LECCION 2.3 FUNCIONAMIENTO DEL SISTEMA
CURSO: HIDRÁULICA III - 65 - Material del Estudiante
FSAA – DMSE0020C MODULO 2
FERREYROS S.A.A. Desarrollo Técnico
ESCH y JGR–JUN 04 manual_hidIII_P2
CURSO: HIDRÁULICA III - 66 - Material del Estudiante
FSAA – DMSE0020C MODULO 2
FERREYROS S.A.A. Desarrollo Técnico
ESCH y JGR–JUN 04 manual_hidIII_P2
CURSO: HIDRÁULICA III - 67 - Material del Estudiante
FSAA – DMSE0020C MODULO 2
FERREYROS S.A.A. Desarrollo Técnico
ESCH y JGR–JUN 04 manual_hidIII_P2
CURSO: HIDRÁULICA III - 68 - Material del Estudiante
FSAA – DMSE0020C MODULO 2
FERREYROS S.A.A. Desarrollo Técnico
ESCH y JGR–JUN 04 manual_hidIII_P2
LECCION 2.4: APLICACIÓN EN SISTEMAS DE DIRECCIÓN
Las Motoniveladoras de la Serie H cuentan con un sistema hidráulico de la
dirección e implementos denominado “Sistema de Presión Compensada de
Prioridad Proporcional” (PPPC: Proportional Priority Pressure
Compensated) La ventaja de este sistema es su habilidad de proveer una
cantidad proporcional de flujo de aceite a cada circuito hidráulico cuando la
demanda total de flujo excede el flujo total de la bomba
Aquí se muestra un diagrama del sistema hidráulico. El aceite de la bomba hidráulica (rojo y
franjas blancas) es enviado a la válvula de combinación, la cual luego envía el flujo de aceite al
HMU (puntos rojos) y a las válvulas de control de los implementos (rojo y franjas blancas)
El HMU y los bancos de válvulas de los implementos tienen líneas de señal individuales que se
conectan en la válvula de combinación. Con todos los implementos y el HMU de la dirección fijos
(Hold), la línea de señal de implementos (implement signal line) esta a la presión del tanque y la
línea de señal del HMU (steering signal line: puntos anaranjados) tiene aproximadamente 50 psi
(345 kPa) La señal de la válvula resolver (puntos anaranjados) es luego enviada a la válvula
compensadora la cual mantiene la “presión baja de standby” (low pressure standby) a
aproximadamente 480 psi (3300 kPa)
La válvula de prioridad (contenida dentro de la válvula de combinación) es la fuente de la señal
de presión de la dirección (steering signal line) La línea de señal del HMU esta conectada al
tanque y constantemente drena la señal de presión hacia el tanque cuando el HMU esta fijo.
CURSO: HIDRÁULICA III - 69 - Material del Estudiante
FSAA – DMSE0020C MODULO 2
FERREYROS S.A.A. Desarrollo Técnico
ESCH y JGR–JUN 04 manual_hidIII_P2
Los demás sistemas son similares a los ya analizados.
VALVULA DE COMBINACION
La válvula de combinación incorpora los siguientes componentes en cuerpo de válvula: válvula de prioridad,
válvula de alivio de la dirección, válvula de alivio principal del sistema, válvula de retención de carga de la
dirección, válvula resolver de señal, válvula de alivio de señal, y la válvula de drenado de señal.
La válvula de prioridad hace que el sistema de dirección tenga prioridad sobre el de implementos.
La presion en los cilindros (dirección o implementos) es enviada a traves de las lineas de presión
de señal hacia la válvula selectora de señal, de donde es enviada a la válvula compensadora de
la bomba.
La figura muestra los componentes de la válvula de combinación en la posición fija (o presión baja de espera)
La señal de presión a la válvula compensadora de la bomba es aproximadamente 50 psi. El origen de la señal
de presión es desde la válvula de prioridad a través del pequeño orificio en el extremo izquierdo del resorte de
prioridad. La señal de presión (puntos anaranjados) es enviada al compensador de flujo y al HMU el cual esta
conectado al tanque a través de un pequeño orificio dentro del HMU. La señal de presión enviada a la válvula
marginal causa un ligero incremento en la presión baja de espera. La presión baja de espera es 480 psi (3300
kPa) en alta en vacío con el aceite caliente.
Para medir la “verdadera presión baja de espera”, la válvula de drenado del compensador de la bomba debe
estar abierta una vuelta para enviar cualquier señal de presión al tanque. La “verdadera presión baja de
espera” será 450 psi.
La presión del sistema de dirección (puntos rojos) es aproximadamente 275 psi (2000 kPa) y es creada por el
resorte de 150 psi al extremo derecho de la válvula de prioridad y la fuerza del aceite en la cámara (puntos
anaranjados) a 125 psi (850 kPa) Como se mencionó anteriormente, la señal de la dirección esta conectada al
HMU por medio de un orificio al tanque. Esta restricción causa aproximadamente 50 psi de contra presión en el
circuito de señal hacia el compensador de la bomba (con la dirección e implementos sin activar)
CURSO: HIDRÁULICA III - 70 - Material del Estudiante
FSAA – DMSE0020C MODULO 2
FERREYROS S.A.A. Desarrollo Técnico
ESCH y JGR–JUN 04 manual_hidIII_P2
SISTEMA DE DIRECCIÓN
Esta figura muestra el sistema de dirección en posición fija (HOLD) Los componentes son:
tanque, bomba hidráulica y válvula compensadora, válvula de combinación, acumulador, HMU de
dirección y los dos cilindros de dirección
CURSO: HIDRÁULICA III - 71 - Material del Estudiante
FSAA – DMSE0020C MODULO 2
FERREYROS S.A.A. Desarrollo Técnico
ESCH y JGR–JUN 04 manual_hidIII_P2
Esta figura muestra el tanque, bomba del implemento y controles, y la válvula de combinación
en posición fija (HOLD)
El compensador contiene las válvulas compensadoras de flujo y de presión.
La válvula de combinación contiene la válvula de prioridad, la válvula de retención de carga, la
válvula de alivio de la dirección, la válvula de alivio principal, la válvula de alivio de señal, la
válvula de drenado de señal y la válvula resolver de señal.
En la posición fija (HOLD), la válvula de prioridad se muestra con la posición superior activada
(amarillo) El aceite de la bomba esta disponible a los implementos y al sistema de dirección.
El compensador de flujo esta en la posición de dosificación porque a baja presión de señal de la
dirección (puntos anaranjados) esta actuando con el resorte compensador de flujo
CURSO: HIDRÁULICA III - 72 - Material del Estudiante
FSAA – DMSE0020C MODULO 2
FERREYROS S.A.A. Desarrollo Técnico
ESCH y JGR–JUN 04 manual_hidIII_P2
Esta figura muestra el HMU de la dirección y los cilindros.
El HMU contiene los siguientes componentes: puerto con válvula de retención del suministro de
la bomba, válvula de retención anticavitación, dos válvulas de alivio de línea con válvulas
anticavitación y la bomba gerotor con la válvula de manguito rotativo.
En la posición fija, la señal de presión de la dirección es enviada al tanque a través de la
sección central del HMU. La señal de presión es aproximadamente 50 psi (345 kPa)
CURSO: HIDRÁULICA III - 73 - Material del Estudiante
FSAA – DMSE0020C MODULO 2
FERREYROS S.A.A. Desarrollo Técnico
ESCH y JGR–JUN 04 manual_hidIII_P2
Esta figura muestra el sistema de dirección durante un giro a la derecha. Cuando el operador
gira el volante de dirección y el HMU, el aceite desde la bomba gerotor es forzado hacia los
cilindros de dirección los cuales causan que las ruedas delanteras giren a la derecha. Cuando el
manguito dentro del HMU es girado, el aceite de la bomba del implemento es enviado por el
manguito hacia el puerto de suministro del gerotor. La válvula de prioridad es la fuente de la
señal de presión de la dirección la cual es enviada al manguito dentro del HMU y al compensador
de flujo.
CURSO: HIDRÁULICA III - 74 - Material del Estudiante
FSAA – DMSE0020C MODULO 2
FERREYROS S.A.A. Desarrollo Técnico
ESCH y JGR–JUN 04 manual_hidIII_P2
LECCION 2.5 EVALUACION DE SISTEMAS
Las pruebas que se realizan de los sistemas de dirección están en los
manuales de servicio correspondientes.
Los componentes principales del sistema de dirección de una Motoniveladora
son:
- Válvula de combinación (Carrete de prioridad, válvula de alivio de
dirección)
- Hand Metering Unit
- Válvulas de alivio de línea de cruce
- Cilindros de dirección
Acumulador de dirección
CURSO: HIDRÁULICA III - 75 - Material del Estudiante
FSAA – DMSE0020C MODULO 2
FERREYROS S.A.A. Desarrollo Técnico
ESCH y JGR–JUN 04 manual_hidIII_P2
UNIDAD DOSIFICADORA MANUAL (HMU)
La sección de control consta de un manguito y un carrete con ranuras en la
superficie, unidos por un resorte de centrado. Al girar la dirección, el carrete
gira y se desalinea con el manguito, permitiendo pase de aceite hacia un lado
(derecha / izquierda) Al soltar el timón, el resorte vuelve a alinear ambas
partes y se cierran los pases de aceite
La sección de medición es un gerotor, cuyo engranaje interior al girar deja
pasar una cantidad medida de aceite desde la (bomba) hacia el giro (derecha
/ izquierda) a través de la sección de control
ORIFICIOS
PASANTES
RANURAS
EN LA
SUPERFICIE
RESORTES
DE
CENTRADO
BOMBA
MEDICION
DERECHA
IZQUIERDA
TANQUE
6
ENGRANAJE
EXTERIOR
(NO GIRA)
ENGRANAJE
INTERIOR
(GIRA CON EL EJE)
EJE
PIN
UNION POR EJE
ESTRIADO
Módulo 3
SISTEMA PILOTADO ELECTRO
HIDRAULICAMENTE
DESARROLLO TÉCNICO
JUNIO, 2004
DMSE0020-2004C
Preparado por ESCH y JGR
CURSO: HIDRÁULICA III - 78 - Material del Estudiante
FSAA – DMSE0020C MODULO 3
FERREYROS S.A.A. Desarrollo Técnico
ESCH y JGR–JUN 04 manual_hidIII_P3
MODULO 3: SISTEMA PILOTADO ELECTRO
HIDRAULICAMENTE
En el presente módulo estudiaremos el funcionamiento de un sistema pilotado
electro hidráulicamente, así como sus ventajas con referencia a otros sistemas
y algunas de sus diferentes aplicaciones en las máquinas CAT
ÍNTRODUCCIÓN En máquinas equipadas con sistema de implementos electro hidráulicos, la
palanca del operador tiene los adecuados sender eléctricos. Cuando el
operador mueve la palanca el sender envía un pulso de ancho modulado
(PWM pulse width modulation) a la computadora ECM (Electronic Control
Module), esta analiza la señal de entrada y envía una señal proporcional para
energizar el solenoide de la apropiada válvula piloto, este solenoide abre la
válvula piloto que envía una señal hidráulica de control para mover el carrete
de la válvula de implementos, esta válvula dirige el aceite de la bomba hacia
los implementos
OBJETIVOS
Al término de este módulo, el estudiante estará en capacidad de:
1. Identificar los tipos de componentes básicos usados en los sistemas
pilotados electro hidráulicamente.
2. Explicar el funcionamiento de un sistema de control piloto electro-
hidráulico en todas las posiciones.
3. Entender las ventajas que se tiene con este sistema en comparación
con los otros sistemas
4. Trazar el flujo de aceite en el esquema del sistema electro hidráulico
en todas las posiciones.
5. Realizar con una efectividad del 100% las diferentes evaluaciones del
sistema.
CURSO: HIDRÁULICA II - 79 - Material del Estudiante
FSAA – DMSE0020C MODULO 3
LECCION 3.1 COMPONENTES DE CONTROL PILOTO
Para entender el funcionamiento del sistema piloto, se usan vistas de sección
y símbolos gráficos esquemáticos, primero debemos conocer sus
componentes, usaremos un cargador 950G
Los componentes principales son:
Sistema de Control Electrónico de Implementos: Válvula piloto (múltiple de
aceite), bomba piloto y frenos, módulo de control electrónico de implementos,
palancas de control e interruptor de cierre o traba de implementos
Sistema Hidráulico Principal: Válvula de control principal, cilindros
auxiliares, cilindro de inclinación o volteo, cilindros de levante, válvula de
alivio principal y bomba de implementos
Sistema de Control de Acarreo Amortiguado (Ride Control): Cilindro de
inclinación, cilindro de levante, válvula diversora de acarreo y acumulador de
acarreo
Sistema de Límites de Levante (Kickout System):Válvula piloto (múltiple
piloto), sensor de posición de levante, interruptor de posición del cucharón,
palanca de control de implementos y Módulo de Control Electrónico ECM
Sistema de mando del ventilador: Válvula de desviación de aceite del
enfriador, enfriador de aceite hidráulico, filtro hidráulico, bomba del ventilador
y motor del ventilador
FERREYROS S.A.A. Desarrollo Técnico
ESCH y JGR–JUN 04 manual_hidIII_P3
CURSO: HIDRÁULICA II - 80 - Material del Estudiante
FSAA – DMSE0020C MODULO 3
Componentes Hidráulicos Comunes
El tanque (1) esta en el lado derecho de la máquina, tiene un nivel (2), el tapón de
llenado (5), una válvula de alivio respirador (3), y un drenaje tipo ecológico, el filtro (4)
esta sobre el tanque en la línea de retorno del ventilador
La bomba piloto y freno (1) esta en la parte posterior de una bomba de dos secciones de
paletas, están debajo de la cabina, la bomba de implementos (2) esta al frente, la entrada
de aceite es común para ambas (3) con dos salidas independientes, también se ven las
bombas de dirección (4) y de transmisión (5), todas montadas en línea unidas al
convertidor de torque
FERREYROS S.A.A. Desarrollo Técnico
ESCH y JGR–JUN 04 manual_hidIII_P3
CURSO: HIDRÁULICA II - 81 - Material del Estudiante
FSAA – DMSE0020C MODULO 3
Sistema de Control Electrónico de Implementos
La válvula piloto (1) esta entre los brazos de levante detrás de la válvula de
control de implementos en el bastidor frontal de la máquina, el aceite de la
bomba entra por (2), este banco tiene nueve válvulas, la válvula de enlace
Shuttle (3), la reductora de presión (4), cuatro válvulas solenoides
proporcionales (5) para las funciones de implementos, la válvula solenoide
piloto ON / OFF (6) y el tapón de prueba del Ride Control (7)
El ECM de Implementos esta en el lado derecho posterior de la cabina, se
accede sacando el panel del piso (parte inferior), el conector de diagnostico
para la herramienta de servicio electrónico esta en el panel de fusible (a la
derecha), también se ve el ECM de la transmisión (al fondo)
FERREYROS S.A.A. Desarrollo Técnico
ESCH y JGR–JUN 04 manual_hidIII_P3
CURSO: HIDRÁULICA II - 82 - Material del Estudiante
FSAA – DMSE0020C MODULO 3
Sistema Hidráulico Principal
Las dos palancas de control están al frente del brazo derecho del operador, estas
palancas mueven un sensor de posición que envía un pulso de nacho modulado PWM
al ECM de implementos y este envía una señal modulada a la válvula solenoide
proporcional en la válvula piloto, esta señal regula la cantidad de aceite piloto que
mueve la válvula de control principal que dirige el aceite de la bomba a los cilindros
El interruptor de bloqueo piloto al lado de las palancas cierra el paso de aceite al
sistema piloto en OFF y permite su funcionamiento en ON sí la llave de encendido esta
en ON también
La válvula de control principal (1) esta entre los brazos de levante al frente de la
máquina, tiene el carrete de levante (2), el de inclinación (3), la válvula de alivio
principal (4) y las válvulas de alivio de línea de volteo o inclinación del cucharón (5)
Estos son los cilindros de levante, el de inclinación y la estructura de acople de barras
en Z
FERREYROS S.A.A. Desarrollo Técnico
ESCH y JGR–JUN 04 manual_hidIII_P3
CURSO: HIDRÁULICA II - 83 - Material del Estudiante
FSAA – DMSE0020C MODULO 3
Sistema de Control de Acarreo (Ride Control):
Consta del cilindro de inclinación, los cilindros de levante, válvula diversora de
acarreo y acumulador de acarreo
Este sistema opcional absorbe las fuerzas del cucharón que se producen al
mover la máquina sobre un terreno irregular, el acumulador mostrado esta
frente a las articulaciones, esta cargado a nitrógeno, el aceite mueve un
piston contra el nitrógeno, esto absorbe las fuerzas que de otra manera
serían transferidas a la máquina amortiguando los efectos de acarreo en
terrenos irregulares
La válvula diversora del ride control esta al frente de la válvula de control
principal, esta controla el flujo de aceite al acumulador, al frente a la izquierda
esta la válvula solenoide ON OFF y al centro la válvula de alivio
FERREYROS S.A.A. Desarrollo Técnico
ESCH y JGR–JUN 04 manual_hidIII_P3
CURSO: HIDRÁULICA II - 84 - Material del Estudiante
FSAA – DMSE0020C MODULO 3
Sistema de Límite de Levante (Kickout System)
Consiste de un sensor de posición de levante (al centro), interruptor de
posición del cucharón, el interruptor de límite de levante, la bobina de
detención de la palanca de control y el Módulo de Control Electrónico ECM de
implementos
El sensor de posición esta en el lado derecho del bastidor de carga, cuando el
operador mueve el control de levante a FULL RAISE levante total, la bobina
de detención mantiene la palanca en una posición trabada, como el cucharón
empieza a subir, el sensor de levante envía su señal PWM al ECM esto le da
a la computadora información de la posición del brazo de levante
Al llegar la altura a una posición preestablecida, el ECM desactiva el
solenoide de la palanca y esta regresa automáticamente a la posición de
mantener HOLD y el cucharón se detiene, la operación es idéntica para bajar
el cucharón, también tiene limites.
El posicionador del cucharón tiene dos componentes, un imán (1) montado en
el pasador que conecta la barra Z al extremo de varilla del cilindro de
inclinación y el interruptor de posición del cucharón (2) montado al final de un
tubo (3) que prolonga al cilindro de inclinación TILT
Cuando el operador mueve el control a TILT BACK o recoger el cucharón, la
bobina en la palanca de control la mantiene trabada, el cucharón retrocede y
el magneto (1) se mueve hacia delante hacia el interruptor (2), al activarse el
interruptor el ECM desactiva la bobina y la palanca de control regresa a
HOLD o neutro, el cucharón deja de retroceder
El operador puede atacar el material y cargar el cucharón para luego elevarlo
a una altura optimas para la descarga son solo mover dos palancas a sus
topes
FERREYROS S.A.A. Desarrollo Técnico
ESCH y JGR–JUN 04 manual_hidIII_P3
CURSO: HIDRÁULICA II - 85 - Material del Estudiante
FSAA – DMSE0020C MODULO 3
SISTEMA DE CONTROL ELECTRÓNICO DE IMPLEMENTOS
El ECM de implementos recibe señales de varios sensores, toma decisiones y
envía señales a las válvulas solenoides, también se comunica con otros ECM
por el CAT Data Link
Componentes:
Lift lever position sensor: Señal al ECM de la posición de la palanca de control de
levante.
Tilt lever position sensor: Señal al ECM de la posición de la palanca de control de
rincipal Auxiliary lever position sensor: Señal al ECM de la palanca auxiliar
Lift position sensor: Señal al ECM de la posición de los brazos de levante
Bucket positioner rinci: Señal al ECM de la posición del rincipa
Implement lockout rinci: Señal al ECM que deshabilita los implementos
Kickout set rinci: Usado para graduar los límites de posición del rincipa.
Implement function select rinci: Proporciona una tercera función rincipal
cuando la máquina tiene controles de dos ejes joystick.
Options code plug: Señal al ECM que le dice que implementos opcionales estan
instalados
Pilot on/off solenoid valve: Usada para dishabilitar o habilitar el sistema piloto
rincipal
Tilt linkage dump proportional solenoid valve: Dirige aceite piloto a la válvula de
control rincipal
Tilt linkage tilt back proportional solenoid valve: Dirige aceite piloto a la válvula de
control rincipal
Lift linkage raise proportional solenoid valve: Dirige aceite piloto a la válvula de
control rincipal
Lift linkage lower proportional solenoid valve: Dirige aceite piloto a la válvula de
control rincipal
Auxiliary lever rearward proportional solenoid valve: Dirige aceite piloto a la
válvula de control rincipal
Auxiliary lever forward proportional solenoid valve: Dirige aceite piloto a la válvula
de control principal
FERREYROS S.A.A. Desarrollo Técnico
ESCH y JGR–JUN 04 manual_hidIII_P3
CURSO: HIDRÁULICA II - 86 - Material del Estudiante
FSAA – DMSE0020C MODULO 3
El ECM energiza la válvula piloto ON / OFF (1) y las válvulas proporcionales
(2), también los solenoides de traba de inclinación del cucharón TILT BACK
(1), LIFT RAISE (2) LIFT LOWER (3)
El interruptor de límites de levante (Kickout Set Swich) a la derecha determina
los límites, lleve el cucharón a la altura deseada, deje la palanca de control en
HOLD y presione el interruptor, esto grabara la altura en el ECM, es similar
para ambos límites
SISTEMA DE CONTROL ELECTRÓNICO DE DIAGNOSTICO
Todas las fallas son detectadas en el ECM y mostradas en la pantalla del
modulo del centro de mensajes del Sistema de Monitoreo Caterpillar (centro)
FERREYROS S.A.A. Desarrollo Técnico
ESCH y JGR–JUN 04 manual_hidIII_P3
CURSO: HIDRÁULICA II - 87 - Material del Estudiante
FSAA – DMSE0020C MODULO 3
El Caterpillar Monitoring System Message Center Module en el modo de
Servicio (Mode 3)cuando no existen fallas muestra tres líneas discontinuas
Aquí se muestran los códigos de falla, consiste del Module Identifier (MID)
seguido del Component Identifier (CID) y el Failure Mode Identifier (FMI).
El MID indica que módulo diagnostica la falla, el MID 82 es el ECM de
implementos, estos datos están en el plano eléctrico, el CID nos dice que
componente fallo, CID 356 es el circuito del solenoide de descarga dump del
cucharón, el FMI es el tipo de falla FMI 105 es circuito abierto o corriente
debajo de lo normal
Cuando el indicador de código de servicio SERV CODE esta encendido ON la
falla esta presente, si esta en OFF la falla ya no esta presente en la máquina
FERREYROS S.A.A. Desarrollo Técnico
ESCH y JGR–JUN 04 manual_hidIII_P3
CURSO: HIDRÁULICA II - 88 - Material del Estudiante
FSAA – DMSE0020C MODULO 3
LECCION 3.2 FUNCIONAMIENTO DEL SISTEMA
SISTEMA DE IMPLEMENTOS
La válvula piloto o múltiple de aceite esta en la posición HOLD detenida
Esta válvula es de centro cerrado, el aceite de la bomba piloto entra a esta
válvula de control electro hidráulico a través de la válvula reductora de
presión
Cuando el motor esta en alta velocidad en vacío y el aceite a su temperatura
de operación, la válvula reductora reduce a 3450 +/- 200 kPa (500 +/- 30 PSI)
El aceite mueve la válvula de enlace Shuttle, esta válvula bloquea el aceite de
baja presión de la válvula reductora del cilindro de levante, esta otra válvula
reductora reduce la presión desde el cilindro de levante a 2070 +/- 200 kPa
(300 +/- 30 PSI) el aceite desde la bomba piloto pasa la válvula Shuttle hacia
la válvula solenoide ON / OFF, esta bloquea el aceite si su solenoide esta en
OFF (el interruptor de bloqueo piloto esta cerrado OFF), si el interruptor se
pone a Desbloqueo y una palanca se mueve, el ECM energiza el solenoide
de la válvula ON / OFF y el aceite llega a las válvulas proporcionales. Pero si
las palancas están en neutro HOLD, el ECM mantiene des energizado la
válvula ON / OFF
FERREYROS S.A.A. Desarrollo Técnico
ESCH y JGR–JUN 04 manual_hidIII_P3
CURSO: HIDRÁULICA II - 89 - Material del Estudiante
FSAA – DMSE0020C MODULO 3
Cuando la palanca de inclinación es movida a recoger el cucharón TILT
BACK, el sensor de la palanca de control envía su señal al ECM, este analiza
las señales y envía ordenes a los solenoides de la válvula ON / OFF y
solenoide proporcional de TILT BACK, la presión que envía el carrete de la
válvula piloto de inclinación es proporcional al movimiento de la palanca y
mueve el carrete principal de la válvula de control de dirección del cilindro de
inclinación
Sistema Hidráulico Principal
Aquí se muestra la válvula principal en la posición mantener HOLD, el aceite
desde la bomba pasa la válvula de alivio principal, en neutro el aceite regresa
al tanque, cuando el ECM envía ordenes a la válvula de control piloto y esta
envía aceite piloto, este mueve los respectivos carretes principales de los
cilindros de trabajo
FERREYROS S.A.A. Desarrollo Técnico
ESCH y JGR–JUN 04 manual_hidIII_P3
CURSO: HIDRÁULICA II - 90 - Material del Estudiante
FSAA – DMSE0020C MODULO 3
LECCION 3.3 EVALUACION DE SISTEMAS
Esquemas Hidráulicos de Implementos
En la posición de mantener HOLD la válvula reductora de presión regula la presión a 3450 +/- 200
kPa (500 +/- 30 PSI) el aceite pasa la válvula ON / OFF y queda a la espera en las válvulas
solenoides proporcionales
FERREYROS S.A.A. Desarrollo Técnico
ESCH y JGR–JUN 04 manual_hidIII_P3
CURSO: HIDRÁULICA II - 91 - Material del Estudiante
FSAA – DMSE0020C MODULO 3
Al mover la palanca de control a TILT BACK o recoger el cucharón, el ECM ordena al solenoide
proporcional abrir y aceite fluye hacia el extremo de cabeza del cilindro de inclinación, aceite del
extremo del vástago del cilindro de TILT regresa al tanque, la válvula de retención de carga Load
Check Valve bloquea aceite desde el cilindro para prevenir que el cucharón se descargue o
mueva cuando se pasa de la posición HOLD a TILT BACK
Las válvulas de compensación (make up) del extremo de varilla del cilindro permiten al aceite
regresar desde el circuito de retorno o del mismo tanque hacia la cámara del vástago cuando su
presión decrece 14 kPa (2 PSI) menos que la presión de retorno previniendo la cavitación cuando
descargamos el cucharón TILT DUMP
En HOLD las válvulas de alivio de línea protegen el circuito de presiones excesivas externas como
golpes, normalmente están reguladas a presiones mayores que la válvula de alivio principal, pero
estas válvulas de línea del Tild están a una presión menor
Cuando los brazos de levante son elevados y el cucharón esta en descarga DUMP, los brazos no
alcanzan su máxima altura hasta que los eslabones Z extiendan el cilindro de inclinación, la
válvula de alivio de línea del extremo de varilla debe abrir permitiendo extender el cilindro de
inclinación, por eso esta regulada a una menor presión que la válvula de alivio principal.
Si no fuera así, la válvula de alivio principal abriría antes sin dejar que los cilindros de levante
lleguen a su máxima altura
FERREYROS S.A.A. Desarrollo Técnico
ESCH y JGR–JUN 04 manual_hidIII_P3
CURSO: HIDRÁULICA II - 92 - Material del Estudiante
FSAA – DMSE0020C MODULO 3
FERREYROS S.A.A. Desarrollo Técnico
ESCH y JGR–JUN 04 manual_hidIII_P3
CURSO: HIDRÁULICA II - 93 - Material del Estudiante
FSAA – DMSE0020C MODULO 3
Con la palanca de control en flotación, el carrete de levante esta en la misma posición que en
bajada LOWER, el ECM aumenta la presión piloto al carrete del cilindro de levante para bajar el
cucharón, esto abre la válvula de flotación, el aceite que estaba atrapado desde la válvula de
compensación del cilindro de levante (a igual presión que la bomba) descarga al tanque, el aceite
de la bomba que era bloqueado por esta make up tiene un camino por un orificio restrictor ubicado
en la válvula make up, este efecto abre la válvula de compensación y el aceite de la bomba va al
tanque (una válvula check piloteada que abre cuando desaparece su presión piloto), con ambos
extremos del cilindro de levante conectados al tanque el cucharón flota o se mueve libre sobre el
terreno
FERREYROS S.A.A. Desarrollo Técnico
ESCH y JGR–JUN 04 manual_hidIII_P3
CURSO: HIDRÁULICA II - 94 - Material del Estudiante
FSAA – DMSE0020C MODULO 3
El peso del cucharón crea una presión que es reducida en la válvula reductora de presión de
levante a 2070 kPa (300 PSI) el motor diesel esta apagado pero con la llave de encendido
haciendo contacto la válvula solenoide ON / OFF se puede abrir, la mover la palanca a LOWER
existirá aceite piloto para mover el carrete de levante del cucharón a la posición de bajada, la
válvula make up permite este movimiento
FERREYROS S.A.A. Desarrollo Técnico
ESCH y JGR–JUN 04 manual_hidIII_P3
CURSO: HIDRÁULICA II - 95 - Material del Estudiante
FSAA – DMSE0020C MODULO 3
El sistema de Ride Control o acarreo permite tres posiciones al operador
ON, OFF y AUTO, el automático se activa la velocidad de acarreo o movimiento con carga supera
los 9.7 km/h (6 mph) y desactiva cuando baja de 8.8 km/h (5.5 mph), ON también activa el
solenoide del ride control conectando las cámaras del pistón de los cilindros de levante con el
acumulador, esto absorbe los impactos del movimiento, en OFF la presión en el acumulador y las
cámaras del pistón son iguales pero menos flujo pasa por el orificio no ocurriendo ningún efecto
amortiguador, cuando se activa la descarga del cucharón TILT DUMP esa presión cierra la válvula
de corte (tilt dump cutoff valve) cerrando completamente al acumulador, evitando que su presión
mueva bruscamente los cilindros de levante
FERREYROS S.A.A. Desarrollo Técnico
ESCH y JGR–JUN 04 manual_hidIII_P3
CURSO: HIDRÁULICA II - 96 - Material del Estudiante
FSAA – DMSE0020C MODULO 3
ANEXO 3.1: SISTEMA PILOTADO ELECTRO HIDRAÚLICO
EN UN CAMION
.
LABORATORIO
DE CLASE
• Identificar en las vistas a los componentes principales del Sistema de
Levante utilizando el Manual de Operación de Sistemas, Pruebas y
Ajustes del Sistema Hidráulico SENR1504 y la Hoja de Trabajo en
Clase y Campo N° 5.1.
• Trazar el flujo de aceite del sistema levante utilizando el Manual de
Operación de Sistemas, Pruebas y Ajustes del Sistema Hidráulico
SENR1504 y la Hoja de Trabajo en Clase y Campo N° 5.2. Discutir
sobre su funcionamiento luego de leer el texto de referencia
“SISTEMA DE HIDRAULICO DE LEVANTE”.
• Ubicar los puntos de prueba y discutir sobre las pruebas a realizarse
en el Sistema de Levante y los posibles resultados y ajustes
utilizando el Manual de Operación de Sistemas, Pruebas y Ajustes
del Sistema Hidráulico SENR1504 y la Hoja de Trabajo en Clase y
Campo N° 5.3.
LABORATORIO
DE CAMPO
• Identificar en la máquina a los componentes principales del Sistema
de Levante utilizando el Manual de Operación de Sistemas, Pruebas
y Ajustes del Sistema Hidráulico SENR1504 y la Hoja de Trabajo en
Clase y Campo N° 5.1.
• Realizar el seguimiento del flujo de aceite del Sistema de Levante
utilizando el Manual de Operación de Sistemas, Pruebas y Ajustes
del Sistema Hidráulico SENR1504 y la Hoja de Trabajo en Clase y
Campo N° 5.2.
• Realizar las pruebas y ajustes necesarios al Sistema de Levante
utilizando el Manual de Operación de Sistemas, Pruebas y Ajustes
del Sistema Hidráulico SENR1452 y la Hoja de Trabajo en Clase y
Campo N° 5.3.
MATERIAL
NECESARIO
_ Camión 793C Serie 4GZ / ATY
_ Caja de Herramientas
_ 6V-7830 Tetragauge
e 5000 PSI_ Manómetro d
_ Cronómetro
_ Regla Metálica
_ Lap Top con ET
_ 7X1700 Communication Adapter / 171-4400 Communication Adapter II
a de
99
Hojas de Trabajo en Clase y Campo N° 5.1, 5.2 y 5.3
•
_ Manual de Operación de Sistemas, Pruebas y Ajustes del Sistema
Hidráulico SENR1504-01 jan-2000
del Sistem_ Manual de Operación de Sistemas, Pruebas y Ajustes
Control Electrónico del Tren de Fuerza SENR1502-01 dec-19
_
FERREYROS S.A.A. Desarrollo Técnico
ESCH y JGR–JUN 04 manual_hidIII_P3
CURSO: HIDRÁULICA II - 97 - Material del Estudiante
FSAA – DMSE0020C MODULO 3
Hoja de Trabajo en Clase y campo N° 3.1
COMPONENTES DEL SISTEMA DE LEVANTE
MATERIAL
NECESARIO _ Camión 793C
_ Manual de Operación de Sistemas, Pruebas y Ajustes del Sistema de
Levante SENR1504
PROCEDIMIENTO
1. Ubique los componentes indicados con la ayuda del Manual de
Operación de Sistemas, Pruebas y Ajustes del Sistema de Levante
SENR1504 y un Camión 793C.
Fig. 5.1.- Componentes del Sistema de Levante.
_ Tomas de
Presión de
Levante
_ Bombas de
Levante
ig. 5.2.- Componentes del Sistema de Levante.F
_ Rejillas de
Levante
_ Válvula de
Control de
Levante
_ Switch de
Derivación de
las Rejillas de
Levante
33
11
22
4GZIF004
11
22
4GZIF003
FERREYROS S.A.A. Desarrollo Técnico
ESCH y JGR–JUN 04 manual_hidIII_P3
CURSO: HIDRÁULICA II - 98 - Material del Estudiante
FSAA – DMSE0020C MODULO 3
Fig. 5.3.- Componentes del Sistema de Levante.
_ Válvula de Alivio
de Bajada
_ Puerto de
Prueba de
Presión de
Aceite de
Enfriamiento de
Frenos
_ Aceite de las
Bombas
_ Válvula de Alivio
de Levante
_ Válvula Check
de Carga
_ Hacia el Tanque
Fig. 5.4.- Componentes del Sistema de Levante.
_ Puerto de
Levante
_ Solenoide de
Levante
_ Hacia el
Enfriador de
Frenos
Delanteros
_ Válvula de Alivio
del Aceite de
Enfriamiento de
Frenos
Delanteros
Solenoid_ e de
_
nce
_ e
_
l
Contrabalance
Bajada
Válvula
Contrabala
Puerto d
Bajada
Puerto de
prueba de
presión de seña
de la Válvula
88
44
77
66 55
11 22
33
4GZIF006
66
11
22
55
44 33
4GZIF005
FERREYROS S.A.A. Desarrollo Técnico
ESCH y JGR–JUN 04 manual_hidIII_P3
CURSO: HIDRÁULICA II - 99 - Material del Estudiante
FSAA – DMSE0020C MODULO 3
TEXTO DE REFERENCIA
• FUNCIONAMIENTO DEL CONTROL PILOTO
SISTEMA HIDRAULICO DE LEVANTE
Fig. 5.5.- Circuito Hidráulico del Sistema de Levante
El tanque del sistema de levante también suministra aceite a los sistemas de frenos.
El sistema hidráulico de levante es alimentado por una bomba de dos secciones ubicada en la parte
posterior del mando de bombas.
El aceite pasa luego hacia las rejillas de levante, de donde se dirige hacia la válvula de levante. La
válvula de levante se encarga de dirigir al aceite hacia los cilindros de levante. Para esto cuenta con
un sistema pilotado controlado por los solenoides de levante y de bajada. El aceite piloto proviene
de la bomba de liberación del freno de parqueo.
Los cilindros de levante son telescópicos con el extremo de cabeza de los cilindros hacia arriba.
Durante el desplazamiento de la máquina (mientras no se utiliza el sistema de levante), el aceite
que llega a la válvula, se dirige hacia el sistema de enfriamiento de frenos delanteros. El aceite que
sale de la válvula de levante se une al aceite proveniente de la válvula de alivio de liberación del
freno de parqueo y se dirige a los filtros de enfriamiento de frenos delanteros, pasando de ahí a la
válvula diverter del enfriador de frenos delanteros, que determina si el aceite pasa por el enfriador o
se dirige directamente a los frenos delanteros para enfriarlos.
El aceite retorna al tanque proveniente de los frenos delanteros.
4GZID003
FERREYROS S.A.A. Desarrollo Técnico
ESCH y JGR–JUN 04 manual_hidIII_P3
CURSO: HIDRÁULICA II - 100 - Material del Estudiante
FSAA – DMSE0020C MODULO 3
Fig. 5.6- Válvula de Levante
El sistema de levante es controlado por el operador mediante la palanca de levante, con la cual el
operador tiene 4 opciones: LEVANTE, FIJA, FLOTANTE y BAJADA, con lo cual se controla la
posición del carrete direccional en la válvula de levante.
Se muestra una vista transversal de la válvula de levante en la posición FIJA. La presión piloto
proveniente del sistema de liberación del freno de parqueo se dirige a ambos extremos del carrete
direccional. El carrete se mantiene en una posición central por la acción de los resortes de centrado
y el aceite piloto. Los pasajes en el carrete direccional liberan el carrete de señal de la válvula de
alivio de dos niveles al tanque. Todo el aceite de la bomba de levante fluye a través de los
enfriadores de frenos delanteros hacia los paquetes de freno delanteros.
Los solenoides controlan la posición del carrete de acuerdo a los requerimientos del operador, sin
embargo, existe una posición física adicional en la válvula sobre la cual el operador no tiene control.
Esta posición se conoce como SNUB. Esta posición disminuye la velocidad de bajada de la tolva,
permitiéndole posarse suavemente sobre el camión sin producir impactos. Esta posición se ejecuta
automáticamente cuando la tolva está bajando y llega a los 10° de inclinación (varía hasta los 3°)
La válvula de levante cuenta con dos válvulas de alivio, una para levante cuya presión de apertura
es de 3000 PSI y una de bajada con una presión de 500 PSI. Esto quiere decir que durante el
levante, la presión es mucho mayor que durante la bajada o en las otras posiciones.
Si se coloca un manómetro en las tomas de presión del sistema de levante mientras que la válvula
de levante está en la posición FIJA, se leerá en este el valor de la presión del sistema de
enfriamiento de frenos, que es el resultado de la restricción en los enfriadores, frenos y mangueras
(normalmente mucho menor que el valor de apertura de la válvula de alivio) El valor de apertura de
la válvula de alivio de enfriamiento de frenos es 790kPa (115 PSI)
SOLENOIDE
DE BAJADA
PRESION DE LIBERACION
DEL FRENO DE PARQUEO
VALVULA DE ALIVIO
DE ENFRIAMIENTO
DE FRENOS
DELANTEROS
AL EXTREMO DE
CABEZA DE LOS
CILINDROS
AL EXTREMO DE
VASTAGO DE LOS
CILINDROS
AL TANQUE
VALVULA CHECK
DE CARGA
MUESCA DE PASE DEL
EXTREMO DEL VASTAGO
VALVULA
CONTRABALANCE
AL ENFRIADOR DE FRENOS
DELANTEROS
PRESION DE LIBERACION
DEL FRENO DE PARQUEO
SOLENOIDE
DE LEVANTE
INGRESO
DE ACEITE
CARRETE DE SEÑAL DE
LA VALVULA DE ALIVIO
DE DOS VALORES
VALVULA DE ALIVIO
DE ALTA PRESION
VALVULA DE ALIVIO
DE BAJA PRESION
VALVULA DE CONTROL
DE LEVANTE
POSICION FIJA
AL ENFRIADOR
DE FRENOS
DELANTEROS
4GZID002
FERREYROS S.A.A. Desarrollo Técnico
ESCH y JGR–JUN 04 manual_hidIII_P3
CURSO: HIDRÁULICA II - 101 - Material del Estudiante
FSAA – DMSE0020C MODULO 3
Fig. 5.7.- Válvula Contrabalance
La válvula de contrabalanceo
instalada en la válvula de levante,
es mantenida abierta por la presión
de levante de los cilindros; esta
empieza a cerrarse si la presión de
levante cae por debajo de 6900kPa
(1000 PSI), ocasionada por un
cambio repentino de carga, durante
la descarga. Esto restringe el flujo
de aceite del extremo de vástago de
los cilindros de levante para
disminuir la velocidad de
desplazamiento de los cilindros y
prevenir la cavitación.
La cavitación en los cilindros de levante puede ocasionar que la tolva caiga repentinamente cuando
la palanca de levante se mueve de la posición de LEVANTE a la posición de BAJADA con el camión
saliendo de la pila de descarga.
El camión debe operarse normalmente con la palanca de levante en la posición FLOTANTE. El
desplazarse con la palanca de levante en la posición FLOTANTE asegura que el peso de la tolva
está apoyado en el bastidor y en los PADs, y no en los cilindros de levante.
anotaciones
Fig. 5.8.- Cilindros de Levante
Los cilindros de levante son
telescópicos. La etapa interna es de
doble efecto, es decir se extiende y
se retrae con presión de aceite. Sin
embargo, la etapa externa es de
simple efecto, ya que se extiende
con presión de aceite y se retrae
con el peso de la tolva. La velocidad
de desplazamiento del cilindro en
este caso (bajada de la tolva)
depende de la restricción a la salida
de aceite del extremo de cabeza del
cilindro.
4GZID0074GZID007
4GZID009
FERREYROS S.A.A.
ESCH y JGR–JUN 04 manual
Desarrollo Técnico
_hidIII_P3
CURSO: HIDRÁULICA II - 102 - Material del Estudiante
FSAA – DMSE0020C MODULO 3
Hoja de Trabajo en clase y Campo N° 3.2
FLUJO DE ACEITE DEL SISTEMA DE LEVANTE
MATERIAL
NECESARIO _ Camión 793C
_ Manual de Operación de Sistemas, Pruebas y Ajustes del Sistema
Hidráulico SENR1504
PROCEDIMIENTO
2. Identifique los componentes y trace el flujo del sistema de levante y
luego realice el seguimiento respectivo en la máquina con la ayuda del
Manual de Operación de Sistemas, Pruebas y Ajustes del Sistema
Hidráulico SENR1504 y un camión 793C
ig. 5.9.- Componentes del Sistema de LevanteF
_ Tanque Hidráulico
_ Filtros de Enfriamiento de
Frenos Delanteros
_ Rejillas de Levante
_ Cilindros de Levante
_ Válvula de Control de Levante
_ Bomba de Levante
_ Enfriador de Frenos
Delanteros
an tacioneso
66
3344
55
4GZMD013
11
22
77
FERREYROS S.A.A. Desarrollo Técnico
ESCH y JGR–JUN 04 manual_hidIII_P3
CURSO: HIDRÁULICA II - 103 - Material del Estudiante
FSAA – DMSE0020C MODULO 3
Fig. 5.10.- Circuito Hidráulico del Sistema de Levante
_ Válvula Contrabalance
_ Bombas de Levante
_ Cilindros de Levante
_ Válvula de Liberación del Freno de
Parqueo
_ Rejillas de Levante
_ Switch de las Rejillas
_ Válvula de Alivio de Levante
Cuerpo de Descarga
rga
e Alivio de Bajada
Delanteros
_ Solenoide de Bajada
_ Filtro de Retorno
_
_
Tanque Hidráulico
_ Solenoide de Levante
_ Aceite Piloto
_ Válvula Check de Carga
_ Válvula de Alivio de Enfriamiento de
Frenos
_ Válvula Check de Ca
_ Válvula de Levante
_ Válvula d
_ Orificios
_ Al Enfriador de Frenos
4GZID005
FERREYROS S.A.A. Desarrollo Técnico
ESCH y JGR–JUN 04 manual_hidIII_P3
CURSO: HIDRÁULICA II - 104 - Material del Estudiante
FSAA – DMSE0020C MODULO 3
Texto de Referencia
SISTEMA ELECTRONICO DE CONTROL DE LEVANTE
Fig. 5.11.-Palanca de Levante
El Sistema de Levante en los camiones grandes es controlado
electrónicamente por el ECM de la Transmisión. El sistema de control tiene
cuatro posiciones de operación: LEVANTE, FIJA, FLOTANTE, y BAJADA.
La palanca retorna automáticamente a la posición FIJA cuando se suelta la
posición de LEVANTE y a posición FLOTANTE cuando se suelta la posición
de BAJADA.
En la palanca de levante hay un sensor de posición digital (PWM) que envía
la información al ECM, que permite no solamente levantar y bajar la tolva sino
además Neutralizar la Transmisión en Reversa e iniciar un nuevo Ciclo de
Carga.
El sistema de levante tiene dos modos que no permitirán al ECM cumplir con
los requerimientos del operador.
El sistema se colocará en posición FIJA si ocurre una de las siguientes
condiciones:
• Luego que se energiza el sistema, la palanca se coloca en posición
FIJA por 2 segundos.
• Luego de encender la máquina, el sistema se coloca en posición fija
por los primeros 2 segundos.
• Luego que el relé de arranque se energiza, el sistema se coloca en
posición fija por los primeros 2 segundos.
• Si el ECM detecta una falla activa en la palanca de levante.
• El sistema no responde cuando cualquier combinación de fallas con
los solenoides se presenta, debido a esto el sistema ya no responde
a los requerimientos del operador (se anula el control).
• Si el motor está apagado
4GZIF001
FERREYROS S.A.A. Desarrollo Técnico
ESCH y JGR–JUN 04 manual_hidIII_P3
CURSO: HIDRÁULICA II - 105 - Material del Estudiante
FSAA – DMSE0020C MODULO 3
Los solenoides de LEVANTE y BAJADA están siempre recibiendo 300
milivoltios aproximadamente a una frecuencia de 80 HZ cuando están en
cualquier posición excepto FIJA. La excitación se usa para mantener los
solenoides listos para una respuesta rápida.
Cuando el ECM recibe una señal de entrada del sensor de la palanca de
levante, este envía una señal de corriente entre 0 y 1,9 Amperios hacia uno
de los solenoides. La cantidad de corriente enviada al solenoide determina la
cantidad de aceite piloto que se drena del extremo del carrete direccional y,
por tanto, la distancia que se desplaza el carrete direccional hacia el
solenoide.
En la posición de LEVANTE, el solenoide de LEVANTE se energiza y drena
presión piloto del extremo inferior del carrete direccional al tanque. El carrete
direccional se mueve hacia abajo.
En la posición de BAJADA, el solenoide de BAJADA se energiza y drena
presión piloto del extremo superior del carrete direccional al tanque. El carrete
direccional se mueve hacia arriba.
En la posición FLOTANTE, el solenoide de BAJADA se energiza parcialmente
y drena parte de la presión piloto sobre el carrete direccional al tanque. El
carrete direccional se mueve hacia arriba. Debido a que la presión piloto es
drenada sólo parcialmente, el carrete direccional no se mueve hacia arriba
tanto como durante la BAJADA.
Justo antes de que la tolva haga contacto con el bastidor, el sensor de
posición de la tolva envía una señal al ECM de la transmisión para mover el
carrete de la válvula a la posición SNUB. En la posición SNUB, el carrete de
la válvula se mueve ligeramente para restringir el flujo de aceite y bajar la
tolva suavemente.
El sensor de posición de la tolva es digital (PWM) Una varilla de 360 mm une
al sensor con la tolva y conforme esta se levante, la varilla hace girar al
sensor, generando la señal respectiva.
La señal del sensor de posición de la tolva sirve para controlar la Marcha
Límite con la Tolva Levantada, la activación del SNUB, indica el inicio de un
nuevo conteo de carga (luego de 10 segundos en la posición de LEVANTE),
encender el indicador de Tolva Levantada y activar los avisos de Tolva
Levantada en el VIMS.
Para la BAJADA de la tolva con el motor apagado se requiere presión piloto.
La bomba de remolque se puede usar para suministrar aceite piloto. Haga lo
siguiente:
• Coloque la llave de encendido en la posición ON para que el motor
de remolque y los solenoides de levante puedan ser energizados.
• Mueva la palanca de levante a la posición de LEVANTE por 15
segundos, luego a la posición FLOTANTE.
• Presione el interruptor de retracción de frenos en el panel.
Para el LEVANTE de la tolva con el motor apagado conecte una Unidad de
Potencia Auxiliar (APU) a los cilindros de levante. Siga el mismo
procedimiento utilizado para bajar la tolva con el motor apagado, excepto el
mantener la palanca de levante en LEVANTE luego del intervalo de 15
segundos.
FERREYROS S.A.A. Desarrollo Técnico
ESCH y JGR–JUN 04 manual_hidIII_P3
CURSO: HIDRÁULICA II - 106 - Material del Estudiante
FSAA – DMSE0020C MODULO 3
PRUEBAS DE DIAGNOSTICO
MATERIAL
NECESARIO _ Camión 793C
_ Caja de Herramientas
_ 6V-7830 Tetragauge
e 5000 PSI_ Manómetro d
_ Cronómetro
_ Regla Metálica
Manual de Operación d_ e Sistemas, Pruebas y Ajustes del Sistema
Hidráulico SENR1504.
PROCEDIMIENTO
3.
,
Hidráulico SENR1504 y un camión
793C. Discuta los resultados.
Realice las pruebas de presión del sistema de levante y luego llene la
tabla de resultados con la ayuda Manual de Operación de Sistemas
Pruebas y Ajustes del Sistema
Tabla 5.1- Pruebas Generales del Sistema de Levante
Datos Generales
N° Serie de la Máquina
Horómetro de la Máquina (VIMS)
Fecha
Pruebas Generales
Descripción Esp ión alor Leídoecificac V
Temperatu e
UEBAS
ra de Aceite de Levant
DURANTE LAS PR
> 38°C
< 121°C
C
A DE 6.40 mm
4.4 min @ 66°Corrimiento de Cilindros
LEVANTAR 12” - TIEMPO DE CAID
Tiempo de C
IA
19 seg.iclo de Levante
ALTA – TOLVA VAC
Tiempo de Ciclo de Bajada
ALTA – TOLVA VACIA
Tiempo de C lotante
LVA V
iclo de Bajada en F
ALTA – TO ACIA
Presión Alta
LEVANTE
20370 a 21070 kPa
(2955 a 3055 PSI)Presiones de las
Vál
(
vulas de Alivio
EN ALTAS RPM
ULTIMAETAPADEBAJADA
Presión Baja 3450 a 3800 kPa
500 a 550 PSI)
El tiempo para
corriemiento
depende de la
tempera
el
tura del
n
especificados
Alivio de Enfri s Delanteros
BAJA EN VACIO (115 ± 3 PSI)
aceite.
Los tiempos de
Bajada no está
amiento de Freno 790 ± 20 kPa
an tacioneso
FERREYROS S.A.A. Desarrollo Técnico
ESCH y JGR–JUN 04 manual_hidIII_P3
Módulo 4
SISTEMA DE DIRECCIÓN
“COMMAND CONTROL”
DESARROLLO TÉCNICO
JUNIO, 2004
DMSE0020-2004C
Preparado por ESCH y JGR
CURSO: HIDRÁULICA III -109- Material del Estudiante
FSAA – DMSE0020C MODULO 4
FERREYROS S.A.A. Desarrollo Técnico
ESCH y JGR–JUN 04 manual_hidIII_P4
MODULO 4: SISTEMA DE DIRECCION CON COMANDO DE
CONTROL
En el presente módulo estudiaremos el funcionamiento de un sistema de
dirección que usa una válvula piloto de dirección conocida como Command
Control
ÍNTRODUCCIÓN Cuando una máquina esta equipada con el Sistema de Dirección con
Comando (en vez de una HMU) la velocidad de giro es directamente
proporcional a la posición de la válvula piloto de dirección, en las otras
máquinas con HMU la velocidad de giro es directamente proporcional a la
velocidad de giro de la volante de dirección.
OBJETIVOS
Al término de este módulo, el estudiante estará en capacidad de:
1. Identificar los componentes de un sistema de dirección con Comando
de Control
2. Explicar el funcionamiento de un sistema de dirección con Command
Control
3. Seguir el flujo de aceite hidráulico en el esquema del sistema de
dirección con Comando de Control en todas sus posiciones
4. Realizar los procedimientos de pruebas y ajustes del manual de
servicio con una efectividad del 100%
CURSO: HIDRÁULICA III - 110 - Material del Estudiante
FSAA – DMSE0020C MODULO 4
FERREYROS S.A.A. Desarrollo Técnico
ESCH y JGR–JUN 04 manual_hidIII_P4
LECCIÓN 4.1: COMPONENTES DEL SISTEMA DE DIRECCIÓN CON
COMANDO DE CONTROL (COMMAND CONTROL)
Los cargadores como el 950 tienen este sistema
En este cargador 962G se muestran sus componentes, la bomba del sistema de dirección esta
montada en el grupo de bombas debajo de la cabina al lado derecho de la máquina, esta bomba
de pistones axiales de desplazamiento variable detecta la presión y el flujo requerido por el
sistema por la línea de señal (2) conectada a la válvula compensadora (3), esta controla el flujo de
la bomba y limita la máxima presión, la línea de suministro desde el tanque (4) y el drenaje (5)
también se observan
La válvula de control de dirección (1) esta unida a la estructura sobre el tanque al lado derecho, es la
encargada de dirigir el flujo de aceite a los cilindros de dirección, contiene el carrete direccional, la válvula de
alivio de respaldo “back up” (2), válvula reductora de presión (3) que disminuye la presión de la bomba de
dirección para usarla como otra fuente de aceite piloto, si la bomba de dirección falla existe la bomba
secundaria de dirección que suministra aceite a la válvula de control de dirección, también se ve la descarga
al tanque (4), el ingreso de aceite desde la bomba (5) y el puerto de prueba de presión piloto (6)
CURSO: HIDRÁULICA III - 111 - Material del Estudiante
FSAA – DMSE0020C MODULO 4
FERREYROS S.A.A. Desarrollo Técnico
ESCH y JGR–JUN 04 manual_hidIII_P4
Los cilindros de dirección están montados a cada lado de la máquina entre el
bastidor delantero y bastidor posterior, la válvula de control de dirección dirige
el aceite al extremo de cabeza de un cilindro y el extremo del vástago del otro
cilindro causando la articulación de la máquina.
Una válvula de alivio cruzada protege al sistema de los golpes, si al girar el
cargador hace contacto con un objeto y la presión excede la regulación de
estas válvulas, se abren conectando la zona de mayor presión con la de
menor presión
Sistema de dirección secundario
Una bomba de dirección secundaria opcional (1) y un motor está montados
en el lado izquierdo del bastidor inferior, la válvula diversora (2) está montada
cerca.
La bomba de dirección primaria envía aceite a la válvula diversora, el
interruptor de presión primario (3) esta montado en la válvula, cuando ocurre
una falla en la bomba primaria o el motor diesel, el interruptor se cierra
activando una Advertencia de categoría 3, el operador debe detener la
maquina y apagar el motor
Con un milisegundo de retraso, el rele de la bomba de dirección secundaria y
motor se energizan, el interruptor de presión secundario (4) se cierra
encendiendo una señal para que el operador reduzca la acción de giro, el
aceite de esta bomba opcional fluye por la válvula diversora hacia la válvula
de control de la dirección que lo usa como aceite piloto.
CURSO: HIDRÁULICA III - 112 - Material del Estudiante
FSAA – DMSE0020C MODULO 4
FERREYROS S.A.A. Desarrollo Técnico
ESCH y JGR–JUN 04 manual_hidIII_P4
Componentes del Sistema Piloto de Dirección
La volante de dirección y la columna de dirección están mecánicamente
conectados, la columna se une al eje de dirección debajo del piso de la
cabina, en el centro de la volante esta la perilla de altura, girándola contra el
sentido del reloj permite graduar la volante a una altura adecuada para el
operador, mover la perilla detrás de la volante contra-reloj permite graduar la
posición de inclinación de la columna
La columna de dirección esta unida al eje de dirección que esta dentro de un
tubo, al final de este otra unión conecta el eje a la válvula piloto
Estas uniones llamadas de velocidad constante son mejores que las uniones
universales, reducen los esfuerzos, la respuesta es más suave y mejora el
control de manejo
CURSO: HIDRÁULICA III - 113 - Material del Estudiante
FSAA – DMSE0020C MODULO 4
FERREYROS S.A.A. Desarrollo Técnico
ESCH y JGR–JUN 04 manual_hidIII_P4
La válvula piloto esta empernada al bastidor frontal, la volante y la columna
de dirección están en el bastidor posterior, el eje de dirección conecta la
columna al eje de entrada de la válvula piloto, esta configuración permite al
eje de la válvula piloto pivotear como la máquina gira
Los componentes principales de la válvula piloto son el eje de entrada, la
válvula de control direccional y la válvula reguladora de presión
Se ve el conjunto de la válvula piloto por detrás, por delante retirando la tapa
tenemos el eje de entrada que ha sido retirado
La válvula reguladora controla la presión y es movida por el extremo
rectangular al final del eje que actúa como leva, en el mismo eje también esta
la válvula de control direccional, cuando la volante de dirección gira, la leva y
la válvula de control direccional también lo hacen en la misma dirección
CURSO: HIDRÁULICA III - 114 - Material del Estudiante
FSAA – DMSE0020C MODULO 4
FERREYROS S.A.A. Desarrollo Técnico
ESCH y JGR–JUN 04 manual_hidIII_P4
Con el motor diesel encendido ON, la volante en la posición central CENTER
y la válvula piloto en la posición de mantener HOLD
El eje de entrada a la válvula piloto de dirección esta unido por unas estrías a
la válvula de control direccional interna, en la posición HOLD esta válvula de
control direccional bloquea el aceite piloto hacia la válvula principal de control
direccional, ambas puertas de la válvula principal de dirección están abiertas
a tanque.
En la máquina ambos bastidores delantero y posterior están alineados y la
máquina viaja en línea recta
CURSO: HIDRÁULICA III - 115 - Material del Estudiante
FSAA – DMSE0020C MODULO 4
FERREYROS S.A.A. Desarrollo Técnico
ESCH y JGR–JUN 04 manual_hidIII_P4
Al mover la volante a la derecha, todo el conjunto también lo hace (columna,
eje, eje de entrada, leva y la válvula de control direccional interna)
La leva (cam) mueve el embolo (plunger) contra el resorte y el carrete de la
válvula reguladora de presión, al moverse el carrete el aceite piloto
incremente su flujo entre el mismo carrete y el cuerpo de la válvula
funcionando como un orificio, la presión de aceite piloto es proporcional al
movimiento del embolo y el carrete
Girar más la volante de manejo incrementa la presión piloto y la velocidad del
sistema de dirección, con la volante completamente girada la presión piloto
debe tener como mínimo 1650 kPa (240 PSI)
En la figura se conectan “to steering control valve” con “pilot oil”, y “from
steering control valve” con “tank”, el aceite piloto llega a la válvula principal de
dirección para un giro a la derecha, el retorno fluye al tanque, el aceite de la
bomba principal de dirección llega a los cilindros y el bastidor de la máquina
se articula a la derecha.
CURSO: HIDRÁULICA III - 116 - Material del Estudiante
FSAA – DMSE0020C MODULO 4
FERREYROS S.A.A. Desarrollo Técnico
ESCH y JGR–JUN 04 manual_hidIII_P4
Como el bastidor gira a la derecha, la válvula piloto de dirección (sección AA-
1) también gira a la derecha, la unión de velocidad constante permite al eje
pivotear como la máquina se articula, la máquina continua su giro hasta que
los pasajes en la válvula piloto son realineados en la posición HOLD (sección
AA-2), en este punto el aceite piloto es bloqueado hacia la válvula principal de
dirección, los pasajes de esta válvula principal de dirección son abiertos al
tanque.
El resorte regresa la válvula de control piloto a la posición mantener HOLD
cuando la máquina termina de girar
CURSO: HIDRÁULICA III - 117 - Material del Estudiante
FSAA – DMSE0020C MODULO 4
FERREYROS S.A.A. Desarrollo Técnico
ESCH y JGR–JUN 04 manual_hidIII_P4
LECCIÓN 4.2: FUNCIONAMIENTO DEL SISTEMA
Los componentes del sistema son:
Bomba de Dirección (steering pump): envía aceite desde el tanque a la
válvula de control de dirección
Válvula de Control de Dirección (steering control valve): Controla el flujo
de aceite de la bomba a los cilindros de dirección, tiene más componentes
internos:
• Válvula de alivio de respaldo (Back-up relief valve); proteje el sistema
de una excesiva presión si una ocurre una falla en el compensador de
la bomba
• Válvula Reductora de Presión (Pressure reducing valve); reduce la
presión a 2070 ± 200 kPa (300 ± 29 psi) y envía baja presión a la
válvula piloto
• Carrete direccional (directional spool); dirige el flujo de aceite a los
cilindros de dirección
• Válvula de alivio cruzada (cylinder crossover relief valve); limita la
maxima presión en los cilindros de dirección y mangueras cuando el
carrete direccional esta en la posición mantener HOLD
• Válvulas de compensación (makeup ball check valves); permiten al
aceite desde el tanque fluir a los cilindros cuando la presión de los
cilindros es menor
• -Válvula de enlace (shuttle valve); permite a la mayor presión del
cilindro servir como señal de presión a la válvula compensadora de
presión de la bomba de dirección y la válvula diversora de dirección
secundaria
CURSO: HIDRÁULICA III - 118 - Material del Estudiante
FSAA – DMSE0020C MODULO 4
FERREYROS S.A.A. Desarrollo Técnico
ESCH y JGR–JUN 04 manual_hidIII_P4
Válvula de Enlace (Shuttle valve): Cuando el motor funciona, esta válvula
permite que la mayor presión de 3500 ± 250 kPa (500 ± 35 psi) desde el
sistema piloto de implementos llegar a la válvula piloto , Cuando el motor esta
apagado y el sistema de dirección secundario esta encendido, esta válvula
permite a la menor presión de 2070 ± 200 kPa (300 ± 29 psi) desde la válvula
reductora de presión en la válvula de control de dirección suministrar aceite a
la válvula piloto
Válvulas Doble Check (double check valves): Evitan que el aceite piloto
desde la válvula de control de dirección llegue a la válvula piloto, también
proporciona un pasaje al tanque si el orificio amortiguador es tapado y el
aceite piloto es atrapado detrás del carrete de la válvula de control de
dirección.
Válvula de Control Piloto (pilot control valve): envía aceite piloto para
mover el carrete de la válvula principal de control de dirección
Cilindros de Dirección (steering cylinders): Giran la máquina
Válvulas de Neutralización (neutralizer valves): Bloquena el flujo de aceite
piloto hacia la válvula principal de control de dirección cuando la maquina
llega a sus topes en su articulación
Orificio Amortiguador (cushion orifice): Proporciona un suave retorno del
carrete direccional a la posición neutra HOLD
Malla (screen): Protege el orificio amortiguador
CURSO: HIDRÁULICA III - 119 - Material del Estudiante
FSAA – DMSE0020C MODULO 4
FERREYROS S.A.A. Desarrollo Técnico
ESCH y JGR–JUN 04 manual_hidIII_P4
CURSO: HIDRÁULICA III - 120 - Material del Estudiante
FSAA – DMSE0020C MODULO 4
FERREYROS S.A.A. Desarrollo Técnico
ESCH y JGR–JUN 04 manual_hidIII_P4
CURSO: HIDRÁULICA III - 121 - Material del Estudiante
FSAA – DMSE0020C MODULO 4
FERREYROS S.A.A. Desarrollo Técnico
ESCH y JGR–JUN 04 manual_hidIII_P4
CURSO: HIDRÁULICA III - 122 - Material del Estudiante
FSAA – DMSE0020C MODULO 4
FERREYROS S.A.A. Desarrollo Técnico
ESCH y JGR–JUN 04 manual_hidIII_P4
CURSO: HIDRÁULICA III - 123 - Material del Estudiante
FSAA – DMSE0020C
FERREYROS S.A.A. Desarrollo Técnico
ESCH y JGR–JUN 04 manual_hidIII_P4
MODULO 4
LECCIÓN 4.3 EVALUACION DE SISTEMAS
SISTEMA DE DIRECCIÓN CON PALANCA DE MANDO “JOYSTICK”
El sistema de dirección esta compuesto por:
- Circuito de alta presión o principal
- Circuito de baja presión o piloto
- Circuito suplementario de dirección (no se muestra)
- Circuito de filtrado y enfriamiento
El circuito de alta presión utiliza el tanque de dirección (13), de donde el aceite es
succionado por la bomba de dirección (12) hacia los cilindros (11)
Al accionar la válvula de dirección (10), el aceite a presión es enviado a los cilindros
de dirección (11) para articular la maquina
El circuito de baja presión o piloto utiliza aceite del tanque de dirección (13),
succionado por la bomba piloto (1) hacia el filtro (2) y válvula de alivio piloto (3), donde
se regula la presión de pilotaje. La presión regulada queda disponible para ser usada
por la válvula piloto de dirección (7) La válvula piloto reduce la presión y la envía a la
válvula principal (10), pasando a través de las válvulas neutralizadoras (6) y válvulas
doble check (8) El aceite piloto a presión reducida controla el movimiento del carrete y
la velocidad del giro de la maquina
El circuito suplementario, utiliza una bomba impulsada por la transmisión, y actúa en
caso de falla de la bomba principal. Es controlado por una válvula diverter ubicada en
la válvula principal.
Si falla la bomba piloto, se obtiene presión piloto del sistema a través de una válvula
reductora de presión, ubicada en la válvula principal.
El circuito de enfriamiento y filtrado es un circuito que toma el aceite de la bomba
piloto, lo hace pasar por el filtro de piloto de dirección y frenos, y luego al enfriador de
aceite ubicado a la derecha del motor
1 2
3
4
5
6 6
7
8
8
9
10
12
11
13
CURSO: HIDRÁULICA III - 124 - Material del Estudiante
FSAA – DMSE0020C MODULO 4
FERREYROS S.A.A. Desarrollo Técnico
ESCH y JGR–JUN 04 manual_hidIII_P4
UBICACIÓN DE COMPONENTES
Este laboratorio busca que el participante conozca la ubicación de los
componentes principales del sistema.
8 9
10
1 3 4 5 6
7
2
11
Figura 6.2 . Ubicación de componentes
No Componente No Componente
1 2
3 4
5 6
7 8
9 10
11 12
Anotaciones adicionales:
CURSO: HIDRÁULICA III - 125 - Material del Estudiante
FSAA – DMSE0020C MODULO 4
FERREYROS S.A.A. Desarrollo Técnico
ESCH y JGR–JUN 04 manual_hidIII_P4
1
2
3
BOMBA DE IMPLEMENTOS FIJA
Figura 6.3
1. _______________
2. _______________
3. _______________
4
5
6
Figura 6.4
4. _______________
5. _______________
6. _______________
9
78
Figura 6.5
7. _______________
8. _______________
9. _______________
10
11
FRENO DE PARQUEO
Figura 6.6
10. _______________
11. _______________
INSTRUCCIONES Utilizando las hojas de trabajo y un Cargador 992G, identificar los
componentes mostrados en las fotos a continuación
CURSO: HIDRÁULICA III - 126 - Material del Estudiante
FSAA – DMSE0020C MODULO 4
FERREYROS S.A.A. Desarrollo Técnico
ESCH y JGR–JUN 04 manual_hidIII_P4
12
Figura 6.7
12. _______________
13
Figura 6.8
13. _______________
14
16
15
17
Figura 6.9
14. _______________
15. _______________
16. _______________
17. _______________
Anotaciones adicionales:
CURSO: HIDRÁULICA III - 127 - Material del Estudiante
FSAA – DMSE0020C MODULO 4
FERREYROS S.A.A. Desarrollo Técnico
ESCH y JGR–JUN 04 manual_hidIII_P4
PRESENTACION : COMPONENTES DEL SISTEMA DE DIRECCION
Bomba de
dirección 1. Bomba de dirección: Es una bomba de desplazamiento variable,
controlado por una válvula de compensación de flujo y presión.
VALVULA COMPENSADORA
DESDE LA
VALVULA
PRINCIPAL
BOMBA
1 2
3
68
7
Figura 6.10 Bomba de direccion
Componentes
La bomba tiene dos pistones de control (6) y (8) que continuamente
controlan el ángulo del plato (3)
La válvula de compensación trabaja con un carrete de compensación de flujo
(1) y un carrete de compensación de presión (2) Esta válvula mantiene el
flujo y presión de la bomba de acuerdo a la demanda del sistema. El carrete
de compensación de flujo mantiene la presión marginal a 305 +/- 15 psi. El
carrete compensador de presión mantiene la presión de corte a 4500 psi.
Cuando el motor esta apagado, la bomba se mantiene en máximo ángulo.
Funcionamiento Funcionamiento : La válvula compensadora recibe una señal de presión
desde la válvula principal (presión de trabajo) que indica si se requiere mayor
flujo al sistema.
Al accionar la dirección, la señal de presión (de trabajo) aumenta y la válvula
de compensación (carrete compensador de flujo) hace que el ángulo del
plato aumente. Y viceversa. Cuando el sistema no esta accionado, el ángulo
del plato es mínimo.
presión Marginal Presión marginal: Se define como la diferencia entre la presión de la bomba
(antes de la válvula de control) y la presión de trabajo (en los cilindros) Esta
presión controla la rapidez de respuesta de la bomba.
presión de corte Presión de corte: Es la presión en la que el carrete compensador de presión
se desplaza y envía presión a los pistones de control enviando el plato hacia
ángulo mínimo.
presión de standby Presión baja de standby: Es la presión que se genera cuando el sistema no
se acciona (HOLD) Como la bomba queda en mínimo ángulo, produce el
flujo mínimo suficiente para compensar por fugas y tener suficiente presión
para una respuesta rapida cuando se accione la válvula de dirección.
CURSO: HIDRÁULICA III - 128 - Material del Estudiante
FSAA – DMSE0020C MODULO 4
FERREYROS S.A.A. Desarrollo Técnico
ESCH y JGR–JUN 04 manual_hidIII_P4
2. válvula de Control de dirección:
Figura 6.11 Valvula principal de control (sin sistema suplementario)
1 4
2 5
3
Al accionar la palanca piloto, se envía presión de pilotaje a uno de los
lados del carrete principal (2) el cual se mueve y permite que pase aceite
de suministro para girar la maquina (IZQ o DER) La válvula selectora (5)
detecta la carga en el cilindro y envía una señal hacia la válvula de control
de la bomba.
Si la bomba piloto falla, la válvula reductora de presión (3) dirige el aceite
desde la válvula de control, a presión reducida, hacia la válvula piloto.
La valvula de alivio (1) se acciona en caso que la valvula compensadora
de presion en la bomba no actue. La valvula de alivio de cruce permite
aliviar presiones por golpes externos cuando el sistema esta sin accionar
(HOLD).
1
3
2
4 5
BOMBA
IZQDER
DRENAJEDRENAJE
CURSO: HIDRÁULICA III - 129 - Material del Estudiante
FSAA – DMSE0020C MODULO 4
FERREYROS S.A.A. Desarrollo Técnico
ESCH y JGR–JUN 04 manual_hidIII_P4
Sistema
suplementario
Figura 6.12 Valvula de control con sistema suplementario
7 10
8 11
9 12
Válvula piloto:
A LA VALVULA NEUTRALIZADORA
DRENAJE
DE
VALVULA
REDUCTORA
PALANCA
EMBOLOEMBOLO
Figura 6.13 Valvula piloto de direccion
Los resortes mantienen
los émbolos en posición
CENTRADA, haciendo
que el aceite retorne al
tanque hidráulico.
Al mover la palanca
hacia la IZQUIERDA, el
embolo izquierdo se
mueve hacia abajo
haciendo que el carrete
se mueva hacia abajo.
Al mismo tiempo, el
embolo derecho se
mueve hacia arriba, lo
que hace que el carrete
derecho se mueva hacia
arriba.
7 8
9
10
11
11
CURSO: HIDRÁULICA III - 130 - Material del Estudiante
FSAA – DMSE0020C MODULO 4
FERREYROS S.A.A. Desarrollo Técnico
ESCH y JGR–JUN 04 manual_hidIII_P4
A través del carrete izquierdo, el aceite de pilotaje pasa hacia la válvula
neutralizadora (izquierda) y de ahí hacia la válvula de control. Por el carrete
derecho se abre una conexión hacia el drenaje desde el otro extremo de
carrete de control.
Válvulas neutralizadoras tiene como función bloquear el paso de aceite de
pilotaje hacia la válvula de control de dirección. Esto hace que la maquina
deje de articular y ocurre justo antes que la parte frontal de la maquina haga
contacto con el bastidor. Trabaja con un tope regulable que al hacer contacto
acciona la válvula neutralizadora y bloquea el aceite de pilotaje. Al articular la
maquina en sentido contrario el resorte regresa el carrete a su posición
normal.
Figura 6.14 Valvula neutralizadora de direccion
CURSO: HIDRÁULICA III - 131 - Material del Estudiante
FSAA – DMSE0020C MODULO 4
FERREYROS S.A.A. Desarrollo Técnico
ESCH y JGR–JUN 04 manual_hidIII_P4
Figura 6.17
MATERIAL NECESARIO
_ Plumones de color
_ Manual de Estudiante
INSTRUCCIONES
Utilizando las hojas de trabajo A y B, trace el flujo de aceite para el esquema mostrado, cuando el
sistema esta en ( standby / giro lento a la derecha / calado de la dirección) A
CURSO: HIDRÁULICA III - 132 - Material del Estudiante
FSAA – DMSE0020C MODULO 4
FERREYROS S.A.A. Desarrollo Técnico
ESCH y JGR–JUN 04 manual_hidIII_P4
B.
Figura 6.18
CURSO: HIDRÁULICA III - 133 - Material del Estudiante
FSAA – DMSE0020C MODULO 4
FERREYROS S.A.A. Desarrollo Técnico
ESCH y JGR–JUN 04 manual_hidIII_P4
EVALUACIÓN DE SISTEMA: Pruebas y ajustes.
Condiciones : Maquina en una superficie plana y horizontal, el cucharón
debe estar vacío. En cada prueba el freno de parqueo debe estar
desenganchado. Debe ajustarse antes la longitud del tope a 1.32 pulgadas.
1. Ajuste del tope de neutralizador
- Colocar una masilla (2) de 1 pulgada de diámetro en el tope del
bastidor (1), en cada lado, izquierdo y derecho.
- Arranque el motor, en alta en vacío, el cucharón a 30 cm del piso.
- Gire la maquina totalmente a la izquierda y luego a la posición frontal
- Mida el espesor resultante de la masilla. Debe ser ¾ de pulgada.
- Regule el tope del neutralizador (3) y repita la prueba.
- Ahora realice el ajuste para el lado derecho.
Figura 6.19 Tope de articulacion
Figura 6.20 Regulacion del tope
2. Tiempo de ciclo: El aceite debe estar a temperatura de operación. La
prueba se realiza en ALTAS rpm y en BAJAS rpm. Se toma el tiempo de giro
de tope a tope de la articulación.
BAJAS RPM
Spec : 7.4 +/- 0.6 seg.
PRUEBA 1 PRUEBA 2 PRUEBA 3 PROMEDIO
Izquierda
Derecha
ALTAS RPM
Spec : 4.4 +/- 0.3 seg.
PRUEBA 1 PRUEBA 2 PRUEBA 3 PROMEDIO
Izquierda
Derecha
La regulación se realiza agregando o retirando lainas en el carrete de control,
utilizando el manual de Servicio.
CURSO: HIDRÁULICA III - 134 - Material del Estudiante
FSAA – DMSE0020C MODULO 4
FERREYROS S.A.A. Desarrollo Técnico
ESCH y JGR–JUN 04 manual_hidIII_P4
3. presión piloto de dirección: Existen dos procedimientos que deben
seguirse para revisar la presión piloto:
3.1. válvula de alivio piloto (Bomba piloto)
3.2 válvula reductora de presión (Bomba primaria)
Condiciones :
- Freno de parqueo enganchado, cucharón en el piso
- Eslabón de traba colocado, bloques en las ruedas colocados
- Eliminar previamente la presión de sistemas de freno y dirección
- Eliminar la presión del tanque de dirección y frenos
3.1. válvula de alivio piloto:
Figura 6.21 Toma de presion y valvula de
alivio piloto
- Instalar un manómetro en
la toma de presión (A)
- Arrancar el motor,
mantener en baja en vacío
- Anotar la lectura. Apagar el
motor
- Ajustar la válvula de alivio
()
3.2 válvula reductora de presión:
Figura 6.22 Toma de presion Valvula reductora de presion
- Instalar una Tee en donde indica la flecha (B) e instalar un
manómetro en el lado libre.
- Des-regule la válvula de alivio piloto: gire el regulador 3 vueltas
sentido antihorario
- Arranque el motor, mantener en baja en vacío
- Anotar la lectura. Apagar el motor. Ajustar la válvula reductora.
- Regrese la válvula de alivio piloto a su valor inicial (3 vueltas
sentido horario)
presión en: Especificación (psi) Lectura (psi)
válvula alivio piloto 350
válvula reductora de
presión
240
CURSO: HIDRÁULICA III - 135 - Material del Estudiante
FSAA – DMSE0020C MODULO 4
FERREYROS S.A.A. Desarrollo Técnico
ESCH y JGR–JUN 04 manual_hidIII_P4
4. Presiones principales: Se siguen tres procedimientos
4.1 Ajuste de la válvula de alivio de respaldo
4.2 Ajuste de la válvula compensadora de presión
4.3 Ajuste de la presión marginal
4.1 Ajuste de la válvula de alivio de respaldo
Figura 6.23 Tomas de presion - direccion
Figura 6.24 Valvula alivio . backup
- Instale manómetros en las tomas de presión mostradas
- Des-regule la válvula de alivio de respaldo: regule en sentido
ANTIHORARIO una vuelta (750 psi) donde se muestra.
- Arranque el motor, manténgalo en ALTA EN VACIO
- Cale la dirección en ambos sentidos y anote los valores. La
especificación es 4265 +/- 100 psi
- Si la presión no es igual en ambos sentidos, revisar la válvula
selectora. Si la presión es igual pero no es la especificada, regular la
válvula de alivio.
- Apagar el motor, regular la válvula de alivio y volver a probar
- Regrese la válvula una vuelta en sentido HORARIO.
4.2 Ajuste del compensador de presión:
Figura 6.20 Toma de presion – Bomba
Figura 6.21 Valvula compensadora de
presion
- Coloque un manómetro donde se indica
- Arranque el motor y manténgalo en ALTA EN VACIO
- Cale la dirección en ambos sentidos. Anote las lecturas.
- Si la presión no es igual en ambos sentidos, revisar la válvula
selectora. Si la presión es igual pero no es la especificada, regular la
válvula compensadora, mostrada en la figura.
- Arranque el motor y vuelva a tomar lecturas.
CURSO: HIDRÁULICA III - 136 - Material del Estudiante
FSAA – DMSE0020C MODULO 4
FERREYROS S.A.A. Desarrollo Técnico
ESCH y JGR–JUN 04 manual_hidIII_P4
4.3 Ajuste de la presión marginal:
El procedimiento se realiza con un manómetro diferencial, pero pueden
emplearse dos manómetros y restar los valores obtenidos.
R
T
Figura 6.22 Toma presion trabajo
M
Figura 6.23 Toma presion Bomba
- Colocar una Tee en donde se indica (T) y colocar el lado de menor
presión del manómetro diferencial
- Colocar el lado de mayor presión en la toma de presión (M)
- Arrancar el motor y mantener en ALTA EN VACIO, temperatura de
aceite en operación.
- Mueva la maquina hacia un lado y anote la lectura DURANTE el giro
- Regule la válvula compensadora de flujo (R)
TABLA DE EVALUACION DE PRESIONES DEL SISTEMA
Componente Especificación (psi) Lectura (psi)
válvula de alivio de
respaldo
5000 +/- 100
válvula Compensadora
de presión
4250
presión de standby 290 a 725
presión Marginal 305
Anotaciones adicionales:
CURSO: HIDRÁULICA III - 137 - Material del Estudiante
FSAA – DMSE0020C MODULO 4
FERREYROS S.A.A. Desarrollo Técnico
ESCH y JGR–JUN 04 manual_hidIII_P4
HOJA DE TRABAJO 6.5
FUNCIONES Y COMPONENTES DEL SISTEMA DE
DIRECCION
Este laboratorio permitirá que el participante repase las funciones de los
componentes del sistema de dirección
MATERIAL
NECESARIO
_ Manual de Estudiante
INSTRUCCIONES Utilizando el Manual de servicio y la hoja de trabajo, realice las pruebas de
presión anotando los resultados para su revisión respectiva.
Bomba de dirección A Evita que aceite frío pase
totalmente a través del
enfriador de dirección
válvula piloto B Controla el caudal de la
bomba de dirección
válvula check doble de piloto C Suministra presión de aceite
piloto desde la bomba
principal en caso de fallo de la
bomba piloto
válvula reductora de presión D Permite paso del sistema
secundario de aceite al
circuito principal
válvula check by pass de
enfriador
E Controla el movimiento del
carrete principal
válvula neutralizadora de
dirección
F Suministra aceite al sistema
de dirección cuando el motor
esta encendido
válvula compensadora de
flujo y de presión
G Provee un retorno suave de la
válvula de control a la
posición HOLD
válvula diverter H Bloquea el flujo de aceite
hacia la válvula de control de
dirección
Módulo 5
SISTEMAS HIDROSTATICOS
DESARROLLO TÉCNICO
JUNIO, 2004
DMSE0020-2004C
Preparado por ESCH y JGR
CURSO: HIDRÁULICA III - 141- Material del Estudiante
FSAA – DMSE0020C MODULO 5
FERREYROS S.A.A. Desarrollo Técnico
ESCH y JGR–JUN 04 manual_hidIII_P5
MODULO 5: SISTEMAS HIDROSTATICOS
El propósito de este módulo es presentar los sistemas hidrostáticos, su
clasificación y diversas aplicaciones en máquinas Caterpillar.
ÍNTRODUCCIÓN Los sistemas hidrostáticos toman una energía mecánica rotatoria de un motor
diesel o eléctrico y la convierten en una fuente de poder hidráulica usando una
bomba, la potencia hidráulica es convertida otra vez en potencia mecánica
usando un motor hidráulico para mover un ventilador, una transmisión, mandos
finales, un diferencial o una bomba
OBJETIVOS
Al término de este módulo, el estudiante estará en capacidad de:
1. Explicar la diferencia entre circuito abierto y cerrado en un sistema de
mando hidrostático
2. Identificar los diversos componentes usados en sistemas hidrostáticos
3. Identificar los componentes de un sistema de mando de ventilador
4. Identificar los componentes de un sistema de conducción hidrostático
5. Realizar con una eficacia del 100% las pruebas y ajustes del manual
de servicio
6. Trazar el flujo de aceite hidráulico para cada uno de los sistemas
hidrostáticos analizados en todos sus modos de operación.
CURSO: HIDRÁULICA III - 142- Material del Estudiante
FSAA – DMSE0020C MODULO 5
LECCIÓN 5.1: TIPOS DE SISTEMAS
Sistema Hidrostático de Circuito Abierto (Open Loop)
Mono direccional, fijo – fijo, es usado en los ventiladores
Bomba variable mono direccional, motor fijo bidireccional, en las excavadoras
Sistema Hidrostático de Circuito Cerrado (Closed Loop)
Monodireccional, fijo- fijo, en aplicaciones industriales
Monodireccional, bomba variable, motor fijo, en algunos ventiladores que
regulan su velocidad según la temperatura
FERREYROS S.A.A. Desarrollo Técnico
ESCH y JGR–JUN 04 manual_hidIII_P5
CURSO: HIDRÁULICA III - 143- Material del Estudiante
FSAA – DMSE0020C MODULO 5
Mono direccional, bomba fija, motor variable
Bidireccional, bomba variable, motor fijo, el ángulo del plato oscilante debe
girar en ambos sentidos, por ejemplo +17° pasar a 0° y continuar a –17°, se
usan en los sistemas de propulsión de las máquinas obteniendo infinitas
velocidades en ambos sentidos
Bidireccional, variable – variable, usa un motor y bomba más pequeños
obteniendo los mismos resultados que el anterior, otra ventaja es regular el
torque de salida del motor, a mayor ángulo del motor gira mas lento pero con
mayor torque, a menor ángulo de su plato oscilante girará más rápido pero
con menor torque de salida, le motor no puede invertir la dirección de rotación
(llegar a ángulo cero) es usado en los sistemas de propulsión mas modernos
FERREYROS S.A.A. Desarrollo Técnico
ESCH y JGR–JUN 04 manual_hidIII_P5
CURSO: HIDRÁULICA III - 144- Material del Estudiante
FSAA – DMSE0020C MODULO 5
LECCIÓN 5.2 COMPONENTES Y CONTROLES DEL SISTEMA
Empezamos con un sistema de lazo o circuito cerrado, bi direccional, bomba
de desplazamiento variable y motor de desplazamiento fijo, se le añadirán los
componentes de control
Válvulas de alivio cruzadas, cuando la presión del sistema excede un valor
estas válvulas se abrirán descargando al lado de menor presión
Sistema de Limpieza, consiste de dos válvulas, una válvula de enlace y una
de alivio, a veces llamado el conjunto válvula de aceite caliente (hot oil shuttle
valve)pues descarga aceite de este circuito cerrado hacia el tanque, la válvula
de alivio limita la presión de la línea de menor presión, existen siempre los
drenajes de la bomba y el motor, ambos descargan directamente al tanque,
en esta figura el flujo desde la válvula shuttle pasa por el motor enfriándolo y
hace lo mismo con la bomba, otros sistemas requieren una fuente adicional
de aceite para la bomba
FERREYROS S.A.A. Desarrollo Técnico
ESCH y JGR–JUN 04 manual_hidIII_P5
CURSO: HIDRÁULICA III - 145- Material del Estudiante
FSAA – DMSE0020C MODULO 5
Sistema de carga, este sistema consta de otra bomba de desplazamiento fijo, un filtro, una
válvula de alivio del sistema de carga y dos válvulas check en función compensadoras, esta
válvula de alivio esta a un valor ligeramente mayor que la válvula de alivio de la shuttle lo
que permite siempre funcionar a su válvula make up, la otra permanece cerrada por la
presión mayor
Válvula de control de la bomba, en nuestra figura consta de un simple mecanismo de
control con mando manual, el sistema de carga alimenta la válvula 4/3 dirigiendo aceite
para mover el plato oscilante de la bomba variando su desplazamiento, en la posición
neutral a resorte el ángulo del plato de la bomba es cero, es decir no hay flujo
FERREYROS S.A.A. Desarrollo Técnico
ESCH y JGR–JUN 04 manual_hidIII_P5
CURSO: HIDRÁULICA III - 146- Material del Estudiante
FSAA – DMSE0020C MODULO 5
LECCIÓN 5.3: APLICACIONES DE SISTEMAS
Sistema de Mando del Ventilador
FERREYROS S.A.A. Desarrollo Técnico
ESCH y JGR–JUN 04 manual_hidIII_P5
CURSO: HIDRÁULICA III - 147- Material del Estudiante
FSAA – DMSE0020C MODULO 5
En el cargador 950G la bomba de mando del ventilador esta al lado derecho
de la máquina en los engranes de sincronización del motor diesel, tiene una
toma de presión
El enfriador de aceite (1) esta al frente del radiador (2), aquí también vemos el
condensador de aire acondicionado opcional (3), la válvula de desvío (4)
bypass del enfriador de aceite limita la máxima presión dentro a 448 +/- 55
kPa (65 +/- 8 PSI) esta abre cuando el motor arranca por el aceite frío,
conforme el aceite se calienta esta válvula cierra como si fuera un termostato
El motor del ventilador (1) fan motor es del tipo engranajes, este mueve los
alabes del ventilador (2), ingreso de aceite (3), drenaje (4) y salida de aceite
(5)
El filtro de aceite (1) esta sobre el tanque al lado derecho de la máquina, tiene
su válvula de desvío (2) y un interruptor (3) que informa al CMS Caterpillar
Monitoring System que el filtro esta siendo bypaseado, también esta la toma
de muestras de aceite(4) y toma de presión de la bomba de dirección (5)
FERREYROS S.A.A. Desarrollo Técnico
ESCH y JGR–JUN 04 manual_hidIII_P5
CURSO: HIDRÁULICA III - 148- Material del Estudiante
FSAA – DMSE0020C MODULO 5
Sistema de Conducción Hidrostático
Estudiaremos el sistema de Conducción Hidrostático de un cargador 906 que
es similar a otras máquinas Caterpillar, el sistema de conducción permite el
movimiento del cargador adelante y atrás, la dirección en esta máquina es
tipo HMU que ya se analizo
Los componentes principales son el grupo de bomba, el grupo del motor y el
grupo de filtro, una válvula de aceleración (Creeper Valve) le permite al
operador cuando esta en cualquier posición de velocidad, aumentar la
máxima velocidad de la máquina, este motor hidráulico esta montado en una
caja de engranajes llamada caja de conducción hidrostática, esta caja
conecta mediante uniones universales cardan los ejes delantero y posterior
de las ruedas de la máquina
En el lado derecho del compartimiento posterior vemos la bomba (1), filtro de
aceite hidráulico (2), tapón de toma de muestras (3), tapón de toma de
presión (4) y visor del tanque de aceite hidráulico (5)
FERREYROS S.A.A. Desarrollo Técnico
ESCH y JGR–JUN 04 manual_hidIII_P5
CURSO: HIDRÁULICA III - 149- Material del Estudiante
FSAA – DMSE0020C MODULO 5
El enfriador de aceite esta detrás de la cabina al lado derecho de la máquina,
frente suyo esta el tubo de llenado hidráulico
Los componentes de la bomba, el actuador (1) mueve el plato oscilante de la
bomba variando su desplazamiento, la bomba de carga (2) llena aceite en el
arranque y por las make up, también es la fuente de señal de presión para el
controlador de la bomba y motor, (3) la válvula de presión de sobre marcha
(POR Pressure Over Ride) limita la máxima presión del sistema, la válvula
solenoide (4) Adelante – Neutro – Reversa (FNR Forward, Neutral, Reverse)
es energizada por una palanca joystick en la cabina, (5) el tapón MH (Master
Hidraulic) mide la mayor presión del circuito cerrado
Las válvulas solenoides FNR están debajo de la bomba, la superior es
forward, la inferior de la vista es reverse
FERREYROS S.A.A. Desarrollo Técnico
ESCH y JGR–JUN 04 manual_hidIII_P5
CURSO: HIDRÁULICA III - 150- Material del Estudiante
FSAA – DMSE0020C MODULO 5
Las válvulas de alivio cruzadas y las de compensación make up (1) cumplen
las funciones ya estudiadas anteriormente, la válvula de alivio de la bomba de
carga (2) limita su presión, también limita la máxima presión del sistema
hidrostático en neutro y la máxima presión del sistema piloto, la válvula de
detección de velocidad (3) mide la carga del flujo de aceite y la convierte en
señal para controlar la bomba y motor, tapón de presión de carga (4), tapón
de presión de señal (5), tapón de presión de drenaje (6)
El motor de conducción (1) esta montado en la caja de conducción o mando
hidrostático (2) y esta conectada al eje posterior (3), también transmite
potencia de movimiento al eje delantero a través de los cardan (4)
FERREYROS S.A.A. Desarrollo Técnico
ESCH y JGR–JUN 04 manual_hidIII_P5
CURSO: HIDRÁULICA III - 151- Material del Estudiante
FSAA – DMSE0020C MODULO 5
Componentes del motor hidrostático de pistones axiales de eje inclinado (1),
tiene un actuador que varia el ángulo del conjunto rotativo, el barril de
cilindros y los pistones, a mayor carrera incrementa el desplazamiento, mas
torque y menos velocidad, a menor carrera del actuador ocurre lo opuesto,
menos torque y mayor velocidad.
La válvula selectora de velocidad (2) cuando se energiza bloque la señal de
aceite al actuador que esta en máxima carrera, la velocidad de la máquina se
reduce mientras el motor diesel y la bomba de implementos hidráulicos
mantienen su rpm, es el modo de velocidad lento SLOW
La válvula solenoide de reversa (3) dirige la mayor presión de aceite del
circuito cerrado ya sea en forward o reverse hacia el actuador del motor, la
presión del actuador se mide en el tapón (4)
FERREYROS S.A.A. Desarrollo Técnico
ESCH y JGR–JUN 04 manual_hidIII_P5
CURSO: HIDRÁULICA III - 152- Material del Estudiante
FSAA – DMSE0020C MODULO 5
Componentes del Esquema
Hydrostatic Drive System Pump and Filter Groups
Sistema Hidrostático de la Bomba y Grupo de Filtro:
Bomba de Mando Hidrostático (Hydrostatic drive pump): Del tipo desplazamiento
variable bidireccional.
Bomba de Carga (Charge pump): Rellena aceite al circuito y también mantiene la presión
piloto de señal a bomba y motor
Válvula Detectora de Velocidad (Speed sensing valve): Controla la señal de aceite y las
compensadoras make up.
Orificio: Localizado encima de la speed sensing valve, permite a las válvulas de sobre
marcha y cilindro maestro de frenos funcionar según su diseño
Combinación válvulas de alivio cruzado y compensadoras (crossover relief and
makeup valves): Mantienen una presión mínima en el sistema cerrado y limitan la máxima
presión
Válvula de Alivio del la Bomba de Carga (Charge pump relief valve): Controla la maxima
presión del sistema de carga, en neutral la máxima del sistema hidrostatico y la maxima
presión del sistema piloto de implementos
Válvula Adelante, Neutro, Atrás (FORWARD-NEUTRAL-REVERSE (F-N-R): Controla el
sentido de marcha
Válvula de Presión de Sobre Marcha (Pressure override (POR) valve): Limita la maxima
presión del circuito cerrado
Filtro, válvula de desvío bypass e interruptor switch: Limita la diferencia o delta de
presión entre la entrada y salida del filtro, envía señal cuando se abre el bypass.
FERREYROS S.A.A. Desarrollo Técnico
ESCH y JGR–JUN 04 manual_hidIII_P5
CURSO: HIDRÁULICA III - 153- Material del Estudiante
FSAA – DMSE0020C MODULO 5
Hydrostatic Drive Motor and Creeper Valve Groups
Grupo Motor de Mando Hidrostático
Motor Hidrostático (Hydrostatic drive motor): Bi-direccional,
desplazamiento variable, de pistones axiales y eje inclinado (bent axis piston
motor) con actuador
Válvula de respuesta (Throttle pin Orifice check valve): Controla el tiempo
de respuesta del motor a un cambio de mínima carrera a máxima carrera de
su ángulo
Válvula de Control del Desplazamiento del Motor (Motor displacement
control valve): Controla el ángulo del conjunto rotatorio que varia el
desplazamiento del motor
Válvula Selectora de Velocidad (Speed selector valve): Controla la señal
de aceite hacia la válvula de control de desplazamiento
Válvula Solenoide de Reversa (Reverse solenoid valve): Mantiene el
suministro de aceite a la válvula de control de desplazamiento
Válvula de Descarga (Flushing valve): Continuamente drena aceite del lado
de baja presión a través de los componenetes mecánicos del motor hacia el
drenaje, también limita la menor presión del circuito
Válvula de Aceleración Opcional (Optional "creeper" valve): Drena aceite
de la válvula detectora de velocidad hacia el tanque, esto varia el
desplazamiento del motor
FERREYROS S.A.A. Desarrollo Técnico
ESCH y JGR–JUN 04 manual_hidIII_P5
CURSO: HIDRÁULICA III - 154- Material del Estudiante
FSAA – DMSE0020C MODULO 5
OPERACIÓN DEL SISTEMA
FERREYROS S.A.A. Desarrollo Técnico
ESCH y JGR–JUN 04 manual_hidIII_P5
CURSO: HIDRÁULICA III - 155- Material del Estudiante
FSAA – DMSE0020C MODULO 5
FERREYROS S.A.A. Desarrollo Técnico
ESCH y JGR–JUN 04 manual_hidIII_P5
CURSO: HIDRÁULICA III - 156- Material del Estudiante
FSAA – DMSE0020C MODULO 5
FERREYROS S.A.A. Desarrollo Técnico
ESCH y JGR–JUN 04 manual_hidIII_P5
CURSO: HIDRÁULICA III - 157- Material del Estudiante
FSAA – DMSE0020C MODULO 5
FERREYROS S.A.A. Desarrollo Técnico
ESCH y JGR–JUN 04 manual_hidIII_P5
CURSO: HIDRÁULICA III - 158- Material del Estudiante
FSAA – DMSE0020C MODULO 5
FERREYROS S.A.A. Desarrollo Técnico
ESCH y JGR–JUN 04 manual_hidIII_P5
CURSO: HIDRÁULICA III - 159 - Material del Estudiante
FSAA - DMSE0020C Encuesta
ENCUESTA FINAL
NOMBRE (OPCIONAL): ________________________________________________
FECHA: ________________________
Califique del 1-10 (1 mínimo – 10 máximo)
1 2 3 4 5 6 7 8 9 10
1. Del Instructor
¿Tiene dominio del tema?
¿Fomenta la participación en clase?
¿Tiene dominio del material?
¿Absuelve las consultas que se hacen?
¿Expone los conceptos claramente?
2. Del Material del curso
¿Tiene buena presentación?
¿Contiene la información necesaria?
¿Facilita el desarrollo de los temas?
¿Facilita el desarrollo de la parte práctica?
3. Del desarrollo del curso
¿Se tocaron todos los temas?
¿La profundidad de enfoque de los temas fue suficiente?
¿Son claros los objetivos de cada módulo?
¿Se cumplió con los objetivos del curso?
¿El tiempo fue suficiente?
¿La parte práctica fue bien desarrollada?
4. Del estudiante
¿Se cumplieron sus expectativas?
¿Ha elevado su nivel de conocimiento sobre el tema?
¿Cuál cree que era su nivel antes del curso?
5. Sugerencias
¿Qué se debería mejorar en el curso?
FERREYROS S.A.A. Desarrollo Técnico
ESCH y JGR – Junio 04 Encuesta Hid III
DESARROLLO TECNICO
JUNIO, 2004

Hidraulica i ii - iii

  • 1.
    MANUAL DEL ESTUDIANTE INSTRUCCIÓNTÉCNICA MODULO: Hidráulica I - II TEMA: Conceptos, Generación de Flujo y Componentes de Control DESARROLLO TECNICO DMSE0020-2004a DICIEMBRE, 2004 Preparado por MSC/ERI
  • 3.
    CURSO: HIDRÁULICA I- II - 1 - Material del Estudiante FSAA – DMSE0020-2004a FERREYROS S.A.A. Desarrollo Técnico MSC/ERI – Mar04 INDICE Página INDICE DESCRIPCIÓN DEL CURSO Resumen Programa del Curso Objetivos Generales Requisitos AGENDA DEL CURSO MÓDULO 1: SEGURIDAD EN HIDRAULICA MÓDULO 2: PRINCIPIOS BASICOS SOBRE FLUIDOS Lección 2.1: Propiedades de los líquidos Lección 2.2: Fluidos Hidráulicos Hoja de Trabajo 2.1:Principios Básicos sobre Fluidos Hoja de Trabajo 2.1.1:Principios Básicos sobre Fluidos Lección 2.3: Ley de Pascal Hoja de Trabajo 2.2: Principios Hidráulicos Básicos – Ley de Pascal Hoja de Trabajo 2.2.1: Principios Hidráulicos Básicos – Ley de Pascal MÓDULO 3: CODIGOS DE COLORES Hoja de Trabajo 3.1: Código de Colores Hoja de Trabajo 3.2: Código de Colores Hoja de Trabajo 3.3: Código de Colores MÓDULO 4: GLOSARIO DE TERMINOS MÓDULO 5: PRINCIPIOS HIDRAULICOS BASICOS Y APLICACIONES Lección 5.1: Tanques Hoja de Trabajo 5.1: Principios Hidráulicos Básicos – Tanques Lección 5.2: Líneas Hidráulicas Lección 5.3: Cilindros Hoja de Trabajo 5.3: Principios Hidráulicos Básicos – Cilindros Lección 5.4: Acumuladores Lección 5.5: Enfriadores de aceite Lección 5.6: Filtros de aceite MÓDULO 6: COMPONENTES GENERADORES DE FLUJO Lección 6.1: Bombas y Motores Hoja de Trabajo 6.1: Componentes Generadores de Flujo – Bombas Hoja de Trabajo 6.2: Componentes Generadores de Flujo – Bombas Hoja de Trabajo 6.3: Componentes Generadores de Flujo – Bombas Hoja de Trabajo 6.4: Componentes Generadores de Flujo – Bombas Hoja de Trabajo 6.5: Componentes Generadores de Flujo – Bombas Hoja de Trabajo 6.6: Componentes Generadores de Flujo – Bombas Hoja de Trabajo 6.7: Componentes Generadores de Flujo – Bombas
  • 4.
    CURSO: HIDRÁULICA I- II - 2 - Material del Estudiante FSAA – DMSE0020-2004a FERREYROS S.A.A. Desarrollo Técnico MSC/ERI – Mar04 MÓDULO 7: COMPONENTES DE CONTROL Lección 7.1: Válvulas de Control de Presión Lección 7.2: Válvulas de Control Direccional Lección 7.3: Válvulas de Control de Flujo MÓDULO 8: PROBLEMAS EN SISTEMAS HIDRAULICOS Lección 8.1: Cavitación, Aireación Leccion 8.2: Calidad del Aceite Leccion 8.3: Efectos de la Contaminación MODULO 9: ESQUEMAS HIDRÁULICOS Lección 9.1: Manejo del Esquema Lección 5.2: Cortes Ortogonales ENCUESTA
  • 5.
    CURSO: HIDRÁULICA I- II - 3 - Material del Estudiante FSAA – DMSE0020-2004a FERREYROS S.A.A. Desarrollo Técnico MSC/ERI – Mar04 DIRIGIDO A RESUMEN PROGRAMA DEL CURSO DESCRIPCIÓN DEL CURSO CURSO: HIDRÁULICA I - II Tiempo de duración: 3 días (24 horas) Número de Participantes: 08 estudiantes Este curso ha sido diseñando para mecánicos y supervisores que trabajan con maquinaria Caterpillar. La clase del salón será una presentación de los principales conceptos de hidráulica, utilizando para ello las presentaciones del Curso Básico Multimedia Caterpillar, manuales de servicio, esquemas, piezas y algunas máquinas. Se realizarán ejercicios al final de cada punto y la evaluación será una prueba final de tipo escrita para medir el avance de los participantes. Durante los laboratorios los estudiantes tendrán la oportunidad de analizar algunas piezas y máquinas, para el conocimiento inicial sobre hidráulica y para reforzar los temas desarrollados en clase. MÓDULO 1: SEGURIDAD EN HIDRAULICA MÓDULO 2: PRINCIPIOS BASICOS SOBRE FLUIDOS Lección 2.1: Propiedades de los líquidos Lección 2.2: Fluidos Hidráulicos MÓDULO 3: CODIGOS DE COLORES MÓDULO 4: GLOSARIO DE TERMINOS MÓDULO 5: COMPONENTES HIDRAULICOS Lección 5.1: Tanques Lección 5.2: Líneas Hidráulicas Lección 5.3: Cilindros Lección 5.4: Acumuladores Lección 5.5: Enfriadores Lección 5.6: Filtros MÓDULO 6: COMPONENTES GENERADORES DE FLUJO Lección 6.1: Bombas y Motores MÓDULO 7: COMPONENTES DE CONTROL Lección 7.1: Válvulas de control de Presión Lección 7.2: Válvulas de control Direccional Lección 7.3: Válvulas de Control de Flujo MÓDULO 8: PROBLEMAS EN SISTEMAS HIDRAULICOS Lección 8.1: Cavitación, Aireación Leccion 8.2: Calidad del Aceite Lección 8.3: Efectos de la Contaminación
  • 6.
    CURSO: HIDRÁULICA I- II - 4 - Material del Estudiante FSAA – DMSE0020-2004a FERREYROS S.A.A. Desarrollo Técnico MSC/ERI – Mar04 OBJETIVOS GENERALES REQUISITOS MÓDULO 9: ESQUEMAS HIDRÁULICOS Lección 9.1: Manejo del Esquema ISO Lección 9.2: Cortes Ortogonales ENCUESTA Al término de este curso los estudiantes estarán en capacidad de realizar los siguientes procesos: • Identificar las condiciones básicas de seguridad en hidráulica. • Entender los principios básicos de comportamiento de los fluídos hidráulicos. • Identificar el código de colores empleado en hidráulica. • Identificar los principales términos y unidades de medición empleados en hidráulica. • Entender los principios hidráulicos básicos y sus aplicaciones. • Entender el funcionamiento de los componentes generadores de flujo de un sistema hidráulico. • Explicar lo distintos principios que intervienen en la Hidráulica • Explicar el funcionamiento de las principales válvulas hidráulicas • Explicar el funcionamiento de los distintos componentes de un circuito hidráulico. • Explicar las principales fallas hidráulicas y como enfrentarlas • Leer y Explicar un diagrama Hidráulico, Extraer toda la información pertinente de él. Este curso ha sido creado para el personal que se inicia en el trabajo con maquinaria Caterpillar, para lo cuál se requieren los siguientes pre-requisitos: - Habilidad para el uso de herramientas manuales - Habilidad para realizar cálculos aritméticos con calculadora
  • 7.
    CURSO: HIDRÁULICA I- II - 5 - Material del Estudiante FSAA – DMSE0020-2004a FERREYROS S.A.A. Desarrollo Técnico MSC/ERI – Mar04 AGENDA DEL CURSO PRIMER DÍA SEGUNDO DÍA TERCER DÍA Mañana Tarde Mañana Tarde Mañana Tarde • Presentación Inicial, Expectativas • Pre – Test • Módulo 1 • Módulo 2 • Módulo 3 • Módulo 4 • Módulo 5 • Módulo 6 • Módulo 7 • Modulo 8 • Módulo 9 • Examen Final • Encuesta
  • 8.
    CURSO: HIDRÁULICA I- II - 6 - Material del Estudiante FSAA – DMSE0020-2004a FERREYROS S.A.A. Desarrollo Técnico MSC/ERI – Mar04
  • 9.
    Módulo 1 SEGURIDAD ENHIDRAULICA DESARROLLO TECNICO DMSE0020-2004a MARZO, 2004 Preparado por MSC/ERI
  • 11.
    CURSO: HIDRÁULICA I- II - 7 - Material del Estudiante FSAA – DMSE0020-2004a Módulo 1 FERREYROS S.A.A. Desarrollo Técnico MSC/ERI – Mar04 MODULO 1: SEGURIDAD EN HIDRAULICA El propósito de este módulo es identificar las condiciones básicas de seguridad para trabajar en sistemas hidráulicos. La seguridad es la actividad más importante que todos deben aprender. Ya sea en el aula de entrenamiento, laboratorio o área de trabajo, existen reglas y regulaciones que especifican las prácticas de seguridad aceptables. OBJETIVOS Al término de este módulo, el estudiante estará en capacidad de: 1. Identificar las condiciones básicas de seguridad en sistemas hidráulicos. 2. Establecer prácticas de seguridad en su área de trabajo.
  • 12.
    CURSO: HIDRÁULICA I- II - 8 - Material del Estudiante FSAA – DMSE0020-2004a Módulo 1 FERREYROS S.A.A. Desarrollo Técnico MSC/ERI – Mar04 MODULO 1: SEGURIDAD EN HIDRAULICA 1.1. Procedimientos de Seguridad para la Hidráulica Los sistemas hidráulicos Caterpillar han sido diseñados para prestar una operación segura y libre de problemas. Pero aún así, conviene recordar que estos sistemas han sido fabricados para hacer trabajo rudo y difícil. Esto quiere decir que hay presentes altas presiones, aceite caliente y cargas pesadas. Si no se siguen los procedimientos recomendados podrían ocurrir serias lesiones. Siga siempre los procedimientos específicos detallados en el “Manual de Servicio” y en las “Guías de Operación y Mantenimiento” correspondiente a la máquina en la que está trabajando 1.2. Procedimientos Generales de Seguridad Hay varios procedimientos generales de seguridad que deben seguirse antes de trabajar con cualquier sistema hidráulico móvil: 1. Pare la máquina y colóquele una etiqueta. 2. Bloquee o baje los implementos y bloquee las ruedas o cadenas. 3. Alivie la presión en el sistema hidráulico. 4. Vuelva a poner en funcionamiento el sistema después de las reparaciones. 1.2.1. Pare la Máquina y Colóquele una Etiqueta Hay ciertos procedimientos generales de parada de la máquina que se deben seguir cuando se está preparando para dar servicio al sistema hidráulico. Si está en el campo, ponga la máquina en terreno horizontal, apartada de máquinas en operación y de personal. Active el freno de estacionamiento y luego baje o bloquee los implementos y los estabilizadores. Detenga la máquina y conecte la traba de la transmisión. Luego, ponga rótulos en la máquina para avisar que la máquina está siendo atendida. No se olvide de este paso crítico. El lugar preferido para colocar el rótulo es en el volante o en las palancas de dirección. Vea en la “Guía de Operación y Mantenimiento” si hay algún procedimiento de parada especial y estará listo entonces para comenzar las operaciones de servicio. 1.2.2. Procedimiento de Bloqueo Los procedimientos de bloqueo variarán de una máquina a la otra y dependen de los componentes en particular que requieran servicio. Una regla general es que siempre se deben bloquear las ruedas o las cadenas para impedir el movimiento de avance o de retroceso. Los implementos siempre se deben bloquear con piezas de madera, nunca utilice piezas de cemento o concreto. Verifique y asegúrese de que el material que usa para bloquear sea suficiente para soportar la carga y de que esté colocado firmemente. Algunas máquinas están equipadas con equipo de bloqueo especial, por ejemplo, algunos cargadores de ruedas requieren bloquear la junta de articulación. Estas máquinas vienen con un soporte especial para este fin. Las retroexcavadoras cargadoras y otras máquinas tienen soportes especiales para sostener el bastidor del cargador para ciertas tareas de servicio. Nunca se olvide de comprobar en la “Guía de Operación y Mantenimiento” y en el ”Manual de Servicio” para ver si hay procedimientos de soporte con bloques especiales.
  • 13.
    CURSO: HIDRÁULICA I- II - 9 - Material del Estudiante FSAA – DMSE0020-2004a Módulo 1 FERREYROS S.A.A. Desarrollo Técnico MSC/ERI – Mar04 1.2.3. Alivie la Presión en el Sistema Hidráulico La presión hidráulica del sistema siempre se debe aliviar antes de dar servicio al sistema hidráulico. El aceite hidráulico puede ser un proyectil mortífero si explota una línea presurizada. Después de bajar o bloquear los implementos, todas las palancas de control hidráulico se deben pasar por todas las posiciones posibles. Esto asegurará que se alivie la presión en los cilindros y en las líneas. Afloje la tapa de llenado del tanque hidráulico y purgue el acumulador si el sistema de la máquina que está atendiendo está equipado con uno. Los acumuladores de los sistemas de freno y de dirección se pueden purgar bombeando el pedal de freno o girando el volante de dirección varias veces. 1.2.4. Seguimiento después del Servicio Después de completar el servicio o las reparaciones no se olvide de añadir aceite hidráulico de compensación en caso de ser necesario. Reemplace la tapa de llenado del tanque, quite el rótulo de advertencia y opere la máquina para asegurarse de que el sistema está en estado apropiado para trabajar. 1.2.5. Recomendaciones Adicionales de Seguridad Los siguientes procedimientos son muy importantes cuando se trabaja con sistemas hidráulicos en diferentes áreas de trabajo: 1. Utilice todo el tiempo sus implementos de seguridad, en especial los lentes o mascaras de seguridad, al trabajar en sistemas hidráulicos. 2. Vístase apropiadamente. No utilice ropa suelta o mal abotonada. No use joyería (anillos, cadenas, esclavas, etc.). 3. Mantenga el área de trabajo limpia todo el tiempo. 4. Mantenga las herramientas y repuestos debidamente ordenados y en un lugar seguro. 5. Manipule cualquier conexión o componente eléctrica o hidráulico con precaución. Siempre utilice o instale una conexión a tierra. 6. Siempre limpie sus manos antes de trabajar sobre equipo y/o conexiones eléctricas. 7. No limpie las mangueras o partes plásticas con productos químicos. 8. Si no esta seguro de la operación de un circuito hidráulico, consulte el manual de servicio de la maquina o a su supervisor.
  • 14.
    CURSO: HIDRÁULICA I- II - 10 - Material del Estudiante FSAA – DMSE0020-2004a Módulo 1 FERREYROS S.A.A. Desarrollo Técnico MSC/ERI – Mar04
  • 15.
    Módulo 2 PRINCIPIOS BÁSICOSSOBRE FLUIDOS DESARROLLO TECNICO DMSE0020-2004a MARZO, 2004 Preparado por MSC/ERI
  • 17.
    CURSO: HIDRÁULICA I- II - 12 - Material del Estudiante FSAA – DMSE0020-2004a Módulo 2 FERREYROS S.A.A. Desarrollo Técnico MSC/ERI - Mar 04 MODULO 2: PRINCIPIOS BÁSICOS SOBRE FLUÍDOS El propósito de este módulo es entender los principios hidráulicos básicos y sus aplicaciones. Las máquinas de construcción son diseñadas usando varios componentes hidráulicos: tanques, bombas, válvulas, cilindros y motores. La habilidad de identificar los componentes y su funcionamiento permite al personal de servicio reducir los circuitos hidráulicos complejos a unos pocos circuitos simples que pueden ser entendidos fácilmente. OBJETIVOS Al término de este módulo, el estudiante estará en capacidad de: 1. Entender cómo los principios hidráulicos básicos son usados en la operación de los componentes de un circuito hidráulico. 2. Entender el comportamiento de los fluidos hidráulicos. 3. Identificar los tipos de fluidos hidráulicos.
  • 18.
    CURSO: HIDRÁULICA I- II - 13 - Material del Estudiante FSAA – DMSE0020-2004a Módulo 2 FERREYROS S.A.A. Desarrollo Técnico MSC/ERI - Mar 04
  • 19.
    CURSO: HIDRÁULICA I- II - 14 - Material del Estudiante FSAA – DMSE0020-2004a Módulo 2 FERREYROS S.A.A. Desarrollo Técnico MSC/ERI - Mar 04 LECCION 2.1: PROPIEDADES DE LOS LÍQUIDOS ¿Por qué usamos un líquido? Hay muchas ventajas de usar un líquido : 1. Los líquidos toman la forma del recipiente que los contiene. 2. Los líquidos son prácticamente incompresibles. 3. Los líquidos aplican la presión en todas direcciones. Los líquidos toman la forma del recipiente Los líquidos tomarán la forma del recipiente que los contiene. Los líquidos también fluirán en cualquier dirección a través de varios tamaños y formas. Prácticamente incompresibles Un líquido es prácticamente incompresible. Cuando una sustancia es comprimida, ésta ocupa menos espacio. Un líquido ocupa la misma cantidad de espacio o volumen aún cuando se encuentre bajo presión. El espacio o volumen que cualquier sustancia ocupa es llamado “desplazamiento”. El gas es compresible El gas es compresible. Cuando un gas es comprimido, éste ocupa menos espacio y su desplazamiento viene a ser menor. El espacio previamente ocupado por el gas podría ser ocupado por otro objeto. Así entonces, un líquido es más adecuado para un sistema hidráulico porque continuamente ocupa el mismo volumen o desplazamiento.
  • 20.
    CURSO: HIDRÁULICA I- II - 15 - Material del Estudiante FSAA – DMSE0020-2004a Módulo 2 FERREYROS S.A.A. Desarrollo Técnico MSC/ERI - Mar 04 La hidráulica haciendo Trabajo De acuerdo a la ley de Pascal, “ La presión ejercida en un líquido confinado es transmitida sin pérdidas en todas las direcciones y actúa con igual fuerza en todas las áreas iguales. ” Así entonces, una fuerza ejercida en cualquier parte de un sistema de aceite hidráulico confinado transmite igual presión en todas las direcciones a través del sistema. En el ejemplo de arriba, una fuerza de 500 lb. actuando sobre un pistón de 2 pulgadas de radio crea una presión de aproximadamente 40 lb./ pulg2 en un líquido confinado. Las mismas 40 lb./ pulg2 actuando en un pistón de 3 pulgadas de radio soportan un peso de 1130 libras. Ventajas Mecánicas La figura inferior demuestra como el líquido en un sistema hidráulico provee una ventaja mecánica. Como todos los cilindros están conectados, todas las áreas deben ser llenadas antes que el sistema se presurice. Ahora calcule A, B Y C A = ................. C = ............... B = ................. A B C
  • 21.
    CURSO: HIDRÁULICA I- II - 16 - Material del Estudiante FSAA – DMSE0020-2004a Módulo 2 FERREYROS S.A.A. Desarrollo Técnico MSC/ERI - Mar 04 LECCION 2.2: FLUÍDOS HIDRÁULICOS El fluido hidráulico es el componente clave de cualquier sistema hidráulico. Es el medio por el cual se transmite la energía en todo el sistema. Ciertas propiedades del fluido determinan cómo cumple su función. Esta lección trata sobre las propiedades críticas y de aditivos utilizados para mejorarlas. Funciones del Fluído Hidráulico Las funciones básicas de los fluidos hidráulicos son: • Transmisión de potencia. • Lubricación. • Sellado. • Enfriamiento. Viscosidad La viscosidad es la medida de la resistencia de los líquidos a fluir a una determinada temperatura. Un líquido que fluye fácilmente tiene baja viscosidad, mientras que un líquido que no fluye fácilmente tiene alta viscosidad. Cuando aumenta la temperatura de un líquido, baja su viscosidad. Cuando disminuye la temperatura de un líquido, se incrementa su viscosidad. Índice de Viscosidad El índice de viscosidad es la medida del cambio del espesor de los líquidos respecto a la temperatura. Si el líquido mantiene su consistencia en un rango amplio de temperaturas, el fluido tiene un alto índice de viscosidad. Si el líquido se hace espeso a bajas temperaturas y se hace delgado a altas temperaturas, el fluido tiene un bajo índice de viscosidad. En los sistemas hidráulicos, los fluidos con un alto índice de viscosidad son preferibles a los fluidos de bajo índice de viscosidad. GENHD006
  • 22.
    CURSO: HIDRÁULICA I- II - 17 - Material del Estudiante FSAA – DMSE0020-2004a Módulo 2 FERREYROS S.A.A. Desarrollo Técnico MSC/ERI - Mar 04 Comparación de Viscosidad El aceite de alta viscosidad puede producir operación lenta y podría requerir potencia adicional. La viscosidad baja puede disminuir la capacidad de lubricar del fluido y hace que los componentes se desgasten más rápidamente. También aumenta la posibilidad de fugas. Efecto de la Temperatura sobre la Viscosidad La temperatura puede afectar la viscosidad del aceite por lo cual es importante utilizar el grado adecuado del aceite para su máquina y clima. Siempre remítase a su Manual de Operación y Mantenimiento para determinar que aceite se recomienda. Tipos de Aceites La materia prima de los aceites puede ser de dos tipos: • Minerales • Sintéticos Aceites Minerales La materia prima está conformada por productos refinados de aceites crudos de petróleo. Aceites Sintéticos Se fabrican mediante un proceso de reacción química de aquellos materiales de una composición química específica para producir un compuesto con cualidades planificadas y predecibles. Estos aceites tienen un índice de viscosidad más alto que los aceites minerales. Son especialmente mezclados para servicios extremos (altas y bajas temperaturas). Aditivos Los aditivos fortalecen o modifican ciertas características del aceite base, ya sea mineral o sintético. Los aditivos se utilizan para controlar la viscosidad, reducir el desgaste, aumentar la estabilidad química, inhibir la corrosión y oxidación, mantener limpios los componentes y suspender las partículas hasta qué lleguen al filtro. Estas son razones adicionales por las cuales en las máquinas Caterpillar siempre se debe utilizar el fluido hidráulico recomendado. Vida de los Aceites El aceite hidráulico nunca se desgasta. El uso de filtros para remover partículas sólidas y el añadido de algunos químicos mantiene la vida útil del aceite. Sin embargo, el aceite llega a contaminarse hasta el punto que tiene que ser reemplazado. En maquinaria de construcción, el aceite es reemplazado a intervalos regulares de tiempo. Los contaminantes en el aceite pueden también ser usados como indicadores de desgaste excesivo y posibles áreas con problemas. Uno de los programas que usa los contaminantes del aceite como una fuente de información es el Análisis Programado de Aceite (APA) o Caterpillar Schedule Oil Sampling Program (SOS).
  • 23.
    CURSO: HIDRÁULICA I- II - 18 - Material del Estudiante FSAA – DMSE0020-2004a Módulo 2 FERREYROS S.A.A. Desarrollo Técnico MSC/ERI - Mar 04 Lección 1.1: Efecto orificio Cuando discutimos sobre hidráulica es común utilizar el término “presión de bomba “ Sin embargo, la bomba no produce presión. La bomba produce flujo. Cuando el flujo es restringido, SE INCREMENTA LA PRESIÓN. En las figuras 1a y 1b el flujo de la bomba a través de la tubería es 1gpm. En la figura 1a no hay restricción al flujo a través de la tubería. Así entonces, la lectura de presión es cero en ambos manómetros. Un orificio ofrece una restricción al flujo de la bomba. Cuando el aceite fluye a través de un orificio, se produce un incremento de presión ‘Aguas arriba’ del orificio o antes del mismo. En la figura 1b, hay una restricción en la tubería (un orificio) entre los dos manómetros. EL ORIFICIO OFRECE UNA RESTRICCIÓN El manómetro antes del orificio muestra que una presión de 207 kPa ( 30 psi) es necesaria para enviar un flujo de 1gpm a través del orificio. No hay otra restricción al flujo después del orificio. El manómetro ‘Aguas Abajo’ o después del orificio muestra una presión de 0 psi. 1a 1b
  • 24.
    CURSO: HIDRÁULICA I- II - 19 - Material del Estudiante FSAA – DMSE0020-2004a Módulo 2 FERREYROS S.A.A. Desarrollo Técnico MSC/ERI - Mar 04 FLUJO DE ACEITE BLOQUEADO Cuando el extremo de cualquier tubería es taponado, el flujo de aceite hacia el tanque es bloqueado. La bomba de desplazamiento positivo continúa bombeando a 1gpm y llena la tubería. Cuando la tubería es llenada, la resistencia a cualquier flujo adicional al interior de la tubería produce incremento de presión. La reacción del incremento de la presión es la misma que dice la Ley de Pascal, la que establece que: “ La presión ejercida en un líquido confinado es transmitida sin pérdidas en todas las direcciones y actúa con igual presión en todas las áreas. ” La presión se incrementará hasta que el flujo de la bomba sea derivado de la línea a otro circuito o al tanque. Esto es hecho usualmente con una válvula de alivio. Si el flujo de la bomba no fuera derivado de la línea, la presión en la línea podría continuar elevándose y causar el colapso del circuito. Hay dos tipos básicos de circuitos, Serie y Paralelo. En la figura 1d, una presión de 620 kPa (90 psi) es requerida para enviar 1 gpm a través de cada circuito. Orificios o válvulas de alivio en serie en un circuito hidráulico ofrecen una resistencia que es similar a las resistencias en serie en un circuito eléctrico en el que el aceite debe fluir a través de cada resistencia individual, en cada una de ellas se produce una caída de presión diferente. La resistencia total equivale a la suma de cada resistencia individual. 1c 1d
  • 25.
    CURSO: HIDRÁULICA I- II - 20 - Material del Estudiante FSAA – DMSE0020-2004a Módulo 2 FERREYROS S.A.A. Desarrollo Técnico MSC/ERI - Mar 04 RESTRICCIONES EN PARALELO En un sistema con circuitos en paralelo, el aceite de la bomba sigue el camino de la menor resistencia. En la figura 1e, la bomba suministra aceite a tres circuitos paralelos. El circuito tres tiene la menor prioridad y el circuito uno tienen la mayor prioridad. Cuando el aceite de la bomba llena el pasaje a la izquierda de las tres válvulas, la presión del aceite se incrementa hasta 207 kPa (30 psi). La presión de aceite de la bomba abre la válvula del circuito 1 y el aceite fluye en el circuito. Cuando el circuito uno es llenado, la presión del aceite de la bomba continúa incrementándose hasta 414 kpa (60 psi) y abre la válvula del circuito 2. La presión del aceite de la bomba no puede continuar incrementándose hasta que el circuito 2 esté lleno. La presión del aceite de la bomba debe exceder los 620 kPa (90psi) para abrir la válvula del circuito tres. Debe haber una válvula de alivio del sistema en uno de los circuitos o en la bomba para limitar la presión máxima del sistema. 1e
  • 26.
    CURSO: HIDRÁULICA I- II - 21 - Material del Estudiante FSAA – DMSE0020-2004a Módulo 2 FERREYROS S.A.A. Desarrollo Técnico MSC/ERI - Mar 04 CAÍDA DE PRESIÓN A TRAVÉS DE UN ORIFICIO Un orificio es un paso restringido en una línea hidráulica o componente, usado para controlar el caudal o crear una diferencia de presión (caída de presión). Para que el aceite fluya a través de un orificio, tiene que haber una diferencia de presión a través del orificio (el término caída procede del hecho de que la presión inferior siempre está más abajo en el sentido de la corriente) Inversamente, si no hay caudal no hay diferencia de presión a través del orificio (Ver la figura 1f, caso d). 1f
  • 27.
    CURSO: HIDRÁULICA I- II - 22 - Material del Estudiante FSAA – DMSE0020-2004a Módulo 2 FERREYROS S.A.A. Desarrollo Técnico MSC/ERI - Mar 04 LECCIÓN 5.3: LEY DE PASCAL 5.3.1. Definición de la Ley de Pascal Hasta aquí hemos hablado sobre el caudal del fluido en un sistema hidráulico. Si este caudal se restringe de alguna forma, tal como aplicando una carga sobre un cilindro, se crea presión. La cantidad de presión se puede calcular dividiendo la fuerza de la carga por la superficie sobre la que se aplica la misma. Esta es una aplicación de la Ley de Pascal. La definición del libro de texto sobre la Ley de Pascal es: “La fuerza aplicada a un líquido encerrado se transmite igualmente en todas las direcciones”. Esto se puede expresar utilizando la siguiente formula. A FP = Donde : P = Es la presión (en libras / pulgada2 ) F = Es la fuerza aplicada al vástago (en libras) A = Es el área del pistón donde actúa la presión (en pulgadas2 ) Dicho de otra forma, la presión se puede definir como una fuerza determinada que actúa en un área determinada. 5.3.2. Ayuda para el Cálculo Este símbolo a menudo se utiliza para recordar las ecuaciones. Se usa cubriendo la variable que se desea calcular. La expresión que resulta es la ecuación. Por ejemplo, para calcular la presión, cubra la P y la expresión que queda es F/A. GENHD011 GENHD012
  • 28.
    CURSO: HIDRÁULICA I- II - 23 - Material del Estudiante FSAA – DMSE0020-2004a Módulo 2 FERREYROS S.A.A. Desarrollo Técnico MSC/ERI - Mar 04 5.3.3. Área útil del Pistón El área útil del pistón es el área (área 2 para la parte superior y área 1 para la parte inferior) sobre la cual actúa la presión hidráulica. Si se aplica una presión igual a ambos extremos de un pistón, se ejerce una fuerza mayor en el extremo de cabeza del pistón. Ello se debe a que el vástago debe ocupar parte del área del pistón, reduciendo el área útil del extremo del vástago. El área de un pistón se calcula con la formula: 2 rA ×Π= Donde : A = Es el área (pulgada2 ) Π = Es el factor PI (3.1416) r = Es el radio del pistón donde actúa la presión (en pulgadas) 5.3.4. Resumen Resumiendo, se puede utilizar la Ley de Pascal para describir la relación entre la presión, la fuerza y el área. Se expresa mediante la fórmula: A FP = Aplicando esta fórmula a los pistones, la cantidad de presión que se necesita para levantar una carga es igual a la fuerza de resistencia de la carga dividida por el área útil del pistón. GENHD013 GENHD014
  • 29.
    CURSO: HIDRÁULICA I- II - 24 - Material del Estudiante FSAA – DMSE0020-2004a Módulo 2 FERREYROS S.A.A. Desarrollo Técnico MSC/ERI - Mar 04 5.3.5. Unidades de Medida Se pueden utilizar varias unidades de medida del sistema inglés y del métrico para expresar presión, fuerza, área y flujo. Puede ser necesario convertir de un sistema a otro. 5.3.6. Conversiones del Sistema Inglés al Sistema Métrico En la siguiente tabla se muestran los factores de conversión más comunes entre el sistema inglés y el sistema métrico: FACTORES DE CONVERSIÓN Multiplique una Unidad Inglesa Por Para obtener una Unidad Métrica Libras por pulgada cuadrada (psi) 6.895 kilo Pascal (kPa) Pulgada (in) 25.400 milímetro (mm) Pulgada cuadrada (in²) 6.450 centímetro cuadrado (cm²) Pulgada cúbica (in³) 16.387 centímetro cúbico (cm³) Galón (gal) 3.785 Litro (L) Caballos de fuerza (HP) 0.746 kilo Watt (kW) 5.3.7 Conversiones del Sistema Métrico al Sistema Inglés En la siguiente tabla se muestran los factores de conversión más comunes entre el sistema métrico y el sistema inglés. FACTORES DE CONVERSIÓN Multiplique una Unidad Métrica Por Para obtener una Unidad Inglesa kilo Pascal (kPa) 0.145 Libras por pulgada cuadrada (psi) milímetro (mm) 0.039 Pulgada (in) centímetro cuadrado (cm²) 0.155 Pulgada cuadrada (in²) centímetro cúbico (cm³) 0.061 Pulgada cúbica (in³) Litro (L) 0.264 Galón (gal) kilo Watt (kW) 1.340 Caballos de fuerza (HP)
  • 30.
    CURSO: HIDRÁULICA I- II - 25 - Material del Estudiante FSAA – DMSE0020-2004a Módulo 2 FERREYROS S.A.A. Desarrollo Técnico MSC/ERI - Mar 04 ANEXO 1.1 Área Efectiva de un Cilindro El tamaño del agujero del cilindro se refiere al diámetro interior del cilindro. Un cilindro con un mayor diámetro crea un volumen más grande por unidad de longitud que un cilindro con un menor diámetro. El cilindro de mayor diámetro necesita mas cantidad de aceite para mover el pistón la misma distancia que el cilindro de menor diámetro. Por lo tanto, para un caudal dado, un cilindro con un diámetro mayor se moverá más lentamente que un cilindro de diámetro menor. El área efectiva de un cilindro es el área superficial del pistón sobre el cual el aceite aplica la fuerza. El extremo del pistón donde se encuentra el vástago es el que se extiende fuera del cilindro y su área efectiva es menor que el área efectiva del lado principal del pistón (lado de la tuerca). En este caso el aceite no podrá aplicar fuerza en el área cubierta por el vástago. El volumen de aceite necesario para llenar el extremo del cilindro donde está el vástago será menor que el volumen de aceite necesario para llenar el extremo principal del cilindro. Por lo tanto, para un caudal dado o fijo, el vástago del cilindro se retraerá más rápidamente de lo que demoraría en extenderse.
  • 31.
    CURSO: HIDRÁULICA I- II - 26 - Material del Estudiante FSAA – DMSE0020-2004a Módulo 2 FERREYROS S.A.A. Desarrollo Técnico MSC/ERI - Mar 04 ANEXO 1.2 Rendimiento Volumétrico En teoría, una bomba suministra una cantidad de fluido igual a su desplazamiento por ciclo o revolución. En realidad el desplazamiento efectivo es menor, debido a las fugas internas. A medida que aumenta la presión, las fugas desde la salida de la bomba hacia la entrada o al drenaje también aumentan y el rendimiento volumétrico disminuye. El rendimiento volumétrico (ηv) determina el porcentaje y estado de las fugas internas en las revoluciones por minuto en un estado de presión. Toda bomba necesita un flujo interno para lubricar las partes en movimiento de la bomba. El rendimiento volumétrico (ηv) es calculado de la siguiente forma: El rendimiento volumétrico (ηv) es igual al caudal real de la bomba dividido entre el caudal teórico. Se expresa en forma de porcentaje. 100* icoCaudalTeór alReCaudal )v(étricoientoVolumdimnRe =η Por ejemplo, si una bomba debe dar teóricamente un caudal de 10 gpm (37.85 lpm) @ 1000 psi (68.94 bar) (6984.00 kPa), pero solamente da 9 gpm (34.07 lpm), su rendimiento volumétrico a esta presión será del 90%. %90100* 10 9 )v(étricoientoVolumdimnRe ==η Si la presión aumenta a 2000 psi el caudal caerá a 8.5 gpm, entonces se tendrá un rendimiento volumétrico de 85% @ 2000 psi. Por lo tanto, al medir o evaluar el rendimiento volumétrico de una bomba, la velocidad debe mantenerse constante durante la prueba. • Las bombas de engranaje tienen una eficiencia volumétrica aproximada de 85 a 96%. • Las bombas de paletas tienen una eficiencia volumétrica aproximada de 85 a 93%. • Las bombas de pistones tienen una eficiencia volumétrica aproximada de 95 a 98%.
  • 32.
    CURSO: HIDRÁULICA I- II - 27 - Material del Estudiante FSAA – DMSE0020-2004a Módulo 2 FERREYROS S.A.A. Desarrollo Técnico MSC/ERI - Mar 04 ANEXO 1.3
  • 33.
    CURSO: HIDRÁULICA I- II - 28 - Material del Estudiante FSAA – DMSE0020-2004a Módulo 2 FERREYROS S.A.A. Desarrollo Técnico MSC/ERI - Mar 04
  • 34.
    CURSO: HIDRÁULICA I- II - 29 - Material del Estudiante FSAA – DMSE0020-2004a Módulo 2 FERREYROS S.A.A. Desarrollo Técnico MSC/ERI - Mar 04 HOJA DE TRABAJO EN CLASE N° 1.1 PRINCIPIOS HIDRÁULICOS II Llene en los espacios en blanco: 1. ¿Cuál es la Ley de Pascal? 2. ¿Qué sucede con el efecto orificio cuando se bloquea el flujo de aceite? 3. ¿Cómo se calcula el rendimiento volumétrico? 4. ¿Cuál es el área del extremo de cabeza del pistón? 1j
  • 35.
    CURSO: HIDRÁULICA I- II - 30 - Material del Estudiante FSAA – DMSE0020-2004a Módulo 2 FERREYROS S.A.A. Desarrollo Técnico MSC/ERI - Mar 04 5. ¿Cuál es el área efectiva del extremo de cabeza del vástago? 6. ¿Cuál es la lectura en el manómetro A? 7. Llene los espacios en blanco si la presión de salida de la bomba es 150 psi 1k
  • 36.
    CURSO: HIDRÁULICA I- II - 31 - Material del Estudiante FSAA – DMSE0020-2004a Módulo 2 FERREYROS S.A.A. Desarrollo Técnico MSC/ERI - Mar 04
  • 37.
    Módulo 3 CODIGOS DECOLORES DESARROLLO TECNICO DMSE0020-2004a MARZO, 2004 Preparado por MSC/ERI
  • 39.
    CURSO: HIDRÁULICA I- II - 19 - Material del Estudiante FSAA – DMSE0020-2004a Módulo 3 FERREYROS S.A.A. Desarrollo Técnico MSC/ERI – Mar04 MODULO 3: CODIGOS DE COLORES El propósito de este módulo es identificar el código de colores empleado en hidráulica. Los sistemas hidráulicos son representados mediante diagramas, circuitos o dibujos. Los componentes y las líneas hidráulicas con sus respectivos valores de presión son identificados mediante colores en el diagrama hidráulico. OBJETIVOS Al término de este módulo, el estudiante estará en capacidad de: 1. Identificar los colores empleados en los diagramas hidráulicos. 2. Conocer el significado de cada color del código.
  • 40.
    CURSO: HIDRÁULICA I- 20 - Material del Estudiante FSAA – DMSE0020-2004a MODULO 3 FERREYROS S.A.A. Desarrollo Técnico MSC/ERI – Mar04 MODULO 3: CODIGO DE COLORES GRIS OSCURO: Sección Transversal PLOMO: Superficie BLANCO: Atmósfera o Aire (Sin Presión) PURPURA: Presión Neumática VERDE CON RAYAS BLANCAS: Aceite de Trasiego o Libre (Sin Presión) AMARILLO: Componentes en movimiento o activados AMARILLO CAT: (Uso Restringido) Identificación de Componentes en un Grupo en Movimiento VERDE: Aceite de Tanque (Baja Presión) MARRON: Aceite de Lubricación NEGRO: Conexión Mecánica - Sello ROJO: Aceite de Alta Presión ROJO CON RAYAS BLANCAS: Primera Reducción de Presión ROJO CRUZADO: Segunda Reducción de Presión ROSADO: Tercera Reducción de Presión ROJO CON RAYAS ROSADAS: Presión de Segunda Bomba NARANJA: Aceite Piloto, de Señal o de Convertidor NARANJA CON RAYAS BLANCAS: Aceite Piloto, de Señal o Convertidor reducidos NARANJA CRUZADO: Segunda Reducción de Aceite Piloto, de Señal o Convertidor AZUL: Aceite Bloqueado
  • 41.
    CURSO: HIDRÁULICA I- 21 - Material del Estudiante FSAA – DMSE0020-2004a MODULO 3 FERREYROS S.A.A. Desarrollo Técnico MSC/ERI – Mar04 EJEMPLO 3.1 EJEMPLO 3.2
  • 42.
    CURSO: HIDRÁULICA I- 22 - Material del Estudiante FSAA – DMSE0020-2004a MODULO 3 FERREYROS S.A.A. Desarrollo Técnico MSC/ERI – Mar04
  • 43.
    Módulo 4 GLOSARIO DETERMINOS DESARROLLO TECNICO DMSE0020-2004a MARZO, 2004 Preparado por MSC/ERI
  • 45.
    CURSO: HIDRÁULICA I- 24 - Material del Estudiante FSAA – DMSE0020-2004a Módulo 4 FERREYROS S.A.A. Desarrollo Técnico MSC/ERI – Mar04 MODULO 4: GLOSARIO DE TERMINOS El propósito de este módulo es identificar los principales términos empleados en hidráulica. Para el trabajo en los diversos sistemas hidráulicos de una máquina se hace necesario que todo el personal técnico involucrado se exprese con los mismos términos. OBJETIVOS Al término de este módulo, el estudiante estará en capacidad de: 1. Entender la terminología básica empleada en hidráulica. 2. Uniformizar la terminología al referirse a la hidráulica.
  • 46.
    CURSO: HIDRÁULICA I- 25 - Material del Estudiante FSAA – DMSE0020-2004a Módulo 4 FERREYROS S.A.A. Desarrollo Técnico MSC/ERI – Mar04 MODULO 4: GLOSARIO DE TERMINOS Actuador. Dispositivo que convierte la energía hidráulica en energía mecánica: un motor o un cilindro. Acumulador. Recipiente que contiene un fluido a presión. Aireación. Aire en un fluido hidráulico, causa problemas en el funcionamiento del sistema y en los componentes. Área anular. Es el área en forma de anillo, por ejemplo el área del pistón menos el área del vástago. Baffle. Dispositivo. Usualmente es un plato en el reservorio para separar la admisión de una bomba y las líneas de retorno. Bleed off. Desvía una porción controlada de flujo de la bomba del reservorio. Bomba. Genera caudal de fluido en el sistema. By-pass. Pasaje secundario para el flujo de un fluido. Caballos de potencia (HP) Un HP es la potencia requerida para levantar 550 libras a 1 pie de altura en 1 minuto. Equivale a 0,746 kW. Caída de presión. Reducción de la presión entre dos puntos de una línea o pasaje. Calor. Es una forma de energía que tiene la capacidad de crear un aumento de temperatura en una sustancia. Se mide en BTU (British Thermal Unit) Cámara. Compartimiento de un elemento hidráulico. Carrera. Longitud que se desplaza el vástago de un cilindro de tope a tope. Unidades: m, cm, pulg, pies. Caudal. Volumen de fluido que circula en un tiempo determinado. Unidades: m³/min, cm³/min, l/min, gpm Cavitación. Condición que producen los gases encerrados dentro de un líquido cuando la presión se reduce a la presión del vapor. Centro abierto. Condición de la bomba en la cual el fluido recircula en ella, por la posición neutral del sistema. Centro cerrado. Condición en la cual la salida de la bomba no esta con carga, en algunos casos se diría que esta trabajando en neutro. Cilindro de doble acción. Es un cilindro cuya fuerza del fluido puede ser aplicada en ambas direcciones. Cilindro diferencial. Cilindros en los cuales las dos áreas opuestas del pistón no son iguales.
  • 47.
    CURSO: HIDRÁULICA I- II - 26 - Material del Estudiante FSAA – DMSE0020-2004a Módulo 4 FERREYROS S.A.A. Desarrollo Técnico MSC/ERI – Mar04 Cilindro. Dispositivo que convierte energía hidráulica en energía mecánica, en dirección lineal. Circuito. Entiéndase como el recorrido completo que hace un fluido dentro del sistema hidráulico. Componente. Una sola unidad hidráulica. Contra- presión. Se refiere a la presión existente en el lado de descarga de una carga. Se debe añadir esta presión para el cálculo de mover una carga. Controles hidráulicos. Es un control que al funcionar determina una fuerza hidráulica. Convertidor de torque. Un tipo de acople hidráulico capaz de multiplicar el torque que ingresa. Desplazamien- to. Es la cantidad de fluido que puede pasar por una bomba, un motor o un cilindro en una revolución o carrera. Movimiento del vástago de un cilindro. Volumen desplazado de aceite al recorrer la carrera completa del cilindro. Unidades: m³, cm³, L, gal. Desplazamien- to positivo. Característica de las bombas de engranajes y de paletas. Drenaje. Un pasaje, una línea o un componente hidráulico que regresa parte del fluido al reservorio o tanque. Eficiencia. Es la relación entre la salida y la entrada, esta puede ser volumen, potencia, energía y se mide en porcentaje. Enfriador. Intercambiador de calor del sistema hidráulico. Filtro. Dispositivo que retiene partículas metálicas o contaminantes del fluido. Fluido. Líquido o gas. Un líquido que es específicamente compuesto para usarlo como medio de transmitir potencia en un sistema hidráulico. Flujo. Es producido por la bomba que suministra el fluido. Frecuencia. Número de veces que ocurre en una unidad de tiempo. Fuerza. Efecto necesario para empujar o jalar, depende de la presión y el área. F = P x A. Es la aplicación de una energía. La fuerza hace que un objeto en reposo se mueva. La fuerza hace que un objeto en movimiento cambie de dirección. Hidráulica. Ciencia de la ingeniería que estudia los fluidos. El uso de un fluido bajo presión controlada para realizar un trabajo. Hidrodinámica. Estudio de los fluidos en movimiento.
  • 48.
    CURSO: HIDRÁULICA I- II - 27 - Material del Estudiante FSAA – DMSE0020-2004a Módulo 4 FERREYROS S.A.A. Desarrollo Técnico MSC/ERI – Mar04 Hidrostática. Estudio de los fluidos en reposo. Intercambiador de calor. Dispositivo usado para producir transferencia de calor. Ley de Pascal. La fuerza hidráulica se transmite en todas direcciones. “La presión ejercida sobre un líquido confinado se transmite con igual intensidad en todas direcciones y actúa con igual fuerza sobre todas las áreas iguales”. Línea de retorno. Línea usada para regresar el fluido al reservorio. Línea de succión. Línea que conecta el reservorio con la bomba. Líquido. Sustancia con la capacidad de adoptar cualquier forma. Manifold. Múltiple de conexiones o conductores. Motor. Dispositivo que cambia la energía hidráulica en mecánica en forma giratoria. Orificio. Es una restricción que consiste en un orificio a través de la línea de presión. Pasaje. Conductor de fluido a través del control hidráulico. Pascal. Científico que descubrió que se podía transmitir fuerza a través de un fluido. Pistón. Elemento que dentro del cilindro recibe el efecto del fluido. Plunger. Pistón usado en las válvulas. Potencia. Trabajo por unidad de tiempo. Se expresa en HP o kW. Presión. Fuerza por unidad de área. Se expresa en PSI o en kPa. Es creada por la restricción al flujo. La presión ejercida en un recipiente es la misma en todas direcciones. Presión absoluta. Escala de presiones en la cual a la presión del manómetro se le suma la presión atmosférica. Presión atmosférica. Es la presión que soporta todo objeto, debido al peso del aire que le rodea. El valor de la presión atmosférica normal es 14.7 PSI (a nivel del mar). PSI Pound per square inch - Libras por pulgada cuadrada. Relación de flujo. El volumen, masa, peso del fluido, en una unidad de tiempo. Reservorio. Depósito que contiene el fluido hidráulico. Respiradero. Dispositivo que permite al aire entrar y salir del recipiente manteniendo la presión atmosférica. Restricción. Reducción de la línea para producir diferencias de presión.
  • 49.
    CURSO: HIDRÁULICA I- II - 28 - Material del Estudiante FSAA – DMSE0020-2004a Módulo 4 FERREYROS S.A.A. Desarrollo Técnico MSC/ERI – Mar04 Spool. Carrete que se mueve dentro de un cuerpo de válvula. Succión. Es la ausencia de presión o presión menor que la atmosférica. Torque. Fuerza de giro. Trabajo. Es el efecto que produce una fuerza cuando se desplaza una determinada distancia, se mide en kg-m, N-m, lb-pie. Válvula check. Válvula que permite el flujo en un solo sentido. Válvula de alivio. Es la que determina la máxima presión del sistema, desviando parte de aceite hacia el reservorio cuando la presión sobrepasa el valor ajustado. Válvula de control de flujo. Válvula que controla la cantidad de flujo de un fluido. Válvula direccional. Válvula con diferentes canales para dirigir el fluido en la dirección deseada. Válvula piloto. Válvula auxiliar usada para actuar los componentes del control hidráulico. Válvula. Dispositivo que cierra o restringe temporalmente un conducto. Estas controlan la dirección de un flujo, controlan el volumen o caudal de un flujo y controlan la presión del sistema. Velocidad. Es la rapidez de movimiento del flujo en la línea. Viscosidad. Es una medida de la fricción interna o de la resistencia que presenta el fluido al pasar por un conducto. Volumen. Tamaño de espacio de la cámara, se mide en unidades cúbicas: m³, pies cúbicos. Conceptos Adicionales 1. La velocidad de desplazamiento del vástago de un cilindro depende del área del pistón y del caudal de suministro. 2. El tiempo de ciclo de un cilindro depende de la velocidad de desplazamiento y de la carrera del cilindro. 3. La presión necesaria para mover una carga o soportarla depende de la carga (peso) y del área del pistón. Otros Términos Aguas arriba.- Se refiere al flujo antes del elemento indicado. Aguas abajo.- Se refiere al flujo después del elemento indicado.
  • 50.
    CURSO: HIDRÁULICA I- II - 29 - Material del Estudiante FSAA – DMSE0020-2004a Módulo 4 FERREYROS S.A.A. Desarrollo Técnico MSC/ERI – Mar04
  • 51.
    Módulo 5 COMPONENTES HIDRAULICOS DESARROLLOTECNICO DMSE0020-2004a MARZO, 2004 Preparado por MSC/ERI
  • 53.
    CURSO: HIDRÁULICA I- II - 45 - Material del Estudiante FSAA – DMSE0020-2004a Módulo 5 FERREYROS S.A.A. Desarrollo Técnico MSC/ERI – Mar04 Hidraul_mod_5 Componentes MODULO 5: COMPONENTES HIDRAULICOS El propósito de este módulo es entender los principios hidráulicos básicos y sus aplicaciones. Las máquinas de construcción son diseñadas usando varios componentes hidráulicos: tanques, bombas, motores, válvulas y cilindros. La habilidad de identificar los componentes y su funcionamiento permite al personal de servicio reducir los circuitos hidráulicos complejos a unos pocos circuitos simples que pueden ser entendidos fácilmente. OBJETIVOS Al término de este módulo, el estudiante estará en capacidad de: 1. Entender como los principios hidráulicos básicos son usados en la operación de los componentes de un circuito hidráulico. 2. Identificar los tipos de tanques, líneas y cilindros hidráulicos. 3. Entender la función de tanques, líneas y cilindros hidráulicos. 4. Identificar los símbolos ISO para los tanques y cilindros hidráulicos.
  • 54.
    CURSO: HIDRÁULICA I- II - 46 - Material del Estudiante FSAA – DMSE0020-2004a Módulo 5 FERREYROS S.A.A. Desarrollo Técnico MSC/ERI – Mar04 Hidraul_mod_5 Componentes LECCION 5.1: TANQUES 5.1.1. Función de los Tanques Hidráulicos El principal objetivo de los tanques hidráulicos es garantizar que el sistema hidráulico tenga siempre un amplio suministro de aceite. Los tanques también se utilizan para otros fines: las paredes de los tanques disipan el calor que se acumula en el aceite hidráulico, y los deflectores de los tanques ayudan a separar el aire y a la condensación del aceite. Además, algunos contaminantes se asientan en el fondo del tanque, de donde se pueden extraer. 5.1.2. Tipos de Tanques Hidráulicos En los sistemas hidráulicos móviles se utilizan dos tipos de tanques: los ventilados y los presurizados. El tanque ventilado, respira, permitiendo que haya compensación de presión cuando se producen cambios en los niveles de aceite y de temperatura. Los tanques presurizados están sellados de la atmósfera, evitando que penetre en ellos la suciedad y la humedad. La presión interna también empuja el aceite hacia la bomba, evitando la cavitación de la misma. Algunos tanques presurizados tienen bombas de aire externas que presurizan el tanque, otros utilizan la presión que se genera naturalmente a medida que se calienta el fluido hidráulico. Aplicaciones Tanques Ventilados: Rodillos Vibratorios, Camiones Mineros Tanques Presurizados: Retroexcavadoras, Excavadoras, Pavimentadoras. GENHD015
  • 55.
    CURSO: HIDRÁULICA I- II - 47 - Material del Estudiante FSAA – DMSE0020-2004a Módulo 5 FERREYROS S.A.A. Desarrollo Técnico MSC/ERI – Mar04 Hidraul_mod_5 Componentes 5.1.3. Componentes del Tanque Hidráulico En los tanques hidráulicos podemos encontrar los siguientes elementos: 1. Tubo de llenado. 2. Filtros internos. 3. Visor. 4. Tubería de retorno. 5. Tapón de drenaje. 6. Salida de la bomba. 7. Plancha deflectora. 8. Válvula hidráulica de alivio. 9. Respiradero. 5.1.3.1. Tubo de llenado El tubo de llenado es el punto de entrada para añadir aceite. La tapa evita que los contaminantes entren en el tanque por el tubo de llenado. La rejilla elimina los contaminantes del aceite a medida que el aceite entra en el tubo de llenado. 5.1.3.2. Filtros internos Muchos tanques tienen filtros internos que limpian el aceite de retorno. 5.1.3.3. Visor El visor permite inspeccionar visualmente el nivel de aceite del tanque, así como los niveles máximos y mínimos de aceite. 5.1.3.4. Tubería de retorno La tubería de retorno devuelve al tanque el aceite procedente del sistema. 5.1.3.5. Tapón de drenaje El tapón de drenaje puede quitarse para drenar el aceite. Puede ser magnético para atraer y ayudar a eliminar las partículas de metal que contaminan el aceite. 5.1.3.6. Salida de la bomba La salida de la bomba es un pasaje de flujo de aceite que va desde el tanque a la bomba. 5.1.3.7 Plancha deflectora Las planchas deflectoras separan las zonas de retorno del tanque y dirigen el flujo de aceite en el tanque. Los deflectores aumentan el tiempo que el aceite permanece en el tanque, permitiendo que los contaminantes se asienten, que se evapore el agua y se separe el aire del aceite. Además, los deflectores reducen las salpicaduras de aceite dentro del tanque ocasionadas por el movimiento del vehículo. La plancha deflectora de retorno evita que el aceite de retorno agite el aceite que se encuentra en el tanque. GENHD016
  • 56.
    CURSO: HIDRÁULICA I- II - 48 - Material del Estudiante FSAA – DMSE0020-2004a Módulo 5 FERREYROS S.A.A. Desarrollo Técnico MSC/ERI – Mar04 Hidraul_mod_5 Componentes 5.1.3.8. Válvula hidráulica de alivio La válvula hidráulica de alivio se utiliza en tanques presurizados. A medida que el aceite se calienta, la presión aumenta, entre los 70 kPa (10 PSI) y los 207 kPa (30 PSI), la válvula se abre evitando que el exceso de presión rompa el tanque. A medida que el aire se enfría y la presión desciende a 3.45 kPa (0.5 PSI), la válvula se abre para evitar que el vacío resultante desplome el tanque. 5.1.3.9. Respiradero El respiradero permite la entrada y salida del aire de los tanques ventilados. Tiene un filtro para evitar que la suciedad penetre y está situado más arriba del nivel de aceite del tanque. 5.1.4. Simbología ISO de los Tanques Hidráulicos La figura muestra los símbolos ISO para tanques ventilados y tanques presurizados. El símbolo de un tanque ventilado es simplemente un caja o rectángulo abierto en la parte superior. El símbolo de un tanque presurizado es graficado como una caja o rectángulo completamente cerrado. Ambos tanques se muestran con líneas hidráulicas para denotar su función. 5.1.5. Localización y solución de problemas para tanques La falla de un tanque hidráulico es poco frecuente y por lo general es causada por daños externos. Las opciones de reparación son, por lo general, obvias y fáciles.
  • 57.
    CURSO: HIDRÁULICA I- II - 49 - Material del Estudiante FSAA – DMSE0020-2004a Módulo 5 FERREYROS S.A.A. Desarrollo Técnico MSC/ERI – Mar04 Hidraul_mod_5 Componentes LECCIÓN 5.2: LINEAS HIDRAULICAS 5.2.1. Tubos Un tubo es una tubería hidráulica rígida, generalmente hecha de acero. Los tubos se utilizan para conectar los componentes que no rozan unos con otros. En general, los tubos también requieren menos espacio que las mangueras y pueden conectarse firmemente a la máquina, dando mayor protección a las tuberías y una mejor apariencia general a la máquina. 5.2.2. Mangueras Las mangueras hidráulicas se usan en los casos en que se necesita flexibilidad, como cuando los componentes rozan unos con otros.
  • 58.
    CURSO: HIDRÁULICA I- II - 50 - Material del Estudiante FSAA – DMSE0020-2004a Módulo 5 FERREYROS S.A.A. Desarrollo Técnico MSC/ERI – Mar04 Hidraul_mod_5 Componentes Las mangueras absorben la vibración y resisten las variaciones de presión. Sus usos en sistemas hidráulicos son variados, entre ellos encontramos: Movimiento de tierras. Industria forestal. Industria petrolera. Ferrocarriles. Construcción. Aserraderos de madera terciada y de pulpa. Fábricas. Agricultura. Manejo de desechos. Minería. Las mangueras CAT exceden ampliamente las especificaciones dadas por la norma SAE (Sociedad de Ingenieros Automotrices), soportando mayores presiones, temperaturas y proporcionando mejor protección contra la hinchazón de la manguera. 5.2.2.1. Construcción de mangueras Las mangueras se hacen de diferentes capas en espiral. El tubo interior de polímero (1) transporta el aceite. Una capa de alambre de refuerzo o envoltura de fibra (2) sostiene al tubo interior. Si hay más de una capa de refuerzo, estarán separadas por una capa de fricción de polímero (3). La cubierta exterior (4) protege la manguera del desgaste. GENHD026
  • 59.
    CURSO: HIDRÁULICA I- II - 51 - Material del Estudiante FSAA – DMSE0020-2004a Módulo 5 FERREYROS S.A.A. Desarrollo Técnico MSC/ERI – Mar04 Hidraul_mod_5 Componentes 5.2.2.2. Tipos de mangueras La selección de mangueras dependerá de su uso (temperatura, fluido a transportar, etc.) y de los niveles de presión que soportará el sistema. El siguiente cuadro muestra los niveles de presión que soporta cada tipo de manguera CAT: Tipos Nivel de presiones 1. XT-3 (Cuatro espirales) 2500-4000 PSI 2. XT-5 (Cuatro / seis espirales) 5000 PSI 3. XT-6 (Seis espirales) 6000 PSI 4. 716 (de una malla de alambre) 625-2750 PSI 5. 844 (succión hidráulica) 100-300 PSI 6. 556 (de una malla cubierta con tela) 500-3000 PSI 7. 1130 (Motor / frenos de aire) 250-1500 PSI 8. 1028 (Termoplástico) 1250-3000 PSI 9. 294 (de dos mallas de alambre) 2250-5800 PSI 5.2.3. Conexiones Conexiones es un término que se refiere a una serie de acoplamientos, bridas y conectores que se utilizan para conectar mangueras y tubos a los componentes hidráulicos. 5.2.3.1. Acoplamientos Los acoplamientos son los elementos que se utilizan para conectar las mangueras a los componentes o a las tuberías. Existen tres tipos:
  • 60.
    CURSO: HIDRÁULICA I- II - 52 - Material del Estudiante FSAA – DMSE0020-2004a Módulo 5 FERREYROS S.A.A. Desarrollo Técnico MSC/ERI – Mar04 Hidraul_mod_5 Componentes 5.2.3.2. Acoplamientos Reutilizables El acoplamiento Caterpillar de tipo collar es un acoplamiento reutilizable compuesto por un conjunto de vástago con collar y un manguito de acero. El vástago se inserta en el extremo de la manguera mientras que las uñetas en cuña del collar se extienden hacia abajo por la superficie exterior. Luego se presiona el manguito sobre las uñetas para mantener el acoplamiento en la manguera. Estos acoplamientos se utilizan por lo general con una brida de dos piezas y un anillo para acoplar mangueras de alta presión y gran tamaño. 5.2.3.3. Bridas Las bridas se utilizan para conectar mangueras y tubos de gran diámetro a bloques, cuerpos de válvulas y otros componentes. Las bridas pueden soldarse directamente a un tubo, o conectarse a un acoplamiento de mangueras, y después atornillarse a un componente. 5.2.3.4. Tipos de bridas En las máquinas Caterpillar se pueden encontrar dos tipos de bridas: Brida SAE de cuatro tornillos: Dos capacidades de presión. 1. Código 61 estándar: de 3000-5000 PSI (Según la clasificación de la manguera). 2. Código 62: 6000 PSI. Brida dividida JIS: Igual a la SAE pero con pernos métricos.
  • 61.
    CURSO: HIDRÁULICA I- II - 53 - Material del Estudiante FSAA – DMSE0020-2004a Módulo 5 FERREYROS S.A.A. Desarrollo Técnico MSC/ERI – Mar04 Hidraul_mod_5 Componentes 5.2.3.5. Medición de Bridas A veces es necesario medir las bridas y las partes que se unen para garantizar una selección y montaje correctos de los componentes. Utilizando un calibrador de esfera, mida primero el diámetro del agujero de la lumbrera. Luego, mida la distancia mayor entre perforaciones de perno de centro a centro. Después mida el diámetro de la cabeza de la brida. Con estas tres medidas se puede establecer una correlación con la brida correcta. 5.2.3.6. Anillos de sellos Los anillos de sellos, tales como los anillos tóricos (O’ring) y los anillos de sección en D (D’ring), se utilizan para sellar una brida y su superficie de sellado. 5.2.3.7. Conectores Roscados Los conectores roscados se utilizan tanto para las conexiones de tubos como de manguera. Su uso por lo general está limitado a las tuberías que tienen 1" o menos de diámetro. Los conectores roscados de los sistemas hidráulicos por lo regular se hacen de acero. GENHD031
  • 62.
    CURSO: HIDRÁULICA I- II - 54 - Material del Estudiante FSAA – DMSE0020-2004a Módulo 5 FERREYROS S.A.A. Desarrollo Técnico MSC/ERI – Mar04 Hidraul_mod_5 Componentes Medición de Conectores con Rosca Para determinar el tipo de conector necesario, a veces se deben medir las roscas. Se necesitan tres herramientas: un medidor del ángulo del asiento, un medidor del paso de la rosca y un calibrador del diámetro interno o el diámetro externo. Use el calibrador para medir el diámetro de las rosca. Mida el diámetro exterior de la rosca macho y el diámetro interior de la rosca hembra. Combine sus mediciones con las de la guía de manguera y acoplamientos. Use el medidor de paso de rosca para determinar la cantidad de roscas por pulgada o la distancia entre las roscas en los conectores métricos. Busque la medida en la guía. Para medir el ángulo de la superficie de sellado, mida las conexiones hembras insertando el medidor del ángulo del asiento en el conector. Si las líneas medias del conector y el medidor quedan paralelas, entonces se ha determinando el ángulo. Mida los conectores machos colocando el medidor sobre la superficie de sellado. Si el medidor y el ángulo encajan ajustados, entonces se ha determinado el ángulo.
  • 63.
    CURSO: HIDRÁULICA I- II - 55 - Material del Estudiante FSAA – DMSE0020-2004a Módulo 5 FERREYROS S.A.A. Desarrollo Técnico MSC/ERI – Mar04 Hidraul_mod_5 Componentes 5.2.4. Localización y solución de problemas y atención técnica para tuberías y conexiones. Es posible que sea necesario darle servicio frecuentemente a las tuberías y conexiones hidráulicas, especialmente en las máquinas que realizan trabajos severos. 5.2.4.1. ¿Cómo fallan las tuberías / mangueras? Se producen fugas en las tuberías o las mangueras. Las tuberías o las mangueras se parten o se revientan. Las soldaduras y los acoplamientos se rompen. Los acoplamientos y conectores tienen fugas. 5.2.4.2. ¿Por qué fallan las tuberías / mangueras / conexiones? Tuberías / Mangueras Conexiones Abrasión. Daño externo. Exceso de temperatura. Exceso de presión. Fatiga / envejecimiento. Tendido incorrecto. Tubería inadecuada para la aplicación. Montaje / instalación inadecuada. Par de apriete incorrecto. Sellos dañados. Exceso de presión. Exceso de temperatura. 5.2.4.3. Señales de falla Fuga de aceite de la tubería o el conector. Acumulación de suciedad alrededor de los conectores. Mangueras deshilachadas o cuarteadas. 5.2.5. Opciones de servicio Conexiones con fuga Volver a apretar. Reemplazar los sellos. Reemplazar el conector. Tuberías Reemplazar el conjunto de tubo. Mangueras Reemplazar la manguera.
  • 64.
    CURSO: HIDRÁULICA I- II - 56 - Material del Estudiante FSAA – DMSE0020-2004a Módulo 5 FERREYROS S.A.A. Desarrollo Técnico MSC/ERI – Mar04 Hidraul_mod_5 Componentes Reconstruir con manguera y acoplamientos reutilizables. 5.2.6. Selección de la manguera correcta Reemplace siempre con mangueras del mismo tamaño y tipo que la original. Una manguera de repuesto que sea demasiado pequeña limitará el caudal, ocasionando un recalentamiento y pérdida de presión. Una manguera de repuesto que no tenga la suficiente capacidad de presión constituye un serio peligro de seguridad.
  • 65.
    CURSO: HIDRÁULICA I- II - 57 - Material del Estudiante FSAA – DMSE0020-2004a Módulo 5 FERREYROS S.A.A. Desarrollo Técnico MSC/ERI – Mar04 Hidraul_mod_5 Componentes LECCIÓN 5.3: CILINDROS 5.3.1. Función de los cilindros El objetivo principal de los sistemas hidráulicos es impulsar implementos tales como hojas topadoras y cucharones. Esto normalmente se realiza con cilindros, que son actuadores lineales que convierten la energía hidráulica en energía mecánica. 5.3.2. Componentes Los componentes principales de los cilindros hidráulicos son: 1. Vástago. 2. Tubo del cilindro. 3. Cáncamo de la cabeza. 4. Cáncamo del vástago. 5. Tapa o Cabeza del cilindro. 6. Puntos de conexión. 7. Pistón. 8. Tuerca del pistón. 5.3.2.1. Vástago El vástago está conectado al pistón y debe soportar la carga del implemento. Por lo general se hace de acero de alta resistencia, cromado en duro y altamente pulido que resiste la picadura y el rayado. 5.3.2.2. Tubo del cilindro El tubo del cilindro es un cañón o tubo hecho de acero estirado a presión o fundido, con una tapa soldada en un extremo. El interior del cilindro tiene un acabado pulido de alta precisión. GENHD041 1 2 3 4 5 6 7 8
  • 66.
    CURSO: HIDRÁULICA I- II - 58 - Material del Estudiante FSAA – DMSE0020-2004a Módulo 5 FERREYROS S.A.A. Desarrollo Técnico MSC/ERI – Mar04 Hidraul_mod_5 Componentes 5.3.2.3. Cáncamo de la cabeza El cáncamo de la cabeza permite conectar el extremo de la cabeza del cilindro a la máquina o al implemento. 5.3.2.4. Cáncamo del vástago El cáncamo del vástago permite conectar el extremo del vástago del cilindro a la máquina o al implemento. 5.3.2.5. Tapa o Cabeza del cilindro La tapa del cilindro rodea el extremo abierto del vástago y tiene una abertura por la que el vástago entra y sale del cilindro. Puede ir atornillada al cilindro o unida a él por medio de pernos de anclaje o de bridas empernadas. La tapa del cilindro a veces tiene una lumbrera. a) Tapa de cilindro de corona roscada.- Enrosca en la parte exterior del tubo del cilindro. b) Cuello porta-sellos roscado.- Enrosca en el interior del tubo del cilindro. 5.3.2.6. Puntos de conexión Proporcionan pasajes para el aceite de suministro y de retorno. 5.3.2.7. Pistón Es un disco de acero unido al extremo del vástago. La presión hidráulica que se ejerce sobre cualquiera de los lados del pistón hace que el vástago se mueva. 5.3.2.8. Tuerca del pistón Fija el vástago al pistón.
  • 67.
    CURSO: HIDRÁULICA I- II - 59 - Material del Estudiante FSAA – DMSE0020-2004a Módulo 5 FERREYROS S.A.A. Desarrollo Técnico MSC/ERI – Mar04 Hidraul_mod_5 Componentes 5.3.3. Tipos de cilindros 5.3.3.1. Cilindro de efecto único o simple efecto Es impulsado hidráulicamente en un sólo sentido. El aceite que entra en una sola lumbrera hace que el actuador se extienda. El peso de la carga retrae el actuador. 5.3.3.2. Cilindro de doble efecto Es impulsado hidráulicamente en dos sentidos. El aceite a presión entra en el extremo de la cabeza del cilindro para extenderlo. El aceite sale a presión del extremo del vástago y regresa al tanque. Para retraer el cilindro, se envía aceite a alta presión al extremo del vástago. 5.3.3.3. Cilindro telescópico de efecto único o simple efecto Tiene un vástago interior y uno exterior. El vástago exterior se extiende primero hasta que queda totalmente extendido, después se extiende el vástago interior. Ambas secciones se retraen por gravedad. 5.3.3.4. Cilindro telescópico de doble efecto
  • 68.
    CURSO: HIDRÁULICA I- II - 60 - Material del Estudiante FSAA – DMSE0020-2004a Módulo 5 FERREYROS S.A.A. Desarrollo Técnico MSC/ERI – Mar04 Hidraul_mod_5 Componentes Tiene un vástago interior y uno exterior. El vástago exterior se extiende primero hasta que queda totalmente extendido, después se extiende el vástago interior. El aceite retrae primero el vástago interior, y después el vástago exterior. Algunos cilindros utilizan la gravedad para retraer el vástago exterior. 5.3.3.5. Cilindro de dos vástagos Tiene un pistón con un vástago en cada extremo. Esto proporciona un área de trabajo de igual efectividad a ambos lados del pistón y equilibra las presiones de trabajo del cilindro ya sea en la posición de extensión como en la de retracción. 5.3.3.6. Nomenclatura ISO Los cilindros son representados en los diferentes diagramas con símbolos de la norma ISO. a) Cilindros de Efecto Único o Simple Efecto b) Cilindros de Doble Efecto GENHD045 GENHD046
  • 69.
    CURSO: HIDRÁULICA I- II - 61 - Material del Estudiante FSAA – DMSE0020-2004a Módulo 5 FERREYROS S.A.A. Desarrollo Técnico MSC/ERI – Mar04 Hidraul_mod_5 Componentes c) Cilindro Telescópico de Simple y Doble Efecto d) Cilindro de Dos Vástagos ANOTACIONES
  • 70.
    CURSO: HIDRÁULICA I- II - 62 - Material del Estudiante FSAA – DMSE0020-2004a Módulo 5 FERREYROS S.A.A. Desarrollo Técnico MSC/ERI – Mar04 Hidraul_mod_5 Componentes 5.3.4. Sellos de los cilindros Un cilindro hidráulico tiene varios sellos: 1. Sello limpiador.- Evita que la suciedad penetre en el cilindro. 2. Sello amortiguador.- Es el sello secundario del vástago y su función consiste en evitar que los picos de presión lleguen al sello del vástago. 3. Sello del pistón.- Proporciona un sellado entre el pistón y el tubo del cilindro. Esto reduce las fugas que se producen entre el vástago y el extremo de cabeza del pistón 4. Anillo de desgaste del pistón.- Centra el pistón en el tubo del cilindro y evita que el pistón raye al tubo. 5. Sello del vástago.- Es el sello principal del vástago y su función es sellar el aceite dentro del cilindro para evitar las fugas. 6. Anillo de desgaste del vástago.- Es un manguito que centra el vástago en la tapa y evita que la tapa raye el vástago. 7. Sello de la tapa.- Mantiene la presión del sistema y evita las fugas entre la tapa y el tubo del cilindro. 5.3.4.1. Tipos de sellos Hay tres términos que se utilizan frecuentemente para describir los sellos del cilindro: Los sellos dinámicos son los que se utilizan entre las superficies en las cuales se produce movimiento. Los sellos estáticos se utilizan entre las superficies donde no hay movimiento. Los sellos de sobre medida se utilizan en los cilindros que están rectificados a sobre medida y que requieren sellos de tapa, sellos de pistón y anillos de desgaste del pistón de sobre medida (0,030 ó 0,060 pulgadas). GENHD042 1 2 3 4 5 6 7
  • 71.
    CURSO: HIDRÁULICA I- II - 63 - Material del Estudiante FSAA – DMSE0020-2004a Módulo 5 FERREYROS S.A.A. Desarrollo Técnico MSC/ERI – Mar04 Hidraul_mod_5 Componentes 5.3.5. Amortiguadores Una característica adicional de algunos cilindros hidráulicos son los amortiguadores. Estos dispositivos reducen la velocidad del pistón a medida que el vástago se acerca al extremo de su carrera, amortiguando el impacto. 5.3.5.1. Amortiguador integral en el extremo de la cabeza Este elemento amortigua el extremo de la cabeza cuando éste llega a la posición de retracción total, cerrando un orificio en el conducto, lo que disminuye la velocidad del pistón. A medida que el pistón se retrae, el amortiguador entra en el pequeño espacio cilíndrico situado en el extremo del cilindro. Esta acción disminuye el espacio del conducto de salida, limitando así el flujo de aceite y reduciendo la velocidad de desplazamiento del vástago. 5.3.5.2. Válvulas de derivación del pistón Otro tipo de componente que protege el cilindro es la válvula de derivación del pistón. Estas válvulas son de carrete y están situadas en el pistón. Durante el movimiento de extensión y retracción, la presión de aceite mantiene las válvulas cerradas. A medida que el pistón se acerca al extremo de su carrera en cualquier sentido, las válvulas se abren permitiendo que el aceite a presión descargue en el tanque. Estas válvulas se utilizan en los tractores de cadenas medianos y grandes. Evitan los daños estructurales, especialmente cuando la hoja topadora está inclinada y el operador la eleva hasta la posición de máximo levante. GENHD043 GENHD044
  • 72.
    CURSO: HIDRÁULICA I- II - 64 - Material del Estudiante FSAA – DMSE0020-2004a Módulo 5 FERREYROS S.A.A. Desarrollo Técnico MSC/ERI – Mar04 Hidraul_mod_5 Componentes 5.3.6. Localización, solución de problemas y atención técnica de cilindros De todos los componentes de un sistema hidráulico móvil, los cilindros son los que trabajan más duro. Llevan toda la carga de los implementos y están sometidos a un fuerte medio de trabajo que es donde trabajan muchas máquinas Caterpillar. 5.3.6.1. ¿Cómo fallan los cilindros? Fugas interiores y exteriores. Roturas. Daños físicos. 5.3.6.2. ¿Por qué fallan los cilindros? Los contaminantes ocasionan picaduras y rayaduras. Exceso de presión. Montaje inadecuado. Desgaste. Abuso en la operación. 5.3.6.3. Señales de fallas Fugas de aceite. Debilitamiento hidráulico más allá de las especificaciones (solamente se aplica cuando el vástago está extendido). Rajaduras de los componentes. Picaduras y rayaduras del vástago. Los implementos se bajan.
  • 73.
    CURSO: HIDRÁULICA I- II - 65 - Material del Estudiante FSAA – DMSE0020-2004a Módulo 5 FERREYROS S.A.A. Desarrollo Técnico MSC/ERI – Mar04 Hidraul_mod_5 Componentes GENHD047
  • 74.
    CURSO: HIDRÁULICA I- II - 66 - Material del Estudiante FSAA – DMSE0020-2004a Módulo 5 FERREYROS S.A.A. Desarrollo Técnico MSC/ERI – Mar04 Hidraul_mod_5 Componentes LECCIÓN 5.4: ACUMULADORES Funciones de los acumuladores Los acumuladores son recipientes que almacenan el aceite hidráulico a presión. Se utilizan en una serie de aplicaciones en los productos Caterpillar. El depósito de aceite y presión que contienen los acumuladores proporciona cuatro funciones básicas en los sistemas hidráulicos móviles. 1. Compensa las variaciones de flujo. 2. Mantiene una presión constante. 3. Absorbe los impactos. 4. PROPORCIONA PRESIÓN Y FLUJO DE EMERGENCIA. Compensación de las variaciones de flujo En algunos sistemas, a veces la demanda de flujo puede sobrepasar las capacidades de los tanques y las bombas. En estos casos, el acumulador puede suministrar provisoriamente el caudal necesario. Cuando la operación regresa a la normalidad, el acumulador se vuelve a llenar de aceite. Mantiene la presión constante Los acumuladores compensan las variaciones de presión que se producen en el sistema, suministrando presión adicional y absorbiendo el exceso de presión, según se requiera Amortiguación Los cambios repentinos de carga pueden ocasionar sobrecargas de presión en el sistema. El acumulador funciona como un amortiguador recibiendo el aceite de la sobrecarga y dejándolo salir una vez pasada la sobrecarga Proporciona presión y flujo de emergencia Si el motor pierde potencia, el acumulador puede suministrar presión y flujo hidráulico al sistema durante un período de tiempo limitado 2t53 2t54 2t55
  • 75.
    CURSO: HIDRÁULICA I- II - 67 - Material del Estudiante FSAA – DMSE0020-2004a Módulo 5 FERREYROS S.A.A. Desarrollo Técnico MSC/ERI – Mar04 Hidraul_mod_5 Componentes Tipos de acumuladores Hay tres tipos básicos: 1. Acumulador contrapesado 2. Acumulador de resorte 3. Acumulador cargado con gas Acumulador contrapesado El acumulador contrapesado es el tipo de acumulador más antiguo. Consta de un cilindro, pistón, empaquetadura (sellos) y una pesa. A medida que la presión del sistema aumenta, el cilindro se llena de aceite, el pistón y la pesa son empujados hacia arriba. A medida que la presión del sistema disminuye, la fuerza de esa pesa obliga al pistón a que descienda, haciendo que el aceite regrese al sistema. El acumulador proporciona una presión estable, pero es demasiado pesado y voluminoso para los sistemas móviles. Acumulador de resorte El acumulador de resorte consta de un resorte, un pistón y un cilindro. A medida que la presión del sistema aumenta, el cilindro se llena de aceite, haciendo que el pistón suba y comprima el resorte. Cuando la presión del sistema disminuye, el resorte se descomprime, haciendo que el aceite regrese al sistema. Los acumuladores de resorte se utilizan raras veces en sistemas hidráulicos móviles. Acumulador cargado por gas El acumulador cargado con gas es el tipo de acumulador que más se utiliza en las máquinas Caterpillar. Consta de un cilindro, un pistón o cámara de aire y una válvula de carga. El aceite que entra en el cilindro empuja el pistón comprimiendo el gas. A medida que la presión disminuye, el gas se expande, haciendo que el aceite salga. El acumulador cargado con gas es versátil, potente y exacto, pero requiere un mantenimiento cuidadoso. Símbolo ISO de un acumulador: 2t56
  • 76.
    CURSO: HIDRÁULICA I- II - 68 - Material del Estudiante FSAA – DMSE0020-2004a Módulo 5 FERREYROS S.A.A. Desarrollo Técnico MSC/ERI – Mar04 Hidraul_mod_5 Componentes Localización y solución de problemas para Acumuladores Los acumuladores requieren un mantenimiento cuidadoso y periódico para garantizar un funcionamiento adecuado. ¿Cómo fallan los acumuladores? Fuga de gas o aceite internas o externas. Ruptura de la cámara de aire. Daño externo. Resortes rotos o débiles. ¿Por qué fallan los acumuladores? Instalación incorrecta. Demasiada / poca carga. Falla del sello del pistón. Falla de la válvula de carga. Agrietamiento / fatiga de la cámara de aire. Indicadores de avería Respuesta lenta o errática del implemento. Fugas visibles. Incapacidad de absorber impactos. Funcionamiento deficiente. Opciones de atención técnica Reemplace componentes (válvulas, cámara de aire, resortes, pistón o sellos) Recargue con gas. Reemplace el acumulador.
  • 77.
    CURSO: HIDRÁULICA I- II - 69 - Material del Estudiante FSAA – DMSE0020-2004a Módulo 5 FERREYROS S.A.A. Desarrollo Técnico MSC/ERI – Mar04 Hidraul_mod_5 Componentes LECCIÓN 5.5: ENFRIADORES Función del enfriador de aceite Como los componentes del sistema hidráulico trabajan a alta presión, el calor se va acumulando en el aceite. Si las temperaturas aumentan demasiado, pueden ocasionar que se dañen los componentes. Los enfriadores de aceite son intercambiadores de calor, similares al radiador de un automóvil, que utiliza aire o agua para mantener operaciones seguras. Tipos de Enfriador Enfriador de aire a aceite. El aceite pasa por un tubo cubierto con aletas de enfriamiento. Un ventilador sopla aire sobre el tubo y las aletas, enfriando el aceite. Enfriador de agua a aceite En este tipo de enfriador, el agua pasa por una serie de tubos que enfrían al aceite. Localización y solución de problemas para enfriadores de aceite Los enfriadores de aceite deben mantenerse en buenas condiciones de operación ya que el recalentamiento puede dañar seriamente muchos componentes hidráulicos. ¿Cómo fallan los enfriadores? Taponamiento interno. Obstrucción externa de las aletas (aire - aceite) Fatiga de los tubos y las aletas debido a la vibración. Tubos doblados, rotos o perforados. ¿Por qué fallan los enfriadores? Mantenimiento inadecuado. Daños externos. Señales de falla Fugas de aceite. Temperatura de aceite anormalmente alta. Carretes de válvulas pegajosas y barnizadas debido a recalentamiento. Diferencia anormal de temperatura entre la entrada y la salida del enfriador. Opciones de servicio Limpie las aletas. Reemplace (No intente limpiar los tubos del enfriador de agua a aceite) Enfriador, extrae calor al aire o a un refrigerante Mantiene la temperatura constante 2t57 2t58
  • 78.
    CURSO: HIDRÁULICA I- II - 70 - Material del Estudiante FSAA – DMSE0020-2004a Módulo 5 FERREYROS S.A.A. Desarrollo Técnico MSC/ERI – Mar04 Hidraul_mod_5 Componentes LECCIÓN 5.6: MALLAS Y FILTROS Para mantener los componentes hidráulicos funcionando adecuadamente. El fluido hidráulico debe mantenerse tan limpio como sea posible. Materia extraña y partículas de metal provenientes del desgaste natural de válvulas, bombas, y otros componentes intentan ingresar al sistema. Mallas, filtros y tapones magnéticos son usados para remover partículas extrañas del fluido hidráulico y protegen el sistema efectivamente contra la contaminación. Tapones magnéticos, localizados en los reservorios son usados para retirar las partículas de hierro o acero del fluido. MALLAS O REJILLAS (SCREENS) Una Malla o rejilla es el sistema de filtración primaria que retira partículas relativamente grandes o material extraño del fluido. Aún cuando la acción filtrante de una rejilla no es tan buena como la de un filtro, una rejilla ofrece menos resistencia al flujo. Una rejilla usualmente consiste de un marco de metal envuelto en una fina malla de alambre o un elemento que sirve de tamiz. Las rejillas son usadas en la entrada de las líneas de las bombas, donde las caídas de presión deben mantenerse al mínimo. La figura 2t45 muestra una rejilla en tres arreglos posibles usados en el ingreso de las líneas de las bombas. 2t45 Sistema de rejillas
  • 79.
    CURSO: HIDRÁULICA I- II - 71 - Material del Estudiante FSAA – DMSE0020-2004a Módulo 5 FERREYROS S.A.A. Desarrollo Técnico MSC/ERI – Mar04 Hidraul_mod_5 Componentes FILTROS Un filtro remueve partículas pequeñas extrañas del fluido hidráulico y es más efectivo para proteger el sistema hidráulico. Los filtros están localizados en un reservorio, una línea de presión, una línea de retorno, o en cualquier otro sitio donde sea necesario. El elemento o malla se clasifica en micrones, según el tamaño de las perforaciones, de acuerdo con su capacidad de atrapar las partículas. Cuanto más pequeño sea el tamaño de las perforaciones, más pequeñas serán las partículas que podrá atrapar. Diseño del filtro Existen básicamente dos tipos de filtros de aceite. (1) Los de superficie y (2) los de profundidad. Tal como el nombre lo indica, los filtros de superficie recogen los contaminantes en la superficie del elemento del filtro o malla. Los filtros de profundidad recogen los contaminantes de diferentes tamaños a diferentes niveles dentro del elemento. 2t47 2t46
  • 80.
    CURSO: HIDRÁULICA I- II - 72 - Material del Estudiante FSAA – DMSE0020-2004a Módulo 5 FERREYROS S.A.A. Desarrollo Técnico MSC/ERI – Mar04 Hidraul_mod_5 Componentes UBICACIONES DEL FILTRO Un sistema hidráulico puede requerir varios filtros, cada uno con su propio propósito y ubicación. a) Filtro presurizado.- El filtro presurizado evita que las partículas finas contaminantes penetren en las válvulas y los accionadores y puede ser un filtro del tipo de superficie o del tipo de profundidad. b) Filtro de succión.- El filtro de succión evita que los contaminantes de gran tamaño penetren en las bombas y demás componentes. Hay muy poca caída de presión entre la entrada y la salida, para evitar la cavitación de la bomba. Los filtros de succión por lo general son filtros de superficie. c) Filtro de drenaje de la caja del motor o de la bomba.- Elimina los residuos que se producen con el desgaste o falla de un motor o bomba. Es un filtro de baja presión y poco volumen y puede ser del tipo de tubo o enroscable. d) Filtro de retorno.- El filtro de retorno elimina los contaminantes que entran en el sistema durante la operación, evitando que penetren en el tanque. Es un filtro de superficie. VÁLVULAS DE DERIVACIÓN (BY PASS) La mayoría de los filtros de tubo y enroscables están equipados con válvulas de derivación de filtro para garantizar que el flujo del sistema nunca quede bloqueado. Hay dos situaciones que pueden ocasionar dicho bloqueo: 1. Una acumulación de contaminantes que obstruya el filtro. 2. Es posible que el aceite frío sea demasiado espeso para pasar por el filtro. Cualquiera de las dos situaciones puede afectar el rendimiento del sistema u ocasionar daños a los componentes. La válvula de derivación por lo general es una válvula de contrapunto accionada por resorte. A medida que disminuye el caudal que pasa por el filtro debido a los taponamientos o a que el aceite se espesa o enfría, aumenta la presión en el lado de entrada. Cuando la diferencia de presión llega a un límite predeterminado, llamado presión de apertura, la válvula de contrapunto se abre, permitiendo que el aceite se desvíe sin pasar por el elemento. El aceite derivado no está filtrado, y se debe dar servicio al filtro lo antes posible. En el caso del aceite frío, la válvula de derivación se cerrará tan pronto como se caliente el aceite. 2t48
  • 81.
    CURSO: HIDRÁULICA I- II - 73 - Material del Estudiante FSAA – DMSE0020-2004a Módulo 5 FERREYROS S.A.A. Desarrollo Técnico MSC/ERI – Mar04 Hidraul_mod_5 Componentes Localización y solución de problemas para filtros Los filtros de aceite son artículos de mantenimiento, diseñados para que se les dé servicio o sean reemplazados periódicamente. ¿Cómo fallan los filtros? En cada una de estas situaciones, el aceite contaminado se desvía y no pasa por el filtro: Los filtros se taponan. Los filtros se deforman y estropean. El filtro no asienta bien. ¿Por qué fallan los filtros? No se presta atención a los intervalos de servicio del filtro. Daños externos. Instalación incorrecta. Contaminantes raros. Fallas de componentes. Indicadores de fallas Aceite sucio. Desgaste acelerado de los componentes de las válvulas. Bomba con ruido. Alarma de la válvula de derivación. Opciones de Servicio Siga las recomendaciones de intervalos de servicio para su vehículo. Utilice siempre los filtros apropiados de Caterpillar. Drene el aceite contaminado y reemplazar por aceite y filtro(s) limpios. Símbolos ISO Filtro o Malla. Filtro con separador de agua y drenaje manual Filtro con separador de agua y drenaje automático Separador o trampa de agua Lubricador de línea de aire Secador de aire Enfriador de aire
  • 82.
    CURSO: HIDRÁULICA I- II - 74 - Material del Estudiante FSAA – DMSE0020-2004a Módulo 5 FERREYROS S.A.A. Desarrollo Técnico MSC/ERI – Mar04 Hidraul_mod_5 Componentes
  • 83.
    Módulo 6 COMPONENTES GENERADORES DEFLUJO DESARROLLO TECNICO DMSE0020-2004a MARZO, 2004 Preparado por MSC/ERI
  • 85.
    CURSO: HIDRÁULICA I- II - 76 - Material del Estudiante FSAA – DMSE0020-2004a Módulo 6 FERREYROS S.A.A. Desarrollo Técnico MSC/ERI – Mar04 MODULO 6: COMPONENTES GENERADORES DE FLUJO El propósito de este módulo es entender el funcionamiento de los componentes generadores de flujo de un sistema hidráulico. Bombas y motores son similares en construcción, pero diferentes en sus características operacionales, por lo tanto la mayor parte del material de este módulo se concentrará en la nomenclatura y operación de bombas. OBJETIVOS Al término de este módulo, el estudiante estará en capacidad de: 1. Entender la diferencia entre las bombas de desplazamiento positivo y no positivo. 2. Entender la diferencia entre las bombas de desplazamiento fijo y desplazamiento variable. 3. Entender la operación de los diferentes tipos de bombas. 4. Entender las similitudes y diferencias entre bombas y motores.
  • 86.
    CURSO: HIDRÁULICA I- II - 77 - Material del Estudiante FSAA – DMSE0020-2004a Módulo 6 FERREYROS S.A.A. Desarrollo Técnico MSC/ERI – Mar04 LECCIÓN 6.1: BOMBAS Y MOTORES 6.1 Funciones Las bombas hidráulicas convierten la energía mecánica en energía hidráulica en forma de flujo de fluido. Las bombas producen solamente caudal o flujo (en galones por minuto, litros por minuto, centímetros cúbicos por revolución, etc.) el mismo que es utilizado en un sistema hidráulico. Las bombas NO GENERAN PRESION. La presión es originada por la resistencia al flujo. Esta resistencia es causada por los diferentes componentes del sistema como mangueras, válvulas, orificios, acoplamientos, conexiones, cilindros, motores o cualquier otro componente que se encuentre en el camino del flujo hacia el tanque. Aunque las bombas no generan directamente presión hidráulica, deben diseñarse para soportar los requisitos de presión del sistema. Por lo general, cuanto mayor sea la presión de operación, mayor será la bomba. 6.2 Tipos de Bombas Las bombas pueden ser clasificadas dentro de dos grandes grupos: - Bombas de desplazamiento NO POSITIVO. - Bombas de desplazamiento POSITIVO. 6.2.1 Bombas de desplazamiento NO POSITIVO Las bombas de desplazamiento NO POSITIVO presentan mayores espacios (holgura) entre sus partes móviles y estacionarias que sus similares de desplazamiento POSITIVO. Esta mayor holgura permite que una mayor cantidad de líquido pueda recircular entre las partes cuando la presión (resistencia al flujo) de salida aumenta. Este tipo de bombas son menos eficientes debido a que el flujo de salida decrece considerablemente con el aumento de la presión de salida. Estas bombas generalmente son presentadas en dos tipos: - Centrífugas - Axiales Estas son utilizadas en aplicaciones de baja presión como bombas de agua de automóviles, bombas de agua para suministro doméstico e industrial y como bombas de carga para bombas de pistón en sistemas hidráulicos de alta presión.
  • 87.
    CURSO: HIDRÁULICA I- II - 78 - Material del Estudiante FSAA – DMSE0020-2004a Módulo 6 FERREYROS S.A.A. Desarrollo Técnico MSC/ERI – Mar04 6.2.1.1 Bombas Centrífugas La bomba centrífuga consiste en dos porciones básicas: el impulsor (2) que se monta en el eje de entrada (4) y la cubierta (3). El impulsor tiene una parte posterior sólida o disco con láminas curvadas (1) moldeadas en el lado de la entrada. El líquido ingresa al centro de la cubierta (5) cerca del eje de entrada y fluye por el impulsor. Las láminas curvadas del impulsor propulsan el líquido hacia fuera, contra la cubierta. La cubierta esta moldeada de tal forma que direcciona el líquido al puerto de salida. 6.2.1.2 Bombas Axiales El tipo axial se asemeja a un ventilador eléctrico de aire. Se monta en un tubo recto y tiene un propulsor aplanado abierto. El líquido es propulsado abajo del tubo por la rotación de las láminas anguladas. 6.2.2 Bombas de desplazamiento POSITIVO Son las bombas que siempre generan flujo cuando están funcionando. La mayoría de las bombas que se utilizan en las máquinas Caterpillar son de este tipo. Hay tres tipos básicos de bombas de desplazamiento positivo: - De engranajes - De paletas - De pistón Las bombas de desplazamiento positivo tienen holguras (espacios) entre componentes mucho más pequeños. Esto reduce las fugas y proporciona mayor eficiencia cuando se utiliza en sistemas hidráulicos de alta presión. El flujo de la salida en una bomba de desplazamiento positivo es básicamente igual para cada revolución de la bomba. Las bombas de desplazamiento positivo son clasificadas por el control de flujo de salida y por su construcción. Dentro de la clasificación por el control de flujo de salida tenemos: De caudal fijo (desplazamiento fijo): Son las que mueven un volumen constante o fijo de fluido en cada revolución de la bomba. Las bombas de engranajes y algunas bombas de paletas son bombas de caudal fijo. De caudal variable (desplazamiento variable): Pueden ajustar el volumen del fluido que se impele durante cada revolución. Este caudal puede ser controlado manual o automáticamente. En algunos casos se puede encontrar una combinación de ambos controles. Las bombas de pistones y algunas bombas de paletas pueden ser de caudal variable.
  • 88.
    CURSO: HIDRÁULICA I- II - 79 - Material del Estudiante FSAA – DMSE0020-2004a Módulo 6 FERREYROS S.A.A. Desarrollo Técnico MSC/ERI – Mar04 Bi-direccionales: Son reversibles y pueden accionarse en cualquier sentido. De presión compensada: Son bombas de caudal variable equipadas con un dispositivo de control que ajusta la salida de la bomba para mantener la presión deseada en el sistema. Se debe considerar que una bomba hidráulica tiene compensación de presión de tres formas: Una bomba que está equipada con una válvula compensadora de presión para limitar la presión máxima del sistema. Una bomba que varía el flujo de salida para mantener un diferencial de presión determinado. Se utilizan servo-válvulas o carretes de margen para enviar la señal a la bomba. Una bomba que mantiene un régimen de flujo (caudal) determinado aún cuando aumenta la presión de carga.
  • 89.
    CURSO: HIDRÁULICA I- II - 80 - Material del Estudiante FSAA – DMSE0020-2004a Módulo 6 FERREYROS S.A.A. Desarrollo Técnico MSC/ERI – Mar04 Asimismo, se pueden clasificar por el diseño o construcción de dos maneras: • Por la presión máxima del sistema (es decir 21,000 kPa o 3,000 PSI) a la cual la bomba esta diseñada para funcionar. • Por el flujo de salida específico entregado a una revolución o velocidad dada y a una presión específica. Ejemplo: LPM @ RPM @ kPa o por gpm @ RPM @ PSI (es decir 380 LPM @ 2000 RPM @ 690 kPa o 100 gpm @ 2000 RPM @ 100 psi). 6.2.2.1 Bombas de Engranajes Las bombas de engranajes son bombas de caudal positivo y fijo. Su diseño simple, de recia construcción, las hacen útiles en una amplia gama de aplicaciones. 6.2.2.1.1 Componentes Los componentes de una bomba de engranajes se identifican en la siguiente ilustración: 1. Sellos 2. Plancha de presión 3. Engranaje loco 4. Engranaje de impulsión 5. Caja 6.2.2.1.2 Funcionamiento de la bomba de engranajes Un eje de impulsión hace girar el engranaje impulsor, el cual hace girar el engranaje loco. A medida que giran los engranajes, los dientes del engranaje forman un sello contra la caja. El aceite entra por la lumbrera de entrada quedando atrapado entre los dientes y la caja, es impulsado y obligado a salir por la lumbrera de salida. GENHD018 GENHD019
  • 90.
    CURSO: HIDRÁULICA I- II - 81 - Material del Estudiante FSAA – DMSE0020-2004a Módulo 6 FERREYROS S.A.A. Desarrollo Técnico MSC/ERI – Mar04 6.2.2.2 Bombas de Paletas Las bombas de paletas son bombas de caudal positivo y fijo. Estas bombas de larga duración y suave funcionamiento son de uso frecuente. 6.2.2.2.1 Componentes Los componentes de una bomba de paletas son los siguientes: 1. Caja del extremo 2. Plancha flexible 3. Rotor 4. Anillo excéntrico 5. Paletas 6. Sello 7. Caja del extremo 6.2.2.2.2 Funcionamiento de la bomba de paletas Un eje de impulsión gira el rotor. El aceite penetra en la cámara creada entre las dos paletas y la caja, es impulsado hacia la lumbrera de salida. La bomba de paletas consiste en: un anillo de leva, paletas y un rotor ranurado. 6.2.2.2.3 Bombas de paletas Caterpillar La mayoría de las bombas de paletas Caterpillar son bombas balanceadas con un par de lumbreras de entrada y un par de salida. Las lumbreras de cada par están ubicadas en lados opuestos. La fuerza centrífuga, los resortes o la alta presión de aceite empujan las paletas contra la superficie interior del anillo. Esto permite que las paletas se ajusten automáticamente según el desgaste. GENHD020 GENHD021
  • 91.
    CURSO: HIDRÁULICA I- II - 82 - Material del Estudiante FSAA – DMSE0020-2004a Módulo 6 FERREYROS S.A.A. Desarrollo Técnico MSC/ERI – Mar04 6.2.2.3 Bombas de Pistones Las bombas de pistones pueden ser de caudal fijo o variable, según su diseño. Estas bombas versátiles y eficientes se utilizan frecuentemente en los sistemas hidráulicos de detección de carga y presión compensada. 6.2.2.3.1 Componentes Una bomba de pistones de caudal variable consiste en: 1. Eje impulsor. 2. Tambor de cilindros. 3. Placa de la lumbrera. 4. Pistones. 5. Retenes. 6. Placa de retracción. 7. Plato basculante. 6.2.2.3.2 Funcionamiento de la bomba de pistones El eje impulsor está conectado al tambor de cilindros. A medida que gira, los pistones, que están conectados al plato basculante, suben y bajan en los cilindros. A medida que el pistón se retrae, hace penetrar aceite en el cilindro por la lumbrera de entrada y luego lo expulsa en la carrera descendente por la lumbrera de salida. El caudal de aceite impulsado depende del ángulo del plato basculante. Cuando el plato basculante está situado en un ángulo máximo, habrá el máximo caudal. Cuando está situado en un ángulo cero, no habrá caudal ni flujo. 6.2.2.3.3 Bombas de pistón de caudal fijo Las bombas de pistones también pueden ser de caudal fijo. En este tipo de bombas se tiene un ángulo fijo del conjunto del tambor y pistones con respecto al eje de impulsión. GENHD022
  • 92.
    CURSO: HIDRÁULICA I- II - 83 - Material del Estudiante FSAA – DMSE0020-2004a Módulo 6 FERREYROS S.A.A. Desarrollo Técnico MSC/ERI – Mar04 6.2.2.3.4 Bomba de pistones radiales La bomba de pistones radiales mueve los pistones de adentro hacia fuera en línea perpendicular a la línea del eje de accionamiento. Cuando los rodillos seguidores de las levas caen en la base de la leva en el anillo exterior, el pistón sale. La presión atmosférica o la carga de la bomba empuja el aceite a través de la válvula de admisión y llena el interior de la cámara formada por la salida del pistón. Cuando los rodillos seguidores de las levas suben a la cresta de la leva del anillo exterior, el pistón entra. En este momento el aceite contenido en la cámara es expulsado por la válvula de salida, generándose el flujo de salida. 6.3 Desplazamiento de la bomba El desplazamiento de la bomba se calcula midiendo el volumen de fluido movido durante una revolución completa de la bomba. 6.4 Caudal de la bomba El caudal de la bomba se calcula midiendo el volumen de fluido movido durante un tiempo determinado. Se expresa en galones por minuto o en litros por minuto (gal/min o l/min). Cuando se exprese en volumen por revolución, el caudal pueden ser convertido fácilmente multiplicándolo por la velocidad en RPM (es decir 2000 RPM) y dividiéndolo por una constante. Por ejemplo, calculemos el flujo de una bomba que gire a 2000 RPM y tenga un flujo de 11.55 in3/rev o 190 cc/rev. 231 3 rpm rev in GPM ×= 1000 rpm rev cc LPM ×= 231 20005.11 × =GPM 1000 2000190× =LPM 100=GPM 380=LPM 6.5 Motores Los motores hidráulicos son actuadores que convierten la energía hidráulica en energía mecánica en forma de movimiento y fuerza giratoria. Se utilizan en las máquinas Caterpillar para impulsar cadenas, ruedas e implementos.
  • 93.
    CURSO: HIDRÁULICA I- II - 84 - Material del Estudiante FSAA – DMSE0020-2004a Módulo 6 FERREYROS S.A.A. Desarrollo Técnico MSC/ERI – Mar04 6.5.1 Funcionamiento de los motores Los motores hidráulicos son casi idénticos a las bombas hidráulicas. Esto se aplica a los motores de engranajes, de paletas y de pistones. La diferencia principal consiste en que el aceite a alta presión entra en el motor, haciendo girar a los componentes internos. El aceite luego sale del motor a baja presión y regresa al tanque. Cuando el motor está funcionando hacia adelante, los componentes internos giran en la misma dirección. 6.6 Nomenclatura ISO Bombas Las bombas en el sistema ISO son identificadas por un triangulo negro dentro de un círculo con la punta direccional apuntando al borde del mismo. Cuando una flecha cruza el círculo diagonalmente, esta indica que la bomba es de caudal variable. Motores Los motores en el sistema ISO son identificados por un triangulo negro dentro de un círculo con su base apoyada al borde del circulo y la punta direccional apuntando al centro del mismo. Cuando una flecha cruza el círculo diagonalmente, esta indica que el motor es de caudal variable.
  • 94.
    CURSO: HIDRÁULICA I- II - 85 - Material del Estudiante FSAA – DMSE0020-2004a Módulo 6 FERREYROS S.A.A. Desarrollo Técnico MSC/ERI – Mar04 6.7 Localización, solución de problemas y atención técnica para bombas y motores El rendimiento y la vida útil de las bombas hidráulicas pueden verse afectados por una serie de condiciones de operación. 6.7.1 ¿Cómo fallan las bombas y los motores? Fugas. Desgaste. Componentes rotos o averiados. 6.7.2 ¿Por qué fallan las bombas y los motores? Cavitación. Aireación. Contaminación. Fluido inadecuado. Exceso de calor / presión. Desgaste normal. 6.8 Cavitación Cuando una bomba o un motor no recibe aceite o recibe muy poco aceite, se forman cavidades de vapor que se desintegran en la bomba. Esto ocasiona implosiones que desgastan los componentes internos de la bomba o del motor. Además los componentes se rayan debido a la falta de lubricación. GENHD023
  • 95.
    CURSO: HIDRÁULICA I- II - 86 - Material del Estudiante FSAA – DMSE0020-2004a Módulo 6 FERREYROS S.A.A. Desarrollo Técnico MSC/ERI – Mar04 6.8.1 Síntomas de la cavitación Los síntomas de la cavitación son: Traqueteo peculiar. Operación defectuosa del implemento. Acumulación de calor en la bomba (la pintura de la bomba se quema). 6.8.2 Causas de la cavitación Tubería de entrada restringida (ej. filtro taponado). Exceso de velocidad. Bajo nivel de aceite. Viscosidad de aceite demasiado alta. Falla de presurización del tanque. Cambios no autorizados en el sistema y/o piezas de inferior calidad. 6.9 Aireación La aireación consiste en el proceso de atrapar el aire que se encuentra en el aceite, lo que es ocasionado por las fugas de aceite en el sistema. Las burbujas explotan cuando entran en la bomba o en el motor, causando el desgaste de los componentes internos. 6.9.1 Síntomas de la aireación Ruido en la bomba o en el motor. Operación errática del implemento. Acumulación de calor en la bomba o en el motor. Los controles del implemento están muy suaves. Aceite espumoso. 6.10 Contaminación del aceite Las bombas y los motores son susceptibles a los daños ocasionados por la suciedad, el agua y otros contaminantes abrasivos. 6.10.1 Causas de la contaminación Mantenimiento deficiente. Conexiones flojas en las tuberías. Sellos dañados. Hábitos de trabajo descuidados (Dejar el tanque destapado, permitir que contaminantes entren en el tanque al restablecer aceite, dejar el tanque sin la tapa de ventilación). GENHD024
  • 96.
    CURSO: HIDRÁULICA I- II - 87 - Material del Estudiante FSAA – DMSE0020-2004a Módulo 6 FERREYROS S.A.A. Desarrollo Técnico MSC/ERI – Mar04 6.11 Viscosidad del fluido Es importante utilizar aceite con la viscosidad apropiada. A continuación se describen algunos problemas que pueden ocurrir si se utiliza un tipo de fluido incorrecto: Fluido insuficientemente viscoso: Aumento de fugas internas y externas. Patinaje de la bomba o del motor. Exceso de desgaste de los componentes debido a lubricación inadecuada. Reducción de la presión del sistema. Los controles del implemento están muy suaves. Fluido demasiado espeso: Aumento de la fricción interna. Aumento de la temperatura con la resultante acumulación de residuos lodosos. Operación lenta y errática. Se requiere más potencia para la operación. 6.12 Señales de falla Ruido (tanto la cavitación como la aireación producen traqueteo). Desempeño deficiente de la máquina. Reducción de capacidad. Operación errática. Los controles están muy suaves. Exceso de calor. Exceso de fugas. Aceite espumoso.
  • 97.
    CURSO: HIDRÁULICA I- II - 88 - Material del Estudiante FSAA – DMSE0020-2004a Módulo 6 FERREYROS S.A.A. Desarrollo Técnico MSC/ERI – Mar04 GENHD025
  • 98.
    CURSO: HIDRÁULICA I- II - 89 - Material del Estudiante FSAA – DMSE0020-2004a Módulo 6 FERREYROS S.A.A. Desarrollo Técnico MSC/ERI – Mar04
  • 99.
    Módulo 7 COMPONENTES DECONTROL VALVULAS DESARROLLO TECNICO DMSE0020-2004b MAYO, 2004 Preparado por MSC y JTC
  • 101.
    CURSO: HIDRÁULICA I- II - 91 - Material del Estudiante FSAA – DMSE0020b MODULO 7.1 FERREYROS S.A.A. Desarrollo Técnico MSC y JTC – MAYO 04 Hidraul_mod_7_1 Valvulas Ctrl Presion MODULO 7: COMPONENTES DE CONTROL INTRODUCCIÓN Los componentes de control que se tratarán en este módulo, comprenden las configuraciones básicas de las diversas válvulas hidráulicas, las que se utilizan para regular las condiciones del flujo de aceite, tales como caudal, presión y dirección. Todos los sistemas hidráulicos utilizan válvulas para controlar los actuadores: cilindros y motores, además de regular otros requisitos de caudal de fluido y presión del sistema. Estas válvulas pueden ser componentes individuales, agrupados dentro de un solo bloque o colocados en gran número dentro de bancos de válvulas. OBJETIVOS Al término de este módulo, el estudiante estará en capacidad de: 1. Describir los tipos más comunes de válvulas de control de presión, de control de dirección y control de flujo. 2. Establecer las funciones de las válvulas anteriormente mencionadas. 3. Identificar los símbolos ISO de los tipos principales de válvulas
  • 102.
    CURSO: HIDRÁULICA I- II - 92 - Material del Estudiante FSAA – DMSE0020b MODULO 7 FERREYROS S.A.A. Desarrollo Técnico MSC y JTC – MAYO 04 Hidraul_mod_7_1 Valvulas Ctrl Presion VÁLVULA DE COMPUERTA El tipo de válvula más simple es la válvula de compuerta común. El flujo se controla acercando o alejando el vástago de la válvula del asiento de la válvula. Esta válvula sencilla también puede afectar la presión del circuito. A medida que se cierra la abertura entre el asiento de la válvula y el vástago, se restringe el flujo, haciendo que caiga la presión del lado posterior a la válvula. Este fenómeno se llama “efecto del orificio restrictor”. 2a
  • 103.
    CURSO: HIDRÁULICA I- II - 93 - Material del Estudiante FSAA – DMSE0020b MODULO 7 FERREYROS S.A.A. Desarrollo Técnico MSC y JTC – MAYO 04 Hidraul_mod_7_1 Valvulas Ctrl Presion LECCIÓN 7.1 VÁLVULAS DE CONTROL DE PRESIÓN INTRODUCCIÓN Las válvulas de control de presión son usadas para controlar la presión en el circuito o en un sistema. La función de la válvula será la misma aunque el diseño podría cambiar. Algunas de las válvulas de control de presión que estudiaremos son válvulas de alivio, válvulas de secuencia, válvulas reductoras de presión, válvulas de presión diferencial y válvulas de descarga. Válvulas de alivio Los sistemas hidráulicos están diseñados para operar en un rango de presión. Excediendo este rango podríamos dañar los componentes del sistema o podría provocar un daño personal. La válvula de alivio mantiene la presión dentro de un límite establecido al abrir y permitir que el exceso de aceite fluya, ya sea hacia otro circuito o de regreso al tanque. Válvula de alivio simple, Presión de apertura (cracking pressure) La figura 2b muestra una válvula de alivio simple en la posición de “presión de apertura”. La válvula de alivio simple (también llamada válvula de actuación directa) es mantenida cerrada por la fuerza del resorte. La tensión del resorte es regulada a la “presión de alivio”. Sin embargo la presión de regulación de alivio no es la presión a la cual la válvula comienza a abrirse. Cuando se dan las condiciones para que exista una resistencia al flujo normal de aceite, el exceso de flujo de aceite causa el incremento de la presión de aceite. Dicho incremento de presión es sensado por la válvula de alivio. Cuando la fuerza del incremento de la presión de aceite supera la fuerza del resorte de la válvula de alivio, la válvula se mueve contra el resorte y comienza a abrirse. La presión requerida para iniciar la apertura de la válvula es llamada la presión de apertura (cracking pressure) La válvula abre justo lo suficiente para permitir que el exceso de aceite fluya a través de la válvula. Vea imagen 2b. 2b
  • 104.
    CURSO: HIDRÁULICA I- II - 94 - Material del Estudiante FSAA – DMSE0020b MODULO 7 FERREYROS S.A.A. Desarrollo Técnico MSC y JTC – MAYO 04 Hidraul_mod_7_1 Valvulas Ctrl Presion Válvula de alivio simple, regulación de la presión de alivio (relief pressure setting) Un incremento en la resistencia al flujo de aceite, incrementa el volumen de aceite en exceso y por consiguiente incrementa la presión del circuito. El incremento de la presión del circuito supera la nueva tensión del resorte y abre más la válvula de alivio. El proceso es repetido hasta que el máximo volumen del aceite en exceso esté fluyendo a través de la válvula de alivio. Esta es la regulación de la presión de alivio (relief pressure setting), ver imagen 2c. La válvula de alivio simple es comúnmente usada donde el volumen aceite en exceso es bajo o donde hay una necesidad de una respuesta rápida. Esto hace ideal a la válvula de alivio simple para aliviar presiones picos o como una válvula de seguridad. 2c
  • 105.
    CURSO: HIDRÁULICA I- II - 95 - Material del Estudiante FSAA – DMSE0020b MODULO 7 FERREYROS S.A.A. Desarrollo Técnico MSC y JTC – MAYO 04 Hidraul_mod_7_1 Valvulas Ctrl Presion Válvula de Alivio Pilotada Además de los elementos de una válvula simple, cuenta también con una válvula adicional o piloto, más pequeña, que regula la presión, lo cual permite que la válvula se abra y se cierre ante fluctuaciones menores en el sistema. Esto elimina el ruido y permite un control más preciso Ante mayores requerimientos de alivio primero la válvula más pequeña se abre, se produce una mayor diferencia de presión en el carrete más grande, lo que hace que la válvula mayor, con el resorte ligero, se abra y deje pasar el aceite.
  • 106.
    CURSO: HIDRÁULICA I- II - 96 - Material del Estudiante FSAA – DMSE0020b MODULO 7 FERREYROS S.A.A. Desarrollo Técnico MSC y JTC – MAYO 04 Hidraul_mod_7_1 Valvulas Ctrl Presion POSICIÓN CERRADA POSICIÓN ABIERTA 2d 2e
  • 107.
    CURSO: HIDRÁULICA I- II - 97 - Material del Estudiante FSAA – DMSE0020b MODULO 7 FERREYROS S.A.A. Desarrollo Técnico MSC y JTC – MAYO 04 Hidraul_mod_7_1 Valvulas Ctrl Presion Símbolo ISO de válvula NORMALMENTE CERRADA La válvula representada por la figura 2f puede representar ya sea a una válvula de alivio simple o pilotada. Los Símbolos ISO son los mismos para todas las válvulas de alivio. La figura 2f representa la válvula en la posición cerrada. La presión del sistema es sensada en la parte superior de la válvula y trabaja para mover la válvula contra el resorte. Durante la operación normal, el flujo es bloqueado por la válvula cerrada. Símbolo ISO de válvula NORMALMENTE ABIERTA El símbolo ISO de la válvula en la figura 2g muestra una válvula de alivio en posición abierta. Cuando la fuerza de la presión de aceite del sistema vence la fuerza del resorte, la flecha se mueve hacia arriba y desconecta la comunicación entre bomba y drenaje. Válvula Normalmente Cerrada Válvula Normalmente Abierta Símbolo ISO de válvula de Alivio Variable La válvula de alivio variable es representada por una sección con una flecha a través del resorte. La flecha muestra que la tensión del resorte puede ser variada. 2f 2g 2h
  • 108.
    CURSO: HIDRÁULICA I- II - 98 - Material del Estudiante FSAA – DMSE0020b MODULO 7 FERREYROS S.A.A. Desarrollo Técnico MSC y JTC – MAYO 04 Hidraul_mod_7_1 Valvulas Ctrl Presion Válvula de secuencia, Posición abierta Cuando la presión en la cámara del resorte de la válvula de descarga excede la regulación del resorte de la válvula piloto. La válvula piloto se abre. La válvula piloto abierta permite al aceite en la cámara del resorte de la válvula de descarga fluir hacia el tanque. Esto permite que la presión del aceite en dicha cámara disminuya. La fuerza de la presión de aceite mayor del sistema mueve la válvula de descarga contra la fuerza del resorte de la válvula de descarga y abre el pasaje al circuito 2. La válvula de secuencia permanece abierta hasta que la presión en el circuito 1 disminuya a menos de la presión de regulación del resorte. 2k
  • 109.
    CURSO: HIDRÁULICA I- II - 99 - Material del Estudiante FSAA – DMSE0020b MODULO 7 FERREYROS S.A.A. Desarrollo Técnico MSC y JTC – MAYO 04 Hidraul_mod_7_1 Valvulas Ctrl Presion Válvula de Reducción de Presión Se utilizan cuando la demanda de presión de un circuito es menor que la presión de suministro. Básicamente consta de un pistón, un resorte y un carrete. La fuerza del resorte determina la máxima presión corriente debajo de la válvula. La válvula está normalmente abierta. A medida que el flujo pasa por el carrete, la presión aumenta corriente abajo. Al aumentar la presión en la cavidad del pistón, esta actúa contra el pistón y el carrete y comienza a cerrar la válvula hasta encontrar el equilibrio Símbolo ISO de la válvula Reductora de Presión 2l
  • 110.
    CURSO: HIDRÁULICA I- II - 100 - Material del Estudiante FSAA – DMSE0020b MODULO 7 FERREYROS S.A.A. Desarrollo Técnico MSC y JTC – MAYO 04 Hidraul_mod_7_1 Valvulas Ctrl Presion En el arranque de la bomba En el arranque de la bomba, La fuerza del resorte de la válvula mantiene el carrete y el pistón a la derecha. El suministro de aceite fluye alrededor del carrete de la válvula para el circuito controlado (aguas debajo de la válvula) El suministro de aceite también fluye a través del pasaje de aceite a la cámara del pistón a la derecha de la cámara del pistón. Cualquier cambio en la presión del circuito de aceite controlado es sensado por la cámara del pistón. En el arranque de la bomba, la presión de alimentación y la presión controlada de aceite son las mismas. Ver imagen 2m Condición normal de operación Cuando la presión se incrementa en el circuito, el incremento es sensado en la cámara del pistón. La presión creciente mueve el pistón a la izquierda contra el carrete de la válvula y la fuerza del resorte. Cuando el carrete de la válvula se mueve a la izquierda, El carrete de la válvula restringe el aceite de suministro a través de la válvula y reduce la presión del circuito de aceite controlado. El movimiento del carrete de la válvula crea un orificio variable entre el suministro y el circuito controlado. El orificio variable permite incrementar o disminuir el flujo de aceite como sea necesario para controlar la presión en el circuito controlado. El aceite en la cámara del resorte debe ser drenado. Ver la figura 2n 2m 2n
  • 111.
    CURSO: HIDRÁULICA I- II - 101 - Material del Estudiante FSAA – DMSE0020b MODULO 7 FERREYROS S.A.A. Desarrollo Técnico MSC y JTC – MAYO 04 Hidraul_mod_7_1 Valvulas Ctrl Presion Válvulas de Diferencia de Presión. Permite establecer una secuencia de suministro de aceite a dos circuitos, o mantener una diferencia de presión constante entre dos circuitos. Está compuesta por un carrete y un resorte. Inicialmente el carrete bloquea el flujo desde el circuito primario hacia el secundario. Una vez que se satisfacen los requisitos de flujo hacia el circuito primario, la presión aumenta, desplazando el carrete contra el resorte y permitiendo el flujo hacia el circuito secundario y la cámara del resorte. A medida que aumenta la presión secundaria, la válvula retrocede. La válvula constantemente ajustará su posición de forma que la presión en el circuito secundario iguale la presión en el primario menos la fuerza del resorte. Ver imágenes 2p, 2q, 2r. Símbolo ISO de la Válvula de Diferencia de Presión 2p
  • 112.
    CURSO: HIDRÁULICA I- II - 102 - Material del Estudiante FSAA – DMSE0020b MODULO 7 FERREYROS S.A.A. Desarrollo Técnico MSC y JTC – MAYO 04 Hidraul_mod_7_1 Valvulas Ctrl Presion FUNCIONAMIENTO DE LA VALVULA DE DIFERENCIA DE PRESION - AL INICIO DEL FUNCIONAMIENTO --------------------------------------------------------------------------------------------------- ...................................................................................................................... - EN FUNCIONAMIENTO NORMAL ............................................................................................................... ............................................................................................................... ................................................................................................................ 2q 2r
  • 113.
    CURSO: HIDRÁULICA I- II - 103 - Material del Estudiante FSAA – DMSE0020b MODULO 7 FERREYROS S.A.A. Desarrollo Técnico MSC y JTC – MAYO 04 Hidraul_mod_7_1 Valvulas Ctrl Presion HOJA DE TRABAJO EN CLASE N° 2.1 VÁLVULAS DE CONTROL DE PRESIÓN Llene en los espacios en blanco o círculos la mejor respuesta: 1. Explique el porqué de las válvulas de alivio 2. Liste dos tipos básicos de válvulas de alivio En las preguntas de la 3 a la 5 responda si es verdadero o falso 3. Los símbolos ISO nos dicen si es una válvula de alivio simple o pilotada a) Verdadero b) Falso 4. La pequeña sección de la válvula de alivio piloto tiene como objetivo principal descargar el flujo del sistema al tanque. a) Verdadero b) Falso 5. El resorte del cuerpo de descarga de la válvula de alivio pilotada es más rígido que el de una válvula de alivio simple. a) Verdadero b) Falso VÁLVULAS REDUCTORAS DE PRESIÓN 6. ¿Cuándo elegiría usar una válvula reductora de presión en un circuito?
  • 114.
    CURSO: HIDRÁULICA I- II - 104 - Material del Estudiante FSAA – DMSE0020b MODULO 7 FERREYROS S.A.A. Desarrollo Técnico MSC y JTC – MAYO 04 Hidraul_mod_7_1 Valvulas Ctrl Presion 7. Compare una válvula de alivio con una válvula reductora de presión. 8. ¿Por qué línea externa de drenaje es necesaria para una apropiada operación de una válvula reductora de presión? VÁLVULAS DE PRESIÓN DIFERENCIAL 9. ¿Cuándo elegiría usar una válvula de presión diferencial en un circuito? 10. ¿ Por qué podríamos decir que el símbolo de una válvula de presión diferencial es una combinación o no de los símbolos de una válvula de alivio de presión y una válvula reductora de presión? 11. Compare una válvula de presión diferencial con una válvula reductora de presión.
  • 115.
    CURSO: HIDRÁULICA I- II - 106 - Material del Estudiante FSAA – DMSE0020b MODULO 7.2 FERREYROS S.A.A. Desarrollo Técnico MSC y JTC – MAYO 04 Hidraul_mod_7_2 Valvulas Ctrl Direccional LECCIÓN 2.2 VÁLVULAS DE CONTROL DIRECCIONAL O SELECTORAS INTRODUCCIÓN Las válvulas de control direccional o selectoras son usadas para dirigir el aceite a circuitos separados de un sistema hidráulico (hacia un actuador por ejemplo). La máxima capacidad de flujo y la caída de presión a través de una válvula son las primeras consideraciones. Las válvulas de control direccional pueden interactuar con controles manuales, hidráulicos, neumáticos y electrónicos. Esos factores son mayormente determinados por el diseño inicial del sistema. Válvulas Selectoras Controlan el funcionamiento de los actuadores y demás componentes de un sistema hidráulico, permitiendo que la válvula determine la dirección y cantidad de flujo de aceite. La mayor parte de las válvulas selectoras tienen un carrete que se desliza hacia adelante y hacia atrás en la perforación de la válvula. El carrete tiene amplios diámetros, llamados resaltos, que pueden bloquear o abrir entradas y salidas. Algunos carretes tienen ranuras de lubricación alrededor de los resaltos gruesos en uno de los extremos del carrete cuya finalidad es atrapar el aceite. Esto hace que el carrete flote en una capa delgada de aceite, manteniéndolo centrado y más fácil de mover. Por lo general, el carrete está centrado en la válvula mediante resortes y puede ser movido manualmente o eléctricamente mediante solenoides. Los carretes de gran tamaño difíciles de operar manualmente o situados en ubicaciones distantes, pueden ser accionados hidráulicamente. Las válvulas selectoras que controlan la operación de otras válvulas son llamadas válvulas piloto. Las válvulas selectoras generalmente tienen tres o más posiciones. Cada posición cambia el sentido del flujo hacia el actuador. Una válvula de centro abierto permite el paso del aceite de suministro de retorno al tanque a través de su posición neutral. Una válvula de centro cerrado bloquea el flujo proveniente de la bomba. 2t1
  • 116.
    CURSO: HIDRÁULICA II- 107 - Material del Estudiante FSAA – DMSE0020b MODULO 7.2 FERREYROS S.A.A. Desarrollo Técnico MSC y JTC – MAYO 04 Hidraul_mod_7_2 Valvulas Ctrl Direccional Carrete de la válvula El carrete de la válvula consiste en canales y resaltos. Los resaltos del carrete bloquean el flujo del aceite a través del cuerpo de la válvula. Los canales del carrete permiten el flujo del aceite alrededor del carrete y a través del cuerpo de la válvula. La posición del carrete cuando no está activa se llama posición “normal”o neutral. ANOTACIONES 2t2 2t3
  • 117.
    CURSO: HIDRÁULICA II- 108 - Material del Estudiante FSAA – DMSE0020b MODULO 7.2 FERREYROS S.A.A. Desarrollo Técnico MSC y JTC – MAYO 04 Hidraul_mod_7_2 Valvulas Ctrl Direccional Válvula de control direccional de centro abierto (Posición fija - HOLD) 2t4 Válvula de control direccional de centro abierto (Posición de levante - RAISE) 2t5 2t6
  • 118.
    CURSO: HIDRÁULICA II- 109 - Material del Estudiante FSAA – DMSE0020b MODULO 7.2 FERREYROS S.A.A. Desarrollo Técnico MSC y JTC – MAYO 04 Hidraul_mod_7_2 Valvulas Ctrl Direccional REPRESENTACIÓN ISO El símbolo básico ISO en la imagen 2t6 consiste de uno o más cuadros básicos. El número de cuadros usados representa el número de posiciones que la válvula puede adoptar. Puertos o Vías Ruta del flujo 2t6 2t7 2t8 2t9 En la imagen 2t9 se muestran tres símbolos ISO de válvulas de tres posiciones. Centro Cerrado: Centro en Tandem: Centro abierto:
  • 119.
    CURSO: HIDRÁULICA II- 110 - Material del Estudiante FSAA – DMSE0020b MODULO 7.2 FERREYROS S.A.A. Desarrollo Técnico MSC y JTC – MAYO 04 Hidraul_mod_7_2 Valvulas Ctrl Direccional Válvula controlada manualmente de tres posiciones, seis vías y centro abierto Válvula controlada por línea piloto de tres posiciones, seis vías y centro cerrado Actuadores de válvulas de control direccional 2t10 2t11 2t12
  • 120.
    CURSO: HIDRÁULICA II- 111 - Material del Estudiante FSAA – DMSE0020b MODULO 7.2 FERREYROS S.A.A. Desarrollo Técnico MSC y JTC – MAYO 04 Hidraul_mod_7_2 Valvulas Ctrl Direccional Válvula de Control Direccional
  • 121.
    CURSO: HIDRÁULICA II- 112 - Material del Estudiante FSAA – DMSE0020b MODULO 7.2 FERREYROS S.A.A. Desarrollo Técnico MSC y JTC – MAYO 04 Hidraul_mod_7_2 Valvulas Ctrl Direccional VÁLVULAS ROTATORIAS Las válvulas rotatorias (ver imagen 2t13) consisten de un vástago redondo con pasajes o canales. Los canales en el vástago se conectan con los puertos en el cuerpo de la válvula. En vez de cambiar de posición de derecha a izquierda, las válvulas rotan. En el diagrama de la izquierda, la válvula conecta la bomba al extremo de vástago del cilindro y el aceite del extremo de cabeza se conecta con tanque. Cuando la válvula rota 90º, la bomba es conectada al extremo de cabeza y el aceite en el extremo de vástago se conecta con el tanque. La válvula muestra cuatro vías. Sin embargo este tipo de válvula es también usado con dos o tres vías. Se utiliza para aplicaciones de bajas presiones. 2t13
  • 122.
    CURSO: HIDRÁULICA II- 113 - Material del Estudiante FSAA – DMSE0020b MODULO 7.2 FERREYROS S.A.A. Desarrollo Técnico MSC y JTC – MAYO 04 Hidraul_mod_7_2 Valvulas Ctrl Direccional VÁLVULA CHECK El diseño más común consiste en un pistón o una bola y un resorte. La válvula de retención se utiliza a menudo en combinación con otras válvulas. La presión ejercida del lado anterior a la válvula es suficiente para vencer la fuerza del resorte, empujando el pistón del asiento y permitiendo que pase flujo por la válvula. El fluido en sentido opuesto permite que la presión trabaje con el resorte, cerrando la válvula y bloqueando el flujo. Es posible que las válvulas de retención sean componentes independientes o pueden formar parte de una caja común con otras válvulas. VÁLVULA CHECK PILOTADA Flujo directo La válvula check pilotada difiere de la válvula check simple en que la pilotada permite el flujo en sentido inverso Flujo bloqueado 2t14 2t15 2t16
  • 123.
    CURSO: HIDRÁULICA II- 114 - Material del Estudiante FSAA – DMSE0020b MODULO 7.2 FERREYROS S.A.A. Desarrollo Técnico MSC y JTC – MAYO 04 Hidraul_mod_7_2 Valvulas Ctrl Direccional Flujo inverso En la imagen 2t18 Señal piloto abre la válvula check Señal piloto cierra la válvula check Válvula Resolver, Lanzadera o Enlace Las figuras A y B representan válvulas check simple. La figura C representa la válvula shuttle (resolver) La figura D representa una válvula check pilotada 2t17 2t18
  • 124.
    CURSO: HIDRÁULICA II- 115 - Material del Estudiante FSAA – DMSE0020b MODULO 7.2 FERREYROS S.A.A. Desarrollo Técnico MSC y JTC – MAYO 04 Hidraul_mod_7_2 Valvulas Ctrl Direccional VÁLVULAS MAKE UP El símbolo ISO es el mismo que el de una válvula check, pues su función es igual a) Válvula Compensadora (Make - up) Una válvula compensadora es un tipo de válvula de retención que permite que el aceite de retorno fluya directamente hacia las tuberías del actuador cada vez que la presión de retorno sea mayor que la presión de entrada al actuador. Esto evita que los cilindros de las hojas o los cucharones se drenen con mayor rapidez de la que puede desarrollar la bomba para llenarlos. La válvula compensadora está compuesta por una válvula de retención y un resorte ligero. Cuando la presión de aceite disminuye aproximadamente 2 PSI por debajo de la presión de la tubería de retorno, la válvula se abre, dejando pasar el aceite hacia las tuberías. 2t19
  • 125.
    CURSO: HIDRÁULICA II- 116 - Material del Estudiante FSAA – DMSE0020b MODULO 7.2 FERREYROS S.A.A. Desarrollo Técnico MSC y JTC – MAYO 04 Hidraul_mod_7_2 Valvulas Ctrl Direccional Válvulas de control activadas por solenoide En un solenoide, el campo electromagnético mueve una armadura, la cual mueve un pin de presión, éste a su vez, mueve el carrete. Los dos tipos más populares de actuadores son el solenoide seco (air gap solenoid), imagen 2t20 y el solenoide húmedo (wet solenoid), imagen 2t21. Comentarios Válvula de control direccional de cuatro vías dos posiciones compensado por resorte y controlado por solenoide Válvula de control direccional de cuatro vías tres posiciones pilotado y controlado por solenoide 2t20 2t21 2t22 2t23
  • 126.
    CURSO: HIDRÁULICA II- 117 - Material del Estudiante FSAA – DMSE0020b MODULO 7.2 FERREYROS S.A.A. Desarrollo Técnico MSC y JTC – MAYO 04 Hidraul_mod_7_2 Valvulas Ctrl Direccional FALLAS DE SOLENOIDES Muchas fallas de los solenoides ocurren cuando las válvulas están trabadas. El carrete de la válvula solenoide trabado evita que la armadura cierre apropiadamente. La causa más común de la traba del carrete de las válvulas es la contaminación. Contaminantes tales como sedimentos, partículas de metal y otras partículas podrían alojarse entre el carrete y el agujero causando que el carrete se trabe. También el aceite oxidado o sobrecalentado pueden ocasionar taponamientos de la luz entre el carrete y las paredes del agujero causando que el carrete se pegue a la válvula por aparición de barnices. La mayoría de estos contaminantes pueden prevenirse con la instalación de un filtro. El barniz depositado puede ser removido con algún disolvente tal como thiner. El filtro y el aceite adecuados deben ser cambiados en los intervalos correctos para evitar la mayoría de estos problemas. Cuando la válvula está trabada y el solenoide energizado, el solenoide recibe un alto flujo constante de corriente que genera excesivo calentamiento. El solenoide no está diseñado para disipar el excesivo calentamiento y el bobinado se puede quemar. Problemas de sobrecalentamiento frecuentemente ocurren durante periodos de alta temperatura ambiental o bajos voltajes del sistema. Problemas de fallas de solenoides debido a altas temperaturas ambientales podrían ser controladas incrementando el flujo de aire a través del solenoide. La temperatura del aceite hidráulico debe ser disminuido para permitir mayor transferencia de calor desde el solenoide al sistema hidráulico Algunas veces, un diseño distinto de válvula podría ser requerido cuando se opera durante condiciones de clima muy caliente. Algunos arreglos deben ser hechos para permitir que el sistema opere a una menor temperatura. Cuando el voltaje de la bobina es muy bajo, el campo electromagnético no es lo suficientemente fuerte para atraer la armadura. Tal como ocurre en el carrete pegado, la corriente continúa fluyendo a través de la bobina generando calor excesivo. Otros factores que también pueden afectar la adecuada operación y acortar el periodo de vida del solenoide son: el ciclo repetitivo del solenoide, corto circuitos u operación con corriente no adecuada (frecuencia o voltaje incorrectos).
  • 127.
    CURSO: HIDRÁULICA II- 118 - Material del Estudiante FSAA – DMSE0020b MODULO 7.2 FERREYROS S.A.A. Desarrollo Técnico MSC y JTC – MAYO 04 Hidraul_mod_7_2 Valvulas Ctrl Direccional HOJA DE TRABAJO EN CLASE N° 2.2- VÁLVULAS DE CONTROL DE DIRECCIÓN 1. Identifique a cuáles de las válvulas anteriormente estudiadas corresponden las siguientes representaciones ISO: 2. Explique las diferencias entre una válvula check pilotada de una no pilotada. 3. Liste dos consideraciones para elegir una válvula de control direccional Llene los espacios en blanco: 4. Los ____________ bloquean el flujo a través del cuerpo de la válvula. 5. Los ____________ permiten el flujo de aceite a través del cuerpo de la válvula. 6. En los símbolos básicos ISO, el número de cuadros representan el número de ______________ que la válvula puede adoptar. 7. Si el suministro de aceite a través de la válvula está bloqueado en la posición normal, la válvula es de centro_____________ 8. ¿Cuál es el propósito de tener un botón de anulación “override” en un solenoide actuador? 2t24 2t25
  • 128.
    CURSO: HIDRÁULICA II- 119 - Material del Estudiante FSAA – DMSE0020b MODULO 7.2 FERREYROS S.A.A. Desarrollo Técnico MSC y JTC – MAYO 04 Hidraul_mod_7_2 Valvulas Ctrl Direccional 9. Escriba el nombre correcto de cada símbolo abajo: A F B G C H D I E J 10. Dibuje el símbolo ISO de una válvula de control direccional de tres posiciones, cuatro vías, de centro abierto, centrado por resorte y operado por palanca. 11. Nombre tres condiciones por las que podría sobrecalentar una válvula solenoide. 12. Describa la operación de una válvula check. 13. ¿Qué sucedería si la válvula check es instalada al revés? 14. ¿Qué es la presión ratio y la presión piloto? 2t26
  • 129.
    CURSO: HIDRÁULICA II- 121 - Material del Estudiante FSAA – DMSE0020b MODULO 7.3 FERREYROS S.A.A. Desarrollo Técnico MSC y JTC – MAYO 04 Hidraul_mod_7_3 Valvulas Ctrl Caudal LECCIÓN 2.3 VÁLVULAS DE CONTROL DE FLUJO INTRODUCCIÓN El Control de Flujo consiste en controlar el volumen del flujo de aceite dentro o fuera de un circuito. El control del flujo en un sistema hidráulico puede ser logrado de varias maneras. La forma más común es la instalación de un orifico. Cuando un orificio es instalado, el orificio presenta una alta restricción mayor a la restricción normal al flujo de la bomba. La mayor resistencia incrementa la presión del aceite. El incremento en la presión de aceite causa que algo del aceite tome otro camino. El camino podría ser a través de otro circuito o podría ir por una válvula de alivio. También serán discutidas las válvulas no compensadas y compensadas de control de flujo. Orificio Un orificio es una pequeña apertura en el camino del flujo del aceite. El flujo a través del orifico es afectado por muchos factores. Tres son los más comunes de ellos. 1. La temperatura del aceite 2. El tamaño del orifico 3. La diferencia de presiones a través del orificio TEMPERATURA
  • 130.
    CURSO: HIDRÁULICA II- 122 - Material del Estudiante FSAA – DMSE0020b MODULO 7.3 FERREYROS S.A.A. Desarrollo Técnico MSC y JTC – MAYO 04 Hidraul_mod_7_3 Valvulas Ctrl Caudal TAMAÑO DEL ORIFICIO Válvula Check con un orificio fijo Orificio Variable FLUJO VS. CAÍDA DE PRESIÓN Los esquemas de las imágenes 2t29 y 2t30 consisten en una bomba de desplazamiento positivo, una válvula de alivio y un orificio variable. La válvula de alivio es regulada a 3445 kPa (500 psi) y limita la presión máxima en el sistema. El orificio puede ser ajustado a cualquier flujo entre 0 y 5 gpm. En la imagen 2t29, el orificio variable permite un flujo de 4gpm a través del orificio a una presión de 3445 kpa (500psi) Cuando la presión excede los 3445 kPa (500 psi), la válvula de alivio abre y el excesivo flujo de aceite (1gpm) fluye a través de la válvula de alivio. 2t27 La imagen 2t28 muestra un orificio variable en la forma de una válvula de aguja, el tamaño del orificio es cambiado por el posicionamiento de la punta de la válvula en relación con el asiento de la válvula. La válvula de aguja es una de los más frecuentemente usados orificios variables. 2t28 2t29
  • 131.
    CURSO: HIDRÁULICA II- 123 - Material del Estudiante FSAA – DMSE0020b MODULO 7.3 FERREYROS S.A.A. Desarrollo Técnico MSC y JTC – MAYO 04 Hidraul_mod_7_3 Valvulas Ctrl Caudal En la imagen 2t30, el orificio variable permite un flujo de 1 gpm a través del orificio a una presión 3445 kPa (50 psi) Cualquier incremento en el flujo a través del orificio requiere una presión mayor que 3445 kPa (500 psi) Cuando la presión excede dicha presión, la válvula de alivio abre y el flujo en exceso fluye a través de la válvula de alivio Presión Diferencial El flujo a través de un orificio es afectado por la presión diferencial a través del orificio. A mayor presión diferencial, mayor flujo a través del orificio. En la figura 2t31, la presión diferencial es ilustrada usando dos tubos de pasta de dientes. Cuando el tubo de pasta de dientes es suavemente apretado como en A, la diferencia de presiones entre el interior del tubo y el exterior es pequeña. Entonces sólo saldría poca pasta. Pero si es apretada con mayor fuerza, la diferencia de presiones sería mayor y la cantidad de pasta aumentaría Orificio Fijo Orificio Variable Con descarga fija, las variaciones en la presión de entrada no afectan el flujo Con descarga variable 2t30 2t31
  • 132.
    CURSO: HIDRÁULICA II- 124 - Material del Estudiante FSAA – DMSE0020b MODULO 7.3 FERREYROS S.A.A. Desarrollo Técnico MSC y JTC – MAYO 04 Hidraul_mod_7_3 Valvulas Ctrl Caudal Válvula de Control de flujo No compensada La Imagen 2t32 consiste de una bomba de desplazamiento positivo, una válvula de alivio, un cilindro, una válvula de control de flujo no compensado, dos manómetros y una válvula de tres posiciones, cuatro vías, centro en tandem operada por palanca. La válvula de control de flujo no compensada consiste de un orificio variable y una válvula check. Cuando el flujo de aceite ingresa al extremo de cabeza, la válvula Check se asienta. El orificio variable controla el flujo de aceite dentro del extremo de cabeza. Cuando el aceite fluye fuera del extremo de cabeza, la válvula check se abre, el aceite sigue el camino de menor resistencia y fluye irrestrictamente a través de la válvula Check. En un circuito de control de flujo no compensado, cualquier cambio de la presión diferencial a través del orificio, producirá un cambio correspondiente de flujo a través del orificio. La válvula de alivio está regulada a 3445 kPa (500 psi). El orificio es ajustado a un flujo de 5 gpm en 3445 kPa (500 psi) sin carga en el cilindro. La presión diferencial a través del orificio es 3445 kPa (500 psi) El flujo total de la bomba fluye a través del orificio hacia el cilindro. 2t32
  • 133.
    CURSO: HIDRÁULICA II- 125 - Material del Estudiante FSAA – DMSE0020b MODULO 7.3 FERREYROS S.A.A. Desarrollo Técnico MSC y JTC – MAYO 04 Hidraul_mod_7_3 Valvulas Ctrl Caudal La carga se incrementa La carga disminuye 2t34 2t33
  • 134.
    CURSO: HIDRÁULICA II- 126 - Material del Estudiante FSAA – DMSE0020b MODULO 7.3 FERREYROS S.A.A. Desarrollo Técnico MSC y JTC – MAYO 04 Hidraul_mod_7_3 Valvulas Ctrl Caudal Circuitos de control de flujo compensado Válvula de control de flujo de presión compensada tipo Bypass Cambio de flujo En un circuito de control de flujo compensado, la presión diferencial a través del orificio no es afectada por un cambio en la carga. La presión diferencial a través del orificio producirá un flujo constante a través del orificio. En la imagen 2t35 se muestra una ilustración de una válvula de control de flujo de presión compensada del tipo Bypass, esta válvula ajusta automáticamente el flujo a los cambios de la carga. La cantidad de flujo a través de la válvula depende del tamaño del orificio. Cualquier cambio en el flujo a través del orificio crea un cambio de presión aguas arriba del orificio. El mismo cambio de presión actúa contra la válvula de descarga y el resorte. Cuando el flujo de la bomba está dentro del rango de flujo de diseño del orificio, la fuerza de la presión del aceite aguas arriba actuando en la válvula de descarga es menos que la fuerza combinada de la presión de aceite y el resorte, aguas abajo, la válvula de descarga permanece cerrada y todo el aceite de la bomba fluye a través del orificio. Cuando el flujo de la bomba es mayor que el flujo de diseño del orificio, la fuerza de la presión del aceite aguas arriba actuante sobre la válvula de descarga es mayor que la fuerza combinada de la presión del aceite y el resorte, aguas abajo. La válvula de descarga abre y el exceso de aceite fluye a través de la válvula de descarga al tanque. 2t35
  • 135.
    CURSO: HIDRÁULICA II- 127 - Material del Estudiante FSAA – DMSE0020b MODULO 7.3 FERREYROS S.A.A. Desarrollo Técnico MSC y JTC – MAYO 04 Hidraul_mod_7_3 Valvulas Ctrl Caudal Sin Presión de carga La presión de carga se incrementa 2t36 2t37
  • 136.
    CURSO: HIDRÁULICA II- 128 - Material del Estudiante FSAA – DMSE0020b MODULO 7.3 FERREYROS S.A.A. Desarrollo Técnico MSC y JTC – MAYO 04 Hidraul_mod_7_3 Valvulas Ctrl Caudal Válvula con combinación de orificio y cuerpo de descarga El tipo más común de válvulas de control de flujo es la mostrada en la imagen 2t38. Esta válvula combina la acción del orificio y la válvula de descarga en una parte móvil. La operación de compensación de presión es la misma que la válvula de control de flujo de presión compensada tipo Bypass. El gráfico en la izquierda muestra un flujo a través de la válvula que está dentro del rango de flujo o menos que el rango del flujo de diseño de la válvula. En la gráfica de la derecha se muestra que el flujo está comenzando a exceder el rango de flujo de la válvula, la presión diferencial se incrementa lo suficiente para empezar a comprimir el resorte y empezar a descargar el aceite en exceso tal como es mostrado. Si el flujo a través de la válvula se incrementa, la acción del orificio causará que el resorte se comprima todavía más y más flujo será descargado. El flujo controlado permanecerá constante mientras el flujo a la válvula se incrementa o disminuye. 2t38
  • 137.
    CURSO: HIDRÁULICA II- 129 - Material del Estudiante FSAA – DMSE0020b MODULO 7.3 FERREYROS S.A.A. Desarrollo Técnico MSC y JTC – MAYO 04 Hidraul_mod_7_3 Valvulas Ctrl Caudal Válvula de control de flujo por presión compensada del tipo restrictora La imagen 2t39 muestra una ilustración de una válvula de control de flujo de presión compensada del tipo restrictora. El flujo de aceite controlado es regulado por la regulación de la válvula de aguja. El carrete compensador y el resorte Bias trabajan como una válvula reductora de presión. La presión de suministro de aceite es reducida a la presión que envía el flujo de aceite correcto que pasa por la válvula de aguja. Cuando el sistema está inactivo, el resorte mueve el carrete compensador a la izquierda En el arranque, el carrete de la compensadora está abierto para permitir el paso del flujo total y la presión. Cuando el flujo de aceite crece más que la regulación de la válvula aguja, la válvula aguja restringe el flujo y causa que la presión del aceite se incremente como se muestra en el manómetro 2. El incremento de la presión 2 también es sensado a la izquierda del carrete compensador. Cuando la fuerza de la presión a la izquierda del carrete compensador vence la fuerza del resorte, el carrete compensador se mueve a la derecha. Aunque la presión del suministro puede continuar incrementándose como es mostrado en el manómetro 1, el orificio 1 reduce la presión en la válvula de aguja a la fuerza del resorte. La presión de flujo de aceite controlado es 0 kPa, la presión diferencial a través de la válvula de aguja es 1378 kPa (200 psi), la cual iguala a la fuerza del resorte. La válvula de aguja es ajustada para permitir 2gpm a través del orificio 2 cuando la presión diferencial a través de la válvula de aguja es 1378 kPa (200 psi) 2t39
  • 138.
    CURSO: HIDRÁULICA II- 130 - Material del Estudiante FSAA – DMSE0020b MODULO 7.3 FERREYROS S.A.A. Desarrollo Técnico MSC y JTC – MAYO 04 Hidraul_mod_7_3 Valvulas Ctrl Caudal Presión Controlada de aceite 2t40
  • 139.
    CURSO: HIDRÁULICA II- 131 - Material del Estudiante FSAA – DMSE0020b MODULO 7.3 FERREYROS S.A.A. Desarrollo Técnico MSC y JTC – MAYO 04 Hidraul_mod_7_3 Valvulas Ctrl Caudal Válvula de caída rápida La válvula de caída rápida es una válvula compensadora más compleja, que se utiliza en algunos tractores de cadenas medianos y grandes. Está compuesta por una válvula de retención de dos piezas y un resorte, además de un orificio restrictor. La válvula está situada entre el cilindro y la válvula de control del implemento y está normalmente cerrada. Cuando se baja la hoja topadora sin resistencia, su peso hace que caiga más rápido de lo que la bomba puede llenar el extremo de cabeza del cilindro. Esto da lugar a presión de suministro menor. El orificio restrictor restringe el aceite de retorno procedente del extremo de varilla del cilindro, lo cual hace que la presión aumente. Esta presión actúa sobre el extremo de la válvula de retención desplazándola hacia la derecha. El aceite del extremo de varilla ahora puede entrar en el conducto de suministro del extremo de cabeza para unirse al aceite procedente de la bomba, evitando la cavitación en el cilindro. Representación esquemática “Modo Quick Drop” 2t41 2t42
  • 140.
    CURSO: HIDRÁULICA II- 132 - Material del Estudiante FSAA – DMSE0020b MODULO 7.3 FERREYROS S.A.A. Desarrollo Técnico MSC y JTC – MAYO 04 Hidraul_mod_7_3 Valvulas Ctrl Caudal Representación esquemática “Modo levante de hoja” SCHEMATIC OF BOWL CIRCUIT IN RAISE POSITION 1. Line to rod ends of bowl cylinders. 2. Line to filters and hydraulic tank. 3. Control valve. 4. Vent line for quick drop valves. 5. Oil line to hydraulic tank. 6. Valve spool for ejector cylinder. 7. Valve spool for apron cylinder. 8. Quick drop and check valve (two). 9. Quick drop valve. 10. Valve spool for bowl cylinders. 11. Vent valve. 12. Bowl cylinder (two). 13. Line to head ends of bowl cylinders. 14. Relief valve (in control valve). 15. Line from small section of hydraulic pump to the steering system. 16. Pump, with two sections. 17. Filter in hydraulic tank. 18. Vent line from carry check valves. 19. Hydraulic tank. A. QUICK DROP position. B. LOWER position. C. HOLD position. D. RAISE position 2t43
  • 141.
    CURSO: HIDRÁULICA II- 133 - Material del Estudiante FSAA – DMSE0020b MODULO 7.3 FERREYROS S.A.A. Desarrollo Técnico MSC y JTC – MAYO 04 Hidraul_mod_7_3 Valvulas Ctrl Caudal SÍMBOLOS ISO La figura 2t44, muestra los símbolos ISO para los componentes de control de flujo básicos. Los símbolos ISO de control de flujo de presión no compensada son de orificio fijo y orificio variable. Los elementos de control de flujo de presión compensada son las válvulas de control de flujo de presión compensada y las válvulas de control de flujo de presión compensada con Bypass. Los símbolos ISO no dan ninguna información de la estructura física del componente. 2t44
  • 142.
    CURSO: HIDRÁULICA II- 134 - Material del Estudiante FSAA – DMSE0020b MODULO 7.3 FERREYROS S.A.A. Desarrollo Técnico MSC y JTC – MAYO 04 Hidraul_mod_7_3 Valvulas Ctrl Caudal HOJA DE TRABAJO EN CLASE N° 2.3 VÁLVULAS DE CONTROL DE FLUJO Llene en los espacios en blanco la mejor respuesta 1. El orificio presenta una restricción mayor del normal al flujo de la bomba. a) Verdadero b) Falso 2. El tamaño del orificio tiene poco efecto en la cantidad de flujo a través del orificio. a) Verdadero b) Falso 3. El aceite fluye en línea recta a través de la válvula de aguja a) Verdadero b) Falso 4. Una disminución de la presión diferencial a través del orificio, causará una disminución en el flujo a través del orificio. a) Verdadero b) Falso 5. La temperatura no tiene efecto en el flujo a través del orificio a) Verdadero b) Falso Llene los espacios en blanco con los siguientes términos: • Válvula de aguja • Válvula de control de flujo de presión compensada de tipo By-pass • Válvula de control de flujo de presión compensada de tipo restrictora 6. La válvula consiste de un vástago roscado el cual puede ser ajustado_________________ 7. El flujo de aceite que excede el flujo de regulación del orificio incrementa la presión y abre la válvula de descarga-__________ 8. El flujo de aceite que excede el flujo de regulación del orificio incrementa la presión y abre la válvula de descarga __________________________ 9. Orificio y válvula de descarga en una sola parte móvil ____________________________
  • 143.
    Módulo 8 PROBLEMAS ENSISTEMAS HIDRAULICOS DESARROLLO TECNICO DMSE0020-2004b MAYO, 2004 Preparado por MSC y JTC
  • 145.
    CURSO: HIDRÁULICA II- 136 - Material del Estudiante FSAA – DMSE0020b MODULO 8 FERREYROS S.A.A. Desarrollo Técnico MSC y JTC – MAYO 04 Hidraul_mod_8 Problemas Sist Hid MODULO 4: PROBLEMAS EN SISTEMAS HIDRAULICOS Los sistemas hidráulicos juegan un papel integral en la operación eficiente de un equipo, el sistema hidráulico Caterpillar es una red independiente cuidadosamente balanceada, los componentes hidráulicos están diseñados para trabajar unidos y entregar el máximo de eficiencia. Cada día, sin embargo hay muchos factores que trabajan para erosionar esa eficiencia. En este Módulo los participantes conocerán los principales problemas que afectan la eficiencia de un sistema hidráulico. OBJETIVOS Al término de este módulo, el estudiante estará en capacidad de: 1. Describir los factores que afectan la vida de un sistema hidráulico 2. Reconocer o detectar dichos problemas 3. Saber como responder ante la presencia de estos factores.
  • 146.
    CURSO: HIDRÁULICA II- 137 - Material del Estudiante FSAA – DMSE0020b MODULO 8 FERREYROS S.A.A. Desarrollo Técnico MSC y JTC – MAYO 04 Hidraul_mod_8 Problemas Sist Hid Lección 4.1.1: Cavitación La Cavitación es un fenómeno físico que ocurre en dos etapas, consiste en la formación de burbujas de vapor del mismo fluido causadas por bajas presiones y su colapso eventual según se mueven fuera de la zona de presión baja y penetren a regiones de presiones más altas La región de presión que causa que la burbuja de vapor se colapse podría estar ubicada inmediatamente después de la formación de la burbuja de vapor o a alguna distancia aguas abajo dependiendo de las condiciones de presión. Se mezclan con el flujo de aceite pequeñas burbujas de vapor de aceite que desplazan una parte del aceite líquido causando mala lubricación y calentamiento El aplastamiento repentino o implosión de las burbujas por la presión del fluido causa un golpeteo al llenar el aceite estos espacios, esto produce una vibración bastante fuerte en todo el componente, además las fuerzas que se producen en esa implosión causan desgaste como erosión y picaduras en la parte interna del componente, una bomba sonaría como si estuviera moviendo bolitas Síntomas de la cavitación Los síntomas de la cavitación son: Traqueteo peculiar. Operación defectuosa del implemento. Acumulación de calor en la bomba (pintura quemada) Causas de la cavitación Tubería de entrada restringida (ejm. filtro taponado). Exceso de velocidad. Bajo nivel de aceite. Viscosidad de aceite demasiado alta. Falla de presurización del tanque. Cambios no autorizados en el sistema y / o piezas de inferior calidad
  • 147.
    CURSO: HIDRÁULICA II- 138 - Material del Estudiante FSAA – DMSE0020b MODULO 8 FERREYROS S.A.A. Desarrollo Técnico MSC y JTC – MAYO 04 Hidraul_mod_8 Problemas Sist Hid Lección 4.1.2: Aireación La aireación es la mezcla del aire con el aceite, consiste en el proceso de atrapar el aire ya sea por una agitación excesiva en los reservorios o por filtraciones de aire al sistema ocasionado por las fugas de aceite, en una bomba se producirían chirridos. Las burbujas de aire también desplazan el aceite causando mala lubricación e inestabilidad, al entrar el aire en las líneas, los cilindros y carretes de válvulas; la compresibilidad de éstas, causa una operación esponjosa o errática y causan la pérdida de la sensación de control, al ser comprimidas por el aceite dentro de la bomba o en el motor causan similares desgastes que la cavitación. Síntomas de la aireación Ruido en la bomba o en el motor. Operación errática del implemento. Acumulación de calor en la bomba o en el motor. Los controles del implemento están muy suaves. Aceite espumoso Causas de la Aireación: - Bajo nivel de aceite. Esto puede causar agitación si la línea de retorno no esta cubierta por el aceite, o permite la entrada directa de aire a la línea de succión de la bomba si la línea de admisión esta descubierta - Una filtración de aire en la línea de succión de la bomba - Filtraciones de aire en el sello de la varilla del cilindro o en la conexión de la línea. Cuando se baja el implemento, especialmente con la válvula de control en la posición libre, existe un vacío en el extremo de varilla del cilindro, y si los sellos o las varillas están dañados permitirán la entrada de aire al sistema. - Agitación en el tanque causado por partes dañadas tales como mangueras flojas o rotas, deflectores flojos o faltantes, o un tubo de retorno doblado en dirección equivocada - Agitación causada por un flujo excesivo a través de la válvula de alivio. Esto se puede deber a demasiado ajuste bajo de la válvula, o a una presión exagerada del sistema causada por sobrecarga de la máquina o malas técnicas de operación - Aceite hidráulico contaminado con agua (mismos efectos que aire)
  • 148.
    CURSO: HIDRÁULICA II- 139 - Material del Estudiante FSAA – DMSE0020b MODULO 8 FERREYROS S.A.A. Desarrollo Técnico MSC y JTC – MAYO 04 Hidraul_mod_8 Problemas Sist Hid Descartando Cavitación de Aireación: Como la aireación y cavitación causan daños similares, es necesario hacer pruebas adicionales. Donde las características de los daños señalen estos problemas busque primero lo obvio tal como: - Un tubo de succión doblado, una manguera de succión aplastada o aceite espeso causa cavitación - Un tubo de succión agrietado, una manguera de succión floja o bajo nivel de aceite puede causar aireación Si ninguno de estos es evidente, se puede hacer la “prueba de la botella” 1. El aceite en el tanque hidráulico debe estar a su nivel normal de operación. Haga funcionar el motor a velocidad alta en vacío durante 5 minutos con todas las válvulas de control en la posición “FIJA”. Asegúrese que el aceite está a la temperatura de 66° C (150° F) o cerca de esta. 2. Introduzca una botella de vidrio transparente de tamaño reducido y limpia en el aceite a través del tubo de llenado del tanque, y remueva una muestra de aceite. 3. Ponga la botella contra una luz fuerte y vea a través del aceite en busca de espuma o burbujas, que señalen aireación 4. Si el aceite esta aireado, las causas pueden ser filtración de aire en línea de succión o descarga de aceite en el tanque encima del nivel. Haga las correcciones necesarias y repita la prueba. Si no hay burbujas de aire en la muestra de la botella compruebe el circuito de los implementos, por ejemplo levantamiento del cucharón: 1. Realice ciclos en el circuito de levantamiento durante 5 minutos subiendo el cucharón a velocidad alta en vacío y dejando que baje libremente al suelo con el motor a velocidad baja en vacío 2. Introduzca una botella de vidrio transparente pequeña y limpia a través del tubo de llenado del tanque y remueva una muestra de aceite 3. Ponga la botella contra una luz fuerte y vea a través del aceite buscando espuma o burbujas de aceite que señalen aireación. 4. Si el aceite esta aireado, la causa es aire que entró por los sellos de las varillas de los cilindros del implemento que probó. Haga las correcciones necesarias de modo que se pueda repetir la prueba y obtener una muestra sin burbujas.
  • 149.
    CURSO: HIDRÁULICA II- 140 - Material del Estudiante FSAA – DMSE0020b MODULO 8 FERREYROS S.A.A. Desarrollo Técnico MSC y JTC – MAYO 04 Hidraul_mod_8 Problemas Sist Hid Lección 4.2: Calidad del Aceite El aceite que se usa en el sistema debe tener los aditivos correctos y una película lo suficientemente resistente para mantener una película de lubricante entre los componentes en funcionamiento. Use siempre un aceite de buena calidad, del tipo y grado correctos que contengan aditivos para controlar la oxidación, la espuma, la herrumbre y el desgaste. Viscosidad del fluido Es importante utilizar aceite con la viscosidad apropiada A continuación se describen algunos problemas que pueden ocurrir si se utiliza un tipo de fluido incorrecto: Fluido insuficientemente viscoso: Aumento de fugas internas y externas. Patinaje de la bomba o del motor. Exceso de desgaste de los componentes debido a lubricación inadecuada. Reducción de la presión del sistema. Los controles del implemento están muy suaves. Fluido demasiado espeso: Aumento de la fricción interna. Aumento de la temperatura con la resultante acumulación de residuos lodosos. Operación lenta y errática Se requiere más potencia para la operación
  • 150.
    CURSO: HIDRÁULICA II- 141 - Material del Estudiante FSAA – DMSE0020b MODULO 8 FERREYROS S.A.A. Desarrollo Técnico MSC y JTC – MAYO 04 Hidraul_mod_8 Problemas Sist Hid Temperatura Elevada del Aceite. Una temperatura excesiva en el sistema hidráulico es una causa importante de falla de sellos. Las temperaturas del aceite en el tanque no deben exceder de 93-99° C (200 – 210° F) o habrá daños Si hay evidencias de temperatura elevada inspeccione el enfriador de aceite para asegurarse que esté limpio y que funciona correctamente; Compruebe el sistema para ver si hay derivación de aceite a presiones elevadas (que causan un rápido incremento de la temperatura). Causas de una derivación: 1. Una bomba desgastada permite que el aceite se derive internamente del lado de alta presión al lado de baja presión 2. Una válvula de máxima presión o una válvula de control desgastada o pegada 3. Una válvula de presión máxima con ajuste demasiado bajo, permitiendo que se abra con demasiada frecuencia 4. Funcionamiento frecuente de la válvula de presión máxima causada por una presión excesiva en el sistema 5. Partes flojas, faltantes o dañadas, tales como sellos o empaquetaduras, en el tanque. Sellos de aceite: Los sellos más críticos son los que están en las varillas de los cilindros, si el labio del sello limpiador no esta dañado visiblemente, no hay filtraciones de aceite y la varilla no tiene daños visibles, se puede considerar estas partes en buen estado Los daños al sello son causados frecuentemente por el aceite caliente, el sello puede hacerse duro y quebradizo, causando grietas; o blando y flexible, permitiendo la extrusión o desgaste. Sobrecarga del sistema hidráulico: Esto sucede de dos maneras: 1. Sobrecargando la máquina, toda máquina esta diseñada para dar un rendimiento óptimo bajo condiciones especificas de peso, carga y operación. Utilizar elementos no recomendados o incorrectos como cucharones exageradamente grandes causan sobrecargas a la máquina y al sistema hidráulico 2. Usando técnicas incorrectas de operación, trabajando contra cargas extremas y hacer que los cilindros lleguen al fondo causa presiones excesivas, el operador debe lograr una producción optima sin exceder los límites de presión Lubricación de la Bomba. Al instalar una bomba nueva, llénela con aceite y haga girar el eje para distribuir el aceite, esto evita daños durante el cebado de la bomba al arrancar el motor, luego de vaciar el sistema debe también llenarse los cilindros hidráulicos, las líneas y acumuladores. Esto exige 2 a 3 veces el volumen del tanque que sólo contiene aceite para los cambios de volumen al extender los cilindros Lubricación del Eje de la bomba. La lubricación de esas estrías esta separada del sistema hidráulico, estas reciben lubricación de otro compartimiento a través del mando, si se desgastan las estrías inspeccione todos los pasajes de aceite incluyendo las aberturas en los sellos, las empaquetaduras y los cojinetes.
  • 151.
    CURSO: HIDRÁULICA II- 142 - Material del Estudiante FSAA – DMSE0020b MODULO 8 FERREYROS S.A.A. Desarrollo Técnico MSC y JTC – MAYO 04 Hidraul_mod_8 Problemas Sist Hid Lección 4.3: Efectos de la Contaminación CONTAMINANTES Los contaminantes son todo lo que no debe estar en un sistema hidráulico El 80% de los costos de mantenimiento es causado por esto: Tipos de contaminantes: 1. Sólidos (Metálica, fibrosa, óxidos, sedimentos, polvo microscópico) 2. Líquidos (gel de aceite, humedad, agua) 3. Gaseosos (aire, vapor de aceite) Los contaminantes causan dos tipos de fallas: • Degradación, falla lenta i. Abrasión: Las partículas abrasivas (menos de 30µ, el cabello humano es de 80µ) raspan el metal que multiplica el daño ii. Fatiga: Las cargas de fuerza y esfuerzos de alta presión repetidas rompen o astillan el metal iii. Sedimentación: partículas que se acumulan en las superficies obstruyendo el flujo, causando atascamiento y adherencia. • Catastrófica, falla rápida
  • 152.
    CURSO: HIDRÁULICA II- 143 - Material del Estudiante FSAA – DMSE0020b MODULO 8 FERREYROS S.A.A. Desarrollo Técnico MSC y JTC – MAYO 04 Hidraul_mod_8 Problemas Sist Hid Fuentes de la contaminación: 1. Incorporada al sistema: restos del proceso de fabricación, restos de soldadura, arenisca, oxido de cañerías, escamas de pintura, virutas metálicas de ajustes roscados 2. Generada por el sistema: trozos de metal a causa de la fricción de bombas, válvulas o cilindros, partículas fibrosas de filtros, carbón y barniz de aceite recalentado 3. Infiltrada Externamente: polvo, bacterias, grasa o otras materias que entran pasando sellos dañados de vástagos de cilindros y ejes de bombas, o por los respiraderos de tanques o conexiones estáticas flojas, el ingreso de contaminantes implica la fuga del aceite. • FUGAS en partes móviles solo se corrigen eliminando la fuente de contaminación abrasiva que desgasto el sello o el metal • 4. Contaminación Inducida: Entra involuntariamente al dar servicio a la máquina, ajuste roscado excesivo, limpieza de tanque con trapos, demasiada cinta teflón, aceite nuevo mal almacenado 5. Contaminación Escapada, al vibrar filtros o usar de mala calidad
  • 153.
    CURSO: HIDRÁULICA II- 144 - Material del Estudiante FSAA – DMSE0020b MODULO 8 FERREYROS S.A.A. Desarrollo Técnico MSC y JTC – MAYO 04 Hidraul_mod_8 Problemas Sist Hid Control de la contaminación en el Taller - Designe a una persona responsable del control - Mantenga el piso y áreas de trabajo limpias - - Maneje adecuadamente los derrames - Proteja los trabajos “en progreso” - Control de la contaminación durante la operación del equipo: - Efectúe inspecciones diarias. Si hay fugas, REPARELAS - Mantenga el tanque de aceite hidráulico lleno (entre FULL lleno y ADD añadir, está bien). Bajo nivel de aceite causa cavitación y alta temperatura. Un alto nivel de aceite no permite expansión del aire dentro del tanque causando sobre presión y fugas por el respiradero - - Proporcione mantenimiento adecuado a las válvulas y al enfriador - - Utilice protectores del vástago del cilindro en aplicaciones de polvo fino o materiales corrosivos, controle la temperatura -
  • 154.
    CURSO: HIDRÁULICA II- 145 - Material del Estudiante FSAA – DMSE0020b MODULO 8 FERREYROS S.A.A. Desarrollo Técnico MSC y JTC – MAYO 04 Hidraul_mod_8 Problemas Sist Hid Control de la contaminación durante Manipuleo de Aceite - Seleccione el aceite correcto - Cambie el aceite de manera regular y apropiada. El cambio cada 2000 horas es referencial, el monitoreo del SOS establece el intervalo apropiado, drene el aceite viejo cuando está caliente y agitado. Transfiera el aceite nuevo cuando esté frío e inmóvil. - - Se recomienda usar un carro – filtro de transferencia de aceite, así como tapas protectoras de tambores Controle la contaminación durante el cambio de filtro - Cambie los filtros de manera regular y cuidadosa, por lo menos cada 500 horas, la extracción apropiada asegura que los contaminantes no regresen al sistema, los filtros nuevos deben mantenerse dentro de sus empaques hasta instalarlos - - Si el sistema estuvo abierto en una reparación, se recomienda usar filtros de alta eficiencia para eliminar los contaminantes Controle contaminación al cambiar mangueras - Limpie las mangueras antes de su ensamble, un equipo limpiador es recomendable - Proteja las mangueras durante su almacenaje -
  • 155.
    CURSO: HIDRÁULICA II- 146 - Material del Estudiante FSAA – DMSE0020b MODULO 8 FERREYROS S.A.A. Desarrollo Técnico MSC y JTC – MAYO 04 Hidraul_mod_8 Problemas Sist Hid Controle la contaminación durante el Mantenimiento General - Al realizar el mantenimiento, abrir y extraer los componentes tan cuidadosamente como sea posible, mantener las manqueras tapadas y taponadas, mantener las piezas nuevas cubiertas hasta el momento exacto de su instalación, siga los intervalos de servicio: - Inspección diaria o cada 10 horas: - Revise el nivel del fluido hidráulico - Revise los cilindros y las bombas para ver si hay fugas - Revise las mangueras, tuberías y el área del tanque hidráulico para ver si hay fugas o daños Inspección mensual o cada 250 horas - Efectúe las revisiones del mantenimiento de 10 horas - Revise el enfriador de aceite hidráulico por fugas u obstrucciones - Revise todas las tuberías por conexiones flojas, faltantes o dañadas Inspección trimestral o cada 500 horas - Efectúe las revisiones de 10 y 250 horas - Efectúe el análisis SOS del aceite hidráulico - Cambie el filtro - Revise los montajes y bombas en cuanto a tornillería y abrazaderas - Inspección semestral o cada 1000 horas - Efectúe las revisiones de 10, 250 y 500 horas - Compruebe la presión del sistema hidráulico - Compruebe los tiempos de ciclo y velocidades de corrimiento - Revise los pasajes de drenaje de las bombas por fugas excesivas Inspección anual o cada 2000 horas - Efectúe las revisiones de mantenimiento de 10, 250, 500 y 1000 horas - Lave las rejillas de llenado y cambie el aceite hidráulico
  • 156.
    CURSO: HIDRÁULICA II- 147 - Material del Estudiante FSAA – DMSE0020b MODULO 8 FERREYROS S.A.A. Desarrollo Técnico MSC y JTC – MAYO 04 Hidraul_mod_8 Problemas Sist Hid Conozca qué sucede dentro de los Sistemas Hidráulicos Tome muestras regularmente cada 6 meses o 500 horas utilizando el método correcto. La sonda para válvulas de aceite solamente debe utilizarse en compartimientos presurizados, usar una nueva pieza de tubo para cada muestra. Las sondas deben ser descartadas apropiadamente después de ser utilizadas USO DE LA SONDA PARA VÁLVULAS DE ACEITE 1. Ajuste el motor en velocidad baja en vacío, quite la tapa protectora contra el polvo de la válvula que usted esté muestreando 2. Inserte la sonda dentro de la válvula y transfiera aproximadamente 100 ml (4 onzas fluidas) de aceite dentro de un recipiente. Deseche apropiadamente el aceite 3. Inserte otra vez la sonda dentro de la válvula y llene la botella de muestra hasta aproximadamente las 3/4 partes, no hasta el tope 4. Extraiga la sonda y asegure la tapa en la botella, coloque la etiqueta debidamente llenada dentro del cilindro de embarque, incluyendo: - El modelo de la máquina y número de serie - Las horas o unidades de servicio del equipo y el aceite - Si el aceite fue cambiado o no cuando se tomó la muestra
  • 157.
    CURSO: HIDRÁULICA II- 148 - Material del Estudiante FSAA – DMSE0020b MODULO 8 FERREYROS S.A.A. Desarrollo Técnico MSC y JTC – MAYO 04 Hidraul_mod_8 Problemas Sist Hid UTILIZACIÓN DE EXTRACCIÓN DE VACIO Use este método para sistemas presurizados sin válvula de muestreo 1. Apague el motor, mida y corte un tubo nuevo de longitud igual a la varilla medidora. Si el compartimiento que está muestreando no tiene varilla medidora, corte el tubo para que alcance la mitad de la profundidad del aceite 2. Inserte el tubo a través del cabezal de la bomba de vacío y apriete la tuerca de retención, el tubo debe extenderse 4 cm (1 pulgada) más halla de la base del cabezal de la bomba de vacío 3. Instale una botella de muestreo nueva encima del cabezal de la bomba de vacío e inserte el extremo del tubo dentro del aceite, que no toque el fondo 4. Bombee la manivela para crear un vacío, llene la botella a 3/4 no hasta el tope 5. Extraiga el tubo, quite la botella de la bomba de vacío y asegure la tapa en dicha botella. Coloque la etiqueta
  • 158.
    CURSO: HIDRÁULICA II- 149 - Material del Estudiante FSAA – DMSE0020b MODULO 8 FERREYROS S.A.A. Desarrollo Técnico MSC y JTC – MAYO 04 Hidraul_mod_8 Problemas Sist Hid ENTENDER - S.O.S (Scheduled Oil Sampling) - A.P.A. (Análisis Programado de Aceite) - - El APA (SOS) se usa para evaluar la composición de su aceite y determinar las acciones correctivas adecuadas. Se componen de 3 pruebas: 1. Análisis de metal desgastado: indica el tipo de metal y la cantidad de ese contaminante 2. Análisis infrarrojo: monitorea el estado del aceite y cuando es que los contaminantes lo descomponen químicamente 3. Conteo de partículas: cuenta las partículas ya sean metálicas o no metálicas, es decir la acumulación total de partículas.
  • 159.
    CURSO: HIDRÁULICA II- 150 - Material del Estudiante FSAA – DMSE0020b MODULO 8 FERREYROS S.A.A. Desarrollo Técnico MSC y JTC – MAYO 04 Hidraul_mod_8 Problemas Sist Hid ANEXO 4.1 GUIA DE FALLAS Muchas de las fallas en un sistema hidráulico muestran síntomas similares: una gradual o repentina pérdida de presión, resultando en pérdida de fuerza o velocidad en los cilindros, incluso sin moverse ante cargas ligeras. Frecuentemente la pérdida de potencia es acompañada de un incremento en el ruido de la bomba ¿Dónde está la falla? Siguiendo paso a paso un procedimiento organizado se puede detectar el área del problema y si es necesario cada componente implicado puede ser probado o cambiado; En este diagrama simple seguiremos paso a paso la búsqueda del problema Paso 1: Filtro de Succión de la Bomba La causa más frecuente de falla es la cavitación de la bomba causada por una restricción en la admisión por una rejilla o colador sucio (A), luego de limpiarlo inspeccione todas las juntas (B, E, G, H, J y K), no debe haber fugas de aceite que permitan el ingreso de aire al sistema, el nivel de aceite con todos los cilindros extendidos estará sobre la línea de succión. Paso 2: Bomba y Válvula de Alivio. Si el colador de succión no es el problema, separemos la bomba y la válvula de alivio del resto del circuito desconectando en el punto E, tapone las líneas desconectadas, encienda el sistema y observe la presión en el manómetro mientras ajusta la válvula de alivio. Si la presión sube, ambos componentes están funcionando bien en caso contrario pase al siguiente paso
  • 160.
    CURSO: HIDRÁULICA II- 151 - Material del Estudiante FSAA – DMSE0020b MODULO 8 FERREYROS S.A.A. Desarrollo Técnico MSC y JTC – MAYO 04 Hidraul_mod_8 Problemas Sist Hid Paso 3: Bomba o Válvula de Alivio. Desconecte en el punto H y conecte un medidor de flujo “flowmeter”, repita la prueba anterior ajustando la válvula y observe que sucede - Si la presión no se incremente de un valor bajo y el volumen de flujo no disminuye sustancialmente, la válvula de alivio esta fallando y deberá ser limpiada o reemplazada según el paso 5 - Si el flujo de aceite disminuye sustancialmente conforme se ajusta la válvula y sólo se genera una presión baja, esto indica un problema en la bomba, proceda al paso 4 Paso 4: La bomba Si no obtiene flujo según el paso 3 y asumiendo limpia la rejilla de succión del paso 1, el problema es interno a la bomba. Puede ser desgaste o alta temperatura, en operación normal con una bomba en buen estado la caja de la bomba esta a unos 20° F sobre la temperatura del tanque de aceite, si es mayor, existen excesivas fugas internas Paso 5: Válvula de Alivio. En el paso 3 se determinó una falla en la válvula (punto D). La solución más rápida es reemplazar la válvula para posteriormente limpiarla e inspeccionarla Paso 6: Cilindros Si la bomba entrega toda la presión ajustada en la válvula de alivio en el paso 2, el problema esta más adelante. Probar el cilindro por fugas internas Paso 7: Válvula de Control Direccional. Si se ha probado el cilindro, revisar la válvula de control de 4 vías, esto no sucede con frecuencia pero un excesivo desgaste en los carretes evita que el aceite alcance la presión de operación, el síntoma es una pérdida en la velocidad del cilindro junto con dificultad en el aumento de presión Encuentre la Falla.
  • 161.
    CURSO: HIDRÁULICA II- 152 - Material del Estudiante FSAA – DMSE0020b MODULO 8 FERREYROS S.A.A. Desarrollo Técnico MSC y JTC – MAYO 04 Hidraul_mod_8 Problemas Sist Hid REACCIONE ANTE LOS INDICADORES DE REPARACIÓN INDICADORES CAUSAS OPCIONES Fugas Caja floja o dañada Presión del sistema muy alta Vástago doblado o con ralladuras Sellos incorrectos o averiados Sellado defectuoso de la manguera y el acoplamiento Conexión de manguera apretada inadecuadamente Manguera dañada Inspección / reparación de componentes Inspección técnica para determinar la reparación Corrimiento excesivo Válvula requiere ajuste Cilindros con ralladuras Sellos averiados Válvula con ralladuras Inspección técnica para determinar la reparación Operación ruidosa Bajo nivel del aceite hidráulico Restricciones en el sistema Aireación Bomba o motor desgastado Válvula de alivio averiada Rellenar el tanque Inspección técnica para determinar la reparación Recalentamiento Enfriador de aceite averiado Bajo nivel de aceite Filtro obstruido Bomba o motor desgastado Válvula de alivio averiada Aceite de viscosidad errónea Restricción en el sistema Hábitos del operador Rellenar aceite en el tanque Inspección técnica para determinar la reparación Uniones de cilindro flojas Vástago o muñón/ ojo del cilindro desgastado Bomba o motor desgastado Inspección técnica para determinar la reparación Tiempos de ciclo prolongado Empaquetaduras del vástago del cilindro averiadas Válvula averiada Bajo nivel de aceite Bomba o motor desgastado Inspección técnica Ampolladuras o abrasiones en la manguera Fugas minúsculas en el material del revestimiento Instalación inadecuada de la manguera Daño exterior Inspección / Reparación de componentes Movimiento excesivo de la manguera Sujeción o instalación inapropiada de la manguera Aireación / Cavitación Inspección / Reparación de componentes Resultado del S.O.S. Desgaste potencial que lleva a averías de la bomba. Del motor o del cilindro cuando hay altos niveles de elementos presentes en la muestra de aceite Inspección técnica Consultar al distribuidor FSAA Horas elevadas del medidor de servicio Las horas del medidor de servicio son otro buen indicador de reparación. Consultar al distribuidor FSAA
  • 162.
    CURSO: HIDRÁULICA II- 153 - Material del Estudiante FSAA – DMSE0020b MODULO 8 FERREYROS S.A.A. Desarrollo Técnico MSC y JTC – MAYO 04 Hidraul_mod_8 Problemas Sist Hid GUIA DE FALLAS EN BOMBAS DE ENGRANAJES IDENTIFICACION CAUSA CORRECCIONES 1. Banda con apariencia de haber sido limpiada con chorro de arena alrededor de las perforaciones de la placa de presión 2. Ranura en ángulo en la cara de la placa de presión 3. La ranura de lubricación está crecida y con los bordes redondeados 4. Área mate en el eje, en la raíz del diente 5. Acabado mate en el eje, en el área del cojinete 6. La perforación del engranaje en la caja con apariencia de haber sido limpiada con chorro de arena 1. Desgaste causado por partículas finas 2. Suciedad, contaminantes finos (no visibles) 1. ¿Se usó aceite limpio? 2. ¿Fue correcto el período de cambio de los elementos filtrantes? 3. ¿Se usaron los elementos filtrantes correctos? 4. ¿Estaban los sellos limpiadores de la varilla del cilindro en buen estado? 5. ¿Estaban las varillas de los cilindros rayadas o golpeadas? 6. ¿Se lavó correctamente el sistema luego de la falla anterior? 1. Placas de presión golpeadas 2. Ejes golpeados 3. Perforación del engranaje golpeada 1. Desgaste causado por partículas metálicas 2. Contaminantes metálicos (grandes y visibles) 1.¿Se lavó correctamente el sistema después de la falla? 2.¿Los contaminantes fueron producidos en otro punto del sistema hidráulico? 3.¿Contaminantes producidos por el desgaste de los componentes de la bomba? 1. Cualquier daño externo a la bomba 2. Daños únicamente en la parte trasera del engranaje motriz y en la placa trasera de presión 1. Instalación incorrecta 1. ¿Tocó el eje la parte inferior de la pieza correspondiente? 2. ¿Hubo alguna interferencia entre la bomba y la máquina? 1. Caja de la bomba corroída 2. Las placas de presión corroídas 1. Aireación y Cavitación 2. Restricción del flujo del aceite en la entrada de la bomba 3. Aceite aireado 1. ¿El nivel de aceite está correcto? 2. ¿Es la viscosidad del aceite la recomendada? 3. ¿Hay alguna restricción en la línea de admisión de la bomba? 4. ¿Hay alguna filtración de aire en el conducto de admisión de la bomba? 5. ¿Están flojas las mangueras o las conexiones de los tubos, cerca o por encima del nivel de aceite en el tanque? 6. ¿Es excesiva la operación de la válvula de alivio? 1. Desgaste marcado en la placa de presión 2. Desgaste marcado en el extremo del engranaje 1. Falta de aceite 1. ¿Estuvo correcto el nivel del aceite? 2. ¿Hubo filtraciones en la tubería dentro del tanque? 3. ¿Regresa el aceite al tanque por encima del nivel de aceite? 1. La caja con golpes severos 2. La admisión picada y golpeada 3. Objeto extraño atrapado entre los dientes de los engranajes 1. Daños causados por objetos metálicos 1. ¿Se dejó un objeto metálico en el sistema durante el ensamble inicial o en la reparación anterior? 2. ¿Fue el objeto metálico producido por alguna falla del sistema? 1. Placa de presión está de color negro 2. Los sellos anulares están quebradizos 3. Los engranajes y muñones están de color negro 1. Calor excesivo 1.¿Estaba pegada alguna válvula? 2 .¿El ajuste de la válvula de alivio estaba demasiado bajo? 3 .¿Fue correcta la viscosidad del aceite? 4 .¿Estuvo correcto el nivel de aceite? 1. Eje roto 2. Caja o brida rotas 1. Sobrepresión 1 .¿Estaba correcto el ajuste de la válvula de alivio? 2 .¿Funcionaba la válvula de alivio?
  • 163.
    CURSO: HIDRÁULICA II- 154 - Material del Estudiante FSAA – DMSE0020b MODULO 8 FERREYROS S.A.A. Desarrollo Técnico MSC y JTC – MAYO 04 Hidraul_mod_8 Problemas Sist Hid GUIA DE FALLAS EN BOMBAS DE PALETAS SINTOMAS CAUSA COMPROBACIONES 1. Paletas grises 2. Desgaste de ranuras de rotor 3 .Escalones en el anillo 4. Superficies del rotor y placas de extremo de color grises 5 .Desgaste de puntas de paletas 6 .Contacto de paletas con placas de extremo 7 .Desgaste de estrías de eje y rotor 8 .Temperatura excesiva de aceite 9 .Paletas rotas 10 .Empaquetadura limpiadora de varilla defectuosa 1. Desgaste producido por abrasivos 2. Materias contaminadoras finas 1 .¿Se usó aceite limpio? 2 .¿Se cambiaron los elementos de filtros a intervalos correctos? 3 .¿Se usan elementos de filtros correctos? 4 .¿Están en buenas condiciones las empaquetaduras limpiadoras de las varillas de los cilindros? 5 .¿Están rayadas o picadas las varillas de los cilindros? 6 .¿Se lavó el sistema correctamente después de la falla anterior? 1 .Anillo ovalado con ralladuras 2 .Superficies de paletas con ralladuras 3 .Adhesiones de metal en superficies de paletas 4 .Puntas de paletas con ralladuras 5 .Paletas atascadas en ranuras del rotor 6 .Atascamiento del rotor 1. Daños de partículas metálicas 2. Materias contaminadoras de metal gruesas (visibles al ojo) 1. ¿Se lavó el sistema correctamente después de la falla anterior? 2. ¿Provienen las materias contaminadoras de otro lugar en el sistema hidráulico? 3. ¿Provienen las materias contaminadoras del desgaste de algún componente de la bomba? 1 .Placas del extremo desgastadas 2 .Anillo ovalado con ondulaciones 3 .Atascamiento de rotor 4 .Decoloración de pintura 5 .Anillo ovalado vitrificado 6 .Desgaste de tipo dentado en puntas de paletas y anillo ovalado 7 .Escalones en anillo ovalado 1. Lubricación insuficiente 2. Alta temperatura del aceite 3. Tipo incorrecto de aceite 1 .¿Se usa el tipo correcto de aceite? 2 .¿Tiene el aceite la viscosidad correcta? 3 .¿Es correcto el ajuste de la válvula de presión mínima? 4 .¿Funciona la válvula de presión máxima frecuentemente a causa de sobrecargas? 5 .¿Es alta la temperatura ambiente? 6 .¿Se lubricó la bomba de repuesto antes de arrancar el motor? 7 .¿Se ha usado el procedimiento correcto de llenado después de vaciar el sistema? 1. Placas del extremo rayadas 2. Transferencia de metal de placas del extremo a rotor 3. Superficies de rotor o bordes de paleta azulados 4. Eje torcido o quebrado 1. Atascamiento del rotor 2. Efectos similares a los de lubricación insuficiente 3. Presión excesiva 1. ¿Algún síntoma de otros tipos de fallas? Efectúe las comprobaciones correspondientes 2. ¿Está funcionado correctamente la válvula de presión máxima? 3. Si no hay otros síntomas visibles tal vez no sea necesario efectuar comprobaciones adicionales 1. Estrías desgastadas en el eje de mando de la bomba 1. Mala lubricación 2. Restricciones en el suministro de aceite al mando de la bomba 1. Compruebe sellos 2. Calidad y tipo de aceite 3. Compruebe que no están cerrados ni taponados los pasajes de aceite en el mando de la bomba
  • 164.
    CURSO: HIDRÁULICA II- 155 - Material del Estudiante FSAA – DMSE0020b MODULO 8 FERREYROS S.A.A. Desarrollo Técnico MSC y JTC – MAYO 04 Hidraul_mod_8 Problemas Sist Hid 1. Placas de extremo desgastadas por bordes de paletas 2. Desgaste de anillo ovalado 3. Puntas de paletas desgastadas 4. Pasadores desgastados 1. Falta de control de paletas 2. Efectos secundarios de una lubricación ineficiente 1. ¿Algún síntoma de otros tipos de fallas? Efectúe las comprobaciones correspondientes 2. ¿Está funcionado correctamente la válvula de presión máxima? 3. Si no hay otros síntomas visibles tal vez no sea necesario efectuar comprobaciones adicionales 1. Hendidura en diámetro exterior de rotor 2. Anillo ovalado con ralladuras 3. Paleta atascada en ranura de rotor 4. Paleta quebrada 5. Eje torcido o quebrado 6. Placas de extremo rayadas en lumbreras de admisión 1. Daños de objeto metálico 2. Objeto de metal grande 1. ¿Se ha dejado un objeto de metal en el sistema durante el armado inicial o una reparación previa? 2. ¿Proviene el objeto metálico de otra falla en el sistema? 1. Ondulaciones y picaduras del anillo ovalado 2. Erosión de las placas de extremo 3. Desgaste severo en las paletas 4. Caja de la bomba, pernos y anillo ovalado agrietadas o rotas 1. Aireación, aire mezclado en el aceite que produce burbujas y falta de lubricación, aceite contaminado con agua 1 .Bajo nivel de aceite 2 .Filtraciones de aire en la línea de succión 3 .Filtraciones de aire en las varillas de los cilindros 4 .Partes dobladas, dañadas o faltantes en el tanque causando agitación del aceite 5 .Ajuste bajo de presión en la válvula de presión máxima causando derivación excesiva 6 .Operación excesiva de la válvula de presión máxima debido a sobrecargas o mala operación 1. Ralladuras severas y transferencia exagerada de metal en las placas de extremo, en los lados del rotor y en los extremos de la paleta 2. Ausencia de ralladuras y otros daños al anillo ovalado, a los bordes de las paletas o a las caras de las paletas 1. Rotor pegado 2. Consecuencia de daños por otras causas 3. Falta de holgura en el rotor debido a una presión o tolerancia excesiva 1. Compruebe que no haya señales de otros tipos de daños. Si los encuentra consulte las comprobaciones para ese tipo de daños 2. Si no se pueden identificar otros daños, compruebe el funcionamiento de la válvula de presión máxima y el ajuste de presión 1. Ondulaciones y picaduras del anillo ovalado 2. Erosión de las placas de extremo 3. Desgaste severo en las paletas 4. Caja de la bomba, pernos y anillo ovalado agrietadas o rotas 1. Cavitación por restricción o limitación de suministro de aceite a la bomba 1.Viscosidad del aceite 2.Mangueras aplastadas en la línea de succión de la bomba 3.Rejillas tapadas u otras restricciones en la entrada de la bomba
  • 165.
    CURSO: HIDRÁULICA II- 156 - Material del Estudiante FSAA – DMSE0020b MODULO 8 FERREYROS S.A.A. Desarrollo Técnico MSC y JTC – MAYO 04 Hidraul_mod_8 Problemas Sist Hid GUIA DE FALLAS EN BOMBAS DE PISTONES Las fallas ocurren normalmente en los siguientes componentes: COMPONENTE IDENTIFICACION CAUSA Cavidades cilíndricas del Barril Excesivo desgaste Funcionamiento en seco Perdida de lubricación del fluido Contaminantes externos Plato de puertos o lumbreras Escoriaciones o picaduras Arañazos Incrustaciones Aireación Cavitación Contaminación Alta temperatura Pistón y Seguidor Pérdida del ajuste del pivote Rotación del pistón Pérdida del ajuste diametral Superficie raspada Desgaste adhesivo Contaminación Cavitación Falta de lubricación Plato de desgaste Desgaste excesivo Daño severo (surcos) Grietas térmicas Elevación y rotación de pistones Pistón desubicado Alta temperatura Placa de retracción Desgaste Superficies pulidas y brillantes Redondeo de los filos Contaminación Elevación de pistón Eslabón de giro Ejes Cajas Rotura Alta frecuencia de carga y descarga Inadecuado torque de pernos Fatiga Barril de cilindros Decoloración Grietas y cuarteaduras Combadura Excesiva temperatura IDENTIFICACION CAUSA 1. Desgaste abrasivo causado por partículas finas 1. Vástago de cilindro hidráulico con ralladuras 2. Daños o desgaste de los sellos del vástago 3. Contaminación en el sistema 4. Elemento de filtro incorrecto 5. Intervalo de cambio de filtro extendido 6. Insuficiente limpieza después de la reparación 2. Desgaste abrasivo causado por partículas gruesas 1. Contaminantes como restos de lijas o escoria de soldadura dentro del tanque 2. Contaminantes generados internamente como partículas de metal del cilindro o de sellos 3. Insuficiente limpieza después de la reparación 3. Daño causado por el impacto de un objeto extraño duro 1. Insuficiente limpieza del sistema luego de ocurrida una falla 2. Objeto dejado en el sistema 4. Desgaste adhesivo causado por falta de lubricación 1. Pobre procedimiento de arranque después de una reparación 2. Arrancar la bomba con insuficiente aceite 3. Pobre purgado de la línea de succión luego de un recambio
  • 166.
    CURSO: HIDRÁULICA II- 157 - Material del Estudiante FSAA – DMSE0020b MODULO 8 FERREYROS S.A.A. Desarrollo Técnico MSC y JTC – MAYO 04 Hidraul_mod_8 Problemas Sist Hid 5. Daño causado por excesivo calentamiento 1. Restricción del flujo de aire en el enfriador 2. Válvula de alivio regulada a un valor de presión muy bajo 3. Excesiva operación de la válvula de alivio 4. Válvula de bypass del enfriador mal regulada enviando mucho o poco aceite 5. Ineficiente o dañada circulación de aceite por el enfriador 6. Válvula resolver o pistón servo del mecanismo de control de la bomba con funcionamiento pegajoso acelera el motor 7. Tope de ángulo mínimo del plato de la bomba desajustado 8. Excesivo flujo de drenaje interno de la bomba 6. Daño causado por aireación 1. Bajo nivel de aceite en el tanque 2. Fuga en la línea de succión de la bomba 3. Fuga en las varillas de cilindros, sellos o líneas 4. Una manguera o tubería floja cerca o sobre el nivel de aceite del tanque 5. Rotura, daño o pérdida de un componente dentro del tanque causando agitación 6. Excesiva operación de la válvula de alivio 7. Daño causado por cavitación 1. Aceite de viscosidad equivocada para esa temperatura ambiental 2. Manguera colapsada en la línea de succión 3. Una restricción en el filtro de malla o la succión de la bomba 8. Daño causado por adhesión del pistón 1. Falta de lubricación 2. Materias extrañas , insuficiente limpieza 3. Posición excéntrica de los componentes 9. Daño causado por rotura de los pernos de la placa de retracción 1. Bomba trabaja a máximo flujo y ángulo con aceite frío 2. Demasiados cambios bruscos del ángulo de la bomba 3. Aceite de viscosidad equivocada 4. Restricción en la línea de succión 5. Pérdida del ajuste de los pernos 10. Imposibilidad de la bomba de alcanzar su máxima performance 1. Fugas en los pistones servo que angulan el plato, mantienen el ángulo en mínimo 11. Movimiento errático o lento del implemento 1. Desgaste en el pivote del pistón servo causa variaciones en el ángulo del plato 2. Desgaste en el tope del ángulo de la bomba 12. Sobre velocidad de un motor hidráulico de traslación 1. La máquina se mueve hacia abajo con mayor velocidad que la diseñada y falla la válvula de sobre velocidad del motor hidráulico
  • 167.
    Módulo 9 ESQUEMAS HIDRAULICOS DESARROLLOTECNICO DMSE0020-2004b MAYO, 2004 Preparado por MSC y JTC
  • 169.
    CURSO: HIDRÁULICA II- 159 - Material del Estudiante FSAA – DMSE0020b MODULO 9 FERREYROS S.A.A. Desarrollo Técnico MSC y JTC – MAYO 04 Hidraul_mod_9 Esquemas MODULO 5:ESQUEMAS HIDRÁULICOS El propósito de este módulo es otorgar al participante la habilidad de comprender, y extraer toda la información adecuada de los tipos de esquemas hidráulicos más usados en Caterpillar OBJETIVOS Al término de este módulo, el estudiante estará en capacidad de: 1. Identificar los tipos de esquemas ISO, Ortogonal 2. Comprender el funcionamiento de determinado circuito mediante la lectura de esquemas hidráulicos
  • 170.
    CURSO: HIDRÁULICA II- 160 - Material del Estudiante FSAA – DMSE0020b MODULO 9 FERREYROS S.A.A. Desarrollo Técnico MSC y JTC – MAYO 04 Hidraul_mod_9 Esquemas Lección 5.1:Comprender los Diagramas Esquemáticos Para comprender y localizar las fallas de los complejos sistemas hidráulicos de las máquinas actuales es necesario poder leer e interpretar los diagramas hidráulicos esquemáticos. Los sistemas más simples que se utilizaban antes en las máquinas Caterpillar podían representarse fácilmente mediante proyecciones ortogonales que presentaban bidimensionalmente diagramas de ingeniería y vistas de secciones de los componentes principales. Al hacerse más complejos los sistemas, este tipo de diagrama esquemático se hizo demasiado engorroso y difícil de leer. Por lo tanto, los sistemas modernos, más complejos, con frecuencia utilizan diagramas con símbolos gráficos internacionales de la Organización Internacional de Normas (ISO) para representar los diferentes componentes. Estos símbolos desarrollados por la ISO proporcionan un método mundial simple de representar los diferentes tipos de componentes hidráulicos. Los manuales de servicio Caterpillar frecuentemente presentan tanto proyecciones ortogonales como diagramas tipo ISO. Una vez terminado este módulo, usted podrá reconocer los componentes y seguir el recorrido del flujo por complejos sistemas hidráulicos, leyendo e interpretando correctamente los dos tipos de diagramas esquemáticos. Clave de Colores Usted ha aprendido que a veces se utiliza el color para indicar las presiones del sistema. Las publicaciones de servicio y los materiales de entrenamiento de servicio Caterpillar usan a menudo estos colores para representar la presión y la función del fluido y los componentes. 1. La presión más alta del aceite de suministro se indica en rojo 2. El aceite de suministro de presión intermedia está indicado en rojo con líneas diagonales blancas 3. El aceite de suministro de presión más baja tiene puntos rojos 4. El aceite de retorno está indicado con el color verde 5. El aceite de servomando o de señal piloto esta indicado en naranja 6. El aceite atrapado está indicado en azul 7. Los componentes estáticos están indicados en gris 8: Las piezas de los componentes móviles están indicadas en amarillo Ejemplo de Codificación de Colores Usted verá que estos colores se utilizan frecuentemente en los diagramas. 1. Aceite de suministro de presión más alta 2. Componente estático 3. Componentes móviles 4. Aceite de retorno 5. Aceite de suministro de presión intermedia
  • 171.
    CURSO: HIDRÁULICA II- 161 - Material del Estudiante FSAA – DMSE0020b MODULO 9 FERREYROS S.A.A. Desarrollo Técnico MSC y JTC – MAYO 04 Hidraul_mod_9 Esquemas HOJA DE TRABAJO:
  • 172.
    CURSO: HIDRÁULICA II- 162 - Material del Estudiante FSAA – DMSE0020b MODULO 9 FERREYROS S.A.A. Desarrollo Técnico MSC y JTC – MAYO 04 Hidraul_mod_9 Esquemas HOJA DE TRABAJO:
  • 173.
    CURSO: HIDRÁULICA II- 163 - Material del Estudiante FSAA – DMSE0020b MODULO 9 FERREYROS S.A.A. Desarrollo Técnico MSC y JTC – MAYO 04 Hidraul_mod_9 Esquemas HOJA DE TRABAJO:
  • 174.
    MANUAL DEL ESTUDIANTE INSTRUCCIÓNTÉCNICA CURSO: Hidráulica III TEMA: Sistemas Hidráulicos DESARROLLO TÉCNICO MARZO, 2005 DMSE0020-2004C Preparado por ESCH y JGR
  • 175.
    CURSO: HIDRÁULICA III- 1 - Material del Estudiante FSAA – DMSE0020C INDICE DESCRIPCIÓN DEL CURSO Resumen Programa del Curso Objetivo General Requisitos AGENDA DEL CURSO MÓDULO 1: SISTEMA HIDRAULICO PILOTADO Lección 1.1: Definición de Sistema Pilotado Lección 1.2: Válvula Control Piloto Funcionamiento Resorte Dosificador Lección 1.3: Válvula de Control Pilotada Lección 1.4: Válvula Combinada de Alivio y Compensación Lección 1.5: Ejemplos con Sistemas Pilotados Lección 1.6: Evaluación de Sistemas MÓDULO 2: SISTEMA LSPC con HMU Lección 2.1: Sistema de Dirección Hand Metering Unit (HMU) Funcionamiento Lección 2.2: Sistema de Detección de Carga Funcionamiento de la Bomba Lección 2.3: Funcionamiento del Sistema Lección 2.4: Aplicación en Sistemas de Dirección Lección 2.5: Evaluación de Sistema MÓDULO 3: SISTEMA PILOTADO ELECTRO -HIDRAULICAMENTE Lección 3.1: Componentes Control Piloto Lección 3.2: Funcionamiento del Sistema Lección 3.3: Evaluación de Sistemas Sistema Pilotado en Camión MÓDULO 4: SISTEMA DE DIRECCION CON COMANDO DE CONTROL Lección 4.1: Componentes del Comando de Control Lección 4.2: Funcionamiento de Sistema (Command Control) Lección 4.3: Evaluación de Sistema Sistema con Mando Joystick MÓDULO 5: SISTEMA HIDROSTATICOS Lección 5.1: Tipo de Sistemas Lección 5.2: Componentes Lección 5.3: Aplicaciones de Sistemas Sistema del Ventilador Sistemas de Propulsión ENCUESTA 2 2 2 3 3 4 6 7 9 9 11 12 14 18 23 27 28 29 32 36 47 64 68 74 78 79 88 90 90 109 110 117 123 141 142 144 146 146 148 159 FERREYROS S.A.A. Desarrollo Técnico ESCH y JGR – JUN 04 manual_hidIII_P0
  • 176.
    CURSO: HIDRÁULICA II- 2 - Material del Estudiante FSAA – DMSE0020b DIRIGIDO A RESUMEN PROGRAMA DEL CURSO DESCRIPCIÓN DEL CURSO CURSO: HIDRÁULICA II Tiempo de duración: 5 días (40 horas) Número de Participantes: 08 estudiantes Este curso ha sido preparado para técnicos y supervisores que trabajan con maquinaria Caterpillar. El curso está diseñado para proseguir el entendimiento de la hidráulica estudiando los sistemas más elaborados como los de control piloto, detección de carga y compensación de presión (LSCP), la bomba de dosificación manual (HMU), sistema pilotado electro hidráulico, sistemas de dirección y sistemas hidrostáticos. Reforzamos el entendimiento de los tópicos con el importante uso de esquemas hidráulicos ISO, Ortogonales, Planos, su seguimiento en máquina según disponibilidad y laboratorios MÓDULO 1: SISTEMA HIDRAULICO PILOTADO Lección 1.1: Definición de Sistema Pilotado Lección 1.2: Válvula Control Piloto Lección 1.3: Válvula de Control Pilotada Lección 1.4: Válvula Combinada de Alivio y Compensación Lección 1.5: Ejemplos con Sistemas Pilotados Lección 1.6: Evaluación y Pruebas de Sistemas MÓDULO 2: SISTEMA LSPC con HMU Lección 2.1: Sistema de Dirección (HMU) Lección 2.2: Sistema de Detección de Carga (LSPC) Lección 2.3: Funcionamiento del Sistema Lección 2.4: Aplicación en Sistemas de Dirección Lección 2.5: Evaluación y Pruebas de Sistemas MÓDULO 3: SISTEMA PILOTADO ELECTRO-HIDRAULICAMENTE Lección 3.1: Componentes de Control Piloto Lección 3.2: Funcionamiento del Sistema Lección 3.3: Evaluación de Sistemas MÓDULO 4: SISTEMA DE DIRECCION CON COMANDO Lección 4.1: Componentes de Comando de Control Lección 4.2: Funcionamiento de Sistema (Command Control) Lección 4.3: Evaluación y Pruebas de Sistemas (Joystick) MÓDULO 5: SISTEMA HIDROSTATICOS Lección 5.1: Tipos de Sistemas Lección 5.2: Componentes Lección 5.3: Aplicaciones de Sistemas Lección 5.4: Evaluación y Pruebas FERREYROS S.A.A. Desarrollo Técnico ESCH y JGR – JUN 04 manual_hidIII_P0
  • 177.
    CURSO: HIDRÁULICA II- 3 - Material del Estudiante FSAA – DMSE0020b OBJETIVOS GENERALES REQUISITOS Al término de este curso, los estudiantes estarán en capacidad de: • Explicar el funcionamiento de un sistema hidráulico pilotado • Explicar el funcionamiento de un sistema LSPC • Explicar el funcionamiento de un HMU • Explicar el funcionamiento de un sistema pilotado Electro- Hidráulicamente. • Explicar como funcionan los sistemas de Dirección • Explicar como funciona un sistema hidrostático. • Realizar las diferentes evaluaciones y pruebas de los sistemas hidráulicos como toma de presiones, corrimiento y velocidades. • Leer y Explicar un diagrama Hidráulico, • Extraer toda la información necesaria del plano hidráulico • Obtener toda la información del manual de servicio hidráulico Hidráulica II FERREYROS S.A.A. Desarrollo Técnico ESCH y JGR – JUN 04 manual_hidIII_P0
  • 178.
    CURSO: HIDRÁULICA II- 4 - Material del Estudiante FSAA – DMSE0020b AGENDA DEL CURSO PRIMER DÍA SEGUNDO DÍA TERCER DÍA CUARTO DÍA QUINTO DÍA Mañana Tarde Mañana Tarde Mañana Tarde Mañana Tarde Mañana Tarde • Presentación Inicial • Expectativas y Objetivos • Pre – Test • Revisión del curso anterior (hidráulica II) • Módulo 1, Sistema hidraulico pilotado • Evaluación de Sistema • Módulo 2, Sistema LSPC con HMU • HMU, funcionamiento • Módulo 2, Sistema LSPC • Funcionamiento • Evaluacion de Sistema. • Módulo 3, Sistema pilotado electro Hidráulicamente • Funcionamiento • Módulo 3, Sistema Pilotado electro- hidraulicamente • Evaluacion de Sistema • Módulo 4, Sistemas de Dirección • Funcionamiento • Módulo 4, Sistemas de Dirección • Evaluación de Sistema. • Módulo 5, Sistemas hidrostáticos • Tipos y componentes • Módulo 5, Sistemas hidrostáticos • Evaluación de Sistemas • Conclusiones • Exámen Final, Encuesta FERREYROS S.A.A. Desarrollo Técnico ESCH y JGR – JUN 04 manual_hidIII_P0
  • 179.
    Módulo 1 SISTEMA HIDRÁULICO PILOTADO DESARROLLOTÉCNICO JUNIO, 2004 DMSE0020-2004C Preparado por ESCH y JGR
  • 180.
    CURSO: HIDRÁULICA III- 6 - Material del Estudiante FSAA – DMSE0020C MODULO 1 FERREYROS S.A.A. Desarrollo Técnico ESCH y JGR–JUN 04 manual_hidIII_P1 MODULO 1: SISTEMAS HIDRAULICOS PILOTADOS El propósito de este módulo es entender como funcionan los sistemas hidráulicos pilotados ÍNTRODUCCIÓN En este módulo, los participantes usaran los conocimientos aprendidos en hidráulica I e hidráulica II para entender el funcionamiento de un sistema hidráulico de implementos operado por piloto, este sistema es usado en varios modelos de máquinas móviles Caterpillar. Se identificaran los componentes usados, sus funciones y seguirán el flujo de aceite hidráulico a través del sistema de una máquina . OBJETIVOS Al término de este módulo, el estudiante estará en capacidad de: 1. Establecer los principios hidráulicos usados en la operación del sistema piloto hidráulico de implementos 2. Identificar claramente los componentes que lo integran. 3. Explicar sin error como es que estos sistemas funcionan. 4. Identificar al 100% los símbolos ISO de este sistema 5. Trazar el flujo de aceite y el estado de función de cada uno de los componentes en el plano .
  • 181.
    CURSO: HIDRÁULICA III- 7 - Material del Estudiante FSAA – DMSE0020C MODULO 1 FERREYROS S.A.A. Desarrollo Técnico ESCH y JGR–JUN 04 manual_hidIII_P1 LECCION 1.1: DEFINICIÓN DE SISTEMA PILOTADO Los sistemas de control piloto son señales hidráulicas de aceite que controlan el movimiento de válvulas de control de dirección, una menor presión es suficiente para mover el carrete de una válvula que lleva presión mucho mayor, estos sistemas hidráulicos piloto nos permite operar sistemas de dirección, sistemas de implementos, etc además nos permiten mayor precisión en la operación reduciendo los esfuerzos del operador. En este sistema hidráulico de Implementos tenemos todos los controles en la posición de mantener HOLD mientras el motor diesel funciona, reconozca los códigos de colores adecuados y la simbología ISO. El flujo de aceite desde la bomba ingresa al cuerpo de la válvula de tres carretes, pasa la válvula de alivio principal y por la posición central de las válvulas auxiliar, inclinación y levante regresa al tanque, estas válvulas se llaman de centro abierto.
  • 182.
    CURSO: HIDRÁULICA III- 8 - Material del Estudiante FSAA – DMSE0020C MODULO 1 FERREYROS S.A.A. Desarrollo Técnico ESCH y JGR–JUN 04 manual_hidIII_P1 Aun en la posición mantener (HOLD) la bomba envía aceite hacia la válvula reductora de presión que regula una presión máxima para el sistema piloto, el acumulador mantiene esa presión ante súbitas variaciones o si falla la bomba, la válvula check evita baje dicha presión Si la válvula de cierre (SHUTOFF) esta cerrada, este aceite es bloqueado, si esta abierta el aceite llega a las válvulas de control piloto En esta posición de mantener, el aceite piloto esta bloqueado en las tres válvulas de control piloto, estas son del tipo Centro Cerrado NOTAS:
  • 183.
    CURSO: HIDRÁULICA III- 9 - Material del Estudiante FSAA – DMSE0020C MODULO 1 FERREYROS S.A.A. Desarrollo Técnico ESCH y JGR–JUN 04 manual_hidIII_P1 LECCION 1.2: LA VÁLVULA DE CONTROL PILOTO Funcionamiento de una válvula de control piloto En la vista mostrada tenemos los componentes principales de la válvula de control piloto de un cargador, esta válvula controla el cilindro de inclinación o volteo (TILD) de la hoja, con excepción de la bobina ensamblada en la parte superior de la sección de descarga o vaciado en el lado superior izquierdo, las partes son las mismas en ambos lados de la válvula. Con el motor encendido y la válvula de control en la posición fija (HOLD) el aceite ingresa en el puerto de suministro, ubicado en la parte inferior central del cuerpo de la válvula y es bloqueado por los carretes dosificadores. cualquier aceite en las líneas de la válvula de control principal es enviado al tanque por el puerto de descarga ubicado en la parte central de los carretes dosificadores. Esto lo podemos observar en la figura
  • 184.
    CURSO: HIDRÁULICA III- 10 - Material del Estudiante FSAA – DMSE0020C MODULO 1 FERREYROS S.A.A. Desarrollo Técnico ESCH y JGR–JUN 04 manual_hidIII_P1 Posición Inclinación hacia Atrás ( TILT BACK ) Cuando el operador mueve la palanca de control piloto hacia la posición de inclinación hacia atrás, esta fuerza causa que placa pivote mueva el embolo superior, el embolo inferior, el resorte dosificador , el reten del resorte del carrete dosificador, el resorte del carrete dosificador y el carrete dosificador inferior. El aceite de la bomba piloto fluye a través del orificio que esta ubicado en el centro del carrete dosificador de la válvula de control principal, el retorno de la válvula de control principal fluye a través del puerto del carrete dosificador de vaciado o descarga hacia el puerto de descarga al tanque.
  • 185.
    CURSO: HIDRÁULICA III- 11 - Material del Estudiante FSAA – DMSE0020C MODULO 1 FERREYROS S.A.A. Desarrollo Técnico ESCH y JGR–JUN 04 manual_hidIII_P1 Resorte Dosificador El trabajo del carrete dosificador es permitir el movimiento del carrete de la válvula de control principal en proporción al movimiento de la palanca de la válvula piloto. El carrete dosificador y el resorte dosificador funcionan como una válvula reductora de presión y controlan la presión de aceite hacia la parte externa del carrete de la válvula de control principal Cuando el carrete dosificador se mueve hacia abajo, el aceite piloto fluye a través del orificio, al centro del carrete dosificador y hacia afuera del carrete de la válvula de control principal. El aceite piloto es bloqueado en el carrete de la válvula de control principal causando que la presión piloto se incremente El incremento de presión sobrepasa la fuerza del resorte del carrete de la válvula de control principal y lo mueve hacia una u otra dirección, entonces como consecuencia de este movimiento el carrete de la válvula de control principal dirige el aceite del sistema principal hacia los cilindros. El incremento de presión es también sentido por la parte baja del carrete dosificador. Cuando el incremento de la presión sobrepasa la fuerza aplicada el carrete dosificador se mueve hacia arriba y comprime el resorte dosificador. El movimiento restringe el flujo de aceite piloto a través del orificio del carrete dosificador El resorte dosificador además ajusta la presión hacia el carrete de la válvula de control principal en proporción al movimiento de la palanca de la válvula de control piloto.
  • 186.
    CURSO: HIDRÁULICA III- 12 - Material del Estudiante FSAA – DMSE0020C MODULO 1 FERREYROS S.A.A. Desarrollo Técnico ESCH y JGR–JUN 04 manual_hidIII_P1 LECCION 1.3 VALVULAS DE CONTROL PILOTADAS Esta figura muestra una válvula de control principal en la posición mantener HOLD, en nuestro circuito representa la válvula de inclinación, levante, auxiliar o una cuarta válvula, la válvula auxiliar tiene dos líneas con válvulas de alivio en sus dos puertos Válvula en Posición Fija Aquí se muestra la válvula de control en posición fija, supongamos que es la válvula de inclinación, cuando estamos en posición fija el suministro de aceite de la bomba ingresa en el pasaje central, y fluye a través del carrete de control y a través de los pasajes de salida hacia la válvula siguiente. El flujo de aceite pasa por la válvula check hacia el carrete de control principal, el carrete de control principal bloquea el suministro de aceite hacia los puertos de trabajo ( pasajes de recojo de carga TILT y descarga DUMP ). El carrete de control principal también bloquea los pasajes de aceite hacia el tanque .
  • 187.
    CURSO: HIDRÁULICA III- 13 - Material del Estudiante FSAA – DMSE0020C MODULO 1 FERREYROS S.A.A. Desarrollo Técnico ESCH y JGR–JUN 04 manual_hidIII_P1 Válvula en posición de inclinación hacia atrás ( TILT BACK ) Cuando el operador mueve la palanca de control a la posición de inclinación hacia atrás, el aceite piloto ( color naranja ) mueve el carrete de control de inclinación hacia la derecha. El carrete de control bloquea el pasaje de salida de aceite, abriendo el pasaje de la válvula check hacia el lado de cabeza de los cilindros de inclinación y abriendo el pasaje del lado de vástago de los cilindros hacia el tanque Además cuando la presión de suministro es más alta que la presión del lado de cabeza del cilindro el suministro de aceite abre la válvula check y deja pasar el flujo de aceite hacia el lado de cabeza del cilindro, el retorno de aceite del lado de vástago del cilindro pasa al tanque. Entonces la hoja cucharón empieza a inclinarse hacia atrás
  • 188.
    CURSO: HIDRÁULICA III- 14 - Material del Estudiante FSAA – DMSE0020C MODULO 1 FERREYROS S.A.A. Desarrollo Técnico ESCH y JGR–JUN 04 manual_hidIII_P1 LECCION 1.4:VALVULA COMBINADA DE ALIVIO Y COMPENSACIÓN La figura mostrada es la combinación de una válvula de alivio de línea y la válvula de compensación (make up) la válvula de alivio de línea es simplemente una válvula de alivio pilotada Sin embargo la válvula de alivio de línea no esta diseñada para soportar el flujo máximo de bomba hacia los implementos. El aceite en los cilindros esta conectado a través de las líneas en el lado derecho de la válvula de combinación. El aceite fluye a través del orificio de la válvula principal hacia la cámara del resorte de la válvula principal. La presión de aceite en lado derecho de la válvula es la misma presión de aceite en la cámara del resorte, la presión de aceite de la cámara del resorte más la fuerza del resorte mantiene la válvula cerrada Válvula de Alivio de línea en POSICIÓN de Alivio En la Figura de la siguiente pagina, la válvula de alivio de línea es mostrada en posición de alivio. Cuando la presión de aceite sobrepasa el ajuste de la válvula piloto, la válvula piloto mueve a la izquierda el resorte. La alta presión de aceite en la cámara del resorte de la válvula principal fluye a través del orificio de la válvula piloto hacia el pasaje de drenaje de la cámara del resorte de la válvula piloto. Entonces la presión en la cámara del resorte de la válvula principal decrece. La alta presión de aceite en lado derecho de la válvula principal mueve a la válvula hacia el lado izquierdo. La alta presión de aceite fluye pasando la válvula principal a través de la válvula compensadora de descarga o vaciado que abre a tanque. La válvula compensadora no se mueve cuando la válvula alivio de línea esta abierta.
  • 189.
    CURSO: HIDRÁULICA III- 15 - Material del Estudiante FSAA – DMSE0020C MODULO 1 FERREYROS S.A.A. Desarrollo Técnico ESCH y JGR–JUN 04 manual_hidIII_P1 Posición de Compensación ( Makeup) Aquí tenemos a la combinación de válvula de alivio de línea y compensadora en posición de compensación. La presión de tanque es sentida o detectada en el área efectiva de la válvula de combinación todo el tiempo. Cuando la presión de aceite en el cilindro, la línea de conexión y la cámara del resorte de la válvula de alivio decrece debajo o menos de 2 PSI ( 13.78 KPa ) que la presión del tanque, la presión del tanque mueve la válvula compensadora y la válvula principal hacia la izquierda contra el resorte de la válvula principal. El aceite de Tanque fluye nuevamente a través del pasaje abierto a la línea de conexión del cilindro
  • 190.
    CURSO: HIDRÁULICA III- 16 - Material del Estudiante FSAA – DMSE0020C MODULO 1 FERREYROS S.A.A. Desarrollo Técnico ESCH y JGR–JUN 04 manual_hidIII_P1 Válvula de Control de Levante (LIFT) Posición bajada Cuando el operador mueve la palanca de control piloto a la posición BAJADA, el aceite piloto (color naranja) mueve el carrete de control de levante a la izquierda. El carrete de la válvula de control bloquea el pasaje de salida de aceite, y abre el pasaje de la válvula check hacia el lado de vástago del cilindro de levante y abre el pasaje del lado de cabeza del cilindro de retorno al tanque. Cuando la presión de suministro es más alta que la presión en el lado de vástago del cilindro, la presión de suministro abre la válvula check y fluye pasando al carrete de control hacia el lado de vástago del cilindro de levante, el retorno de aceite fluye del lado de cabeza del cilindro fluyendo el aceite hacia el tanque. Entonces el cucharón empieza a bajar NOTAS
  • 191.
    CURSO: HIDRÁULICA III- 17 - Material del Estudiante FSAA – DMSE0020C MODULO 1 FERREYROS S.A.A. Desarrollo Técnico ESCH y JGR–JUN 04 manual_hidIII_P1 Posición Flotante Cuando el operador mueve la palanca de control piloto a la posición Flotante el aceite piloto (color naranja) mueve el carrete de control de levante completamente a la izquierda. El carrete de control abre el pasaje de la válvula check a la salida del lado izquierdo y abre el pasaje del lado de cabeza del cilindro de retorno al tanque. El carrete de control también conecta el lado de vástago del cilindro con el tanque. Cuando la bomba y ambos lados del cilindro son conectados a tanque , el cilindro de levante no puede ser hidráulicamente levantado ni bajado. Cuando la máquina es movida con la palanca de control esta en posición flotante , el implemento seguirá la curvatura del terreno
  • 192.
    CURSO: HIDRÁULICA III- 18 - Material del Estudiante FSAA – DMSE0020C MODULO 1 FERREYROS S.A.A. Desarrollo Técnico ESCH y JGR–JUN 04 manual_hidIII_P1 LECCION 1.5 EJEMPLOS CON SISTEMAS PILOTADOS
  • 193.
    CURSO: HIDRÁULICA III- 19 - Material del Estudiante FSAA – DMSE0020C MODULO 1 FERREYROS S.A.A. Desarrollo Técnico ESCH y JGR–JUN 04 manual_hidIII_P1
  • 194.
    CURSO: HIDRÁULICA III- 20 - Material del Estudiante FSAA – DMSE0020C MODULO 1 FERREYROS S.A.A. Desarrollo Técnico ESCH y JGR–JUN 04 manual_hidIII_P1
  • 195.
    CURSO: HIDRÁULICA III- 21 - Material del Estudiante FSAA – DMSE0020C MODULO 1 FERREYROS S.A.A. Desarrollo Técnico ESCH y JGR–JUN 04 manual_hidIII_P1
  • 196.
    CURSO: HIDRÁULICA III- 22 - Material del Estudiante FSAA – DMSE0020C MODULO 1 FERREYROS S.A.A. Desarrollo Técnico ESCH y JGR–JUN 04 manual_hidIII_P1
  • 197.
    CURSO: HIDRÁULICA III- 23 - Material del Estudiante FSAA – DMSE0020C MODULO 1 FERREYROS S.A.A. Desarrollo Técnico ESCH y JGR–JUN 04 manual_hidIII_P1 LECCION 1.6: EVALUACIÓN DE SISTEMA CARGADOR 928G Sistema Hidráulico de Implementos Operado por Presión Piloto Componentes: Tanque Hidráulico (1) esta ubicado detrás de la cabina y debajo de la cubierta de acceso, este suministra aceite a los implementos, la dirección, los frenos y el ventilador, la tapa de llenado (2), el filtro respiradero (3) y la tapa del radiador (4)
  • 198.
    CURSO: HIDRÁULICA III- 24 - Material del Estudiante FSAA – DMSE0020C MODULO 1 FERREYROS S.A.A. Desarrollo Técnico ESCH y JGR–JUN 04 manual_hidIII_P1 Bomba de Implementos (1), esta en el lado izquierdo de la máquina sobre la transmisión, también se observa la bomba de dirección (2) y la válvula de control de la bomba de dirección (3) La válvula de cierre del sistema piloto (1) esta ubicada entre el asiento y las válvulas de control piloto, la palanca de control de inclinación (2), la palanca de levante (3), también esta la palanca de la tercera función auxiliar (4) y su botón de bloqueo (5) La válvula de control de implementos (1) esta debajo de los brazos de levante en el bastidor frontal, se ven la válvula de levante (2), la de inclinación (3), válvula de alivio principal (4),, válvula de alivio de línea del extremo de varilla del cilindro de volteo (6), la línea de suministro de aceite (5) y el retorno (7)
  • 199.
    Módulo 2 SISTEMA DEDETECCIÓN DE CARGA Y PRESION COMPENSADA, BOMBA DOSIFICADORA DESARROLLO TÉCNICO JUNIO, 2004 DMSE0020-2004C Preparado por ESCH y JGR
  • 200.
    CURSO: HIDRÁULICA III- 27 - Material del Estudiante FSAA – DMSE0020C MODULO 2 FERREYROS S.A.A. Desarrollo Técnico ESCH y JGR–JUN 04 manual_hidIII_P2 MODULO 2: SISTEMA LSPC CON HMU El propósito de este módulo es conocer el sistema LSPC con HMU que puede aplicarse a varias máquinas Caterpillar ÍNTRODUCCIÓN Este módulo discute la nomenclatura, la función de los componentes y la operación del sistema conocido como LSPC (Load Sensing, Pressure Compensated) Sistema de Detección de Carga y Compensación de Presión, además del otro componente relacionado, el HMU (Hand Metering Unit) o Bomba Dosificadora o Medidora Manual. OBJETIVOS Al término de este módulo, el estudiante estará en capacidad de: 1. Identificar los tipos de componentes básicos usados en los sistemas de detección de carga y compensación de presión. 2. Explicar las ventajas de usar un sistema hidráulico de detección de carga y de presión compensada usando válvulas de centro cerrado contra un sistema fijo que usa válvulas de control de centro abierto. 3. Explicar porque se utiliza la compensación de carga con detección de descarga. 4. Describir la operación de un sistema LSPC 5. Trazar en un plano el flujo de aceite de un sistema LSPC de dirección en todas las posiciones, mantener, giro gradual, giro completo. 6. Realizar el procedimiento de pruebas y ajustes del manual de servicio con una eficiencia del 100%.
  • 201.
    CURSO: HIDRÁULICA III- 28 - Material del Estudiante FSAA – DMSE0020C MODULO 2 FERREYROS S.A.A. Desarrollo Técnico ESCH y JGR–JUN 04 manual_hidIII_P2 LECCION 2.1:SISTEMA DE DIRECCIÓN Tomamos nuevamente a un cargador 928G para estudiar un sistema de dirección hidráulico con detección de carga, los componentes que vemos son el grupo de la bomba hidráulica de desplazamiento variable, la bomba dosificadora manual HMU y los dos cilindros de dirección La bomba de dirección de desplazamiento variable en la máquina esta a la izquierda debajo de la cabina, en la foto esta a la derecha teniendo encima la válvula compensadora de presión.
  • 202.
    CURSO: HIDRÁULICA III- 29 - Material del Estudiante FSAA – DMSE0020C MODULO 2 FERREYROS S.A.A. Desarrollo Técnico ESCH y JGR–JUN 04 manual_hidIII_P2 LECCION 2.1.1: HAND METERING UNIT (HMU) La bomba de dosificación manual se encuentra en la base de la columna de dirección debajo de una tapa delante de la cabina o debajo del asiento del operador, según el modelo de máquina (en la foto esta detrás de la válvula de cinco mangueras), la bomba esta montada sobre aislantes para evitar ruidos y daños por vibraciones. Las dos secciones control y dosificación están conectadas dentro de la unidad tanto hidráulica como mecánicamente, toda HMU tiene una válvula rotativa y rotativa que controla el movimiento de los cilindros de dirección 1. Carrete (interior) 2. Salida (drenaje al tanque) 3. Orificio de giro a la izquierda 4. Manguito (exterior) 5. Orificio de giro a la derecha 6. Entrada (aceite de la bomba) 7. Conducto 8. Estator 9. Rotor 10.Conducto 11.Mando 12.Pasador 13.Resortes de centrado A: Sección de Control B: Sección de Dosificación Bomba de dosificación posición neutral
  • 203.
    CURSO: HIDRÁULICA III- 30 - Material del Estudiante FSAA – DMSE0020C MODULO 2 FERREYROS S.A.A. Desarrollo Técnico ESCH y JGR–JUN 04 manual_hidIII_P2 Una HMU esta dividida en dos secciones principales, la sección más grande es la válvula rotativa (1), la sección más pequeña es la sección medidora o dosificadora (2), la válvula rotativa bloquea el flujo de aceite cuando la HMU esta en neutro y dirige el aceite hacia la sección medidora y los cilindros de dirección cuando la HMU gira a la derecha o izquierda. El extremo (3) de la HMU permite unirla al eje de la columna de dirección. timón o volante, la HMU se controla al girar la volante de dirección, las cuatro conexiones son aceite piloto para giro a la izquierda (4), aceite para giro a la derecha (5), suministro desde la bomba (6) y retorno a tanque (7) La sección medidora consiste de un estator (1) y el rotor (2), el eje conductor (3) se une con estriado al rotor, el otro extremo del eje se une con un pasador al carrete exterior (4) en la sección rotativa La sección de control de la válvula rotativa contiene un carrete interior (1), con pasajes (2), y un carrete exterior o manguito (3) con orificios, el carrete interior tiene ranuras (5) para el eje del timón de dirección, el carrete exterior se conecta con el pasador a la sección dosificadora Cuando el carrete interior esta completamente insertado en el manguito exterior, los resortes de centrado de tipo hoja (6) están insertados en las ranuras del manguito (7)
  • 204.
    CURSO: HIDRÁULICA III- 31 - Material del Estudiante FSAA – DMSE0020C MODULO 2 FERREYROS S.A.A. Desarrollo Técnico ESCH y JGR–JUN 04 manual_hidIII_P2 Si la volante de dirección esta estacionaria, la sección de control esa en la posición neutral, no hay alineamiento entre los pasajes de los carretes interior y los orificios del manguito exterior, la válvula funciona como de centro cerrado, cuando la volante gira algunos pasajes se alinean con los orificios permitiendo al aceite de la bomba fluir, cuando la volante de dirección es soltada, los resortes de hoja giran el carrete exterior a su posición neutra En la caja de la válvula rotativa de la HMU hay pasajes (1) que toman aceite de la sección dosificadora, también hay pasajes ranurados (2) dentro de la caja desde donde el aceite es enviado o recibido de la válvula rotatoria, cada ranura se conecta a una de las puertas que están en los lados de la caja cubierta 1. Carrete 4. Manguito 14.Orificios para el pasador 15.Orificios para el flujo de aceite 16.Ranuras para el flujo de aceite 17.Ranuras para los resortes
  • 205.
    CURSO: HIDRÁULICA III- 32 - Material del Estudiante FSAA – DMSE0020C MODULO 2 FERREYROS S.A.A. Desarrollo Técnico ESCH y JGR–JUN 04 manual_hidIII_P2 LECCION 2.1.1: FUNCIONAMIENTO DE UNA HMU El aceite de la bomba de la válvula de control de dirección pasa por la entrada (6) a la sección de control (A. Cuando se gira la volante de la dirección, la sección de control envía aceite a la sección de dosificación, el aceite dosificado es enviado a continuación por la sección de control (A) al orificio de giro a la derecha (5) o al orificio de giro a la izquierda (3) Este aceite se convierte en aceite piloto para la válvula de control de la dirección. La sección de dosificación es una pequeña bomba hidráulica produce una pequeña cantidad especifica (dosificada) de flujo de aceite, esta pequeña dosis de aceite es enviada por la sección de control (A) al orificio de giro a la izquierda o a la derecha. Cuando la volante de la dirección se gira más rápido, hay un aumento en el flujo de aceite piloto, se envía más aceite piloto a la válvula de control lo que permite que los cilindros de dirección se muevan mayor distancia y con mayor rapidez Flujo de Aceite La sección de control de la bomba de dosificación de dirección es una bomba de centro cerrado. Cuando la volante de dirección esta en posición neutral no hay alimentación entre los orificios del manguito (4) y los conductos del carrete (1), sin embargo, una pequeña cantidad de la bomba de la entrada (6) puede pasar por la posición central de la bomba de dosificación de la dirección. Esta pequeña cantidad de flujo de aceite ( purga térmica, sangrado térmico) mantiene la bomba HMU llena y preparada para una respuesta rápida a las demandas del volante. La purga térmica contribuye también a mantener calientes las tuberías de aceite piloto que va a la válvula de dirección y a la bomba HMU, así como mantiene lubricada la bomba
  • 206.
    CURSO: HIDRÁULICA III- 33 - Material del Estudiante FSAA – DMSE0020C MODULO 2 FERREYROS S.A.A. Desarrollo Técnico ESCH y JGR–JUN 04 manual_hidIII_P2 En el esquema la HMU dirige el aceite al cilindro de dirección, en otros sistemas la HMU dirige el aceite a una válvula de control de dirección. Hemos visto los componentes de la válvula rotativa, la sección dosificadora consiste de una bomba tipo gerotor que controla la cantidad de aceite que va al cilindro de dirección El carrete interior esta unido por estrías al eje de la volante, el manguito externo se conecta al carrete con resortes, un pasador a través del manguito pasa por un gran agujero en el carrete, el carrete puede girar hasta 8 grados en cualquier dirección antes que el pasador choque, los resortes regresan al manguito a neutro, la bomba medidora o dosificadora se une al manguito exterior, una vuelta de la volante de dirección hace girar el eje una vuelta también pero el rotor gira muchas mas vueltas dentro de su estator En la figura de la pagina siguiente al rotar a la derecha la volante gira el carrete interior en sentido horario, durante los primeros 8 grados de giro de la volante, el manguito permanece estacionario, cuando el carrete interior ha rotado 1.5 grados dentro del manguito exterior, el aceite fluye hacia la bomba dosificadora Luego de girar la volante 4 grados, la bomba medidora empieza a dosificar aceite de regreso a la válvula rotatoria.
  • 207.
    CURSO: HIDRÁULICA III- 34 - Material del Estudiante FSAA – DMSE0020C MODULO 2 FERREYROS S.A.A. Desarrollo Técnico ESCH y JGR–JUN 04 manual_hidIII_P2 Luego de los 8 grados de rotación, los pasajes en el carrete y el manguito están totalmente alineados en la posición de giro a la derecha, el carrete, el manguito y la bomba dosificadora giran juntos La válvula rotativa dirige el aceite desde la bomba medidora hacia el cilindro de dirección, el aceite de retorno desde el cilindro pasa por la válvula rotatoria rumbo al tanque Cuando se gira el volante de dirección hacia la derecha y hacer un giro de la máquina a la derecha, el carrete (1) el pasador (12)y el mando (11) comienzan a girar. El manguito (4) no empieza a girar al mismo tiempo porque el diámetro de los orificios para el pasador (12) en el manguito (4) es ligeramente mayor que el diámetro del pasador (12) Esto permite que el carrete (1) gire dentro del manguito lo suficiente para alinear los orificios en el manguito con las ranuras en el carrete. El camino del aceite para la purga se cierra cuando el carrete y el manguito giran y salen de la posición neutral.
  • 208.
    CURSO: HIDRÁULICA III- 35 - Material del Estudiante FSAA – DMSE0020C MODULO 2 FERREYROS S.A.A. Desarrollo Técnico ESCH y JGR–JUN 04 manual_hidIII_P2 El aceite de la bomba pasa desde la entrada (6) por los orificios en el manguito y llega a las ranuras en el carrete. El aceite en las ranuras sale por otros orificios en el manguito y llega al conducto (10), el aceite pasa por el conducto (10) a la sección de dosificación de donde es enviado a un espacio entre el estator y el rotor. El rotor esta conectado por estrías al mando (11), cuando el mando gira el rotor gira y hace salir aceite del conducto (7) El aceite dosificado pasa por otros orificios en el manguito llega a las ranuras en el carrete y sale del manguito al orificio de giro a la derecha. Aceite piloto del orificio va al carrete direccional en la válvula de control de la dirección Cuando se deja de girar el volante de dirección, el carrete, el pasador, el mando y el rotor dejan de girar, los resortes de centrado que estaban comprimidos cuando el carrete se movía, hacen regresar ahora el carrete y el manguito a la posición neutral. Los orificios en el manguito ya no están alineados con las ranuras en el carrete, se detiene también el aceite piloto a la válvula de control de dirección lo que hace que las ruedas permanezcan en la posición en que estaban cuando se dejo de girar la volante Si por cualquier motivo se desarma la bomba de dosificación de la dirección, debe volver a armarse con la relación que se muestra entre el rotor (9) y el pasador (12), en caso contrario la dirección será errática. Detección de carga La bomba HMU tiene un orificio de detección de carga además de los cuatro orificios que se han descrito. Este orificio esta conectado internamente al orificio de entrada a la bomba por medio de un orificio. La presión de aceite en el orificio de entrada se detecta en la tubería de detección de carga, esta presión de señal se comunica al carrete de prioridad en la válvula de control de dirección.
  • 209.
    CURSO: HIDRÁULICA III- 36 - Material del Estudiante FSAA – DMSE0020C MODULO 2 FERREYROS S.A.A. Desarrollo Técnico ESCH y JGR–JUN 04 manual_hidIII_P2 LECCION 2.2 SISTEMA DE DETECCIÓN DE CARGA PRINCIPIOS SOBRE SISTEMAS HIDRAULICOS DETECTORES DE CARGA Y DE PRESIÓN COMPENSADA LS / PC. La presión compensada es un principio de diseño y el detector de carga conocido comúnmente por el termino “sensor” de carga es otro. Ambos pueden ser usados juntos. Iniciaremos nuestra discusión construyendo un sistema básico compuesto de los siguientes elementos: ( 1 ) Una bomba de desplazamiento fijo. ( 2 ) Un reservorio (tanque). ( 3 ) Una válvula de control abierto, activada por palanca. ( 4 ) Un cilindro hidráulico de doble acción. En un sistema de centro abierto “todo” el flujo de la bomba pasa “todo” el tiempo por la válvula de control, ya sea directamente hacia el tanque o hacia el actuador, o repartido entre ambos durante una condición de dosificación, “medición” o “transición” entre una u otra posición. Este flujo constante de un gran volumen de aceite tiene el potencial de generar gran cantidad de calor si existe alguna restricción al flujo. El calor reduce la vida de los componentes. Usando una válvula de gran tamaño para minimizar la restricción a un enfriador de aceite podemos limitar los efectos del calor; sin embargo, esto no siempre es práctico por el costo y tamaño de los componentes con relación a la máquina En el “Esquema” podemos crear algunos problemas si accionamos la válvula de control a la posición de extender el cilindro y la mantenemos activada aún cuando el cilindro llegue a su tope. Si hacemos esto debemos añadir otro componente: la válvula de alivio (5) para proteger el sistema. La desventaja de esto es que descargamos o aliviamos nuestro sistema a una “alta presión” lo cual resulta en alta generación de calor. La alta presión también puede reducir la vida de los componentes
  • 210.
    CURSO: HIDRÁULICA III- 37 - Material del Estudiante FSAA – DMSE0020C MODULO 2 FERREYROS S.A.A. Desarrollo Técnico ESCH y JGR–JUN 04 manual_hidIII_P2 Hay otros dos problemas asociados con este sistema hidráulico, que trataremos mas adelante: ( 1 ) Movimiento “pegajoso” (sticky) del carrete de control. ( 2 ) La velocidad del cilindro varia con las RPM del motor o por cambios de carga en la compuerta de salida de la válvula. Esto provoca que el caudal o flujo de aceite cambie CARRETE DE CONTROL PEGAJOSO ( STICKY ) Este efecto es provocado por las comúnmente llamadas “fuerzas de flujo”. Las fuerzas de flujo son aquellas que actúan sobre el carrete de control y tienen a provocar que el carrete se quede en la posición abierta mientras exista flujo a través del orificio creado por la apertura del carrete. Estas fuerzas de flujo son directamente proporcionales a la cantidad de flujo y a la caída de presión a través de las bandas del carrete. En otras palabras, conforme el flujo y / o la caída de presión se incrementen, la fuerza que trata de mantener el carrete abierto (fuerza de flujo) también se incrementa. Grafico h18. Un vector de fuerza actúa paralelamente a la línea de centro del carrete de la válvula actuando para mantener el carrete abierto, SE OPONE A QUE LO CIERREN. En el diagrama anterior, mientras más cerca está de cerrarse la compuerta de salida por la banda del carrete, mayor es la caída de presión (demanda de alta presión pero con baja demanda de caudal) a través del carrete y mayor la fuerza que trata de mantenerlo abierto. Para ilustrar mejor lo anterior, imagínese que trata de cerrar una puerta contra un fuerte viento; mientras más cerca está de cerrar la puerta mas grande es la fuerza que trata de mantenerla abierta. Lo que se siente es el efecto de flujo y presión a través del carrete de la válvula (puerta) conocido fuerza e flujo. Sería de mucha ayuda en las válvulas de control si el carrete se “centrara” por si mismo. Esto lo podemos hacer fácilmente. Añadiendo un resorte centrador (6) debajo del carrete para cerrar el orificio cuando el operador suelte la palanca. Recuerde, sin embargo, que mientras mayor es el flujo y / o mayor la presión, mayor es la fuerza de flujo y mayor tendrá que ser la tensión del resorte centrador. ¿Cuál es el resultado neto? Alto esfuerzo necesario para accionar la palanca y esto nos lleva a un operador que se fatiga rápidamente
  • 211.
    CURSO: HIDRÁULICA III- 38 - Material del Estudiante FSAA – DMSE0020C MODULO 2 FERREYROS S.A.A. Desarrollo Técnico ESCH y JGR–JUN 04 manual_hidIII_P2 ¿Cuál es la mayor manera de solucionar el problema? Debido a que esas fuerzas de flujo están relacionadas tanto con el flujo como con la caída de presión, si pudiéramos reducir uno a uno o ambos de estos factores estaremos reduciendo las “fuerzas de flujo”, por lo tanto la fuerza necesaria del resorte centrador y posconsecuencia los niveles de esfuerzo del operador. VELOCIDAD VARIABLE DEL CILINDRO En un circuito simple como el nuestro, la velocidad del cilindro esta determinada por el flujo a través del carrete de control. Este flujo puede ser afectado por la velocidad del motor, carga en implemento (que es prácticamente la misma en la compuerta de la válvula), desplazamiento o posición de la palanca de accionamiento (por lo tanto el carrete) y entrega de la bomba. Si el operador trata de mantener una velocidad constante del cilindro, con variaciones de velocidad (RPM) del motor y de la carga hidráulica, tendría que estar continuamente cambiando la posición de la palanca de control y por lo tanto la abertura del carrete (variando el tamaño de orificio) para “compensar” y mantener la misma caída de presión a través del carrete de control. Nosotros conocemos de los principios de hidráulica que cuando la caída de presión a través de un orificio se mantiene constante, el flujo a través del mismo no variará. Lo anterior es difícil de hacerlo pues para tratar de mantener una velocidad constante del implemento se debe mover continuamente la palanca de control y requiere estar atento permanentemente, esto añade fatiga al operador. Si a esto le sumamos el esfuerzo necesario para vencer el resorte centrador, la fatiga del operador será rápida. Sería grandioso solucionar estos problemas a la vez... podemos hacerlo añadiendo una válvula reductora de presión (7) la cual usaremos para controlar flujo que atraviesa la válvula de control. También usaremos válvulas de control de “centro cerrado”.
  • 212.
    CURSO: HIDRÁULICA III- 39 - Material del Estudiante FSAA – DMSE0020C MODULO 2 FERREYROS S.A.A. Desarrollo Técnico ESCH y JGR–JUN 04 manual_hidIII_P2 Como podemos ver por la forma como la válvula reductora de presión va instalada en el sistema, se está detectando la presión de entrada al carrete de control y también de la misma compuerta de salida (carga). La presión de la compuerta de salida del carrete de control (carga) se suma con la tensión del resorte de la válvula reductora para limitar la presión aguas abajo, a la entrada de la válvula de control. También necesitamos añadir una válvula “doble check”, o de resolución, que selecciona la presión de trabajo mas alta ya sea la del lado de la cabeza o de la varilla del cilindro y envía la señal “resulta” (la mas alta de las dos) a la válvula reductora. ¿Cómo se produce la reducción del esfuerzo para mover palanca de control de la válvula...? Si Ud. Recuerda de nuestra discusión sobre las fuerzas de flujo y sus efectos sobre el “ esfuerzo ” del operador al mover la palanca de control; la única manera de reducir este esfuerzo es reducir el flujo y/o la caída de presión a través del carrete de control. Debido a que el flujo está determinado por la bomba (de desplazamiento fijo) y los requerimientos de presión de trabajo (carga) en la compuerta de salida de la válvula de control, los cuales no podemos cambiar, la única variable posible de controlar la caída de presión a través del carrete. Del esquema podemos ver que la “válvula reductora de presión ” (o válvula de control de flujo) está instalada en el circuito para “sensar” la presión de trabajo (workport). Esta presión trabaja en la cámara de resorte contra la presión de alimentación desde la bomba. La presión resultante de salida de la válvula es igual a la presión de trabajo (Workport pressure) mas la presión del resorte Esta presión resultante desde la válvula reductora de presión (control de flujo). Alimenta a la válvula de control principal. Si el valor de la presión que alimenta al carrete de control principal (entrada), es igual a la presión de trabajo (compuerta de salida) más la tensión del resorte de la válvula reductora; entonces es obvio que la caída de presión a través del carrete de control principal (compuerta de salida menos la entrada) es igual al valor del resorte (equivalente psi). Si dimensionamos nuestro resorte para una ejercer una presión de 50 psi, entonces esta máxima caída de presión de 50 PSI a través del carrete de control principal minimiza las “”fuerzas de flujo” y nos permite reducir el tamaño y fuerza del resorte centrador, por lo tanto, el esfuerzo del operador.
  • 213.
    CURSO: HIDRÁULICA III- 40 - Material del Estudiante FSAA – DMSE0020C MODULO 2 FERREYROS S.A.A. Desarrollo Técnico ESCH y JGR–JUN 04 manual_hidIII_P2 La misma válvula reductora (o de control de flujo) actúa también para anular los efectos de la velocidad variable en el cilindro: conforme el motor aumenta de RPM, el flujo de la bomba se incrementa aumentando la presión. A válvula reductora reacciona a este incremento en la presión desde bomba y “restringe” el flujo de ingreso para mantener a misa caída de presión a través del carrete principal de control. Mediante esto se mantendrá el flujo constante hacia el cilindro. Si el motor baja sus RPM. Sucede lo contrario, permitirá pasar más flujo. Esta válvula también anula los efectos de carga “variable” en las compuertas de la válvula. Las cargas variables no afectarán la velocidad del implemento; a menos que la carga sea mayor que la carga máxima de diseño o que la bomba no sea capaz de suministrar el flujo requerido. La velocidad del implemento será constante. DEFINICION DE PRESIÓN COMPENSADA: Un sistema de control que da por resultado una velocidad constante del implemento para una posición específica de la palanca de control. Este efecto se logra manteniendo una caída de presión constante a través de la válvula de control en el valor determinado por el resorte de la válvula reductora de presión. NOTA: (ESQUEMA h20) Realmente están ocurriendo dos caídas de presión: (1) La caída de presión a través del carrete de la válvula de control que es controlada o limitada por el resorte en la válvula reductora de presión (o válvula de control de flujo). (2) La caída de presión en la misma válvula reductora. Esta caída varia dependiendo de la diferencia entre la presión de la bomba y la presión en la compuerta de trabajo (workport), mas el valor de la presión debida al resorte. En condiciones que requieren un movimiento lento del cilindro, el operador mueve la palanca de control sólo con un pequeño desplazamiento, por tanto, el carrete de control, también se mueve una pequeña longitud; en esta condición solo una pequeña parte del flujo total de la bomba va hacia el cilindro. Con una bomba de desplazamiento fijo, ¿Qué pasará con la presión a la salida de la bomba?. La presión de salida se incrementa hasta que la válvula de “alivio” descarga el exceso al tanque. Este alto flujo a alta presión contribuye a elevar el calor en el sistema, pudiendo acortar la vida de los componentes (la válvula de alivio también se abrirá cuando la válvula de control está en la posición de retención). Anteriormente mencionamos que podríamos añadir un enfriador de aceite. Pero tenemos también otras dos opciones: • Añadir una válvula de control de flujo (5) o válvula de descarga • Reemplazar la bomba de desplazamiento fijo con una bomba de desplazamiento variable
  • 214.
    CURSO: HIDRÁULICA III- 41 - Material del Estudiante FSAA – DMSE0020C MODULO 2 FERREYROS S.A.A. Desarrollo Técnico ESCH y JGR–JUN 04 manual_hidIII_P2 VALVULA DE CONTROL DE FLUJO O DE DESCARGA Añadiremos una válvula de control de flujo a nuestro sistema. Esta válvula será capaz de sensar la presión de alimentación de la bomba y la presión en la compuerta de trabajo. También habrá un resorte trabajando con la presión de la compuerta de trabajo (se suman) contra la presión a la salida de la bomba. Esta válvula limitará nuestra presión de salida de la bomba. Esta válvula limitará nuestra presión de salida de la bomba a un valor igual a la presión de trabajo mas la presión del resorte. Ahora, el flujo no necesario en la válvula de control del implemento será descargado al tanque por nuestra válvula de descarga en vez de la válvula de alivio. (Recuerde que la válvula de alivio. (Recuerde que la válvula reductora de presión de los implementos produce una restricción al flujo, como un orificio). Analicemos esto a través de un ejemplo: Nuestro implemento usara 5 GPM (galones por minuto) y provocará una presión en la compuerta de trabajo de 2000 PSI. Nuestra bomba de desplazamiento fijo es capaz de entregar 30 GPM. El resorte en la válvula de descarga es de 200 PSI. Que se suma a la presión de trabajo de 2000 PSI, resultando en 2200 que se oponen a la presión de salida de la bomba, limitándola por lo tanto a 2200 PSI. El exceso de flujo, que el implemento no necesita, se descarga al tanque a una presión de 200 PSI mayor que la necesaria en la compuerta de trabajo (2000 PSI). Esta diferencia (200 PSI), que es el valor del resorte de la válvula de descarga, se le llama PRESION MARGINAL y es la que asegura una buena “respuesta” del implemento. ¿Qué pasa cuando el control está en retención (Hold) y necesitamos ningún flujo? Como estamos usando válvulas de centro cerrado, se podría esperar que actúe la “válvula de alivio”; sin embargo, como estamos usando la válvula de descarga, la presión de suministro de la bomba actúa sobre el resorte de 200 PSI sumados a “O PSI” de la compuerta de trabajo. Descargando los 30 GPM al tanque a una presión de 200 PSI “Nuestra válvula de descarga o válvula de control de flujo minimiza el incremento de calor en el sistema y aumente la vida de los componentes” En el sistema que estamos analizando, el mayor problema que nos queda es la POTENCIA HIDRÁULICA DESPERDICIADA. Con este sistema nuestra bomba siempre (todo el tiempo) entrega el máximo flujo (suponemos a RPM máximas del motor) sin importar lo que realmente necesita el implemento. El exceso de flujo siempre regresa el tanque. “Está es la energía desperdiciada” .
  • 215.
    CURSO: HIDRÁULICA III- 42 - Material del Estudiante FSAA – DMSE0020C MODULO 2 FERREYROS S.A.A. Desarrollo Técnico ESCH y JGR–JUN 04 manual_hidIII_P2 BOMBA DE DESPLAZAMIENTO (FLUJO) VARIABLE Con la bomba y su válvula de control montada sobre el motor, necesitamos algún medio para controlar el flujo de la bomba. Lo más lógico es conectarse a la línea de presión de la compuerta de trabajo que va hacia nuestra válvula reductora de presión y usar esta presión y usar esta presión para controlar el flujo de la bomba. Llamaremos a esta presión e control la “presión señal” o “señal”. Esta señal actuará junto a un resorte para darnos una presión de salida de la bomba a un valor fijo por encima de la presión de la compuerta de trabajo, llamad “presión marginal”.. Como los requerimientos de flujo cambian de acuerdo a la posición de la palanca de control, la presión en la compuerta de trabajo cambiará como reacción a estos movimientos, y por consecuencia la presión señal también cambia; provocando que la posición de la placa angulable de la bomba cambie, regulando el caudal o entrega de la bomba. Nota: Regresando a nuestro diagrama básico, hemos trasladado la función de nuestra válvula de descarga y de la válvula de alivio principal hacia la válvula de control de la bomba. Uno de los carretes de la válvula de control de la bomba es denominado compensador de flujo o “carrete marginal” (no confundirlo con la reductora de la válvula de control, que a veces se le lama “válvula compensadora” ya que compensa los esfuerzos del operador); mientras que el otro es el limitador de presión que limita la presión máxima del sistema Si tenemos un vástago de control secundario, en el grupo de la válvula de control de la bomba, que reacciona a la presión de salida de la bomba y esta ajustada para “abrir” a una presión máxima dada, podemos regular el caudal de la bomba para mantener un presión máxima del sistema sin necesidad de utilizar una válvula de alivio principal. (Estas dos funciones las discutiremos en detalle más adelante). Regulando la bomba y su válvula control para que nos dé exactamente el flujo necesario para cubrir la demanda de presión de la compuerta de trabajo, el sistema trabajará de manera mucho más eficiente.
  • 216.
    CURSO: HIDRÁULICA III- 43 - Material del Estudiante FSAA – DMSE0020C MODULO 2 FERREYROS S.A.A. Desarrollo Técnico ESCH y JGR–JUN 04 manual_hidIII_P2 Por ejemplo: La fórmula para la potencia hidráulica es la siguiente: (GPM x PSI)/ 1714 = HP = GPM x PSI x 000583 Considerando una bomba de caudal “fijo” que entrega 30 GPM, y una presión en la compuerta de trabajo de 2000 PSI, usamos una válvula de control de flujo (válvula de descarga) que detecta la presión de la compuerta de trabajo (Pt) y actúa con un resorte que da 200 PSI (Presión Marginal - Pm) entonces la potencia demandada al motor diesel y consumida por la bomba será [ 30 PM x (2000 PSI + 200 PSI) ] / 1714 = 38.5 HP Sin embargo, controlamos el flujo que va al cilindro, podemos usar por ejemplo sólo 5 GPM (depende de la posición del carrete); en este caso estamos usando sólo: [5 GPM x (2000 PSI + 200 PSI)]/ 1714 = 6.4 ¿Qué pasa con los (38.15 – 6.4) = 32.1 HP que estamos pidiéndole al motor? Se desperdician descargándolos al tanque en forma de calor. Utilizando una bomba de desplazamiento variable ¿cuántos HP desperdiciamos? Prácticamente nada. Recuerde, esta bomba se regula para entregar el flujo exacto que se necesita, a una presión ligeramente superior que la requerida. Ejemplo: HP total demanda = [ 5 GPM x 2200 PSI]/1714 = 6.42 HP HP neto para trabajo =[5 GPM x 2000] /1714 = 5.83 HP HP desperdiciada = 6.42 – 5.83 HP Se desperdician 0.59 HP en forma de calor debido a la presión marginal. Comparativamente estamos usando la sexta parte de HP que en el ejemplo anterior. Tenemos dos ventajas al usar BOMBAS DE CAUDAL VARIABLE: (1) Menor calor generado; dando mayor vida a los componentes. (2) Menor HP desperdiciados; usando menos combustible.
  • 217.
    CURSO: HIDRÁULICA III- 44 - Material del Estudiante FSAA – DMSE0020C MODULO 2 FERREYROS S.A.A. Desarrollo Técnico ESCH y JGR–JUN 04 manual_hidIII_P2 LOAD SENSING O SENSADO DE CARGA Cualesquiera de los métodos, usando la válvula de control de flujo (o de descarga) o la bomba de caudal variable con su válvula de control, nos dan la características de un sistema conocido como “Load Sensing” o sensor de carga. En ambos sistemas se usa una “red” de resolución de señales en forma lógica, que envía solamente el valor más alto (de entre todas las presiones en las compuertas de trabajo de todas las válvulas de control que se tengan) hacia la válvula de control de flujo (o de descarga) o a la válvula de control de la bomba (carrete marginal). De esta forma se suministra el flujo necesario de acuerdo a los requerimientos de presión del sistema. A esto también se le llama “red de trabajo de las señales”. Dentro de esta “Red” de trabajo existen varias válvulas “Doble check”, las cuales son llamadas “Resolvers” o “Shuttle”, o válvulas de resolución, lanzaderas, enlace o de vaivén. DEFINICION DE LOAD SENSING O SENSADO DE CARGA Un sistema de control que mantiene la presión a la salida de la bomba un valor fijo por encima de la más alta presión requerida por el sistema. SISTEMAS HIDRÁULICOS SENSORES DE CARGA Y DE PRESION COMPENSADA Anteriormente hemos visto como trabaja la “presión compensada” y la detección o “sensado de carga”. Ahora los juntaremos y veremos por que deseamos tener presión compensada en un sistema “sensor de carga”. En este esquema tenemos dos válvulas de control de implementos, marcados A y B (note los componentes encerrados en la línea gruesa punteada), ninguna tiene una válvula reductora de presión (control de flujo) en su circuito. Hay una válvula doble check (de resolución) entre el lado de la varilla y de la cabeza de cada cilindro. Ya sea que se accione uno o ambos implementos, otra válvula de resolución (doble check) enviará la señal de mayor presión de los do cuerpos de válvula hacia la válvula control de flujo (la de descarga). Estas dos válvulas están trabajando solo como “detectoras de carga”. Hagamos trabajar a las 2 válvulas (2 implementos) a la vez. La válvula A tiene una presión en la compuerta de trabajo de 2000 PSI y la B de 500 PSI. La mayor de estas presiones (2000 PSI) será sensada en la válvula de control de flujo (válvula de descarga) sumándose a la presión del resorte (200 PSI). Esto limitará nuestra presión de alimentación a 2200 PSI. Ambos implementos tienen disponible 2200 PSI en el lado de entrada de sus carretes de control principal
  • 218.
    CURSO: HIDRÁULICA III- 45 - Material del Estudiante FSAA – DMSE0020C MODULO 2 FERREYROS S.A.A. Desarrollo Técnico ESCH y JGR–JUN 04 manual_hidIII_P2 Ahora calculemos la caída de presión a través de cada carrete de control: La válvula “A” necesita 2000 PSI en la compuerta de trabajo, mientras que la bomba entrega 2200 PSI. La diferencia es 200 PSI. Esta relativamente pequeña caída de presión, no induce fatiga en el operador. En la válvula “B” necesitamos 500 PSI en su compuerta de trabajo. La bomba entrega 2200. la caída de presión es de 1700 PSI. Esta caída de presión es difícil de mantener y el operador se fatigará debido al mayor esfuerzo sobre la palanca de control. Esta mayor caída de presión trata de abrir el orificio de paso en la válvula de control para que pase mayor flujo que el necesario debido a que éste es el camino de menor resistencia en el circuito. El flujo a través del orificio en la válvula B no permanecerá constante si los requerimientos de carga en la válvula “B” cambian (aún si el carrete de la válvula se mantiene en la misma posición). El operador necesitar constantemente ajustar el carrete principal de la válvula para mantener una velocidad constante del implemento. La mayor caída de presión a través de este tipo de válvulas hacen necesarios resortes centradores de gran fuerza para prevenir que el “spool” o carrete se quede pegado (sticky) como consecuencia de las fuerzas de flujo. Esto resultará en mayores esfuerzos sobre la palanca de control y por consecuencia en un operador fatigado En este esquema tenemos dos válvulas de control de implementos marcadas A y B. (Note los componentes encerrados en la línea gruesa puntuada), ambas tienen válvulas reductoras de presión (control de flujo) en su circuito. Hay una válvula doble check (Ball resolver) ubicada entre el lado de la varilla y la cabeza del pistón en cada cilindro. Ya sea que se accione cualquiera de los dos implementos, otra válvula doble check enviará la señal de mayor presión de los dos cuerpos de válvula hacia la válvula de control de flujo (válvula de descarga). A estas válvulas las llamaremos sensoras de carga de presión compensada. Hagamos trabajar a las dos válvulas al mismo tiempo: La válvula A tiene una presión en la compuerta de trabajo de 2000 PSI, mientras que la válvula B tiene 500 PSI. La mayor de ambas presiones será sensada en la cámara del resorte de la válvula de descarga (control de flujo), lo que se suma a la tensión del resorte de 200 PSI. Esto limitará la presión de suministro del sistema a 2200 PSI. Ambos implementos tendrán 2200 PSI disponibles en el lado de entrada de sus válvulas de control, también cada válvula reductora (control de flujo) tiene un resorte de 50 PSI. Podemos observar en el esquema que las válvulas reductoras de presión (control de flujo) están conectadas en el circuito de tal forma que detectan la presión de la compuerta de trabajo. Esta presión actúa en la cámara del resorte oponiéndose a la presión de suministro desde la bomba. La presión resultante a la salida de la válvula reductora (control de flujo) es la presión de la compuerta de trabajo sumada a la tensión del resorte. Para la válvula A, la presión en la compuerta de trabajo es de 2000 PSI, sumándole los 50 PSI del resorte de la válvula reductora (control de flujo), nos da una presión en la compuerta de entrada de 2050 PSI. Ahora se pueden calcular las caídas de presión de suministro desde la bomba es de 2200 PSI, menos la presión en la compuerta de entrada del carrete de control 2050 PSI nos da 150 PSI. La segunda caída de presión es a través del carrete principal, siendo en la entrada 2050 PSI y en la salida 2000 PSI, la diferencia es 50 PSI que es justamente el valor del resorte de la válvula reductora de presión (control de flujo)
  • 219.
    CURSO: HIDRÁULICA III- 46 - Material del Estudiante FSAA – DMSE0020C MODULO 2 FERREYROS S.A.A. Desarrollo Técnico ESCH y JGR–JUN 04 manual_hidIII_P2 Veamos ahora que pasa con la válvula B. La presión de la compuerta de trabajo de 500 PSI se suma a la del resorte de la válvula reductora de presión de 50 PSI dándonos una presión en la compuerta de entrada de 550 PSI. Ahora podemos calcular las caídas de presión. La presión de suministro de la bomba de 2200 PSI menos 550 nos da 1650 PSI. La segunda caída de presión es 550 PSI a la entrada menos la presión de la compuerta de trabajo que es 500 PSI, esto nos da PSI, esto nos da 50 PSI, que resulta ser el valor del resorte de la válvula reductora de presión (control de flujo) Podemos observar que tenemos una caída de presión a través de cada carrete de control de 50 PSI, y esto se debe al resorte de 50 PSI de las válvulas reductora de presión (control de flujo) Esta válvula reductora de presión (control de flujo) minimiza las fuerzas de flujo en el carrete de control principal y nos permite reducir el tamaño de los resortes centradores, y por lo tanto reducir los esfuerzos efectuados sobre las palancas.
  • 220.
    CURSO: HIDRÁULICA III- 47 - Material del Estudiante FSAA – DMSE0020C MODULO 2 FERREYROS S.A.A. Desarrollo Técnico ESCH y JGR–JUN 04 manual_hidIII_P2 LECCION 2.2.1 FUNCIONAMIENTO DE LA BOMBA Y DEL CONTROLADOR DE SENSADO La bomba de pistones axiales de desplazamiento variable con compensación de presión consta de dos elementos, la bomba y la válvula compensadora. La válvula compensadora controla el flujo de salida de aceite de la bomba controlando el movimiento del pistón de control (actuator piston), este pistón trabaja contra el resorte diagonal (bias spring) moviendo el plato de desgaste oscilante (swashplate) para continuamente ajustar el ángulo, la cantidad de aceite entregado en cada revolución de la bomba (su desplazamiento) es determinado por ese ángulo, la cantidad de aceite en este modelo de bomba es infinitamente variable entre un máximo (flujo máximo) y un mínimo (cero flujo) Cuando el motor diesel empieza a funcionar, el eje de la bomba rota los componentes, el plato oscilante o de desgaste no-rota, cuando el barril de cilindros gira con el plato en ángulo máximo, los pistones son movidos dentro y fuera siguiendo el ángulo, para un pistón es movido fuera del barril admite aceite desde la lumbrera de la bomba que conecta al tanque, al continuar rotando el conjunto el pistón empuja el aceite desde el barril hacia la salida.
  • 221.
    CURSO: HIDRÁULICA III- 48 - Material del Estudiante FSAA – DMSE0020C MODULO 2 FERREYROS S.A.A. Desarrollo Técnico ESCH y JGR–JUN 04 manual_hidIII_P2 La bomba tiene dos pistones de desplazamiento de carrera del plato oscilante (o uno alienado contra un resorte), el pistón a tensión de resorte y el pistón de control, el pistón de control es usado para aumentar la carrera (upstroke) y aumentar el flujo de la bomba, la fuerza del resorte a tensión y la presión de descarga de la bomba actúa en el pistón a tensión, opuesto esta el pistón de control que es usado para disminuir el flujo de la bomba, este pistón tiene un área mayor que el pistón tensión. El carrete compensador de presión y el carrete compensador de flujo de la válvula compensadora de presión y flujo cambian el desplazamiento de la bomba hidráulica regulando la presión que actúa en el pistón de control, la cual es suministrada por la descarga de la bomba. La mayor área del pistón de control hace posible vencer la fuerza del pistón a tensión cuando la válvula compensadora le aplica presión. La válvula compensadora de presión y flujo automáticamente mantiene la presión de la bomba y el flujo al nivel necesario para cumplir con los requisitos de carga y flujo del sistema, cuando ninguno de los implementos del equipo es usado la bomba esta en baja presión de espera (standby), si uno o más circuitos son usados, las señales de presión son comparadas y la mayor presión es enviada como señal a la válvula compensadora, esta envía su señal a la bomba para mantener el flujo y presión requerido, esta última se llama presión marginal y es mayor que la señal recibida en la válvula compensadora También limita la presión evitando sobrecargas del sistema, a un determinado valor el compensador de presión anula al compensador de flujo disminuyendo el ángulo reduciendo el flujo bajando la presión.
  • 222.
    CURSO: HIDRÁULICA III- 49 - Material del Estudiante FSAA – DMSE0020C MODULO 2 FERREYROS S.A.A. Desarrollo Técnico ESCH y JGR–JUN 04 manual_hidIII_P2 El barril de cilindros El eje de mando estriado de la bomba hace rotar al barril El barril de cilindros contiene a los pistones y los mueve Los pistones permanecen unidos por una placa llamada de retracción. Cada pistón tiene un pivote. Los pivotes de los pistones deslizan sobre una placa de desgaste que no rota La placa de desgaste aquí esta unida al plato oscilatorio El plato oscilante gira unos grados movido por los dos pistones El pistón de control de mayor tamaño El pistón a tensión de menor tamaño y tiene un resorte Este ángulo genera el movimiento de los pistones axialmente dentro del barril cambiando el desplazamiento de la bomba o volumen de aceite entregado en una revolución
  • 223.
    CURSO: HIDRÁULICA III- 50 - Material del Estudiante FSAA – DMSE0020C MODULO 2 FERREYROS S.A.A. Desarrollo Técnico ESCH y JGR–JUN 04 manual_hidIII_P2 OPERACIÓN DE LA BOMBA HIDRÁULICA Y LA VÁLVULA COMPENSADORA DE PRESIÓN Y FLUJO Bomba Hidráulica - Pistones Bomba de pistones de desplazamiento variable y Válvula Compensadora (1) Resorte (2) Resorte (3) Válvula Compensadora (4) Pistón Actuador (5) Shoe Plate (6) Eje de Mando (7) Swashplate (8) Piston shoe (9) Piston (10) Piston Bias (11) Resorte Bias (12) Cilindro barrel (13) Carrete compensador de Presión (14) Carrete compensador de Flujo La bomba hidráulica tiene un pistón Bias (10) y un pistón del actuador (4) El pistón Bias se usa para incrementar la carrera de la bomba. El pistón es presionado con la carga del Resorte (11) y asistido por la presión de descarga de la bomba. El pistón de Actuador (4) se usa para disminuir la carrera de la bomba. El pistón del actuador tiene una mayor área que el pistón Bias. El carrete compensador de flujo (14) y el carrete compensador de presión (13) cambia el desplazamiento de la bomba regulando la presión en el pistón del actuador (4) La mayor área del pistón del actuador (4) permite al pistón superar al pistón Bias (10) y al resorte (11) en el orden para disminuir la carrera de la bomba cuando la válvula compensadora (3) aplica la presión de descarga de bomba al pistón. La presión de salida es mantenida a aproximadamente 2100 kPa (305 psi) sobre la presión de puerto de trabajo. La válvula compensadora tiene un limitador de presión. El limitador de presión previene de sobrecargas de la bomba y del sistema. Cuando la presión del puerto de trabajo esta encima de 24100 kPa (3500 psi), el carrete compensador de presión (13) puentea al carrete de compensador de flujo (14) Esto baja el caudal de la bomba. La acción empieza a aproximadamente 690 kPa (100 psi) debajo de la presión máxima de seteo o regulación. Los siguiente esquemas muestran la bomba y la válvula compensadora con diferentes condiciones en el sistema hidráulico.
  • 224.
    CURSO: HIDRÁULICA III- 51 - Material del Estudiante FSAA – DMSE0020C MODULO 2 FERREYROS S.A.A. Desarrollo Técnico ESCH y JGR–JUN 04 manual_hidIII_P2 Máquina Apagada Cuando el motor esta apagado, el resorte de inclinación (bias spring) fija el plato angulable (swashplate) al máximo ángulo. Cuando el motor es arrancado, el eje impulsor de la bomba comienza a rotar. El aceite es jalado hacia las cavidades de los pistones. Cuando el conjunto de pistones y barril gira, el aceite es forzado fuera, hacia el sistema
  • 225.
    CURSO: HIDRÁULICA III- 52 - Material del Estudiante FSAA – DMSE0020C MODULO 2 FERREYROS S.A.A. Desarrollo Técnico ESCH y JGR–JUN 04 manual_hidIII_P2 Low Pressure Standby Operación de la bomba y del compensador (Baja Presión de Standby) (1) Resorte (2) Resorte (3) Línea a la válvula de control (4) Piston Actuador (5) Swashplate (6) Piston Bias (7) Resorte Bias (8) Caja de drenaje (9) Pasaje (10) Pasaje (11) Pasaje (12) Pasaje (13) Carrete compensador de Presión (14) Carrete compensador de Flujo (15) Cavidad (16) Línea de señal de la válvula de control (AA) Alta presión de aceite (EE) Aceite Piloto (LL) Tanque de aceite La baja presión de standby ocurre cuando la máquina está funcionando y los instrumentos están en la posición del HOLD. No hay flujo de demanda de la bomba. Consecuentemente no hay señal de presión en la línea (16) Antes de que el motor arranque, el resorte Bias (7) mantiene el swashplate (5) en máximo ángulo. Cuando la bomba empieza a girar, la presión se incrementa en el sistema debido a las válvulas de implemento de centro cerrado. La presión en el pasaje (11) es sentida en la parte inferior del carrete compensador de presión y del compensador de flujo. Como la presión se incrementa, esta empuja el carrete compensador de flujo en contra del resorte (1) Cuando la presión del sistema llega a ser mayor que 2100 kPa (305 psi), el carrete (14) se mueve ascendentemente lo suficiente para abrir el pasaje para la línea de presión de aceite retorne al pistón del actuator (4) Esto causa que el pistón actuador se mueva hacia la derecha. El pistón del actuador comprime el resorte Bias (7) y el pistón del actuador mueve el swashplate hacia ángulo mínimo. El pistón del actuador continúa moviendo hacia la derecha hasta que el pistón del actuador destapa el pasaje taladrado del cilindro del pistón de actuador. Esto permite el aceite drenar a la caja
  • 226.
    CURSO: HIDRÁULICA III- 53 - Material del Estudiante FSAA – DMSE0020C MODULO 2 FERREYROS S.A.A. Desarrollo Técnico ESCH y JGR–JUN 04 manual_hidIII_P2 La salida de la bomba no es lo suficientemente bueno para compensar por fugas del sistema y para el drenado adicional a través del agujero taladrado del pistón actuador. El pistón se mueve a la izquierda hasta que sólo este abierto parte del agujero taladrado al drenaje. Esto aumenta la presión de aceite detrás del pistón actuador. También, esto limita el desplazamiento del pistón a la derecha. El rendimiento de la bomba es bueno bastante para recuperar el goteo del sistema y para el goteo al caso de la bomba a través del agujero cruz-taladrado. También, la bomba puede mantener la presión del sistema a un máximo de 3600 kPa (520 psi) La bomba está en baja presión de standby. La presión es diferente de la presión de margen debido a las fugas del sistema y debido al agujero en el cilindro del pistón de actuador. El carrete compensador de flujo debe moverse ascendentemente en contra del resorte (1) para proporcionar suficiente flujo al lado del pistón del actuator. Esto permite el sistema compensar las fugas a través del agujero taladrado. El flujo debe ser lo suficiente para mantener la presión requerida en la parte posterior del pistón para superar el resorte Bias y la presión posterior del pistón Bias. La baja presión de standby debe ser aproximadamente 1500 kPa (220 psi) superior que la presión de margen para cambiar la bobina a la cantidad adicional contra primavera (1) La presión de aceite detrás del pistón actuador es menor que la presión del sistema. La caída de presión es creada por el aceite que fluye sobre el orificio. El orificio es creado por el carrete compensador de flujo SEÑAL VALVULA COMBINACION COMPENSADOR DE PRESION COMPENSADOR DE FLUJO BOMBA ACTUADOR GRANDE ACTUADOR PEQUEÑO
  • 227.
    CURSO: HIDRÁULICA III- 54 - Material del Estudiante FSAA – DMSE0020C MODULO 2 FERREYROS S.A.A. Desarrollo Técnico ESCH y JGR–JUN 04 manual_hidIII_P2 • Ningún flujo en la condición: “presión baja de standby” (low pressure standby) • La presión baja de espera es mayor que la presión marginal Con la máquina arrancada, el resorte de inclinación mantiene el plato angulable en el máximo ángulo. Cuando la bomba produce flujo, la presión del sistema comienza a incrementarse porque el flujo es bloqueado en las válvulas de control de los implementos. Esta presión es sentida debajo del carrete marginal y el carrete de corte de presión. El carrete marginal se mueve hacia arriba contra la fuerza del resorte y la presión baja de señal de la válvula de prioridad, y permite que el aceite del sistema vaya al pistón de control Mayor en la bomba (pistón superior en la figura) Cuando la presión en el pistón de control mayor se incrementa, el pistón supera la fuerza del resorte de inclinación y de la presión del pistón de control pequeño (pistón inferior en la figura) y mueve el plato angulable a un ángulo reducido (ángulo respecto a la vertical) El pistón de control grande se mueve a la derecha hasta que el conducto transversal en el vástago se destape. El aceite en el pistón de control grande luego se drena hacia carcasa de la bomba. En este ángulo mínimo, la bomba producirá sólo el flujo suficiente para compensar las fugas del sistema. La presión del sistema en este momento es llamada “presión baja de espera” y es aproximadamente 480 psi (3300 kPa) La presión baja de espera es mayor que la presión marginal. Esta característica es debido a la alta contra presión (back pressure) creada por el aceite que es bloqueado en las válvulas de centro cerrado cuando todas las válvulas están en la posición fija. El aceite de suministro de la bomba empuja el carrete marginal hacia arriba y comprime adicionalmente el resorte marginal. El aceite de suministro adicional luego va hacia el pistón de control grande y fluye a través del conducto transversal en el vástago hacia la carcasa de la bomba
  • 228.
    CURSO: HIDRÁULICA III- 55 - Material del Estudiante FSAA – DMSE0020C MODULO 2 FERREYROS S.A.A. Desarrollo Técnico ESCH y JGR–JUN 04 manual_hidIII_P2 Incremento de carrera (Upstroking) Operación de la bomba y del compensador (Upstroke) (1) Resorte (2) Resorte (3) Línea a la válvula de control (4) Piston Actuador (5) Swashplate (6) Piston Bias (7) Resorte Bias (8) Caja de drenaje (9) Pasaje (10) Pasaje (11) Pasaje (12) Pasaje (13) Carrete compensador de Presión (14) Carrete compensador de Flujo (15) Cavidad (16) Línea de señal de la válvula de control (AA) Alta presión de aceite (EE) Aceite Piloto (LL) Tanque de aceite Incremento de carrera significa que la bomba está aumentando el desplazamiento. Esto ocurre cuando la señal de presión se incrementa debido a un incremento de la presión de carga. La señal más alta de presión de la válvula resolver del implemento fluye a través de la línea (16) Llenando la cavidad (15) la presión de Señala aumenta la fuerza del resorte (1) esto moverá el carrete (14) descendentemente. El carrete (14) bloquea el flujo de aceite de suministro al pistón del actuator (4) Cuando el carrete compensador de flujo (14) se mueve descendentemente, el aceite puede fluir más allá del resorte del compensador de flujo. El aceite fluye a través del pasaje (10) a la caja de drenaje (8) El suministro de aceite fluye a través del pasaje (9) al pistón Bias (6) El flujo de aceite se combina con la fuerza del resorte Bias (13) Las fuerzas combinadas mueven el swashplate al ángulo máximo. Así, se incrementa el flujo de la bomba. La presión de salida de la bomba se incrementa hasta que la presión en el pasaje (11) mueve el carrete (14) a la posición requerida. La presión de la bomba es mayor que las fuerzas combinadas del resorte (1) y la señal de presión en la cavidad (15) El carrete (14) se mueve ascendentemente. La presión se envía al pistón del actuador (4) La fuerza del pistón del actuador que mueve el swashplate (5) más cerca al ángulo mínimo es mayor que la fuerza combinada del pistón Bias y del resorte Bias que están moviendo el swashplate (5) más cerca al ángulo máximo. El ángulo de swashplate (5) disminuirá. El flujo de salida de la bomba disminuirá. Cuando la presión ha disminuido, la presión de señal en la cavidad (15) y la fuerza del resorte en la cavidad (15) moverá el carrete (14) descendentemente. El aceite que está detrás del pistón del actuator (4) fluirá ala caja de drenaje. El pistón Bias (6) y el resorte (7) fuerza el swashplate (5) para aumentar el ángulo.
  • 229.
    CURSO: HIDRÁULICA III- 56 - Material del Estudiante FSAA – DMSE0020C MODULO 2 FERREYROS S.A.A. Desarrollo Técnico ESCH y JGR–JUN 04 manual_hidIII_P2 Dos carretes en la válvula de control de la bomba: . Compensador de flujo Compensador de presión Posición Estable El movimiento suave del carrete (14) se denomina posición estable. Las fuerzas en ambos extremos del carrete (14) son iguales. El resorte (1) ejerce una presión de 2100 kPa (305 psi) Por consiguiente, la presión de la bomba es 2100 kPa (305 psi) mayor que la presión de señal. La diferencia se llama la presión de margen. Aquí se muestra la válvula compensadora usada por ejemplo en todas las bombas de implementos de las máquinas motoniveladoras de la serie H. Dos carretes están instalados en la válvula: 1. Compensador de flujo o carrete marginal (a la izquierda): Esta válvula controla la presión marginal y la presión baja de standby. La presión marginal esta ajustada a 305 psi (2100 kPa) encima de la señal de presión. La presión baja de standby es aproximadamente 480 psi (3300 kPa) Si esta presión esta debajo de 380 psi (2660 kPa) o encima de 580 psi (4000 kPa), la presión marginal debe ser verificada. Si la presión marginal esta fuera de especificación, ajuste la presión marginal y la presión baja de standby dentro del rango indicado arriba. 2. Compensador de presión o carrete de corte de presión (a la derecha): Des- angula la bomba cuando la presión del sistema alcanza los 3700 psi (25500 kPa) Nota: Cada resorte tiene un tornillo de ajuste individual
  • 230.
    CURSO: HIDRÁULICA III- 57 - Material del Estudiante FSAA – DMSE0020C MODULO 2 FERREYROS S.A.A. Desarrollo Técnico ESCH y JGR–JUN 04 manual_hidIII_P2 ANGULAMIENTO (UPSTROKING) Cuando un implemento requiere flujo, una señal es enviada a la válvula de control de la bomba (válvula compensadora) Esta señal causa que la fuerza (resorte marginal + señal de presión) en la parte superior del carrete marginal sea más alta que la presión de suministro en la parte inferior del carrete marginal. El carrete luego se mueve hacia abajo, bloquea el aceite hacia el pistón de control grande y abre un conducto hacia el drenaje. La presión en el pistón de control grande es reducida o eliminada, lo cual permite que el resorte de inclinación mueva el plato angulable hacia un ángulo mayor. La bomba producirá ahora más flujo. Esta condición es llamada “angulamiento” (Upstroking) Las siguientes condiciones pueden causar el angulamiento de la bomba: 1. Una válvula de control es accionada cuando el sistema esta a la presión baja de espera. 2. El vástago direccional de la válvula de control es movido para obtener adicional flujo. 3. Un circuito adicional es activado 4. Disminuye las rpm del motor. En este caso, la velocidad de la bomba disminuye lo cual causa una disminución en el flujo y presión de suministro de la bomba. La bomba debe entonces angularse para mantener los requerimientos de flujo del sistema. Nota: La señal de presión no necesariamente tiene que incrementarse para que la bomba se angule. Por ejemplo, si un implemento es activado y esta operando a 2000 psi (13800 kPa), la presión de suministro del sistema es 2305 psi (15900 kPa) debido a la señal de presión máxima de 2000 psi más la fuerza del resorte marginal de 305 psi. Ahora, si el operador activa otro implemento a una presión inicial de operación de 1000 psi, la señal de presión máxima es aún 2000 psi, pero la presión de suministro disminuye momentáneamente para proveer el incremento de flujo necesario ahora para los implementos. La fuerza en la parte superior del carrete marginal (ahora mayor que la fuerza en la parte inferior del carrete marginal) empuja el carrete hacia abajo y permite que el aceite en el control de la bomba se drene. Ahora el ángulo en el plato angulable se incrementa y la bomba provee más flujo
  • 231.
    CURSO: HIDRÁULICA III- 58 - Material del Estudiante FSAA – DMSE0020C MODULO 2 FERREYROS S.A.A. Desarrollo Técnico ESCH y JGR–JUN 04 manual_hidIII_P2 FLUJO CONSTANTE (CONSTANT FLOW) Flujo Constante (Constant Flow) Cuando el flujo de la bomba se incrementa, la presión de suministro de la bomba también se incrementa. Cuando la presión de suministro (rojo) se incrementa e iguala la suma de la presión de carga (señal de presión) más la presión del resorte marginal, el carrete marginal se mueve hacia la posición de dosificación (metering position) y el sistema comienza a estabilizarse. La diferencia entre la señal de presión y la presión de suministro de la bomba es el valor del resorte marginal, el cual es 305 psi (2100 kPa)
  • 232.
    CURSO: HIDRÁULICA III- 59 - Material del Estudiante FSAA – DMSE0020C MODULO 2 FERREYROS S.A.A. Desarrollo Técnico ESCH y JGR–JUN 04 manual_hidIII_P2 Disminución de la carrera (Destroking) Operación de la bomba y del compensador (1) Resorte (2) Resorte (3) Línea a la válvula de control (4) Piston Actuador (5) Swashplate (6) Piston Bias (7) Resorte Bias (8) Caja de drenaje (9) Pasaje (10) Pasaje (11) Pasaje (12) Pasaje (13) Carrete compensador de Presión (14) Carrete compensador de Flujo (15) Cavidad (16) Línea de señal de la válvula de control (AA) Alta presión de aceite (EE) Aceite Piloto (LL) Tanque de aceite Destroking ocurre cuando la bomba está reduciendo el flujo de salida de la bomba. Destroking también ocurre cuando señal de presión disminuye debido a una disminución de la presión de carga. La señal de presión reducida fluye a través de la línea (16) La señal de presión llena la cavidad (15) La señal de presión junto con la fuerza del resorte (1) en la cavidad (15) es menor que la presión de la bomba en el pasaje (11) El carrete (14) ascenderá. El aceite detrás del pistón del actuador (4) no puede pasar por el pasaje (10) a la caja de drenaje (8) El aceite de la Bomba fluye a través del pasaje (11), pasa el carrete (14), a través del pasaje (12) ingresando al pistón del actuador (4) La Fuerza detrás del pistón del actuator (4) es ahora mayor que la fuerza combinada de pistón Bias (6) y el resorte (7) El ángulo del swashplate (5) disminuye. El flujo de la bomba disminuye. La presión del Sistema disminuye. As system pressure approaches 2100 kPa (305 psi) (margin pressure) flow compensator spool (14) moves down to the metering position. Also, as the pressure approaches 3600 kPa (520 psi) (low pressure standby) flow compensator spool (14) moves down to the metering position. Swashplate (5) maintains a slight angle that is sufficient to make up for system leakage and swashplate (5) provides the lower required pressure. Cuando la presión del sistema se acerca a 2100 kPa (305 psi) (presión de margen) el carrete compensador de flujo (14) desciende a una posición estable. También cuando la presión se acerca a 3600 kPa (520 psi) (baja presión de standby) el carrete compensador de flujo (14) desciende a una posición estable. El Swashplate (5) mantiene un ángulo ligero que es suficiente para compensar por fugas y el swashplate (5) proporcionara una mínima presión requerida
  • 233.
    CURSO: HIDRÁULICA III- 60 - Material del Estudiante FSAA – DMSE0020C MODULO 2 FERREYROS S.A.A. Desarrollo Técnico ESCH y JGR–JUN 04 manual_hidIII_P2 DESANGULA- MIENTO (DESTROKING) El flujo de la bomba se estabiliza cuando el carrete marginal se mueve a la “Posición de dosificación” (metering position) Cuando menos flujo es necesario, la bomba es “des-angulada” (destroked) La bomba se des- angula cuando la fuerza en la parte inferior del carrete marginal comienza a ser más alta que en la parte superior. El carrete marginal luego se mueve hacia arriba y permite que más flujo vaya al pistón de control grande. La presión en el pistón de control grande luego supera la fuerza combinada del pistón de control pequeño y el resorte de inclinación y mueve el plato angulable a un ángulo menor. La bomba ahora produce menos flujo. Las siguientes condiciones pueden causar el des-angulamiento de la bomba: 1. Todos las válvulas de control de los implementos son movidas a la posición fija. La bomba retorna a presión baja de espera. 2. El vástago direccional de la válvula de control es movido para reducir el flujo 3. Un circuito adicional es desactivado 4. Las rpm del motor. En este caso, la velocidad de la bomba se incrementa causando un incremento de flujo. La bomba se des-angulará para mantener los requerimientos de flujo del sistema. Cuando el flujo de la bomba disminuye, la presión de suministro de la bomba también disminuye. Cuando la presión de suministro de la bomba (rojo) disminuye y alcanza a la suma de la presión de carga (señal de presión) más la presión marginal, el carrete marginal se mueve a la posición de dosificación y el sistema se estabiliza. Nota: La señal de presión no necesariamente tiene que disminuir para que la bomba se des- angule. Por ejemplo, si dos implementos están activados, uno de ellos a 2000 psi y el otro a 1000 psi, la presión de suministro del sistema es 2305 psi debido a la señal de presión máxima de 2000 psi más la fuerza del resorte marginal. Ahora, si el operador retorna el implemento con 1000 psi a la posición fija. La señal de presión máxima es aún 2000 psi, pero la presión de suministro se incrementa debido a la reducción del flujo necesario a los implementos. La presión de suministro empujará el resorte marginal hacia arriba y permitirá que más aceite vaya al control de la bomba lo cual causa que la bomba se des-angule
  • 234.
    CURSO: HIDRÁULICA III- 61 - Material del Estudiante FSAA – DMSE0020C MODULO 2 FERREYROS S.A.A. Desarrollo Técnico ESCH y JGR–JUN 04 manual_hidIII_P2 Alta presión de calado (STALL) High Pressure Stall (Cutoff) Operación de la bomba y del compensador (High Pressure Stall) (1) Resorte (2) Resorte (3) Línea a la válvula de control (4) Piston Actuador (5) Swashplate (6) Piston Bias (7) Resorte Bias (8) Caja de drenaje (9) Pasaje (10) Pasaje (11) Pasaje (12) Pasaje (13) Carrete compensador de Presión (14) Carrete compensador de Flujo (15) Cavidad (16) Línea de señal de la válvula de control (AA) Alta presión de aceite (EE) Aceite Piloto (LL) Tanque de aceite El compensador de presión (o carrete de corte) esta en paralelo con el carrete marginal. El compensador de presión limita la presión máxima del sistema a cualquier desplazamiento dado de la bomba. El ajuste de la presión máxima del compensador de presión es 3700 psi (25500 kPa) El carrete es mantenido hacia abajo durante la operación normal por el resorte del compensador de presión. Durante el calado, la señal de presión, la cual esta limitada a 3200 psi (22050 kPa) por la válvula de alivio de la señal de presión, controla la máxima señal de carga enviada al carrete marginal de la bomba. Limitando la máxima señal de carga a la bomba previene a esta del des-angulamiento a un desplazamiento mínimo por el compensador de presión cuando otros circuitos estén operando a menores presiones. Cuando sólo un circuito es operado y calado (como se muestra en el dibujo), la bomba normalmente se des-angulará porque el cilindro(s) esta(n) al final de su carrera.
  • 235.
    CURSO: HIDRÁULICA III- 62 - Material del Estudiante FSAA – DMSE0020C MODULO 2 FERREYROS S.A.A. Desarrollo Técnico ESCH y JGR–JUN 04 manual_hidIII_P2 En calado, limitando la señal de presión a 3200 psi se limita la máxima presión de operación a 3505 psi (24170 kPa) Si la presión del sistema excede la máxima presión de operación, el compensador de presión des-angulará la bomba a un desplazamiento mínimo. Si el compensador de presión falla en des-angular la bomba o si un pico de presión ocurre transitoriamente al des-angularla, la válvula de alivio principal del sistema en la válvula de combinación enviará el exceso de presión al tanque. Esta válvula esta ajustada a 3900 psi (27000 kPa)
  • 236.
    CURSO: HIDRÁULICA III- 63 - Material del Estudiante FSAA – DMSE0020C MODULO 2 FERREYROS S.A.A. Desarrollo Técnico ESCH y JGR–JUN 04 manual_hidIII_P2 Circuito de señal (Signal network) Hemos aprendido como trabaja la bomba recibiendo una señal, esa señal llega luego de compararse con otras cargas en el sistema hidráulico La figura muestra la ruta de la señal de presión desde la válvula de levantamiento de la hoja en el circuito de señal. La señal de levantamiento de la hoja (anaranjado) fuerza a todas las válvulas de retención de señal y a las válvulas compensadoras en todas las válvulas de los implementos a la posición cerrada. Aunque la señal de presión de la dirección esta presente, la señal es menor que la señal de presión de levantamiento de la hoja. La bola de la válvula resolver de señal es movida a la izquierda, lo cual envía la señal de presión mayor (de levantamiento de la hoja) a la válvula compensadora. Cuando se diagnostiquen problemas en el circuito de señal, recuerde que si una de las válvulas de retención de señal esta con fuga, todos los otros implementos estarán lentos. Cuando el implemento con la válvula de retención de señal con fuga es operado, la velocidad del cilindro correspondiente será normal. Este implemento tiene la válvula de retención de señal con fuga
  • 237.
    CURSO: HIDRÁULICA III- 64 - Material del Estudiante FSAA – DMSE0020C MODULO 2 FERREYROS S.A.A. Desarrollo Técnico ESCH y JGR–JUN 04 manual_hidIII_P2 LECCION 2.3 FUNCIONAMIENTO DEL SISTEMA
  • 238.
    CURSO: HIDRÁULICA III- 65 - Material del Estudiante FSAA – DMSE0020C MODULO 2 FERREYROS S.A.A. Desarrollo Técnico ESCH y JGR–JUN 04 manual_hidIII_P2
  • 239.
    CURSO: HIDRÁULICA III- 66 - Material del Estudiante FSAA – DMSE0020C MODULO 2 FERREYROS S.A.A. Desarrollo Técnico ESCH y JGR–JUN 04 manual_hidIII_P2
  • 240.
    CURSO: HIDRÁULICA III- 67 - Material del Estudiante FSAA – DMSE0020C MODULO 2 FERREYROS S.A.A. Desarrollo Técnico ESCH y JGR–JUN 04 manual_hidIII_P2
  • 241.
    CURSO: HIDRÁULICA III- 68 - Material del Estudiante FSAA – DMSE0020C MODULO 2 FERREYROS S.A.A. Desarrollo Técnico ESCH y JGR–JUN 04 manual_hidIII_P2 LECCION 2.4: APLICACIÓN EN SISTEMAS DE DIRECCIÓN Las Motoniveladoras de la Serie H cuentan con un sistema hidráulico de la dirección e implementos denominado “Sistema de Presión Compensada de Prioridad Proporcional” (PPPC: Proportional Priority Pressure Compensated) La ventaja de este sistema es su habilidad de proveer una cantidad proporcional de flujo de aceite a cada circuito hidráulico cuando la demanda total de flujo excede el flujo total de la bomba Aquí se muestra un diagrama del sistema hidráulico. El aceite de la bomba hidráulica (rojo y franjas blancas) es enviado a la válvula de combinación, la cual luego envía el flujo de aceite al HMU (puntos rojos) y a las válvulas de control de los implementos (rojo y franjas blancas) El HMU y los bancos de válvulas de los implementos tienen líneas de señal individuales que se conectan en la válvula de combinación. Con todos los implementos y el HMU de la dirección fijos (Hold), la línea de señal de implementos (implement signal line) esta a la presión del tanque y la línea de señal del HMU (steering signal line: puntos anaranjados) tiene aproximadamente 50 psi (345 kPa) La señal de la válvula resolver (puntos anaranjados) es luego enviada a la válvula compensadora la cual mantiene la “presión baja de standby” (low pressure standby) a aproximadamente 480 psi (3300 kPa) La válvula de prioridad (contenida dentro de la válvula de combinación) es la fuente de la señal de presión de la dirección (steering signal line) La línea de señal del HMU esta conectada al tanque y constantemente drena la señal de presión hacia el tanque cuando el HMU esta fijo.
  • 242.
    CURSO: HIDRÁULICA III- 69 - Material del Estudiante FSAA – DMSE0020C MODULO 2 FERREYROS S.A.A. Desarrollo Técnico ESCH y JGR–JUN 04 manual_hidIII_P2 Los demás sistemas son similares a los ya analizados. VALVULA DE COMBINACION La válvula de combinación incorpora los siguientes componentes en cuerpo de válvula: válvula de prioridad, válvula de alivio de la dirección, válvula de alivio principal del sistema, válvula de retención de carga de la dirección, válvula resolver de señal, válvula de alivio de señal, y la válvula de drenado de señal. La válvula de prioridad hace que el sistema de dirección tenga prioridad sobre el de implementos. La presion en los cilindros (dirección o implementos) es enviada a traves de las lineas de presión de señal hacia la válvula selectora de señal, de donde es enviada a la válvula compensadora de la bomba. La figura muestra los componentes de la válvula de combinación en la posición fija (o presión baja de espera) La señal de presión a la válvula compensadora de la bomba es aproximadamente 50 psi. El origen de la señal de presión es desde la válvula de prioridad a través del pequeño orificio en el extremo izquierdo del resorte de prioridad. La señal de presión (puntos anaranjados) es enviada al compensador de flujo y al HMU el cual esta conectado al tanque a través de un pequeño orificio dentro del HMU. La señal de presión enviada a la válvula marginal causa un ligero incremento en la presión baja de espera. La presión baja de espera es 480 psi (3300 kPa) en alta en vacío con el aceite caliente. Para medir la “verdadera presión baja de espera”, la válvula de drenado del compensador de la bomba debe estar abierta una vuelta para enviar cualquier señal de presión al tanque. La “verdadera presión baja de espera” será 450 psi. La presión del sistema de dirección (puntos rojos) es aproximadamente 275 psi (2000 kPa) y es creada por el resorte de 150 psi al extremo derecho de la válvula de prioridad y la fuerza del aceite en la cámara (puntos anaranjados) a 125 psi (850 kPa) Como se mencionó anteriormente, la señal de la dirección esta conectada al HMU por medio de un orificio al tanque. Esta restricción causa aproximadamente 50 psi de contra presión en el circuito de señal hacia el compensador de la bomba (con la dirección e implementos sin activar)
  • 243.
    CURSO: HIDRÁULICA III- 70 - Material del Estudiante FSAA – DMSE0020C MODULO 2 FERREYROS S.A.A. Desarrollo Técnico ESCH y JGR–JUN 04 manual_hidIII_P2 SISTEMA DE DIRECCIÓN Esta figura muestra el sistema de dirección en posición fija (HOLD) Los componentes son: tanque, bomba hidráulica y válvula compensadora, válvula de combinación, acumulador, HMU de dirección y los dos cilindros de dirección
  • 244.
    CURSO: HIDRÁULICA III- 71 - Material del Estudiante FSAA – DMSE0020C MODULO 2 FERREYROS S.A.A. Desarrollo Técnico ESCH y JGR–JUN 04 manual_hidIII_P2 Esta figura muestra el tanque, bomba del implemento y controles, y la válvula de combinación en posición fija (HOLD) El compensador contiene las válvulas compensadoras de flujo y de presión. La válvula de combinación contiene la válvula de prioridad, la válvula de retención de carga, la válvula de alivio de la dirección, la válvula de alivio principal, la válvula de alivio de señal, la válvula de drenado de señal y la válvula resolver de señal. En la posición fija (HOLD), la válvula de prioridad se muestra con la posición superior activada (amarillo) El aceite de la bomba esta disponible a los implementos y al sistema de dirección. El compensador de flujo esta en la posición de dosificación porque a baja presión de señal de la dirección (puntos anaranjados) esta actuando con el resorte compensador de flujo
  • 245.
    CURSO: HIDRÁULICA III- 72 - Material del Estudiante FSAA – DMSE0020C MODULO 2 FERREYROS S.A.A. Desarrollo Técnico ESCH y JGR–JUN 04 manual_hidIII_P2 Esta figura muestra el HMU de la dirección y los cilindros. El HMU contiene los siguientes componentes: puerto con válvula de retención del suministro de la bomba, válvula de retención anticavitación, dos válvulas de alivio de línea con válvulas anticavitación y la bomba gerotor con la válvula de manguito rotativo. En la posición fija, la señal de presión de la dirección es enviada al tanque a través de la sección central del HMU. La señal de presión es aproximadamente 50 psi (345 kPa)
  • 246.
    CURSO: HIDRÁULICA III- 73 - Material del Estudiante FSAA – DMSE0020C MODULO 2 FERREYROS S.A.A. Desarrollo Técnico ESCH y JGR–JUN 04 manual_hidIII_P2 Esta figura muestra el sistema de dirección durante un giro a la derecha. Cuando el operador gira el volante de dirección y el HMU, el aceite desde la bomba gerotor es forzado hacia los cilindros de dirección los cuales causan que las ruedas delanteras giren a la derecha. Cuando el manguito dentro del HMU es girado, el aceite de la bomba del implemento es enviado por el manguito hacia el puerto de suministro del gerotor. La válvula de prioridad es la fuente de la señal de presión de la dirección la cual es enviada al manguito dentro del HMU y al compensador de flujo.
  • 247.
    CURSO: HIDRÁULICA III- 74 - Material del Estudiante FSAA – DMSE0020C MODULO 2 FERREYROS S.A.A. Desarrollo Técnico ESCH y JGR–JUN 04 manual_hidIII_P2 LECCION 2.5 EVALUACION DE SISTEMAS Las pruebas que se realizan de los sistemas de dirección están en los manuales de servicio correspondientes. Los componentes principales del sistema de dirección de una Motoniveladora son: - Válvula de combinación (Carrete de prioridad, válvula de alivio de dirección) - Hand Metering Unit - Válvulas de alivio de línea de cruce - Cilindros de dirección Acumulador de dirección
  • 248.
    CURSO: HIDRÁULICA III- 75 - Material del Estudiante FSAA – DMSE0020C MODULO 2 FERREYROS S.A.A. Desarrollo Técnico ESCH y JGR–JUN 04 manual_hidIII_P2 UNIDAD DOSIFICADORA MANUAL (HMU) La sección de control consta de un manguito y un carrete con ranuras en la superficie, unidos por un resorte de centrado. Al girar la dirección, el carrete gira y se desalinea con el manguito, permitiendo pase de aceite hacia un lado (derecha / izquierda) Al soltar el timón, el resorte vuelve a alinear ambas partes y se cierran los pases de aceite La sección de medición es un gerotor, cuyo engranaje interior al girar deja pasar una cantidad medida de aceite desde la (bomba) hacia el giro (derecha / izquierda) a través de la sección de control ORIFICIOS PASANTES RANURAS EN LA SUPERFICIE RESORTES DE CENTRADO BOMBA MEDICION DERECHA IZQUIERDA TANQUE 6 ENGRANAJE EXTERIOR (NO GIRA) ENGRANAJE INTERIOR (GIRA CON EL EJE) EJE PIN UNION POR EJE ESTRIADO
  • 249.
    Módulo 3 SISTEMA PILOTADOELECTRO HIDRAULICAMENTE DESARROLLO TÉCNICO JUNIO, 2004 DMSE0020-2004C Preparado por ESCH y JGR
  • 250.
    CURSO: HIDRÁULICA III- 78 - Material del Estudiante FSAA – DMSE0020C MODULO 3 FERREYROS S.A.A. Desarrollo Técnico ESCH y JGR–JUN 04 manual_hidIII_P3 MODULO 3: SISTEMA PILOTADO ELECTRO HIDRAULICAMENTE En el presente módulo estudiaremos el funcionamiento de un sistema pilotado electro hidráulicamente, así como sus ventajas con referencia a otros sistemas y algunas de sus diferentes aplicaciones en las máquinas CAT ÍNTRODUCCIÓN En máquinas equipadas con sistema de implementos electro hidráulicos, la palanca del operador tiene los adecuados sender eléctricos. Cuando el operador mueve la palanca el sender envía un pulso de ancho modulado (PWM pulse width modulation) a la computadora ECM (Electronic Control Module), esta analiza la señal de entrada y envía una señal proporcional para energizar el solenoide de la apropiada válvula piloto, este solenoide abre la válvula piloto que envía una señal hidráulica de control para mover el carrete de la válvula de implementos, esta válvula dirige el aceite de la bomba hacia los implementos OBJETIVOS Al término de este módulo, el estudiante estará en capacidad de: 1. Identificar los tipos de componentes básicos usados en los sistemas pilotados electro hidráulicamente. 2. Explicar el funcionamiento de un sistema de control piloto electro- hidráulico en todas las posiciones. 3. Entender las ventajas que se tiene con este sistema en comparación con los otros sistemas 4. Trazar el flujo de aceite en el esquema del sistema electro hidráulico en todas las posiciones. 5. Realizar con una efectividad del 100% las diferentes evaluaciones del sistema.
  • 251.
    CURSO: HIDRÁULICA II- 79 - Material del Estudiante FSAA – DMSE0020C MODULO 3 LECCION 3.1 COMPONENTES DE CONTROL PILOTO Para entender el funcionamiento del sistema piloto, se usan vistas de sección y símbolos gráficos esquemáticos, primero debemos conocer sus componentes, usaremos un cargador 950G Los componentes principales son: Sistema de Control Electrónico de Implementos: Válvula piloto (múltiple de aceite), bomba piloto y frenos, módulo de control electrónico de implementos, palancas de control e interruptor de cierre o traba de implementos Sistema Hidráulico Principal: Válvula de control principal, cilindros auxiliares, cilindro de inclinación o volteo, cilindros de levante, válvula de alivio principal y bomba de implementos Sistema de Control de Acarreo Amortiguado (Ride Control): Cilindro de inclinación, cilindro de levante, válvula diversora de acarreo y acumulador de acarreo Sistema de Límites de Levante (Kickout System):Válvula piloto (múltiple piloto), sensor de posición de levante, interruptor de posición del cucharón, palanca de control de implementos y Módulo de Control Electrónico ECM Sistema de mando del ventilador: Válvula de desviación de aceite del enfriador, enfriador de aceite hidráulico, filtro hidráulico, bomba del ventilador y motor del ventilador FERREYROS S.A.A. Desarrollo Técnico ESCH y JGR–JUN 04 manual_hidIII_P3
  • 252.
    CURSO: HIDRÁULICA II- 80 - Material del Estudiante FSAA – DMSE0020C MODULO 3 Componentes Hidráulicos Comunes El tanque (1) esta en el lado derecho de la máquina, tiene un nivel (2), el tapón de llenado (5), una válvula de alivio respirador (3), y un drenaje tipo ecológico, el filtro (4) esta sobre el tanque en la línea de retorno del ventilador La bomba piloto y freno (1) esta en la parte posterior de una bomba de dos secciones de paletas, están debajo de la cabina, la bomba de implementos (2) esta al frente, la entrada de aceite es común para ambas (3) con dos salidas independientes, también se ven las bombas de dirección (4) y de transmisión (5), todas montadas en línea unidas al convertidor de torque FERREYROS S.A.A. Desarrollo Técnico ESCH y JGR–JUN 04 manual_hidIII_P3
  • 253.
    CURSO: HIDRÁULICA II- 81 - Material del Estudiante FSAA – DMSE0020C MODULO 3 Sistema de Control Electrónico de Implementos La válvula piloto (1) esta entre los brazos de levante detrás de la válvula de control de implementos en el bastidor frontal de la máquina, el aceite de la bomba entra por (2), este banco tiene nueve válvulas, la válvula de enlace Shuttle (3), la reductora de presión (4), cuatro válvulas solenoides proporcionales (5) para las funciones de implementos, la válvula solenoide piloto ON / OFF (6) y el tapón de prueba del Ride Control (7) El ECM de Implementos esta en el lado derecho posterior de la cabina, se accede sacando el panel del piso (parte inferior), el conector de diagnostico para la herramienta de servicio electrónico esta en el panel de fusible (a la derecha), también se ve el ECM de la transmisión (al fondo) FERREYROS S.A.A. Desarrollo Técnico ESCH y JGR–JUN 04 manual_hidIII_P3
  • 254.
    CURSO: HIDRÁULICA II- 82 - Material del Estudiante FSAA – DMSE0020C MODULO 3 Sistema Hidráulico Principal Las dos palancas de control están al frente del brazo derecho del operador, estas palancas mueven un sensor de posición que envía un pulso de nacho modulado PWM al ECM de implementos y este envía una señal modulada a la válvula solenoide proporcional en la válvula piloto, esta señal regula la cantidad de aceite piloto que mueve la válvula de control principal que dirige el aceite de la bomba a los cilindros El interruptor de bloqueo piloto al lado de las palancas cierra el paso de aceite al sistema piloto en OFF y permite su funcionamiento en ON sí la llave de encendido esta en ON también La válvula de control principal (1) esta entre los brazos de levante al frente de la máquina, tiene el carrete de levante (2), el de inclinación (3), la válvula de alivio principal (4) y las válvulas de alivio de línea de volteo o inclinación del cucharón (5) Estos son los cilindros de levante, el de inclinación y la estructura de acople de barras en Z FERREYROS S.A.A. Desarrollo Técnico ESCH y JGR–JUN 04 manual_hidIII_P3
  • 255.
    CURSO: HIDRÁULICA II- 83 - Material del Estudiante FSAA – DMSE0020C MODULO 3 Sistema de Control de Acarreo (Ride Control): Consta del cilindro de inclinación, los cilindros de levante, válvula diversora de acarreo y acumulador de acarreo Este sistema opcional absorbe las fuerzas del cucharón que se producen al mover la máquina sobre un terreno irregular, el acumulador mostrado esta frente a las articulaciones, esta cargado a nitrógeno, el aceite mueve un piston contra el nitrógeno, esto absorbe las fuerzas que de otra manera serían transferidas a la máquina amortiguando los efectos de acarreo en terrenos irregulares La válvula diversora del ride control esta al frente de la válvula de control principal, esta controla el flujo de aceite al acumulador, al frente a la izquierda esta la válvula solenoide ON OFF y al centro la válvula de alivio FERREYROS S.A.A. Desarrollo Técnico ESCH y JGR–JUN 04 manual_hidIII_P3
  • 256.
    CURSO: HIDRÁULICA II- 84 - Material del Estudiante FSAA – DMSE0020C MODULO 3 Sistema de Límite de Levante (Kickout System) Consiste de un sensor de posición de levante (al centro), interruptor de posición del cucharón, el interruptor de límite de levante, la bobina de detención de la palanca de control y el Módulo de Control Electrónico ECM de implementos El sensor de posición esta en el lado derecho del bastidor de carga, cuando el operador mueve el control de levante a FULL RAISE levante total, la bobina de detención mantiene la palanca en una posición trabada, como el cucharón empieza a subir, el sensor de levante envía su señal PWM al ECM esto le da a la computadora información de la posición del brazo de levante Al llegar la altura a una posición preestablecida, el ECM desactiva el solenoide de la palanca y esta regresa automáticamente a la posición de mantener HOLD y el cucharón se detiene, la operación es idéntica para bajar el cucharón, también tiene limites. El posicionador del cucharón tiene dos componentes, un imán (1) montado en el pasador que conecta la barra Z al extremo de varilla del cilindro de inclinación y el interruptor de posición del cucharón (2) montado al final de un tubo (3) que prolonga al cilindro de inclinación TILT Cuando el operador mueve el control a TILT BACK o recoger el cucharón, la bobina en la palanca de control la mantiene trabada, el cucharón retrocede y el magneto (1) se mueve hacia delante hacia el interruptor (2), al activarse el interruptor el ECM desactiva la bobina y la palanca de control regresa a HOLD o neutro, el cucharón deja de retroceder El operador puede atacar el material y cargar el cucharón para luego elevarlo a una altura optimas para la descarga son solo mover dos palancas a sus topes FERREYROS S.A.A. Desarrollo Técnico ESCH y JGR–JUN 04 manual_hidIII_P3
  • 257.
    CURSO: HIDRÁULICA II- 85 - Material del Estudiante FSAA – DMSE0020C MODULO 3 SISTEMA DE CONTROL ELECTRÓNICO DE IMPLEMENTOS El ECM de implementos recibe señales de varios sensores, toma decisiones y envía señales a las válvulas solenoides, también se comunica con otros ECM por el CAT Data Link Componentes: Lift lever position sensor: Señal al ECM de la posición de la palanca de control de levante. Tilt lever position sensor: Señal al ECM de la posición de la palanca de control de rincipal Auxiliary lever position sensor: Señal al ECM de la palanca auxiliar Lift position sensor: Señal al ECM de la posición de los brazos de levante Bucket positioner rinci: Señal al ECM de la posición del rincipa Implement lockout rinci: Señal al ECM que deshabilita los implementos Kickout set rinci: Usado para graduar los límites de posición del rincipa. Implement function select rinci: Proporciona una tercera función rincipal cuando la máquina tiene controles de dos ejes joystick. Options code plug: Señal al ECM que le dice que implementos opcionales estan instalados Pilot on/off solenoid valve: Usada para dishabilitar o habilitar el sistema piloto rincipal Tilt linkage dump proportional solenoid valve: Dirige aceite piloto a la válvula de control rincipal Tilt linkage tilt back proportional solenoid valve: Dirige aceite piloto a la válvula de control rincipal Lift linkage raise proportional solenoid valve: Dirige aceite piloto a la válvula de control rincipal Lift linkage lower proportional solenoid valve: Dirige aceite piloto a la válvula de control rincipal Auxiliary lever rearward proportional solenoid valve: Dirige aceite piloto a la válvula de control rincipal Auxiliary lever forward proportional solenoid valve: Dirige aceite piloto a la válvula de control principal FERREYROS S.A.A. Desarrollo Técnico ESCH y JGR–JUN 04 manual_hidIII_P3
  • 258.
    CURSO: HIDRÁULICA II- 86 - Material del Estudiante FSAA – DMSE0020C MODULO 3 El ECM energiza la válvula piloto ON / OFF (1) y las válvulas proporcionales (2), también los solenoides de traba de inclinación del cucharón TILT BACK (1), LIFT RAISE (2) LIFT LOWER (3) El interruptor de límites de levante (Kickout Set Swich) a la derecha determina los límites, lleve el cucharón a la altura deseada, deje la palanca de control en HOLD y presione el interruptor, esto grabara la altura en el ECM, es similar para ambos límites SISTEMA DE CONTROL ELECTRÓNICO DE DIAGNOSTICO Todas las fallas son detectadas en el ECM y mostradas en la pantalla del modulo del centro de mensajes del Sistema de Monitoreo Caterpillar (centro) FERREYROS S.A.A. Desarrollo Técnico ESCH y JGR–JUN 04 manual_hidIII_P3
  • 259.
    CURSO: HIDRÁULICA II- 87 - Material del Estudiante FSAA – DMSE0020C MODULO 3 El Caterpillar Monitoring System Message Center Module en el modo de Servicio (Mode 3)cuando no existen fallas muestra tres líneas discontinuas Aquí se muestran los códigos de falla, consiste del Module Identifier (MID) seguido del Component Identifier (CID) y el Failure Mode Identifier (FMI). El MID indica que módulo diagnostica la falla, el MID 82 es el ECM de implementos, estos datos están en el plano eléctrico, el CID nos dice que componente fallo, CID 356 es el circuito del solenoide de descarga dump del cucharón, el FMI es el tipo de falla FMI 105 es circuito abierto o corriente debajo de lo normal Cuando el indicador de código de servicio SERV CODE esta encendido ON la falla esta presente, si esta en OFF la falla ya no esta presente en la máquina FERREYROS S.A.A. Desarrollo Técnico ESCH y JGR–JUN 04 manual_hidIII_P3
  • 260.
    CURSO: HIDRÁULICA II- 88 - Material del Estudiante FSAA – DMSE0020C MODULO 3 LECCION 3.2 FUNCIONAMIENTO DEL SISTEMA SISTEMA DE IMPLEMENTOS La válvula piloto o múltiple de aceite esta en la posición HOLD detenida Esta válvula es de centro cerrado, el aceite de la bomba piloto entra a esta válvula de control electro hidráulico a través de la válvula reductora de presión Cuando el motor esta en alta velocidad en vacío y el aceite a su temperatura de operación, la válvula reductora reduce a 3450 +/- 200 kPa (500 +/- 30 PSI) El aceite mueve la válvula de enlace Shuttle, esta válvula bloquea el aceite de baja presión de la válvula reductora del cilindro de levante, esta otra válvula reductora reduce la presión desde el cilindro de levante a 2070 +/- 200 kPa (300 +/- 30 PSI) el aceite desde la bomba piloto pasa la válvula Shuttle hacia la válvula solenoide ON / OFF, esta bloquea el aceite si su solenoide esta en OFF (el interruptor de bloqueo piloto esta cerrado OFF), si el interruptor se pone a Desbloqueo y una palanca se mueve, el ECM energiza el solenoide de la válvula ON / OFF y el aceite llega a las válvulas proporcionales. Pero si las palancas están en neutro HOLD, el ECM mantiene des energizado la válvula ON / OFF FERREYROS S.A.A. Desarrollo Técnico ESCH y JGR–JUN 04 manual_hidIII_P3
  • 261.
    CURSO: HIDRÁULICA II- 89 - Material del Estudiante FSAA – DMSE0020C MODULO 3 Cuando la palanca de inclinación es movida a recoger el cucharón TILT BACK, el sensor de la palanca de control envía su señal al ECM, este analiza las señales y envía ordenes a los solenoides de la válvula ON / OFF y solenoide proporcional de TILT BACK, la presión que envía el carrete de la válvula piloto de inclinación es proporcional al movimiento de la palanca y mueve el carrete principal de la válvula de control de dirección del cilindro de inclinación Sistema Hidráulico Principal Aquí se muestra la válvula principal en la posición mantener HOLD, el aceite desde la bomba pasa la válvula de alivio principal, en neutro el aceite regresa al tanque, cuando el ECM envía ordenes a la válvula de control piloto y esta envía aceite piloto, este mueve los respectivos carretes principales de los cilindros de trabajo FERREYROS S.A.A. Desarrollo Técnico ESCH y JGR–JUN 04 manual_hidIII_P3
  • 262.
    CURSO: HIDRÁULICA II- 90 - Material del Estudiante FSAA – DMSE0020C MODULO 3 LECCION 3.3 EVALUACION DE SISTEMAS Esquemas Hidráulicos de Implementos En la posición de mantener HOLD la válvula reductora de presión regula la presión a 3450 +/- 200 kPa (500 +/- 30 PSI) el aceite pasa la válvula ON / OFF y queda a la espera en las válvulas solenoides proporcionales FERREYROS S.A.A. Desarrollo Técnico ESCH y JGR–JUN 04 manual_hidIII_P3
  • 263.
    CURSO: HIDRÁULICA II- 91 - Material del Estudiante FSAA – DMSE0020C MODULO 3 Al mover la palanca de control a TILT BACK o recoger el cucharón, el ECM ordena al solenoide proporcional abrir y aceite fluye hacia el extremo de cabeza del cilindro de inclinación, aceite del extremo del vástago del cilindro de TILT regresa al tanque, la válvula de retención de carga Load Check Valve bloquea aceite desde el cilindro para prevenir que el cucharón se descargue o mueva cuando se pasa de la posición HOLD a TILT BACK Las válvulas de compensación (make up) del extremo de varilla del cilindro permiten al aceite regresar desde el circuito de retorno o del mismo tanque hacia la cámara del vástago cuando su presión decrece 14 kPa (2 PSI) menos que la presión de retorno previniendo la cavitación cuando descargamos el cucharón TILT DUMP En HOLD las válvulas de alivio de línea protegen el circuito de presiones excesivas externas como golpes, normalmente están reguladas a presiones mayores que la válvula de alivio principal, pero estas válvulas de línea del Tild están a una presión menor Cuando los brazos de levante son elevados y el cucharón esta en descarga DUMP, los brazos no alcanzan su máxima altura hasta que los eslabones Z extiendan el cilindro de inclinación, la válvula de alivio de línea del extremo de varilla debe abrir permitiendo extender el cilindro de inclinación, por eso esta regulada a una menor presión que la válvula de alivio principal. Si no fuera así, la válvula de alivio principal abriría antes sin dejar que los cilindros de levante lleguen a su máxima altura FERREYROS S.A.A. Desarrollo Técnico ESCH y JGR–JUN 04 manual_hidIII_P3
  • 264.
    CURSO: HIDRÁULICA II- 92 - Material del Estudiante FSAA – DMSE0020C MODULO 3 FERREYROS S.A.A. Desarrollo Técnico ESCH y JGR–JUN 04 manual_hidIII_P3
  • 265.
    CURSO: HIDRÁULICA II- 93 - Material del Estudiante FSAA – DMSE0020C MODULO 3 Con la palanca de control en flotación, el carrete de levante esta en la misma posición que en bajada LOWER, el ECM aumenta la presión piloto al carrete del cilindro de levante para bajar el cucharón, esto abre la válvula de flotación, el aceite que estaba atrapado desde la válvula de compensación del cilindro de levante (a igual presión que la bomba) descarga al tanque, el aceite de la bomba que era bloqueado por esta make up tiene un camino por un orificio restrictor ubicado en la válvula make up, este efecto abre la válvula de compensación y el aceite de la bomba va al tanque (una válvula check piloteada que abre cuando desaparece su presión piloto), con ambos extremos del cilindro de levante conectados al tanque el cucharón flota o se mueve libre sobre el terreno FERREYROS S.A.A. Desarrollo Técnico ESCH y JGR–JUN 04 manual_hidIII_P3
  • 266.
    CURSO: HIDRÁULICA II- 94 - Material del Estudiante FSAA – DMSE0020C MODULO 3 El peso del cucharón crea una presión que es reducida en la válvula reductora de presión de levante a 2070 kPa (300 PSI) el motor diesel esta apagado pero con la llave de encendido haciendo contacto la válvula solenoide ON / OFF se puede abrir, la mover la palanca a LOWER existirá aceite piloto para mover el carrete de levante del cucharón a la posición de bajada, la válvula make up permite este movimiento FERREYROS S.A.A. Desarrollo Técnico ESCH y JGR–JUN 04 manual_hidIII_P3
  • 267.
    CURSO: HIDRÁULICA II- 95 - Material del Estudiante FSAA – DMSE0020C MODULO 3 El sistema de Ride Control o acarreo permite tres posiciones al operador ON, OFF y AUTO, el automático se activa la velocidad de acarreo o movimiento con carga supera los 9.7 km/h (6 mph) y desactiva cuando baja de 8.8 km/h (5.5 mph), ON también activa el solenoide del ride control conectando las cámaras del pistón de los cilindros de levante con el acumulador, esto absorbe los impactos del movimiento, en OFF la presión en el acumulador y las cámaras del pistón son iguales pero menos flujo pasa por el orificio no ocurriendo ningún efecto amortiguador, cuando se activa la descarga del cucharón TILT DUMP esa presión cierra la válvula de corte (tilt dump cutoff valve) cerrando completamente al acumulador, evitando que su presión mueva bruscamente los cilindros de levante FERREYROS S.A.A. Desarrollo Técnico ESCH y JGR–JUN 04 manual_hidIII_P3
  • 268.
    CURSO: HIDRÁULICA II- 96 - Material del Estudiante FSAA – DMSE0020C MODULO 3 ANEXO 3.1: SISTEMA PILOTADO ELECTRO HIDRAÚLICO EN UN CAMION . LABORATORIO DE CLASE • Identificar en las vistas a los componentes principales del Sistema de Levante utilizando el Manual de Operación de Sistemas, Pruebas y Ajustes del Sistema Hidráulico SENR1504 y la Hoja de Trabajo en Clase y Campo N° 5.1. • Trazar el flujo de aceite del sistema levante utilizando el Manual de Operación de Sistemas, Pruebas y Ajustes del Sistema Hidráulico SENR1504 y la Hoja de Trabajo en Clase y Campo N° 5.2. Discutir sobre su funcionamiento luego de leer el texto de referencia “SISTEMA DE HIDRAULICO DE LEVANTE”. • Ubicar los puntos de prueba y discutir sobre las pruebas a realizarse en el Sistema de Levante y los posibles resultados y ajustes utilizando el Manual de Operación de Sistemas, Pruebas y Ajustes del Sistema Hidráulico SENR1504 y la Hoja de Trabajo en Clase y Campo N° 5.3. LABORATORIO DE CAMPO • Identificar en la máquina a los componentes principales del Sistema de Levante utilizando el Manual de Operación de Sistemas, Pruebas y Ajustes del Sistema Hidráulico SENR1504 y la Hoja de Trabajo en Clase y Campo N° 5.1. • Realizar el seguimiento del flujo de aceite del Sistema de Levante utilizando el Manual de Operación de Sistemas, Pruebas y Ajustes del Sistema Hidráulico SENR1504 y la Hoja de Trabajo en Clase y Campo N° 5.2. • Realizar las pruebas y ajustes necesarios al Sistema de Levante utilizando el Manual de Operación de Sistemas, Pruebas y Ajustes del Sistema Hidráulico SENR1452 y la Hoja de Trabajo en Clase y Campo N° 5.3. MATERIAL NECESARIO _ Camión 793C Serie 4GZ / ATY _ Caja de Herramientas _ 6V-7830 Tetragauge e 5000 PSI_ Manómetro d _ Cronómetro _ Regla Metálica _ Lap Top con ET _ 7X1700 Communication Adapter / 171-4400 Communication Adapter II a de 99 Hojas de Trabajo en Clase y Campo N° 5.1, 5.2 y 5.3 • _ Manual de Operación de Sistemas, Pruebas y Ajustes del Sistema Hidráulico SENR1504-01 jan-2000 del Sistem_ Manual de Operación de Sistemas, Pruebas y Ajustes Control Electrónico del Tren de Fuerza SENR1502-01 dec-19 _ FERREYROS S.A.A. Desarrollo Técnico ESCH y JGR–JUN 04 manual_hidIII_P3
  • 269.
    CURSO: HIDRÁULICA II- 97 - Material del Estudiante FSAA – DMSE0020C MODULO 3 Hoja de Trabajo en Clase y campo N° 3.1 COMPONENTES DEL SISTEMA DE LEVANTE MATERIAL NECESARIO _ Camión 793C _ Manual de Operación de Sistemas, Pruebas y Ajustes del Sistema de Levante SENR1504 PROCEDIMIENTO 1. Ubique los componentes indicados con la ayuda del Manual de Operación de Sistemas, Pruebas y Ajustes del Sistema de Levante SENR1504 y un Camión 793C. Fig. 5.1.- Componentes del Sistema de Levante. _ Tomas de Presión de Levante _ Bombas de Levante ig. 5.2.- Componentes del Sistema de Levante.F _ Rejillas de Levante _ Válvula de Control de Levante _ Switch de Derivación de las Rejillas de Levante 33 11 22 4GZIF004 11 22 4GZIF003 FERREYROS S.A.A. Desarrollo Técnico ESCH y JGR–JUN 04 manual_hidIII_P3
  • 270.
    CURSO: HIDRÁULICA II- 98 - Material del Estudiante FSAA – DMSE0020C MODULO 3 Fig. 5.3.- Componentes del Sistema de Levante. _ Válvula de Alivio de Bajada _ Puerto de Prueba de Presión de Aceite de Enfriamiento de Frenos _ Aceite de las Bombas _ Válvula de Alivio de Levante _ Válvula Check de Carga _ Hacia el Tanque Fig. 5.4.- Componentes del Sistema de Levante. _ Puerto de Levante _ Solenoide de Levante _ Hacia el Enfriador de Frenos Delanteros _ Válvula de Alivio del Aceite de Enfriamiento de Frenos Delanteros Solenoid_ e de _ nce _ e _ l Contrabalance Bajada Válvula Contrabala Puerto d Bajada Puerto de prueba de presión de seña de la Válvula 88 44 77 66 55 11 22 33 4GZIF006 66 11 22 55 44 33 4GZIF005 FERREYROS S.A.A. Desarrollo Técnico ESCH y JGR–JUN 04 manual_hidIII_P3
  • 271.
    CURSO: HIDRÁULICA II- 99 - Material del Estudiante FSAA – DMSE0020C MODULO 3 TEXTO DE REFERENCIA • FUNCIONAMIENTO DEL CONTROL PILOTO SISTEMA HIDRAULICO DE LEVANTE Fig. 5.5.- Circuito Hidráulico del Sistema de Levante El tanque del sistema de levante también suministra aceite a los sistemas de frenos. El sistema hidráulico de levante es alimentado por una bomba de dos secciones ubicada en la parte posterior del mando de bombas. El aceite pasa luego hacia las rejillas de levante, de donde se dirige hacia la válvula de levante. La válvula de levante se encarga de dirigir al aceite hacia los cilindros de levante. Para esto cuenta con un sistema pilotado controlado por los solenoides de levante y de bajada. El aceite piloto proviene de la bomba de liberación del freno de parqueo. Los cilindros de levante son telescópicos con el extremo de cabeza de los cilindros hacia arriba. Durante el desplazamiento de la máquina (mientras no se utiliza el sistema de levante), el aceite que llega a la válvula, se dirige hacia el sistema de enfriamiento de frenos delanteros. El aceite que sale de la válvula de levante se une al aceite proveniente de la válvula de alivio de liberación del freno de parqueo y se dirige a los filtros de enfriamiento de frenos delanteros, pasando de ahí a la válvula diverter del enfriador de frenos delanteros, que determina si el aceite pasa por el enfriador o se dirige directamente a los frenos delanteros para enfriarlos. El aceite retorna al tanque proveniente de los frenos delanteros. 4GZID003 FERREYROS S.A.A. Desarrollo Técnico ESCH y JGR–JUN 04 manual_hidIII_P3
  • 272.
    CURSO: HIDRÁULICA II- 100 - Material del Estudiante FSAA – DMSE0020C MODULO 3 Fig. 5.6- Válvula de Levante El sistema de levante es controlado por el operador mediante la palanca de levante, con la cual el operador tiene 4 opciones: LEVANTE, FIJA, FLOTANTE y BAJADA, con lo cual se controla la posición del carrete direccional en la válvula de levante. Se muestra una vista transversal de la válvula de levante en la posición FIJA. La presión piloto proveniente del sistema de liberación del freno de parqueo se dirige a ambos extremos del carrete direccional. El carrete se mantiene en una posición central por la acción de los resortes de centrado y el aceite piloto. Los pasajes en el carrete direccional liberan el carrete de señal de la válvula de alivio de dos niveles al tanque. Todo el aceite de la bomba de levante fluye a través de los enfriadores de frenos delanteros hacia los paquetes de freno delanteros. Los solenoides controlan la posición del carrete de acuerdo a los requerimientos del operador, sin embargo, existe una posición física adicional en la válvula sobre la cual el operador no tiene control. Esta posición se conoce como SNUB. Esta posición disminuye la velocidad de bajada de la tolva, permitiéndole posarse suavemente sobre el camión sin producir impactos. Esta posición se ejecuta automáticamente cuando la tolva está bajando y llega a los 10° de inclinación (varía hasta los 3°) La válvula de levante cuenta con dos válvulas de alivio, una para levante cuya presión de apertura es de 3000 PSI y una de bajada con una presión de 500 PSI. Esto quiere decir que durante el levante, la presión es mucho mayor que durante la bajada o en las otras posiciones. Si se coloca un manómetro en las tomas de presión del sistema de levante mientras que la válvula de levante está en la posición FIJA, se leerá en este el valor de la presión del sistema de enfriamiento de frenos, que es el resultado de la restricción en los enfriadores, frenos y mangueras (normalmente mucho menor que el valor de apertura de la válvula de alivio) El valor de apertura de la válvula de alivio de enfriamiento de frenos es 790kPa (115 PSI) SOLENOIDE DE BAJADA PRESION DE LIBERACION DEL FRENO DE PARQUEO VALVULA DE ALIVIO DE ENFRIAMIENTO DE FRENOS DELANTEROS AL EXTREMO DE CABEZA DE LOS CILINDROS AL EXTREMO DE VASTAGO DE LOS CILINDROS AL TANQUE VALVULA CHECK DE CARGA MUESCA DE PASE DEL EXTREMO DEL VASTAGO VALVULA CONTRABALANCE AL ENFRIADOR DE FRENOS DELANTEROS PRESION DE LIBERACION DEL FRENO DE PARQUEO SOLENOIDE DE LEVANTE INGRESO DE ACEITE CARRETE DE SEÑAL DE LA VALVULA DE ALIVIO DE DOS VALORES VALVULA DE ALIVIO DE ALTA PRESION VALVULA DE ALIVIO DE BAJA PRESION VALVULA DE CONTROL DE LEVANTE POSICION FIJA AL ENFRIADOR DE FRENOS DELANTEROS 4GZID002 FERREYROS S.A.A. Desarrollo Técnico ESCH y JGR–JUN 04 manual_hidIII_P3
  • 273.
    CURSO: HIDRÁULICA II- 101 - Material del Estudiante FSAA – DMSE0020C MODULO 3 Fig. 5.7.- Válvula Contrabalance La válvula de contrabalanceo instalada en la válvula de levante, es mantenida abierta por la presión de levante de los cilindros; esta empieza a cerrarse si la presión de levante cae por debajo de 6900kPa (1000 PSI), ocasionada por un cambio repentino de carga, durante la descarga. Esto restringe el flujo de aceite del extremo de vástago de los cilindros de levante para disminuir la velocidad de desplazamiento de los cilindros y prevenir la cavitación. La cavitación en los cilindros de levante puede ocasionar que la tolva caiga repentinamente cuando la palanca de levante se mueve de la posición de LEVANTE a la posición de BAJADA con el camión saliendo de la pila de descarga. El camión debe operarse normalmente con la palanca de levante en la posición FLOTANTE. El desplazarse con la palanca de levante en la posición FLOTANTE asegura que el peso de la tolva está apoyado en el bastidor y en los PADs, y no en los cilindros de levante. anotaciones Fig. 5.8.- Cilindros de Levante Los cilindros de levante son telescópicos. La etapa interna es de doble efecto, es decir se extiende y se retrae con presión de aceite. Sin embargo, la etapa externa es de simple efecto, ya que se extiende con presión de aceite y se retrae con el peso de la tolva. La velocidad de desplazamiento del cilindro en este caso (bajada de la tolva) depende de la restricción a la salida de aceite del extremo de cabeza del cilindro. 4GZID0074GZID007 4GZID009 FERREYROS S.A.A. ESCH y JGR–JUN 04 manual Desarrollo Técnico _hidIII_P3
  • 274.
    CURSO: HIDRÁULICA II- 102 - Material del Estudiante FSAA – DMSE0020C MODULO 3 Hoja de Trabajo en clase y Campo N° 3.2 FLUJO DE ACEITE DEL SISTEMA DE LEVANTE MATERIAL NECESARIO _ Camión 793C _ Manual de Operación de Sistemas, Pruebas y Ajustes del Sistema Hidráulico SENR1504 PROCEDIMIENTO 2. Identifique los componentes y trace el flujo del sistema de levante y luego realice el seguimiento respectivo en la máquina con la ayuda del Manual de Operación de Sistemas, Pruebas y Ajustes del Sistema Hidráulico SENR1504 y un camión 793C ig. 5.9.- Componentes del Sistema de LevanteF _ Tanque Hidráulico _ Filtros de Enfriamiento de Frenos Delanteros _ Rejillas de Levante _ Cilindros de Levante _ Válvula de Control de Levante _ Bomba de Levante _ Enfriador de Frenos Delanteros an tacioneso 66 3344 55 4GZMD013 11 22 77 FERREYROS S.A.A. Desarrollo Técnico ESCH y JGR–JUN 04 manual_hidIII_P3
  • 275.
    CURSO: HIDRÁULICA II- 103 - Material del Estudiante FSAA – DMSE0020C MODULO 3 Fig. 5.10.- Circuito Hidráulico del Sistema de Levante _ Válvula Contrabalance _ Bombas de Levante _ Cilindros de Levante _ Válvula de Liberación del Freno de Parqueo _ Rejillas de Levante _ Switch de las Rejillas _ Válvula de Alivio de Levante Cuerpo de Descarga rga e Alivio de Bajada Delanteros _ Solenoide de Bajada _ Filtro de Retorno _ _ Tanque Hidráulico _ Solenoide de Levante _ Aceite Piloto _ Válvula Check de Carga _ Válvula de Alivio de Enfriamiento de Frenos _ Válvula Check de Ca _ Válvula de Levante _ Válvula d _ Orificios _ Al Enfriador de Frenos 4GZID005 FERREYROS S.A.A. Desarrollo Técnico ESCH y JGR–JUN 04 manual_hidIII_P3
  • 276.
    CURSO: HIDRÁULICA II- 104 - Material del Estudiante FSAA – DMSE0020C MODULO 3 Texto de Referencia SISTEMA ELECTRONICO DE CONTROL DE LEVANTE Fig. 5.11.-Palanca de Levante El Sistema de Levante en los camiones grandes es controlado electrónicamente por el ECM de la Transmisión. El sistema de control tiene cuatro posiciones de operación: LEVANTE, FIJA, FLOTANTE, y BAJADA. La palanca retorna automáticamente a la posición FIJA cuando se suelta la posición de LEVANTE y a posición FLOTANTE cuando se suelta la posición de BAJADA. En la palanca de levante hay un sensor de posición digital (PWM) que envía la información al ECM, que permite no solamente levantar y bajar la tolva sino además Neutralizar la Transmisión en Reversa e iniciar un nuevo Ciclo de Carga. El sistema de levante tiene dos modos que no permitirán al ECM cumplir con los requerimientos del operador. El sistema se colocará en posición FIJA si ocurre una de las siguientes condiciones: • Luego que se energiza el sistema, la palanca se coloca en posición FIJA por 2 segundos. • Luego de encender la máquina, el sistema se coloca en posición fija por los primeros 2 segundos. • Luego que el relé de arranque se energiza, el sistema se coloca en posición fija por los primeros 2 segundos. • Si el ECM detecta una falla activa en la palanca de levante. • El sistema no responde cuando cualquier combinación de fallas con los solenoides se presenta, debido a esto el sistema ya no responde a los requerimientos del operador (se anula el control). • Si el motor está apagado 4GZIF001 FERREYROS S.A.A. Desarrollo Técnico ESCH y JGR–JUN 04 manual_hidIII_P3
  • 277.
    CURSO: HIDRÁULICA II- 105 - Material del Estudiante FSAA – DMSE0020C MODULO 3 Los solenoides de LEVANTE y BAJADA están siempre recibiendo 300 milivoltios aproximadamente a una frecuencia de 80 HZ cuando están en cualquier posición excepto FIJA. La excitación se usa para mantener los solenoides listos para una respuesta rápida. Cuando el ECM recibe una señal de entrada del sensor de la palanca de levante, este envía una señal de corriente entre 0 y 1,9 Amperios hacia uno de los solenoides. La cantidad de corriente enviada al solenoide determina la cantidad de aceite piloto que se drena del extremo del carrete direccional y, por tanto, la distancia que se desplaza el carrete direccional hacia el solenoide. En la posición de LEVANTE, el solenoide de LEVANTE se energiza y drena presión piloto del extremo inferior del carrete direccional al tanque. El carrete direccional se mueve hacia abajo. En la posición de BAJADA, el solenoide de BAJADA se energiza y drena presión piloto del extremo superior del carrete direccional al tanque. El carrete direccional se mueve hacia arriba. En la posición FLOTANTE, el solenoide de BAJADA se energiza parcialmente y drena parte de la presión piloto sobre el carrete direccional al tanque. El carrete direccional se mueve hacia arriba. Debido a que la presión piloto es drenada sólo parcialmente, el carrete direccional no se mueve hacia arriba tanto como durante la BAJADA. Justo antes de que la tolva haga contacto con el bastidor, el sensor de posición de la tolva envía una señal al ECM de la transmisión para mover el carrete de la válvula a la posición SNUB. En la posición SNUB, el carrete de la válvula se mueve ligeramente para restringir el flujo de aceite y bajar la tolva suavemente. El sensor de posición de la tolva es digital (PWM) Una varilla de 360 mm une al sensor con la tolva y conforme esta se levante, la varilla hace girar al sensor, generando la señal respectiva. La señal del sensor de posición de la tolva sirve para controlar la Marcha Límite con la Tolva Levantada, la activación del SNUB, indica el inicio de un nuevo conteo de carga (luego de 10 segundos en la posición de LEVANTE), encender el indicador de Tolva Levantada y activar los avisos de Tolva Levantada en el VIMS. Para la BAJADA de la tolva con el motor apagado se requiere presión piloto. La bomba de remolque se puede usar para suministrar aceite piloto. Haga lo siguiente: • Coloque la llave de encendido en la posición ON para que el motor de remolque y los solenoides de levante puedan ser energizados. • Mueva la palanca de levante a la posición de LEVANTE por 15 segundos, luego a la posición FLOTANTE. • Presione el interruptor de retracción de frenos en el panel. Para el LEVANTE de la tolva con el motor apagado conecte una Unidad de Potencia Auxiliar (APU) a los cilindros de levante. Siga el mismo procedimiento utilizado para bajar la tolva con el motor apagado, excepto el mantener la palanca de levante en LEVANTE luego del intervalo de 15 segundos. FERREYROS S.A.A. Desarrollo Técnico ESCH y JGR–JUN 04 manual_hidIII_P3
  • 278.
    CURSO: HIDRÁULICA II- 106 - Material del Estudiante FSAA – DMSE0020C MODULO 3 PRUEBAS DE DIAGNOSTICO MATERIAL NECESARIO _ Camión 793C _ Caja de Herramientas _ 6V-7830 Tetragauge e 5000 PSI_ Manómetro d _ Cronómetro _ Regla Metálica Manual de Operación d_ e Sistemas, Pruebas y Ajustes del Sistema Hidráulico SENR1504. PROCEDIMIENTO 3. , Hidráulico SENR1504 y un camión 793C. Discuta los resultados. Realice las pruebas de presión del sistema de levante y luego llene la tabla de resultados con la ayuda Manual de Operación de Sistemas Pruebas y Ajustes del Sistema Tabla 5.1- Pruebas Generales del Sistema de Levante Datos Generales N° Serie de la Máquina Horómetro de la Máquina (VIMS) Fecha Pruebas Generales Descripción Esp ión alor Leídoecificac V Temperatu e UEBAS ra de Aceite de Levant DURANTE LAS PR > 38°C < 121°C C A DE 6.40 mm 4.4 min @ 66°Corrimiento de Cilindros LEVANTAR 12” - TIEMPO DE CAID Tiempo de C IA 19 seg.iclo de Levante ALTA – TOLVA VAC Tiempo de Ciclo de Bajada ALTA – TOLVA VACIA Tiempo de C lotante LVA V iclo de Bajada en F ALTA – TO ACIA Presión Alta LEVANTE 20370 a 21070 kPa (2955 a 3055 PSI)Presiones de las Vál ( vulas de Alivio EN ALTAS RPM ULTIMAETAPADEBAJADA Presión Baja 3450 a 3800 kPa 500 a 550 PSI) El tiempo para corriemiento depende de la tempera el tura del n especificados Alivio de Enfri s Delanteros BAJA EN VACIO (115 ± 3 PSI) aceite. Los tiempos de Bajada no está amiento de Freno 790 ± 20 kPa an tacioneso FERREYROS S.A.A. Desarrollo Técnico ESCH y JGR–JUN 04 manual_hidIII_P3
  • 279.
    Módulo 4 SISTEMA DEDIRECCIÓN “COMMAND CONTROL” DESARROLLO TÉCNICO JUNIO, 2004 DMSE0020-2004C Preparado por ESCH y JGR
  • 280.
    CURSO: HIDRÁULICA III-109- Material del Estudiante FSAA – DMSE0020C MODULO 4 FERREYROS S.A.A. Desarrollo Técnico ESCH y JGR–JUN 04 manual_hidIII_P4 MODULO 4: SISTEMA DE DIRECCION CON COMANDO DE CONTROL En el presente módulo estudiaremos el funcionamiento de un sistema de dirección que usa una válvula piloto de dirección conocida como Command Control ÍNTRODUCCIÓN Cuando una máquina esta equipada con el Sistema de Dirección con Comando (en vez de una HMU) la velocidad de giro es directamente proporcional a la posición de la válvula piloto de dirección, en las otras máquinas con HMU la velocidad de giro es directamente proporcional a la velocidad de giro de la volante de dirección. OBJETIVOS Al término de este módulo, el estudiante estará en capacidad de: 1. Identificar los componentes de un sistema de dirección con Comando de Control 2. Explicar el funcionamiento de un sistema de dirección con Command Control 3. Seguir el flujo de aceite hidráulico en el esquema del sistema de dirección con Comando de Control en todas sus posiciones 4. Realizar los procedimientos de pruebas y ajustes del manual de servicio con una efectividad del 100%
  • 281.
    CURSO: HIDRÁULICA III- 110 - Material del Estudiante FSAA – DMSE0020C MODULO 4 FERREYROS S.A.A. Desarrollo Técnico ESCH y JGR–JUN 04 manual_hidIII_P4 LECCIÓN 4.1: COMPONENTES DEL SISTEMA DE DIRECCIÓN CON COMANDO DE CONTROL (COMMAND CONTROL) Los cargadores como el 950 tienen este sistema En este cargador 962G se muestran sus componentes, la bomba del sistema de dirección esta montada en el grupo de bombas debajo de la cabina al lado derecho de la máquina, esta bomba de pistones axiales de desplazamiento variable detecta la presión y el flujo requerido por el sistema por la línea de señal (2) conectada a la válvula compensadora (3), esta controla el flujo de la bomba y limita la máxima presión, la línea de suministro desde el tanque (4) y el drenaje (5) también se observan La válvula de control de dirección (1) esta unida a la estructura sobre el tanque al lado derecho, es la encargada de dirigir el flujo de aceite a los cilindros de dirección, contiene el carrete direccional, la válvula de alivio de respaldo “back up” (2), válvula reductora de presión (3) que disminuye la presión de la bomba de dirección para usarla como otra fuente de aceite piloto, si la bomba de dirección falla existe la bomba secundaria de dirección que suministra aceite a la válvula de control de dirección, también se ve la descarga al tanque (4), el ingreso de aceite desde la bomba (5) y el puerto de prueba de presión piloto (6)
  • 282.
    CURSO: HIDRÁULICA III- 111 - Material del Estudiante FSAA – DMSE0020C MODULO 4 FERREYROS S.A.A. Desarrollo Técnico ESCH y JGR–JUN 04 manual_hidIII_P4 Los cilindros de dirección están montados a cada lado de la máquina entre el bastidor delantero y bastidor posterior, la válvula de control de dirección dirige el aceite al extremo de cabeza de un cilindro y el extremo del vástago del otro cilindro causando la articulación de la máquina. Una válvula de alivio cruzada protege al sistema de los golpes, si al girar el cargador hace contacto con un objeto y la presión excede la regulación de estas válvulas, se abren conectando la zona de mayor presión con la de menor presión Sistema de dirección secundario Una bomba de dirección secundaria opcional (1) y un motor está montados en el lado izquierdo del bastidor inferior, la válvula diversora (2) está montada cerca. La bomba de dirección primaria envía aceite a la válvula diversora, el interruptor de presión primario (3) esta montado en la válvula, cuando ocurre una falla en la bomba primaria o el motor diesel, el interruptor se cierra activando una Advertencia de categoría 3, el operador debe detener la maquina y apagar el motor Con un milisegundo de retraso, el rele de la bomba de dirección secundaria y motor se energizan, el interruptor de presión secundario (4) se cierra encendiendo una señal para que el operador reduzca la acción de giro, el aceite de esta bomba opcional fluye por la válvula diversora hacia la válvula de control de la dirección que lo usa como aceite piloto.
  • 283.
    CURSO: HIDRÁULICA III- 112 - Material del Estudiante FSAA – DMSE0020C MODULO 4 FERREYROS S.A.A. Desarrollo Técnico ESCH y JGR–JUN 04 manual_hidIII_P4 Componentes del Sistema Piloto de Dirección La volante de dirección y la columna de dirección están mecánicamente conectados, la columna se une al eje de dirección debajo del piso de la cabina, en el centro de la volante esta la perilla de altura, girándola contra el sentido del reloj permite graduar la volante a una altura adecuada para el operador, mover la perilla detrás de la volante contra-reloj permite graduar la posición de inclinación de la columna La columna de dirección esta unida al eje de dirección que esta dentro de un tubo, al final de este otra unión conecta el eje a la válvula piloto Estas uniones llamadas de velocidad constante son mejores que las uniones universales, reducen los esfuerzos, la respuesta es más suave y mejora el control de manejo
  • 284.
    CURSO: HIDRÁULICA III- 113 - Material del Estudiante FSAA – DMSE0020C MODULO 4 FERREYROS S.A.A. Desarrollo Técnico ESCH y JGR–JUN 04 manual_hidIII_P4 La válvula piloto esta empernada al bastidor frontal, la volante y la columna de dirección están en el bastidor posterior, el eje de dirección conecta la columna al eje de entrada de la válvula piloto, esta configuración permite al eje de la válvula piloto pivotear como la máquina gira Los componentes principales de la válvula piloto son el eje de entrada, la válvula de control direccional y la válvula reguladora de presión Se ve el conjunto de la válvula piloto por detrás, por delante retirando la tapa tenemos el eje de entrada que ha sido retirado La válvula reguladora controla la presión y es movida por el extremo rectangular al final del eje que actúa como leva, en el mismo eje también esta la válvula de control direccional, cuando la volante de dirección gira, la leva y la válvula de control direccional también lo hacen en la misma dirección
  • 285.
    CURSO: HIDRÁULICA III- 114 - Material del Estudiante FSAA – DMSE0020C MODULO 4 FERREYROS S.A.A. Desarrollo Técnico ESCH y JGR–JUN 04 manual_hidIII_P4 Con el motor diesel encendido ON, la volante en la posición central CENTER y la válvula piloto en la posición de mantener HOLD El eje de entrada a la válvula piloto de dirección esta unido por unas estrías a la válvula de control direccional interna, en la posición HOLD esta válvula de control direccional bloquea el aceite piloto hacia la válvula principal de control direccional, ambas puertas de la válvula principal de dirección están abiertas a tanque. En la máquina ambos bastidores delantero y posterior están alineados y la máquina viaja en línea recta
  • 286.
    CURSO: HIDRÁULICA III- 115 - Material del Estudiante FSAA – DMSE0020C MODULO 4 FERREYROS S.A.A. Desarrollo Técnico ESCH y JGR–JUN 04 manual_hidIII_P4 Al mover la volante a la derecha, todo el conjunto también lo hace (columna, eje, eje de entrada, leva y la válvula de control direccional interna) La leva (cam) mueve el embolo (plunger) contra el resorte y el carrete de la válvula reguladora de presión, al moverse el carrete el aceite piloto incremente su flujo entre el mismo carrete y el cuerpo de la válvula funcionando como un orificio, la presión de aceite piloto es proporcional al movimiento del embolo y el carrete Girar más la volante de manejo incrementa la presión piloto y la velocidad del sistema de dirección, con la volante completamente girada la presión piloto debe tener como mínimo 1650 kPa (240 PSI) En la figura se conectan “to steering control valve” con “pilot oil”, y “from steering control valve” con “tank”, el aceite piloto llega a la válvula principal de dirección para un giro a la derecha, el retorno fluye al tanque, el aceite de la bomba principal de dirección llega a los cilindros y el bastidor de la máquina se articula a la derecha.
  • 287.
    CURSO: HIDRÁULICA III- 116 - Material del Estudiante FSAA – DMSE0020C MODULO 4 FERREYROS S.A.A. Desarrollo Técnico ESCH y JGR–JUN 04 manual_hidIII_P4 Como el bastidor gira a la derecha, la válvula piloto de dirección (sección AA- 1) también gira a la derecha, la unión de velocidad constante permite al eje pivotear como la máquina se articula, la máquina continua su giro hasta que los pasajes en la válvula piloto son realineados en la posición HOLD (sección AA-2), en este punto el aceite piloto es bloqueado hacia la válvula principal de dirección, los pasajes de esta válvula principal de dirección son abiertos al tanque. El resorte regresa la válvula de control piloto a la posición mantener HOLD cuando la máquina termina de girar
  • 288.
    CURSO: HIDRÁULICA III- 117 - Material del Estudiante FSAA – DMSE0020C MODULO 4 FERREYROS S.A.A. Desarrollo Técnico ESCH y JGR–JUN 04 manual_hidIII_P4 LECCIÓN 4.2: FUNCIONAMIENTO DEL SISTEMA Los componentes del sistema son: Bomba de Dirección (steering pump): envía aceite desde el tanque a la válvula de control de dirección Válvula de Control de Dirección (steering control valve): Controla el flujo de aceite de la bomba a los cilindros de dirección, tiene más componentes internos: • Válvula de alivio de respaldo (Back-up relief valve); proteje el sistema de una excesiva presión si una ocurre una falla en el compensador de la bomba • Válvula Reductora de Presión (Pressure reducing valve); reduce la presión a 2070 ± 200 kPa (300 ± 29 psi) y envía baja presión a la válvula piloto • Carrete direccional (directional spool); dirige el flujo de aceite a los cilindros de dirección • Válvula de alivio cruzada (cylinder crossover relief valve); limita la maxima presión en los cilindros de dirección y mangueras cuando el carrete direccional esta en la posición mantener HOLD • Válvulas de compensación (makeup ball check valves); permiten al aceite desde el tanque fluir a los cilindros cuando la presión de los cilindros es menor • -Válvula de enlace (shuttle valve); permite a la mayor presión del cilindro servir como señal de presión a la válvula compensadora de presión de la bomba de dirección y la válvula diversora de dirección secundaria
  • 289.
    CURSO: HIDRÁULICA III- 118 - Material del Estudiante FSAA – DMSE0020C MODULO 4 FERREYROS S.A.A. Desarrollo Técnico ESCH y JGR–JUN 04 manual_hidIII_P4 Válvula de Enlace (Shuttle valve): Cuando el motor funciona, esta válvula permite que la mayor presión de 3500 ± 250 kPa (500 ± 35 psi) desde el sistema piloto de implementos llegar a la válvula piloto , Cuando el motor esta apagado y el sistema de dirección secundario esta encendido, esta válvula permite a la menor presión de 2070 ± 200 kPa (300 ± 29 psi) desde la válvula reductora de presión en la válvula de control de dirección suministrar aceite a la válvula piloto Válvulas Doble Check (double check valves): Evitan que el aceite piloto desde la válvula de control de dirección llegue a la válvula piloto, también proporciona un pasaje al tanque si el orificio amortiguador es tapado y el aceite piloto es atrapado detrás del carrete de la válvula de control de dirección. Válvula de Control Piloto (pilot control valve): envía aceite piloto para mover el carrete de la válvula principal de control de dirección Cilindros de Dirección (steering cylinders): Giran la máquina Válvulas de Neutralización (neutralizer valves): Bloquena el flujo de aceite piloto hacia la válvula principal de control de dirección cuando la maquina llega a sus topes en su articulación Orificio Amortiguador (cushion orifice): Proporciona un suave retorno del carrete direccional a la posición neutra HOLD Malla (screen): Protege el orificio amortiguador
  • 290.
    CURSO: HIDRÁULICA III- 119 - Material del Estudiante FSAA – DMSE0020C MODULO 4 FERREYROS S.A.A. Desarrollo Técnico ESCH y JGR–JUN 04 manual_hidIII_P4
  • 291.
    CURSO: HIDRÁULICA III- 120 - Material del Estudiante FSAA – DMSE0020C MODULO 4 FERREYROS S.A.A. Desarrollo Técnico ESCH y JGR–JUN 04 manual_hidIII_P4
  • 292.
    CURSO: HIDRÁULICA III- 121 - Material del Estudiante FSAA – DMSE0020C MODULO 4 FERREYROS S.A.A. Desarrollo Técnico ESCH y JGR–JUN 04 manual_hidIII_P4
  • 293.
    CURSO: HIDRÁULICA III- 122 - Material del Estudiante FSAA – DMSE0020C MODULO 4 FERREYROS S.A.A. Desarrollo Técnico ESCH y JGR–JUN 04 manual_hidIII_P4
  • 294.
    CURSO: HIDRÁULICA III- 123 - Material del Estudiante FSAA – DMSE0020C FERREYROS S.A.A. Desarrollo Técnico ESCH y JGR–JUN 04 manual_hidIII_P4 MODULO 4 LECCIÓN 4.3 EVALUACION DE SISTEMAS SISTEMA DE DIRECCIÓN CON PALANCA DE MANDO “JOYSTICK” El sistema de dirección esta compuesto por: - Circuito de alta presión o principal - Circuito de baja presión o piloto - Circuito suplementario de dirección (no se muestra) - Circuito de filtrado y enfriamiento El circuito de alta presión utiliza el tanque de dirección (13), de donde el aceite es succionado por la bomba de dirección (12) hacia los cilindros (11) Al accionar la válvula de dirección (10), el aceite a presión es enviado a los cilindros de dirección (11) para articular la maquina El circuito de baja presión o piloto utiliza aceite del tanque de dirección (13), succionado por la bomba piloto (1) hacia el filtro (2) y válvula de alivio piloto (3), donde se regula la presión de pilotaje. La presión regulada queda disponible para ser usada por la válvula piloto de dirección (7) La válvula piloto reduce la presión y la envía a la válvula principal (10), pasando a través de las válvulas neutralizadoras (6) y válvulas doble check (8) El aceite piloto a presión reducida controla el movimiento del carrete y la velocidad del giro de la maquina El circuito suplementario, utiliza una bomba impulsada por la transmisión, y actúa en caso de falla de la bomba principal. Es controlado por una válvula diverter ubicada en la válvula principal. Si falla la bomba piloto, se obtiene presión piloto del sistema a través de una válvula reductora de presión, ubicada en la válvula principal. El circuito de enfriamiento y filtrado es un circuito que toma el aceite de la bomba piloto, lo hace pasar por el filtro de piloto de dirección y frenos, y luego al enfriador de aceite ubicado a la derecha del motor 1 2 3 4 5 6 6 7 8 8 9 10 12 11 13
  • 295.
    CURSO: HIDRÁULICA III- 124 - Material del Estudiante FSAA – DMSE0020C MODULO 4 FERREYROS S.A.A. Desarrollo Técnico ESCH y JGR–JUN 04 manual_hidIII_P4 UBICACIÓN DE COMPONENTES Este laboratorio busca que el participante conozca la ubicación de los componentes principales del sistema. 8 9 10 1 3 4 5 6 7 2 11 Figura 6.2 . Ubicación de componentes No Componente No Componente 1 2 3 4 5 6 7 8 9 10 11 12 Anotaciones adicionales:
  • 296.
    CURSO: HIDRÁULICA III- 125 - Material del Estudiante FSAA – DMSE0020C MODULO 4 FERREYROS S.A.A. Desarrollo Técnico ESCH y JGR–JUN 04 manual_hidIII_P4 1 2 3 BOMBA DE IMPLEMENTOS FIJA Figura 6.3 1. _______________ 2. _______________ 3. _______________ 4 5 6 Figura 6.4 4. _______________ 5. _______________ 6. _______________ 9 78 Figura 6.5 7. _______________ 8. _______________ 9. _______________ 10 11 FRENO DE PARQUEO Figura 6.6 10. _______________ 11. _______________ INSTRUCCIONES Utilizando las hojas de trabajo y un Cargador 992G, identificar los componentes mostrados en las fotos a continuación
  • 297.
    CURSO: HIDRÁULICA III- 126 - Material del Estudiante FSAA – DMSE0020C MODULO 4 FERREYROS S.A.A. Desarrollo Técnico ESCH y JGR–JUN 04 manual_hidIII_P4 12 Figura 6.7 12. _______________ 13 Figura 6.8 13. _______________ 14 16 15 17 Figura 6.9 14. _______________ 15. _______________ 16. _______________ 17. _______________ Anotaciones adicionales:
  • 298.
    CURSO: HIDRÁULICA III- 127 - Material del Estudiante FSAA – DMSE0020C MODULO 4 FERREYROS S.A.A. Desarrollo Técnico ESCH y JGR–JUN 04 manual_hidIII_P4 PRESENTACION : COMPONENTES DEL SISTEMA DE DIRECCION Bomba de dirección 1. Bomba de dirección: Es una bomba de desplazamiento variable, controlado por una válvula de compensación de flujo y presión. VALVULA COMPENSADORA DESDE LA VALVULA PRINCIPAL BOMBA 1 2 3 68 7 Figura 6.10 Bomba de direccion Componentes La bomba tiene dos pistones de control (6) y (8) que continuamente controlan el ángulo del plato (3) La válvula de compensación trabaja con un carrete de compensación de flujo (1) y un carrete de compensación de presión (2) Esta válvula mantiene el flujo y presión de la bomba de acuerdo a la demanda del sistema. El carrete de compensación de flujo mantiene la presión marginal a 305 +/- 15 psi. El carrete compensador de presión mantiene la presión de corte a 4500 psi. Cuando el motor esta apagado, la bomba se mantiene en máximo ángulo. Funcionamiento Funcionamiento : La válvula compensadora recibe una señal de presión desde la válvula principal (presión de trabajo) que indica si se requiere mayor flujo al sistema. Al accionar la dirección, la señal de presión (de trabajo) aumenta y la válvula de compensación (carrete compensador de flujo) hace que el ángulo del plato aumente. Y viceversa. Cuando el sistema no esta accionado, el ángulo del plato es mínimo. presión Marginal Presión marginal: Se define como la diferencia entre la presión de la bomba (antes de la válvula de control) y la presión de trabajo (en los cilindros) Esta presión controla la rapidez de respuesta de la bomba. presión de corte Presión de corte: Es la presión en la que el carrete compensador de presión se desplaza y envía presión a los pistones de control enviando el plato hacia ángulo mínimo. presión de standby Presión baja de standby: Es la presión que se genera cuando el sistema no se acciona (HOLD) Como la bomba queda en mínimo ángulo, produce el flujo mínimo suficiente para compensar por fugas y tener suficiente presión para una respuesta rapida cuando se accione la válvula de dirección.
  • 299.
    CURSO: HIDRÁULICA III- 128 - Material del Estudiante FSAA – DMSE0020C MODULO 4 FERREYROS S.A.A. Desarrollo Técnico ESCH y JGR–JUN 04 manual_hidIII_P4 2. válvula de Control de dirección: Figura 6.11 Valvula principal de control (sin sistema suplementario) 1 4 2 5 3 Al accionar la palanca piloto, se envía presión de pilotaje a uno de los lados del carrete principal (2) el cual se mueve y permite que pase aceite de suministro para girar la maquina (IZQ o DER) La válvula selectora (5) detecta la carga en el cilindro y envía una señal hacia la válvula de control de la bomba. Si la bomba piloto falla, la válvula reductora de presión (3) dirige el aceite desde la válvula de control, a presión reducida, hacia la válvula piloto. La valvula de alivio (1) se acciona en caso que la valvula compensadora de presion en la bomba no actue. La valvula de alivio de cruce permite aliviar presiones por golpes externos cuando el sistema esta sin accionar (HOLD). 1 3 2 4 5 BOMBA IZQDER DRENAJEDRENAJE
  • 300.
    CURSO: HIDRÁULICA III- 129 - Material del Estudiante FSAA – DMSE0020C MODULO 4 FERREYROS S.A.A. Desarrollo Técnico ESCH y JGR–JUN 04 manual_hidIII_P4 Sistema suplementario Figura 6.12 Valvula de control con sistema suplementario 7 10 8 11 9 12 Válvula piloto: A LA VALVULA NEUTRALIZADORA DRENAJE DE VALVULA REDUCTORA PALANCA EMBOLOEMBOLO Figura 6.13 Valvula piloto de direccion Los resortes mantienen los émbolos en posición CENTRADA, haciendo que el aceite retorne al tanque hidráulico. Al mover la palanca hacia la IZQUIERDA, el embolo izquierdo se mueve hacia abajo haciendo que el carrete se mueva hacia abajo. Al mismo tiempo, el embolo derecho se mueve hacia arriba, lo que hace que el carrete derecho se mueva hacia arriba. 7 8 9 10 11 11
  • 301.
    CURSO: HIDRÁULICA III- 130 - Material del Estudiante FSAA – DMSE0020C MODULO 4 FERREYROS S.A.A. Desarrollo Técnico ESCH y JGR–JUN 04 manual_hidIII_P4 A través del carrete izquierdo, el aceite de pilotaje pasa hacia la válvula neutralizadora (izquierda) y de ahí hacia la válvula de control. Por el carrete derecho se abre una conexión hacia el drenaje desde el otro extremo de carrete de control. Válvulas neutralizadoras tiene como función bloquear el paso de aceite de pilotaje hacia la válvula de control de dirección. Esto hace que la maquina deje de articular y ocurre justo antes que la parte frontal de la maquina haga contacto con el bastidor. Trabaja con un tope regulable que al hacer contacto acciona la válvula neutralizadora y bloquea el aceite de pilotaje. Al articular la maquina en sentido contrario el resorte regresa el carrete a su posición normal. Figura 6.14 Valvula neutralizadora de direccion
  • 302.
    CURSO: HIDRÁULICA III- 131 - Material del Estudiante FSAA – DMSE0020C MODULO 4 FERREYROS S.A.A. Desarrollo Técnico ESCH y JGR–JUN 04 manual_hidIII_P4 Figura 6.17 MATERIAL NECESARIO _ Plumones de color _ Manual de Estudiante INSTRUCCIONES Utilizando las hojas de trabajo A y B, trace el flujo de aceite para el esquema mostrado, cuando el sistema esta en ( standby / giro lento a la derecha / calado de la dirección) A
  • 303.
    CURSO: HIDRÁULICA III- 132 - Material del Estudiante FSAA – DMSE0020C MODULO 4 FERREYROS S.A.A. Desarrollo Técnico ESCH y JGR–JUN 04 manual_hidIII_P4 B. Figura 6.18
  • 304.
    CURSO: HIDRÁULICA III- 133 - Material del Estudiante FSAA – DMSE0020C MODULO 4 FERREYROS S.A.A. Desarrollo Técnico ESCH y JGR–JUN 04 manual_hidIII_P4 EVALUACIÓN DE SISTEMA: Pruebas y ajustes. Condiciones : Maquina en una superficie plana y horizontal, el cucharón debe estar vacío. En cada prueba el freno de parqueo debe estar desenganchado. Debe ajustarse antes la longitud del tope a 1.32 pulgadas. 1. Ajuste del tope de neutralizador - Colocar una masilla (2) de 1 pulgada de diámetro en el tope del bastidor (1), en cada lado, izquierdo y derecho. - Arranque el motor, en alta en vacío, el cucharón a 30 cm del piso. - Gire la maquina totalmente a la izquierda y luego a la posición frontal - Mida el espesor resultante de la masilla. Debe ser ¾ de pulgada. - Regule el tope del neutralizador (3) y repita la prueba. - Ahora realice el ajuste para el lado derecho. Figura 6.19 Tope de articulacion Figura 6.20 Regulacion del tope 2. Tiempo de ciclo: El aceite debe estar a temperatura de operación. La prueba se realiza en ALTAS rpm y en BAJAS rpm. Se toma el tiempo de giro de tope a tope de la articulación. BAJAS RPM Spec : 7.4 +/- 0.6 seg. PRUEBA 1 PRUEBA 2 PRUEBA 3 PROMEDIO Izquierda Derecha ALTAS RPM Spec : 4.4 +/- 0.3 seg. PRUEBA 1 PRUEBA 2 PRUEBA 3 PROMEDIO Izquierda Derecha La regulación se realiza agregando o retirando lainas en el carrete de control, utilizando el manual de Servicio.
  • 305.
    CURSO: HIDRÁULICA III- 134 - Material del Estudiante FSAA – DMSE0020C MODULO 4 FERREYROS S.A.A. Desarrollo Técnico ESCH y JGR–JUN 04 manual_hidIII_P4 3. presión piloto de dirección: Existen dos procedimientos que deben seguirse para revisar la presión piloto: 3.1. válvula de alivio piloto (Bomba piloto) 3.2 válvula reductora de presión (Bomba primaria) Condiciones : - Freno de parqueo enganchado, cucharón en el piso - Eslabón de traba colocado, bloques en las ruedas colocados - Eliminar previamente la presión de sistemas de freno y dirección - Eliminar la presión del tanque de dirección y frenos 3.1. válvula de alivio piloto: Figura 6.21 Toma de presion y valvula de alivio piloto - Instalar un manómetro en la toma de presión (A) - Arrancar el motor, mantener en baja en vacío - Anotar la lectura. Apagar el motor - Ajustar la válvula de alivio () 3.2 válvula reductora de presión: Figura 6.22 Toma de presion Valvula reductora de presion - Instalar una Tee en donde indica la flecha (B) e instalar un manómetro en el lado libre. - Des-regule la válvula de alivio piloto: gire el regulador 3 vueltas sentido antihorario - Arranque el motor, mantener en baja en vacío - Anotar la lectura. Apagar el motor. Ajustar la válvula reductora. - Regrese la válvula de alivio piloto a su valor inicial (3 vueltas sentido horario) presión en: Especificación (psi) Lectura (psi) válvula alivio piloto 350 válvula reductora de presión 240
  • 306.
    CURSO: HIDRÁULICA III- 135 - Material del Estudiante FSAA – DMSE0020C MODULO 4 FERREYROS S.A.A. Desarrollo Técnico ESCH y JGR–JUN 04 manual_hidIII_P4 4. Presiones principales: Se siguen tres procedimientos 4.1 Ajuste de la válvula de alivio de respaldo 4.2 Ajuste de la válvula compensadora de presión 4.3 Ajuste de la presión marginal 4.1 Ajuste de la válvula de alivio de respaldo Figura 6.23 Tomas de presion - direccion Figura 6.24 Valvula alivio . backup - Instale manómetros en las tomas de presión mostradas - Des-regule la válvula de alivio de respaldo: regule en sentido ANTIHORARIO una vuelta (750 psi) donde se muestra. - Arranque el motor, manténgalo en ALTA EN VACIO - Cale la dirección en ambos sentidos y anote los valores. La especificación es 4265 +/- 100 psi - Si la presión no es igual en ambos sentidos, revisar la válvula selectora. Si la presión es igual pero no es la especificada, regular la válvula de alivio. - Apagar el motor, regular la válvula de alivio y volver a probar - Regrese la válvula una vuelta en sentido HORARIO. 4.2 Ajuste del compensador de presión: Figura 6.20 Toma de presion – Bomba Figura 6.21 Valvula compensadora de presion - Coloque un manómetro donde se indica - Arranque el motor y manténgalo en ALTA EN VACIO - Cale la dirección en ambos sentidos. Anote las lecturas. - Si la presión no es igual en ambos sentidos, revisar la válvula selectora. Si la presión es igual pero no es la especificada, regular la válvula compensadora, mostrada en la figura. - Arranque el motor y vuelva a tomar lecturas.
  • 307.
    CURSO: HIDRÁULICA III- 136 - Material del Estudiante FSAA – DMSE0020C MODULO 4 FERREYROS S.A.A. Desarrollo Técnico ESCH y JGR–JUN 04 manual_hidIII_P4 4.3 Ajuste de la presión marginal: El procedimiento se realiza con un manómetro diferencial, pero pueden emplearse dos manómetros y restar los valores obtenidos. R T Figura 6.22 Toma presion trabajo M Figura 6.23 Toma presion Bomba - Colocar una Tee en donde se indica (T) y colocar el lado de menor presión del manómetro diferencial - Colocar el lado de mayor presión en la toma de presión (M) - Arrancar el motor y mantener en ALTA EN VACIO, temperatura de aceite en operación. - Mueva la maquina hacia un lado y anote la lectura DURANTE el giro - Regule la válvula compensadora de flujo (R) TABLA DE EVALUACION DE PRESIONES DEL SISTEMA Componente Especificación (psi) Lectura (psi) válvula de alivio de respaldo 5000 +/- 100 válvula Compensadora de presión 4250 presión de standby 290 a 725 presión Marginal 305 Anotaciones adicionales:
  • 308.
    CURSO: HIDRÁULICA III- 137 - Material del Estudiante FSAA – DMSE0020C MODULO 4 FERREYROS S.A.A. Desarrollo Técnico ESCH y JGR–JUN 04 manual_hidIII_P4 HOJA DE TRABAJO 6.5 FUNCIONES Y COMPONENTES DEL SISTEMA DE DIRECCION Este laboratorio permitirá que el participante repase las funciones de los componentes del sistema de dirección MATERIAL NECESARIO _ Manual de Estudiante INSTRUCCIONES Utilizando el Manual de servicio y la hoja de trabajo, realice las pruebas de presión anotando los resultados para su revisión respectiva. Bomba de dirección A Evita que aceite frío pase totalmente a través del enfriador de dirección válvula piloto B Controla el caudal de la bomba de dirección válvula check doble de piloto C Suministra presión de aceite piloto desde la bomba principal en caso de fallo de la bomba piloto válvula reductora de presión D Permite paso del sistema secundario de aceite al circuito principal válvula check by pass de enfriador E Controla el movimiento del carrete principal válvula neutralizadora de dirección F Suministra aceite al sistema de dirección cuando el motor esta encendido válvula compensadora de flujo y de presión G Provee un retorno suave de la válvula de control a la posición HOLD válvula diverter H Bloquea el flujo de aceite hacia la válvula de control de dirección
  • 309.
    Módulo 5 SISTEMAS HIDROSTATICOS DESARROLLOTÉCNICO JUNIO, 2004 DMSE0020-2004C Preparado por ESCH y JGR
  • 310.
    CURSO: HIDRÁULICA III- 141- Material del Estudiante FSAA – DMSE0020C MODULO 5 FERREYROS S.A.A. Desarrollo Técnico ESCH y JGR–JUN 04 manual_hidIII_P5 MODULO 5: SISTEMAS HIDROSTATICOS El propósito de este módulo es presentar los sistemas hidrostáticos, su clasificación y diversas aplicaciones en máquinas Caterpillar. ÍNTRODUCCIÓN Los sistemas hidrostáticos toman una energía mecánica rotatoria de un motor diesel o eléctrico y la convierten en una fuente de poder hidráulica usando una bomba, la potencia hidráulica es convertida otra vez en potencia mecánica usando un motor hidráulico para mover un ventilador, una transmisión, mandos finales, un diferencial o una bomba OBJETIVOS Al término de este módulo, el estudiante estará en capacidad de: 1. Explicar la diferencia entre circuito abierto y cerrado en un sistema de mando hidrostático 2. Identificar los diversos componentes usados en sistemas hidrostáticos 3. Identificar los componentes de un sistema de mando de ventilador 4. Identificar los componentes de un sistema de conducción hidrostático 5. Realizar con una eficacia del 100% las pruebas y ajustes del manual de servicio 6. Trazar el flujo de aceite hidráulico para cada uno de los sistemas hidrostáticos analizados en todos sus modos de operación.
  • 311.
    CURSO: HIDRÁULICA III- 142- Material del Estudiante FSAA – DMSE0020C MODULO 5 LECCIÓN 5.1: TIPOS DE SISTEMAS Sistema Hidrostático de Circuito Abierto (Open Loop) Mono direccional, fijo – fijo, es usado en los ventiladores Bomba variable mono direccional, motor fijo bidireccional, en las excavadoras Sistema Hidrostático de Circuito Cerrado (Closed Loop) Monodireccional, fijo- fijo, en aplicaciones industriales Monodireccional, bomba variable, motor fijo, en algunos ventiladores que regulan su velocidad según la temperatura FERREYROS S.A.A. Desarrollo Técnico ESCH y JGR–JUN 04 manual_hidIII_P5
  • 312.
    CURSO: HIDRÁULICA III- 143- Material del Estudiante FSAA – DMSE0020C MODULO 5 Mono direccional, bomba fija, motor variable Bidireccional, bomba variable, motor fijo, el ángulo del plato oscilante debe girar en ambos sentidos, por ejemplo +17° pasar a 0° y continuar a –17°, se usan en los sistemas de propulsión de las máquinas obteniendo infinitas velocidades en ambos sentidos Bidireccional, variable – variable, usa un motor y bomba más pequeños obteniendo los mismos resultados que el anterior, otra ventaja es regular el torque de salida del motor, a mayor ángulo del motor gira mas lento pero con mayor torque, a menor ángulo de su plato oscilante girará más rápido pero con menor torque de salida, le motor no puede invertir la dirección de rotación (llegar a ángulo cero) es usado en los sistemas de propulsión mas modernos FERREYROS S.A.A. Desarrollo Técnico ESCH y JGR–JUN 04 manual_hidIII_P5
  • 313.
    CURSO: HIDRÁULICA III- 144- Material del Estudiante FSAA – DMSE0020C MODULO 5 LECCIÓN 5.2 COMPONENTES Y CONTROLES DEL SISTEMA Empezamos con un sistema de lazo o circuito cerrado, bi direccional, bomba de desplazamiento variable y motor de desplazamiento fijo, se le añadirán los componentes de control Válvulas de alivio cruzadas, cuando la presión del sistema excede un valor estas válvulas se abrirán descargando al lado de menor presión Sistema de Limpieza, consiste de dos válvulas, una válvula de enlace y una de alivio, a veces llamado el conjunto válvula de aceite caliente (hot oil shuttle valve)pues descarga aceite de este circuito cerrado hacia el tanque, la válvula de alivio limita la presión de la línea de menor presión, existen siempre los drenajes de la bomba y el motor, ambos descargan directamente al tanque, en esta figura el flujo desde la válvula shuttle pasa por el motor enfriándolo y hace lo mismo con la bomba, otros sistemas requieren una fuente adicional de aceite para la bomba FERREYROS S.A.A. Desarrollo Técnico ESCH y JGR–JUN 04 manual_hidIII_P5
  • 314.
    CURSO: HIDRÁULICA III- 145- Material del Estudiante FSAA – DMSE0020C MODULO 5 Sistema de carga, este sistema consta de otra bomba de desplazamiento fijo, un filtro, una válvula de alivio del sistema de carga y dos válvulas check en función compensadoras, esta válvula de alivio esta a un valor ligeramente mayor que la válvula de alivio de la shuttle lo que permite siempre funcionar a su válvula make up, la otra permanece cerrada por la presión mayor Válvula de control de la bomba, en nuestra figura consta de un simple mecanismo de control con mando manual, el sistema de carga alimenta la válvula 4/3 dirigiendo aceite para mover el plato oscilante de la bomba variando su desplazamiento, en la posición neutral a resorte el ángulo del plato de la bomba es cero, es decir no hay flujo FERREYROS S.A.A. Desarrollo Técnico ESCH y JGR–JUN 04 manual_hidIII_P5
  • 315.
    CURSO: HIDRÁULICA III- 146- Material del Estudiante FSAA – DMSE0020C MODULO 5 LECCIÓN 5.3: APLICACIONES DE SISTEMAS Sistema de Mando del Ventilador FERREYROS S.A.A. Desarrollo Técnico ESCH y JGR–JUN 04 manual_hidIII_P5
  • 316.
    CURSO: HIDRÁULICA III- 147- Material del Estudiante FSAA – DMSE0020C MODULO 5 En el cargador 950G la bomba de mando del ventilador esta al lado derecho de la máquina en los engranes de sincronización del motor diesel, tiene una toma de presión El enfriador de aceite (1) esta al frente del radiador (2), aquí también vemos el condensador de aire acondicionado opcional (3), la válvula de desvío (4) bypass del enfriador de aceite limita la máxima presión dentro a 448 +/- 55 kPa (65 +/- 8 PSI) esta abre cuando el motor arranca por el aceite frío, conforme el aceite se calienta esta válvula cierra como si fuera un termostato El motor del ventilador (1) fan motor es del tipo engranajes, este mueve los alabes del ventilador (2), ingreso de aceite (3), drenaje (4) y salida de aceite (5) El filtro de aceite (1) esta sobre el tanque al lado derecho de la máquina, tiene su válvula de desvío (2) y un interruptor (3) que informa al CMS Caterpillar Monitoring System que el filtro esta siendo bypaseado, también esta la toma de muestras de aceite(4) y toma de presión de la bomba de dirección (5) FERREYROS S.A.A. Desarrollo Técnico ESCH y JGR–JUN 04 manual_hidIII_P5
  • 317.
    CURSO: HIDRÁULICA III- 148- Material del Estudiante FSAA – DMSE0020C MODULO 5 Sistema de Conducción Hidrostático Estudiaremos el sistema de Conducción Hidrostático de un cargador 906 que es similar a otras máquinas Caterpillar, el sistema de conducción permite el movimiento del cargador adelante y atrás, la dirección en esta máquina es tipo HMU que ya se analizo Los componentes principales son el grupo de bomba, el grupo del motor y el grupo de filtro, una válvula de aceleración (Creeper Valve) le permite al operador cuando esta en cualquier posición de velocidad, aumentar la máxima velocidad de la máquina, este motor hidráulico esta montado en una caja de engranajes llamada caja de conducción hidrostática, esta caja conecta mediante uniones universales cardan los ejes delantero y posterior de las ruedas de la máquina En el lado derecho del compartimiento posterior vemos la bomba (1), filtro de aceite hidráulico (2), tapón de toma de muestras (3), tapón de toma de presión (4) y visor del tanque de aceite hidráulico (5) FERREYROS S.A.A. Desarrollo Técnico ESCH y JGR–JUN 04 manual_hidIII_P5
  • 318.
    CURSO: HIDRÁULICA III- 149- Material del Estudiante FSAA – DMSE0020C MODULO 5 El enfriador de aceite esta detrás de la cabina al lado derecho de la máquina, frente suyo esta el tubo de llenado hidráulico Los componentes de la bomba, el actuador (1) mueve el plato oscilante de la bomba variando su desplazamiento, la bomba de carga (2) llena aceite en el arranque y por las make up, también es la fuente de señal de presión para el controlador de la bomba y motor, (3) la válvula de presión de sobre marcha (POR Pressure Over Ride) limita la máxima presión del sistema, la válvula solenoide (4) Adelante – Neutro – Reversa (FNR Forward, Neutral, Reverse) es energizada por una palanca joystick en la cabina, (5) el tapón MH (Master Hidraulic) mide la mayor presión del circuito cerrado Las válvulas solenoides FNR están debajo de la bomba, la superior es forward, la inferior de la vista es reverse FERREYROS S.A.A. Desarrollo Técnico ESCH y JGR–JUN 04 manual_hidIII_P5
  • 319.
    CURSO: HIDRÁULICA III- 150- Material del Estudiante FSAA – DMSE0020C MODULO 5 Las válvulas de alivio cruzadas y las de compensación make up (1) cumplen las funciones ya estudiadas anteriormente, la válvula de alivio de la bomba de carga (2) limita su presión, también limita la máxima presión del sistema hidrostático en neutro y la máxima presión del sistema piloto, la válvula de detección de velocidad (3) mide la carga del flujo de aceite y la convierte en señal para controlar la bomba y motor, tapón de presión de carga (4), tapón de presión de señal (5), tapón de presión de drenaje (6) El motor de conducción (1) esta montado en la caja de conducción o mando hidrostático (2) y esta conectada al eje posterior (3), también transmite potencia de movimiento al eje delantero a través de los cardan (4) FERREYROS S.A.A. Desarrollo Técnico ESCH y JGR–JUN 04 manual_hidIII_P5
  • 320.
    CURSO: HIDRÁULICA III- 151- Material del Estudiante FSAA – DMSE0020C MODULO 5 Componentes del motor hidrostático de pistones axiales de eje inclinado (1), tiene un actuador que varia el ángulo del conjunto rotativo, el barril de cilindros y los pistones, a mayor carrera incrementa el desplazamiento, mas torque y menos velocidad, a menor carrera del actuador ocurre lo opuesto, menos torque y mayor velocidad. La válvula selectora de velocidad (2) cuando se energiza bloque la señal de aceite al actuador que esta en máxima carrera, la velocidad de la máquina se reduce mientras el motor diesel y la bomba de implementos hidráulicos mantienen su rpm, es el modo de velocidad lento SLOW La válvula solenoide de reversa (3) dirige la mayor presión de aceite del circuito cerrado ya sea en forward o reverse hacia el actuador del motor, la presión del actuador se mide en el tapón (4) FERREYROS S.A.A. Desarrollo Técnico ESCH y JGR–JUN 04 manual_hidIII_P5
  • 321.
    CURSO: HIDRÁULICA III- 152- Material del Estudiante FSAA – DMSE0020C MODULO 5 Componentes del Esquema Hydrostatic Drive System Pump and Filter Groups Sistema Hidrostático de la Bomba y Grupo de Filtro: Bomba de Mando Hidrostático (Hydrostatic drive pump): Del tipo desplazamiento variable bidireccional. Bomba de Carga (Charge pump): Rellena aceite al circuito y también mantiene la presión piloto de señal a bomba y motor Válvula Detectora de Velocidad (Speed sensing valve): Controla la señal de aceite y las compensadoras make up. Orificio: Localizado encima de la speed sensing valve, permite a las válvulas de sobre marcha y cilindro maestro de frenos funcionar según su diseño Combinación válvulas de alivio cruzado y compensadoras (crossover relief and makeup valves): Mantienen una presión mínima en el sistema cerrado y limitan la máxima presión Válvula de Alivio del la Bomba de Carga (Charge pump relief valve): Controla la maxima presión del sistema de carga, en neutral la máxima del sistema hidrostatico y la maxima presión del sistema piloto de implementos Válvula Adelante, Neutro, Atrás (FORWARD-NEUTRAL-REVERSE (F-N-R): Controla el sentido de marcha Válvula de Presión de Sobre Marcha (Pressure override (POR) valve): Limita la maxima presión del circuito cerrado Filtro, válvula de desvío bypass e interruptor switch: Limita la diferencia o delta de presión entre la entrada y salida del filtro, envía señal cuando se abre el bypass. FERREYROS S.A.A. Desarrollo Técnico ESCH y JGR–JUN 04 manual_hidIII_P5
  • 322.
    CURSO: HIDRÁULICA III- 153- Material del Estudiante FSAA – DMSE0020C MODULO 5 Hydrostatic Drive Motor and Creeper Valve Groups Grupo Motor de Mando Hidrostático Motor Hidrostático (Hydrostatic drive motor): Bi-direccional, desplazamiento variable, de pistones axiales y eje inclinado (bent axis piston motor) con actuador Válvula de respuesta (Throttle pin Orifice check valve): Controla el tiempo de respuesta del motor a un cambio de mínima carrera a máxima carrera de su ángulo Válvula de Control del Desplazamiento del Motor (Motor displacement control valve): Controla el ángulo del conjunto rotatorio que varia el desplazamiento del motor Válvula Selectora de Velocidad (Speed selector valve): Controla la señal de aceite hacia la válvula de control de desplazamiento Válvula Solenoide de Reversa (Reverse solenoid valve): Mantiene el suministro de aceite a la válvula de control de desplazamiento Válvula de Descarga (Flushing valve): Continuamente drena aceite del lado de baja presión a través de los componenetes mecánicos del motor hacia el drenaje, también limita la menor presión del circuito Válvula de Aceleración Opcional (Optional "creeper" valve): Drena aceite de la válvula detectora de velocidad hacia el tanque, esto varia el desplazamiento del motor FERREYROS S.A.A. Desarrollo Técnico ESCH y JGR–JUN 04 manual_hidIII_P5
  • 323.
    CURSO: HIDRÁULICA III- 154- Material del Estudiante FSAA – DMSE0020C MODULO 5 OPERACIÓN DEL SISTEMA FERREYROS S.A.A. Desarrollo Técnico ESCH y JGR–JUN 04 manual_hidIII_P5
  • 324.
    CURSO: HIDRÁULICA III- 155- Material del Estudiante FSAA – DMSE0020C MODULO 5 FERREYROS S.A.A. Desarrollo Técnico ESCH y JGR–JUN 04 manual_hidIII_P5
  • 325.
    CURSO: HIDRÁULICA III- 156- Material del Estudiante FSAA – DMSE0020C MODULO 5 FERREYROS S.A.A. Desarrollo Técnico ESCH y JGR–JUN 04 manual_hidIII_P5
  • 326.
    CURSO: HIDRÁULICA III- 157- Material del Estudiante FSAA – DMSE0020C MODULO 5 FERREYROS S.A.A. Desarrollo Técnico ESCH y JGR–JUN 04 manual_hidIII_P5
  • 327.
    CURSO: HIDRÁULICA III- 158- Material del Estudiante FSAA – DMSE0020C MODULO 5 FERREYROS S.A.A. Desarrollo Técnico ESCH y JGR–JUN 04 manual_hidIII_P5
  • 328.
    CURSO: HIDRÁULICA III- 159 - Material del Estudiante FSAA - DMSE0020C Encuesta ENCUESTA FINAL NOMBRE (OPCIONAL): ________________________________________________ FECHA: ________________________ Califique del 1-10 (1 mínimo – 10 máximo) 1 2 3 4 5 6 7 8 9 10 1. Del Instructor ¿Tiene dominio del tema? ¿Fomenta la participación en clase? ¿Tiene dominio del material? ¿Absuelve las consultas que se hacen? ¿Expone los conceptos claramente? 2. Del Material del curso ¿Tiene buena presentación? ¿Contiene la información necesaria? ¿Facilita el desarrollo de los temas? ¿Facilita el desarrollo de la parte práctica? 3. Del desarrollo del curso ¿Se tocaron todos los temas? ¿La profundidad de enfoque de los temas fue suficiente? ¿Son claros los objetivos de cada módulo? ¿Se cumplió con los objetivos del curso? ¿El tiempo fue suficiente? ¿La parte práctica fue bien desarrollada? 4. Del estudiante ¿Se cumplieron sus expectativas? ¿Ha elevado su nivel de conocimiento sobre el tema? ¿Cuál cree que era su nivel antes del curso? 5. Sugerencias ¿Qué se debería mejorar en el curso? FERREYROS S.A.A. Desarrollo Técnico ESCH y JGR – Junio 04 Encuesta Hid III
  • 329.