Industria del petróleo
Explotación y trasformación del
petróleo
Contenido
• Explotación Generalidades
• Prospección
• Sondeo
• Extracción
• Transporte
• Refino
• Petroleoquimica
Explotación generalidades
• El descubrimiento de yacimientos puede
preverse por técnicas de prospección terrestre
y si fue relativamente fácil encontrar en el
siglo XIX los primeros campos petrolíferos
gracias a índices geológicos superficiales, la
exploración del subsuelo a profundidades que
alcanzan casi los 900 m.
Prospección
Estudios geológicos
Estudios geofísicos
Estudios geológicos
• Comienzan con la observación del terreno, que puede
revelar mucho de la geología del subsuelo. Por
ejemplo, a los exploradores siempre les interesa hallar
fallas o anticlinales, accidentes geológicos que a
menudo crean trampas estructurales en la roca
almacén.
• El alcance de la prospección visual puede aumentar
enormemente con la fotografía aérea, que permite que
un observador explore varios kilómetros cuadrados de
una sola mirada. Un avance mayor ha sido el desarrollo
de las imágenes por satélite
Estudios Geofísicos
Gravimétrico
• El gravímetro, que mide en
miligales (un miligal es la
millonésima parte de la fuerza
de la gravedad al nivel del
mar), detecta la presencia de
rocas duras o blandas mas o
menos cerca de la superficie
del suelo. Reuniendo luego
estos datos, los geofísicos
determinan la presencia de
rocas porosas poco densas que
podrían albergar petróleo
Sísmico
• Una onda sísmica, creada
artificialmente mediante una
explosión por un geófono, se
propaga por el subsuelo y al ir
atravesando los diversos
terrenos sufre una serie de
refracciones que serán
parcialmente reflejadas por
ciertos estratos de rocas. La
velocidad de propagación de
las ondas depende de la
estructura del terreno, de la
existencia de capas duras y de
su profundidad.
Sondeo
Cuando los estudios
geológicos y geofísicos han
acusado una localización
positiva de petróleo, se
procede a perforar pozos de
evaluación para determinar
la extensión del yacimiento,
posición de las capas de
agua salada y gas y el
espesor, porosidad y
permeabilidad de la roca
madre. Son muchas las
perforaciones preliminares
pero solo 1 de cada 50 suele
resultar satisfactoria.
Perforación
Por percusión o
cable
Rotativa Roto percutante
Electroperforación
y turboperforación
Direccional
Producción de crudo
La producción de petróleo se
lleva a cabo básicamente por
desplazamiento mediante
agua o gas. Al iniciarse la
perforación, casi todo el crudo
está a presión. Esta presión
natural disminuye a medida
que se van extrayendo
petróleo y gas del yacimiento,
durante las tres fases de la
vida de éste.
Producción de crudo
Fase 1
• Producción emergente, el flujo lo controla la presión natural del
yacimiento, debida al gas disuelto en el petróleo, al gas a presión
atrapado encima del petróleo y a la presión hidráulica del agua
atrapada debajo de este último.
Fase 2
• Producción por presión artificial, se realiza inyectando gas a presión
en el yacimiento cuando se ha agotado la presión natural
Fase 3
• Agotamiento o de producción marginal, tiene lugar cuando los pozos
sólo producen intermitentemente.
Transporte
Para transportar el petróleo se utilizan dos medios de transporte: gigantescos
barcos petroleros y oleoductos de caudal continuo. El movimiento del petróleo y
sus productos es la mayor operación de transporte que se haya realizado jamás. En
cualquier momento, mas de la mitad de la carga que cruza los océanos es de
petróleo.
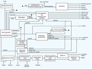
Refinamiento
Las operaciones downstream comienzan con el
refino, termino este que, por extension, se aplica
a todos los procesos que se llevan a cabo en las
refinerias.
El bruto estabilizado se elabora en la refineria de
acuerdo con el destino que se fije para los
productos, destino que depende tambien de la
constitucion molecular, o sea, de lo que se llama
base del crudo.
Destilación atmosférica y al vacio
Este es el primer proceso
que aparece en una
refinería. El petróleo que
se recibe por ductos
desde las instalaciones de
producción, se almacena
en tanques cilíndricos de
gran tamaño, de donde se
bombea a las
instalaciones de este
proceso.
Procesos de conversión (craqueo)
Los procesos de conversión provocan reacciones
químicas que rompen (“descomponen”) moléculas
de hidrocarburo (de escaso valor económico) de
gran tamaño y de alta ebullición, lo que da origen
a moléculas apropiadas más pequeñas y livianas,
después del procesamiento, para mezclar con
gasolina, combustible pesado, combustible diésel,
materias primas de petroquímicos y otros
productos livianos de alto valor.
Craqueo catalítico fluidizado
El FCC ofrece altos rendimientos de gasolina y material
destilado (en el rango de 60-75 vol% en la carga de FCC),
alta confiabilidad y bajos costos operativos y flexibilidad
operativa para adaptarse a los cambios en la calidad del
petróleo crudo y los requisitos de los productos refinados.
En sentido amplio, las refinerías orientadas a la producción
de combustibles para transporte, la unidad de FCC
representa más del 40% del total de la producción de
gasolina y combustibles destilados (por ejemplo, diésel)
que elabora una refinería.
Hidrocraqueo
• Este es un proceso catalítico
que opera a temperatura
moderada y a alta presión.
Aplica hidrógeno generado
externamente para
descomponer el destilado y
las cargas de gasóleo
pesado en gases livianos,
materias primas de
petroquímicos, y mezcla de
componentes de gasolina y
combustible diésel.
• Presenta una notable
ventaja respecto del FCC. La
entrada de hidrógeno al no
sólo causa reacciones de
craqueo, sino también otras
reacciones que extraen los
heteroátomos, en especial
el azufre.
Coquización
• La coquización es
proceso de conversión
térmica, no catalítico que
descompone el aceite
residual, el residuo más
pesado que resulta de la
destilación del crudo, en
un rango de intermedios
más livianos para
continuar su
procesamiento.
• Los productos
craqueados a partir de la
coquización incluyen
gases livianos, nafta de
baja calidad y flujos
destilados, y grandes
volúmenes de gasóleo de
coque y coque de
petróleo
Procesos de mejoramiento
Reformado catalítico
Las unidades de reformado procesan diversos flujos
de nafta (principalmente, pero no de manera
exclusiva, nafta de destilación directa a partir de la
destilación del crudo). Los reformadores catalíticos
realizan una serie de reacciones catalíticas, que
aumentan significativamente el nivel de octano de
los mismos (en algunos casos hasta alcanzar una
cantidad de 50 octanos). El rendimiento del
reformador (llamado reformado) es una mezcla de
componentes de gasolina especial, de alto octanaje.
Reacciones de reformado
Deshidrogenación de naftenos
Reacciones de reformado
Isomerización de parafinas
Reacciones de reformado
Deshidrociclación de parafinas
Reacciones de reformado
Isomerización de naftenos
Isomerización
• Para mejorar la calidad del producto se utiliza un
proceso en el que las parafinas normales se convierten
en isoparafinas a través de reacciones de isomerización.
• La práctica es separar por destilación la corriente de
nafta en dos cortes, ligero y pesado; el ligero que
corresponde a moléculas de cinco y seis átomos de
carbono se alimenta al proceso de isomerización,
mientras que el pesado, con moléculas de siete a once
átomos de carbono.
• Las reacciones de isomerización son promovidas por
catalizador de platino soportado en gg-alúmina.
Reacciones de isomerización
Pre saturación
de benceno
Isomerización de
parafinas
Procesos de tratamiento
(Hidrotratamiento)
• Esta basado en el uso de
hidrógeno que reacciona
con los compuestos de
azufre presentes en los
hidrocarburos para formar
ácido sulfhídrico; en un
procesamiento posterior,
este compuesto se
convierte en azufre
elemental sólido que tiene
una importante aplicación
industrial.
• En el proceso ocurren
reacciones adicionales que
permiten complementar el
tratamiento al eliminar
también compuestos
nitrogenados, convertir las
olefinas en compuestos
saturados y reducir el
contenido de aromáticos
Catalizado con ggalúmina impregnada con molibdeno, níquel y cobalto.
Operaciones de separación
involucradas
Destilación Extracción
Operaciones de soporte
• Producción y recuperación de hidrógeno.
• Recuperación de azufre (de los procesos de
desulfuración).
• Manejo y separación de gas liviano.
• Tratamiento de aguas residuales.
• Movimiento y almacenamiento de
petróleo.
• Generación de electricidad y vapor.
Glosario
• Aceite o crudo: Es la porción del petróleo que es líquida en el yacimiento, y permanece líquida a
condiciones atmosféricas de presión y temperatura.
• Ácido : Compuesto que cuando se disuelve en agua produce iones H+.
• Alquitrán: Líquido viscoso, de olor característico, obtenido por destilación seca de productos diversos
(hulla, lignito, turba, madera, esquistos bituminosos).
• Antraceno: Hidrocarburo aromático obtenido del alquitrán de hulla.
• Aromáticos: Compuesto de carbono e hidrógeno que comúnmente contiene cuando menos un anillo
bencénico con seis átomos de carbono.
• Asfalto: Mezcla de hidrocarburos de color negruzco, muy viscosa, usada en pavimentos y revestimientos
de muros.
• Benceno: Hidrocarburo de fórmula C6H6, perteneciente a la seria cíclica aromática, que se obtiene de la
destilación seca de la hulla. Es un líquido incoloro, volátil e inflamable.
• Butano: Hidrocarburo saturado gaseoso (C4H10), presente en las emanaciones gaseosas de los pozos de
petróleo y de los productos del cracking de los aceites pesados.
• Catalizador: Agente o sustancia capaz de acelerar o retardar una reacción, sin alterar el resultado final de
la misma. Substancia que aumenta la velocidad de un proceso químico sin consumirse en la reacción.
• Coque: Materia carbonosa sólida y de color gris, resultante de la destilación delcarbón.
• Coquización: Proceso de descomposición térmica que produce hidrocarburos ligeros a partir de residuos
pesados. Un subproducto de este proceso es el coque.
• Cracking O Craqueo: Transformación de las fracciones del petróleo en productos de menor peso
molecular, análogos a la bencina. Proceso en el que se rompe y modifica la
• Craqueo Catalítico: Rompimiento y modificación de la estructura molecular que se lleva a cabo en presencia de
un catalizador.
• Crudo: Petróleo aún sin procesar, tal y como se obtiene del subsuelo.
• Crudo Ligero: Petróleo con baja densidad y viscosidad. Normalmente tiene gran contenido de destilados.
• Crudo Pesado: Petróleo con alta densidad y viscosidad, y generalmente bajo contenido de destilados.
• Desintegración: Rompimiento molecular por medio de altas temperatura y presión para formar fragmentos más
pequeños.
• Destilación: Operación que se realiza calentando cuerpos sólidos y, recogiendo los gases y vapores que se
desprenden. Proceso que consiste en hervir un líquido para formar vapor y luego condensar el vapor para formar
nuevamente el líquido. Se usa para separar compuestos líquidos de sus impurezas.
• Desulfuración: Proceso de eliminación de compuestos de azufre a las fracciones del petróleo.
• Gas Natural: Es la porción del petróleo que existe en fase gaseosa o en solución en el aceite en los yacimientos,
y es gaseosa a condiciones atmosféricas.
• Gasolina: Líquido incoloro, volátil e inflamable, procedente de la mezcla de hidrocarburos. Se emplea como
combustible en los motores de explosión.
• Gravimetría: Parte de la geofísica que trata del estudio y medición de la gravedad terrestre.
• Isomerización: Procedimiento que convierte la cadena recta de los hidrocarburos parafínicos en una cadena
ramificada. El rearreglo de la estructura de un compuesto sin aumentar o disminuir ninguno de sus
componentes.
• Nafta: Fracción ligera del petróleo natural, que se obtiene en la destilación de la gasolina.
• Naftaleno (Naftalina): Hidrocarburo sólido, procedente del alquitrán de hulla, usado como desinfectante.
• Número De Octano: Índice de calidad de la gasolina para motor, el cual se obtiene por comparación con el
isooctano.
• Propano: Hidrocarburo saturado de tres carbonos. Es un gas incoloro, inflamable, que se halla en el gas natural.
Sirve como combustible.
• Prospección: Conjunto de métodos y técnicas empleadas en la búsqueda de yacimientos de minerales útiles,
aguas subterráneas e hidrocarburos líquidos o gaseosos.
• Queroseno (Kerosene): Fracción del petróleo bruto que destila, aproximadamente, entre 150 y 300°C. Se
emplea como carburante.
• Refinación: Se aplica a todas las operaciones cuyo objeto es la fabricación u obtención de los diferentes
productos derivados del petróleo.
• Tolueno: Hidrocarburo (metilbencenol) de la serie aromática, usado en la preparación de colorantes,
disolventes, medicamentos y trinitrotolueno.
• Torre De Destilación: Equipo en el cual se lleva a cabo el proceso de separación de las fracciones, mediante
etapas sucesivas de evaporación y condensación 40
• Yacimientos De Hidrocarburos: Es la porción de una trampa geológica que contiene hidrocarburos, la cual se
comporta como un sistema intercomunicado hidráulicamente. Los hidrocarburos ocupan los poros de la roca
almacenante, quedan confinados por una roca impermeable en la parte superior e inicialmente se encuentran a
alta presión y temperatura, debido a la profundidad del yacimiento.
Referencias
• Austin, G. T., Espinoza Rubio, M. E., Guerra de Monjarás, C., Sánchez
Herzberger, J., & Viesca Murie, R. (1988). Manual de procesos
químicos en la industria. México: McGraw-Hill.
• Iglesias, E. P. (2009). Petróleo y gas natural: Ediciones Akal.
• Mario, G. R., & Eugenio, M. C. (2013). Ingeniería química: UNED.
• MIRANDA, M. P. C. (2008). Química Orgánica: Universidad Nacional
de Educación a Distancia.
• Ortuño, Á. V. (1999). Introducción a la química industrial: Reverté.
• Weininger, S. J., & Stermitz, F. R. (1988). Química orgánica: Reverté.
• William C. Lyons, P. D. P. E., & Gary J Plisga, B. (2011). Standard
Handbook of Petroleum and Natural Gas Engineering: Elsevier
Science.

Industria del petróleo trasnformacion (2)

  • 1.
    Industria del petróleo Explotacióny trasformación del petróleo
  • 2.
    Contenido • Explotación Generalidades •Prospección • Sondeo • Extracción • Transporte • Refino • Petroleoquimica
  • 3.
    Explotación generalidades • Eldescubrimiento de yacimientos puede preverse por técnicas de prospección terrestre y si fue relativamente fácil encontrar en el siglo XIX los primeros campos petrolíferos gracias a índices geológicos superficiales, la exploración del subsuelo a profundidades que alcanzan casi los 900 m.
  • 4.
  • 5.
    Estudios geológicos • Comienzancon la observación del terreno, que puede revelar mucho de la geología del subsuelo. Por ejemplo, a los exploradores siempre les interesa hallar fallas o anticlinales, accidentes geológicos que a menudo crean trampas estructurales en la roca almacén. • El alcance de la prospección visual puede aumentar enormemente con la fotografía aérea, que permite que un observador explore varios kilómetros cuadrados de una sola mirada. Un avance mayor ha sido el desarrollo de las imágenes por satélite
  • 6.
    Estudios Geofísicos Gravimétrico • Elgravímetro, que mide en miligales (un miligal es la millonésima parte de la fuerza de la gravedad al nivel del mar), detecta la presencia de rocas duras o blandas mas o menos cerca de la superficie del suelo. Reuniendo luego estos datos, los geofísicos determinan la presencia de rocas porosas poco densas que podrían albergar petróleo Sísmico • Una onda sísmica, creada artificialmente mediante una explosión por un geófono, se propaga por el subsuelo y al ir atravesando los diversos terrenos sufre una serie de refracciones que serán parcialmente reflejadas por ciertos estratos de rocas. La velocidad de propagación de las ondas depende de la estructura del terreno, de la existencia de capas duras y de su profundidad.
  • 7.
    Sondeo Cuando los estudios geológicosy geofísicos han acusado una localización positiva de petróleo, se procede a perforar pozos de evaluación para determinar la extensión del yacimiento, posición de las capas de agua salada y gas y el espesor, porosidad y permeabilidad de la roca madre. Son muchas las perforaciones preliminares pero solo 1 de cada 50 suele resultar satisfactoria.
  • 8.
    Perforación Por percusión o cable RotativaRoto percutante Electroperforación y turboperforación Direccional
  • 9.
    Producción de crudo Laproducción de petróleo se lleva a cabo básicamente por desplazamiento mediante agua o gas. Al iniciarse la perforación, casi todo el crudo está a presión. Esta presión natural disminuye a medida que se van extrayendo petróleo y gas del yacimiento, durante las tres fases de la vida de éste.
  • 10.
    Producción de crudo Fase1 • Producción emergente, el flujo lo controla la presión natural del yacimiento, debida al gas disuelto en el petróleo, al gas a presión atrapado encima del petróleo y a la presión hidráulica del agua atrapada debajo de este último. Fase 2 • Producción por presión artificial, se realiza inyectando gas a presión en el yacimiento cuando se ha agotado la presión natural Fase 3 • Agotamiento o de producción marginal, tiene lugar cuando los pozos sólo producen intermitentemente.
  • 11.
    Transporte Para transportar elpetróleo se utilizan dos medios de transporte: gigantescos barcos petroleros y oleoductos de caudal continuo. El movimiento del petróleo y sus productos es la mayor operación de transporte que se haya realizado jamás. En cualquier momento, mas de la mitad de la carga que cruza los océanos es de petróleo.
  • 12.
    Refinamiento Las operaciones downstreamcomienzan con el refino, termino este que, por extension, se aplica a todos los procesos que se llevan a cabo en las refinerias. El bruto estabilizado se elabora en la refineria de acuerdo con el destino que se fije para los productos, destino que depende tambien de la constitucion molecular, o sea, de lo que se llama base del crudo.
  • 14.
    Destilación atmosférica yal vacio Este es el primer proceso que aparece en una refinería. El petróleo que se recibe por ductos desde las instalaciones de producción, se almacena en tanques cilíndricos de gran tamaño, de donde se bombea a las instalaciones de este proceso.
  • 18.
    Procesos de conversión(craqueo) Los procesos de conversión provocan reacciones químicas que rompen (“descomponen”) moléculas de hidrocarburo (de escaso valor económico) de gran tamaño y de alta ebullición, lo que da origen a moléculas apropiadas más pequeñas y livianas, después del procesamiento, para mezclar con gasolina, combustible pesado, combustible diésel, materias primas de petroquímicos y otros productos livianos de alto valor.
  • 20.
    Craqueo catalítico fluidizado ElFCC ofrece altos rendimientos de gasolina y material destilado (en el rango de 60-75 vol% en la carga de FCC), alta confiabilidad y bajos costos operativos y flexibilidad operativa para adaptarse a los cambios en la calidad del petróleo crudo y los requisitos de los productos refinados. En sentido amplio, las refinerías orientadas a la producción de combustibles para transporte, la unidad de FCC representa más del 40% del total de la producción de gasolina y combustibles destilados (por ejemplo, diésel) que elabora una refinería.
  • 21.
    Hidrocraqueo • Este esun proceso catalítico que opera a temperatura moderada y a alta presión. Aplica hidrógeno generado externamente para descomponer el destilado y las cargas de gasóleo pesado en gases livianos, materias primas de petroquímicos, y mezcla de componentes de gasolina y combustible diésel. • Presenta una notable ventaja respecto del FCC. La entrada de hidrógeno al no sólo causa reacciones de craqueo, sino también otras reacciones que extraen los heteroátomos, en especial el azufre.
  • 22.
    Coquización • La coquizaciónes proceso de conversión térmica, no catalítico que descompone el aceite residual, el residuo más pesado que resulta de la destilación del crudo, en un rango de intermedios más livianos para continuar su procesamiento. • Los productos craqueados a partir de la coquización incluyen gases livianos, nafta de baja calidad y flujos destilados, y grandes volúmenes de gasóleo de coque y coque de petróleo
  • 23.
  • 24.
    Reformado catalítico Las unidadesde reformado procesan diversos flujos de nafta (principalmente, pero no de manera exclusiva, nafta de destilación directa a partir de la destilación del crudo). Los reformadores catalíticos realizan una serie de reacciones catalíticas, que aumentan significativamente el nivel de octano de los mismos (en algunos casos hasta alcanzar una cantidad de 50 octanos). El rendimiento del reformador (llamado reformado) es una mezcla de componentes de gasolina especial, de alto octanaje.
  • 25.
  • 26.
  • 27.
  • 28.
  • 29.
    Isomerización • Para mejorarla calidad del producto se utiliza un proceso en el que las parafinas normales se convierten en isoparafinas a través de reacciones de isomerización. • La práctica es separar por destilación la corriente de nafta en dos cortes, ligero y pesado; el ligero que corresponde a moléculas de cinco y seis átomos de carbono se alimenta al proceso de isomerización, mientras que el pesado, con moléculas de siete a once átomos de carbono. • Las reacciones de isomerización son promovidas por catalizador de platino soportado en gg-alúmina.
  • 30.
    Reacciones de isomerización Presaturación de benceno Isomerización de parafinas
  • 31.
    Procesos de tratamiento (Hidrotratamiento) •Esta basado en el uso de hidrógeno que reacciona con los compuestos de azufre presentes en los hidrocarburos para formar ácido sulfhídrico; en un procesamiento posterior, este compuesto se convierte en azufre elemental sólido que tiene una importante aplicación industrial. • En el proceso ocurren reacciones adicionales que permiten complementar el tratamiento al eliminar también compuestos nitrogenados, convertir las olefinas en compuestos saturados y reducir el contenido de aromáticos Catalizado con ggalúmina impregnada con molibdeno, níquel y cobalto.
  • 32.
  • 33.
    Operaciones de soporte •Producción y recuperación de hidrógeno. • Recuperación de azufre (de los procesos de desulfuración). • Manejo y separación de gas liviano. • Tratamiento de aguas residuales. • Movimiento y almacenamiento de petróleo. • Generación de electricidad y vapor.
  • 34.
    Glosario • Aceite ocrudo: Es la porción del petróleo que es líquida en el yacimiento, y permanece líquida a condiciones atmosféricas de presión y temperatura. • Ácido : Compuesto que cuando se disuelve en agua produce iones H+. • Alquitrán: Líquido viscoso, de olor característico, obtenido por destilación seca de productos diversos (hulla, lignito, turba, madera, esquistos bituminosos). • Antraceno: Hidrocarburo aromático obtenido del alquitrán de hulla. • Aromáticos: Compuesto de carbono e hidrógeno que comúnmente contiene cuando menos un anillo bencénico con seis átomos de carbono. • Asfalto: Mezcla de hidrocarburos de color negruzco, muy viscosa, usada en pavimentos y revestimientos de muros. • Benceno: Hidrocarburo de fórmula C6H6, perteneciente a la seria cíclica aromática, que se obtiene de la destilación seca de la hulla. Es un líquido incoloro, volátil e inflamable. • Butano: Hidrocarburo saturado gaseoso (C4H10), presente en las emanaciones gaseosas de los pozos de petróleo y de los productos del cracking de los aceites pesados. • Catalizador: Agente o sustancia capaz de acelerar o retardar una reacción, sin alterar el resultado final de la misma. Substancia que aumenta la velocidad de un proceso químico sin consumirse en la reacción. • Coque: Materia carbonosa sólida y de color gris, resultante de la destilación delcarbón. • Coquización: Proceso de descomposición térmica que produce hidrocarburos ligeros a partir de residuos pesados. Un subproducto de este proceso es el coque. • Cracking O Craqueo: Transformación de las fracciones del petróleo en productos de menor peso molecular, análogos a la bencina. Proceso en el que se rompe y modifica la
  • 35.
    • Craqueo Catalítico:Rompimiento y modificación de la estructura molecular que se lleva a cabo en presencia de un catalizador. • Crudo: Petróleo aún sin procesar, tal y como se obtiene del subsuelo. • Crudo Ligero: Petróleo con baja densidad y viscosidad. Normalmente tiene gran contenido de destilados. • Crudo Pesado: Petróleo con alta densidad y viscosidad, y generalmente bajo contenido de destilados. • Desintegración: Rompimiento molecular por medio de altas temperatura y presión para formar fragmentos más pequeños. • Destilación: Operación que se realiza calentando cuerpos sólidos y, recogiendo los gases y vapores que se desprenden. Proceso que consiste en hervir un líquido para formar vapor y luego condensar el vapor para formar nuevamente el líquido. Se usa para separar compuestos líquidos de sus impurezas. • Desulfuración: Proceso de eliminación de compuestos de azufre a las fracciones del petróleo. • Gas Natural: Es la porción del petróleo que existe en fase gaseosa o en solución en el aceite en los yacimientos, y es gaseosa a condiciones atmosféricas. • Gasolina: Líquido incoloro, volátil e inflamable, procedente de la mezcla de hidrocarburos. Se emplea como combustible en los motores de explosión. • Gravimetría: Parte de la geofísica que trata del estudio y medición de la gravedad terrestre. • Isomerización: Procedimiento que convierte la cadena recta de los hidrocarburos parafínicos en una cadena ramificada. El rearreglo de la estructura de un compuesto sin aumentar o disminuir ninguno de sus componentes. • Nafta: Fracción ligera del petróleo natural, que se obtiene en la destilación de la gasolina. • Naftaleno (Naftalina): Hidrocarburo sólido, procedente del alquitrán de hulla, usado como desinfectante. • Número De Octano: Índice de calidad de la gasolina para motor, el cual se obtiene por comparación con el isooctano. • Propano: Hidrocarburo saturado de tres carbonos. Es un gas incoloro, inflamable, que se halla en el gas natural. Sirve como combustible.
  • 36.
    • Prospección: Conjuntode métodos y técnicas empleadas en la búsqueda de yacimientos de minerales útiles, aguas subterráneas e hidrocarburos líquidos o gaseosos. • Queroseno (Kerosene): Fracción del petróleo bruto que destila, aproximadamente, entre 150 y 300°C. Se emplea como carburante. • Refinación: Se aplica a todas las operaciones cuyo objeto es la fabricación u obtención de los diferentes productos derivados del petróleo. • Tolueno: Hidrocarburo (metilbencenol) de la serie aromática, usado en la preparación de colorantes, disolventes, medicamentos y trinitrotolueno. • Torre De Destilación: Equipo en el cual se lleva a cabo el proceso de separación de las fracciones, mediante etapas sucesivas de evaporación y condensación 40 • Yacimientos De Hidrocarburos: Es la porción de una trampa geológica que contiene hidrocarburos, la cual se comporta como un sistema intercomunicado hidráulicamente. Los hidrocarburos ocupan los poros de la roca almacenante, quedan confinados por una roca impermeable en la parte superior e inicialmente se encuentran a alta presión y temperatura, debido a la profundidad del yacimiento.
  • 37.
    Referencias • Austin, G.T., Espinoza Rubio, M. E., Guerra de Monjarás, C., Sánchez Herzberger, J., & Viesca Murie, R. (1988). Manual de procesos químicos en la industria. México: McGraw-Hill. • Iglesias, E. P. (2009). Petróleo y gas natural: Ediciones Akal. • Mario, G. R., & Eugenio, M. C. (2013). Ingeniería química: UNED. • MIRANDA, M. P. C. (2008). Química Orgánica: Universidad Nacional de Educación a Distancia. • Ortuño, Á. V. (1999). Introducción a la química industrial: Reverté. • Weininger, S. J., & Stermitz, F. R. (1988). Química orgánica: Reverté. • William C. Lyons, P. D. P. E., & Gary J Plisga, B. (2011). Standard Handbook of Petroleum and Natural Gas Engineering: Elsevier Science.