Iniciación a la programación I
Nivel Básico
Ponente: Emilio José Pérez
Iniciación a la programación I
2
1. Introducción
2. Nociones previas
3. Operadores
4. Condicionales
5. Repeticiones y bucles
6. Sintaxis básica de
Javascript
Índice de Contenidos
1.
Introducción
3
Programación
informática
4
El objetivo de la Programación es
ser:
1. Funcionales.
2. Eficientes.
3. Modificables.
Fases de
diseño
instruccional
5
2.
Nociones
previas
6
Datos
7
Los datos en el mundo de la
programación, se trata de
cualquier tipo de
información que
introducimos en un
ordenador. Pero los datos
también son el resultado que
los programas nos ofrecen
tras procesar los datos
iniciales que les hemos
introducido.
Al manejo que de esos datos
introducidos que realiza el
programa hasta que nos
ofrece otros datos diferentes
como resultado se le llama
procesamiento.
Variables
8
Cuando los datos se
introducen en un programa,
casi siempre se suele
asignar su valor a variables
que de manera temporal
igualan su valor al de los
datos que se han
introducido.
Es decir, las variables son
almacenes internos de los
programas que permiten
almacenar en ellas un dato
determinado.
Algoritmos
9
Un algoritmo es la secuencia
de pasos organizados que
se deben seguir para
resolver un problema.
Nos referimos a Algoritmo
como un conjunto de
instrucciones o reglas
precisas, ordenadas y
apiladas una tras otra y con
un horizonte finito que
permite solucionar un
problema, realizar un
cómputo, ejecutar una tarea
o procesar datos.
3.
Operadores
10
Operadores
11
Los operadores son la unidad
de procesamiento de datos
más sencilla que usan los
programas.
Pueden ser de diferentes
tipos, matemáticos, lógicos o
numéricos y tienen la
capacidad de:
▪ Producir un valor o
resultado.
▪ Alterar un operando.
▪ Designar un objeto o
función.
Operadores
12
Operadores
13
Operador Nombre Usabilidad
+ Suma <valor> + <valor>
- Resta <valor> - <valor>
* Multiplicación <valor> * <valor>
/ División <valor> / <valor>
% Módulo <valor> % <valor>
Operador
Módulo
14
Operadores
relacionales y
lógicos
15
Operadores
con cadenas
16
4.
Condicionales
17
Condicionales
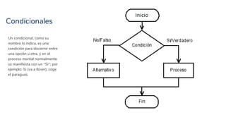
18
Un condicional, como su
nombre lo indica, es una
condición para discernir entre
una opción u otra, y en el
proceso mental normalmente
se manifiesta con un “Si”; por
ejemplo: Si (va a llover), coge
el paraguas.
Condicional
simple
19
Condicional
doble
20
Condicional
doble
21
Switch
22
5.
Repeticiones
y bucles
23
Repeticiones
y bucles
24
Una de las mayores ventajas
de los ordenadores es su
capacidad para realizar tareas
repetitivas en muy poco
tiempo y de manera muy
sencilla.
Las estructuras de control que
llamamos repeticiones o
bucles permiten realizar
cálculos y ejecutar
instrucciones un número
determinado de veces.
Bucle For
25
Bucle For
26
Bucle For
27
While
28
While
29
6.
Sintaxis de
Javascript
30
Javascript
31
Lenguaje recomendado por su
sencillez para comenzar.
En cualquier lenguaje
debemos conocer unas
nociones básicas sobre su
sintaxis para que podamos
trabajar en un nivel básico con
él.
Si quereis un contenido más
avanzado sobre la sintaxis de
Jacascript lo podréis encontrar
en este enlace:
http://www.quirksmode.org/js
/contents.html
Sintaxis
básica
32
33
Gracias!
www.bilib.es
formados.bilib.es

Iniciacion a-la-programacion-i