La Administración de Recursos Humanos (ARH) es el conjunto de políticas
y prácticas necesarias para dirigir los aspectos administrativos en cuanto
a las “personas” o los recursos humanos, como el reclutamiento, la
selección, la formación, las remuneraciones y la evaluación del
desempeño
Las organizaciones son auténticos seres
vivos.
Cuando logran el éxito, tienden a crecer
o, cuando menos, a sobrevivir.
El crecimiento conlleva
una mayor complejidad
de los recursos que
necesitan para sus
operaciones:
Aumentar el capital
Mejorar la tecnología
actividades de apoyo,
etc.
Aumento en el número de
personas ;necesidad de que
éstas apliquen más los
conocimientos, habilidades y
destrezas indispensables para
mantener la competitividad
del negocio.
Todo ello para asegurar que la utilización de los recursos materiales,
financieros y tecnológicos sea eficiente y eficaz
Las organizaciones cambian sus conceptos y modifican sus prácticas
administrativas para movilizar y utilizar con plenitud a las personas en
sus actividades
Invertir directamente en
productos y servicios
personas que los conocen bien y que saben cómo
crearlos, desarrollarlos, producirlos
y mejorarlos
Invertir en los clientes
en las personas que los atienden y les sirven, y que
saben cómo satisfacerlos
En vez de: Invierten en:
En la actualidad se habla de estrategia de recursos humanos para expresar la
utilización deliberada de las personas, con el propósito de que ayuden a la
organización a ganar o a mantener una ventaja sostenible frente a los
competidores.
El contexto de la Administración de Recursos Humanos
Lo conforman las personas y las organizaciones ?
Separar la existencia de las personas de su trabajo es muy difícil, por no
decir casi imposible, dada la importancia o el efecto que éste tiene para
ellas.
Dependen de las organizaciones en las que trabajan para alcanzar sus
objetivos personales e individuales….?
Concepto de Administración de Recursos Humanos
Campo muy sensible para la mentalidad predominante en las organizaciones
Cultura
Estructura organizacional
Ambiente
El negocio de la Organización
Tecnología
Procesos internos
Estilo de administración……..etc
.
¿Las personas como recursos o como asociados de la organización?
Estandarizados, uniformes,
inertes y precisan ser
administrados,
Planear, organizar, dirigir y
controlar sus actividades,
pues se les considera
sujetos pasivos de la acción
de la organización
Proveedoras de conocimientos, habilidades,
competencias y, sobre todo, de la aportación
más importante para las organizaciones: la
inteligencia que presenta decisiones
racionales e imprime significado y rumbo a
los objetivos globales.
Aspectos fundamentales de la Administración Moderna de Recursos
Humanos
1. Las personas como seres humanos
2. Las personas como activadores de los recursos de la organización
3. Las personas como asociadas de la organización
4. Las personas como talentos proveedores de competencias
5. Las personas como el capital humano de la organización
Objetivos de la Administración de Recursos Humanos
Las personas constituyen el
principal activo de la
organización
Las personas aumentan o
reducen las fortalezas y las
debilidades de una
organización, a partir de
cómo sean tratadas.
Pueden ser fuente de éxito
y también de problemas.
1. Ayudar a la organización a alcanzar sus objetivos y a realizar su misión
2. Proporcionar competitividad a la organización.
3. Proporcionar a la organización personas bien entrenadas y motivadas
4. Aumentar la autoactualización y la satisfacción de las personas
en el trabajo
5. Desarrollar y mantener la calidad de vida en el trabajo
6. Administrar e impulsar el cambio
7. Mantener políticas éticas y comportamiento socialmente responsable
8. Construir la mejor empresa y el mejor equipo
Los seis procesos de la Administración de Recursos Humanos
La ARH es un conjunto integrado de procesos dinámicos e interactivos
1. Procesos para integrar personas
2. Procesos para organizar a las personas
3. Procesos para recompensar a las personas
4. Procesos para desarrollar a las personas
5. Procesos para retener a las personas
6. Procesos para auditar a las personas
Todos estos procesos tienen estrecha relación entre sí, de manera que
unos penetran en otros y tienen influencia recíproca.
Cada proceso tiende a favorecer o a perjudicar a los demás cuando es
bien o mal utilizado
Los seis procesos de la Administración de Recursos Humanos
La estructura del Departamento de Administración de Recursos
Humanos
Las responsabilidades de ARH de los Gerentes de línea
Lidiar con las personas siempre fue parte integral de la responsabilidad de
línea de cada ejecutivo, desde el presidente hasta el nivel más bajo de
supervisión
Las empresas se dieron cuenta de que las personas son el elemento vital
de su sistema nervioso, que introduce la inteligencia a los negocios y la
racionalidad a las decisiones.
Tratar a las personas como recursos organizacionales es un desperdicio
de talentos y de masa encefálica productiva.
Gestión del Talento Humano
Los cambios y las transformaciones del escenario mundial
Era de la industrialización clásica :
El periodo que se presentó justo después de la Revolución Industrial se
extendió hasta mediados de la década de 1950, abarcando la mitad del
siglo.
Su principal característica fue intensificar el fenómeno de la industria
Era de la industrialización neoclásica:
Periodo que se extiende entre la década de 1950 y 1990. Se inició justo
después de la Segunda Guerra Mundial, cuando el mundo empezó a cambiar
con más rapidez e intensidad.
La velocidad del cambio tuvo un aumento progresivo.
Era del conocimiento
Periodo que comenzó al inicio de la década de 1990. Es la época que estamos
viviendo en la actualidad.
La característica principal de esta nueva era son los cambios, que se han vuelto
rápidos, imprevistos y turbulentos.
Los cambios y las transformaciones de la función de RH
A lo largo de tres eras, en paralelo, el área de la ARH pasó por tres etapas
distintas:
1) Las relaciones industriales
2) Los recursos humanos
3) La gestión del talento humano
Personal/relaciones industriales
Los departamentos de personal:
a). Hacer cumplir las exigencias legales relativas al empleo
b). Admisión con un contrato individual
c). Los registros en la nómina, el conteo de horas trabajadas para efecto de
la paga.
d).La aplicación de advertencias y medidas disciplinarias por
incumplimiento de contrato
e). La programación de vacaciones
Los departamentos de relaciones industriales:
Añaden otras tareas
a). Relación de la organización con los sindicatos
b). Coordinación interna con los demás departamentos para enfrentar
problemas sindicales.
c). Se limitaban a las actividades operativas y burocráticas
A las personas se les consideró un apéndice de las máquinas y meras
proveedoras de esfuerzo físico y muscular, predominó el concepto de la
mano de obra.
Recursos Humanos:
En la era de industrialización neoclásica surgieron los departamentos
de recursos humanos que sustituyen a los antiguos departamentos
de relaciones industriales .
a). Reclutamiento
b). Selección
c). Formación
d). La evaluación
e). La remuneración
f). La higiene y la seguridad en el trabajo
g). Las relaciones laborales y sindicales, con distintas dosis de
centralización y monopolio de esas actividades.
Gestión del talento humano:
En la era del conocimiento surgen los equipos de gestión del talento
humano, que sustituyen a los departamentos de recursos humanos
Las prácticas de RH se delegan a los gerentes de línea de toda la
organización y ellos se convierten en administradores de recursos humanos
las tareas operativas y burocráticas no esenciales se transfieren a terceros
por medio de subcontratación (outsourcing).
Las personas dejan de ser agentes pasivos a quienes se administra, y se
convierten en agentes activos e inteligentes que ayudan a administrar los
demás recursos de la organización
El mundo moderno se caracteriza por tendencias que involucran:
a. Globalización,
b. Tecnología,
c. Información,
d. El conocimiento,
e. Los servicios,
f. Importancia del cliente,
g. La calidad,
h. Productividad,
i. Competitividad.
Los desafíos del tercer milenio
Afectan la forma en que
las organizaciones
emplean a las personas
Influyen
poderosamente
en las organizaciones
y en su estilo de
administrar
El mundo de los negocios ahora es enteramente diferente, exigente,
dinámico, cambiante e incierto.
Así, las personas sienten el efecto de esas influencias y necesitan que
sus líderes y administradores les brinden apoyo
Los desafíos del tercer milenio
Para que el área de RH pueda agregar valor a la organización, servir a
sus objetivos y crear ventajas competitivas, debe desempeñar funciones
cada vez más versátiles y complejas.
Roles operativos Roles estratégicos
Deben ser policías y asociados al mismo tiempo
Los dos ejes de la figura definen cuatro funciones
principales de la ARH
Enfoque en los procesos Enfoque en las
personas
Enfoque en las operaciones
diarias
Enfoque en el futuro estratégico
Administración de las estrategias de RH Administración de la transformación y el cambio
Administración de la infraestructura de la empresa Administración de la contribución de los trabajadores
La manera en que RH ayuda a impulsar la
estrategia de la organización.
La manera en que RH ayuda a la participación y el
compromiso de los trabajadores
La manera en que RH ofrece una base de servicios a la
organización para ayudarla a ser eficiente y eficaz
La manera en que RH ayuda a la creación de una organización
creativa e innovadora.
Administración de los talentos humanos y
del
capital intelectual
Los cambios que ocurren en las empresas
no son sólo estructurales
Era del conocimiento
Cambios culturales y conductuales que
transforman el papel de las personas
que participan en ellas
Estos cambios no pueden pasar
inadvertidos para la ARH, puesto que
ocurren también en esta área, y provocan
una profunda transformación en sus
características
Es imperativo que asuma una nueva estructura y desarrolle nuevas
posturas, con el fin de dinamizar intensamente sus potencialidades y
contribuir al éxito de la empresa.
El área de Recursos Humanos deberá adecuarse a las nuevas exigencias
de la era del conocimiento, tanto en los aspectos organizacionales y
estructurales como en los culturales y conductuales
Los gerentes de línea asumen nuevas responsabilidades.
Además, para cumplirlas, deben aprender nuevas habilidades
Conceptuales
Técnicas
Humanas
•Concentración de la función de RH
•Especialización de las funciones
•Varios niveles jerárquicos
•Introversión y aislamiento
•Rutina operativa y burocrática
•Preservación de la cultura
•organizacional
•Importancia en los medios y los procedimientos
•Búsqueda de la efi ciencia interna
•Visión dirigida hacia el presente y el pasado
•Administrar recursos humanos
•Hacer todo sola
•Importancia de los controles de las operaciones
Antes
•Apoyo en el negocio central del área
•Administración de procesos
•Adelgazamiento y extraversión
•Consultoría y visión estratégica
•Innovación y cambio cultural
•Importancia de los objetivos y los resultados
•Búsqueda de la eficacia de la organización
•Visión dirigida hacia el futuro y el destino de la empresa
•Asesorar en la administración con personas
•Ayudar a los gerentes y los equipos
•Importancia en la libertad y la participación
Ahora
Talento humano
¿Cuál es la diferencia entre personas y talentos?
Un talento es siempre un tipo especial de persona. Y no siempre toda
persona es un talento
Para ser talento, la persona debe poseer algún diferencial competitivo que
la valore.
Hoy en día el talento incluye cuatro aspectos esenciales para la
competencia individual:
1. Conocimiento. Se trata del saber
2. Habilidad. Se trata de saber hacer
3. Juicio. Se trata de saber analizar la situación y el contexto
4. Actitud. Se trata de saber hacer que ocurra
Hoy en día es necesario saber integrar, organizar, desarrollar, recompensar,
retener y auditar ese activo precioso para las organizaciones
¿Y quién debe hacerlo?
Toda la organización y no tan sólo para el área de ARH.
Se trata de un activo demasiado importante para quedar restringido, de
manera única y exclusiva, a un área de la organización.
El concepto de talento humano conduce necesariamente al de capital
humano, el patrimonio invaluable que una organización puede reunir para
alcanzar la competitividad y el éxito.
Capital humano
Compuesto por dos aspectos principales:
1. Talentos: Dotados de conocimientos, habilidades y competencias que
son reforzados, actualizados y recompensados de forma constante
2. Contexto: Es el ambiente interno adecuado para que los talentos
ofrezcan y crezcan. Sin él, los talentos se marchitan o mueren
Componentes del Capital Humano
Capital intelectual
Al contrario del capital financiero, que es cuantitativo y numérico y se
fundamenta en activos tangibles y contables, el capital intelectual es
totalmente invisible e intangible
Ahora más que nunca, la ARH se enfoca en el capital humano y en sus
consecuencias para el capital intelectual de la organización.
Así, el campo de influencia de la ARH se extiende no sólo a “nuestras
personas”, sino también a “nuestra organización” y a “nuestros clientes”.
MISIÓN VISIÓN
METAS
ESTADO
DESEADO DE LA
ORGANIZACIÓN
DENTRO DE 5
AÑOS
ESTADO ACTUAL
DE LA
ORGANIZACIÓN
EN ESTE AÑO
PLANEACIÓN ESTRATÉGICA
CARÁCTER FUTURISTA DE LA VISIÓN ORGANIZACIONAL
La estrategia organizacional es el mecanismo mediante el cual la
organización interactúa con su contexto ambiental.
La estrategia define el comportamiento de la organización en un
mundo cambiante, dinámico y competitivo.
La misión de la organización, su visión del futuro y sus principales objetivos
condicionan su estrategia organizacional.
El único integrante racional e inteligente de esta estrategia es el elemento
humano, la cabeza y el sistema nervioso de la organización.
La misión de la organización se debe cultivar con todo cariño por los
dirigentes y debe tener amplia difusión entre todos los empleados para
que adquieran conciencia de ella y se comprometan personalmente a
realizarla
La misión
Los valores
Los valores constituyen las creencias y las actitudes que ayudan a
determinar el comportamiento individual.
Las organizaciones otorgan prioridad a ciertos valores (las personas
son el activo más importante o el cliente siempre tiene la razón)
que funcionan como normas que orientan el comportamiento de las
personas
Planeación Conservadora
y Defensiva
Planeación Optimizadora
y Analítica
Planeación Prospectiva y
ofensiva
Planeación para la
estabilidad
MANTENIMIENTO
Planeación para el
mejoramiento
INNOVACIÓN
Planeación para la
contingencia FUTURO
Ambiente previsible y
estable
Ambiente dinámico e
incierto
Ambiente más dinámico e
incierto
Asegurar la continuidad
del éxito
Asegurar la reacción
adecuada a los
cambios frecuentes
Anticipar eventos que
puedan ocurrir e
identificar acciones
apropiadas
TIPOS DE PLANEACIÓN ESTRATÉGICA
ESTRATEGIAS EMPRESARIALES Y ESTRATEGIAS DE RH
AREA
ESTRATEGICA DE
RH
ESTRATEGIA
CONSERVADORA Y
DEFENSIVA
ESTRATEGIA PROSPECTIVA Y
OFENSIVA
Flujos de Trabajo
*Producción eficiente *Énfasis en
el control *Descripción
explícita de cargos
*Planeación detallada
del cargo
*Innovación
*Flexibilidad
*Clases amplias de cargos
*Planeación amplia y poco
detallada del cargo
Admisión
*Reclutamiento interno *DRH
decide sobre selección
*Énfasis en las
calificaciones técnicas
*Proceso formal de
admisión y socialización
*Reclutamiento externo
*Gerente decide la selección
*Adecuación de la persona a la
cultura
*Proceso informal de admisión
y socialización
AREA
ESTRATEGICA DE
RH
ESTRATEGIA
CONSERVADORA Y DEFENSIVA
ESTRATEGIA PROSPECTIVA Y
OFENSIVA
Desvinculación de
empleados
*Desvinculación voluntaria
*Congelación de las admisiones
*Apoyo contínuo
a los desvinculados
*Política de preferencia a la
readmisión
*Gastos
*Reclutamiento cuando es
necesario
*Desvinculación sin apoyo
*Ningún trato preferencial
Evaluación de
desempeño
*Estandarización de la
evaluación
*Evaluación como medio de
control
*Enfoque estrecho
*Dependencia exclusiva del
superior
*Evaluación "personalizada"
*Evaluación como desarrollo
*Evaluación de propósito
múltiple
*Múltiples entradas para
evaluación
Capacitación
*Capacitación individual
*Capacitación en el cargo
*Capacitación específica
*Comparación de habilidades
*Capacitación en equipo
*Capacitación externa
*Capacitación genérica
relacionada con la flexibilidad
*Construcción de halidades
Compensaciones
*Salario fijo
*Salario basado en el cargo
*Salario basado en
la antigüedad
*Decisiones centralizadas sobre
salario
*Salario variable
*Salario basado en el individuo
*Salario basado en el
desempeño
*Decisiones descentralizadas
ALTERNATIVAS DE FUSIÓN ENTRE LA PLANEACIÓN ESTRATÉGICA Y LA DE RH
PLANEACIÓN
ADAPTATIVA
PLANEACIÓN INTEGRADA
PLANEACIÓN AUTÓNOMA
Y AISLADA
El foco se concentra en la
planeación empresarial, y las
prácticas de RH se
consideran una reflexión
posterior
El foco se concentra en una
síntesis entre planeación
empresarial y planeación
de RH
El foco se concentra en las
prácticas de RH y en la
forma como la función de
RH puede agregar valor a
la empresa
Los análisis corresponden
a los gerentes de línea; los
profesionales de RH se
involucran tangencialmente
Los gerentes de línea y los
profesionales de RH
trabajan como socios para
garantizar un proceso
integrado de planeación de
RH
Los profesionales de RH
trabajan en el plan y lo
presentan a los gerentes de
línea.
El resultado es una síntesis
de las prácticas de RH
necesarias para la
realización de los planes
empresariales
El resultado es un plan que
destaca las prácticas de
RH prioritarias para la
obtención de resultados
empresariales
El resultado es un plan para
la función de RH que
incluye prácticas
prioritarias.
FACTORES QUE INTERVIENEN EN LA PLANEACIÓN DE RH
Ausentismo. (Provoca distorsiones del volumen y la disponibilidad de la fuerza laboral)
Barreras a la asistencia:
enfermedades y
accidentes,
responsabilidades
familiares, problemas de
transporte
Capacidad
percibida de
asistencia
Asistencia
Motivación
para la
asistencia
Prácticas
organizacionales
Cultura de
ausencia
Actitudes,
valores y
objetivos de los
empleados
FACTORES QUE INTERVIENEN EN LA PLANEACIÓN DE RH
Rotación de Personal. Es el resultado de la salida de algunos empleado y la
entrada de otros para sustituirlos en el trabajo.
TIPOS DE DESVINCULACIÓN
Por iniciativa del empleado: el empleado decide por motivos personales o
profesionales terminar la relación de trabajo con el empleador. RENUNCIA
Por iniciativa de la organización: la organización decide despedir
empleados, para sustituirlos, corregir problemas de selección inadecuada o
reducir la fuerza laboral. DESPIDO
EL ELEVADO COSTO DE LA ROTACIÓN
La rotación le cuesta muy caro a las organizaciones. Un estudio realizado por el American Institute of
Certified Public Accountants21 arroja que el costo medio por la contratación de un empleado en la
línea de montaje es de 300 dólares, de un vendedor detallista de 350 dólares, de una secretaria
sube a 1 000 dólares, de un programador de computadora llega a 2 500 dólares y de un ingeniero
alcanza 4901 dólares.
La razón es que la rotación implica varios costos, como muestra la figura
FACTORES QUE INTERVIENEN EN LA PLANEACIÓN DE RH
Cambios en los requisitos de la fuerza laboral.
Debido al dinamismo y globalización actuales existen numerosos
segmentos de la fuerza laboral que presentan deficiencias para desarrollar
las actividades requeridas, las universidades no están preparando
adecuadamente a quienes apenas ingresan a la vida laboral.
Para remediar esto y corregir las deficiencias la organización debe realizar
inversiones de capacitación y preparación.
Apreciación crítica de la planificación de RH
1. Entre los aspectos que se consideran de enorme relevancia
aparecen dos directrices:
a) Administrar los RH de modo que contribuyan con el negocio de la
empresa. Es un esfuerzo que ya se aplica en muchas organizaciones y
que se evalúa de mediana complejidad.
b) Administración por competencias. Es otro esfuerzo para el cual las
organizaciones están menos adaptadas, no obstante que se considera de
mediana complejidad.
2. Entre los aspectos más importantes están:
a) El compromiso de las personas con los objetivos de la organización.
b) La administración del conocimiento, poco aplicada y considerada
sumamente compleja.
Pocos profesionales saben exactamente cuál es el papel de la ARH ante el
desafío de su implantación
c) La creatividad y la innovación continuas en el trabajo.
d) El modelo de administración múltiple, que implica distintos vínculos de
trabajo (personal de base, personal temporal, personal subcontratado).
e) El autodesarrollo de las personas.
No sólo el cuerpo de directivos, sino también los especialistas de RH se
involucren en la formulación y la implantación de la estrategia de la
compañía. Actuar con el enfoque en
los talentos, y no a partir de políticas y de otra tendencia
estratégica,
Planificación Estratégica de RH
Uno de los aspectos más importantes de la planificación de RH es la
alineación de la función de la administración de recursos humanos (ARH)
con la estrategia organizacional.
La planificación estratégica de RH debe formar parte integrante de la
planificación estratégica de la organización.
La planificación estratégica de RH se refiere a la forma como la función de
ARH contribuye a alcanzar los objetivos de la organización y, al mismo
tiempo, favorece e incentiva la consecución de los objetivos individuales
de los empleados. Se trata de alinear los talentos y las competencias
con las necesidades de la organización.
La planificación de recursos humanos no siempre es responsabilidad del
departamento de personal de la organización, a pesar de su importancia.
Las bases de la planificación de RH son:
a).La demanda de trabajo : lo que se necesita
b). El suministro de trabajo: lo que se puede
Modelos Operativos de la Planificación de
RH
1. Modelo con base en la obtención estimada del producto o servicio
Parte de que el personal necesario es una variable que depende de la
producción estimada del producto (si es una industria) o del servicio (si
es una organización no industrial).
2. Modelo con base en el seguimiento de los puestos
También se restringe al nivel operativo de la organización.
Es el modelo de planificación de personal operativo que utilizan empresas
de gran tamaño
Productividad, tecnología, disponibilidad interna
No imprevistos
Cuantos….???
3. Modelo de sustitución de los puestos clave
Mapas de sustitución u organigramas de carreras (llamado también
gráfica de reemplazo)
Opciones para promoción
a) Empleado listo para la promoción inmediata
b) Empleado que requiere mayor experiencia en el puesto actual
c) Empleado con un reemplazo ya preparado
El desempeño de cada empleado se evalúa de la manera siguiente:
1. Desempeño excepcional
2. Desempeño satisfactorio
3. Desempeño regular
4. Desempeño de! ciente
4. Modelo con base en el flujo de personal
El análisis histórico del movimiento de entradas, salidas, promociones y
transferencias internas de colaboradores permite predecir al corto plazo el
personal que necesitará la organización, si no hubiera cambios en el
contexto.
Se trata de un modelo vegetativo y conservador
5. Modelo de planificación operativa integral
a) El volumen de producción planificado por la organización.
b) Los cambios tecnológicos dentro de la organización que alteran la
productividad del personal.
c) Las condiciones de la oferta y la demanda en el mercado y el
comportamiento de la clientela.
d) La planificación de carreras dentro de la organización.
Las personas y las organizaciones no nacieron juntas.
Las organizaciones escogen a las personas que desean tener como
colaboradores y las personas escogen a las organizaciones donde
quieren trabajar y aplicar sus esfuerzos y competencias.
Es necesario que las organizaciones comuniquen y divulguen sus
oportunidades de trabajo a efecto de que las personas las localicen y
puedan iniciar una relación.
RECLUTAMIENTO
Mercado de trabajo
Ofertas de
oportunidades de
trabajo
Dinámico y sufre
cambios
continuos
Las características
estructurales y
coyunturales influyen
en ARH
Oferta y
Demanda
Se refiere a las oportunidades de empleo y a las vacantes existentes
en las empresas
Factores condicionantes del MT
El crecimiento
económico
La naturaleza y la calidad de
los puestos de trabajo
La productividad y la inserción en
el mercado internacional
Volumen del empleo
(crecimiento)
Intensidad del empleo ( calidad y productividad
La industrialización
clásica y la
neoclásica
La movilidad de los
empleados ha
crecido
terriblemente
la composición del
empleo era estable y
permanente
Era del conocimiento
Migración del
empleo de la
industria al
sector de los
servicios,
Asesoría
legal y
formal a la
ilegal e
informal
Aumento
del
trabajo
autónomo
En paralelo, creció la exigencia de calificación de los trabajadores en todos
los sectores.
En síntesis, aumentó la movilidad espacial, sectorial, ocupacional y
contractual
Cuando el MT está en situación de oferta (cuando las oportunidades de
trabajo son más que la demanda) las organizaciones se encuentran
ante un recurso escaso y difícil:
Las personas son insuficientes para llenar los puestos abiertos.
Cuando el MT está en situación de demanda, (cuando las oportunidades
de trabajo son menos que la oferta) las organizaciones se encuentran ante
un recurso fácil y abundante.
Hay muchas personas que se disputan los empleos del mercado.
Cuando el MT está en situación de oferta, existe un exceso de vacantes
y de oportunidades de empleo para los candidatos:
Escogen y seleccionan a las organizaciones que ofrecen las mejores
oportunidades y los salarios más altos
Cuando el MT está en situación de demanda, los mecanismos se
invierten
Inversiones en reclutamiento para atraer a
candidatos
Criterios de selección más flexibles y
menos rigurosos
Inversiones en entrenamiento para
compensar deficiencias de los candidatos
Ofertas salariales estimulantes para atraer
a candidatos
Inversiones en prestaciones sociales para
atraer a candidatos y retener a los
trabajadores
Importancia en el reclutamiento interno,
como medio para mantener a los
trabajadores actuales y dinamizar sus
planes de carrera
Mercado de trabajo en oferta
Pocas inversiones en reclutamiento
debido a la oferta de candidatos
Criterios de selección más rígidos para
aprovechar la abundancia de candidatos
Pocas inversiones en entrenamiento para
aprovechar a los candidatos ya
entrenados
Ofertas salariales más bajas para
aprovechar la competencia entre los
candidatos
Pocas inversiones en prestaciones
sociales, porque no es necesario tener
mecanismos para mantener al personal
Importancia en el reclutamiento externo
como medio para mejorar el potencial
humano y sustitución de los trabajadores
por candidatos más calificados
Mercado de trabajo en demanda
El impacto del MT en las prácticas de la ARH
Exceso de vacantes y oportunidades de
empleo en el mercado de trabajo
Los candidatos escogen y seleccionan las
organizaciones que ofrecen las mejores
oportunidades, salarios y beneficios
Las personas se predisponen a abandonar
sus empleos actuales y probar mejores
oportunidades en otras organizaciones,
aumentando así la rotación de personal
Los empleados se sienten dueños de la
situación y exigen mejores salarios y benefi
cios, se vuelven más indisciplinados y se
ausentan más o llegan tarde a trabajar
Oferta de mercado de trabajo
Escasez de vacantes y oportunidades de
empleo en el mercado de trabajo
Los candidatos compiten entre sí por las
escasas vacantes presentando
propuestas salariales más bajas o
postulándose a puestos inferiores a los
que pueden desempeñar
Las personas procuran asirse a sus
empleos por temor a perderlos
Los empleados tienden a evitar las
confrontaciones en su organización y las
posibles separaciones y procuran no
faltar ni atrasarse
Demanda de mercado de trabajo
El efecto del mercado de trabajo sobre los candidatos
El nuevo perfil del empleo
La industria : ofrece menos empleo, pero produce cada vez más
Factores: modernización, la tecnología, la mejora de los procesos y el
aumento de productividad de las personas.
El sector de los servicios ofrece cada vez más empleos
La globalización reacelera la modernización , inventa empleos nuevos
con la misma velocidad con la que elimina empleos antiguos.
Ventaja: los empleos que surgen son mejores y con salarios más altos
que los empleos que desaparecen.
Mercado de RH
El MRH (o mercado de candidatos) se refiere al contingente de personas
que están dispuestas a trabajar.
Personas que trabajan pero están dispuestas a buscar otro empleo.
Lo constituyen personas que ofrecen habilidades, conocimientos y
destrezas
Se presenta en situaciones de oferta (abundancia de candidatos) o de
demanda (escasez de candidatos).
Concepto de reclutamiento
En el proceso de reclutamiento la organización atrae a candidatos al
MRH para abastecer su proceso de selección.
Es un proceso de dos vías: comunica y divulga oportunidades de
empleo, al mismo tiempo que atrae a los candidatos al proceso de
selección.
Lo fundamental es que atraiga candidatos para que sean
seleccionados
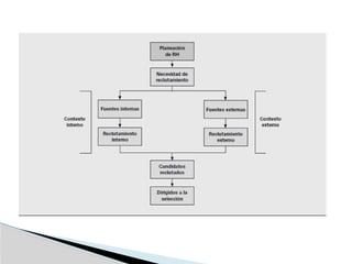
Reclutamiento Interno y Externo
El reclutamiento interno actúa en los candidatos que trabajan dentro de
la organización para promoverlos o transferirlos a otras actividades
más complejas o más motivadoras.
El reclutamiento externo actúa en los candidatos que están en el MRH y,
por tanto, fuera de la organización, para someterlos a su proceso de
selección de personal
El reclutamiento interno funciona por medio de la oferta:
Promociones: puestos más altos y, por tanto, más complejos, pero
dentro de la misma área de actividad de la persona.
Transferencias : puestos del mismo nivel, pero que implican otras
habilidades y conocimientos de la persona y situados en otra área de
actividad de la organización.
Para funcionar bien, el reclutamiento externo debe abordar el MRH
de manera precisa y eficaz, a efecto de alcanzar y atraer a los
candidatos que desea buscar.
El reclutamiento interno y el externo contribuyen a la formación y la
continua actualización del banco de talentos que servirá de fuente
para los reclutamientos futuros.
Técnicas de reclutamiento externo
El reclutamiento interno abarca a un contingente circunscrito de
trabajadores conocidos
El reclutamiento externo abarca un enorme contingente de candidatos
dispersos en el MRH
El reclutamiento externo utiliza diversas técnicas para influir en los
candidatos y atraerlos
El proceso de reclutamiento inicia cuando el candidato llena su
solicitud de empleo o presenta su curriculum vitae a la organización
Las principales técnicas para el reclutamiento externo son:
1. Anuncios en diarios y revistas especializadas
2. Agencias de reclutamiento
3. Contactos con escuelas, universidades y agrupaciones
4. Carteles o anuncios en lugares visibles
5. Presentación de candidatos por indicación de trabajadores
6. Consulta a los archivos de candidatos
7. Reclutamiento virtual
8. Banco de datos de candidatos o banco de talentos
Evaluación de los resultados del
reclutamiento
El reclutamiento se pueda aislar de la estrategia de la compañía?.
Resulta imprescindible contar con personas flexibles, capaces de
adaptarse a los cambios constantes?.
El desafío principal del reclutamiento es agregar valor a la
organización y a las personas
La pirámide selectiva del reclutamiento

Introducción a la administración RH.pptx

  • 3.
    La Administración deRecursos Humanos (ARH) es el conjunto de políticas y prácticas necesarias para dirigir los aspectos administrativos en cuanto a las “personas” o los recursos humanos, como el reclutamiento, la selección, la formación, las remuneraciones y la evaluación del desempeño
  • 4.
    Las organizaciones sonauténticos seres vivos. Cuando logran el éxito, tienden a crecer o, cuando menos, a sobrevivir. El crecimiento conlleva una mayor complejidad de los recursos que necesitan para sus operaciones: Aumentar el capital Mejorar la tecnología actividades de apoyo, etc. Aumento en el número de personas ;necesidad de que éstas apliquen más los conocimientos, habilidades y destrezas indispensables para mantener la competitividad del negocio. Todo ello para asegurar que la utilización de los recursos materiales, financieros y tecnológicos sea eficiente y eficaz
  • 5.
    Las organizaciones cambiansus conceptos y modifican sus prácticas administrativas para movilizar y utilizar con plenitud a las personas en sus actividades Invertir directamente en productos y servicios personas que los conocen bien y que saben cómo crearlos, desarrollarlos, producirlos y mejorarlos Invertir en los clientes en las personas que los atienden y les sirven, y que saben cómo satisfacerlos En vez de: Invierten en: En la actualidad se habla de estrategia de recursos humanos para expresar la utilización deliberada de las personas, con el propósito de que ayuden a la organización a ganar o a mantener una ventaja sostenible frente a los competidores.
  • 6.
    El contexto dela Administración de Recursos Humanos Lo conforman las personas y las organizaciones ? Separar la existencia de las personas de su trabajo es muy difícil, por no decir casi imposible, dada la importancia o el efecto que éste tiene para ellas. Dependen de las organizaciones en las que trabajan para alcanzar sus objetivos personales e individuales….?
  • 7.
    Concepto de Administraciónde Recursos Humanos Campo muy sensible para la mentalidad predominante en las organizaciones Cultura Estructura organizacional Ambiente El negocio de la Organización Tecnología Procesos internos Estilo de administración……..etc .
  • 11.
    ¿Las personas comorecursos o como asociados de la organización? Estandarizados, uniformes, inertes y precisan ser administrados, Planear, organizar, dirigir y controlar sus actividades, pues se les considera sujetos pasivos de la acción de la organización Proveedoras de conocimientos, habilidades, competencias y, sobre todo, de la aportación más importante para las organizaciones: la inteligencia que presenta decisiones racionales e imprime significado y rumbo a los objetivos globales.
  • 12.
    Aspectos fundamentales dela Administración Moderna de Recursos Humanos 1. Las personas como seres humanos 2. Las personas como activadores de los recursos de la organización 3. Las personas como asociadas de la organización 4. Las personas como talentos proveedores de competencias 5. Las personas como el capital humano de la organización
  • 13.
    Objetivos de laAdministración de Recursos Humanos Las personas constituyen el principal activo de la organización Las personas aumentan o reducen las fortalezas y las debilidades de una organización, a partir de cómo sean tratadas. Pueden ser fuente de éxito y también de problemas.
  • 14.
    1. Ayudar ala organización a alcanzar sus objetivos y a realizar su misión 2. Proporcionar competitividad a la organización. 3. Proporcionar a la organización personas bien entrenadas y motivadas 4. Aumentar la autoactualización y la satisfacción de las personas en el trabajo 5. Desarrollar y mantener la calidad de vida en el trabajo 6. Administrar e impulsar el cambio 7. Mantener políticas éticas y comportamiento socialmente responsable 8. Construir la mejor empresa y el mejor equipo
  • 15.
    Los seis procesosde la Administración de Recursos Humanos La ARH es un conjunto integrado de procesos dinámicos e interactivos 1. Procesos para integrar personas 2. Procesos para organizar a las personas 3. Procesos para recompensar a las personas 4. Procesos para desarrollar a las personas 5. Procesos para retener a las personas 6. Procesos para auditar a las personas Todos estos procesos tienen estrecha relación entre sí, de manera que unos penetran en otros y tienen influencia recíproca. Cada proceso tiende a favorecer o a perjudicar a los demás cuando es bien o mal utilizado
  • 16.
    Los seis procesosde la Administración de Recursos Humanos
  • 18.
    La estructura delDepartamento de Administración de Recursos Humanos
  • 21.
    Las responsabilidades deARH de los Gerentes de línea Lidiar con las personas siempre fue parte integral de la responsabilidad de línea de cada ejecutivo, desde el presidente hasta el nivel más bajo de supervisión
  • 27.
    Las empresas sedieron cuenta de que las personas son el elemento vital de su sistema nervioso, que introduce la inteligencia a los negocios y la racionalidad a las decisiones. Tratar a las personas como recursos organizacionales es un desperdicio de talentos y de masa encefálica productiva. Gestión del Talento Humano
  • 28.
    Los cambios ylas transformaciones del escenario mundial
  • 29.
    Era de laindustrialización clásica : El periodo que se presentó justo después de la Revolución Industrial se extendió hasta mediados de la década de 1950, abarcando la mitad del siglo. Su principal característica fue intensificar el fenómeno de la industria Era de la industrialización neoclásica: Periodo que se extiende entre la década de 1950 y 1990. Se inició justo después de la Segunda Guerra Mundial, cuando el mundo empezó a cambiar con más rapidez e intensidad. La velocidad del cambio tuvo un aumento progresivo. Era del conocimiento Periodo que comenzó al inicio de la década de 1990. Es la época que estamos viviendo en la actualidad. La característica principal de esta nueva era son los cambios, que se han vuelto rápidos, imprevistos y turbulentos.
  • 31.
    Los cambios ylas transformaciones de la función de RH A lo largo de tres eras, en paralelo, el área de la ARH pasó por tres etapas distintas: 1) Las relaciones industriales 2) Los recursos humanos 3) La gestión del talento humano Personal/relaciones industriales Los departamentos de personal: a). Hacer cumplir las exigencias legales relativas al empleo b). Admisión con un contrato individual c). Los registros en la nómina, el conteo de horas trabajadas para efecto de la paga. d).La aplicación de advertencias y medidas disciplinarias por incumplimiento de contrato e). La programación de vacaciones
  • 32.
    Los departamentos derelaciones industriales: Añaden otras tareas a). Relación de la organización con los sindicatos b). Coordinación interna con los demás departamentos para enfrentar problemas sindicales. c). Se limitaban a las actividades operativas y burocráticas A las personas se les consideró un apéndice de las máquinas y meras proveedoras de esfuerzo físico y muscular, predominó el concepto de la mano de obra.
  • 33.
    Recursos Humanos: En laera de industrialización neoclásica surgieron los departamentos de recursos humanos que sustituyen a los antiguos departamentos de relaciones industriales . a). Reclutamiento b). Selección c). Formación d). La evaluación e). La remuneración f). La higiene y la seguridad en el trabajo g). Las relaciones laborales y sindicales, con distintas dosis de centralización y monopolio de esas actividades.
  • 34.
    Gestión del talentohumano: En la era del conocimiento surgen los equipos de gestión del talento humano, que sustituyen a los departamentos de recursos humanos Las prácticas de RH se delegan a los gerentes de línea de toda la organización y ellos se convierten en administradores de recursos humanos las tareas operativas y burocráticas no esenciales se transfieren a terceros por medio de subcontratación (outsourcing). Las personas dejan de ser agentes pasivos a quienes se administra, y se convierten en agentes activos e inteligentes que ayudan a administrar los demás recursos de la organización
  • 36.
    El mundo modernose caracteriza por tendencias que involucran: a. Globalización, b. Tecnología, c. Información, d. El conocimiento, e. Los servicios, f. Importancia del cliente, g. La calidad, h. Productividad, i. Competitividad. Los desafíos del tercer milenio Afectan la forma en que las organizaciones emplean a las personas Influyen poderosamente en las organizaciones y en su estilo de administrar El mundo de los negocios ahora es enteramente diferente, exigente, dinámico, cambiante e incierto. Así, las personas sienten el efecto de esas influencias y necesitan que sus líderes y administradores les brinden apoyo
  • 37.
    Los desafíos deltercer milenio
  • 38.
    Para que elárea de RH pueda agregar valor a la organización, servir a sus objetivos y crear ventajas competitivas, debe desempeñar funciones cada vez más versátiles y complejas. Roles operativos Roles estratégicos Deben ser policías y asociados al mismo tiempo
  • 39.
    Los dos ejesde la figura definen cuatro funciones principales de la ARH Enfoque en los procesos Enfoque en las personas Enfoque en las operaciones diarias Enfoque en el futuro estratégico Administración de las estrategias de RH Administración de la transformación y el cambio Administración de la infraestructura de la empresa Administración de la contribución de los trabajadores La manera en que RH ayuda a impulsar la estrategia de la organización. La manera en que RH ayuda a la participación y el compromiso de los trabajadores La manera en que RH ofrece una base de servicios a la organización para ayudarla a ser eficiente y eficaz La manera en que RH ayuda a la creación de una organización creativa e innovadora.
  • 40.
    Administración de lostalentos humanos y del capital intelectual Los cambios que ocurren en las empresas no son sólo estructurales Era del conocimiento Cambios culturales y conductuales que transforman el papel de las personas que participan en ellas Estos cambios no pueden pasar inadvertidos para la ARH, puesto que ocurren también en esta área, y provocan una profunda transformación en sus características Es imperativo que asuma una nueva estructura y desarrolle nuevas posturas, con el fin de dinamizar intensamente sus potencialidades y contribuir al éxito de la empresa.
  • 41.
    El área deRecursos Humanos deberá adecuarse a las nuevas exigencias de la era del conocimiento, tanto en los aspectos organizacionales y estructurales como en los culturales y conductuales Los gerentes de línea asumen nuevas responsabilidades. Además, para cumplirlas, deben aprender nuevas habilidades Conceptuales Técnicas Humanas
  • 43.
    •Concentración de lafunción de RH •Especialización de las funciones •Varios niveles jerárquicos •Introversión y aislamiento •Rutina operativa y burocrática •Preservación de la cultura •organizacional •Importancia en los medios y los procedimientos •Búsqueda de la efi ciencia interna •Visión dirigida hacia el presente y el pasado •Administrar recursos humanos •Hacer todo sola •Importancia de los controles de las operaciones Antes •Apoyo en el negocio central del área •Administración de procesos •Adelgazamiento y extraversión •Consultoría y visión estratégica •Innovación y cambio cultural •Importancia de los objetivos y los resultados •Búsqueda de la eficacia de la organización •Visión dirigida hacia el futuro y el destino de la empresa •Asesorar en la administración con personas •Ayudar a los gerentes y los equipos •Importancia en la libertad y la participación Ahora
  • 44.
    Talento humano ¿Cuál esla diferencia entre personas y talentos?
  • 45.
    Un talento essiempre un tipo especial de persona. Y no siempre toda persona es un talento Para ser talento, la persona debe poseer algún diferencial competitivo que la valore. Hoy en día el talento incluye cuatro aspectos esenciales para la competencia individual: 1. Conocimiento. Se trata del saber 2. Habilidad. Se trata de saber hacer 3. Juicio. Se trata de saber analizar la situación y el contexto 4. Actitud. Se trata de saber hacer que ocurra
  • 47.
    Hoy en díaes necesario saber integrar, organizar, desarrollar, recompensar, retener y auditar ese activo precioso para las organizaciones ¿Y quién debe hacerlo?
  • 48.
    Toda la organizacióny no tan sólo para el área de ARH. Se trata de un activo demasiado importante para quedar restringido, de manera única y exclusiva, a un área de la organización.
  • 49.
    El concepto detalento humano conduce necesariamente al de capital humano, el patrimonio invaluable que una organización puede reunir para alcanzar la competitividad y el éxito. Capital humano Compuesto por dos aspectos principales: 1. Talentos: Dotados de conocimientos, habilidades y competencias que son reforzados, actualizados y recompensados de forma constante 2. Contexto: Es el ambiente interno adecuado para que los talentos ofrezcan y crezcan. Sin él, los talentos se marchitan o mueren
  • 50.
  • 52.
    Capital intelectual Al contrariodel capital financiero, que es cuantitativo y numérico y se fundamenta en activos tangibles y contables, el capital intelectual es totalmente invisible e intangible
  • 53.
    Ahora más quenunca, la ARH se enfoca en el capital humano y en sus consecuencias para el capital intelectual de la organización. Así, el campo de influencia de la ARH se extiende no sólo a “nuestras personas”, sino también a “nuestra organización” y a “nuestros clientes”.
  • 56.
    MISIÓN VISIÓN METAS ESTADO DESEADO DELA ORGANIZACIÓN DENTRO DE 5 AÑOS ESTADO ACTUAL DE LA ORGANIZACIÓN EN ESTE AÑO PLANEACIÓN ESTRATÉGICA CARÁCTER FUTURISTA DE LA VISIÓN ORGANIZACIONAL
  • 57.
    La estrategia organizacionales el mecanismo mediante el cual la organización interactúa con su contexto ambiental. La estrategia define el comportamiento de la organización en un mundo cambiante, dinámico y competitivo. La misión de la organización, su visión del futuro y sus principales objetivos condicionan su estrategia organizacional. El único integrante racional e inteligente de esta estrategia es el elemento humano, la cabeza y el sistema nervioso de la organización.
  • 58.
    La misión dela organización se debe cultivar con todo cariño por los dirigentes y debe tener amplia difusión entre todos los empleados para que adquieran conciencia de ella y se comprometan personalmente a realizarla La misión Los valores Los valores constituyen las creencias y las actitudes que ayudan a determinar el comportamiento individual. Las organizaciones otorgan prioridad a ciertos valores (las personas son el activo más importante o el cliente siempre tiene la razón) que funcionan como normas que orientan el comportamiento de las personas
  • 59.
    Planeación Conservadora y Defensiva PlaneaciónOptimizadora y Analítica Planeación Prospectiva y ofensiva Planeación para la estabilidad MANTENIMIENTO Planeación para el mejoramiento INNOVACIÓN Planeación para la contingencia FUTURO Ambiente previsible y estable Ambiente dinámico e incierto Ambiente más dinámico e incierto Asegurar la continuidad del éxito Asegurar la reacción adecuada a los cambios frecuentes Anticipar eventos que puedan ocurrir e identificar acciones apropiadas TIPOS DE PLANEACIÓN ESTRATÉGICA
  • 60.
    ESTRATEGIAS EMPRESARIALES YESTRATEGIAS DE RH AREA ESTRATEGICA DE RH ESTRATEGIA CONSERVADORA Y DEFENSIVA ESTRATEGIA PROSPECTIVA Y OFENSIVA Flujos de Trabajo *Producción eficiente *Énfasis en el control *Descripción explícita de cargos *Planeación detallada del cargo *Innovación *Flexibilidad *Clases amplias de cargos *Planeación amplia y poco detallada del cargo Admisión *Reclutamiento interno *DRH decide sobre selección *Énfasis en las calificaciones técnicas *Proceso formal de admisión y socialización *Reclutamiento externo *Gerente decide la selección *Adecuación de la persona a la cultura *Proceso informal de admisión y socialización
  • 61.
    AREA ESTRATEGICA DE RH ESTRATEGIA CONSERVADORA YDEFENSIVA ESTRATEGIA PROSPECTIVA Y OFENSIVA Desvinculación de empleados *Desvinculación voluntaria *Congelación de las admisiones *Apoyo contínuo a los desvinculados *Política de preferencia a la readmisión *Gastos *Reclutamiento cuando es necesario *Desvinculación sin apoyo *Ningún trato preferencial Evaluación de desempeño *Estandarización de la evaluación *Evaluación como medio de control *Enfoque estrecho *Dependencia exclusiva del superior *Evaluación "personalizada" *Evaluación como desarrollo *Evaluación de propósito múltiple *Múltiples entradas para evaluación Capacitación *Capacitación individual *Capacitación en el cargo *Capacitación específica *Comparación de habilidades *Capacitación en equipo *Capacitación externa *Capacitación genérica relacionada con la flexibilidad *Construcción de halidades Compensaciones *Salario fijo *Salario basado en el cargo *Salario basado en la antigüedad *Decisiones centralizadas sobre salario *Salario variable *Salario basado en el individuo *Salario basado en el desempeño *Decisiones descentralizadas
  • 62.
    ALTERNATIVAS DE FUSIÓNENTRE LA PLANEACIÓN ESTRATÉGICA Y LA DE RH PLANEACIÓN ADAPTATIVA PLANEACIÓN INTEGRADA PLANEACIÓN AUTÓNOMA Y AISLADA El foco se concentra en la planeación empresarial, y las prácticas de RH se consideran una reflexión posterior El foco se concentra en una síntesis entre planeación empresarial y planeación de RH El foco se concentra en las prácticas de RH y en la forma como la función de RH puede agregar valor a la empresa Los análisis corresponden a los gerentes de línea; los profesionales de RH se involucran tangencialmente Los gerentes de línea y los profesionales de RH trabajan como socios para garantizar un proceso integrado de planeación de RH Los profesionales de RH trabajan en el plan y lo presentan a los gerentes de línea. El resultado es una síntesis de las prácticas de RH necesarias para la realización de los planes empresariales El resultado es un plan que destaca las prácticas de RH prioritarias para la obtención de resultados empresariales El resultado es un plan para la función de RH que incluye prácticas prioritarias.
  • 63.
    FACTORES QUE INTERVIENENEN LA PLANEACIÓN DE RH Ausentismo. (Provoca distorsiones del volumen y la disponibilidad de la fuerza laboral) Barreras a la asistencia: enfermedades y accidentes, responsabilidades familiares, problemas de transporte Capacidad percibida de asistencia Asistencia Motivación para la asistencia Prácticas organizacionales Cultura de ausencia Actitudes, valores y objetivos de los empleados
  • 64.
    FACTORES QUE INTERVIENENEN LA PLANEACIÓN DE RH Rotación de Personal. Es el resultado de la salida de algunos empleado y la entrada de otros para sustituirlos en el trabajo. TIPOS DE DESVINCULACIÓN Por iniciativa del empleado: el empleado decide por motivos personales o profesionales terminar la relación de trabajo con el empleador. RENUNCIA Por iniciativa de la organización: la organización decide despedir empleados, para sustituirlos, corregir problemas de selección inadecuada o reducir la fuerza laboral. DESPIDO
  • 65.
    EL ELEVADO COSTODE LA ROTACIÓN La rotación le cuesta muy caro a las organizaciones. Un estudio realizado por el American Institute of Certified Public Accountants21 arroja que el costo medio por la contratación de un empleado en la línea de montaje es de 300 dólares, de un vendedor detallista de 350 dólares, de una secretaria sube a 1 000 dólares, de un programador de computadora llega a 2 500 dólares y de un ingeniero alcanza 4901 dólares. La razón es que la rotación implica varios costos, como muestra la figura
  • 66.
    FACTORES QUE INTERVIENENEN LA PLANEACIÓN DE RH Cambios en los requisitos de la fuerza laboral. Debido al dinamismo y globalización actuales existen numerosos segmentos de la fuerza laboral que presentan deficiencias para desarrollar las actividades requeridas, las universidades no están preparando adecuadamente a quienes apenas ingresan a la vida laboral. Para remediar esto y corregir las deficiencias la organización debe realizar inversiones de capacitación y preparación.
  • 67.
    Apreciación crítica dela planificación de RH 1. Entre los aspectos que se consideran de enorme relevancia aparecen dos directrices: a) Administrar los RH de modo que contribuyan con el negocio de la empresa. Es un esfuerzo que ya se aplica en muchas organizaciones y que se evalúa de mediana complejidad. b) Administración por competencias. Es otro esfuerzo para el cual las organizaciones están menos adaptadas, no obstante que se considera de mediana complejidad.
  • 68.
    2. Entre losaspectos más importantes están: a) El compromiso de las personas con los objetivos de la organización. b) La administración del conocimiento, poco aplicada y considerada sumamente compleja. Pocos profesionales saben exactamente cuál es el papel de la ARH ante el desafío de su implantación c) La creatividad y la innovación continuas en el trabajo. d) El modelo de administración múltiple, que implica distintos vínculos de trabajo (personal de base, personal temporal, personal subcontratado). e) El autodesarrollo de las personas.
  • 69.
    No sólo elcuerpo de directivos, sino también los especialistas de RH se involucren en la formulación y la implantación de la estrategia de la compañía. Actuar con el enfoque en los talentos, y no a partir de políticas y de otra tendencia estratégica,
  • 70.
    Planificación Estratégica deRH Uno de los aspectos más importantes de la planificación de RH es la alineación de la función de la administración de recursos humanos (ARH) con la estrategia organizacional. La planificación estratégica de RH debe formar parte integrante de la planificación estratégica de la organización. La planificación estratégica de RH se refiere a la forma como la función de ARH contribuye a alcanzar los objetivos de la organización y, al mismo tiempo, favorece e incentiva la consecución de los objetivos individuales de los empleados. Se trata de alinear los talentos y las competencias con las necesidades de la organización.
  • 72.
    La planificación derecursos humanos no siempre es responsabilidad del departamento de personal de la organización, a pesar de su importancia. Las bases de la planificación de RH son: a).La demanda de trabajo : lo que se necesita b). El suministro de trabajo: lo que se puede
  • 74.
    Modelos Operativos dela Planificación de RH 1. Modelo con base en la obtención estimada del producto o servicio Parte de que el personal necesario es una variable que depende de la producción estimada del producto (si es una industria) o del servicio (si es una organización no industrial). 2. Modelo con base en el seguimiento de los puestos También se restringe al nivel operativo de la organización. Es el modelo de planificación de personal operativo que utilizan empresas de gran tamaño Productividad, tecnología, disponibilidad interna No imprevistos Cuantos….???
  • 75.
    3. Modelo desustitución de los puestos clave Mapas de sustitución u organigramas de carreras (llamado también gráfica de reemplazo) Opciones para promoción a) Empleado listo para la promoción inmediata b) Empleado que requiere mayor experiencia en el puesto actual c) Empleado con un reemplazo ya preparado El desempeño de cada empleado se evalúa de la manera siguiente: 1. Desempeño excepcional 2. Desempeño satisfactorio 3. Desempeño regular 4. Desempeño de! ciente
  • 76.
    4. Modelo conbase en el flujo de personal El análisis histórico del movimiento de entradas, salidas, promociones y transferencias internas de colaboradores permite predecir al corto plazo el personal que necesitará la organización, si no hubiera cambios en el contexto. Se trata de un modelo vegetativo y conservador 5. Modelo de planificación operativa integral a) El volumen de producción planificado por la organización. b) Los cambios tecnológicos dentro de la organización que alteran la productividad del personal. c) Las condiciones de la oferta y la demanda en el mercado y el comportamiento de la clientela. d) La planificación de carreras dentro de la organización.
  • 80.
    Las personas ylas organizaciones no nacieron juntas. Las organizaciones escogen a las personas que desean tener como colaboradores y las personas escogen a las organizaciones donde quieren trabajar y aplicar sus esfuerzos y competencias. Es necesario que las organizaciones comuniquen y divulguen sus oportunidades de trabajo a efecto de que las personas las localicen y puedan iniciar una relación. RECLUTAMIENTO
  • 81.
    Mercado de trabajo Ofertasde oportunidades de trabajo Dinámico y sufre cambios continuos Las características estructurales y coyunturales influyen en ARH Oferta y Demanda Se refiere a las oportunidades de empleo y a las vacantes existentes en las empresas
  • 82.
    Factores condicionantes delMT El crecimiento económico La naturaleza y la calidad de los puestos de trabajo La productividad y la inserción en el mercado internacional Volumen del empleo (crecimiento) Intensidad del empleo ( calidad y productividad
  • 83.
    La industrialización clásica yla neoclásica La movilidad de los empleados ha crecido terriblemente la composición del empleo era estable y permanente Era del conocimiento Migración del empleo de la industria al sector de los servicios, Asesoría legal y formal a la ilegal e informal Aumento del trabajo autónomo En paralelo, creció la exigencia de calificación de los trabajadores en todos los sectores. En síntesis, aumentó la movilidad espacial, sectorial, ocupacional y contractual
  • 84.
    Cuando el MTestá en situación de oferta (cuando las oportunidades de trabajo son más que la demanda) las organizaciones se encuentran ante un recurso escaso y difícil: Las personas son insuficientes para llenar los puestos abiertos.
  • 85.
    Cuando el MTestá en situación de demanda, (cuando las oportunidades de trabajo son menos que la oferta) las organizaciones se encuentran ante un recurso fácil y abundante. Hay muchas personas que se disputan los empleos del mercado.
  • 86.
    Cuando el MTestá en situación de oferta, existe un exceso de vacantes y de oportunidades de empleo para los candidatos: Escogen y seleccionan a las organizaciones que ofrecen las mejores oportunidades y los salarios más altos Cuando el MT está en situación de demanda, los mecanismos se invierten
  • 87.
    Inversiones en reclutamientopara atraer a candidatos Criterios de selección más flexibles y menos rigurosos Inversiones en entrenamiento para compensar deficiencias de los candidatos Ofertas salariales estimulantes para atraer a candidatos Inversiones en prestaciones sociales para atraer a candidatos y retener a los trabajadores Importancia en el reclutamiento interno, como medio para mantener a los trabajadores actuales y dinamizar sus planes de carrera Mercado de trabajo en oferta Pocas inversiones en reclutamiento debido a la oferta de candidatos Criterios de selección más rígidos para aprovechar la abundancia de candidatos Pocas inversiones en entrenamiento para aprovechar a los candidatos ya entrenados Ofertas salariales más bajas para aprovechar la competencia entre los candidatos Pocas inversiones en prestaciones sociales, porque no es necesario tener mecanismos para mantener al personal Importancia en el reclutamiento externo como medio para mejorar el potencial humano y sustitución de los trabajadores por candidatos más calificados Mercado de trabajo en demanda El impacto del MT en las prácticas de la ARH
  • 88.
    Exceso de vacantesy oportunidades de empleo en el mercado de trabajo Los candidatos escogen y seleccionan las organizaciones que ofrecen las mejores oportunidades, salarios y beneficios Las personas se predisponen a abandonar sus empleos actuales y probar mejores oportunidades en otras organizaciones, aumentando así la rotación de personal Los empleados se sienten dueños de la situación y exigen mejores salarios y benefi cios, se vuelven más indisciplinados y se ausentan más o llegan tarde a trabajar Oferta de mercado de trabajo Escasez de vacantes y oportunidades de empleo en el mercado de trabajo Los candidatos compiten entre sí por las escasas vacantes presentando propuestas salariales más bajas o postulándose a puestos inferiores a los que pueden desempeñar Las personas procuran asirse a sus empleos por temor a perderlos Los empleados tienden a evitar las confrontaciones en su organización y las posibles separaciones y procuran no faltar ni atrasarse Demanda de mercado de trabajo El efecto del mercado de trabajo sobre los candidatos
  • 89.
    El nuevo perfildel empleo La industria : ofrece menos empleo, pero produce cada vez más Factores: modernización, la tecnología, la mejora de los procesos y el aumento de productividad de las personas. El sector de los servicios ofrece cada vez más empleos La globalización reacelera la modernización , inventa empleos nuevos con la misma velocidad con la que elimina empleos antiguos. Ventaja: los empleos que surgen son mejores y con salarios más altos que los empleos que desaparecen.
  • 91.
    Mercado de RH ElMRH (o mercado de candidatos) se refiere al contingente de personas que están dispuestas a trabajar. Personas que trabajan pero están dispuestas a buscar otro empleo. Lo constituyen personas que ofrecen habilidades, conocimientos y destrezas Se presenta en situaciones de oferta (abundancia de candidatos) o de demanda (escasez de candidatos).
  • 94.
    Concepto de reclutamiento Enel proceso de reclutamiento la organización atrae a candidatos al MRH para abastecer su proceso de selección. Es un proceso de dos vías: comunica y divulga oportunidades de empleo, al mismo tiempo que atrae a los candidatos al proceso de selección. Lo fundamental es que atraiga candidatos para que sean seleccionados
  • 95.
    Reclutamiento Interno yExterno El reclutamiento interno actúa en los candidatos que trabajan dentro de la organización para promoverlos o transferirlos a otras actividades más complejas o más motivadoras. El reclutamiento externo actúa en los candidatos que están en el MRH y, por tanto, fuera de la organización, para someterlos a su proceso de selección de personal
  • 98.
    El reclutamiento internofunciona por medio de la oferta: Promociones: puestos más altos y, por tanto, más complejos, pero dentro de la misma área de actividad de la persona. Transferencias : puestos del mismo nivel, pero que implican otras habilidades y conocimientos de la persona y situados en otra área de actividad de la organización.
  • 99.
    Para funcionar bien,el reclutamiento externo debe abordar el MRH de manera precisa y eficaz, a efecto de alcanzar y atraer a los candidatos que desea buscar. El reclutamiento interno y el externo contribuyen a la formación y la continua actualización del banco de talentos que servirá de fuente para los reclutamientos futuros.
  • 102.
    Técnicas de reclutamientoexterno El reclutamiento interno abarca a un contingente circunscrito de trabajadores conocidos El reclutamiento externo abarca un enorme contingente de candidatos dispersos en el MRH El reclutamiento externo utiliza diversas técnicas para influir en los candidatos y atraerlos El proceso de reclutamiento inicia cuando el candidato llena su solicitud de empleo o presenta su curriculum vitae a la organización
  • 103.
    Las principales técnicaspara el reclutamiento externo son: 1. Anuncios en diarios y revistas especializadas 2. Agencias de reclutamiento 3. Contactos con escuelas, universidades y agrupaciones 4. Carteles o anuncios en lugares visibles 5. Presentación de candidatos por indicación de trabajadores 6. Consulta a los archivos de candidatos 7. Reclutamiento virtual 8. Banco de datos de candidatos o banco de talentos
  • 104.
    Evaluación de losresultados del reclutamiento El reclutamiento se pueda aislar de la estrategia de la compañía?. Resulta imprescindible contar con personas flexibles, capaces de adaptarse a los cambios constantes?. El desafío principal del reclutamiento es agregar valor a la organización y a las personas
  • 105.
    La pirámide selectivadel reclutamiento