1
Aporte Individual – Módulo Ecología Jorge Alexander Rojas Vargas
Maestría en Desarrollo Sostenible y Medio Ambiente
Cohorte XVI – Módulo Ecología
Jorge Alexander Rojas Vargas
Código 67201618093
1. Relación de las cinco unidades básicas de la ecología: Nicho ecológico, hábitat,
ecosistema, biodiversidad y biosfera
Para entender la relación entre las cinco unidades básicas de la ecología,
entiéndase un conjunto universal llamado biosfera. La biosfera se caracteriza por
ser biodiverso, es decir, por ser rico en variedad de especies, de condiciones
físicas, climatológicas y biogeográficas.
Dicha biosfera está constituida por todos los ecosistemas presentes en el planeta.
Entiéndase por ecosistema como una unidad fundamental donde se relacionan
constantemente tanto realidades bióticas como abióticas. Cada ecosistema es
diferente uno del otro, aunque pueden compartir características semejantes. Los
ecosistemas, a la vez, se componen de hábitats, los cuales son los espacios
delimitados donde se entretejen estas relaciones específicas para determinadas
especies.
Las especies establecen estas cadenas relacionales, las cuales son de
intercambio de materia y energía. Cada especie ocupa un papel en la cadena, el
2
Aporte Individual – Módulo Ecología Jorge Alexander Rojas Vargas
cual mantiene en equilibrio el ecosistema. Si alguna especie faltare, habrá otra
que hará su trabajo, afectando el equilibrio. El rol de cada especie se conoce como
nicho ecológico.
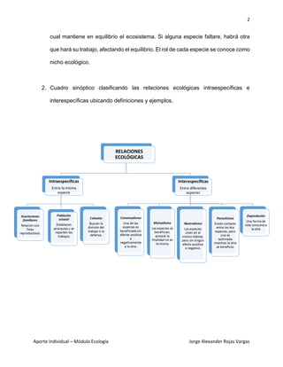
2. Cuadro sinóptico clasificando las relaciones ecológicas intraespecíficas e
interespecíficas ubicando definiciones y ejemplos.
3
Aporte Individual – Módulo Ecología Jorge Alexander Rojas Vargas
3. ¿Por qué los ciclos de los elementos químicos son fundamentales para
comprenderlas problemáticas ambientales? Describa los ciclos biogeoquímicos.
Todos los elementos químicos asociados a los procesos físico-químicos de las
especies bióticas presentan un movimiento cíclico. El conocimiento de estos ciclos
permite una mejor comprensión de las cadenas de materia y energía que se crean
entre las especies con ellas mismas, con otras especies y con el entorno.
Entre los ciclos biogeoquímicos se identifican los siguientes:
Agua
Es el fenómeno de circulación del agua entre la superficie terrestre y la atmósfera,
impulsado por la energía solar y asociado a la gravedad y rotación de la Tierra.
Sus componentes principales son: precipitación, infiltración, evaporación,
transpiración, escorrentía y flujo subterráneo.
Carbono
Es un proceso de forma continua que no tiene principio ni fin. La secuencia dentro
de la costa es la siguiente: las plantas absorben el dióxido de carbono de la
atmósfera para realizar su fotosíntesis. La respiración microbiana, animal y la
descomposición liberan nuevamente el dióxido a la atmósfera. Una alteración es
la quema de combustibles orgánicos, reservorios de carbono. Esta quema
produce dióxido, pero también monóxido, el cual no es aprovechado por las
plantas. Fuera de la costa, existe un intercambio de gases entre el aire y la
4
Aporte Individual – Módulo Ecología Jorge Alexander Rojas Vargas
atmósfera a través de la fotosíntesis del fitoplancton, la respiración de las especies
marinas y la descomposición orgánica.
Oxígeno
Se encuentra presente como gas y en los minerales principalmente. Los
componentes de su ciclo son: fotosíntesis, respiración, combustión y radiación.
Nitrógeno
Los componentes de su ciclo son la nitrificación y la desnitrificación. En la primera
etapa, el nitrógeno atmosférico se adhiere a las raíces de las plantas y es
transformado por algunas bacterias en amonio. Otras bacterias transforman este
amonio en nitrito y luego en nitrato, el cual, finalmente, es transformado en
nitrógeno gaseoso nuevamente.
Calcio
Este elemento se almacena principalmente en las rocas calizas. Se disuelven en
el agua y es aprovechado por plantas y especies animales. Luego, con la
descomposición, retorna el calcio al agua y continúa su ciclo.
Potasio
El potasio disuelto en el suelo es absorbido por las plantas gracias a la presencia
de ciertos microorganismos que lo solubilizan. Luego se reintegrará al suelo por
la descomposición de las plantas y de los animales de la cadena alimenticia.
5
Aporte Individual – Módulo Ecología Jorge Alexander Rojas Vargas
Azufre
Parte constitutiva de los organismos vivos, con la descomposición se forma ácido
sulfhídrico en el suelo, el cual se depositará en sedimentos o como ion sulfato en
las plantas. Parte del ácido irá a la atmósfera en forma de dióxido y por la
combustión de los sedimentos. El azufre volverá a la tierra en forma de ácido
sulfúrico, el cual liberará nuevamente ion sulfato en el suelo.
Fósforo
Éste químico, al igual que el calcio, nunca estará en forma gaseosa. Como parte
constitutiva de los animales, por su descomposición post morten o de sus
excrementos, entra al suelo en forma de fosfatos. Algunos fosfatos se disolverán
en agua o harán parte de las plantas, los cuales serán aprovechados por otras
especies animales para la alimentación.
4. Los Ecosistemas o Biomas como zonas de vida. Clasificación y descripción.
Se clasifican de la siguiente manera:
- Biomas terrestres [1]: son los ecosistemas terrestres y se distinguen por su
tipo de vegetación característica, el cual depende del clima, de las
precipitaciones y de la altura. Ejemplo: el desierto, la tundra, la taiga, el bosque
templado, el bosque mediterráneo, praderas, estepas, sabanas y la selva
tropical.
6
Aporte Individual – Módulo Ecología Jorge Alexander Rojas Vargas
- Biomas acuáticos [2]: son los ecosistemas vivos en el agua, la cual puede ser
dulce o marina. Los biomas de agua dulce pueden ser de agua corriente (la
cual circula como los ríos, quebradas y arroyos) o de agua estancada (como
lagos, lagunas, pantanos). Los biomas marinos se clasifican según la distancia
de la línea costera (zona nerítica y zona oceánica) y según la profundidad
(zona abisal por debajo de los 2000 m, zona batial entre los 200 y los 2000 m,
y la zona pelágica desde el nivel del mar hasta los 200 m).
5. Interpretación de las Leyes o principios rectores de la ecología según Barry
Commoner, en libro “EL CIRCULO QUE SE CIERRA” 1973
Son 4 los principios básicos:
1. Todo está relacionado
Se comprende que en el medio ambiente se crean relaciones entre todos los
subsistemas, los cuales mantienen en equilibrio los balances de materia y
energía. Y así, como cualquier sistema, las afecciones de una región son
reflejadas en todo el conjunto, el cual busca la solución del mismo. No
obstante, la acción humana y su concepto de desecho, perturban los ciclos
naturales.
7
Aporte Individual – Módulo Ecología Jorge Alexander Rojas Vargas
2. Todo va a dar a algún lado
La basura se queda en casa. Todas las emisiones y desechos descargados al
medio ambiente no hacen parte de los ciclos naturales, por tanto su
acumulación trae sus efectos colaterales, los cuales han demostrado ser
negativos.
3. Nada es gratis
Los daños ocasionados al ambiente los paga, generalmente, quien no los
produce. Si se asumieran los costos ambientales en las compañías, muchas
de las industrias serían insostenibles. Estos costos son impagables: la pérdida
de suelos agrícolas, la contaminación irreversible de los mares, el sufrimiento
de la gente dañada con enfermedades etc. [3]
4. La naturaleza es más sabia
Es imperativo categórico para el hombre contemporáneo el cambiar sus
paradigmas de producción y consumo, dado que de continuar con el ritmo y
las prácticas actuales, la vida humana será insostenible. La naturaleza, como
buena reguladora, “recuperará su salud” y continuará existiendo sin el hombre.
6. Resumen sobre las diferentes escuelas del pensamiento ecológico (máximo 10
renglones).
8
Aporte Individual – Módulo Ecología Jorge Alexander Rojas Vargas
Las escuelas identificadas durante el primer chat fueron las siguientes: 1- La
Teoría Gaia, la cual comprende a la Tierra como un ser vivo. 2- La Ecología
Humana, originada en los años 20, señala que las actividades humanas modifican
el ambiente. 3- La E. Profunda, la cual propone superar el individualismo y tener
una visión integral del ambiente. 4- La E. Política, donde se propone un cambio
en los procesos económicos y que la política trace agendas ecológicas. 5- La
Ecosofía propone una visión ético-estética de la ecología. 6- La E. al Rojo Vivo,
en la cual la crisis ambiental se debe convertir en herramienta de concientización.
7- La E. Urbana, donde se pretende analizar los flujos de materia y energía en la
relación urbe-medio ambiente. 8- La E. Cultural, la cual estudia los impactos de la
cultura y la sociedad en el medio ambiente. 9- La E. Paisajística, la cual estudia
las variaciones en el paisaje.
7. ¿Qué son los BIOINDICADORES AMBIENTALES, criterios para aplicarlos y
algunos ejemplos. ¿Qué importancia tienen en la planeación y gestión ambiental?
Desde los años 60 se ha venido pensando en cómo medir los cambios en el medio
ambiente. Con esfuerzo, la Organization for Economic Development and Co-operation
(OCED), publicó en 2004 la lista de indicadores ambientales para medir el cambio
climático, la capa de ozono, la calidad del aire, del agua, entre otros. En los indicadores
se incluyen la concentración de dióxido de carbono, las intensidades en la generación de
basuras o en el uso de agua, etc.
9
Aporte Individual – Módulo Ecología Jorge Alexander Rojas Vargas
Adicional a estos indicadores ecológicos, Holt y Miller (2010) señalan que algunos
elementos bióticos también han sido usados para evaluar la calidad del medio ambiente.
Dichos elementos se conocen como bioindicadores, y entre ellos se incluyen especies,
comunidades o procesos biológicos presentes en cualquier entorno, sea terrestre, aéreo
o acuático. Los bioindicadores brindarán información medible, al igual que los
indicadores ecológicos, que servirá de base para analizar la degradación, estabilidad o
cambios generales del ambiente natural.
La selección del bioindicador implica muchos factores, como el conocimiento de su
reacción frente a cambios determinados del medio, la reproducibilidad de su reacción o
la abundancia de la especie. No serán de utilidad bioindicadores muy sensibles a los
cambios o, al contrario, los que tienen bastante tolerancia.
Los bioindicadores ambientales son importantes para la planeación y gestión ambiental
porque son informativos y auxilian a la toma de decisiones en la administración de los
ecosistemas.
8. Sobre la HUELLA ECOLOGICA
Es una medida del impacto del estilo de vida humano sobre el planeta. Presenta dos
componentes: uno personal, relacionado con la alimentación, la movilidad y los bienes,
y el social donde se incluyen los servicios y la gobernanza. Como componentes del
estudio de la huella, se reflejan los recursos energéticos, tierra de cultivo, tierras de
10
Aporte Individual – Módulo Ecología Jorge Alexander Rojas Vargas
pastoreo, tierra forestales, tierra de infraestructura y zonas pesqueras que se necesitan
para mantener el estilo de vida de las personas.
También explora la capacidad regenerativa necesaria para que el ciclo natural del
planeta no se vea alterado. Hace finalmente un comparativo de la huella personal con
las de otras regiones del planeta en hectáreas por persona.
REFERENCIAS
[1] Módulo de Ecología (2016). Unidad 2. Los grandes biomas. Maestría en Desarrollo
Sostenible y Medio Ambiente. Universidad de Manizales.
[2] Universidad de Extremadura. El ecosistema. Consultado en
http://grupoorion.unex.es:8001/rid=1LR2Y3CQ2-7250GX-260F/el%20ecosistema4%20
BIOMAS.cmap
[3] Medellín, P. (1998) Los 4 principios ambientales de Barry Commoner. Sección Ideas.
Tomado de: http://ambiental.uaslp.mx/docs/PMM-AP981112-4PrincipiosAmbientales.pdf
[4] Holt, E. – Miller, S. (2010). Bioindicators: Using Organisms to Measure Environmental
Impacts. Nature Education Knowledge. Tomado de:
http://www.nature.com/scitable/knowledge/library/bioindicators-using-organisms-to-
measure-environmental-impacts-16821310

Jorge Rojas Vargas - Aporte Individual

  • 1.
    1 Aporte Individual –Módulo Ecología Jorge Alexander Rojas Vargas Maestría en Desarrollo Sostenible y Medio Ambiente Cohorte XVI – Módulo Ecología Jorge Alexander Rojas Vargas Código 67201618093 1. Relación de las cinco unidades básicas de la ecología: Nicho ecológico, hábitat, ecosistema, biodiversidad y biosfera Para entender la relación entre las cinco unidades básicas de la ecología, entiéndase un conjunto universal llamado biosfera. La biosfera se caracteriza por ser biodiverso, es decir, por ser rico en variedad de especies, de condiciones físicas, climatológicas y biogeográficas. Dicha biosfera está constituida por todos los ecosistemas presentes en el planeta. Entiéndase por ecosistema como una unidad fundamental donde se relacionan constantemente tanto realidades bióticas como abióticas. Cada ecosistema es diferente uno del otro, aunque pueden compartir características semejantes. Los ecosistemas, a la vez, se componen de hábitats, los cuales son los espacios delimitados donde se entretejen estas relaciones específicas para determinadas especies. Las especies establecen estas cadenas relacionales, las cuales son de intercambio de materia y energía. Cada especie ocupa un papel en la cadena, el
  • 2.
    2 Aporte Individual –Módulo Ecología Jorge Alexander Rojas Vargas cual mantiene en equilibrio el ecosistema. Si alguna especie faltare, habrá otra que hará su trabajo, afectando el equilibrio. El rol de cada especie se conoce como nicho ecológico. 2. Cuadro sinóptico clasificando las relaciones ecológicas intraespecíficas e interespecíficas ubicando definiciones y ejemplos.
  • 3.
    3 Aporte Individual –Módulo Ecología Jorge Alexander Rojas Vargas 3. ¿Por qué los ciclos de los elementos químicos son fundamentales para comprenderlas problemáticas ambientales? Describa los ciclos biogeoquímicos. Todos los elementos químicos asociados a los procesos físico-químicos de las especies bióticas presentan un movimiento cíclico. El conocimiento de estos ciclos permite una mejor comprensión de las cadenas de materia y energía que se crean entre las especies con ellas mismas, con otras especies y con el entorno. Entre los ciclos biogeoquímicos se identifican los siguientes: Agua Es el fenómeno de circulación del agua entre la superficie terrestre y la atmósfera, impulsado por la energía solar y asociado a la gravedad y rotación de la Tierra. Sus componentes principales son: precipitación, infiltración, evaporación, transpiración, escorrentía y flujo subterráneo. Carbono Es un proceso de forma continua que no tiene principio ni fin. La secuencia dentro de la costa es la siguiente: las plantas absorben el dióxido de carbono de la atmósfera para realizar su fotosíntesis. La respiración microbiana, animal y la descomposición liberan nuevamente el dióxido a la atmósfera. Una alteración es la quema de combustibles orgánicos, reservorios de carbono. Esta quema produce dióxido, pero también monóxido, el cual no es aprovechado por las plantas. Fuera de la costa, existe un intercambio de gases entre el aire y la
  • 4.
    4 Aporte Individual –Módulo Ecología Jorge Alexander Rojas Vargas atmósfera a través de la fotosíntesis del fitoplancton, la respiración de las especies marinas y la descomposición orgánica. Oxígeno Se encuentra presente como gas y en los minerales principalmente. Los componentes de su ciclo son: fotosíntesis, respiración, combustión y radiación. Nitrógeno Los componentes de su ciclo son la nitrificación y la desnitrificación. En la primera etapa, el nitrógeno atmosférico se adhiere a las raíces de las plantas y es transformado por algunas bacterias en amonio. Otras bacterias transforman este amonio en nitrito y luego en nitrato, el cual, finalmente, es transformado en nitrógeno gaseoso nuevamente. Calcio Este elemento se almacena principalmente en las rocas calizas. Se disuelven en el agua y es aprovechado por plantas y especies animales. Luego, con la descomposición, retorna el calcio al agua y continúa su ciclo. Potasio El potasio disuelto en el suelo es absorbido por las plantas gracias a la presencia de ciertos microorganismos que lo solubilizan. Luego se reintegrará al suelo por la descomposición de las plantas y de los animales de la cadena alimenticia.
  • 5.
    5 Aporte Individual –Módulo Ecología Jorge Alexander Rojas Vargas Azufre Parte constitutiva de los organismos vivos, con la descomposición se forma ácido sulfhídrico en el suelo, el cual se depositará en sedimentos o como ion sulfato en las plantas. Parte del ácido irá a la atmósfera en forma de dióxido y por la combustión de los sedimentos. El azufre volverá a la tierra en forma de ácido sulfúrico, el cual liberará nuevamente ion sulfato en el suelo. Fósforo Éste químico, al igual que el calcio, nunca estará en forma gaseosa. Como parte constitutiva de los animales, por su descomposición post morten o de sus excrementos, entra al suelo en forma de fosfatos. Algunos fosfatos se disolverán en agua o harán parte de las plantas, los cuales serán aprovechados por otras especies animales para la alimentación. 4. Los Ecosistemas o Biomas como zonas de vida. Clasificación y descripción. Se clasifican de la siguiente manera: - Biomas terrestres [1]: son los ecosistemas terrestres y se distinguen por su tipo de vegetación característica, el cual depende del clima, de las precipitaciones y de la altura. Ejemplo: el desierto, la tundra, la taiga, el bosque templado, el bosque mediterráneo, praderas, estepas, sabanas y la selva tropical.
  • 6.
    6 Aporte Individual –Módulo Ecología Jorge Alexander Rojas Vargas - Biomas acuáticos [2]: son los ecosistemas vivos en el agua, la cual puede ser dulce o marina. Los biomas de agua dulce pueden ser de agua corriente (la cual circula como los ríos, quebradas y arroyos) o de agua estancada (como lagos, lagunas, pantanos). Los biomas marinos se clasifican según la distancia de la línea costera (zona nerítica y zona oceánica) y según la profundidad (zona abisal por debajo de los 2000 m, zona batial entre los 200 y los 2000 m, y la zona pelágica desde el nivel del mar hasta los 200 m). 5. Interpretación de las Leyes o principios rectores de la ecología según Barry Commoner, en libro “EL CIRCULO QUE SE CIERRA” 1973 Son 4 los principios básicos: 1. Todo está relacionado Se comprende que en el medio ambiente se crean relaciones entre todos los subsistemas, los cuales mantienen en equilibrio los balances de materia y energía. Y así, como cualquier sistema, las afecciones de una región son reflejadas en todo el conjunto, el cual busca la solución del mismo. No obstante, la acción humana y su concepto de desecho, perturban los ciclos naturales.
  • 7.
    7 Aporte Individual –Módulo Ecología Jorge Alexander Rojas Vargas 2. Todo va a dar a algún lado La basura se queda en casa. Todas las emisiones y desechos descargados al medio ambiente no hacen parte de los ciclos naturales, por tanto su acumulación trae sus efectos colaterales, los cuales han demostrado ser negativos. 3. Nada es gratis Los daños ocasionados al ambiente los paga, generalmente, quien no los produce. Si se asumieran los costos ambientales en las compañías, muchas de las industrias serían insostenibles. Estos costos son impagables: la pérdida de suelos agrícolas, la contaminación irreversible de los mares, el sufrimiento de la gente dañada con enfermedades etc. [3] 4. La naturaleza es más sabia Es imperativo categórico para el hombre contemporáneo el cambiar sus paradigmas de producción y consumo, dado que de continuar con el ritmo y las prácticas actuales, la vida humana será insostenible. La naturaleza, como buena reguladora, “recuperará su salud” y continuará existiendo sin el hombre. 6. Resumen sobre las diferentes escuelas del pensamiento ecológico (máximo 10 renglones).
  • 8.
    8 Aporte Individual –Módulo Ecología Jorge Alexander Rojas Vargas Las escuelas identificadas durante el primer chat fueron las siguientes: 1- La Teoría Gaia, la cual comprende a la Tierra como un ser vivo. 2- La Ecología Humana, originada en los años 20, señala que las actividades humanas modifican el ambiente. 3- La E. Profunda, la cual propone superar el individualismo y tener una visión integral del ambiente. 4- La E. Política, donde se propone un cambio en los procesos económicos y que la política trace agendas ecológicas. 5- La Ecosofía propone una visión ético-estética de la ecología. 6- La E. al Rojo Vivo, en la cual la crisis ambiental se debe convertir en herramienta de concientización. 7- La E. Urbana, donde se pretende analizar los flujos de materia y energía en la relación urbe-medio ambiente. 8- La E. Cultural, la cual estudia los impactos de la cultura y la sociedad en el medio ambiente. 9- La E. Paisajística, la cual estudia las variaciones en el paisaje. 7. ¿Qué son los BIOINDICADORES AMBIENTALES, criterios para aplicarlos y algunos ejemplos. ¿Qué importancia tienen en la planeación y gestión ambiental? Desde los años 60 se ha venido pensando en cómo medir los cambios en el medio ambiente. Con esfuerzo, la Organization for Economic Development and Co-operation (OCED), publicó en 2004 la lista de indicadores ambientales para medir el cambio climático, la capa de ozono, la calidad del aire, del agua, entre otros. En los indicadores se incluyen la concentración de dióxido de carbono, las intensidades en la generación de basuras o en el uso de agua, etc.
  • 9.
    9 Aporte Individual –Módulo Ecología Jorge Alexander Rojas Vargas Adicional a estos indicadores ecológicos, Holt y Miller (2010) señalan que algunos elementos bióticos también han sido usados para evaluar la calidad del medio ambiente. Dichos elementos se conocen como bioindicadores, y entre ellos se incluyen especies, comunidades o procesos biológicos presentes en cualquier entorno, sea terrestre, aéreo o acuático. Los bioindicadores brindarán información medible, al igual que los indicadores ecológicos, que servirá de base para analizar la degradación, estabilidad o cambios generales del ambiente natural. La selección del bioindicador implica muchos factores, como el conocimiento de su reacción frente a cambios determinados del medio, la reproducibilidad de su reacción o la abundancia de la especie. No serán de utilidad bioindicadores muy sensibles a los cambios o, al contrario, los que tienen bastante tolerancia. Los bioindicadores ambientales son importantes para la planeación y gestión ambiental porque son informativos y auxilian a la toma de decisiones en la administración de los ecosistemas. 8. Sobre la HUELLA ECOLOGICA Es una medida del impacto del estilo de vida humano sobre el planeta. Presenta dos componentes: uno personal, relacionado con la alimentación, la movilidad y los bienes, y el social donde se incluyen los servicios y la gobernanza. Como componentes del estudio de la huella, se reflejan los recursos energéticos, tierra de cultivo, tierras de
  • 10.
    10 Aporte Individual –Módulo Ecología Jorge Alexander Rojas Vargas pastoreo, tierra forestales, tierra de infraestructura y zonas pesqueras que se necesitan para mantener el estilo de vida de las personas. También explora la capacidad regenerativa necesaria para que el ciclo natural del planeta no se vea alterado. Hace finalmente un comparativo de la huella personal con las de otras regiones del planeta en hectáreas por persona. REFERENCIAS [1] Módulo de Ecología (2016). Unidad 2. Los grandes biomas. Maestría en Desarrollo Sostenible y Medio Ambiente. Universidad de Manizales. [2] Universidad de Extremadura. El ecosistema. Consultado en http://grupoorion.unex.es:8001/rid=1LR2Y3CQ2-7250GX-260F/el%20ecosistema4%20 BIOMAS.cmap [3] Medellín, P. (1998) Los 4 principios ambientales de Barry Commoner. Sección Ideas. Tomado de: http://ambiental.uaslp.mx/docs/PMM-AP981112-4PrincipiosAmbientales.pdf [4] Holt, E. – Miller, S. (2010). Bioindicators: Using Organisms to Measure Environmental Impacts. Nature Education Knowledge. Tomado de: http://www.nature.com/scitable/knowledge/library/bioindicators-using-organisms-to- measure-environmental-impacts-16821310