La interjección
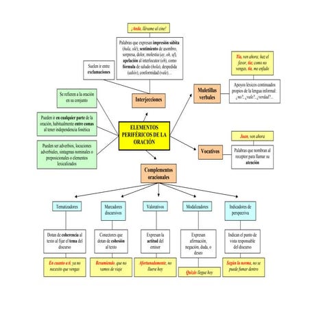
Las interjecciones son palabras  invariables , y se emplean muy habitualmente para expresar  admiración , alegría, saludo  … Se escriben entre signos de  admiración . Algunas son *onomatopeyas (palabras que imitan sonidos).
¡ah!, ¡oh!, ¡ay!, ¡guay!, ¡eh!, ¡uy!, ¡hey!, ¡puaj!, ¡hola!, ¡ojalá!...

La interjección

  • 1.
  • 2.
    Las interjecciones sonpalabras invariables , y se emplean muy habitualmente para expresar admiración , alegría, saludo … Se escriben entre signos de admiración . Algunas son *onomatopeyas (palabras que imitan sonidos).
  • 3.
    ¡ah!, ¡oh!, ¡ay!,¡guay!, ¡eh!, ¡uy!, ¡hey!, ¡puaj!, ¡hola!, ¡ojalá!...