Gonzales Rodríguez Sirley.
Loayza Ramos Alexandra.
Paiva Curo Milagros.
LEY DE INDIAS
Es la legislación promulgada por los monarcas españoles
para regular la vida social, política y económica entre los
pobladores de la Monarquía Hispánica.
Fueron promulgadas mediante real cédula el 18 de mayo
de 1680.
• Libro Primero: De la Santa Fé Catolica.
• Libro Segundo: De las Leyes, Provisiones, Cédulas, y
Ordenanzas Reales.
• Libro Tercero: De el Dominio, y jurisdicción Real de las
Indias.
• Libro Cuarto: De los Descubrimientos.
• Libro Quinto: De los Terminos, Division, y Agregacion de
las Governaciones.
• Libro Sexto: De los Indios.
• Libro Séptimo: De los Pesqvisidores, y jueces de
Comision.
• Libro Octavo: De las Contadurias de Cuentas, y sus
Ministros.
• Libro Nono: De la Real Audiencia, y Casa de
Contratacion, que reside en Sevilla.
ARQUITECTURA
RELIGIOSA
CATEDRALES,
PARROQUIAS Y
CONVENTOS URBANOS Y
RURALES.
ESTILO RENACENTISTA,
MUDÉJAR Y HEREDITARIO
ALREDEDOR DEL SIGLO
XVI
SIGLO XVII TUVO UN
ESTILO BARROCO
POR ÚLTIMO UN ESTILO
ROCOCÓ Y NEOCLÁSICO
EN EL SIGLO XIX.
SE TRABAJARON
TÉCNICAS Y MATERIALES
INDÍGENAS LO QUE HIZO
DE ESTE UN ARTE
ANDINO.
EL ADOBE Y LA QUINCHA
FINES DEL SIGLO XVI
POSEÍAN PLANTA GÓTICA-
ISABELINA CON NAVE
ALARGADA Y SEPARADA
POR EL PRESBITERIO O
LA CAPILLA MAYOR POR
UN GRAN ARCO TRIUNFAL
EN EL SIGLO XVII
LA IGLESIA DE PLANTA EN
CRUZ LATINA
DE UNA NAVE SOLA O
CON CAPILLAS
LATERALES FORMANDO
NAVES LATERALES,
TOTALMENTE
ABOVEDADA, CON MEDIA
CÚPULA SOBRE EL
CRUCERO
para eso
dio origen
desde un inicio tuvo
IGLESIA SAN FRANCISCO - LIMA
ubicación
Se encuentra en el cruce de la tercera cuadra del jirón Áncash con la
primera cuadra del jirón lampa.
planta
• IGLESIA SAN FRANCISCO
• IGLESIA DEL MILAGRO
• IGLESIA DE LA SOLEDAD
• CLAUSTRO
• CLAUSTRO PRINCIPAL
• SACRISTÍA
• PORTERÍA
FACHADA
ESTILO BARROCO
• en el primero se encuentran
las cuatro columnas más
grandes.
• en el segundo, tallado en
mármol de la Inmaculada
Concepción con detalle de
arco partido.
• y en el tercero, cornadas
partidas llevando al vano
óvalo de la ventana que
lleva al coro
SACRISTÍA
PRESBITERIO
TRANSEPTO
CRUCERO
NAVE CENTRAL
NAVES LATERALES
ATRIO
PLANTA
FACHADA DE LA SACRISTÍA
puerta de madera de una sola pieza
en la parte superior, pórtico de orden
toscano, frontones que dan cabida al
bulto de san francisco y el escudo de
la orden
Nave central - altar mayor
Alta cúpula - crucero Naves laterales
IGLESIA DE LA COMPAÑÍA - AREQUIPA
ubicación
Se encuentra en el cruce de la calle santo domingo y Álvarez Thomas.
• IGLESIA DE LA COMPAÑIA
• CLAUSTRO
• CLAUSTRO PRINCIPAL
• SACRISTÍA
• CAPILLA DE SAN IGNACIO
planta
FACHADA
• consta de dos cuerpos ,con
dobles columnas
• en el primer cuerpo se
encuentra la puerta principal
de madera de cedro con
grandes clavos de la época.
• en el segundo cuerpo se
encuentra una hornacina que
sirve como ventana y que tiene
una repisa donde en otros
tiempos sostenida una cruz de
PIEDRA.
Los cuatro pares de columnas que
se encuentran laterales a la
puerta principal tiene su tercio
inferior decorado por molduras
en zigzag, y terminan con
capiteles corintios.
SOBRE ESTAS COLUMNAS SE ENCUENTRAN UNOS FRONTONES CURVOS CON UNOS
PINACULOS ARRIBA.
SACRISTÍA
PRESBITERIO
TRANSEPTO
CRUCERO
NAVE CENTRAL
NAVES LATERALES
ENTRADA PRINCIPAL
PLANTA
Nave central - altar mayor
CRUCERO Y BOVEDAS
NAVE LATERAL
Basílica de Nuestra Señora de la Merced (1535)
• Se encuentra en el cruce de la cuadra 6 del Jirón
de la Unión (Calle La Merced) con la primera
cuadra del Jirón Antonio Miro Quesada (Calle
Jesús Nazareno), en el Centro Histórico de Lima
• Es un edificio religioso de Perú que fue
construido por Fray Miguel de Orenes en 1535,
tomando por titular al Arcángel San Miguel.
• Venera a la Patrona de las Fuerzas Armadas del
Perú.
NAVE
PRINCIPAL
N P T = -0,63
SEÑOR DE
HUANCA
BAUTISTERIOINGRESO
LATERAL
SEÑOR DE LA
SENTENCIA
ENTRADA
PRINCIPAL
N P T = - 0,42
DESPACHO
PARROQUIAL
PADRE
URRACA
INGRESO
LATERAL
ALTAR MAYOR
SAN JOSE
VIRGEN DE LA
CANDELARIA
ANTE
SACRISTIA
CORAZON DE
JESUS
VIRGEN
DOLOROSA
PRESBITERIO
N P T = - 0,28
VIRGEN DE LA
ASUNCION
DEPOSITO
SACRISTIA
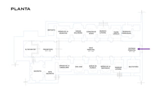
PLANTA DE DISTRIBUCION
PLANTA
ALTAR MAYOR PRESBITERIO
N P T = - 0,28 NAVE PRINCIPAL
N P T = -0,63
ENTRADA PRINCIPAL
N P T = - 0,42
CORTE A - A' 1 m.
PADRE URRACA
N P T = - 0,60
INGRESO LATERAL
N P T = - 0,60
1 m.
CORTE B - B'
CORTE C - C'
1 m.
VIRGEN DE LA
CANDELARIA
N P T = - 0,87
VIRGEN DE LA
ASUNCION
N P T = - 0,87
ELEVACION LATERAL
1 m.
ELEVACION PRINCIPAL
1 m.
PADRE URRACA
N P T = - 0,60
INGRESO LATERAL
N P T = - 0,60
1 m.
CORTE B - B'
VIRGEN DE LA
CANDELARIA
N P T = - 0,87
ELEVACION LAELEVACION PRINCIPAL
1 m.
PADRE URRACA
N P T = - 0,60
INGRESO LATERAL
N P T = - 0,60
1 m.
CORTE B - B'
CORTE C - C'
1 m.
VIRGEN DE LA
CANDELARIA
N P T = - 0,87
VIRGEN DE LA
ASUNCION
N P T = - 0,87
ELEVACION LATERAL
1 m.
ELEVACION PRINCIPAL
1 m.
Basílica De San Pedro
(1568)
• Edificada por la Compañía de Jesús a partir del siglo XVI.
• Importante complejo religioso del Centro Histórico de
Lima.
• Está administrada por la orden religiosa de los Jesuitas.
• Santuario Nacional del Sagrado Corazón de Jesús
• Tomaron como modelo la planta del templo de Gesù en
Roma.
PLANTA
En la actualidad el conjunto se
ha reducido a la iglesia de San
Pedro, la Penitenciaría, la capilla
de la O y el claustro de la
Portería:
1. Atrio.
2. Iglesia san pedro.
3. Capilla de la penitenciaria.
4. Capilla de la O
5. Portería.
6. Claustro.
1579
Ciudadela
Fundada
1600
Destrucción
de celdas por
terremoto y
erupción
1971
fecha en que
fue abierta al
público
1715-25
Claustro
mayor
1738
Claustro de
los naranjos
En los interiores cúpulas y
cubiertas de bóvedas de
crucería, edificaciones con
techos de tijeral con
cobertura de tejas
correspondientes a la segunda
etapa de la evolución de esta
arquitectura.
Material el sillar blanco
que proviene del
Volcán Chachani y el
rosado del Misti.
Presenta terreno de 20,426m2 área.
• Zona de viviendas llamadas celdas en el que habitaban las monjas de forma separada de las demás, estas
viviendas tenían los ambientes necesarios a modo de un departamento que incluían pequeños patios asoleados.
• Estos bloques de viviendas constituyen verdaderas manzanas con calles que tienen nombres de ciudades
españolas, como Córdoba, Toledo, Burgos, Sevilla Esto a determinado el carácter de ciudadela del conjunto.
sobrecargada de adornos, labrada en piedra, que se terminó de construir en 1710,
1575
Fundada Jerónimo de
Loayza
1720
Construcción de
fachada
1895
fue destruida la
torre por cañonazo

Ley de indias

  • 1.
    Gonzales Rodríguez Sirley. LoayzaRamos Alexandra. Paiva Curo Milagros.
  • 2.
    LEY DE INDIAS Esla legislación promulgada por los monarcas españoles para regular la vida social, política y económica entre los pobladores de la Monarquía Hispánica. Fueron promulgadas mediante real cédula el 18 de mayo de 1680. • Libro Primero: De la Santa Fé Catolica. • Libro Segundo: De las Leyes, Provisiones, Cédulas, y Ordenanzas Reales. • Libro Tercero: De el Dominio, y jurisdicción Real de las Indias. • Libro Cuarto: De los Descubrimientos. • Libro Quinto: De los Terminos, Division, y Agregacion de las Governaciones. • Libro Sexto: De los Indios. • Libro Séptimo: De los Pesqvisidores, y jueces de Comision. • Libro Octavo: De las Contadurias de Cuentas, y sus Ministros. • Libro Nono: De la Real Audiencia, y Casa de Contratacion, que reside en Sevilla.
  • 3.
    ARQUITECTURA RELIGIOSA CATEDRALES, PARROQUIAS Y CONVENTOS URBANOSY RURALES. ESTILO RENACENTISTA, MUDÉJAR Y HEREDITARIO ALREDEDOR DEL SIGLO XVI SIGLO XVII TUVO UN ESTILO BARROCO POR ÚLTIMO UN ESTILO ROCOCÓ Y NEOCLÁSICO EN EL SIGLO XIX. SE TRABAJARON TÉCNICAS Y MATERIALES INDÍGENAS LO QUE HIZO DE ESTE UN ARTE ANDINO. EL ADOBE Y LA QUINCHA FINES DEL SIGLO XVI POSEÍAN PLANTA GÓTICA- ISABELINA CON NAVE ALARGADA Y SEPARADA POR EL PRESBITERIO O LA CAPILLA MAYOR POR UN GRAN ARCO TRIUNFAL EN EL SIGLO XVII LA IGLESIA DE PLANTA EN CRUZ LATINA DE UNA NAVE SOLA O CON CAPILLAS LATERALES FORMANDO NAVES LATERALES, TOTALMENTE ABOVEDADA, CON MEDIA CÚPULA SOBRE EL CRUCERO para eso dio origen desde un inicio tuvo
  • 4.
  • 5.
    ubicación Se encuentra enel cruce de la tercera cuadra del jirón Áncash con la primera cuadra del jirón lampa.
  • 6.
    planta • IGLESIA SANFRANCISCO • IGLESIA DEL MILAGRO • IGLESIA DE LA SOLEDAD • CLAUSTRO • CLAUSTRO PRINCIPAL • SACRISTÍA • PORTERÍA
  • 7.
    FACHADA ESTILO BARROCO • enel primero se encuentran las cuatro columnas más grandes. • en el segundo, tallado en mármol de la Inmaculada Concepción con detalle de arco partido. • y en el tercero, cornadas partidas llevando al vano óvalo de la ventana que lleva al coro
  • 8.
  • 9.
    FACHADA DE LASACRISTÍA puerta de madera de una sola pieza en la parte superior, pórtico de orden toscano, frontones que dan cabida al bulto de san francisco y el escudo de la orden
  • 10.
    Nave central -altar mayor
  • 11.
    Alta cúpula -crucero Naves laterales
  • 12.
    IGLESIA DE LACOMPAÑÍA - AREQUIPA
  • 13.
    ubicación Se encuentra enel cruce de la calle santo domingo y Álvarez Thomas.
  • 14.
    • IGLESIA DELA COMPAÑIA • CLAUSTRO • CLAUSTRO PRINCIPAL • SACRISTÍA • CAPILLA DE SAN IGNACIO planta
  • 15.
    FACHADA • consta dedos cuerpos ,con dobles columnas • en el primer cuerpo se encuentra la puerta principal de madera de cedro con grandes clavos de la época. • en el segundo cuerpo se encuentra una hornacina que sirve como ventana y que tiene una repisa donde en otros tiempos sostenida una cruz de PIEDRA.
  • 16.
    Los cuatro paresde columnas que se encuentran laterales a la puerta principal tiene su tercio inferior decorado por molduras en zigzag, y terminan con capiteles corintios.
  • 17.
    SOBRE ESTAS COLUMNASSE ENCUENTRAN UNOS FRONTONES CURVOS CON UNOS PINACULOS ARRIBA.
  • 18.
  • 19.
    Nave central -altar mayor
  • 20.
  • 21.
    Basílica de NuestraSeñora de la Merced (1535) • Se encuentra en el cruce de la cuadra 6 del Jirón de la Unión (Calle La Merced) con la primera cuadra del Jirón Antonio Miro Quesada (Calle Jesús Nazareno), en el Centro Histórico de Lima • Es un edificio religioso de Perú que fue construido por Fray Miguel de Orenes en 1535, tomando por titular al Arcángel San Miguel. • Venera a la Patrona de las Fuerzas Armadas del Perú.
  • 22.
    NAVE PRINCIPAL N P T= -0,63 SEÑOR DE HUANCA BAUTISTERIOINGRESO LATERAL SEÑOR DE LA SENTENCIA ENTRADA PRINCIPAL N P T = - 0,42 DESPACHO PARROQUIAL PADRE URRACA INGRESO LATERAL ALTAR MAYOR SAN JOSE VIRGEN DE LA CANDELARIA ANTE SACRISTIA CORAZON DE JESUS VIRGEN DOLOROSA PRESBITERIO N P T = - 0,28 VIRGEN DE LA ASUNCION DEPOSITO SACRISTIA PLANTA DE DISTRIBUCION PLANTA
  • 23.
    ALTAR MAYOR PRESBITERIO NP T = - 0,28 NAVE PRINCIPAL N P T = -0,63 ENTRADA PRINCIPAL N P T = - 0,42 CORTE A - A' 1 m. PADRE URRACA N P T = - 0,60 INGRESO LATERAL N P T = - 0,60 1 m. CORTE B - B' CORTE C - C' 1 m. VIRGEN DE LA CANDELARIA N P T = - 0,87 VIRGEN DE LA ASUNCION N P T = - 0,87 ELEVACION LATERAL 1 m. ELEVACION PRINCIPAL 1 m. PADRE URRACA N P T = - 0,60 INGRESO LATERAL N P T = - 0,60 1 m. CORTE B - B' VIRGEN DE LA CANDELARIA N P T = - 0,87 ELEVACION LAELEVACION PRINCIPAL 1 m. PADRE URRACA N P T = - 0,60 INGRESO LATERAL N P T = - 0,60 1 m. CORTE B - B' CORTE C - C' 1 m. VIRGEN DE LA CANDELARIA N P T = - 0,87 VIRGEN DE LA ASUNCION N P T = - 0,87 ELEVACION LATERAL 1 m. ELEVACION PRINCIPAL 1 m.
  • 24.
    Basílica De SanPedro (1568) • Edificada por la Compañía de Jesús a partir del siglo XVI. • Importante complejo religioso del Centro Histórico de Lima. • Está administrada por la orden religiosa de los Jesuitas. • Santuario Nacional del Sagrado Corazón de Jesús • Tomaron como modelo la planta del templo de Gesù en Roma.
  • 25.
    PLANTA En la actualidadel conjunto se ha reducido a la iglesia de San Pedro, la Penitenciaría, la capilla de la O y el claustro de la Portería: 1. Atrio. 2. Iglesia san pedro. 3. Capilla de la penitenciaria. 4. Capilla de la O 5. Portería. 6. Claustro.
  • 26.
    1579 Ciudadela Fundada 1600 Destrucción de celdas por terremotoy erupción 1971 fecha en que fue abierta al público 1715-25 Claustro mayor 1738 Claustro de los naranjos En los interiores cúpulas y cubiertas de bóvedas de crucería, edificaciones con techos de tijeral con cobertura de tejas correspondientes a la segunda etapa de la evolución de esta arquitectura. Material el sillar blanco que proviene del Volcán Chachani y el rosado del Misti.
  • 27.
    Presenta terreno de20,426m2 área. • Zona de viviendas llamadas celdas en el que habitaban las monjas de forma separada de las demás, estas viviendas tenían los ambientes necesarios a modo de un departamento que incluían pequeños patios asoleados. • Estos bloques de viviendas constituyen verdaderas manzanas con calles que tienen nombres de ciudades españolas, como Córdoba, Toledo, Burgos, Sevilla Esto a determinado el carácter de ciudadela del conjunto.
  • 28.
    sobrecargada de adornos,labrada en piedra, que se terminó de construir en 1710, 1575 Fundada Jerónimo de Loayza 1720 Construcción de fachada 1895 fue destruida la torre por cañonazo