ROCÍO RESTREPO S. Página 1
MALTERÍA LEE Y ESCRIBE”
SUPÉRATE
OBJETIVOS
 Aumentar el placer de leer
 Hacer de los estudiantes de La Institución Educativa Maltería, personas competentes
en lectura y escritura, que responda a la sociedad del conocimiento.
OBJETIVOS ESPECÍFICOS
 Desarrollar diferentes niveles de competencia en lectura y escritura en los estudiantes.
 Lograr una correlación entre el éxito en las áreas académicas y los altos niveles de
comprensión de lectura.
 Involucrar a toda la comunidad educativa en la formación de competencias lectoras y
escritoras.
 Transformar la información en conocimiento, el conocimiento en procedimiento y el
procedimiento en un resultado.
 Establecer una competencia por cada nivel escolar que ofrece la Institución, de manera
articulada y pertinente.
 Adquisición funcional y significativa de las cuatro habilidades lingüísticas: hablar,
escuchar, leer y escribir.
¿QUÉ SE BUSCA A TRAVÉS DE UN CLUB DE LECTURA ESCOLAR?
PROCESOS
LECTORES
ANIMACIÓN
ROCÍO RESTREPO S. Página 2
El Club de Lectura busca dinamizar el proceso lector, brindando a niños, niñas, jóvenes, padres y
maestros lectores un espacio en el cual puedan compartir sus impresiones personales sobre un texto
leído, enriqueciéndolo con las miradas de los demás. Representa una excelente oportunidad de
conocer personas, manifestar inquietudes, vincular un desarrollo intelectual con uno social, permitiendo
que se formen pequeñas comunidades, motivadas por el hábito de la lectura.
Se integra con la totalidad de estudiantes del curso o nivel.
Todos los integrantes deben leer el mismo libro o documento (esta estrategia puede variar
como lo veremos más adelante)
Se participa de manera activa en los debates
Hay que establecer las metas diarias, semanales, quincenales o mensuales de lectura.
Se realizan actividades complementarias al ejercicio de leer: mapas conceptuales,preguntas tipo
SABER, parafraseo, dibujos, exposiciones, salidas pedagógicas.
Durante el primer año se leerán los siguientes textos:
- Juan Salvador Gaviota
- El Principito
- Cuando Despierta El Corazón
- Zoro
- Ami El Niño De Las Estrellas
- El Caballero De La Armadura Oxidada
- Colombia mi abuelo y yo.
-
ACTIVIDADES PROPUESTAS:
1. Lectura diaria
Durante la lectura de cada texto los niños y jóvenes leen todos los días en el colegio y con sus
familias. Realizarán parafraseo de lo leído.
. Qué es parafrasear?: Reconstruir lo leído con sus propias palabras.
2. Dibujos:
En su mente se imprimen imágenes de lo leído que plasman en sus cuadernos y carpetas de
LECTO-ESCRITURA como evidencias.
3. Películas y láminas
Una vez leído el libro en su totalidad, se ve la película de cada libro o se recuerda por medio de
láminas o frisos. Esta actividad anima a los estudiantes y permite tener diferentes percepciones y
lecturas del texto
Esta actividad es muy productiva, reta a los estudiantes que no habían leído con mucha disciplina a
hacerlo mejor la próxima vez y los motiva para no quedarse atrás en su lectura ya que todos deben
terminar para poder ver la película o recrear el texto.
4. Foro de análisis y discusión – debate del texto
Luego de leer cada texto se efectúan actividades complementarias: concursos de preguntas
denominado FORO DE ANÁLISIS Y DISCUSIÓN – DEBATE DEL TEXTO. Se realiza por medio
de técnicas de trabajo grupal:
ROCÍO RESTREPO S. Página 3
 Alcance la estrella
 Mesa redonda
 Foros
 Grupos de discusión
 Otras
Se propone la realización de preguntas orientadoras. ( son diseñadas por el (la ) Docente)
5. Fichas de análisis del texto
Una vez realizadas las anteriores actividades los estudiantes diligencian una ficha para argumentar sus
ideas y conocimientos sobre el texto.
METAS
- Elaboración de las guías, según la Malla Curricular y Plan de estudios, desde Nivel Pre-
escolar hasta la Educación Media.
- Aplicación de las guías elaboradas por parte de los docentes encargados de orientar la
asignatura de Actividad Lectora.
- Animación a la lectura desde el Núcleo de Habilidades Comunicativas
- Presentación a Docentes y directivos Docentes, para la Tranversalización del PROYECTO
en todas las asignaturas, teniendo en cuenta el cronograma y las competencias generales
programadas.
ACTIVIDADES
Etapas del proyecto:
 PROMOCIÓN Y ANIMACIÓN A LA LECTURA: AÑO LECTIVO 2014
Lectura de:
 Textos literarios (cuento, novela, mito, fábula, obra de teatro, historieta, relato cotidiano, poesía,
etc.)
 Textos argumentativos (ensayo, artículo de opinión, reseña, editorial de un periódico o revista)
durante el tercer periodo académico.
 Textos informativos (noticias, artículos de enciclopedia, artículo periodístico, afiches, etc.)
durante el primer
 Textos explicativos (reseña, receta, reglas de un juego e instrucciones); y manejo de
información masiva (películas, radio, televisión).
 CAPACITACIÓN: A PARTIR DEL AÑO LECTIVO 2014
 ELABORACIÓN Y ADAPTACIÓN DE GUÍAS DE AUTOAPRENDIZAJE. Una en cada
período académico.
Elaboración de guías que incluyan Promoción y Animación a la Lectura, la Teoría de las Seis Lecturas
(T6L), el Modelo de Lector Óptimo (MLO) y Clubes de Lectura como procedimiento que permite
asegurar la continuidad al proyecto (a la luz de la Escuela Activa).
ROCÍO RESTREPO S. Página 4
 REVISIÓN Y AJUSTES DEL PROYECTO Y GUÍAS:
 Aplicación de las guías por parte de los docentes de actividad lectora
 Transversalización del proyecto en todas y cada una de las asignaturas en los diferentes
niveles.
 Recolección de evidencias
 Verificación de cumplimiento del cronograma
 Verificación de actividades de animación a la lectura por parte de los docentes pertenecientes
al comité de Habilidades Comunicativas.
EJECUCIÓN
Finalmente el proyecto entra en ejecución a partir de enero del 2014 con la aplicación de las guías de
interaprendizaje. (Ver anexo 6), con la transversalización del proyecto en todas los niveles y
asignaturas, animación a la lectura por parte de los Docentes de Habilidades Comunicativas y EL
CLUB DE LECTURA.
EVALUACIÓN Y ACTIVIDADES DE MEJORAMIENTO
Se diseñarán instrumentos para docentes y estudiantes al finalizar el año escolar, con el fin de
establecer los niveles de apropiación del proyecto y su grado de desarrollo, los cuales permitirán
realizar acciones de mejoramiento continuo.
RESPONSABLES
Los (as) Docentes del área de Humanidades (Castellano) como gestoras del proyecto y
todos los Docentes de cada grado y en cada área del conocimiento a través de la
transversalización del conocimiento.
DURACIÓN
- Animación a la lectura (permanente)
- Capacitación virtual (permanente)
- Elaboración de las guías de interaprendizaje (permanente)
- Revisión y ajustes (permanente)
- Aplicación de las guías durante años para poder ver resultados del proceso en niños que
inician la etapa de Preescolar hasta los jóvenes que culminan el Bachillerato Académico.
ROCÍO RESTREPO S. Página 5
ACTIVIDADES COMPLEMENTARIAS
- Coloreado de fichas con personajes del texto.
- Observación y manipulación de los textos y libros de lectura DEL BIBLIOBANCO DE LA SALA
DE ESPAÑOL Y EL CLUB DE LECTURA.
- Invitación a entidades que promueven la lectura como Casas de la Cultura y otras…
- Concursos de dibujo
- Rompecabezas
- Juegos de asociación y comparación
- Articulación con el plan lector del colegio y con otras áreas y proyectos.
- Talleres ortográficos y de signos de puntuación
- Expresión del saber: CURIOSIDADES
SEGUIMIENTO Y EVALUACIÓN
Se diseñó un instrumento para registrar las actividades realizadas,el objetivo de cada actividad,
las observaciones para el mejoramiento continuo y una valoración de lo realizado, con el fin de
seguir y evaluar el proceso. (Ver anexo 4)
CÓMO LEER CON PROPÓSITO
CÓMO CONSIDERAR EL PROPÓSITO DEL AUTOR:
DESARROLLO DE UN "MAPA" DE CONOCIMIENTO
COMPROMISO CON EL TEXTO
EL EJERCICIO O LA ACTIVIDAD DE LEER
CINCO NIVELES DE LECTURA CUIDADOSA
PRIMER NIVEL: PARAFRASEAR
SEGUNDO NIVEL: EXPLICAR
TERCER NIVEL: ANÁLISIS
CUARTO NIVEL: EVALUACIÓN
QUINTO NIVEL: REPRESENTACIÓN
ROCÍO RESTREPO S. Página 6
ANEXOS CLUB DE LECTURA
“MALTERÍA LEE”
1. FORO DE ANÁLISIS Y DISCUSIÓN – DEBATE DEL TEXTO -
TEXTO: JUAN SALVADOR GAVIOTA
Esta actividad se desarrolla por medio de una técnica de trabajo grupal como
Alcance la estrella
Mesa redonda
Foro
Grupos de discusión
Otras
Para el desarrollo del foro de análisis y discusión del libro Juan Salvador gaviota se proponen las
siguientes preguntas orientadoras.
1. ¿dónde viven las gaviotas?
2. ¿dónde se desarrolla la historia de Juan salvador gaviota?
3. ¿qué es lo que generalmente hacen las gaviotas?
4. ¿Quién era Juan Salvador Gaviota?
5. ¿Qué eran lo que más le molestaba a Juan de su bandada?
6. ¿Qué es una bandada?
7. ¿Qué pensaban los papás de Juan de las cosas que el hacía y por qué pensaban así?
8. ¿Por qué Juan se iba solo a otros lugares, qué era lo que hacia allí cada día?
9. ¿Qué le sucedió a Juan al no querer hacer lo que hacían las otras gaviotas?
10. ¿Alguna ves Juan estuvo a punto de renunciar a su sueño de volar más alto; cuándo y por qué?
11. ¿Cuál era el sueño de Juan?
12. ¿Cómo eran las Gaviotas que se encontró Juan cuando lo exiliaron de la bandada?
13. ¿por qué las gaviotas no vuelan alto?
14. ¿Qué necesitarían las gaviotas para poder volar alto?
15. ¿qué aves pueden volar tan alto como quería volar Juan?
16. ¿qué cosas le enseñaron las otras gaviotas a Juan?
17. ¿Cuándo Juan regresó a la bandada, cual fue la gaviota que quiso aprender de él
16. ¿Qué otros personajes de aparte de Juan aparecen en la historia?
17. ¿qué era para Juan la libertad?
18. ¿qué es para ti la libertad?
19. ¿Estás de acuerdo con las cosas que hizo Juan para lograr su sueño?
20. ¿Qué logró enseñar Juan a las otras gaviotas?
21. ¿Qué te enseñó el autor del libro con la historia de Juan Salvador Gaviota?
22. ¿Cuáles fueron los momentos del la historia que más te gustaron y por qué?
23. ¿Qué fue lo que no te gusto de este libro y por qué?
ROCÍO RESTREPO S. Página 7
CLUB DE LECTURA
“MALTERÍA LEE”
2. FICHA DE ANÁLISIS DEL TEXTO
Luego de leer el libro Juan Salvador Gaviota, sé que:
1. Juan Salvador Gaviota era una gaviota que
____________________________________________________________________________________________________
____________________________________________________________________
2. sus mejores amigos eran …
____________________________________________________________________________________________________
____________________________________________________________________________________________________
____________________________________________________________________________________________________
3. La parte más importante de esta historia fue cuando …
____________________________________________________________________________________________________
____________________________________________________________________________________________________
____________________________________________________________________________________________________
4. las gaviotas generalmente solo…
____________________________________________________________________________________________________
____________________________________________________________________________________________________
_____________________
5. Lo que Juan Salvados Gaviota quería demostrar era que las gaviotas…
____________________________________________________________________________________________________
____________________________________________________________________________________________________
___________________________________________________________________________________________
6. Lo que más le gustaba hacer a Juan Salvador Gaviota era… ________________________________________________
___________________________________________________________________________________________________
___________________________________________________________________________________________________
7. Lo que el autor del libro nos quiere enseñar con esta historia es que, en la vida es muy importante…
____________________________________________________________________________________________________
____________________________________________________________________________________________________
___________________________________________________________________________________________
Nombre_____________________________________ fecha_______________________________
ROCÍO RESTREPO S. Página 8
3. FORO DE ANÁLISIS Y DISCUSIÓN – DEBATE DEL TEXTO -
TEXTO: CUANDO DESPIERTA EL CORAZÓN
Esta actividad se desarrolla por medio de una técnica de trabajo grupal como
Para el desarrollo del foro de análisis y discusión del libro Cuando despierta el Corazón se proponen las
siguientes preguntas orientadoras.
1. ¿cómo se llama el protagonista de esta historia?
2. ¿cuál es el nombre del pueblo donde se desarrolla la historia?
3. ¿qué otros personajes acompañan a Joselín en la historia?
4. ¿con quién vivía Joselín y por qué?
5. ¿cuál era la razón de que se mudaran aun nuevo pueblo?
6. ¿Cómo conoció Joselín a Maco?
7. ¿Quién era Maco con quién vivía y que cosas hacía?
8. ¿cómo conoció Joselín a Clarita?
9. ¿Qué cosas le regaló Joselín a Clarita?
10. ¿por qué Joselín tenía temor de que Clarita lo conociera?
11. ¿Qué actividades realizaba el papá de Joselín?
12. ¿Por qué la mamá de Joselín no vivía con ellos?
13. ¿Cuáles fueron algunas de las aventuras de Maco y Joselín?
14. ¿Quién era el papá de Clarita?
15. ¿por qué hubo una fiesta en la casa del papá de Clarita?
16. ¿Qué cosa terrible pasó a Clarita?
17. ¿Qué hicieron Maco y Joselín para ayudar a solucionar el problema?
18. ¿Cómo termina la historia?
19. ¿Cuál te gustaría que fuera el final del libro?
20. ¿qué era para Joselín la amistad?
21. ¿qué es para ti la autoestima y la solidaridad?
22. ¿Estás de acuerdo con las cosas que hizo Joselín para salvar a Clarita?
23. ¿Qué logró enseñar Joselín ala gente del pueblo de San Luís?
24. ¿Qué te enseñó el autor del libro con la historia de Cuando despierta el corazón?
25. ¿Cuáles fueron los momentos del la historia que más te gustaron y por qué?
26. ¿Qué fue lo que no te gusto de este libro y por qué?
Alcance la estrella, Mesa redonda, Foro, Grupos de discusión
Otras
ROCÍO RESTREPO S. Página 9
CLUB DE LECTURA
“MALTERÍA LEE”
4. FICHA DE ANÁLISIS DEL TEXTO
Luego de leer el libro CUANDO DESPIERTA EL CORAZÓN puedo decir:
1. Los personajes de esta historia son:
____________________________________________________________________________________________________
____________________________________________________________________________________________________
____________________________________________________________________________________________________
___________________________________________________________________________________________________
2. la historia habla de un niño que …
____________________________________________________________________________________________________
____________________________________________________________________________________________________
____________________________________________________________________________________________________
___________________________________________________________________________________________________
3.Para mí la parte más emocionante del libro fue cuando …
____________________________________________________________________________________________________
____________________________________________________________________________________________________
____________________________________________________________________________________________________
4. ¿Qué pienso que pasó después con la familia de Joselín?
____________________________________________________________________________________________________
____________________________________________________________________________________________________
___________________________________________________________________________________________________
5. ¿Qué mensajes para mi vida me ha dejado la lectura de este libro?
____________________________________________________________________________________________________
____________________________________________________________________________________________________
____________________________________________________________________________________________________
__________________________________________________.
6. Los valores que tiene en cuenta el libro son: ________________________________
______________________________________________________________________
______________________________________________________________________
Nombre_____________________________________ fecha____________________
ROCÍO RESTREPO S. Página 10
5. FICHAS FOROS DE CLUB DE LECTURA
“MALTERÍA LEE”
PREGUNTAS ORIENTADORAS
EL PRINCIPITO
Esta actividad se desarrolla por medio de una técnica de trabajo grupal como
Alcance la estrella
Mesa redonda
Foro
Grupos de discusión
Otras
Para el desarrollo del foro de análisis y discusión del texto, se proponen las siguientes preguntas
orientadoras. (estas preguntas fueron diseñadas por los niños)
1. ¿Qué había en el planeta del principito?
2. ¿por qué el principito salió de su planeta?
3. ¿Cómo era la rosa que vivía en el planeta del Principito?
4. ¿Qué eran los baobads?
5. ¿Cuántos y cuáles planetas visitó el principito?
6. ¿Qué encontró el Principito en el planeta del rey?
7. ¿Qué encontró el Principito en el planeta del contador de estrellas?
8. ¿Qué le sucedió al Principito en el planeta del militar?
9. ¿Qué le sucedió al Principito en el planeta del farolero?
10. ¿Qué le sucedió al Principito en el planeta del borracho?
11. ¿Qué le sucedió al principito en el planeta de los libros?
12. ¿Cuál fue el primer personaje que se encontró el Principito al llegar al planeta tierra?
13. ¿Qué cosas le enseñó el zorro al Principito?
14. ¿Cuál fue el segundo personaje que se encontró el Principito al llegar al planeta tierra?
15. ¿Qué le dijo la serpiente al Principito sobre los seres humanos? ¿Qué opinas tú?
16. ¿Cuál fue el tercer personaje que se encontró el Principito al llegar al planeta tierra?
17. ¿qué cosas compartieron el piloto y el Principito?
18. ¿Quién era el personaje que dibujaba?
19. ¿Por qué el piloto había dejado de dibujar hace años?
20. ¿Qué era lo que el piloto siempre dibujaba?
21. ¿quién fue el único que entendió el dibujo del piloto?
22. ¿Qué fue lo primero que el Principito pidió al piloto que le dibujará?
23. ¿Por qué el piloto dibujó una caja al Principito?
24. ¿Qué hizo el principito para regresar a su planeta?
25. ¿Qué dijo el Principito al piloto antes de partir de nuevo a su planeta?
26. ¿Cómo supo el piloto que el principito no había muerto?
27. ¿Qué personajes nos enseñan sobre el valor de la amistad?
28. ¿Por qué al zorro le empezaron a gustar los campos de trigo?
29. ¿Qué era lo que buscaba el Principito?
30. ¿Qué enseñanzas nos deja la lectura del libro?
31. ¿Cuál fue el personaje que más te gustó y por qué?
32. ¿Qué diferencias encontraste entre el libro y la película?
ROCÍO RESTREPO S. Página 11
6. FICHAS DE ANÁLISIS DE TEXTOS
PROYECTO DE AULA: CLUB DE LECTURA
“MALTERÍA LEE”
ACTIVIDAD COMPLEMENTARIA: ANÁLISIS DEL TEXTO
Luego de leer el libro El Principito puedo decir de él que:
1. Los personajes que más me gustaron son
____________________________________________________________________________________________________
____________________________________________________________________________________________________
____________________________________________________________________________________________________
2. Las cosa que más me llamaron la atención fueron
____________________________________________________________________________________________________
____________________________________________________________________________________________________
____________________________________________________________________________________________________
___________________________________________________________________________________________________
3. Lo que me enseña este libro para la vida es
____________________________________________________________________________________________________
____________________________________________________________________________________________________
_________________________________________________________________________________________________
4. Lo que no me gustó fue
____________________________________________________________________________________________________
____________________________________________________________________________________________________
____________________________________________________________________________________________________
5. invento un final diferente para El Principito
____________________________________________________________________________________________________
____________________________________________________________________________________________________
____________________________________________________________________________________________________
___________________________________________________________________________________________________
Nombre_____________________________________ fecha________________________________
ROCÍO RESTREPO S. Página 12
Luego de leer el libro Zoro puedo decir
1. Los mejores personajes de esta historia son:
____________________________________________________________________________________________________
____________________________________________________________________________________________________
___________________________________________________________________________________________________
2. la historia habla de un niño que…
____________________________________________________________________________________________________
____________________________________________________________________________________________________
____________________________________________________________________________________________________
3. el ave tente es:
____________________________________________________________________________________________________
____________________________________________________________________________________________________
4.Para mí la parte más emocionante del libro fue cuando …
____________________________________________________________________________________________________
____________________________________________________________________________________________________
___________________________________________________________________________________________________
5. ¿Qué pienso de las cosas tristes que le pasaron a Zoro en la Selva?
____________________________________________________________________________________________________
____________________________________________________________________________________________________
____________________________________________________________________________________________________
6. su mejor amigo durante la búsqueda de su familia fue _____________________________ porqué?_________________
___________________________________________________________________________________________________
____________________________________________________________________________________________________
7. ¿Qué mensajes para mi vida me ha dejado la lectura de este libro?
____________________________________________________________________________________________________
____________________________________________________________________________________________________
____________________________________________________________________________________________________
________________________________________________________________
8. Los valores que tiene en cuenta el libro son: ________________________________
______________________________________________________________________
______________________________________________________________________
______________________________________________________________________
Nombre:_____________________________________ fecha:_______________
7. CLUB DE LECTURA “MALTERÍA LEE”
FICHA DE ANÁLISIS DEL TEXTO
ROCÍO RESTREPO S. Página 13
8. CLUB DE LECTURA “MALTERÍA LEE”
FICHA DE ANÁLISIS DEL TEXTO
 Luego de leer el libro Colombia Mi Abuelo y Yo, puedo decir:
1. Los personajes centrales del libro son:
____________________________________________________________________________________________________
______________________________________________________________________________________
2. Los capítulos que más me llamaron la atención fueron:
____________________________________________________________________________________________________
____________________________________________________________________________________________________
_________________________Porque:
____________________________________________________________________________________________________
____________________________________________________________________________________
___________________________________________________________________________
___________________________________________________________________________
3. Lo que me enseña este libro para la vida sobre Colombia es:
____________________________________________________________________________________________________
____________________________________________________________________________________________________
____________________________________________________________________________________________________
4. Un final maravilloso para este libro sería:
____________________________________________________________________________________________________
____________________________________________________________________________________________________
____________________________________________________________________________________________________
____________________________________________________________________________________________________
4. Planteo3 preguntassobre eltexto y las contesto,luegosocializamoslaspreguntaspararealizarelforo
de análisis.
1._____________________________________________________________________._____________________________
________________________________________________________________________________________________
2.__________________________________________________________________________________________________
___________________________________________________________________________________________
3.__________________________________________________________________________________________
_______________________________________________________________________________________________
6. pienso que el autor lo que desea al escribir este libro es que yo: _______________________________________
Nombre:_____________________________________ fecha:_______________
FORMATO DE EVALUACIÓN CLUB DE LECTURA
ROCÍO RESTREPO S. Página 14
FORMATO DE EVALUACIÓN Y SEGUIMIENTO DE ACTIVIDADES
FECHA ACTIVIDAD OBJETIVO OBSERVACIONES
GENERALES
EVALUACIÓN
E S A
20.5 ARTICULACIÓN CON OTRAS DEPENDENCIAS
FICHA DE VISITAS A LA BIBLIOTECA
PROYECTO DE AULA: CLUB DE LECTURA
ACTIVIDAD COMPLEMENTARIA: VISITAS A LA BIBLIOTECA
Nombre del estudiante: Grado: 3-4
Fecha de la visita Nombre del libro Código Páginas leídas
ROCÍO RESTREPO S. Página 15
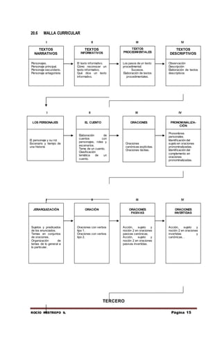
20.6 MALLA CURRICULAR
I II III IV
I II III IV
I II III IV
TERCERO
Personajes.
Personaje principal.
Personaje secundario.
Personaje antagonista
TEXTOS
NARRATIVOS
El texto informativo.
Cómo reconocer un
texto informativo.
Qué dice un texto
informativo.
Los pasos de un texto
procedimental.
Sucesos.
Elaboración de textos
procedimentales.
Observación
Descripción
Elaboración de textos
descriptivos
TEXTOS
INFORMATIVOS
TEXTOS
PROCEDIMENTALES
TEXTOS
DESCRIPTIVOS
El personaje y su rol.
Escenario y tiempo de
una historia
LOS PERSONAJES
Elaboración de
cuentos con
personajes, roles y
escenarios.
Tema de un cuento.
Clasificación
temática de un
cuento.
Oraciones
canónicas explícitas.
Oraciones tácitas.
Pronombres
personales.
Identificación del
sujeto en oraciones
pronominalizadas.
Identificación del
complemento en
oraciones
pronominalizadas.
EL CUENTO ORACIONES PRONOMINALIZA-
CIÓN
Sujetos y predicados
de los enunciados.
Temas en conjuntos
de oraciones.
Organización de
temas de lo general a
lo particular.
JERARQUIZACIÓN
Oraciones con verbos
tipo 1.
Oraciones con verbos
tipo 2.
Acción, sujeto y
noción 2 en oraciones
pasivas canónicas.
Acción, sujeto y
noción 2 en oraciones
pasivas invertidas.
Acción, sujeto y
noción 2 en oraciones
invertidas y
canónicas. .
ORACIÓN ORACIONES
PASIVAS
ORACIONES
INVERTIDAS
ROCÍO RESTREPO S. Página 16
I II III IV
I II III IV
I II III IV
SEXTO
I II III IV
S
I II III IV
Palabras para
preguntar.
Preguntas de tipo
identificación.
Preguntas de tipo
paráfrasis.
PREGUNTAS
Palabras
especificadoras,
ejemplificadoras o
propiedades.
Oración particular y
oración pensamiento.
Cromatizadores y
adverbio dentro de
una oración.
Relación, noción 1 y
noción 2.
Mentefactos modales.
FUNCIONES DE LAS
PALABRAS
ORACIONES
MODALES
MENTEFACTOS
MODALES
Preguntas de tipo
pragmática.
Preguntas de tipo
enciclopedia.
PREGUNTAS
Informativo:
periodístico,
publicitario, científico.
Literario: narrativo,
poético, dramático.
Argumentativo:
ensayístico.
Educativo: Instructivo,
didáctico, explicativo.
Prosa.
Verso.
Diálogo.
Figuras literarias.
Personajes.
Argumentos
Ambiente
Narrador
T
IPOS DE TEXTOS TEXTOS
LITERARIOS
COMPONENTES DE
UN TEXTO
NARRATIVO
Preguntas de tipo
pragmático.
Preguntas de tipo
identificación.
PREGUNTAS
Clasificación temática.
Clasificación de
títulos.
Clasificación de
disciplinas.
Frases con sentido
literal.
Frases con sentido
inferencial.
Diferentes variaciones
en frases.
Textos humorísticos
CLASIFICACIÓN FRASES SENTIDOS DE
FRASES
Preguntas tipo
enciclopedia.
Preguntas tipo
paráfrasis.
FLUJOGRAMA
DE TIPOS DE
PREGUNTAS
Tipos de texto.
Texto literario.
Recursos literarios.
Componentes de un
texto narrativo.
El índice ofrece tema
principal de un libro.
Jerarquización de
temas y subtemas a
partir del índice.
Clasificación de
enunciados sueltos.
Ideas generales y
específicas.
Enunciados generales
a partir de oraciones
particulares.
TEXTO EL ÍNDICE ENUNCIADOS
PREGUNTAS TIPOS DE IDEAS PROPÓSITOS
IDEAS
PRINCIPALES Y
SECUNDARIAS
ROCÍO RESTREPO S. Página 17
OCTAVO
I II III IV
I II III IV
I II III IV
I II III IV
Flujograma tipo de
preguntas.
Preguntas de tipo
pragmático.
Preguntas de tipo
paráfrasis.
Definiciones.
Argumentos.
Procedimientos
.
Conceptuales.
Procedimentales.
Argumentales.
Ideas principales.
Ideas secundarias.
Supresión de ideas
secundarias.
Flujograma tipo de
preguntas.
Preguntas tipo
gramática.
Preguntas tipo
enciclopedia.
PREGUNTAS
Categorías gramaticales.
Signos de puntuación.
Tipos de textos.
Estructura de un texto
literario.
Recursos literarios.
Componentes de un
textonarrativo.
Extracción de Ideas
contenidas en la
introducción.
Identificación de la
introducción según el
tipo de ideas.
T
Tipos de procesos.
Flujogramas estándar:
organigrama,
producción y software.
Símbolos del
flujogramas
GRAMÁTICA Y
TIPOS DE TEXTOS
INTRODUCCIÓN FLUJOGRAMAS
Flujograma del tipo de
preguntas.
Pregunta tipo
pragmático.
Preguntas tipo
paráfrasis.
PRGUNTAS
Oraciones pertinentes
para los propósitos de
lectura.
Organización de
oraciones según
propósito de lectura.
Ordena oraciones en
función de dos o más
propósitos.
Identificación de
oraciones de la clase
concepto.
Nexo o relación de
inclusión.
Género próximo.
Expresiones claves.
Supraordinación.
Exclusión.
Infraordinación.
Isoordinación.
PROPÓSITO
LECTOR
TEXTO
CONCEPTUAL
EL CONCEPTO
Tipos de preguntas
gramaticales.
Categorías
gramaticales.
Signos de puntuación.
GRAMÁTICA
Tipos de preguntas
enciclopedia.
El texto.
Estructura de un texto.
Recursos literarios.
Componentes de un
texto literario.
Propósitos de lectura
organizados según
generalidades.
Estructuras temáticas de
dif erentes
superestructuras.
Estructura temática de un
texto según la
superestructura.
Conectores
argumentativos y
derivativos.
Proposiciones
argumentativas,
derivativas y
definitorias.
ENCICLOPEDIA
SUPER
ESTRUCTURA MICROENSAYO
Ruta de aprendizaje.
Tipo de ideas.
Propósito de lectura.
Preguntas de lectura.
PRELIMINARES DE
LECTURA
Concordancia
temática.
Concordancia de
propósitos.
Concordancia de
superestructura.
Relievar.
Analizar.
Definir.
Inferencia
proposicional.
Macroproposicionali-
zar.
Estructura semántica
conceptual.
Estructura semántica
procedimental.
Estructura semántica
argumental.
COMPETENCIA
VALORATIVA
INFERIR ESTRUCTURAS
ROCÍO RESTREPO S. Página 18
20.7 FORMATO PARA LA ELABORACIÓN DE GUÍAS
NUCLEO:
AREA:
DOCENTE:
GRADO: FECHA: PERIODO:
TEMA:
LOGROS:
Los logros pueden ser cognitivos (fundamentación nocional, proposicional o conceptual), expresivos (la
aplicación de las nociones, las proposiciones o conceptos a través de un procedimiento) y afectivos (la
aplicación del procedimiento contextualizada de las nociones, proposiciones o conceptos).
INDICADORES DE LOGROS:
Son síntomas, indicios, señales, rasgos o conjuntos de rasgos, datos e información perceptible, que al
ser confrontados con el logro esperado, nos dan evidencias significativas de los avances en pos de
alcanzar el logro.
Pregunta de orden superior: éstas se postulan en términos de problemas enunciados y expresados a
través de preguntas, las cuales exigen procesos claros que conduzcan al estudiante al logro de
alternativas de solución y que visualicen campos de aplicación y proyección, hasta llegar incluso a crear
para el medio, condiciones de cambio y de desarrollo armónico.
A. VIVENCIA
Exploración, acercamiento y/o aproximación.
B. FUNDAMENTACIÓN CIENTÍFICA
Conceptualización, información teórica, definiciones, glosario, nociones, proposiciones, conceptos y
finalmente procedimiento.
C. EJERCITACIÓN
Ejercitación de los conceptos, información teórica, definiciones, glosario, nociones, proposiciones o
conceptos dentro de un procedimiento para abordar los temas.
D. APLICACIÓN DE NUEVOS CONOCIMIENTOS
Aplicación de nuevos conocimientos a su realidad, situaciones problemáticas, problemas y un
procedimiento para resolverlos. Técnicas de manejo, proyectos de aula, hacer y producir.
E. COMPLEMENTACIÓN O AMPLIACIÓN
Nuevas exploraciones y ampliación de referencias bibliográficas.
BIBLIOGRAFÍA – WEBGRAFÍA
ROCÍO RESTREPO S. Página 19
La bibliografía es el estudio de referencia de los textos. Proviene del griego biblón 'libros' y graphein
'escribir'. Se debe escribir por orden alfabético y la webgrafía es un listado o referencia de sitios webs,
blogs o portales de Internet.
APELLIDO(S), Nombre. Título del libro. Nº de edición. Lugar de edición: editorial, año de edición. Nº de
páginas.
http://www.saltspring.com/brochmann/Schmath/Why-1.00.html (10-4-05)
NUCLEO: HABILIDADES COMUNICATIVAS
AREA: LECTORES Y ESCRITORES ACTIVOS
DOCENTE:
GRADO: FECHA: PERIODO:
TEMA:
Para preescolar y primaria: La fuente elegida es Arial Narrow 12; tamaño del papel, oficio.
LOGROS:
Los logros pueden ser cognitivos (fundamentación nocional, proposicional o conceptual), expresivos (la
aplicación de las nociones, las proposiciones o conceptos a través de un procedimiento) y afectivos (la
aplicación del procedimiento contextualizada de las nociones, proposiciones o conceptos).
INDICADORES DE LOGROS:
Son síntomas, indicios, señales, rasgos o conjuntos de rasgos, datos e información perceptible, que al
ser confrontados con el logro esperado, nos dan evidencias significativas de los avances en pos de
alcanzar el logro.
Pregunta de orden superior: éstas se postulan en términos de problemas enunciados y expresados a
través de preguntas, las cuales exigen procesos claros que conduzcan al estudiante al logro de
alternativas de solución y que visualicen campos de aplicación y proyección, hasta llegar incluso a crear
para el medio condiciones de cambio y de desarrollo armónico.
A. ACTIVIDADES BÁSICAS
- Exploración, acercamiento y/o aproximación.
- Conceptualización, información teórica, definiciones, glosario, nociones, proposiciones, conceptos y
finalmente procedimiento.
B. ACTIVIDADES PRÁCTICAS
- Ejercitación de los conceptos, información teórica, definiciones, glosario, nociones, proposiciones o
conceptos dentro de un procedimiento para abordar los temas.
C. ACTIVIDADES DE APLICACIÓN
-Aplicación de nuevos conocimientos a su realidad, situaciones problemáticas, problemas y un
procedimiento para resolverlos. Técnicas de manejo, proyectos de aula, hacer y producir.
-Nuevas exploraciones y ampliación de referencias bibliográficas.
BIBLIOGRAFÍA – WEBGRAFÍA
ROCÍO RESTREPO S. Página 20
La bibliografía es el estudio de referencia de los textos. Proviene del griego biblón 'libros' y graphein
'escribir'. Se debe escribir por orden alfabético y la webgrafía es un listado o referencia de sitios webs,
blogs o portales de Internet.
APELLIDO(S), Nombre. Título del libro. Nº de edición. Lugar de edición: editorial, año de edición. Nº de
páginas.
http://www.saltspring.com/brochmann/Schmath/Why-1.00.html (10-4-05)
NOTA: las guías deben incluir: trabajo colaborativo, aspectos ciudadanos y fomentar el uso de las tics.

MalterÍa lee agosto 20-2015

  • 1.
    ROCÍO RESTREPO S.Página 1 MALTERÍA LEE Y ESCRIBE” SUPÉRATE OBJETIVOS  Aumentar el placer de leer  Hacer de los estudiantes de La Institución Educativa Maltería, personas competentes en lectura y escritura, que responda a la sociedad del conocimiento. OBJETIVOS ESPECÍFICOS  Desarrollar diferentes niveles de competencia en lectura y escritura en los estudiantes.  Lograr una correlación entre el éxito en las áreas académicas y los altos niveles de comprensión de lectura.  Involucrar a toda la comunidad educativa en la formación de competencias lectoras y escritoras.  Transformar la información en conocimiento, el conocimiento en procedimiento y el procedimiento en un resultado.  Establecer una competencia por cada nivel escolar que ofrece la Institución, de manera articulada y pertinente.  Adquisición funcional y significativa de las cuatro habilidades lingüísticas: hablar, escuchar, leer y escribir. ¿QUÉ SE BUSCA A TRAVÉS DE UN CLUB DE LECTURA ESCOLAR? PROCESOS LECTORES ANIMACIÓN
  • 2.
    ROCÍO RESTREPO S.Página 2 El Club de Lectura busca dinamizar el proceso lector, brindando a niños, niñas, jóvenes, padres y maestros lectores un espacio en el cual puedan compartir sus impresiones personales sobre un texto leído, enriqueciéndolo con las miradas de los demás. Representa una excelente oportunidad de conocer personas, manifestar inquietudes, vincular un desarrollo intelectual con uno social, permitiendo que se formen pequeñas comunidades, motivadas por el hábito de la lectura. Se integra con la totalidad de estudiantes del curso o nivel. Todos los integrantes deben leer el mismo libro o documento (esta estrategia puede variar como lo veremos más adelante) Se participa de manera activa en los debates Hay que establecer las metas diarias, semanales, quincenales o mensuales de lectura. Se realizan actividades complementarias al ejercicio de leer: mapas conceptuales,preguntas tipo SABER, parafraseo, dibujos, exposiciones, salidas pedagógicas. Durante el primer año se leerán los siguientes textos: - Juan Salvador Gaviota - El Principito - Cuando Despierta El Corazón - Zoro - Ami El Niño De Las Estrellas - El Caballero De La Armadura Oxidada - Colombia mi abuelo y yo. - ACTIVIDADES PROPUESTAS: 1. Lectura diaria Durante la lectura de cada texto los niños y jóvenes leen todos los días en el colegio y con sus familias. Realizarán parafraseo de lo leído. . Qué es parafrasear?: Reconstruir lo leído con sus propias palabras. 2. Dibujos: En su mente se imprimen imágenes de lo leído que plasman en sus cuadernos y carpetas de LECTO-ESCRITURA como evidencias. 3. Películas y láminas Una vez leído el libro en su totalidad, se ve la película de cada libro o se recuerda por medio de láminas o frisos. Esta actividad anima a los estudiantes y permite tener diferentes percepciones y lecturas del texto Esta actividad es muy productiva, reta a los estudiantes que no habían leído con mucha disciplina a hacerlo mejor la próxima vez y los motiva para no quedarse atrás en su lectura ya que todos deben terminar para poder ver la película o recrear el texto. 4. Foro de análisis y discusión – debate del texto Luego de leer cada texto se efectúan actividades complementarias: concursos de preguntas denominado FORO DE ANÁLISIS Y DISCUSIÓN – DEBATE DEL TEXTO. Se realiza por medio de técnicas de trabajo grupal:
  • 3.
    ROCÍO RESTREPO S.Página 3  Alcance la estrella  Mesa redonda  Foros  Grupos de discusión  Otras Se propone la realización de preguntas orientadoras. ( son diseñadas por el (la ) Docente) 5. Fichas de análisis del texto Una vez realizadas las anteriores actividades los estudiantes diligencian una ficha para argumentar sus ideas y conocimientos sobre el texto. METAS - Elaboración de las guías, según la Malla Curricular y Plan de estudios, desde Nivel Pre- escolar hasta la Educación Media. - Aplicación de las guías elaboradas por parte de los docentes encargados de orientar la asignatura de Actividad Lectora. - Animación a la lectura desde el Núcleo de Habilidades Comunicativas - Presentación a Docentes y directivos Docentes, para la Tranversalización del PROYECTO en todas las asignaturas, teniendo en cuenta el cronograma y las competencias generales programadas. ACTIVIDADES Etapas del proyecto:  PROMOCIÓN Y ANIMACIÓN A LA LECTURA: AÑO LECTIVO 2014 Lectura de:  Textos literarios (cuento, novela, mito, fábula, obra de teatro, historieta, relato cotidiano, poesía, etc.)  Textos argumentativos (ensayo, artículo de opinión, reseña, editorial de un periódico o revista) durante el tercer periodo académico.  Textos informativos (noticias, artículos de enciclopedia, artículo periodístico, afiches, etc.) durante el primer  Textos explicativos (reseña, receta, reglas de un juego e instrucciones); y manejo de información masiva (películas, radio, televisión).  CAPACITACIÓN: A PARTIR DEL AÑO LECTIVO 2014  ELABORACIÓN Y ADAPTACIÓN DE GUÍAS DE AUTOAPRENDIZAJE. Una en cada período académico. Elaboración de guías que incluyan Promoción y Animación a la Lectura, la Teoría de las Seis Lecturas (T6L), el Modelo de Lector Óptimo (MLO) y Clubes de Lectura como procedimiento que permite asegurar la continuidad al proyecto (a la luz de la Escuela Activa).
  • 4.
    ROCÍO RESTREPO S.Página 4  REVISIÓN Y AJUSTES DEL PROYECTO Y GUÍAS:  Aplicación de las guías por parte de los docentes de actividad lectora  Transversalización del proyecto en todas y cada una de las asignaturas en los diferentes niveles.  Recolección de evidencias  Verificación de cumplimiento del cronograma  Verificación de actividades de animación a la lectura por parte de los docentes pertenecientes al comité de Habilidades Comunicativas. EJECUCIÓN Finalmente el proyecto entra en ejecución a partir de enero del 2014 con la aplicación de las guías de interaprendizaje. (Ver anexo 6), con la transversalización del proyecto en todas los niveles y asignaturas, animación a la lectura por parte de los Docentes de Habilidades Comunicativas y EL CLUB DE LECTURA. EVALUACIÓN Y ACTIVIDADES DE MEJORAMIENTO Se diseñarán instrumentos para docentes y estudiantes al finalizar el año escolar, con el fin de establecer los niveles de apropiación del proyecto y su grado de desarrollo, los cuales permitirán realizar acciones de mejoramiento continuo. RESPONSABLES Los (as) Docentes del área de Humanidades (Castellano) como gestoras del proyecto y todos los Docentes de cada grado y en cada área del conocimiento a través de la transversalización del conocimiento. DURACIÓN - Animación a la lectura (permanente) - Capacitación virtual (permanente) - Elaboración de las guías de interaprendizaje (permanente) - Revisión y ajustes (permanente) - Aplicación de las guías durante años para poder ver resultados del proceso en niños que inician la etapa de Preescolar hasta los jóvenes que culminan el Bachillerato Académico.
  • 5.
    ROCÍO RESTREPO S.Página 5 ACTIVIDADES COMPLEMENTARIAS - Coloreado de fichas con personajes del texto. - Observación y manipulación de los textos y libros de lectura DEL BIBLIOBANCO DE LA SALA DE ESPAÑOL Y EL CLUB DE LECTURA. - Invitación a entidades que promueven la lectura como Casas de la Cultura y otras… - Concursos de dibujo - Rompecabezas - Juegos de asociación y comparación - Articulación con el plan lector del colegio y con otras áreas y proyectos. - Talleres ortográficos y de signos de puntuación - Expresión del saber: CURIOSIDADES SEGUIMIENTO Y EVALUACIÓN Se diseñó un instrumento para registrar las actividades realizadas,el objetivo de cada actividad, las observaciones para el mejoramiento continuo y una valoración de lo realizado, con el fin de seguir y evaluar el proceso. (Ver anexo 4) CÓMO LEER CON PROPÓSITO CÓMO CONSIDERAR EL PROPÓSITO DEL AUTOR: DESARROLLO DE UN "MAPA" DE CONOCIMIENTO COMPROMISO CON EL TEXTO EL EJERCICIO O LA ACTIVIDAD DE LEER CINCO NIVELES DE LECTURA CUIDADOSA PRIMER NIVEL: PARAFRASEAR SEGUNDO NIVEL: EXPLICAR TERCER NIVEL: ANÁLISIS CUARTO NIVEL: EVALUACIÓN QUINTO NIVEL: REPRESENTACIÓN
  • 6.
    ROCÍO RESTREPO S.Página 6 ANEXOS CLUB DE LECTURA “MALTERÍA LEE” 1. FORO DE ANÁLISIS Y DISCUSIÓN – DEBATE DEL TEXTO - TEXTO: JUAN SALVADOR GAVIOTA Esta actividad se desarrolla por medio de una técnica de trabajo grupal como Alcance la estrella Mesa redonda Foro Grupos de discusión Otras Para el desarrollo del foro de análisis y discusión del libro Juan Salvador gaviota se proponen las siguientes preguntas orientadoras. 1. ¿dónde viven las gaviotas? 2. ¿dónde se desarrolla la historia de Juan salvador gaviota? 3. ¿qué es lo que generalmente hacen las gaviotas? 4. ¿Quién era Juan Salvador Gaviota? 5. ¿Qué eran lo que más le molestaba a Juan de su bandada? 6. ¿Qué es una bandada? 7. ¿Qué pensaban los papás de Juan de las cosas que el hacía y por qué pensaban así? 8. ¿Por qué Juan se iba solo a otros lugares, qué era lo que hacia allí cada día? 9. ¿Qué le sucedió a Juan al no querer hacer lo que hacían las otras gaviotas? 10. ¿Alguna ves Juan estuvo a punto de renunciar a su sueño de volar más alto; cuándo y por qué? 11. ¿Cuál era el sueño de Juan? 12. ¿Cómo eran las Gaviotas que se encontró Juan cuando lo exiliaron de la bandada? 13. ¿por qué las gaviotas no vuelan alto? 14. ¿Qué necesitarían las gaviotas para poder volar alto? 15. ¿qué aves pueden volar tan alto como quería volar Juan? 16. ¿qué cosas le enseñaron las otras gaviotas a Juan? 17. ¿Cuándo Juan regresó a la bandada, cual fue la gaviota que quiso aprender de él 16. ¿Qué otros personajes de aparte de Juan aparecen en la historia? 17. ¿qué era para Juan la libertad? 18. ¿qué es para ti la libertad? 19. ¿Estás de acuerdo con las cosas que hizo Juan para lograr su sueño? 20. ¿Qué logró enseñar Juan a las otras gaviotas? 21. ¿Qué te enseñó el autor del libro con la historia de Juan Salvador Gaviota? 22. ¿Cuáles fueron los momentos del la historia que más te gustaron y por qué? 23. ¿Qué fue lo que no te gusto de este libro y por qué?
  • 7.
    ROCÍO RESTREPO S.Página 7 CLUB DE LECTURA “MALTERÍA LEE” 2. FICHA DE ANÁLISIS DEL TEXTO Luego de leer el libro Juan Salvador Gaviota, sé que: 1. Juan Salvador Gaviota era una gaviota que ____________________________________________________________________________________________________ ____________________________________________________________________ 2. sus mejores amigos eran … ____________________________________________________________________________________________________ ____________________________________________________________________________________________________ ____________________________________________________________________________________________________ 3. La parte más importante de esta historia fue cuando … ____________________________________________________________________________________________________ ____________________________________________________________________________________________________ ____________________________________________________________________________________________________ 4. las gaviotas generalmente solo… ____________________________________________________________________________________________________ ____________________________________________________________________________________________________ _____________________ 5. Lo que Juan Salvados Gaviota quería demostrar era que las gaviotas… ____________________________________________________________________________________________________ ____________________________________________________________________________________________________ ___________________________________________________________________________________________ 6. Lo que más le gustaba hacer a Juan Salvador Gaviota era… ________________________________________________ ___________________________________________________________________________________________________ ___________________________________________________________________________________________________ 7. Lo que el autor del libro nos quiere enseñar con esta historia es que, en la vida es muy importante… ____________________________________________________________________________________________________ ____________________________________________________________________________________________________ ___________________________________________________________________________________________ Nombre_____________________________________ fecha_______________________________
  • 8.
    ROCÍO RESTREPO S.Página 8 3. FORO DE ANÁLISIS Y DISCUSIÓN – DEBATE DEL TEXTO - TEXTO: CUANDO DESPIERTA EL CORAZÓN Esta actividad se desarrolla por medio de una técnica de trabajo grupal como Para el desarrollo del foro de análisis y discusión del libro Cuando despierta el Corazón se proponen las siguientes preguntas orientadoras. 1. ¿cómo se llama el protagonista de esta historia? 2. ¿cuál es el nombre del pueblo donde se desarrolla la historia? 3. ¿qué otros personajes acompañan a Joselín en la historia? 4. ¿con quién vivía Joselín y por qué? 5. ¿cuál era la razón de que se mudaran aun nuevo pueblo? 6. ¿Cómo conoció Joselín a Maco? 7. ¿Quién era Maco con quién vivía y que cosas hacía? 8. ¿cómo conoció Joselín a Clarita? 9. ¿Qué cosas le regaló Joselín a Clarita? 10. ¿por qué Joselín tenía temor de que Clarita lo conociera? 11. ¿Qué actividades realizaba el papá de Joselín? 12. ¿Por qué la mamá de Joselín no vivía con ellos? 13. ¿Cuáles fueron algunas de las aventuras de Maco y Joselín? 14. ¿Quién era el papá de Clarita? 15. ¿por qué hubo una fiesta en la casa del papá de Clarita? 16. ¿Qué cosa terrible pasó a Clarita? 17. ¿Qué hicieron Maco y Joselín para ayudar a solucionar el problema? 18. ¿Cómo termina la historia? 19. ¿Cuál te gustaría que fuera el final del libro? 20. ¿qué era para Joselín la amistad? 21. ¿qué es para ti la autoestima y la solidaridad? 22. ¿Estás de acuerdo con las cosas que hizo Joselín para salvar a Clarita? 23. ¿Qué logró enseñar Joselín ala gente del pueblo de San Luís? 24. ¿Qué te enseñó el autor del libro con la historia de Cuando despierta el corazón? 25. ¿Cuáles fueron los momentos del la historia que más te gustaron y por qué? 26. ¿Qué fue lo que no te gusto de este libro y por qué? Alcance la estrella, Mesa redonda, Foro, Grupos de discusión Otras
  • 9.
    ROCÍO RESTREPO S.Página 9 CLUB DE LECTURA “MALTERÍA LEE” 4. FICHA DE ANÁLISIS DEL TEXTO Luego de leer el libro CUANDO DESPIERTA EL CORAZÓN puedo decir: 1. Los personajes de esta historia son: ____________________________________________________________________________________________________ ____________________________________________________________________________________________________ ____________________________________________________________________________________________________ ___________________________________________________________________________________________________ 2. la historia habla de un niño que … ____________________________________________________________________________________________________ ____________________________________________________________________________________________________ ____________________________________________________________________________________________________ ___________________________________________________________________________________________________ 3.Para mí la parte más emocionante del libro fue cuando … ____________________________________________________________________________________________________ ____________________________________________________________________________________________________ ____________________________________________________________________________________________________ 4. ¿Qué pienso que pasó después con la familia de Joselín? ____________________________________________________________________________________________________ ____________________________________________________________________________________________________ ___________________________________________________________________________________________________ 5. ¿Qué mensajes para mi vida me ha dejado la lectura de este libro? ____________________________________________________________________________________________________ ____________________________________________________________________________________________________ ____________________________________________________________________________________________________ __________________________________________________. 6. Los valores que tiene en cuenta el libro son: ________________________________ ______________________________________________________________________ ______________________________________________________________________ Nombre_____________________________________ fecha____________________
  • 10.
    ROCÍO RESTREPO S.Página 10 5. FICHAS FOROS DE CLUB DE LECTURA “MALTERÍA LEE” PREGUNTAS ORIENTADORAS EL PRINCIPITO Esta actividad se desarrolla por medio de una técnica de trabajo grupal como Alcance la estrella Mesa redonda Foro Grupos de discusión Otras Para el desarrollo del foro de análisis y discusión del texto, se proponen las siguientes preguntas orientadoras. (estas preguntas fueron diseñadas por los niños) 1. ¿Qué había en el planeta del principito? 2. ¿por qué el principito salió de su planeta? 3. ¿Cómo era la rosa que vivía en el planeta del Principito? 4. ¿Qué eran los baobads? 5. ¿Cuántos y cuáles planetas visitó el principito? 6. ¿Qué encontró el Principito en el planeta del rey? 7. ¿Qué encontró el Principito en el planeta del contador de estrellas? 8. ¿Qué le sucedió al Principito en el planeta del militar? 9. ¿Qué le sucedió al Principito en el planeta del farolero? 10. ¿Qué le sucedió al Principito en el planeta del borracho? 11. ¿Qué le sucedió al principito en el planeta de los libros? 12. ¿Cuál fue el primer personaje que se encontró el Principito al llegar al planeta tierra? 13. ¿Qué cosas le enseñó el zorro al Principito? 14. ¿Cuál fue el segundo personaje que se encontró el Principito al llegar al planeta tierra? 15. ¿Qué le dijo la serpiente al Principito sobre los seres humanos? ¿Qué opinas tú? 16. ¿Cuál fue el tercer personaje que se encontró el Principito al llegar al planeta tierra? 17. ¿qué cosas compartieron el piloto y el Principito? 18. ¿Quién era el personaje que dibujaba? 19. ¿Por qué el piloto había dejado de dibujar hace años? 20. ¿Qué era lo que el piloto siempre dibujaba? 21. ¿quién fue el único que entendió el dibujo del piloto? 22. ¿Qué fue lo primero que el Principito pidió al piloto que le dibujará? 23. ¿Por qué el piloto dibujó una caja al Principito? 24. ¿Qué hizo el principito para regresar a su planeta? 25. ¿Qué dijo el Principito al piloto antes de partir de nuevo a su planeta? 26. ¿Cómo supo el piloto que el principito no había muerto? 27. ¿Qué personajes nos enseñan sobre el valor de la amistad? 28. ¿Por qué al zorro le empezaron a gustar los campos de trigo? 29. ¿Qué era lo que buscaba el Principito? 30. ¿Qué enseñanzas nos deja la lectura del libro? 31. ¿Cuál fue el personaje que más te gustó y por qué? 32. ¿Qué diferencias encontraste entre el libro y la película?
  • 11.
    ROCÍO RESTREPO S.Página 11 6. FICHAS DE ANÁLISIS DE TEXTOS PROYECTO DE AULA: CLUB DE LECTURA “MALTERÍA LEE” ACTIVIDAD COMPLEMENTARIA: ANÁLISIS DEL TEXTO Luego de leer el libro El Principito puedo decir de él que: 1. Los personajes que más me gustaron son ____________________________________________________________________________________________________ ____________________________________________________________________________________________________ ____________________________________________________________________________________________________ 2. Las cosa que más me llamaron la atención fueron ____________________________________________________________________________________________________ ____________________________________________________________________________________________________ ____________________________________________________________________________________________________ ___________________________________________________________________________________________________ 3. Lo que me enseña este libro para la vida es ____________________________________________________________________________________________________ ____________________________________________________________________________________________________ _________________________________________________________________________________________________ 4. Lo que no me gustó fue ____________________________________________________________________________________________________ ____________________________________________________________________________________________________ ____________________________________________________________________________________________________ 5. invento un final diferente para El Principito ____________________________________________________________________________________________________ ____________________________________________________________________________________________________ ____________________________________________________________________________________________________ ___________________________________________________________________________________________________ Nombre_____________________________________ fecha________________________________
  • 12.
    ROCÍO RESTREPO S.Página 12 Luego de leer el libro Zoro puedo decir 1. Los mejores personajes de esta historia son: ____________________________________________________________________________________________________ ____________________________________________________________________________________________________ ___________________________________________________________________________________________________ 2. la historia habla de un niño que… ____________________________________________________________________________________________________ ____________________________________________________________________________________________________ ____________________________________________________________________________________________________ 3. el ave tente es: ____________________________________________________________________________________________________ ____________________________________________________________________________________________________ 4.Para mí la parte más emocionante del libro fue cuando … ____________________________________________________________________________________________________ ____________________________________________________________________________________________________ ___________________________________________________________________________________________________ 5. ¿Qué pienso de las cosas tristes que le pasaron a Zoro en la Selva? ____________________________________________________________________________________________________ ____________________________________________________________________________________________________ ____________________________________________________________________________________________________ 6. su mejor amigo durante la búsqueda de su familia fue _____________________________ porqué?_________________ ___________________________________________________________________________________________________ ____________________________________________________________________________________________________ 7. ¿Qué mensajes para mi vida me ha dejado la lectura de este libro? ____________________________________________________________________________________________________ ____________________________________________________________________________________________________ ____________________________________________________________________________________________________ ________________________________________________________________ 8. Los valores que tiene en cuenta el libro son: ________________________________ ______________________________________________________________________ ______________________________________________________________________ ______________________________________________________________________ Nombre:_____________________________________ fecha:_______________ 7. CLUB DE LECTURA “MALTERÍA LEE” FICHA DE ANÁLISIS DEL TEXTO
  • 13.
    ROCÍO RESTREPO S.Página 13 8. CLUB DE LECTURA “MALTERÍA LEE” FICHA DE ANÁLISIS DEL TEXTO  Luego de leer el libro Colombia Mi Abuelo y Yo, puedo decir: 1. Los personajes centrales del libro son: ____________________________________________________________________________________________________ ______________________________________________________________________________________ 2. Los capítulos que más me llamaron la atención fueron: ____________________________________________________________________________________________________ ____________________________________________________________________________________________________ _________________________Porque: ____________________________________________________________________________________________________ ____________________________________________________________________________________ ___________________________________________________________________________ ___________________________________________________________________________ 3. Lo que me enseña este libro para la vida sobre Colombia es: ____________________________________________________________________________________________________ ____________________________________________________________________________________________________ ____________________________________________________________________________________________________ 4. Un final maravilloso para este libro sería: ____________________________________________________________________________________________________ ____________________________________________________________________________________________________ ____________________________________________________________________________________________________ ____________________________________________________________________________________________________ 4. Planteo3 preguntassobre eltexto y las contesto,luegosocializamoslaspreguntaspararealizarelforo de análisis. 1._____________________________________________________________________._____________________________ ________________________________________________________________________________________________ 2.__________________________________________________________________________________________________ ___________________________________________________________________________________________ 3.__________________________________________________________________________________________ _______________________________________________________________________________________________ 6. pienso que el autor lo que desea al escribir este libro es que yo: _______________________________________ Nombre:_____________________________________ fecha:_______________ FORMATO DE EVALUACIÓN CLUB DE LECTURA
  • 14.
    ROCÍO RESTREPO S.Página 14 FORMATO DE EVALUACIÓN Y SEGUIMIENTO DE ACTIVIDADES FECHA ACTIVIDAD OBJETIVO OBSERVACIONES GENERALES EVALUACIÓN E S A 20.5 ARTICULACIÓN CON OTRAS DEPENDENCIAS FICHA DE VISITAS A LA BIBLIOTECA PROYECTO DE AULA: CLUB DE LECTURA ACTIVIDAD COMPLEMENTARIA: VISITAS A LA BIBLIOTECA Nombre del estudiante: Grado: 3-4 Fecha de la visita Nombre del libro Código Páginas leídas
  • 15.
    ROCÍO RESTREPO S.Página 15 20.6 MALLA CURRICULAR I II III IV I II III IV I II III IV TERCERO Personajes. Personaje principal. Personaje secundario. Personaje antagonista TEXTOS NARRATIVOS El texto informativo. Cómo reconocer un texto informativo. Qué dice un texto informativo. Los pasos de un texto procedimental. Sucesos. Elaboración de textos procedimentales. Observación Descripción Elaboración de textos descriptivos TEXTOS INFORMATIVOS TEXTOS PROCEDIMENTALES TEXTOS DESCRIPTIVOS El personaje y su rol. Escenario y tiempo de una historia LOS PERSONAJES Elaboración de cuentos con personajes, roles y escenarios. Tema de un cuento. Clasificación temática de un cuento. Oraciones canónicas explícitas. Oraciones tácitas. Pronombres personales. Identificación del sujeto en oraciones pronominalizadas. Identificación del complemento en oraciones pronominalizadas. EL CUENTO ORACIONES PRONOMINALIZA- CIÓN Sujetos y predicados de los enunciados. Temas en conjuntos de oraciones. Organización de temas de lo general a lo particular. JERARQUIZACIÓN Oraciones con verbos tipo 1. Oraciones con verbos tipo 2. Acción, sujeto y noción 2 en oraciones pasivas canónicas. Acción, sujeto y noción 2 en oraciones pasivas invertidas. Acción, sujeto y noción 2 en oraciones invertidas y canónicas. . ORACIÓN ORACIONES PASIVAS ORACIONES INVERTIDAS
  • 16.
    ROCÍO RESTREPO S.Página 16 I II III IV I II III IV I II III IV SEXTO I II III IV S I II III IV Palabras para preguntar. Preguntas de tipo identificación. Preguntas de tipo paráfrasis. PREGUNTAS Palabras especificadoras, ejemplificadoras o propiedades. Oración particular y oración pensamiento. Cromatizadores y adverbio dentro de una oración. Relación, noción 1 y noción 2. Mentefactos modales. FUNCIONES DE LAS PALABRAS ORACIONES MODALES MENTEFACTOS MODALES Preguntas de tipo pragmática. Preguntas de tipo enciclopedia. PREGUNTAS Informativo: periodístico, publicitario, científico. Literario: narrativo, poético, dramático. Argumentativo: ensayístico. Educativo: Instructivo, didáctico, explicativo. Prosa. Verso. Diálogo. Figuras literarias. Personajes. Argumentos Ambiente Narrador T IPOS DE TEXTOS TEXTOS LITERARIOS COMPONENTES DE UN TEXTO NARRATIVO Preguntas de tipo pragmático. Preguntas de tipo identificación. PREGUNTAS Clasificación temática. Clasificación de títulos. Clasificación de disciplinas. Frases con sentido literal. Frases con sentido inferencial. Diferentes variaciones en frases. Textos humorísticos CLASIFICACIÓN FRASES SENTIDOS DE FRASES Preguntas tipo enciclopedia. Preguntas tipo paráfrasis. FLUJOGRAMA DE TIPOS DE PREGUNTAS Tipos de texto. Texto literario. Recursos literarios. Componentes de un texto narrativo. El índice ofrece tema principal de un libro. Jerarquización de temas y subtemas a partir del índice. Clasificación de enunciados sueltos. Ideas generales y específicas. Enunciados generales a partir de oraciones particulares. TEXTO EL ÍNDICE ENUNCIADOS PREGUNTAS TIPOS DE IDEAS PROPÓSITOS IDEAS PRINCIPALES Y SECUNDARIAS
  • 17.
    ROCÍO RESTREPO S.Página 17 OCTAVO I II III IV I II III IV I II III IV I II III IV Flujograma tipo de preguntas. Preguntas de tipo pragmático. Preguntas de tipo paráfrasis. Definiciones. Argumentos. Procedimientos . Conceptuales. Procedimentales. Argumentales. Ideas principales. Ideas secundarias. Supresión de ideas secundarias. Flujograma tipo de preguntas. Preguntas tipo gramática. Preguntas tipo enciclopedia. PREGUNTAS Categorías gramaticales. Signos de puntuación. Tipos de textos. Estructura de un texto literario. Recursos literarios. Componentes de un textonarrativo. Extracción de Ideas contenidas en la introducción. Identificación de la introducción según el tipo de ideas. T Tipos de procesos. Flujogramas estándar: organigrama, producción y software. Símbolos del flujogramas GRAMÁTICA Y TIPOS DE TEXTOS INTRODUCCIÓN FLUJOGRAMAS Flujograma del tipo de preguntas. Pregunta tipo pragmático. Preguntas tipo paráfrasis. PRGUNTAS Oraciones pertinentes para los propósitos de lectura. Organización de oraciones según propósito de lectura. Ordena oraciones en función de dos o más propósitos. Identificación de oraciones de la clase concepto. Nexo o relación de inclusión. Género próximo. Expresiones claves. Supraordinación. Exclusión. Infraordinación. Isoordinación. PROPÓSITO LECTOR TEXTO CONCEPTUAL EL CONCEPTO Tipos de preguntas gramaticales. Categorías gramaticales. Signos de puntuación. GRAMÁTICA Tipos de preguntas enciclopedia. El texto. Estructura de un texto. Recursos literarios. Componentes de un texto literario. Propósitos de lectura organizados según generalidades. Estructuras temáticas de dif erentes superestructuras. Estructura temática de un texto según la superestructura. Conectores argumentativos y derivativos. Proposiciones argumentativas, derivativas y definitorias. ENCICLOPEDIA SUPER ESTRUCTURA MICROENSAYO Ruta de aprendizaje. Tipo de ideas. Propósito de lectura. Preguntas de lectura. PRELIMINARES DE LECTURA Concordancia temática. Concordancia de propósitos. Concordancia de superestructura. Relievar. Analizar. Definir. Inferencia proposicional. Macroproposicionali- zar. Estructura semántica conceptual. Estructura semántica procedimental. Estructura semántica argumental. COMPETENCIA VALORATIVA INFERIR ESTRUCTURAS
  • 18.
    ROCÍO RESTREPO S.Página 18 20.7 FORMATO PARA LA ELABORACIÓN DE GUÍAS NUCLEO: AREA: DOCENTE: GRADO: FECHA: PERIODO: TEMA: LOGROS: Los logros pueden ser cognitivos (fundamentación nocional, proposicional o conceptual), expresivos (la aplicación de las nociones, las proposiciones o conceptos a través de un procedimiento) y afectivos (la aplicación del procedimiento contextualizada de las nociones, proposiciones o conceptos). INDICADORES DE LOGROS: Son síntomas, indicios, señales, rasgos o conjuntos de rasgos, datos e información perceptible, que al ser confrontados con el logro esperado, nos dan evidencias significativas de los avances en pos de alcanzar el logro. Pregunta de orden superior: éstas se postulan en términos de problemas enunciados y expresados a través de preguntas, las cuales exigen procesos claros que conduzcan al estudiante al logro de alternativas de solución y que visualicen campos de aplicación y proyección, hasta llegar incluso a crear para el medio, condiciones de cambio y de desarrollo armónico. A. VIVENCIA Exploración, acercamiento y/o aproximación. B. FUNDAMENTACIÓN CIENTÍFICA Conceptualización, información teórica, definiciones, glosario, nociones, proposiciones, conceptos y finalmente procedimiento. C. EJERCITACIÓN Ejercitación de los conceptos, información teórica, definiciones, glosario, nociones, proposiciones o conceptos dentro de un procedimiento para abordar los temas. D. APLICACIÓN DE NUEVOS CONOCIMIENTOS Aplicación de nuevos conocimientos a su realidad, situaciones problemáticas, problemas y un procedimiento para resolverlos. Técnicas de manejo, proyectos de aula, hacer y producir. E. COMPLEMENTACIÓN O AMPLIACIÓN Nuevas exploraciones y ampliación de referencias bibliográficas. BIBLIOGRAFÍA – WEBGRAFÍA
  • 19.
    ROCÍO RESTREPO S.Página 19 La bibliografía es el estudio de referencia de los textos. Proviene del griego biblón 'libros' y graphein 'escribir'. Se debe escribir por orden alfabético y la webgrafía es un listado o referencia de sitios webs, blogs o portales de Internet. APELLIDO(S), Nombre. Título del libro. Nº de edición. Lugar de edición: editorial, año de edición. Nº de páginas. http://www.saltspring.com/brochmann/Schmath/Why-1.00.html (10-4-05) NUCLEO: HABILIDADES COMUNICATIVAS AREA: LECTORES Y ESCRITORES ACTIVOS DOCENTE: GRADO: FECHA: PERIODO: TEMA: Para preescolar y primaria: La fuente elegida es Arial Narrow 12; tamaño del papel, oficio. LOGROS: Los logros pueden ser cognitivos (fundamentación nocional, proposicional o conceptual), expresivos (la aplicación de las nociones, las proposiciones o conceptos a través de un procedimiento) y afectivos (la aplicación del procedimiento contextualizada de las nociones, proposiciones o conceptos). INDICADORES DE LOGROS: Son síntomas, indicios, señales, rasgos o conjuntos de rasgos, datos e información perceptible, que al ser confrontados con el logro esperado, nos dan evidencias significativas de los avances en pos de alcanzar el logro. Pregunta de orden superior: éstas se postulan en términos de problemas enunciados y expresados a través de preguntas, las cuales exigen procesos claros que conduzcan al estudiante al logro de alternativas de solución y que visualicen campos de aplicación y proyección, hasta llegar incluso a crear para el medio condiciones de cambio y de desarrollo armónico. A. ACTIVIDADES BÁSICAS - Exploración, acercamiento y/o aproximación. - Conceptualización, información teórica, definiciones, glosario, nociones, proposiciones, conceptos y finalmente procedimiento. B. ACTIVIDADES PRÁCTICAS - Ejercitación de los conceptos, información teórica, definiciones, glosario, nociones, proposiciones o conceptos dentro de un procedimiento para abordar los temas. C. ACTIVIDADES DE APLICACIÓN -Aplicación de nuevos conocimientos a su realidad, situaciones problemáticas, problemas y un procedimiento para resolverlos. Técnicas de manejo, proyectos de aula, hacer y producir. -Nuevas exploraciones y ampliación de referencias bibliográficas. BIBLIOGRAFÍA – WEBGRAFÍA
  • 20.
    ROCÍO RESTREPO S.Página 20 La bibliografía es el estudio de referencia de los textos. Proviene del griego biblón 'libros' y graphein 'escribir'. Se debe escribir por orden alfabético y la webgrafía es un listado o referencia de sitios webs, blogs o portales de Internet. APELLIDO(S), Nombre. Título del libro. Nº de edición. Lugar de edición: editorial, año de edición. Nº de páginas. http://www.saltspring.com/brochmann/Schmath/Why-1.00.html (10-4-05) NOTA: las guías deben incluir: trabajo colaborativo, aspectos ciudadanos y fomentar el uso de las tics.