Incrustar presentación
Descargar para leer sin conexión

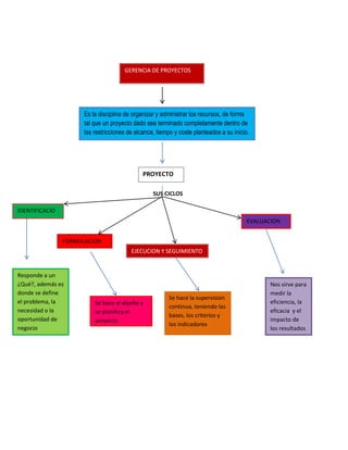
La gerencia de proyectos es la disciplina de organizar y administrar los recursos para completar un proyecto dentro del alcance, tiempo y costo planificados. Los ciclos de gerencia de proyectos incluyen la identificación del proyecto para definir el problema u oportunidad, la formulación para diseñar y planificar el proyecto, la ejecución y seguimiento para supervisar el progreso, y la evaluación para medir la eficiencia y el impacto de los resultados.
