Área del Conocimiento Social


 Espacio                                                                   Sujeto
 geográfico                                                                Social


Paisaje
                     .Rural             Tiempo
                     .Urbano

                     .Natural
                     .Humanizado       Sociedad                     Dimensión Socio-económica


Territorio
                                                                                             Trabajo
                                   Dimensión Política                      Sectores
Límite

Frontera
                                   Gobierno
                                                              Primario     Secundario    Terciario
         Dimensión Cultural
                                                  Migración
                                República                                 Producción
              Construcción de ciu-
              dadanía                                                     Distribución


         Derecho               Ética                                      Consumo


                                                Identidad
         Cultura de Paz

                                                Diversidad
         Soberanía
                                                Interrelación
         Libertad
                                                Cambio/Permanencia

                                                Multicausalidad

                                                Multiperspectividad

                                                Multiescalaridad
Río Negro

                                                                    Esteros de
Represa               Termas               San                      Farrapos            Nuevo                      Fray
Palmar                Almirón              Javier                                       Berlín                     Bentos
                                                      Ramsar
                                                                  Migración                      Zona “La                        Historia
Historia             Origen            Historia
                                                                                                 Yeguada”
                                                       Irán                       Historia                                        Anglo
Función              Turismo                                      Uruguay                          Indígenas
                                                                  Siglo XX                         ceramistas

                                                                                                                     Forestación
Infraestructura      Dep.Paysandú      Colonia Ofir
                                                                  José Batlle                 Estancia
                                                                  y Ordóñez                   Nueva             Botnia
                                                                                              Melhem
Influencia en el                                               Colonia
medio                                                          Gartental                                                     Conflicto
                                          Rusia                                              Alemania                        Internacio.
                                                                                                                             nal
                   Guichón
                                                                                                                              Puente
                                                                                                 Finlandia
 Soriano                                                        Dimensiones:
                                                                -Social                            Holanda                Tribunal
                                                                -Económica                                                La Haya
                                                                -Política                          Suiza
                                                                -Cultural                                        StoraEnso
                                                                -Relaciones
                                                                con nuestro                        Chile         Arauco
                                                                país.
                                                                                             Desarrollo            sustentable
                                                                                                                no sustentable
                                                                           Inglaterra


                                                                                 Río Uruguay
ESPACIO                           San Javier                                     Núcleo
GENERADOR                         Nuevo Berlín                                   conceptual
                                  Fray Bentos


                                                                              -Territorio
                                                                              -Paisaje
                                                                              -Frontera
                                                                              -Límite
                                                                              -Comercio
        Contenidos programáticos                                              -Trabajo



Geografía




    3



 Las actividades productivas e industriales a nivel nacional.
   Las transformaciones de la materia prima en productos manufacturados en un tipo de industria.

    4



 -El lenguaje en diferentes representaciones cartográficas: escalas, coordenadas geográficas.
 -Otras representaciones espaciales: las fotos aéreas e imágenes satelitales

 -Los sectores de la economía nacional (agropecuario, industrial y de servicios).
 -La forestación en el Uruguay actual.
 -El turismo como industria nacional. La pluralidad de actividades económicas y laborales (hotelería,
 transporte y otros).

 -El paisaje en el Uruguay. El bioma de pradera.

 --El relieve, el clima, la fauna, la flora; sus relaciones con la actividad económica y cultural.

 -Las innovaciones tecnológicas y su incidencia en el mundo laboral.
5
-La información en diferentes mapas: físicos, demográficos, económicos y políticos.
-El reconocimiento de las coordenadas geográficas en la cartografía convencional y digital.

-Las fronteras y los conflictos territoriales.

-El mercado internacional y los bloques económicos.
-La integración regional: MERCOSUR.



  6º

-La ubicación de lugares geográficos usando las coordenadas (latitud y longitud).

-Las relaciones internacionales.
 Mundialización y globalización.

-Las empresas multinacionales y mercados internacionales.
-Los medios de transporte.
-Las características del comercio a escala mundial. La regulación del mercado: oferta y demanda.
 Deuda externa e interna. Balanza de pagos.
-Las desigualdades en los intercambios comerciales.

-Las relaciones entre los bloques económicos
- Las desigualdades entre los países del mundo. Razones y criterios para su denominación.
-Las diferencias en la producción y acceso al conocimiento científico.
-Las organizaciones internacionales y su incidencia en las políticas internas de los países.
Núcleo
ESPACIO                              Nuevo Berlín                         conceptual
GENERADOR

                                                                       -Indígenas
                                                                       -Identidad


                                     La Yeguada




         Contenidos programáticos

  Historia

     3

 -Los grupos indígenas de contacto en el Río de la Plata:
           -Tupí guaraníes/cazadores pampeanos
           -Charrúas/ Guenoas Yaros / Grupos horticultores (chaná)

 -La reconstrucción del pasado indígena a través de testimonios materiales y su contexto.




         San Javier                                       Núcleo
         Nuevo Berlín                                     conceptual
                                                                            -Migración
                                                                            -Política
         6

 -El Uruguay en el siglo XX. La segunda modernización y las reformas batllistas.

  Los aspectos políticos.

      -El fin de las guerras civiles y del caudillismo.

 -El pensamiento batllista.
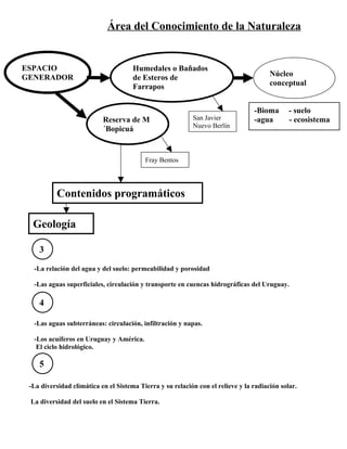
Área del Conocimiento de la Naturaleza


ESPACIO                               Humedales o Bañados
GENERADOR                             de Esteros de                                    Núcleo
                                      Farrapos                                         conceptual


                                                                                 -Bioma       - suelo
                           Reserva de M                    San Javier            -agua        - ecosistema
                                                           Nuevo Berlín
                           ´Bopicuá


                                          Fray Bentos




          Contenidos programáticos

  Geología

    3

  -La relación del agua y del suelo: permeabilidad y porosidad

  -Las aguas superficiales, circulación y transporte en cuencas hidrográficas del Uruguay.

    4

  -Las aguas subterráneas: circulación, infiltración y napas.

  -Los acuíferos en Uruguay y América.
   El ciclo hidrológico.

    5

 -La diversidad climática en el Sistema Tierra y su relación con el relieve y la radiación solar.

 La diversidad del suelo en el Sistema Tierra.
6

-La dinámica de aguas superficiales y subterráneas en la hidrósfera



 Biología

    3

-Los biomas del Uruguay: pradera, humedales, monte, costa, serranías.

 Las adaptaciones de las plantas a los diferentes ambientes (secos, salinos, acuáticos, arenales) y fauna
 asociada.

    5

-La importancia del agua en la formación de la atmósfera terrestre

-El ambiente y la salud

              -Las áreas protegidas
              -La forestación
              -La protección de flora y fauna

    6

-El nivel de organización ecosistémico

              -La especie, la poblacióm, la comunidad
              -Las asociaciones biológicas interespecíficas (mutualismo, simbiosis, comensalismo y
               parasitismo)
              -El equilibrio del ecosistema como resultado de una compleja evolución.
ESPACIO                             Represa de
GENERADOR                           Palmar                        Núcleo
                                                                  conceptual


                                                                       -Energía
          Contenidos programáticos


     Biología

 5

 -La energía y la corriente eléctrica

     Los circuitos eléctricos y las transformaciones de energía

 6

 -La energía y su conservación
ESPACIO                                   San Javier                                Núcleo
GENERADOR                                 Nuevo Berlín                              conceptual
                                          Fray Bentos
                                                                            -Identidad
                                                                            -Trabajo




                 Contenidos programáticos

Construcción de la ciudadanía

Ética

 1
 -El sentido del trabajo en la vida humana.
  El valor de la solidaridad en el trabajo.

 3

 -La relación entre la identidad y etnia en la construcción de la identidad nacional.

      La diversidad de creencias y sus orígenes: indígena, afrodescendiente, europea y asiática.

 4

 -Las relaciones de poder: las mayorías y las minorías.

      Los grupos y su lucha por la igualdad de derechos.
      Las injusticias sociales. La pobreza.

     Las variedades linguísticas como referentes culturales en la dinámica de la conformación de la iden-
     tidad.
     Las distintas valoraciones del patrimonio cultural.

     El trabajo y la dignidad humana.
5

-La cooperación como alternativa a la competencia.

-Las distintas manifestaciones de la diversidad cultural (en la lengua, en el arte, en las creencias, en las
 costumbres)
           El imaginario social y el papel de los símbolos.


  6
-Los Derechos Humanos como conquista.

  -La vida como valor y sustento de los Derechos Humanos. Los genocidios.

  -Los conflictos de intereses entre acciones y los Derechos Humanos ambientales en el uso
  de los recursos naturales.




  Derecho

     3

 -El derecho a la libertad de cultos.


     5
 -La libertad de expresión y de opinión. Las garantías constitucionales.
  La democracia como forma de gobierno.

     6

 -Las soberanías nacionales en el contexto internacional

          El Gobierno y el Estado
          Los Estados y su compromiso con el cumplimiento de los Derechos.

  -La construcción de una Cultura de paz como alternativa a diferentes formas de autoritarismo.

          -La solidaridad entre los países.
          -La resolución pacífica de conflictos: la mediación.
Área del Conocimiento Artístico

                                                                                      Núcleo
   ESPACIO                                    San Javier                              conceptual
   GENERADOR                                  Nuevo Berlín

                                                                              -Identidad
                                                                              -Folclore
                                                                              -Cuento



                    Contenidos programáticos

  Música

     4
     -La influencia de la música europea en el folclore nacional.


     5
      -La música de los inmigrantes en América.



  Literatura

     6
      -Género Narrativo
        .El Cuento                           -Actividad-
                                (Destacar Chejov: cuentos “Poquita cosa” y “ El gordo y el flaco”
                                 Máximo Gorky: cuento “La madre del monstruo”.
                                  Relacionar al centro cultural Máximo Gorky de San Javier)
3
        Área del Conocimiento de la Naturaleza



  Geología                                    Biología


Suelo           Diversidad                                          Atmósfera
                                                   Biomas           terrestre


Agua           ciclo
                                                   Humedal          Flora / Fauna
                              superficiales
               dinámica

                             subterráneas
                                                         Áreas protegidas

                                                    Forestación

                                                    Energía        Energía eléctrica




  Materia                           Energía                   Seres vivos



                                     -Sistema
                                     -Interacción
                                     -Cambio
                                     -Unidad/Diver -
                                      sidad


  Equilibrio              Transformación        Continuidad       Conservación

Anexo Proyecto Salida didáctica 2-Mapa Conceptual

  • 1.
    Área del ConocimientoSocial Espacio Sujeto geográfico Social Paisaje .Rural Tiempo .Urbano .Natural .Humanizado Sociedad Dimensión Socio-económica Territorio Trabajo Dimensión Política Sectores Límite Frontera Gobierno Primario Secundario Terciario Dimensión Cultural Migración República Producción Construcción de ciu- dadanía Distribución Derecho Ética Consumo Identidad Cultura de Paz Diversidad Soberanía Interrelación Libertad Cambio/Permanencia Multicausalidad Multiperspectividad Multiescalaridad
  • 2.
    Río Negro Esteros de Represa Termas San Farrapos Nuevo Fray Palmar Almirón Javier Berlín Bentos Ramsar Migración Zona “La Historia Historia Origen Historia Yeguada” Irán Historia Anglo Función Turismo Uruguay Indígenas Siglo XX ceramistas Forestación Infraestructura Dep.Paysandú Colonia Ofir José Batlle Estancia y Ordóñez Nueva Botnia Melhem Influencia en el Colonia medio Gartental Conflicto Rusia Alemania Internacio. nal Guichón Puente Finlandia Soriano Dimensiones: -Social Holanda Tribunal -Económica La Haya -Política Suiza -Cultural StoraEnso -Relaciones con nuestro Chile Arauco país. Desarrollo sustentable no sustentable Inglaterra Río Uruguay
  • 3.
    ESPACIO San Javier Núcleo GENERADOR Nuevo Berlín conceptual Fray Bentos -Territorio -Paisaje -Frontera -Límite -Comercio Contenidos programáticos -Trabajo Geografía 3 Las actividades productivas e industriales a nivel nacional. Las transformaciones de la materia prima en productos manufacturados en un tipo de industria. 4 -El lenguaje en diferentes representaciones cartográficas: escalas, coordenadas geográficas. -Otras representaciones espaciales: las fotos aéreas e imágenes satelitales -Los sectores de la economía nacional (agropecuario, industrial y de servicios). -La forestación en el Uruguay actual. -El turismo como industria nacional. La pluralidad de actividades económicas y laborales (hotelería, transporte y otros). -El paisaje en el Uruguay. El bioma de pradera. --El relieve, el clima, la fauna, la flora; sus relaciones con la actividad económica y cultural. -Las innovaciones tecnológicas y su incidencia en el mundo laboral.
  • 4.
    5 -La información endiferentes mapas: físicos, demográficos, económicos y políticos. -El reconocimiento de las coordenadas geográficas en la cartografía convencional y digital. -Las fronteras y los conflictos territoriales. -El mercado internacional y los bloques económicos. -La integración regional: MERCOSUR. 6º -La ubicación de lugares geográficos usando las coordenadas (latitud y longitud). -Las relaciones internacionales. Mundialización y globalización. -Las empresas multinacionales y mercados internacionales. -Los medios de transporte. -Las características del comercio a escala mundial. La regulación del mercado: oferta y demanda. Deuda externa e interna. Balanza de pagos. -Las desigualdades en los intercambios comerciales. -Las relaciones entre los bloques económicos - Las desigualdades entre los países del mundo. Razones y criterios para su denominación. -Las diferencias en la producción y acceso al conocimiento científico. -Las organizaciones internacionales y su incidencia en las políticas internas de los países.
  • 5.
    Núcleo ESPACIO Nuevo Berlín conceptual GENERADOR -Indígenas -Identidad La Yeguada Contenidos programáticos Historia 3 -Los grupos indígenas de contacto en el Río de la Plata: -Tupí guaraníes/cazadores pampeanos -Charrúas/ Guenoas Yaros / Grupos horticultores (chaná) -La reconstrucción del pasado indígena a través de testimonios materiales y su contexto. San Javier Núcleo Nuevo Berlín conceptual -Migración -Política 6 -El Uruguay en el siglo XX. La segunda modernización y las reformas batllistas. Los aspectos políticos. -El fin de las guerras civiles y del caudillismo. -El pensamiento batllista.
  • 6.
    Área del Conocimientode la Naturaleza ESPACIO Humedales o Bañados GENERADOR de Esteros de Núcleo Farrapos conceptual -Bioma - suelo Reserva de M San Javier -agua - ecosistema Nuevo Berlín ´Bopicuá Fray Bentos Contenidos programáticos Geología 3 -La relación del agua y del suelo: permeabilidad y porosidad -Las aguas superficiales, circulación y transporte en cuencas hidrográficas del Uruguay. 4 -Las aguas subterráneas: circulación, infiltración y napas. -Los acuíferos en Uruguay y América. El ciclo hidrológico. 5 -La diversidad climática en el Sistema Tierra y su relación con el relieve y la radiación solar. La diversidad del suelo en el Sistema Tierra.
  • 7.
    6 -La dinámica deaguas superficiales y subterráneas en la hidrósfera Biología 3 -Los biomas del Uruguay: pradera, humedales, monte, costa, serranías. Las adaptaciones de las plantas a los diferentes ambientes (secos, salinos, acuáticos, arenales) y fauna asociada. 5 -La importancia del agua en la formación de la atmósfera terrestre -El ambiente y la salud -Las áreas protegidas -La forestación -La protección de flora y fauna 6 -El nivel de organización ecosistémico -La especie, la poblacióm, la comunidad -Las asociaciones biológicas interespecíficas (mutualismo, simbiosis, comensalismo y parasitismo) -El equilibrio del ecosistema como resultado de una compleja evolución.
  • 8.
    ESPACIO Represa de GENERADOR Palmar Núcleo conceptual -Energía Contenidos programáticos Biología 5 -La energía y la corriente eléctrica Los circuitos eléctricos y las transformaciones de energía 6 -La energía y su conservación
  • 9.
    ESPACIO San Javier Núcleo GENERADOR Nuevo Berlín conceptual Fray Bentos -Identidad -Trabajo Contenidos programáticos Construcción de la ciudadanía Ética 1 -El sentido del trabajo en la vida humana. El valor de la solidaridad en el trabajo. 3 -La relación entre la identidad y etnia en la construcción de la identidad nacional. La diversidad de creencias y sus orígenes: indígena, afrodescendiente, europea y asiática. 4 -Las relaciones de poder: las mayorías y las minorías. Los grupos y su lucha por la igualdad de derechos. Las injusticias sociales. La pobreza. Las variedades linguísticas como referentes culturales en la dinámica de la conformación de la iden- tidad. Las distintas valoraciones del patrimonio cultural. El trabajo y la dignidad humana.
  • 10.
    5 -La cooperación comoalternativa a la competencia. -Las distintas manifestaciones de la diversidad cultural (en la lengua, en el arte, en las creencias, en las costumbres) El imaginario social y el papel de los símbolos. 6 -Los Derechos Humanos como conquista. -La vida como valor y sustento de los Derechos Humanos. Los genocidios. -Los conflictos de intereses entre acciones y los Derechos Humanos ambientales en el uso de los recursos naturales. Derecho 3 -El derecho a la libertad de cultos. 5 -La libertad de expresión y de opinión. Las garantías constitucionales. La democracia como forma de gobierno. 6 -Las soberanías nacionales en el contexto internacional El Gobierno y el Estado Los Estados y su compromiso con el cumplimiento de los Derechos. -La construcción de una Cultura de paz como alternativa a diferentes formas de autoritarismo. -La solidaridad entre los países. -La resolución pacífica de conflictos: la mediación.
  • 11.
    Área del ConocimientoArtístico Núcleo ESPACIO San Javier conceptual GENERADOR Nuevo Berlín -Identidad -Folclore -Cuento Contenidos programáticos Música 4 -La influencia de la música europea en el folclore nacional. 5 -La música de los inmigrantes en América. Literatura 6 -Género Narrativo .El Cuento -Actividad- (Destacar Chejov: cuentos “Poquita cosa” y “ El gordo y el flaco” Máximo Gorky: cuento “La madre del monstruo”. Relacionar al centro cultural Máximo Gorky de San Javier)
  • 12.
    3 Área del Conocimiento de la Naturaleza Geología Biología Suelo Diversidad Atmósfera Biomas terrestre Agua ciclo Humedal Flora / Fauna superficiales dinámica subterráneas Áreas protegidas Forestación Energía Energía eléctrica Materia Energía Seres vivos -Sistema -Interacción -Cambio -Unidad/Diver - sidad Equilibrio Transformación Continuidad Conservación