Participante : Francis Quinte ro
Marzo , 20 1 4
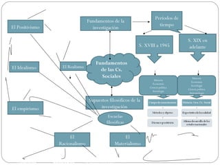
Fundamentos
de las Cs.
Sociales
Fundamentos de la
investigación
Períodos de
tiempo
S. XVIII a 1945
Cs. nomotéticas Cs. No nomotética
Historia
Economía
Ciencia política
Sociología
Escuelas
filosóficas
Supuestos filosóficos de la
investigación
Conocimiento
de la realidad
material
metafísico psicológico
Gnoseológico
o epistemológico
El empirismo
Conocimiento
de la
experiencia
S. XIX en
adelante
Historia
Economía
Sociología
Ciencia política
Antropología
El
Materialismo
Origen: 342
-270 a.c. y
siglo XX
Representantes
Marx y Engels
Materialismo
dialéctico y fisicalismo
El
RacionalismoConocimiento
de la razón
Representantes
Descartes
Leibniz y Spinoza
Psicológico
Gnoseológico
metafísico
Representant
es
Locke
Hume
J.S.
El Realismo
metafísico
Gnoseológico
versiones
-Ingenuo
-Crítico
-Científico
Representantes
Bertrand,
Russell, Moore y
Mario Bunge
El Idealismo
Conocimiento
de la realidad
consciente
Representantes
Kant.
El Positivismo
Conocimiento
de la
experiencia
sensible
Representantes
Francisco
Bacon, Augusto
Comte
Cibergrafía
 Archenti, Nélida. (s/f). Metodología de la Investigación en Ciencias Sociales – Método
Cuantitativo. Disponible en: http://www.iaeu.edu.es/estudios/postgrado-en-metodologia-
de-la-investigacion-en-ciencias-sociales/metodologia-de-la-investigacion-en-ciencias-sociales-
metodo-cuantitativo/
 El Paradigma de Investigación en Ciencias Sociales de José Padrón. Disponible en:
http://marisolguadalupe.bligoo.com/el-paradigma-de-investigacion-en-ciencias-sociales-de-
jose-padron
 González, Alfredo. (2003). Los paradigmas de investigación en las ciencias sociales.
Disponible en: http://intranet.catie.ac.cr/intranet/posgrado/Met%20Cual%20Inv
%20accion/MCIAP2010/Semana%201/DocumentosSem110/Los%20paradigmas%20de
%20investigaci%C3%B3n%20Gonz%C3%A1les%202003.pdf.pdf
 Padrón, José ( 1992) . Paradigmas de investigación en Ciencias Sociales : Un enfoque
curricular. Disponible en: http://padron.entretemas.com/paradigmas.htm
 Ramírez, Libia. Arcila, Adriana. Buriticá, Luz y Castrillón, Jairo. (2004). Paradigmas y
modelos de investigación. Guía didáctica. Disponible en:
http://virtual.funlam.edu.co/repositorio/sites/default/files/repositorioarchivos/2011/02/
0008paradigmasymodelos.771.pdf

Mapa conceptual: Investigación en las ciencias sociales

  • 1.
    Participante : FrancisQuinte ro Marzo , 20 1 4
  • 2.
    Fundamentos de las Cs. Sociales Fundamentosde la investigación Períodos de tiempo S. XVIII a 1945 Cs. nomotéticas Cs. No nomotética Historia Economía Ciencia política Sociología Escuelas filosóficas Supuestos filosóficos de la investigación Conocimiento de la realidad material metafísico psicológico Gnoseológico o epistemológico El empirismo Conocimiento de la experiencia S. XIX en adelante Historia Economía Sociología Ciencia política Antropología El Materialismo Origen: 342 -270 a.c. y siglo XX Representantes Marx y Engels Materialismo dialéctico y fisicalismo El RacionalismoConocimiento de la razón Representantes Descartes Leibniz y Spinoza Psicológico Gnoseológico metafísico Representant es Locke Hume J.S. El Realismo metafísico Gnoseológico versiones -Ingenuo -Crítico -Científico Representantes Bertrand, Russell, Moore y Mario Bunge El Idealismo Conocimiento de la realidad consciente Representantes Kant. El Positivismo Conocimiento de la experiencia sensible Representantes Francisco Bacon, Augusto Comte
  • 3.
    Cibergrafía  Archenti, Nélida.(s/f). Metodología de la Investigación en Ciencias Sociales – Método Cuantitativo. Disponible en: http://www.iaeu.edu.es/estudios/postgrado-en-metodologia- de-la-investigacion-en-ciencias-sociales/metodologia-de-la-investigacion-en-ciencias-sociales- metodo-cuantitativo/  El Paradigma de Investigación en Ciencias Sociales de José Padrón. Disponible en: http://marisolguadalupe.bligoo.com/el-paradigma-de-investigacion-en-ciencias-sociales-de- jose-padron  González, Alfredo. (2003). Los paradigmas de investigación en las ciencias sociales. Disponible en: http://intranet.catie.ac.cr/intranet/posgrado/Met%20Cual%20Inv %20accion/MCIAP2010/Semana%201/DocumentosSem110/Los%20paradigmas%20de %20investigaci%C3%B3n%20Gonz%C3%A1les%202003.pdf.pdf  Padrón, José ( 1992) . Paradigmas de investigación en Ciencias Sociales : Un enfoque curricular. Disponible en: http://padron.entretemas.com/paradigmas.htm  Ramírez, Libia. Arcila, Adriana. Buriticá, Luz y Castrillón, Jairo. (2004). Paradigmas y modelos de investigación. Guía didáctica. Disponible en: http://virtual.funlam.edu.co/repositorio/sites/default/files/repositorioarchivos/2011/02/ 0008paradigmasymodelos.771.pdf