Incluye
En
hacia
la Aun
Según
En
Y es
Y con
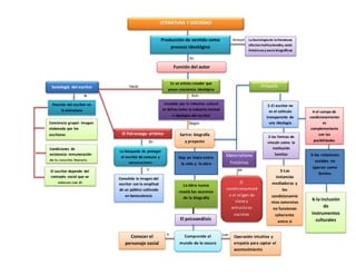
LITERATURA Y SOCIEDAD
Producción de sentido como
proceso ideológico
LaSociología de laliteratura:
efectosinstitucionales, socio
históricosy socio biográficos
Función del autor
Es un artista creador que
posee conciencia ideológica
Invadido por la industria cultural
se define entre la industria textual
e ideología del escritor
Sociología del escritor
Posición del escritor en
la estructura
Conciencia grupal: imagen
elaborada por los
escritores
Condiciones de
existencia: remuneración
de la creación literaria
El escritor depende del
concepto social que se
enlazan con él
El Patronazgo artístico
La búsqueda de proteger
al escritor de censura y
persecuciones
Consolida la imagen del
escritor con la amplitud
de un público cultivado
en benevolencia
Sartre: biografía
y proyecto
Hay un hiato entre
la vida y la obra
La obra nunca
revela los secretos
de la biografía
Materialismo
histórico
El
condicionamient
o al origen de
clase y
estructuras
sociales
El psicoanálisis
Comprende el
mundo de lo oscuro
Conocer el
personaje social
Operación intuitiva y
empatía para captar el
acontecimiento
Empatía
1-El escritor no
es el vehículo
transparente de
una ideología
2-las formas de
vínculo como la
institución
familiar
3-Las
instancias
mediadoras y
los
condicionamie
ntos concretos
no funcionan
coherente
entre si
4-el campo de
condicionamiento
es
complementario
con las
posibilidades
5-las relaciones
sociales no
operan como
limites
6-la inclusión
de
instrumentos
culturales

Mapa conceptual "Literatura y Sociedad"

  • 1.
    Incluye En hacia la Aun Según En Y es Ycon LITERATURA Y SOCIEDAD Producción de sentido como proceso ideológico LaSociología de laliteratura: efectosinstitucionales, socio históricosy socio biográficos Función del autor Es un artista creador que posee conciencia ideológica Invadido por la industria cultural se define entre la industria textual e ideología del escritor Sociología del escritor Posición del escritor en la estructura Conciencia grupal: imagen elaborada por los escritores Condiciones de existencia: remuneración de la creación literaria El escritor depende del concepto social que se enlazan con él El Patronazgo artístico La búsqueda de proteger al escritor de censura y persecuciones Consolida la imagen del escritor con la amplitud de un público cultivado en benevolencia Sartre: biografía y proyecto Hay un hiato entre la vida y la obra La obra nunca revela los secretos de la biografía Materialismo histórico El condicionamient o al origen de clase y estructuras sociales El psicoanálisis Comprende el mundo de lo oscuro Conocer el personaje social Operación intuitiva y empatía para captar el acontecimiento Empatía 1-El escritor no es el vehículo transparente de una ideología 2-las formas de vínculo como la institución familiar 3-Las instancias mediadoras y los condicionamie ntos concretos no funcionan coherente entre si 4-el campo de condicionamiento es complementario con las posibilidades 5-las relaciones sociales no operan como limites 6-la inclusión de instrumentos culturales