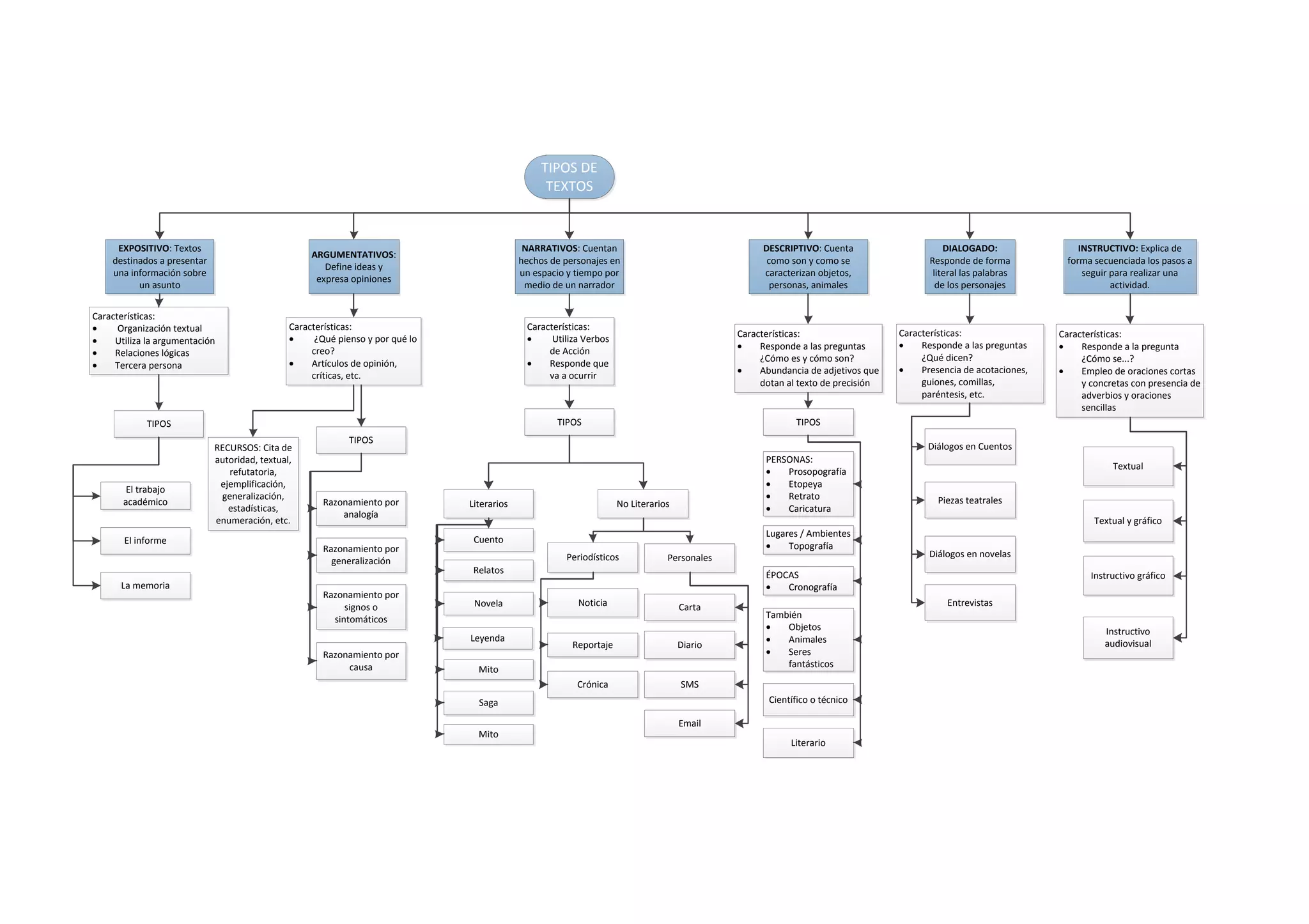
TIPOS DE
TEXTOS
ARGUMENTATIVOS:
Define ideas y
expresa opiniones
NARRATIVOS: Cuentan
hechos de personajes en
un espacio y tiempo por
medio de un narrador
Literarios No Literarios
Cuento
Relatos
Novela
Leyenda
Mito
Saga
Mito
Periodísticos Personales
Noticia
Reportaje
Crónica
Carta
Diario
SMS
Email
DESCRIPTIVO: Cuenta
como son y como se
caracterizan objetos,
personas, animales
EXPOSITIVO: Textos
destinados a presentar
una información sobre
un asunto
DIALOGADO:
Responde de forma
literal las palabras
de los personajes
INSTRUCTIVO: Explica de
forma secuenciada los pasos a
seguir para realizar una
actividad.
Características:
· Utiliza Verbos
de Acción
· Responde que
va a ocurrir
Características:
· ¿Qué pienso y por qué lo
creo?
· Artículos de opinión,
críticas, etc.
Características:
· Organización textual
· Utiliza la argumentación
· Relaciones lógicas
· Tercera persona
El trabajo
académico
El informe
La memoria
Razonamiento por
analogía
Razonamiento por
generalización
Razonamiento por
signos o
sintomáticos
Razonamiento por
causa
RECURSOS: Cita de
autoridad, textual,
refutatoria,
ejemplificación,
generalización,
estadísticas,
enumeración, etc.
Características:
· Responde a las preguntas
¿Cómo es y cómo son?
· Abundancia de adjetivos que
dotan al texto de precisión
Características:
· Responde a las preguntas
¿Qué dicen?
· Presencia de acotaciones,
guiones, comillas,
paréntesis, etc.
Características:
· Responde a la pregunta
¿Cómo se...?
· Empleo de oraciones cortas
y concretas con presencia de
adverbios y oraciones
sencillas
Textual
Textual y gráfico
Instructivo gráfico
Instructivo
audiovisual
Diálogos en Cuentos
Piezas teatrales
Diálogos en novelas
Entrevistas
PERSONAS:
· Prosopografía
· Etopeya
· Retrato
· Caricatura
Lugares / Ambientes
· Topografía
ÉPOCAS
· Cronografía
También
· Objetos
· Animales
· Seres
fantásticos
Científico o técnico
Literario
TIPOS
TIPOS TIPOS TIPOS

Mapa conceptual textos

  • 1.
    TIPOS DE TEXTOS ARGUMENTATIVOS: Define ideasy expresa opiniones NARRATIVOS: Cuentan hechos de personajes en un espacio y tiempo por medio de un narrador Literarios No Literarios Cuento Relatos Novela Leyenda Mito Saga Mito Periodísticos Personales Noticia Reportaje Crónica Carta Diario SMS Email DESCRIPTIVO: Cuenta como son y como se caracterizan objetos, personas, animales EXPOSITIVO: Textos destinados a presentar una información sobre un asunto DIALOGADO: Responde de forma literal las palabras de los personajes INSTRUCTIVO: Explica de forma secuenciada los pasos a seguir para realizar una actividad. Características: · Utiliza Verbos de Acción · Responde que va a ocurrir Características: · ¿Qué pienso y por qué lo creo? · Artículos de opinión, críticas, etc. Características: · Organización textual · Utiliza la argumentación · Relaciones lógicas · Tercera persona El trabajo académico El informe La memoria Razonamiento por analogía Razonamiento por generalización Razonamiento por signos o sintomáticos Razonamiento por causa RECURSOS: Cita de autoridad, textual, refutatoria, ejemplificación, generalización, estadísticas, enumeración, etc. Características: · Responde a las preguntas ¿Cómo es y cómo son? · Abundancia de adjetivos que dotan al texto de precisión Características: · Responde a las preguntas ¿Qué dicen? · Presencia de acotaciones, guiones, comillas, paréntesis, etc. Características: · Responde a la pregunta ¿Cómo se...? · Empleo de oraciones cortas y concretas con presencia de adverbios y oraciones sencillas Textual Textual y gráfico Instructivo gráfico Instructivo audiovisual Diálogos en Cuentos Piezas teatrales Diálogos en novelas Entrevistas PERSONAS: · Prosopografía · Etopeya · Retrato · Caricatura Lugares / Ambientes · Topografía ÉPOCAS · Cronografía También · Objetos · Animales · Seres fantásticos Científico o técnico Literario TIPOS TIPOS TIPOS TIPOS