Más contenido relacionado
DOCX
Mapa mental Periodización de la Historia PDF
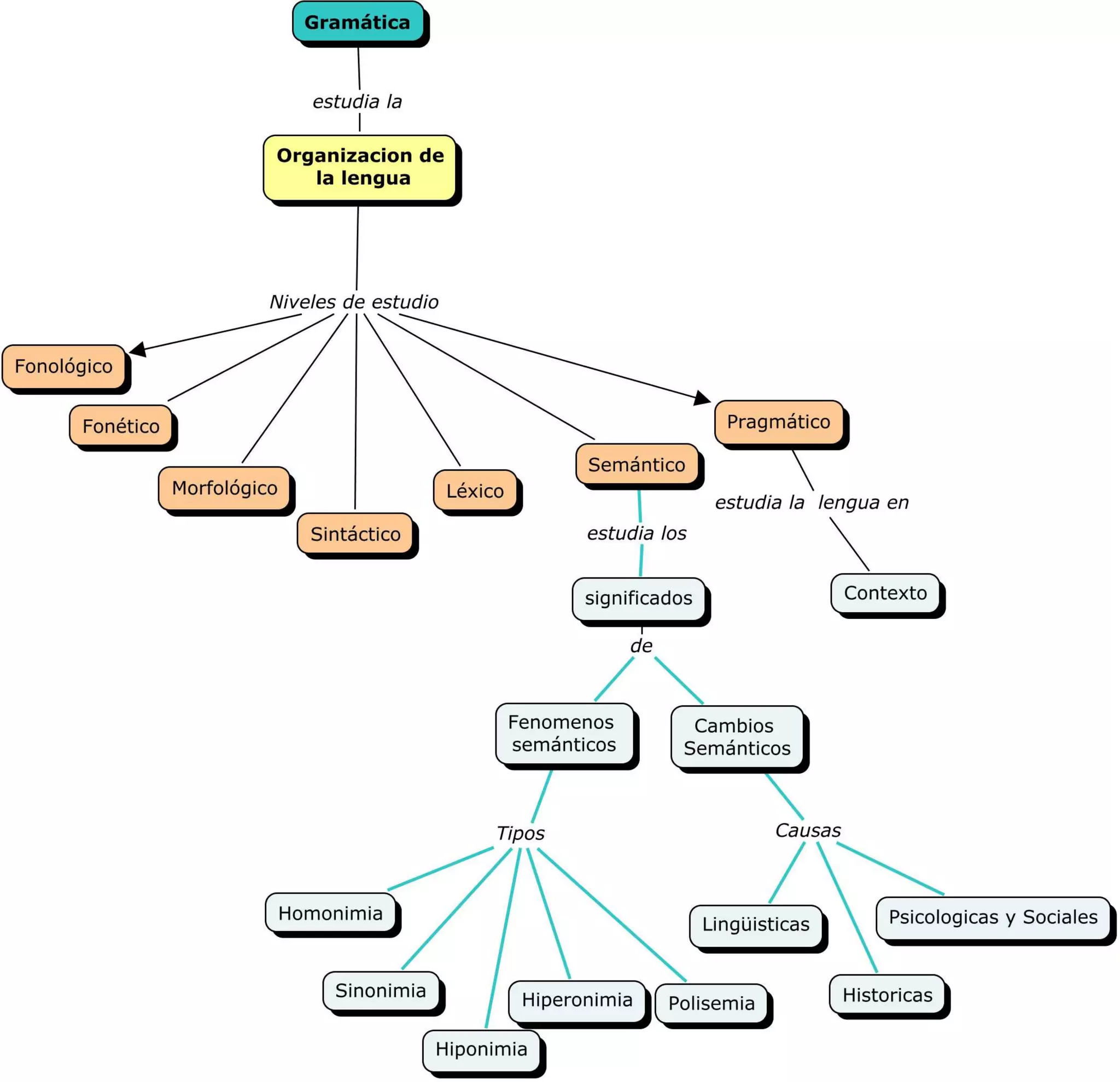
Ejemplo de mapa conceptual (Gramática) PPT
Posibilidades del conocimiento PPTX
Diferencias entre Edad media y Renacimiento PPTX
El Dualismo en la Filosofía de Platón DOCX
PPT
La filosofia de aristóteles PPTX
La actualidad más candente
PPT
¿cómo encontrar la tesis? PPTX
Diagrama sobre el cuidado del Medio Ambiente 2 PDF
Mapa Conceptual Gramatica DOCX
Cuadro comparativo edad media y moderna PPT
PPTX
DOCX
PPT
Sinónimos, antónimos, homónimos y homófonos PPT
PPT
Segunda mitad del siglo xx PPT
PDF
Diferencias de entre lenguaje y lengua PPS
DOCX
PPTX
PPT
DOC
PDF
PDF
PPTX
Destacado
PDF
Mapa conceptual de gramática PDF
Mapa conceptual gramatica PPT
PPTX
Elementos básicos de la gramatica. PPT
PPT
PDF
PPTX
PPT
Unidad 3 apóstrofe xxi la estructura de la lengua. fonemas y palabras PPTX
PDF
PDF
Mapa conceptual de gramática PDF
PPTX
Monica-presenta:los-modos-y-los-tiempos-verbales PPTX
DOC
Cuadro sinoptico ramificaciones de la lingüística DOCX
Figuras literarias (mapa) DOCX
Resumen de el artículo "Mapas Conceptuales" PDF
Ejemplo mapa conceptual gramática PPTX
Último
PDF
Una Inspiracion-para cada dia de el Monje que-vendio su Ferrari Ccesa007.pdf PDF
Probabilidad y Estadistica para Ingenieria y Ciencias Ccesa007.pdf PDF
Libro de Actas de la Alianza de Paisajes Culturales 2022 PDF
Estrategias de Investigacion Cualitativa Ccesa007.pdf PDF
NO HE REHUIDO ANUNCIAROS TODO EL CONSEJO DE DIOS Por Jonathan Bravo PDF
Serie Inteligencia Emocional - Proposito , Sentido y Pasion HBR Ccesa007.pdf PDF
Como ganar Amigos e influir sobre las Personas - Dale Carnegie V2 Ccesa007.pdf PDF
Inteligencia Artificial El Nuevo Cerebro Electronico Ccesa007.pdf PDF
La insoportable levedad del ser y los opuestos en la novela de Milan Kundera PDF
Biotecnología y el uso en las Tecnología PDF
El Conflicto en el Aula de Educación Básica Ccesa007.pdf PDF
Conjuntos, Operaciones y Números Reales. PDF
4° S4-5 Cuadernillo de actividades (anexos) Profa. Kempis.pdf PPT
MODULO - 4 - CLASE - 4 - SEGURIDAD DIGITAL EN LA EDUCACION-COPIA.ppt PDF
Aulas y Laboratorios para las materias de CUValles - 2026a PDF
Problemas Resueltos de Probabilidades Ccesa007.pdf PDF
Puco 4111 – Métodos De Investigación En Publicidad Comercial I.pdf PDF
Técnicas de estudio eficaces con Notebook LM PDF
Bajo este sol tremendo de Carlos Busqued PPTX
PPT I Asistencia tecnica ORIENTACIONES GENERALES PARA EL BUEN INICIO DEL AÑO...