Incrustar presentación
Descargar para leer sin conexión

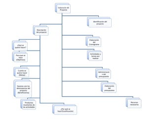
Este documento describe los pasos clave para elaborar un proyecto, incluyendo la identificación del proyecto, su descripción y objetivos, las metas, los beneficiarios, las actividades y tareas requeridas, y la elaboración de un cronograma, presupuesto y plan de administración del presupuesto para ejecutar el proyecto de manera exitosa.
