“Organizando y fortaleciendo a los
trabajadores y trabajadoras autoempleados y
de la economía informal”




                                                                [Módulo 5]
Sistema normativo en el
Perú y la administración
  de la justicia laboral


                            PROYECTO
  EMPODERAMIENTO LEGAL DE LOS TRABAJADORES Y LAS TRABAJADORAS
Esta serie de módulos forman parte del material educativo del programa formativo
“Organizando y fortaleciendo a los trabajadores y trabajadoras autoempleados y de la
economía informal”

MÓDULO 5:
SISTEMA NORMATIVO EN EL PERÚ Y LA ADMINISTRACIÓN DE LA JUSTICIA
LABORAL

TRATAMIENTO DIDÁCTICO DEL MÓDULO
Guisella Infantes Bracamonte

EQUIPO TÉCNICO DEL PROYECTO:

ISCOD
Ángel González Bascuñana.
Joseba Villa Gonzales
Patricia Balda Valenzuela
Paola Reyes Parra

RESPONSABLE TÉCNICO DE CONTRAPARTES
Carmen Roca Miok
Coordinadora regional
WIEGO para América Latina

PUBLICADO POR ISCOD Perú y WIEGO




                                                                                   1
ÍNDICE
INFORMACIÓN GENERAL DEL MÓDULO


Unidad de Aprendizaje N° 1
Tema 1: Estado del Perú y su estructura
Tema 2: La norma jurídica dentro del Sistema Peruano

Unidad de Aprendizaje N° 2
Tema 3: Proceso Laboral en el Perú
Tema 4: Seguridad Social y salud en el trabajo
Tema 5: Marco legal de los trabajadores informales




                                                       2
INFORMACIÓN GENERAL DEL MÓDULO




COMPETENCIA


Al finalizar el estudio del módulo usted será capaz de reconocer el
régimen jurídico relacionado al trabajador y trabajadora autoempleado
y de la economía informal.


Capacidades esperadas

   Capacidades esperadas
   Conoce las leyes y normas laborales que lo protegen a nivel nacional e
   internacional.



UNIDADES DE APRENDIZAJE
Tema 1: El Estado Peruano y su estructura.
Tema 2: La norma jurídica dentro del Sistema Peruano.
Tema 3: Proceso laboral en el Perú.
Tema 4: Seguridad y salud en trabajo.

                                                                            3
UNIDAD DE APRENDIZAJEPeruano y su estructura
     Tema 1: El Estado 1:

  El Estado Peruano es la nación jurídicamente               Artículo 43 de la Constitución
  organizada y es la entidad que ejerce el                   Política del Perú indica: La
  gobierno en la República del Perú. Su                      República      del    Perú    es
  estructura está definida en la Constitución    democrática, social, independiente y
  Política del Perú aprobada mediante el         soberana. El Estado es uno e indivisible. Su
  referéndum y promulgada a finales de 1993 y    gobierno es unitario, representativo y
  vigente desde el 1 de enero de 1994.           descentralizado, y se organiza según el
                                                 principio de la separación de poderes.

  1.1. ESTRUCTURA DEL ESTADO DEL PERÚ:




                                                                                           4
a) Gobierno Central o Nacional
   Está conformado por el Poder Ejecutivo, Legislativo, Judicial y los organismos constitucionales
   autónomos.




 Poder Ejecutivo: Se encarga de impulsar               Trabajo y Promoción del Empleo,
   las políticas de Estado en las áreas de              Transportes y Comunicaciones, Vivienda,
   macroeconomía, políticas sociales, de                Saneamiento y Construcción, Ambiente,
   seguridad nacional y de reforma del                  Cultura, Desarrollo e Inclusión Social.
   Estado. Lo conforman la Presidencia de la
                                                        Este poder tiene las facultades para iniciar
   República, los Ministerios y las Entidades
                                                        y desarrollar reformas: el Ejecutivo
   Públicas.
                                                        presenta una propuesta de ley al
   La Presidencia del Perú se compone por el
                                                        Congreso, pero si este no lo aprueba el
   Presidente, quien es el Jefe del Estado y
                                                        proyecto se convierte en ley. Además,
   de Gobierno, el Despacho Presidencial y
                                                        puede dictar decretos de urgencia en
   los vicepresidentes.
                                                        temas económicos y financieros que
   Los Ministros de Estado liderados por el
                                                        tienen fuerza de ley.
   Presidente del Consejo de Ministros, el
   Secretario General de la Presidencia del
   Consejo de Ministros y las Comisiones                El Ejecutivo tiene también la capacidad de
   Intersectoriales.                                    vetar ciertas leyes, aunque el Congreso
   Los Ministerios son de: Agricultura,                 puede superar ese veto - algo que el
   Comercio Exterior y Turismo, Defensa,                Congreso raramente hace.
   Economía y Finanzas, Educación, Energía              Además, para que las leyes del Congreso
   y Minas, Interior, Justicia y Derechos               tengan efectos, deben de tener su
   Humanos, Mujer y Promoción Social,                   respectivo reglamento hecho por el
   Producción, Relaciones Exteriores, Salud,            Ejecutivo.
                                                                                                  1
mixtos. Investigan y sentencian en
 Poder Legislativo                                procesos      ordinarios,    sumarios      y
  Este Poder reside                                especiales. Resuelven las apelaciones
  en el Congreso de                                sobre sentencias de Juzgados de Paz.
  la República del                                 El cuarto nivel es conformado por los
  Perú y forma una                                 Juzgados de Paz, con competencia
  sola cámara de 130 miembros elegidos             distrital. Resuelven apelaciones realizadas
  por sufragio directo y en distrito múltiple      sobre las sentencias de los juzgados de
  proporcionalmente a la población de cada         Paz No Letrados.
  Región. Por ejemplo, Lima tiene 32               El quinto nivel es conformado por los
  congresistas, Madre de Dios tiene uno).          Juzgados de Paz No Letrados, encargados
  El Congreso de la República se renueva en        de resolver los asuntos judiciales sencillos
  su integridad cada cinco años. Las fechas        (faltas menores).
  de inicio y término de un periodo
  constitucional son las mismas que rigen
  para      el     periodo    constitucional
  presidencial.
  El Poder Legislativo es el encargado de
  crear las leyes y normas.

 Poder Judicial
  La función judicial es realizada por el
  Poder Judicial, encabezado por la Corte
  Suprema de la República que tiene
  competencia en todo el territorio. La sede
  de la Corte Suprema es el Palacio de
  Justicia de Lima. Es la última instancia
  ante la cual se pueden apelar todos los
  procesos judiciales que provienen de
  cualquier Corte Superior de justicia.
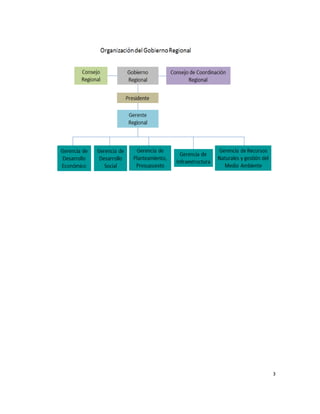
  El segundo nivel jerárquico lo forman las     b) Gobierno Regional
  Cortes Superiores con competencia en             Los     gobiernos      regionales   están
  todo un Distrito Judicial. Realizan el           compuestos de un presidente y un
  juzgamiento en procesos ordinarios y             consejo, los cuales sirven por un periodo
  resuelven apelaciones realizadas sobre           de cuatro años; adicionalmente, existe un
  sentencias de los juzgados especializados        consejo de coordinación integrado por los
  o mixtos.                                        alcaldes provinciales y representantes de
  El tercer nivel es formado por los               la sociedad civil.
  Juzgados de Primera Instancia cuya
  competencia      es,   aproximadamente,
  provincial. Pueden ser especializados o
                                                                                             1
El Presidente Regional es el jefe de             que se establezcan en la Ley Anual de
gobierno. Funciones: proponer y ejecutar         Presupuesto.
el presupuesto, designar a oficiales de          Los tributos creados por Ley a su favor.
gobierno,     promulgar      decretos      y     Los derechos económicos que generen
resoluciones, ejecutar planes y programas        por las privatizaciones y concesiones
regionales y administrar las propiedades y       que otorguen, y aquellos que perciban
rentas regionales.                               del gobierno nacional por el mismo
El Consejo Regional debate y vota sobre el       concepto.
presupuesto sugerido por el presidente           Los recursos asignados del Fondo de
regional, también supervisa a todos los          Compensación Regional.
oficiales de gobierno y puede deponer de
                                                 Los recursos asignados por concepto
su cargo al presidente, su vicepresidente
                                                 de canon.
y a cualquier miembro del consejo.
                                                 El producto de sus operaciones
El Consejo de Coordinación Regional tiene
                                                 financieras y las de crédito interno
un papel consultivo en los asuntos de
                                                 concertadas con cargo a su patrimonio
planeamiento y presupuesto, no tiene
                                                 propio. Las operaciones de crédito
poderes ejecutivos ni legislativos.
                                                 externo requieren el aval o garantía
De acuerdo a la Ley Orgánica de
                                                 del Estado, y se sujetan a la ley de
Gobiernos           Regionales,          las
                                                 endeudamiento público.
responsabilidades de los gobiernos
                                                 Sus ingresos propios y otros que
regionales incluyen el desarrollo de la
                                                 determine la ley.
planificación regional, ejecución de
proyectos      de    inversión      pública,
                                               c) Gobierno Local
promoción de las actividades económicas
                                                  El nivel local corresponde a las
y administración de la propiedad pública,
                                                  provincias, los distritos y los centros
y elaboración y aprobación de normas de
                                                  poblados. Estas circunscripciones son
alcance regional y regulando los servicios
                                                  administradas por municipalidades,
de su competencia.
                                                  compuestas de un Concejo Municipal
Por otro lado, son bienes y tributos de los       y una Alcaldía.
gobiernos regionales:
   Las asignaciones y transferencias
   específicas para su funcionamiento,




                                                                                       2
3
Tema 2: La norma jurídica dentro del Sistema
Peruano




1.1. Norma        Jurídica       dentro       del   Entonces la norma jurídica puede ser
     Ordenamiento                                   definida no sólo en base a su estructura
Teniendo en cuenta la estructura lógico             interna si no también, en base la finalidad
formal de la norma jurídica, se puede               que persigue, esto es su funcionalidad de
observar que está constituida por tres              acuerdo al objetivo que persigue, que es
elementos, estos son: el supuesto de hecho,         justamente el de establecer directa o
el efecto jurídico y el vínculo de deber ser.       indirectamente reglas de conducta; reglas
                     La norma jurídica, sin         que son tuteladas por el ius imperium del
                     embargo, no es sólo un         estado.
                     juicio hipotético que          El sistema o ordenamiento jurídico es el
                     encierra una concepción        conjunto de normas jurídicas, de alcance
                     lógico formal sino que es,     general o particular, escritas o no escritas,
funcionalmente hablando, un esquema o               emanadas de autoridad estatal o de la
programa de conducta que disciplina la              autonomía privada, vigentes en un Estado.
convivencia social en un lugar y momento
determinados mediante la prescripción de            La legislación o sistema legislativo son
                                                    únicamente las normas jurídicas escritas de
derechos y deberes cuya observancia puede
                                                    alcance general que tienen vigencia en un
ser impuesta coactivamente
                                                    Estado.
La jerarquía normativa se encuentra en el         orgánicas, las leyes ordinarias y las normas
artículo 51 de la Constitución Política del       con rango de ley.
Perú, norma que establece que “La
Constitución prevalece sobre toda norma           Leyes Orgánicas: Conforme lo prescribe el
legal; la ley, sobre las normas de inferior       artículo 106 de nuestra Constitución,
jerarquía, y así sucesivamente. La publicidad     mediante las leyes orgánicas se regula la
es esencial para la vigencia de toda norma        estructura y funcionamiento de las entidades
del estado”.                                      del Estado previstas en la Constitución así
                                                  como aquellas otras materias cuya
a) Constitución                                   regulación por ley orgánica está establecida
            Dentro del sistema legislativo la     también en la constitución. Para su
            Constitución Política es la norma     aprobación o modificación se requiere el
            jurídica de mayor jerarquía; la       voto de más de la mitad del número legal de
            misma que se sostiene en sí           miembros del Congreso.
misma a diferencia de las otras normas que
se sustentan en la constitución                   Las leyes orgánicas sólo pueden ser
Para garantizar dicha supremacía, existen         derogadas, total o parcialmente, con mayoría
mecanismos de defensa como el control             calificada, esto es, el mismo procedimiento
difuso ejercido por los jueces y las garantías    para su aprobación; de lo que se puede
constitucionales, tales como los procesos de      afirmar que las leyes orgánicas están por
hábeas corpus para la defensa de los              encima de las leyes ordinarias. Una ley
derechos fundamentales asociados a la             ordinaria no debe derogar una ley orgánica,
libertad individual; de hábeas data, para la      pero una ley orgánica si puede derogar una
defensa de los derechos fundamentales             ley ordinaria.
asociados a la libertad de información; de
amparo, para la defensa de los demás
derechos           fundamentales;          de
inconstitucionalidad, para verificar la
constitucionalidad de las leyes; y popular,
                                                  Leyes Ordinarias: Estas son las leyes que
para supervisar la constitucionalidad y
                                                  siguiendo el procedimiento establecido en la
legalidad de los reglamentos administrativos.
                                                  Constitución y en el respectivo reglamento
                                                  del congreso (proyecto de ley, aprobación
b) Leyes
                                                  por la respectiva Comisión dictaminadora,
Subordinadas        a    la
                                                  aprobación por el pleno del Congreso,
Constitución,           se
                                                  promulgación del Presidente de la República
encuentran las leyes,
                                                  y publicación) son expedidas por el Congreso
normas      jurídicas   de
                                                  La ley se deroga sólo por otra ley. La
alcance general y cuya validez está sujeta a
                                                  derogación se produce por declaración
condiciones temporales y espaciales. Entre
                                                  expresa, por incompatibilidad entre la nueva
las leyes cabe distinguir tres tipos: las leyes
                                                  ley y la anterior o cuando la materia de ésta

                                                                                             1
es íntegramente regulada por aquélla. Por la     que están sometidos, a las             mismas
derogación de una ley no recobran vigencia       condiciones que rigen para la ley.
las que ella hubiere derogado. La ley especial
                                                 Reglamento Del Congreso: Conforme a lo
prima sobre la ley general.
                                                 preceptuado por el artículo 94 de la
Decretos Legislativos: Conforme al artículo
                                                 Constitución Política, el Reglamento del
104 de la Constitución el Congreso puede
                                                 Congreso precisa las funciones del Congreso
delegar en el Poder Ejecutivo la facultad
                                                 y de la Comisión Permanente, define su
legislativa, mediante decretos legislativos,
                                                 organización y funcionamiento, establece los
sobre materia específica y por plazo
                                                 derechos y deberes de los congresistas y
determinado, materia y plazo que son
                                                 regula los procedimientos parlamentarios y
establecidos en
                                                 tiene fuerza de ley.
la             ley
autoritativa. Los
decretos                                         Resoluciones Legislativas: Mediante las
legislativos son                                 Resoluciones Legislativas el Congreso, de
equiparables a                                   manera      excepcional,     regula      temas
las          leyes                               específicos o materializan decisiones de
ordinarias, por                                  efectos particulares, como la aprobación y
lo que están                                     modificación de su reglamento o la
sometidos, a las                                 aprobación de tratados, el otorgamiento de
mismas                                           pensiones de gracia o la autorización para
condiciones que rigen para la ley.               que el Presidente pueda salir del país, etc.
No puede delegarse al Poder Ejecutivo las
materias que son indelegables a la Comisión      Decretos Leyes: Los decretos leyes son las
Permanente, tales como la reforma                leyes expedidas por los gobiernos de facto
constitucional, la aprobación de tratados        (gobiernos civilistas, gobiernos militares o
internacionales, leyes orgánicas, Ley de         cualquier otra forma de gobierno distinta al
Presupuesto y la Ley de la Cuenta General de     constitucionalmente reconocido). En este
la República; ello conforme lo establece el      punto se debe tener en cuenta que en
Artículo 101 inciso 4 de la Constitución.        función a la teoría de la continuidad, una vez
                                                 terminado el gobierno de facto y su retorno
                                                 a un régimen democrático, los decretos leyes
Decretos de Urgencia: Conforme al inciso 19
                                                 siguen vigentes. Según esta teoría, las
del artículo 118 de la Constitución, el
                                                 normas dadas por los gobiernos de facto
Presidente de la República está facultado
                                                 continúan teniendo validez con la
para dictar medidas extraordinarias,
                                                 restauración de un gobierno constitucional y
mediante decretos de urgencia con fuerza de
                                                 que serán, por lo tanto, modificadas o
ley, en materia económica y financiera,
                                                 derogadas por el procedimiento legislativo
cuando así lo requiere el interés nacional y
                                                 constitucionalmente                establecido,
con cargo de dar cuenta al Congreso; por lo
                                                 manteniendo entre tanto su validez.


                                                                                              2
Sentencias del Tribunal Constitucional:            norma ya vigente en el ordenamiento
Conforme al artículo 204 de la constitución la     jurídico) y exhortativas (se recomienda al
sentencia         del                              Congreso que en un plazo razonable expida
Tribunal                                           en reemplazo de la ley declarada
Constitucional que                                 inconstitucional (aunque no expulsada del
declara            la                              ordenamiento jurídico) una ley sustitutoria
inconstitucionalida                                con un contenido acorde a las normas,
d de una ley se                                    principios o valores constitucionales).
publica en el diario oficial y al día siguiente
                                                   Ordenanzas Municipales y Regionales:
de su publicación dicha ley queda sin efecto.
                                                   Conforme a la Sentencia del 15 de diciembre
Al respecto cabe precisar que el Tribunal
                                                   de 2002, recaída en el Expediente N° 689-00-
Constitucional en la sentencia sobre proceso
                                                   AC/TC el Tribunal Constitucional señaló que:
competencial recaída en el Expediente N°
                                                   “dado que la (…) ley y la ordenanza tienen
004-2004-CC/TC, publicada el 12 de febrero
                                                   rango de ley, no puede aplicarse entre las
de 2005, ha explicado que una de las formas
                                                   mismas el principio de jerarquía; es en virtud
de pronunciarse es a través de sentencias
                                                   del principio de competencia, por el
interpretativas – manipulativas (normativas),
                                                   contrario, en base al cual deben articularse
las cuales reducen los alcances normativos
                                                   sus relaciones.” Y a ello se suma el hecho de
de la ley impugnada “eliminando” del
                                                   que el inciso 4 del artículo 200 de la
proceso interpretativo alguna frase o hasta
                                                   Constitución establece literalmente lo
una norma cuya significación colisiona con la
                                                   siguiente:     “4.       La     Acción      de
Constitución, o consignan el alcance
                                                   Inconstitucionalidad, que procede contra las
normativo      de     la    ley     impugnada
                                                   normas que tienen rango de ley: leyes,
“agregándole” un contenido y un sentido de
                                                   decretos legislativos, decretos de urgencia,
interpretación que no aparece en el texto
                                                   tratados, reglamentos del Congreso, normas
por sí mismo. Asimismo, en la referida
                                                   regionales de carácter general y ordenanzas
sentencia, el Tribunal Constitucional, clasifica
                                                   municipales…”
a su vez a las sentencias interpretativas –
manipulativas en sentencias reductoras (la
sentencia ordena una restricción o
acortamiento de la “extensión” del
contenido normativo de la ley), aditivas (se
procede a “añadir” al texto incompleto             En posición contraria se señala que no debe
aquello exigido por el texto constitucional),      suponerse que la ordenanza sea una ley, o
sustitutivas (se incorpora un reemplazo o          que     la    Constitución     le    otorgue
relevo del contenido normativo expulsado           indirectamente el rango de tal. Lo contrario,
del ordenamiento jurídico por ser                  sería hacer una interpretación contrario
inconstitucional,       disponiendo         una    sensu que llegaría a un panorama absurdo.
modificación o alteración de una parte literal     En este escenario se considerarían con rango
de la ley, precisando la referida sentencia        de ley no sólo las ordenanzas provinciales
que la parte sustituyente no es otra que una       sino también las distritales. Las leyes, por
                                                                                               3
principio, sólo pueden ser dadas por el Poder   el contrario, su sistemática interna obliga a
Legislativo. La independencia de los            apreciar a la Norma Fundamental como un
gobiernos locales no debe suponer de            todo unitario, como una suma de
ninguna manera la creación de un pequeño        instituciones poseedoras de una lógica
Estado dentro del Estado peruano. No puede      integradora uniforme…”
un gobierno local dictar, mediante
                                                Así tenemos, entonces el artículo 32 de la
ordenanzas, imperativos legales de carácter
                                                Constitución “Pueden ser sometidas
general      que    transgredan      aquellos
                                                referéndum Las ordenanzas municipales…”;
determinados por las leyes en sentido
                                                de lo que se colige que las ordenanzas no
estricto. No obstante ello, el hecho de que
                                                tienen rango de ley; siendo que las
una ordenanza no sea equivalente en sentido
                                                municipalidades pueden expedir ordenanzas
estricto a una ley, no supone que ésta la
                                                municipales dentro de las materias de su
pueda derogar o desconocer, pues está
                                                competencia y no para regular materias que
beneficiada por la “reserva de ley”, que
                                                están fuera de su competencia funcional,
implica que dentro de los ámbitos de su
                                                debiendo incluso tener presente el contenido
competencia, ninguna norma legal, por
                                                de las leyes cuando expida ordenanzas
mayor rango normativo que tenga, puede
                                                dentro de su competencia funcional.
ingresar a su ámbito de competencia que,
por mandato de la Constitución, se halla
                                                En cuanto a las ordenanzas regionales, se
reservada para la ordenanza.
                                                debe tener en cuenta el artículo 36 de la Ley
                                                Orgánica de Gobiernos Regionales, el cual,
No obstante lo precisado, para determinar si
                                                establece que las normas y disposiciones del
la ordenanza municipal tiene o no tiene
                                                gobierno      regional    se   adecuan     al
rango de ley, debe considerarse todo el
                                                ordenamiento jurídico nacional, no pueden
conjunto normativo contenido en la
                                                invalidar ni dejar sin efecto normas de otro
Constitución Política.
                                                gobierno regional ni de los otros niveles de
                                                gobierno. Las normas y disposiciones de los
La Constitución no es una norma particular,
                                                gobiernos regionales se rigen, entre otros,
sino un ordenamiento en sí mismo
                                                por el principio de legalidad, es decir, que
compuesto por una pluralidad de
                                                deben ser dictadas respetando la
disposiciones que deben formar una unidad
                                                Constitución y las leyes.
indivisible de sentido. Así tenemos la
Sentencia del Tribunal Constitucional
                                                c) Normas subordinadas a las Leyes
Sentencia del Tribunal Constitucional recaída
                                                   A este respecto se debe tener en cuenta
en el Expediente N° 008-2003-AI/TC,
                                                   que según su ámbito de aplicación, estas
publicada el 14 de noviembre de 2003. “En
                                                   se pueden clasificar en normas de alcance
efecto, las normas constitucionales no
                                                   nacional, regional y local.
pueden ser comprendidas como átomos
desprovistos de interrelación, pues ello
comportaría conclusiones incongruentes. Por


                                                                                           4
Normas del Poder Ejecutivo
     AMBITO NACIONAL                       AMBITO REGIONAL                           AMBITO LOCAL
 Decreto Supremo. Norma           Ordenanzas Regionales: Emitida         Ordenanzas            Municipales:
  de mayor jerarquía que            por el Consejo Regional. Norman         Emitidas     por     el    Concejo
  expide el Poder Ejecutivo;        asuntos de carácter general, la         Municipal. Conforme al artículo
  va    firmado     por    el       organización y administración del       40 de la Ley Orgánica de
  Presidente de la República        gobierno regional y reglamentan         Municipalidades son las normas
  y de uno o más ministros.         materias de su competencia.             de carácter general de mayor
 Resolución       Suprema,        Acuerdos del Consejo Regional:          jerarquía en la estructura
  Emitida por uno o más             Emitida por el Consejo Regional.        normativa municipal, por medio
  ministros con la visación         Expresan la decisión de este            de las cuales se aprueba la
  aprobatoria             del       órgano sobre asuntos internos,          organización       interna,      la
  Presidente       de      la       de interés público, ciudadano o         regulación, administración y
  República.                        institucional, o declaran su            supervisión de los servicios
 Resolución     Ministerial,       voluntad de practicar un                públicos y las materias en las que
  expedida por un Ministro.         determinado acto o sujetarse a          la       municipalidad       tiene
 Resolución            Vice-       una      conducta     o     norma       competencia normativa.
  Ministerial, emitida por          institucional. Estos acuerdos son      Acuerdos del Concejo Municipal:
  un Vice-Ministro.                 aprobados por mayoría simple            Emitidas     por     el    Concejo
 Resolución      Directoral,       de sus miembros.                        Municipal. Conforme al artículo
  aprobada por un Director         Decretos Regionales: Emitida            41 de la Ley Orgánica de
  Nacional.                         por la Presidencia Regional.            Municipalidades son decisiones
                                    Establecen                 normas       sobre asuntos específicos de
                                    reglamentarias.                         interés público, vecinal o
                                   Resoluciones           Regionales:      institucional que expresan la
                                    Emitida por la Presidencia              voluntad del órgano de gobierno
                                    Regional. Norman asuntos de             para practicar un determinado
                                    carácter     administrativo.    Se      acto o sujetarse a una conducta o
                                    expiden en segunda y última             norma institucional.
                                    instancia administrativa. Los          Decretos de Alcaldía, Emitidas
                                    niveles de estas resoluciones           por la Alcaldía. Conforme a los
                                    son: Resolución          Ejecutiva      artículos 39 y 42 de la Ley
                                    Regional,     emitida    por     el     Orgánica de Municipalidades son
                                    Presidente Regional; Resolución         normas por medio de las cuales
                                    Gerencial General Regional,             ejerce las funciones ejecutivas de
                                    emitida por el Gerente General          gobierno,        los       asuntos
                                    Regional; Resolución Gerencial          administrativos a su cargo,
                                    Regional, emitida por los               reglamenta      y     aplica    las
                                    Gerentes Regionales.                    ordenanzas            municipales,
                                                                            sanciona los procedimientos
                                Las resoluciones regionales sólo            necesarios para la correcta y
                                pueden          contener    actos           eficiente           administración
                                administrativos, no pueden tener            municipal y resuelve o regula
                                efectos jurídicos de alcance                asuntos de interés general y de
                                general, por lo que en rigor no             interés para el vecindario que no
                                forman       parte   del sistema            sean de competencia del Concejo
                                legislativo.                                Municipal.




                                                                                                             1
Tema 3: Proceso laboral en el Perú


                     En Perú, el proceso laboral   computa en días laborables para el Poder
                     se regula desde 1996 por      Judicial y no en días calendario.
                     la Ley No. 26636 Ley          El     proceso     ordinario    laboral   está
                     Procesal del Trabajo.         estructurado en una primera etapa
                     Dicha       ley      asigna   postulatoria (demanda y contestación), una
                     competencia de primera        segunda etapa de saneamiento, conciliacíón
                     instancia al juez de paz      y pruebas, y una tercera etapa resolutoria.
 letrado o al juez especializado laboral en        Una vez sentenciado las partes pueden
 función a la cuantía de la pretensión: si el      acceder a una segunda instancia a través de
 monto de la demanda no excede de 10               la apelación, y es posible el acceso a una
 Unidades de Referencia Procesal (S/.              instancia extraordinaria vía recurso de
 3,600.00 Nuevos Soles) el proceso es              casación sólo para ciertas causales fijadas en
 tramitado por el juez de paz letrado en la vía    la ley.
 del proceso sumarísimo; si el monto es
 superior a dicho monto el proceso es              El proceso sumarísimo se regula por las
 tramitado por el juez especializado laboral en    reglas del Código Procesal Civil y consta de
 la vía del proceso laboral ordinario.             dos etapas: la postulatoria (demanda y
                                                   contestación) y la etapa de saneamiento,
                              En el proceso
                                                   conciliación,   pruebas     resolutoria.  La
                              laboral peruano
                                                   sentencia se dicta en la Audiencia Única.
                              el    trabajador
                                         puede
                                                   Los procesos laborales tienen una duración
                              demandar       el
                                                   promedio de 4 años debido a la elevada
 pago de sus créditos laborales o beneficios
                                                   carga procesal del Poder Judicial y a los actos
 sociales dentro de un plazo de prescripción
                                                   dilatorios de las partes. Ello ha ocasionado la
 igual a 4 años contados desde su cese (Ley
                                                   expedición de la Ley No. 29497 Nueva Ley
 No. 27321) y puede impugnar su despido
                                                   Procesal del Trabajo que privilegia las
 dentro de un plazo de caducidad igual a 30
                                                   actuaciones orales con el objetivo de reducir
 días contados desde la extinción del vinculo
                                                   la duración de los procesos a 6 meses.
 laboral (Texto Único Ordenado de la Ley de
 Fomento del Empleo: Decreto Supremo Nº
 003-97-TR).
 Contrariamente a lo que ocurre con el
 proceso civil peruano, la prescripción laboral
 no se interrumpe con la notificación de la
 demanda al deudor sino con la sola
 presentación de la demanda. Igualmente, la
 caducidad de la acción por despido se


                                                                                                2
Tema 4: Seguridad y Salud en el trabajo


  Sea cual fuere su ocupación, el trabajador                       pérdida de ingresos, pérdida de un empleo y
  puede verse enfrentado a múltiples riesgos                       pago de los altos costos que acarrea la
  en su lugar de trabajo. En este contexto, la                     atención médica.
  salud y la seguridad en el trabajo (SST)
                                                                                      RIESGOS LABORALES
  buscan fomentar y mantener el bienestar
  físico, mental y social del trabajador;                                 RIESGO          Líquidos, sólidos, polvos,
  prevenir consecuencias negativas que las                               QUÍMICO          humos, vapores y gases;
  condiciones de trabajo pueden tener en su                                               Ruidos, vibraciones, insuficiente
  salud; protegerlo en su lugar de empleo                              RIESGO FÍSICO      iluminación, radiaciones y
  frente a riesgos que surjan; y, colocar y                                               temperaturas extremadas.
  mantener al trabajador en un entorno                                    RIESGO          Bacterias, virus, desechos
  laboral adaptado a sus necesidades.                                   BIOLÓGICO         infecciosos e infestaciones.
                                                                          RIESGO          Provocados por la tensión y la
  I. NOCIONES DE LA SEGURIDAD Y SALUD EN
                                                                       PSICOLÓGICO        presión.
     EL TRABAJO
  La salud y la seguridad laborales “abarcan el                                           Mal diseño de máquinas,
                                                                       RIESGO QUE
  bienestar social, mental y físico de los                                                instrumentos y herramientas,
                                                                       PRODUCE LA
  trabajadores, es decir, ‘toda la persona’”1.                                            mal diseño de asientos y lugar
                                                                           NO
  Cuando se aborda la cuestión de la salud,                                               de trabajo o malas prácticas
                                                                       ERGONOMÍA
  también se aborda la de la seguridad,                                                   laborales.
  porque, por definición, un lugar de trabajo
  saludable es también un lugar de trabajo                         En casi todos los lugares de trabajo se puede
  seguro. En cambio, puede que no sea cierto a                     hallar un número ilimitado de riesgos.
  la inversa, pues un lugar de trabajo                             Existen las condiciones de trabajo inseguras
  considerado seguro no es forzosamente                            patentes2 y las distintas categorías de riesgos
  también un lugar de trabajo saludable.                           insidiosos (es decir, los riesgos que son
                                                                   peligrosos pero que no son evidentes), entre
                                                                   otras:
  Sin duda, el trabajo desempeña una función
  esencial en las vidas de las personas por lo                     II.   NORMATIVA INTERNACIONAL EN
                                                                         SEGURIDAD Y SALUD EN EL TRABAJO
  que los entornos laborales deben ser seguros
                                                                   La normativa internacional sobre derechos
  y sanos. Sin embargo, esto no sucede en
                                                                   humanos reconoce el derecho a la integridad
  muchos casos acarreando, entre otras cosas,
                                                                   física y psicológica y a la salud como bienes
  consecuencias negativas como el dolor y
                                                                   jurídicos fundamentales de toda persona sin
  padecimiento de la lesión o la enfermedad,
                                                                   importar el ámbito en el cual se
                                                                   desenvuelvan, incluido el centro de trabajo.

  1
    Organización Internacional del Trabajo, La Salud y la
  Seguridad en el Trabajo: Colección de Módulos. Disponible en:    2
  http://training.itcilo.it/actrav_cdrom2/es/osh/intro/introduc.     Por ejemplo, máquinas no protegidas, suelos deslizantes o
  htm (Consultado el 16 de junio de 2012).                         insuficientes precauciones contra incendios, etc.

                                                                                                                            1
Es decir, son derechos humanos y entre                                          mental.
estos resaltan:                                                                 2. Entre las medidas que
                                                                                deberán adoptar (…) a fin de
              Art. 3.- Todo individuo tiene                                     asegurar        la     plena
              derecho a la vida, a la                                           efectividad de este derecho,
              libertad y a la seguridad de                                      figurarán (…): (…)
              su persona.                                                       b) El mejoramiento en todos
              Art. 22.- Toda persona (...)                                      sus aspectos de la higiene
              tiene derecho a seguridad                                         del trabajo y del medio
              social, y a obtener el                                            ambiente;
              esfuerzo nacional y la                                            c) La prevención y el
  Declaración cooperación internacional,                                        tratamiento        de     las
 universal de habida cuenta de la                                               enfermedades epidémicas,
 los derechos organización y recursos de                                        endémicas, profesionales y
   humanos3   cada Estado, la satisfacción                                      de otra índole, y la lucha
              de los derechos económicos,                                       contra ellas;
              sociales     y      culturales,                                   d)     La     creación     de
              indispensables a su dignidad                                      condiciones que aseguren a
              (…).                                                              todos asistencia médica y
              Art. 23.- 1.- Toda persona                                        servicios médicos en caso de
              tiene derecho al trabajo, a                                       enfermedad.
              libre elección de su trabajo,
              a condiciones equitativas y                        Asimismo, la Organización Internacional del
              satisfactorias de trabajo (…).                     Trabajo (OIT) mediante su Constitución,
              Art. 7.- Los Estados Partes                        reconoce la existencia de condiciones
              (…) reconocen el derecho de
                                                                 injustas que afectan a muchos trabajadores,
              toda persona al goce de
              condiciones     de trabajo                         las mismas que afectan la “paz y armonía
     Pacto
              equitativas y satisfactorias                       universales, por lo que se busca mejorar esas
Internacional
              que le aseguren en especial:                       condiciones, buscando entre otros, (…)
 de Derechos
              (…)                                                protección del trabajador contra las
 Económicos, b) La seguridad y la higiene
                                                                 enfermedades, sean o no profesionales, y
   Sociales y en el trabajo;
                                                                 contra los accidentes del trabajo”. Así,
  Culturales4 Art. 12.- 1. Los Estados
              Partes (…) reconocen el                            reconoce su obligación de fomentar
              derecho de toda persona al                         programas que permitan, entre otros, “g)
              disfrute del más alto nivel                        proteger adecuadamente la vida y la salud de
              posible de salud física y                          los trabajadores en todas las ocupaciones”.

                                                                 Además, la Organización Mundial de la Salud
3                                                                (OMS), autoridad en materia de salud dentro
  Aprobada por la Asamblea General de las Naciones Unidas
en 1948 e incorporada al ordenamiento peruano en 1959            del sistema de las Naciones Unidas, ha
mediante Resolución Legislativa No. 13282.                       emitido diversas Resoluciones Mandatarias
4
  Aprobado por el Decreto Ley No. 22129 del 28 de marzo de
1978 y ratificada el 12 de abril de 1978. Entró en vigencia el
                                                                 para sus Estados Miembros, entre ellos el
28 de julio de 1978.                                             Perú, los que sirven de referencia para el
                                                                 Ministerio de Salud, como son la WHA 49.12
                                                                                                            2
referida a la Estrategia Mundial de Salud                        fundamentales dentro de la relación laboral6.
Ocupacional para Todos, y la WHA 60.26 Plan                      Sin embargo, no existe un artículo que
de Acción Mundial sobre la Salud de los                          consagre específicamente el derecho a la
Trabajadores.                                                    seguridad y salud en el trabajo o a la
                                                                 prevención de riesgos laborales, como sí
Finalmente, el Sistema Andino de Integración
                                                                 existía en la Constitución de 1979.
(SAI), en materia de mejoramiento de la
salud, cuenta con el Organismo Andino de                         Asimismo, existe la Ley No. 29783, Ley de
Salud “Convenio Hipólito Unánue” y para la                       Seguridad y Salud en el Trabajo del 2011 y su
promoción de la integración socio-laboral                        Reglamento, Decreto Supremo No. 005-
                                                                 2012-TR del 20127 que tiene por objetivo:
cuenta con el Convenio Simón Rodríguez que
es el Foro de debate, participación y                                   [P]romover una cultura de prevención de
coordinación para los temas sociolaborales                              riesgos laborales en el país. Para ello,
de la Comunidad Andina que tiene como                                   cuenta con el deber de prevención de los
objetivo, entre otros, el “definir y coordinar                          empleadores, el rol de fiscalización y
                                                                        control del Estado y la participación de
las políticas comunitarias referentes al (…)la
                                                                        los trabajadores y sus organizaciones
seguridad y salud en el trabajo (…)5.                                   sindicales, quienes, a través del diálogo
                                                                        social, velan por la promoción, difusión y
Los instrumentos normativos expedidos por
                                                                        cumplimiento de la normativa sobre la
la Comunidad Andina son de obligatorio e                                materia8.
inmediato cumplimiento por los Países
Miembros en todas sus instancias y, en                           Mediante esta Ley se implementa una
materia de seguridad y salud en el trabajo, se                   Política Nacional de Seguridad y Salud en el
                                                                 Trabajo requiriendo por parte del empleador
cuenta con la Decisión No. 584 denominada
                                                                 y trabajador un mayor compromiso a fin de
“Instrumento Andino de Seguridad y Salud                         prevenir los accidentes y los daños en la
en el Trabajo” la que ha sido reglamentado                       salud que sean consecuencia del trabajo9.
por la Resolución No. 957 “Reglamento de la
Decisión No. 584”.
                                                                 IV. DESCRIPCIÓN DEL SISTEMA
III. NORMATIVA PERUANA EN SEGURIDAD                              En el texto de la Ley se aprecia, en relación
     Y SALUD EN EL TRABAJO                                       con el Decreto Supremo No. 009-2005-TR, la
La Constitución Política del Perú regula el                      creación del Sistema Nacional de Seguridad y
derecho a la vida, a la integridad física,                       Salud en el Trabajo10 a fin de garantizar la
psíquica y moral, a la salud, a la seguridad
social, al trabajo, y al respeto de los derechos
                                                                 6
                                                                   Vid., Artículos 1º, 2º inciso 1) y 2), 7º, 9º, 10º, 11º, 22º y 23º
                                                                 de la Constitución Política del Perú de 1993.
                                                                 7
                                                                    Vid., Reglamento de la Ley de Seguridad y Salud en el
5
  Guido Mendoza Fantinato, “El Convenio Simón Rodríguez:         Trabajo, Ley No. 29783, Decreto Supremo No. 005-2012-TR,
Importancia del Foro Social Laboral de la Comunidad Andina”,     publicada el 25 de abril de 2012. Disponible en:
Biblioteca digital andina, p. 2. (Consultado el 16 de julio de   http://www.hseperu.com/normas/DS005-2012-TR-29783.pdf
2012).                             Disponible              en:   (Consultada el 18 de junio de 2012).
                                                                 8
http://www.comunidadandina.org/BDA/docs/CAN-INT-                   Artículo 1 de la Ley No. 29783.
                                                                 9
0042.pdf . También, vid., Convenio Simón Rodríguez.                 Vid., Título II “Política Nacional de Seguridad y Salud en el
Disponible                                                 en:   Trabajo” de la Ley No. 29783, Artículos 4, 5, 6 y 7.
                                                                 10
http://www.comunidadandina.org/sai/estructura_21.html               Vid., Título III “Sistema Nacional de Seguridad y Salud en el
                                                                 Trabajo” de la Ley No. 29783, Artículos 8 – 16.
                                                                                                                                   3
protección de los trabajadores en la                            trabajadores son los mismos trabajadores
seguridad y salud en el trabajo, siendo sus                     quienes nombran al supervisor13.
instancias el Consejo Nacional de Seguridad y
Salud en el Trabajo y los Consejos Regionales                   La Ley precisa que las empresas con 20 o más
de Seguridad y Salud en el Trabajo, los                         trabajadores elaboran su Reglamento
mismos que son de naturaleza tripartita con                     Interno de Seguridad y Salud en el Trabajo, y
participación del Estado, Empleadores y                         que el empleador debe adoptar acciones
                                                                para mejorar su conocimiento. Así deberá
Trabajadores.
                                                                hacer no menos de 4 capacitaciones al año,
En cuanto al Sistema de Gestión de la                           adjuntar al contrato de trabajo las
Seguridad y Salud en el Trabajo11, la Ley                       recomendaciones en la materia y brindar
mantiene la estructura anterior, con la                         facilidades económicas y licencias con goce
diferencia de que incorpora como actores a                      de haber para la participación del trabajador
las organizaciones sindicales. Así, se                          en cursos de formación relacionados14.
incorpora la convocatoria a elecciones y la
elección del Comité de Seguridad y Salud en                     Otra novedad es que el empleador debe
el Trabajo. En relación a medidas de                            organizar un servicio de seguridad y salud en
prevención y protección se agrega la                            el trabajo para la prevención, garantizar que
sustitución de procedimientos, técnicas y                       las elecciones de representantes de los
productos peligrosos por aquellos que                           trabajadores      se     realicen   mediante
produzcan un menor o ningún riesgo.                             organizaciones sindicales y garantizar el
                                                                trabajo del Comité Paritario de Seguridad y
Respecto al Comité de Seguridad y Salud en                      Salud en el Trabajo, asignando recursos15. De
el Trabajo, un cambio es la reducción del                       otro lado se introduce la indemnización por
número de 25 a 20 trabajadores para la                          daños a la salud en el trabajo.
constitución del Comité. Así, los empleadores
con 20 o más trabajadores constituyen un                        En cuanto a los derechos del trabajador,
Comité de seguridad y salud en el trabajo, el                   éste puede comunicarse con los inspectores
que estará formado por igual número de                          de trabajo, aún sin la presencia del
representantes     de     empleadores       y                   empleador, situación no vista antes.
             12
trabajadores . Asimismo, los empleadores                        Asimismo, cuando se produzca la
que cuenten con sindicatos mayoritarios                         transferencia de un trabajador por razones
podrán incorporar un miembro del mismo en                       de seguridad y salud en el trabajo, esta debe
calidad de observador. Además en los                            producirse sin mermar sus derechos
centros de trabajo con menos de 20                              remunerativos ni derechos a las utilidades
                                                                porque será considerado como hábil para el
                                                                cómputo al momento de la repartición.


                                                                13
                                                                   Vid., Artículos 30 y 31.
11                                                              14
  Vid., Título IV “Sistema de gestión de la Seguridad y Salud      Vid., Artículos 35.
                                                                15
en el Trabajo” de la Ley No. 29783, Artículos 17 – 47.              Vid., Título V “Derechos y obligaciones”, Capítulo I
                                                                “Derechos y obligaciones de los empleadores”, Artículos 48 –
12
     Vid., Artículo 29.                                         71.
                                                                                                                          4
Además, se incluye como deber el informar                       Capacitaciones sobre seguridad y salud: En
con veracidad a instancias públicas que se lo                   número no menor de 4 capacitaciones al
requieran, caso contrario sería falta grave,                    año, que deberán ser programadas dentro
sin perjuicio de la denuncia penal                              de jornada laboral, además de adjuntar al
correspondiente16.                                              contrato de trabajo las recomendaciones
                                                                sobre seguridad y salud (Art. 35).
En cuanto a las Políticas en el plano de las
empresas y centros médicos asistenciales, el                    Indemnización por daños a la salud en el
empleador debe informar al Ministerio de                        trabajo: El incumplimiento del empleador del
Trabajo y Promoción del Empleo de todo                          deber de prevención genera la obligación de
accidente de trabajo, incidente peligroso                       pagar indemnización. De comprobarse el
que ponga en peligro la salud e integridad                      daño por la Autoridad Administrativa de
del trabajador u cualquier tipo de situación                    Trabajo, el MTPE determinará el pago de la
que altere o ponga en riesgo su vida o                          cuantía (Art. 53)
integridad en el ámbito laboral. Además, los
centros médicos asistenciales que atiendan                      Obligaciones          con       contratistas,
accidentes de trabajo y enfermedades                            subcontratistas, modalidades formativas o
también están obligados a informar al                           terceros: La empresa principal es la
Ministerio de Trabajo.                                          responsable solidaria frente a daños e
                                                                indemnizaciones que puedan surgir, de
Finalmente, se ha incorporado el artículo                       comprobarse el incumplimiento de las
168-A al Código Penal por el cual se tipifica la                obligaciones de preservación. (Art. 68).
figura del “Delito de atentado contra las                       Además se le asigna la responsabilidad de
condiciones de seguridad e higiene                              notificar al MTPE los accidentes de trabajo,
industriales”, el mismo que dispone una                         incidentes peligrosos y enfermedades
pena privativa de la libertad de no menor de                    profesionales que pudieran ocurrir en sus
dos años ni mayor de cinco, a quienes no                        instalaciones (Art. 103).
adopten las medidas preventivas para que
los trabajadores desempeñen su sus labores,                     Adecuación del trabajador al puesto de
poniendo en riesgo su vida, pero si se como                     trabajo: Derecho del trabajador a ser
consecuencia de un accidente se ocasiona la                     transferido en caso de accidente de trabajo o
muerte y/o lesiones graves las penas serian                     enfermedad ocupacional a otro puesto que
no menor de cinco ni mayor de diez años.                        implique menos riesgo para su seguridad, sin
                                                                menoscabo de sus derechos remunerativos y
CAMBIOS MÁS RESALTANTES DE LA LEY NO.                           de categoría (Art. 76).
              2978317
                                                                Registro de accidentes de trabajo,
                                                                enfermedades ocupacionales e incidentes
16
    Vid., Título V “Derechos y obligaciones”, Capítulo I
“Derechos y obligaciones de los trabajadores”, Artículos 72 –
79.                                                             Disponible en: http://www.infocapitalhumano.pe/alerta-
                                                                legal.php?id=43&t=que-novedades-nos-trae-la-reciente-
17
  Carmen Ortega Chico, “¿Qué novedades nos trar la reciente     promulgada-ley-de-seguridad-y-salud-en-el-trabajo
promulgada Ley de Seguridad y Salud en el Trabajo?,             (Consultado el 18 de junio de 2012).
                                                                                                                         5
peligrosos: Obligatoriedad de tener registros    debiendo ser derivado de otros derechos
por periodo de 5-10 años (Art. 87 y 88).         como el derecho a la vida y la salud.

Comité de Seguridad y Salud en el Trabajo        Asimismo, el Perú no ha ratificado los
(CSST): Los empleadores con 20 o más             convenios principales de OIT sobre
trabajadores a su cargo deberán constituir       Seguridad y Salud en el Trabajo como el
un comité de seguridad y salud en el trabajo.    Convenio 155, Convenio sobre Seguridad y
Los empleadores que cuenten con sindicatos       salud de los trabajadores, el Convenio 161
mayoritarios incorporaron un miembro del         Convenio sobre los servicios de salud en el
respectivo sindicato en calidad de               trabajo, y el Convenio 187 Convenio sobre el
observador. (Art. 29). Cuando se cuente con      marco promocional para la seguridad y salud
menos de 20 trabajadores, son los mismos         en el trabajo, lo que pone en
trabajadores quienes nombran al supervisor       cuestionamiento el compromiso de Perú es
de seguridad. Los miembros del Comité de         este tema.
SST y supervisores, gozan de licencia con
                                                 Si bien, la Ley de Seguridad y Salud en el
goce de haber para realizar funciones, de
                                                 Trabajo considera como ámbito de
protección contra el despido incausado, y de
                                                 aplicación a todos los sectores económicos y
facilidades para realizar sus funciones en sus
                                                 de servicios, incluyendo a los trabajadores
respectivas áreas de trabajo, seis meses
                                                 por cuenta propia, es de considerarse que
antes y hasta seis meses después del término
                                                 esta declaración de amplia cobertura es tan
de su labor (Art. 32).
                                                 solo declarativa, ya que la norma en su
Reglamento Interno de Seguridad y Salud en       conjunto está concebida en función de la
el Trabajo (RISST): Obligatorio para todas las   clásica relación laboral: empleador y
empresas que cuenten con más de 20               trabajador, no considerando las formas
trabajadores (Art. 34 Y 35).                     atípicas que presenta la figura del trabajador
                                                 independiente.
Incorporación de tipo penal: Se impondrán
penas entre 5 y 10 años, para quienes
omitan adoptar medidas de SST, que pongan
en riesgo vida, salud o integridad del
trabajador o acarreen muerte/lesiones
graves (4ta. Disposición Complementaria.




V. Problemas identificados
Un tema importante a considerar es que la
prevención de riesgos laborales o,
simplemente, el derecho a la Seguridad y
Salud en el Trabajo no cuenta con un
reconocimiento constitucional expreso,
                                                                                              6
Tema 5: Marco legal de los trabajadores informales


 Finalmente, es menester mencionar otros
 problemas que deben ser considerados,           En segundo lugar, para el tema específico de
 como por ejemplo: la falta de coordinación,     trabajadores del empleo informal, se debe
 la insuficiencia de recursos disponibles, la    verificar la existencia o ausencia de normas,
 inadecuada asignación de recursos, la nula o    los derechos que consideran y sus carencias;
 equivocada planificación de prioridades,        y el cumplimiento, o la falta de
 estrategias, acciones y gestión.                cumplimiento, de las mismas respecto de las
                                                 relaciones laborales.
 Una de las causas de la extensión de las
 actividades del empleo informal en el Perú es   Si bien, el trabajador informal es titular de
 la relacionada a la cuestión normativa.         “derechos laborales” según la Constitución
 En primer lugar, Perú carece de un código del   Política del Perú, son escasos los casos en los
 trabajo que sistematice la norma laboral. Las   que estos derechos son efectivos.
 más esenciales leyes y reglamentos laborales
 fueron expedidos en los noventa, durante el     Estos trabajadores perciben menor salario,
 gobierno de Fujimori, y expresaron una          están fuera de los alcances del salario
 lógica de “flexibilización” de las relaciones   mínimo vital, y de las demás compensaciones
 laborales considerada como una de las           o prestaciones; no gozan de una jornada
 reformas más extremas de América Latina.        máxima de trabajo ni de descanso diario,
 Estas     reformas      se    orientaron   al   semanal ni vacacional.
 repotenciamiento de los poderes del
 empleador de contratar y al debilitamiento      Además, carecen de la protección a sus
 de la acción colectiva. Se amplió las           derechos colectivos y de toda forma de
 modalidades de contratación temporal, se        protección social. Así, tienen acceso
 admitió el despido arbitrario sujeto al pago    limitado al seguro de salud, desempleo y
 de indemnización, se introdujo la               accidentes de trabajo; y el no acceso a la
 intermediación laboral y se revisaron las       protección de sistemas de pensiones impide
 negociaciones colectivas.                       que estos se jubilen obligándose a trabajar
                                                 durante más tiempo.

                                                 En cuanto a la observancia de Principios y
                                                 Derechos en el trabajo en la informalidad, se
                                                 tienen bajos estándares laborales en materia
                                                 normativa laboral en Perú, así como los bajos
                                                 niveles    en     su    cumplimiento     son
                                                 preocupantes. Se carece de un marco
                                                 jurídico que regule los derechos de los
                                                 trabajadores en empleo informal de manera
                                                 suficiente e integral, no solo para dotar de
                                                 un manto de legalidad a lo que se va a

                                                                                              7
regular, si no por el esfuerzo jurídico de         siguen estando por debajo del promedio en
entender un fenómeno social real y                 América y su calidad no se ajusta a los
encauzarlo.                                        estándares requeridos por la OIT. Como lo
                                                   indica la Comisión de Expertos en Aplicación
Las escasas normas existentes están                de Convenios y Recomendaciones de la OIT
altamente dispersas por la heterogeneidad          tanto el Seguro Integral en Salud y el sistema
de los sectores con empleo informal                Privado de pensiones no califican como
existentes (trabajador reciclador, de la           seguridad social de acuerdo al Convenio
estiba, del hogar, de la venta ambulante,          Internacional del Trabajo 102, ratificado por
etc.); la fuente normativa o el sujeto que la      Perú. Así, la afiliación en el sector informal
produce (leyes, reglamentos, ordenanzas,           en el área urbana solo alcanza al 19,6% en el
jurisprudencia, etc.). Asimismo, las normas        seguro de salud y el 37,8% en el sistema de
están desconectadas unas de otras, muchas          pensiones.
con carácter contradictorio.
                                                   Sin duda, los elevados porcentajes de
El Estado tiene una capacidad muy limitada         empleo informal y el escaso acceso al trabajo
de hacer cumplir lo escasamente regulado.          decente que ello implica suponen serias
Así, su sistema de fiscalización no es eficiente   dificultades para el trabajador peruano y una
en los casos de fraude por empresas que no         desventaja en materia de crecimiento
declaran a sus trabajadores; no tiene              económico para el país.
facultades para intervenir en los casos de los
trabajadores autoempleados; no ejecuta
acciones de prevención mediante la
capacitación de sus agentes públicos; y los
escasos mecanismos implementados para
permitir la inserción del trabajadores a la
formalidad es deficiente.

                           En cuanto a la
                           protección social
                           y el derecho a la
                           seguridad social
                           en             la
                           informalidad, la
                           diferencia entre
                           el trabajador en
empleo informal y el formal respecto al
acceso a la protección social es amplia. Si
bien las tasas de afiliación a sistemas de
salud y pensiones han mejorado, estas


                                                                                               8
Módulo n5 uv (2)

Módulo n5 uv (2)

  • 1.
    “Organizando y fortaleciendoa los trabajadores y trabajadoras autoempleados y de la economía informal” [Módulo 5] Sistema normativo en el Perú y la administración de la justicia laboral PROYECTO EMPODERAMIENTO LEGAL DE LOS TRABAJADORES Y LAS TRABAJADORAS
  • 2.
    Esta serie demódulos forman parte del material educativo del programa formativo “Organizando y fortaleciendo a los trabajadores y trabajadoras autoempleados y de la economía informal” MÓDULO 5: SISTEMA NORMATIVO EN EL PERÚ Y LA ADMINISTRACIÓN DE LA JUSTICIA LABORAL TRATAMIENTO DIDÁCTICO DEL MÓDULO Guisella Infantes Bracamonte EQUIPO TÉCNICO DEL PROYECTO: ISCOD Ángel González Bascuñana. Joseba Villa Gonzales Patricia Balda Valenzuela Paola Reyes Parra RESPONSABLE TÉCNICO DE CONTRAPARTES Carmen Roca Miok Coordinadora regional WIEGO para América Latina PUBLICADO POR ISCOD Perú y WIEGO 1
  • 3.
    ÍNDICE INFORMACIÓN GENERAL DELMÓDULO Unidad de Aprendizaje N° 1 Tema 1: Estado del Perú y su estructura Tema 2: La norma jurídica dentro del Sistema Peruano Unidad de Aprendizaje N° 2 Tema 3: Proceso Laboral en el Perú Tema 4: Seguridad Social y salud en el trabajo Tema 5: Marco legal de los trabajadores informales 2
  • 4.
    INFORMACIÓN GENERAL DELMÓDULO COMPETENCIA Al finalizar el estudio del módulo usted será capaz de reconocer el régimen jurídico relacionado al trabajador y trabajadora autoempleado y de la economía informal. Capacidades esperadas Capacidades esperadas Conoce las leyes y normas laborales que lo protegen a nivel nacional e internacional. UNIDADES DE APRENDIZAJE Tema 1: El Estado Peruano y su estructura. Tema 2: La norma jurídica dentro del Sistema Peruano. Tema 3: Proceso laboral en el Perú. Tema 4: Seguridad y salud en trabajo. 3
  • 5.
    UNIDAD DE APRENDIZAJEPeruanoy su estructura Tema 1: El Estado 1: El Estado Peruano es la nación jurídicamente Artículo 43 de la Constitución organizada y es la entidad que ejerce el Política del Perú indica: La gobierno en la República del Perú. Su República del Perú es estructura está definida en la Constitución democrática, social, independiente y Política del Perú aprobada mediante el soberana. El Estado es uno e indivisible. Su referéndum y promulgada a finales de 1993 y gobierno es unitario, representativo y vigente desde el 1 de enero de 1994. descentralizado, y se organiza según el principio de la separación de poderes. 1.1. ESTRUCTURA DEL ESTADO DEL PERÚ: 4
  • 6.
    a) Gobierno Centralo Nacional Está conformado por el Poder Ejecutivo, Legislativo, Judicial y los organismos constitucionales autónomos.  Poder Ejecutivo: Se encarga de impulsar Trabajo y Promoción del Empleo, las políticas de Estado en las áreas de Transportes y Comunicaciones, Vivienda, macroeconomía, políticas sociales, de Saneamiento y Construcción, Ambiente, seguridad nacional y de reforma del Cultura, Desarrollo e Inclusión Social. Estado. Lo conforman la Presidencia de la Este poder tiene las facultades para iniciar República, los Ministerios y las Entidades y desarrollar reformas: el Ejecutivo Públicas. presenta una propuesta de ley al La Presidencia del Perú se compone por el Congreso, pero si este no lo aprueba el Presidente, quien es el Jefe del Estado y proyecto se convierte en ley. Además, de Gobierno, el Despacho Presidencial y puede dictar decretos de urgencia en los vicepresidentes. temas económicos y financieros que Los Ministros de Estado liderados por el tienen fuerza de ley. Presidente del Consejo de Ministros, el Secretario General de la Presidencia del Consejo de Ministros y las Comisiones El Ejecutivo tiene también la capacidad de Intersectoriales. vetar ciertas leyes, aunque el Congreso Los Ministerios son de: Agricultura, puede superar ese veto - algo que el Comercio Exterior y Turismo, Defensa, Congreso raramente hace. Economía y Finanzas, Educación, Energía Además, para que las leyes del Congreso y Minas, Interior, Justicia y Derechos tengan efectos, deben de tener su Humanos, Mujer y Promoción Social, respectivo reglamento hecho por el Producción, Relaciones Exteriores, Salud, Ejecutivo. 1
  • 7.
    mixtos. Investigan ysentencian en  Poder Legislativo procesos ordinarios, sumarios y Este Poder reside especiales. Resuelven las apelaciones en el Congreso de sobre sentencias de Juzgados de Paz. la República del El cuarto nivel es conformado por los Perú y forma una Juzgados de Paz, con competencia sola cámara de 130 miembros elegidos distrital. Resuelven apelaciones realizadas por sufragio directo y en distrito múltiple sobre las sentencias de los juzgados de proporcionalmente a la población de cada Paz No Letrados. Región. Por ejemplo, Lima tiene 32 El quinto nivel es conformado por los congresistas, Madre de Dios tiene uno). Juzgados de Paz No Letrados, encargados El Congreso de la República se renueva en de resolver los asuntos judiciales sencillos su integridad cada cinco años. Las fechas (faltas menores). de inicio y término de un periodo constitucional son las mismas que rigen para el periodo constitucional presidencial. El Poder Legislativo es el encargado de crear las leyes y normas.  Poder Judicial La función judicial es realizada por el Poder Judicial, encabezado por la Corte Suprema de la República que tiene competencia en todo el territorio. La sede de la Corte Suprema es el Palacio de Justicia de Lima. Es la última instancia ante la cual se pueden apelar todos los procesos judiciales que provienen de cualquier Corte Superior de justicia. El segundo nivel jerárquico lo forman las b) Gobierno Regional Cortes Superiores con competencia en Los gobiernos regionales están todo un Distrito Judicial. Realizan el compuestos de un presidente y un juzgamiento en procesos ordinarios y consejo, los cuales sirven por un periodo resuelven apelaciones realizadas sobre de cuatro años; adicionalmente, existe un sentencias de los juzgados especializados consejo de coordinación integrado por los o mixtos. alcaldes provinciales y representantes de El tercer nivel es formado por los la sociedad civil. Juzgados de Primera Instancia cuya competencia es, aproximadamente, provincial. Pueden ser especializados o 1
  • 8.
    El Presidente Regionales el jefe de que se establezcan en la Ley Anual de gobierno. Funciones: proponer y ejecutar Presupuesto. el presupuesto, designar a oficiales de Los tributos creados por Ley a su favor. gobierno, promulgar decretos y Los derechos económicos que generen resoluciones, ejecutar planes y programas por las privatizaciones y concesiones regionales y administrar las propiedades y que otorguen, y aquellos que perciban rentas regionales. del gobierno nacional por el mismo El Consejo Regional debate y vota sobre el concepto. presupuesto sugerido por el presidente Los recursos asignados del Fondo de regional, también supervisa a todos los Compensación Regional. oficiales de gobierno y puede deponer de Los recursos asignados por concepto su cargo al presidente, su vicepresidente de canon. y a cualquier miembro del consejo. El producto de sus operaciones El Consejo de Coordinación Regional tiene financieras y las de crédito interno un papel consultivo en los asuntos de concertadas con cargo a su patrimonio planeamiento y presupuesto, no tiene propio. Las operaciones de crédito poderes ejecutivos ni legislativos. externo requieren el aval o garantía De acuerdo a la Ley Orgánica de del Estado, y se sujetan a la ley de Gobiernos Regionales, las endeudamiento público. responsabilidades de los gobiernos Sus ingresos propios y otros que regionales incluyen el desarrollo de la determine la ley. planificación regional, ejecución de proyectos de inversión pública, c) Gobierno Local promoción de las actividades económicas El nivel local corresponde a las y administración de la propiedad pública, provincias, los distritos y los centros y elaboración y aprobación de normas de poblados. Estas circunscripciones son alcance regional y regulando los servicios administradas por municipalidades, de su competencia. compuestas de un Concejo Municipal Por otro lado, son bienes y tributos de los y una Alcaldía. gobiernos regionales: Las asignaciones y transferencias específicas para su funcionamiento, 2
  • 9.
  • 10.
    Tema 2: Lanorma jurídica dentro del Sistema Peruano 1.1. Norma Jurídica dentro del Entonces la norma jurídica puede ser Ordenamiento definida no sólo en base a su estructura Teniendo en cuenta la estructura lógico interna si no también, en base la finalidad formal de la norma jurídica, se puede que persigue, esto es su funcionalidad de observar que está constituida por tres acuerdo al objetivo que persigue, que es elementos, estos son: el supuesto de hecho, justamente el de establecer directa o el efecto jurídico y el vínculo de deber ser. indirectamente reglas de conducta; reglas La norma jurídica, sin que son tuteladas por el ius imperium del embargo, no es sólo un estado. juicio hipotético que El sistema o ordenamiento jurídico es el encierra una concepción conjunto de normas jurídicas, de alcance lógico formal sino que es, general o particular, escritas o no escritas, funcionalmente hablando, un esquema o emanadas de autoridad estatal o de la programa de conducta que disciplina la autonomía privada, vigentes en un Estado. convivencia social en un lugar y momento determinados mediante la prescripción de La legislación o sistema legislativo son únicamente las normas jurídicas escritas de derechos y deberes cuya observancia puede alcance general que tienen vigencia en un ser impuesta coactivamente Estado.
  • 11.
    La jerarquía normativase encuentra en el orgánicas, las leyes ordinarias y las normas artículo 51 de la Constitución Política del con rango de ley. Perú, norma que establece que “La Constitución prevalece sobre toda norma Leyes Orgánicas: Conforme lo prescribe el legal; la ley, sobre las normas de inferior artículo 106 de nuestra Constitución, jerarquía, y así sucesivamente. La publicidad mediante las leyes orgánicas se regula la es esencial para la vigencia de toda norma estructura y funcionamiento de las entidades del estado”. del Estado previstas en la Constitución así como aquellas otras materias cuya a) Constitución regulación por ley orgánica está establecida Dentro del sistema legislativo la también en la constitución. Para su Constitución Política es la norma aprobación o modificación se requiere el jurídica de mayor jerarquía; la voto de más de la mitad del número legal de misma que se sostiene en sí miembros del Congreso. misma a diferencia de las otras normas que se sustentan en la constitución Las leyes orgánicas sólo pueden ser Para garantizar dicha supremacía, existen derogadas, total o parcialmente, con mayoría mecanismos de defensa como el control calificada, esto es, el mismo procedimiento difuso ejercido por los jueces y las garantías para su aprobación; de lo que se puede constitucionales, tales como los procesos de afirmar que las leyes orgánicas están por hábeas corpus para la defensa de los encima de las leyes ordinarias. Una ley derechos fundamentales asociados a la ordinaria no debe derogar una ley orgánica, libertad individual; de hábeas data, para la pero una ley orgánica si puede derogar una defensa de los derechos fundamentales ley ordinaria. asociados a la libertad de información; de amparo, para la defensa de los demás derechos fundamentales; de inconstitucionalidad, para verificar la constitucionalidad de las leyes; y popular, Leyes Ordinarias: Estas son las leyes que para supervisar la constitucionalidad y siguiendo el procedimiento establecido en la legalidad de los reglamentos administrativos. Constitución y en el respectivo reglamento del congreso (proyecto de ley, aprobación b) Leyes por la respectiva Comisión dictaminadora, Subordinadas a la aprobación por el pleno del Congreso, Constitución, se promulgación del Presidente de la República encuentran las leyes, y publicación) son expedidas por el Congreso normas jurídicas de La ley se deroga sólo por otra ley. La alcance general y cuya validez está sujeta a derogación se produce por declaración condiciones temporales y espaciales. Entre expresa, por incompatibilidad entre la nueva las leyes cabe distinguir tres tipos: las leyes ley y la anterior o cuando la materia de ésta 1
  • 12.
    es íntegramente reguladapor aquélla. Por la que están sometidos, a las mismas derogación de una ley no recobran vigencia condiciones que rigen para la ley. las que ella hubiere derogado. La ley especial Reglamento Del Congreso: Conforme a lo prima sobre la ley general. preceptuado por el artículo 94 de la Decretos Legislativos: Conforme al artículo Constitución Política, el Reglamento del 104 de la Constitución el Congreso puede Congreso precisa las funciones del Congreso delegar en el Poder Ejecutivo la facultad y de la Comisión Permanente, define su legislativa, mediante decretos legislativos, organización y funcionamiento, establece los sobre materia específica y por plazo derechos y deberes de los congresistas y determinado, materia y plazo que son regula los procedimientos parlamentarios y establecidos en tiene fuerza de ley. la ley autoritativa. Los decretos Resoluciones Legislativas: Mediante las legislativos son Resoluciones Legislativas el Congreso, de equiparables a manera excepcional, regula temas las leyes específicos o materializan decisiones de ordinarias, por efectos particulares, como la aprobación y lo que están modificación de su reglamento o la sometidos, a las aprobación de tratados, el otorgamiento de mismas pensiones de gracia o la autorización para condiciones que rigen para la ley. que el Presidente pueda salir del país, etc. No puede delegarse al Poder Ejecutivo las materias que son indelegables a la Comisión Decretos Leyes: Los decretos leyes son las Permanente, tales como la reforma leyes expedidas por los gobiernos de facto constitucional, la aprobación de tratados (gobiernos civilistas, gobiernos militares o internacionales, leyes orgánicas, Ley de cualquier otra forma de gobierno distinta al Presupuesto y la Ley de la Cuenta General de constitucionalmente reconocido). En este la República; ello conforme lo establece el punto se debe tener en cuenta que en Artículo 101 inciso 4 de la Constitución. función a la teoría de la continuidad, una vez terminado el gobierno de facto y su retorno a un régimen democrático, los decretos leyes Decretos de Urgencia: Conforme al inciso 19 siguen vigentes. Según esta teoría, las del artículo 118 de la Constitución, el normas dadas por los gobiernos de facto Presidente de la República está facultado continúan teniendo validez con la para dictar medidas extraordinarias, restauración de un gobierno constitucional y mediante decretos de urgencia con fuerza de que serán, por lo tanto, modificadas o ley, en materia económica y financiera, derogadas por el procedimiento legislativo cuando así lo requiere el interés nacional y constitucionalmente establecido, con cargo de dar cuenta al Congreso; por lo manteniendo entre tanto su validez. 2
  • 13.
    Sentencias del TribunalConstitucional: norma ya vigente en el ordenamiento Conforme al artículo 204 de la constitución la jurídico) y exhortativas (se recomienda al sentencia del Congreso que en un plazo razonable expida Tribunal en reemplazo de la ley declarada Constitucional que inconstitucional (aunque no expulsada del declara la ordenamiento jurídico) una ley sustitutoria inconstitucionalida con un contenido acorde a las normas, d de una ley se principios o valores constitucionales). publica en el diario oficial y al día siguiente Ordenanzas Municipales y Regionales: de su publicación dicha ley queda sin efecto. Conforme a la Sentencia del 15 de diciembre Al respecto cabe precisar que el Tribunal de 2002, recaída en el Expediente N° 689-00- Constitucional en la sentencia sobre proceso AC/TC el Tribunal Constitucional señaló que: competencial recaída en el Expediente N° “dado que la (…) ley y la ordenanza tienen 004-2004-CC/TC, publicada el 12 de febrero rango de ley, no puede aplicarse entre las de 2005, ha explicado que una de las formas mismas el principio de jerarquía; es en virtud de pronunciarse es a través de sentencias del principio de competencia, por el interpretativas – manipulativas (normativas), contrario, en base al cual deben articularse las cuales reducen los alcances normativos sus relaciones.” Y a ello se suma el hecho de de la ley impugnada “eliminando” del que el inciso 4 del artículo 200 de la proceso interpretativo alguna frase o hasta Constitución establece literalmente lo una norma cuya significación colisiona con la siguiente: “4. La Acción de Constitución, o consignan el alcance Inconstitucionalidad, que procede contra las normativo de la ley impugnada normas que tienen rango de ley: leyes, “agregándole” un contenido y un sentido de decretos legislativos, decretos de urgencia, interpretación que no aparece en el texto tratados, reglamentos del Congreso, normas por sí mismo. Asimismo, en la referida regionales de carácter general y ordenanzas sentencia, el Tribunal Constitucional, clasifica municipales…” a su vez a las sentencias interpretativas – manipulativas en sentencias reductoras (la sentencia ordena una restricción o acortamiento de la “extensión” del contenido normativo de la ley), aditivas (se procede a “añadir” al texto incompleto En posición contraria se señala que no debe aquello exigido por el texto constitucional), suponerse que la ordenanza sea una ley, o sustitutivas (se incorpora un reemplazo o que la Constitución le otorgue relevo del contenido normativo expulsado indirectamente el rango de tal. Lo contrario, del ordenamiento jurídico por ser sería hacer una interpretación contrario inconstitucional, disponiendo una sensu que llegaría a un panorama absurdo. modificación o alteración de una parte literal En este escenario se considerarían con rango de la ley, precisando la referida sentencia de ley no sólo las ordenanzas provinciales que la parte sustituyente no es otra que una sino también las distritales. Las leyes, por 3
  • 14.
    principio, sólo puedenser dadas por el Poder el contrario, su sistemática interna obliga a Legislativo. La independencia de los apreciar a la Norma Fundamental como un gobiernos locales no debe suponer de todo unitario, como una suma de ninguna manera la creación de un pequeño instituciones poseedoras de una lógica Estado dentro del Estado peruano. No puede integradora uniforme…” un gobierno local dictar, mediante Así tenemos, entonces el artículo 32 de la ordenanzas, imperativos legales de carácter Constitución “Pueden ser sometidas general que transgredan aquellos referéndum Las ordenanzas municipales…”; determinados por las leyes en sentido de lo que se colige que las ordenanzas no estricto. No obstante ello, el hecho de que tienen rango de ley; siendo que las una ordenanza no sea equivalente en sentido municipalidades pueden expedir ordenanzas estricto a una ley, no supone que ésta la municipales dentro de las materias de su pueda derogar o desconocer, pues está competencia y no para regular materias que beneficiada por la “reserva de ley”, que están fuera de su competencia funcional, implica que dentro de los ámbitos de su debiendo incluso tener presente el contenido competencia, ninguna norma legal, por de las leyes cuando expida ordenanzas mayor rango normativo que tenga, puede dentro de su competencia funcional. ingresar a su ámbito de competencia que, por mandato de la Constitución, se halla En cuanto a las ordenanzas regionales, se reservada para la ordenanza. debe tener en cuenta el artículo 36 de la Ley Orgánica de Gobiernos Regionales, el cual, No obstante lo precisado, para determinar si establece que las normas y disposiciones del la ordenanza municipal tiene o no tiene gobierno regional se adecuan al rango de ley, debe considerarse todo el ordenamiento jurídico nacional, no pueden conjunto normativo contenido en la invalidar ni dejar sin efecto normas de otro Constitución Política. gobierno regional ni de los otros niveles de gobierno. Las normas y disposiciones de los La Constitución no es una norma particular, gobiernos regionales se rigen, entre otros, sino un ordenamiento en sí mismo por el principio de legalidad, es decir, que compuesto por una pluralidad de deben ser dictadas respetando la disposiciones que deben formar una unidad Constitución y las leyes. indivisible de sentido. Así tenemos la Sentencia del Tribunal Constitucional c) Normas subordinadas a las Leyes Sentencia del Tribunal Constitucional recaída A este respecto se debe tener en cuenta en el Expediente N° 008-2003-AI/TC, que según su ámbito de aplicación, estas publicada el 14 de noviembre de 2003. “En se pueden clasificar en normas de alcance efecto, las normas constitucionales no nacional, regional y local. pueden ser comprendidas como átomos desprovistos de interrelación, pues ello comportaría conclusiones incongruentes. Por 4
  • 15.
    Normas del PoderEjecutivo AMBITO NACIONAL AMBITO REGIONAL AMBITO LOCAL  Decreto Supremo. Norma  Ordenanzas Regionales: Emitida  Ordenanzas Municipales: de mayor jerarquía que por el Consejo Regional. Norman Emitidas por el Concejo expide el Poder Ejecutivo; asuntos de carácter general, la Municipal. Conforme al artículo va firmado por el organización y administración del 40 de la Ley Orgánica de Presidente de la República gobierno regional y reglamentan Municipalidades son las normas y de uno o más ministros. materias de su competencia. de carácter general de mayor  Resolución Suprema,  Acuerdos del Consejo Regional: jerarquía en la estructura Emitida por uno o más Emitida por el Consejo Regional. normativa municipal, por medio ministros con la visación Expresan la decisión de este de las cuales se aprueba la aprobatoria del órgano sobre asuntos internos, organización interna, la Presidente de la de interés público, ciudadano o regulación, administración y República. institucional, o declaran su supervisión de los servicios  Resolución Ministerial, voluntad de practicar un públicos y las materias en las que expedida por un Ministro. determinado acto o sujetarse a la municipalidad tiene  Resolución Vice- una conducta o norma competencia normativa. Ministerial, emitida por institucional. Estos acuerdos son  Acuerdos del Concejo Municipal: un Vice-Ministro. aprobados por mayoría simple Emitidas por el Concejo  Resolución Directoral, de sus miembros. Municipal. Conforme al artículo aprobada por un Director  Decretos Regionales: Emitida 41 de la Ley Orgánica de Nacional. por la Presidencia Regional. Municipalidades son decisiones Establecen normas sobre asuntos específicos de reglamentarias. interés público, vecinal o  Resoluciones Regionales: institucional que expresan la Emitida por la Presidencia voluntad del órgano de gobierno Regional. Norman asuntos de para practicar un determinado carácter administrativo. Se acto o sujetarse a una conducta o expiden en segunda y última norma institucional. instancia administrativa. Los  Decretos de Alcaldía, Emitidas niveles de estas resoluciones por la Alcaldía. Conforme a los son: Resolución Ejecutiva artículos 39 y 42 de la Ley Regional, emitida por el Orgánica de Municipalidades son Presidente Regional; Resolución normas por medio de las cuales Gerencial General Regional, ejerce las funciones ejecutivas de emitida por el Gerente General gobierno, los asuntos Regional; Resolución Gerencial administrativos a su cargo, Regional, emitida por los reglamenta y aplica las Gerentes Regionales. ordenanzas municipales, sanciona los procedimientos Las resoluciones regionales sólo necesarios para la correcta y pueden contener actos eficiente administración administrativos, no pueden tener municipal y resuelve o regula efectos jurídicos de alcance asuntos de interés general y de general, por lo que en rigor no interés para el vecindario que no forman parte del sistema sean de competencia del Concejo legislativo. Municipal. 1
  • 16.
    Tema 3: Procesolaboral en el Perú En Perú, el proceso laboral computa en días laborables para el Poder se regula desde 1996 por Judicial y no en días calendario. la Ley No. 26636 Ley El proceso ordinario laboral está Procesal del Trabajo. estructurado en una primera etapa Dicha ley asigna postulatoria (demanda y contestación), una competencia de primera segunda etapa de saneamiento, conciliacíón instancia al juez de paz y pruebas, y una tercera etapa resolutoria. letrado o al juez especializado laboral en Una vez sentenciado las partes pueden función a la cuantía de la pretensión: si el acceder a una segunda instancia a través de monto de la demanda no excede de 10 la apelación, y es posible el acceso a una Unidades de Referencia Procesal (S/. instancia extraordinaria vía recurso de 3,600.00 Nuevos Soles) el proceso es casación sólo para ciertas causales fijadas en tramitado por el juez de paz letrado en la vía la ley. del proceso sumarísimo; si el monto es superior a dicho monto el proceso es El proceso sumarísimo se regula por las tramitado por el juez especializado laboral en reglas del Código Procesal Civil y consta de la vía del proceso laboral ordinario. dos etapas: la postulatoria (demanda y contestación) y la etapa de saneamiento, En el proceso conciliación, pruebas resolutoria. La laboral peruano sentencia se dicta en la Audiencia Única. el trabajador puede Los procesos laborales tienen una duración demandar el promedio de 4 años debido a la elevada pago de sus créditos laborales o beneficios carga procesal del Poder Judicial y a los actos sociales dentro de un plazo de prescripción dilatorios de las partes. Ello ha ocasionado la igual a 4 años contados desde su cese (Ley expedición de la Ley No. 29497 Nueva Ley No. 27321) y puede impugnar su despido Procesal del Trabajo que privilegia las dentro de un plazo de caducidad igual a 30 actuaciones orales con el objetivo de reducir días contados desde la extinción del vinculo la duración de los procesos a 6 meses. laboral (Texto Único Ordenado de la Ley de Fomento del Empleo: Decreto Supremo Nº 003-97-TR). Contrariamente a lo que ocurre con el proceso civil peruano, la prescripción laboral no se interrumpe con la notificación de la demanda al deudor sino con la sola presentación de la demanda. Igualmente, la caducidad de la acción por despido se 2
  • 17.
    Tema 4: Seguridady Salud en el trabajo Sea cual fuere su ocupación, el trabajador pérdida de ingresos, pérdida de un empleo y puede verse enfrentado a múltiples riesgos pago de los altos costos que acarrea la en su lugar de trabajo. En este contexto, la atención médica. salud y la seguridad en el trabajo (SST) RIESGOS LABORALES buscan fomentar y mantener el bienestar físico, mental y social del trabajador; RIESGO Líquidos, sólidos, polvos, prevenir consecuencias negativas que las QUÍMICO humos, vapores y gases; condiciones de trabajo pueden tener en su Ruidos, vibraciones, insuficiente salud; protegerlo en su lugar de empleo RIESGO FÍSICO iluminación, radiaciones y frente a riesgos que surjan; y, colocar y temperaturas extremadas. mantener al trabajador en un entorno RIESGO Bacterias, virus, desechos laboral adaptado a sus necesidades. BIOLÓGICO infecciosos e infestaciones. RIESGO Provocados por la tensión y la I. NOCIONES DE LA SEGURIDAD Y SALUD EN PSICOLÓGICO presión. EL TRABAJO La salud y la seguridad laborales “abarcan el Mal diseño de máquinas, RIESGO QUE bienestar social, mental y físico de los instrumentos y herramientas, PRODUCE LA trabajadores, es decir, ‘toda la persona’”1. mal diseño de asientos y lugar NO Cuando se aborda la cuestión de la salud, de trabajo o malas prácticas ERGONOMÍA también se aborda la de la seguridad, laborales. porque, por definición, un lugar de trabajo saludable es también un lugar de trabajo En casi todos los lugares de trabajo se puede seguro. En cambio, puede que no sea cierto a hallar un número ilimitado de riesgos. la inversa, pues un lugar de trabajo Existen las condiciones de trabajo inseguras considerado seguro no es forzosamente patentes2 y las distintas categorías de riesgos también un lugar de trabajo saludable. insidiosos (es decir, los riesgos que son peligrosos pero que no son evidentes), entre otras: Sin duda, el trabajo desempeña una función esencial en las vidas de las personas por lo II. NORMATIVA INTERNACIONAL EN SEGURIDAD Y SALUD EN EL TRABAJO que los entornos laborales deben ser seguros La normativa internacional sobre derechos y sanos. Sin embargo, esto no sucede en humanos reconoce el derecho a la integridad muchos casos acarreando, entre otras cosas, física y psicológica y a la salud como bienes consecuencias negativas como el dolor y jurídicos fundamentales de toda persona sin padecimiento de la lesión o la enfermedad, importar el ámbito en el cual se desenvuelvan, incluido el centro de trabajo. 1 Organización Internacional del Trabajo, La Salud y la Seguridad en el Trabajo: Colección de Módulos. Disponible en: 2 http://training.itcilo.it/actrav_cdrom2/es/osh/intro/introduc. Por ejemplo, máquinas no protegidas, suelos deslizantes o htm (Consultado el 16 de junio de 2012). insuficientes precauciones contra incendios, etc. 1
  • 18.
    Es decir, sonderechos humanos y entre mental. estos resaltan: 2. Entre las medidas que deberán adoptar (…) a fin de Art. 3.- Todo individuo tiene asegurar la plena derecho a la vida, a la efectividad de este derecho, libertad y a la seguridad de figurarán (…): (…) su persona. b) El mejoramiento en todos Art. 22.- Toda persona (...) sus aspectos de la higiene tiene derecho a seguridad del trabajo y del medio social, y a obtener el ambiente; esfuerzo nacional y la c) La prevención y el Declaración cooperación internacional, tratamiento de las universal de habida cuenta de la enfermedades epidémicas, los derechos organización y recursos de endémicas, profesionales y humanos3 cada Estado, la satisfacción de otra índole, y la lucha de los derechos económicos, contra ellas; sociales y culturales, d) La creación de indispensables a su dignidad condiciones que aseguren a (…). todos asistencia médica y Art. 23.- 1.- Toda persona servicios médicos en caso de tiene derecho al trabajo, a enfermedad. libre elección de su trabajo, a condiciones equitativas y Asimismo, la Organización Internacional del satisfactorias de trabajo (…). Trabajo (OIT) mediante su Constitución, Art. 7.- Los Estados Partes reconoce la existencia de condiciones (…) reconocen el derecho de injustas que afectan a muchos trabajadores, toda persona al goce de condiciones de trabajo las mismas que afectan la “paz y armonía Pacto equitativas y satisfactorias universales, por lo que se busca mejorar esas Internacional que le aseguren en especial: condiciones, buscando entre otros, (…) de Derechos (…) protección del trabajador contra las Económicos, b) La seguridad y la higiene enfermedades, sean o no profesionales, y Sociales y en el trabajo; contra los accidentes del trabajo”. Así, Culturales4 Art. 12.- 1. Los Estados Partes (…) reconocen el reconoce su obligación de fomentar derecho de toda persona al programas que permitan, entre otros, “g) disfrute del más alto nivel proteger adecuadamente la vida y la salud de posible de salud física y los trabajadores en todas las ocupaciones”. Además, la Organización Mundial de la Salud 3 (OMS), autoridad en materia de salud dentro Aprobada por la Asamblea General de las Naciones Unidas en 1948 e incorporada al ordenamiento peruano en 1959 del sistema de las Naciones Unidas, ha mediante Resolución Legislativa No. 13282. emitido diversas Resoluciones Mandatarias 4 Aprobado por el Decreto Ley No. 22129 del 28 de marzo de 1978 y ratificada el 12 de abril de 1978. Entró en vigencia el para sus Estados Miembros, entre ellos el 28 de julio de 1978. Perú, los que sirven de referencia para el Ministerio de Salud, como son la WHA 49.12 2
  • 19.
    referida a laEstrategia Mundial de Salud fundamentales dentro de la relación laboral6. Ocupacional para Todos, y la WHA 60.26 Plan Sin embargo, no existe un artículo que de Acción Mundial sobre la Salud de los consagre específicamente el derecho a la Trabajadores. seguridad y salud en el trabajo o a la prevención de riesgos laborales, como sí Finalmente, el Sistema Andino de Integración existía en la Constitución de 1979. (SAI), en materia de mejoramiento de la salud, cuenta con el Organismo Andino de Asimismo, existe la Ley No. 29783, Ley de Salud “Convenio Hipólito Unánue” y para la Seguridad y Salud en el Trabajo del 2011 y su promoción de la integración socio-laboral Reglamento, Decreto Supremo No. 005- 2012-TR del 20127 que tiene por objetivo: cuenta con el Convenio Simón Rodríguez que es el Foro de debate, participación y [P]romover una cultura de prevención de coordinación para los temas sociolaborales riesgos laborales en el país. Para ello, de la Comunidad Andina que tiene como cuenta con el deber de prevención de los objetivo, entre otros, el “definir y coordinar empleadores, el rol de fiscalización y control del Estado y la participación de las políticas comunitarias referentes al (…)la los trabajadores y sus organizaciones seguridad y salud en el trabajo (…)5. sindicales, quienes, a través del diálogo social, velan por la promoción, difusión y Los instrumentos normativos expedidos por cumplimiento de la normativa sobre la la Comunidad Andina son de obligatorio e materia8. inmediato cumplimiento por los Países Miembros en todas sus instancias y, en Mediante esta Ley se implementa una materia de seguridad y salud en el trabajo, se Política Nacional de Seguridad y Salud en el Trabajo requiriendo por parte del empleador cuenta con la Decisión No. 584 denominada y trabajador un mayor compromiso a fin de “Instrumento Andino de Seguridad y Salud prevenir los accidentes y los daños en la en el Trabajo” la que ha sido reglamentado salud que sean consecuencia del trabajo9. por la Resolución No. 957 “Reglamento de la Decisión No. 584”. IV. DESCRIPCIÓN DEL SISTEMA III. NORMATIVA PERUANA EN SEGURIDAD En el texto de la Ley se aprecia, en relación Y SALUD EN EL TRABAJO con el Decreto Supremo No. 009-2005-TR, la La Constitución Política del Perú regula el creación del Sistema Nacional de Seguridad y derecho a la vida, a la integridad física, Salud en el Trabajo10 a fin de garantizar la psíquica y moral, a la salud, a la seguridad social, al trabajo, y al respeto de los derechos 6 Vid., Artículos 1º, 2º inciso 1) y 2), 7º, 9º, 10º, 11º, 22º y 23º de la Constitución Política del Perú de 1993. 7 Vid., Reglamento de la Ley de Seguridad y Salud en el 5 Guido Mendoza Fantinato, “El Convenio Simón Rodríguez: Trabajo, Ley No. 29783, Decreto Supremo No. 005-2012-TR, Importancia del Foro Social Laboral de la Comunidad Andina”, publicada el 25 de abril de 2012. Disponible en: Biblioteca digital andina, p. 2. (Consultado el 16 de julio de http://www.hseperu.com/normas/DS005-2012-TR-29783.pdf 2012). Disponible en: (Consultada el 18 de junio de 2012). 8 http://www.comunidadandina.org/BDA/docs/CAN-INT- Artículo 1 de la Ley No. 29783. 9 0042.pdf . También, vid., Convenio Simón Rodríguez. Vid., Título II “Política Nacional de Seguridad y Salud en el Disponible en: Trabajo” de la Ley No. 29783, Artículos 4, 5, 6 y 7. 10 http://www.comunidadandina.org/sai/estructura_21.html Vid., Título III “Sistema Nacional de Seguridad y Salud en el Trabajo” de la Ley No. 29783, Artículos 8 – 16. 3
  • 20.
    protección de lostrabajadores en la trabajadores son los mismos trabajadores seguridad y salud en el trabajo, siendo sus quienes nombran al supervisor13. instancias el Consejo Nacional de Seguridad y Salud en el Trabajo y los Consejos Regionales La Ley precisa que las empresas con 20 o más de Seguridad y Salud en el Trabajo, los trabajadores elaboran su Reglamento mismos que son de naturaleza tripartita con Interno de Seguridad y Salud en el Trabajo, y participación del Estado, Empleadores y que el empleador debe adoptar acciones para mejorar su conocimiento. Así deberá Trabajadores. hacer no menos de 4 capacitaciones al año, En cuanto al Sistema de Gestión de la adjuntar al contrato de trabajo las Seguridad y Salud en el Trabajo11, la Ley recomendaciones en la materia y brindar mantiene la estructura anterior, con la facilidades económicas y licencias con goce diferencia de que incorpora como actores a de haber para la participación del trabajador las organizaciones sindicales. Así, se en cursos de formación relacionados14. incorpora la convocatoria a elecciones y la elección del Comité de Seguridad y Salud en Otra novedad es que el empleador debe el Trabajo. En relación a medidas de organizar un servicio de seguridad y salud en prevención y protección se agrega la el trabajo para la prevención, garantizar que sustitución de procedimientos, técnicas y las elecciones de representantes de los productos peligrosos por aquellos que trabajadores se realicen mediante produzcan un menor o ningún riesgo. organizaciones sindicales y garantizar el trabajo del Comité Paritario de Seguridad y Respecto al Comité de Seguridad y Salud en Salud en el Trabajo, asignando recursos15. De el Trabajo, un cambio es la reducción del otro lado se introduce la indemnización por número de 25 a 20 trabajadores para la daños a la salud en el trabajo. constitución del Comité. Así, los empleadores con 20 o más trabajadores constituyen un En cuanto a los derechos del trabajador, Comité de seguridad y salud en el trabajo, el éste puede comunicarse con los inspectores que estará formado por igual número de de trabajo, aún sin la presencia del representantes de empleadores y empleador, situación no vista antes. 12 trabajadores . Asimismo, los empleadores Asimismo, cuando se produzca la que cuenten con sindicatos mayoritarios transferencia de un trabajador por razones podrán incorporar un miembro del mismo en de seguridad y salud en el trabajo, esta debe calidad de observador. Además en los producirse sin mermar sus derechos centros de trabajo con menos de 20 remunerativos ni derechos a las utilidades porque será considerado como hábil para el cómputo al momento de la repartición. 13 Vid., Artículos 30 y 31. 11 14 Vid., Título IV “Sistema de gestión de la Seguridad y Salud Vid., Artículos 35. 15 en el Trabajo” de la Ley No. 29783, Artículos 17 – 47. Vid., Título V “Derechos y obligaciones”, Capítulo I “Derechos y obligaciones de los empleadores”, Artículos 48 – 12 Vid., Artículo 29. 71. 4
  • 21.
    Además, se incluyecomo deber el informar Capacitaciones sobre seguridad y salud: En con veracidad a instancias públicas que se lo número no menor de 4 capacitaciones al requieran, caso contrario sería falta grave, año, que deberán ser programadas dentro sin perjuicio de la denuncia penal de jornada laboral, además de adjuntar al correspondiente16. contrato de trabajo las recomendaciones sobre seguridad y salud (Art. 35). En cuanto a las Políticas en el plano de las empresas y centros médicos asistenciales, el Indemnización por daños a la salud en el empleador debe informar al Ministerio de trabajo: El incumplimiento del empleador del Trabajo y Promoción del Empleo de todo deber de prevención genera la obligación de accidente de trabajo, incidente peligroso pagar indemnización. De comprobarse el que ponga en peligro la salud e integridad daño por la Autoridad Administrativa de del trabajador u cualquier tipo de situación Trabajo, el MTPE determinará el pago de la que altere o ponga en riesgo su vida o cuantía (Art. 53) integridad en el ámbito laboral. Además, los centros médicos asistenciales que atiendan Obligaciones con contratistas, accidentes de trabajo y enfermedades subcontratistas, modalidades formativas o también están obligados a informar al terceros: La empresa principal es la Ministerio de Trabajo. responsable solidaria frente a daños e indemnizaciones que puedan surgir, de Finalmente, se ha incorporado el artículo comprobarse el incumplimiento de las 168-A al Código Penal por el cual se tipifica la obligaciones de preservación. (Art. 68). figura del “Delito de atentado contra las Además se le asigna la responsabilidad de condiciones de seguridad e higiene notificar al MTPE los accidentes de trabajo, industriales”, el mismo que dispone una incidentes peligrosos y enfermedades pena privativa de la libertad de no menor de profesionales que pudieran ocurrir en sus dos años ni mayor de cinco, a quienes no instalaciones (Art. 103). adopten las medidas preventivas para que los trabajadores desempeñen su sus labores, Adecuación del trabajador al puesto de poniendo en riesgo su vida, pero si se como trabajo: Derecho del trabajador a ser consecuencia de un accidente se ocasiona la transferido en caso de accidente de trabajo o muerte y/o lesiones graves las penas serian enfermedad ocupacional a otro puesto que no menor de cinco ni mayor de diez años. implique menos riesgo para su seguridad, sin menoscabo de sus derechos remunerativos y CAMBIOS MÁS RESALTANTES DE LA LEY NO. de categoría (Art. 76). 2978317 Registro de accidentes de trabajo, enfermedades ocupacionales e incidentes 16 Vid., Título V “Derechos y obligaciones”, Capítulo I “Derechos y obligaciones de los trabajadores”, Artículos 72 – 79. Disponible en: http://www.infocapitalhumano.pe/alerta- legal.php?id=43&t=que-novedades-nos-trae-la-reciente- 17 Carmen Ortega Chico, “¿Qué novedades nos trar la reciente promulgada-ley-de-seguridad-y-salud-en-el-trabajo promulgada Ley de Seguridad y Salud en el Trabajo?, (Consultado el 18 de junio de 2012). 5
  • 22.
    peligrosos: Obligatoriedad detener registros debiendo ser derivado de otros derechos por periodo de 5-10 años (Art. 87 y 88). como el derecho a la vida y la salud. Comité de Seguridad y Salud en el Trabajo Asimismo, el Perú no ha ratificado los (CSST): Los empleadores con 20 o más convenios principales de OIT sobre trabajadores a su cargo deberán constituir Seguridad y Salud en el Trabajo como el un comité de seguridad y salud en el trabajo. Convenio 155, Convenio sobre Seguridad y Los empleadores que cuenten con sindicatos salud de los trabajadores, el Convenio 161 mayoritarios incorporaron un miembro del Convenio sobre los servicios de salud en el respectivo sindicato en calidad de trabajo, y el Convenio 187 Convenio sobre el observador. (Art. 29). Cuando se cuente con marco promocional para la seguridad y salud menos de 20 trabajadores, son los mismos en el trabajo, lo que pone en trabajadores quienes nombran al supervisor cuestionamiento el compromiso de Perú es de seguridad. Los miembros del Comité de este tema. SST y supervisores, gozan de licencia con Si bien, la Ley de Seguridad y Salud en el goce de haber para realizar funciones, de Trabajo considera como ámbito de protección contra el despido incausado, y de aplicación a todos los sectores económicos y facilidades para realizar sus funciones en sus de servicios, incluyendo a los trabajadores respectivas áreas de trabajo, seis meses por cuenta propia, es de considerarse que antes y hasta seis meses después del término esta declaración de amplia cobertura es tan de su labor (Art. 32). solo declarativa, ya que la norma en su Reglamento Interno de Seguridad y Salud en conjunto está concebida en función de la el Trabajo (RISST): Obligatorio para todas las clásica relación laboral: empleador y empresas que cuenten con más de 20 trabajador, no considerando las formas trabajadores (Art. 34 Y 35). atípicas que presenta la figura del trabajador independiente. Incorporación de tipo penal: Se impondrán penas entre 5 y 10 años, para quienes omitan adoptar medidas de SST, que pongan en riesgo vida, salud o integridad del trabajador o acarreen muerte/lesiones graves (4ta. Disposición Complementaria. V. Problemas identificados Un tema importante a considerar es que la prevención de riesgos laborales o, simplemente, el derecho a la Seguridad y Salud en el Trabajo no cuenta con un reconocimiento constitucional expreso, 6
  • 23.
    Tema 5: Marcolegal de los trabajadores informales Finalmente, es menester mencionar otros problemas que deben ser considerados, En segundo lugar, para el tema específico de como por ejemplo: la falta de coordinación, trabajadores del empleo informal, se debe la insuficiencia de recursos disponibles, la verificar la existencia o ausencia de normas, inadecuada asignación de recursos, la nula o los derechos que consideran y sus carencias; equivocada planificación de prioridades, y el cumplimiento, o la falta de estrategias, acciones y gestión. cumplimiento, de las mismas respecto de las relaciones laborales. Una de las causas de la extensión de las actividades del empleo informal en el Perú es Si bien, el trabajador informal es titular de la relacionada a la cuestión normativa. “derechos laborales” según la Constitución En primer lugar, Perú carece de un código del Política del Perú, son escasos los casos en los trabajo que sistematice la norma laboral. Las que estos derechos son efectivos. más esenciales leyes y reglamentos laborales fueron expedidos en los noventa, durante el Estos trabajadores perciben menor salario, gobierno de Fujimori, y expresaron una están fuera de los alcances del salario lógica de “flexibilización” de las relaciones mínimo vital, y de las demás compensaciones laborales considerada como una de las o prestaciones; no gozan de una jornada reformas más extremas de América Latina. máxima de trabajo ni de descanso diario, Estas reformas se orientaron al semanal ni vacacional. repotenciamiento de los poderes del empleador de contratar y al debilitamiento Además, carecen de la protección a sus de la acción colectiva. Se amplió las derechos colectivos y de toda forma de modalidades de contratación temporal, se protección social. Así, tienen acceso admitió el despido arbitrario sujeto al pago limitado al seguro de salud, desempleo y de indemnización, se introdujo la accidentes de trabajo; y el no acceso a la intermediación laboral y se revisaron las protección de sistemas de pensiones impide negociaciones colectivas. que estos se jubilen obligándose a trabajar durante más tiempo. En cuanto a la observancia de Principios y Derechos en el trabajo en la informalidad, se tienen bajos estándares laborales en materia normativa laboral en Perú, así como los bajos niveles en su cumplimiento son preocupantes. Se carece de un marco jurídico que regule los derechos de los trabajadores en empleo informal de manera suficiente e integral, no solo para dotar de un manto de legalidad a lo que se va a 7
  • 24.
    regular, si nopor el esfuerzo jurídico de siguen estando por debajo del promedio en entender un fenómeno social real y América y su calidad no se ajusta a los encauzarlo. estándares requeridos por la OIT. Como lo indica la Comisión de Expertos en Aplicación Las escasas normas existentes están de Convenios y Recomendaciones de la OIT altamente dispersas por la heterogeneidad tanto el Seguro Integral en Salud y el sistema de los sectores con empleo informal Privado de pensiones no califican como existentes (trabajador reciclador, de la seguridad social de acuerdo al Convenio estiba, del hogar, de la venta ambulante, Internacional del Trabajo 102, ratificado por etc.); la fuente normativa o el sujeto que la Perú. Así, la afiliación en el sector informal produce (leyes, reglamentos, ordenanzas, en el área urbana solo alcanza al 19,6% en el jurisprudencia, etc.). Asimismo, las normas seguro de salud y el 37,8% en el sistema de están desconectadas unas de otras, muchas pensiones. con carácter contradictorio. Sin duda, los elevados porcentajes de El Estado tiene una capacidad muy limitada empleo informal y el escaso acceso al trabajo de hacer cumplir lo escasamente regulado. decente que ello implica suponen serias Así, su sistema de fiscalización no es eficiente dificultades para el trabajador peruano y una en los casos de fraude por empresas que no desventaja en materia de crecimiento declaran a sus trabajadores; no tiene económico para el país. facultades para intervenir en los casos de los trabajadores autoempleados; no ejecuta acciones de prevención mediante la capacitación de sus agentes públicos; y los escasos mecanismos implementados para permitir la inserción del trabajadores a la formalidad es deficiente. En cuanto a la protección social y el derecho a la seguridad social en la informalidad, la diferencia entre el trabajador en empleo informal y el formal respecto al acceso a la protección social es amplia. Si bien las tasas de afiliación a sistemas de salud y pensiones han mejorado, estas 8