Incrustar presentación
Descargar para leer sin conexión











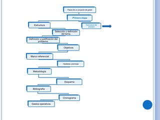
Este documento describe los pasos del proceso de proyecto de grado en la Universidad Israel en Ecuador. Incluye tres etapas principales: 1) selección del tema, definición del problema y objetivos, y desarrollo del marco teórico. 2) desarrollo del proyecto con tutoría y presentación de productos. 3) presentación del informe final, predefensa, defensa y graduación. Explica cada paso del proceso con detalle.










