Incrustar presentación
Descargar para leer sin conexión




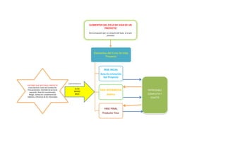
Este documento trata sobre la gerencia y ciclo de vida de los proyectos. Explica que un proyecto está compuesto por una serie de fases que incluyen la fase inicial, intermedia y final. También identifica los diferentes roles y responsabilidades involucrados en el ciclo de vida de un proyecto, como el director del proyecto, el cliente, el equipo de trabajo, el equipo de dirección, el patrocinador y la oficina de gestión de proyectos. Además, señala que existen diversos factores que pueden afectar un pro



