Página1
PC COMPANY
Adrián Granados Estrada
Manual de Mantenimiento
Página2
Índice
Misión, visión y valores ……………………………………………………………………..3
Manual de procedimiento de soporte técnico………………………………………….4
Objetivo del manual………………………………………………………………………….5
Organigrama…………………………………………………………………………………..6
Procedimientos de mantenimiento preventivo…………………………………………7
Procedimientos de mantenimiento correctivo………………………………………..13
Formatos de soporte técnico……………………………………………………………..34
Formato de reporte…………………………………………………………………………35
Formato de bitácora………………………………………………………………………..36
Plan de mantenimiento……………………………………………………………………..37
Software de acceso remoto……………………………………………………………….42
Niveles de soporte…………………………………………………………………………..45
Página y Blog de la empresa………………………………………………………………47
Datos del contacto…………………………………………………………………………..48
Conclusiones…………………………………………………………………………………49
Misión, Visión, Valores
Página3
Página4
Manual de
procedimientos de
soporte
Objetivo del manual
Página5
el objetivo que tiene este manual es poder acumular todos los datos y aprendizajes obtenidos
sobre todo el proceso que se le dio a esta empresa, así como la empresa pc Company tiene mucho
que ver con el progreso que se dio en todo este tiempo.
Aparte se recopilara todo el material que se obtuvo, y todo aquello que se pudo extraer de manera
eficiente de esta empresa ya sean las criticas buenas o malas y asi poder tener mejoras con el fin de
satisfacer las necesidades.
Organigrama
Página6
Directores de PC COMPANY
Personal de la empresa
Adrián Granados Karen Jaime
Maldonado
-Subgerentes:1
Personal de soporte técniconivel#1:15
Personal de soporte técniconivel#2:20
Personal de soporte técniconivel#3:30
Analistade comunicaciones:5
Analistade mantenimiento:7
Personal total:78
Página7
Procedimientos de
mantenimiento
preventivo
Mantenimiento preventivo general
Página8
Mantenimiento preventivo al teclado
Página9
Mantenimiento preventivo al mouse
Página
10
Mantenimiento preventivo al gabinete
Página
11
Mantenimiento preventivo al software
Página
12
Página
13
Procedimientos de
mantenimiento
correctivo
Página
14
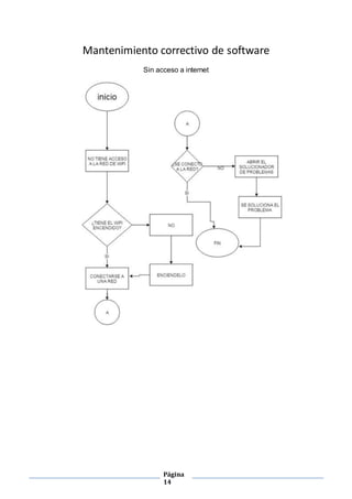
Mantenimiento correctivo de software
Sin acceso a internet
Página
15
Ventanas de error
Página
16
Virus
Página
17
Sistema fallido
Página
18
Problemas de resolución
Página
19
Publicidad
Página
20
Problemas de audio
Página
21
Cambio de menú
Página
22
Archivo basura
Página
23
Equipo congelado
Página
24
Mantenimiento correctivo de hardware
Disco duro
Página
25
Procesador
Página
26
Teclado
Página
27
Memoria RAM
Página
28
Fusible
Página
29
Monitor
Página
30
Ventilador
Página
31
Sonido
Página
32
Fusible quemado
Página
33
Fuente de poder
Página
34
Formatos de
soporte técnico
Página
35
Formato de reporte
Página
36
Formato de bitácora
Página
37
Plan de
mantenimiento
Página
38
Página
39
Página
40
Página
41
Página
42
Software de acceso
remoto
Página
43
Una aplicación versátil
Si quieres acceder a otro u otros ordenadores desde el tuyo, ShowMyPC es una excelente
aplicación, aun en su versión gratuita. Combina la tecnología de acceso remoto VNC con
un cliente de reenvío SSH de código abierto, permitiendo así a todos los usuarios
autorizados a ver y controlar el escritorio. El usuario remoto tendrá que descargar e instalar
ShowMyPC en su ordenador y acceder al equipo utilizando una contraseña, no es
necesario recurrir a una dirección IP.
Página
44
Configuraciones
Cuando se inicia una sesión para acceder remotamente al escritorio de un ordenador se
genera una contraseña aleatoria, que su propietario debe transmitir a través del correo
electrónico o por teléfono a la persona autorizada. La versión gratuita no dispone de
algunas funciones y está limitada a sesiones de conexión de una hora. En el PC debe ser
activado Escritorio remoto para que la aplicación funcione.
Acceso y más…
ShowMyPC funciona en todas las versiones de Windows, así como en Mac y en Linux.
Para conseguir la aplicación accede a ShowMyPC. Recuerda que, además de lo ya
indicado, se trata de una potente herramienta diseñada también para mantener reuniones
en línea. Para utilizar las funciones necesarias hay que disponer de la versión Premium del
programa. Con ella también es posible programar reuniones. La aplicación es también
compatible con dispositivos Android, con iPhone y con iPad.
Página
45
NIVELES DE SOPORTE
NIVEL 1
Este es el nivel de soporte inicial, responsable de las incidencias básicas del
cliente. ... El principal trabajo de un especialistade nivel 1 es reunir toda la
información del cliente y determinar la incidencia mediante el análisis de los
síntomas y la determinación del problemasubyacente.
NIVEL 2
Éste apoya al soporte de primer nivel tanto mediante capacitación continua en
el puesto de trabajo, así como a través de la documentaciónde nuevas
soluciones elaboradas para hacer accesibles los conocimientos alsoporte de
primer nivel. Si la complejidad de una solicitud excede el saber o las
posibilidadestécnicas del soporte de segundo nivel, ésta es transmitida al
soporte de tercer nivel. También las solicitudes de aclaración cuya solución
requiere una intervención en la lógica del programa o en la base de datos se
transmiten al soporte de tercernivel.
NIVEL 3
Página
46
El soporte de tercer nivel está compuesto porespecialistas de nuestro
desarrollo de software o del fabricante, y representael grado de escalación
más alto dentro de una organización de soporte.
NIVEL 4
Tiene todos los conocimientos de nivel 1,2 y 3, y aparte maneja la operación
de servidores Microsoft y Linux, la instalación, configuración, interconexión,
administración, y operación de los servidores. Es responsablemente
normalmente del área de sistemas de una corporación y tiene por lo menos
dos certificaciones en el área.
Página de la empresa
https://companycp12.wixsite.com/inicio
Página
47
Blog de la empresa
https://companycp.blogspot.mx
Datos de contacto
Página
48
companycp12@gmail.com
https://www.youtube.com/channel/UCQAHmUQtKGC9tJjCPCwwU6
A
Página
49
CONCLUSIONES
La conclusión final de todo esto es recopilar todos lod datos tanto como sean importantes o no
para ayudar ya sea a la misma empresa, a otra o a los trabajadores, lo que el manual nos
proporcionara será mas apoyo y experiencia en el tipo de aspecto en soporte tecnico a distancia ya
que la empresa se vaso en eso y también este puede tener un poco de mantenimiento prescencial,
que a la vez podemos darnos cuenta que este manual refiere a todo lo que nosotros vimos en la
empresa y todo lo que se aprendio y se seguirá aprendiendo.

Pc company manual yo

  • 1.
    Página1 PC COMPANY Adrián GranadosEstrada Manual de Mantenimiento
  • 2.
    Página2 Índice Misión, visión yvalores ……………………………………………………………………..3 Manual de procedimiento de soporte técnico………………………………………….4 Objetivo del manual………………………………………………………………………….5 Organigrama…………………………………………………………………………………..6 Procedimientos de mantenimiento preventivo…………………………………………7 Procedimientos de mantenimiento correctivo………………………………………..13 Formatos de soporte técnico……………………………………………………………..34 Formato de reporte…………………………………………………………………………35 Formato de bitácora………………………………………………………………………..36 Plan de mantenimiento……………………………………………………………………..37 Software de acceso remoto……………………………………………………………….42 Niveles de soporte…………………………………………………………………………..45 Página y Blog de la empresa………………………………………………………………47 Datos del contacto…………………………………………………………………………..48 Conclusiones…………………………………………………………………………………49 Misión, Visión, Valores
  • 3.
  • 4.
  • 5.
    Página5 el objetivo quetiene este manual es poder acumular todos los datos y aprendizajes obtenidos sobre todo el proceso que se le dio a esta empresa, así como la empresa pc Company tiene mucho que ver con el progreso que se dio en todo este tiempo. Aparte se recopilara todo el material que se obtuvo, y todo aquello que se pudo extraer de manera eficiente de esta empresa ya sean las criticas buenas o malas y asi poder tener mejoras con el fin de satisfacer las necesidades. Organigrama
  • 6.
    Página6 Directores de PCCOMPANY Personal de la empresa Adrián Granados Karen Jaime Maldonado -Subgerentes:1 Personal de soporte técniconivel#1:15 Personal de soporte técniconivel#2:20 Personal de soporte técniconivel#3:30 Analistade comunicaciones:5 Analistade mantenimiento:7 Personal total:78
  • 7.
  • 8.
  • 9.
  • 10.
  • 11.
  • 12.
  • 13.
  • 14.
    Página 14 Mantenimiento correctivo desoftware Sin acceso a internet
  • 15.
  • 16.
  • 17.
  • 18.
  • 19.
  • 20.
  • 21.
  • 22.
  • 23.
  • 24.
  • 25.
  • 26.
  • 27.
  • 28.
  • 29.
  • 30.
  • 31.
  • 32.
  • 33.
  • 34.
  • 35.
  • 36.
  • 37.
  • 38.
  • 39.
  • 40.
  • 41.
  • 42.
  • 43.
    Página 43 Una aplicación versátil Siquieres acceder a otro u otros ordenadores desde el tuyo, ShowMyPC es una excelente aplicación, aun en su versión gratuita. Combina la tecnología de acceso remoto VNC con un cliente de reenvío SSH de código abierto, permitiendo así a todos los usuarios autorizados a ver y controlar el escritorio. El usuario remoto tendrá que descargar e instalar ShowMyPC en su ordenador y acceder al equipo utilizando una contraseña, no es necesario recurrir a una dirección IP.
  • 44.
    Página 44 Configuraciones Cuando se iniciauna sesión para acceder remotamente al escritorio de un ordenador se genera una contraseña aleatoria, que su propietario debe transmitir a través del correo electrónico o por teléfono a la persona autorizada. La versión gratuita no dispone de algunas funciones y está limitada a sesiones de conexión de una hora. En el PC debe ser activado Escritorio remoto para que la aplicación funcione. Acceso y más… ShowMyPC funciona en todas las versiones de Windows, así como en Mac y en Linux. Para conseguir la aplicación accede a ShowMyPC. Recuerda que, además de lo ya indicado, se trata de una potente herramienta diseñada también para mantener reuniones en línea. Para utilizar las funciones necesarias hay que disponer de la versión Premium del programa. Con ella también es posible programar reuniones. La aplicación es también compatible con dispositivos Android, con iPhone y con iPad.
  • 45.
    Página 45 NIVELES DE SOPORTE NIVEL1 Este es el nivel de soporte inicial, responsable de las incidencias básicas del cliente. ... El principal trabajo de un especialistade nivel 1 es reunir toda la información del cliente y determinar la incidencia mediante el análisis de los síntomas y la determinación del problemasubyacente. NIVEL 2 Éste apoya al soporte de primer nivel tanto mediante capacitación continua en el puesto de trabajo, así como a través de la documentaciónde nuevas soluciones elaboradas para hacer accesibles los conocimientos alsoporte de primer nivel. Si la complejidad de una solicitud excede el saber o las posibilidadestécnicas del soporte de segundo nivel, ésta es transmitida al soporte de tercer nivel. También las solicitudes de aclaración cuya solución requiere una intervención en la lógica del programa o en la base de datos se transmiten al soporte de tercernivel. NIVEL 3
  • 46.
    Página 46 El soporte detercer nivel está compuesto porespecialistas de nuestro desarrollo de software o del fabricante, y representael grado de escalación más alto dentro de una organización de soporte. NIVEL 4 Tiene todos los conocimientos de nivel 1,2 y 3, y aparte maneja la operación de servidores Microsoft y Linux, la instalación, configuración, interconexión, administración, y operación de los servidores. Es responsablemente normalmente del área de sistemas de una corporación y tiene por lo menos dos certificaciones en el área. Página de la empresa https://companycp12.wixsite.com/inicio
  • 47.
    Página 47 Blog de laempresa https://companycp.blogspot.mx Datos de contacto
  • 48.
  • 49.
    Página 49 CONCLUSIONES La conclusión finalde todo esto es recopilar todos lod datos tanto como sean importantes o no para ayudar ya sea a la misma empresa, a otra o a los trabajadores, lo que el manual nos proporcionara será mas apoyo y experiencia en el tipo de aspecto en soporte tecnico a distancia ya que la empresa se vaso en eso y también este puede tener un poco de mantenimiento prescencial, que a la vez podemos darnos cuenta que este manual refiere a todo lo que nosotros vimos en la empresa y todo lo que se aprendio y se seguirá aprendiendo.