Dana Yesenia Galván Adame
KRIYE TU TECNICO DE CONFIANZA!
MANUAL DE PROCEDIMIENTOS
07-junio-2016
1
MISION:
QUE LAS PERSONAS QUETENGAN PROBLEMAS CON SUS
COMPUTADORAS PUEDAN ACUDIR CON NOTROS PARA PODER
AYUDARLES CON SU EQUIPO DE CÓMPUTO.
VISION:
PODER APLICAR LO APRENDIDO Y MEJORAR LA VIDA DE LAS PERSONAS
HACIENDO QUE SU EQUIPO DE COMPUTO FUNCIONE DE LA MEJOR
MANERA POSIBLE
VALORES:
 RESPETO
 REPONSABILIDAAD
 CONFIANZA
 HUMILDAD
2
INDICE
1. OBJETIVO DEL MANUAL……………..……………………………..3
2. ORGANIGRAMA………………………………………………………4
3. POLITICAS…………………………………………………………….5
4. PROCEDIMIENTOS DE MANTENIMIENTO PREVENTIVO Y
CORRECTIVO………………………………………………………….6
5. PROCEDIMIENTOS DE PROBLEMAS DE SOFTWARE…………7
6. PROCEDIMIENTOS DE PROBLEMAS DE HADWARE………….16
7. FORMATO DE REPORTE……………..…………………………….25
FORMATO DE BITACORA…………….…………………………….26
8. PLAN DE MANTENIMIENTO…………..……………………………27
9. SOFTWARE REMOTO………………….………………………….30
10.SOFTWARE DE HELPDESK………………………………………..32
11.NIVELES DE SOPORTE………………..……………………………34
12.PAGINA Y BLOG DE LA EMPRESA….…………………………….37
13.DATOS DEL CONTACTO……………………………………………38
14.CONCLUSIONES………………………..……………………………39
3
OBJETIVO DEL MANUAL.
EN ESTE MANUAL SE PRESENTARAN TODOS LOS TRABAJOS
LLEVADOS ACABO DURANTE ESTE SEMESTRE ESCOLAR QUE ESTA
PROXIMO A FINALIZAR. TODOS LOS TRABAJOS AQUÍ PRESENTES SON
UNA ELABORACION DE LA PAGINA “KRIYE TU TECNICO DE CONFIANZA”
DE LA CUAL TAMBIEN SE MOSTRARAN ALGUNOS TRABAJOS
REALIZADOS.
4
ORGANIGRAMA
Gerentes Generales
Dana Galván
Kareli Andrade
Dirección de Contabilidad.
Isaac Ceballos
Dirección de Recursos
Humanos
María Santellano
Direcciónde Desarrollode
Proyectos
Priscila López
5
POLITICAS
POADOPOLITICAS DEL EMPLEADO
1.-EL CLIENTE SIEMPRE TIENE LA RAZON
2.- SIEMPRE DEBERA PORTAR SU UNIFORME Y SU IDENTIFICACION
3.-MANTENER SU AREA DE TRABAJO PRESENTABLE
4.- RESPETAR EL HORARIO ASIGNADO
5.-RESPETO LABORAL
POLITICAS DEL CLIENTE
1.- EL CLIENTE SIEMPRE TIENE LA RAZON
2.-DEBERA SER TRATADO REPETUOSA Y CALIDAMENTE
3.- SE DEBEN RESOLVER TODAS YCADA UNA DE SUS DUDAS
6
MATENIMIENTO PREVENTIVO Y CORRECTIVO
7
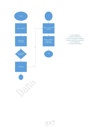
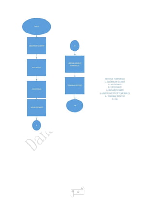
PROBLEMAS DE SOFTWARE
8
9
10
11
12
13
14
15
16
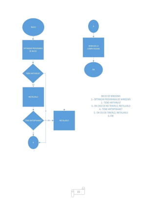
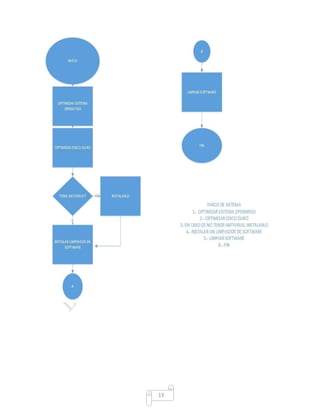
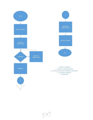
PROBLEMAS DE HARDWARE
17
18
19
20
21
22
23
24
Algoritmode mantenimientocorrectivoael voltaje de lafuente de poder
1. Revisarcual esel voltaje que viene detrásdel gabineteenrojo
2. Si esta en120 y vive enunazona de 200, cámbielo
3. Si esta en120 y estácorrecto,déjeloasí
25
FORMATO DE REPORTE
26
FORMATO DE BITACORA
27
PLAN DE MANTENIMENTO
PLAN DE MANTENIMIENTO DE EQUIPO DE COMPUTO
1. DIAGNOSTICO SITUACIONAL:
La empresa a la que le queremos brindar nuestro servicio de mantenimiento se basa
en el cuidado y agrupamiento de datos tecnológicos de diferentes compañías de
internet, por lo tanto requiere de bastantes computadoras y por ende es necesario
tenerlas bajo vigilancia especialmente los CPU y los discos duros, ya que en ellos es
en donde se encuentra la mayor parte de la información recabada.
En esta empresa en especial laboran aproximadamente 100 empleados por sección,
dentro de 5 diferentes secciones y cada uno tiene su computadora a la cual se le
deberá de realizar el mantenimiento especificado más adelante.
2. LEVANTAMIENTO DE INVENTARIO:
ELEMENTO CANTIDAD POR SECCION CANTIDAD TOTAL
Monitores 100 500
Discosdurosexternos 100 500
CPU´s 100 500
Teclados 100 50
Mouse 100 500
Impresoras 50 250
3. MANTENIMIENTO PREVENTIVO DE EQUIPO DE COMPUTO:
El mantenimiento preventivo realizado a los equipos electrónicos en esta empresa
será:
 La limpieza tanto interior, como exterior de los aparatos
 El chequeo constante de las piezas
 El engrasa miento de engranajes y distintos mecanismo
28
4. MANTENIMIENTO CORRECTIVO DE EQUIPO DE COMPUTO:
El mantenimiento correctivo que se realizara a los aparatos electrónicos de la empresa
serán los siguientes:
 Reparación de piezas que lo requieran
 Cambio de piezas desgastadas, rotas o viejas por piezas con mejor tecnología
y mas nuevas
 Formateo de sistemas operativos en caso de ser requeridos
5. CRONOGRAMADE EJECUCIÓN DE MANTENIMIENTO PREVENTIVO:
*el mantenimiento preventivo se aplicara cada mes*
PREVENTIVO JUNIO 1 JUNIO 2 JUNIO 3 JUNIO 4 JUNIO 5
SECCION A 1 0 0 0 0
SECCION B 0 1 0 0 0
SECCION C 0 0 1 0 0
SECCION D 0 0 0 1 0
SECCION E 0 0 0 0 1
*El mantenimiento correctico se aplicara solo de ser necesario*
CORRECTIVO AGOSTO
1
AGOSTO
2
AGOSTO
3
AGOSTO
4
AGOSTO
5
SECCION A 1 0 0 0 0
SECCION B 0 1 0 0 0
SECCION C 0 0 1 0 0
SECCION D 0 0 0 1 0
SECCION E 0 0 0 0 1
6. NUMERO DE RECURSOS HUMANO:
Se consideran necesarios a 11 personas:
 10 para que se encarguen de dar el mantenimiento necesario a 10 dispositivos
cada uno
 1 para que se encargue de las impresoras exclusivamente
7. SEGUIMIENTO Y MONITOREO.
29
El plan de mantenimiento elegido para esta empresa está empezando a resultar
demasiado pesado para los trabajadores elegidos, con lo cual vamos a necesitar
doblar el personar para que estos tengan una oportunidad de descansar y poder
concentrarse más en el trabajo que se les ha asignado.
8. MATERIALES NECESARIOS PARA REALIZAR EL MANTENIMIENTO
Para realizar este mantenimiento va a ser necesario:
 Aire comprimido
 Brochas
 Alcohol isopropilico
 Trapos de diferentes tamaños
 Aceite para computadoras
9. SUGERENCIAS
Hemos dejado unas sugerencias para que la empresa pueda conservar limpias sus
instalaciones con ello necesitara el mantenimiento preventivo en lapsos de tiempo
más largos, algunos de ellos serán:
 Mantener las áreas limpiar y con el menor polvo posible
 Aspirar constantemente el área de computación
 Mantener alejadas las fuentes de agua o cualquier otro liquido
 Limpiar cualquier suciedad que se encuentre con un trapo húmedo, no mojado,
húmedo
30
SOFTWARE REMOTO
1.- Primero entraremos en la página oficial de show my pc
2.- después lo descargaremos gratis
3.- luego lo ejecutaremos
31
4.-le damos clic en aceptar
5.- nos aparecera esta ventane y daremos clic en mostrar mi pc
6.- y nos aparecerá nuestra contraseña
7.- listo ya solo compartimos nuestra contraseña con nuestro técnico
32
HELPDESK
1- Primero entraremos a la página principal
2.- luego lo descargaremos
3.- después nos saldrá esta página y la llenaremos con nuestros datos
4.- nos registramos y comenzara la descarga
5.-ejecutamos
33
6-. Seguimos con la instalación
7.- cuando se finalice iniciaremos sesión
8.- desbloquear.
9.- podemos acceder a la página y editar.
10.- se puede elegir al técnico que se encargar del problema.
34
NIVELES DE SOPORTE
SOPORTE DE NIVEL/TIER 1(T1/L1)
O Este es el nivel de soporte inicial, responsable de las incidencias básicas
del cliente. Es sinónimo de soporte de primera línea, soporte de nivel uno,
soporte de front-end, línea 1 de soporte y otras múltiples denominaciones
referentes a las funciones de soporte de nivel técnico básico. El principal
trabajo de un especialista de Tier I es reunir toda la información del cliente y
determinar la incidencia mediante el análisis de los síntomas y la
determinación del problema subyacente
O Cuando se analizan los síntomas, es importante para el técnico de
soporte identificar qué es lo que el cliente está intentando llevar a cabo de
forma que no se pierda tiempo “intentando resolver un síntoma en lugar de
un problema.
SOPORTE DE NIVEL/TIER 2(T2/L2)
O Está basado especialmente en el grupo help desk, donde sus integrantes
hacen soporte técnico teniendo en cuentas áreas del conocimiento más
especializadas en el área computacional. De esta manera, se deduce que
el soporte de segundo nivel lo realizan personas especializadas en redes
de comunicación, sistemas de información, sistemas operativos, bases de
datos, entre otras. Este nivel tiene por lo menos 1 año en el área de soporte
y cuenta con los conocimientos de nivel 1 y con conocimientos de
recuperación de información nivel Software, manejo de paquetería de
oficina a nivel básico y configuración de redes inalámbricas y cableados en
grupos de trabajo. Actualmente se usan manuales o guias donde se
muestran los pasos que el usuario debe seguir para resolver, dicho
problema, en caso de no llegar a la solución.
SOPORTE DE NIVEL/TIER 3(T3/L3)
35
O Habitualmente los sistemas de mantenimiento se gestionan con un máximo
de tres niveles, siendo el tercer nivel, el de mayor capacidad para resolver
problemas, llegando a este nivel, los problemas técnicos de mayor calado o
de resolución más avanzada.
O Es sinónimo de nivel 3, soporte de back-end, la línea de apoyo 3, el apoyo
de alto nivel, y varias otras denominaciones que denotan los métodos de
solución de problemas a nivel de expertos y de análisis avanzado. Los
individuos asignados a este nivel, son expertos en sus campos y son
responsables, no sólo para ayudar tanto al personal de Tier I y Tier II, sino
también para la investigación y desarrollo de soluciones a los problemas
nuevos o desconocidos.
SOPORTE DE NIVEL/TIER 4(T4/L4)
O Cuenta con los conocimientos de nivel 1, 2, 3 y aparte maneja la operación
de Servidores Microsoft y Linux, la instalación, configuración, interconexión,
administración y operación de los servidores. Es responsable normalmente
del área de Sistemas de una corporación y tiene por lo menos dos
certificaciones en el área.
36
37
PÁGINA Y BLOG DE LA EMPRESA
PAGINA
BLOG
38
DATOS DEL CONTACTO
EMAIL: Kriye0928@gmail.com
FACEBOOK: Kriye Soporte de Computadoras.
SKYPE: kriyesoportedecomputadoras
YOUTUBE:
TELEFONO:
614 1 07 59 29
614 2 40 41 64
39
CONCLUSIONES
Con este trabajo pude darme cuenta de todo lo que aprendimos durante este
semestre y la importancia de todo ello, ya que con todo esto podemos estar en
contacto con el cliente y podemos brindarle un mejor y especializado servicio.
También aprendí los tipos de clientes que existen y lo importante que es saber
cómo tratarlos para que no se sientan ofendidos ignorados o no atendidos y así
poder tener una buena recomendación de su parte.
Con la pagina aprendí a hacer muchas cosas que no sabía principalmente no
sabía cómo hacer una página en internet y todo esto me pareció muy interesante
ya que con ella y todos los contactos que se agregaron podemos estar más en
contacto con el cliente y así cumplir con nuestro objetivo que sería aplicar lo
aprendido y resolver cualquier problema que se nos presente y así crecer como
empresa.

Manual de procedimientos.

  • 1.
    Dana Yesenia GalvánAdame KRIYE TU TECNICO DE CONFIANZA! MANUAL DE PROCEDIMIENTOS 07-junio-2016
  • 2.
    1 MISION: QUE LAS PERSONASQUETENGAN PROBLEMAS CON SUS COMPUTADORAS PUEDAN ACUDIR CON NOTROS PARA PODER AYUDARLES CON SU EQUIPO DE CÓMPUTO. VISION: PODER APLICAR LO APRENDIDO Y MEJORAR LA VIDA DE LAS PERSONAS HACIENDO QUE SU EQUIPO DE COMPUTO FUNCIONE DE LA MEJOR MANERA POSIBLE VALORES:  RESPETO  REPONSABILIDAAD  CONFIANZA  HUMILDAD
  • 3.
    2 INDICE 1. OBJETIVO DELMANUAL……………..……………………………..3 2. ORGANIGRAMA………………………………………………………4 3. POLITICAS…………………………………………………………….5 4. PROCEDIMIENTOS DE MANTENIMIENTO PREVENTIVO Y CORRECTIVO………………………………………………………….6 5. PROCEDIMIENTOS DE PROBLEMAS DE SOFTWARE…………7 6. PROCEDIMIENTOS DE PROBLEMAS DE HADWARE………….16 7. FORMATO DE REPORTE……………..…………………………….25 FORMATO DE BITACORA…………….…………………………….26 8. PLAN DE MANTENIMIENTO…………..……………………………27 9. SOFTWARE REMOTO………………….………………………….30 10.SOFTWARE DE HELPDESK………………………………………..32 11.NIVELES DE SOPORTE………………..……………………………34 12.PAGINA Y BLOG DE LA EMPRESA….…………………………….37 13.DATOS DEL CONTACTO……………………………………………38 14.CONCLUSIONES………………………..……………………………39
  • 4.
    3 OBJETIVO DEL MANUAL. ENESTE MANUAL SE PRESENTARAN TODOS LOS TRABAJOS LLEVADOS ACABO DURANTE ESTE SEMESTRE ESCOLAR QUE ESTA PROXIMO A FINALIZAR. TODOS LOS TRABAJOS AQUÍ PRESENTES SON UNA ELABORACION DE LA PAGINA “KRIYE TU TECNICO DE CONFIANZA” DE LA CUAL TAMBIEN SE MOSTRARAN ALGUNOS TRABAJOS REALIZADOS.
  • 5.
    4 ORGANIGRAMA Gerentes Generales Dana Galván KareliAndrade Dirección de Contabilidad. Isaac Ceballos Dirección de Recursos Humanos María Santellano Direcciónde Desarrollode Proyectos Priscila López
  • 6.
    5 POLITICAS POADOPOLITICAS DEL EMPLEADO 1.-ELCLIENTE SIEMPRE TIENE LA RAZON 2.- SIEMPRE DEBERA PORTAR SU UNIFORME Y SU IDENTIFICACION 3.-MANTENER SU AREA DE TRABAJO PRESENTABLE 4.- RESPETAR EL HORARIO ASIGNADO 5.-RESPETO LABORAL POLITICAS DEL CLIENTE 1.- EL CLIENTE SIEMPRE TIENE LA RAZON 2.-DEBERA SER TRATADO REPETUOSA Y CALIDAMENTE 3.- SE DEBEN RESOLVER TODAS YCADA UNA DE SUS DUDAS
  • 7.
  • 8.
  • 9.
  • 10.
  • 11.
  • 12.
  • 13.
  • 14.
  • 15.
  • 16.
  • 17.
  • 18.
  • 19.
  • 20.
  • 21.
  • 22.
  • 23.
  • 24.
  • 25.
    24 Algoritmode mantenimientocorrectivoael voltajede lafuente de poder 1. Revisarcual esel voltaje que viene detrásdel gabineteenrojo 2. Si esta en120 y vive enunazona de 200, cámbielo 3. Si esta en120 y estácorrecto,déjeloasí
  • 26.
  • 27.
  • 28.
    27 PLAN DE MANTENIMENTO PLANDE MANTENIMIENTO DE EQUIPO DE COMPUTO 1. DIAGNOSTICO SITUACIONAL: La empresa a la que le queremos brindar nuestro servicio de mantenimiento se basa en el cuidado y agrupamiento de datos tecnológicos de diferentes compañías de internet, por lo tanto requiere de bastantes computadoras y por ende es necesario tenerlas bajo vigilancia especialmente los CPU y los discos duros, ya que en ellos es en donde se encuentra la mayor parte de la información recabada. En esta empresa en especial laboran aproximadamente 100 empleados por sección, dentro de 5 diferentes secciones y cada uno tiene su computadora a la cual se le deberá de realizar el mantenimiento especificado más adelante. 2. LEVANTAMIENTO DE INVENTARIO: ELEMENTO CANTIDAD POR SECCION CANTIDAD TOTAL Monitores 100 500 Discosdurosexternos 100 500 CPU´s 100 500 Teclados 100 50 Mouse 100 500 Impresoras 50 250 3. MANTENIMIENTO PREVENTIVO DE EQUIPO DE COMPUTO: El mantenimiento preventivo realizado a los equipos electrónicos en esta empresa será:  La limpieza tanto interior, como exterior de los aparatos  El chequeo constante de las piezas  El engrasa miento de engranajes y distintos mecanismo
  • 29.
    28 4. MANTENIMIENTO CORRECTIVODE EQUIPO DE COMPUTO: El mantenimiento correctivo que se realizara a los aparatos electrónicos de la empresa serán los siguientes:  Reparación de piezas que lo requieran  Cambio de piezas desgastadas, rotas o viejas por piezas con mejor tecnología y mas nuevas  Formateo de sistemas operativos en caso de ser requeridos 5. CRONOGRAMADE EJECUCIÓN DE MANTENIMIENTO PREVENTIVO: *el mantenimiento preventivo se aplicara cada mes* PREVENTIVO JUNIO 1 JUNIO 2 JUNIO 3 JUNIO 4 JUNIO 5 SECCION A 1 0 0 0 0 SECCION B 0 1 0 0 0 SECCION C 0 0 1 0 0 SECCION D 0 0 0 1 0 SECCION E 0 0 0 0 1 *El mantenimiento correctico se aplicara solo de ser necesario* CORRECTIVO AGOSTO 1 AGOSTO 2 AGOSTO 3 AGOSTO 4 AGOSTO 5 SECCION A 1 0 0 0 0 SECCION B 0 1 0 0 0 SECCION C 0 0 1 0 0 SECCION D 0 0 0 1 0 SECCION E 0 0 0 0 1 6. NUMERO DE RECURSOS HUMANO: Se consideran necesarios a 11 personas:  10 para que se encarguen de dar el mantenimiento necesario a 10 dispositivos cada uno  1 para que se encargue de las impresoras exclusivamente 7. SEGUIMIENTO Y MONITOREO.
  • 30.
    29 El plan demantenimiento elegido para esta empresa está empezando a resultar demasiado pesado para los trabajadores elegidos, con lo cual vamos a necesitar doblar el personar para que estos tengan una oportunidad de descansar y poder concentrarse más en el trabajo que se les ha asignado. 8. MATERIALES NECESARIOS PARA REALIZAR EL MANTENIMIENTO Para realizar este mantenimiento va a ser necesario:  Aire comprimido  Brochas  Alcohol isopropilico  Trapos de diferentes tamaños  Aceite para computadoras 9. SUGERENCIAS Hemos dejado unas sugerencias para que la empresa pueda conservar limpias sus instalaciones con ello necesitara el mantenimiento preventivo en lapsos de tiempo más largos, algunos de ellos serán:  Mantener las áreas limpiar y con el menor polvo posible  Aspirar constantemente el área de computación  Mantener alejadas las fuentes de agua o cualquier otro liquido  Limpiar cualquier suciedad que se encuentre con un trapo húmedo, no mojado, húmedo
  • 31.
    30 SOFTWARE REMOTO 1.- Primeroentraremos en la página oficial de show my pc 2.- después lo descargaremos gratis 3.- luego lo ejecutaremos
  • 32.
    31 4.-le damos clicen aceptar 5.- nos aparecera esta ventane y daremos clic en mostrar mi pc 6.- y nos aparecerá nuestra contraseña 7.- listo ya solo compartimos nuestra contraseña con nuestro técnico
  • 33.
    32 HELPDESK 1- Primero entraremosa la página principal 2.- luego lo descargaremos 3.- después nos saldrá esta página y la llenaremos con nuestros datos 4.- nos registramos y comenzara la descarga 5.-ejecutamos
  • 34.
    33 6-. Seguimos conla instalación 7.- cuando se finalice iniciaremos sesión 8.- desbloquear. 9.- podemos acceder a la página y editar. 10.- se puede elegir al técnico que se encargar del problema.
  • 35.
    34 NIVELES DE SOPORTE SOPORTEDE NIVEL/TIER 1(T1/L1) O Este es el nivel de soporte inicial, responsable de las incidencias básicas del cliente. Es sinónimo de soporte de primera línea, soporte de nivel uno, soporte de front-end, línea 1 de soporte y otras múltiples denominaciones referentes a las funciones de soporte de nivel técnico básico. El principal trabajo de un especialista de Tier I es reunir toda la información del cliente y determinar la incidencia mediante el análisis de los síntomas y la determinación del problema subyacente O Cuando se analizan los síntomas, es importante para el técnico de soporte identificar qué es lo que el cliente está intentando llevar a cabo de forma que no se pierda tiempo “intentando resolver un síntoma en lugar de un problema. SOPORTE DE NIVEL/TIER 2(T2/L2) O Está basado especialmente en el grupo help desk, donde sus integrantes hacen soporte técnico teniendo en cuentas áreas del conocimiento más especializadas en el área computacional. De esta manera, se deduce que el soporte de segundo nivel lo realizan personas especializadas en redes de comunicación, sistemas de información, sistemas operativos, bases de datos, entre otras. Este nivel tiene por lo menos 1 año en el área de soporte y cuenta con los conocimientos de nivel 1 y con conocimientos de recuperación de información nivel Software, manejo de paquetería de oficina a nivel básico y configuración de redes inalámbricas y cableados en grupos de trabajo. Actualmente se usan manuales o guias donde se muestran los pasos que el usuario debe seguir para resolver, dicho problema, en caso de no llegar a la solución. SOPORTE DE NIVEL/TIER 3(T3/L3)
  • 36.
    35 O Habitualmente lossistemas de mantenimiento se gestionan con un máximo de tres niveles, siendo el tercer nivel, el de mayor capacidad para resolver problemas, llegando a este nivel, los problemas técnicos de mayor calado o de resolución más avanzada. O Es sinónimo de nivel 3, soporte de back-end, la línea de apoyo 3, el apoyo de alto nivel, y varias otras denominaciones que denotan los métodos de solución de problemas a nivel de expertos y de análisis avanzado. Los individuos asignados a este nivel, son expertos en sus campos y son responsables, no sólo para ayudar tanto al personal de Tier I y Tier II, sino también para la investigación y desarrollo de soluciones a los problemas nuevos o desconocidos. SOPORTE DE NIVEL/TIER 4(T4/L4) O Cuenta con los conocimientos de nivel 1, 2, 3 y aparte maneja la operación de Servidores Microsoft y Linux, la instalación, configuración, interconexión, administración y operación de los servidores. Es responsable normalmente del área de Sistemas de una corporación y tiene por lo menos dos certificaciones en el área.
  • 37.
  • 38.
    37 PÁGINA Y BLOGDE LA EMPRESA PAGINA BLOG
  • 39.
    38 DATOS DEL CONTACTO EMAIL:Kriye0928@gmail.com FACEBOOK: Kriye Soporte de Computadoras. SKYPE: kriyesoportedecomputadoras YOUTUBE: TELEFONO: 614 1 07 59 29 614 2 40 41 64
  • 40.
    39 CONCLUSIONES Con este trabajopude darme cuenta de todo lo que aprendimos durante este semestre y la importancia de todo ello, ya que con todo esto podemos estar en contacto con el cliente y podemos brindarle un mejor y especializado servicio. También aprendí los tipos de clientes que existen y lo importante que es saber cómo tratarlos para que no se sientan ofendidos ignorados o no atendidos y así poder tener una buena recomendación de su parte. Con la pagina aprendí a hacer muchas cosas que no sabía principalmente no sabía cómo hacer una página en internet y todo esto me pareció muy interesante ya que con ella y todos los contactos que se agregaron podemos estar más en contacto con el cliente y así cumplir con nuestro objetivo que sería aplicar lo aprendido y resolver cualquier problema que se nos presente y así crecer como empresa.