1
SEGURIDAD Y REPARACION A TU ALCANCE CON MALI-SUPPORT
NOMBRE DE LA EMPRESA:
MALI-SUPPORT
NOMBRE DEL ESTUDIANTE:
YOLIVETH CRUZ CRUZ
2
INDICE
1Misión…………………………………………………………………………………………….3
2Visión…………………………………………………………………………..…………………4
3Valores…………………………………………………………………………………………..5
4MANUAL DE PROCEDIMIENTOS DE SOPORTE TECNICO………………….6
5Objetivo…………………………………………………………………………………………7
6Organigrama………………………………………………………………………………….8
7PROCEDIMIENTOS DE MANTENIMIENTO PREVENTIVO………………….9
7.1Problemas de hardware……………………………………………………………..10
7.2Problemas de software……………………………………………………………….13
8PROCEDIMIENTOS DE MANTENIMIENTO CORRECTIVO………………….14
8.1Problemas de hardware……………………………………………………………..15
8.2Problemas de software……………………………………………………………….25
9Formato de reporte ………………………………………………………………………32
10Formato de bitácora…………………………………………………………………….33
11Selección de software remoto …………………………………………………….34
12 Software Help-Desk…………………………………………………………………….35
13 Niveles de soporte………………………………………………………………………36
14 Pagina y blog de la empresa………………………………………………………..38
15 Datos de contacto………………………………………………………………………..39
16 Conclusion …………………………………………………………………………………..40
3
MISIÓN:
-Ser tu primera opción para reparar computadoras con buen mantenimiento
tanto correctivo como preventivo. Ser el mejor servicio de computación del
mundo.
-Organizar la información necesaria y hacerla universalmente accesible y útil.
-Para lograrlo, hemos establecido una cultura que apoya a los miembros de
nuestro equipo para que ellos puedan dar un servicio excepcional a nuestros
clientes.
4
VISIÓN:
-Convertirse en una empresa reconocida a nivel nacional que te proporcione
seguridad.
-Darle identidad y personalidad a la empresa y convertirnos en una compañía
que la sociedad quiere que exista.
-Ser la empresa preferida globalmente por su calidad y generación de
bienestar a su entorno
-Enriquecer la vida de la gente con conocimientos necesarios para no ir a
talleres a pagar dinero sin necesidad de ello.
5
VALORES:
Resolución: ser altamente eficaz en resolver los problemas de tus clientes.
Compromiso: haces tuyos los objetivos de tu cliente y lo das todo para
conseguirlo.
Excelencia: buscar la perfección en tu producto o servicio.
Calidad: dar a tus clientes el máximo de calidad posible en tu producto o
servicio.
Honestidad: ser coherente con lo que piensas, sientes, dices y haces.
Eficiencia: hacer tu trabajo con el mínimo de recursos y en el menor tiempo
posible.
Innovación: Cambiar, evolucionar, hacer cosas nuevas, ofrecer nuevos
productos/servicios y adoptar nuevos procesos de fabricación/prestación de
servicios.
6
MANUAL DE
PROCEDIMIENTOS DE
SOPORTE TECNICO
7
OBJETIVO DEL MANUAL
-Fijar las políticas y establecer los sistemas administrativos de la organización
-Facilitar la comprensión de los objetivos, políticas, estructuras y funciones
de cada área integrante de la organización
-Definir las funciones y responsabilidades de cada unidad administrativa
-Asegurar y facilitar al personal la información necesaria para realizar las
labores que les han sido encomendadas y lograr la uniformidad en los
procedimientos de trabajo y la eficiencia y calidad esperada en los servicios
-Permitir el ahorro de tiempos y esfuerzos de los funcionarios, evitando
funciones de control y supervisión innecesarias
-Evitar desperdicios de recursos humanos y materiales
-Reducir los costos como consecuencia del incremento de la eficiencia en
general
-Facilitar la selección de nuevos empleados y proporcionarles los
lineamientos necesarios para el desempeño de sus atribuciones
-Constituir una base para el análisis posterior del trabajo y el mejoramiento
de los sistemas y procedimientos
-Servir de base para el adiestramiento y capacitación del personal
-Comprender el plan de organización por parte de todos sus integrantes, así
como de sus propios papeles y relaciones pertinentes
-Regular el estudio, aprobación y publicación de las modificaciones y cambios
que se realicen dentro de la organización en general o alguno de sus
elementos componentes.
-Determinar la responsabilidad de cada puesto de trabajo y su relación con
los demás integrantes de la organización.
-Delimitar claramente las responsabilidades de cada área de trabajo y evita
los conflictos inter-estructurales
8
ORGANIGRAMA
9
PROCEDIMIENTOS DE
MANTENIMIENTO
PREVENTIVO
10
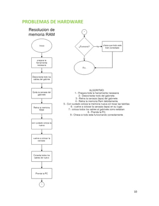
PROBLEMAS DE HARDWARE
11
Mouse
1. Desconectar el mouse de la energía eléctrica de la PC.
2. Si tiene suciedad en el exterior remuévala con una franela, si no está sucio prosiga
con el mantenimiento.
3. Una vez limpio, remueve los tornillos de la parte de abajo, ábrelo y desármalo.
4. Después de eso limpia la suciedad con franela, brocha antiestática y lava las teclas,
si no está sucio solo dale una sopleteada con aire comprimido.
5. Pon todas las piezas en su lugar y empieza a armar el mouse.
6. Una vez armado pon el tornillo de la parte de abajo y listo.
12
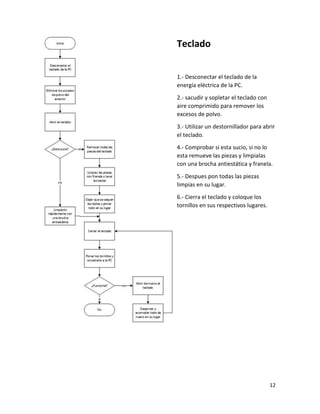
Teclado
1.- Desconectar el teclado de la
energía eléctrica de la PC.
2.- sacudir y sopletar el teclado con
aire comprimido para remover los
excesos de polvo.
3.- Utilizar un destornillador para abrir
el teclado.
4.- Comprobar si esta sucio, si no lo
esta remueve las piezas y limpialas
con una brocha antiestática y franela.
5.- Despues pon todas las piezas
limpias en su lugar.
6.- Cierra el teclado y coloque los
tornillos en sus respectivos lugares.
13
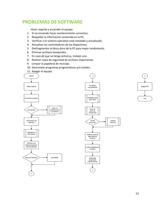
PROBLEMAS DE SOFTWARE
Hacer reporte y encender el equipo.
1. Si no enciende hacer mantenimiento correctivo.
2. Respaldar la información contenida en la PC.
3. Verificar si el sistema operativo está instalado y actualizado.
4. Actualizar los controladores de los dispositivos.
5. Desfragmentar el disco duro de la PC para mejor rendimiento.
6. Eliminar archivos temporales.
7. En caso de que no tenga antivirus, instalar uno.
8. Realizar copia de seguridad de archivos importantes.
9. Limpiar la papelería de reciclaje.
10. Desinstalar programas programáticos y/o inútiles.
11. Apagar el equipo.
14
PROCEDIMIENTOS DE
MANTENIMIENTO
CORRECTIVO
15
PROBLEMAS DE HARDWARE
16
17
18
19
PROCESADOR
20
21
22
23
24
25
PROBLEMAS DE SOFTWARE
26
27
sotware
28
29
30
31
32
FORMATO DE REPORTE
REPORTE DE DAÑOS EN EQUIPO DE COMPUTO
REPORTE No 1206 FECHA 3/JUNIO/2019
DESCRIPCION DEL INCIDENTE No prende la computadora
COMO SE DETECTO Al momento de querer utilizarla
DESCRIBIR LO QUE ENCONTRO la computadora sin encender
NOMBRE DEL SOFWARE Linux VERISION
ARCHIVO
HERRAMIENTAS
CONSECUENCIAS DEL INCIDENTE se mojo
PRIMERAS MEDIDAS TOMADAS ponerla a secar en el sol
FIRMA DE QUIEN REALIZA EL REPORTE Yoliveth Cruz
33
FORMATO DE BITACORA
FECHA IMPORTE DESCRIPCIÓN DE
MANTENIMIENTO
REALIZADO
NOMBRE
Y FIRMA
DE
USUARIO
11/01/18 200 Limpieza de gabinete Blanca
24/05/18 350 Prender computadora hannia
30/08/18 500 Limpieza de gabinte,
teclado, mouse
Nallely
25/09/18 150 Teclado Perla
03/10/18 700 Cpu Maria
09/12/18 200 Limpieza de gabinete Fernanda
01/01/19 450 Software Esmeralda
27/03/19 800 Correctivo al software Tania
13/04/19 350 Preventivo a la pantalla Lizeth
11/06/19 100 Preventivo al mouse Isabel
29/07/19 900 Correctivo al software Andrea
TOTAL 3700
34
SOFTWARE REMOTO
Uno de los software remoto es la aplicación de Showmypc ya que
puedes controlar a otra computadora de una manera sencilla y sin
necesidad de configurar ni instalar nada. Es un programa ejecutable
en forma directa, es decir que no necesita instalación.
Algunas de las ventajas de este aplicación es
-Fácil de configurar.
-No necesita instalación.
-Podemos transferir archivos.
-Incluye una ventana de chat.
-Es práctico de usar.
Para poder usar esta aplicación tienes que tener internet, luego
poner en buscador showmyps.com para que te mande directo a la
pagina luego en descargar, ya cuando esta descargada abres la
aplicacion después de que te abre tienes que poner en mostrar mi
pc ahora para que te de una id que esa será tu contraseña, ya sea
para que tu se las des a tu técnico oh para que tu puedas controlar
la pc de la otra persona.
Dependiendo de si tu eres el cliente o el técnico es como tienes que
actuar o seguir las instrucciones.
35
HELP-DESK
Primero nos dirigiremos a la página oficial del programa la cual es
https://www.spiceworks.com/
Después procederemos a crearnos una cuenta y después descargaremos el
programa, después agregaremos los técnicos y a nosotros mismos para poder
asignar tickets o tareas a realizar.
Lo siguiente que haremos será asignar tickets, después cuando el técnico
haya realizado la tarea podrá cerrar el ticket si necesitara elevarlo lo podrá
hacer y eso sería todo.
36
NIVELES DE SOPORTE
Soporte de Nivel 1
Este es el nivel de soporte inicial, responsable de las incidencias básicas del
cliente. Es sinónimo de soporte de primera línea, suporte de nivel uno,
soporte de front-end, linea 1 de soporte y otras múltiples denominaciones
referentes a las funciones de soporte de nivel técnico básico. El principal
trabajo de un especialista de ST I es reunir toda la información del cliente y
determinar la incidencia mediante el análisis de los síntomas y la
determinación del problema subyacente. El objetivo de este grupo es
manejar entre el 70%-80% del de los problemas del usuario antes de concluir
en la necesidad de escalar la incidencia a un nivel superior.
Este es el nivel básico de soporte técnico. Los conocimientos con los que
cuenta son: Formateo de computadoras, instalación de paquetería y cambios
de piezas de computadoras
Soporte de Nivel 2
Está basado especialmente en el grupo help desk, donde sus integrantes
hacen soporte técnico teniendo en cuentas áreas del conocimiento más
especializadas en el área computacional. De esta manera, se deduce que el
soporte de segundo nivel lo realizan personas especializadas en redes de
comunicación, sistemas de información, sistemas operativos, bases de datos,
entre otras. Este nivel tiene por lo menos 1 año en el área de soporte y
cuenta con los conocimientos de nivel 1 y con conocimientos de
recuperación de información nivel Software, manejo de paquetería de oficina
a nivel básico y configuración de redes inalámbricas y cableadas en grupos de
trabajo. Actualmente se usan manuales o guías donde se muestran los pasos
que el usuario debe seguir para resolver, dicho problema, en caso de no
llegar a la solución se pasara a un soporte en sitio.
37
Soporte de Nivel 3
Habitualmente los sistemas de mantenimiento se gestionan con un máximo
de tres niveles, siendo el tercer nivel, el de mayor capacidad para resolver
problemas, llegando a este nivel, los problemas técnicos de mayor calado o
de resolución más avanzada.
Es sinónimo de nivel 3, soporte de back-end, la línea de apoyo 3, el apoyo de
alto nivel, y varias otras denominaciones que denotan los métodos de
solución de problemas a nivel de expertos y de análisis avanzado. Los
individuos asignados a este nivel, son expertos en sus campos y son
responsables, no sólo para ayudar tanto al personal de ST I y ST II, sino
también para la investigación y desarrollo de soluciones a los problemas
nuevos o desconocidos. Tenga en cuenta que los técnicos de Nivel III tienen
la misma responsabilidad que los técnicos de nivel II en la revisión de la
orden de trabajo y evaluar el tiempo ya cumplido con el cliente para que se
dé prioridad a la gestión del tiempo y se utiliza lo suficiente para resolver
dicha incidencia
Soporte de Nivel 4
Cuenta con los conocimientos de nivel 1, 2, 3 y aparte maneja la operación
de Servidores Microsoft y Linux, la instalación, configuración, interconexión,
administración y operación de los servidores. Es responsable normalmente
del área de Sistemas de una corporación y tiene por lo menos dos
certificaciones en el área.
Un nuevo nivel de especialización que ha nacido hace unos 3 o 4 años, es el
nivel 5, que tiene las siguientes características: Cuenta con todos los
conocimientos anteriores y aparte maneja la operación de enrutadores
CISCO o similares, conoce el manejo de SAP y maneja programación en varios
lenguajes. Interactúa con personal extranjero y maneja por lo menos una
lengua extranjera. Es el nivel más avanzado que se tiene catalogado, pero,
siempre y cuando tenga las certificaciones anteriores. Si no cuenta con los
conocimientos de niveles anteriores, o por lo menos 3 certificaciones, sus
ingresos se ven seriamente rebajados.
38
PAGINA
https://mali1503soporte9.wixsite.com/mali
39
DATOS DE CONTACTO
EMPRESA
mali1503soporte@gmail.com
FACEBOOK
Mali Support https://www.facebook .com/mali.cruzloya.7
SKYPE
mali1503soporte@hotmail.com
FACEBOOK
Mali Support https://www.facebook .com/mali.cruzloya.7
YOUTUBE
https://www.youtube.com/channel/UCAFeltAT0BYqMl1MGzKFq0w?vie
w_as=subscriber}
TELEFONO
6144745850
PAGINA WIX
https://mali1503soporte9.wixsite.com/mali
40
CONCLUSIONES
Este manual de procedimientos puede ser útil para cualquier persona, ya que están
detalladamente explicados todos los procedimientos para dar mantenimiento ya sea
preventivo o correctivo a tu equipo de computo, asi como programas para instalar y llevar
acabo un mejor trabajo.
El manual tiene la flexibilidad de ser mejorado con otros conocimientos y experiencias de
técnicos, para adecuarlos a las necesidades según el giro y la magnitud de la empresa en
que se implementara.
La globalización y los avances tecnológicos que suceden cada dia obligan a las
organizaciones a estar sujetos a cambio, sin dejar a un lado los riesgos que conllevan
identificar, reconocer cuantificar y monitorear la existencia de ellos con la finalidad de
disminuirlos.
Los objetivos que persiguen consisten en salvaguardar información, mantener integro los
datos, alcanzar efectividad , eficiencia de sistemas, estos principios estarán basados en el
soporte que proporcione.
Los trabajos están realizados para el entendimiento de toda persona y pueda llevarlos
correctamente de acuerdo a sus necesidades.

MANUAL

  • 1.
    1 SEGURIDAD Y REPARACIONA TU ALCANCE CON MALI-SUPPORT NOMBRE DE LA EMPRESA: MALI-SUPPORT NOMBRE DEL ESTUDIANTE: YOLIVETH CRUZ CRUZ
  • 2.
    2 INDICE 1Misión…………………………………………………………………………………………….3 2Visión…………………………………………………………………………..…………………4 3Valores…………………………………………………………………………………………..5 4MANUAL DE PROCEDIMIENTOSDE SOPORTE TECNICO………………….6 5Objetivo…………………………………………………………………………………………7 6Organigrama………………………………………………………………………………….8 7PROCEDIMIENTOS DE MANTENIMIENTO PREVENTIVO………………….9 7.1Problemas de hardware……………………………………………………………..10 7.2Problemas de software……………………………………………………………….13 8PROCEDIMIENTOS DE MANTENIMIENTO CORRECTIVO………………….14 8.1Problemas de hardware……………………………………………………………..15 8.2Problemas de software……………………………………………………………….25 9Formato de reporte ………………………………………………………………………32 10Formato de bitácora…………………………………………………………………….33 11Selección de software remoto …………………………………………………….34 12 Software Help-Desk…………………………………………………………………….35 13 Niveles de soporte………………………………………………………………………36 14 Pagina y blog de la empresa………………………………………………………..38 15 Datos de contacto………………………………………………………………………..39 16 Conclusion …………………………………………………………………………………..40
  • 3.
    3 MISIÓN: -Ser tu primeraopción para reparar computadoras con buen mantenimiento tanto correctivo como preventivo. Ser el mejor servicio de computación del mundo. -Organizar la información necesaria y hacerla universalmente accesible y útil. -Para lograrlo, hemos establecido una cultura que apoya a los miembros de nuestro equipo para que ellos puedan dar un servicio excepcional a nuestros clientes.
  • 4.
    4 VISIÓN: -Convertirse en unaempresa reconocida a nivel nacional que te proporcione seguridad. -Darle identidad y personalidad a la empresa y convertirnos en una compañía que la sociedad quiere que exista. -Ser la empresa preferida globalmente por su calidad y generación de bienestar a su entorno -Enriquecer la vida de la gente con conocimientos necesarios para no ir a talleres a pagar dinero sin necesidad de ello.
  • 5.
    5 VALORES: Resolución: ser altamenteeficaz en resolver los problemas de tus clientes. Compromiso: haces tuyos los objetivos de tu cliente y lo das todo para conseguirlo. Excelencia: buscar la perfección en tu producto o servicio. Calidad: dar a tus clientes el máximo de calidad posible en tu producto o servicio. Honestidad: ser coherente con lo que piensas, sientes, dices y haces. Eficiencia: hacer tu trabajo con el mínimo de recursos y en el menor tiempo posible. Innovación: Cambiar, evolucionar, hacer cosas nuevas, ofrecer nuevos productos/servicios y adoptar nuevos procesos de fabricación/prestación de servicios.
  • 6.
  • 7.
    7 OBJETIVO DEL MANUAL -Fijarlas políticas y establecer los sistemas administrativos de la organización -Facilitar la comprensión de los objetivos, políticas, estructuras y funciones de cada área integrante de la organización -Definir las funciones y responsabilidades de cada unidad administrativa -Asegurar y facilitar al personal la información necesaria para realizar las labores que les han sido encomendadas y lograr la uniformidad en los procedimientos de trabajo y la eficiencia y calidad esperada en los servicios -Permitir el ahorro de tiempos y esfuerzos de los funcionarios, evitando funciones de control y supervisión innecesarias -Evitar desperdicios de recursos humanos y materiales -Reducir los costos como consecuencia del incremento de la eficiencia en general -Facilitar la selección de nuevos empleados y proporcionarles los lineamientos necesarios para el desempeño de sus atribuciones -Constituir una base para el análisis posterior del trabajo y el mejoramiento de los sistemas y procedimientos -Servir de base para el adiestramiento y capacitación del personal -Comprender el plan de organización por parte de todos sus integrantes, así como de sus propios papeles y relaciones pertinentes -Regular el estudio, aprobación y publicación de las modificaciones y cambios que se realicen dentro de la organización en general o alguno de sus elementos componentes. -Determinar la responsabilidad de cada puesto de trabajo y su relación con los demás integrantes de la organización. -Delimitar claramente las responsabilidades de cada área de trabajo y evita los conflictos inter-estructurales
  • 8.
  • 9.
  • 10.
  • 11.
    11 Mouse 1. Desconectar elmouse de la energía eléctrica de la PC. 2. Si tiene suciedad en el exterior remuévala con una franela, si no está sucio prosiga con el mantenimiento. 3. Una vez limpio, remueve los tornillos de la parte de abajo, ábrelo y desármalo. 4. Después de eso limpia la suciedad con franela, brocha antiestática y lava las teclas, si no está sucio solo dale una sopleteada con aire comprimido. 5. Pon todas las piezas en su lugar y empieza a armar el mouse. 6. Una vez armado pon el tornillo de la parte de abajo y listo.
  • 12.
    12 Teclado 1.- Desconectar elteclado de la energía eléctrica de la PC. 2.- sacudir y sopletar el teclado con aire comprimido para remover los excesos de polvo. 3.- Utilizar un destornillador para abrir el teclado. 4.- Comprobar si esta sucio, si no lo esta remueve las piezas y limpialas con una brocha antiestática y franela. 5.- Despues pon todas las piezas limpias en su lugar. 6.- Cierra el teclado y coloque los tornillos en sus respectivos lugares.
  • 13.
    13 PROBLEMAS DE SOFTWARE Hacerreporte y encender el equipo. 1. Si no enciende hacer mantenimiento correctivo. 2. Respaldar la información contenida en la PC. 3. Verificar si el sistema operativo está instalado y actualizado. 4. Actualizar los controladores de los dispositivos. 5. Desfragmentar el disco duro de la PC para mejor rendimiento. 6. Eliminar archivos temporales. 7. En caso de que no tenga antivirus, instalar uno. 8. Realizar copia de seguridad de archivos importantes. 9. Limpiar la papelería de reciclaje. 10. Desinstalar programas programáticos y/o inútiles. 11. Apagar el equipo.
  • 14.
  • 15.
  • 16.
  • 17.
  • 18.
  • 19.
  • 20.
  • 21.
  • 22.
  • 23.
  • 24.
  • 25.
  • 26.
  • 27.
  • 28.
  • 29.
  • 30.
  • 31.
  • 32.
    32 FORMATO DE REPORTE REPORTEDE DAÑOS EN EQUIPO DE COMPUTO REPORTE No 1206 FECHA 3/JUNIO/2019 DESCRIPCION DEL INCIDENTE No prende la computadora COMO SE DETECTO Al momento de querer utilizarla DESCRIBIR LO QUE ENCONTRO la computadora sin encender NOMBRE DEL SOFWARE Linux VERISION ARCHIVO HERRAMIENTAS CONSECUENCIAS DEL INCIDENTE se mojo PRIMERAS MEDIDAS TOMADAS ponerla a secar en el sol FIRMA DE QUIEN REALIZA EL REPORTE Yoliveth Cruz
  • 33.
    33 FORMATO DE BITACORA FECHAIMPORTE DESCRIPCIÓN DE MANTENIMIENTO REALIZADO NOMBRE Y FIRMA DE USUARIO 11/01/18 200 Limpieza de gabinete Blanca 24/05/18 350 Prender computadora hannia 30/08/18 500 Limpieza de gabinte, teclado, mouse Nallely 25/09/18 150 Teclado Perla 03/10/18 700 Cpu Maria 09/12/18 200 Limpieza de gabinete Fernanda 01/01/19 450 Software Esmeralda 27/03/19 800 Correctivo al software Tania 13/04/19 350 Preventivo a la pantalla Lizeth 11/06/19 100 Preventivo al mouse Isabel 29/07/19 900 Correctivo al software Andrea TOTAL 3700
  • 34.
    34 SOFTWARE REMOTO Uno delos software remoto es la aplicación de Showmypc ya que puedes controlar a otra computadora de una manera sencilla y sin necesidad de configurar ni instalar nada. Es un programa ejecutable en forma directa, es decir que no necesita instalación. Algunas de las ventajas de este aplicación es -Fácil de configurar. -No necesita instalación. -Podemos transferir archivos. -Incluye una ventana de chat. -Es práctico de usar. Para poder usar esta aplicación tienes que tener internet, luego poner en buscador showmyps.com para que te mande directo a la pagina luego en descargar, ya cuando esta descargada abres la aplicacion después de que te abre tienes que poner en mostrar mi pc ahora para que te de una id que esa será tu contraseña, ya sea para que tu se las des a tu técnico oh para que tu puedas controlar la pc de la otra persona. Dependiendo de si tu eres el cliente o el técnico es como tienes que actuar o seguir las instrucciones.
  • 35.
    35 HELP-DESK Primero nos dirigiremosa la página oficial del programa la cual es https://www.spiceworks.com/ Después procederemos a crearnos una cuenta y después descargaremos el programa, después agregaremos los técnicos y a nosotros mismos para poder asignar tickets o tareas a realizar. Lo siguiente que haremos será asignar tickets, después cuando el técnico haya realizado la tarea podrá cerrar el ticket si necesitara elevarlo lo podrá hacer y eso sería todo.
  • 36.
    36 NIVELES DE SOPORTE Soportede Nivel 1 Este es el nivel de soporte inicial, responsable de las incidencias básicas del cliente. Es sinónimo de soporte de primera línea, suporte de nivel uno, soporte de front-end, linea 1 de soporte y otras múltiples denominaciones referentes a las funciones de soporte de nivel técnico básico. El principal trabajo de un especialista de ST I es reunir toda la información del cliente y determinar la incidencia mediante el análisis de los síntomas y la determinación del problema subyacente. El objetivo de este grupo es manejar entre el 70%-80% del de los problemas del usuario antes de concluir en la necesidad de escalar la incidencia a un nivel superior. Este es el nivel básico de soporte técnico. Los conocimientos con los que cuenta son: Formateo de computadoras, instalación de paquetería y cambios de piezas de computadoras Soporte de Nivel 2 Está basado especialmente en el grupo help desk, donde sus integrantes hacen soporte técnico teniendo en cuentas áreas del conocimiento más especializadas en el área computacional. De esta manera, se deduce que el soporte de segundo nivel lo realizan personas especializadas en redes de comunicación, sistemas de información, sistemas operativos, bases de datos, entre otras. Este nivel tiene por lo menos 1 año en el área de soporte y cuenta con los conocimientos de nivel 1 y con conocimientos de recuperación de información nivel Software, manejo de paquetería de oficina a nivel básico y configuración de redes inalámbricas y cableadas en grupos de trabajo. Actualmente se usan manuales o guías donde se muestran los pasos que el usuario debe seguir para resolver, dicho problema, en caso de no llegar a la solución se pasara a un soporte en sitio.
  • 37.
    37 Soporte de Nivel3 Habitualmente los sistemas de mantenimiento se gestionan con un máximo de tres niveles, siendo el tercer nivel, el de mayor capacidad para resolver problemas, llegando a este nivel, los problemas técnicos de mayor calado o de resolución más avanzada. Es sinónimo de nivel 3, soporte de back-end, la línea de apoyo 3, el apoyo de alto nivel, y varias otras denominaciones que denotan los métodos de solución de problemas a nivel de expertos y de análisis avanzado. Los individuos asignados a este nivel, son expertos en sus campos y son responsables, no sólo para ayudar tanto al personal de ST I y ST II, sino también para la investigación y desarrollo de soluciones a los problemas nuevos o desconocidos. Tenga en cuenta que los técnicos de Nivel III tienen la misma responsabilidad que los técnicos de nivel II en la revisión de la orden de trabajo y evaluar el tiempo ya cumplido con el cliente para que se dé prioridad a la gestión del tiempo y se utiliza lo suficiente para resolver dicha incidencia Soporte de Nivel 4 Cuenta con los conocimientos de nivel 1, 2, 3 y aparte maneja la operación de Servidores Microsoft y Linux, la instalación, configuración, interconexión, administración y operación de los servidores. Es responsable normalmente del área de Sistemas de una corporación y tiene por lo menos dos certificaciones en el área. Un nuevo nivel de especialización que ha nacido hace unos 3 o 4 años, es el nivel 5, que tiene las siguientes características: Cuenta con todos los conocimientos anteriores y aparte maneja la operación de enrutadores CISCO o similares, conoce el manejo de SAP y maneja programación en varios lenguajes. Interactúa con personal extranjero y maneja por lo menos una lengua extranjera. Es el nivel más avanzado que se tiene catalogado, pero, siempre y cuando tenga las certificaciones anteriores. Si no cuenta con los conocimientos de niveles anteriores, o por lo menos 3 certificaciones, sus ingresos se ven seriamente rebajados.
  • 38.
  • 39.
    39 DATOS DE CONTACTO EMPRESA mali1503soporte@gmail.com FACEBOOK MaliSupport https://www.facebook .com/mali.cruzloya.7 SKYPE mali1503soporte@hotmail.com FACEBOOK Mali Support https://www.facebook .com/mali.cruzloya.7 YOUTUBE https://www.youtube.com/channel/UCAFeltAT0BYqMl1MGzKFq0w?vie w_as=subscriber} TELEFONO 6144745850 PAGINA WIX https://mali1503soporte9.wixsite.com/mali
  • 40.
    40 CONCLUSIONES Este manual deprocedimientos puede ser útil para cualquier persona, ya que están detalladamente explicados todos los procedimientos para dar mantenimiento ya sea preventivo o correctivo a tu equipo de computo, asi como programas para instalar y llevar acabo un mejor trabajo. El manual tiene la flexibilidad de ser mejorado con otros conocimientos y experiencias de técnicos, para adecuarlos a las necesidades según el giro y la magnitud de la empresa en que se implementara. La globalización y los avances tecnológicos que suceden cada dia obligan a las organizaciones a estar sujetos a cambio, sin dejar a un lado los riesgos que conllevan identificar, reconocer cuantificar y monitorear la existencia de ellos con la finalidad de disminuirlos. Los objetivos que persiguen consisten en salvaguardar información, mantener integro los datos, alcanzar efectividad , eficiencia de sistemas, estos principios estarán basados en el soporte que proporcione. Los trabajos están realizados para el entendimiento de toda persona y pueda llevarlos correctamente de acuerdo a sus necesidades.