IDENTIFICACION DE LA INSTITUCION

                MARCO         PRINCIPIOS
                GENERAL
                              POLITICAS

                              CONTEXTUALIZACION Y CARACTERISTICAS

                                CONCEPCIÓN DEL SUJETO


                                FORMACIÓN DEL SUJETO
                  MARCO
                                MISIÓN
                 FILOSOFICO

                                VISIÓN


                                PERFILES


                                VALORES


 PROYECTO                       PROGRAMAS ACADEMICOS

 EDUCATIVO
                                ARTICULACION Y CONVENIOS
INSTITUCIONAL
DE LA FCECEP                    DOCENCIA
                  MARCO
                                INVESTIGACION
                 OPERATIVO
                                REPONSABILIDAD SOCIAL


                                MARCO LEGAL DE LAS FUNCIONES


                              CONCEPTO DE CALIDAD EN LA FCECEP
                  CALIDAD
                              CALIDAD EN PROCESOS ACADEMICOS


                                     MODERNIZACION INSTITUCIONAL

                                ESTRUCTURA ORGANIZACIONAL
                                   CONTROL INTERNO
                 GESTION
                                SITUACION FINANCIERA
                ADMINISTRA
                                   INVERSION
                  TIVA Y
                                RELACIONES LABORALES
                FINANCIERA
                                   SEGURIDAD SOCIAL
                                SEGURIDAD OCUPACIONAL
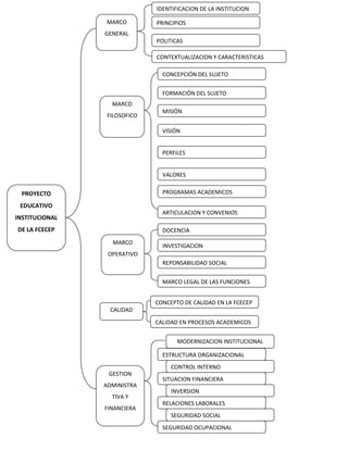
PEI: Proyecto Educativo Institucional es la explicación de una
forma diferente, los propósitos y los fines de la institución
FCECEP y desarrolla las estrategias generales que han de
seguirse para garantizar su cumplimiento. A través de este
Proyecto educativo Institucional      te das cuenta de la su
dinámica y la historia de la institución.

En el MARCO GENERAL la institución permite la libertad de
expresión o pensamiento, me parece muy bueno, ya que no
todos somos iguales, cada quien elige qué tipo de costumbres
practica o como piensa y en lo posible no hay que interferir
con esto; no se debe negar este tipo de expresión, ya que
puede general un daño o cambio drástico en la persona.
Obviamente se debe hacer de forma adecuada.

La cultura de la institución está abierta a los integrantes de
esta, mas no se puede obligar a una persona que no quiera
ser parte de ella, si no la quiere no la acepte, pero que la
respete.

En cuanto a la POLITICA, se habla de la CALIDAD, que está a
cargo o es principal responsabilidad del docente, pues él es la
primera y directa imagen que recibimos los estudiantes, por
cuenta de ellos corre mostrar de que está hecha la
institución; es una gran responsabilidad la que recae sobre
ellos.
Bienestar Institucional, busca que los miembros de la FCECEP
satisfagan necesidades individuales y colectivas, mejorando
nuestra calidad de vida.

MARCO FILOSOFICO, la FCECEP ofrece un tipo de educación,
basada en valores y conocimientos, para formar personas
responsables, de buena ética y de tipo cultural. Lo cual me
parece muy bueno puesto que, si nos enseñan esto en nuestra
vida persona o fuera de la institución nos sirve mucho.

La FCECEP tiene como MISIÓN contribuir a la Formación de
todos los estudiantes en todos los aspectos relacionados con
la educación, para que este pueda aplicarlo a su vida diaria.

La VISIÓN de la FCECEP está enfocada en ser una mejor
institución, como cada institución busca estar posicionada
entre las mejores.

En esta institución existen varios PROGRAMAS ACADEMICOS
para que cada persona que ingrese a esta tenga la opción de
escoger la que más le guste, con la que mejor se identifique y
en la que quiera trabajar el resto de su vida.

La FCECEP tiene CONVENIOS con otras instituciones o
universidades superiores para que cada estudiante tenga la
oportunidad de terminar su carrera, pues esta no termina en
la tecnología que la institución nos brinda, hay que continuar
para estar actualizados en conocimientos y ser lo mejor.
En el MARCO OPERATIVO Tanto el DOCENTE como el
estudiante están en la institución para aprender y enseñar
sus conocimientos a las personas que los rodean.



Todas las materias que enseña esta gran institución están
basadas en la investigación, para tener un soporte de
conocimiento y hacen que los estudiantes investiguen para
que enriquezcan su aprendizaje estando por fuera de las
aulas de clases. Cabe resaltar que la FCECEP brinda los
recursos para una adecuada y mejor investigación.

PEI

  • 1.
    IDENTIFICACION DE LAINSTITUCION MARCO PRINCIPIOS GENERAL POLITICAS CONTEXTUALIZACION Y CARACTERISTICAS CONCEPCIÓN DEL SUJETO FORMACIÓN DEL SUJETO MARCO MISIÓN FILOSOFICO VISIÓN PERFILES VALORES PROYECTO PROGRAMAS ACADEMICOS EDUCATIVO ARTICULACION Y CONVENIOS INSTITUCIONAL DE LA FCECEP DOCENCIA MARCO INVESTIGACION OPERATIVO REPONSABILIDAD SOCIAL MARCO LEGAL DE LAS FUNCIONES CONCEPTO DE CALIDAD EN LA FCECEP CALIDAD CALIDAD EN PROCESOS ACADEMICOS MODERNIZACION INSTITUCIONAL ESTRUCTURA ORGANIZACIONAL CONTROL INTERNO GESTION SITUACION FINANCIERA ADMINISTRA INVERSION TIVA Y RELACIONES LABORALES FINANCIERA SEGURIDAD SOCIAL SEGURIDAD OCUPACIONAL
  • 2.
    PEI: Proyecto EducativoInstitucional es la explicación de una forma diferente, los propósitos y los fines de la institución FCECEP y desarrolla las estrategias generales que han de seguirse para garantizar su cumplimiento. A través de este Proyecto educativo Institucional te das cuenta de la su dinámica y la historia de la institución. En el MARCO GENERAL la institución permite la libertad de expresión o pensamiento, me parece muy bueno, ya que no todos somos iguales, cada quien elige qué tipo de costumbres practica o como piensa y en lo posible no hay que interferir con esto; no se debe negar este tipo de expresión, ya que puede general un daño o cambio drástico en la persona. Obviamente se debe hacer de forma adecuada. La cultura de la institución está abierta a los integrantes de esta, mas no se puede obligar a una persona que no quiera ser parte de ella, si no la quiere no la acepte, pero que la respete. En cuanto a la POLITICA, se habla de la CALIDAD, que está a cargo o es principal responsabilidad del docente, pues él es la primera y directa imagen que recibimos los estudiantes, por cuenta de ellos corre mostrar de que está hecha la institución; es una gran responsabilidad la que recae sobre ellos.
  • 3.
    Bienestar Institucional, buscaque los miembros de la FCECEP satisfagan necesidades individuales y colectivas, mejorando nuestra calidad de vida. MARCO FILOSOFICO, la FCECEP ofrece un tipo de educación, basada en valores y conocimientos, para formar personas responsables, de buena ética y de tipo cultural. Lo cual me parece muy bueno puesto que, si nos enseñan esto en nuestra vida persona o fuera de la institución nos sirve mucho. La FCECEP tiene como MISIÓN contribuir a la Formación de todos los estudiantes en todos los aspectos relacionados con la educación, para que este pueda aplicarlo a su vida diaria. La VISIÓN de la FCECEP está enfocada en ser una mejor institución, como cada institución busca estar posicionada entre las mejores. En esta institución existen varios PROGRAMAS ACADEMICOS para que cada persona que ingrese a esta tenga la opción de escoger la que más le guste, con la que mejor se identifique y en la que quiera trabajar el resto de su vida. La FCECEP tiene CONVENIOS con otras instituciones o universidades superiores para que cada estudiante tenga la oportunidad de terminar su carrera, pues esta no termina en la tecnología que la institución nos brinda, hay que continuar para estar actualizados en conocimientos y ser lo mejor.
  • 4.
    En el MARCOOPERATIVO Tanto el DOCENTE como el estudiante están en la institución para aprender y enseñar sus conocimientos a las personas que los rodean. Todas las materias que enseña esta gran institución están basadas en la investigación, para tener un soporte de conocimiento y hacen que los estudiantes investiguen para que enriquezcan su aprendizaje estando por fuera de las aulas de clases. Cabe resaltar que la FCECEP brinda los recursos para una adecuada y mejor investigación.