1
PLANIFICACIÓN DEL ACCESO, RECUPERACIÓN
Y SELECCIÓN DE INFORMACIÓN EN LA RED
1.- QUÉ NECESITO BUSCAR:
Escribir Mi necesidad informativa:
Hoy en día la innovación en la práctica educativa es una necesidad urgente, más aún cuando se
trata de la participación de alumnos dentro de la construcción de su aprendizaje. Por este
motivo, se ha tomado la iniciativa de hacer una revisión sobre el tema “Aprendizaje Basado en
Proyectos (ABP) “, con el objetivo de conocer acerca de sus características, ventajas, beneficios
y la aplicación de esta metodología en el aula de clase.
Establecimiento de Objetivos:
¿Para qué necesito la información? ¿Destinatarios?
La información que se desea buscar, es para aprender sobre la aplicación de la
metodología denominada “Aprendizaje Basado en Proyectos (ABP)” dentro de la
formación académica de los estudiantes. Este proceso coadyuvará a la obtención del
producto final de la investigación formativa que se está desarrollando en la asignatura
de Infopedagogía en la Universidad Nacional de Chimborazo con los estudiantes de
Segundo Semestre periodo 2s- 2022 de la carrera de Pedagogía de los Idiomas
Nacionales y Extranjeros.
Los destinatarios principales de esta información, serán los integrantes del grupo
a cargo de la investigación de este tema para la posterior socialización con los
demás compañeros ya que nos ayudará a conocer más metodologías para mejorar el
proceso enseñanza – aprendizaje.
¿De cuánto tiempo se dispone para buscar? ¿Y para elaborar la información?
El tiempo que se tiene planificado para la búsqueda de información es de un mes (desde
el 14 de diciembre del 2022 hasta el 14 de enero del 2023), por cuanto se realizará entre
cinco estudiantes. Y para el procesamiento de la información se dispondrá de un mes.
1.1. CONTENIDO DE LA DEMANDA
¿En cuántos conceptos se puede dividir MI demanda?
Abre tu mente (realizar una lluvia de ideas sobre lo que el tema sugiere, sin realizar juicios) ¿Qué se ya
sobre este tema?
2
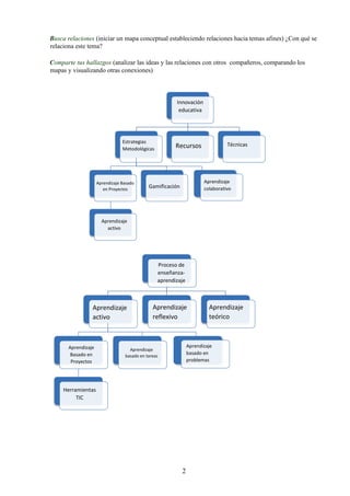
Busca relaciones (iniciar un mapa conceptual estableciendo relaciones hacia temas afines) ¿Con qué se
relaciona este tema?
Comparte tus hallazgos (analizar las ideas y las relaciones con otros compañeros, comparando los
mapas y visualizando otras conexiones)
Innovación
educativa
Estrategias
Metodológicas
Aprendizaje
activo
Recursos Técnicas
Aprendizaje Basado
en Proyectos
Proceso de
enseñanza-
aprendizaje
Aprendizaje
activo
Aprendizaje
Basado en
Proyectos
Herramientas
TIC
Aprendizaje
reflexivo
Aprendizaje
teórico
Aprendizaje
basado en tareas
Gamificación
Aprendizaje
basado en
problemas
Aprendizaje
colaborativo
3
CONCEPTO 1 CONCEPTO 2 CONCEPTO 3 CONCEPTO 4 n CONCEPTOS
Innovación
educativa
Estrategias
metodológicas
Aprendizaje
basado en
proyectos
Aprendizaje
activo
Inicio la organización y creo carpetas en el escritorio relacionadas con los conceptos
1.3. META
“necesito…” “relacionado con esto… en (este lugar) (para este momento)”
Necesitamos buscar, compilar y organizar la información relacionada con el “Aprendizaje Basado en
Proyectos” , mediante el uso de las bases de datos Scopus, Scielo y Dialnet, además de Google Académico
durante el mes de Enero.
De qué tipo de información se trata y dónde puedo encontrarla (fuentes)? ¿Cómo actuar
en cada una de las fuentes y recursos (técnicas, procedimientos)?
La información a emplearse en esta investigación será de datos procesados (fuentes) tales como
artículos, libros, revistas, tesis, etc., sobre la aplicación de la metodología denominada
“Aprendizaje Basado en Proyectos”, mismos que pueden encontrarse en páginas web como
Dialnet, Scielo, Google Académico y repositorios universitarios.
El procedimiento a emplearse para que se dé un correcto uso de dichas fuentes es adicionar
términos relacionados, que contribuyan a obtener información de relevancia para la
investigación, asimismo, es necesario indicar el periodo de publicación, tipos de documentos,
etc., de manera que esto coadyuve a que se obtenga información de manera más rápida y
efectiva.
Aprendizaje
basado en
Proyectos
Principios
Interacción Colaboración Evaluación
Elementos
Papel del
estudiante
Papel del
docente
4
2.- PLANIFICACIÓN
Realizar una lista de palabras, para cada uno de los conceptos:
(Recomendable entre dos y cuatro palabras para cada categoría)
CATEGORÍAS
CONCEPTO 1 CONCEPTO 2 CONCEPTO 3 CONCEPTO 4
Proceso de enseñanza-
aprendizaje
Aprendizaje
activo
Aprendizaje
Basado en
Proyectos
Herramientas TIC
a).-Sinónimos PEA
ABP
Tecnologías de la
información y la
comunicación
b).- Palabras con el
mismo significado en
otros idiomas
Teaching-learning
Project-based
learning
Information and
communication
technology
c).- Palabras
relacionadas
Educación Superior
Estrategia
metodológica
Recursos
Alumnado
Aplicación
Educación
Aprendizaje
autodirigido
d).- Palabras NO
relacionadas con el
concepto que se
necesita buscar
Competencias
Digitales
Variantes
metodológicas
Empresas
CATEGORÍAS
CONCEPTO 1 CONCEPTO 2 CONCEPTO 3 CONCEPTO 4
Innovación
educativa
Estrategias
metodológicas
Aprendizaje
basado en
proyectos
Aprendizaje
activo
a).-Sinónimos Reforma de la
educación
Metodología de
la enseñanza
ABP
b).- Palabras con el
mismo significado en
otros idiomas
Educational
innovation
Methodological
strategies
Project-based
learning
Active learning
5
c).- Palabras
relacionadas
Educación Superior Recursos
Aplicación
Alumnado
d).- Palabras NO
relacionadas con el
concepto que se
necesita buscar
Teoría
Principios
Conductismo
Institucional
Unir las palabras del cuadro con distintos operadores y escribir algunas operaciones.
1. “ABP” AND “Alumnado” AND “Educación Superior”
2. “ABP” AND “Aplicación” AND “Educación Superior”
3. “Project-based learning” OR “Aprendizaje basado en proyectos”
¿De qué tipo de información se trata y dónde puedo encontrarla (fuentes)? ¿Cómo actuar en cada una
de las fuentes y recursos (técnicas, procedimientos)?
Determinar el tipo de recursos que se van a utilizar
TIPO NOMBRE IDIOMA PARA QUÉ TEMÁTICA
BUSCADORES
GENERALES
Google
Académico
Español e Inglés
Búsqueda de artículos relacionados al
tema
BASE DE DATOS
ACADÉMICAS
Dialnet
Scopus
Scielo
Español e
Inglés
Búsqueda de artículos relacionados al
tema
OTROS
Repositorio
Universidades
Español
Inglés
Búsqueda de tesis relacionadas al ABP
2. Protocolo y entrenamiento
Pregunta de Investigación
¿Cómo se debe implementar el ABP en el proceso de enseñanza-aprendizaje?
¿Qué beneficios y limitaciones presenta la aplicación de el aprendizaje basado en proyectos en los
estudiantes ?
¿Cuáles son las principales características de la metodología Aprendizaje basado en Proyectos?
¿Cuáles son los resultados posteriores a la aplicación del método?
6
¿De que manera contribuye el aprendizaje basado en proyectos en el proceso de enseñanza-aprendizaje
de los alumnos?
Idioma Español
Inglés
Período de tiempo 2020-2022
Palabras claves Estrategias metodológicas, ABP
Canales de Búsqueda Scopus (http://www.scopus.com)
Scielo (https://scielo.org/es/ )
Dialnet (https://dialnet.unirioja.es/ )
Tipo de documento Artículos de Revistas Científicas, Tesis, Libros.
Criterios de Inclusión • Los estudios que cumplan con el criterio de actualidad, en
este caso, a partir del 2020.
• Los títulos de los trabajos de investigación deberán tener
relación con las palabras claves escogidas.
• El título, resumen, palabras claves y objetivos, deben
guardar relación entre sí.
• Los estudios a escoger podrán ser teóricos, cuantitativos,
cualitativos o mixtos.
• Los estudios que tengan un diseño cuasi-experimental y
no experimental.
• El idioma del estudio, en este caso inglés o español
Criterios de Exclusión • Los estudios que no se hayan ejecutado en Educación
Superior.
• Los artículos que no hablen de ABP
3. Búsqueda de la literatura
Estrategias de Búsqueda
4. Pantalla de práctica
Título de la
investigación
Lugar del
estudio
Tipo de
Documento
Año de
Publicación
Fuente de Publicación
1
Revisión de
literatura: un
acercamiento al
aprendizaje
autónomo de las
lenguas
México PDF 2021 https://revista
s.uma.es/inde
x.php/mgn/ar
ticle/view/94
79/12124
Vargas Berra
Karolina
Español e
Inglés
2
Aprendizaje basado
en Proyectos – una
experiencia
Universitaria
Sevilla PDF 2018 https://hdl.ha
ndle.net/1144
1/86870
Toledo Morales,
Purificación y
Sánchez García,
José Manuel
Español
7
3 Investigación-acción
y aprendizaje
basado en proyectos.
Una revisión
bibliográfica
Ciudad
de
México
Artícul
o de
revista
2019 https://www.s
cielo.org.mx/
scielo.php?pi
d=S0185-
26982019000
100127&scri
pt=sci_arttext
Ana María
Botella Nicolás
Pablo Ramos
Ramos
Español
4 Evaluación de la
estrategia
“aprendizaje basado
en proyectos”
Colombi
a
PDF 2010 http://www.s
cielo.org.co/p
df/eded/v13n
1/v13n1a02.p
df
Sandoval
Rodríguez
Eduardo Vargas
Solano y Luna
Cortés Janeth
Español
e inglés
5 Aprendizaje Basado
en Proyectos y
Estrategias de
Evaluación
Formativas:
Percepción de los
Estudiantes
Universitarios
España PDF 2020 https://dialnet
.unirioja.es/se
rvlet/articulo
?codigo=740
8493
Víctor Abella
García, Vanesa
Ausín
Villaverde,
Vanesa Delgado
Benito y Raquel
Casado Muñoz
Español
6. Extracción de datos
Código del Artículo 10.24310
Fecha de extracción 28 de Diciembre del 2022
Título de la Publicación Revisión de literatura: un acercamiento al aprendizaje autónomo
de las lenguas extranjeras e interculturalidad a través del ABP
Autores Karolina Vargas Berra
Palabras claves Interculturalidad, Autonomía, Competencia lingüística, Lenguas
extranjeras, Aprendizaje Basado en Problemas
Resumen El trabajo que se presenta forma parte de una investigación
sobre el aprendizaje de lenguas extranjeras en el nivel superior
en dónde se destaca particularmente el proceso del desarrollo
autónomo referente al aprendizaje de lenguas extranjeras
tomando en cuenta el factor lingüístico e interculturalidad
apoyado de la estrategia del Aprendizaje Basado en Problemas
(ABP). El objetivo fundamental de esta revisión es establecer de
qué manera y con qué finalidad se han abordado las temáticas,
tomando en cuenta sus objetivos, metodologías y resultados. A
partir de ello, contrastar y dar cuenta de lo que se ha hecho y las
posibilidades de indagación para acrecentar el acervo científico.
La metodología empleada para esto es una revisión sistemática
y analítica de distinta fuentes de información (artículos, tesis,
conferencias) halladas en bases de datos, repositorios y revistas
indexadas con el objetivo de sintetizarlas en un ejercicio de
articulación. En la parte final se discuten los alcances de las
investigaciones a partir de sus resultados y aportaciones y se
plantean algunas consideraciones para su implementación.
Objetivos del estudio
Resultados
Conclusiones
8
Código del Artículo ISSN 1138-414X
Fecha de extracción 2018
Título de la Publicación Aprendizaje basado en Proyectos – una
experiencia Universitaria
Autores Toledo Morales, Purificación
Sánchez García, José Manuel
Palabras claves aprendizaje por experiencia, enseñanza superior,
formación de profesores, innovación pedagógica,
autoaprendizaje
Resumen La finalidad de nuestra experiencia de
innovación ha sido introducir en nuestras aulas
universitarias la metodología de Aprendizaje
Basado en Proyectos (ABP), la cual
consideramos una estrategia de enseñanza en la
que los estudiantes planifican, implementan y
evalúan proyectos que tienen aplicaciones en el
mundo real y que va más allá de lo que sucede en
las aulas universitarias. Esta innovación puesta en
práctica con 107 estudiantes de segundo curso del
Grado de Educación Infantil de la Universidad de
Sevilla (España) ha tenido como meta fomentar y
desarrollar una variedad de competencias
relacionadas no solo con el trabajo en equipo,
sino también con habilidades y estrategias de
gestión, localización, búsqueda y evaluación de
información a partir de fuentes documentales
electrónicas, acercándolos a la reflexión de sus
propias investigaciones y la construcción de
conocimientos. Aunque el ABP es una
metodología difícil de aplicar en Educación
Superior, los resultados obtenidos ponen de
manifiesto las ventajas que ofrece este tipo de
metodología y el alto nivel de satisfacción de los
estudiantes participantes
Objetivos del estudio Realizar un cambio metodológico orientado al
aprendizaje de los estudiantes universitarios
utilizando el método docente de APB en el
diseño y planificación de la asignatura
“Funciones del Profesorado”, enmarcado en los
estudios del Grado de Educación Infantil de la
Universidad de Sevilla (España).
Resultados En total fueron 30 los proyectos de investigación
realizados por nuestros estudiantes universitarios
en pequeños grupos de trabajo. En el grupo-clase
1 se realizaron 17 proyectos y el grupo-clase 2 se
realizaron 13. El total de entrevistas llevadas a
cabo por los estudiantes en sus respectivos
proyectos fueron 84, y las funciones del
profesorado sobre las que versaron las mismas
fueron 9 (véase Figura 3). La media de profesores
entrevistados por los distintos grupos de trabajo
fue de aproximadamente 4 en el grupo-clase 1, y
2 en el grupo-clase 2. Si analizamos las funciones
del profesorado investigadas por los 30 grupos de
trabajo resaltamos que existen ciertas diferencias.
9
La función “Fomentar la participación y
colaboración de la familia” fue investigada por 5
grupos de trabajos, 3 del grupo-clase 1 y 2 del
grupoclase 2. La función relacionada con la
“Toma de decisiones en la planificación de clase”
fue investigada por 4 grupos, 2 de cada grupo-
clase. La función “Atención a la diversidad del
alumnado” fue investigada por 1 solo grupo del
grupo-clase 1 y 2 grupos de trabajo del grupo-
clase 2. La función “Atención tutorial” fue
investigada por 1 grupo de trabajo del grupo-
clase 1 y 4 del grupo-clase 2. La función
“Evaluación” fue investigada por 4 grupos de
trabajo, 3 del grupo-clase 1 y 1 del grupo-clase 2.
La función por la que más interés mostraron los
estudiantes fue la función “Organización del
aula”, que fue investigada por 6 grupos de
trabajo, 4 del grupo-clase 1 y 2 del grupo-clase 2.
En cambio las funciones del profesorado
“Revisión y control diario del trabajo”,
“Mediación y resolución de conflictos” y
“Creación de materiales curriculares” fueron
investigadas solo por grupos de trabajo del
grupo-clase 1.
Conclusiones Los resultados obtenido en el desarrollo de la
innovación indican que el uso de metodologías de
ABP tiene (a) un efecto positivo en el
conocimiento de contenidos fundamentales y el
desarrollo en los estudiantes de habilidades tales
como la colaboración, el pensamiento crítico y la
resolución de problemas, (b) se produce un
Aprendizaje basado en Proyectos: Una
experiencia universitaria 488 aumento de su
motivación y compromiso en los estudiantes, y
(c) fue un reto poner en práctica este tipo de
metodología, pues requirió por nuestra parte una
mayor dedicación a fin de planificar y ayudar a
los estudiantes en la dirección de la investigación
desde su fase inicial hasta la conclusión de la
misma.
Código del Artículo 0185-2698
Fecha de extracción 08 de enero de 2022
Título de la Publicación Investigación-acción y aprendizaje basado en
proyectos. Una revisión bibliográfica
Autores Ana María Botella Nicolás
Pablo Ramos Ramos
Palabras claves Investigación-acción; Aprendizaje basado en
proyectos; Educación activa; Metodología de la
enseñanza; Metodología de la investigación
Resumen En el aprendizaje basado en proyectos (ABP) el
alumnado construye un artefacto final mediante
el empleo de estrategias de investigación. Para
mejorar esta metodología, el componente
investigador debe impregnar también la labor
docente, y para ello es necesaria una metodología
de la investigación.
10
Objetivos del estudio La presente revisión teórica muestra cómo la
investigación-acción (IA) puede adaptarse al
trabajo por proyectos. Ambas metodologías son
flexibles en su planteamiento y sus participantes
tienen un papel activo y reflexivo sobre el
proceso
Resultados Es importante señalar que la IA y el ABP son dos
metodologías de naturaleza diferente: mientras
que la primera se mueve en el terreno de la
investigación, la segunda lo hace en el de la
didáctica.
Conclusiones La IA y el ABP pueden desarrollarse como
metodologías complementarias; que permiten una
mejora del trabajo por proyectos desde una base
teóricamente fundada, y que dotan al profesor-
investigador de las herramientas necesarias para
mejorar su práctica docente.
Código del Artículo 0123–1294
Fecha de extracción 28 de diciembre del 2022
Título de la Publicación Evaluación de la estrategia “aprendizaje basado
en proyectos”
Autores Sandoval-Rodríguez Eduardo-, Vargas-Solano y
Luna-Cortés Janeth
Palabras claves Pedagogía universitaria, aprendizaje basado en
proyectos, método de enseñanza, programa de
investigación, educación en ingeniería (fuente:
Tesauro de la Unesco).
Resumen Uno de los retos de la pedagogía es la
apropiación de conceptos teóricos presentados en
los cursos y su posterior aplicación a la solución
de situaciones reales por parte de los estudiantes.
Objetivo: El propósito de este trabajo es mostrar
la percepción que tienen los estudiantes del
programa de Ingeniería de Alimentos de la
Universidad Jorge Tadeo Lozano sobre la
estrategia pedagógica denominada “proyecto de
aula”, utilizada en diferentes cursos teórico-
prácticos. Metodología: El proyecto de aula se
fundamenta en el aprendizaje adquirido durante
el curso, el cual se lleva a la práctica mediante la
elaboración de un proyecto. Los estudiantes
realizan el proyecto, que es el desarrollo o
mejoramiento de un producto o proceso, durante
un semestre. Se aplicó una encuesta para verificar
la percepción de los estudiantes sobre esta
estrategia pedagógica. Conclusiones: El análisis
de los resultados mostró que el “proyecto de
aula” es un apoyo complementario al aprendizaje
y que es importante para el desarrollo
profesional. El proyecto de aula contribuye a la
transferencia del conocimiento de los principios
teóricos presentados en clase, al desarrollo del
pensamiento crítico y reflexivo, e incentiva el
interés por la investigación.
Objetivos del estudio El propósito de este trabajo es mostrar la
percepción que tienen los estudiantes del
11
programa de Ingeniería de Alimentos de la
Universidad Jorge Tadeo Lozano sobre la
estrategia pedagógica denominada “proyecto de
aula”, utilizada en diferentes cursos teórico-
prácticos. Metodología: El proyecto de aula se
fundamenta en el
Resultados Las primeras cuatro preguntas, que tienen como
respuesta SÍ/NO, se recopilaron en la gráfica 1.
En la primera pregunta se observa que el 53% de
los estudiantes encuestados participaron al menos
una vez en una Feria de Proyectos del Programa
de Ingeniería de Alimentos. En la segunda y
tercera preguntas, todos los estudiantes
encuestados consideraron que la Feria de
Proyectos es un apoyo al aprendizaje en sus
asignaturas y es importante en su desarrollo
profesional.
Conclusiones La encuesta realizada para verificar la influencia
del proyecto de aula en el aprendizaje de los
estudiantes de diferentes asignaturas del
programa de Ingeniería de Alimentos presenta un
panorama general de la visión y la percepción de
los alumnos frente a esta estrategia pedagógica de
aprendizaje. Todos los estudiantes encuestados
consideraron que la Feria de Proyectos de
Alimentos es un apoyo al aprendizaje en sus
cursos y es importante en su desarrollo
profesional. Además, la mayoría de los
estudiantes sugieren que es más apropiado
realizar, como máximo, dos proyectos por
semestre. Por otra parte, más del 80% de los
encuestados aprendieron en forma apropiada a
realizar una planeación previa a la
experimentación en el laboratorio, a consultar la
literatura disponible para la investigación, a
aplicar los conocimientos adquiridos en clase, a
interpretar y analizar los datos del laboratorio, a
comunicar efectivamente los resultados obtenidos
y a trabajar en grupo durante el proyecto
Código del Artículo https://doi.org/10.15366/riee2020.13.1.004
Fecha de extracción
Título de la Publicación Aprendizaje Basado en Proyectos y Estrategias
de Evaluación Formativas: Percepción de los
Estudiantes Universitarios
Autores Víctor Abella García Vanesa Ausín Villaverde
Vanesa Delgado Benito Raquel Casado Muñoz
Palabras claves Evaluación; Evaluación formativa; Aprendizaje
activo; Educación superior; Autoevaluación.
Resumen En el ámbito de la Educación superior se están
consolidando cambios metodológicos en los
procesos de enseñanza aprendizaje. Estos
cambios afectan a las estrategias didácticas, las
cuales se están orientando hacia metodologías
más activas. Pero también afectan a las
estrategias de evaluación, buscando cada vez más
la implicación del alumnado porque se ha
mostrado como un elemento clave para mejorar
12
el aprendizaje. En este artículo se presentan los
resultados de una experiencia didáctica que
combinó el Aprendizaje Basado en Proyectos
(ABP) con estrategias de evaluación formativa.
Una vez finalizada la experiencia, se realizó un
estudio descriptivo mediante la aplicación de un
cuestionario para analizar la percepción de los
estudiantes sobre las estrategias de
autoevaluación y evaluación entre iguales
aplicadas durante todo el proyecto. Estuvieron
implicados 120 estudiantes universitarios durante
dos cursos académicos. Los resultados han
mostrado que existen ciertas barreras que los
estudiantes perciben cuando se implican en
estrategias de evaluación formativa y
compartida. Han manifestado no sentirse
cómodos evaluando a sus compañeros, no
pareciéndoles una experiencia muy motivadora;
sin embargo, les parece un sistema más justo que
si solo evalúa el profesor. Así mismo, destaca la
importancia que para ellos tiene conocer desde el
principio los criterios que van a guiar la
evaluación, criterios que deben ser claros y
comprensibles. Es clave continuar con la
implantación y la investigación sobre estrategias
de evaluación formativa y compartida que hagan
consciente al estudiante tanto de su forma de
aprender como de la necesidad de reflexionar
sobre su trabajo desde una perspectiva crítica.
Objetivos del estudio
Resultados
Conclusiones
8. Redacción de la revisión

Plan de búsqueda.pdf

  • 1.
    1 PLANIFICACIÓN DEL ACCESO,RECUPERACIÓN Y SELECCIÓN DE INFORMACIÓN EN LA RED 1.- QUÉ NECESITO BUSCAR: Escribir Mi necesidad informativa: Hoy en día la innovación en la práctica educativa es una necesidad urgente, más aún cuando se trata de la participación de alumnos dentro de la construcción de su aprendizaje. Por este motivo, se ha tomado la iniciativa de hacer una revisión sobre el tema “Aprendizaje Basado en Proyectos (ABP) “, con el objetivo de conocer acerca de sus características, ventajas, beneficios y la aplicación de esta metodología en el aula de clase. Establecimiento de Objetivos: ¿Para qué necesito la información? ¿Destinatarios? La información que se desea buscar, es para aprender sobre la aplicación de la metodología denominada “Aprendizaje Basado en Proyectos (ABP)” dentro de la formación académica de los estudiantes. Este proceso coadyuvará a la obtención del producto final de la investigación formativa que se está desarrollando en la asignatura de Infopedagogía en la Universidad Nacional de Chimborazo con los estudiantes de Segundo Semestre periodo 2s- 2022 de la carrera de Pedagogía de los Idiomas Nacionales y Extranjeros. Los destinatarios principales de esta información, serán los integrantes del grupo a cargo de la investigación de este tema para la posterior socialización con los demás compañeros ya que nos ayudará a conocer más metodologías para mejorar el proceso enseñanza – aprendizaje. ¿De cuánto tiempo se dispone para buscar? ¿Y para elaborar la información? El tiempo que se tiene planificado para la búsqueda de información es de un mes (desde el 14 de diciembre del 2022 hasta el 14 de enero del 2023), por cuanto se realizará entre cinco estudiantes. Y para el procesamiento de la información se dispondrá de un mes. 1.1. CONTENIDO DE LA DEMANDA ¿En cuántos conceptos se puede dividir MI demanda? Abre tu mente (realizar una lluvia de ideas sobre lo que el tema sugiere, sin realizar juicios) ¿Qué se ya sobre este tema?
  • 2.
    2 Busca relaciones (iniciarun mapa conceptual estableciendo relaciones hacia temas afines) ¿Con qué se relaciona este tema? Comparte tus hallazgos (analizar las ideas y las relaciones con otros compañeros, comparando los mapas y visualizando otras conexiones) Innovación educativa Estrategias Metodológicas Aprendizaje activo Recursos Técnicas Aprendizaje Basado en Proyectos Proceso de enseñanza- aprendizaje Aprendizaje activo Aprendizaje Basado en Proyectos Herramientas TIC Aprendizaje reflexivo Aprendizaje teórico Aprendizaje basado en tareas Gamificación Aprendizaje basado en problemas Aprendizaje colaborativo
  • 3.
    3 CONCEPTO 1 CONCEPTO2 CONCEPTO 3 CONCEPTO 4 n CONCEPTOS Innovación educativa Estrategias metodológicas Aprendizaje basado en proyectos Aprendizaje activo Inicio la organización y creo carpetas en el escritorio relacionadas con los conceptos 1.3. META “necesito…” “relacionado con esto… en (este lugar) (para este momento)” Necesitamos buscar, compilar y organizar la información relacionada con el “Aprendizaje Basado en Proyectos” , mediante el uso de las bases de datos Scopus, Scielo y Dialnet, además de Google Académico durante el mes de Enero. De qué tipo de información se trata y dónde puedo encontrarla (fuentes)? ¿Cómo actuar en cada una de las fuentes y recursos (técnicas, procedimientos)? La información a emplearse en esta investigación será de datos procesados (fuentes) tales como artículos, libros, revistas, tesis, etc., sobre la aplicación de la metodología denominada “Aprendizaje Basado en Proyectos”, mismos que pueden encontrarse en páginas web como Dialnet, Scielo, Google Académico y repositorios universitarios. El procedimiento a emplearse para que se dé un correcto uso de dichas fuentes es adicionar términos relacionados, que contribuyan a obtener información de relevancia para la investigación, asimismo, es necesario indicar el periodo de publicación, tipos de documentos, etc., de manera que esto coadyuve a que se obtenga información de manera más rápida y efectiva. Aprendizaje basado en Proyectos Principios Interacción Colaboración Evaluación Elementos Papel del estudiante Papel del docente
  • 4.
    4 2.- PLANIFICACIÓN Realizar unalista de palabras, para cada uno de los conceptos: (Recomendable entre dos y cuatro palabras para cada categoría) CATEGORÍAS CONCEPTO 1 CONCEPTO 2 CONCEPTO 3 CONCEPTO 4 Proceso de enseñanza- aprendizaje Aprendizaje activo Aprendizaje Basado en Proyectos Herramientas TIC a).-Sinónimos PEA ABP Tecnologías de la información y la comunicación b).- Palabras con el mismo significado en otros idiomas Teaching-learning Project-based learning Information and communication technology c).- Palabras relacionadas Educación Superior Estrategia metodológica Recursos Alumnado Aplicación Educación Aprendizaje autodirigido d).- Palabras NO relacionadas con el concepto que se necesita buscar Competencias Digitales Variantes metodológicas Empresas CATEGORÍAS CONCEPTO 1 CONCEPTO 2 CONCEPTO 3 CONCEPTO 4 Innovación educativa Estrategias metodológicas Aprendizaje basado en proyectos Aprendizaje activo a).-Sinónimos Reforma de la educación Metodología de la enseñanza ABP b).- Palabras con el mismo significado en otros idiomas Educational innovation Methodological strategies Project-based learning Active learning
  • 5.
    5 c).- Palabras relacionadas Educación SuperiorRecursos Aplicación Alumnado d).- Palabras NO relacionadas con el concepto que se necesita buscar Teoría Principios Conductismo Institucional Unir las palabras del cuadro con distintos operadores y escribir algunas operaciones. 1. “ABP” AND “Alumnado” AND “Educación Superior” 2. “ABP” AND “Aplicación” AND “Educación Superior” 3. “Project-based learning” OR “Aprendizaje basado en proyectos” ¿De qué tipo de información se trata y dónde puedo encontrarla (fuentes)? ¿Cómo actuar en cada una de las fuentes y recursos (técnicas, procedimientos)? Determinar el tipo de recursos que se van a utilizar TIPO NOMBRE IDIOMA PARA QUÉ TEMÁTICA BUSCADORES GENERALES Google Académico Español e Inglés Búsqueda de artículos relacionados al tema BASE DE DATOS ACADÉMICAS Dialnet Scopus Scielo Español e Inglés Búsqueda de artículos relacionados al tema OTROS Repositorio Universidades Español Inglés Búsqueda de tesis relacionadas al ABP 2. Protocolo y entrenamiento Pregunta de Investigación ¿Cómo se debe implementar el ABP en el proceso de enseñanza-aprendizaje? ¿Qué beneficios y limitaciones presenta la aplicación de el aprendizaje basado en proyectos en los estudiantes ? ¿Cuáles son las principales características de la metodología Aprendizaje basado en Proyectos? ¿Cuáles son los resultados posteriores a la aplicación del método?
  • 6.
    6 ¿De que maneracontribuye el aprendizaje basado en proyectos en el proceso de enseñanza-aprendizaje de los alumnos? Idioma Español Inglés Período de tiempo 2020-2022 Palabras claves Estrategias metodológicas, ABP Canales de Búsqueda Scopus (http://www.scopus.com) Scielo (https://scielo.org/es/ ) Dialnet (https://dialnet.unirioja.es/ ) Tipo de documento Artículos de Revistas Científicas, Tesis, Libros. Criterios de Inclusión • Los estudios que cumplan con el criterio de actualidad, en este caso, a partir del 2020. • Los títulos de los trabajos de investigación deberán tener relación con las palabras claves escogidas. • El título, resumen, palabras claves y objetivos, deben guardar relación entre sí. • Los estudios a escoger podrán ser teóricos, cuantitativos, cualitativos o mixtos. • Los estudios que tengan un diseño cuasi-experimental y no experimental. • El idioma del estudio, en este caso inglés o español Criterios de Exclusión • Los estudios que no se hayan ejecutado en Educación Superior. • Los artículos que no hablen de ABP 3. Búsqueda de la literatura Estrategias de Búsqueda 4. Pantalla de práctica Título de la investigación Lugar del estudio Tipo de Documento Año de Publicación Fuente de Publicación 1 Revisión de literatura: un acercamiento al aprendizaje autónomo de las lenguas México PDF 2021 https://revista s.uma.es/inde x.php/mgn/ar ticle/view/94 79/12124 Vargas Berra Karolina Español e Inglés 2 Aprendizaje basado en Proyectos – una experiencia Universitaria Sevilla PDF 2018 https://hdl.ha ndle.net/1144 1/86870 Toledo Morales, Purificación y Sánchez García, José Manuel Español
  • 7.
    7 3 Investigación-acción y aprendizaje basadoen proyectos. Una revisión bibliográfica Ciudad de México Artícul o de revista 2019 https://www.s cielo.org.mx/ scielo.php?pi d=S0185- 26982019000 100127&scri pt=sci_arttext Ana María Botella Nicolás Pablo Ramos Ramos Español 4 Evaluación de la estrategia “aprendizaje basado en proyectos” Colombi a PDF 2010 http://www.s cielo.org.co/p df/eded/v13n 1/v13n1a02.p df Sandoval Rodríguez Eduardo Vargas Solano y Luna Cortés Janeth Español e inglés 5 Aprendizaje Basado en Proyectos y Estrategias de Evaluación Formativas: Percepción de los Estudiantes Universitarios España PDF 2020 https://dialnet .unirioja.es/se rvlet/articulo ?codigo=740 8493 Víctor Abella García, Vanesa Ausín Villaverde, Vanesa Delgado Benito y Raquel Casado Muñoz Español 6. Extracción de datos Código del Artículo 10.24310 Fecha de extracción 28 de Diciembre del 2022 Título de la Publicación Revisión de literatura: un acercamiento al aprendizaje autónomo de las lenguas extranjeras e interculturalidad a través del ABP Autores Karolina Vargas Berra Palabras claves Interculturalidad, Autonomía, Competencia lingüística, Lenguas extranjeras, Aprendizaje Basado en Problemas Resumen El trabajo que se presenta forma parte de una investigación sobre el aprendizaje de lenguas extranjeras en el nivel superior en dónde se destaca particularmente el proceso del desarrollo autónomo referente al aprendizaje de lenguas extranjeras tomando en cuenta el factor lingüístico e interculturalidad apoyado de la estrategia del Aprendizaje Basado en Problemas (ABP). El objetivo fundamental de esta revisión es establecer de qué manera y con qué finalidad se han abordado las temáticas, tomando en cuenta sus objetivos, metodologías y resultados. A partir de ello, contrastar y dar cuenta de lo que se ha hecho y las posibilidades de indagación para acrecentar el acervo científico. La metodología empleada para esto es una revisión sistemática y analítica de distinta fuentes de información (artículos, tesis, conferencias) halladas en bases de datos, repositorios y revistas indexadas con el objetivo de sintetizarlas en un ejercicio de articulación. En la parte final se discuten los alcances de las investigaciones a partir de sus resultados y aportaciones y se plantean algunas consideraciones para su implementación. Objetivos del estudio Resultados Conclusiones
  • 8.
    8 Código del ArtículoISSN 1138-414X Fecha de extracción 2018 Título de la Publicación Aprendizaje basado en Proyectos – una experiencia Universitaria Autores Toledo Morales, Purificación Sánchez García, José Manuel Palabras claves aprendizaje por experiencia, enseñanza superior, formación de profesores, innovación pedagógica, autoaprendizaje Resumen La finalidad de nuestra experiencia de innovación ha sido introducir en nuestras aulas universitarias la metodología de Aprendizaje Basado en Proyectos (ABP), la cual consideramos una estrategia de enseñanza en la que los estudiantes planifican, implementan y evalúan proyectos que tienen aplicaciones en el mundo real y que va más allá de lo que sucede en las aulas universitarias. Esta innovación puesta en práctica con 107 estudiantes de segundo curso del Grado de Educación Infantil de la Universidad de Sevilla (España) ha tenido como meta fomentar y desarrollar una variedad de competencias relacionadas no solo con el trabajo en equipo, sino también con habilidades y estrategias de gestión, localización, búsqueda y evaluación de información a partir de fuentes documentales electrónicas, acercándolos a la reflexión de sus propias investigaciones y la construcción de conocimientos. Aunque el ABP es una metodología difícil de aplicar en Educación Superior, los resultados obtenidos ponen de manifiesto las ventajas que ofrece este tipo de metodología y el alto nivel de satisfacción de los estudiantes participantes Objetivos del estudio Realizar un cambio metodológico orientado al aprendizaje de los estudiantes universitarios utilizando el método docente de APB en el diseño y planificación de la asignatura “Funciones del Profesorado”, enmarcado en los estudios del Grado de Educación Infantil de la Universidad de Sevilla (España). Resultados En total fueron 30 los proyectos de investigación realizados por nuestros estudiantes universitarios en pequeños grupos de trabajo. En el grupo-clase 1 se realizaron 17 proyectos y el grupo-clase 2 se realizaron 13. El total de entrevistas llevadas a cabo por los estudiantes en sus respectivos proyectos fueron 84, y las funciones del profesorado sobre las que versaron las mismas fueron 9 (véase Figura 3). La media de profesores entrevistados por los distintos grupos de trabajo fue de aproximadamente 4 en el grupo-clase 1, y 2 en el grupo-clase 2. Si analizamos las funciones del profesorado investigadas por los 30 grupos de trabajo resaltamos que existen ciertas diferencias.
  • 9.
    9 La función “Fomentarla participación y colaboración de la familia” fue investigada por 5 grupos de trabajos, 3 del grupo-clase 1 y 2 del grupoclase 2. La función relacionada con la “Toma de decisiones en la planificación de clase” fue investigada por 4 grupos, 2 de cada grupo- clase. La función “Atención a la diversidad del alumnado” fue investigada por 1 solo grupo del grupo-clase 1 y 2 grupos de trabajo del grupo- clase 2. La función “Atención tutorial” fue investigada por 1 grupo de trabajo del grupo- clase 1 y 4 del grupo-clase 2. La función “Evaluación” fue investigada por 4 grupos de trabajo, 3 del grupo-clase 1 y 1 del grupo-clase 2. La función por la que más interés mostraron los estudiantes fue la función “Organización del aula”, que fue investigada por 6 grupos de trabajo, 4 del grupo-clase 1 y 2 del grupo-clase 2. En cambio las funciones del profesorado “Revisión y control diario del trabajo”, “Mediación y resolución de conflictos” y “Creación de materiales curriculares” fueron investigadas solo por grupos de trabajo del grupo-clase 1. Conclusiones Los resultados obtenido en el desarrollo de la innovación indican que el uso de metodologías de ABP tiene (a) un efecto positivo en el conocimiento de contenidos fundamentales y el desarrollo en los estudiantes de habilidades tales como la colaboración, el pensamiento crítico y la resolución de problemas, (b) se produce un Aprendizaje basado en Proyectos: Una experiencia universitaria 488 aumento de su motivación y compromiso en los estudiantes, y (c) fue un reto poner en práctica este tipo de metodología, pues requirió por nuestra parte una mayor dedicación a fin de planificar y ayudar a los estudiantes en la dirección de la investigación desde su fase inicial hasta la conclusión de la misma. Código del Artículo 0185-2698 Fecha de extracción 08 de enero de 2022 Título de la Publicación Investigación-acción y aprendizaje basado en proyectos. Una revisión bibliográfica Autores Ana María Botella Nicolás Pablo Ramos Ramos Palabras claves Investigación-acción; Aprendizaje basado en proyectos; Educación activa; Metodología de la enseñanza; Metodología de la investigación Resumen En el aprendizaje basado en proyectos (ABP) el alumnado construye un artefacto final mediante el empleo de estrategias de investigación. Para mejorar esta metodología, el componente investigador debe impregnar también la labor docente, y para ello es necesaria una metodología de la investigación.
  • 10.
    10 Objetivos del estudioLa presente revisión teórica muestra cómo la investigación-acción (IA) puede adaptarse al trabajo por proyectos. Ambas metodologías son flexibles en su planteamiento y sus participantes tienen un papel activo y reflexivo sobre el proceso Resultados Es importante señalar que la IA y el ABP son dos metodologías de naturaleza diferente: mientras que la primera se mueve en el terreno de la investigación, la segunda lo hace en el de la didáctica. Conclusiones La IA y el ABP pueden desarrollarse como metodologías complementarias; que permiten una mejora del trabajo por proyectos desde una base teóricamente fundada, y que dotan al profesor- investigador de las herramientas necesarias para mejorar su práctica docente. Código del Artículo 0123–1294 Fecha de extracción 28 de diciembre del 2022 Título de la Publicación Evaluación de la estrategia “aprendizaje basado en proyectos” Autores Sandoval-Rodríguez Eduardo-, Vargas-Solano y Luna-Cortés Janeth Palabras claves Pedagogía universitaria, aprendizaje basado en proyectos, método de enseñanza, programa de investigación, educación en ingeniería (fuente: Tesauro de la Unesco). Resumen Uno de los retos de la pedagogía es la apropiación de conceptos teóricos presentados en los cursos y su posterior aplicación a la solución de situaciones reales por parte de los estudiantes. Objetivo: El propósito de este trabajo es mostrar la percepción que tienen los estudiantes del programa de Ingeniería de Alimentos de la Universidad Jorge Tadeo Lozano sobre la estrategia pedagógica denominada “proyecto de aula”, utilizada en diferentes cursos teórico- prácticos. Metodología: El proyecto de aula se fundamenta en el aprendizaje adquirido durante el curso, el cual se lleva a la práctica mediante la elaboración de un proyecto. Los estudiantes realizan el proyecto, que es el desarrollo o mejoramiento de un producto o proceso, durante un semestre. Se aplicó una encuesta para verificar la percepción de los estudiantes sobre esta estrategia pedagógica. Conclusiones: El análisis de los resultados mostró que el “proyecto de aula” es un apoyo complementario al aprendizaje y que es importante para el desarrollo profesional. El proyecto de aula contribuye a la transferencia del conocimiento de los principios teóricos presentados en clase, al desarrollo del pensamiento crítico y reflexivo, e incentiva el interés por la investigación. Objetivos del estudio El propósito de este trabajo es mostrar la percepción que tienen los estudiantes del
  • 11.
    11 programa de Ingenieríade Alimentos de la Universidad Jorge Tadeo Lozano sobre la estrategia pedagógica denominada “proyecto de aula”, utilizada en diferentes cursos teórico- prácticos. Metodología: El proyecto de aula se fundamenta en el Resultados Las primeras cuatro preguntas, que tienen como respuesta SÍ/NO, se recopilaron en la gráfica 1. En la primera pregunta se observa que el 53% de los estudiantes encuestados participaron al menos una vez en una Feria de Proyectos del Programa de Ingeniería de Alimentos. En la segunda y tercera preguntas, todos los estudiantes encuestados consideraron que la Feria de Proyectos es un apoyo al aprendizaje en sus asignaturas y es importante en su desarrollo profesional. Conclusiones La encuesta realizada para verificar la influencia del proyecto de aula en el aprendizaje de los estudiantes de diferentes asignaturas del programa de Ingeniería de Alimentos presenta un panorama general de la visión y la percepción de los alumnos frente a esta estrategia pedagógica de aprendizaje. Todos los estudiantes encuestados consideraron que la Feria de Proyectos de Alimentos es un apoyo al aprendizaje en sus cursos y es importante en su desarrollo profesional. Además, la mayoría de los estudiantes sugieren que es más apropiado realizar, como máximo, dos proyectos por semestre. Por otra parte, más del 80% de los encuestados aprendieron en forma apropiada a realizar una planeación previa a la experimentación en el laboratorio, a consultar la literatura disponible para la investigación, a aplicar los conocimientos adquiridos en clase, a interpretar y analizar los datos del laboratorio, a comunicar efectivamente los resultados obtenidos y a trabajar en grupo durante el proyecto Código del Artículo https://doi.org/10.15366/riee2020.13.1.004 Fecha de extracción Título de la Publicación Aprendizaje Basado en Proyectos y Estrategias de Evaluación Formativas: Percepción de los Estudiantes Universitarios Autores Víctor Abella García Vanesa Ausín Villaverde Vanesa Delgado Benito Raquel Casado Muñoz Palabras claves Evaluación; Evaluación formativa; Aprendizaje activo; Educación superior; Autoevaluación. Resumen En el ámbito de la Educación superior se están consolidando cambios metodológicos en los procesos de enseñanza aprendizaje. Estos cambios afectan a las estrategias didácticas, las cuales se están orientando hacia metodologías más activas. Pero también afectan a las estrategias de evaluación, buscando cada vez más la implicación del alumnado porque se ha mostrado como un elemento clave para mejorar
  • 12.
    12 el aprendizaje. Eneste artículo se presentan los resultados de una experiencia didáctica que combinó el Aprendizaje Basado en Proyectos (ABP) con estrategias de evaluación formativa. Una vez finalizada la experiencia, se realizó un estudio descriptivo mediante la aplicación de un cuestionario para analizar la percepción de los estudiantes sobre las estrategias de autoevaluación y evaluación entre iguales aplicadas durante todo el proyecto. Estuvieron implicados 120 estudiantes universitarios durante dos cursos académicos. Los resultados han mostrado que existen ciertas barreras que los estudiantes perciben cuando se implican en estrategias de evaluación formativa y compartida. Han manifestado no sentirse cómodos evaluando a sus compañeros, no pareciéndoles una experiencia muy motivadora; sin embargo, les parece un sistema más justo que si solo evalúa el profesor. Así mismo, destaca la importancia que para ellos tiene conocer desde el principio los criterios que van a guiar la evaluación, criterios que deben ser claros y comprensibles. Es clave continuar con la implantación y la investigación sobre estrategias de evaluación formativa y compartida que hagan consciente al estudiante tanto de su forma de aprender como de la necesidad de reflexionar sobre su trabajo desde una perspectiva crítica. Objetivos del estudio Resultados Conclusiones 8. Redacción de la revisión